USB осциллограф на микроконтроллере ATTINY45-20
Введение
Микроконтроллеры семейства AVR за сравнительно короткое время завоевали
заслуженную популярность во всём мире. Они представляют собой мощный инструмент
для создания современных высокопроизводительных и экономичных многоцелевых
контроллеров.
На настоящий момент соотношение "цена - производительность,
энергопотребление" для AVR является одним из лучших на мировом рынке
8-разрядных микроконтроллеров.
Области применения AVR многогранны. Для семейства "ATTINY" - это интеллектуальны
автомобильные датчики различного назначения, игрушки, игровые приставки,
материнские платы персональных компьютеров, контроллеры защиты доступа в
мобильных телефонах, зарядные устройства, детекторы дыма и пламени, бытовая
техника, разнообразные инфракрасные пульты дистанционного управления.
Цель курсовой работы «USB осциллографа на микроконтроллере
ATTINY45-20»заключается в следующем:
- спроектировать электрическую-принципиальную схему USB
осциллографа с использование микроконтроллера;
- выполнить расчёт электрической цепи светодиода (VD1);
- выполнить программирование микроконтроллера ATTINY45;
- рассчитать надежность системы.
1
Общая часть
1.1 Общие сведения о микропроцессорной системе
Микропроцессорная система представляет собой функционально законченное
изделие, состоящее из одного или нескольких устройств, главным образом из
микропроцессора или микроконтроллера.
Микропроцессор
- процессор
<#"729385.files/image001.gif">
Рисунок 1 - Структурная схема осциллографа
Простейшая структурная схема осциллографа состоит из трех элементов:
усилителя вертикально отклоняющего напряжения Ux, генератора развертки G и ЭЛТ.
Формирование осциллограммы осуществляется следующим образом: Исследуемое
напряжение (его мгновенное значение во времени) Ux через усилитель подают на
вертикально отклоняющие пластины ЭЛТ. Под действием этого напряжения
электронный луч отклоняется по оси ординат на Y = kSY·Ux(t), где: k -
коэффициент усиления усилителя; SY - чувствительность трубки по оси ординат.
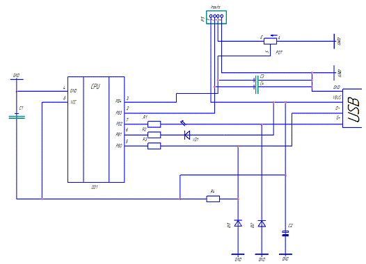
В основе схемы стоит микроконтроллер ATTINY45-20. Осциллограф имеет два
аналоговых входа и питается от USB-интерфейса. Один вход задействован через
потенциометр, что позволяет уменьшать уровень входного сигнала.
Рисунок 2 - Схема микроконтроллера ATTINY 45-20
2.3 Программирование микроконтроллера
Для микроконтроллеров AVR
существуют различные языки программирования, но, пожалуй, наиболее подходящими
являются ассемблер и Си, поскольку в этих языках в наилучшей степени
реализованы все необходимые возможности по управ-лению аппаратными средствами
микроконтроллеров.
Ассемблер - это низкоуровневый язык программирования, использующий
непосредственный набор инструкций микро-контроллера. Создание программы на этом
языке требует хо-рошего знания системы команд программируемого чипа и
до-статочного времени на разработку программы. Ассемблер проигрывает Си в
скорости и удобстве разработки программ, но имеет заметные преимущества в
размере конечного испол-няемого кода, а соответственно, и скорости его
выполнения.
Си позволяет создавать программы с гораздо большим комфортом,
предоставляя разработчику все преимущества языка высокого уровня.
Архитектура и система команд AVR создавалась при непосредственном участии разработчиков компилятора языка
Си и в ней учтены особенности этого языка. Компиляция ис-ходных текстов,
написанных на Си, осуществляется быстро и дает компактный, эффективный код.
Основные преимущества Си перед ассемблером: высокая скорость разработки
программ; универсальность, не требую-щая досконального изучения архитектуры
микроконтроллера; лучшая документируемость и читаемость алгоритма; наличие
библиотек функций; поддержка вычислений с плавающей точ-кой.
Для того чтобы запрограммировать ("прошить") микро-контроллер,
необходим программатор. Программатор пред-ставляет собой программно-аппаратный
комплекс, состоящий непосредственно из устройства, связывающего
микро-контроллер с компьютером, и программы, которая этим устройством
управляет. Программатор заносит подготовленную для микроконтроллера программу в
его память.
Следует обратить внимание, что программатор не имеет промежуточного
буфера и не имеет гальванической развязки по отношению к параллельному порту,
поэтому во избежание вывода из строя параллельного порта подключать и отключать
кабель следует при выключенном питании на плате, где установлен контроллер.
3
Специальная часть
3.1 Расчет электрической цепи диода
Рассчитываем диод VD1;
Рисунок 3
- Схема расчета диода VD1
Согласно закону Ома сила тока в проводнике прямо пропорциональна
приложенному напряжению и обратно пропорционально сопротивлению проводника.
(1)
где U - напряжение, В, U =5,5 В (справочное значение);
I -
сила тока, I = 0.4 мА (справочное значение).
Расчетное значение сопротивления получаем
(2)
Выбираем резистор C2-23
с параметрами, удовлетворяющим расчетным 6.8 кОм.
Диоды под эту схему подходят любые.
4
Понятие о надежности системы
4.1 Основные понятия надежности
Надёжность - свойство объекта сохранять во времени в установленных
пределах значения всех параметров, характеризующих способность выполнять требуемые
функции в заданных режимах и условиях применения, технического обслуживания,
хранения и транспортирования.
Интуитивно надёжность объектов связывают с недопустимостью отказов в
работе.
Это есть понимание надёжности - свойство объекта сохранять работоспособное
состояние в течение некоторого времени или некоторой наработки.
Иначе говоря, надёжность объекта заключается в отсутствии непредвиденных
недопустимых изменений его качества в процессе эксплуатации и хранения.
Надёжность тесно связана с различными сторонами процесса эксплуатации.
Надёжность в «широком» смысле - комплексное свойство, которое в зависимости от
назначения объекта и условий его эксплуатации может включать в себя свойства
безотказности, долговечности, ремонтопригодности и сохраняемости, а также
определённое сочетание этих свойств.
Безотказность - свойство объекта непрерывно сохранять работоспособное
состояние в течение некоторого времени или наработки;
Отказ - событие, заключающееся в полной или частичной утрате
работоспособности;
Сбой - самоустраняющийся отказ или однократный отказ, устраняемый
незначительным вмешательством оператора.
4.2
Расчет надежности
4.2.1 Основные формулы
- безопасность работы

(1)
- средние время безотказной работы

(2)
- средняя наработка на отказ

(3)
- частота отказа

(4)
4.2.2 Расчет резисторов. Согласно расчета, коэффициент надежности
резисторов КHR вычисляется по формуле
КHR = PR / Pдоп (5)
где КHR - коэффициент нагрузки резистора;-
рабочая мощность резистора, Вт;доп - допустимая мощность резистора, Вт.
Мощность резистора определяется по формуле
PR=U2 / R (6)
где U- напряжение на резисторе, В;сопротивление резистора, Ом.
Рассчитываем резистор R1 по формуле, принимая U=5 B; R1=1,5 кОм, тогда
PR1
=52/1500=25/1500=0,016 Bm
КHR1=0,016/0,125=0,128
Принимаем Кн=0,2. принимаем из таблицы α=0,2, λ0 =0,4 в результате получаем
λi=0,2*0,4=0,08
λс=0,08*3=0,24
PR2,3=52/1000=25/1000=0,025
Bm
КHR2,3=0,025/0,125=0,2
Принимаем КH=0,2. Принимаем из таблицы α=0,2, λ0 =0,4, в результате получаем
λi=0,2*0,4=0,08
λс=0,08*3=0,24
Рассчитываем коэффициент нагрузок КHC для конденсаторов по формуле
КHC=Uc /Uдоп (7)
где Кнс - коэффициент нагрузки конденсатора;- напряжение на конденсаторе,
В;доп - допустимое рабочее напряжение конденсатора, В.
Рассчитываем конденсатор С1 по формуле, принимая Uc=5 В; Uдоп=25 В, тогда
КHC1=5/25=0,2
Принимаем Кн =0,5. Принимаем из таблицы α=0,09, λ0=2, в результате получаем
λi=0,09*2=0,18
λс=0,18*2=0,54
Рассчитываем конденсатор С2,3 по формуле, принимая Uc=5 В; Uдоп=50 В,
тогда
КHC2,3=5/50=0,1
Принимаем Кн =0,3. Принимаем из таблицы α=0,06, λ0=2, в результате получаем
λi=0,06*2=0,12;
λс=0,12*1=0,12.
.2.3 Рассчитываем коэффициент нагрузок Кнд для стабилитронов по
формуле
КHД =I/Imax (8)
где I - фактически выпрямленный ток, мА;- максимально допустимый выпрямленный
ток, мА.
Рассчитываем для стабилитрона VD1,VD2, принимая Imax=252мА; I=69 мА,
тогда
Кнд=69/252=0,27
Принимаем Кн=0,25. Принимаем из таблицы α=0,45, λ0=5, в результате получаем
λi=0,45*5=2,25
λс=2,25*4=9
.2.4
Расчет микроконтроллера производим по формуле
λобщ=λ0* Кн*Кор*К1*К2*n (9)
где Кн - коэффициент нагрузки, 0,5;
Кор - коэффициент интенсивности отказа, 10;
К1 - коэффициент механических нагрузок, 1;
К2 - коэффициент механического напряжения, 1;- Количество
микроконтроллеров, 1 шт.
Рассчитываем микроконтроллер по формуле
λобщ=0,01*0,5*10*1*1*1=0,05
.2.5 Рассчитываем места спаек по формуле
λc= λ0*n (10)
Берем из таблицы λ0=0,004. Считаем количество паек на схеме n=34 шт
λc=0,004*34=0,13
.2.6 Расчет средней наработки на отказ производим по формуле
(11)
Рассчитываем среднее время наработки на отказ
Принимаем
значение T0
55000 (ч)
Рассчитываем вероятность безотказной работы схемы по формуле
(12)
где

- время
работы схемы, ч.
Заключение
Во всём мире стали развиваться электронные устройства. Человек использует
их в своей деятельности почти во всех сферах. Большая часть таких устройств
выполняется на основе микроконтроллеров.
В настоящее время микропроцессоры развиваются в следующих направлениях:
- уменьшение габаритов;
- снижение удельного энергопотребления;
- расширениях диапазона питающих напряжений для
продления батарейных систем;
- увеличении быстродействия до 16 млн. операций в
секунду;
- реализация функций самопрограммирования;
- совершенствование и расширение количества периферийных
модулей;
- совершенствование ПО;
- снижение стоимости.
Микроконтроллеры используются в управлении различными устройствами и их
отдельными блоками:
- в вычислительной технике: материнские платы, контроллеры
дисководов жестких и гибких дисков, CD и DVD, калькуляторах;
- электронике и разнообразных устройствах бытовой
техники, в которой используется электронные системы управления - в стиральных
машинах, микроволновых печах, посудомоечных машинах, телефонах и современных
приборах.
В то время как 8-разрядные процессоры общего назначения полностью
вытеснены более производительными моделями, 8-разрядные микроконтроллеры
продолжают широко использоваться. Это объясняется тем, что существует большое
количество применений, в которых не требуется высокая производительность, но
важна низкая стоимость.
Список
литературы
1 А.В.
Евстифеев Микроконтроллеры AVR
семейств Tiny и Меда фирмы ATMEL А.В - М.: 2008;
В.Н.
Баранов Применение микроконтроллеров AVR схемы, алгоритмы, В.Н. Баранов - М.: 2004;
А.В.
Кузин, М.А. Жаворонков Электротехника и электроника - М.: 2005;
К.В.
Чернышов Методы определения показателей надежности технических систем - М.:
2003.
Приложение А
Схема USB осциллографа на ATTINY45-20
Приложение Б
Блок- схема ATTINY45-20