|
Наименование
расхода
|
Значение
расхода
|
|
кг/с
|
т/ч
|
|
Отборы
на подогреватели и турбопривод
|
|
18,2565,73
|
|
|
|
27,6599,56
|
|
|
|
41,64149,9
|
|
|
|
10,6538,36
|
|
|
|
9,52834,3
|
|
|
|
-19,9-71,66
|
|
|
|
8,99832,39
|
|
|
|
9,89535,62
|
|
|
|
106,71384,16
|
|
|
|
Значения
некоторых потоков
|
|
2,5359,127
|
|
|
|
2,0737,4
|
|
|
|
262,45944,8
|
|
|
|
195,34703,22
|
|
|
|
190,26684,95
|
|
|
|
1,294,66
|
|
|
|
00
|
|
|
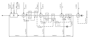
Проверка расчёта
В конденсатор со стороны турбины поступает количество
пара, равное
кг/с.
·10-3 (МВт).
·10-3 (МВт);
·10-3 (МВт);
·10-3 (МВт);
·10-3 (МВт);
·10-3 (МВт);
·10-3(МВт);
·10-3 (МВт);
·10-3 (МВт);
(МВт);
МВт.
Невязка расчёта составляет:
.
Вывод: все потоки рабочего тела в
ПТС учтены правильно.
Определение энергетических
показателей
Удельный расход пара на турбину.
.
Полный расход теплоты на ПТУ.
Расход теплоты на выработку
электроэнергии.
.
Абсолютный электрический КПД.
КПД турбоагрегата на выработку
электроэнергии на турбоагрегате:
Расход тепла на паровой котел:
КПД транспорта теплоты:
Расход тепла на выработку электроэнергии на
станции:
КПД по выработке электроэнергии:
С учетом собственного расхода электроэнергии в
размере 3% мощности ТГ КПД электростанции нетто:
КПД по отпуску тепловой энергии
(брутто):
где hт=0,99 - КПД теплообменников тепловых
потребителей
Удельный расход условного топлива по
отпуску электрической энергии:
Удельный расход тепла на выработку
кВт.ч энергии:
Расчет и выбор вспомогательного оборудования
Выбор подогревателей схемы регенерации.
Регенеративные подогреватели входят в комплект
турбины:
ПНД №1: ПН-400-26-ОП-I нж
ПНД №2: ПН-400-26-7-II ус
ПНД №3: ПН-400-26-7-III нж
ПНД №4: ПН-400-26-7-IV нж
ПВД №6: ПВ-900-380-18
ПВД №7: ПВ-1200-380-42
ПВД №8: ПВ-900-380-66
Выбор бака деаэратора питательной воды.
Деаэрационная колонка питательной воды:
ДСП-1000.
Запас питательной воды в баке деаэратора должен
обеспечивать работу блочной установки в течение 3,5 минут.
Максимальный расход питательной воды:
Минимальная полезная вместительность
деаэрационного бака:
Выбираем деаэрационный бак : V = 100
м3.
Выбор оборудования конденсационной
установки:
Конденсатор входит в оборудование,
комплектующее турбину: 300-КЦС-3. Конденсатные насосы выбираются по условию
максимального расхода пара в конденсатор, по необходимому напору и по
температуре конденсата. Конденсатные насосы работают без резерва (резерв
осуществляется недогрузкой одного из 2-х КЭНов).
Общая подача рабочих конденсатных
насосов:
Напор насосов I ступени:
-гидравлическое сопротивление
трубопроводов и арматуры;
-необходимый подпор на всасывающей
стороне 2-ой ступени.
Напор насосов II ступени:
коэффициент запаса на непредвиденные
расходы;
-геометрическая высота подъема
конденсата;
-сумма потерь напора в трубопроводах
и регенеративных подогревателях низкого давления.
Выбираем:
в качестве насосов I ступени:
КСВ-500-85(Q=500м3/ч, H=85 м вод.ст.
в качестве насосов II ступени:
КСВ-500-220(Q=500м3/ч, H=220 м
вод.ст. в количестве 2-х штук в каждой ступени.
Выбор оборудования питательной
установки:
Выбор питательных насосов.
Количество и производительность
насосов должны соответствовать нормам: подача определяется максимальным
расходом питательной воды на котел с запасом 5%; при установке на блок 1-го
100% ТПН должен устанавливаться резервный насос с электроприводом и гидромуфтой
30-50% подачей; для обеспечения безкавитационной работы предусматривается
предвключенный или бустерный насос.
Выбор главного питательного насоса:
=25,5 МПа - номинальное давление
котлоагрегата;
=5,5 МПа - гидравлическое
сопротивление котлоагрегата;
=2,55 МПа - запас давления на
открытие предохранительных клапанов;
суммарное гидравлическое
сопротивление нагнетательного тракта (
- сопротивление клапана питания
котла);
- геодезический напор; (Hн = 65 м
вод.ст.
= 0,646 т/ч
при
= 1,5 МПа - на выходе из бустерного
насоса;
Выбираем главный питательный насос:
СВПТ-340-1000(Q=1040 м3/ч, H=340 м вод.ст.). Резервный питательный электронасос
(D=Dпв/2=1045,21/2=522,6 т/ч). СВПЭ-320-550(Q=550 м3/ч, H=320 м вод.ст.)
Выбор предвключенного питательного насоса:
= 1,5 МПа;
Бустерные насосы устанавливаются в
количестве 3 штук (2 шт. по 50% производительности рабочие, 1 шт. резервный 50%
производительности).
Выбираем бустерные насосы:
12 ПД-8 (Q=650 м3/ч, H=158 м вод.ст.).
4. ОПИСАНИЕ ВСПОМОГАТЕЛЬНОГО
ОБОРУДОВАНИЯ
.1 Регенеративный вращающийся
воздухоподогреватель РВП-98
РВП-98 представляет собой непрерывно действующий
противоточный теплообменный аппарат, служащий для подогрева воздуха теплом
уходящих газов. Процесс теплообмена в РВП производится чередованием нагревания
и охлаждения вращающегося ротора с пакетами металлической набивки в газовом и
воздушном потоках. РВВ-98 состоит из следующих основных узлов:
ротор;
корпус с крышками;
металлоконструкции опор и опорных устройств;
приводные устройства;
нагревательные пакеты;
уплотнительные устройства;
промывочные устройства.
Ротор состоит из ступицы, цилиндрической
обечайки и приваренными к ним радиальными перегородками, которыми он разделен
на 24 сектора. Каждый сектор концентрично разделен перегородками на 6 отсеков,
в которых установлены нагревательные пакеты. По высоте в каждый отсек
устанавливаются по три пакета: нижний - холодный - высотой 600 мм, горячие
высотой 1000 и 1200 мм. На обечайке ротора приварены фланцы толщиной 50 мм,
служащие уплотнительными поверхностями периферийных уплотнений. В средней части
ротора установлен цевочный обод, состоящий из 12 секторов с 360 цевками. При
работе газы проходят по 11 секторам, воздух по 11 секторам и 2 сектора
перекрываются уплотнительными плитами.
Два приводных устройства одинакового типа
получают вращение от электродвигателей мощностью 20 кВт и служат для вращения
ротора РВВ со скоростью 2 об/мин.
Уплотнительные устройства РВВ служат для
разделения газового и воздушного потоков и включают:
радиальные уплотнения, в которые входит плита
радиального уплотнения, полосы на радиальных перегородках ротора и механизма
подъема с системой рычагов. Каждая верхняя плита имеет свой привод сервомотор
типа РМБ с электроприводом. Нижние радиальные плиты регулируются ремонтным
персоналом вручную по мере необходимости и по графику;
периферийные уплотнения предназначены для
устранения присосов воздуха из внешней среды в газовую часть в виде колодок,
закрепленных на верхней и нижней крышках и прижатых к фланцам ротора;
аксиальные уплотнения служат для разделения
газовой и воздушной частей между ротором и корпусом РВП. Плиты аксиальных
уплотнений имеют возможность перемещения в горизонтальном направлении при
помощи прижимных устройств и в вертикальном направлении с помощью рычажных
устройств.
Для удаления отложений с пакетов набивки РВП
имеются установки термоволновой очистки, и при выводе в ремонт предусмотрена
схема отмывки РВВ подогретой водой. Ввод воды осуществляется по пяти
коллекторам сверху ротора. На случай возможного загорания отложений в РВП
выполнена схема водотушения: от пожарных водоводов - в воздушную часть от
коллектора отмывки РВП - в газовую часть. На РВП-98 установлены приводы типа
4.2 Дымосос ДО - 31,5
Установлены осевые дымососы ДО-31,5 ГМ-III Барнаульского
котельного завода с электродвигателями ДАЗО-1910-12. Дымососы предназначены для
удаления дымовых газов из топок котлоагрегатов и представляют собой
двухступенчатую осевую машину, состоящую из всасывающего кармана, корпуса со
спрямляющим аппаратом, двух направляющих аппаратов с общим приводом, ходовой
части, двух рабочих колес, диффузора, опор.
Привод дымососа осуществляется электродвигателем
типа ДАЗО-1910-12 -напряжением 6 кВ, Iном=216 А, мощностью 1700 кВт.
Торможение ротора дымососа при аварийном
останове и его фиксации при проведении ремонтных работ или отключении
маслостанции производится колодочным тормозом с ручным приводом. Рабочее колесо
сварной конструкции состоит из ступицы, обечайки двух дисков. На наружной
стороне обечайки приварены 18 крученых стальных лопаток.
Диффузор служит для превращения части
динамического напора газов в статический и установлен за спрямляющим аппаратом.
Диффузор имеет два лаза: один - для доступа в проточную часть, другой - в трубу
диффузора для доступа к четвертому опорному подшипнику фланцевому креплению
диффузора. Спрямляющий аппарат выравнивает закрученный поток после второго
рабочего колеса.
Опоры дымососа выполнены в виде специальных
подставок на фундаменте. Конструкция крепления дымососа к подставкам обеспечивает
тепловые расширения корпуса вдоль оси машины поперечными опорами первой и
третьей частей корпуса, а поперек оси шпонками продольного упора,
расположенного под лапами третьей части корпуса. Лапы диффузора свободно
опираются на заливаемые в фундамент металлические плиты.
Осевой дымосос имеет ряд недостатков: низкий
напор отдельных ступеней, наличие неустойчивой зоны характеристики и
возможности попадания в помпажный режим, относительная конструктивная
сложность, большие габаритные размеры и значительный шум при работе.
Корпус дымососа и газоходы покрыты теплозвуковой
изоляцией.
4.3 Дутьевые вентиляторы
Котлоагрегат ТГМП-314 оборудован двумя дутьевыми
вентиляторами типа ВД-28,6 Барнаульского котельного завода. Вентиляторы
центробежные, одностороннего всасывания, консольные с загнутыми назад
профилированными лопатками.
Вентиляторы двух скоростные с регулированием
производительности осевым направляющим аппаратом. ДВ состоит из жесткого
кожуха, рабочего колеса, ходовой части и направляющего аппарата.
Привод вентиляторов осуществляется
электродвигателями типа ДАЗО-1918-10 с двумя выносными подшипниками скольжения.
Смазка подшипников в масляных ваннах смазывающими кольцами. Температура
подшипников замеряется термометрами сопротивления и регистрируется вместе с
температурами подшипников дымососов.
4.4 Дымососы рециркуляции газов
Для регулирования температуры вторичного пара на
котлоагрегатах ТГМП-314 установлены дымососы рециркуляции газов типа
ГД-200-500У-Т.
ДРГ допускают работу при температуре газов до 4000С
и состоят из улитки, рабочего колеса, ходовой части и направляющего аппарата.
На валу ходовой части насажана малая крыльчатка,
служащая для охлаждения вала и препятствующая теплопередаче по валу к
подшипникам ходовой части. Эффективное охлаждение вала происходит только во
время работы, поэтому при останове ДРГ он должен быть надежно отключен по газам
для снижения температуры газов в улитке.
4.5 Конденсационная установка
Конденсационная установка предназначена для
создания и поддержания вакуума, для сбора и откачки конденсата через блочную
обессоливающую установку и регенеративную установку низкого давления в
деаэраторе 10 ата. В состав конденсаторной установки входят конденсатор, два
основных водоструйных эжектора ВТИ, два подъемных насоса эжекторов 32-Д-19, три
насоса БОУ КСВ - 475 - 85/3, три конденсатных насоса 16 КСВ - 11Х9.
Поверхность охлаждения конденсатора - 15400 м2.
Диаметр трубок 28´1 мм, длина трубок 9000 мм,
количество трубок 19600 шт. Расчетное количество охлаждающей воды при t=12 °С
составляет 3600 м3/ч.
4.6 Деаэраторная установка
Деаэраторная установка предназначена для
удаления из питательной воды коррозийно-активных газов: кислорода, углекислоты,
вызывающих коррозию металлов трубопроводов, поверхностей нагрева котла и ПВД, а
также для создания рабочего резерва питательной воды в баках - аккумуляторах и
подогрева питательной воды.
Принцип действия термического деаэратора основан
на законах растворимости газов в жидкости: количество растворенного в жидкости
газа уменьшается при повышении температуры и понижении парциального давления
газа в пространстве над жидкостью. Для создания режима деаэрации необходимы
следующие условия:
а) равенство температуры воды температуре
насыщения при данном давлении пара;
в) создание возможно большей поверхности
контактирования воды с паром;
г) обеспечение необходимого времени контактирования
воды с паром.
Процесс деаэрации происходит следующим образом:
деаэрируемая вода поступает в верхнюю часть колонки на водораспределительное
устройство, из которого сливается на слой насадки из омегообразных элементов в
деаэраторах пленочного типа или на горизонтально расположенные сита в
деаэраторах струйного типа. Стекая сверху тонкой пленкой или тонкими струйками
навстречу греющему пару, поступающему в нижнюю часть колонки, питательная вода
нагревается до температуры насыщения, и из нее выделяются растворимые газы. Не
конденсирующие газы увлекаются паром в верхнюю часть колонки и отводятся в РБ
ПНД-1.
На энергоблоке установлен один деаэратор
повышенного давления типа ДП-1000/100-2 с колонкой ДСП-1000, емкость
аккумуляторного бака 100 м3.
4.7 Питательная установка
Питательная установка энергоблока предназначена
для питания прямоточного котлоагрегата водой и состоит из трех бустерных
насосов, пуско-резервного питательного электронасоса, главного питательного
турбонасоса. Бустерные (подпорные) насосы предназначены для подачи питательной
воды из деаэратора к питательным насосам с давлением, обеспечивающим надежную
безкавитационную их работу. Питательный электронасос рассчитан на половинную
производительность котлоагрегата и используется при пусках, остановах
энергоблока и при ремонте турбонасоса. Привод насоса от электродвигателя через
гидромуфту и повышающий редуктор.
Турбонасос является основным питательным насосом
и обеспечивает питание котлоагрегата в диапазоне нагрузок от 35 до 100%.
Приводом турбонaсоса является высокооборотная турбина ОР-12 ПМ, рассчитанная
для работы с переменным числом оборотов ротора.
4.8 Бустерный насос
Исходя из пункта 3.5.10. мы выбрали бустерный
насос:
Тип - 12ПД-8;
Производительность - 650 м3/час;
Напор - 158 м. вод. ст.;
Мощность двигателя - 500 кВт;
Напряжение - 6000 В;
Число оборотов - 2975 об/мин;
Тип двигателя - АТД-500.
Насос центробежный, горизонтальный, спирального
типа, одноступенчатый с рабочим колесом двухстороннего всасывания. Корпус
насоса литой, чугунный, с горизонтальным разъёмом. Ротор насоса состоит из вала
и рабочего колеса из нержавеющей стали и опирается на два подшипника
скольжения. Возникающие осевые усилия ротора воспринимаются радиально-упорным
двухрядным шариковым подшипником.
4.9 Питательный насос
Исходя из пункта 3.5.10. мы выбрали питательный
насос:
Тип - ПТН-1150-340;
Производительность - 1150 м3/час;
Давление нагнетания - 340 кгс/см2;
Давление всасывания - 20 кгс/см2;
Привод - турбина ОР-12 ПМ;
Мощность - 12500 кВт;
Число оборотов - 6000 об/мин;
Давление пара перед турбиной - 15 кгс/см2;
Температура пара - 4500С;
Противодавление - 2,3 кгс/см2.
Питательный насос СВПТ-1150-340 центробежного
типа с шестью ступенями давления. Корпус насоса выполнен двойным для
обеспечения надежности, лучшего прогрева и герметичности при работе на
сверхвысоких давлениях и высоких температурах. Ротор насоса состоит из кованого
вала с насажанными на него шестью рабочими колесами и разгрузочным диском и
опирается на два подшипника скольжения с принудительной смазкой от системы
смазки турбоагрегата. Осевое усилие в насосе полностью уравновешивается
гидравлической силой, действующей на разгрузочный диск, из-за разности давлений
по обе стороны диска. Со стороны рабочих колес к диску подводится вода после
последней ступени, а из камеры за диском вода отводится перепускной трубой на
всас насоса. Разность давлений по обе стороны диска обуславливается
сопротивлением движения жидкости в аксиальном зазоре между разгрузочным диском
на валу и шайбой корпуса. Концевые уплотнения щелевого типа и используются для
уплотнения и охлаждения вала. Каждое уплотнение состоит из двух уплотняющих
втулок и трех камер в корпусе насоса.
4.10 Турбина ОР-12ПМ
Приводная турбина калужского завода активного
типа с противодавлением. Корпус турбины стальной, сварно-литой конструкции,
состоит из двух частей: передней и выхлопной с горизонтальным разъемом. Ротор
цельнокованый, все семь дисков ступеней давления откованы заодно с валом. На
переднем конце ротора расположено рабочее колесо главного масляного насоса
регулятора, одновременно являющегося гребнем упорного подшипника. Ротор турбины
жесткий с критическим числом оборотов 7750 об/мин. Корпус переднего
опорно-упорного подшипника присоединяется к корпусу турбины посредством опорных
лап и гибких элементов.
На крышке переднего подшипника установлен блок
регулирования турбины. Корпус заднего подшипника выполнен заодно с выхлопной
частью. Стопорный клапан расположен отдельно от турбины. В проточную часть
турбины пар подводится через два дроссельных регулирующих клапана. Сегменты
сопел и диафрагмы - стальные, сварной конструкции. Пар к турбине подводится от
III отбора главной турбины, а отработанный пар отводится в VI отбор. В первые
камеры концевых уплотнений подается пар от коллектора уплотнений главной турбины,
а из вторых камер отводится паровоздушная смесь в ПС-115. С паропроводов перед
стопорным клапаном, перепускных труб регулирующих клапанов, с выхлопа турбины
выполнены дренажи.
4.11 Циркуляционные насосы
Тип ОП - 5 - 11 ОК и ОП - 5 - 11 ОК 7. Насосы
осевые, камерные, вертикальные, одноступенчатые. Предназначены для подачи
охлаждающей воды на блоки. Установлены по два насоса на блок.
Производительность - 19000 м3/ч.
4.12 Дренажные насосы
Тип С - 66 В
Производительность - 120 м3/ч
Напор - 20 м. в. ст.
Привод - электродвигатель
Мощность - 7 кВт
Предназначены для откачки дренажных вод из
специальных, в нижних точках, помещений насосной, а так же для откачки воды из
циркуляционных насосов.
4.13 БРОУ
Быстродействующие редукционно-охладительные
установки (БРОУ) предназначены для одноступенчатого перепуска пара из
трубопроводов острого пара в конденсатор турбины. На энергоблоках установлено
по одной БРОУ на энергоблок производительностью 320 т/час, обеспечивающих
снижение давления с 252 кгс/см2 до 6 кгс/см2 и температуры с 5450С до 2000С.
5. РАСЧЕТ ТУРБИНЫ К-300-240ЛМЗ
.1 Построение ориентировочного
рабочего процесса
Оцениваем мощность цилиндра:
э=G×Но×hoi×hm×hг=267,91×0,8×403,112=86398,188кВт.
hoi×hm×hг
-принимают равным 0,8.
hoi- внутренний относительный КПД турбины.
hm-механический КПД агрегата.
hг-КПД электрического генератора.расход пара
кг/с.
Но-распооагаемый тепловой перепад в кДж/кг.
Определяем давление перед соплами первой
ступени.
Ро1=(0,94÷0,97)Ро=0,95×23,5=22,325МПа.
Определяем давление за последней ступенью
турбины Рк1 с учётом потери давления в выхлопном патрубке.
Рк1-с учётом потери давления в выхлопном
патрубке.
Рк1=Рк[1+
=4,4[1+0,08(100/100)2]=4,752
Мпа.
Рк - давление на выходе из ЦВД.
Св - скорость потока в выхлопном
патрубке, м/с. Св=100 м/с.
- коэффициент местного сопротивления
патрубка,
=0,08
По известным Ро1 и Рк1 определяется
перепад проточной части Ho1.
Определяем КПД регулирующей ступени:
hoiр.с.=0,83
-
×
Внутренний тепловой перепад
регулирующей ступени..c.=hoр.с×hоip.c.=78×0,798=62,244
кДж/кг.оp.c.-тепловой перепад регулирующей ступени.
Энтальпия пара на выходе из
регулирующей ступени.
i2р.с.=io
- hiр.с.=3323,132-62,244=3260,88
кДж/кг.*=i2p.c.
- hk1=3260,88 - 2931,1=329,78 кДж/кг.
Оценка экономичности не регулируемых
ступеней турбины:
hоi*=
. =
кг/с.ср.=
- удельные
объёмы на входе и на выходе из группы расматриваемых ступеней.
Определение состояния пара за
цилиндром:
Hi* = Ho*×hoi*=329,78×0,8557=279,8
кДж/кг.к
= i2p.c. - Hi*=3260,88 - 279,8=2981,08 кДж/кг.
Использованный теплоперепад всей
турбины.
= io - ik=3323,132 - 2981,08=342,052
кДж/кг.
Внутренний относительный КПД
турбины.
hoiт
=
Рис.
5.1
Таблица 5.1
|
Точка
Ао Ро=23,5 Мпа Т0=540 С0 h0=3323,132 кДж/кг S0=6,185 кДж/кг×К
V0=1,33×10-2 м3/кг
|
Точка
Ао¢
Ро=22,325 Мпа Т0¢=535,566 С0 h0=3323,132
кДж/кг S0=6,2065 кДж/кг×К
|
Точка
а Ро=17,32 Мпа h0=3260,88 кДж/кг S0=6,2265 кДж/кг×К
V0=0,0173568 м3/кг
|
|
Точка
С¢¢
Рк¢=4,752
Мпа hс¢¢=2931,1
кДж/кг Sа=6,2265 кДж/кг×К V0=0,04759 м3/кг
|
Точка
б Ро=17,3205 Мпа h=3245,132 кДж/кг S0=6,2065 кДж/кг×К
|
Точка
В¢
Рк¢=4,752
Мпа Тк=290 С0 h0=2906 кДж/кг S0=6,2065 кДж/кг×К
|
|
Точка
С Рк=4,752 Мпа Т0=313,759 С0 h0=2981,08 кДж/кг V2z=0,0501356 м3/кг
|
Точка
В Ро=4,4 Мпа Т0=275,295 С0 h0=2883,083 кДж/кг S0=6,185 кДж/кг×К
V0=0,049381 м3/кг
|
Точка
б¢
Р1рс =17,42 Мпа hб¢=3249,8 кДж/кг S0¢=6,2065
кДж/кг×К
V1t=0,01695 м3/кг
|
|
Точка
г Sa=6,2265 кДж/кг×К
|
V1t=0,0187416
м3/кг V1t=0,018483 м3/кг V1t=0,0192357 м3/кг V1t=0,0194886 м3/кг V1t=0,020039
м3/кг
|
h=3230,88
кДж/кг h=3225,88 кДж/кг h=3215,88 кДж/кг h=3210,88 кДж/кг h=3205,88 кДж/кг
|
5.2 Ориентировочный расчёт
регулирующей ступени
Степень реакции r = 0,06;
Угол направления потока пара за соплами a1э
= 120.
Задаёмся отношением U/Co = 0,4375
Условная теоретическая скорость, подсчитанная по
всему располагаемому теплоперепаду:
Со =
м/с.
Располагаемый пепловой перепад в соплах:
=hoр.с. × (1 - r)
= 78 ×
(1 - 0,06) = 73,32 кДж/кг.
Теоретическая скорость истечения из сопл.
С1t =
м/с.
Окружная скорость на среднем диаметре
регулирующей ступени:
U = Co × U/Co =
394,95 ×
0,4375 = 172,79p.c.= U / (p
×
n) =172,79 / (3,14 ×
50) = 1,1 м.
Произведение
степени парциальности на высоту сопловой решётки.
0,017015 м. =17,015 мм.
m
- коэффициент расхода сопл =0,97
Оптимальная степень парциальности
еопт может быть определена:
еопт = 0,5
0,6522
Высота сопловой решётки:
0,026 м. =26 мм
Таблица 5.2 - Определение размеров
первой нерегулируемой ступени
|
Величина
|
Разм-ть
|
1
|
2
|
3
|
4
|
5
|
6
|
|
ho1
|
кДж/кг
|
30
|
35
|
40
|
45
|
50
|
55
|
|
xo1
|
-
|
0,5165
|
0,5165
|
0,5165
|
0,5165
|
0,5165
|
0,516
|
|
Со
= м/с244,95264,6282,84300316,23331,7
|
|
|
|
|
|
|
|
|
U1
= Co×Xo1
|
м/с
|
126,5166
|
136,65
|
146,088
|
154,95
|
163,331
|
171,3
|
|
d1
= м0,80540,870,930030,98641,03981,096
|
|
|
|
|
|
|
|
|
r1
|
-
|
0,2
|
0,2
|
0,2
|
0,2
|
0,2
|
0,2
|
|
ho11
= (1-r1)×ho
|
кДж/кг
|
24
|
28
|
32
|
36
|
40
|
44
|
|
C1t= м/с219,089236,64252,98268,33282,84296,6
|
|
|
|
|
|
|
|
|
V1t1
|
м3/кг
|
0,018742
|
0,018483
|
0,019236
|
0,019489
|
0,019775
|
0,0204
|
|
е мм.44,91337,96234,57231,13528,43226,06
|
|
|
|
|
|
|
|
|
Z
= шт.12,86611,039,658,5777,719857,018
|
|
|
|
|
|
|
|
К = 1,1; a = 0,03. По
результатам таблицы строим график:
h0=f (Z); h0=f (el); h0=f (d).
Из графика видно, что при Z=11 => d=0,87м.;
h=35 кДж/кг; el=37,962 мм.
По данным таблицы строим график:
Рис. 5.2
.3 Выбор размеров и теплового
перепада последней ступени турбины
ЦВД турбины К-300-240 выполняется с постоянным
внутренним диаметром ступеней. Кроме того, для удешевления производства
проточную часть этих турбин обычно выполняют из ступеней с постоянными углами a1
и b1.
Ступени при этом отличаются только высотами сопл и лопаток.
Для проектирования проточной части с постоянным
внутренним диаметром достаточно спроектировать последнюю ступень цилиндра с
расчётом, внутренний диаметр его был равен внутреннему диаметру первой ступени,
т.е. из условия dk = dkz. Для этого выбираем соответствующий теплоперепад на
последнюю ступень.
Эта задача решается графическим способом.
Задаёмся рядом значений dz (oт d1 до 1,3d1) и для каждого варианта находим
внутренний диаметр.
Таблица 5.3
|
№
|
Величина
и способ её определения
|
Размерность
|
1
|
2
|
3
|
4
|
|
1
|
dz-задаётся
|
м.
|
0,87
|
0,957
|
1.044
|
1,131
|
|
2
|
Uz=dz×n×p
|
м/с
|
136,66
|
150,33
|
163,991
|
177,657
|
|
3
|
хoz=задаётся
равным хо1
|
|
0,5165
|
0,5165
|
0,5165
|
0,5165
|
|
4
|
hoz=1
/ 2000 × ×(Uz
/ Xoz)2
|
кДж/кг
|
35,003
|
42,356
|
50,4045
|
59,1553
|
|
5
|
rz-
задаётся равным r1
|
м/с
|
0,2
|
0,2
|
0,2
|
0,2
|
|
6
|
Ho1z
= (1-rz)
×
hoz
|
кДж/кг
|
28,0024
|
33,885
|
40,3236
|
47,324
|
|
7
|
C1t= м/с236,653260,327283,98307,65
|
|
|
|
|
|
|
8
|
a1Э-задаётся
равным a1Э1
|
Град.
|
12
|
12
|
12
|
12
|
|
9
|
V2z-находится
по h-s диаграмме, одинаков для всех вариантов.
|
м3/кг
|
0,0501356
|
0,0501356
|
0,0501356
|
0,0501356
|
|
10
|
м.0,10550,08720,073250,06241
|
|
|
|
|
|
|
11
|
dkz
= dz - l1z
|
м.
|
0,7645
|
0,8698
|
0,97075
|
1,0686
|
По данным расчётной таблицы строим график, по
которому находим искомые тепловой перепад и диаметр последней ступени.
=0,957 м.; hoz= 42 кДж/кг;
Рис. 5.3
.4 Определение числа нерегулируемых
ступеней и распределение теплового перепада
Для определения числа размеров ступеней и их
тепловых перепадов производится следующее графическое построение.
Рис. 5.4
Берётся в качестве базы отрезок прямой длины
200-300 мм. На концах этого отрезка в определённом масштабе в качестве ординат
откладываются диаметры первой и последней нерегулируемых ступеней. Соединяя
концы этих отрезков, проводят линию предполагаемого изменения диаметров.
Плавность очертания проточной части
обеспечивается плавным изменением диаметров. При этом должен учитываться
характер изменения удельного объёма пара в процессе расширения. В головных
ступенях в области высокого давления удельный объём увеличивается незначительно
и кривая диаметров здесь должна иметь малую крутизну. В последних ступенях
конденсационных турбин, где имеет место интенсивный рост удельных объёмов,
диаметры ступени должны резко возрастать. Таким образом, линия изменения
диаметров на первых 2/3 базы должна иметь пологий участок, приближающийся к
прямой линии с небольшим углом наклона, а на последней 1/3 линия диаметров
должна круто загибаться вверх.
На том же графике наносится и кривая изменения
Хо, причём значения этой величины для первой и последней ступени известны из
ориентировочного расчёта этих ступеней. Линия изменения Хо на первых 3/4 длины
базы проводится горизонтально и на последней 1/4 плавно доходит до значения Хо
последней ступени.
Полученные графики изменения диаметров и Хо
позволяют нанести кривую изменения тепловых перепадов.
Для этого в 5, 6 точках по длине базы определяют
значения d и Хо и для этих величин определяется тепловой перепад по формуле:
=12,3 × (n / 50)2 ×
(d / Xo)2
Найденные тепловые перепады наносятся в
определённом масштабе на график, полученные точки соединяются плавной кривой.
Средняя ордината род кривой будет являться
средним тепловым перепадом, приходящимся на одну нерегулируемую ступень.
ho cp. = (ho1 + ho2 + …. +hoz) / (m
+ 1),
где m - число отрезков, на которые разделена
база. По среднему тепловому перепаду определяется число нерегулируемых
ступеней.
= {(1 + d) × Ho*} / ho cp.,
Величина Z округляется до ближайшего целого
числа.
Для определения коэффициента возврата теплоты
можно воспользоваться формулой Флюгеля.
=
k×(1-hoit)×Ho*×(z-1)
Здесь
hoit -
внутренний относительный КПД турбины, полученный из ориентировочного расчёта.
Но*
- располагаемый теплоперепад нерегулируемых ступеней;- число ступеней турбины,
К
- коэффициент, зависящий от состояния пара.
Для
дальнейших расчётов коэффициент возврата теплоты необходимо уточнить, подставив
в формулу действительное число Z.
Далее
производится деление базы на Z - 1 равных отрезков. На границах отрезков наносят
номера ступеней, и из этих точек восстанавливают перпендикуляры до пересечения
с линиями диаметров и теплоперепадов. Результаты заносят в таблицу:
Рис. 5.5
Таблица 5.4
|
№
|
Диаметр
ступени
|
ho
по графику
|
+
- h-поправкаКорректир.
величинаСтепень реакцииУгол a1Э
|
|
|
|
|
1
|
0,87
|
35
|
-0,905
|
34,095
|
0,2
|
12
|
|
2
|
0,878
|
35,66
|
-0,922
|
34,738
|
0,2
|
12
|
|
3
|
0,877
|
36,33
|
-0,9397
|
35,39
|
0,2
|
12
|
|
4
|
0,8955
|
37
|
-0,957
|
36,043
|
0,2
|
12
|
|
5
|
0,904
|
37,76
|
-0,9767
|
36,783
|
0,2
|
12
|
|
6
|
0,913
|
38,466
|
-0,995
|
37,471
|
0,2
|
12
|
|
7
|
0,921
|
39,2
|
-1,014
|
38,186
|
0,2
|
12
|
|
8
|
0,93
|
39,866
|
-1,031
|
38,835
|
0,2
|
12
|
|
9
|
0,938
|
40,53
|
-1,0483
|
39,4817
|
0,2
|
|
10
|
0,946
|
41,26
|
-1,0672
|
40,193
|
0,2
|
12
|
|
11
|
0,957
|
42
|
-1,0863
|
40,914
|
0,2
|
12
|
|
|
=349,23 Н
=-9,033 (1
+ a)
×
Ho* =340,197
|
|
|
= 12,3×(0,87/0,5165)2×(50/50)2=35
кДж/кг. и=(35+35,66+36,33+37+37,76+38,466+39,2+39,866+40,53+41,26+42)=1131,74818кДж/кг
Но*=329,78 кДж/кг. hoiт
=0,7805; Z=11; К=4,8×10-4;
a=4,8×10-4(1-0,7805)×329,78×(11-1)/11=0,0315869;=(1+0,0315869)×329,78/31,74818=10,7154
шт.
Округляем Z до целого числа Z=11;
Уточняем a: a=
4,8×10-4(1-0,7805)
/ (10/11) = 0,0315869;
Если сумма тепловых перепадов
отличается
от величины (1+a)Но*, то
невязка + - DH=(1+a)×Ho*-
ho=340,19673-349,23=-9,03327
кДж/кг.
Распределяется по всем ступеням
пропорционально перепадам, т.е.
(1+a)×Ho*=(1+0,0315869) × 329,78 =340,19673 кДж/кг. Dh =
При положительном значении DН, распределяя невязку Dh между ступенями, на первую
ступень можно дать повышенную величину Dh,
чтобы компенсировать отсутствие в этой ступени использования выходной скорости
из регулирующей ступени. При отрицательном значении DН величину Dh рекомендуется вычитать из
тепловых перепадов всей ступени за исключением первой. После корректировки
тепловых перепадов уточнённые перепады также заносятся в таблицу.
6. МОДЕРНИЗАЦИЯ БЛОКА 300 МВт НАДСТРОЙКОЙ
ГТД-110 НПО «САТУРН»
.1 Описание газотурбинной установки
ГТЭ-110
ГТД разработан ОАО НПО «Сатурн» по одновальной
кинематической схеме и простому термодинамическому циклу без промежуточного
охлаждения воздуха и без промежуточного подвода тепла.
Многоступенчатый (15 ступеней) однокаскадный
компрессор имеет степень повышения давления 14,75 (при номинальной мощности и
расчетных параметрах наружного воздуха). Перед компрессором, (по ходу воздуха)
установлен входной направляющий аппарат (ВНА), основное предназначение которого
- увеличение диапазона надежной работы компрессора. С помощью ВНА
предполагается также несколько улучшить показатели экономичности ПГУ при
частичных нагрузках (за счет прикрытия ВНА на частичных нагрузках можно при
одинаковой мощности и КПД ГТ несколько поднять температуру выхлопных газов, а
значит увеличить КПД паросилового контура и тем самым общий КПД ПГУ).
Конструкция трубчато-кольцевой камеры сгорания
(КС) позволяет получить экологические показатели, удовлетворяющие нормам
выбросов во всем диапазоне регулирования. На режиме номинальной нагрузки
выбросы окислов азота NOх составляют 50 мг/нм3 (при 15% О2).
Многоступенчатая турбина (4 ступени),
выполненная с разветвленной системой воздушного охлаждения, по показателям
надежности и долговечности удовлетворяет требованиям ГОСТа. В систему
охлаждения введен дополнительный охладитель воздуха, представляющий
воздушно-водяной теплообменник, где расхолаживание воздуха происходит за счет
отвода тепла с циркводой. Такое решение позволяет не только увеличить
надежность системы охлаждения и увеличить ресурс охлаждаемых деталей, но и
сократить расход воздуха на охлаждение и, тем самым, повысить экономичность ГТУ
и всей ПГУ в целом.
Электрогенератор расположен со стороны
компрессора (с холодной стороны). Выхлоп из турбины - осевой.
ГТД представляет собой единый поставочный блок,
удовлетворяющий транспортным габаритам.
Масса газотурбинного двигателя на раме не более
60 т.
Ремонт ГТД предполагается проводить на заводе
изготовителе или по месту установки, для чего НПП «Машпроект» разработал
технологию замены всех быстроизнашиваемых деталей без демонтажа ГТД.
ГТУ типа ГТЭ-110 разрабатывается для работы на
природном газе и жидком топливе. Для поддержания высоких технико-экономических
показателей в межремонтный период рекомендуется проводить (через 3-4 тысячи
часов работы) промывки проточной части раствором «Синвал» или паром. Промывки
проводятся во время ночных остановов двигателя автоматически по специальной
технологии.
Система смазки - циркуляционная, под давлением
со свободным сливом отработавшего масла. Рабочей жидкостью в системе смазки
узлов трения, подшипников турбины и генератора может применяться как
минеральное масло так и негорючее масло ОМТИ.
Максимальная прокачка масла в системе смазки
0,55 кг/сек (38 т/час).
Температура масла на входе в газотурбогенератор
30-45°С, на сливе не более 80°С.
Безвозвратные потери масла не более 1,0 кг/час.
При аварийном останове электронасосов
переменного тока при потере напряжения собственных нужд вступает в работу резервный
электронасос постоянного тока. При полном обесточивании по переменному и
постоянному току во время выбега ротора подача масла осуществляется навешенным
маслоагрегатом.
Вспомогательное оборудование, входящее в состав
ГТУ (топливный узел, маслоблок с насосами и др.), поставляется на монтажную
площадку в виде комплектных блоков.
электростанция блок турбина дымосос
Рис. 6.1 - Общий вид ГТЭ-110 с укрытием и
вспомогательными системами: 1. Входная улитка, 2. Газотурбинный двигатель
ГТЭ-110, 3. Патрубок выхлопной, 4. Бронещит (исключен), 5. Блок газообразного
топлива, 6. Блок жидкого топлива, 7. Блок масляных агрегатов, 8. Коробка
приводов, 9. Турбогенератор, 10. Укрытие
Рис. 6.2 - Номинальная мощность в зависимости от
температуры воздуха перед компрессором
Рис. 6.3 - Температура газов за турбиной в
зависимости от приведенной мощности
Пуск ГТЭ-110 осуществляется собственным
электрогенератором ТЗФГ-110-2МУЗ с использованием тиристорного пускового
устройства типа ПУ-6-08Р УХЛ4, которое обеспечивает запуск ГТУ, а также
технологические режимы: холодную прокрутку ГТУ, вентиляцию газовоздушного
тракта ГТУ и КУ, промывку компрессора.
ГТЭ-110 допускает до 3 последовательных пусков.
ГТЭ-110 допускает изменение нагрузки от
холостого хода до номинальной со скоростью не более 15 МВт/мин.
Время пуска и нагружения ГТЭ-110 от момента
подачи топлива - не более 40 мин. Время пуска и ускоренного нагружения - не
более 25 мин.
Общее количество пусков-остановов за весь срок
службы оборудования ГТЭ-110 в базовом, полупиковом и пиковом классах
использования составляет:
в базовом классе использования;
в полупиковом классе использования;
в пиковом классе использования.
Степень нечувствительности системы регулирования
частоты вращения при любой нагрузке не более 0,06% номинальной частоты вращения
(3000 об/мин).
В аварийных ситуациях допускается работа ГТЭ-110
при следующих значениях частоты сети энергосистемы:
,5-51,0 Гц - один раз продолжительностью не
более 3 мин. и не более 500 мин. за весь срок эксплуатации;
,0-48,0 Гц - один раз продолжительностью не
более 5 мин. и не более 750 мин. за весь срок эксплуатации;
,0-47,0 Гц - один раз продолжительностью не
более 10 сек. и не более 30 мин. за весь срок эксплуатации.
ГТЭ-110 может работать как на природном газе,
так и на жидком топливе. Длительность работы на жидком топливе не более 8 суток
в год. Время переналадки топливной системы для работы на жидком топливе не
более 4-х часов.
ГТЭ-110 имеет единую систему смазки. В качестве
смазочного масла используется масло ТП-22С по ТУ38.101821 или ТП-22Б по
ТУ38.401-48-58.
Газотурбинная установка ГТЭ-110 оснащена
системой автоматического управления, регулирования, защиты и контроля (САУ ГТЭ-110).
САУ ГТЭ-110 обеспечивает надежную и экономичную работу оборудования ГТУ на всех
заданных режимах с автоматической отработкой команд, поступающих от
автоматизированной системы управления технологическими процессами верхнего
уровня (АСУ ТП), и выдачей для нее информации о состоянии оборудования и работе
различных узлов ГТЭ-110.
ГТЭ-110 поставляется с программно-техническим
комплексом (САУ ГТЭ-110) связь между которым и верхним уровнем АСУ ТП ПГУ-325
осуществляется по стандартному интерфейсу и согласованным протоколам обмена
информацией с обеспечением единых прототипов представления информации на
операторских станциях энергоблока. САУ ГТЭ-110 обеспечивает мгновенные сбросы
электрической нагрузки с любой мощности вплоть до пиковой без срабатывания аварийной
защиты по превышению частоты вращения.
САУ ГТЭ-110 обеспечивает следующие функции
управления:
проверку готовности к пуску, холодной прокрутке,
вентиляции и охлаждению, консервации и расконсервации топливной аппаратуры;
пуск ГТЭ-110;
холодную прокрутку ГТЭ-110;
консервацию и расконсервацию топливной
аппаратуры;
нормальный и аварийный останов ГТЭ-110;
вентиляция и охлаждение ГТЭ-110 и
котла-утилизатора;
пуск ГТУ с автоматической / ручной
синхронизацией с сетью энергосистемы;
регулирование температуры газов за турбиной с
воздействием на положение ВНА компрессора.
САУ ГТЭ-110 выполняет следующие функции
регулирования:
автоматическое дозирование топлива при пуске и
выходе на холостой ход генератора, при нормальном останове, при срабатывании
защиты;
изменение режима работы ГТЭ- 110 с заданным
темпом в диапазоне от холостого хода до максимального режима по команде АСУ ТП
верхнего уровня;
автоматическое поддержание частоты вращения
генератора и электрической мощности;
автоматическое регулирование по заданной программе
угла поворота лопаток входного направляющего аппарата компрессора;
автоматическое ограничение приемистости и
дросселирования;
автоматическое ограничение максимальной средней
температуры газа за турбиной.
САУ ГТЭ-110 обеспечивает ограничительную защиту
ГТУ - формирование сигнала на снижение режима ГТЭ-110 (вплоть до холостого
хода) до исчезновения сигнала ограничения по предельным значениям параметров.
САУ ГТЭ-110 выполняет аварийную защиту ГТУ -
формирование сигнала на останов по аварийным значениям параметров. САУ
обеспечивает аварийный останов ГТУ по сигналам от вспомогательных систем,
оборудования ПГУ и внешним сигналам, а также при отказе САУ.
САУ ГТЭ-110 выполняет следующие функции
контроля:
автоматический диагностический контроль
программно-технических средств АСУ;
автоматический контроль линий связи первичных
преобразователей (датчиков) и исполнительных механизмов на короткое замыкание и
обрыв;
формирование команд для подачи звуковых и
световых сигналов предупреждения при срабатывании защит ГТУ;
сбор, первичную обработку и передачу в АСУ ТП
верхнего уровня сигналов для решения задач представления информации оператору,
ведению протоколов, решения задач расчетов технико-экономических параметров,
наработки и числа пусков ГТЭ, регистрации аварийных ситуаций, решения задач
диагностики по алгоритмам предприятия-разработчика ГТЭ-110.
Ресурсные показатели установки ГТЭ-110 приведены
в таблице 6.1.
Таблица 6.1
|
Показатель
|
Класс
использования
|
|
Базовый
|
Полупиковый
|
Пиковый
|
|
Ресурс
между капитальными ремонтами
|
25
000 часов при числе пусков не более 300
|
12
000 часов при числе пусков не более 500
|
4
000 часов при числе пусков не более 1 000
|
|
Ресурс
до списания
|
100
000 часов при числе пусков не более 1 000
|
50
000 часов при числе пусков не более 2 000
|
16
000 часов при числе пусков не более 5 000
|
Конструкция ГТЭ-110 и его основного и
вспомогательного оборудования обеспечивает его надежную работу в течение
межремонтного периода с показателями надежности:
средняя наработка на отказ в базовом классе
использования не менее 3500 ч;
средняя наработка на отказ в пиковом классе
использования не менее 800 ч;
коэффициент технического использования не менее
0,92;
коэффициент надежности пусков не менее 0,95;
коэффициент готовности не менее 0,98;
6.2 Специальные требования к рабочим
средам
.2.1 Требования к топливу
Станционная система подготовки и снабжения
топливом должна обеспечивать:
подачу газообразного топлива, соответствующего
ГОСТ 5542, к блоку регулирующей аппаратуры ГТЭ-110 с давлением 2,5±0,1 МПа,
температурой 20-40°С (при этом температура газа в топливном трубопроводе перед
БТАГ должна быть на 20°С выше, чем температура насыщения любых паров,
находящихся в топливном газе), с максимальным расходом 40000 нм3/час;
очистку газообразного топлива от механических
примесей, имеющих размеры более 10 мкм (масса механических примесей в газе не
должна превышать 1 мг/нм3). Наличие жидких фракций не допускается. В общей
массе механических примесей содержание эрозионноопасных частиц не должно быть
более 0,2 мг/нм3 при 20°С и нормальном давлении;
подачу жидкого топлива по ГОСТ 305 к блоку
топливорегулирующей аппаратуры ГТЭ-110 с давлением 0,18 - 0,3 МПа, с
температурой в зависимости от марки используемого топлива (Л, 3, А) и расходом
не менее 32 т/час;
очистку жидкого топлива от механических
примесей, воды и биологического загрязнения. Размер отдельных частиц в топливе
не должен превышать 10 мкм. Трубы от станционного фильтра к БТАЖ должны быть
выполнены из антикоррозионного материала;
консервацию топливорегулирующей аппаратуры
жидкого топлива маслом ТП-22С ТУ 38.101821 с давлением 0,2 - 0,5 МПа,
температурой 40 - 60°С и расходом 50 кг за одну операцию;
аварийное отключение топлива. В трубопроводах
подвода жидкого и газообразного топлива к ГТЭ-110 должны быть установлены
противопожарные стопорные клапаны, автоматически перекрывающие подвод топлива
перед блоками топливных агрегатов. Место установки этих клапанов должно быть
выбрано таким образом, чтобы свести к минимуму количество топлива, которое
может быть выработано ГТЭ-110 после перекрытия клапана.
6.2.2 Требования к маслу
В качестве смазочного масла используется масло
ТП-22С ТУ38.101821, ТП-22Б ТУ38.401-48-58.
Станционная система хранения, маслоподготовки и
снабжения маслом ГТЭ-110 должна обеспечивать:
подачу масла, поступающего в маслобак ГТЭ, с
температурой 15 - 45°С;
очистку масла, тонкость фильтрации масла не
должна превышать 25 мкм;
заправку маслобака ГТЭ-110 от минимального до
максимального уровня за 10-15 мин. Одноразовая заправка масла 5900 кг.
6.2.3 Система сжатого воздуха
Станционная система сжатого воздуха должна
обеспечивать подачу сжатого воздух к ГТЭ-110 с давлением 1,5±0,1 МПа. Расход
сжатого воздуха на один запуск и остановку составляет 10,0 нм3, максимальный
секундный расход 0,5 нм3.
Пульсации воздуха в системе не более 10% от
номинального значения (±0,15 МПа). Перерывы в подаче сжатого воздуха не
допускаются. Подаваемый воздух должен быть очищен от механических частиц
величиной более 50 мкм и осушен до точки росы минус 15°С (влагосодержание до
1,0 г/кг). Содержание масла не более 16 мг/м3 при атмосферном давлении и
температуре наружного воздуха 20°С. Станционная система должна обеспечивать
запас воздуха не менее, чем на 5 запусков.
6.2.4 Средства для промывки и
очистки проточной части ГТУ
Станционная система промывки и очистки проточной
части должна обеспечить на одну промывку:
при промывке моющим раствором - подачу в
компрессор 1000 литров воды пресной ГОСТ 29183 или конденсата;
при использовании моющего средства
"Синвал" ТУ 38.507-63-122 - 320 литров приготовленного моющего
раствора (в объеме 48 литров моющего средства типа "Синвал" и 272
литра пресной воды) с температурой 20 - 40°С и давлением 0,5±0,1 МПа;
при использовании моющего средства «ТМС-2ВОУ»
(ТУ У 24103035.003-98)- 320 литров приготовленного моющего раствора (в объеме
30 литров моющего средства типа «ТМС-2ВОУ» ТУ 38.507-63-122 и 290 литров
пресной воды) с температурой 20 - 40°С и давлением 0,5±0,1 МПа;
при промывке паром - подачу в компрессор 1600
кг, пара давлением 0,25 - 0,5 МПа, температурой 130 - 180°С.
6.2.5 Станционная система охлаждения
- техническая вода
Станционная система охлаждения должна
обеспечивать подачу в ГТУ охлаждающей технической воды расходом не менее 1200
м3/час и температурой 5 - 33°С. При этом расход воды составляет:
на маслоохладитель ГТЭ-110 - 160 м3/ч;
на выносной воздухоохладитель ГТУ - 450 м3/ч;
на воздухоохладители генератора - 500 м3/ч;
на охладитель системы наддува генератора - 100
м3/ч.
Давление охлаждающей воды не должно превышать:
на маслоохладители и выносной воздухоохладитель
- 0,6 МПа;
на воздухоохладители турбогенератора и
охладитель системы наддува электрогенератора - 0,3 МПа.
Вода, подаваемая к маслоохладителям и
воздухоохладителям турбогенератора, не должна содержать механические примеси
величиной более 1,0 мм. Требования по жесткости воды не предъявляются. Для
охлаждения выносного воздухоохладителя должна использоваться вода из системы
оборотного водоснабжения с общей жесткостью не более 0,5 мг-экв/л. или вода из
природных источников с карбонатной жесткостью не более 2 мг-экв/л.
Подача воды на маслоохладители должна
продолжаться в течение трех часов после остановки ГТЭ-110 (время принудительной
прокрутки валоповоротным устройством и охлаждения ГТУ). Подача воды на
воздухоохладители турбогенератора прекращается через 4 часа после останова ГТУ.
Перерывы в подаче охлаждающей воды не допускаются.
Линия отвода воды должна допускать
кратковременный сброс воды с расходом 200 л/с и отдельно насыщенного пара с
расходом 1,5 кг/с, при давлении на выходе из охладителя не более 0,6 МПа.
Названные расходы воды и пара соответствуют условной аварийной ситуации, когда
при работе ГТЭ-110 на номинальной мощности останавливается основной насос
подачи охлаждающей воды, резервный насос не включается, и не срабатывает защита
ГТУ по падению давления воды.
6.3 Конструкция ГТЭ-110
Конструктивная схема ГТУ представлена на рис.
6.4 Торец вала электрического генератора связан рессорой с коробкой приводов и
посредством кулачковой муфты - с валоповоротным устройством, работающим от
собственного электропривода.
Пуск ГТУ производится с помощью собственного
электрогенератора, питаемого током переменной частоты от тиристорного
устройства, мощностью 4 МВт.
Цикловой воздух поступает в компрессор через
КВОУ и далее по воздухопроводу, в улитку компрессора, прикрепленную к передней
стенке укрытия турбоагрегата.
Отработавшие в турбине газы поступают в
выхлопной диффузор ГТУ, который соединен с соответствующим газоходом
котла-утилизатора.
Рис. 6.4 - Схема конструктивная газотурбинной
установки: 1 - компрессор, 2 - камера сгорания, 3 - турбина
6.3.1 Компрессор
Компрессор осевой (рис. 6.5),
пятнадцатиступенчатый, каждая ступень образована одним рядом рабочих лопаток
ротора и расположенным за ним рядом неподвижных спрямляющих лопаток,
закрепленных в корпусе.
Рис. 6.5 - Компрессор ГТЭ-110: 1.Передний
корпус, 2.Входной направляющий аппарат, 3.Первая - пятая ступени, 4.Клапан
перепуска воздуха, 5.Клапан перепуска воздуха с компенсатором, 6.Шестая -
пятнадцатая ступени, 7.Диффузор, 8.Передняя опора
Компрессор состоит из переднего корпуса, в
котором размещены с первой по пятую ступени, корпуса, включающего с шестой по
пятнадцатую ступени, и ротора. Корпус передний является одним из элементов
силовой схемы двигателя. Через передний корпус передаются радиальные и осевые
нагрузки, возникающие при вращении ротора турбокомпрессора, на переднюю опору
двигателя.
Передний корпус (рис. 6.6) выполнен в виде
профилированных обечаек, соединенных между собой 19 профильными стойками. В
проточной части между наружной и внутренней стенками осуществляется плавный
поворот воздуха от радиального направления к осевому. В переднем корпусе
размещена передняя опора ротора турбокомпрессора, входной поворотный
направляющий аппарат, на наружной обечайке смонтирован механизм поворота ВНА.
Передняя опора состоит из двух подшипников скольжения - опорного и упорного.
Входной направляющий аппарат состоит из
поворотных направляющих лопаток и механизма поворота. Поворотные лопатки двухопорные,
т.е. опорами являются цапфы лопаток с насаженными на них втулками, которые
устанавливаются в расточки, выполненные соосно в наружной и внутренней стенках.
Лопатки поворотного входного направляющего аппарата - литые. На наружных цапфах
лопаток закреплены рычаги, которые через резьбовые тяги соединяются с
синхронизирующим кольцом. В синхронизирующем кольце установлены ролики,
которыми кольцо катается по направляющим на наружной стенке. Силовой привод
механизма входного поворотного аппарата состоит из двухступенчатого редуктора и
электродвигателей, соединенных в один агрегат.
Рис. 6.6 - Передний корпус компрессора:
1.Антисрывные устройства над первой и второй ступенями, 2.Кольцо внутреннее
спрямляющего аппарата, 3.Лопатка спрямляющего аппарата, 4.Наружное кольцо
спрямляющего аппарата, 5.Антипомпажный клапан за 5ой ступенью, 6.Кожух,
7.Вставка лабиринтового уплотнения
Передний корпус компрессора, имеющий как
горизонтальный, так и вертикальный разъемы, предназначен для размещения пяти
спрямляющих аппаратов. Спрямляющие аппараты выполнены в виде наружного и
внутреннего полуколец, соединенных между собой спрямляющими лопатками. Каждая
лопатка в наружное кольцо устанавливается хвостовиком типа "ласточкин
хвост", во внутреннее кольцо - призматическим хвостовиком. Во внутренних
кольцах лопатки фиксируются штифтовкой. Над рабочими лопатками 1-й и 2-й
ступеней установлены антисрывные устройства, выполненные в корпусе компрессора
в виде кольцевых камер, в которые воздух попадает через щелевые кольца. За
спрямляющим аппаратом 5-й ступени организован отбор воздуха при запуске ГТУ
через антипомпажные клапаны.
Во втором корпусе, имеющем вертикальные разъемы,
размещены направляющие аппараты 6-14 ступеней и организованы отборы воздуха за
8-й ступенью на охлаждение корпусов и сопловых лопаток турбины и отбор воздуха
за 10-й ступенью, из которого через антипомпажные клапаны осуществляется
перепуск воздуха в атмосферу для обеспечения устойчивой работы компрессора ГТУ
при развороте. За 8-й и 10-й ступенями посредством радиально установленных труб
организованы отборы воздуха в полость ротора турбины.
К вертикальному разъему второго корпуса крепится
диффузор компрессора, в начале которого расположены спрямляющие аппараты 15
ступени и выхода воздуха в объем камеры сгорания. На наружном кожухе камеры
сгорания размещены клапаны перепуска воздуха за 15 ступенью компрессора.
Ротор компрессора - барабанно-дисковой
конструкции, состоит из трех навесных дисков (1-3 ступени), диска-цапфы 4
ступени, двух барабанов (5-10 ступеней, 11-15 ступеней) и рабочих лопаток.
Барабаны соединены между собой и диском-цапфой с
помощью штифтов. Навесные диски соединены между собой через лабиринтные втулки
стяжными болтами. Рабочие лопатки установлены в пазах дисков замковой частью
типа "ласточкин хвост". Осевая фиксация лопаток осуществляется
пластинчатыми замками.
При номинальной нагрузке ГТУ и температуре
наружного воздуха +15ºС расчетная
степень сжатия составляет ~ 14,7; расчетный коэффициент полезного действия ~
87%.
Для функционирования ГТЭ-110 необходимо
установить дожимную компрессорную станцию.
6.3.2 Камера сгорания
Камера сгорания ГТЭ-110 трубчато-кольцевая,
противоточная (рис.6.7). Состоит из двадцати жаровых труб (рис. 6.8),
расположенных между корпусом компрессора и наружным кожухом камеры сгорания.
Рис. 6.7 - Камера сгорания: 1. Газовый коллектор
группы пилотных форсунок, 2. Подвеска коллектора, 3. Трубки для подачи газового
топлива, 4. Трубки для подачи жидкого топлива, 5. Коллектор жидкого топлива
второго канала группы пилотных форсунок, 6. Коллектор жидкого топлива первого
канала внутренней группы пилотных форсунок, 7. Коллектор жидкого топлива
первого канала периферийной группы пилотных форсунок, 8. Подвеска коллекторов,
9. Конус силовой, 10. Кожух камеры сгорания, 11. Труба жаровая, 12. Клапан
перепуска воздуха, 13. Диффузор, 14. Блок форсунок, 15. Винт, 16. Форсунка
основная (жидкостный контур), 17. Трубки топливоподающие жидкого топлива, 18.
Коллектор жидкого топлива второго канала форсунки основной, 19. Коллектор
жидкого топлива первого канала форсунки основной, 20. Газовой коллектор
диффузионной зоны, 21. Газовый коллектор гомогенной зоны
Рис. 6.8 - Труба жаровая: 1. Устройство фронтовое,
2. Обечайка, 3. Смеситель, 4. Вставки, 5. Обойма, 6. Пережим, 7. Втулка
фиксатора, 8. Кольцо, 9. Патрубок пламяперебрасывающий, 10. Патрубок
пламяподводящий, 11. Втулка завихрителя
Жаровые трубы соединены во фронтовой зоне пламя
- перебрасывающими патрубками. У фронтовой зоны каждой жаровой трубы закреплен
блок комбинированных форсунок, позволяющий подавать в камеру сгорания как
газообразное, так и жидкое (резервное) топливо. Блок комбинированных форсунок
включает восемь форсунок пилотной зоны и одну форсунку центральной зоны,
имеющих во фронтовом устройстве жаровой трубы свои завихрители. Завихритель
форсунки центральной зоны расположен в центре фронтового устройства,
завихрители форсунок пилотной зоны - по кольцу на его периферии.
Воспламенение топлива в камере сгорания при
пуске ГТУ производится при частоте вращения ротора турбоагрегата ~ 1000 об/мин
от двух воспламенителей, установленных в пламяперебрасывающих патрубках.
Воспламенители газообразного топлива расположены
под горизонтальным разъемом кожуха камеры сгорания, по обе стороны от ее оси,
воспламенители для жидкого топлива - над горизонтальным разъемом.
Воспламенитель состоит из пусковой форсунки (для
жидкого топлива центробежной) и плазмоструйной свечи.
После срабатывания воспламенителей топливо
подается в форсунки пилотной зоны, и его расход растет в процессе пуска и
нагружения турбоагрегата. При нагрузке ~ 20 МВт топливо начинает подаваться и в
форсунки центральной зоны.
Жаровые трубы, состоящие из концентричных
обечаек, охлаждаются воздухом, поступающим после компрессора и заполняющим
объем камеры сгорания и протекающим через отверстия в местах соединения обечаек
внутрь жаровой трубы. Форма выходного участка (смесителя) жаровой трубы
обеспечивает плавный переход от цилиндрического сечения пламенной трубы к
сегменту кольцевого сечения соплового аппарата первой ступени турбины.
6.3.3 Турбина
Газовая турбина ГТЭ-110 (рис. 6.9) -
четырехступенчатая, с температурой газов на входе в турбину ~1210оС, состоит из
четырех сопловых аппаратов со своими наружными корпусами, ротора турбины,
опорного венца. Корпус турбины имеет только вертикальные разъемы, корпус
соплового аппарата 2-й ступени имеет горизонтальный разъем, обеспечивающий
возможность демонтажа и замены рабочих лопаток 1-й и 2-й ступеней и сопловых
лопаток 2-й ступени без разработки других корпусов двигателя.
Сопловой аппарат 1-й ступени состоит из 40
отдельных литых лопаток, выполненных по двухопорной схеме с
конвективно-пленочным охлаждением вторичным воздухом. Сопловой аппарат 2-й ступени
состоит из 24 пакетов лопаток, отлитых блоками по две лопатки с диафрагмой.
Сопловой аппарат 3-й ступени состоит из 18 пакетов лопаток, отлитых блоками по
три лопатки с диафрагмой. Наружные трактовые поверхности сопловых лопаток
первых трех ступеней покрыты теплозащитным покрытием. Сопловой аппарат 4-й
ступени состоит из 16 пакетов отлитых лопаток, лопатки неохлаждаемые, полые.
Система охлаждения турбины - конвективная;
сопловой аппарат первой ступени имеет конвективно-пленочное охлаждение. В
турбине охлаждаются рабочие лопатки первых двух ступеней и сопловые аппараты
трех ступеней. Для рационального использования воздуха охлаждение лопаточных
венцов, дисков и корпусов турбины осуществляется воздухом, отбираемым за 8, 10
и 15-й ступенями компрессора.
Сопловый аппарат первой ступени турбины
охлаждается цикловым воздухом, отбираемым за компрессором. Часть охлаждающего
воздуха, отбираемого за 15-й ступенью компрессора, охлаждается в водо -
воздушном теплообменнике до температуры 150-180 ОС. Далее этот воздух
направляется на охлаждение рабочей лопатки первой ступени и соплового аппарата
второй ступени. Рабочие лопатки второй ступени турбины охлаждаются - воздухом,
отбираемым за 10 ступенью компрессора. Охлаждающий воздух подается также в
полости навесного диска первой ступени, дисков 3 и 4 ступеней турбины, в
профильные венцы задней опоры ротора турбоагрегата, сопловый аппарат третей
ступени - воздухом, отбираемым за 8 ступенью компрессора.
Суммарный отбор воздуха из компрессора на
охлаждение турбины составляет около ~ 13 % общего расхода циклового воздуха
через компрессор.
Ротор турбоагрегата состоит из компрессорной и
турбинной барабанно-дисковых частей, связанных между собой для фиксации и
передачи крутящего момента болтами, через навесной диск первой ступени турбины.
Диски компрессора соединены между собой сваркой,
штифтами и болтами; диски турбины - штифтами и болтами.
Температура газов на выходе из турбины
контролируется двадцатью термопарами.
Рис. 6.9 - Турбина: 1. Сопловой аппарат 1
ступени, 2. Сопловой аппарат 2 ступени, 3. Сопловой аппарат 3 ступени, 4.
Сопловой аппарат 4 ступени, 5. Ротор турбины, 6. Венец опорный
7. РАСЧЕТ ПОКАЗАТЕЛЕЙ ТЕПЛОВОЙ
ЭКОНОМИЧНОСТИ ПГУ СБРОСНОГО ТИПА
.1 Общие принципы построения ПГУ сбросного
типа
Технологический процесс энергетической ГТУ
характеризуется достаточно высокой температурой выходных газов и значительным
содержанием в них окислителя. Оба эти параметра являются определяющими в
технологическом процессе ПГУ сбросного типа.
В ПГУ этого типа выходные газы ГТУ направляются
в горелки энергетического парового котла паросилового энергоблока для сжигания
в их среде пылеугольного или газомазутного топлива. В отдельных случаях
выходные газы можно частично использовать в пылесистеме котла при подсушке и
размоле угля, а также сбросить некоторое их количество в его конвективную
шахту.
Массовый расход газов ГТУ приблизительно на 30%
больше расхода обычного воздуха, так как эти газы забалластированы продуктами
сгорания топлива в КС ГТ. Но при высокой температуре газов сокращается
необходимое количество топлива и, следовательно, количество окислителя.
Современные энергетические ГТУ
проектируют преимущественно для работы в тепловых схемах ПГУ с КУ, имеющих
наибольшую экономичность. Для этого необходимо увеличение начальной температуры
газов перед ГТ при умеренном росте степени повышения давления воздуха в
компрессоре. При этом содержание окислителя в выходных газах ГТУ снижается. При
начальной температуре газов соответственно 850 и 1250
°С избыток
воздуха в выходных газах равен 4.4 и 2.8, а объемная концентрация окислителя в
них составляет 16 и 12.7%.
Использование энергетических ГТУ с
более низкими значениями температуры выходных газов и с большим содержанием в них
окислителя позволяет сжигать почти все виды органического топлива по сбросной
парогазовой схеме, но при этом снижается ее экономичность.
Повышение начальной температуры
газов в ГТУ приводит к увеличению температуры выходных газов, которая может
достигать 620°С. Газы с такой температурой нельзя без охлаждения подводить к
горелкам паровых котлов. Благодаря необходимости обогащать выходные газы вне
цикловым воздухом для повышения содержания в них окислителя частично эту
проблему можно решить.
Чтобы использовать энергетические
ГТУ для настройки энергетического паросилового блока по сбросной схеме,
необходимо размещать их в непосредственной близости к паровому котлу для
сокращения протяженности весьма больших по габаритам размерам газоходов. Такое
условие трудно выполнить при реконструкции и модернизации действующих
энергоустановок из-за отсутствия свободных площадок. В схеме ПГУ приходится
устанавливать несколько газовых шиберов большого диаметра для перераспределения
потока выходных газов ГТУ при изменении режима работы и обеспечивать их
надежную эксплуатацию. Они должны быть быстрозапорными, а их эксплуатация -
автоматизированной в широком диапазоне нагрузок.
В базовом варианте тепловой схемы
ПГУ сбросного типа в паровом котле отсутствует воздухоподогреватель. Общее
количество газов, которые проходят черех поверхности нагрева котла,
увеличиваются на 30-40%, а их температура за котлом составляет около 300
°С . Для
охлаждения этих газов до температуры 120
°С в конвективной шахте котла
устанавливают газоводяные ТОВД и ТОНД, в которых нагревается часть конденсата и
питательной воды, отводимой из системы регенерации ПТУ. Это увеличивает расход
пара в конденсатор ПТ, повышает ее электрическую мощность и снижает
экономичность ПТУ. Завод-изготовитель ПТ (ЛМЗ) рекомендует следующие
максимальные значения пропуска пара в конденсаторы: для ПТУ типа К-800-240 -
420 кг/с; К-300-240 - 210 кг/с; для К-210-130 - 125 кг/с.
Из-за общего увеличения количества
дымовых газов за паровым котлом приблизительно на 40% при переходе к
парогазовому циклу потребуются реконструкция тягодутьевой установки и
увеличение производительности дымососов. Изменятся также условия работы дымовой
трубы, поэтому необходимо пересчитать эпюры статического давления газов в ней и
обеспечить ее надежную эксплуатацию.
Парогазовую установку сбросного типа
можно условно рассматривать как некую ПГУ с КУ при предельном дожигании в нем
топлива в среде выходных газов ГТУ. Здесь роль КУ выполняет паровой котел
энергоблока, а ГТУ - функции надстройки.
Рис. 7.1 - Принципиальная тепловая
схема ПГУ с использованием ГТУ
7.2 Описание тепловой схемы ПГУ-410
.2.1 Особенности сопряжения
газотурбинных установок с котлом ТГМП-314
При реализации сбросной схемы ГТ - надстройки
одной из главных задач является согласование расхода выхлопных газов ГТУ и
максимального допустимого расхода газов через котел, который могут обеспечивать
штатные основные дымососы.
ТГМП-314 оснащается двумя дымососами ДО - 31,5
производительностью по 870 * 103 м3/ч при полном давлении 388 кгс/м2. Нам
необходимо оборудовать данный котлоагрегат двумя мощными дымососами типа
ДРГ-29х2-I, рассчитанными для работы блока в режиме МГД - генератора. Поэтому
при работе блока в автономном режиме, который является сейчас единственно
возможным, дымососы имеют значительный запас по производительности и напору.
Предельным расходом газов и напором дымососа,
приведенным к характеристике является 1150 * 103 м3/ч и 6500 Па.
Было установлено, что предельным расходом
выхлопных газов ГТУ, который соответствует предельным параметрам дымососов,
является расход 440 кг/с.
Расходы выхлопных газов ГТУ составляют:
|
Тип
ГТУ
|
Температура
наружного воздуха, 0С
|
Расход
выхлопных газов, кг/с
|
|
ГТЭ-110
|
-40
+4
|
439,2
372,9
|
Таким образом, установленные дымососы могут
обеспечить эвакуацию выхлопных газов рассмотренных в работе ГТУ.
7.2.2 Технико-экономические
показатели
Тепловые расчеты котла ТГМП-314, паровой турбины
К-300-240 и блока в целом выполнены при расходах свежего пара 100%, 75% и 50%
от номинального значения (980т/ч) и при номинальных нагрузках ГТУ при
среднегодовой температуре наружного воздуха (+4,3°С). Тепловые
расчеты для нагрузки паровой турбины 300 МВт выполнены для двух значений
температуры наружного воздуха - +4,3°С и +15°С.
В таблице представлены результаты расчетов котла
ТГМП-314 (табл. 7.1) и технико-экономических показателей (табл. 7.2)
надстроенного блока при применении ГТЭ-110 НПО «Сатурн» при среднегодовой
температуре наружного воздуха +4,3 и нагрузках котла 100, 75 и 50%. Расчеты
выполнены с отключенным и с включенным ВВТО.
Таблица 7.1
|
№
пп
|
Наименование
показателей
|
Значение
показателей
|
|
|
|
|
|
|
|
|
|
1
|
Температура
наружного воздуха, С
|
4,3
|
4,3
|
4,3
|
15
|
|
2
|
Тип
ГТУ
|
|
|
|
ГТЭ-110
НПО "Сатурн"
|
|
|
|
3
|
Относительная
нагрузка ГТУ, %
|
|
100
|
|
|
|
4
|
Относительная
нагрузка ПТ, %
|
|
100
|
|
|
|
5
|
Мощность
ГТУ, МВт
|
|
116,9
|
116,9
|
116,9
|
108,37
|
|
6
|
Температура
газов, С
|
|
508,73
|
508,73
|
508,73
|
517,0
|
|
7
|
Расход
газов за ГТУ, кг/с
|
|
372,43
|
372,43
|
372,43
|
355,70
|
|
8
|
Расход
свежего пара, т/ч
|
|
900,0
|
881,6
|
845,0
|
887,5
|
|
9
|
Температура
свежего пара, С
|
540
|
540
|
540
|
540
|
|
10
|
Давление
свежего пара, МПа
|
23,5
|
23,5
|
23,5
|
23,5
|
|
11
|
Температура
воды на входе в ПЭК, С
|
170,7
|
170,7
|
170,7
|
170,7
|
|
12
|
Температура
воды за ПВД, С
|
274,3
|
272,9
|
269,9
|
273,3
|
|
13
|
Расход
воды через ПЭК, т/ч
|
400
|
400
|
400
|
400
|
|
14
|
Температура
воды на выходе из ПЭК, С
|
247
|
246
|
244
|
243
|
|
15
|
Температура
уходящих газов, С
|
100
|
100
|
99
|
98
|
|
16
|
Расход
пара через п/п, т/ч
|
|
805,7
|
790,6
|
760,5
|
795,5
|
|
17
|
Давление
пара перед ЦСД, МПа
|
3,70
|
3,64
|
3,50
|
3,66
|
|
18
|
Температура
пара перед ЦСД, С
|
540
|
540
|
540
|
540
|
|
19
|
Давление
пара на выходе из ЦВД, МПа
|
4,19
|
4,12
|
3,96
|
4,14
|
|
20
|
Температура
пара на выходе из ЦВД, С
|
299,2
|
297,4
|
292,4
|
298,0
|
|
21
|
Расход
пара в конденсатор, т/ч
|
638,0
|
627,8
|
609,0
|
632,8
|
|
22
|
Давление
пара в конденсаторе, МПа
|
0,00549
|
0,00549
|
0,00539
|
0,00637
|
|
23
|
314,77
|
309,57
|
300,26
|
309,39
|
|
24
|
Расход
натурального топл. в КС ГТУ,
|
|
|
|
|
|
кг/с
(Qнр= 49341,2 кДж/кг)
|
|
6,6965
|
6,6965
|
6,6965
|
6,3368
|
|
25
|
Расход
условного топлива в КС ГТУ, т/ч
|
40,58
|
40,58
|
40,58
|
38,40
|
|
26
|
Расход
натурального топлива в котел,
|
|
|
|
|
|
тыс.нм3/ч
|
|
|
59,397
|
58,176
|
55,845
|
58,759
|
|
27
|
Расход
условного топлива в котел, т/ч
|
73,00
|
71,50
|
68,63
|
72,21
|
|
28
|
Расход
условного топлива на блок, т/ч
|
113,58
|
112,08
|
109,22
|
110,62
|
|
29
|
Мощность
блока брутто, МВт
|
431,67
|
426,47
|
417,16
|
417,76
|
|
30
|
Удельный
расход условного топлива,
|
|
|
|
|
|
брутто,
г/кВт.ч
|
|
263,13
|
262,82
|
261,81
|
264,79
|
|
31
|
Расчетный
КПД блока брутто, %
|
46,69
|
46,75
|
46,93
|
46,40
|
|
32
|
Удельный
расход условного топлива в
|
|
|
|
|
|
автономном
режиме брутто, г/кВт.ч
|
298,6
|
298,6
|
298,6
|
298,6
|
|
33
|
Экономия
условного топлива, г/кВт.ч
|
35,47
|
35,78
|
36,79
|
33,81
|
|
|
|
%
|
11,88
|
11,98
|
12,32
|
11,32
|
Таблица 7.2
|
№
пп
|
Наименование
показателей
|
|
Значение
показателей
|
|
|
|
|
|
|
|
|
|
|
1
|
Температура
наружного воздуха, С
|
|
|
4,3
|
|
|
|
|
2
|
Режимы
|
|
|
|
|
|
С
отводом тепла
|
|
|
|
|
|
|
|
в
ВВТО
|
|
3
|
Относительная
нагрузка ГТУ, %
|
|
|
100
|
|
|
|
|
4
|
Относительная
нагрузка ПТ, %
|
100
|
75
|
50
|
75
|
50
|
|
|
5
|
Мощность
ГТУ, МВт
|
|
116,9
|
116,9
|
116,9
|
116,9
|
116,9
|
|
6
|
Температура
газов, С
|
|
508,73
|
508,73
|
508,73
|
508,73
|
508,73
|
|
7
|
Расход
газов за ГТУ, кг/с
|
|
372,43
|
372,43
|
372,43
|
372,43
|
372,43
|
|
8
|
Расход
свежего пара, т/ч
|
|
980
|
735
|
490
|
735
|
490
|
|
9
|
Температура
свежего пара, С
|
540
|
540
|
540
|
540
|
540
|
|
|
10
|
Давление
свежего пара, МПа
|
23,5
|
23,5
|
23,5
|
23,5
|
23,5
|
|
|
11
|
Температура
воды на входе в ПЭК, С
|
170,7
|
170,7
|
170,7
|
157,2
|
157,2
|
|
|
12
|
Температура
воды за ПВД, С
|
280,2
|
272,6
|
255,9
|
268,3
|
251,6
|
|
|
13
|
Расход
воды через ПЭК, т/ч
|
400
|
300
|
200
|
300
|
200
|
|
|
14
|
Температура
воды на выходе из ПЭК, С
|
251
|
266
|
277
|
261
|
273
|
|
|
15
|
Температура
уходящих газов, С
|
102
|
112
|
116
|
99
|
101
|
|
|
16
|
Расход
пара через п/п, т/ч
|
|
870,8
|
662,6
|
446,7
|
662,1
|
446,2
|
|
17
|
Давление
пара перед ЦСД, МПа
|
4,0
|
3,06
|
2,08
|
3,05
|
2,06
|
|
|
18
|
Температура
пара перед ЦСД, С
|
540
|
540
|
540
|
540
|
540
|
|
|
19
|
Давление
пара на выходе из ЦВД, МПа
|
4,52
|
3,46
|
2,35
|
3,45
|
2,33
|
|
|
20
|
Температура
пара на выходе из ЦВД, С
|
305,8
|
284,3
|
266,5
|
283,8
|
265,7
|
|
|
21
|
Расход
пара в конденсатор, т/ч
|
680,3
|
530,9
|
388,8
|
515,9
|
368,9
|
|
|
22
|
Давление
пара в конденсаторе, МПа
|
0,00578
|
0,00490
|
0,00402
|
0,00480
|
0,00392
|
|
|
23
|
Мощность
паровой турбины, МВт
|
337,6
|
263,20
|
179,67
|
260,95
|
176,09
|
|
|
24
|
Расход
натурального топл. в КС ГТУ, кг/c
|
|
|
|
|
|
|
|
(Qнр=
49341,2 кДж/кг)
|
|
6,6965
|
6,6965
|
6,6965
|
6,6965
|
6,6965
|
|
25
|
Расход
условного топлива в КС ГТУ, т/ч
|
40,58
|
40,58
|
40,58
|
40,58
|
40,58
|
|
|
26
|
Расход
натурального топлива в котел,
|
|
|
|
|
|
|
|
тыс.нм3/ч
|
|
|
64,63
|
46,726
|
28,65
|
47,014
|
28,817
|
|
27
|
Расход
условного топлива в котел, т/ч
|
79,43
|
57,43
|
35,21
|
57,78
|
35,42
|
|
|
28
|
Расход
условного топлива на блок, т/ч
|
120,01
|
98,01
|
75,80
|
98,36
|
76,00
|
|
|
29
|
Мощность
блока брутто, МВт
|
454,5
|
380,1
|
296,57
|
377,85
|
292,99
|
|
|
30
|
Удельный
расход условного топлива,
|
|
|
|
|
|
|
|
брутто,
г/кВт.ч
|
|
264,06
|
257,86
|
255,57
|
260,33
|
259,40
|
|
31
|
Расчетный
КПД блока брутто, %
|
46,53
|
47,65
|
48,07
|
47,19
|
47,36
|
|
|
32
|
Удельный
расход условного топлива в
|
|
|
|
|
|
|
|
автономном
режиме брутто, г/кВт.ч
|
298,6
|
300,3
|
311,3
|
300,3
|
311,3
|
|
|
33
|
Экономия
условного топлива, г/кВт.ч
|
34,54
|
42,44
|
55,73
|
39,97
|
51,90
|
|
|
|
|
%
|
11,57
|
14,13
|
17,90
|
13,31
|
16,67
|
|
|
|
|
|
|
|
|
|
|
|
|
|
|
|
При использовании ГТУ типа ГТЭ-110 максимальная
мощность надстроенного блока составляет 410 МВт (при мощности паровой турбины
300 МВт).
При сохранении мощности паровой турбины на
номинальном уровне (около 300 МВт) мощность надстроенного блока составляет:
|
Тип
ГТУ
|
Температура
наружного воздуха
|
|
+4,3°С
|
+15°С
|
|
ГТУ-110
|
426
|
418-420
|
По сравнению с автономным режимом работы блока
экономия топлива составляет: при использовании ГТЭ-110 - 11,4-12%.
Необходимо обратить внимание, что экономичность
надстроенного блока увеличивается при снижении нагрузки паровой турбины. При
снижении нагрузки паровой турбины до 270 МВт удельный расход условного топлива
снижается до 257,8-258,6 (ГТЭ-110).
Необходимость включения ВВТО возникает при
снижении расхода свежего пара ниже 880т/ч (нагрузка паровой турбины ниже 300
МВт), когда увеличивается температура уходящих газов. Отвод тепла в ВВТО в
количестве 13-15 Гкал/ч при нагрузках паровой турбины 50-75% номинальной
позволяет снизить температуру уходящих газов на 12-16°С
и сохранить её на уровне 100°С.
7.3 Расчет технико-экономических
показателей ПГУ-410
Коэффициент полезного действия производства
электроэнергии ПГУ по балансовой формуле:

(1);
Для выявления отдельных элементов
тепловой схемы ПГУ на экономичность установки формулу (1) можно преобразовать:

;
С учетом 
и 
можно записать:

;
После подстановки получим выражение:

(2);

(3);

;
Зависимости (2) и (3) отражают связь
экономичности ПГУ с показателями экономичности различных элементов тепловой
схемы установки.
Для ПГУ сбросного типа с ПТУ типа
К-300-240 (ЛМЗ), энергетической ГТУ типа ГТЭ-110 («Рыбинские
моторы»-«Машпроект») и газомазутным паровым котлом выполнен расчет и получены
показатели тепловой экономичности при нормальной нагрузке элементов схемы для 
с использованием указанной выше
методики:
Расход топлива в ГТУ 
;
Расход топлива в паровом котле 
;
Электрическая мощность установок

; 
; 
;
Теплота выходных газов ГТУ,
поступающая в паровой котел

(
;
Теплота, подводимая к конденсату и
питательной воде в теплообменниках парового котла 
;
Соотношение теплоты топлив,
сжигаемых в ПГУ:

;
Доля теплоты ГТУ, направляемой с
выходными газами в паровой котел:

;
Коэффициент относительной мощности
ПГУ:

;
КПД транспорта теплоты 
(принят);
КПД производства электроэнергии ГТУ:

;
Расход теплоты ПТУ на производство
электроэнергии:

;

;
Полезная тепловая нагрузка парового
котла:

;
КПД парового котла (прямой баланс):

;
КПД производства электроэнергии ПГУ
брутто:
По формуле (1), 
;
По формуле (2), 
;
По формуле (3), 
8. БЕЗОПАСНОСТЬ И ЭКОЛОГИЧНОСТЬ
ПРОЕКТА
Основной источник опасных и вредных факторов в
турбинном отделении - это основное и вспомогательное оборудование. К основному
оборудованию относятся турбина, являющаяся источником тепловых выделений, шума,
вибрации. Источниками тепловых выделений, шума, вибрации являются так же
подогреватели, насосы, различные трубопроводы и двигатели.
Вращающиеся механизмы при нарушении целостности
корпуса, ограждений являются объектами повышенной опасности, так как при
попадании в них человека возможны серьёзные травмы и гибель.
Электродвигатели, распредустройства, кабели,
токопроводы и другие электроустановки постоянно находятся под напряжением,
поэтому существует опасность поражения человека током в случае повреждения или
нарушения целостности изоляции токоведущих частей. Кроме того, генератор,
трансформаторы являются источниками электромагнитных полей оказывающих
негативное влияние на организм человека.
Огнестойкие синтетические масла «Иввиоль - 3» и
ОМТИ, используются в системе смазки и регулирования турбины, являются
токсичными веществами. Попадание их на кожу человека, в желудочно-кишечный
тракт или вдыхание их паров вызывает тяжёлые отравления.
Наличие большого количества аппаратов,
работающих под давлением (подогреватели, трубопроводы и т. д.), являются
источником опасности при нарушении их плотности.
Турбоагрегат, регенеративные подогреватели, паропроводы
при нарушении целостности их изоляции являются источниками теплового излучения.
При проведении неразрушающего контроля
трубопроводов, проверке качества сварных швов и других работах, связанных с
применением ионизирующих излучений, имеется воздействие этих излучений на
персонал, работающий поблизости.
Опаснейшая ситуация может создаться в турбинном
цехе в случае возникновения возгорания масла, промасленной ветоши, а также в
случае взрыва водорода в результате утечки из системы охлаждения генератора.
Таким образом, наличие какого - либо вредного
фактора или совокупности этих факторов может являться причиной несчастных
случаев среди персонала цеха, а также последующих отклонений его здоровья.
Поэтому устранение или снижение степени воздействия многих вредных факторов на
организм человека - одна из важнейших задач, которая должна решаться совместно
с осуществлением основных вопросов производства.
8.1 Обеспечение допустимых условий
труда
Действующие нормативные документы [2-11]
устанавливают основополагающие, с позиций обеспечения безопасной эксплуатации
модернизированной турбины, требования:
к оборудованию, применение которого
предусматривается в проекте
блока;
к построению технологических схем;
к устройству помещений зданий и сооружений,
что обеспечит безопасность производственного
процесса и безопасность труда персонала, осуществляющего эксплуатацию блока.
Технические мероприятия и решения, предусматриваемые нормативной документацией,
в том числе направлены на обеспечение безопасности труда, минимизацию в
процессе эксплуатации вредных, а тем более опасных, производственных факторов.
В соответствии с нормативными документами
предусматривается следующее:
оборудование и трубопроводы выбраны из условия
обеспечения их прочностных характеристик, как при эксплуатационных параметрах
среды, так и при аварийном повышении давления до величины срабатывания
предохранительных устройств, что исключает нарушение герметичности оборудования
и трубопроводов, и, как следствие, травмирование персонала фрагментами разрушенного
оборудования и истекающей средой;
все горячие теплоизолированные участки
поверхностей оборудования и трубопроводов, находящиеся в зоне возможного
попадания на них легковоспламеняющихся, горючих веществ, покрыты
гидроизоляционным материалом для исключения пропитывания теплоизоляции этими
веществами и их самовозгорания;
движущиеся части оборудования имеют надежно и
прочно закрепленное защитное ограждение для исключения возможности случайного
прикосновения к ним и травмирования персонала;
трубопроводы агрессивных, горючих,
легковоспламеняющихся, вредных веществ герметичны, а в местах возможных утечек
(нарушения герметичности) установлены защитные кожухи;
соблюдено соответствующее расстояние до
токоведущих частей или они закрыты и ограждены;
для обслуживания технологического оборудования
устанавливаются постоянные лестницы-площадки с отбортовкой для исключения
возможности травмирования персонала падающими предметами с верхних площадок.
8.2 Защиты турбоагрегата
Немаловажное значение для безопасной и безаварийной
работы оборудования имеет наличие защит турбоагрегата, направленных на
улучшение условий работы персонала, повышение оперативности в нестационарных
режимах работы оборудования и безопасности производственного процесса.
К защите турбоагрегата относятся следующее:
Система защиты для быстрого прекращения подачи
пара в турбину путём закрытия стопорных и регулирующих клапанов ЦВД и ЦСД во
избежании разгона ротора турбины при:
повышении числа оборотов турбины на 10-12% сверх
номинальных от действия центробежных выключателей;
отказе обоих центробежных выключателей. В этом
случае срабатывает дополнительная защита от разгона в случае увеличения числа
оборотов на 14% сверх номинальных;
срабатывании электромагнитного выключателя (ЭМВ)
от блочных защит, защит котла и турбины;
неисправной автоматической системе регулирования
(АСР) и отключения генератора от сети;
Защита по осевому сдвигу срабатывает в случае
снижения зазоров между рабочими и установочными колодками подшипников ниже
0,5-0,6мм. Крайнее смещение ротора фиксируется датчиком, подающим сигнал на
ЭВМ. В этом случае останов турбины производится срывом вакуума.
Защита от повышения давления в конденсаторе
предусмотрена двухступенчатой. При падении вакуума до 540мм срабатывает ЭВМ.
При увеличении давления в выхлопном патрубке турбины выше атмосферного
происходит разрыв предохранительных диафрагм с выпуском пара в машзал.
Защита от падения температуры острого пара
срабатывает в случае падения t0 ниже 450 0С. Импульс от двух термопар поступает
на ЭВМ, срабатывает защита с отключением турбины без выдержки времени.
Защита по повышению температуры острого пара
выше 5450С действует на отключение турбины через три минуты.
Защита по снижению давления в системе смазки
срабатывает при падении давления масла ниже третьего предела (0,3 ата). При
этом срабатывает система защит на отключение турбоагрегата с запретом на
включение валоповоротного устройства (ВПУ).
Защита по максимальному прогибу ротора. Во
избежании большого прогиба ротора и вибрации турбоагрегата операции по пуску
возможны только с включением маслосистемы и ВПУ. Запрещается подача пара на
концевые уплотнения и сброс пара в конденсатор. При отключении турбоагрегата в
резерв ВПУ отключается только после полного остывания турбоагрегата при
температуре металла ЦВД меньше 1500С.
Относительное расширение ротора. Смещение ротора
фиксируется датчиками, сигнал от которых поступает на блочный щит управления
(БЩУ). Поддержание относительных расширений в норме осуществляется за счёт
умеренных скоростей увеличения температуры острого пара, набора нагрузки,
обогрева фланцев и шпилек, а также за счёт форсирования скорости нагружения с
подачей острого пара на переднее концевое уплотнение ЦВД при пусках из горячего
состояния.
Абсолютное расширение корпуса турбины. Большое
расширение корпуса может вызвать вибрацию, задевание в проточной части и выход
из строя турбины.
8.3 Меры по предотвращению
отравлений при работе с маслом системы регулирования и смазки турбины
К плотности фланцевых соединений трубопроводов
огнестойкого масла применяются повышенные требования. Эти трубопроводы имеют
коричневую окраску с тремя жёлтыми кольцами.
Персонал, имеющий прямой или косвенный контакт с
огнестойким маслом, использует рабочую и защитную спецодежду. Защитная
спецодежда применяется в случае прямого контакта с огнестойким маслом. Смена
рабочей одежды производится еженедельно. При загрязнении во время аварийного
выброса (течей) спецодежда заменяется сразу после ликвидации последствий
повреждения. Перед приёмом пищи необходимо тщательно вымыть руки тёплой водой с
мылом и щёткой. Запрещается приём пищи на рабочем месте. Все приборы контроля
огнестойких масел должны храниться отдельно от остальных приборов. Перед
проверкой и укладкой на хранение приборы должны быть тщательно вымыты.
Для проведения ремонта аппаратуры, связанной с
огнестойким маслом, бригада должна иметь свой комплект инструментов. По
окончании работ инструмент отмывается 10% раствором тринатро - фосфатом,
эмульгатором ОП-7 или порошком. При попадании огнестойкого масла на кожу
необходимо вытереть это место салфеткой, а затем вымыть несколько раз тёплой
водой с мылом. После окончания работ и в перерывах загрязнённая спецодежда и
перчатки до их снятия должны быть тщательно вымыты горячей водой с мылом. По
окончании смены каждый работающий с огнестойким маслом обязан снять и убрать
спецодежду в шкафчик для рабочей одежды и принять душ. Хранить домашнюю одежду
следует в отдельном шкафу.
8.4 Микроклимат
Теплоснабжение зданий и сооружений КТЦ
осуществляется от станционных тепловых сетей. Теплоноситель - горячая вода с
температурой (115+75)°С.
У ворот котельного и турбинного отделений и на
площадках обслуживания вблизи к оконным пролетам КТЦ предусмотрена установка
воздухоотопительных завес и тепловых регистров.
Системы кондиционирования рассчитаны на работу
круглосуточно и круглогодично. В целом системы отопления, вентиляции и
кондиционирования воздуха в холодный и теплый периоды года обеспечивают
температуру, относительную влажность и скорость движения воздуха в рабочей зоне
в соответствии с ГОСТ 12.1.005-88 ССБТ «Общие санитарно-гигиенические
требования к воздуху рабочей зоны».
8.5 Производственный шум и вибрация
В главном корпусе КТЦ источниками шума являются
собственно ПТУ с генератором и возбудителем, а в зданиях и сооружениях -
системы вентиляции и кондиционирования воздуха.
Основное оборудование ПТУ, поставляемое
заводами-изготовителями, проектируется и изготавливается в соответствии со
стандартами на то или иное изделие в составе ПТУ, которыми регламентируется
обеспечение предельно-допустимых шумовых характеристик, установленных ГОСТ
12.1.003-83 ССБТ «Шум. Общие требования безопасности» и санитарными нормами СН
2.2.4/2.1.8.562-96 « Шум на рабочих местах, в помещениях жилых и общественных
зданий и на территории жилой застройки».
Оборудование ПТУ покрыто звукоизолирующим
кожухом и уровень шума на расстоянии 1,0 м от данного оборудования не превысит
значений, установленных нормами.
Для снижения шума и вибраций от работающих
вентиляционных установок до значений, не превышающих допустимые уровни
звукового давления на рабочих местах персонала, предусмотрены следующие
мероприятия:
установка вентиляторов на виброизоляторах;
соединение вентустановок с воздуховодами через
гибкие вставки;
ограничение скорости движения воздуха в
воздуховодах, обеспечивающей уровни шума, генерируемого регулирующими и
воздухораспределительными устройствами в обслуживаемых помещениях, в допустимых
пределах;
установка вентагрегатов с наименьшими удельными
уровнями звуковой мощности;
работа вентиляторов в режиме максимального КПД;
При эксплуатации агрегата средние квадратические
значения виброскорости подшипниковых опор не превышают 4,5 мм/с. При вибрации
11,2 мм/с агрегат останавливается действием защит.
Персонал, присутствующий в помещениях, где
шумовые характеристики превышают нормативные значения, оснащается средствами
индивидуальной защиты.
8.6 Освещение
Расчёт искусственного освещения БЩУ
Во всех помещениях электростанции выполнено
освещение в соответствии с нормами СниП 23-05-95 «Естественное и искусственное
освещение». Осуществлен выбор типа источников света, размещение светильников,
определена необходимая освещенность
Правильно устроенное искусственное освещение
позволяет повысить производительность труда на 20%, исключить утомление и
повреждение зрения.
В данной работе рассматривается определение
параметров системы освещения помещения блочного щита управления (БЩУ), которые
обеспечат необходимые по нормам [23] условия труда.
Исходные данные:
Блочный щит управления(БЩУ).
Размеры БЩУ: длина а=15 м, ширина b=10 м, высота
Нп=3 м.
Окраска стен - светлые тона, потолка - белая
краска.
Поверхность, над которой нормируется
освещённость, расположена горизонтально на высоте Нрп=0,8 м от пола, а её
площадь составляет Sпр=25 м2. Характеристика зрительной работы:
минимальный размер объекта различения 0,5 мм;
контраст - средний, фон - средний;
напряжённая зрительная работа выполняется
непрерывно.
Расстояние, на котором находится объект от глаз
работающего - 0,5 м.
Повышенного травматизма нет.
Пребывание людей - постоянное.
Источник света - люминесцентные лампы.
Высота подвеса светильников над уровнем пола
Нподв=2,8 м. Напряжение в сети 220 В.
Рис. 8.1
Рабочие места у стен отсутствуют.
Система освещения. Выбираем экономически
выгодную комбинированную систему освещения (общее и местное освещение) с
наиболее распространённым способом размещения светильников параллельными
рядами.
Требуемая освещённость.
Определяется по СНиП 23-05-95 [23] или по. По
характеру работ (минимальный размер объекта различения 0,5 мм), контрасту
(средний), фону (средний) определим: характеристику зрительной работы -
"средняя точность", разряд работы - 6, подразряд - "в". Для
разряда 6в освещённость должна составлять Екомб=400, из которых общая ЕОбщ=200
лк.
С учётом повышения освещённости на одну ступень
освещённость должна составлять Екомб=500, из которых Ен=Еобщ=300 лк.
Тип светильников.
Принимаем к установке светильники с
люминесцентными лампами группы Д, типа ПВЛМ с двумя лампами (nл=2), которые
можно применять для освещения производственных помещений [27]. Размеры
светильника: длина - Lc=l 350 мм, ширина - 280 мм, высота - 180 мм. Светильники
группы Д допускают наибольшее расстояние между ними и, следовательно, могут
обеспечить необходимую равномерность освещения меньшим количеством
светильников.
Для них расстояние между рядами светильников Lmp
принимается по соотношению LMp/h=0,9÷1,3, а
расстояние между светильниками в ряду LMC определяется из соотношения
LMC/LC=0,5÷1,0, где h - высота
подвеса светильника над рабочей поверхностью.
Принимаем: исполнение по пылезащите - полностью
пылезащитное; конструктивное исполнение - корпус из стеклопластика с
рассеивателем типа СТ (средней твёрдости) из поликарбоната; эксплуатационная
группа светильников - 8 (СНиП 23-05-95).
Количество и расположение светильников.
Принимаем в первом приближении величину
отношений LMp/h=l,2 и LMC/LC=0,7. Расстояния между светильниками по ширине и
длине помещения составят:
мр=h∙1,2=2,0-1,2=2,4 м, LMC=LC∙0,7=1,35∙0,7=0,945≈1
м, где h=Нподв - Нрп=2,8-0,8=2,0 м, Lc=l,35 м - длина светильника.
Расстояние между светильниками и стенами по
ширине и длине при отсутствии работ у стен задаются по формулам:
ш=(0,4÷0,5)∙Lмр=0,5∙2,4=1,2
м, 1д=(0,4÷0,5)∙ Lмс=0,5∙1=0,5
м.
Определяем количество светильников по длине:
д=(а-2∙1д+Lс)/(LMC+LC)=(15-2∙0,5+1,35)/(1+1,35)=6,53,
и по ширине помещения: nш=(b-2∙lш)/Lмр+1=(10-2∙1,2)/2,4+1=4,17.
Примем nд=7 и nш =5 шт., тогда общее количество
светильников составит n=nд∙nш=7∙5=35шт.
Уточняем расстояния между краями светильников по
длине и между их центрами по ширине:
мс=(а-2∙lд-Lс∙nд)/(nд-1)=(15-2*0,5-1,35*7)/(7-1)=0,758
м,мр=(b-2-lш)/(nш-1)=(10-2∙1,2)/(5-1)=1,9 м.
Расстояния от стены до центра ближайшего
светильника по длине:
ст.д=lд+Lс/2=0,5+1,35/2=1,175 м, и по ширине
Lст.ш =lш=1,2 м.
При выполнении работ у стен расстояния от краёв
светильников до стен должны быть не более Lмс/2 и Lмр/2.
Коэффициент использования светового потока.
Определяем индекс помещения по формуле:
i=S/(h∙(a+b))= 150/(2∙(15+10))=3,
где S -площадь
помещения:
S=a∙b=15∙10=150м2
Принимаем, согласно исходным данным и [27],
коэффициенты отражения от стен, потолка и пола равными ρпот=50%,
ρст=30%,
ρпол=10%
соответственно. По их значениям для светильников группы Д определим
коэффициенты полезного действия светильников ПВЛМ ηс=0,8
и помещения ηn=8.
Коэффициент использования светового потока η
определяется
как произведение величин ηc и ηn:
η=ηc∙ηn =0,8∙0,86=0,69.
Коэффициент запаса с учётом заданной
запылённости помещения, эксплуатационной группы светильников - 8 и угла наклона
свето-пропускающего материала к горизонту - 0 градусов примем равным К3=1,6
[27].
Задаём коэффициент, учитывающий неравномерность
освещения для люминесцентных ламп, Z=l,l[27].
Световой поток каждой лампы светильника.
Определяем по формуле:
Ф=EH∙S∙Z∙K3/n-η-nл=300∙150∙1.1∙1,6/35∙0,69∙2=1639,75
лм.
Примем тип лампы - ЛД (люминесцентная, дневного
света) мощностью W=30Bт и световым потоком ФТаб=1560 лм [27].
Действительная освещённость рабочей поверхности
Ед от общего освещения составит:
Ед=Фт∙n∙η∙nл/S∙Z∙K3=1560∙35∙0,69∙2/150∙1,1∙1,6=285,4
лк,
что меньше нормативного значения на 5%.
Отношение Ед/Ен=258,4/300=0,951 попадает в допустимый диапазон 0,9< Ед/Ен
<1,2[30], поэтому пересчёт не требуется.
Для оценки правильности расчёта определим
удельную электрическую мощность Wy, Вт/м2, для создания условий освещённости
100 лк, которую используют для приближённого расчёта освещения:
Wy=100∙Wл-n-nл/(Eд∙S)=100∙30∙35∙2/(285,4∙150)=4,9
Вт/м2.
Полученное значение несколько ниже практического
диапазона 6<Wy<10 Вт/м2, из-за сравнительно высокого КПД (ηс=0,80)
светильников ПВЛМ.
Местное освещение рабочих мест. Обеспечивается
светильниками с непросвечивающими отражателями. Светильники располагаются таким
образом, что их светящие элементы не попадают в поле зрения работающих на
освещаемом рабочем месте и на других рабочих местах [29].
Принимаем, что расстояние от светильника до
освещаемой поверхности hМ=0,7 м, а угол, под которым световой поток падает на
горизонтальную плоскость, составляет 60°.
Определяем мощность светильников для создания
местного освещения:
Емесх=Екомб-Еобщ=500-300=200 лк на рабочих
поверхностях площадью Spii=25m2: WM=(6÷10)Sрп∙Eмeст/100=8-25-200/100=400
Вт.
Электропроводка к светильникам местного
освещения (с напряжением выше 42 В) в пределах рабочего места выполняется в
гибких рукавах (ПУЭ[28]).
Согласование с требованиями ПУЭ[28].
Осветительные сети прокладываются в соответствии с требованиями ПУЭ.
По степени опасности поражения электрическим
током БЩУ относится к помещениям без повышенной опасности. По условиям
окружающей среды - помещение нормальное, сухое.
Согласно требованиям ПУЭ дня электропроводки
используется провод АППВ, тип проводки - закрытый в строительных конструкциях,
выключатель - термального исполнения.
Вывод: Система комбинированного освещения из 35
(7x5) светильников ПВЛМ, каждый с двумя лампами типа ЛД, мощностью по 30 Вт,
обеспечит нормальную освещённость 500 ж, необходимую для выполнения зрительных
работ "средней точности".
8.7 Определение плотности потока
тепловой энергии
Человек, находящийся вблизи открытых лазов,
гляделок подвергается тепловому облучению, приведено на рисунке 1.
Рис. 8.1 - К расчёту плотности потока тепловой
энергии
Определим плотность потока тепловой энергии,
приходящейся на отдельные участки тела человека по формуле Стефана-Больцмана:
(Вт/м2), где
Вт/м2*К4
Температура излучающего потока в
области «окон»
Составляет t’=1001,5 0С, тогда
область лица:
Область туловища:
По ГОСТ 12.1005-88 плотность потока
тепловой энергии в зависимости от облучаемой поверхности тела человека (Sобл):
Область лица: Sобл<=0,25*
составляет
Енорм<=100 Вт/м2
Область туловища:
Sобл<=(0,25-0,5)*
составляет
Енорм<=70 Вт/м2
Для защиты от теплового излучения
нужно использовать индивидуальные средства защиты (защитные очки, спецодежда).
8.8 Электробезопасность
Заземление и защитные меры
электробезопасности электроустановок предусматриваются в соответствии с ПУЭ.
Заземлитель молниезащиты совмещается
с защитным заземлителем электроустановки.
Так как все электроустановки зданий
находятся на общей территории электростанции, то все контуры заземления зданий
объединяются между собой не менее чем двумя проводниками в общий контур
заземления (с сопротивлением не более 0,5 Ом) для выравнивания потенциалов.
Искусственные заземлители выполнены
из углеродистой стали. Горизонтальные заземлители выполнены из полос 40x4 мм2,
вертикальные заземлители - из круглой стали диаметром 16 мм. Горизонтальные
заземлители уложены в землю на глубине не менее 0,5 м.
У мест ввода заземляющих проводников
в здание предусматривается опознавательный знак.
Внутренний контур заземления
электроустановки в здании присоединен к наружному контуру заземления не менее,
чем в двух местах.
К уравнивающему контуру заземления
внутри зданий присоединяются:
главная заземляющая шина;
защитные заземляющие проводники;
металлические трубопроводы, стальные
строительные конструкции.
С целью выравнивания потенциалов
строительные металлоконструкции и конструкции, а также технологические
трубопроводы присоединены к внутреннему контуру заземления.
Магистрали внутреннего контура
заземления (уравнивающий контур) внутри зданий выполнены из стальной полосы сечением
40x4 мм2, к которой присоединены все подлежащие заземлению части и которая, в
свою очередь, присоединяется к наружному контуру заземления. Отпайка от
внутреннего контура заземления к оборудованию выполнена стальной полосой
сечением 25x4 мм2. Соединение заземляющих проводников с металлоконструкциями
выполняется сваркой, а с корпусами оборудования, аппаратов и т.п. надежным
болтовым соединением.
Сети освещения предусматриваются
трех - и пятипроводными. Сеть ремонтного освещения предусматривается на напряжении
12В и 36В. Все розетки - 220В предусматриваются с третьим заземляющим
контактом. В групповых линиях штепсельных розеток -220В предусматриваются
устройства защитного отключения (дифференциальные реле с уставкой по току
утечки 30мА).
8.9 Молниезащита
Молниезащита предусматривается в
соответствии с «Инструкцией по устройству молниезащиты зданий, сооружений и
промышленных коммуникаций» (СО 153-34.21.122-2003).
Здания и сооружения относятся к
специальным объектам с ограниченной опасностью по классификации устройства
молниезащиты. Предусматривается допустимый уровень надежности защиты от прямых
ударов молнии 0,95.
Молниезащита зданий выполняется
путем присоединения металлических каркасов зданий к наружному контуру
заземления.
Выполняется защита от вторичных
проявлений молнии (заноса высоких потенциалов) путем присоединения всех
металлических коммуникаций на вводе в здание к контуру наружного заземления.
8.10 Защита от термических ожогов
Все горячие части оборудования и трубопроводов,
баки и другие элементы, прикосновение к которым может вызвать ожоги, имеют
тепловую изоляцию.
Температура на наружной поверхности изоляции
согласно СНиП 41-03- 2003 «Тепловая изоляция оборудования и трубопроводов»
принимается не более следующих значений:
°С - для изолируемых поверхностей, расположенных
в рабочей или обслуживаемой зоне помещений и содержащих вещества выше 100 °С;
°С - для изолируемых поверхностей с
металлическим покровным слоем, расположенных на открытом воздухе в рабочей или
обслуживаемой зоне.
.11 Пожаровзрывобезопасность
КТЦ относится к группе объектов, пожары на
которых могут привести к поражению людей и окружающей территории вторичными
проявлениями опасных факторов пожара (взрывы технологического оборудования,
загазованность территории взрывоопасным природным газом, задымление,
внеплановое прекращение выработки электроэнергии и др.). В связи с этим, в
соответствии с Федеральным законом Российской Федерации «Технический регламент
о требованиях пожарной безопасности», требованиями ГОСТ 12.1.004-91 проектной
документацией предусмотрена система обеспечения пожарной безопасности.
Система обеспечения пожарной безопасности
объекта защиты включает в себя систему предотвращения пожара, систему
противопожарной защиты, комплекс организационно-технических мероприятий по
обеспечению пожарной безопасности.
Предотвращение образования горючей среды
обеспечивается одним из следующих способов или их комбинацией, а именно:
максимально возможным применением негорючих и
трудногорючих веществ и материалов;
ограничением массы горючих веществ и материалов,
располагающихся компактно, размещением их наиболее безопасным способом;
изоляцией горючей среды (выделение пожарных
отсеков и др.);
установкой пожароопасного оборудования в
изолированных помещениях (пожарных отсеках) или на открытых площадках;
применением устройств защиты производственного
оборудования с горючими веществами от повреждений и аварий;
установкой отсекающих, отключающих и др.
устройств (в том числе на воздуховодах системы вентиляции).
Предотвращение образования в горючей среде
источников зажигания достигается одним из следующих способов или их
комбинацией, а именно:
применением машин и оборудования, при
эксплуатации которого не образуются источники зажигания;
применением электрооборудования, которое
соответствует по исполнению условиям применения во пожаровзрывоопасных зонах по
ПУЭ;
применением быстродействующих средств защитного
отключения возможных источников зажигания;
соблюдение требований электростатической
безопасности;
устройство молниезащиты;
применением неискрящего инструмента при работе с
горючим газом, легковоспламеняющимися жидкостями и взрывоопасными пылями;
ликвидацией условий для теплового, химического и
(или) микробиологического самовозгорания обращающихся горючих веществ.
Ограничение массы горючих веществ и материалов,
а также наиболее безопасный способ их размещения достигаются одним из следующих
способов или их комбинацией, а именно:
уменьшением массы и (или) объема горючих веществ
и материалов, находящихся одновременно в помещениях;
максимально возможной заменой горючих жидкостей
в оборудовании на негорючие или с пониженными показателями горючести;
периодической очисткой внутренней территории,
помещений и оборудования от горючих отходов, пыли;
удалением пожароопасных отходов с мест
проведения строительных работ.
Защита людей и имущества от воздействия опасных
факторов пожара и (или) ограничение последствий их воздействия обеспечиваются
следующими способами:
применение объемно-планировочных решений и
средств, обеспечивающих ограничение распространения пожара за пределы очага;
устройство эвакуационных путей, удовлетворяющих
требованиям безопасной эвакуации людей при пожаре;
устройство систем обнаружения пожара (установок
и систем пожарной сигнализации), оповещения и управления эвакуацией людей при
пожаре;
применение систем коллективной защиты (в том
числе противодым- ной) и средств индивидуальной защиты людей от воздействия
опасных факторов пожара;
применение основных строительных конструкций с
пределами огнестойкости и классами пожарной опасности, соответствующими
требуемым степени огнестойкости и классу конструктивной пожарной опасности
зданий, сооружений и строений, а также с ограничением пожарной опасности
поверхностных слоев (отделок, облицовок и средств огнезащиты) строительных
конструкций на путях эвакуации;
применение огнезащитных составов (в том числе
антипиренов и огнезащитных красок) и строительных материалов (облицовок) для
повышения пределов огнестойкости строительных конструкций;
устройство аварийного слива пожароопасных
жидкостей и аварийного стравливания горючих газов из аппаратуры;
устройство на технологическом оборудовании
систем противовзрыв-ной защиты;
применение первичных средств пожаротушения;
применение автоматических установок
пожаротушения.
Организационно-технические мероприятия по обеспечению
пожарной безопасности КТЦ включают в себя:
организацию пожарной охраны;
организацию технического обслуживания,
планово-предупредительного ремонта и утилизации пожарной техники и инженерных
систем противопожарного назначения;
паспортизацию веществ, материалов, оборудования,
и технологических процессов, зданий и сооружений объекта в части обеспечения
пожарной безопасности;
разработку основной документации по пожарной
безопасности в соответствии с РД 153-34.0-03.301-00.
8.12 Охрана окружающей среды от
вредных выбросов ГРЭС
Одной из актуальных проблем на современном этапе
является проблема охраны окружающей среды и рационального природопользования. В
течение последнего ряда лет предприняты попытки снижения вредных выбросов и на
Костромской ГРЭС. Снижение вредных выбросов достигается за счёт увеличения доли
сжигаемого газа. Мазут используется в качестве резервного топлива и при
растопке. Уменьшение выбросов в водный бассейн достигается за счёт
использования очистных сооружений. На КГРЭС применяется пять способов очистки
промышленных вод.
К первому способу относится очистки замасленных
вод. Дренажные воды из главного корпуса по двум трубопроводам подаются в
распределительную камеру, откуда поступает в два приёмных резервуара. Затем
вода поступает в распределительную камеру мазутоловушек, откуда в
мазутоловушку. Там мазут отгоняется в щелевые трубы и направляется на сжигание,
а осадок транспортёром сгоняется в приёмок и эжектором удаляется в станцию
осадка. Вода поступает в сборный резервуар, откуда насосами замазученных вод
прокачивается через фильтры первой и второй ступени, загруженные сульфоуглём.
Очищенная вода затем через регулирующий клапан подаётся на повторное
использование на всас насосов сырой воды.
К второму - очистки шламовых вод осветлителей
ХВО. Вода прокачивается с ХВО в бак регенеративных вод для повторного
использования, откуда вода после очистки откачивается в р. Шачу.
К третьему - очистки вод после сплошных
кислотных промывок. Первые воды с кислотных промывок поступают в бассейн -
нейтрализатор, а оттуда - на всас мазутных насосов на сжигание. Хвостовые воды
подаются в шламонакопитель, а оттуда - в распределительную камеру схемы
замасленных вод.
К четвёртому - схема очистки вод с баком
нейтрализации ХВО. Вода после отстоя сливается в р. Шача.
К пятому - очистки вод после отмывки РВП. Вода
по трубопроводам подаётся в баки - нейтрализаторы на рециркуляцию в течение
1,5-2 часов. В баки - нейтрализаторы подаётся известковое молоко или щёлочь для
нейтрализации. После отстоя шлама в течение суток осветлённую воду откачивают в
бак щелочных вод, откуда вода откачивается по мере надобности на повторное
использование. Шлам откачивается в бак шламовых вод, а в случае необходимости -
на карту шламоотвала. После перемешивания в БШВ шлам откачивают на пресс-фильтр,
где полученный сухой остаток ссыпается в мешки.
.13. 3аключение
В разделе «Безопасность и экологичность»
произведено выявление и анализ вредных и опасных факторов в КТЦ, рассмотрены
меры для обеспечения допустимых условий труда:
защиты турбоагрегата;
меры по предотвращению отравлений при работе с
маслом системы регулирования и смазки турбины;
микроклимат;
освещение;
производственный шум и вибрация и мероприятия по
борьбе с ними;
определение плотности потока тепловой энергии;
электробезопасность;
молниезащита;
защита от термических ожогов;
пожаровзрывобезопасность;
охрана окружающей среды от вредных выбросов
ГРЭС.
Спроектировано освещение на блочном щите
управления.
9. ОЦЕНКА И ПРОГОНОЗИРОВАНИЕ
ВЫБРОСОВ ВРЕДНЫХ ВЕЩЕСТВ ИЗ ДЫМОВОЙ ТРУБЫ КОСТРОМСКОЙ ГРЭС
.1 Постановка задачи
Продукты сгорания органических топлив,
выбрасываемые тепловыми электрическими станциями в атмосферу, содержат
различные вредные токсичные вещества. Мероприятия по сокращению выбросов
вредных веществ в атмосферу от ТЭС и снижению их негативного влияния на
окружающую среду делятся на несколько групп:
предварительная подготовка топлива;
подавление и сокращение образования вредных
компонентов в процессе горения;
очистка дымовых газов;
рассеивание дымовых газов от ТЭС в атмосфере
через дымовые трубы.
Применяемые в настоящее время методы борьбы с
образованием и выбросами вредных веществ в большинстве случаев не позволяют
снизить их концентрации до уровней, безопасных для человека и живой природы.
Поэтому рассеивание в атмосфере уходящих газов ТЭС является важным элементом в
общей системе мер по снижению концентрации вредных веществ на уровне дыхания
людей.
Время пребывания частиц летучей золы в атмосфере
и, следовательно, их распространение по земной поверхности зависят как от их
величины и плотности, так и от скорости распространения ветров, а также от
того, на какую высоту частицы были подняты первоначально. При этом крупные
частицы обычно оседают в течение нескольких часов или суток, тем не менее они
могут переноситься на сотни километров, если вначале оказались на достаточной
высоте (горячие выбросы). Пыль частично остается сухой, частично прибивается к
земле с дождями.
Те частицы, которые по своему поведению сходны с
частицами газов, в значительно меньшей степени подвержены действию атмосферных
осадков, время их пребывания в нижних слоях атмосферы составляет 10-20 суток.
Распространение газов в основном определяется их
растворимостью в воде и способностью к химическому воздействию с компонентами
атмосферы. Их наличие в атмосфере зависит от того, ограничивается ли перенос
стокилометровой зоной или же распространение принимает глобальный характер.
Среди газов, имеющих тенденцию к глобальному распространению, можно назвать
CO2, в то время как SO2 и NO2 подобно пыли в тропосфере сохраняются в атмосфере
от нескольких дней до нескольких недель.
Значения приземных концентраций можно определить
расчетным путем и непосредственными измерениями. Определение концентраций путем
измерений возможно только для действующих ТЭС. При проектировании новых электростанций
или реконструкции и расширении действующих для оценки загрязнения приземного
слоя воздуха используют различные расчетные методы.
Определение концентраций вредных веществ на
уровне дыхания позволяет правильно разместить санитарно-защитные зоны, жилые
поселки, зоны отдыха и другие объекты.
Максимальный выброс каждого загрязняющего
вещества из дымовой трубы и в целом по ТЭС определяется при наибольшей
среднечасовой нагрузке исходя из фактического режима работы отдельных котлов в
период максимума суммарной нагрузки соответственно котлов, подключенных к
трубе, и ТЭС.
Выбросы из дымовой трубы оксидов азота, оксида
углерода, золы твердого топлива определяются по данным инструментальных
измерений концентраций загрязняющих веществ в дымовых газах, проводимых на
данной ТЭС в ходе планового контроля и плановых испытаний оборудования. Для
однотипного оборудования в аналогичных условиях эксплуатации допускается
использование данных измерений по одному котлу и одной золоулавливающей
установке.
Основным методом оценки степени загрязнения
атмосферного воздуха выбросами ТЭС является сопоставление создаваемой ею
максимальной приземной концентрации веществ в зоне жилой застройки и
допустимого вклада ТЭС в загрязнение воздушного бассейна.
При этом допустимый вклад относится к будущей
ТЭС в совокупности с остающимися в эксплуатации предприятиями электроэнергетики
из числа учтенных в исходном периоде.
Промышленные дымовые трубы служат как для
создания естественной тяги, так и для отвода дымовых газов в верхние слои атмосферы
и рассеивания их до допустимых концентраций.
На ТЭС дымовые трубы работают в условиях
постоянного колебания нагрузки, что приводит к снижению их долговечности. Для
исключения влияния колебаний нагрузки на дымовую трубу целесообразно снабдить
каждый энергоблок отдельным газоотводящим стволом, расположив их в общем
несущем железобетонном стволе.
Начиная с 1980-х гг. подобное конструктивное
решение нашло успешное применение при сооружении крупных ТЭС, получив название
«многоствольная дымовая труба». На Костромской ГРЭС для обслуживания четырех
энергоблоков 300 МВт II очереди установлена дымовая труба с четырьмя
металлическими стволами в железобетонной оболочке, каждый высотой 255,5 м и
диаметром устья 4,5 м.
Смысл установки многоствольной дымовой трубы состоит
в том, что каждый газоотводящий ствол может рассматриваться как самостоятельная
труба, которую можно отключить и ремонтировать независимо от других.
Итак, нам необходимо выяснить меньше ли будет
объем выбросов вредных веществ после реконструкции.
Потребуется рассчитать выбросы загрязняющих
веществ до реконструкции и после, а так же произвести поверочный расчет дымовой
трубы для того, что бы убедиться, что реконструкция дымовой трубы не имеет
смысла.
.2 Расчет выбросов оксидов азота
Для котлов, работающих на газе, рассчитываются
только выбросы диоксида азота и оксида углерода, но т.к. у нас потери теплоты
от химической неполноты сгорания топлива q3=0%, то расчет выбросов оксидов
углерода не требуется.
В котле воздушный и топливный азот связывается с
NO и только 1-5% успевает перед выходом газов в атмосферу доокислиться до NO2,
но выброс окислов азота рассчитывают по NO2, г/с, т/год:

,
где 
- безразмерный поправочный
коэффициент, учитывающий влияние на выход окислов азота качества сжигаемого
топлива; 
- коэффициент, учитывающий
конструкцию горелок; 
- коэффициент, учитывающий вид
шлакоудаления; 
- коэффициент, характеризующий
эффективность воздействия рециркулирующих газов в зависимости от условий их
подачи в топку; 
- коэффициент, характеризующий
снижение выбросов NOx, при подаче части воздуха помимо основных горелок; 
- степень рециркуляции дымовых
газов; K - коэффициент, характеризующий выход NO2.

;
Где D и Dф - номинальная и фактическая
производительность котла, т/ч (принять Dф=(0,75-0,85)D).
В - расход натурального топлива необходимо
подставлять в г/с, а у нас дано в нм3/час, нужно произвести перевод:

;

;
9.3 Поверочный расчет дымовой трубы
Дымовые трубы обеспечивают отвод в
атмосферу дымовых газов и рассеивание в атмосферном воздухе неуловленных в
газоочистительных устройствах частиц азота. Чем выше труба, а также температура
и скорость газов в устье трубы, тем на более значительное расстояние
рассеиваются дымовые газы и меньше концентрация вредных примесей на уровне
дыхания.
Формула расчета высоты трубы для
электростанций работающих на газе:
где 
- коэффициент, зависящий от
температурной стратификации атмосферы и определяющий условия вертикального и
горизонтального рассеивания вредных веществ в атмосферном воздухе; 
- безразмерный коэффициент,
учитывающий скорость оседания вредных веществ в атмосферном воздухе; 
- безразмерный коэффициент,
учитывающий влияние рельефа местности; 
- предельно допустимая концентрация
вещества, лимитирующего чистоту атмосферного воздуха; 
- фоновая концентрация диоксида
азота; 
- полный расход выбрасываемых
дымовых газов на срезе трубы; 
- разность температур уходящих
газов Тух и окружающего атмосферного воздуха Та; Z - число дымовых труб
одинаковой высоты, установленных на ТЭС; m=0,8 и n=1 - безразмерные
коэффициенты, учитывающие условия выхода газовоздушной смеси из устья трубы.

;

;

и 
- объем воздуха и продуктов
сгорания для данного вида топлива.

.
По результатам поверочного расчет
дымовой трубы мы убедились в том, что реконструировать дымовую трубу не нужно.
Трубы той высоты (250м), которая стоит на данный момент времени на Костромской
ГРЭС вполне хватает.
9.4 Расчет рассеивания в атмосфере
вредных примесей, содержащихся в дымовых газах ТЭС
Нормативный метод позволяет рассчитывать
концентрации вредных и любых других примесей в составе выбрасываемых газов в
двухметровом приземном слое, а также в вертикальном и горизонтальном сечении
дымового факела на расстоянии не более 10 км от источника, кроме того,
рассчитать поля концентрации, создаваемые дымовыми трубами, а также линейными и
плоскостными источниками.
Расчет максимальных приземных концентраций
Максимальное значение приземной концентрации
вредного вещества См, мг/м3, при выбросе газовоздушной смеси из одиночного
точечного источника с круглым устьем достигается при неблагоприятных
метеоусловиях на расстоянии хм, м, от источника и определяется по формуле:

;
Неблагоприятными метеорологическими
считаются такие условия, когда скорость ветра достигает опасного значения и
имеет место интенсивный турбулентный обмен в атмосфере. Опасная скорость ветра
(uм) - это такая скорость, при которой для заданного состояния атмосферы концентрации
вредных примесей на уровне дыхания достигают своей максимальной величины.

;

;

;
Расстояние от источника выбросов:

;

;
Максимальная приземная концентрация
и расстояние:

;

;

;

;
Приземная концентрация по оси факела
выброса:

: 
;

;

: 
;

;

: 
;

;

: 
;

;

: 
;

;
На основании полученных данных построим график
рассеивания вредных примесей по оси факела на различных расстояниях от дымовой
трубы:
Рис. 9.1
Расчет предельно допустимых выбросов
Предельно допустимый выброс (ПДВ) - это норматив
на поступление вредного вещества в атмосферу, который устанавливается для
каждого компонента выбросов отдельно.
Предельно допустимый выброс вредного вещества,
г/с, из одиночного точечного источника, при котором обеспечивается не
превышающая ПДК концентрация в приземном слое воздуха, определяется:

;
СПИСОК ИСПОЛЬЗОВАННОЙ ЛИТЕРАТУРЫ
1. Соколов А.К.
Безопасность и экологичность технических объектов. Проектирование. Учебное
пособие.- Иваново. 2009.
. ПУЭ. «Правила
устройства электроустановок», 2003.
. ПБ 03-576-03 «Правила
устройства и безопасной эксплуатации сосудов, работающих под давлением».
. ПБ 10-574-03. «Правила
устройства и безопасной эксплуатации паровых водогрейных котлов»
. ПБ 10-573-03.«Правила
устройства и безопасной эксплуатации трубопроводов пара и горячей воды»
. ПБ 03-585-03.«Правила
устройства и безопасной эксплуатации технологических трубопроводов»
. ПБ 03-581-03.«Правила
устройства и безопасной эксплуатации стационарных компрессорных установок,
воздуховодов и газопроводов»
. ПБ 10-382-00.«Правила
устройства и безопасной эксплуатации грузоподъемных кранов»
. РД 34.03.355.
«Инструкция по обеспечению взрывобезопасности при проектировании и эксплуатации
энергетических газотурбинных установок», 1990
. ПБ 12-529-03. «Правила
безопасности систем газораспределения и газопотребления»
. СО 153-34.21.122-2003.
«Инструкция по устройству молниезащиты зданий, сооружений и промышленных
коммуникаций»
. СО 153-34.20.501-203.
(РД 34.20.501-95). «Правила технической эксплуатации электрических станций и
сетей Российской Федерации»
. РД 34.03.201-97
«Правила техники безопасности при эксплуатации оборудования электростанции и
тепловых сетей»
. ПБ 09-596-03. «Правила
безопасности при использовании неорганических жидких кислот и щелочей»
. РД 153-34.0-03.
«Межотраслевые правила по охране труда (правила безопасности) при эксплуатации
электроустановок»
. ГОСТ 12.1.002-84.
«Электрические поля промышленной частоты. Допустимые уровни напряженности и
требования к проведению контроля на рабочих местах»
. ПОТ РМ-016-2001. (РД
153-34.0-03.150-00). «Межотраслевые правила по охране труда (правила
безопасности) при эксплуатации электроустановок»
. ГОСТ 12.1.003-83.
«Шум. Общие требования безопасности»
. СаНПиН 2.2.548-96.
«Гигиенические требования к микроклимату производственных зданий»
. ГОСТ 12.1.005-88.
«Общие санитарно-гигиенические требования к воздуху рабочей зоны»
. СНиП 41-03-2003.
«Тепловая изоляция оборудования и трубопроводов»
. СНиП 23-05-95*.
«Естественное и искусственное освещение»
. ГОСТ 12.1.007-76.
«Вредные вещества. Классификация и общие требования безопасности»
. ГОСТ 14.202-69.
«Трубопроводы промышленных предприятий.
. Опознавательная
окраска, предупреждающая окраска и маркировочные щитки»
. ГОСТ 12.4.026-76.
«Цвета сигнальные и знаки безопасности»
. Дьяков, Василий
Иванович. Типовые расчёты по электрооборудованию: практ. пособие, перераб. и
доп./ В.И. Дьяков; Иван. гос. энерг. ун-т. - Изд. 8-е. - Иваново, 2003. - 148
с.
. Правила устройства
электроустановок(ПУЭ)/Минтопэнерго России. - 7-е изд. перераб. и доп. -
М.:Госэнергонадзор РФ, 2003.
. СНиП 23-03-2003. Защита
от шума.
. Инженерная экология:
учеб./под ред. проф. В.Т. Медведева. - М.: Гардари- ки, 2002. - 687
. Инструкция по
эксплуатации энергоблока 300 МВт.
. Елизаров Д.П.
Теплоэнергетические установки электростанций: Учебник для вузов - 2-е изд., М.:
Энергоиздат, 1982г.
. Ривкин С.Л.,
Александров А.А., Термодинамические свойства воды и водяного пара: Справочник -
2-е изд. М.: Энергоатомиздат,1984г.
35. Никитин
В.И. «Методические указания к курсовому и дипломному проектированию» ИЭИ 1974г.
. Битеряков
Ю.Ф. «Методические указания по оценке экономических показателей деятельности
энергетического предприятия» Иваново 2011г.