Магнитные, электрические и специальные методы обогащения полезных ископаемых

  • Вид работы:
    Контрольная работа
  • Предмет:
    Другое
  • Язык:
    Русский
    ,
    Формат файла:
    MS Word
    262,52 Кб
  • Опубликовано:
    2014-04-19
Вы можете узнать стоимость помощи в написании студенческой работы.
Помощь в написании работы, которую точно примут!

Магнитные, электрические и специальные методы обогащения полезных ископаемых















Контрольная работа

Магнитные, электрические и специальные методы обогащения полезных ископаемых


Содержание

Введение

. Выбор и обоснование технологической схемы обогащения руды

. Расчет технологической схемы

. Выбор типа сепаратора

. Производительность сепараторов для сухой магнитной сепарации с верхним питанием

. Расчет производительности сепаратора 2ПБС-90/250

Список литературы

сепаратор обогащение железная руда

Введение

Контрольный проект по дисциплине специализации: «Магнитные, электрические и специальные методы обогащения полезных ископаемых» выполняется в соответствии с учебной программой. Тематикой курсового проекта являются выбор и обоснование технологической схемы обогащения руды.

Цель проекта - научиться проектировать и рассчитывать технологические схемы обогащения с известным содержанием железа общего в исходной руде.

Задачи курсового проекта:

·  определить к какому типу относится руда (слабомагнитная, сильномагнитная);

·        разработать и просчитать технологическую схему обогащения;

·        выбрать тип сепаратора;

·        просчитать производительность сепаратора;

·        определить необходимую потребность в сепараторах.

На листе графической части приводится технологическая схема фабрики с указанием качественно-количественных показателей (Q, β, γ, ε) и чертеж применяемого сепаратора (общий вид).

1. Выбор и обоснование технологической схемы обогащения руды

При разработке технологической схемы обогащения необходимо внимательно рассмотреть особенность предложенной руды: крупность, характер вкрапленности минералов, магнитная восприимчивость, влажность, содержание основного компонента. Классифицированная или неклассифицированная, а также возможное содержание вредных примесей.

В задании на проектирование указывается количество перерабатываемой руды в единицу времени, требования к качеству получаемого концентрата (промпродукта) согласно действующих технических условий.

В зависимости от свойств руды принимается технология обогащения, рассчитывается производительность сепаратора, но прежде определяется, какой необходим тип сепаратора. Для сухого обогащения сильномагнитных минералов применяются барабанные или валковые сепараторы с верхним или нижним питанием. При обогащении одной и той же руды более качественный концентрат по содержанию железа или марганца можно получить на сепараторе с нижней подачей.

Опыт показывает, что с уменьшением крупности руды допустимое содержание влаги в руде при сухой сепарации понижается. Для руды крупностью 20÷0 мм допустимая влажность составляет 4÷1 %, для мелкой руды 2÷0 мм и тоньше она понижается до 1 %.

Удельная магнитная восприимчивость для вещества чистого магнетита составляет 3∙10-4 ÷ 8∙10-4 м3/кг (0.024÷0.064 см3/г), а у слабомагнитных минералов (гематита, псиломелана и др.)

.2·10-7÷5∙10-6 м3/кг (10 5÷4·10-4 см3/г).

Магнитная проницаемость вакуума - 4π∙10-7

HqradH=cHo2e-2cx,

 

где HqradH - сила магнитного поля, α23;

c- - коэффициент неоднородности поля;

S - шаг полюсов, м;

R - радиус барабана, м;

Ho - напряженность магнитного поля у полюсов (где x=0), α23;

e - основание натуральных логарифмов;

Hx=Hoe-cx - напряженность магнитного поля на расстоянии x от полюсов, α/м.

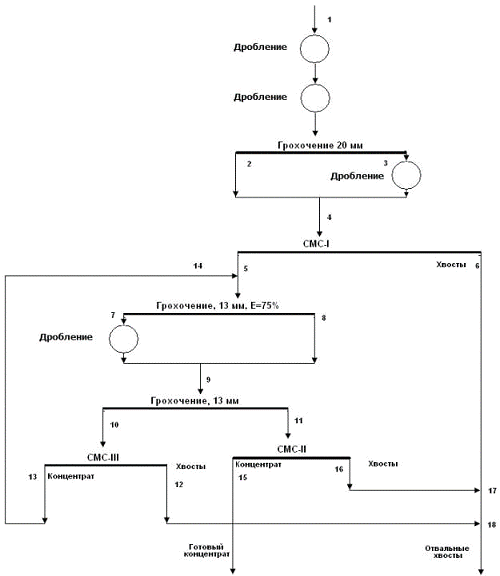
Рис.1 Технологическая схема обогащения проектируеиой руды

2. Расчет технологической схемы

Железная руда обогащается в условиях Тёйской ДОФ. Крупность руды 0-150 мм; содержание железа - 40%, влажность - 4%, магнитная восприимчивость - 4·10-5 м3/кг; производительность 2 млн.т/год; удельный вес - 3400кг/м3. ДОФ работает 365 дней в году по 24 часа в сутки. Производительность - 1.1 млн.т/год.

3. Выбор типа сепаратора

Исходя, из практики магнитного обогащения отечественных и зарубежных фабрик обогащение тонковкрапленной сильномагнитной магнетитовой руды осуществляем в сепараторах для сухого магнитного обогащения типа ПБС[1, c.16].. По заданным значениям удельной магнитной восприимчивости, равной 4 .10-5 м3/кг и крупности руды - 20 - 0 мм, выбираем сепаратор с сильным полем для сухого обогащения сильномагнитных руд. Для основной сепарации 2ПБС-90/250.

 

4. Производительность сепараторов для сухой магнитной сепарации с верхним питанием

Удельная производительность сепараторов с верхней подачей для сухой сепарации определяется равенством:

 или

 т/час·м,

где  - коэффициент, учитывающий исходное содержание  (%) в руде магнитных частиц:

при >70 % =0.7;

при =50 % =1;

при <30 % =1.3.

 - коэффициент заполнения слоя руды, равный теоретически - 0.11, а практически - 0.2;

 - скорость перемещения руды через рабочую зону, м/сек;

 - плотность руды, кг/м3;

n - число слоев, которое зависит от крупности руды:

при >25 мм n=1;

при  от 25 до 8 мм n=1÷3;

при  от 8 до 2 мм n=3÷5;

 - верхний предел крупности руды, м;

h - средняя высота слоя руды (h= n), м.

1.       Максимальная допустимая скорость вращения барабана при операциях выделения хвостов

 

Vхв=

где R - радиус барабана, см;

d - размер куска руды, мм;

 - коэффициент, учитывающий содержание;

 магнитных частиц в руде

=0.7 при >70 %;

=1 при =50 %;

 - магнитная проницаемость вакуума. 4π∙10-7;

 - удельная магнитная восприимчивость. м3/кг;

HqradH - сила магнитного поля, а23.

1        Максимальная допустимая скорость вращения барабана при операциях выделения концентрата

Vk=

Для мелкой руды R>>d

 

Vk=

 

где Vk - скорость вращения барабана, м/сек;

g - ускорение свободного падения.

5. Расчет производительности сепаратора 2ПБС-90/250

Определим производительность барабанного сепаратора 2ПБС-90/250 с верхней подачей для обогащения магнетитовой руды крупностью - 150÷0 мм, содержащей около 42 % магнетита.

Допустимая скорость вращения барабана сепаратора определяется по формуле (1), но для этого нужно знать силу магнитного поля (HqradH) сепаратора, действующую на наиболее крупные куски руды, и минимальную удельную магнитную восприимчивость сростков , извлекаемых в магнитный продукт; значение последней принимаем 4·10-6 м3/кг.

Напряженность поля сепаратора 2ПБС-90/250 на уровне полюсов составляет Ho=0.15Тл. Коэффициент неоднородности поля сепаратора «С» при шаге полюсов S=0.22 м и радиусе барабана R=0.45 м составляет:

 

м-1

Для подсчета силы магнитного поля HqradH, действующей на наиболее крупные куски, расстояние X от полюсов, учитывая характер кривой H=f(x) принимаем:

 

X=0.3dmax+Δ=0.3·0.02+0.01=0.016 м,

где Δ - расстояние от полюсов до наружной поверхности барабана, м.

Сила магнитного поля HqradH при заданных условиях составит:

 

HqradH=cHo2e-2cx

HqradH =16.5· (1.2·105)2·e-2·16.5·0.016=16.5·1.44·1010·0.589=13.994·1010 а/м3.

Для определения допустимой скорости вращения барабана воспользуемся равенством:


Для подсчета удельной производительности сепаратора 2ПБС-90/250 на данной руде принимаем: a=2; =3400 кг/м3

h= n=0.605∙2∙0.02=0.024, м.

Подставив указанные h, ,  и  в равенство получим:

т/час·м

Ширина питания у барабанных сепараторов 2ПБС - 90/250 составит 2.5 м; учитывая это, получим, что его производительность на руде крупностью - 40÷0 мм составляет 2.5·62.95=157.375 т/час.

Находим потребное число сепараторов по формуле:


где Qm - количество материала поступающего на сепарацию, т/ч; Qm=228.3 т/ч;  Q - производительность сепаратора, т/ч.

Рис 2. Качественно-количественная схема Тейской ДОФ

Список использованной литературы

1. Справочник по обогащению руд Т 2. Основные процессы. - М.: Недра, 1983. - 380 с.

. Кармазин В.И. Магнитные методы обогащения / В.И. Кармазин, В.В. Кармазин. - М.: Недра, 1984. - 400 с.

. Деркач В.Г. Специальные методы обогащения полезных ископаемых / В.Г. Деркач. - М.: Недра, 1966. - 337 с.

. Кармазин В.И. Магнитные методы обогащения / В.И. Кармазин, В.В. Кармазин. - М.: Недра, 1978. - 252 с.

Похожие работы на - Магнитные, электрические и специальные методы обогащения полезных ископаемых

 

Не нашли материал для своей работы?
Поможем написать уникальную работу
Без плагиата!
Без нейросетей!