Бытовой компрессионный холодильник Стинол-102

  • Вид работы:
    Курсовая работа (т)
  • Предмет:
    Другое
  • Язык:
    Русский
    ,
    Формат файла:
    MS Word
    600,38 Кб
  • Опубликовано:
    2014-01-17
Вы можете узнать стоимость помощи в написании студенческой работы.
Помощь в написании работы, которую точно примут!

Бытовой компрессионный холодильник Стинол-102

Содержание

Введение

.        Теоретическая часть

.1 Физический принцип действия

.2 Классификация холодильников

.3 Конструкция бытовых компрессионных холодильников

.        Техническая часть

.1 Общие сведения и описание функциональных возможностей бытового

компрессионного холодильника Стинол

.2 Устройство холодильного шкафа

.3 Конструкция и устройство герметичного холодильного агрегата

.3.1 Мотор-компрессор

.3.2 Теплообменные аппараты

.3.3 Регулирующие, дросселирующие устройства

.3.4 Фильтр-осушитель

.3.5 Испарители

.4 Электрооборудование холодильника

.4.1Электрическая схема н её описание

.4.2 Приборы автоматики, управления и защиты

.        Аналитическая часть

.1 Недостатки и достоинства холодильника Стинол

.2 Анализ характерных неисправностей, методы определения и способы устранения

Заключение

Список использованных источников

Введение

История создания холодильных приборов.

Прообразом бытового холодильника принято считать аппарат французского инженера Ф. Карре, предложенный им в 1860 г. и предназначенный для получения водного льда. В 1862 г. на Всемирной Лондонской выставке Ф. Карре продемонстрировал основанную на аналогичном принципе машину большей производительности для производства блочного льда. Машина представляла собой маленькую печку со встроенным котлом для жидкого аммиака. Аммиак, испаряясь в результате нагрева, поступал по трубке в охлаждающий котел. Вследствие испарительного охлаждения вода, окружающая котел, замерзала, образуя лед. В машине Каре, однако, не удавалось охлаждать непосредственно воздух в помещении или жидкость, как в современных холодильниках. Над решением этой проблемы работали специалисты многих стран. Постоянно продолжались поиски более экономичного и компактного источника энергии. В частности, в Швеции было предложено в машине Карре вместо печки использовать газовую горелку.

Толчком к созданию современной бытовой холодильной техники способствовала разработка в 1874 г. мюнхенским ученым К. Линде холодильной машины. Исследуя различные существующие в то время системы производства холода на основе получения и последующего использования искусственного льда, он пришел к выводу, что их коэффициент полезного действия очень низок и что непосредственное охлаждение воздуха в помещении или жидкостей было бы намного эффективнее и выгоднее. Убедив в этом производителей пива, К. Линде получил средства для разработки холодильной машины. Первая созданная им холодильная машина, работавшая на метиловом эфире, была испытана в Мюнхене на пивоваренном заводе. Изготовленная в 1874 г. вторая машина, работающая на аммиаке, до 1908 г. эксплуатировалась на пивоваренном заводе в Триесте. Эти машины, как и последующие модели, имели большие эффективность, надежность, и технический уровень, чем все предшествующие машины для производства льда.

В 1908 г. в Париже на 1 Международном конгрессе по холоду было вынесено решение о благоприятствовании делу освоения холодильных машин для домашних и мелкопромышленных нужд:«Имея в виду блага и выгоды, которые могут принести земледелию, торговле и промышленности всех стран развитие холодильного дела, конгресс просит общественные власти всех стран облегчить устройство холодильных приспособлений в домашнем, сельском и мелком промышленном хозяйстве, в частности, ограничить до возможного минимума регламентацию и формальности относительно пользования холодильными машинами».

Первый бытовой компрессионный холодильник появился в 1910 г. в США, а годом позже американская фирма «GeneralElectric» приступила к производству холодильной машины «Одифрен» для бытовых холодильников и торговых шкафов, названной именем ее создателя - французского учителя физики Марселя Одифрена. Машина Одифрена, конструкция которой была разработана еще в 1894 г. (патент Германии № 82314, 1895 г.), стала первой автоматической холодильной машиной. Преимущества этой машины: высокая интенсивность теплообмена, отсутствие сальников и клапанов, простота обслуживания и ремонта холодильников (1-2 раза в год меняли приводные ремни и 2 раза в год смазывали два подшипника).

С каждым годом число таких машин увеличивалось, и в 1923 г. в Америке насчитывалось уже 20 тыс. бытовых холодильников. Эти холодильники имели форму сундука с темной деревянной обшивкой, стоили 900 долл. и более, и были предметом роскоши. Холодильные машины «Одифрен» выпускали до 1928 г.

Первый бытовой холодильник с автоматическим регулированием температуры в камере, спроектированный Копеландом, был изготовлен в США в 1918 г., а уже в 1925 г. их было выпущено около 64 тыс. В качестве хладагента использовали сернистый ангидрид или аммиак. Компрессор приводился во вращение посредством ременной передачи от электродвигателя. Холодильный агрегат устанавливали сверху. Деревянный шкаф с пробковой теплоизоляцией имел толщину стенок 140 мм.

В 1926 г. фирмой «GeneralElectric» была создана герметичная холодильная машина, получившая впоследствии название «Монитор Топ». В конце 20-х годов начали выпускать холодильники в виде цельнометаллического шкафа.

В связи с активной организацией в США серийного производства бытовых холодильников, в качестве хладагентов до конца 20-х годов XX в. широко использовались сернистый ангидрид и аммиак. После выпуска в 1930 г. компанией «КинетикКеникалз Инк» (США) первых партий дихлордифторметана, относящегося к группе хлорфторуглеродов (ХФУ), и организации его промышленного производства в 1932 г. многие хладагенты, кроме аммиака, почти полностью исчезли с рынка сбыта. Эта же компания ввела в обращение торговое наименование ФРЕОН-12. Обозначение хладагента буквой R, также как наименование ФРЕОН стало общепринятым. Первые бытовые холодильники, работавшие на хладагенте R12 (фирма «GeneralElectric») появились в 30-х годах.

В 1936 г. мощности американских заводов по выпуску компрессионных холодильников на R12 составляли 2 млн. шт., а немецких - 40000 шт. в год.

Начиная с 30-х годов, в США идет бурное развитие производства бытовых холодильников:

В 1930 г. фирма «Фриджирер» (США) начала выпускать холодильники нового типа - двухкамерные, не получившие, однако, в то время широкого распространения.

В 1931 г. фирма «Serval» (США) впервые применила в герметичных машинах в качестве регулирующего органа капиллярную трубку, что позволило отказаться от более сложного поплавкового вентиля и ресивера, и способствовало повышению их надежности.

В это же время организуется производство холодильников напольных, настенных, встроенных с нижним и боковым расположением морозильной камеры. Осваивается производство ротационного компрессора (фирма KEIVINATOR) и 2-х испарительных систем охлаждения для вертикальных двухкамерных холодильников, получивших позже всеобщее признание в мире.

По требованию рынка холодильный агрегат перенесен с верха под днище шкафа, несмотря на усложнение конструкции и удорожание изготовления.

В 1957 г. на американском рынке впервые появились холодильники с принудительной циркуляцией воздуха - система «NoFrost» с необмерзающими стенками. В 1959 г. было налажено их серийное производство. В настоящее время они являются самыми распространенными в США и составляют около 70% выпуска всех видов холодильников.

В 60-е годы в США осваиваются новые конструкционные и теплоизоляционные материалы (АБС-пластик и пенополиуретан - ППУ), магнитные уплотнения дверей, высокооборотные мотор-компрессоры, что дало возможность увеличить емкость холодильников и понизить температуру в низкотемпературной камере при одновременном снижении себестоимости и цен. Внедряются новые технологии серийного производства, позволяющие одновременновыпускать несколько моделей с унификацией по узлам и деталям до 80%, с общей программой выпуска свыше 0,5 млн. шт. в год, в том числе поточные линии для заполнения шкафов ППУ - теплоизоляцией. Первые многофункциональные многокамерные холодильники с льдогенераторами и раздачей холодной воды и льда через дверь создаются в США в 1973 г.

В Европе производство компрессионных холодильников развивалось менее активно, чем в США и 1912 г. знаменуется началом их серийного производства. Фирма AEG (Германия) освоила двухдверный холодильник емкостью 160 л с габаритными размерами 1600x750x1900 мм. Наружные стенки облицовывались белой кафельной плиткой, в холодильной камере устанавливались решетчатые оцинкованные полки. Первоначальная цена составляла 1750 DM.

г. - на Лейпцигской ярмарке 8 фирм представили компрессионные холодильники емкостью от 140 до 500 л.

В 1927 г. в Германии появились первые абсорбционные холодильники с водяным охлаждением. При использовании наилучшей для того времени теплоизоляции потребляемая мощность холодильника составляла 1750 Вт, энергопотребление - 5 кВт-ч/сутки, цена 6750 DM. Для сравнения у современных аналогов эти же показатели составляют: 100 Вт, менее 1 кВт-ч/сутки, 400 DM соответственно.Серийное производство абсорбционных холодильников начато в Германии в 1933 г.

К выпуску холодильников с принудительной циркуляцией воздуха фирма «Bosch» (Германия) приступила в 1973 г.

Первый холодильник, японского производства появился в 1926 г., а регулярный выпуск их начался с 1933 г.

Наибольшее количество бытовых холодильников производилось в США. Так на 1933 г. парк холодильников в США составил 5825 тыс. шт., Великобритании - 100 тыс. шт., Германии - 30 тыс. шт., Швеции - 17 тыс. шт., Норвегии - 1,0 тыс. шт. В России выпускались единичные импортные образцы и шкафы ледники.

В Японии двухкамерные холодильники с необмерзающими стенками «nofrost» появляются в 1967 г. (TOSHIBA), серийное производство налажено с 1977 г.; в Европе - с 80-х годов.

В Японии в 1978 г. осваиваются неразборные шкафы с залитыми испарителем и конденсатором, что резко снизило массу и увеличило коэффициент использования полезного объема; в 1983 г. - высокоэкономичные компактные роторные мотор-компрессоры с материалоемкостью втрое ниже, чем у кривошипно-шатунных (уменьшение габаритных размеров позволило увеличить полезную емкость холодильников на 9 л., а расход электроэнергии снизить на 40-60%); внедряются гибкие технологии с возможностями быстрой переналадки оборудования и перехода с модели на модель за десятки минут; в 1991 г. - появились холодильники с возможностью открывания дверей в любую сторону без перенавески.

В 80-е годы осваиваются холодильники с запененными испарителями в Италии и Германии, многокамерные холодильники в Швеции (в том числе с применением пластмассы для наружных шкафов) и Японии (до 6 дверей), внедряется электронное управление в крупносерийное производство. В Германии начинают использовать отходящую теплоту конденсатора на подогрев воды для хозяйственных нужд; в Европе с 90-х годов появляется текстурованный стальной прокат, создаются модели бытовых холодильников с регулируемыми консольными полками в камере, возможностью перенавески дверей.

В 1992 г. создаются бензиновые холодильники для пустынных регионов (Швеция). Разрабатываются электронные системы диагностики, информирующие о температурах в холодильной и морозильной камерах, нарушениях подачи электроэнергии, неплотно закрытой двери, необходимости очистки конденсатора (Whirlpool, США); а также контролирующие температуры в холодильной и морозильной камерах, напряжение в сети, систему оттаивания и отвода талой воды, работу льдогенератора (GE, США); электронные системы включают синтезатор речи, голос предупреждает владельца о нарушении режимов работы холодильника и неправильной эксплуатации (AEG, Германия).

Фирма «Брисоно э ЛотцМаринн» (г. Нант, Франция) изготовила опытные образцы холодильников, работающих на солнечной энергии: испаритель, установленный в сосуде с водой помещен в кожух в изотермической камере, хладагент - метанол, поглотитель - активированный уголь. Активированный уголь в ночное холодное время охлаждается и «откачивает» метанол, который затем испаряется и при этом замораживает воду в сосуде. В дневное время лед тает, уголь нагревается и происходит «дистилляция» метанола, пары которого конденсируются в баке. Ориентировочная цена холодильника емкостью 200...300 л - 20 тыс. французских франков. Ожидаемый спрос 2...3 млн. шт. в год. Дополнительные затраты на изготовление технологических линий - 1 млн. французских франков.

До начала 80-х годов хладагенты групп ХФУ и ГХФУ заняли доминирующее положение в холодильной промышленности (бытовое, торговое и промышленное холодильное оборудование). Они рассматривались как вещества, обладающие только преимуществами по сравнению с другими хладагентами.

Однако к 80-м годам, когда ученые ряда стран начали заниматься вопросами изучения влияния ХФУ и ГХФУ на окружающую среду, эти хладагенты стали предметом беспокойства в связи с возникшими глобальными проблемами: повышением парникового эффекта и возможным разрушением озонового слоя.

К середине 70-х годов производство фреонов достигло значительных объемов. В частности, к 1976 г. объем производства R12 достиг почти 340 тыс. т, из которых около 27 тыс. т предназначалось для охлаждающих систем. В 1986 г. суммарное производство фреонов составляло 1,123 млн. т (на долю США приходилось 30%, Европы - 20%, России и Японии по 10%).

Проблема регулирования производства и потребления озоно-бразующих ХФУ в международном масштабе была поднята Венской конвенцией по защите озонового слоя в 1985 г. Дальнейшим важным шагом в решении этой проблемы явилось подписание всеми индустриальными странами Монреальского протокола в 1987 г.

Для замены R12 основными мировыми производителями химической продукции с начала 90-х г. были разработаны и выпускаются однокомпонентный озонобезопасный хладагент R134a и альтернативные сервисные (переходные) смеси (R401A и др.). Для замены R502 и R22 разработаны сервисные смеси с содержанием ГХФУ (R402 и др.) и озонобезопасные ГФУ (R407C и др.). Однако ни один из известных или недавно синтезированных индивидуальных хладагентов не обладает к настоящему времени в полной мере комплексом свойств, которые присущи запрещенным хладагентам.

Следует отметить, что в разработку альтернативных хладагентов рядом государств вложены значительные финансовые средства и по некоторым оценкам специалистов они за последние шесть лет составили свыше 2,4 млрд. долл. Только затраты на изучение токсичности R134a по данным Международного института холода составили около 4,5 млн. долларов, при длительности исследований 7 лет.

1. Теоретическая часть

.1       Физический принцип действия

Назначение холодильной машины - отводить тепло от охлаждаемого объекта (тепла более низкой температуры) и передавать более теплой окружающей среде.

Принцип действия холодильной машины определяется основными законами термодинамики.

Бытовые компрессионные холодильники относятся к паровым холодильным машинам. В паровой холодильной машины для переноса тепла Q,, от более холодного тепла (холодильного источника, имеющего температуру 7'v u) в окружающую среду (с температурой Тос] требуется затратить работу L. Рабочее тепло холодильной машины (холодильный агент) совершает замкнутый цикл, периодически возвращаясь в первоначальное состояние. В этом обратном круговом процессе тепла qk отдается окружающей среде.

Рисунок 1 - схема

где То.с.- температура окружающей среды.u. -температура холодильного источника-затраченная работа-тепло отдающееся окружающей среде-тепло переносимое от охлаждаемого тела

Уровнем теплового баланса паровой холодильной машины (на основе первого закона термодинамики имеет вид.

0+L = Qk

где Qo -тепло переносимое от охлаждаемого тела;затраченная работа;- тепло отдающееся в окружающую среду.

Чем больше Е, тем при прочих равных условиях совершеннее холодильная машина.

В паровой компрессионной холодной машине жидкий холодный агент кипит в испарителе при низкой температуре, поглощая тепло от охлаждаемого объекта. Компрессор откачивает образующийся пар и сжимает его, при этом температура пара повышается.

Пар высокого давления нагнетается в конденсатор. В конденсаторе пар отдает тепло окружающему воздуху и снова превращается в жидкость. Жидкий холодильный агент дросселируется в регулирующем вентиле или в трубке малого диаметра (капиллярная трубка) и направляется (возвращается) в испаритель. При этом небольшая часть жидкого холодильного агента испаряется, охлаждая остальную часть до температуры кипения.

.2 Классификация холодильников

Бытовые холодильники компрессионного и абсорбционного типа выпускаются в соответствии с требованиями ГОСТ 16317-87 "Приборы холодильные электрические бытовые".

Стандарт распространяется на бытовые электрические компрессионные и абсорбционные холодильники и бытовые электрические компрессионные холодильники-морозильники, предназначенные для хранения и (или) замораживания пищевых продуктов в бытовых условиях.

Холодильные приборы подразделяют по назначению на:

• холодильники;

• морозильники (М);

• холодильники-морозильники (MX).

По способу получения холода на:

• компрессионные (К);

• абсорбционные (А).

По способу установки на:

• напольные типа шкаф (Ш);

• напольные типа стол (С).

По числу камер на:

• однокамерные;

• двухкамерные (Д);

• трехкамерные (Т).

По способности работать при максимальных температурах окружающей среды подразделяют на исполнения:

• холодильники:, N - не выше 32 °С;- не выше 38 °С;

Т - не выше 43 °С;

• морозильники и холодильники-морозильники:- не выше 32 °С;

Т - не выше 43 °С.

Однокамерные холодильники подразделяют:

• по наличию низкотемпературного отделения (НТО) на:

однокамерные с НТО;

однокамерные без НТО;

• по температуре в НТО на:

с температурой не выше минус 6 °С (маркируется одной звездочкой);

с температурой не выше минус 12 °С (маркируется двумя звездочками);

с температурой не выше минус 18 °С (маркируется тремя звездочками).

.3 Конструкция бытовых компрессионных холодильников

Холодильники двухкамерные предназначены для замораживания и хранения пищевых продуктов, а также для приготовления пищевого льда.

Рисунок 2 - Холодильник, общий вид:

А - холодильная камера: Б - морозильная камера: 1 - решетка; 2 - испаритель морозильной камеры; 3 - лопатка; 4 - емкость с крышкой; 5 - вкладыш; 6 - испаритель холодильной камеры: 7 - барьер полки; 8 - дверь холодильной камеры; 5 - сосуд для талой воды: 10 - уголок; 11 - декоративная планка; 12-гайка; 13-опора; 14, 15-болты с шайбой; 16-ролик: 17-сосуд для овощей и фруктов: 18 - попка-стекло: 19 - обрамление полки; 20 - полка; 21 - бак с крышкой; 22 - блок приборов; 23 - форма для льда; 24 - поперечина

2. Техническая часть

.1 Общие сведения и описание функциональных возможностей бытового компрессионного холодильника «Стинол-102»

Рисунок 3 - Холодильник-морозильник «STINOL-102»

а - общий вид: 1 - регулируемые опоры; 2 - цоколь; 3 - отделение для хранения замороженных продуктов; 4 - отделение для замораживания продуктов; 5 - направляющие для стока воды; 6 - панель управления; 7 - крепление капиллярной трубки терморегулятора; 8 - блок освещения; 9 - дверь холодильной камеры; 10 - дверь морозильной камеры;

б - схема работы холодильных агрегатов холодильников-морозильников «STINOL-102»: 1 - компрессор; 2 - всасывающая трубка; 3 - капиллярная трубка; 4 - испаритель холодильной камеры; 5 - испаритель морозильной камеры; 6 - конденсатор; 7 - фильтр-осушитель; 8 - нагнетательная трубка.

Назначение холодильника STINOL - 102

Холодильник с морозильным отделением предназначен для:

хранения продуктов и охлаждения напитков в холодильной камере (ХК);

замораживания и длительного хранения продуктов в морозильной камере (МК) и приготовления льда.

Таблица - данные

Наименование параметра

Значение

Габаритные размеры: высота/ширина/глубина, см

185/60/60

Общий объем, дм3

320

Полезный объем ХК, дм3

152

Полезный объем МК, дм3

102

Система оттаивания ХК, МК

Автоматическая

Замораживающая способность, кг/сут, не менее

10,5

Средний срок службы, лет

15

Средняя температура в ХК, °С, не выше

+5

Температура МК, °С, не выше

-18

Расход эл. энергии за 24 часа, кВт-ч

Количество компрессоров, шт.

2

Рекомендуемая равномерная нагрузка на полку-решетку, кг, не более

16

Суммарная площадь полок, м2

1,22

Хладагент

R12

Масса холодильника без упаковки, кг

82,5

Корректированый уровень звуковой мощности, дБА, менее

46


.2 Устройство холодильного шкафа

Холодильник-морозильник «STINOL-102» имеет два холодильных агрегата обслуживающих холодильную и морозильную камеры индивидуально. Испаритель одного из агрегатов, охлаждающий холодильную камеру (ХК), закреплен и заполнен вспененным ППУ между задними стенками внутреннего и наружного шкафов, испаритель 1 (рис. 2) другого агрегата, охлаждающий морозильную камеру (МК), представляет собой стальную оцинкованную трубку, закрепленную на стальных пластинах, которые служат полками морозильной камеры. В случае необходимости весь испаритель МК может быть снят и заменен.

Рисунок 4 - Шкаф холодильника-морозильника «STINOL-102»:

- испаритель морозильной камеры; 2 - обратная трубка; 3 - зажим трубки; 4 - направляющая испарителя; 5 - муфта; 6 - ванночка для льда; 7 - втулка; 8, 17 - самонарезные винты; 9 - плафон; 10 - лампа; 11 -электропатрон: 12 - футляр дверного выключателя; 13 - решетки; 14 - планка; 15 - выключатель; 16 - блок освещения; 18 - пробка; 19 - поддон; 20 - верхний ящик; 21 - направляющая дверцы; 22 - дверца; 23 - пластмассовые флажки; 24 - полка; 25 - нижний ящик.

2.3 Конструкция и устройство герметичного холодильного агрегата

Рисунок 5 - герметичный холодильный агрегат

1 - компрессор

2 - всасывающая трубка

3 - капиллярная трубка

4 - испаритель холодильной камеры

5 - испаритель морозильной камеры

6 - конденсатор

7 - фильтр-осушитель

8 - нагнетательная трубка

К плюсам конструкции можно вынесенный, не запененный конденсатор, медный испаритель, медную трубку магистрали низкого давления: испаритель - компрессор. К минусам - стальной контур подогрева периметра двери - наиболее вероятное возникновение утечек после 5 лет эксплуатации на участке трубопровода, труба жесткая не отоженная, микротрещины могут возникать уже при закладке трубы на конвейере. При эксплуатации перепад температур на этом участке трубопровода от 20 до 80 С.

2.3.1 Мотор-компрессор

Бытовые холодильники стинол-102 выполнены по двухкомпрессорной схеме (рис.). Эти холодильники имеют целый ряд технических преимуществ перед своими однокомпрессорными собратьями. Можно отключить любую из камер, оставив другую работать; есть возможность раздельной регулировки температурных режимов камер; имеется режим ускоренной заморозки в морозильном отделении и т. д.. С другой стороны, наличие двух компрессоров увеличивает общее энергопотребление подобных аппаратов, кроме того, привело к их усложнению. Компрессоры холодильных агрегатов расположены на металлической траверсе в машинном отделении в задней части шкафа.

В Стинол-102 используется 2 мотора-компрессора СК-100 Н5-02,

Компрессор С-К 100 Н5-02 это герметичный агрегат.

Он относится к низкотемпературному модельному ряду с нижним пределом температуры кипения: -23,70 С.

Тип пусковой пары электромотора - пусковое реле РКТ1 и защитное реле РТ.

Холодильная мощность при нижнем значении температуры кипения (- 23,70С) равна 107 Вт.

Тип рабочего тела (холодильного агента) - фреон R-12.

Рабочая емкость масла - 300 см3.

Объем основного цилиндра - 4,5 см3.

Допустимая температура окружающей среды, при которой компрессор работает устойчиво, составляет +32,20С.

Рабочее напряжение - 220 В.

Потребляемая электрическая мощность - 92 Вт.

Охлаждение компрессора - конвективное естественное.

Расширительное устройство - капиллярное.

Диаметры входного и выходного патрубков 8 и 6 мм.

Масса агрегата - 7,4 кг.

Компрессорный агрегат Атлант С-К 100 Н5-02 используется в холодильных контурах бытовых холодильников.

Достоинством этого компрессора можно считать очень простой процесс замены хладонов, где фреон r12 без каких либо сложностей можно поменять на холодильный агент R-406, принадлежащий новому поколению фреонов. Большинство мастеров холодильного дела в Севастополе знают, что 95% нынешнего R-12 на современном рынке не является настоящим классическим 12-м хладоном. Все смеси этого номинала являются именно смесями, состоящими из N-го количества компонентов, которые только приближают полученный состав к реальному R-12.

Хладагент R-406 является официально признанной мировым сообществом профессионалов смесью для замены R-12. Самый главный плюс этого процесса - это отсутствие необходимости менять масло в холодильном контуре.

.3.2 Теплообменные аппараты

Испарители - являются теплообменными аппаратами. В испарителях с одной стороны теплопередающей поверхности проходит хладагент, претерпевающий фазовыепревращения, в результате чего на этой стороне реализуются высокие коэффициенты теплоотдачи. С другойстороны теплопередающей поверхности проходит воздух икоэффициент теплоотдачи будет в десятки раз ниже. Эта сторона ибудет определять эффективность работы теплообменника, интенсивность кипения хладагентаи восприятия им тепла отохлаждаемого воздуха. Тепло в испарителе передается хладагенту от охлаждаемой среды через стенку трубы.

.3.3 Регулирующие, дросселирующие устройства

Роль дросселирующего устройства выполняет капиллярная трубка внутренним диаметром 0,71 мм у холодильного агрегата холодильной камеры и внутренним диаметром 0,66 мм у агрегата морозильной камеры. Наружный диаметр обеих трубок 1,95 мм. Наличие такого элемента в холодильном агрегате делает его чувствительным к попавшим в его внутреннюю систему влаге и другим загрязнениям. В связи с этим требуется особое внимание к чистоте и обезвоживанию системы холодильных агрегатов.

.3.4 Фильтр-осушитель

В бытовом компрессионном холодильнике «Стинол-102» используется фильтр-осушительный патрон, служит для поглощения влаги из хладагента и предохранения регулирующего устройства (капиллярной трубки) от замерзания в нем воды. Корпус 2 осушительного патрона состоит из металлической трубки длиной 105-135 мм и диаметром 12-18 мм с вытянутыми концами, в отверстия которых впаивают соответствующие трубопроводы холодильного агрегата.

Рисунок 7 - Фильтр-осушительный патрон:

- обойма сетки фильтра; 2 - корпус; 3 - адсорбент; 4 - сетка фильтра; 5 - трубка конденсатора; 6 - корпус; 7 - фильтр; 8 - капиллярная трубка

Внутри корпуса патрона помещают 10-18 г адсорбента 3 (синтетического цеолита). Адсорбент имеет простую кристаллическую структуру. Мельчайшие поры соединены узкими каналами. Благодаря такой структуре возникает избирательная адсорбция, т.е. свойство молекулярного сита, когда в полости пор проникают лишь те молекулы, размер которых меньше диаметра каналов. Поэтому вся активная поверхность и объем пор используются для удержания молекул воды и не засоряются прочими веществами с более крупными молекулами (в частности, хладоном и маслом).

Корпус осушительного патрона изготавливают из медных трубок. Адсорбент 3 помещают в корпус патрона между сетками 4 с обоймами 1, которые установлены на входе и выходе патрона.

Во входное отверстие корпуса 6 фильтра запаивают трубку 5 конденсатора, а в выходное - капиллярную трубку 8.

.3.5 Испарители

В морозильном отделении используется испаритель системы «NoFrost», выполненный в виде компактного блока. В холодильной камере применен классический для стинолов испаритель «плачущего» типа. Поскольку сам испаритель холодильной камеры изготавливается в виде несъемного модуля из цельной медной трубки, выход его из строя по какой-либо механической или химической причине (например, по причине коррозии) маловероятен.Испаритель, работающий на холодильную камеру, крепится между задней стенкой внутреннего и наружного шкафов, в заполненном вспененнымпенополиуретаном пространстве, а, соответственно, испаритель второго агрегата, который охлаждает морозильную камеру, находится внутри стальной оцинкованной трубки, закрепленной на стальных пластинах, служащих одновременно полками в морозильной камере. Таким образом, в случае необходимости, вся конструкция испарителя морозильной камеры легко снимается и может быть заменена.

Плачущий испаритель - это та деталь агрегата, которая охлаждает воздух в холодильной камере. Конструктивно выполнен в виде металлического крашенного листа, закрепленного вертикально вдоль задней стенки в холодильной камере.

Режим работы плачущего испарителя - циклический, периоды охлаждения чередуются с периодами оттайки. Оттайканеобходима для очистки поверхности испарителя от инея, который образуется в результате контакта влаги, содержащейся в воздухе с сильно охлажденным испарителем.

Когда автоматика холодильника начинает оттайку, плачущий испаритель перестает вырабатывать холод и постепенно нагревается от воздуха холодильной камеры. Иней на его поверхности тает, превращаясь в капли воды, которые затем стекают вниз по поверхности испарителя и попадают в систему слива талой воды, по которой выводятся за пределы холодильной камеры для дальнейшего испарения в окружающий холодильник воздух.

Именно из-за этих капель, образующихся во время оттайки, данный тип испарителя и назвали плачущим.

.4 Электрооборудование холодильника Стинол-102

.4.1 Электрическая схема и её описание

С технической точки зрения, холодильник Стинол-102 является одним из самых сложных аппаратов в семействе бытовых холодильников Стинол. Принципиальная электрическая схема электрооборудования холодильника Стинол-102 содержит достаточно большое количество элементов. Это обусловлено использованием в этой модели системы NoFrost (автоматическое оттаивание испарителя морозильной камеры) и двухкомпрессорнойсхемы холодильного агрегата.

Морозильный и холодильный контуры имеют раздельное управление, для этого в электрической схеме предусмотрены два терморегулятора. Благодаря этому, есть возможность отключения одной из камер и реализован режим ускоренной заморозки для морозильного отделения.

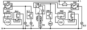
Рисунок 8 - Электрическая схема холодильника-морозильника «STINOL-102»

L - фаза (сеть); N - нейтраль; ТН1 - терморегулятор холодильной камеры; RH1, RH2 - тепловые реле компрессоров; RA1, RA2 - пусковые реле компрессоров; SL1, SL2 - сигнальные лампы сети: 1L1 - выключатель пампы: L1 - лампа холодильной камеры; Т1М - таймер; R1 - электронагреватель поддона испарителя; R2 - электронагреватель испарителя; ТR - тепловое реле электронагревателя испарителя; LMV - выключатель вентилятора; MV - вентилятор; ТН2 - терморегулятор морозильнойкамеры; TF - плавкий предохранитель; С01 -компрессор морозильной камеры; С02 - компрессор морозильной камеры; М - электродвигатель таймера.

2.4.2 Приборы автоматики, управления и защиты

Рисунок 9 - Общий вид панели управления холодильника-морозильника «STINOL-102»

Терморегулятор I регулирует температуру в холодильной камере, а терморегулятор IV - в морозильной камере. При повороте ручки I из положения 1 в положение «●» отключается холодильная камера, а при повороте ручки IV из положения 1 в положение «●» - морозильная камера. Горящие индикаторные лампы зеленого цвета II и III означают, что холодильник подключен к электросети.

Оттаивание в холодильной камере автоматическое: во время нерабочей части цикла работы холодильника вода по дренажной системе выводится наружу и испаряется. В морозильной камере оттаивание происходит при полностью выключенном холодильнике по специальной дренажной системе.

При подключении к электросети обеих камер холодильника на панели управления загораются сигнальные лампочки SL1 и SL2 (Рис. 7.) свидетельствующие о наличии напряжения в электросети.

Так же в холодильнике используется датчик-реле температуры типа К59,предназначеный для использования в холодильниках, оборудованных плачущим испарителем. С целью расширения диапазона регулировки температуры в холодильной камере допускается регулировка терморегулятора путем поворота тарировочного винта (против часовой стрелки - повышение температуры в холодильной камере, более раннее отключение компрессора) допустимая регулировка 1 оборот (360 гр.)

В холодильнике Стинол-102 циркуляция воздуха между ребрами испарителя и морозильной камерой обеспечивается электровентилятором, показанном на рисунке 7.

3. Аналитическая часть

.1 Недостатки и достоинства холодильника

Достоинства:

компрессора чашеобразного типа с большой частотой вращения, система NoFrost, отдельная регулировка температуры морозильной камеры и холодильной камеры, отдельные двёрки холодильной камеры и морозильной камеры, большой объём морозильной камеры, моторы-компрессоры работают тихо, «плачущй» испаритель,

Недостатки:

Сравнительно большое количество потребляемой энергии, не самое лучшее качество пластика (со временем желтеет, трескается), полки в холодильной камере сделаны из железной решётки, сигнальными лампочками являются лампы накаливания.

.2 Анализ характерных неисправностей, методы определения и способы устранения

Холодильник не морозит:

Утечка фреона из контура холодильного агрегата - признаки:

повышенная температура в холодильном отделении

холодильный прибор работает не отключаясь

холодный конденсатор холодильного агрегата

на задней стенке в верхнем углу намерзает толстым слоем лед

- задняя стенка теплая сухая

Засорение капиллярного трубопровода холодильного агрегат:

- повышенная температура в холодильном отделении

холодильный прибор работает не отключаясь

горячее первое колено кондесатора, последующие - комнатная температура

на задней стенке холодильного отделения в верхнем углу намерзает толстым слоем лед

задняя стенка холодильного отделения теплая сухая

при выключении холодильника из сети в течение первых 30 секунд наблюдается резкое понижение температуры фильтра-осушителя холодильного агрегата

при измерении давления всасывания на заправочной трубке динамика роста давления при отключении холодильника - давление растет медленно, при полном перекрытии сечения капилляра давление не растет, если давление плавно растет до некоторого уровня, а затем скачком увеличивается - наличие влаги в системе, замерзающей на выходе капилляра в испаритель.

Засорение фильтра осушителя

повышенная температура в холодильном отделении

повышенная температура в морозильном отделении

холодильный прибор работает не отключаясь

на задней стенке холодильного отделения в верхнем углу намерзает лед

задняя стенка холодильного отделения теплая (при выключении компрессора и срезе капилляра после фильтра нет выхода фреона или расход идет медленно, при срезе фильтра большой расход из конденсатора)

Потеря производительности мотор - компрессора

повышенная температура в холодильном отделении

повышенная температура в морозильном отделении

холодный конденсатор

компрессор включается, сопротивление обмоток соответствуют номиналу. В результате дефекта клапанной группы компрессор не создает рабочего давления, холодильник не набирает температуры, работает, не отключаясь, в двухкамерных холодильниках в морозильном отделении за счет постоянной работы может достигаться отрицательная температура. Часто данный дефект сопровождается посторонними металлическими шумами при работе компрессора. Для подтверждения дефекта необходимо срезать заправочную трубку компрессора, срезать фильтр от конденсатора, подключить манометрический коллектор к конденсатору, включить компрессор, проверить создаваемое давление по воздуху.

При диагностике компрессора необходимо учитывать надежность данного узла холодильника. Как правило, вышеперечисленные отказы компрессора, возникают изза того, что компрессор перестает отключаться и необходимо установить причину (автоматика, утечки фреона и т.д.)

Нарушение тарировки терморегулятора признаки дефекта:

холодильник работает с малым коэффициентом рабочего времени, отключается, не набрав температуры

повышенная температура в холодильном отделении

повышенная температура в морозильном отделении

коректируетсятарировочным винтом терморегулятора - вращение по часовой стрелке - уменьшение времени работы холодильника, повышение температуры в холодильнике, рычаг при этом смещается вверх, как при понижении температуры капилляра, при крайнем верхнем положении происходит размыкание контактов "3"-"4" терморегулятора, выключение компрессора. Против часовой стрелки- увеличение времени работы холодильника, понижение температуры в холодильнике, допустимоая регулировка - один оборот.

Утечка фреона из сильфона терморегулятора возникает, как правило, в следствии коррозии капилляра терморегулятора в месте крепления к испарителю. При этом давление в сильфоне падает, размыкаются контакты «3» - «4» через которые запитан мотор-компрессор. Холодильник не включается. При неполной утечке фреона (встречается крайне редко) холодильник работает с малым коэффициентом рабочего времени, температура в холодильнике повышена

После отключения долго не включается, до повышения температуры в холодильном отделении до температуры помещения

повышенная температура в холодильном отделении

повышенная температура в морозильном отделении

Обрыв цепи тэна оттайки испарителя. Из-за частичного обмерзания испарителя снижается холодопроизводительность холодильного агрегата. Повышается температура и терморегулятор перестает отключать компрессор. После разморозки холодильника (не менее 8 часов), холодильник будет набирать температуру и отключаться до последующего обмерзания испарителя. Обывцепм, отслоение тэна поддона каплепадения. Из-за частичного обмерзания испарителя снижается холодопроизводительность холодильного агрегата. Повышается температура и терморегулятор перестает отключать компрессор

Дефект вентилятора обдува испарителя (клин электродвигателя, дефект электрической части, повреждение лопастей крыльчатки). Падает холодопроизводительность агрегата, повышается температура в морозильном отделении. Морозильное отделение редко отключается. Если в холодильнике охлаждение холодильного отделения организовано подачей холодного воздуха вентилятором от испарителя, установленного в морозильном отделении, холодильник работает не отключаясь. В холодильном отделении комнатная температура. При работе холодильника не слышно шума работы вентилятора.

Дефект таймера. При заклинивании электромеханического таймера в режиме «охлаждения» холодильник перестает входить в оттайку. Обмерзает испаритель снижается холодопроизводительность холодильного агрегата. Повышается температура и терморегулятор перестает отключать компрессор. После разморозки холодильника (не менее 8 часов), холодильник будет набирать температуру и отключаться до последующего обмерзания испарителя.

Холодильник не включается:

Утечка фреона из сильфона терморегулятора, возникает, как правило, в следствии коррозии капилляра терморегулятора в месте крепления к испарителю. При этом давление в сильфоне падает, размыкаются контакты «3» - «4» через которые запитан мотор-компрессор. Холодильник не включается. При неполной утечке фреона (встречается крайне редко) холодильник работает с малым коэффициентом рабочего времени, температура в холодильнике повышена.

Дефект контактной группы терморегулятора. Нет цепи между контактами «3» - «4», холодильник не включается.

Обрыв обмоток компрессора. Обрыв цепи может быть на рабочей, пусковой, или на обоих обмотках сразу. При включенном в сеть холодильнике, компрессор не запускается, температура корпуса компрессора комнатная.

Межвитковое замыкание рабочей обмотки электродвигателя компрессора. Компрессор запускается в следствии того, что витки обмотки замкнуты, сопротивление обмотки снижено через пускозащитное реле проходит повышенный ток. Реле срабатывает на отключение компрессора в течение минуты. Слышен щелчок, реле компрессор отключается. После остывания реле повторяется попытка пуска. При включенном в сеть холодильнике корпус компрессора сильно нагревается.

Межвитковое замыкание пусковой обмотки электродвигателя компрессора. Признаки дефекта аналогичны пункту

Заклинивание мотор-компрессора. Компрессор включается слышен гул электродвигателя, однако, вращения электродвигателя нет, компрессор не создает давления, сопротивление обмоток соответствует номиналу

Потеря производительности мотор-компрессора. Компрессор включается, сопротивление обмоток соответствуют номиналу. В результате дефекта клапанной группы компрессор не создает рабочего давления, холодильник не набирает температуры, работает, не отключаясь, в двухкамерных холодильниках в морозильном отделении за счет постоянной работы может достигаться отрицательная температура. Часто данный дефект сопровождается посторонними металлическими шумами при работе компрессора. Для подтверждения дефекта необходимо срезать заправочную трубку компрессора, срезать фильтр от конденсатора, подключить манометрический коллектор к конденсатору, включить компрессор, проверить создаваемое давление по воздуху.

При диагностике компрессора необходимо учитывать надежность данного узла холодильника. Как правило, вышеперечисленные отказы компрессора, возникают изза того, что компрессор перестает отключаться и необходимо установить причину (автоматика, утечки фреона и т.д.)

Заклинивание таймерав режиме «оттайка». Компрессор, вентилятор МК не включаются. При повороте храповика таймера по часовой стрелке на несколько градусов, происходит запуск компрессора МК. Дефект вызван заклиниванием шестеренок часового механизма таймера. Необходимо также проверить цепь тэнов оттайки.

Обрыв цепи тэнов оттайки. Обрыв цепи тэнов оттайки в режиме разморозки приводит к обесточиванию эл. двигателя таймера переключающего напряжение с тэнов на компрессор. Морозильная камера остается в режиме «оттайка». При повороте храповика таймера по часовой стрелке на несколько градусов, подается напряжение на компрессор МК, эл. двигатель вентилятора. Работает до следующего цикла «оттайки».

Обрыв цепи термоплавкого предохранителя. Компрессор, вентилятор МК не включаются. При повороте храповика таймера по часовой стрелке на несколько градусов, происходит запуск компрессора МК, вентилятора.

бытовой компрессионный холодильник

Я провёл полный анализ бытового компрессионного холодильника Стинол-102, написал о всех его составных частях, написал его достоинства и недостатки. Стинол-102 достаточно неплохой холодильник.

Рассматривая направления развития производства бытовой холодильной техники в странах Европы, России, США, Японии, Южной Кореи, Азии следует отметить следующие, характерные тенденции:

- Улучшение удобств при пользовании и условий хранения продуктов, уменьшение трудоемкости обслуживания. При этом значительно возросло количество холодильников с камерами или отделениями «сухой» и «влажной свежести» (biofresh), позволяющими продлить сроки хранения продуктов в свежем, не замороженном состоянии (-2 °С...+2 °С). Намечается также тенденция увеличения емкости зоны «свежести», или универсальной камеры, с возможностями изменения в широких пределах температурных режимов хранения продуктов. Такие модели ориентированы на потребителей, предпочитающих свежие продукты замороженным. Вынесение приборов управления из камер на наружную панель управления и внедрение цветовой индикации о режимах работы.

- Более широкое внедрение прозрачных материалов для сосудов, полок, щитков, дверок и легкосъемных принадлежностей.

- Во внешнем дизайне сохранение мягких скругленных форм углов у дверей (swing - design). Интерьер европейских моделей сохраняет традиционные формы, а обновление идет за счет внедрения новых материалов. Для изготовления прозрачных полок преимущественно используется тяжелое небьющееся закаленное стекло, а в корейских аналогах предпочтение отдается легким полимерным материалам.

- Установка дезодораторов для устранения неприятных запахов, включаемых автономной кнопкой на наружном пульте управления.

- Оснащение морозильных камер аккумуляторами холода в виде лотков-подносов для сохранения низких температур в морозильной камере при неработающем компрессоре, стабилизации температурного режима при его цикличной работе, а также для быстрого замораживания ягод и охлаждения напитков. Компьютеризация управления, световая индикация о режимах охлаждения и независимое регулирование температур в камерах.

- Световая индикация о неплотно закрытой двери и неправильной эксплуатации холодильника с дублированием звуковой сигнализацией.

- Вертикальное расположение камер холодильников. Подавляющее большинство европейских, российских, японских и корейских моделей имеют вертикальное расположение камер. В европейских моделях морозильные камеры объемом до 50 дм?, как правило, располагаются вверху, а свыше 80 дм? - внизу со своим компрессором. Морозильные камеры объемом 50...80 дм? имеют либо верхнее, либо нижнее расположение. Доля морозильной камеры в общем объеме холодильника составляет от 7 до 35%.

- Устройство в двухкамерных холодильниках двухиспари-тельной системы охлаждения с самооттаивающим испарителем холодильной камеры и ручной оттайкой испарителя морозильной камеры «Бирюса», «Атлант», «Stinol» и др.

- Выпуск холодильников с системой охлаждения «NoFrost» с самооттаивающим испарителем холодильной камеры и принудительной циркуляцией воздуха в морозильной камере с автоматическим оттаиванием ее испарителя, а также выпуск холодильников с принудительной циркуляцией воздуха в одной или обеих камерах (SafeFrost).

- Слияние бытовых холодильников с архитектурно-строительной оболочкой жилищного комплекса. - Применение электроконвективного теплообмена для испарителей, конденсаторов и компрессоров.

- Создание холодильников с бактерицидной обработкой пищевых продуктов и охлаждаемой среды в холодильной камере.

- Использование естественного холода в холодильниках.

- Упрощение ремонта холодильников.

Список использованных источников

1.     Ремонт и обслуживание бытовых машин и приборов: Учебное пособие для начального профессионального образования - С.П. Петросов, В.А. Смоляниченко, В.В. Лёвкин и др. - Издательский центр «Академия», 2003г.

2.       Диагностика и сервис бытовых машин и приборов: Учебник для среднего профессионального образования - С.П. Петросов, С.Н. Алехин, А.В. Кожемяченко и др. - Издательский центр «Академия», 2003г.

.        Бытовые холодильники и кондиционеры: Пособие для студентов среднего профессионального образования - С.Т. Колач - Издательский центр «Академия», 2006г.

Похожие работы на - Бытовой компрессионный холодильник Стинол-102

 

Не нашли материал для своей работы?
Поможем написать уникальную работу
Без плагиата!
Без нейросетей!