Аппараты для терапии импульсными токами, физиотерапевтические аппараты

  • Вид работы:
    Курсовая работа (т)
  • Предмет:
    Медицина, физкультура, здравоохранение
  • Язык:
    Русский
    ,
    Формат файла:
    MS Word
    991,69 Кб
  • Опубликовано:
    2014-03-03
Вы можете узнать стоимость помощи в написании студенческой работы.
Помощь в написании работы, которую точно примут!

Аппараты для терапии импульсными токами, физиотерапевтические аппараты















Курсовая работа

на тему

Аппараты для терапии импульсными токами, физиотерапевтические аппараты

Введение

медицинский аппарат электролечение

Физиотерапия (от греческого «physis» - природа + «therapeia» - лечение) - область медицины, изучающая физиологическое и лечебное действие природных и искусственно создаваемых физических факторов на организм человека. Физиотерапия является одним из старейших лечебных и профилактических направлений медицины, которое включает в себя множество разделов. Среди самых крупных разделов физиотерапии можно отметить: лечение с помощью электричества, света, воды, лечебных грязей, теплового излучения и различных механических воздействий. Каждый из этих разделов включает ряд обособленных, или комплексных лечебных методов, основанных на использовании того или иного физического фактора.

Наибольшее число методов объединяет электролечение (методы с использованием электрического поля, постоянного, переменного, непрерывного и прерывистого электротоков, переменного магнитного поля, электромагнитных полей). Светолечение включает методы, использующие энергию светового, в т.ч. ультрафиолетового и инфракрасного, излучения. Методы водобальнеолечения основаны на применении пресной воды (в виде душей, ванн и других водных процедур), а также природных и искусственно приготовляемых минеральных вод и различных лечебных грязей. Тепловое лечение включает методы, основанные на использовании тепла, передающегося организму нагретым парафином, озокеритом, лечебными грязями, песком, паром, сухим воздухом. Лечение механическими воздействиями включает ультразвуковую терапию, вибротерапию, массаж и мануальную терапию.

Глава 1. Аппарат для лечения диадинамическими токам “ТОНУС-2М”

1.1    НАЗНАЧЕНИЕ

Аппарат для лечения диадинамическими токами ДТ50-4 "Тонус-2М", предназначен для терапии различных нервно-мышечных заболеваний и болевых состояний.

Аппарат предназначен для применения в физиотерапевтических кабинетах, поликлиниках, больницах, лечебно-профилактических учреждениях и на дому.

Аппарат предназначен для эксплуатации в следующих условиях: температура окружающего воздуха от +10 до +35

относительная влажность воздуха 65 ± 15 %;

атмосферное давление 750 ± 30 мм рт.ст.

напряжение сети 220 В ± 10 % частота 50 Гц.

.2 ТЕХНИЧЕСКИЕ ХАРАКТЕРИСТИКИ

Аппарат рассчитан для обслуживания одного пациента. Аппарат дает семь видов диадинамических токов.

Однополупериодный непрерывный ОН - импульсы тока синусоидальной формы с экспоненциальным срезом частотой 50 Гц. (рис.1.1).

рис.1.1

Двухпопупериодный непрерывный ДН - импульсы тока синусоидальной формы с экспоненциальным срезом частотой 100 Гц. (рис.1.1).

рис.1.2

Однополупериодный ритмический ОР-серии импульсов тока вида ОН (рис.1.3)

рис.1.3

Короткий период КП - чередование серии импульсов тока вида ОН с сериями импульсов тока вида ДН (рис.1.4)

(рис.1.4)

Длинный период ДП - чередование серий импульсов тока вида ОН и дополняющих его до тока вида ДН серий импульсов, огибающая которых нарастает от нуля до амплитуды тока вида ОН, выдерживает это значение, а затем спадает до нуля (рис 1.5).

рис.1.5

Однопопупериодный волновой - серии импульсов тока вида ОН, огибающая которых нарастает от нуля до максимального значения, выдерживает это значение, а затем спадает до нуля (рис 1.6).

рис.1.6

Двухполупериодный волновой ДВ - серии импульсов тока вида ДН , огибающая которых нарастает от нуля до максимального значения, выдерживает это значение, а затем спадает до нуля (рис.7)

рис.1.7

1.3   
 УСТРОЙСТВО И ПРИНЦИП РАБОТЫ

Аппарат приспособлен для переноски. Корпус его, выполненный из ударопрочного полистирола, состоит из основания и крышки, скреп-пенных между собой четырьмя винтами, завинтивающимися со сторон ы основания.

Для удобства переноски имеется ручка, представляющая единое це-пое с корпусом. Со стороны ручки - отсек, закрывающийся крышкой. Через отсек выводятся сетевой шнур и кабель пациента, которые при переноске укладываются в него. В отсек выведены предохранитель и гнезда включения необходимого переменного сопротивления для получения превышения выходного тока. С помощью этой цепи производится проверка защитного устройства. Гнезда и предохранитель закрыты крышкой. На лицевой панели расположены (рис 1.3.1):

рис 1.3.1

- красный глазок индикаторной лампы аварийной сигнализации;

- зеленый глазок индикаторной лампы включения сети;

- ручка регулятора выходного тока, служащая для плавной регулировки тока в цепи пациента, над ручкой нанесено обозначение

Под ручкой нанесено - "Ток пациента";

- кнопки выключателя сети, над кнопками выключателя нанесены обозначения "вкл." и "выкл . "

- переключатель видов тока, над кнопками переключателя нанесены обозначения: ДН, ОН, ОР, КП-, ДП, ОВ, Д Р;

- переключатель полярности, служащий для изменения направления выходного тока, над кнопками переключателя нанесены обозначения " + " и "-";

- миллиамперметр, служащий для измерения тока в цепи пациент Конструкция аппарата при снятом основании обеспечивает легкий доступ ко всем элементам его электрической части.

Для работы на дому аппарат и необходимая часть комплекта помещаются в сумку для переноски, снабженную наплечным ремнем. Плоские электроды размещены в коробке.

Кабель пациента состоит из провода и двух однополюсных гнезд. Место раздвоения шнура зажимается разрезной колодкой.

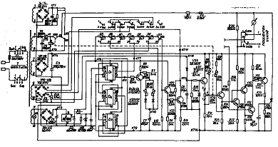
Электрическая функциональная схема (рис 1.3.2).

рис 1.3.2

Схема электрическая функциональная аппарата для лечения диадинамическими токами "Тонус-2М"

- выпрямитель

-модулятор

- формирователь

- регулятор выходного тока

-выходный транзистор

- переключатель полярности

- миллиамперметр

-пациент

- переключатель видов тока

-делитель частоты сети

- интегрирующая цепочка

-защитное устройство

3 - блокировочное устройство

В выходную цепь выходного транзистора включен переключатель полярности, миллиамперметр, пациент, защитное устройство, блокировочное устройство. Синусоидальное напряжение со вторичной обмотки - выводы 9 и 10 трансформатора Т подается через балластный резистор R3 на выпрямитель V10-V13.

Полосовые концы диодов V10-V13 заведены в блок переключателей S2-S8 где происходит коммутация при виде тока ДН, КП , ДП , ДВ эти концы замкнуты и на выходе двухполупериодного выпрямителя имеют место импульсы синусоидальной формы частотой 100Гц, при виде тока ОН г О Р, ОВ- плюсовые концы диодов VI 1, V13 разомкнуты и на выходе однополупериодного выпрямителя имеют место импульсы синусоидальной формы частотой 50 Гц.

Модулятор (транзистор V24) предназначен для амплитудной модуляции синусоидальных импульсов частотой 100 Гц или 50 Гц низкочастотным сигналом.

Модулирующий низкочастотный сигнал через эмиттерный повторитель (транзистор V22) подается на базу транзистора V24. Коллектор V24 заведен в блок переключателей S2-S8 где происходит его коммутация: при виде тока КП и ДП коллектор транзистора V24 подключается к общей точке диодов V10, VII, при остальных видах тока коллектор транзистора V24 подключается к аноду диода V13. При поступлении модулирующего низкочастотного сигнала на базу транзистора V24 он открывается и шунтирует нагрузочное сопротивление R15, предназначенное для выставления наибольшего значения выходного тока вида ДН (50 мА ± 1 0 %) при сопротивлении нагрузки аппарата (500 ± 25) Ом и крайнем правом положении регулятора выходного тока аппарата.

Элементы модулятора имеют следующее назначение: эмиттерный повторитель выполнен на транзисторе V22, резисторах R10 и R11, предназначен для развязки выхода делителя частоты от входной цепи транзистора V24. Резистор R12 предназначен для ограничения тока в цепи базы транзистора V24. Резистор R13 и V23 являются элементами термостабилизйрующей цепочки. Делитель частоты сети предназначен для формирования низкочастотного сигнала, подаваемого на модулятор.Делитель частоты выполнен на трех микросхемах типа К155ИЕ5. Формирование запускающих импульсов осуществляется путем преобразования синусоидального напряжения, снимаемого с выходов 11-12 трансформатора Т в прямоугольные импульсы частотой 50 Гц. Формирователь выполнен на элементах V18, R4. Прямоугольные импульсы скважностью 2 и периодов повторения 2,88 Сек поступают в блок переключателей S2-S8 и затем при виде тока ОР и КП поступают на базу транзистора V22 прямоугольное импульсы скважностью 2 и периодом повторения 5,76 С поступают на базу транзисторного ключа V19, предназначенного для увеличения напряжения, снимаемого с вывода 11 микросхем Д1.

Для раздельной настройки длительности фронта и среза в интегрирующие цепочки включены построечные резисторы R8 и R9 . Низкочастотный сигнал с выхода интегрирующих цепочек через блок переключателей S2-S8 при видах тока ДП, ОВ, ДВ поступает на базу транзистора V22.Питание делителя частоты, транзисторного ключа V19, эмитерного повторителя V22 осуществляется от стабилизатора напряжения, выполненного на микросхемах МА7805. Напряжение на выходе стабилизатора 5 В + 5 %.

Формирователь предназначен для формирования экспоненциального среза импульсов синусоидальной формы, поступающих с выхода выпрямителя V10 - V13, для уменьшения искажении этих импульсов, для регулировки выходного тока. Формирователь состоит из следующих функциональных узлов: Цепочка R16, С8, V25 предназначена для формирования экспоненциального среза импульсов синусоидальной формы. Во время среза диод V25 закрывается и разряд конденсатора С8 осуществляется через резистор R16 с постоянной времени.

Эмиттерный повторитель на транзисторе V27 предназначен для получения достаточно большого входного сопротивления с тем, чтобы обеспечить разряд конденсатора С8 через резистор R16. Резистор R1 7 и диод V26 являются термостабилизирующими элементами. Для уменьшения искажения входного сигнала эмиттерного повторителя на транзисторе V28 введено напряжение смещения, снимаемое с резистора R21 . Напряжение смещения можно регулировать путем перераспределения напряжения на резисторах R18, 319 и R21. Потенциометр R20 является нагрузкой эмиттерного повторителя на транзисторе V27 и регулятором выходного тока. Питания эмиттерного повторителя V27 и цепочки R18, R19 и R21 осуществляется от выпрямителя V6 - V9 с фильтровым конденсатором СЗ.

Выходной транзистор предназначен для усиления по мощности сформированного сигнала. Выходной транзистор состоит из следующих функциональных узлов. Эмиттерный повторитель V28 предназначен для обеспечения малого выходного сопротивления, необходимого для термостабипизации выходного транзистора и для получения необходимого тока для выходного транзистора. Для уменьшения искажения входного сигнала во входную цепь выходного транзистора введено напряжение смещения, снимаемое с резистора R25. Напряжение смещения можно регулировать путем перераспределения напряжения на резисторах R22, R23 и R25. Питание эмиттерного повторителя и цепочки R22,R23,R25 осуществляется от выпрямителя V6 ÷ V9 c фильтровым конденсатором СЗ. Усилитель мощности выполнен на одном транзисторе V29, включенном по схеме с общим эмиттером в режиме В.

Резистор R27 является термостабилизирующим элементом. Нагрузочные характеристики аппарата при различных положениях регулятора выходного тока приведены на рис.1.3.3

Рис.1.3.3

Переключатель полярности выходного тока выполнен на переключателях S2 и S10. Для измерения выходного тока предусмотрен миллиамперметр магнитоэлектрической системы типа МР80 класса точности 1,5 со шкалой

 0÷60 мА .Миллиамперметр предназначен для измерения постоянной составляющей тока вида ДН и ОН, а также постоянной составляющей серии импульсов остальных видов тока. Питание выходного транзистора осуществляется .от выпрямителя V 1 т V4 с фильтровым конденсатором С 1 . Выпрямитель V 1÷V4 подключен к выводам 3,4 трансформатора Т.

Защитное устройство предназначено для защиты пациента при аварийной ситуации от значительного увеличения выходного тока.

Защитное устройство выполнено в виде схемы сравнения на транзисторах V30 и V31, тиристоре V33 и быстродействующем предохранителе F2. Величина порога срабатывания схемы сравнения определяется напряжением, подаваемым на базе транзистора V31 с эмиттером транзистора V29. В исправном аппарате транзистор V31 закрыт и тиристор V33 закрыт. В случае неисправности аппарата транзистор VЗ1 открывается, коллекторный ток транзистора V32 создает на резисторе R34 напряжение, которое открывает тиристор V33. Тиристор V33 включен параллельно выходу аппарата. При открытии тиристора V33 весь ток протекает через него, а не через пациента. В этом случае быстродействующий предохранитель сгорает и обеспечивается механическое размыкание цепи питания пациента. Для того чтобы восстановить первоначальное состояние после устранения причин включения защитного устройства, необходимо заменить F2. Питание защитного устройства осуществляется от выпрямителя V6 - V9 с фильтровым конденсатором СЗ.

В аппарате предусмотрена цепь, состоящая из резистора R26 и гнезд Х2 и ХЗ, к которым подключается внешний переменный резистор (от 1 до 25 кОм) мощностью не меньше 5 Вт для проверки работоспособности защитного устройства. С помощью внешнего резистора можно изменить значение дополнительной постоянной составляющей тока, протекающей через резистор R27, за счет которой происходит срабатывание защитного устройства.

1.4   
 МЕР БЕЗОПАСНОСТИ

По эпектробезопасности аппарат соответствует классу защиты II и не требует защитного заземления. Включение в сеть, а также переключение направления и видов тока разрешается только при нулевом положении регулятора выходного тока. Вилки электродов должны плотно входить в гнезда кабеля пациента с тем, чтобы во время процедуры не могло произойти самопроизвольного разрыва цепи пациента. Категорически запрещается:

проводить процедуры при неисправном аппарате производить ремонтные работы при включенном в сеть аппарате.

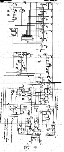
Схема электрическая принципиальная

Глава 2. Аппарат для терапии электросном “ЭС-10-5”

.1 НАЗНАЧЕНИЕ

Аппарат предназначен для дозированного воздействия на кору головного мозга Импульсным током прямоугольной формы.

Аппарат предназначен для лечения заболеваний ,в основе патогенеза которых лежит образование застойных очагов возбуждения или торможения в коре полушарий головного мозга, а также нарушение нормальных соотношений корково-подкорковой регуляции соматических функций организма. Аппарат применяется при лечении нервно-психических заболеваний, в педиатрии, в терапии, 6 хирургической практике, в кожной клинике, в гинекологии и в других случаях, когда показано лечение электросном.

.2 ТЕХНИЧЕСКИЕ ХАРАКТЕРИСТИКИ

Частота следования импульсов: 5, 10, 20, 40, 80, 100 и 160 Гц.

Относительная погрешность установки частоты не более 20%,

Длительность импульсов 0,5 мс ±20%.

Длительность фронта и среза импульса не более 50 мкс соответственно.

Импульсный ток на выходе аппарата регулируется от нуля до максимального значения.Максимальная амплитуда импульсного тока на выходе аппарата 10 мА ±15% при нагрузке 5000 Ом ±1%. Дополнительная постоянная составляющая тока (ДПС) на выходе аппарата регулируется от нуля до максимального значения. Максимальное значение ДПС на выходе аппарата 0,5 мА ±20% при нагрузке 5000 Ом ±1%. Конечное значение шкалы при измерении амплитуды импульсов- 10 мА.

Основная приведенная погрешность измерителя амплитуды импульсов не более ±15% при ДПС равной нулю.

Конечное значение шкалы при измерении ДПС 1 мА.

Основная приведенная погрешность измерителя ДПС не более ±15% при амплитуде импульсов равной нулю.

Пульсация в цепи ДПС не превышает 1% от максимальной величины ДПС.

Время установления рабочего режима не превышает 3 мин.

Аппарат допускает непрерывную работу в течение 8 ч.

Аппарат работает от сети переменного тока частоты (50±0,5) Гц

с номинальным напряжением 220 В при отклонении напряжения сети ±10% от номинального значения.

Мощность, потребляемая аппаратом из сети, не более 25 ВА

По защите от поражения электрическим током аппарат выполнен по классу II, тип ВF.

В аппарате предусмотрено защитное устройство, исключающее возможность подачи выходного тока в случае включения сетевого питания при неустановленной в крайнее левое (нулевое) положение ручке ТОК ПАЦИЕНТА или резком увеличении тока нагрузки.

Наработка на отказ не менее 1500 ч условно непрерывной работы. Средний срок службы аппарата до списания не менее 5 лет.

Габаритные размеры 108x300X315 мм.

Масса аппарата с комплектом электродов не более 3,5 кг.

.3 УСТРОЙСТВО И ПРИНЦИП РАБОТЫ

Импульсным током низкой частоты малой длительности и слабой силы, вырабатываемым генератором, воздействуют в качестве ритмического раздражителя на нервные клетки коры головного мозга.

Для воздействия импульсного тока на головной мозг электроды накладываются на область глазниц и затылочную часть головы.

К глазным электродам подводится отрицательный полюс импульса (-), а к затылочным электродам положительный полюс импульса (+)

.3.1 ОПИСАНИЕ ЭЛЕКТРИЧЕСКОЙ СХЕМЫ

Электрическая функциональная схема аппарата (рис. 2.3.1) состоит из следующих узлов: 1 - генератор импульсов; 2 - формирователь импульсов; 3 - усилитель напряжения; 4 - выходной усилитель; 5 - система защиты цепи пациента; 6 - цепь пациента; 7 - источник питания; 8 -измерительное устройство.

рис. 2.3.1

Генератор импульсов включает в себя задающий генератор, выполненный по схеме мультивибратора на микросхеме D1, и делитель частоты на микросхемах D2, D3. Частота следования импульсов устанавливается переключателем S1. Регулировка частоты следования импульсов производится резистором R4.Прямоугольные импульсы е делителя частоты через согласующий каскад на транзисторе VI подаются на формирователь импульсов, выполненный на микросхеме D4. На выходе формирователя импульсов получаются прямоугольные импульсы постоянной длительности 500 мкс.

Прямоугольные импульсы постоянной длительности с вывода 6 икросхемы D4 поступают на усилитель напряжения выполненный на транзисторе VЗ, и далее на выходной усилитель на транзисторе V4. Переменный резистор R26 являемся нагрузкой выходного усилителя и служит для регулировки импульсного тока пациента.

Система защиты цепи пациента состоит из реле К1,выключателя переменного резистора К26, тиристора V2 и входящих в их цепи элементов. Напряжение в цепь пациента подается после размыкания контактов 4 и 5 реле К1 при его срабатывании.Реле отключается, и загорается лампа блокировки Н1 если:

)на аппарат подано сетевое напряжение при неустановленной в крайнее левое (нулевое) положение ручке ТОК ПАЦИЕНТА. В этом случае через замкнутые контакты выключателя резистора К26 включается тиристор V2, обесточивая катушку реле. К1.

)ток в цепи пациента превысил 14 мА. В этом случае напряжение, поданное с резистора R37 на управляющий электрод тиристора, открывает его, обесточивая катушку реле К1.Порог срабатывания системы защиты устанавливается резистором R12.

Во всех случаях, для того чтобы привести систему защиты цепи пациента в исходное состояние, необходимо установить ручку резистора R26 ТОК ПАЦИЕНТА в крайнее левое (нулевое) положение, при этом лампа Н1 погаснет.

Прямоугольные импульсы с резистора R40 поступают на пиковый детектор, состоящий из диода V5, конденсатора С12 и резисторов R25, R29, RЗЗ.

Выходное напряжение с пикового детектора подается на мостовой измеритель на микросхемах D5, D6. В диагональ моста измерителя включен измерительный прибор Р1. Балансировка моста осуществляется резистором R36 УСТАНОВКА «О». Резистор R34 служит для установки стрелки измерительного прибора на максимальное значение шкалы.

Одновременно с импульсным напряжением на гнездо Х2 ПАЦИЕНТ, подается постоянное напряжение с выпрямителем U3. Величина постоянного напряжения регулируется резистором R46 УРОВЕНЬ ДПС и через резисторы R44, R43 и диод V6 подается на гнездо Х2 ПАЦИЕНТ.

Измерение ДПС, подаваемой в цепь пациента, (гнездо Х2 ПАЦИЕНТ), производится тем же измерительным прибором Р1. После нажатия кнопки S2 КОНТРОЛЬ ДПС прибор Р1 последовательно с резистором R41 подключается параллельно резистору R43. Резистор R41 служит для установки стрелки измерительного прибора Р1 на максимальное значение шкалы при измерении ДПС.

Источник питания аппарата состоит из четырех стабилизированных и одного нестабилизированного выпрямителей. Генератор импульсов, формирователь импульсов и усилитель напряжения питаются от стабилизированного выпрямителя на микросхеме Д7.

Выходной усилитель питается от стабилизированного выпрямителя на стабилитронах V7, V8. Система защиты цепи пациента получает питание от выпрямителя U4. Измерительное устройство питается от стабилизированного выпрямителя на стабилитроне V10. Силовой трансформатор Т1 рассчитан на включение - в электросеть, 220 В.

.4 МЕРЫ БЕЗОПАСНОСТИ

Аппарат не требует защитного заземления. При эксплуатации и ремонте аппарата необходимо руководствоваться настоящим паспортом и правилами техники безопасности по защите от поражения электрическим током в соответствии с «Правилами устройства,, эксплуатации и техники безопасности. При эксплуатации аппарата необходимо соблюдать следующие меры предосторожности:

)перед включением аппарата в сеть обслуживающий персонал обязан визуально проверить исправность сетевого провода;

)при отпуске процедур пациент не должен иметь возможности соприкосновения с заземленными предметами ,а мебель ,на которой располагается пациент, должна бить из токонепроводящего материала

Рис.2.3.2 схема электрическая принципиальная

Глава 3. Аппарат низкочастотной физиотерапии “АМПЛИПУЛЬС-5”

.1 НАЗНАЧЕНИЕ

Аппарат низкочастотной физиотерапии«Амплипульс-5» предназначен для лечебного воздействия модулированными синусоидальными токами звуковой частоты. Аппарат предназначен для применения в физиотерапевтических кабинетах медицинских учреждений.

.2 ТЕХНИЧЕСКИЕ ДАННЫЕ

Рабочие условия эксплуатации:

температура окружающей среды от 10 до 35°С;

относительная влажность воздуха до 80% при температуре 25°С;

атмосферное давление от 86 до 106 кПа (от 650 до 800 мм рт. ст.);

напряжение питающей сети (220±22) В

Аппарат обеспечивает следующие лечебные виды воздействий (род работы):

)непрерывное воздействие током несущей частоты с возможностью выбора различных коэффициента модуляции и модулирующей частоты;

) прерывистое воздействие серий модулированных колебаний с возможностью выбора частоты и коэффициента модуляции, чередующихся с паузой

) непрерывное воздействие серий модулированных колебаний с возможностью выбора частоты и коэффициента модуляции, чередующихся с сериями немодулированных колебаний несущей частоты;

)непрерывное воздействие серий модулированных колебаний с возможностью выбора частоты и коэффициента модуляции, чередующихся с сериями модулированных колебаний частотой 150 Гц;

) - прерывистое воздействие серий модулированных колебаний с возможностью выбора частоты и коэффициента модуляции, чередующихся с сериями модулированных колебаний частотой 150Гц и паузой.

Частота несущих колебаний синусоидальной формы (5000 ±100) Гц.

Коэффициент гармоник напряжения несущих колебаний не более 10%

Частота модулирующего напряжения синусоидальной формы устанавливается дискретно и принимает значения: 10, 20, 30, 50, 80, 100 и 150 Гц. Относительная погрешность установки частоты модулирующих колебаний не более 10%. Коэффициент гармоник модулирующего напряжения в диапазоне частот от 30 до 150 Гц не более 10%. Коэффициент модуляции устанавливается дискретно и принимает значения 0, 25, 50, 75, 100% и >100% (режим перемодуляции). Абсолютная погрешность установки коэффициента модуляции в пределах от 25 до 100% ±15%, а в режиме перемодуляции паузы составляют от 20 до 40% от периода модулирующего напряжения. Длительность серий и пауз (чередование видов тока) устанавливается дискретно в соотношениях: 1:1,5; 2:3 4:6с. во «2», «3» и «4» родах работы. Для рода работы «5» соотношения двух модулированных серий устанавливаются такими же, а длительность суммы двух серий и длительность паузы составляют 2,5; 5 и 10 с;

погрешность длительности серий и пауз не более ±10%

Время нарастания и спада тока в сериях для рода работы «2» и «5» составляет(200±20) мс; (400+40) мс и (800+80) мс при установленных длительностях серии и пауз 1:1,5; 2:3; 4:6 соответственно. Аппарат обеспечивает регулировку тока .пациента от 0 до 100 мА на активной нагрузке (250±50) Ом и до 30мА на нагрузке (1+0,1) кОм при коэффициенте модуляции 100%, при этом максимальное значение установленного тока пациента на нагрузке 300 Ом, при нормальных условиях, отличается от номинального не более чем на ±10%.

Ток пациента устанавливается плавно в трех диапазонах:

-100 мА;

- 20 мА; 0- 10 мА.

где 1п - установленное значение тока пациента, мА.

.3 УСТРОЙСТВО И ПРИНЦИП РАБОТЫ

.3.1 ПРИНЦЕП ДЕЙСТВИЯ

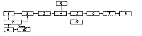
Упрощенная электрическая структурная схема аппарата приведена на рис. 3.3.1.

рис. 3.3.1

Схема аппарата состоит из следующих основных функциональных узлов:

)генератора колебаний несущей частоты

) генератора модулирующего напряжения низкой частоты

)амплитудного модулятора

)формирователя скорости нарастания и спада тока в сериях

)коммутатора коэффициента модуляции

)коммутатора родов работ

)формирователя длительности и пауз

)усилителя мощности

)цифрового измерителя тока пациента

)процедурного таймера и коммутатора режимов

)блока питания

Колебания прямоугольной формы от генератора колебаний несущей частоты поступают на первый вход амплитудного модулятора

В амплитудном модуляторе, за счет избирательной резонансной нагрузки, колебания прямоугольной формы преобразуются в синусоидальную и модулируются по амплитуде также синусоидальными колебаниями, поступающими на второй вход модулятора через коммутатор коэффициента модуляции, от генератора модулирующего напряжения низкой частоты. Непрерывный модулированный по амплитуде сигнал в формирователе скорости нарастания и спада, под действием управляющих сигналов коммутатора родов работы и формирователя длительности и паузы преобразуется (в зависимости от установленного рода работы) в прерывистый синусоидально-модулированный сигнал с линейным нарастаниеми спадом амплитуды. Таким образом, сигнал на выходе формирователя скорости нарастания и спада - полный сигнал, обеспечивающий все виды воздействий аппарата. Выходной сигнал формирователя скорости нарастания и спада усиливается усилителем мощности и через коммутатор режимов поступает к электродам. Ток пациента измеряется цифровым измерителем тока. Процедурный таймер производит отсчет времени от начала процедуры, а по истечении времени процедуры выдает звуковой сигнал и автоматически выключает ток пациента. Формы выходных напряжений (тока пациента) при различных видах воздействий (родах работы) приведены на рис. 3.3.2

рис. 3.3.2

1 - непрерывное воздействие амплитудно-модулированные токи несущей частоты;

2 - прерывистое воздействие серии модулированных колебаний, чередующиеся с паузой;

3 - непрерывное воздействие серии модулированных колебаний, чередующиеся с сериями немодулированных колебаний несущей частоты;

4 - непрерывное воздействие серии модулированных колебаний с одной из возможных частот модуляции, чередующиеся с сериями модулированных колебаний частотой 150 Гц;

5- прерывистое воздействие серии модулированных колебаний с одной из возможных частот модуляции, чередующиеся сериями модулированных колебаний частотой 150 Гц и паузой;

- выпрямленный режим положительной полярности одного из воздействий;

- выпрямленный режим отрицательной полярности одного из воздействий;

Выходная нагрузочная характеристика аппарата представлена на рис. 3.3.3

рис. 3.3.3

3.3.2 Описание электрической структурной схемы аппарата Амплипульс-5

Полная электрическая структурная схема аппарата приведена на рис.4

Рис.4

Синхрогенератор, генерирует колебания прямоугольной формы с различными частотами, которые используются для синхронизации и управления всеми узлами цифровой части схемы аппарата. Одно из напряжений прямоугольной формы синхрогенератора частотой 5 кГц поступает на вход модулятора в качестве основной (несущей) частоты.

На второй вход модулятора, через коммутатор коэффициента модуляции, поступает модулирующее напряжение синусоидальной формы с частотами от 10 до 150 Гц от генератора низкой частоты, перестройка частоты которого производится двоично-десятичным кодом электронного переключателя (счетчика). Состояние электронного переключателя, соответствующее выбранной частоте модуляции, дешифруется дешифратором и индицируется на передней панели аппарата светоизлучающим диодом, показывающим значение выбранной частоты модуляции. В результате действия модулирующего напряжения, поступающего на второй вход модулятора, выходное напряжение несущей частоты оказывается промоделировано по амплитуде, а вследствие того, что нагрузка модулятора является резонансным контуром высокой добротности, настроенным на частоту 5 кГц несущих колебаний, оно оказывается синусоидальным по форме с малым содержанием гармоник.

Для устранения влияния сравнительно низкоомной нагрузки управляемого делителя напряжений на резонансный контур модулятора применен буферный усилитель.

Изменение коэффициента модуляции осуществляется коммутатором коэффициента модуляции, который изменяет амплитуду модулирующего низкочастотного напряжения с помощью делителя напряжений и аналогового многовходового коммутатора управляемого двоично-десятичным кодом электронного переключателя (счетчика), состояние которого дешифрируется дешифратором и индицируется, на передней панели аппарата, светоизлучающим диодом, показывающим выбранный коэффициент модуляции.

Сформированное таким образом синусоидально-модулированное напряжение на выходе буферного усилителя I поступает на вход управляемого делителя напряжений, коэффициент передачи которого изменяется от 0 до 1 под действием двоичного десятиразрядного кода и имеет 1024 ступени деления. Двоичный код управляющий коэффициентом передачи делителя напряжений поступает от десятиразрядного реверсивного счетчика.

Под действием входных импульсов, поступающих с мультиплексора, десятиразрядный реверсивный счетчик изменяет свои кодовые состояния от 0 до 210 в момент действия длительности импульса, сформированного формирователем длительности и прошедшего через синхронизатор и коммутатор родов работы, при этом все эти состояния перебираются за время равное  *1024 и амплитуда на выходе буферного усилителя 2 возрастет за это время от 0 до максимума и затем будет удерживаться на максимальном уровне во время действия длительности импульса. При этом частота может принимать, в зависимости от установленной (выбранной) длительности, значения 5 кГц, 2,5 кГц, 1,25 кГц и, следовательно, время нарастания будет принимать значения:

Tн1==0,2

Tн2==0,4

Tн3==0,8

t2=1с-(2:3)=2с:3с

t3= 2с.(2:3)=4с:6с

В момент начала действия паузы десятиразрядный реверсивный счетчик будет изменять кодовые состояния в обратном порядке, т.е. от 210 до 0, при этом скорость изменения состояний та же, что и в прямом направлении и амплитуда синусоидально-модулированного напряжения изменится от максимума до 0. Нулевое состояние десятиразрядного счетчика будет удерживаться в течение действия паузы и, следовательно, на выходе буферного усилителя 2 будет отсутствовать напряжение, таким образом формируется прерывистое воздействие с плавным (линейным) нарастанием и спадом амплитуды.

При непрерывных воздействиях десятиразрядный реверсивный счетчик после набора состояния 210 будет зафиксирован в этом состоянии и амплитуда выходного напряжения формирователя скорости нарастания и спада будет постоянной и максимальной.

Мультиплексор, с помощью которого выбирается необходимая частота входных импульсов десятиразрядного реверсивного счетчика и необходимые интервалы времени формирователя длительности, управляется двухразрядным двоичным инверсным кодом электронного переключателя (счетчика). Состояние этого счетчика дешифрируется и индицируется на передней панели светоизлучающим диодом, показывающим значение выбранной длительности и паузы.

Коммутатор рода работы осуществляет перестройку . работы формирователя скорости нарастания и спада при установке различных режимов работы. Так при установке 5-го прерывистого вида воздействия (5 рода работы) обеспечивается равенство длительности паузы и двух следующих друг за другом серий, соотношение которых сохраняется 2:3, при этом скорость нарастания и спада серий сохраняется прежней.

Синхронизатор осуществляет привязку начала и конца формирования серии с переходом через 0 низкочастотного синусоидального модулирующего напряжения, обеспечивая постоянство формы и фазы синусоидально-модулированного напряжения внутри любой серии, что гарантирует повторяемость параметров лечебного воздействия. Синхронизация осуществляется напряжением прямоугольной формы, сформированным с помощью компаратора из синусоидального напряжения генерируемого генератором низкой частоты. Состояние коммутатора рода работ дешифрируется и индицируется на передней панели светоизлучающим диодом, по-I называющим выбранный род работы.

Полностью сформированное напряжение на выходе формирователя скорости нарастания и спада, принимающее различные формы, устанавливаемые коммутатором рода работ под воздействием управляющих сигналов счетчика с дешифратором, подается через переключатель диапазонов тока, на регулятор тока пациента, состоящего из сдвоенного переменного резистора R2.1 и R2.2. Со средней точки резистора R2.2 напряжение поступает на вход усилители мощности, где и усиливается по мощности до необходимого уровня и через выходной трансформатор и первичную обмотку трансформатора тока, включенную последовательно в цепь пациента, поступает через коммутатор режимов к электродам, наложенным на пациента. С помощью выпрямителя подключенного к выходной цепи и коммутатора режимов осуществляется выбор вида воздействующего тока: переменного (невыпрямленного) и выпрямленного, положительной или отрицательной полярности.

Для исключения возможности случайного переключения диапазона тока, когда регулятор тока находится в введенном положении (при установленном токе пациента), применена блокировка переключения. С этой целью используется сдвоенный переменный резистор, одна секция которого R2.1 служит датчиком положения регулятора тока пациента.

Через дополнительный резистор R1 от источника питания Е задан ток через R2.1, падение напряжения от котором на движке (средней точке) резистора R2.1 пропорционально углу поворота регулятора тока, которое с помощью коммутатора 2 сравнивается с потенциалом корпуса аппарат и, в случае неравенства этих напряжений, компаратор 2 своим выходным напряжением «запрещает» электронному переключателю (счетчику) изменять свое состояние, а, следовательно, и переключение диапазонов тока. При равенстве сравниваемого напряжения потенциалу «земли», т.е., когда регулятор тока пациента находится в выведенном положен кии (движок переменного резистора в нижнем положении) компаратор 2 переходит в другое состояние и при нажатии на кнопку переключения диапазонов тока электронный переключатель (счетчик) изменяет свои состояния, включая соответствующие диапазоны.

При этом, включенное состояние счетчика, определяющее необходимый диапазон тока, запоминается, а при введении тока, компаратор вновь блокирует переключения диапазонов. При переключении диапазонов тока одновременно переключаются и индицирующие их светоизлучающие диоды кроме того, на диапазонах 0-10мА и 0-20 мА загорается! запятая между первым и вторым знаковыми разрядами цифрового табло «МлА», отделяя десятые доли от целых единиц миллиампер

Измерение тока в цепи пациента производится путем измерения напряжения, пропорционального току пациента, индуцируемого во вторичной обмотке трансформатора тока.

Трансформатор тока обеспечивает изоляцию цепи пациента от измерительной цепи за счет территориального разнесения его первичной и вторичной обмоток.

Процедурный таймер под действием импульсов, следующих с периодом 1 мин. и поступающих со счетчика-делителя с коэффициентом деления 60, после нажатия на кнопку ПУСК производит вычитание установленного предварительно, с помощью счетчика установки и записанного в вычитающий счетчик времени процедуры. При этом индикация установленного и остающегося текущего времени осуществляется полупроводниковыми знаковыми индикаторами на передней панели аппарата.

По истечении установленного времени таймер выдает звуковой сигнал об окончании процедуры и вырабатывает управляющий сигнал, которым десятиразрядный счетчик формирователя скорости нарастания переводится в режим вычитания и амплитуда тока при этом, будет уменьшена до «О» и заблокирована в этом состоянии, одновременно в счетчике установки и в вычитающем счетчике таймера записываются нули.

Для возобновления работы аппарата необходимо установить регулятор тока пациента в крайнее левое положение, а затем выставить на цифровом табло «0» необходимую величину тока пациента и снова нажать кнопку

Заключение

В данной курсовой работе рассказывается об эксплуатации аппарата Физиотерапии (Аппарат для лечения диадинимическимми токам “ТОНУС-2м”, Аппарат для терапии электросном “ЭС-10-5”, Аппарат низкочастотной физиотерапии “АМПЛИПУЛЬС-5”). Рассмотрен принцип работы аппаратов их блоков в отдельности. Все рассмотрение аппараты предназначены для лечения и профилактики заболеваний. Основная причина использования этих физиотерапевтических аппаратов:

)Простота и удобство пользования (не требуется дополнительного обучения)

)Высокие показатели эффективности

)Высокая степень надёжности (для пациента и для персонала)

)Наличие сервисных центров и пост гарантийных мастерских

)Приемлемая стоимость

Сисок литературы

1. курс лекций Медицинские приборы, аппараты, системы и комплексы Глушков В.С

. www.kazus.ru

. http://ru.wikipedia.org

. http://www.rosslynmedical.com

Похожие работы на - Аппараты для терапии импульсными токами, физиотерапевтические аппараты

 

Не нашли материал для своей работы?
Поможем написать уникальную работу
Без плагиата!
Без нейросетей!