Аппараты для терапии импульсными токами и магнитотерапии

  • Вид работы:
    Курсовая работа (т)
  • Предмет:
    Медицина, физкультура, здравоохранение
  • Язык:
    Русский
    ,
    Формат файла:
    MS Word
    2,06 Мб
  • Опубликовано:
    2014-02-21
Вы можете узнать стоимость помощи в написании студенческой работы.
Помощь в написании работы, которую точно примут!

Аппараты для терапии импульсными токами и магнитотерапии

ФЕДЕРАЛЬНОЕ АГЕНТСТВО ПО ОБРАЗОВАНИЮ

ГОСУДАРСТВЕННОЕ ОБРАЗОВАТЕЛЬНОЕ УЧРЕЖДЕНИЕ ВЫСШЕГО ПРОФЕССИОНАЛЬНОГО ОБРАЗОВАНИЯ

«Тюменский государственный нефтегазовый университет»

Институт Нефти и Газа






КУРСОВАЯ РАБОТА

по дисциплине

«Медицинские приборы, аппараты, системы и комплексы»

на тему

«АППАРАТЫ ДЛЯ ТЕРАПИИ ИМПУЛЬСНЫМИ ТОКАМИ И МАГНИТОТЕРАПИИ»

Выполнил:         студент гр. МБП-05-1

Ведерникова М.А.

Проверил:          Глушков В.С.



Тюмень 2009г.

Лечение импульсными токами


В электролечении применяется принцип чередования кратковременных воздействий - импульсов (от лат. impul-sus - удар, толчок) током низкого напряжения и низкой частоты с паузами между ними. Каждый импульс представляет собой нарастание и спад силы тока с последующей паузой и повторением. Импульсы могут быть одиночными или составлять серии (посылки), состоящие из определенного числа импульсов, могут повторяться ритмически с той или иной частотой. Электрический ток, состоящий из отдельных импульсов, называется импульсным током.

Импульсные токи различаются по форме, длительности и частоте импульсов (рис.). В зависимости от этих характеристик они могут оказывать возбуждающее действие и использоваться для электростимуляции мышц или оказывать тормозящее действие, на чем основано их применение для электросна и электроаналгезии. Комбинация стимулирующего и тормозящего действия импульсных токов используется при диадинамотерапии и амплипульс-терапии.

Рис. Постоянный и импульсные токи. а - постоянный ток; б - импульсы прямоугольной формы; в - импульсы экспоненциальной формы; г импульсы полусинусоидальной формы

Амплипульстерапия


Амплипульстерапия - метод электролечения, заключающийся в воздействии на организм модулированным синусоидальным током звуковой частоты. Метод, имеющий широкое применение, предложен советскими учеными В. Г. Ясногородским и М. А. Равичем (1963). Используется переменный синусоидальный ток частотой 5000 Гц, модулированный током низкой частоты (10- 150 Гц), вследствие чего образуются серии импульсов несущей частоты, следующие с частотой 10-150 Гц. Такие серии импульсов (модуляции) обозначают как синусоидальный модулированный ток (СМТ) (рис.).

Высокочастотная составляющая СМТ облегчает его проникновение через кожу и способствует глубокому распространению в тканях. Аппараты для получения СМТ позволяют варьировать как частоту модуляций, так и длительность серий импульсов и пауз между ними, создавать разные комбинации модуляций (род работы), изменять их глубину и направление - режим работы (переменный и выпрямленный).

Различают несколько разновидностей СМТ, обозначаемых как «род работы».род работы, или «ток - постоянная модуляция» (ПМ), имеет частоту 5000 Гц, модулированную низкочастотными колебаниями 10-150 Гц. ПМ, действуя на интерорецепторы нервно-мышечного аппарата, оказывает выраженное раздражающее влияние, поэтому его применяют для электростимуляции.род работы, или «посылка - пауза» (ПП), представляет чередование посылок модулированного тока с паузами, причем посылки серий модулированных колебаний и паузы можно менять в пределах 1-6 с. ПП также оказывает выраженное раздражающее действие и используется в основном для электростимуляции.род работы, или «посылка-несущая частота» (ПН), представляет вид тока, в котором чередуются посылка модулированных колебаний серий импульсов 10- 150 Гц с немодулированным током частотой 5000 Гц. Длительность посылок серий тоже можно изменять в пределах 1-б с. ПН оказывает слабое раздражающее действие, его применяют для снятия болевого синдрома.род работы, или «ток-перемежающая частота» (ПЧ), вид тока, в котором чередуются модуляции двух частот: фиксированной постоянной частоты (150 Гц) и серий модулированных колебаний, частоту которых можно изменять в пределах 10-150Гц. Длительность посылок серий различных частот составляет 1-6 с. К этому виду тока не развивается привыкания, он оказывает выраженное обезболивающее действие.

Все перечисленные виды токов или рода работ могут применяться в выпрямленном режиме (режим II), т. е. при сериях импульсов полусинусоидальной формы, и в невыпрямленном режиме (режим I). Режим II применяют при снижении чувствительности к току, вялом течении патологического процесса, для электростимуляции в случаях глубокого поражения тканей и введения лекарственных веществ.

Для снижения или усиления возбуждающего действия СМТ изменяют глубину модуляции. Под глубиной модуляций понимают изменение амплитуды колебаний между сериями импульсов по сравнению с амплитудой токонесущей частоты. Уменьшение глубины модуляций (до 25- 50 %) снижает возбуждающее действие тока, увеличение (до 75-100 %) -усиливает, В лечебной практике обычно используют глубину модуляций 25-50-75 %.

Для обезболивающего действия применяют I режим работы (невыпрямленный), III и IV род работы, частоту модуляций 100 Гц, глубину модуляций 50 %, длительность посылок серии модулированных колебаний 2-3 с, силу тока - до ощущения выраженной вибрации, продолжительность каждого рода работы - 5-7 мин. Процедуры назначают ежедневно. Курс лечения 5-8 процедур.

Для электростимуляции используют I и II род работ, частоту модуляций 50-100 Гц, глубину модуляций в зависимости от степени выраженности патологического процесса (25-100%), длительность посылок серий модулированных колебаний - 5-6 с.

 

Аппараты для амплипульстерапии


В настоящее время для амплипульстерапии медицинская промышленность выпускает аппараты «Ампли-пульс-4», «Амплипульс-5».

На рис. показана панель управления аппарата

Рис. Панель управления аппарата «Амплипульс-4» (схема): I - выключатель сетевого напряжения; 2, 3 - сигнальные лампочки;4 - переключатель диапазонов; 5 - клавиши переключения режимов работы; 6 клавиша включения I рода работы; 7 - клавиша включения; II рода работы; 8 - клавиша включения III рода работы; 9 - клавиша включения IV рода работы; 10 - клавиши переключения частоты модуляции;11 - клавиши установки глубины модуляции; 12 - клавиши переключения длительности полупериодов; 13 - клавиша переключения выходного напряжения на нагрузочное сопротивление («Контроль»), 14 - клавиша переключения на клеммы пациента; 15 - сигнальная лампочка переключения на клеммы пациента; 16 - штеккерный разъем для подсоединения проводов пациента; 17 - разъем для подсоединения сетевого напряжения; 18 - сетевые предохранители; 19 - клавиша для подстройки аппарата; 20 - ручка регулирования силы тока в цепи пациента

«Амплипульс-4». Он представляет собой переносную модель, работающую от сети переменного тока напряжением 127-220 В. Аппарат выполнен по II классу защиты. К нему прилагается комплект электродов.

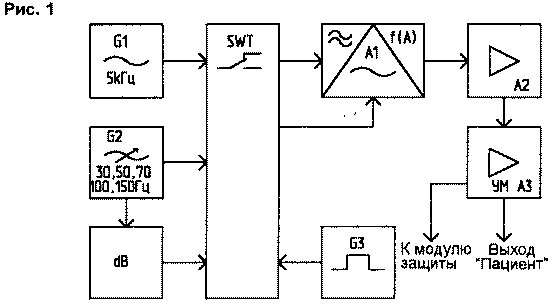
Структурная схема прибора " Амплипульс " состоит из следующих блоков :

·  генератора несущей частоты (G1 );

·        генератора модулирующей частоты ( G 2);

·        регулятора глубины модуляции ( d В );

·        блока коммутации (SWT);

·        амплитудного модулятора ( А 1);

·        предварительного усилителя ( А 2) и усилителя мощности (A3);

·        генератора импульсов (G3);

·        блока защиты ( на структурной схеме не показан ).


Блок коммутации SWT осуществляет коммутацию частотозадающих цепей генератора G 2, выходных сигналов генераторов G 1, G 2, а также выбор режима работы . С выхода блока коммутации сигналы подаются на модулятор , затем на предварительный и оконечный усилители .В блоке усилителя мощности предусмотрен выход для„ подключения модуля защиты.

Генератор импульсов G3 обеспечивает коммутацию ключей блока SWT

Электростимуляция


Электростимуляция - метод электролечения с использованием различных импульсных токов для измерения в лечебных целях функционального состояния мышц и нервов. Для электростимуляции применяются импульсные токи прямоугольной, экспоненциальной и полусинусоидальной формы с длительностью импульсов в пределах 1-300 мс, а также переменные синусоидальные токи частотой 2000-5000 Гц, модулированные низкими частотами в диапазоне 10-150 Гц.

Воздействие электрическим током вызывает сокращение мышц в момент изменения силы тока и зависит, по закону Дюбуа-Реймона, от скорости, с которой это изменение происходит. Эффект раздражения током наступает в момент замыкания цепи и достигает наибольшей силы под катодом. Поэтому раздражающее, стимулирующее действие оказывают именно импульсы тока, а активным электродом при электростимуляции является катод. Применяются отдельные импульсы, серии, состоящие из нескольких импульсов, а также ритмические импульсы, чередующиеся с определенной частотой.

Характер вызываемой реакции зависит от двух факторов: во-первых, интенсивности, формы и длительности электрических импульсов и, во-вторых, функционального состояния нервно-мышечного аппарата. Каждый из этих факторов и их взаимосвязь являются основой электродиагностики, представляющей собой метод определения функционального состояния органа или системы по ре­акции на дозированное воздействие электрическим током. При помощи этого метода можно качественно и количественно определить степень реагирования мышц и нервов на раздражение импульсами тока, а также подобрать оптимальные параметры импульсного тока для электростимуляции.

Электростимуляция поддерживает сократительную способность мышц, усиливает кровообращение и обменные процессы в тканях, препятствует развитию атрофии и контрактур. Проводимая в правильном ритме и при соответствующей силе тока электростимуляция создает поток нервных импульсов, поступающих в ЦНС, что в свою очередь положительно влияет на восстановление двигательных функций.

Наиболее широко электростимуляция применяется при лечении заболеваний нервов и мышц. К числу таких заболеваний относятся различные парезы и параличи скелетной мускулатуры, как вялые, вызванные нарушениями периферической нервной системы и спинного мозга (невриты, последствия полиомиелита и травм позвоночника с поражением спинного мозга), так и спастические постинсультные, а также истерогенные. Электростимуляция показана при афонии на почве пареза мышц гортани, паретическом состоянии дыхательных мышц и диафрагмы. Ее применяют также при атрофиях мышц, как первичных, развившихся вследствие травм периферических нервов и спинного мозга, так и вторичных, возникших в результате длительной иммобилизации конечностей в связи с переломами и костнопластическими операциями. Электро­стимуляция показана также при атонических состояниях гладкой мускулатуры внутренних органов (желудка, кишечника, мочевого пузыря и др.).

В последние годы электростимуляция находит все более широкое применение при атонических кровотечениях, для предупреждения послеоперационных флеботромбозов, профилактики осложнений при длительной гиподинамии, для повышения тренированности спортсменов. В настоящее время электростимуляция широко используется в кардиологии. Одиночный электрический разряд высокого напряжения (до б кВ), так называемая дефибрилляция, сгюсобна восстановить работу остановившегося сердца и вывести больного с инфарктом миокарда из состояния клинической смерти. Вживляемый миниатюрный прибор (кардиостимулятор), подающий к сердечной мышце больного ритмические импульсы, обеспечивает на много лет эффективную работу сердца при блокаде его проводящих путей.

Противопоказания к электростимуляции различны. Нельзя, например, производить электростимуляцию мышц внутренних органов при желчно- и почечнокаменной болезнях, острых гнойных процессах в органах брюшной полости, спастическом состоянии мышц. Электростимуляция мимических мышц противопоказана при ранних признаках контрактуры, повышении возбудимости этих мышц. Электростимуляция мышц конечностей противопоказана при анкилозах суставов, вывихах до момента их вправле-ния, переломах костей до их консолидации.

Дозирование процедур электростимуляции осуществляется индивидуально по силе раздражающего тока. У больного во время процедуры должны наступать интенсивные, видимые, но безболезненные сокращения мышц. Во время проведения электростимуляции больной не должен испытывать неприятных ощущений. Отсутствие сокращения мышц или болезненные ощущения свидетельствуют о неправильном расположении электродов или неадекватности применяемого тока.

Продолжительность процедуры также индивидуальна и зависит от тяжести патологического процесса, числа пораженных мышц и методики лечения. Воздействие на одну зону может продолжаться от 1 до 4-б мин. Общая длительность процедуры не должна превышать 30 мин. При легких поражениях воздействие должно быть более дли­тельным, чем при тяжелых. Процедуры назначают ежедневно или через день, в отдельных случаях - по 2 раза в день. Курс лечения 15-30 процедур.

 

Аппараты для электростимуляции


Для электростимуляции используют аппараты «Нейропульс», «Миоритм-040», а также аппараты диадинамических («Тонус-1», «Тонус-2») и синусоидальных модулированных токов («Амплипульс-4», «Амплипульс-5», «Стимул-1», «Стимул-2»).

В назначении врача должны быть указаны область воздействия, места расположения и полярность активного и индифферентного электродов, вид и частота тока, длительность импульсов, частота модуляций, сила тока, продолжительность процедуры, их число на курс.

Для проведения процедуры следует присоединить провода с электродами к выключенному аппарату, соблюдая полярность электродов, а затем включить аппарат. При этом загорается сигнальная лампочка. Необходимо некоторое время для прогревания аппарата - до появления на экране осциллоскопа светящейся нулевой линии. В это время следует настроить аппарат на параметры электростимуляции, соответствующие врачебному назначению, для чего включают ритмическую или ручную стимуляцию, устанавливают вид тока, частоту импульсов, длительность, частоту ритмической модуляции. После появления на экране осциллоскопа нулевой линии стрелку измерительного прибора следует установить в нулевое положение.

Рис. Разновидности электродов; а - для электродиагностики; б - для электростимуляции

Для электростимуляции используют малые (3-5 см2) или большие (50-300 см2) пластинчатые электроды, а также электроды с кнопочным прерывателем (для электродиагностики) (рис. 19). Выбор электрода зависит от области воздействия, массы мышцы. Стимуляцию мышц конечностей, туловища, мышц внутренних органов осуществляют пластинчатыми электродами, а мимических мыщц - кнопочными или игольчатыми. При воздействии иа значительные мышечные массы, например брюшную стенку, мышцы желудка, мочевого пузыря, применяют электроды большой площади, при воздействии на скелетные мышцы-небольшие (4-б см ).

Электроды с влажной прокладкой должны плотно прилегать к поверхности кожи. Их фиксируют при помощи бинтов. Электростимуляция может быть одно- или двухполюсной. В зависимости от локализаций и массы мышц расположение активного и индифферентного электродов может быть поперечным или продольным. Выбор активного электрода определяет врач по данным электродиагностики.

Флюктуоризация


Флюктуоризация - метод электролечения с применением синусоидального переменного тока малой силы и небольшого напряжения, беспорядочно меняющегося по амплитуде и частоте в пределах 100-2000 Гц.

В настоящее время для флюктуоризации используют три формы токов: I форма - двухполярный симметричный флюктуирующий ток, переменного направления с приблизительно одинаковой амплитудой и частотой в отрицательной и положительной фазах; II форма - двухполярный несимметричный флюктуирующий ток переменного направления, имеющий большую амплитуду и частоту в отрицательной фазе; III форма - однополярный флюктуирующий ток с наличием импульсов одной полярности. III форму тока используют для введения лекарственных веществ флюктуофореза.

Флюктуирующие токи, как и все импульсные токи, активно влияют на окончания чувствительных нервов и оказывают болеутоляющее действие. Поэтому они широко применяются при различных заболеваниях, сопровождающихся болевыми синдромами. Кроме того, они оказывают противовоспалительное действие и ускоряют регенерацию тканей, к ним в меньшей степени развивается привыкание. Особенно распространено применение флюктуирующих токов в стоматологической практике.

Показаниями к назначению этих токов являются стоматологические заболевания (пародонтоз, альвеолит), воспалительные заболевания черепных нервов (неврит тройничного, лицевого нервов и др.), заболевания опорно-двигательного аппарата (артриты, артрозы, остеохондроз, миозиты и др.).

Флюктуирующие токи противопоказаны при непереносимости тока, переломах костей и суставов и полном разрыве связок, ушибах, с кровоизлияниями в ткани, гематомах, камнях в желчном пузыре или почечных лоханках, тромбофлебитах.

Дозирование процедур флюктуоризации осуществляется по силе тока, зависящей от его плотности. Различают ^и дозы флюктуоризации по плотности тока: малую - До 1 мА/см2; среднюю-1-2 мА/см2; большую-выше 2 мА/см2. При проведении процедуры необходимо орие тироваться на субъективные ощущения больного: при м лой дозе - покалывание, при средней дозе - слабая бе болезненная вибрация, при сильной дозе-выраженн вибрация и сокращение мышц под электродами. Длите;] ность процедур находится в пределах от 5 до 15-20 мин Процедуры назначают ежедневно или через день. Kvрс лечения 5-15 процедур.

 

Аппараты для флюктуоризации


В настоящее время отечественная промышленность выпускает для флюктуоризации аппарат «АСБ-2-1» (рис. 18), который работает от сети переменного тока напряжением 127 и 220 В. Аппарат выполнен по II классу защиты и не требует заземления.

Применяют электроды прямоугольной формы, которые располагают поперечно или продольно. Для лечения стоматологических заболеваний используют раздвоенные электроды, соединенные с одной клеммой аппарата.

При подготовке аппарата к проведению процедуры необходимо проверить соответствие установленного предохранителя напряжению сети, затем включить вилку сетевого шнура в розетку сети. Ручку регулятора силы тока повернуть в крайнее левое положение. Штеккер электродного шнура с закрепленными на другом его конце и фиксированными на пациенте электродами включают в гнездо на торцевой стенке аппарата. Затем нажимают выключатель сети, при этом загорается сигнальная лампа. После этого нажимают клавишу, соответствующую назначенной форме флюктуирующих токов. Через 1-2 мин медленным плавным движением поворачивают ручку регулятора силы тока, ориентируясь на ощущения больного и показания миллиамперметра. Поскольку стрелка миллиамперметра постоянно отклоняется, что связано с изменением амплитуды силы тока, истинная величина силы тока соответствует показаниям миллиамперметра, умноженным на 10.

Рис. Аппарат для флюктуирующих токов АСБ-2-1; 1 - сигнальная лампочка; 2 - миллиамперметр; 3 - ручка регу­лятора силы тока; 4 - клавиша двухполярпого симметричного тока; 5 - клавиша двухполярного несимметричного тока; 6 - клавиша однополярного тока

 

Электросон


Электросон - метод электротерапии, при котором используются импульсные токи низкой частоты для непосредственного воздействия на ЦНС, что вызывает ее разлитое торможение, вплоть до наступления у больного сна. Для этой цели применяют импульсные токи прямоугольной формы с частотой 1-150 Гц, длительностью 0,4- 2 мс и амплитудой 4-8 мА.

Механизм действия складывается из прямого и рефлекторного влияния импульсов тока на кору большого мозга и подкорковые образования. Импульсный ток является слабым раздражителем, оказывающим монотонное ритмическое воздействие на такие структуры большого мозга, как гипоталамус и ретикулярная формация. Синхронизация импульсов с биоритмами ЦНС вызывает ее торможение и ведет к наступлению сна.

В настоящее время Электросон рассматривают как метод нейротропного лечения. Он нормализует высшую нервную деятельность, оказывает седативное действие, улучшает кровоснабжение большого мозга, влияет на функциональное состояние подкорковых структур и центральные отделы вегетативной нервной системы.

В первые же минуты действия импульсного тока возникает начальная (тормозная) фаза. Она проявляется дремотой, сонливостью, урежением пульса и дыхания, изменениями показателей электроэнцефалограммы. Затем следует вторая фаза - повышение функциональной активности мозга, характеризующаяся бодростью, повышением работоспособности, усилением биоэлектрической активности мозга.

В зависимости от исходного функционального состояния нервной системы при проведении процедуры электро-сна различают четыре типа реакций: 1) постепенное развитие дремоты или сна; 2) развитие только легкого прерывистого дремотного состояния; 3) быстрое засыпание больного сразу после включения тока, состояние сна в течение всей процедуры, однако пробуждение наступает сразу после выключения аппарата; 4) сон в течение всей процедуры, продолжающийся еще некоторое время после ее окончания.

Электросон по сравнению со сном, вызванным лекарственными средствами, обладает рядом преимуществ. Под его влиянием улучшается кровообращение, повышается минутный объем дыхания. Электросон стимулирует окислительно-восстановительные процессы, повышает насыщение крови кислородом, снижает болевую чувствительность, нормализует функции эндокринных желез, процессы обмена, что связывают с непосредственным действием им­пульсного тока на подкорковые образования. Кроме того, он не оказывает токсического и аллергического действия в отличие от многих лекарственных средств.

В настоящее время разработан новый метод центральной электроаналгезии с применением аппаратов «Электро-наркон-1» и «Лэнар», в которых более широкий диапазон частот позволяет регулировать состояние ЦНС и получать электротранквилизирующий эффект при расстройствах сна, психоэмоциональных напряжениях, физических перегрузках, для профилактики осложнений во время беременности и родов, а также лечения гинекологических больных.

Электросон показан при нервных и психических заболеваниях (неврозы, некоторые формы шизофрении, атеро-склеротические и посттравматические заболевания головного мозга и др.), заболеваниях сердечно-сосудистой системы (гипертоническая болезнь, нейроциркуляторные дистонии, ишемическая болезнь сердца, облитерирующие заболевания сосудов), органов пищеварения (язвенная болезнь желудка, гастрит, функциональные нарушения желудочно-кишечного тракта), органов дыхания (бронхиальная астма), опорно-двигательного аппарата (ревматоид-ный артрит и др.).

Частными противопоказаниями для электросна являются острые воспалительные заболевания глаз, высокая степень миопии, наличие металлических осколков в веществе мозга или глазном яблоке, мокнущие дерматиты лица, арахноидиты, индивидуальная непереносимость тока.

Процедуры электросна дозируют по частоте импульсов и силе тока. У детей используют небольшую силу тока до 2-4 мА и производят ступенчатое повышение частоты от 5 до 20 Гц. У взрослых в зависимости от функционального состояния нервной системы применяют различные частоты. При пониженной возбудимости, выраженной слабости нервных процессов применяют импульсы небольшой частоты (5-20-40 Гц). При нестабильной артериальной гипертензии используют также малые частоты. При стабильном высоком артериальном давлении процедуры начинают с применением тока небольшой частоты, постепенно переходя на высокие (до 80-100 Гц). Силу тока дозируют в соответствии с ощущениями больного, который должен чувствовать легкую вибрацию во время процедуры.

 

Аппараты для электросна


В физиотерапевтической практике для электросна в настоящее время применяют аппараты: «Электросон-2» (ЭС-2), «Электросон-3» (ЭС-3) (для 4 больных), «Электро-сон-4» (ЭС-4), «Электросон-5» (ЭС-10-5). Эти аппараты генерируют импульсный ток малой силы, постоянной полярности, низкой частоты (1-150 Гц), с прямоугольной формой импульсов.

Аппарат «Электросон-4Т» - малогабаритный транзисторный прибор, генерирующий импульсный ток частотой 4-150 Гц, длительностью импульсов 0,5 мс. Аппарат работает от сети переменного тока 220 и 127 В.

Диадинамотерапия


Диадинамотерапия - метод электротерапии с использованием постоянных импульсных токов полусинусоидальной формы частотой 50 и 100 Гц и их различных комбинаций.

Диадинамотерапия разработана и внедрена в лечебную практику французским врачом П. Бернаром. Он предложил и ввел в лечебную практику различные виды импульсных (диадинамических) токов и их комбинаций, которые впоследствии были дополнены советскими учеными А. Н. Об-росовым и И. А. Абрикосовым.

Различают несколько видов диадинамических токов (рис. 13). Однотактный непрерывный ток (ОН) имеет частоту 50 Гц и полусинусоидальную форму. Под действием ОН у больного сначала возникает легкое покалывание, сменяющееся по мере увеличения силы тока ощущением вибрации, а затем фибриллярным подергива­нием мышц.

Двухтактный непрерывный ток (ДН) имеет полусинусоидальную форму и частоту 100 Гц. ДН лучше переносится больными. Под его действием также возникает покалывание, переходящее в мелкую вибрацию.


Особенностью ДН является повышение электропроводности кожи, потому его применяют для подготовки к воздействию другими видами диадинамических токов. Однотактный прерывистый ритмический ток (ОР), или так называемый ритм синкопа, имеет частоту 50 Гц в течение 1,5 с, чередуется с паузами, которые также продолжаются 1,5 с.

Модулированный короткими периодами ток (КП) представляет чередование серии импульсов токов ОН и ДН, повторяющихся каждые 1,5 с. Такое чередование уменьшает привыкание к этим токам.

Модулированный длинными периодами ток (ДП) представляет чередование токов ОН и ДИ, причем длительность прохождения тока ОН составляет 4 с, а ДН - 8с. Продолжительность периода одной модуляции равняется 12 с. Однотактный волновой ток (0В) частотой 50 Гц. Его амплитуда плавно нарастает от нулевого до максимального значения в течение 2 с, сохраняется на1 этом уровне 4 с и снижается до нуля за 2 с, затем следует пауза длительностью 4 с. Общая продолжительность периода составляет 12 с. Двухтактный волновой ток (ДВ) частотой 100 Гц. Изменение амплитуды импульсов происходит аналогично току 0В. Общая продолжительность периода также составляет 12 с. Однотактный волновой ток прима (0В') частотой 50 Гц. Амплитуда импульсов увеличивается в течение 1 с от нулевого до максимального значения, удерживается на этом уровне 2 с, затем за 1 с снижается до нуля. Общая продолжительность периода составляетб с. Двухтактный волновой ток прима (ДВ') частотой 100 Гц. Изменение амплитуды импульсов происходит аналогично току 0В. Общая продолжительность периода также составляет 6 с.

Диадинамические токи оказывают прежде всего болеутоляющее действие. Раздражение периферических окончаний вызывает повышение порога их болевой чувствительности. Вместе с тем ритмически повторяющиеся импульсы с периферических нервных рецепторов, поступающие в ЦНС, согласно учению А. А. Ухтомского, приводят к образованию в ней «доминанты ритмического раздра­жения», подавляющей «доминанту боли» и снимающей болевые ощущения. Для усиления раздражающего действия диадинамических токов, снижения привыкания к ним в ходе процедуры применяют переключение полюсов.

Импульсные токи активируют крово- и лимфообращение, улучшают трофику тканей, стимулируют обменные процессы, что в свою очередь усиливает обезболивающий эффект их действия. Импульсные токи рефлекторно вызывают мышечные сокращения, поэтому их применяют для электростимуляции поперечнополосатых мышц и гладкой мускулатуры, внутренних органов (ОРиОН). Наиболее выраженным обезболивающим действием обладают диадинамические токи КП и ДП. Волновые токи в большей степени, чем другие, улучшают кровообращение.

В последние годы с помощью диадинамических токов вводят лекарственные вещества (диадинамофорез).

 

Аппараты для диадинамотерапии


Для диадинамотерапии применяют различные отечественные и импортные аппараты. Среди отечественных наиболее широко применяются «Тонус-1», «Тонус-2», среди импортных-«Диадинамик ДД-5А» (Франция), «Би-пульсар» (Болгария).

Рис. Панель управления аппарата «Тонус-1» (схема). 1 - выключатель сети; 2 - сигнальная лампочка; 3 - экран осциллоскопа;4 - клавиши включения отдельных видов диадинамических токов; 5 -миллиамперметр; 6 - переключатель полярности на клеммах электродон;7 процедурные часы; 8 - регулятор силы тока пациента. Над клавишами 4 расположены буквенные обозначения (а - и), соответствующие отдельным видам диадинамических токов

В качестве примера рассмотрим устройство аппарата «Тонус-1» и познакомимся с правилами его использования.

Переносной аппарат «Тонус-1» работает от сети переменного тока частотой 50 Гц и напряжением 127-220 В. Аппарат генерирует 9 видов диадинамических токов. Он относится ко II классу защиты. На передней стенке аппарата находится панель управления (рис. 14). На задней стенке аппарата имеются вилка для включения сетевого шнура в розетку и переключатель напряжения тока. На левой стенке находится разъем для подключения электродного шнура, состоящего из двух проводов красного (анод) и синего (катод) цвета, прикрепленных к электродам. К аппарату прилагается комплект электродов. Рассмотрим аппарат «Тонус-2м». Электрическая функциональная схема:

-        выпрямитель

-        модулятор

-        формирователь

-        регулятор выходного тока

-        выходной транзистор

-        переключатель полярности

-        миллиамперметр

-        пациент

-        переключатель вида токов

-        делитель частоты сети

-        интегрирующая цепочка

-        защитное устройство

-        блокировочное устройство

Магнитотерапия


Магнитотерапи́я - группа методов физиотерапии, подразумевающих применение магнитного поля с лечебно-профилактическими целями.

Виды применямых магнитных полей. Применяемые магнитные поля могут быть переменными (высоко- или низкочастотными) или постоянными. При этом как постоянные, так и переменные магнитные поля можно использовать как в непрерывном, так и в импульсном (прерывистом) режимах; в зависимости от метода, импульсы могут иметь различную частоту, длительность и форму.

При воздействии на ткани человека магнитного поля в них возникают электрические токи. Под их воздействием изменяются физико-химические свойства водных систем организма, ориентация крупных ионизированных биологических молекул (в частности, белков, в том числе ферментов) и свободных радикалов. Это влечет за собой преобразование скорости биохимических и биофизических процессов. Переориентация жидких кристаллов, формирующих оболочку клетки и внутриклеточные мембраны, изменяет проницаемость этих мембран.

В России магнитотерапевтические методы признаны медицинскими и используются в как в государственных больницах, так и в частных клиниках в физиотерапевтических кабинетах. Существует ряд академических медицинских публикаций, указывающих на клинически доказанную эффективность магнитотерапевтического воздействия.

В США нормативы Управления по надзору за пищевыми продуктами и лекарственными препаратами (FDA) запрещают продажу и рекламу любых магнитотерапевтических продуктов как медицинских устройств, поскольку утверждения о лечебном эффекте таких устройств в США считаются необоснованными.

В американском научном сообществе так же нет единого мнения относительно данной проблемы. В то время, как некоторые американские учёные поддерживают позицию FDA, называя магнитотерапию псевдонаучным методом, объяснения механизмов её действия - «фантастическими» и утверждая об отсутствии клинических доказательств её эффективности другие учёные указывают в своих работах на очевидную взаимосвязь организма человека с магнитными полями и лечебный эффект, который магнитные поля могут оказывать.

Промышленные магнитотерапевтические аппараты


В основу классификации серийно выпускаемых магнитотерапевтических приборов и аппаратов положена степень локализации поля воздействия на пациента, т. к. это является наиболее значимым фактором с точки зрения построения самого аппарата, его сложности, а также оконечного устройства формирования магнитного поля. В первой главе были выделены три класса локализации воздействия:

локального (местного) воздействия,

распределенного воздействия,

общего воздействия.

К первому классу отнесены аппараты, содержащие один или два индуктора, предназначенные для облучения магнитным полем некоторого органа или участка тела пациента. К ним же отнесены аппараты магнитопунктурного действия с возможностью облучения в любой момент времени только одной биологически активной точки. Особенностью этого класса является отсутствие пространственного перемещения магнитного поля. К ним же относятся магнитотерапевтические изделия с постоянными магнитами: браслеты, таблетки, клипсы и т.п., которые в данной работе не рассматриваются.

Ко второму классу отнесены аппараты, содержащие ряд (три и более) индукторов, с помощью которых можно охватить ряд органов пациента или значительную область тела пациента и даже разместить на разных частях тела. Этот класс характеризуется возможностью перемещения магнитного поля в пространстве вокруг пациента.

В третий класс отнесена аппаратура с наиболее объемным оконечным устройством, в котором должен размещаться весь человек. В этих аппаратах обеспечивается общее воздействие, и, как правило, в такой аппаратуре предусматривается перемещение поля в пространстве и изменение во времени.

В первых двух классах непосредственно излучатели магнитного поля имеют несложную конструкцию и зачастую организованы «россыпью», поэтому при лечении они могут устанавливаться произвольно, в зависимости от желания врача-физиотерапевта или в соответствии с медицинскими методиками. При этом в общей стоимости аппарата излуча-тели составляют малую часть по сравнению с электронной частью, генерирующей силовые токи. Это особенно характерно для аппаратов распределенного действия и менее справедливо для аппаратов локального действия, где нередко используются простейшие преобразователи тока промышленной частоты.

В аппаратах третьего класса используют стационарные, достаточно объемные оконечные устройства, в которые помещается пациент. Их конструкция может быть самой разнообразной - от магнитного скафандра до магнитной комнаты. Здесь стоимость оконечных устройств порой превышает стоимость электронного блока управления, генерирующего весь ансамбль силовых токов. Именно эти аппараты являются предметом пристального внимания авторов книги, поскольку именно они являются системами комплексной магнитотерапии.

Анализ принципов построения промышленных магнитотерапевти-ческих аппаратов позволяет представить их обобщенную структурную схему (рис.).


С помощью блока управления задается набор биотропных параметров магнитного поля. Функционально блок управления может содержать задатчики частотно-временных параметров, параметров синхронизации, интенсивности магнитного поля и др.

Формирователь предназначен для получения тока определенной формы в индукторах и в самом простейшем случае может содержать преобразователь вида тока питания индуктора в виде выпрямительного диода. Как правило, в состав формирователя входит усилитель мощности.

Оконечное устройство предназначено для формирования магнитного поля и представляет собой индуктор или набор индукторов (излучателей магнитного поля), выполненных в виде электромагнитов, соленоидов, коротких (плоских) катушек индуктивности.

Магнитотерапевтические аппараты локального действия


Магнитотерапевтические аппараты (МТА) локального действия можно разделить на портативные - индивидуального пользования и переносные - общего пользования. В основе деления лежит взаиморасположенность блока управления и оконечного устройства - индуктора.

В качестве первого рассматриваемого МТА назовем «Маг-30». Он предназначен для воздействия синусоидальным МП одной интенсивности. Устройство представляет собой индуктор П-образной формы с двумя катушками в пластмассовом корпусе и питается непосредственно от сети. Его отличительной особенностью является отсутствие блока управления как такового. Аппарат выпускается 4-х типоразмеров: 130x115x130 мм, 105x80x54 мм, 115x80x47 мм, 110x72x34 мм, потребляемая мощность не более 50 Вт .

Следующий МТА «Магнитер» формирует синусоидальное и пульсирующее магнитные поля и выполнен в виде совмещенных в едином конструктиве индуктора-электромагнита и преобразователя [119] (рис. 2.2). Преобразователь представляет из себя устройство, формирующее импульсы тока, питающие обмотку электромагнита. Регулировка интенсивности производится коммутацией выводов обмотки. Аппарат имеет габариты 243x93x48 мм и потребляет мощность не более 30 Вт.

Преобразователь


Индуктор-электромагнит

Рис. Структурная схема МТА «Магнитер»

МТА «Полюс-2Д» формирует пульсирующее МП с плавно нарастающим фронтом и спадом импульса. Индуктор состоит из 4-х электромагнитных катушек, включенных последовательно. Особенностью аппарата является наличие общего ферромагнитного экрана. Потребляемая мощность не более 4 Вт.

Переносная магнитотерапевтическая аппаратура локального действия представлена широким спектром приборов. Так, семейство аппаратов «Полюс» насчитывает свыше пяти наименований. «Полюс-1» предназначен для воздействия на пациента синусоидальным или пульсирующим однополупериодным МП промышленной частоты в непрерывном или прерывистом режимах. Аппарат имеет 4-х ступенчатую регулировку интенсивности МП. Отличительной особенностью является наличие таймера и устройства индикации, состоящего из сигнальных ламп, включенных последовательно с индукторами. Задание прерывистого режима осуществляется устройством управления, выполненным по схеме мультивибратора. В комплект индукторов входят электромагниты 3-х типов: цилиндрический, прямоугольный, полостной. Цилиндрический индукполюса которого являются рабочей поверхностью. Прямоугольный индуктор имеет в качестве рабочей поверхности не только переднюю, но и торцевые и боковые стенки (160x47x50 мм). На сердечнике укреплены 2 последовательно соединенные катушки. Полостной индуктор представляет собой катушку, внутри которой помещен сердечник (25x165 мм). Потребляемая мощность не более 130 Вт [121].

Аппарат «Полюс-101» предназначен для воздействия синусоидальным магнитным полем повышенной частоты и имеет 4 ступени регулировки интенсивности МП. Комплект индукторов состоит из двух соленоидов (220x264x35 мм). Предусмотрен режим попеременного включения индукторов в прерывистом режиме. Потребляемая мощность не более 50 Вт. Особенностью данного аппарата является то, что индукторы и последовательно соединенные с ними конденсаторы образуют резонансные контуры, что позволяет получить экономию в потреблении мощности. Другой отличительной чертой является то, что для получения тока синусоидальной формы в индукторах используется не питающая сеть, а напряжение, формируемое отдельным генератором [122] (рис.).

Рис. Структурная схема МТА «Полюс-101»

МТА «Полюс-2» предназначен для воздействия синусоидальным и пульсирующим МП с 4-я ступенями регулирования интенсивности и частоты импульсов МП. В комплект аппарата входят, 3 типа индукторов: цилиндрический (110x60 мм), прямоугольный (55x40x175 мм), внутри-полостной (25x165 мм), индуктор-соленоид (240x265x150 мм) [123]. Цилиндрический индуктор выполнен в виде 4-х отдельных катушек с сердечниками, размещенными по периметру индуктора. Отличительной особенностью аппарата является автоматическое согласование интенсивности магнитного поля индуктора при его смене с генератором и наличие формирователя импульсов МП, позволяющего получать экспоненциальную форму тока в цепи индуктора с регулировкой времени спада.

Рис. Структурная схема МТА «Полюс-2»

МТА «Градиент» предназначен для воздействия синусоидальным и пульсирующим одно- и двухполупериодным МП частотой 50, 100 Гц в непрерывном и прерывистом режимах с 8 ступенями регулировки интенсивности МП. В комплект прибора входят три типа индукторов-электромагнитов (131x60; 85x60; 32x82 мм). Все индукторы магнитного поля заключены в стальной экран. Прибор имеет встроенные цифровые индикатор интенсивности МП и таймер. Отличительными особенностями являются: питание индуктора током, модулированным прямоугольными импульсами, и возможность работы от внешнего источника синусоидального и импульсного сигнала.

Перечень серийно выпускаемых аппаратов локального действия, их сравнительные технические характеристики и основные особенности приведены в табл.

Таблица 1. Отечественная и зарубежная аппаратура локального воздействия

Название аппарата

Вид тока питания индуктора

Макс, значение индукции, мТл (число ступеней)

Частота МП

Тип индуктора

Отличительные особенности

1

2

3

4

5

6

Магнитер

Sin, 1п/п

30 (2)

50

ЭМ


Маг-30

Sin

30 (1)

50

эм

-

Полюс-2Д

ПУ

40 (1)

12,5

ЭМ

-

Полюс-1

Sin, ПУ 1п/п

35 (4)

50

эм

J

Полюс-101

Sin

1,5 (4)

700,1000

Соленоид

-

Полюс-2

Sin, имп., ехр

75 (4)

50

ЭМ, соленоид

-

Полюс-3

ПУ

30 (3)

12,5; 17; 25

ЭМ

Магнитофорез, автоматический реверс МП

Полюс-4

ПУ

15(3)

12,5; 17; 25

ЭМ

Автоматический реверс МП

Градиент-1

Sin, ПУ 1п/п и 2п/п

50(1)

50, 100

ЭМ

Модуляция тока, работа от внешнего генератора

Биос

Имп.

-

Программируемая

ЭМ

Возможность синхронизации от датчика пульса

Магнис

-

100 (плавно)

-

-

Воздействие на БАТ

Каскад

Имп.

15

0,8...2,5

ЭМ


Авимп

Имп.

1500

0,17...0,76; 30; 130

Соленоид

Магнито-стимуляция

 

Биомаг

Имп.

4000 (1)

0,2

Соленоид

Магнито-стимуляция

 

НЛМ-1

Sin

110 (10)

50

ЭМ

-

 

Алмаз

Имп.

15 (2)

50

ЭМ

-

 

Индуктор-2

Sin

3 (6)

5000

ЭМ

-

 

Амит

Имп.

57 (1)

2...5, 6, 8, 10,12,16

ЭМ


 

Атьфа-Пульсар

Имп.

1,5

80

ЭМ

-

 

БИАМП

Имп.

-

1...100

Соленоид

Модуляция МП

 

Биомагне-тикс (Германия)

Sin

2,5

1...100

Соленоид

-

 

Магнето-трон (Германия)

Sin

10

1...50

Соленоид

-

 

Ронефор (Италия)

Sin

-

-

Соленоид

Перемещение индуктора над телом пациента

 

Магнит-80 (Болгария)

Sin

40

50

Соленоид

-

 

Магнит-87 (Болгария)

Sin

20

1...100

Соленоид

-

 

УП-1 (Болгария, Германия)

Sin

10 (5)

1,4, 8, 16, 25, 50

-

_

 

1 Мела (Германия)

Sin


1...15

Соленоид

-

 

Родмагнетик 100 (Германия)

Имп.


2, 4, 8, 10, 17, 25



 

MES-10 (США)

Имп.

2300 (3)

-

Соленоид

-

 

Примечание. В таблице приняты следующие обозначении токов: sin - синусоидальный; имп. - импульсный; ехр - экспоненциальный; ПУ - пульсирующий; In/п и 2п/п - одно- и двухполупериодного выпрямления соответственно.

Магнитотерапевтические аппараты распределенного действия


Большинство МТА локального действия имеют несколько режимов работы, в одном из которых возможно осуществление распределенного воздействия. Например, в МТА «Полюс-101» возможно попеременное включение одной из двух катушек, что приводит как бы к перемещению поля в пространстве. Однако для направленного перемещения, а тем более создания бегущего или вращающегося поля требуется не менее трех индукторов и трехфазного питающего тока.

МТА «Атос» (рис. 2.5) предназначен для лечения заболеваний в офтальмологии вращающимся вокруг оптической оси глаза магнитным полем, создаваемым шестиканальным источником, выполненным на базе соленоидов и генерирующим переменное или импульсное реверсивное магнитное поле частотой 50 или 100 Гц. Особенностью данного аппарата является возможность воздействия одновременно на 3-х частотах: частотой каждого соленоида в момент включения, частотой модуляции ИБМП, частотой коммутации соседних соленоидов.

Рис. Структурная схема МТА «Атос»

МТА «Алимп-1» является 8-и канальным источником импульсного бегущего МП частотой 10, 100 Гц с двухступенчатой регулировкой интенсивности поля. Аппарат снабжен комплектом индукторов 3-х типов, образующих 2 соленоидных устройства, состоящих из 5-и и 3-х индукторов-соленоидов соответственно, и набор из 8-и соленоидов, размещенных в карманах пакета (720x720x20 мм) [118] (рис. 2.6). Первое соленоидное устройство (480x270x330 мм) представляет собой набор из 5 цилиндрических катушек, расположенных одна за другой. Второе (450x450x410 мм) - конструкцию из 3-х цилиндрических катушек, расположенных под углом друг к другу. Потребляемая мощность не более 500 Вт. Отличительной особенностью аппарата является использованиеимпульсного бегущего МП, как обладающего более выраженным терапевтическим эффектом.

Рис. Структурная схема МТА «Алимп-1

Аппарат «Мадахит-010П» является лечебно-диагностическим комплексом, предназначенным для лечебного воздействия импульсным сложно модулированным электромагнитным полем на больной орган и его диагностики [125]. Аппараты подобного типа строятся по схеме, изображенной на рис.

Рис. Структурная схема МТА «Малахит-ОЮШ

Отличительной особенностью устройства является наличие канала связи с компьютером для автоматического управления параметрами МП и оптимизации процесса лечения за счет обратной связи. Комплект индукторов состоит из 12 электромагнитов.

Перечень аппаратов для магнитотерапии распределенного действия, выпускаемых промышленностью, их основные технические характеристики и особенности приведены в табл. 2.2.

Таблица 2

Отечественная и зарубежная аппаратура распределенного воздействия

Название ап-

Вид тока

Макс, значение

Частота

Тип

Отличительные

парата

питания

МП

индуктора

особенности


индуктора

(число ступеней)




1

2

3

4

5

6

Полемиг

Имп.

30 (1)

0,5; 1, 4,

Соленоид

-




7, 10



Малахит-01

Имп.

10

0,5...100

ЭМ

Автоматическая регулировка параметров

 

Малахит-010П

Имп., с л.-мод

15 (4)

120

ЭМ

Канал ОС, управление от ЭВМ

 

ПДМТ-01

ПТ, Sin, Имп. мп и бп

150 (14)

25, 50, 75, 100

ЭМ


 

Алимп-01

Имп.

5 (2)

10,100

Соленоид

Бегущее МП

 

Атос

Имп.

33 (1)

50, 100

Соленоид

Бегущее МП

 

Магнетайзер, тип M-CHR (Япония)

Sin

20 (6)

50

ЭМ

Магнитное поле + вибрация

 

Магнетайзер, тип М-РЗ (Япония)

Sin

15 (6)

50

ЭМ

Магнитное поле + вибрация

 

Магнето-диафлюкс (Румыния)

ПУ 1п/п и 2п/п

5

50, 100, 50+100

ЭМ, соленоид

Неритмичный режим работы

 

Примечание. В таблице приняты следующие обозначения токов; ПТ - постоянный; сл.-мод - сложно модулированный; мп и бп - моно- и биполярный соответственно; остальные обозначения такие же, как в табл. 1

Магнитотерапевтические аппараты общеговоздействия


Аппараты общего воздействия являются наиболее сложными и дорогими устройствами, поэтому освоенных промышленностью и сертифицированных Минздравом РФ совсем немного. К ним в настоящее время можно отнести аппараты класса «Аврора-МК», аппараты типов «Магнитотурботрон 2М» и «Магнитор-АМП» [32, 126] и комплекс «Био-магнит-4». МТА «Аврора М.К-01» предназначен для общего воздействия на пациента сложным динамическим магнитным полем с очень большим набором возможных конфигураций МП от «бегущих» до случайно перемещающихся, которые программируются заранее и, в принципе, подбираются для каждого пациента индивидуально. Пациент располагается на специальной кушетке, где и форме гибких плоскостей укреплены системы индукторов: отдельно для всех конечностей, головы и туловища человека. Затем каждая из частей охватывается гибкими плоскостями, образуя замкнутый объем наподобие скафандра, внутри которого находится пациент. В дальнейшем аппараты класса «Аврора-МК» будут рассмотрены подробно, как наиболее отвечающие задаче комплексной маг-нитотерапии. Здесь же ограничимся приведением в табл. 2.3 основных технических характеристик для сравнения с другими аппаратами.

Таблица 3. Магнитотерапевтическая аппаратура общего воздействия, выпускаемая серийно

Название аппарата

Вид тока питания индуктора

Макс, значение индукции, мТл (число ступеней)

Частота МП

Тип индуктора

Отличительные особенности

Аврора МК-01

ПТ, имп., комбинированный

5 (16)

0.1...100

ЭМ

Возможность синхронизации от датчика пульса, комбинированное ИБМП

Магнитор-АМП

Имп., Sin

5

50...160

ЭМ

Управление от ЭВМ, автоматический контроль температуры и пульса


МТА «Магнитор-АМП» предназначен для воздействия вращающимся МП в диапазоне 50... 160 Гц с программируемой автоматической циклично-периодической регулировкой интенсивности МП от 0 до 7,4 мТл и с модуляцией напряженности по произвольному закону на все тело пациента. Индуктор представляет собой объемный электромагнит, выполненный в виде статора 3-х фазной 2-х полюсной электрической машины переменного тока, в котором размещается пациент.

Контрольно-измерительный блок выполнен на базе ПЭВМ. Отличительной особенностью аппарата является воздействие вращающимся однородным МП на весь организм пациента с одновременным контролем за частотой пульса и температурой тела пациента. Аппарат характеризуется большой массой индуктора (около 500 кг), питанием от 3-фазной сети, большим потреблением мощности (2,5 кВт).

Рис. Структурная схема МТА «Магнитор-А

МТА «Биомагнит-4» (или БМ-4) по представлению изготовителя воздействует на пациента «особой электромагнитной средой, созданной отфильтрованным от вредоносной компоненты биоактивным излучением при условии полного экранирования геоэлектрического поля и, частично, геомагнитного поля». Пациент помещается в прямоугольную камеру с плотно закрывающейся дверью, где может сесть на деревянное кресло. Управление и диагностика осуществляется от ПЭВМ. В табл. 2.3 приведены основные сравнительные сведения по вышеприведенным МТА общего воздействия.

Таким образом, развитие МТА идет по пути создания устройств, генерирующих магнитные поля, обладающих все более широким набором биотропных параметров, увеличения площади воздействия, введения элементов контроля за состоянием здоровья пациента, управления и синхронизации с биоритмами пациента, введения режима обратной связи на базе измерительно-диагностической аппаратуры общего и специального назначения и вычислительных средств.

Аппаратно-программный комплекс управления динамическим магнитным полем «Аврора МК-02»


Комплекс предназначен для формирования 16-и независимых токов либо напряжений, регулируемых по значению, длительности тактов, полярности, моментам включения и выключения, причем все параметры регулируются независимо в пределах 32-х тактов работы.

Аппаратно-программная структура комплекса представлена на рис. 4.16, а структура аппаратной части показана на рис. 4.17 .

Комплекс (рис.) включает блок создания или модификации конфигурации магнитного поля (КМП), под которой понимается конкретная последовательность появления выходных токов с заданными интенсивностями, атрибутами и длительностями. Набор сформированных КМП, в том числе и записанных ранее, хранится в информационном банке КМП на носителях (постоянных запоминающих устройствах - ПЗУ), перепрограммируемом ПЗУ (ППЗУ) и энергонезависимом оперативном запоминающем устройстве (ОЗУ). Конфигурации хранятся в сжатом виде для экономии памяти.

Рис. Аппаратно-программная структура системы «Аврора МК-02>

Для работы выбранный файл КМП вначале декодируется. При этом параметры интенсивности размещаются в специальном, независимо (от процессора) опрашиваемом оперативном запоминающем устройстве (СпОЗУ) с помощью счетчика СТА и регистра RGA адреса, а частотно-временные параметры с атрибутами (полярность, модуляция) заносятся в ОЗУ процессора и находятся под его постоянным наблюдением. При этом частотно-временные параметры в работе процессором переносятся в специальные таймеры и по ним процессор формирует временные интервалы. Процессорный блок имеет пользовательское программное обеспечение для синтеза КМП, вывода и декодирования и, наконец, для работы в реальном масштабе времени.


Силовые источники (СИ) токов (16 шт.) воспринимают информацию в виде 16-и разрядного кода по принципу один разряд - один силовой источник (СИ). Два дополнительных входа на СИ определяют его атрибутику (полярность, модуляцию).

Работу программно-аппаратного комплекса «Аврора МК-02», внешний вид которого представлен на рис. 4.20, можно разделить на три этапа.

Первый этап - создание либо модификация конфигурации магнитного поля (КМП). Этот этап поддерживается программой SINTEZ. Здесь можно вызвать любую из конфигураций, хранящихся в виде файлов в информационном банке КМП, либо начать с «пустого» файла-конфигурации.

На экране дисплея возникает обобщенная модель конфигурации магнитного поля (КМП) в виде 16-ти форматов сигналов, пример для одного из которых показан на рис. 4.21. Под каждым тактом высвечиваются цифровые значения длительности интервала такта, интенсивности и длительности интервала паузы.

Выбор параметра установки осуществляется с помощью подвода маркера к соответствующему местоположению параметра. По команде установки формат сигнала увеличивается на весь экран, чтобы повысить точность установки. Затем перемещением маркера устанавливаются необходимые интенсивности и атрибуты в каждом такте формата сигнала.

Длительности интервалов такта и интервалов пауз устанавливаются подводом маркера к соответствующему местоположению на экране и последовательным набором цифр. После формирования или модификации новая КМП записывается в виде файла с заданным именем в информационном банке КМП.

Рис. Внешний вид аппаратно-программного комплекса «Аврора МК-02»

Этот этап поддерживается программой ZAGR. Здесь выбранная КМП показывается на экране дисплея в виде обобщенной модели со всеми графическими и буквенно-цифровыми данными.

Одновременно все параметры КМП, записанные, как было указано выше, в сжатом виде, декодируются и размещаются в заданных местах комплекса. Так, значение интенсивности в каждом такте, хранящееся в цифровом виде в КМП (6-разрядный код), преобразуется в ШИМ-сигнал следующим образом. Уровень интенсивности, например, 17 преобразуется в последовательность 17 единиц и 47 нулей, состоящую из 64-х бит, а уровень интенсивности, например, 13 преобразуется в последовательность 13 единиц и 51 нуля, состоящую из 64-х бит. Полученные последовательности заносятся в специальное СпОЗУ (16-и разрядное ОЗУ) в младшие 6 разрядов, старшие 5 разрядов которого выбираются в зависимости от номера такта в цикле. Данное СпОЗУ является внешним для процессора и призвано, в основном, работать самостоятельно под управлением своего генератора и счетчика адреса. Только в режиме декодирования и записи адресация данного ОЗУ переходит к процессору.

Значения длительностей интервалов такта, интервалов пауз, частот модуляции, а также атрибутики, записанные в КМП в виде мантиссы и порядка, преобразуются в целые числа и записываются в процессорном ОЗУ, где находятся под полным контролем процессора.

Третий - этап непосредственной работы (генерирование КМП и ее контроль в реальном масштабе времени).

Рис. Обобщенная модель конфигурации магнитного поля

Работа поддерживается программой RABOT. Вначале процессор устанавливает старшие адреса СпОЗУ, относящиеся к первому такту интенсивности (рис. 4.18), а младшие разряды начинают перебираться специальным счетчиком адреса СчА с высокой частотой f0 (около 2 МГц). Так как в каждом разряде СпОЗУ записана последовательность единиц и нулей по образцу рис. 4.19, то на выходе его каждого разряда появляется ШИМ-сигнал установленной интенсивности первого такта. Одновременно в один из таймеров заносится код интервала такта интенсивности, а в регистры атрибутики заносятся коды полярностей и модуляции первого такта для каждого разряда, а, по существу, - для каждого выхода. Комплекс начинает вырабатывать по всем 16-и выходам ШИМ-сигналы 1-го такта. Так как формирование ШИМ-сигналов идет при этом без участия процессора, то последний переключается на обслуживание программы CONTROL, которая призвана контролировать токи на выходах СИ с помощью АЦП и отображать на экране действительную картину работы.

При этом периодически процессор возвращается к таймеру, отслеживая оставшееся время на первый такт интенсивности. Как только интервал на первый такт заканчивается, процессор заносит в этот же таймер значение интервала паузы, обнуляет все выходы СИ, и снова переходит на обслуживание программы CONTROL, отслеживая в то же время оставшееся время на паузу. По окончании паузы процессор переключает старшие адреса СпОЗУ. соответствующие второму такту интен-сивностей, считывает код интервала второго такта интенсивностей, заносит последний в таймер, считывает и заносит в регистр RG значение атрибутики на каждом выходе. Комплекс начинает вырабатывать по всем 16-и выходам ШИМ-сигналы 2-го такта. Освободившийся на время такта процессор снова переходит на обслуживание программы CONTROL, которая продолжает отображать действительную картину токов на экране дисплея. С окончанием времени 2 такта интенсивностей процессор включает интервал паузы аналогично первому такту.

С началом 3-го такта процессор повторяет алгоритм, изложенный выше для первых двух тактов, и так до 32-го такта или, если в служебной ячейке № 14 выбранной КМП записано число, меньшее 32-х, то до номера такта, записанного в ячейке № 14 служебной информации выбранного файла КМП. При этом в конце цикла процессор оценивает оставшееся время всей процедуры и, если время остается, то процессор возвращается к первому такту работы комплекса. Работа подобным образом продолжается до окончания времени всей процедуры, значение которой записано в служебной ячейке № 15 выбранной КМП и записанной процессором в специальном таймере. Еще один таймер используется для генерации частоты модуляции fm, значение которой устанавливается вместе с установкой атрибутики на каждом такте. В процедуре, поддерживаемой программой CONTROL, осуществляется визуальный контроль за работой комплекса и сравнение действительных параметров с заданными.

С самого начала при выборе файла КМП, как отмечалось выше, на экране дисплея появляется обобщенная модель выбранной КМП. При включении на работу обобщенная модель приобретает полутоновое изображение и только конкретно в данный момент часть формата, соответствующая работающему такту, высвечивается полной яркостью в течение полного времени данного такта. По окончании очередного такта и включении следующего полная яркость перемещается на соседнюю часть формата.

Одновременно действительные значения интенсивностей на 16 выходах комплекса измеряются с помощью АЦП, вводятся в процессор, сравниваются с заданными значениями и в виде знаков отклонения демонстрируются на экране, что позволяет однозначно оценивать нормальную работу комплекса в процессе проведения процедуры.

Описание программы декодирования загрузки и работы.

Программа состоит из двух блоков: программы распаковки-декодирования и программы загрузки и работы.

Программа распаковки-декодирования включает три процедуры:

процедура распаковки амплитуд «RASPO»;

процедура распаковки атрибутов «ATRO»;

процедура распаковки времен «TAYO».

В процедуре «RASPO» осуществляются следующие операции:

выделяется место в ОЗУ на 128 слов, которое предварительно очищается;

считываются амплитуды первого такта всех 16 каналов;

в каждом из них выделяются младшие 5 разрядов;

преобразуются в последовательность стольких единиц, каков код в числе, которые заносятся в выделенное место в ОЗУ;

записанный массив первого такта переносится в буферное запоминающее устройство СпОЗУ, которое является внешним по отношению к ЭВМ;

переключаются на амплитуды следующего такта, которые распаковываются аналогично и записываются в СпОЗУ, предварительно изменив страницу СпОЗУ путем переключения старших разрядов;

переходят на процедуру «ATRO», при этом в процедуре распаковки атрибутов «ATRO» осуществляются следующие подпроце-дуры:

выделяются 6, 7, 8-е разряды массива амплитуд;

декодируются в соответствии с таблицей кодировки и заносятся в ОЗУ контроллера в виде распакованного массива атрибутов;

переходят на процедуру распаковки «TAYO», в процедуре распаковки времен «TAYO» осуществляется следующее:

считывается очередной код временного интервала;

выделяются пять младших разрядов;

выделяются три старших разряда;

пять младших разрядов умножаются на число, равное двум в степени кода в трех старших разрядах, т.е. сдвигаются влево столько раз, каков код в выделенных трех старших разрядах;

полученное произведение умножается в 15,5 раз и в качестве 16-разрядного кода записывается в массив времен тактов и, аналогично. - в массив времен пауз и периодов модуляции, формируя тем самым три массива времен.

Блок программы загрузки и работы выполняет следующую последовательность операций:

загружает общее время процедуры в специальный таймер и включает его работу на вычитание частотой 50 Гц;

загружает старшие 5 разрядов адреса запоминающего устройства СпОЗУ (для первого такта заносится нулевой адрес);

загружает атрибуты первого такта во внешние регистры управления силовыми источниками токов;

загружает время такта в таймер такта, включает его и включает доступ к счетчику младших разрядов адреса СпОЗУ опорной частоты, начинается работа силовых источников (СИ);

запускает программу контроля, которая высвечивает на экране конфигурацию магнитного поля и сравнивает реальные значения с заданными;

проверяет состояние таймера такта и, если времени достаточно, то возвращается к контролю, если же времени мало, то ждет окончания времени такта;

с приходом конца времени такта, загружает время паузы в таймер такта, отключает СИ и ждет конца паузы;

с приходом конца паузы возвращается к алгоритму загрузки старших 5-и разрядов адреса запоминающего устройства СпОЗУ, увеличивая код последних на единицу, и повторяет все вышеизложенные элементы последовательности 32 раза, соответствующие 32-м тактам;

проверяет состояние таймера времени общей процедуры и, если время не вышло, то возвращается к алгоритму загрузки адресов старших разрядов СпОЗУ, обнуляя адрес;

продолжает исполнять вышеизложенную последовательность до обнуления таймера времени общей процедуры;

после обнуления таймера времени общей процедуры останавливает работу и включает звуковой сигнал.

Магнитотерапевтический комплекс «Мультимаг МК-03»


Комплекс предназначен для приема с ПЭВМ и запоминания конфигурации магнитного поля с последующим автономным формированием силовых токов для питания индукторов магнитоскана на время такта, паузы и цикла магнитотералевтического комплекса «Мультимаг МК-03». Структура всего комплекса представлена на рис. 4.22.

Комплекс состоит из следующих блоков:

. ЭВМ, программно совместимая с IBM.

. Интерфейс с АЦП, встраиваемый в ЭВМ и имеющий следующие характеристики:

цифровые сигналы: 8 бит - данные, 2 бита - сопровождение;

аналоговые сигналы: 8 каналов, диапазон ±2 В, разрядность 12 бит, частота дискретизации - 10 кГц.

. Блок управления, в память которого от ЭВМ заносится массив конфигурации магнитного поля и который по команде включается в работу, формируя силовые токи для питания индукторов магнитоскана.

. Магнитоскан - специальная кушетка с индукторами для формирования динамического магнитного поля вокруг пациента.

. Датчики диагностики, которые формируются в зависимости от решаемой задачи и в стандартном наборе включают: датчики температуры, реограммы, кардиосигналов, давления крови и др.

. Диагностическая аппаратура, которая содержит усилительно-преобразующие устройства, воспринимающие сигналы с датчиков и формирующие нормированные сигналы для подачи на АЦП.

Рис. Структурная схема комплекса «Мультимаг МК-03

Технические характеристики блока управления:

число каналов.....................................................8;

интенсивность (тока)..................................до 3 А(±);

число тактов...................................................до 32;

такты могут разделяться паузами;

полярность тока независима по каналам;

пауза независима по канапам;

для контроля тока имеется выход с каждого канала с амплитудой.................................................до 1 В;

объем памяти.............................................. 8x2048;

частота встроенного генератора.......................2 МГц.

Структура блока управления показана на рис. 4.23. В память контроллера СпОЗУ заносится массив конфигурации магнитного поля. При работе память опрашивается встроенным генератором. Информация в виде ШИМ-сигнала распределяется по 8 каналам силовых источников (СИ) тока вместе с заданием полярности и паузы независимо по каналам. Каждый силовой источник нагружается на соответствующие индукторы магнитоскана (I^Ig). Ток в индукторах измеряется и поступает на аналоговый выход блока управления для преобразования в АЦП.


Функциональная схема контроллера блока управления приведена на рис. 4.24. Адрес блока выбирается схемой АБ. Регистр RG1 служит для адресации регистров и режимов. Запись в RG1 осуществляется сопровождающим сигналом OUTA и только тогда, когда выбран данный блок схемой АБ. Формат адресации и режимов показан в табл. 4.3.

Данные от ЭВМ распределяются в зависимости от последнего адреса, записанного в регистре RG1. Данные сопровождаются сигналом OUTB и записываются в следующие регистры:

регистр адреса памяти RAM, составленный из регистра RG3 (старшие 5 бит) и счетчика СТ2 (младшие 6 бит); - регистр данных RG2 для памяти RAM

регистр полярности RG5;

регистр паузы RG6.

Рис. Функциональная схема контроллера блока управления

После занесения всех данных в регистры и в память RAM, в регистр RG1 заносится сочетание 00 (в разряды а4, аЗ), которое включает блок управления в режим проверки и контроля правильности установки. Если же в разряды а4, аЗ занести сочетание 10, то при этом блок управления включается в режим «работа». В этом режиме внутренний генератор G (2 МГц) с помощью счетчика СТ2 перебирает младшие 6 разрядов памяти RAM, в котором записаны коды ШИМ-сигналов всех 8 каналов. Регистр RG4 на выходе RAM формирует ШИМ-сигналы, которые дополнительно стробируются паузами с регистра RG6 и поступают на выход контроллера для управления силовыми источниками СИ.

Таблица 4


В память ШИМ коды записываются на весь цикл работы. Длительность же такта и паузы отслеживается ЭВМ специальным таймером, расположенным в интерфейсе. С концом такта или паузы ЭВМ инкрементирует старшие из 5 разрядов памяти RAM. переписывает, возможно с изменениями, данные по полярности и по паузе и запускает работу на новый такт или паузу. Код в младших разрядах (a2,al,a0) регистра RG1 определяет канал, с которого измеряется ток в индукторах (в форме напряжения) для выдачи в ЭВМ.

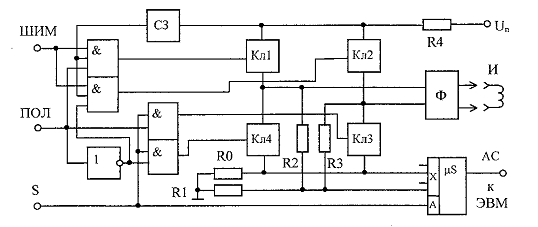
Функциональная схема одного из силовых источников тока СИ показана на рис.

Рис. Функциональная схема силового источника

В зависимости от бита полярности (ПОЛ) открыты либо нечетные ключи (Кл1, КлЗ) и тогда ток в индуктор И поступает одного направления, либо при другом бите ПОЛ открыты четные ключи (Кл2, Кл4) и тогда ток в индуктор поступает другого направления. Ключи Кл1 и Кл2 дополнительно коммутируются сигналом ШИМ, обеспечивая тем самым регулировку интенсивности тока в индукторе. Пульсация ШИМ сглаживается фильтром Ф. Резистор R4 служит датчиком перегрузки и в случае превышения потребления тока в силовом источнике схема защиты СЗ отключает данный источник. Резистор R0 служит измерительным датчиком тока через индуктор, напряжение с которого через мультиплексор U.S поступает на плату АЦП в ЭВМ. Выбор канала для измерения осуществляется кодом шины S. Делитель Rl, R2, R3 является датчиком правильной установки параметров силового источника и его работоспособности. При контроле установки ключи КлЗ и Кл4 размыкаются, а сигналы ШИМ через указанные резисторы как через делитель поступают на мультиплексор и далее в качестве аналогового сигнала - на вход АЦП в ЭВМ. Ток в индукторе при этом отсутствует.

Рис. Внешний вид системы электронного формирования токов комплекса «Мультимаг МК-03»

Внешний вид системы электронного формирования токов комплекса «Мультимаг МК-03» показан на рис.

Программное обеспечение магнитотерапевтического комплекса. Описание программного пакета «МК-03»

Назначение.

Программный пакет «МК-03» предназначен для работы в составе аппаратно-программного комплекса «Мультимаг МК-03», в сочетании с IBM-совместимыми ПЭВМ.

Состав пакета:

MK03.EXE; READMY.TXT; *.DAT;

MK03.HLP; MK03.RES; LITR.CHR.

Основные функции.

Исполняемый модуль MK03.EXE позволяет выполнять следующие функции:

. Выбор методики;

. Просмотр параметров методики;

. Редактирование параметров методики (для версии 2);

. Работа с комплексом «Мультимаг МК-03» (для версий 1,2);

. Информация о программе.

При запуске программы на экране появляется основное меню по вышеперечисленным функциям. Выбор функции осуществляется с помощью клавиш управления курсором (-», <-). При этом перемещается подсветка функции. Для выбора необходимо нажать клавишу «Enter». Рассмотрим последовательно выбираемые функции.

Выбор методики.

Данная функция позволяет выбрать файл КМП (конфигураций магнитного поля) с расширением «.DAT» и «.КМР» для последующей работы или модификации. Пример изображения на экране показан на рис. 4.27.

Выбор осуществляется с помощью клавиш управления курсором (<г-, Т, I, ->). При этом перемещается подсветка файла. Подтверждение выбора осуществляется клавишей «Enter», отмена выбора - клавишей «Esc». Выбранная методика графически отображается на экране, один из примеров которого показан на рис. Здесь помимо основного меню появляется поле КМП, состоящее из нескольких областей.

Рис. Отображение режима «Выбор методики»

Основное поле занято матрицей интенсивностей (8x32), где 8 строк соответствуют 8 каналам силового блока магнитотерапевтического аппарата а 32 столбца соответствуют тактам во времени подключения соответствующих интенсивностей в каналах. Длительности тактов могут быть разными по строкам и отображаются в логарифмическом масштабе специальной строкой внизу. Здесь же отображаются также в логарифмическом масштабе длительности пауз между тактами.

В самом низу экрана появляется область справочной информации: по виду заболевания, по названию файла, по длительности процедуры. Справа от основного поля располагается столбец «Отклонения», где во время работы будет отображаться соответствие установленных параметров по интенсивностям действительным. Под ним располагается область высвечивания усредненных временных параметров.

Рис. Графическое изображение методики на экране

Просмотр параметров позволяет определить конкретные параметры конфигурации магнитного поля. В этом режиме одна из ячеек основного поля обрамляется белым цветом, а значения параметров в этой ячейке отображаются в окне, которое появляется справа на экране. Перемещение между отдельными элементами поля осуществляется клавишами (стрелки, PgUp, PgDn, End, Home).

Изображение на экране принимает вид, показанный на рис. 4.29. В окне в правой стороне экрана показываются следующие числовые параметры:

интенсивность поля; - длительность такта;

длительность паузы; - параметры модуляции;

вид модуляции.

Рис. Изображение на экране в режиме «Просмотр»

Клавиша F3 позволяет перейти к просмотру дополнительной информации, единой для всего файла:

номер версии методики;

название файла-методики;

основное назначение;

количество тактов в методике.

Изображение на экране при этом принимает вид, показанный на рис. 4.30. Данная информация также постоянно показывается в нижней строке экрана вне зависимости от режима работы. Выход из режима просмотра осуществляется с помощью клавиши «Esc». Из режима просмотра дополнительной информации выход осуществляется в режим просмотра информации о тактах, поэтому требуется двукратное нажатие клавиши «Esc».

Редактирование.

Функция редактирования позволяет изменять параметры отдельных тактов и дополнительную информацию. Вызывается из режима «Просмотр» нажатием клавиши «F4». Перемещение по основному полю методики осуществляется совместным нажатием клавиш Ctrl + (<-, Т, 4-, ->, PgUp, PgDn, End, Home). Выбор редактируемого параметра клавишами: («Tab», «Enter», 1) - перемещение вниз; («Shift+Tab», Т) - перемещение вверх.

Рис. Изображение на экране в режиме «Просмотр дополнительной информации»

Подтверждение изменений при редактировании осуществляется клавишами выбора параметров такта и клавишами перемещения между тактами. Отмена изменений в текущем редактировании осуществляется клавишей «Esc». Переход в режим редактирования дополнительной информации осуществляется с помощью клавиши «F3». Выход из режима редактирования осуществляется клавишей «Esc». Из режима редактирования дополнительной информации выход осуществляется в режим редактирования информации о тактах. Из режима редактирования информации о тактах выход осуществляется в режим просмотра.

При выходе из режима просмотра, если были произведены изменения в методике, программа предложит записать методику в файл с именем, указанным в «Дополнительной информации», как название методики.

В режиме редактирования строки:

клавиша «Ins» - переключает режим вставки-замены (первоначально работа осуществляется в режиме замены);

стрелки End, Home - перемещение по строке.

Если не было нажато ни одной клавиши перемещения курсора, то перед вводом новой строки старая строка стирается. В режиме редактирования метода модулирования:

стрелки - выбор режима;

«Пробел» - смена режима. О программе.

Информация о программе показывает:

версию программы;

организацию, обладающую авторскими правами на программу;

телефон, по которому вы можете высказать все свои пожелания и замечания, а также получить квалифицированную помощь в работе с программным продуктом.

Работа с методикой.

Данный режим является основным, предназначенным для запуска выбранной КМП и загрузки ее в силовой блок магнитотерапевтического аппарата «Мультимаг». При обращении к данному режиму (нажатием клавиши «Ввод») на экране возникает динамика перемещения одной ячейки поля (белого фона) по строке тактов в соответствии с заданными параметрами и запуск в работу силового блока магнитотерапевтического аппарата «Мультимаг» также в соответствии с заданными параметрами. В правом нижнем углу заполняется строка времени отпуска процедуры и по завершению ее заполнения включается звуковой сигнал конца процедуры.

При нажатии любой клавиши звуковой сигнал прерывается. Столбец под названием «Отклонения» показывает соответствие установленных уровней интенсивностей поля с действительными уровнями, которые поступают из силового блока. Под столбцом «Отклонения» дается информация по усредненным значениям длительности тактов и средней частоты тактов включения. Преждевременно процедуру можно прервать клавишей «Esc».

Программное обеспечение комплекса «МК-03» продолжает совершенствоваться и, прежде всего, в плане расширения возможностей по модификации и созданию новых КМП.

Методология построения магнитотерапевтических комплексов и кабинетов

 

Лечебно-диагностический комплекс.

Комплекс имеет смысл формировать уже при наличии одного магнитотерапевтического аппарата типа «Аврора МК-01». Дополнительно требуется диагностическая аппаратура. Структура лечебно-диагностического комплекса может быть представлена в виде, показанном на рис.

Рис. Структура лечебно-диагностического комплекса

Минимальный набор диагностической аппаратуры должен в соответствии с 5.5, 5.6 включать кардиомонитор, реограф, измеритель артериального давления, измеритель температуры кожного покрова (термометр).

Организационно в состав обслуживающего персонала комплекса целесообразно включить врача-физиотерапевта, медицинскую сестру, а также инженера-электроника.

Методологическое обеспечение включает стандартный набор методик лечения и диагностики в зависимости от вида заболеваний, индивидуальных особенностей пациента и стадии заболеваний.

Каждая методика лечения включает вид конфигурации магнитного поля (КМП), таблицу интенсивностей, направления векторов магнитного поля, частоту тактов, а также длительность и число процедур. Диагностическая методика содержит перечень измеряемых параметров и порядок осуществления измерений. Врач назначает методику, а медицинская сестра в соответствии с этой методикой отпускает процедуры. Она проводит диагностические измерения до, во время и после сеанса, помещает пациента в магнитоскан, включает аппарат и следит за выполнением процедуры в течение заданного времени. Она может временно прервать сеанс для проведения диагностических измерений, если это определено в методике. По завершению процедуры медсестра вновь выполняет диагностические измерения. Результаты диагностических измерений должны быть обязательно зафиксированы на специальном бланке. Примерная форма бланка показана в табл.

 

Компьютеризированный лечебно-диагностический комплекс


Следующим шагом в направлении повышения эффективности магнитотерапии является создание лечебно-диагностического комплекса высшего уровня, а именно автоматизированного рабочего места врача-специалиста (АРМВС). АРМВС освобождает медицинский персонал от рутинной работы по ручному измерению физиологических параметров организма больного, по их обработке и документированию, по выбору оптимальной методики лечебного воздействия. Повышение уровня автоматизации технологии диагностики и лечения открывает новые возможности не только в практике лечения, но и при проведении исследований по выработке принципиально новых подходов и решений. Структурная схема АРМВС, который может использоваться в качестве компьютеризированного лечебно-диагностического комплекса, показана на рис. 6.2.

Основой АРМВС служит персональный компьютер (ПК), как правило, IBM-совместимый. Сигналы от диагностической системы поступают на лабораторный интерфейс. В этом интерфейсе аналоговые сигналы преобразуются в цифровую форму. Оцифрованные сигналы обра батываются компьютером, записываются на диск и далее их можно вывести на экран, принтер или плоттер.

На основе анализа текущей диагностической информации и данных, хранящихся в базе данных компьютера, врач, используя возможности экспертной системы, установленной на компьютере, формирует методику магнитного воздействия, которая в той или иной форме поступает на блок управления аппарата «Аврора», создавая требуемую конфигурацию магнитного поля.

Рис. Структура компьютеризированного лечебно-диагностического комплекса

При наличии помехозащищенных измерительных каналов целесообразно вести мониторинг физиологических параметров пациента с целью оперативного подбора наиболее рациональной КМП, отвечающей индивидуальным особенностям больного.

Подключение персонального компьютера обеспечивает более эффективное применение лечебно-диагностического комплекса. Резко сокращаются затраты времени на ведение медицинской документации. Принимая во внимание то, что врачам удобнее всего иметь дело с теми средствами, с которыми они уже знакомы, программа ПК должна воспроизводить на экране карты показателей и прочие формы, которыми повседневно пользуются медики.

Снабженный соответствующими лабораторными интерфейсами, ПК может осуществлять контроль за состоянием пациента, управление по-леформирутощими индукторами, сбор первичных данных с их последующим анализом и принятием решения.

Диагностические сведения, собираемые с пациента во время сеанса (а также за 2 минуты до и через 2 минуты после сеанса), поступают на ПК, за пультом которого располагаются врач и оператор-инженер. Все поступающие сведения обрабатываются специальной программой и в сжатом наглядном виде представляются врачу и оператору. Врач следит за состоянием пациента и вносит необходимые коррективы в работу комплекса.

Методическое программное обеспечение (ПО) предлагается нескольких уровней.

ПО первого уровня имеет базу данных по конфигурациям магнитных полей (КМП) и их параметрам и базу данных по пациентам. Последняя формируется по образу бланка, представленного в табл., поэтому отпадает необходимость в работе с бумагами. Результаты диагностики в каждом сеансе заносятся в базу данных избирательно для каждого пациента автоматически. Кроме этого, ПО первого уровня имеет программу обработки диагностических сведений для выявления трендов и программу наглядного отображения процесса воздействия и лечения.

База данных КМП и их параметров включает все стандартные методики, наработанные на практике, и формируется в пакеты в зависимости от вида заболеваний, индивидуальных особенностей и стадии заболеваний.

Выбирается КМП в соответствии с пирамидальным меню, как это показано на рис.

База данных КМП непрерывно пополняется новыми, либо более эффективными КМП, либо для новых видов заболеваний, либо полнее учитывающими индивидуальные особенности пациента. Они разрабатываются в специальных кабинетах, имеющих персонал более высокого профессионального уровня и снабженных аппаратным, программным и математическим обеспечением более высоких уровней.

Рис. Пирамидальное меню для выбора КМП

ПО второго уровня, во-первых, полностью реализует задачи первого уровня и, во-вторых, дает возможность ликвидировать имеющиеся стандартные методики и создавать новые. При этом врач, работающий с ПО второго уровня, должен получить дополнительный сертификат обучения с оценкой знаний и умений в области магнитотерапии выбранных им заболеваний.

ПО третьего уровня, включая все возможности первого и второго уровней, будет снабжено дополнительно экспертной системой и математической моделью воздействия магнитных полей на пациента, что позволит замкнуть обратную связь. То есть в зависимости от априорных и текущих диагностических сведений и результатов их обработки ПЭВМ может самостоятельно модифицировать включенную КМП и ее параметры для оптимизации процесса лечения. Система при этом должна обладать элементами искусственного интеллекта, основным кредо которого должно быть поставлено условие «Не навреди». ПО третьего уровня находится на стадии разработки. Естественно, что ПО всех уровней будут постоянно совершенствоваться и улучшаться.

Организационное обеспечение кабинетов осуществляется врачом, оператором-инженером и двумя медицинскими сестрами на смену. Пропускная способность кабинетов находится на уровне 45-50 человек за смену (учитывая время подготовки аппарата перед сеансом, время процедуры и при наличии в кабинете 2-х аппаратов «Аврора МК-01»).

Процесс сбора и обработки данных при проведении лечебно-диагностической процедуры можно условно разбить на три этапа: сбор данных, анализ данных, представление данных (рис.). Для каждого этапа используются специальные программно-аппаратные средства, которые обычно называют подсистемами.

Рис. Этапы сбора и обработки данных

На первом этапе обычно происходит нормализация аналоговых сигналов - усиление, фильтрация, коммутация и т.п. Основной задачей подсистемы, осуществляющей эти операции, является доведение параметров сигналов, получаемых от первичных преобразователей, до значений, применяемых для восприятия используемой подсистемой преобразования данных. В свою очередь последняя выполняет непосредственно аналого-цифровое преобразование аналоговых сигналов.

На втором этапе подсистема обработки данных осуществляет первичный анализ данных по алгоритмам, особенным для каждого диагностического признака. Здесь, как правило, используются методы цифровой фильтрации, анализа в частотной и временной областях, средства матричной алгебры, методы регрессионного анализа и другие статистические методы. В некоторых случаях врач на основе получаемых данных или иной информации имеет возможность активно воздействовать на ход лечебной процедуры, изменяя параметры магнитного поля. Для этих целей служит подсистема управления.

Третий этап предполагает представление полученных в результате обработки параметров физиологического состояния больного в виде графиков, таблиц или диаграмм. На этом этапе происходит как оперативная визуализация, так и документирование полученных результатов.

В АРМВС рассмотренные функции могут различным образом распределяться между программно-аппаратными средствами компьютера и специализированными измерительно-вычислительными средствами.

Например, диагностическая подсистема может быть организована следующим образом. Компьютер соединен по стандартному интерфейсу (IEEE-488.RS-232) с многофункциональными контрольно-диагностическими приборами (кардиограф, реограф, измеритель артериального давления), в которых предусмотрено выполнение не только функций преобразования аналоговых сигналов, но и многих функций анализа, представления данных и формирования сигналов управления. На компьютер в этом случае возлагаются обычно функции общего управления, более детального анализа (вторичной обработки), а также документирования результатов.

Другим вариантом компоновки АРМВС является использование лабораторного интерфейса, выполненного на отдельных модулях расширения, которые устанавливаются в свободные слоты компьютера. Этот вариант, конечно, реализует меньше аппаратных возможностей, чем многофункциональные приборы. Однако сравнительно малая стоимость этого варианта и доступность широкому кругу пользователей в сочетании с гибкой программной реализацией процедур, выполняемых специализированными приборами, делают этот вариант наиболее предпочтительным для построения АРМВС.

В составе АРМВС можно выделить три основных компонента:

аппаратная платформа,

- программное обеспечение,

интеллектуальные средства.

Аппаратное и программное обеспечение - традиционные составные части любой информационно-вычислительной системы, в данном приложении отличаются некоторыми особенностями, которые будут обсуждаться ниже. Столь же важным следует признать и третий компонент - знания и умение работать с аппаратурой и программным обеспечением.

Для того чтобы научиться эффективно эксплуатировать АРМВС, медицинскому персоналу необходимы направленная работа и помощь со стороны инженеров. Как бы ни были хороши аппаратные средства и как бы ни было приспособлено к пользователю программное обеспечение, для приобретения новых знаний требуются время и постоянные усилия.

 

Магнитотерапевтический кабинет


Если имеется несколько МТК или ЛДК, то возникает задача организации оптимальной их работы для обеспечения максимальной пропускной способности. Для решения этой задачи целесообразно все МТК интегрировать в одном кабинете. При этом легче осуществлять планирование загрузки каждого МТК, техническое обслуживание и ремонт. Кроме того, не требуется жесткой привязки конкретного пациента к конкретному МТК, и в случае выхода из строя одного из МТК пациентов можно распределить равномерно между оставшимися комплексами.

Планирование работы МТ кабинета заключается в том, что, с одной стороны, для каждого пациента определяется методика и продолжительность воздействия магнитным полем, число и периодичность сеансов, а с другой - все это должно быть увязано с суммарной пропускной способностью всех МТК. Кроме того, для развития методов магнитотерапевтического воздействия важное значение имеет набор статистики по лечению различных заболеваний.

Нетрудно представить, что при развертывании в кабинете более трех МТК появится много рутинной работы по планированию оптимальной загрузки кабинета и по документированию процесса лечения, т. к. поток пациентов будет весьма значительным.

Данная проблема, в основном, решается, если вместо одного МТК в кабинет ввести АРМВС и все рутинные операции переложить на компьютер, входящий в состав АРМ. В этом случае, во-первых, облегчается этап определения методики лечения для каждого пациента, так как АРМВС может проводить мониторинг по важнейшим физиологическим параметрам, имеет специализированные средства обработки полученной информации и включает в свой состав экспертную систему. Во-вторых, при использовании базы данных, входящей в состав АРМВС, автоматизируются регистратура кабинета, а также сбор и обработка статистики по лечению.

Но при этом возникает проблема совместного использования одного компьютера персоналом различных МТК, что не всегда удобно, а иногда и невозможно. Поэтому для более эффективного использования всех МТК необходим множественный доступ к компьютеру АРМВС и прежде всего к базе данных, расположенной на нем. Эта задача может быть решена организацией в кабинете либо локальной вычислительной сети (ЛВС), либо многопользовательской системы (МПС). Рассмотрим каждый подход и определим, какой и в каком случае является оптимальным для магнитотерапевтического кабинета.

Локальной вычислительной сетью обычно называется некоторое число независимых компьютеров, которые соединены между собой каким-либо коммуникационным оборудованием. При этом прикладное программное обеспечение, работающее на этих компьютерах, должно иметь достаточно простые и быстрые средства передачи данных через имеющееся коммуникационное оборудование. Компьютеры такой сети обычно расположены на небольшом расстоянии друг от друга (порядка 1...5 км). Для работы локальной сети необходимо выполнить следующие действия. Во-первых, соединить компьютеры посредством какой-либо коммуникационной аппаратуры. Во-вторых, запустить на этих компьютерах специальное сетевое программное обеспечение, которое будет выполнять необходимые операции в локальной сети.

Многопользовательская система связывает аппаратные средства в единый комплекс другим способом: к главному компьютеру подсоединяются терминалы «неинтеллектуального» типа (рабочие станции без процессора).

Разница между ЛВС и МПС очевидна. В ЛВС каждая рабочая станция или «узел» - это персональный компьютер со своей операционной системой и собственной копией сетевой ОС. В сети каждый узел принимает участие в обработке информации: чем сложнее сеть, тем более сложным образом взаимодействуют ее узлы. В отличие от ЛВС, в многопользовательской системе рабочая станция не принимает участия в обработке данных. Здесь пользователь работает на недорогом терминале, в котором отсутствуют процессор, дисковые накопители и другие важные узлы персонального компьютера. Вся обработка осуществляется на мощном центральном ПК - главном компьютере. Пользователь обращается к ресурсам главного компьютера и работает с прикладными программами и файлами, находящимися на этой машине постоянно. Каждому пользователю предоставляется свой раздел памяти, находясь в котором он воспринимает работу с главным ПК как взаимодействие с однопользовательской машиной. Создаваемые файлы сохраняются в центральной подсистеме памяти, подключенной к главному компьютеру.

На рис. показана организация магнитотерапевтического кабинета на базе локальной вычислительной сети, а на рис. - на базе многопользовательской системы.

Рис. Организация магнитотерапевтического кабинета на базе локальной вычислительной сети: ПК - персональный компьютер, А - адаптер сети

Рис. Организация магнитотерапевтического кабинета на базе многопользовательской системы: MX - мультиплексор, Т - терминал «неинтеллектуального» типа

магнитотерапевтический лечение импульсный ток

Следует отметить, что возможности ЛВС в магнитотерапевтическом кабинете будут использоваться в незначительном объеме, так как интенсивный обмен данными между отдельными ПК (узлом сети) не требуется, а необходим только централизованный доступ к базе данных и принтеру. Кроме того, отдельные ПК также будут эксплуатироваться крайне неэффективно, поскольку никакой локальной обработки данных не требуется. И последнее замечание касается администрирования и технического обслуживания. Здесь многопользовательские системы обладают явным преимуществом по сравнению с ЛВС. После установки, тестирования и последующего запуска многопользовательская система работает без каких-либо проблем. Задачи диагностики также решаются гораздо проще для системы с одним процессором, чем для сети с множеством процессоров. Многопользовательская система практически не нуждается в администрировании, тогда как для ЛВС требуется ставка системного программиста для поддержания сети в работоспособном состоянии.

Основываясь на вышесказанном, при организации одного магнитотерапевтического кабинета предоставляется целесообразным использовать многопользовательскую систему, применив в качестве главного компьютера ЭВМ, входящую в состав АРМВС. Такая система будет иметь относительно низкие начальные и эксплуатационные расходы и позволит автоматизировать рутинные операции, связанные с ведением регистратуры кабинета, сбором и обработкой статистики по лечению.

Приведем некоторые замечания по построению многопользовательской системы. В зависимости от типа терминала и способа его подключения к главному ПК, в терминале должны быть предусмотрены либо телефонное гнездо RJ-11, либо разъем последовательного порта RS-232. Возможно применение сравнительно дешевых отечественных терминалов. В качестве терминалов могут применяться ПК, оснащенные программами, эмулирующими работу этих устройств, и имеющими интерфейс RS-232. Подключение терминалов к главному компьютеру осуществляется обычно через платы с коммуникационными портами и кабели. Подобные платы различаются по стоимости и сложности, некоторые модели плат содержат до 16 портов. Простейшие платы выполняют лишь коммуникационные функции и используются в качестве обычных последовательных портов. Имеются конструктивные исполнения этих плат с четырьмя и восемью портами. Кроме того, выпускаются «интеллектуальные» коммуникационные платы (например, 4- и 8-пор-товые платы Series II компании Maxpeed), в состав которых входит процессор, управляющий последовательным обменом данных, что позволяет снять часть нагрузки с главного процессора. Недорогой способ подключения терминалов заключается в использовании витой телефонной пары. Некоторые терминалы имеют разъемы последовательного интерфейса RS-232. Они соединяются с помощью кабелей и обычно применяются для подключения модемов и лазерных принтеров. Расстояние между терминалом и главным компьютером может достигать без установки дополнительных повторителей 25...30 м. Кроме аппаратных средств в многопользовательскую систему входит еще системное программное обеспечение. Так как ПО АРМВС работает в среде MS-DOS, то и многопользовательская операционная система, устанавливаемая на главном компьютере, должна быть полностью совместима с этим ПО. Существует несколько многопользовательских ОС, совместимых с MS-DOS: PC-MOS (Компания The Software Link); Concurrent DOS/386 (Digital Research); VM/386 (IGC). Большинство систем допускают подключение 5-10 пользователей, что вполне достаточно для одного кабинета.

В заключение следует отметить, что если в лечебном учреждении, в котором организуется магнитотерапевтический кабинет, уже существует какая-либо разветвленная ЛВС и есть инженерно-технический персонал, обсуживающий ее, то возможно проще и быстрее организовать кабинет как сегмент существующей сети.


Не нашли материал для своей работы?
Поможем написать уникальную работу
Без плагиата!
Без нейросетей!