Налогообложение и бухгалтерский учет расходов при приобретении земельных участков

  • Вид работы:
    Курсовая работа (т)
  • Предмет:
    Бухучет, управленч.учет
  • Язык:
    Русский
    ,
    Формат файла:
    MS Word
    278,02 Кб
  • Опубликовано:
    2014-03-12
Вы можете узнать стоимость помощи в написании студенческой работы.
Помощь в написании работы, которую точно примут!

Налогообложение и бухгалтерский учет расходов при приобретении земельных участков

СОДЕРЖАНИЕ

ВВЕДЕНИЕ

.        СУЩНОСТЬ РАСХОДОВ ПО ПРИОБРЕТЕНИЮ ЗЕМЕЛЬНЫХ УЧАСТКОВ

.1      Понятие, основные положения, учет

.2      Порядок и процедура оформления прав на земельные участки

.        ЗЕМЕЛЬНЫЙ УЧАСТОК В СИСТЕМЕ БУХГАЛТЕРСКОГО УЧЕТА

.1      Приобретение участка в собственность

.2      Приобретение прав аренды

.3      Учет дополнительных объектов на приобретаемом земельном участке

.        ЗЕМЕЛЬНЫЙ УЧАСТОК И ПРАВА НА НЕГО В СИСТЕМЕ НАЛОГОВОГО УЧЕТА

.1      Учет расходов при приобретении земельных участков в собственность

.2      Учет расходов по аренде земельного участка

ЗАКЛЮЧЕНИЕ

БИБЛИОГРАФИЧЕСКИЙ СПИСОК

ВВЕДЕНИЕ

Купля и продажа земли становится в последнее время все более актуальной, независимо от размера земельного участка. Дачные участки, земли под строительство коттеджей, большие земельные участки для инвестирования - об этих вопросах задумывается сейчас все больше людей. Эксперты всё чаще предлагают инвестировать в землю, так как считают, что только в этом случае интересы инвестора максимально защищены, а доход гарантирован.

Земельные участки стали полноценными участниками рыночного оборота. Их активно продают и покупают, что и привело к росту интереса к вопросам, связанным с юридическим оформлением сделок с землей, бухгалтерским и налоговым учетом данного вида приобретений.

Цель данного исследования состоит в изучении подробном особенностей налогообложения и бухгалтерского учета расходов при приобретении земельных участков.

Достижение данной цели предполагает решение следующих задач:

.        Определить сущность земельных расходов;

.        Разобраться в процедуре государственной регистрации прав на земельные участки;

.        Изучить особенности бухгалтерского учета земельных расходов;

.        Изучить особенности налогообложения расходов при приобретении земли;

При подготовке данной работы использовались материалы периодических изданий, юридическая литература, учебная и научная литература по данной теме, материалы информационных систем "Консультант Плюс" и "Гарант".

Данной теме посвящено большое количество статей. Так, например, Д. В. Кислов в своих статьях "Организация выкупает арендуемый земельный участок: как отразить в учете", "Выкуп земельных участков: учет и налогообложение", "Приобретение земельных участков для производственных нужд: юридическое оформление и учет" достаточно полно и подробно раскрывает основные особенности налогового и бухгалтерского учета земельных расходов, приводит большое количество примеров из практической деятельности предприятий.

В статье К. Ю. Татарова "Учет дополнительных объектов на приобретаемом земельном участке" раскрыты особенности бухгалтерского учета приобретаемых земельных участков, имеющих на своей поверхности дополнительные объекты капитального и некапитального характера.

Основные нормативно-правовые акты, используемые при создании работы - Налоговый кодекс РФ, ПБУ 6/01.

Курсовая работа состоит из введения, трех глав, разделенных на параграфы, заключения, библиографического списка и приложений.

Первая глава дает общие понятия о расходах по приобретению земельных участков, рассматривает порядок и процедуру оформления прав на приобретение земли. Вторая глава посвящена рассмотрению особенностей бухгалтерского учета при приобретении земли. В третьей главе разобраны особенности налогового учета.

1. Сущность расходов по приобретению земельных участков

.1 Понятие, основные положения, учет

Основной целью создания и функционирования любой коммерческой организации является извлечение прибыли. Деятельность, направленная на получение доходов, сопряжена с осуществлением организацией разного рода затрат.

Важное место в числе затрат организации всегда занимали и продолжают занимать затраты, связанные с пользованием землей. К ним можно отнести арендную плату, а также расходы по оформлению договора аренды земли (закрепление границ земельного участка, нотариальные услуги и т.д.), стоимость земельного участка при его приобретении в собственность, регистрационные сборы, государственные пошлины и другие аналогичные платежи, произведенные в связи с получением прав на землю, расходы по охране и рекультивации земель и т.д.

Можно отметить, что частично эти затраты носят характер капитальных вложений, а частично являются текущими расходами организации.

Чаще всего затраты, связанные с землей, носят производственный характер, поскольку произведены исключительно в целях осуществления основной деятельности организации. Например, на приобретенном или арендованном участке земли будет построен новый производственный объект, магазин и т.д.

Возможен также вариант использования земли и для непроизводственных целей (строительство объектов социально-культурной сферы для собственных нужд и т.д.).

Согласно ст. 9 Конституции РФ земля может находиться в частной, государственной, муниципальной и других формах собственности.

Ранее, до вступления в силу Земельного кодекса РФ, в частной собственности юридических лиц находилась лишь небольшая часть земельных участков. В большинстве своем предприятия и организации, не будучи собственниками земли, являлись ее пользователями. Наиболее широко была распространена аренда земельных участков. При этом арендная плата как одна из форм платного землепользования включалась в состав затрат при формировании себестоимости продукции (работ, услуг).

В настоящее время все более развивается институт купли-продажи земли и многие предприятия и организации направляют свои средства на приобретение в собственность земельных участков.

Поскольку произведенные организацией расходы носят характер капитальных вложений, так как направлены на приобретение объекта недвижимости (земельного участка), в связи с этим возникает ряд вопросов:

. Производится ли единовременное списание расходов по приобретению земельного участка на себестоимость продукции в бухгалтерском учете, и за счет каких источников относить подобные расходы?

. Учитываются ли в целях налогообложения прибыли такие расходы и как их классифицировать в налоговом учете?

Земельные участки в соответствии с п. 1 ст. 130 Гражданского кодекса РФ являются недвижимым имуществом. Право собственности и другие вещные права, ограничения этих прав, их возникновение, переход и прекращение прав на земельные участки подлежат государственной регистрации в едином государственном реестре органами, осуществляющими государственную регистрацию прав на недвижимость и сделок с ней. Основополагающий документ, регулирующий отношения по использованию и охране земель в нашей стране, - Земельный кодекс РФ определяет, что права на земельные участки, находящиеся в собственности граждан и юридических лиц, возникают по основаниям, установленным гражданским законодательством, федеральными законами, и подлежат государственной регистрации. [1, с. 8]

Пунктом 5 ПБУ 6/01 установлено, что для целей бухгалтерского учета земельные участки учитываются в составе ОС. Единицей бухгалтерского учета ОС является инвентарный объект. Причем если объект ОС находится в собственности нескольких организаций, то каждая организация отражает в составе ОС соразмерную долю в общей собственности. Первоначальная стоимость приобретаемого земельного участка (как объекта ОС) определяется в общеустановленном порядке - в сумме фактических затрат.

Пунктом 17 ПБУ 6/01 земельные участки отнесены к объектам, потребительские свойства которых с течением времени не изменяются, поэтому амортизации они не подлежат. Кроме того, в п. 43 Методических указаний по учету ОС разъяснено, что переоценка стоимости земельных участков не допускается. Для отражения хозяйственных операций по приобретению земли в собственность предприятия Планом счетов предусмотрены счет 08-1, на котором аккумулируются фактические затраты на выкуп участков, и счет 01, на котором отражается уже сформированная их стоимость. [2, с. 20]

Налогообложение земельных участков не столь очевидно по сравнению с бухгалтерским учетом. Для целей применения гл. 25 НК РФ такое имущество организации, как земля, также соответствует определению основного средства - это часть имущества, используемого в качестве средств труда для производства и реализации товаров (выполнения работ, оказания услуг) или для управления организацией первоначальной стоимостью более 40 000 рублей. [3, п. 1 ст. 257]. Здесь уместно напомнить, что первоначальная налоговая стоимость приобретаемых объектов ОС формируется по правилам, установленным той же нормой, из расходов непосредственно на их приобретение, сооружение, доведение до состояния, в котором они пригодны для использования. Однако согласно п. 2 ст. 256 НК РФ земля не подлежит амортизации. Вместе с тем законодательством предусмотрено включение стоимости ОС в расходы только путем начисления сумм амортизации. Таким образом, приобретая в собственность земельный участок даже с целью использования в деятельности, приносящей доходы, необходимо помнить, что организация не сможет погасить его стоимость посредством амортизационных отчислений. [4, с. 36]

Стоимость земельного участка, приобретенного у коммерческой организации, учитывается в целях налогообложения только в момент его реализации. Доходы от продажи в данном случае можно уменьшить не только на цену приобретения земельного участка, но и на сумму расходов, связанных с реализацией, в частности на затраты по оценке и обслуживанию участка (пп. 2 и абз. 12 п. 1 ст. 268 НК РФ).

Других оснований для учета расходов на приобретение земли на сегодняшний день у налогоплательщика нет. Прямых норм, которые бы регулировали порядок учета рассматриваемых затрат, Налоговый кодекс РФ не содержит. Амортизировать земельные участки нельзя (п. 2 ст. 256 НК РФ). Также организация не может отнести затраты по приобретению участка к материальным или прочим расходам (Постановление Президиума ВАС РФ от 14.03.2006 N 14231/05).

Статья 264.1 НК РФ устанавливает особый порядок учета затрат по приобретению земельных участков, находящихся в государственной или муниципальной собственности. Однако им вправе воспользоваться только те налогоплательщики, которые заключили договор с 1 января 2007 г. до 31 декабря 2011 г. (п. 5 ст. 5 Федерального закона от 30.12.2006 N 268-ФЗ "О внесении изменений в часть первую и часть вторую НК РФ и в отдельные законодательные акты РФ"). Таким образом, расходы по договорам приобретения земельного участка из государственной или муниципальной собственности, которые заключены после 01.01.2012 г., признаются в момент последующей реализации такого участка.

1.2 Порядок и процедура оформления прав на земельные участки

Механизм оформления прав на земельные участки, занятые зданиями (сооружениями), их собственниками состоит из нескольких этапов.

Первый этап - подача заявления в исполнительный орган власти о предоставлении участка на соответствующем праве (собственности, аренды).

Второй этап - принятие исполнительным органом власти решения о предоставлении (непредоставлении) земельного участка на соответствующем праве.

Третий этап - государственная регистрация соответствующего права (договора аренды).

В ходе оформления сделки по купле-продаже земельного участка стороны заключают соответствующий договор, где оговаривают все существенные условия сделки (Приложение 1). К договору прикладывается акт приема-передачи участка, который подтверждает то, что данное имущество фактически передано от одной стороны к другой. Эти и все другие необходимые документы подаются в орган, осуществляющий регистрацию. То есть получается, что момент передачи участка и узаконивание прав на актив не совпадают по времени. Первоначально участок передается покупателю, и только потом, позже, происходит узаконивание прав на него.

Пункт 2 ст. 551 ГК РФ гласит, что исполнение договора продажи недвижимости сторонами до государственной регистрации перехода права собственности не является основанием для изменения их отношений с третьими лицами. До государственной регистрации перехода права собственности покупатель не вправе распоряжаться данным имуществом, поскольку право собственности формально сохраняется за продавцом. Однако и продавец после передачи недвижимого имущества покупателю, но до государственной регистрации перехода к тому права собственности, также не вправе распоряжаться этим имуществом. Дело в том, что указанное имущество служит предметом исполненного продавцом обязательства, возникшего из договора продажи, а покупатель является его законным владельцем. В случае заключения нового договора об отчуждении ранее переданного покупателю имущества продавец несет ответственность за его неисполнение. Иначе говоря, с момента передачи земли до момента государственной регистрации сделки распоряжаться земельным участком не вправе ни одна из сторон, а вот право пользования земельным участком будет у покупателя, так как участок передан ему по акту приема-передачи.

Государственная регистрация прав проводится на основании заявления правообладателя, сторон договора или уполномоченного им (ими) на то лица при наличии у него нотариально удостоверенной доверенности, если иное не установлено федеральным законодательством. Если продавцом участка является физическое лицо, то оно предъявляет документ, удостоверяющий его личность, а представитель физического лица, кроме того, нотариально удостоверенную доверенность, подтверждающую его полномочия, если иное не установлено федеральным законом. Лицо, имеющее право действовать без доверенности от имени юридического лица, предъявляет документ, удостоверяющий его личность, учредительные документы юридического лица или нотариально удостоверенные копии учредительных документов юридического лица, а представитель юридического лица, кроме того, документ, подтверждающий его полномочия действовать от имени данного юридического лица, или нотариально удостоверенную копию этого документа.

Основаниями для государственной регистрации наличия, возникновения, прекращения, перехода, ограничения (обременения) прав на недвижимое имущество и сделок с ним в первую очередь будут являться договоры и другие сделки в отношении недвижимого имущества, совершенные в соответствии с законодательством, действовавшим в месте расположения объектов недвижимого имущества на момент совершения сделки.

Однако недостаточно предоставить в орган регистрации соответствующее заявление, к которому прилагается договор купли-продажи, акт приема-передачи участка. Для того чтобы осуществить сделку с землей, необходимо, чтобы данный земельный участок можно было идентифицировать, иметь возможность отличать его от других участков. Для этого нужно, чтобы земельному участку органом, осуществляющим деятельность по ведению государственного земельного кадастра, был присвоен кадастровый номер.

Таким образом, обязательным приложением к документам, необходимым для осуществляемой государственной регистрации прав на земельный участок, будет являться кадастровый план земельного участка, удостоверенный органом, осуществляющим деятельность по ведению государственного земельного кадастра. Представления данных планов не требуется, если кадастровый план данного земельного участка ранее уже представлялся и был помещен в соответствующее дело правоустанавливающих документов.

Для государственной регистрации прав на земельный участок необходимо наличие квитанции об уплате госпошлины. Если по каким-то причинам одна из сторон договора уклоняется от госрегистрации прав, то в этом случае переход права собственности регистрируется на основании решения суда, вынесенного по требованию другой стороны. Убытки, возникшие в результате приостановления государственной регистрации прав, несет уклоняющаяся сторона.

Важной особенностью процесса госрегистрации является то, что государственная регистрация перехода права на объект недвижимого имущества (а также сделки с данным объектом) возможна только при наличии государственной регистрации ранее возникших прав на указанный объект [5, п. 2 ст. 13].

То есть права на недвижимость, возникшие до вступления Федерального закона "О государственной регистрации прав на недвижимое имущество и сделок с ним" в силу, признаются действительными и не требуют дополнительной регистрации. Но если планируется совершение сделки с недвижимостью, ранее возникшие права должны быть зарегистрированы в государственном реестре с получением свидетельства.

Рассмотрим следующую ситуацию: юридическое лицо имеет земельный участок, учредители юридического лица приняли решение продать этот земельный участок, был найден покупатель. Чтобы совершить оговоренную сделку, предприятию-продавцу пришлось зарегистрировать первоначально права на земельный участок. Получив свидетельство о государственной регистрации, подтверждающее наличие права на землю, продавец совместно с покупателем уже может представить на регистрацию документы, подтверждающие переход права собственности на этот участок.

Рассмотрим другую ситуацию: между продавцом предприятия и покупателем достигнуто соглашение о продаже земельного участка. При этом продавец не зарегистрировал надлежащим образом свои права на данный земельный участок. Обе стороны сделки обратились в регистрирующий орган с заявлением о государственной регистрации прав на эту землю, имея целью зарегистрировать права на объект недвижимости - землю - сразу на покупателя. Регистрирующим органом будет отказано в регистрации по причине отсутствия регистрации ранее возникших прав на эту землю у продавца.

Федеральная регистрационная служба в даваемых ей разъяснениях указывает на то, что возможность регистрации прав на земельный участок сразу на покупателя исключена. [3, с. 11]

2. Земельный участок в системе бухгалтерского учета

.1 Приобретение участка в собственность

Согласно п. 5 ПБУ 6/01 приобретенный в собственность земельный участок подлежит учету в составе основных средств.

Следует отметить, что земельный участок - специальный объект основных средств, потребительские свойства которого с течением времени не изменяются. Поэтому земля амортизации не подлежит [5, п. 17]

Первоначальной стоимостью земельного участка признается сумма фактических затрат организации на приобретение этого основного средства, за исключением налога на добавленную стоимость и иных возмещаемых налогов [5, п. 8].

Таким образом, первоначальная стоимость земельного участка при приобретении его за плату складывается из следующих затрат: суммы уплаченной продавцу; сбора за регистрацию права собственности на земельный участок; расходов на информационные услуги; расходов на консультационные услуги, связанные с приобретением земли; вознаграждение, уплаченное посреднику и так далее.

Затраты организации на приобретение объектов, которые впоследствии будут приняты к учету в составе основных средств отражаются по дебету счета 08 "Вложения во внеоборотные активы" с последующим отнесением в дебет счета 01 "Основные средства" на дату принятия основных средств к учету.

Таким образом, бухгалтерское законодательство не позволяет списывать на себестоимость продукции (работ, услуг) затраты в момент приобретения земельного участка, поскольку они формируют первоначальную стоимость объекта основных средств.

В общем случае стоимость объектов основных средств списывается на затраты в виде амортизационных отчислений, но поскольку на землю амортизация не начисляется, объект для включения в состав расходов и в этом случае отсутствует.

Таким образом, бухгалтерское законодательство вообще не позволяет учесть в составе расходов затраты на приобретение земельного участка.

Для обобщения информации о затратах организации в объекты, которые в последствии будут приняты к бухгалтерскому учету в качестве основных средств, предназначен счет 08 "Вложения во внеоборотные активы" субсчет 08-1 "Приобретение земельных участков" до того момента, пока организация не зарегистрирует право собственности на земельный участок в Едином государственном реестре.

Переход права собственности на земельный участок к покупателю подлежит государственной регистрации в Едином государственном реестре прав учреждениями юстиции [6, п. 1 ст. 130], [6, п. 1 ст. 131], [6, п. 1 ст. 551]. В случаях, когда отчуждение имущества подлежит государственной регистрации, право собственности у приобретателя возникает с момента такой регистрации, если иное не установлено законом [6, п. 2 ст. 223]. После регистрации расходы по приобретению земельного участка списываются со счета 08 "Вложения во внеоборотные активы" субсчет 08-1 "Приобретение земельных участков" на счет 01 "Основные средства".

Учет расчетов организаций с бюджетом по земельному налогу ведется на счете 68 "Расчеты по налогам и сборам", соответствующий субсчет.

Сумма земельного налога, рассчитанная в установленном порядке, отражается налогоплательщиками - организациями по кредиту счета 68 "Расчеты по налогам и сборам", соответствующий субсчет и дебету счетов учета затрат на производство продукции (работ, услуг) и расходов, не связанных с производством (08 "Вложения во внеоборотные активы", 20 "Основное производство", 23 "Вспомогательные производства", 29 "Обслуживающие производства и хозяйства" и другие).

Перечисленные в бюджет суммы налога отражаются в учете по дебету счета 68 "Расчеты по налогам и сборам" и кредиту счета 51 "Расчетные счета".

При переходе права собственности на объект недвижимости, учтенный в составе основных средств, сумма поступления от продажи такого объекта отражается в бухгалтерском учете организации в качестве операционного дохода по кредиту счета 91 "Прочие доходы и расходы", субсчет 91-1 "Прочие доходы", в корреспонденции с дебетом счета 62 "Расчеты с покупателями и заказчиками" [5, п. 31].

Стоимость же выбывающего в результате продажи объекта основных средств подлежит списанию с бухгалтерского учета [5, п. 29].

Балансовая стоимость земельного участка списывается со счета 01 "Основные средства" в дебет счета 91"Прочие доходы и расходы", субсчет 91-2 "Прочие расходы", поскольку является операционным расходом.

ПРИМЕР 2.1:

Предприятие ООО "Фокусник" выкупило у муниципального органа земельный участок, на котором" располагается принадлежащая предприятию недвижимость, за 352180 руб. При этом предприятие воспользовалось услугами специализированного агентства, которое оказало помощь в оформлении необходимой документации на участок. Стоимость этих услуг составила 11800 руб. (в том числе НДС 1800 руб.).

Регистрация права собственности на участок сопровождалась уплатой госпошлины в размере 15000 руб.

Бухгалтер предприятия отразил эти операции следующим образом:

Д-т сч. 60 "Расчеты с поставщиками и подрядчиками",

К-т сч. 51 "Расчетные счета"

352 180 руб.

произведена оплата за приватизированный земельный участок;

Д-т сч. 08 "Вложения во внеоборотные активы",

К-т сч. 60 "Расчеты с поставщиками и подрядчиками"

352180 руб.

отражена стоимость приобретенного земельного участка;

Д-т сч. 68 "Расчеты по налогам и сборам", субсч. "Государственная пошлина",

К-т сч. 51 "Расчетные счета"

7500 руб.

произведена оплата госпошлины за регистрацию прав собственности на приобретенный участок;

Д-т сч. 08 "Вложения во внеоборотные активы",

К-т сч. 68 "Расчеты по налогам и сборам", субсч. "Государственная пошлина"

15000 руб.

сумма госпошлины за регистрацию прав собственности на приобретенный участок включена в первоначальную стоимость приобретенного земельного участка;

Д-т сч. 60 "Расчеты с поставщиками и подрядчиками",

К-т сч. 51 "Расчетные счета"

11 800 руб.

Произведена оплата услуг консалтингового агентства;

Д-т сч. 08 "Вложения во внеоборотные активы",

К-т сч. 60 "Расчеты с поставщиками и подрядчиками"

10000 руб. (11 800 - 1 800)

сумма расходов, связанных с приобретением земельного участка (услуги консалтингового агентства), без учета НДС, включена в первоначальную стоимость приобретенного земельного участка;

Д-т сч. 19 "Налог на добавленную стоимость по приобретенным ценностям",

К-т сч. 60 "Расчеты с поставщиками и подрядчиками"

1 800 руб.

отражена сумма НДС на основании счета-фактуры, полученного от консалтингового агентства;

Д-т сч. 68 "Расчеты по налогам и сборам", субсч. "Расчеты по НДС",

К-т сч. 19 "Налог на добавленную стоимость по приобретенным ценностям"

1 800 руб.

в связи с наличием всех необходимых условий для отнесения НДС к вычету сумма НДС, выставленного поставщиком, отнесена на вычет при расчетах с бюджетом;

Д-т сч. 01 "Основные средства",

К-т сч. 08 "Вложения во внеоборотные активы"

377180 руб. (352180 + 15000 + 10000)

земельный участок отражен в составе основных средств.

 

2.2 Приобретение прав аренды

Не каждая организация располагает средствами для покупки необходимого ей земельного участка. Зачастую земельные участки приходится брать в аренду и только спустя некоторое время выкупать их, постепенно внося деньги.

Нормы гражданского и земельного законодательства предусматривают возможность передачи земельных участков в аренду. Причем договор аренды может предусматривать, что арендованное имущество переходит в собственность арендатора по истечении срока аренды или до его истечения при условии внесения арендатором всей обусловленной договором выкупной цены. Если условие о выкупе арендованного имущества не предусмотрено в договоре аренды, оно может быть установлено дополнительным соглашением сторон, которые при этом вправе договориться о зачете ранее выплаченной арендной платы в выкупную цену. [7]

В договоре аренды (дополнительном соглашении к договору аренды) земельного участка должно быть предусмотрено и условие предоставления имущества в аренду на определенный срок, и размер арендной платы, и условия перехода права собственности на землю к арендатору с указанием выкупной цены участка. (Приложение 2)

Договор аренды с правом выкупа следует рассматривать как смешанный договор, содержащий в себе элементы договора аренды и договора купли-продажи. Следовательно, договор аренды с правом выкупа признается незаключенным в части условия о выкупе, если в этом договоре не содержатся условия, существенные для договора купли-продажи.

В бухгалтерском учете арендованные земельные участки учитываются на забалансовом счете 001 "Арендованные основные средства" в оценке, указанной в договоре аренды.

В будущем, когда выкупленный земельный участок будет принадлежать организации на праве собственности, она сможет учитывать его в составе основных средств. При приобретении участка сумма фактических затрат на приобретение будет накоплена на счете 08 "Вложения во внеоборотные активы", субсчет 1 "Приобретение земельных участков". В момент ввода земельного участка в эксплуатацию будет сделана учетная запись по дебету счета 01 "Основные средства" и кредиту счета 08 [8, c. 24].

Если арендуемый земельный участок выкупается в рассрочку, то организация будет одновременно производить выкупные и арендные платежи за участок. Как это будет отражено в учете, рассмотрим на примере 2.2.

ПРИМЕР 2.2:

Организация взяла в аренду земельный участок сроком на 11 месяцев. Согласованная стоимость земельного участка, взятого в аренду, составляет 1100000 руб. Ежемесячные платежи по договору аренды 115640 руб. без НДС (арендодатель не является плательщиком НДС). Причем 100000 руб. идет в качестве выкупной стоимости земли, а 15640 руб. составляют собственно арендные платежи. В договоре стороны предусмотрели переход права собственности на арендованную землю к арендатору по истечении срока аренды или до его истечения при условии полной выплаты им выкупной цены (1 272 040 руб.).

В бухгалтерском учете были сделаны записи (таблица 2.1)

Таблица 2.1

Журнал учета хозяйственных операций

Содержание хозяйственной операции

Сумма



Дебет

Кредит

отражена на забалансовом учете согласованная стоимость земельного участка, взятого в аренду

1100000 руб.

сч. 001 "Арендованные основные средства"


отражена сумма арендной платы за отчетный месяц

15640 руб.

сч. 20 "Основное производство"

сч. 60 "Расчеты с поставщиками и подрядчиками"

произведен ежемесячный платеж, включающий платежи согласно заключенному договору

115640 руб.

сч. 60 "Расчеты с поставщиками и подрядчиками"

сч. 51 "Расчетные счета"


После полной выплаты суммы, оговоренной договором, в учете делаются записи. (таблица 2.2)

Таблица 2.2

Журнал учета хозяйственных операций

Содержание хозяйственной операции

Сумма

Корреспонденция счетов



Дебет

Кредит

отражен переход права собственности на выкупленный земельный участок

1 100000 руб. (1 000000 руб. • 11 мес.)

сч. 08 "Вложения во внеоборотные активы",

сч. 60 "Расчеты с поставщиками и подрядчиками"

земельный участок отражен в учете в составе основных средств

1 100000 руб.

сч. 01 "Основные средства",

сч. 08 "Вложения во внеоборотные активы"

выкупленный участок списан с забалансового учета

1 100000 руб.


сч. 001 "Арендованные основные средства"



В ситуации, описанной в примере 2.2, плата за аренду земельного участка, используемого для ведения хозяйственной деятельности, отражается в бухгалтерском учете в составе расходов по обычным видам деятельности. В налоговом учете арендные платежи согласно подп. 10 п. 1 ст. 264 НК. РФ должны отражаться в регистре прочих расходов, связанных с производством и реализацией.

Нужно заметить, что признание в налоговом учете расходов на аренду земельных участков во многом зависит от условий и целей такой аренды. Так, например, если участок арендован для строительства объекта основных средств, то расходы на аренду земельного участка, осуществляемые во время строительства объекта основных средств, связаны исключительно с его строительством. Данные расходы подлежат включению в первоначальную стоимость объекта основных средств и списываются в состав расходов, уменьшающих доходы текущего отчетного (налогового) периода путем начисления амортизации в порядке, предусмотренном ст. 259 НК РФ. После окончания строительства расходы на уплату аренды земельного участка уже будут относиться к прочим расходам, связанным с производством и реализацией, при выполнении условий п. 1 ст. 252 НК РФ.

Оформляя договор аренды, необходимо учесть множество нюансов, в том числе на срок, на который заключен договор. Дело в том, что договоры аренды недвижимого имущества (в том числе земельных участков), заключенные на срок более одного года, подлежат государственной регистрации. [7, c. 25]

2.3 Учет дополнительных объектов на приобретаемом земельном участке

Особенностью бухгалтерского учета приобретаемых земельных участков, имеющих на своей поверхности дополнительные объекты любого вида, является необходимость четкого представления дальнейшей перспективы хозяйственного использования приобретаемых объектов у покупателя.

Имеющиеся на земельном участке некапитальные и капитальные строения, а также их части и элементы понимают под термином "дополнительные объекты". Пункт 5 ст. 1 Земельного кодекса РФ определяет единство земельных участков и прочно связанных с ними сооружений. Все строения, расположенные на земельном участке, следуют его судьбе. Это означает, что в случае отчуждения земельного участка право безоговорочного распоряжения дополнительными объектами переходит к новому собственнику земельного участка, за исключением случаев, прямо оговоренных в законодательстве.

Дополнительными некапитальными объектами являются ограждения, бытовки, навесы и прочие подобные объекты, другие сооружения, расположенные в границах земельного участка, а также их части - столбы, плиты, фундаментные блоки. Некапитальный характер подобных объектов обусловливается отсутствием у них фундаментов подземного заложения, а также прочих неразрывных связей, обеспечивающих неразрывность сооружения и земельного участка. Приобретение земельного надела, имеющего подобные объекты, оформляется одним договором купли-продажи, предметом которого указывается земельный участок. Подобная ситуация возникает в учете продавца в случае единовременного списания возведенных дополнительных объектов в момент ввода их в эксплуатацию в предыдущих периодах в качестве активов, срок полезного использования которых менее 12 месяцев. В этом случае стоимость дополнительных некапитальных объектов в договоре купли-продажи отдельной строкой не выделяется и в бухгалтерских регистрах покупателя не отражается. [9]

Дополнительными капитальными объектами признаются категории недвижимого имущества, определяемые в соответствии со ст. 130 ГК РФ и прошедшие процедуру государственной регистрации в местных органах БТИ. Это здания, сооружения, любые другие объекты, имеющие прочно связанный с землей фундамент, а также незавершенное строительство.

При наличии на отчуждаемом участке подобных дополнительных объектов сделки купли-продажи оформляются двумя договорами. Помимо договора купли-продажи собственно земельного участка, параллельно оформляется самостоятельный договор купли-продажи капитального объекта, который также должен пройти процедуру государственной регистрации. Количество договоров в этом случае прямо пропорционально количеству дополнительных объектов.

При заинтересованности покупателя в дополнительных объектах любого вида он принимает их на собственный баланс и организует их коммерческое использование в хозяйственной деятельности. При отсутствии заинтересованности в подобных объектах, покупатель их демонтирует и утилизирует. Затраты на снос дополнительных объектов относятся на фактическую себестоимость возводимой недвижимости, сооружаемой на приобретаемом земельном участке взамен сносимых объектов. Если же застройка приобретаемого участка в дальнейшем не планируется, то стоимость демонтажа дополнительных объектов увеличит фактическую себестоимость приобретения земельного участка. Также затраты на демонтаж увеличивают учетную цену участка при условии его комплексной застройки, при которой распределить данные затраты между возводимыми объектами невозможно.

С учетом значительной стоимости объектов недвижимости решение организации-покупателя о совершении подобного рода сделок должно быть подкреплено внутренними распределительными документами - протоколом общего собрания учредителей, решением совета директоров либо иным аналогичным документом, подтверждающим легитимность подобного приобретения. [10, c. 24]

Учет дополнительных некапитальных объектов

Дополнительные объекты носят некапитальный характер, поэтому в случае их невостребованности в хозяйственной деятельности организации-покупателя затраты по их демонтажу относятся на увеличение учетной стоимости приобретаемого земельного участка (пример 2.3)

ПРИМЕР 2.3:

Организация "Век" приобретает земельный участок для строительства собственной производственной базы. Стоимость участка определена в 2 000 000 руб. На приобретаемом участке имеется временная автомобильная дорога, выложенная железобетонными плитами, а также надземный резервуар, ранее используемый прежним собственником для хранения воды. Стоимость указанных дополнительных объектов, числившихся в учете продавца в качестве оборотных средств и списанных на себестоимость продукции, в договоре купли-продажи отдельно не выделяется.

Организация не планирует хозяйственную эксплуатацию этих объектов, так как они не вписываются в утвержденный генеральный план застройки приобретаемого участка. Более того, они являются помехой для начала его освоения. Принято решение о демонтаже резервуара и разборке автодороги. Работы выполняет специализированная подрядная организация. Стоимость услуг подрядчика составляет 708 000 руб., в том числе НДС (18%) 108 000 руб. Кроме того, за захоронение отходов, полученных от разборки, спецполигону уплачена сумма 200 000 руб. без учета НДС, в качестве услуги, оказываемой органами местного самоуправления на основании ст. 17 Федерального закона от 06.10.2003 N 131-ФЗ (ред. от 30.12.2012) "Об общих принципах организации местного самоуправления в Российской Федерации". Бухгалтерские записи в этом случае:

Д-т сч. 08 "Вложения во внеоборотные активы", субсч. 1 "Приобретение земельных участков",

К-т сч. 60 "Расчеты с поставщиками и подрядчиками"

2 000 000 руб.

отражена стоимость участка по договору купли-продажи под создание собственной производственной базы;

Д-т сч. 08-1 "Приобретение земельных участков",

К-т сч. 60 "Расчеты с поставщиками и подрядчиками"

600 000 руб.

отражена стоимость услуг подрядной организации по демонтажу дополнительных сооружений. На основании п. 12 ПБУ 6/01 "Учет основных средств" в первоначальную стоимость приобретаемых объектов включаются все затраты, направленные на приведение приобретаемого объекта основных средств в состояние, пригодное к эксплуатации. Разборка временной автодороги и демонтаж резервуара являются затратами, связанными с расчисткой строительной площадки (земельного участка) и подготовкой ее к последующему освоению;

Д-т сч. 19 "Налог на добавленную стоимость по приобретенным ценностям", субсч. 4 "НДС при оказании услуг",

К-т сч. 60 "Расчёты с поставщиками и подрядчиками"

108000 руб.

выделен НДС из стоимости услуг подрядной организации;

Д-т сч. 08-1 "Приобретение земельных участков",

К-т сч. 76 "Расчеты с разными дебиторами и кредиторами"

200 000 руб.

отражена стоимость услуг спецполигона по захоронению строительных отходов от демонтажа дополнительных сооружений;

Д-т сч. 01 "Основные средства", субсч. "Земельные участки",

К-т сч. 08-1 "Приобретение земельных участков"

2 800 000 руб. (2 000 000 + 600 000 + 200 000)

принятие земельного участка к учету в качестве объекта основных средств на основании п. 5 ПБУ 6/01 после государственной регистрации;

Д-т сч. 68 "Расчеты по налогам и сборам", субсч. "НДС",

К-т сч. 19 "Налог на добавленную стоимость по приобретенным ценностям", субсч. 4 "НДС при оказании услуг"

принят к зачету НДС, уплаченный подрядной организации, на основании счета-фактуры продавца;

Д-т сч. 60 "Расчеты с поставщиками и подрядчиками",

К-т сч. 51 "Расчетные счета"

2 000 000 руб.

перевод денежных средств продавцу земельного участка;

Д-т сч. 60 "Расчеты с поставщиками и подрядчиками",

К-т сч. 51 "Расчетные счета" 708 000 руб. перевод денежных средств подрядчику;

Д-т сч. 76 "Расчеты с разными дебиторами и кредиторами",

К-т сч. 51 "Расчетные счета"

200 000 руб.

оплата спецполигону за захоронение отходов демонтажа.

Учет дополнительных капитальных объектов

В этом варианте приобретаемые вместе с земельным участком дополнительные объекты, имеющие фундаментальные основания, первоначально планируются покупателем к собственному хозяйственному использованию. При этом возможны два варианта.

Первый вариант - земельный участок с имеющимися дополнительными капитальными объектами приобретается исключительно для их сноса, расчистки участка и строительства на их месте нового объекта. Основной целью покупки является получение права собственности на земельный участок.

Второй вариант - в качестве дополнительного капитального объекта выступает объект незавершенного строительства. Покупатель преследует цель получить права собственности на недостроенный объект для его возведения. Здесь объектами договоров купли-продажи являются отдельно земельный участок, отдельно незавершенное строительство, а также проектно-сметная документация. При условии непрерывности строительно-монтажного процесса, осуществляемого на приобретаемом земельном участке, возникает необходимость корректировки договоров строительного подряда, заключенного прежним собственником с подрядной организацией (пример 2.4).

ПРИМЕР 2.4:

Организация "Олимп" приобретает в собственность земельный участок в черте города стоимостью 5000000 руб. под строительство многоуровневого паркинга. Однако на приобретаемом участке находятся остатки двухэтажного сгоревшего магазина, ранее числившегося в учете продавца в качестве объекта основных средств, стоимость которого определена бывшим собственником в сумме 1180000 руб., в том числе НДС, и переуступается покупателю по отдельному договору купли-продажи. Стоимость демонтажа определена специализированной организацией в сумме 944000 руб., в том числе НДС (18 %) 144000. В учете сделаны записи:

Д-т сч. 08-1 "Приобретение земельных участков"

К-т сч. 60 "Расчеты с поставщиками и подрядчиками"

5000000 руб.

Отражена стоимость участка по договору купли-продажи;

Д-т сч. 01 "Основные средства", субсч. "Земельные участки"

К-т сч. 08-1 "Приобретение земельных участков"

5000000 руб.

Принятие земельного участка к учету после государственной регистрации.

На месте сгоревшего магазина предполагается строительство паркинга. Таким образом, затраты, связанные со сносом, включаются в себестоимость его строительства на основании п. 12 ПБУ 6/01.

Приобретаемые остатки здания вместе с земельным участком, на котором они расположены, в учете покупателя не признаются объектами основных средств и не участвуют в формировании налогооблагаемой базы по налогу на имущество организаций. Следовательно, стоимость приобретенных дополнительных капитальных сооружений и затрат по их демонтажу самостоятельного объекта основных средств в учете покупателя не формируют. Данные затраты необходимо аккумулировать на счете 08 "Вложения во внеоборотные активы" вместе с другими затратами по возведению паркинга. По окончании процесса строительства свуммарная величина затрат будет списана единовременно в дебет счета 01 "Основные средства":

Д-т сч. 08 "Вложения во внеоборотные активы", субсч. 4 "Строительство объектов основных средств (паркинга)",

К-т сч. 60 "Расчеты с поставщиками и подрядчиками"

1000000 руб.

Отражена стоимость остатков магазина, приобретенных по договору купли-продажи;

Д-т сч. 08 "Вложения во внеоборотные активы", субсч. 4 "Строительство объектов основных средств (паркинга)",

К-т сч. 76 "Расчеты с разными дебиторами и кредиторами"

800000 руб.

Отражена стоимость демонтажа, выполненного подрядной специализированной организацией;

Д-т сч. 19 "Налог на добавленную стоимость по приобретенным ценностям", субсч. 1 "НДС при строительстве объектов ОС (паркинга)",

К-т сч. 60 "Расчеты с поставщиками и подрядчиками"

180000 руб.

Выделен НДС из стоимости продаваемой недвижимости (остатков магазина).

Услуги предполагаемого к строительству объекта - паркинга подлежат обложению НДС на общих основаниях. Следовательно, НДС, уплаченный продавцу в составе цены дополнительного капитального сооружения, следует учитывать отдельно:

Д-т сч. 19 "Налог на добавленную стоимость по приобретенным ценностям", субсч. 1 "НДС при строительстве объектов ОС (паркинга)",

К-т сч. 60 "Расчеты с поставщиками и подрядчиками"

144000 руб.

Выделен НДС со стоимости демонтажа;

Д-т сч. 68 "Расчеты по налогам и сборам", субсч. "НДС",

К-т сч. 19 "Налог на добавленную стоимость по приобретенным ценностям", субсч. 1 "НДС при строительстве объектов ОС (паркинга)"

180000 руб.

Принят к вычету НДС, уплаченный продавцу;

Д-т сч. 68 "Расчеты по налогам и сборам", субсч. "НДС",

К-т сч. 19 "Налог на добавленную стоимость по приобретенным ценностям", субсч. 1 "НДС при строительстве объектов ОС (паркинга)"

144000 руб.

Принят к вычету НДС, уплаченный в составе стоимости демонтажа;

Д-т сч. 60 "Расчеты с поставщиками и подрядчиками"

К-т сч. 51 "Расчетные счета"

6180000 руб. (5000000+1000000 - 180000)

Оплата продавцу земельного участка и остатков магазина;

Д-т сч. 60 "Расчеты с поставщиками и подрядчиками"

К-т сч. 51 "Расчетные счета"

944000 руб.

Оплата демонтажа.

Принципиально иная ситуация возникает при покупке земельного участка с незавершенным строительством в целях его дальнейшего завершения. На основании ст. 219 Гражданского кодекса РФ перед сделкой купли-продажи объекта незавершенного строительства данный объект должен пройти процедуру государственной регистрации. [8, 24] Рассмотрим данную ситуацию на примере 2.5.

ПРИМЕР 2.5:

Организация "Монтаж" приобретает земельный участок с незавершенным капитальным строительством - вырытым котлованом и заложенным фундаментом торгового центра. При этом "Монтаж" планирует продолжить возведение центра и в последующем начать его коммерческую эксплуатацию. Вместе с незавершенным объектом продавец передает ООО "Монтаж" всю проектно-сметную документацию, необходимую для продолжения процесса строительства. Общая стоимость приобретения составляет 17700000 руб., в том числе НДС (18%) 2700000 руб. Для упрощения примера бухгалтерские записи, отражающие приобретение земельного участка, не рассматриваются, так как они аналогичны примерам 1 и 2.

Затраты на строительно-монтажные работы, не оформленные актами приема-передачи основных средств и иными документами (включая документы, подтверждающие государственную регистрацию объектов недвижимости в установленных законодательством случаях), относятся к незавершенным капитальным вложениям. Таким образом, приобрететние объектов незавершенного строительства в соответствии с Планом счетов учитывается на счете 08 "Вложения во внеоборотные активы":

Д-т сч. 08 "Вложения во внеоборотные активы",

субсч. 4 "Строительство объектов основных средств (торговый центр)",

К-т сч. 60 "Расчеты с поставщиками и подрядчиками"

15000000 руб.

отражена стоимость приобретенного объекта незавершенного строительства.

Таким образом, сформированная в соответствии с текущим уровнем рыночных цен на объекты недвижимости стоимость незавершенного строительства является первым слагаемым в предстоящих затратах по возведению торгового центра;

К-т сч. 60 "Расчеты с поставщиками и подрядчиками"

2700 000 руб.

выделен НДС из стоимости объекта;

Д-т сч. 60 "Расчеты с поставщиками и подрядчиками",

К-т сч. 51 "Расчетные счета"

17 700 000 руб.

перевод денежных средств бывшему собственнику;

Д-т сч. 68 "Расчеты по налогам и сборам", субсч. "НДС",

К-т сч. 19 "Налог на добавленную стоимость, по приобретенным ценностям", субсч. 1 "НДС при строительстве объектов ОС (торговый центр)"

2 700 000 руб.

подлежат вычету суммы налога, предъявленные налогоплательщику при приобретении им объекта незавершенного строительства на основании п. 6 ст. 171 НК РФ.

Аналогичным образом происходит учет затрат на достройку торгового центра до момента предъявления его государственной комиссии и прохождения процедуры государственной регистрации.

Данная ситуация относится к случаям приобретения и достройки объекта незавершенного строительства для ведения собственной хозяйственной деятельности организации-покупателя. [10, с. 24]

Рассмотрим также ситуацию, когда объект приобретается и достраивается для последующей перепродажи (пример 2.6).

ПРИМЕР 2.6:

Организация "Монтаж" приобретает земельный участок и недостроенный объект для перепродажи по окончании процесса строительства. Стоимость земельного участка определена в 5 000 000 руб., кадастровая оценка приобретенного участка - 500 000 руб. Стоимость приобретения незавершенного Строительства составляет 17700000 руб., в том числе НДС (18 %) 2 700 000 руб. В последующем планируется перепродажа завершенного строительством торгового центра вместе с земельным участком. В учете сделаны записи:

Д-т сч. 41 "Товары", субсч. "Земельные участки",

К-т сч. 60 "Расчеты с поставщиками и подрядчиками"

5 000 000 руб.

отражена стоимость земельного участка по договору купли-продажи;

Д-т сч. 41 "Товары", субсч. "Торговый центр",

К-т сч. 60 "Расчеты с поставщиками и подрядчиками"

15000000руб.

отражена стоимость приобретенного объекта незавершенного строительства.

Объект приобретается для последующей перепродажи, что исключает возможность его учета на счете 01 "Основные средства". Между тем необходимо помнить, что независимо от перспективы дальнейшей реализации и способов учета права ООО "Монтаж" на земельный участок и незавершенное строительство должны быть зарегистрированы в соответствии с Гражданским кодексом РФ;

Д-т сч. 19 "Налог на добавленную стоимость по приобретенным ценностям", субсч. 1 "НДС при строительстве объектов ОС (торговый центр)",

К-т сч. 60 "Расчеты с поставщиками и подрядчиками"

2700000руб.

выделен НДС из стоимости незавершенного строительства, выступающего в качестве товара;

Д-т сч. 68 "Расчеты по налогам и сборам", субсч. "НДС",

К-т сч. 19 "Налог на добавленную стоимость по приобретенным ценностям", субсч. 1 "НДС при строительстве объектов ОС (торговый центр)"

2 700 000 руб.

подлежат вычету суммы налога, предъявленные налогоплательщику при приобретении им товаров для перепродажи, на основании п. 6 ст. 171 НК РФ.

Все последующие затраты, связанные с возведением торгового центра, его отделкой, подключением к действующим сетям и прочим, подлежат отражению на счете 41 "Товары":

Д-т сч. 41 "Товары", субсч. "Торговый центр",

К-т сч. 68 "Расчеты по налогам и сборам", субсч. "Земельный налог"

10000 руб. (500000 • 2%).

Являясь собственником земельного участка, ООО "Монтаж" начисляет земельный налог с кадастровой оценки земельного участка. Сумма земельного налога отнесена на увеличение учетной цены объекта.

Процесс аккумулирования затрат следует считать оконченным в момент получения организацией свидетельства на право собственности на возведенное здание. После этого сальдо по счету 41 "Товары", субсчет "Торговый центр" будет представлять собой фактическую себестоимость торгового центра. Учет последующей реализации и определение финансового результата всего проекта в целом аналогично учету торговых операций. [10, с. 28]

3. Земельный участок и права на него в системе налогового учета

.1 Учет расходов при приобретении земельных участков в собственность

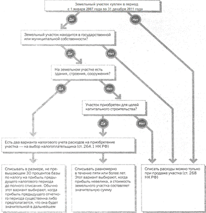
Для учета затрат на покупку земельного участка ст. 264.1 НК РФ предусмотрен особый порядок. Чтобы списать в расходы сумму покупки, участок должен соответствовать определенным критериям.

Затраты на покупку участка можно учитывать, если одновременно выполняется два основных требования, а именно:

·        участок приобретен из муниципальных или федеральных земель, то есть у государства (ст. 264.1 НК РФ). Продавцами таких участков обычно выступают органы исполнительной власти или местного самоуправления, которые уполномочены ими распоряжаться;

·        договор купли-продажи участка заключен в период с 1 января 2007 года по 31 декабря 2011 года (п. 5 ст. 5 Федерального закона от 30.12.2006 № 268-ФЗ).

Договор купли-продажи земельного участка считается заключенным с момента его подписания (если только иное прямо не предусмотрено в самом договоре), а не с даты государственной регистрации перехода права собственности на земельный участок. Если договор подписан на дату, не попадающую в интервал с 1 января 2007 года по 31 декабря 2011 года, то расходы на покупку земли списать нельзя (письма Минфина России от 26.06.2007 № 03-0306/1/403, ФНС России от 16.10.2009 № 3-2-09/209). Такие ограничения по срокам предусматривает п. 5 ст. 5 Федерального закона № 268-ФЗ.

Кроме того, участок, приобретенный у государства в указанном интервале времени, должен соответствовать хотя бы одному из двух условий:

·        на участке находятся здания или сооружения;

·        участок приобретается для капитального строительства объектов основных средств.

При этом организация не может купить государственный или муниципальный участок, на котором находится строение, если она не является собственником этого строения (абз. 2 п. 1 ст. 36 Земельного кодекса РФ, п. 5 постановления Пленума ВАС РФ от 24.03.2005 № 11). В связи с этим для подтверждения расходов на приобретение такой земли покупатель должен располагать свидетельством о праве собственности на недвижимые объекты.

Земельные участки для строительства предоставляются организациям либо с предварительным согласованием мест размещения объектов строительства, либо без такого согласования. В первом случае участок предоставляется в аренду и может быть приобретен в собственность только после окончания строительства.

Участки под застройку без предварительного согласования мест размещения объектов предоставляются в собственность организаций только в следующих случаях:

·        в отношении земельного участка утверждены градостроительная документация о застройке, правила застройки и землепользования. При этом объекты строительства должны быть размещены на земельном участке в соответствии с такими правилами;

·        земельный участок предоставляется для жилищного строительства.

Указанные земельные участки предоставляются в собственность организаций исключительно на торгах, конкурсах, аукционах. [12]

Для документального подтверждения расходов на покупку земельного участка на торгах покупателю необходимо иметь протокол о результатах торгов, договор купли-продажи земельного участка, заключенный по итогам торгов. При этом в данных документах должно быть указано, что земельный участок предназначен для целей строительства.

Если впоследствии организация не осуществит строительство на приобретенной для этих целей земле, то все расходы по ее покупке, учтенные при исчислении налога на прибыль, необходимо будет восстановить. [13]

Общая схема действий при списании расходов на приобретение земельного участка представлена на рис. 3.1.

Рисунок 3.1 Схема списания расходов на приобретение земельных участков

Учитывать расходы на приобретение прав на земельные участки можно с момента подтверждения факта подачи документов на регистрацию права собственности на землю. Таким подтверждением является расписка территориального органа Федеральной регистрационной службы о получении документов на государственную регистрацию прав с указанием даты их представления [3, п.п. 2 п. 3 ст. 264.1], [14, п. 6].

В соответствии с п.п. 22 п. 1 ст. 333.33 НК РФ за государственную регистрацию перехода права собственности на земельный участок к юридическому лицу (покупателю) уплачивается государственная пошлина в размере 15 000 руб. В бухгалтерском учете уплачиваемая государственная пошлина включается в первоначальную стоимость земельного участка, соответственно государственная пошлина в расходах учтена не будет, тогда как в целях налогообложения прибыли она признается прочим расходом.

Помимо этого расходы на покупку земельного участка будут учитываться в целях налогообложения прибыли, но не учитываются в бухгалтерском учете (поскольку не начисляется амортизация). Поэтому в бухгалтерском учете возникают постоянные разницы, приводящие к образованию постоянных налоговых активов. Постоянные налоговые активы отражаются по дебету счета 68 "Расчеты по налогам и сборам" и кредиту счета 99 "Прибыли и убытки" на отдельном субсчете.

По договорам, заключенным в период с 1 января 2007 г. по 31 декабря 2011 г. действует ст. 264.1 НК РФ, которая разрешает учитывать в налоговом учете расходы на приобретение земли у муниципальных и государственных органов для осуществления строительства объектов основных средств на этих участках. Также данная статья разрешила принимать при расчете налога на прибыль и расходы на приобретение земельных участков, на которых уже находятся объекты основных средств. При этом ст. 264.1 НК РФ не просто оговаривает возможность принятия расходов на приобретение земельных участков, а устанавливает особый порядок для учета таких затрат, а точнее, предлагает налогоплательщикам альтернативу между двумя вариантами учета данных расходов. [15, c. 26]

Вариант 1: расходы на приобретение права на земельные участки включаются в состав прочих расходов, связанных с производством и (или) реализацией, равномерно в течение срока, который определяется налогоплательщиком самостоятельно и не должен быть менее пяти лет.

Как определяются расходы на приобретение участка земли в данном случае, рассмотрим на примере 3.1.

ПРИМЕР 3.1:

В 2010 году хозяйственное общество на конкурсе выкупило у муниципального органа земельный участок стоимостью 3 425 000 руб. При этом общество понесло и дополнительные расходы, связанные с приобретением данного участка, а именно:

·        расходы на консультации по оформлению пакета документов, необходимого для представления на конкурс, в размене 8 000 руб. (без НДС);

·        расходы по оплате юридических услуг по оформлению документов для получения свидетельства о праве собственности на приобретенную землю в размере 9 420 руб.

Первоначальная стоимость участка в бухгалтерском учете составила

3 457 420 руб. (3 425 000 + 15 000 + 17 420)

В налоговом учете данные расходы будут списаны по-другому. В соответствии с подп. 14 и 15 п. 1 ст. 264 НК РФ расходы на юридические и информационные услуги, а также расходы на консультационные и иные аналогичные услуги признаются прочими расходами, связанными с производством и (или) реализацией. Такие расходы в налоговом учете не подлежат включению в первоначальную стоимость амортизируемого актива и должны списываться единовременно в периоде возникновения, если в договоре не оговорен особый порядок их оказания - в нескольких периодах. Госпошлина также учитывается в составе прочих расходов, связанных с производством и (или) реализацией, и не включается в стоимость актива. [3, подп. 1 п. 1 ст. 264 НК РФ]

Таким образом, первоначальная стоимость земельного участка для целей налогового учета составит 3 425 000 руб.

В налоговом учете будет применен метод равномерного списания. Приказом руководства предприятия срок списания расходов на приобретение данного актива установлен в размере 5 лет (60 мес.). Поэтому в течение пяти лет ежемесячно будет списываться по 57 083,33 руб. (3 425 000 руб./60 мес.)

Вариант 2: расходы на приобретение права на земельные участки включаются в состав прочих расходов, связанных с производством и (или) реализацией, в течение отчетного (налогового) периода в размере, не превышающем 30 % налоговой базы предыдущего налогового периода, до полного признания всей суммы указанных расходов (пример 3.2).

ПРИМЕР 3.2:

Предположим, что в ситуации, описанной в примере 3.1, хозяйственное общество списывает расходы в течение отчетного (налогового) периода в размере, не превышающем 30 % налоговой базы предыдущего налогового периода. В данном случае это составит 1 551 927 руб. (5 173 090 * 30 %). То есть в текущем налоговом периоде в налоговом учете должна быть списана сумма, не превышающая 1 551 927 руб., если величина расходов на приобретение земли больше этого норматива. Эти расходы должна быть списаны равномерно в течение налогового периода.

Ежеквартально в регистре прочих расходов в текущем налоговом периоде будет отражаться по 387 981,75 руб. (1 551 927 руб./4 квартала). А неучтенная сумма - 1 873 073 руб. (3 425 000 руб. - 1 551 927 руб.) должна быть перенесена на следующий налоговый период, в котором будет списываться аналогичным образом - не больше 30 % налогооблагаемой базы прошлого периода до момента полного списания имеющихся расходов.

Для расчета предельных размеров налоговая база предыдущего налогового периода определяется без учета суммы расходов указанного налогового периода на приобретение права на земельные участки.

Выбранный порядок признания расходов должен быть закреплен в учетной политике для целей налогообложения. При выборе первого способа признания расходов следует указать, в течение какого срока будут признаваться такие расходы, а второго - их размер в процентах от налоговой базы предыдущего года. [16, c. 16]

В ряде случаев организации не удастся списать на расходы затраты на приобретение права на земельный участок. В частности, затраты не списать, если:

·        участок приобретен у частных лиц (юридических или физических). Неважно, в какой период и для каких целей был куплен такой участок, затраты на него списать нельзя (письмо Минфина России от 18.03.2011 № 03-03-06/1/151);

·        участок куплен у государства, но договор купли-продажи подписан до 1 января 2007 года или после 31 декабря 2011 года;

·        приобретены земли, находящиеся в собственности у иностранного государства. Так, в письме от 10.06.2009 № 03-03-06/1/386 Минфин напоминает, что включать в расходы можно затраты на земельный участок из земель, находящихся в федеральной собственности, в собственности субъектов РФ, муниципальных образований -поселений, городских округов, муниципальных районов (ст. 264.1 НК РФ, ст. 16-19 ЗК РФ).

Однако возможность учесть в расходах затраты на покупку земли у частных лиц или затраты, произведенные до 2007 года, все же имеется - если такой участок реализовать. При этом доход, полученный от продажи, уменьшается на всю сумму расходов, связанных с приобретением участка (п. 1 ст. 268 НК РФ, письмо Минфина России от 22.04.2010 № 03-03-06/1/282).

3.2 Учет расходов по аренде земельного участка

Право на заключение договора аренды земельного участка, как правило, приобретается в результате торгов (конкурсов, аукционов). Расходы на приобретение такого права принимаются для целей налогообложения (п. 2 ст. 264.1 НК РФ) при условии заключения договора аренды.

В отличие от расходов на приобретение земельных участков в собственность, данные расходы признаются при аренде земельных участков, находящихся не только в государственной и муниципальной, но и в частной собственности. Кроме того, нет ограничения по дате заключения договора, а также признание расходов не ставится в зависимость от вида строительства, которое будет осуществляться (капитальное или жилищное).

Для целей исчисления налога на прибыль порядок признания расходов на приобретение права на земельные участки изложен в пп. 1 п. 3 ст. 264.1 НК РФ. Он аналогичен порядку учета расходов на их покупку. То есть предлагаются те же два варианта, один из которых следует закрепить в приказе об учетной политике.

Вариант 1. Сумма расходов на приобретение права на земельные участки признается расходами отчетного (налогового) периода равномерно в течение срока, который определяется налогоплательщиком самостоятельно и не должен быть менее пяти лет. Соответственно, конкретный срок должен быть закреплен в приказе об учетной политике.

Вариант 2. Сумма расходов на приобретение права на земельные участки признается расходами отчетного (налогового) периода в размере, не превышающем 30% налоговой базы предыдущего налогового периода, до полного признания всей суммы указанных расходов. Конкретный размер процентов, который будет применяться при расчете предельных размеров расходов, следует закрепить в приказе об учетной политике. При этом налоговая база предыдущего налогового периода определяется без учета суммы расходов указанного налогового периода на приобретение права на земельные участки. [17]

Что касается налога на добавленную стоимость, то предоставление права на заключение договора аренды земельного участка, находящегося в муниципальной собственности, не подлежит налогообложению на основании пп. 17 п. 2 ст. 149 НК РФ (сборы, взимаемые государственными органами, органами местного самоуправления, иными уполномоченными органами и должностными лицами при предоставлении организациям и физическим лицам определенных прав).

ПРИМЕР 3.3

ООО "Союз" приобрело на аукционе право на заключение договора аренды земельного участка, находящегося в муниципальной собственности, за 8 400 000 руб. Договор заключен 1 октября 2008 г. сроком на 7 лет. В этом же месяце поданы документы на регистрацию договора аренды.

Вариант 1. В соответствии с учетной политикой для целей налогообложения расходы на приобретение права на земельные участки учитываются равномерно в течение пяти лет.

Вариант 2. В соответствии с учетной политикой для целей налогообложения расходы на приобретение права на земельные участки учитываются в размере 30% налоговой базы предыдущего налогового периода. Налоговая база ООО "Союз" составила: за 2007 г. - 10 500 000 руб., за 2008 г. - 15 000 000 руб.

Вариант 1. Сумма расходов, ежемесячно учитываемых при расчете налога на прибыль, начиная с октября 2008 года составит 100 000 руб. (8 400 000 руб. / 7 лет / 12 мес.).

Вариант 2. Расходы, которые будут учтены при исчислении налога на прибыль:

в 2008 году: 30% налоговой базы 2007 года составят 3 150 000 руб. (10 500 000 руб. х 30%), именно эта сумма и будет списана на "земельные" расходы в 2008 году;

в 2009 году: 30% налоговой базы 2008 года (без учета суммы расходов этого же периода на приобретение права на земельные участки) составят 5 445 000 руб. ((15 000 000 + 3 150 000) х 30%). То есть "земельные" расходы в 2009 году можно списать в размере 5 250 000 руб. (8 400 000 - 3 150 000).

Таким образом, ООО "Союз" расходы на приобретение земельного участка учтет полностью в течение двух налоговых периодов. При этом в ст. 264.1 НК РФ не установлено требование о равномерном признании земельных расходов при втором способе их списания, поэтому можно сделать вывод о том, что они могут быть учтены по итогам первого же отчетного периода, то есть в январе 2009 года.

В данном примере второй вариант списания расходов оказался для налогоплательщика более выгодным. Однако здесь взята годовая прибыль, превышающая стоимость приобретаемого права на заключение договора аренды. Если бы у предприятия были другие исходные данные (годовая прибыль гораздо меньше стоимости приобретаемого права), то выгоднее был бы первый вариант.

В случае приобретения организацией двух земельных участков, одного на правах аренды, а другого - в собственность, предельный размер расходов, признаваемых в целях налогообложения в отчетном (налоговом) периоде, определяется отдельно в отношении суммы расходов на приобретение права на земельный участок и права на заключение договора аренды. При этом если организация выберет второй вариант списания расходов, то для расчета предельных размеров расходов налоговая база предыдущего налогового периода определяется без учета суммы расходов на приобретение права на земельные участки и права на заключение договора аренды (Письмо Минфина России от 27.06.2007 № 03-03-06/1/425).

При учете данных расходов следует иметь в виду, что речь идет о праве на заключение договора, иными словами, покупается право на аренду земельного участка, которое не следует путать с арендной платой. Например, в Письме Минфина России от 11.08.2008 № 03-03-06/1/452 рассматривался вопрос о включении в первоначальную стоимость строящегося здания арендных платежей, уплаченных до момента завершения строительства. Что касается стоимости права на заключение договора аренды, то в минфиновском письме отмечается: в отношении сделки, заключенной до 1 января 2007 года, расходы по оплате стоимости права на заключение договора долгосрочной аренды земельного участка подлежат включению в первоначальную стоимость объекта основных средств. Начиная с 1 января 2007 года расходы на приобретение права на земельные участки учитываются в соответствии с положениями ст. 264.1 НК РФ.

Как отмечалось выше, право на заключение договора аренды земли приобретается в основном на торгах (конкурсах, аукционах). Однако такое право может приобретаться и в иных случаях, которые были рассмотрены, например, в недавних письмах Минфина (от 08.10.2008 № 03-03-06/1/568, от 13.10.2008 № 03-03-06/2/142). Организации заключили договоры аренды до вступления в действие ст. 264.1 НК РФ, то есть до 1 января 2007 года. Основанием для их заключения являлось то, что на земельных участках располагались здания, принадлежащие организациям на правах собственности. В 2007 - 2008 годах были приняты решения о сносе зданий и строительстве на их месте новых. Таким образом, меняется назначение использования земельного участка, что ведет к необходимости внесения соответствующих изменений в действующий договор аренды или заключения нового договора. В связи с этим правительством субъекта РФ ставится условие оплаты права на заключение договора аренды.

Из вопроса, который рассматривался в Письме № 03-03-06/1/568, следует, что в 2008 году к договору аренды составлено дополнительное соглашение с указанием, что право аренды земельного участка выкуплено, но еще не оформлено и подлежит государственной регистрации. На вопрос организации: с какого момента можно учитывать расходы на приобретение права на заключение договора аренды земли, если сам договор уже заключен в 2001 году на 49 лет, чиновники ограничились перечислением норм, изложенных в ст. 264.1 НК РФ.

Однако будет ли считаться заключение дополнительного соглашения к договору аренды условием для признания данных расходов, ведь договор и дополнительное соглашение - понятия не тождественные, о чем свидетельствует и арбитражная практика. Например, ФАС УО в Постановлении от 20.03.2006 № Ф09-963/06-С6 указал, что дополнительное соглашение к ранее зарегистрированному договору аренды недвижимого имущества, которое изменяет содержание и условия обременения вещных прав арендодателя, является неотъемлемой частью договора аренды, оно изменяет содержание и условия обременения вещных прав арендодателя, но не влечет изменения объекта, а также прекращения или перехода права на него. А ФАС СЗО отметил, что дополнительное соглашение не является самостоятельным основанием возникновения права аренды (Постановление от 09.06.2006 № А05-17873/2005-24). Поэтому, налоговые инспекторы, буквально прочитав п. 2 данной статьи, где речь идет о заключении договора, а не дополнительного соглашения к нему, не примут в расходы приобретение права на заключение договора.

В Письме № 03-03-06/2/142 рассматривалась аналогичная ситуация (на арендованном ранее участке стояло здание, принадлежащее арендатору на праве собственности, которое он решил снести и построить новое). Однако отношения с собственником земли были переоформлены не путем составления дополнительного соглашения, а заключением нового договора аренды. Минфин в письме делает вывод, что предполагаемые работы по сносу старого здания и строительство нового административного здания не влияют на порядок учета расходов, связанных с приобретением права на заключение договора аренды земельного участка, важен факт обязательности в последующем заключения договора аренды.

На примере сравнения двух похожих, но по-разному оформленных ситуаций видно, как тщательно нужно продумывать все тонкости сделки, чтобы минимизировать налоговые риски. [17]

ЗАКЛЮЧЕНИЕ

Операции купли-продажи земли не являются редкостью в хозяйственном обороте организаций. Механизм оформления прав на земельные участки, занятые зданиями (сооружениями), их собственниками состоит из нескольких этапов.

Первый этап - подача заявления в исполнительный орган власти о предоставлении участка на соответствующем праве (собственности, аренды). Второй этап - принятие исполнительным органом власти решения о предоставлении (непредоставлении) земельного участка на соответствующем праве. Третий этап - государственная регистрация соответствующего права (договора аренды).

Земельный участок для целей бухгалтерского учета является объектом ОС. Его первоначальная стоимость определяется в общеустановленном порядке - в сумме фактических затрат на приобретение, а они, как правило, состоят не только из цены участка. Если говорить о приватизации земли, то на ее покупателя обычно возлагается обязанность оплатить затраты по проведению кадастрового учета, услуги уполномоченных органов и специализированных организаций по оценке имущества и т.д.

Земельный участок - это особое ОС, так как его потребительские свойства с течением времени не изменяются. В связи с этим амортизация по земле не начисляется и переоценка ее стоимости не проводится. Согласно Плану счетов фактические затраты на приобретение земельных участков аккумулируются по дебету счета 08-1, затем сформированная первоначальная стоимость земли как объекта ОС переносится в дебет счета 01.

Налогообложение операций по приобретению земельных участков принципиально зависит от даты заключения договора купли-продажи и от того, кто продавец земли. Если участок был приобретен в период с 1 января 2007 года по 31 декабря 2011 года у государства (муниципалитета), то покупатель может рассчитывать на снижение налогового бремени как при приобретении земли, так и при ее продаже (в случае, когда таковая происходит с убытком). Если предприятие приобретает земельный участок у коммерческой организации, то его стоимость учету в составе налоговых расходов не подлежит.

Стоимость земельного участка, приобретенного у коммерческой организации, учитывается в целях налогообложения только в момент его реализации. Доходы от продажи в данном случае можно уменьшить не только на цену приобретения земельного участка, но и на сумму расходов, связанных с реализацией, в частности на затраты по оценке и обслуживанию участка.

В частной собственности юридических лиц находится лишь часть земельных участков. В большинстве своем предприятия и организации являются пользователями земли на праве аренды. Право на заключение договора аренды земельного участка, как правило, приобретается в результате торгов (конкурсов, аукционов). Расходы на приобретение такого права принимаются для целей налогообложения при условии заключения договора аренды.

В отличие от расходов на приобретение земельных участков в собственность, данные расходы признаются при аренде земельных участков, находящихся не только в государственной и муниципальной, но и в частной собственности. Кроме того, нет ограничения по дате заключения договора, а также признание расходов не ставится в зависимость от вида строительства, которое будет осуществляться (капитальное или жилищное).

БИБЛИОГРАФИЧЕСКИЙ СПИСОК

учет земельный расход налогообложение

1.      Кислов Д. В. Приобретение земельных участков для производственных нужд: юридическое оформление и учет // Бухгалтерский учет. - 2008. - №8. - с. 8-14

.        Денисова М.О. Право на землю: теория и практика // Жилищно-коммунальное хозяйство: бухгалтерский учет и налогообложение. - 2008. - № 3. - с. 16-25

.        "Налоговый кодекс Российской Федерации (часть вторая)" от 05.08.2000 N 117-ФЗ (ред. от 30.12.2012) (с изм. и доп., вступающими в силу с 01.04.2013)

.        Кирюшина И. Бухгалтерский учет и налогообложение расходов по приобретению в собственность земельных участков // Экономика и жизнь. - 2008. - №10. - с. 34-37

.        ПОЛОЖЕНИЕ ПО БУХГАЛТЕРСКОМУ УЧЕТУ "УЧЕТ ОСНОВНЫХ СРЕДСТВ" ПБУ 6/01

.        "Гражданский кодекс Российской Федерации (часть первая)" от 30.11.1994 N 51-ФЗ (ред. от 11.02.2013) (с изм. и доп., вступающими в силу с 01.03.2013)

.        Нефедова Н.Н. Предприятие берет в аренду земельный участок // Промышленность: бухгалтерский учет и налогообложение. - 2008. - №12. - с. 45-55

.        Кислов Д. К. Организация выкупает арендуемый земельный участок: как отразить в учете // Бухгалтерский учет. - 2008. - №19. - с. 24-28

.        Селиверстов C. Земля под линейными объектами: аренда или выкуп // Корпоративный юрист. - 2008. - № 7. - с. 25-28

.        Татаров К. Ю. Учет дополнительных объектов на приобретаемом земельном участке // Бухгалтерский учет. - 2009. - №1. - с. 23-28

.        Вещунова Н.Л. Бухгалтерский и налоговый учет:учеб. - 3-е идз. перераб. и доп. - М.: ТК Велби, Изд-во Проспект, 2008. - 848 с.

.        Вислова А.В., Соснаускене О.И. Бухгалтерский учет и налогообложение в строительстве. // Система ГАРАНТ. - 2008 г.

.        Соснаускене О.И. Приобретение земельных участков. Что нужно знать? Как нужно учитывать // Горячая линия бухгалтера. - 2008. -№ 23. - с. 23-35

.        Федеральный закон от 21.07.1997 N 122-ФЗ (ред. от 05.04.2013) "О государственной регистрации прав на недвижимое имущество и сделок с ним"

.        Денисова М. О. Приобретение прав на землю: бухгалтерский и налоговый учет // Услуги связи: бухгалтерский учет и налогообложение. - 2008. - №2. - с. 24-28

.        Вострикова М. Налоговый учет расходов на приобретение права на земельные участки и на аренду земельных участков // Финансовая газета. - 2008. - № 3. - с. 16-17

.        Гурина И.Н. Аренда земельных участков // Актуальные вопросы бухгалтерского учета и налогообложения. - 2008. - № 22. - с. 37-40

Похожие работы на - Налогообложение и бухгалтерский учет расходов при приобретении земельных участков

 

Не нашли материал для своей работы?
Поможем написать уникальную работу
Без плагиата!
Без нейросетей!