Технология создания базы данных в среде СУБД MS Access на примере магазина

  • Вид работы:
    Отчет по практике
  • Предмет:
    Информационное обеспечение, программирование
  • Язык:
    Русский
    ,
    Формат файла:
    MS Word
    380,89 Кб
  • Опубликовано:
    2014-03-17
Вы можете узнать стоимость помощи в написании студенческой работы.
Помощь в написании работы, которую точно примут!

Технология создания базы данных в среде СУБД MS Access на примере магазина















ОТЧЕТ

ПО ДИСЦИПЛИНЕ «ИНФОРМАЦИОННЫЕ ТЕХНОЛОГИИ»

Технология создания базы данных в среде СУБД MS Access на примере магазина

Содержание

1. Проектирование базы данных

.1 Анализ предметной области

.2 Определение требований и функций системы

.3 Разработка модели базы данных

. Реализация БД в СУБД

.1 Создание таблиц и схемы базы данных

.2 Разработка и создание запросов

.3 Разработка и создание форм

.4 Разработка и создание отчетов

.5 Инструкция для пользователя

Выводы

Список используемой литературы

1. Проектирование базы данных

1.1 Анализ предметной области

база автоматизация магазин таблица

База данных создается для магазина. Microsoft Access объединяет сведения из разных источников в одной реляционной базе данных. Создаваемые формы, запросы и отчеты позволяют быстро и эффективно обновлять данные, получать ответы на вопросы, осуществлять поиск нужных данных, анализировать данные, печатать отчеты, диаграммы и почтовые наклейки. Одно из основных назначений СУБД - поддержка программными средствами представления, соответствующего реальности.

Предметной областью называется фрагмент реальности, который описывается или моделируется с помощью БД и ее приложений. В предметной области выделяются информационные объекты - идентифицируемые объекты реального мира, процессы, системы, понятия и т.д., сведения о которых хранятся в БД. Целью создания данного программного продукта является автоматизация учета информации о брендах товара, о товаре, о категориях товара и о поставщиках.

.2 Определение требований и функций системы

Система должна обеспечивать удобный ввод информации о:

·        Брендах: номер, наименование

·        Товаре: номер, бренд, наименование, поставщик, гарантия, тип, цена, количество на складе, ожидаемое кол-во, поставки прекращены

·        Категориях товара: номер, наименование

·        Поставщиках: номер, наименование, контактное лицо, должность контактного лица, страна, город, адрес, телефон, факс

Отчет обеспечивает информацию о товарах на складе, проданных товарах, проданных товарах за период.

Система на запрос обеспечивает:

·        Список брендов

·        Список товаров

·        Список категорий товаров

·        Количество товара на складе

·        Список проданных товаров

·        Список проданных товаров за определенный период

.3 Разработка модели базы данных

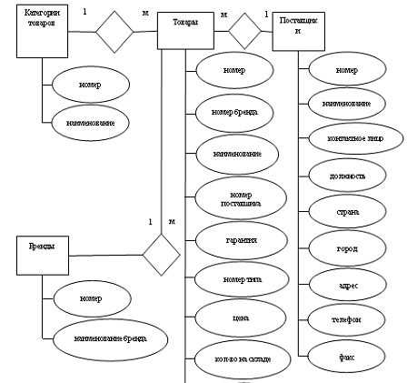
Схема 1.1. Модель базы данных для предметной области «Магазин»

Для того, что бы правильно определить какая связь присутствует в моей базе данных необходимо:

·        Проанализировать предметную область и выявить сущности, которые необходимо включить в модель

·        Определить типы связей между этими сущностями

·        Определить у каждой сущности первичные ключи

Построить графически (схема 1.1.)

У одного поставщика может быть много товаров, в одной категории может быть множество товаров и может быть много товаров одного бренда.

Таблица 1.1. Сущность и атрибуты.

Сущность

Свойства атрибута


Имя атрибута

Тип атрибута

Тип данных

Товары

номер

Первичный ключ

AutoNumber


номер бренда

Ключ внешний

Number


наименование

описательный

Text


номер поставщика

Ключ внешний

Number


гарантия

Ключ внешний

Number


номер типа

Ключ внешний

Number

описательный

Currency


кол-во на складе

Ключ внешний

Number


ожидаемое кол-во

Ключ внешний

Number


поставки прекращены


Yes/No

Поставщики

номер

Первичный ключ

AutoNumber


наименование

описательный

text


контактное лицо

описательный

text


должность

описательный

text


страна

описательный

text


город

описательный

text


адрес

описательный

text


телефон

описательный

text


факс

описательный

text

Категории товаров

номер

Первичный ключ

AutoNumber


наименование

описательный

text

Бренды

номер

Первичный ключ

AutoNumber


наименование бренда

описательный

text

Проданные товары

номер

Первичный ключ

AutoNumber


номер типа

Ключ внешний

Number


номер бренда

Ключ внешний

Number


номер товара

Ключ внешний

Number


дата продажи

описательный

Date/time


цена

Ключ внешний


количество

Ключ внешний

Number


скидка

Ключ внешний

Number


всего

описательный

Currency


2. Реализация БД в СУБД

.1 Создание таблиц и схемы базы данных

На основе таблицы 1.1, где представлены все сущности и их атрибуты создаются таблицы базы данных, такие как товары, поставщики, категории товаров, бренды, проданные товары. На рис. 2.1. представлена структура таблицы «товары».

Рис. 2.1. Структура таблицы «товары»

Таблица 2.1. Свойства полей таблицы «товары»

Поле

Свойство

Значение

ID

Indexed

Yes (No Duplicates)

BrandID

Indexed

Yes (No Duplicates)


Caption

Бренд

Name

Field Size

30


Caption

Наименование

SupplierID

Indexed

Yes (No Duplicates)


Caption

Поставщик

Warranty

Field Size

Byte


Caption

Гарантия, мес.

TypeID

Decimal Places

0


Caption

Тип


Indexed

Yes (Duplicate OK)

Price

Format

Currency


Decimal Places

2


Caption

Цена

WarehouseAmount

Decimal Places

0


Caption

Количество на складе

WaitedAmount

Decimal Places

0


Caption

Ожидаемое кол-во

SupplyTerminated

Format

True/False


Caption

Поставки прекращены

0


После создания всех таблиц в окне Relationships создается схема базы данных, которая соответствует ранее разработанной модели.

На рис. 2.2. представлена схема базы данных в MS Access.

Рис. 2.2. Схема базы данных в MS Access

2.2 Разработка и создание запросов

Таблица. 2.2. Разработка запросов

Имя запроса

Назначение

Тип запроса

BrandQuery

Обеспечивает список брендов

Запрос на выборку

GoodNamesQuery

Обеспечивает список товаров

Запрос на выборку

GoodsCategoryQuery

Обеспечивает список категорий товаров

Запрос на выборку

GoodsOnWarehouseQuery

Товар, имеющийся на складе

Запрос на выборку

SaledBetweenDatesQuery

Обеспечивает список проданных товаров за определенный период

Запрос с параметрами

SaledGoodsQuery

Обеспечивает список проданных товаров

Запрос на выборку


На рис. 2.3. представлена конструкция запроса, обеспечивающего список проданных товаров.

Рис. 2.3. Конструкция запроса, обеспечивающего список проданных товаров

На рис. 2.4. представлен результат поиска списка проданных товаров.


Рис. 2.4. Результат поиска списка проданных товаров

.3 Разработка и создание Форм

Необходимы для отображения содержимого таблицы, редактирование данных, вводы и выводы информации.

Таблица 2.3. Необходимая таблица

Название формы

Назначение

Форма включает



Таблицы/формы/отчеты

Поля

Свойства полей

BrandsForm

Для удобного просмотра списка брендов

Таблица «Бренды»

Все


GoodsCategoryForm

Для удобного просмотра списка категорий товаров

Таблица «Категории товаров»

Все


GoodsForm

Для удобного выбора и заказа товара

Таблицы «Бренды, поставщики, категории товаров, товары»

Все


Menu

Для удобного переключения (выбора) и просмотра форм

Формы «Список брендов, список категорий товаров, список поставщиков, список товаров, список проданных товаров», Отчеты «Отчет по товарам на складе, отчет по проданным товарам, отчет по проданным товарам за период»

Все


SaledGoodsForm

Для удобного просмотра списка проданных товаров

Таблицы «Бренды, категории товаров, товары»

Все


SuppliersForm

Для удобного просмотра списка поставщиков

Таблица «Поставщики»

Все



На рис. 2.5. представлена форма заказа товара.

Рис. 2.5. Форма «Товары»


Были разработаны отчеты по товарам на складе, по проданным товарам, по проданным товарам за период. Далее представлен некий отчет.

Таблица 2.4. Структуры отчетов

Название отчета

Назначение

Источники отчета



Таблица/запрос

Поля из таблицы/ запроса

GoodsOnWarehouseByCategory

По категориям формирует информацию о товарах на складе

Таблица «Товары», Запрос «Категории товаров»

Поля «наименование, цена, кол-во на складе»

SaledGoodsBetweenDatesReport

Формирует информацию о проданных товарах за период

Таблицы «Товары, проданные товары», Запрос «Проданные товары за период»

Поля «Дата продажи, наименование, цена, количество, скидка, всего»

SaledGoodsReport

Формирует информацию о проданных товарах

Таблицы «Товары, проданные товары»

Поля «Дата продажи, наименование, цена, количество, скидка, всего»


На рис. 2.6. представлен образец отчета.

Рис. 2.6. Образец отчета «Товары на складе по категориям»

2.5. Инструкция для пользователя

При загрузке базы данных мы получать всю необходимую нам информацию о товарах, поставщиках, брендах, категориях товаров, проданных товарах. Можно еще открыть форму «Menu» для удобного просмотра информации по базе данных. База данных значительно упрощает работу. Например: получение информации о проданных товарах за определенный период.

Выводы

База данных - это набор сведений, относящихся к определенной теме или задаче, такой как отслеживание заказов клиентов или хранение коллекции звукозаписей. Если база данных хранится не на компьютере или на компьютере хранятся только ее части, приходится отслеживать сведения из целого ряда других источников, которые пользователь должен скоординировать и организовать самостоятельно.

Для предметной области «Магазин» была разработана база данных. Был проведен анализ предметной области, на основании которого были определены требования и функции.

Список используемой литературы

1.      С.И. Золотова „Практикум по Microsoft Office Access”

.        Е.М. Карчевский, И. Е. Филипов „Access 2010 в примерах”

Похожие работы на - Технология создания базы данных в среде СУБД MS Access на примере магазина

 

Не нашли материал для своей работы?
Поможем написать уникальную работу
Без плагиата!
Без нейросетей!