Создание системы для мониторинга и анализа средств контроля и управления доступом в РУП ПО 'Белоруснефть'
Введение
информация программный управление доступ
В настоящее время существуют различные направления, специализирующиеся на
защите информации. Это компьютерная безопасность, организационно-правовая и
инженерно-техническая защита информации, а также её методология. Для успешного
противодействия несанкционированному получению информации необходима надёжная и
управляемая комплексная система информационной безопасности. Одним из элементов
системы информационной безопасности является система контроля и управления
доступом. Системы контроля и управления доступом предназначены для контроля и
управления перемещениями людей, ограничения и разграничения доступа на объект,
учёта рабочего времени персонала, помогают организовать выдачу пропусков
посетителям, формировать отчёты и анализировать состояние дисциплины,
координировать действия охранников и многое другое, являясь эффективной защитой
от проникновения посторонних лиц на территорию охраняемого объекта. Системы
контроля и управления доступом помогают обеспечивать не только сохранность
материальных ценностей, но и безопасность персонала. Чтобы система правильно
функционировала, необходимо научиться строить такие системы, а так же научиться
их настраивать.
1. Основные принципы защиты информации
.1 Задачи специалиста занимающегося комплексным обеспечением
информационной безопасности автоматизированных систем
То, что придумывают одни, всегда пытаются использовать другие. И первые
рано или поздно начинают защищать плоды собственного интеллекта. Так появилась
одна из наиболее ценных и востребованных на сегодняшний день профессий -
специалист по защите информации. Сегодня, разумеется, неразрывно связанная с
компьютерами. Вначале система информационной безопасности разрабатывались для
нужд военных. Стратегические данные, касающиеся обороноспособности, были
настолько важны, что их утечка могла привести к огромным людским потерям.
Соответственно, компьютерная безопасность обратилась к опыту криптографии, то
есть шифрования.
Появлялись криптошрифты и специальные программы, позволяющие
автоматизировать процесс шифровки и дешифровки. Позже, когда необходимость
защиты информации распространилась на иные сферы, стало понятно, что иногда
шифрование сильно затрудняет и замедляет передачу и использование данных. А с
развитием компьютерных сетей и систем стали появляться другие задачи. Со
временем появилась классификация тайн, которые необходимо защищать. Они
составили шесть категорий: государственная тайна, коммерческая, банковская,
профессиональная, служебная и персональные данные. Понятно, что для разных
отраслей и типов предприятий приоритетными оказываются одна или две категории.
Производству, связанному с наукой, например, крайне важно предотвратить утечку
планов, новых разработок и испытаний.
Специалисты считают, что сегодня, в отличие от прошлых десятилетий,
больше внимания уделяется двум вещам: доступности и целостности информации.
Доступность означает тот факт, что каждый пользователь может в любое время
затребовать необходимый сервис и работать в нем без осложнений. С другой
стороны - во время хранения и передачи информация должна оставаться целостной.
Особенно актуально это, например, для банков, где важно не допустить изменения
реквизитов, приписывания лишних ноликов. В то же время, провайдерам или
операторам связи абсолютно необходимо сохранять доступность и безотказность
работы информационных систем (сервера, узла связи), потому что именно это
является основой успеха.
Современная защита информации - это поиск оптимального соотношения между
доступностью и безопасностью. Или, другими словами, это постоянная борьба с
ошибками пользователей и интеллектом хакеров. Статистика говорит, что 70-80%
компьютерных преступлений совершаются работающими или уволенными сотрудниками,
то есть внутри компаний.
Иногда люди, обладающие большими полномочиями, паролями и доступом к
информации, не могут одолеть соблазна воспользоваться этими преимуществами. А
те, кого уволили, таким образом, мстят фирме, отделу или лично уволившему
начальнику.
Преступная практика диктует принципы работы специалиста по защите
информации. Для обеспечения контроля доступом на предприятие, необходимо
уделять внимание системам контроля и управления доступом. Существует
принципиальная схема, по которой строится работа специалиста по защите
информации.
Во-первых, проводится информационное обследование и анализ. Это самый
важный этап, в результате которого появляется так называемая "модель
нарушителя": кто, зачем и как может нарушать безопасность. Чтобы грамотно
провести обследование, профессионал должен знать основные направления
экономического и социального развития отрасли, перспективы, специализацию и
особенности предприятия, специфику работы конкурентов, детали прохождения
информации по подразделениям, знать кадровые проблемы и быть в курсе
"подводных течений" в коллективе. На втором этапе разрабатываются
внутренние организационно-правовые документы, которые максимально упорядочивают
информационные потоки. Далее специалист по защите информации руководит
приобретением, установкой и настройкой средств и механизмов защиты.
.2 Организационные основы защиты информации на предприятии
Для наиболее полного и глубокого анализа происходящих в сфере защиты
конфиденциальной информации процессов, понимание сущности планируемых и
проводимых в этих целях мероприятий, прежде всего, необходимо рассмотреть одно
из важнейших направлений защиты конфиденциальной информации - организационную
защиту информации.
Организационная защита информации является организационным началом, так
называемым «ядром» в общей системе защиты конфиденциальной информации
предприятия. От полноты и качества решения руководством предприятия и
должностными лицами организационных задач зависит эффективность
функционирования системы защиты информации в целом. Роль и место
организационной защиты информации в общей системе мер, направленных на защиту
конфиденциальной информации предприятия, определяются исключительной важностью
принятия руководством своевременных и верных управленческих решений с учётом
имеющихся в его распоряжении сил, средств, методов и способов защиты информации
и на основе действующего нормативно-методического аппарата.
Среди основных направлений защиты информации наряду с организационной
выделяют правовую и инженерно-техническую защиту информации.
Однако организационной защите информации среди этих направлений отводится
особое место.
Организационная защита информации призвана посредством выбора конкретных
сил и средств (включающие в себя правовые, инженерно-технические и
инженерно-геологические) реализовать на практике спланированные руководством предприятия
меры по защите информации. Эти меры принимаются в зависимости от конкретной
обстановки на предприятии, связанной с наличием возможных угроз, воздействующих
на защищаемую информацию и ведущих к её утечке.
Роль руководства предприятия в решении задач по защите информации трудно
переоценить. Основными направлениями деятельности, осуществляемой руководителем
предприятия в этой области, являются: планирование мероприятий по защите
информации и персональный контроль за их выполнением, принятие решений о
непосредственном доступе к конфиденциальной информации своих сотрудников и
представителей других организаций, распределение обязанностей и задач между
должностными лицами и структурными подразделениями, аналитическая работа и т.д.
Цель принимаемых руководством предприятия и должностными лицами организационных
мер - исключение утечки информации и, таким образом, уменьшение или полное
исключение возможности нанесения предприятию ущерба, к которому эта утечка
может привести.
Система мер по защите информации в широком смысле слова должна строиться
исходя из тех начальных условий и факторов, которые, в свою очередь,
определяются состоянием устремлённости разведок противника либо действиями
конкурента на рынке товаров и услуг, направленными на овладение информацией,
подлежащей защите.
Это правило действует как на государственном уровне, так и на уровне
конкретного предприятия.
Используются два примерно равнозначных определения организационной зашиты
информации.
Организационная защита информации - составная часть системы защиты
информации, определяющая и вырабатывающая порядок и правила функционирования
объектов защиты и деятельности должностных лиц в целях обеспечения защиты
информации.
Организационная защита информации на предприятии - регламентация
производственной деятельности и взаимоотношений субъектов (сотрудников
предприятия) на нормативно-правовой основе, исключающая или ослабляющая
нанесение ущерба данному предприятию. Первое из приведённых определений в
большей степени показывает сущность организационной защиты информации. Второе -
раскрывает её структуру на уровне предприятия. Вместе с тем оба определения
подчёркивают важность нормативно-правового регулирования вопросов защиты
информации наряду с комплексным подходом к использованию в этих целях имеющихся
сил и средств.
Основные направления организационной защиты информации:
- организация работы с персоналом;
- организация внутриобъектового и пропускного режимов и охраны;
- организация работы с носителями сведений;
- комплексное планирование мероприятий по защите информации;
- организация аналитической работы и контроля.
Основные принципы организационной защиты информации:
- принцип комплексного подхода - эффективное использование сил,
средств, способов и методов защиты информации для решения поставленных задач в
зависимости от конкретной складывающейся ситуации и наличия факторов,
ослабляющих или усиливающих угрозу защищаемой информации;
- принцип оперативности принятия управленческих решений
(существенно влияет на эффективность функционирования и гибкость системы защиты
информации и отражает нацеленность руководства и персонала предприятия на
решение задач защиты информации);
- принцип персональной ответственности - наиболее эффективное
распределение задач по защите информации между руководством и персоналом
предприятия и определение ответственности за полноту и качество их выполнения.
Среди основных условий организационной защиты информации можно выделить
следующие:
- непрерывность всестороннего анализа функционирования системы
защиты информации в целях принятия своевременных мер по повышению её
эффективности;
- неукоснительное соблюдение руководством и персоналом
предприятия установленных норм и правил защиты конфиденциальной информации.
При соблюдении перечисленных условий обеспечивается наиболее полное и
качественное решение задач по защите конфиденциальной информации на
предприятии. Основные подходы и требования к организации системы защиты
информации. Успешное решение комплекса задач по защите информации не может быть
достигнуто без создания единой основы, так называемого «активного кулака»
предприятия, способного концентрировать все усилия и имеющиеся ресурсы для
исключения утечки конфиденциальной информации и недопущения возможности
нанесения ущерба предприятию. Таким «кулаком» призвана стать система защиты
информации на предприятии, создаваемая на соответствующей
нормативно-методической основе и отражающая все направления и специфику
деятельности данного предприятия.
Под системой защиты информации понимают совокупность органов защиты информации
(структурных подразделений или должностных лиц предприятия), используемых ими
средств и методов защиты информации, а также мероприятий, планируемых и
проводимых в этих целях.
Для решения организационных задач по созданию и обеспечению функционирования
системы защиты информации используются несколько основных подходов, которые
вырабатываются на основе существующей нормативно-правовой базы и с учётом
методических разработок по тем или иным направлениям защиты конфиденциальной
информации. Один из основных подходов к созданию системы защиты информации
заключается во всестороннем анализе состояния защищённости информационных
ресурсов предприятия с учётом устремлённости конкурирующих организаций к
овладению конфиденциальной информацией и, тем самым, нанесению ущерба
предприятию.
Важным элементом анализа является работа по определению перечня
защищаемых информационных ресурсов с учётом особенностей их расположения
(размещения) и доступа к ним различных категорий сотрудников (работников других
предприятий). Работу по проведению такого анализа непосредственно возглавляет
руководитель предприятия и его заместители по направлениям деятельности.
Изучение защищённости информационных ресурсов основывается на положительном и
отрицательном опыте работы предприятия, накопленном в течение последних
нескольких лет, а также на деловых связях и контактах предприятия с
организациями, осуществляющими аналогичные виды деятельности.
При создании системы защиты информации, в первую очередь, учитываются
наиболее важные, приоритетные направления деятельности предприятия, требующие
особого внимания. Предпочтение также отдаётся новым, перспективным направлениям
деятельности предприятия, которые связаны с научными исследованиями, новейшими
технологиями, формирующими интеллектуальную собственность, а также
развивающимся международным связям. В соответствии с названными приоритетами
формируется перечень возможных угроз информации, подлежащей защите, и
определяются конкретные силы, средства, способы и методы её защиты. К
организации системы защиты информации с позиции системного подхода выдвигается
ряд требований, определяющих её целостность, стройность и эффективность.
Система защиты информации должна быть:
- централизованной - обеспечивающей эффективное управление
системой со стороны руководителя и должностных лиц, отвечающих за различные
направления деятельности предприятия;
- плановой - объединяющей усилия различных должностных лиц и
структурных подразделений для выполнения стоящих перед предприятием задач в
области защиты информации;
- конкретной и целенаправленной - рассчитанной на защиту
абсолютно конкретных информационных ресурсов, представляющих интерес для
конкурирующих организаций;
- активной - обеспечивающей защиту информации с достаточной
степенью настойчивости и возможностью концентрации усилий на наиболее важных
направлениях деятельности предприятия;
- надёжной и универсальной - охватывающей всю деятельность
предприятия, связанную с созданием и обменом информацией.
Основные методы, силы и средства, используемые для организации защиты
информации. Один из важнейших факторов, влияющих на эффективность системы
защиты конфиденциальной информации, - совокупность сил и средств предприятия,
используемых для организации защиты информации.
Силы и средства различных предприятий отличаются по структуре, характеру
и порядку использования. Предприятия, работающие с конфиденциальной информацией
и решающие задачи по её защите в рамках повседневной деятельности на постоянной
основе, вынуждены с этой целью создавать самостоятельные структурные
подразделения и использовать высокоэффективные средства защиты информации. Если
предприятия лишь эпизодически работают с конфиденциальной информацией в силу её
небольших объёмов, вместо создания подразделений они могут включать в свои
штаты отдельные должности специалистов по защите информации.
Данные подразделения и должности являются органами защиты информации.
Предприятия, работающие с незначительными объёмами конфиденциальной информации,
могут на договорной основе использовать потенциал более крупных предприятий,
имеющих необходимое количество квалифицированных сотрудников, высокоэффективные
средства защиты информации, а также большой опыт практической работы в данной
области. Для проведения работ по организации защиты информации используются также
возможности различных нештатных подразделений предприятия, в том числе
коллегиальных органов (комиссий), создаваемых для решения специфических задач в
этой области. В их числе - постоянно действующая техническая комиссия,
экспертная комиссия, комиссия по рассекречиванию носителей конфиденциальной
информации, комиссия по категорированию объектов информатизации и др. Функции,
возлагаемые на данные комиссии, рассмотрены в других статьях. Чтобы добиться
максимальной эффективности при решении задач защиты информации, наряду с
возможностями упомянутых штатных и нештатных подразделений (должностных лиц)
необходимо использовать имеющиеся на предприятии средства защиты информации.
Под средствами защиты информации понимают технические, криптографические,
программные и другие средства и системы, разработанные и предназначенные для
защиты конфиденциальной информации, а также средства, устройства и системы
контроля эффективности защиты информации.
Технические средства защиты информации - устройства (приборы), предназначенные
для обеспечения защиты информации, исключения её утечки, создания помех
(препятствий) техническим средствам доступа к информации, подлежащей защите.
Криптографические средства защиты информации - средства (устройства),
обеспечивающие защиту конфиденциальной информации путём её криптографического
преобразования (шифрования). Программные средства защиты информации - системы
защиты средств автоматизации (персональных электронно-вычислительных машин и их
комплексов) от внешнего (постороннего) воздействия или вторжения.
Эффективное решение задач организации защиты информации невозможно без
применения комплекса имеющихся в распоряжении руководителя предприятия
соответствующих сил и средств. Вместе с тем определяющую роль в вопросах
организации защиты информации, применения в этих целях сил и средств
предприятия играют методы защиты информации, определяющие порядок, алгоритм и
особенности использования данных сил и средств в конкретной ситуации. Методы
защиты информации - применяемые в целях исключения утечки информации
универсальные и специфические способы использования имеющихся сил и средств
(приёмы, меры, мероприятия), учитывающие специфику деятельности по защите
информации. Общие методы защиты информации подразделяются на правовые,
организационные, технические и экономические.
Методы защиты информации с точки зрения их теоретической основы и
практического использования взаимосвязаны. Правовые методы регламентируют и
всесторонне нормативно регулируют деятельность по защите информации, выделяя,
прежде всего, её организационные направления. Тесную связь организационных и
правовых методов защиты информации можно показать на примере решения задач по
исключению утечки конфиденциальной информации, в частности относящейся к
коммерческой тайне предприятия, при его взаимодействии с различными
государственными и территориальными инспекторскими и надзорными органами. Эти
органы в соответствии с предоставленными им законом полномочиями осуществляют
деятельность по получению (истребованию), обработке и хранению информации о
предприятиях и гражданах (являющихся их сотрудниками). Передача информации, в
установленном порядке, отнесённой к коммерческой тайне или содержащей
персональные данные работника предприятия, должна осуществляться на основе
договора, предусматривающего взаимные обязательства сторон по нераспространению
(неразглашению) этой информации, а также необходимые меры по её защите.
Организационные механизмы защиты информации определяют порядок и условия
комплексного использования имеющихся сил и средств, эффективность которого
зависит от применяемых методов технического и экономического характера.
Технические методы защиты информации, используемые в комплексе с
организационными методами, играют большую роль в обеспечении защиты информации
при её хранении, накоплении и обработке с использованием средств автоматизации.
Технические методы необходимы для эффективного применения имеющихся в
распоряжении предприятия средств защиты информации, основанных на новых
информационных технологиях.
Среди перечисленных методов защиты информации особо выделяются
организационные методы, направленные на решение следующих задач:
- реализация на предприятии эффективного механизма управления,
обеспечивающего защиту конфиденциальной информации и недопущение её утечки;
- осуществление принципа персональной ответственности
руководителей подразделений и персонала предприятия за защиту конфиденциальной
информации;
- определение перечней сведений, относимых на предприятии к
различным категориям (видам) конфиденциальной информации;
- ограничение круга лиц, имеющих право доступа к различным
видам информации в зависимости от степени её конфиденциальности;
- подбор и изучение лиц, назначаемых на должности, связанные с
конфиденциальной информацией, обучение и воспитание персонала предприятия,
допущенного к конфиденциальной информации;
- организация и ведение конфиденциального делопроизводства;
- осуществление систематического контроля за соблюдением
установленных требований по защите информации.
Приведённый перечень организационных методов не является исчерпывающим и,
в зависимости от специфики деятельности предприятия, степени конфиденциальности
используемой информации, объёма выполняемых работ, а также опыта работы в
области защиты информации, может быть дополнен иными методами. Одним из средств
организационного обеспечения информационной безопасности являются системы
контроля и управления доступом.
1.3 Общие принципы построения систем контроля и управления доступом
(СКУД)
Системы контроля доступа предназначены для организации санкционированного
доступа на территорию и во внутренние помещения предприятий и организаций.
Современные системы контроля доступа имеют множество применений, а у каждого
заказчика - индивидуальные запросы. Но всё же есть функции систем контроля и
управления доступом востребованные наиболее часто. К таким функциям относится
учёт рабочего времени. Обычно СКУД используются как одна из систем
интегрированной системы безопасности. Наиболее распространённая интеграция - с
системой видеонаблюдения и системой охранной сигнализации.
Основными функциями СКУД являются:
- разграничение доступа - предоставление допуска в зону,
находящуюся под контролем системы, лицам, имеющим право прохода в данный
момент, и запрещение доступа лицам, которым проход в зону не разрешён;
- дистанционное управление и изменение состояния различных
исполнительных устройств, регулирование прохода в автоматизированном режиме,
блокирование и разблокирование дверей, турникетов и др. устройств в различных
экстренных ситуациях (при пожаре, нападении и др.);
- получение в реальном масштабе времени информации о различных
штатных и тревожных событиях с помощью текстовых, звуковых и речевых сообщений;
- автоматическое ведение протоколов событий, возникающих в
процессе работы Системы, например, фиксация событий входа и выхода через пункты
прохода, изменения режимов работы оборудования и программного обеспечения (ПО),
действия операторов, работающих с системой и т. д.;
- ведение учёта рабочего времени, получение различных отчётов о
событиях в Системе;
- ведение автоматизированного учёта выдачи постоянных,
временных и разовых пропусков (идентификаторов), а также хранение информации об
их владельцах (включая фотоизображения) в базах данных;
- при включении в систему видеонаблюдения - ведение
дистанционного обзора и визуальной идентификации людей и средств
автотранспорта.
Системы СКУД прочно укоренились в повседневной жизни. Без них
почти немыслим ни один крупный объект - будь то банк, промышленное предприятие
или торговый супермаркет, - ни современный загородный дом.
Выбор систем любого масштаба сегодня очень широк: на рынке присутствуют
десятки российских производителей, практически все именитые мировые
производители, а также множество сравнительно новых в области безопасности
имён.
.3.1 Типы систем контроля и управления доступом
Сетевые СКУД. Все СКУД можно отнести к двум большим классам или
категориям: сетевые системы и автономные системы. В сетевой системе все
контроллеры соединены друг с другом через компьютер, что даёт множество
преимуществ для крупных систем, но совсем не требуется для «домашней» СКУД.
Удельная стоимость одной точки прохода в сетевой системе всегда выше, чем в
автономной. Кроме того, для управления такой системой уже нужен как минимум
один квалифицированный специалист. Но, несмотря на эти особенности, сетевые
системы незаменимы для больших объектов (офисы, производственные предприятия),
поскольку управляться даже с десятком дверей, на которых установлены автономные
системы, становится затруднительно. Незаменимы сетевые системы в следующих случаях:
если нужен контроль над событиями, которые происходили в прошлом, либо
оперативный дополнительный контроль в реальном времени. Например, в сетевой
системе служащий на проходной может на экране монитора видеть фотографию
человека, который показал только что свой идентификатор, что подстраховывает от
передачи карточек другим людям;
если требуется организовать учёт рабочего времени и контроль трудовой
дисциплины. В том или ином виде такая функция входит в программное обеспечение
практически всех современных сетевых СКУД;
если нужно обеспечить тесное взаимодействие с другими подсистемами
безопасности (охранной сигнализации, теленаблюдения).
В сетевой системе из одного места можно не только контролировать события
на всей подвластной территории, но и централизованно управлять правами
пользователей, быстро занося или удаляя идентификаторы. Все сетевые системы
имеют возможность организовать несколько рабочих мест, разделив функции
управления между разными людьми и службами.
Локализация. При выборе крупной системы немаловажны её топология, то есть
принципы объединения в сеть контроллеров и компьютеров, максимальные параметры
(количество поддерживаемых точек прохода), возможность организации нескольких
рабочих мест. Естественно, все количественные характеристики надо рассматривать
через призму потенциального роста на несколько лет вперёд, поскольку, выложив
несколько десятков тысяч долларов за систему сегодня не хотелось бы встать в
тупик через пару лет при подключении ещё одной двери к вашей сетевой СКУД.
База данных. Если система маленькая (несколько дверей, один компьютер,
пара сотен пользователей), то так называемой «плоской» СУБД типа Paradox,
Access и им подобной хватит вполне. Такая СУБД нетребовательна к ресурсам
компьютера и простотой в эксплуатации. Для системы из нескольких сотен точек
прохода с персоналом в пару десятков тысяч человек, естественно, логичнее
выбирать архитектуру «клиент-сервер». СУБД этого типа выдерживают намного
большие количественные нагрузки, но взамен требуют более мощных компьютеров и
хорошо подготовленных системных администраторов для сопровождения системы.
Существует и промежуточное решение - сама СУБД может быть «плоской» (а,
следовательно, дешёвой и нетребовательной к оборудованию), а работа с ней может
вестись через серверы приложений, что по пропускной способности и надёжности
ставит такую систему практически в один ряд с клиент - серверной архитектурой.
У клиент-серверных систем, за редким исключением, есть один очевидный
недостаток - они требуют отдельной лицензии. Хотя для большой системы стоимость
лицензии уже и не будет столь ощутимой на фоне общих затрат.
Автономные СКУД. Автономные системы дешевле, проще в эксплуатации, а по
эффективности иногда ничуть и не хуже. Автономные системы не умеют: создавать
отчёты по событиям, считать рабочее время, передавать информацию о событиях на
другой этаж, управляться дистанционно. При этом автономные системы не требуют
прокладки сотен метров кабеля, устройств сопряжения с компьютером, да и самого
компьютера тоже. Это все прямая экономия денег, сил и времени при установке
системы. Если имеется большое количество дверей и некоторое количество
персонала, система с автономными контроллерами достаточно быстро выходит из-под
контроля. Это связано с тем, что заносить и удалять ключи пользователей из баз
данных автономных контроллеров очень непросто, когда контроллеров и людей
много. А по устойчивости к взлому «автономные системы» практически ничуть не
уступают сетевым системам, поскольку элементы, за это отвечающие -
идентификаторы, считыватели, запорные устройства - в обоих случаях могут
использоваться одни и те же. Конечно же, есть некоторые исключения.
При выборе автономной системы с высокими требованиями по устойчивости к
взлому нужно обратить внимание на следующее:
Считыватель должен быть отделён от контроллера, чтобы провода, по которым
возможно открывание замка, были недоступны снаружи.
Контроллер должен иметь резервный источник питания на случай случайного
пропадания сети или умышленного её отключения.
Считыватель предпочтительно использовать в вандалозащищённом исполнении.
Надёжное запирающее устройство.
Некоторые автономные системы имеют функции копирования базы данных
ключей. Это может оказаться полезным, если имеется несколько дверей, в которые
ходят одни и те же люди при численности, близкой к сотне или более.
.3.2 Основные компоненты СКУД
Прежде, чем обсуждать построение системы в целом, рассмотрим наиболее
общие компоненты любой из них.
Идентификатор. В любой СКУД имеется некий идентификатор (ключ), который
служит для определения прав владеющего им человека. Это может быть
«далласовская таблетка», широко используемая в подъездных домофонах,
бесконтактная (или proximity) карточка или брелок, карта с магнитной полосой
(сейчас практически не используется). Кроме того, в качестве идентификатора
может использоваться код, набираемый на клавиатуре, а также ряд биометрических
признаков человека - отпечаток пальца, рисунок сетчатки или радужной оболочки
глаза, трёхмерное изображение лица. Карту или брелок можно передать, их могут украсть
или скопировать. Код можно подсмотреть или просто сказать кому-то.
Биометрические признаки передать или украсть невозможно, но некоторые из
них всё же подделываются без больших трудозатрат. Тип используемого
идентификатора во многом определяет защищённость системы от злоумышленников.
Например, любой школьник - радиолюбитель по приводимым в Интернете описаниям
может легко сделать имитатор «далласовской таблетки», а хранящийся в ней код
всегда отштампован на обратной стороне. Бесконтактные карты или брелоки,
стандартно используемые в системах доступа, подделываются немного сложнее, но
также не защищены от этого. Сегодня есть карточки с высоким уровнем
защищённости (используются мощные схемы криптографирования, ключи для
шифрования может назначать сам пользователь), но в нашей стране в стандартных
СКУД эти решения, как ни странно, пока применяются мало.
Биометрические признаки подделать сложнее всего (а среди них отпечатки
пальцев - проще всего). Вообще, там, где требуется высокий уровень защищённости
от взлома, как правило, используют одновременно несколько идентификаторов -
например, карточку и код, отпечаток пальца и карту или код. При выборе типа
идентификатора нужно иметь в виду:
. В системе может быть единственная точка прохода (например, турникет на
входе в здание), а пользователей может быть несколько сотен. В этом случае цена
идентификатора, помноженная на количество, может превысить стоимость всего
оборудования. А если учесть, что их теряют, и ломают, то это запланированные
затраты и на будущее. В такой ситуации оптимальное решение - стандартная
proximity карта, цена которой сегодня уже менее 30 тыс. рублей, а с точки
зрения удобства использования равной ей не найти.
. Желательно, чтобы выбранные идентификаторы были широко доступны на
рынке (то есть, чтобы они производились не единственной в мире компанией, а
имели бы клоны). Это залог того, что и через несколько лет вы сможете докупать
нужное количество ключей.
. Если требуется использовать биометрический идентификатор, то не стоит
использовать такую систему на точке прохода с большим трафиком (например, на
проходной завода) - результатом будут очереди перед входом. Хотя на хранилищах
и других ответственных помещениях биометрический считыватель может оказаться
уместным.
Контроллер. Это «мозги» системы. Именно контроллер принимает решение,
пропустить или нет данного человека в данную дверь. Контроллер хранит в своей
памяти коды идентификаторов со списком прав каждого из них. Когда предъявляют
идентификатор, считанный из него код сравнивается с хранящимся в памяти, на
основании чего принимается решение о том, открыть дверь или ворота, либо не
открывать. Поскольку контроллер выполняет такие важные функции, его надо
размещать в защищённом месте, как правило внутри помещения, вход в которое он
охраняет. Иначе не нужны никакие идентификаторы - злоумышленник найдёт провода
от электрозамка и откроет его, не взирая ни на какие «умственные способности»
контроллера.
Контроллер для своей работы требует электропитания, поэтому очень важно,
чтобы он мог работать даже в случае аварии электросети (а такую аварию может
организовать и злоумышленник). Профессиональные контроллеры, как правило, имеют
собственный аккумулятор, который поддерживает работоспособность контроллера от
нескольких часов до нескольких суток. Если применяется совсем простой
автономный контроллер без собственного блока питания, то лучше купить источник
бесперебойного питания, специально для этого предназначенный. В сетевых
системах до сих пор нет однозначного мнения, что лучше - отдельный контроллер
на каждую точку прохода, либо многодверные (на 2, 4 двери) контроллеры. Первый
вариант удобен в монтаже, прозрачен с точки зрения конфигурирования и развития
системы. Как правило, в однодверном варианте встроенного в контроллер источника
питания достаточно как для самого контроллера, так и для запитывания не только
считывателей, но и исполнительных устройств (электрозамков). В многодверных
контроллерах последнее требование далеко не всегда выполняется. Кроме того, при
несколько более низкой цене многодверного контроллера неудобство состоит в
кратности числа дверей.
Например, имеются 4 двери и один четырёхдверный контроллер - все хорошо
до тех пор, пока вам не понадобилось оборудовать пятую дверь. Тут придётся
сразу заплатить за ещё три ненужных дверных канала. Более привлекательная (в
пересчёте на одну дверь) цена контроллера также может оказаться сомнительной -
большая длина коммуникаций и стоимость их прокладки может свести данное
преимущество к нулю.
И последнее - вопрос живучести системы. Если выходит из строя однодверный
контроллер, то выходит из строя, например, один из четырёх турникетов на
проходной, если поломается четырёхдневный контроллер - вся проходная встанет.
Считыватель. Этим термином называют устройство, которое умеет получить
код идентификатора и передать его контроллеру. В зависимости от принципов
работы идентификатора меняется и технология считывания кода. Для стандартной
таблетки это два электрических контакта, выполненных в виде «лузы», для
proximity карты это уже достаточно сложное электронное устройство, а для
считывания, например, рисунка радужной оболочки глаза в состав считывателя
входит миниатюрная телевизионная камера. Считыватель по определению должен быть
доступен снаружи помещения, проход в которое необходимо получить. Отсюда и
комплекс требований. Если считыватель устанавливается на улице (въездные
ворота, наружная дверь здания), то, как минимум, он должен выдерживать суровые
климатические нагрузки - жару и холод, снег и дождь. А если прилегающая
территория не находится под присмотром, то ещё потребуется и механическая
прочность для устойчивости против вандалов. Самыми вандалостойкими могут быть
сделаны считыватели бесконтактных карт. Если сплошной корпус из нержавеющей
стали кажется недостаточно защищённым, можно замуровать считыватель в бетонную
стену или поместить за слоем прочного пластика толщиной в пару сантиметров -
при таком способе установки повредить считыватель без специального инструмента
уже невозможно. А самому считывателю такая защита ничем не мешает - ведь он «видит»
карту на расстоянии до 10 и более сантиметров. Биометрические считыватели на
сегодняшний день всё ещё очень дороги, поэтому их применение должно быть
обоснованным. Кроме того, им свойственны ещё некоторые недостатки:
- сравнительно большое время идентификации - от десятых долей
до единиц секунд. Для трафика на заводской проходной это может оказаться
смертельным;
- практически все они не рассчитаны на уличное применение;
- считыватели отпечатков пальцев вызывают у людей некоторый
дискомфорт, хотя, по правде сказать, ни один из современных дактилоскопических
считывателей не хранит сами отпечатки пальцев, а только некую их математическую
модель, по которой отпечаток не восстанавливается;
- достоверность распознавания человека по биометрическим признакам
долго ещё будет отличаться от единицы, что также может создать определённые
неудобства. Либо система периодически будет выдавать отказ в доступе, либо
порог «узнавания» придётся снизить до величины, при которой вероятность
пропуска «чужого» станет достаточно большой.
Отдельно можно упомянуть считыватели большой дальности (с расстоянием
идентификации до нескольких метров и более). Такие системы удобны на
автомобильных проходных, на въездах на стоянки. Идентификаторы для таких
считывателей как правило активные (то есть используют встроенную батарейку),
поэтому немаловажной является возможность замены батарейки через 3-5 лет.
1.3.3 Виды запирающих устройств
Если задача СКУД состоит в ограничении проходов через обычные двери, то
исполнительным устройством будет электрически управляемый замок или защёлка.
Защёлки легко устанавливаются почти на все двери, а поскольку обычно ставятся в
дверном косяке, то не требуют гибкой подводки питания к самой двери. По
защищённости от взлома это наихудший из вариантов, поэтому рекомендуется
использовать электрозащёлки там, где вероятность взлома со стороны
злоумышленника минимальна - обычно это двери внутри офиса. На ночь
оборудованные электрозащёлкой двери обычно запирают механическим ключом.
Следует отметить, что электрозащёлки, как и другие типы замков, бывают
открываемые напряжением (то есть дверь откроется при подаче напряжения питания
на замок), и закрываемые напряжением. Последние открываются, как только с них
снимается напряжение питания. По требованиям пожарников, все двери, которые
используются на пути эвакуации в случае пожара, должны оборудоваться запорными
устройствами, запираемыми напряжением.
Электромагнитные замки также не являются идеальным вариантом запорного
устройства, но также сравнительно недороги и в некоторых случаях очень удобны в
установке. Их необходимо монтировать с внутренней стороны двери. Почти все они
относятся к группе замков, запираемых напряжением, то есть пригодны для
установки на путях эвакуации при пожаре.
Электромеханические замки бывают самых разных типов. Как правило, можно
выбрать достаточно устойчивый к взлому замок (прочный механически, с мощным
ригелем). Недостатки - это несколько более высокая цена, а также необходимость
гибкой подводки на саму дверь. Большинство таких замков имеют механический
перевзвод, то есть, если на замок подали открывающий импульс даже небольшой
длительности, дверь будет в открытом состоянии до тех пор, пока её не откроют и
снова не закроют.
Турникеты. Такие устройства для разграничения прохода используют только
на предприятиях. Турникеты бывают двух основных типов: поясные и полноростовые.
Турникет при правильной настройке всей системы позволяет действительно
пропустить по одной карте только одного человека. За счёт этого, а также за
счёт высокой пропускной способности (на проход требуется минимум времени) они
незаменимы на входе в крупное предприятие, где, к тому же, используется система
учёта рабочего времени. Полноростовый турникет намного дороже поясного, но его
нельзя перепрыгнуть, что и определяет область применения. При выборе турникета
так же нужно предусмотреть требования пожарных. Если рядом с турникетом нет
быстро открывающегося свободного прохода, поясной турникет должен иметь
переламывающиеся усилием нормального человека штанги. Другие виды заграждающих
устройств:
. Шлюзовые кабины. Экзотическая вещь, используемая в банках и на других
предприятиях с усиленными требованиями по безопасности. Выбирая кабину
выясните, в состоянии ли она работать с вашей СКУД - это требование выполняется
далеко не всегда, так как шлюзовые кабины снабжаются автономными
микропроцессорными блоками управления, и не всегда имеют входы и выходы для
сопряжения со стандартными контроллерами СКУД. Если же кабина не имеет
встроенной электроники - выясните, обеспечивают ли контроллеры выбранной СКУД
реализацию того алгоритма управления шлюзом, который нужен вам.
. Ворота и шлагбаумы. Чаще всего используются на въездах на предприятие и
на автомобильных парковках. Основное требование - устойчивость к нашим
климатическим условиям и возможность управления от контроллера СКУД. Ворота
могут быть сдвижными или распашными - в соответствии с конструкцией ворот
выбираем и электропривод для них.
2. Характеристика объекта, текущего оборудования и программного
обеспечения
.1 Характеристика и общий обзор объекта
В данном проекте рассматривается программное обеспечение, подразумевающее
работу дистанционно с тремя филиалами корпорации, расположенными в городах
Гомеле, Речице и Светлогорске.
Во всех филиалах установлены аналогичные СКУД и ПО, информация хранится
на локальных серверах и передается по каналам связи на главный сервер,
расположенный в Гомеле.
.2 Описание существующих СКУД на предприятии
В концерне используются СКУД фирмы PERCO. Данная фирма является ведущим российским производителем
систем и оборудования безопасности.
Комплекс был установлен в 2000 году на основе базового пакета
комплектации PERCo-SYS-12000.
Краткие технические характеристики СКД PERCo-S-12000 :
· Точки прохода - двери, с электромеханическими или
электромагнитными замками и проходные с турникетами, шлагбаумы и ворота.
· Масимальное количество точек прохода (дверей и турникетов) -
255.
· Максимальное количество человек проходящих через одну дверь -
1000.
· Максимальное количество человек проходящих через одну турникет
- 36000.
· Соединение контроллеров - шина RS-485 длиной до 1200 м.
· Возможность подключения удалённых объектов и площадок по ЛВС.
· Тип пропуска - бесконтактные proximity карты форматов HID,
Motorola или EM-Marin.
· Защита от передачи пропуска (глобальный
"антипассбэк").
· Сетевое программное обеспечение (ПО) системы позволяет
организовать необходимое количество автоматизированных рабочих мест (отдел
кадров, бюро пропусков, администратор, охрана, бюро труда и заработной
платы).SYS-12000 - предназначена для предприятий:
1. с большим количеством рабочих,
2. с повышенными требованиями к безопасности,
. с территориально удалёнными объектами.
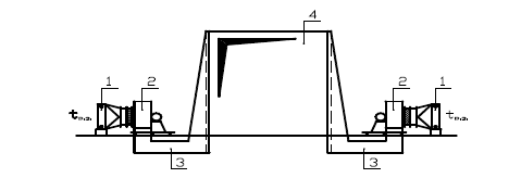
Рисунок
1 - Схема подключения компонентов PERCo-SYS-12000
СКУД ПЭРКо-SYS-12000 обеспечивает эффективное решение следующих задач:
1. Контроль и управление доступом.
Сотрудникам предприятия раздаются пропуска - бесконтактные карты доступа.
Каждому пропуску (карте) назначены индивидуальные права доступа на объект
(через проходную или КПП например) или в конкретные помещения.
Доступ может разграничиваться:
· по времени, т.е. каждому сотруднику может быть задан
индивидуальный временной график доступа на объект, при этом система
поддерживает многосменные и скользящие графики;
· по статусу, т.е. для каждого сотрудника можно определить
помещения, в которые он имеет право входа и право постановки/снятия помещения с
охраны.
Для посетителей и временных сотрудников в системе предусмотрены разовые и
временные пропуска. Пропуск с закончившимся сроком действия автоматически
запрещается в системе.
В случае, если речь идет о разграничении доступа на особо важные объекты,
в системе предусмотрена многоуровневая идентификация сотрудника: организация
доступа при условии «карта + набор кода», по принципу «только вдвоем»
(комиссионное вскрытие помещения), с дополнительным выборочным контролем
охраной (по времени или случайным образом), а также генерация тревоги при
проходе под принуждением (сотрудник набирает специальный тревожный код, замок
при этом разблокируется, но оператор получает тревожный сигнал).
На любом из объектов может быть организован режим видеоидентификации,
когда право доступа реализуется только с подтверждения охранника после
сравнения им полученного от видеокамеры изображения лица, предъявившего
карточку, с эталонным изображением владельца карточки, хранящимся в системе.
2. Учет рабочего времени и контроль за трудовой дисциплиной.
СКУД PERCo-SYS-12000 регистрирует события и позволяет получать различные
отчеты:
· время прихода и ухода каждого сотрудника,
· опоздание,
· нарушение графика,
· отсутствие на рабочем месте,
· уход с рабочего места раньше времени,
· время присутствия сотрудников непосредственно на рабочем
месте,
· график рабочего времени сотрудника,
· отчеты о событиях в системе (нарушения режима контроля
доступа, постановка и снятие помещений с охраны, тревоги).
Отчеты можно создавать как по каждому сотруднику в отдельности, так и по
группе. Временные рамки - как за произвольный период, так и за фиксированный
(день, неделя, месяц).
Для автоматизации учета возможна поставка дополнительного модуля ПО «Учет
рабочего времени», позволяющего формировать табель по стандартной форме Т-12.
Алгоритм учета поддерживает многосменные и скользящие графики работы,
корректно обрабатывая нюансы различных видов трудового распорядка. Возможности
интерфейса программы позволяют визуально совместить время присутствия
сотрудника на рабочем месте с сеткой его рабочего распорядка.
Предусмотрена возможность вводить оправдательные документы и наряды на
сверхурочные работы, что позволяет не только корректно учитывать отсутствие
сотрудников по уважительным причинам, но и вести отдельный учет сверхурочных
работ, что удобно, например, если такие работы оплачиваются по особым тарифам.
Модуль формирует корректную информацию о каждом отсутствии сотрудника,
равно как и обо всех переработках.
Программа позволяет получать любые необходимые отчеты, формируя запросы
по типам нарушений, по датам, по сотрудникам, по подразделениям и т.д.
3. Контроль за передвижением пользователей системы по
территории предприятия
Территория предприятия делится на зоны (до 128) - участки, доступ на
которые контролируется системой (например, помещение, входная дверь которого
оборудована считывателями). Зоны могут быть как прилегающими, так и вложенными
друг в друга (например, помещение включает в себя несколько комнат, двери
которых также оборудованы считывателями). На уровне зон реализован, так
называемый пространственный Аnti-Passback - система не пропустит пользователя
во внутреннюю зону, если он не пересек границу внешней. Частным случаем этого
правила является невозможность дважды войти в одну зону, не покидая ее
пределов, что создает защиту от передачи пропуска другому лицу. Этот режим
может применяться и в менее строгом виде - при нарушении зональности доступ на
объект не запрещается, но нарушение фиксируется.
В системе предусмотрена возможность получения отчетов о перемещении
конкретного пользователя или группы пользователей за определенный интервал
времени (например, кто присутствовал в данном помещении в определенное время и
т.п.).
4. Оформление и выдача пропусков, автоматизированный
кадровый учет.
ПО системы обеспечивает возможность ведения базы данных персонала (ФИО,
должность, отдел, табельный номер, режим работы, фотография, паспортные данные,
пропуск, права доступа), а также оформления бесконтактных карточек в качестве
пропусков.
Пользователь ПО может сам создавать и выводить наклейки на пропуска
нужного ему вида: с фотографией, информацией о владельце пропуска, логотипом
фирмы.
5. Функции охраны и оперативное управление
оборудованием.
Система позволяет следить за всеми событиями в точках прохода и выдает на
экран компьютера сообщения о тревожных событиях (взломах замков, нарушениях
режима контроля доступа и т.д.). Оператор может управлять системными
устройствами прямо со своего рабочего места - дистанционно заблокировать замки
или, наоборот, открыть их, например, в случае пожара.
Обеспечивается возможность режимов: «Разблокировано», «Заблокировано»,
«Контролируемый доступ» и «Охрана» (для контроллера замка).
Некоторые события в системе (по вашему выбору) могут быть объявлены
тревожными. Например, срабатывание любого из подключенных датчиков, или попытка
проникнуть на объект, находящийся в режиме «охрана», лиц, не имеющих на это
права, или попытка механического вскрытия помещения, находящегося в «закрытом»
режиме.
Предусмотрено гибкое задание реакции системы на тревожные события:
«тихая» или «громкая» тревога, видеозапись, открытие дверей аварийного выхода
при срабатывании пожарного датчика и т.п.
Кроме того, система поддерживает «стоп-лист» - список пропусков, реакция
системы на предъявление которых будет повышенной. В этот список можно занести,
например, утерянные или украденные пропуска.
Не позднее, чем через 1 сек. после возникновения тревоги, ее зафиксирует
оператор системы или охранник. При этом, оператор или охранник получит
информацию о причинах тревоги, месте ее возникновения (изображение на
графической схеме территории) и инструкцию к действию.
В системе предусмотрена возможность получить корректные отчеты обо всем,
что касается возникновения тревожных ситуаций и действий охраны.
.3 Техническое описание системы PERCo-SYS-12000
В аппаратный состав системы входят следующие структурные единицы:
- Компьютер с установленным ПО (может быть несколько);
- Концентратор PERCo-SC-12200Р (варианты на 12000 и 32000
пропусков);
- Базовый контроллер-концентратор PERCo-SC-12300Р (варианты на
12000 и 32000 пропусков);
- Драйвер турникета PERCo-DT-12301;
- Драйвер роторного турникета PERCo-DRT-12301;
- Драйвер замка/турникета PERCo-DL/DT-12310;
- Драйвер связи PERCo-DN-12201;
- Контроллер замка PERCo-CL-12200 (варианты Е и Н);
- Контрольный считыватель PERCo-CR-12001 (варианты Е, Н, ЕН и
М);
- Репитер;
- Удлинитель линии PERCo-SE-12001;
- Считыватель;
- Карта;
- Электромеханический исполнительный механизм (турникет, замок
и т.п.);
- Блок питания;
Основные характеристики системы
Основные технические характеристики устройств системы приведены ниже:
Количество контроллеров до 255
Количество исполнительных устройств до 1020
Количество считывателей до 510
Количество картдо 12000
Расширенное количество карт до 32000
Количество наборов карт до 32
Количество пространственных зон контроля до 128
Количество временных зон контроля до 256
Количество недельных графиков до 128
Количество сменных графиков. до 32
Максимальный размер буфера событий на один драйвер/контроллер:
для драйверов серий 12301 и 12310, шт. до 16384
для замкового контроллера PERCo-CL-12200, шт. до 3000
Основные технические характеристики контроллера и концентратора
Напряжение питания 12±1.2 В
Ток потребления (без учета тока заряда аккумулятора) е более 0.15 А
Ток потребления (c учетом тока заряда аккумулятора) не более 0.5 А
Потребляемая мощность не более 6 Вт
Максимальное количество драйверов серии 12201, 12301 и 12310
(драйверов серий 12301 и 12310. только для контроллера-концентратора),
шт. 2
Скорость обмена в канале связи подсистемы 9600 бод
Время опроса всех замковых контроллеров подсистемы не более 1 сек
Масса (без аккумулятора и блока питания) не более 5,5 кг
Габаритные размеры 384х360х108 мм
Условия эксплуатации:
Температура окружающего воздуха от +1 до +40°С
Относительная влажность не более 80% при t = 25°C
Основные технические характеристики замкового контроллера
Номинальное значение напряжения питания
постоянного тока 12±1.2 В
Ток потребления не более 0,25 А
Потребляемая мощность.не более 3 Вт
Масса контроллера не более 1,5 кг
Габаритные размеры контроллера 205x185x45 мм
Количество контролируемых дверей 2
Количество считывающих устройств 2
Тип карт бесконтактные, магнитные, Wiegand, PIN-код
Количество входов дистанционного управления 2
Количество аналоговых тестовых входов 2
Количество цифровых тестовых входов 2
Количество релейных выходов 2
Количество выходов с открытым коллектором 2
Количество служебных выходов 4
Стандарт интерфейса связи RS-485
Максимальная дальность связи без повторителя, м 1200
Характеристики контроллера в аварийном режиме:
Максимальное количество пользователей 1000
Максимальное количество событий журнала регистраций 1000
Условия эксплуатации:
Температура окружающего воздуха от +1 до +40°С
Относительная влажность не более 80% при t = 25°C
Рисунок 2 - Структурная схема СКУД Perco-12000
.3.1 Устройство концентратора и контроллера-концентратора
Концентратор и контроллер-концентратор - это унифицированный системный
контроллер на базе микропроцессорного устройства. Они различаются только
внутренним программным обеспечением.
В состав унифицированного системного контроллера входят:
контроллер управления доступом (Плата Main-12002K);
менеджер питания (Плата PWR-12002).
кронштейн с индикаторами;
Блок-схема представлена на рисунке 3. Контроллер размещён в металлическом
корпусе. Для защиты от несанкционированного доступа к его узлам передняя крышка
закрывается с помощью механического замка.
.3.2 Контроллер управления доступом
Контроллер содержит энергонезависимую память объемом 1 Мбайт, которая
предназначена для хранения конфигурации подсистемы, списков карт, временных
критериев доступа и журнала регистрации событий. Журнал регистрации событий
имеет кольцевую структуру, то есть после его переполнения старые события
заменяются новыми.
Контроллер также содержит энергонезависимый таймер, предназначенный для
фиксации времени произошедшего события.
Рисунок 3 - Блок-схема унифицированного системного контроллера
.4 Программное обеспечение системы
Программное обеспечение предназначено для управления подсистемами
контроллеров, цифрового видеонаблюдения и охранно-пожарной сигнализации, а
также сбора и обработки информации, поступающей от них. ПО системы построено на
клиент-серверной технологии, которая позволяет поднять быстро действие и
надежность системы в целом. В качестве сервера БД используется SQL-сервер FireBird. Протоколирование всех событий,
связанных с перемещениями пользователей, изменениями состояний тестовых входов
и релейных выходов и функционированием оборудования осуществляется посредством
периодического сбора накопленной контроллерами информации с сохранением в базе
данных (журнале регистрации, формат "Paradox7") на жестком диске
сервера системы. Эта информация собирается и обрабатывается с помощью ПО
"Генератор отчетов".
Базовый комплект поставки системы состоит из программного
обеспечения сервера аппаратуры, соответствующего типу приобретенных
контроллеров, и базового пакета, в который входят следующие модули:
- Консоль администратора;
- Консоль управления со следующими разделами:
· Конфигуратор
· Справочники доступа
· Персонал (с модулем «Оформление пропусков»)
· Отчеты
· Доступ на объекты
· Мониторинг
- Сервер системы;
- Сервер управления данными;
- Сервер БД;
Можно организовать работу системы, установив все ПО на один компьютер или
распределив модули по разным хостам, например, определив два выделенных сервера
и две рабочие станции. На один выделенный сервер можно установить сервер
системы, на другой - сервер управления данными и сервер БД.
А на рабочие станции установить консоль управления и консоль
администратора. Кроме базового комплекта ПО, обеспечивающего работу системы в
целом, существуют или разрабатываются дополнительные компоненты, расширяющие
основные функции системы.
Они включают в себя следующие модули:
- «Учет рабочего времени»;
- «Видеоидентификация»;
- «Мониторинг с мнемосхемами»;
- «Интеграция с системой видеонаблюдения»;
- «Интеграция с охранно-пожарной сигнализацией»;
- «Планировщик задач»;
- «Мастер отчетов»;
ПО поддерживает следующие функции:
- Управление подсистемами контроллеров 600 серии (до 64 на один
сервер аппаратуры) и 12000 серии (до 128 на один сервер аппаратуры), а также
сбор информации с них. Количество подключаемых серверов аппаратуры не
ограничено в пределах сети. Количество подключаемых серверов аппаратуры на
одном компьютере равно количеству уникальных серий оборудования (на одном
компьютере не может быть двух серверов аппаратуры одинаковой серии);
- Проведение автоконфигурации системы;
- Задание различных прав доступа пользователям ПО системы с
помощью паролей;
- Ведение базы данных персонала (создание и ведение списков
должностей,
подразделений, графиков работы, помещений; автоматизированный учет
персонала, оформление учетных карточек сотрудников);
- Оформление пропусков (разработка шаблонов, автоматизированное
оформление и печать пропусков, ввод карт доступа вручную или автоматически с
помощью контрольного считывателя);
- Задание индивидуальных графиков доступа сотрудников в
помещения;
- Подключение системы видеонаблюдения;
- Подключение системы охранно-пожарной сигнализации;
- Формирование отчетов: о рабочем времени сотрудников, о
нарушениях (опозданиях, преждевременных уходах, прогулах), как по отдельным
сотрудникам, так и по подразделениям;
- Мониторинг (слежение за тревожными событиями в системе) и
управление аппаратурой с рабочего места оператора (блокировка и разблокировка
турникетов, замков, перевод помещений в режим «Охрана», поднятие сигнала
тревоги, оперативное запрещение доступа по пропуску в критических ситуациях);
- Защита от передачи карт при проходе через турникет;
- Управление базами данных и контроль за их сохранностью;
Работать с программным обеспечением рекомендуется под управлением
операционных систем MS Windows 2000 (SP4 или выше) / NT (SP6 или выше), Windows XP, Windows
Server 2003, хотя возможен вариант работы и
под управлением операционной системы Windows 98SE.
Программное обеспечение организовано по модульному принципу и имеет
удобный русскоязычный интерфейс, доступ к управлению которым защищается
системой паролей.
Работа ПО в локальных компьютерных сетях предоставляет возможность
создания автоматизированных распределенных рабочих мест (АРМов) для различных
служб.
АРМ «Администратор»
Обеспечивает удобное и быстрое управление системой, управление правами
доступа пользователей к разделам ПО, создание и работа с базами данных,
подключение и изменение настроек аппаратуры.
АРМ «Служба безопасности»
Обеспечивает задание прав доступа сотрудников на объекты, позволяет
проводить мониторинг системы, обеспечивает удобное и быстрое управление всеми
исполнительными устройствами (реакция на тревожные события, оперативный запрет
пропуска).
АРМ «Отдел кадров»
Значительно сокращает объем рутинной работы, позволяя автоматизировать
кадровый учет, оперативно вносить изменения в кадровое расписание, получать
отчеты по сотрудникам, осуществлять контроль за дисциплиной труда.
АРМ «Бюро пропусков»
Значительно облегчает работу по выдаче и учету постоянных и разовых
пропусков, ускоряет процесс оформления карт в виде пропуска с фотографией.
Фотоизображение может вводиться в компьютер с помощью сканера, цифрового
фотоаппарата или видеокамеры. Нанесение изображения на карту может
производиться двумя способами: непосредственно на карту с помощью специального
принтера или на наклейки с помощью обычного принтера.
3. Разработка программного обеспечения
.1 Целесообразность разрабатываемого ПО
До недавнего времени комплекс существующего программного обеспечения
полностью удовлетворял заказчика своим функционалом. Однако стоит указать, что
система КУД Perco-SYS 12000 была установлена в 2000 году, т.е. срок ее
непрерывной эксплуатации составил около 13 лет. За это время на рынке появилось
достаточное количество новых систем, а установленная система подверглась не
только моральному старению, а так же и физическому износу различных элементов
системы.
В любой системе с большим количеством элементов и их высокой дальностью
разнесения практически всегда существует понятие отказа. Система Perco-SYS 12000 является сертифицированной и в ней
предусмотрены практически все варианты отказов. Но существует два отказа
бесконтактного считывателя, которые были обнаружены и включены в техническую
документацию только в 2012 году, в новой системе PERCo-S-20, вырезка из
документации представлена на рисунке 4.
Рисунок 4- Фрагмент документации бесконтактного считывателя
В системе присутствует большое количество удаленных контроллеров, и
проверить наличие связи с управляющим контроллером удаленно не предоставляется
возможным физически.
Проблема состоит в том, что при реакции считывателя на поднесение карты,
но отсутствию регистрации события могут возникнуть различные опасные ситуации.
Например, сотрудники приходят на работу, перемещаются по зданию, уходят с
работы, но в базе данных ничего не отображается, а т.к. система считается
надежной и используется отделом кадров для контроля посещений рабочих мест, то
можно сделать вывод, что на работу никто не приходил.
Увеличивается вероятность несанкционированного доступа, т.к.
злоумышленник будет знать, что его проникновение в запретную зону и/или в
неустановленное время точно невозможно будет отследить по базе данных.
К сожалению, данный отказ стал все чаще проявляться, соответственное было
придумано программное решение для своевременного обнаружения данного отказа, и
непосредственному отображению отказавшего контроллера на мнемосхеме.
Так же разработанная программа ведет лог событий и выводит статистику
проходов. По данной статистике можно делать выводы о нагрузке, распределении
потока сотрудников, вычислить наиболее часто отказывающий контроллер или
проблемную зону и провести своевременное тех обслуживание. Данная программа не
является самостоятельной, для ее исправной работы необходимо запущенное базовое
ПО разработчика, в частности "Монитор событий".
.2 Описание ПО и алгоритмы работы
Основные положения принятые при разработке программы:
- Автономность работы;
- Гибкая настройка функций проверки каждого контроллера;
- Возможность выполнения всех операций вручную;
- Обязательное ведение журнала событий;
- Интуитивно понятный интерфейс;
- Минимальная загруженность памяти, процессора и графического
ядра;
- Создание табличного отчета в Excel для подробного статистического анализа данных, с
помощью специализированных программ.
- Возможность остановки программы во время проверки;
Основная функция программы это проверка таблицы БД и по прохождении цикла
по определенным алгоритмам производить вывод информации с определенным
вердиктом. На рисунке 5 приведен алгоритм загрузки и начала проверки.
На рисунке 6 показан алгоритм проверки контроллера на состояние.
Рисунок
5 - Алгоритм загрузки программы и начала проверки
Рисунок
6 - Алгоритм проверки контроллера на состояние
.3
Интерфейс и работа ПО
Программа
разрабатывалась в среде программирования Borland
C++ Builder 6, таблицы БД - Paradox 7. C++
Builder 6 - программный продукт, инструмент быстрой разработки приложений
<#"724870.files/image007.gif">
Рисунок
7 - Главное меню программы
На
данном меню (рисунок 7) расположены индикаторы общего состояния систем в трех
городах. Присутствует активная строка состояния проверки. При нажатии на
индикатор открывается форма, на которой представлен функционал и мнемосхема с
расположением объектов и контроллеров.
На
данном меню уже зажжен индикатор-предупреждение, означающий проблемы в данном
секторе.
Рисунок
8 - Внешний вид интерфейса программы, г.Гомель
Как
видно из рисунка 8, на форме программы представлена мнемосхема, приблизительно
соответствующая реальному зданию и расположению контроллеров. Справа
расположены объекты в основном, для ручного управления программой, в
промежуток, пока не начата, либо не остановлена автоматическая проверка.
Соответственно на рисунках 9 и 10 представлен интерфейс городов Светлогорск и
Речица. Функции везде одинаковы, различаются мнемосхемы и карты.
Рисунок 9 - Внешний вид интерфейса программы, г. Речица
Рисунок 10 - Внешний вид интерфейса программы, г. Светлогорск
Запустить программу можно тремя различными способами: 1. автоматический
запуск. Он производится по встроенному таймеру, в настройках можно указать
время начала авто-проверки, указать интервал проверок, т.е. сколько раз в сутки
будет включаться авто-проверка. 2. ручной запуск полной проверки. например,
если нужно было срочно остановить сканирование, либо произошел сбой программы и
настройки не сохранились можно вручную запустить полную проверку. 3. также
можно по отдельности проверить каждый ТКД.
Выполнение программы представлено на рисунке 11. Работа программы
происходит с реальной таблицей БД, но условия для некоторых ТКД специально
выставлены неверно,для предоставления информации о возможностях программы.
Рисунок 11 - Интерфейс программы, после завершения проверки
Рисунок 12- Запись в логе событий
Лог событий сохраняется после остановки выполнения программы, формат лога
*.txt. Лог является быстрым и надежным
способом фиксирования результата проверок.
Рисунок 13 - Диаграмма распределения и кол-ва проходов на этаже
С помощью этих данных были проанализированы потоки сотрудников и для
каждого ТКД были настроены уникальные параметры для алгоритмов проверки.
Статистическое исследование представлено в главе 4.5.
Рисунок 14 - Окно настроек программы
Здесь производятся настройки программы, допустимое время бездействия ТКД
и Минимальное количество проходов узнали, изучив статистические данные за год.
Также настройки позволяют регулировать время запуска проверки,
устанавливать частоту проверок, а также по желанию пользователя, открыть для
проверки любую таблицу нужного формата для проведения проверки вручную.
Вся информация о настройках хранится в файле Options.ini и
автоматически загружается при загрузке программы.
4. Статистический анализ
.1 Статистический анализ проходов
Как уже было упомянуто особенностью данной системы является индивидуальная
настройка каждого ТКД, т.к. они расположены в различных местах в которых
количество проходов варьируется от нуля до тысяч в сутки.
Для классификации контроллеров по проходной нагрузке были выбраны 2
категории:
- По количеству проходов (c малым, средним и большим количеством проходов);
Большое количество проходов осуществляется через турникеты на проходных зданий.
Среднее количество проходов осуществляется через лифтовые комнаты, этажи,
отделы.
Малое количество проходов осуществляется через серверные, кабинеты начальства, приёмные,
подвальные помещения, задний выход на стоянку.
- По уровню ограниченности доступа (с ограничением и без
ограничения доступа);
С ограничением доступа - серверная, кабинеты начальства, комната охраны.
Без ограничения доступа - все остальные.
.4.1 Статистика количества проходов
На предоставленных ниже рисунках изображены рассчитанные программой
графики проходов через ТКД "Турникет 3", "Лифт и лестница 10
этаж", "Кабинет начальства", "Серверная" за месяц
январь 2013 года.
Рисунок 15 - Количество проходов через ТКД "Турникет 3" за
январь 2013
Рисунок 16 - Количество проходов через ТКД "Лифт и лестница 10
этаж" за январь 2013
Рисунок 17 - Количество проходов в кабинете начальства за январь 2013
Рисунок 18 - Количество проходов в серверной за январь 2013
На приведенных на рисунках 15, 16, 17, 18 примерах можно наглядно увидеть
большое различие в количестве проходов и их распределении.
Данная статистика необходима нам для определения критериев минимального
количества проходов, без которого невозможна корректная работа программы.
.4.2 Определение критериев для минимального количества проходов через ТКД
Для статистического анализа данных были использованы программы Stat Plus+ и Statistica 10. Для удостоверения в том, что количество проходов через определенный
ТКД в течении года и месяца, является стабильной величиной - принимаем гипотезу
о нормальности распределения проходов. Ниже приведены графики и результаты
анализа.
Рисунок 19 - Гистограмма за месячного распределения, график отклонения от
ожидаемого нормального значения величины, график одномерного распределения
вероятностей количества проходов через ТКД "Турникет 3" за январь
месяц 2013 года
Рисунок 20 - График распределения с величинами квартилей
Таблица 2 - Проверка нормальности распределения проходов через ТКД
"Турникет 3" за январь месяц 2013 года
|
Размер выборки
|
19
|
Среднее
|
895
|
|
Стандартное отклонение
|
44,913315
|
Медиана
|
897,5
|
|
Асимметрия
|
0,076
|
Эксцесс
|
2,472009
|
|
Альтернативная асимметрия (Фишера)
|
0,08382
|
Альтернативный эксцесс (Фишера)
|
-0,285587
|
|
Критерии оценки
|
Значение статистики
|
Уровень значимости
|
Вывод: (5%)
|
|
Критерий Колмогорова-Смирнова/Лиллифорcа
|
0,1592
|
0,2643
|
Никаких подтверждений против нормальности
|
|
Критерий Шапиро-Уилка
|
0,9711
|
0,8193
|
Нормальность принята
|
|
Д'Агостино Асимметрия
|
0,1658
|
0,8682
|
Нормальность принята
|
|
Д'Агостино Эксцесс
|
-0,0898
|
0,9284
|
Нормальность принята
|
|
Д'Агостино общее
|
0,0355
|
0,9823
|
Нормальность принята
|
По собранным данным программой StatPlus проверили нормальность выборки. Таким же образом были
проверены гипотезы для остальных месяцев, данные не приводятся в дипломном
проекте из-за практической идентичности рассмотренному варианту.
Рассмотрим годичное распределение нагрузки на ТКД "Турникет 3".
Рисунок 21 - Гистограмма за годичное распределения, график отклонения от
ожидаемого нормального значения величины, график одномерного распределения
вероятностей количества проходов через ТКД "Турникет 3" за 2013 год
Рисунок 22 - График распределения с величинами квартилей
Таблица 2 - Проверка нормальности распределения проходов через ТКД
"Турникет 3" за 2013 год
|
Размер выборки
|
12
|
Среднее
|
856
|
|
Стандартное отклонение
|
35,62991593
|
Медиана
|
851
|
|
Асимметрия
|
0,133853278
|
Эксцесс
|
2,261688361
|
|
Альтернативная асимметрия (Фишера)
|
0,155985002
|
Альтернативный эксцесс (Фишера)
|
-0,397186065
|
|
Критерии
|
Значение статистики
|
Уровень значимости
|
Вывод: (5%)
|
|
Критерий Колмогорова-Смирнова/Лиллифорcа
|
0,124329254
|
0,905587091
|
Никаких подтверждений против нормальности
|
|
Критерий Шапиро-Уилка
|
0,989219079
|
0,99655086
|
Нормальность принята
|
|
Д'Агостино Асимметрия
|
0,24617551
|
0,805546373
|
Нормальность принята
|
|
Д'Агостино Эксцесс
|
-0,148278449
|
0,882123023
|
Нормальность принята
|
|
Д'Агостино общее
|
0,08258888
|
0,959546559
|
Нормальность принята
|
В итоге расчета был получен доверительный интервал для 95% площади
выборки, а также получен прогноз наблюдений на его основе. Спрогнозированный
нижний предел проходов равен 773, если количество проходов опустится ниже
данного предела чуть более, чем на 5%,что полностью выйдет за пределы площади
графика распределения, то выборка уже не будет подчиняться нормальному
распределению. Соответственно выберем критерием минимального числа проходов в
сутки (773/100)*5.5% = 730 проходов /сутки.
Предоставление статистического расчета для ТКД "Турникет и лестница
10 Этаж" не является значимым, т.к. при в 3 раза меньшем количестве
проходов, полностью соответствует закономерностям проходов через ТКД
"Турникет 3".
На примере месячной нагрузки рассмотрим статистику проходов через ТКД
"Кабинет начальника".
Рисунок 23 - Гистограмма за годичное распределения, график отклонения от
ожидаемого нормального значения величины, график одномерного распределения
вероятностей количества проходов через ТКД "Кабинет начальника" за
январь месяц 2013 г.
Рисунок 24 - График распределения с величинами квартилей
Таблица 3 - Проверка нормальности распределения проходов через ТКД "Кабинет
начальника"за январь месяц 2013 года
|
Размер выборки
|
20
|
Среднее
|
5,3
|
|
Стандартное отклонение
|
1,809332532
|
Медиана
|
5
|
|
Асимметрия
|
-0,02297
|
Эксцесс
|
2,033033157
|
|
Альтернативная асимметрия (Фишера)
|
-0,024879
|
Альтернативный эксцесс (Фишера)
|
-0,8882999
|
|
Критерии
|
Значение статистики
|
Уровень значимости
|
Вывод: (5%)
|
|
Критерий Колмогорова-Смирнова/Лиллифорcа
|
0
|
1
|
Никаких подтверждений против нормальности
|
|
Критерий Шапиро-Уилка
|
0,938385746
|
0,223474043
|
Нормальность принята
|
|
Д'Агостино Асимметрия
|
0,051640221
|
0,95881537
|
Нормальность принята
|
|
Д'Агостино Эксцесс
|
-1,0371445
|
0,299668487
|
Нормальность принята
|
|
Д'Агостино общее
|
1,07833556
|
0,583233426
|
Нормальность принята
|
Рисунок 25 - Гистограмма за годичное распределения, график отклонения от
ожидаемого нормального значения величины, график одномерного распределения
вероятностей количества проходов через ТКД "Кабинет начальника" за
2013 год
Рисунок 26 - График распределения с величинами квартилей
Таблица 4 - Проверка нормальности распределения проходов через ТКД "Кабинет
начальника" за 2013 год
|
Размер выборки
|
12
|
Среднее
|
5
|
|
Стандартное отклонение
|
0,953462589
|
Медиана
|
5
|
|
Асимметрия
|
-0,65726769
|
Эксцесс
|
2,64
|
|
Альтернативная асимметрия (Фишера)
|
-0,75514231
|
Альтернативный эксцесс (Фишера)
|
0,161333333
|
|
Критерии
|
Значение статистики
|
Уровень значимости
|
Вывод: (5%)
|
|
Критерий Колмогорова-Смирнова/Лиллифорcа
|
0
|
1
|
Никаких подтверждений против нормальности
|
|
Критерий Шапиро-Уилка
|
0,861657216
|
0,05128248
|
Нормальность принята
|
|
Д'Агостино Асимметрия
|
1,214425255
|
0,224585376
|
Нормальность принята
|
|
Д'Агостино Эксцесс
|
0,351106046
|
0,725508792
|
Нормальность принята
|
|
Д'Агостино общее
|
1,598104156
|
0,449755095
|
Нормальность принята
|
В итоге расчета был получен доверительный интервал для 95% площади
выборки, а также получен прогноз наблюдений на его основе. Спрогнозированный
нижний предел проходов равен 1,42, если количество проходов опустится ниже
данного предела чуть более, чем на 5%,что полностью выйдет за пределы площади
графика распределения, то выборка уже не будет подчиняться нормальному
распределению. Однако, стоит учитывать, что начальник может уехать в командировку,
находится на совещании или в отпуске и т.д.
Это делает количество посещений ненормированным, т.е. несмотря на
полученные статистические данные устанавливаем критерием для минимального
количества проходов через ТКД "Кабинет начальника" 0 проходов в
сутки.
Для ТКД "Серверной " нормальным числом проходов является 0
событий в сутки и при любом проходе в серверную будет происходить оповещение и
запись данного события в журнал.
4.4.3 Определение критериев допустимого бездействия контроллера в сутки
Для расчета соответствующих констант представлены графики проходов за
сутки, т.е. непосредственная суточная активность на ТКД.
Рисунок 22 - распределение нагрузки в сутки на ТКД "Турникет 3"
Рисунок 23 - распределение нагрузки в сутки на ТКД "Лифт+Лестница
10"
Рисунок 24- распределение нагрузки в сутки на ТКД "Кабинет
начальника"
Из приведенных графиков видна средняя активность контроллера ТКД в сутки.
В программе по алгоритму сравнение событий происходит с первой записи события,
если же события отсутствуют срабатывает определенный триггер.
Для ТКД "Турникет 3" - активность происходит весь рабочий день
без перерывов и с особенной нагрузкой в часы посещения и ухода с работы, что
видно из рисунка 25. Соответственно можно сделать вывод, о том, что если в
рабочие часы ТКД будет более 1 часа не иметь проходов, то вероятнее всего
возникла ситуация отказа. ТКД "Турникет 3 " относится к классу
многопроходных.
Для ТКД "Лифт+Лестница 10" - активность происходит чуть позже
официального начала рабочего дня,что видно из рисунка 26. Т.к данный
ТКДотносится к классу среднепроходных можно сделать вывод, о том, что если в
рабочие часы ТКД будет более 2х часов бездействовать, то вероятнее всего
возникла ситуация отказа.
Для ТКД "Кабинет начальника" - активность не нормирована. ТКД
относится к классу малопроходных, а также к классу ответственных помещений.
Соответственно бездействие может составлять 24 часа. Однако любой проход в
ночное время будет обозначаться как НСД и будет зажжен индикатор и поступит
сообщение об угрозе.
5. Экономическое обоснование внедрения программного продукта. Расчет
экономического эффекта
.1 Основные положения расчёта стоимости программного обеспечения
Программное обеспечение является материальным объектом специфической
интеллектуальной деятельности специалистов, состоящим из
программно-документально оформленного проекта, реализующего свои
потребительские свойства и качества в составе функционирующих вычислительных
систем или систем обработки данных. По стоимости и срокам службы ПО относится к
основным производственным фондам предприятия.
Каждое ПО как реальная продукция имеет определенный жизненный цикл, т.е.
период от начала разработки и до снятия с эксплуатации, включающей три стадии:
разработку (проектирование), производство (создание) и использование.
Программное обеспечение как товарная продукция могут быть двух видов:
· научно-техническая продукция;
· продукция производственно-технического назначения.
В современных рыночных экономических условиях ПО выступает
преимущественно в виде продукции научно-технических организаций, представляющей
собой функционально завершенные и имеющие товарный вид программного обеспечения
вычислительной техники, реализуемые покупателям по рыночным отпускным ценам.
Все завершенные разработки программного обеспечения ВТ являются научно-технической
продукцией.
Широкое применение средств вычислительной техники требует постоянного
обновления и совершенствования ПО. Выбор эффективных проектов ПО связан с их
экономической оценкой и расчетом экономического эффекта.
Расчет экономического эффекта ПО основан на принципах “Комплексной оценки
эффективности мероприятий, направленных на ускорение научно-технического
прогресса”. Экономический эффект может определяться как у разработчика, так и у
пользователя.
У разработчика экономический эффект выступает в виде чистой прибыли,
остающейся в распоряжении предприятия от реализации ПО, а у пользователя - в
виде экономии трудовых, материальных и финансовых ресурсов, получаемой от:
· снижения трудоемкости расчетов, алгоритмизации
программирования и отладки программ (задач) за счет использования ПО в процессе
разработки автоматизированных систем и систем обработки данных;
· сокращения расходов на оплату машинного времени и других
ресурсов на отладку задач;
· снижения расходов на материалы (магнитные, лазерные диски и
прочие материалы);
· ускорения ввода в эксплуатацию новых систем;
· улучшения показателей основной деятельности предприятий в
результате использования ПО.
Стоимостная оценка ПО у разработчиков предполагает составление сметы
затрат, которая включает следующие статьи:
· затраты на материалы;
· спецоборудование;
· заработная плата исполнителей основная и дополнительная;
· отчисления в фонд социальной защиты населения;
· налоги, входящие в себестоимость ПО;
· машинное время;
· расходы на научные командировки;
· прочие расходы;
· накладные расходы.
На основании сметы затрат рассчитывается себестоимость и отпускная цена
ПО. Сумма основной заработной платы рассчитывается на основе численности
специалистов, соответствующих тарифных ставок и фонда рабочего времени. Причем
численность специалистов, календарные сроки разработки программы и фонда
рабочего времени определяются по укрупненным нормам времени на разработку,
сопровождение и адаптацию программного обеспечения или экспертным путем. Расчет
трудоемкости ПО с использованием укрупненных норм времени осуществляется в
основном в крупных научно-технических организациях для решения сложных задач
программного обеспечения ВТ. В мелких и средних научно-технических организациях
трудоемкость, численность исполнителей и сроки разработки ПО определяются
экспертным путем с использованием данных по базовым моделям. При определении
трудоемкости ПО учитываются объем ПО (в тыс. условных машинных команд или
исходных команд), объем документации (тыс. строк), новизна и сложность ПО, язык
программирования, степень использования типовых (стандартных) программ.
.2 Исходные данные
Расчет основной заработной платы исполнителей, занятых разработкой ПО,
производится на основе исходных данных, представленных в таблице 5.1.
· В выполнение работ задействованы следующие разработчики ПО:
· начальник отдела (руководитель дипломного проекта):
· тарифный разряд - 13;
· тарифный коэффициент - 3,98;
· продолжительность участия в разработке - 20 дней;
· инженер программист (студент дипломник):
· тарифный разряд - 9;
· тарифный коэффициент - 2,48;
· продолжительность участия в разработке - 40 дней.
Таблица 5.1 - Исходные данные
|
Наименование показателей
|
Буквенные обозначения
|
Единицы измерения
|
Количество
|
|
Коэффициент новизны
|
kн
|
единиц
|
1,0
|
|
Группа сложности
|
|
единиц
|
3
|
|
Дополнительный коэффициент сложности
|
kсл
|
единиц
|
1,12
|
|
Поправочный коэффициент, учитывающий использование типовых
программ
|
Kт
|
единиц
|
0,9
|
|
Установленная плановая продолжительность разработки
|
Tр
|
лет
|
0,15
|
|
Годовой эффективный фонд времени
|
Ф+
|
дней
|
255
|
|
Продолжительность рабочего дня
|
Tч
|
ч
|
8
|
|
Тарифная ставка 1-го разряда
|
Tм1
|
руб.
|
250000
|
|
Коэффициент премирования
|
kп
|
единиц
|
1,4
|
|
Норматив дополнительной заработной платы
|
Hзд
|
%
|
10
|
|
Ставка отчислений в фонд социальной защиты населения
|
Hзсз
|
%
|
34,6
|
|
Норматив на сопровождение и адаптацию ПО
|
Hрса
|
%
|
10
|
|
Ставка налога на добавленную стоимость
|
Hдс
|
%
|
20
|
|
Норматив амортизации ВТ
|
На
|
%
|
12,5
|
.3 Определение объема программного
обеспечения
Объем ПО определяется путем подбора аналогов на основании классификации типов
ПО [11, приложение 1], каталога функций ПО и каталога аналогов ПО в разрезе
функций [11, приложение 2 и 3], которые постоянно обновляются и утверждаются в
установленном порядке. На основании информации о функциях разрабатываемого ПО,
по каталогу функций определяется объем функций [11, приложение 2]. Затем по
каталогу аналогов в разрезе функций уточняется объем функций [11, приложение
3]. На основании этих данных составлена таблица 5.2.
Общий объем ПО рассчитывается по формуле 5.1:
(5.1)
где
- общий объем ПО, условных машинных команд;
- объем
функций ПО, условных машинных команд;общее число функций.
По
формуле (5.1) определим общий объем ПО:
условных
машинных команд.
Таблица
5.2 - Объем программного обеспечения
|
Номер функции
|
Содержание функций
|
Объем (условных машинных команд)
|
|
101
|
Организация ввода информации
|
170
|
Преобразование операторов входного языка в команды другого
языка
|
286
|
|
111
|
Управление вводом/выводом
|
100
|
|
304
|
Обслуживание файлов
|
120
|
|
309
|
Формирование файла
|
139
|
|
503
|
Управление внешним ПО
|
300
|
|
505
|
Управление внешней памятью
|
207
|
|
506
|
Обработка ошибочных и сбойных ситуаций
|
150
|
|
507
|
Обеспечение интерфейса между компонентами
|
2347
|
|
702
|
Расчётные задачи (расчёт режимов обработки)
|
988
|
.4 Расчёт трудоёмкости ПО
На основании общего объема ПО определяется нормативная трудоемкость Tн по
таблицам. Нормативная трудоемкость устанавливается с учетом сложности ПО.
Выделяется три группы сложности [11, приложение 5, таблица 5.1], в которых
учтены следующие составляющие ПО: языковой интерфейс, ввод-вывод, организация
данных, режимы работы, операционная система и техническая среда. Кроме того,
устанавливаются дополнительные коэффициенты сложности ПО [11, приложение 5,
таблица 5.2].
С учетом дополнительного коэффициента сложности kсл (таблица 5.1)
рассчитывается общая трудоемкость ПО (формула 5.2)
(5.2)
где
То - общая трудоемкость ПО, человеко-дней;
Тн
- нормативная трудоемкость ПО, человеко-дней;сл - дополнительный
коэффициент сложности ПО.
По
данным [12, таблица 3.1] объему в 4807 условных машинных команд (3-я группа
сложности ПО) соответствует нормативная трудоемкость 105 человеко-дней. По
формуле (5.2) определим общую трудоемкость ПО:

При
решении сложных задач с длительным периодом разработки ПО трудоемкость
определяется по стадиям разработки (техническое задание - ТЗ, эскизный проект -
ЭП, технический проект - ТП, рабочий проект - РП и внедрение - ВН) с учетом новизны,
степени использования типовых программ и удельного веса трудоемкости стадий
разработки ПО в общей трудоемкости разработки ПО. При этом на основании общей
трудоемкости рассчитывается уточненная трудоемкость с учетом распределения по
стадиям (формула 5.3)
где Ту - уточненная трудоемкость ПО, человеко-дней;
Тi - трудоемкость разработки ПО на i-й стадии, человеко-дней;-
количество стадий разработки.
Трудоемкость ПО по стадиям определяется с учетом новизны [11, приложение
5, таблица 5.3, 5.4] и степени использования в разработке типовых программ и ПО
[11, приложение 5, таблица 5.5] (формула 5.4)
(5.4)
где Tстi -
трудоемкость разработки ПО на i-й стадии (технического задания, эскизного
проекта, технического проекта, рабочего проекта и внедрения), человеко-дней;н
- поправочный коэффициент, учитывающий степень новизны ПО;т -
поправочный коэффициент, учитывающий степень использования в разработке типовых
программ и ПО;стi - удельный вес трудоемкости i-й стадии разработки
ПО в общей трудоемкости ПО.
На основании уточненной
трудоемкости разработки ПО и установленного периода разработки рассчитывается
общая плановая численность разработчиков ПО (формула 5.5)
где Чр - плановая
численность разработчиков, чел.;
Фэф - годовой
эффективный фонд времени работы одного работника в течение года, дней в
год;рд - плановая продолжительность разработки ПО, лет.
Результаты расчетов
уточненной трудоемкости и общей плановой численности разработчиков на разных
стадиях разработки по формулам (5.4) и (5.5) представлены в таблице 5.3.
Таблица 5.3 - Результаты
расчетов трудоемкости
|
Стадии разработки
|
Итого
|
|
ТЗ
|
ЭП
|
ТП
|
РП
|
ВН
|
|
|
Коэффициенты удельных весов трудоемкости стадий, dстi
|
0,11
|
0,09
|
0,11
|
0,55
|
0,14
|
1,0
|
|
Коэффициенты, учитывающие использование типовых программ, kт
|
-
|
-
|
-
|
0,9
|
-
|
-
|
|
Коэффициенты новизны, kн
|
1,0
|
1,0
|
1,0
|
1,0
|
1,0
|
-
|
|
Уточняющая трудоемкость Tу стадий, человеко-дней
|
13
|
11
|
13
|
58
|
17
|
112
|
|
Численность Чр исполнителей, чел.
|
0,34
|
0,29
|
0,34
|
1,75
|
0,51
|
3,23
|
|
Срок Tр разработки, лет
|
0,026
|
0,026
|
0,026
|
0,03
|
0,03
|
0,14
|
Например, по формуле (5.4) определим уточненную трудоемкость на стадии
рабочего проекта

Например,
по формуле (5.5) определим общую плановую численность разработчиков на стадии
рабочего проекта
.
.5 Расчёт
заработной платы разработчиков ПО
Уточненная
трудоемкость и общая плановая численность разработчиков служат базой для
расчета основной заработной платы. По данным о спецификации и сложности
выполняемых функций составляется штатное расписание группы
специалистов-исполнителей, участвующих в разработке ПО с определением
образования, специальности, квалификации и должности.
В
соответствии с тарифными разрядами и коэффициентами должностей руководителей
научных организаций каждому исполнителю устанавливается разряд и тарифный
коэффициент.
Месячная
тарифная ставка каждого исполнителя Тм определяется путем умножения
действующей месячной тарифной ставки 1-го разряда Тм1 на тарифный
коэффициент Тk, соответствующий установленному разряду (формула 5.6)
. (5.6)
Часовая
тарифная ставка рассчитывается путем деления месячной тарифной ставки на
установленный при семичасовом рабочем дне фонд рабочего времени - 169,8 часов
(формула 5.7)
где
Т ч - часовая тарифная ставка, ден. ед.;
Т
м - месячная тарифная ставка, ден. ед.
По
формулам (5.6) и (5.7) определим месячные и тарифные ставки начальника отдела
(Tмо, Tчо) и инженера программиста 1-й категории (Tмп, Tчп)




Основная
заработная плата исполнителей ПО рассчитывается по формуле 5.8

где
n - количество исполнителей, занятых разработкой ПО;
Тчi
- часовая тарифная ставка i-го исполнителя, ден. ед.;
Фэi
- эффективный фонд рабочего времени i-го исполнителя, дней;
Тч
- количество часов работы в день, ч;п - коэффициент премирования.
По
формуле (5.8) определим основную заработную плату исполнителей ПО
рублей.
Дополнительная
заработная плата на ПО Здi включает выплаты, предусмотренные законодательством
о труде (оплата, отпусков, льготных часов, времени выполнения государственных
обязанностей и других выплат, не связанных с основной деятельностью
исполнителей), и определяется по нормативу в процентах к основной заработной
плате (формула 5.9)
где
Здi - дополнительная заработная плата исполнителей ПО, ден. ед.;
Нд
- норматив дополнительной заработной платы в целом по научной организации.
По
формуле (5.9) определим дополнительную заработную плату на ПО

5.6 Расчёт
отчислений, налогов и затрат
Отчисления
в фонд социальной защиты населения Зсзi определяются в соответствии с
действующими законодательными актами по нормативу в процентном отношении к
фонду основной и дополнительной заработной платы исполнителей (формула 5.10).
где
Нзсз - норматив отчислений в фонд социальной защиты населения, %. По
формуле (5.10) определим отчисления в фонд социальной защиты населения:

Расходы
по статье “спецоборудование” Pci включают затраты средств на
приобретение вспомогательных специального назначения технических и программных
средств, необходимых для разработки ПО, включая расходы на их проектирование,
изготовление, отладку, установку и эксплуатацию. Затраты по этой статье
определяются в соответствии со сметой расходов, которая составляется перед
разработкой ПО. Данная статья включается в смету расходов на разработку ПО в
том случае, когда приобретаются специальное оборудование или специальные
программы, предназначенные для разработки и создания только данного ПО.
В
крупной корпорации, амортизационные отчисления на ПО Аoi можно
определить прямым счетом по формуле 5.11:
где
Аoi - амортизационные отчисления по конкретному средству ВТ в расчете на год,
ден. ед.;
Тф
- фактический срок использования основной ВТ (здесь равен 110 дней или 0,3
года);
Псi
- первоначальная стоимость ВТ.
По
формуле (5.12) определим сумму амортизационных отчислений

Расходы
на электроэнергию при 8-ми часовом рабочем дне, продолжительности разработки в
40 дней, цене 735 рублей за один кВт и потребляемой компьютером мощности в
размере 300 Вт в час составят:

Расходы
по статье “прочие затраты” Пзi на ПО включают затраты на
приобретение и подготовку специальной научно-технической информации и
специальной литературы. Определяются по нормативу, разрабатываемому в целом по
научной организации, в процентах к основной заработной плате (формула 5.12)
где
Hпз - норматив прочих затрат в целом по научной организации, %.
По
формуле (5.12) определим прочие затраты

Общая
сумма расходов по всем статьям сметы Срi на ПО рассчитывается по
формуле 5.13

(5.13)
где
Mi = 5000 - затраты на бумагу;
По
формуле (5.13) определим общую сумму расходов

Кроме
того, организация-разработчик осуществляет затраты на сопровождение и адаптацию
ПО Pсаi (формула 5.14), которые определяются по нормативу Hрса
где
Hрса - норматив расходов на сопровождение и адаптацию, %.
По
формуле (5.14) определим расходы на сопровождение и адаптацию

Далее
произведем расчёт себестоимости, отпускной цены и прибыли.
Общая
сумма расходов на разработку (с затратами на сопровождение и адаптацию) как
полная себестоимость ПО Спi определяется по формуле 5.15

(5.15)
По
формуле (5.15) определим полную себестоимость ПО

Рентабельность
и прибыль по создаваемому ПО определяются исходя из результатов анализа
рыночных условий, переговоров с заказчиком и согласования с ним отпускной цены,
включающей дополнительно налог на добавленную стоимость. Прибыль рассчитывается
по формуле 5.16.
где
Прi - прибыль от реализации ПО заказчика, ден. ед.;
Урпi
- уровень рентабельности ПО, принимаем 25 %;
Спi
- себестоимость ПО, ден. ед.
По
формуле (5.16) определим прибыль от реализации создаваемого ПО

В
цену ПО включается налог на добавленную стоимость, который рассчитывается, в
процентах к общей сумме добавленной стоимости (формула 5.17)
где
Ндсi - налог на добавленную стоимость, ден. ед.;
Дсi
- добавленная стоимость, ден. ед.;
Нндс
- норматив налога на добавленную стоимость, %.
Действующим
законодательством предусмотрены льготы по налогу на добавленную стоимость. От
налога на добавленную стоимость освобождается реализация
научно-исследовательских работ, которые выполняются на основе хозяйственных
договоров для потребителей Республики Беларусь, работы и услуги учебно-опытных
участков и учебных хозяйств, учреждений образования и другие работы.
Добавленная
стоимость на ПО рассчитывается по формуле 5.18
(5.18)
На
реализацию создаваемого ПО льготы по налогу на добавленную стоимость Ндсi не
распространяются. В связи с этим добавленная стоимость на ПО определяется по
формуле (5.18)

.
По
формуле (5.18) определим налог на добавленную стоимость

Прогнозируемая
отпускная цена ПО представляет собой сумму себестоимости, прибыли и налога на
добавленную стоимость (формула 5.19)
(5.19)
По
формуле (5.19) определим прогнозируемую отпускную цену ПО

Прибыль
от реализации ПО остается организации, разработчику и предоставляет собой
эффект от создания нового программного обеспечения ВТ.
Таким
образом, прибыль от создания нового программного обеспечения составляет
рубля.
6. Классификация воздушных и воздушно-тепловых завес
.1 Классификация завес
Воздушные завесы − вентиляционные устройства, предназначенные для
предотвращения перетекания воздуха через внутренние перегородки смежных
помещений производственного здания с различными классами вредных веществ.
Воздушно-тепловые завесы - вентиляционные устройства, предназначенные для
предотвращения перетекания наружного воздуха через двери, ворота и проемы
зданий и сооружений различного назначения. Они исключают проникновение в
помещение холодного наружного воздуха.
Воздушные завесы имеют следующие основные элементы:
- калорифер;
- вентиляционный агрегат;
- система воздуховодов и каналов;
- воздуховоды равномерной раздачи или вентиляционная колонка с
щелевым выпуском воздуха через направляющие лопатки.
Согласно определению воздушные завесы устанавливаются у внутренних стен,
а воздушно-тепловые завесы устанавливаются около ворот, дверей и проемов у наружных
стен здания.
.2 Схемы воздушно-тепловых завес
Двухсторонняя завеса с боковой раздачей воздуха с подводом снизу к
вентколонкам от двух вентиляционных центров и воздухозабором из рабочей зоны
или района завесы (рисунок 27).

Рис. 27- Двухсторонняя завеса с боковой раздачей воздуха с подводом снизу
к вентколонкам от двух вентиляционных центров: 1 - калорифер; 2 -
вентиляционный агрегат; 3 -система воздуховодов; 4 - вентиляционная колонка или
воздуховод равномерной раздачи
Двухсторонняя завеса с подводом сверху с боковой раздачей от одного
вентиляционного центра и забором воздуха из рабочей зоны или района завесы
(рисунок 28).
Рис. 28 - Двухсторонняя завеса с подводом сверху с боковой раздачей от
одного вентиляционного центра
Двухсторонняя завеса с подводом сверху с боковой раздачей от одного
вентиляционного центра и забором воздуха из верхней зоны (рисунок 29).
Рис. 29 - Двухсторонняя завеса с подводом сверху с боковой раздачей от
одного вентиляционного центра
Унифицированная воздушно-тепловая завеса СТД-300М (монтируется в блоке)
(рисунок 30).
Рис. 30 - Унифицированная воздушно-тепловая завеса СТД-300М
Двухсторонняя воздушно-тепловая завеса с боковой раздачей воздуха с
подводом воздуха сверху от двух вентиляционных центров и воздухозабором и
воздухозабором снаружи здания (рисунок 31).
Рис. 31 - Двухсторонняя воздушно-тепловая завеса с боковой раздачей
воздуха с подводом воздуха сверху от двух вентиляционных центров
Унифицированная воздушно-тепловая завеса А6,3х3000 (вентиляционная
колонка) (рисунок 32).
Рис. 32 - Унифицированная воздушно-тепловая завеса А6,3х3000
Воздушно-тепловые завесы могут использоваться в качестве
воздушно-отопительных агрегатов и как приточные системы вентиляции.
.3 Классификация воздушно-тепловых завес
Воздушно-тепловые завесы имеют следующую классификацию.
По режиму работы:
- постоянного действия;
- периодического действия.
Режим работы завесы определяется следующими факторами:
- требованиями к параметрам микроклимата в помещении;
- наличием постоянных рабочих мест в районе завесы;
- режимом работы общеобменных приточных систем вентиляции.
Завесы периодического действия конструируются таким образом, чтобы они не
оказывали влияние на тепловой и воздушный режим помещений (в балансе не
учитываются).
Завесы постоянного действия используются либо как воздушно-отопительные
агрегаты, либо как элементы приточных систем вентиляции.
По направлению действия струи (рисунок 33):
- струя, выпущенная снизу вверх
- струя, выпущенная сбоку
- струя выпущенная сверху вниз


Рис. 33 - Направления воздушных струй, выпущенных из ВТЗ
С теплотехнической точки зрения наиболее эффективной является завеса по
схеме 2.1, т.к. в этом случае совпадает направление действия гравитационных и
инерционных сил. Данная схема не получила широкого распространения из-за
постоянного засорения и разрушения щелевого выпуска и воздуховода равномерной раздачи
при движении автотранспорта и проходе людей через проем.
В промышленных зданиях наибольшее распространение получала схема 2.2.
Двухстороннюю боковую раздачу проектируют при ширине проема более 2,5 м; при
ширине проема менее 2,5 м проектируют одностороннюю боковую раздачу.
В общественных зданиях и административно-бытовых комплексах в основном
конструируют воздушно-тепловые завесы по схеме 2.3 (это связано с планировкой
помещений).
По температуре подаваемого воздуха и месту воздухозабора на завесу:
- воздушно-тепловые завесы с подогревом воздуха и
воздухозабором из помещения:
- воздушная завеса без подогрева и воздухозабором из помещения:
- воздушно-тепловая завеса с подогревом и забором воздуха
снаружи здания:
- воздушная завеса без подогрева и воздухозабором снаружи
здания:
Схема 3.1 используется в помещениях с особыми требованиями к микроклимату
и при наличии постоянных рабочих мест в районе завесы.
Схема 3.2 используется в помещениях с явными теплоизбытками и отсутствием
постоянных рабочих мест в районе завесы, т.е. в данных помещениях допускается
некоторое снижение температуры в районе завесы.
Схема 3.3 используется, если завеса является приточной системой
вентиляции.
Схема 3.4 используется в сухих помещениях (сухой влажностный режим) с
явными тепловыделениями и доминирующим дебалансом общеобменных приточных систем
вентиляции над вытяжными системами. В данных помещениях за счет внутреннего
избыточного давления весь воздух воздушно-тепловой завесы выдавливается через
открытый проем наружу.
Воздушные и воздушно-тепловые завесы следует предусматривать в следующих
случаях:
у постоянно открытых проемов в наружных стенах помещений, а также у ворот
и проемов в наружных стенах, не имеющих тамбуров и открывающихся более пяти раз
или не менее чем на 40 мин в смену, в районах с расчетной температурой
наружного воздуха минус 15 °С и ниже (параметры Б);
у наружных дверей вестибюлей общественных и административно бытовых
зданий - в зависимости от расчетной температуры (°С) наружного воздуха
(параметры Б) и числа людей, проходящих через двери в течение 1 ч:
от минус 15 до минус 25 - 400 чел. и более;
от минус 26 до минус 40 - 250 чел. и более;
ниже минус 40 - 100 чел. и более;
при обосновании - у наружных дверей зданий, если к вестибюлю примыкают
помещения без тамбура, оборудованные системами кондиционирования;
у наружных дверей, ворот и проемов помещений с мокрым режимом;
при обосновании - у проемов во внутренних стенах и перегородках
производственных помещений для предотвращения перетекания воздуха из одного
помещения в другое;
при обосновании - у ворот, дверей и проемов помещений с
кондиционированием или по заданию на проектирование, или по специальным
технологическим требованиям.
Теплоту, подаваемую воздушными завесами периодического действия, не
следует учитывать в воздушном и тепловом балансах здания.
Воздушные и воздушно-тепловые завесы у наружных проемов, ворот и дверей
следует рассчитывать с учетом ветрового давления. Расход воздуха следует
определять, принимая температуру наружного воздуха и скорость ветра при параметрах
Б, но не более 5 м/с. Если скорость ветра при параметрах Б меньше, чем при
параметрах А, то воздухонагреватели следует проверять на параметры А. Скорость
(м/с) выпуска воздуха из щелей или отверстий воздушно-тепловых завес следует
принимать не более:
- у наружных дверей;
- у ворот и технологических проемов.
Расчетную температуру tсм (°С) смеси воздуха, поступающего в помещение
через наружные двери, ворота и проемы, следует принимать не менее:
- для производственных помещений при легкой работе и работе средней
тяжести и для вестибюлей общественных и административно-бытовых зданий;
- для производственных помещений при тяжелой работе и отсутствии
постоянных рабочих мест на расстоянии 6 м и менее от дверей, ворот и проемов.
На практике часто пользуются данными из СНиП 2.04.05-91* [17].
Температуру воздуха, подаваемого воздушно-тепловыми завесами, следует
принимать не выше 50°С у наружных дверей и не выше 70°С у наружных ворот и
проемов.
Расчетную температуру смеси воздуха, поступающего в помещение через наружные
двери, ворота и проемы, следует принимать tсм (°С) не менее:
- для производственных помещений при легкой работе;
- для производственных помещений при работе средней тяжести и для
вестибюлей общественных и административно-бытовых зданий;
- для производственных помещений при тяжелой работе;
- для производственных помещений при тяжелой работе и отсутствии
постоянных рабочих мест на расстоянии 3 м и менее от наружных стен и 6 м и
менее - от дверей, ворот и проемов.
Рекомендуемая скорость в воздуховодах и каналах завесы должна составлять
70% от скорости воздуха на выходе из щели завесы: хв = 0,7хз
Вывод: для наружных дверей офисного здания РУП ПО
"Белоруснефть" следует предусмотреть тепловую завесу в период
снижения температуры (°С) наружного воздуха ниже 15 градусов.
Заключение
В дипломной работе были рассмотрены задачи специалиста, занимающегося
средствами контроля и управления доступом, роль организационного обеспечения
информационной безопасности в системе защиты информации. Одним из элементов
системы информационной безопасности являются системы контроля и управления
доступом. Для изучения системы контроля и управления доступом была рассмотрена
готовая система Perco-SYS 12000. Теоретическая часть посвящена
рассмотрению СКУД, их классификации, рассмотрели технические характеристики
имеющегося оборудования и программного обеспечения. Практической частью
является создание программы мониторинга средств контроля и управления доступа в
РУП ПО "Белоруснефть". Разработанное программное обеспечение
выполняет функцию сбора и обработки информации средств контроля и управления
доступа, анализирует поступающую информацию и осуществляет цветовую индикацию
состояний терминалов контроля доступа (ТКД), также осуществляет сбор и анализа
статистики потоков сотрудников на предприятии, ведет учет событий и статистики.
Список использованных источников
1. Бузов, Г.А. Защита от утечки информации по техническим
каналам: Учебное пособие / Г.А. Бузов, С.В. Калинин, А.В. Кондратьев - М.:
Горячая линия - Телеком, 2005. - 416 с.: ил.
. Василенок, В.Л. Введение в безопасность
предпринимательства: Учебное пособие / В.Л. Василенок, М.А Вус, В.В.Горшков -
Санкт- Петербург: Высшая административная школа мэрии, 1999. - 99 с.
. Дворский, М.Н. Техническая безопасность объектов предпринимательства:
Учебное пособие / М.Н. Дворский, С.Н. Палатченко - М.: А-депт, 2006. - 304 с.
. Завгородний, В.И. Комплексная защита информации в
компьютерных системах: Учебное пособие. / В.И. Завгородний, Н.А. Егоров - М.:
Логос, 2001. - 264 с: ил.
. Игнатьев, В.А. Информационная безопасность современного
коммерческого предприятия / В.А. Игнатьев - Старый Оскол: ТНТ, 2005. - 448 с.,
ил.
. Малюк, А.А. Информационная безопасность: концептуальные и
методологические основы защиты информации: учебное пособие / А.А. Малюк - М.:
Горячая линия - Телеком, 2004. -280 с.
. Собурь, С.В. Пожарная безопасность предприятия:
Учебно-справочное пособие / С.В. Собурь - М.: Спецтехника, 2003. - 496 с., ил.
. Степанов, Е.А. Информационная безопасность и защита
информации: Учебное пособие / Е.А. Степанов, И.К. Корнеев - М.: Ифра-М, 2001. -
304 с.
. Торокин, А.А. Инженерно-техническая защита информации:
Учебное пособие / А.А. Торокин - М.: Гелиос АРВ, 2005. - 960 с.
. Хореев, А.А. Защита информации от утечки по техническим
каналам : учеб. пособие / А.А. Хорев - М. : Академия, 2008. - 256 с.
11. C++. Мастер-класс в
задачах и примерах /Цифровая книга: Максим Кузнецов, Игорь Симдянов
<http://www.ozon.ru/context/detail/id/21012610/> Издательство: БХВ-Петербург
<http://www.ozon.ru/context/detail/id/1098685/> 480 стр.
. Чипига, А.Ф. Информационная
безопасность автоматизированных систем: учеб. пособие для студентов вузов,
обучающихся по специальностям в обл. информ. безопасности / А.Ф. Чипига - М.:
Гелиос АРМ, 2010. - 336 с., ил.
. Чипига, А.Ф.
Организационное обеспечение информационной безопасности: Учебное пособие / А.Ф.
Чипига, М.А.Лапина - Ставрополь: СевКавГТУ, 2009. - 439 с.
. Ярочкин, В.И.
Информационная безопасность: Учебное пособие для студентов непрофильных вузов /
В.И. Ярочкин - М.: Междунар. Отношения, 2000. - 400 с.: ил.
. Оборудование для системы
контроля и управления доступом «Perco-SYS 1200». Контроллер «IR03».
Руководство по эксплуатации.
. Оборудование для системы
контроля и управления доступом «Perco-SYS 1200». Руководство по эксплуатации.
. Система контроля и
управления доступом на базе контроллеров серии «Perco-SYS
1200». Руководство по инсталляции.
. Система контроля и
управления доступом «Perco-SYS 1200». Руководство по инсталляции.
. Руководство администратора.
Программное обеспечение «Perco-SYS 1200»
. Руководство пользователя.
Программное обеспечение «Perco-SYS 1200»
. Деменьтев А.Н. Электронные
системы безопасности личности и имущества. Ч. Охранное телевидение: учебное
пособие. - Томск: В-спектр, 2007 - 172 с.
. РД 78.36.003-2002
«Инженерно-техническая укреплённость. Технические средства охраны. Требования и
нормы проектирования по защите объектов от преступных посягательств»
. Краснова Г.А. Технологии
создания электронных обучающих средств / Краснова Г.А., Беляев М.И., Соловов
А.В. - М., МГИУ, 2008, 224 с.