Создание автоматизированной информационной системы предприятия

  • Вид работы:
    Курсовая работа (т)
  • Предмет:
    Информационное обеспечение, программирование
  • Язык:
    Русский
    ,
    Формат файла:
    MS Word
    553,41 Кб
  • Опубликовано:
    2014-02-27
Вы можете узнать стоимость помощи в написании студенческой работы.
Помощь в написании работы, которую точно примут!

Создание автоматизированной информационной системы предприятия

Министерство высшего образования и науки РФ

Федеральное государственное образовательное учреждение высшего профессионального образования

Национальный минерально-сырьевой университет "Горный"

Факультет Экономический

Кафедра информационных систем и вычислительной техники



Курсовая работа

По дисциплине: "Информационные технологии автоматизации экономики предприятия"


Студентка: Сивак А.М.

Шифр: 8404130017

Преподаватель: Медведев В.А.





Санкт-Петербург

Содержание

Введение

1.   Постановка задачи

1.1 Организационно-экономическая сущность комплекса решаемых задач

.2 Описание выходной информации

.3 Описание входной информации

.4 Перечень входных (первичных), выходных (результатных) и промежуточных (транзитов) документов

2.   Анализ предметной области

2.1 Словесное описание предметной области и функций решаемых задач

.2 Ограничение предметной области

. Построение модели данных

.1 Анализ входной информации предметной области и выделение информационных объектов

.2 Определение связей информационных объектов

.3 Определение логической структуры базы данных, разработка физической структуры базы данных с помощью ER-диаграмм (IDEF1X)

4.   Создание базы данных (выбор СУБД на усмотрение студента)

4.1 Структура таблиц

.2 Схема данных

4.3 Контрольный пример

Заключение

Перечень определений

Список используемой литературы

Введение


В настоящее время все большее внимание в среде информационных технологий уделяется решению экономических задач. Это могут быть задачи прогнозирования, анализа, но большую часть на данном этапе развития составляют задачи учета. Задача учета товаров на складе - одна из самых распространенных. Существует, конечно, множество решений, в том числе и на базе 1С. Но практичнее и надежнее представляется создание собственного программного обеспечения для этой цели.

В сфере торгово-розничных продаж важную роль играет учет товаров, также всегда нужно знать, что есть в салоне. Если количество продаваемой продукции очень много и большой ассортимент, то эта задача усложняется, поэтому важно вести не только учет продаж, но и учет товара в салоне. Быстрое нахождение есть ли в наличие товара или нет - экономит время не только продавца, но и покупателя.

Построение АИС является начальным этапом процесса разработки систем управления базам данных (СУБД). СУБД, в свою очередь, являются совокупностью, предназначенной для обработки на ЭВМ поименованных данных, которая служит для запросов многих пользователей в рамках организации (предметной области).

Целью данной курсовой работы является создание автоматизированной информационной системы заданной предметной области - предприятия по производству молочных продуктов.


1.     
Постановка задачи

1.1 Организационно-экономическая сущность комплекса решаемых задач

Продажей продукции завершается кругооборот средств организации (предприятия), в результате чего создается возможность из полученной выручки произвести оплату приобретенных имущества, сырья и материалов, рассчитаться с работниками по оплате труда, с бюджетом по налогам и сборам, по платежам во внебюджетные фонды, с банком по кредитам. Продажа продукции, работ и услуг должна обеспечить не только возмещение расходов на производство и сбыт, но и получение прибыли - одного из важнейших источников расширения производства, обновления, модернизации и реконструкции основных средств, увеличения объема выпуска продукции.

В бухгалтерском учете выручка принимается в сумме, исчисленной в денежном выражении, равной величине поступления денежных средств и иного имущества, а также величине дебиторской задолженности, возникшей в результате передачи покупателю или потребителю продукции, работ, услуг.

Для целей бухгалтерского учета выручка признается при наличии следующих условий: организация имеет право на получение этой выручки согласно конкретному договору купли - продажи или иному обоснованию.

Одной из основных проблем Отдела сбыта продукции предприятия является несвоевременная или неполная оплата отгруженных изделий заказчиками, что может привести к нехватке средств на предприятии для дальнейшей работы. сбыт логический база данные

Для решения этой проблемы необходимо своевременно получать информацию о задолженности покупателя, чтобы вовремя принять соответствующие меры. Задача данной курсовой работы позволит решить эту проблему.

За заданный период времени, в данном случае за заданный месяц, надо получить сумму задолженности заказчиков по оплате отгруженных изделий. Для решения этой задачи экономист должен иметь следующую информацию по каждому заказчику: сумму отгрузки и сумму оплаты.

1.2 Описание выходной информации

Выходную информацию представим в виде отчетной формы:

Суммы задолженности заказчиков за _______ месяц

Наименование заказчика

Сумма отгрузки

Сумма оплаты

Долг









Итого





Описание входной информации

Входная информация:

№ п/п

Наименование документа

Реквизиты

1

Список изделий

Код изделия Наименование изделия Код единицы измерения Цена Номер склада

2

Список заказчиков

Код заказчика Наименование заказчика адрес

3

Справочник единиц измерения

код единицы измерения наименование единицы измерения

4

Список складов

номер склада наименование склада

5

Список договоров

номер договора код заказчика месяц отгрузки код изделия количество

6

Товарно-транспортная накладная

номер ТТН дата отгрузки Номер договора Код изделия количество

7

Платежное поручение

Номер ТТН Номер ПП Дата оплаты Код изделия количество


1.4 Перечень входных (первичных), выходных (результатных) и промежуточных (транзитов) документов

В результате обследования предметной области определены входные (первичные) документы, необходимые для решения нашей задачи.

Реквизит

Наименование заказчика

Сумма отгрузки

Сумма оплаты

Долг

Документ

Список заказчиков

Товаро-транспортная накладная

Платежное поручение

Вычислить


Таким образом, для решения данной задачи необходимы первичные документы: Список изделий, список единиц измерений, список складов, список заказчиков, список договоров, товарно-транспортные накладные, Платежные поручения.

Данные о номенклатуре изделия, о складах, сведения о заказчиках являются условно-постоянной информацией. Эти данные отображаются в документах Список выпускаемых изделий, Справочник единиц измерения, Список складов и Список заказчиков.

Оперативная информация включает следующую информацию:

Рис. 1

Данные о планируемых отгрузках изделий заказчикам содержатся в документе "Договор":

В процессе договорной кампании составляются договора на поставку изделий. Договор состоит из двух частей: общей части и спецификации. Общая часть содержит информацию о номере договора и реквизиты заказчика. В спецификации содержатся сведения о товаре, месяце отгрузки, количестве поставляемого товара.

На основе договоров составляется финансовый план, и разрабатываются сроки поставки и отгрузки товара заказчикам. При отгрузке продукции заказчикам выписывается документ "Товарно-транспортная накладная", также состоящая из общей части и спецификации.

Рис .2

В анкетной части данного документа содержатся его номер и дата выписки, номер договора и сведения о заказчике. В табличной части ТТН приводятся данные об отгруженных по данной ТТН изделиях.

Оплата продукции заказчиком оформляется документом, называемым "Платежное поручение".

Рис. 3

В анкетной части ПП содержатся номер ПП, номер ТТН или номер счета, дата составления документа и сведения о плательщике. В табличной части ПП приводятся данные об оплачиваемых заказчиком по ПП изделиях.

В следующей таблице приведены рекомендуемые характеристики реквизитов документов предметной области. Проектировщик при необходимости может их изменить, а также добавить другие:

Наименование реквизитов входных документов

Характеристика реквизитов


Тип

Максимальная длина знаков

Код изделия

текстовый

2

Наименование изделия

текстовый

10

Код единицы измерения

текстовый

3

Цена

денежный

8

Номер склада

текстовый

3

Наименование единицы измерения

текстовый

10

Наименование склада

текстовый

10

Код заказчика

текстовый

5

Наименование заказчика

текстовый

20

Адрес

текстовый

50

Номер договора

текстовый

5

Месяц

текстовый

2

Количество

числовой

5

Номер ТТН

текстовый

3

Дата

дата/время

10

Номер ПП

текстовый

4


2.      Анализ предметной области


.1 Словесное описание предметной области и функций решаемых задач

В качестве примера рассматривается упрощенный вариант деятельности Отдела сбыта продукции предприятия. Предметной областью являются некоторые функции, выполняемые сотрудниками отдела сбыта предприятия в процессе планирования, учета, контроля и анализа.

В отделе сбыта продукции имеется отделение, осуществляющее договорные кампании. В процессе этих кампаний заказчики заключают договоры с предприятиями по отгрузке товара.

Затем по этим спискам договоров предприятия выполняет отгрузку товара, выписывая заказчику товарно-транспортные накладные, по которым они должны оплачивать отгрузку в текущем месяце. Заказчики имеют право делать платежи частями или погашать всю сумму сразу. Каждое оплата осуществляется через банк и оформляется отдельными платежными поручениями, которые в дальнейшем поступают в отдел доходов, где они учитываются, тщательно контролируются и анализируются.

Следовательно, функции сотрудников отдела сбыта готовой продукции заключаются в следующем:

в процессе планирования:

·        Отгрузки продукции в соответствии с договорами;

·        Поступления денежных средств за продажу продукции.

в процессе учета:

Фактически отгруженной продукции;

Поступления денежных средств, перечисленных в качестве предоплаты за заказанную продукцию.

в процессе анализа:

·        Корректности договоров на поставку продукции;

·        Выполнения плана отгрузки;

·        Поступления предоплаты за заказанную продукцию.

Автоматизация указанных задач позволит оперативно вести учет доходов, контролировать их поступления, анализировать структуру платежных поступлений (по различным заказчикам) и тем, самым, улучшить качество принимаемых решений.

Ограничения предметной области

Предприятие выпускает несколько видов товара, использует несколько единиц измерения

·        У разного товара может быть одинаковая единица измерения

·        На предприятии имеется несколько складов

·        На одном складе может храниться несколько наименований готовых изделий

·        С одним заказчиком можно заключить несколько договоров

·        В каждом договоре может быть несколько наименований изделий

·        Каждая ТТН относится только к одному договору

·        Одной ТТН может соответствовать несколько ПП

·        Оплата должна быть произведена в текущем месяце заказа

·        В одном документе об оплате может быть несколько изделий

·        Все цены в рублях

3.     
Построение модели данных

Анализ входной информации предметной области и выделение информационных объектов.

Реквизитный состав первичных документов:

Код изделия, наименование изделия, код единицы измерения, цена, номер склада, код заказчика, наименование заказчика, адрес, наименование единицы измерения, наименование склада, номер договора, месяц отгрузки, номер ТТН, дата отгрузки, количество, номер ПП, дата оплаты.

Необходимо проанализировать каждый реквизит на наличие взаимосвязей с другими реквизитами. Реквизит приобретает смысл только тогда, когда он связан с другими реквизитами, обладающими смысловым единством.

Например, реквизиты Код изделия и Наименование изделия отражают сведения об изделиях. Номер склада и Наименование склада - сведения о складах; код единицы измерения и наименование единицы измерения - сведения об используемых единицах измерения; код заказчика, наименование заказчика, адрес - сведения о заказчиках.

Среди реквизитов, описывающих сущность, можно выделить один или несколько реквизитов, которые однозначно идентифицируют (определяют) экземпляр сущности. Такой реквизит является ключом.

Между ключом и другими реквизитам существует функциональная зависимость. Например, существует функциональная зависимость между кодом изделия и его наименованием. По ключу можно отыскать любой нужный экземпляр среди других экземпляров сущности. Кандидатов в ключевые реквизиты в группе реквизитов может быть несколько. Из реквизитов Код изделия и Наименование изделия выберем в качестве ключа Код изделия, так как этот реквизит характеризуется компактным значением и удобен для обработки. В дальнейшем в других сущностях вместо наименования в качестве ключа будем выбирать код.

Для устранения избыточности информации при автоматизированной обработке появилась необходимость в представлении данных в виде двух групп.

группа. Все общие сведения о договоре: номер договора и код заказчика

группа. Спецификация договора: номер документа, месяц отгрузки, код изделия и количество

В качестве ключа для первой группы используется Номер договора. Для второй группы этого ключа недостаточно, так как он повторяется, поэтому используется составной ключ: Номер договора + Код товара.

Аналогично представляем в виде двух групп документы: платежное поручение и товарно-транспортные накладные.

Факт поступление платежей из платежных поручений:

№ ТТН

№ ПП

Дата оплаты

Код изделия

Количество

1

01

26.03.2004

03

50


02

31.03.2004

05

25

2

03

26.04.2004

01

5


04

27.04.2004

02

10


05

25.04.2004

04

110

3

06

04.05.2004

01

10




02

5

4

07

21.04.2004

04

20


08

23.04.2004

04

50

5

09

02.04.2004

02

10


10

24.04.2004

02

10

6

11

13.05.2004

01

5


12

20.05.2004

04

50


13

25.05.2004

04

50

7

14

21.03.2004

03

45




05

70


Платежи

Номер ТТН

Номер ПП

Дата оплаты

1

П-01

26.03.04


П-02

31.03.04

2

П-03

26.04.04


П-04

27.04.04


П-05

25.04.04

3

П-06

04.05.04

4

П-07

21.04.04


П-08

23.04.04

5

П-09

02.04.04


П-10

24.04.04

6

П-11

13.05.04


П-12

20.05.04


П-13

25.05.04

7

П-14

21.03.04


группа: Номер ТТН, Номер ПП, код товара и количество представлены в таблице:

Спецификация ПП

Номер ТТН

Номер ПП

товара

Количество

1

П-01

03

50


П-02

05

25

2

П-03

01

5


П-04

02

10


П-05

04

110

3

П-06

01

10



02

5

4

П-07

04

20


П-08

04

50

5

П-09

02

10


П-10

02

10

П-11

01

5


П-12

04

50


П-13

04

50

7

П-14

03

45



05

70

В качестве составного ключа для первой группы используются Номер ТТН + Номер ПП, так как один номер ТТН может соответствовать разным номерам ПП. Для второй группы этого ключа недостаточно, так он повторяется. Поэтому используется составной ключ Номер ТТН + Номер ПП + Код Товара.

Информацию товарно-транспортных накладных можно представить с виде следующей таблицы:

Номер ТТН

Дата отгрузки

Номер договора

Код товара

Количество

1

26.03.2004

1

03

50




05

30

2

17.04.2004

3

01

10




02

20




04

150

3

02.05.2004

4

01

15




02

15

4

20.04.2004

1

04

100

5

01.04.2004

4

02

25

6

13.05.2004

2

01

5




04

200

7

10.03.2004

7

03

45




05

70


1 группа: Номер ТТН, Дата отгрузки и номер договора представлены в таблице:

Список товарно-транспортных накладных

Номер ТТН

Дата отгрузки

Номер договора

№_ТТН

ДАТА_ОТГР

№_ДОГ

1

26.03.04

1

2

17.04.04

2

3

02.05.04

3

4

20.04.04

4

5

01.04.04

5

6

13.05.04

6

7

10.03.04

7


2 группа: Номер ТТН, Код товара и количество представлены в таблице:

Номер ТТН

Код товара

Количество

1

03

50


05

30

2

01

10


02

20


04

150

3

01

15


02

15

4

04

100

5

02

25

6

01

5


04

200

7

03

45


05

70


В качестве ключа для первой группы используется только Номер ТТН, так как одному номеру ТТН соответствует только один номер договора. Для второй группы этого ключа недостаточно, так как он повторяется и поэтому используется составной ключ Номер ТТН + Код Товара

Для решения задачи выделены 10 групп с ключевыми реквизитами:

·        Товары (код товара, наименование товара, код единицы измерения, цена, номер склада);

·        Справочник единиц измерения (код единицы измерения, номер склада);

·        Список складов (номер склада, наименование склада);

·        Список заказчиков (код заказчика, наименование заказчик, адрес);

·        Договоры (номер договора, код заказчика);

·        Спецификация договоров (номер договора, месяц отгрузки, код изделия, количество);

·        Товарно-транспортные накладные (номер ТТН, дата отгрузки, номер договора);

·        Спецификация ТТН (Номер ТТН, код товара, количество);

·        Платежные поручения (Номер ТТН, номер ПП, Дата оплаты);

·        Спецификация ПП (Номер ТТН, номер ПП, код товара, количество).

Определение связей информационных объектов

В результате анализа получили 10 информационных объектов или сущностей. Проведем попарный анализ между ними:

Список Изделий - Специализация ПП (Список Изделий - главный ИО, Специализация ПП - подчиненный ИО). Тип связи 1:М, так как один вид изделия может быть оплачен несколько раз, но один платеж соответствует только одному виду изделия. Связь между объектами осуществляется с помощью реквизита Код изделия.

Список Изделий - Специализация договора (Список Изделий - главный ИО, Специализация договора - подчиненный ИО). Тип связи 1:М, так как один вид изделия может быть заказан несколько раз, но один заказ соответствует одному виду изделия. Связь между этими объектам обеспечивается с помощью реквизита Код изделия.

Список Изделий - Специализация ТТН (Список Изделий - главный ИО, Специализация ТТН - подчиненный ИО). Тип связи 1:М, так как один вид изделия может быть отгружен несколько раз, но одна отгрузка соответствует определенному виду изделия. Связь между этими объектами осуществляется с помощью реквизита Код Изделия.

Справочник единиц измерения - Список Изделий (Справочник единиц измерения - главный ИО, Список Изделий - подчиненный ИО). Тип связи 1:М, так как одна единица измерения может быть одинаковой у нескольких видов изделий, но один вид изделия соответствует одной единице измерения. Связь между этими объектами обеспечивается с помощью реквизита Код единицы измерения.

Список складов - Список Изделий (Список складов - Главный ИО, Список Изделий - подчиненный ИО). Тип связи 1:М, так как на одном складе могут храниться несколько видов изделий, но одному виду изделия соответствует только один склад. Связь между этими объектами обеспечивается с помощью реквизита Номер склада.

Платежные поручения - Специализация ПП (Платежные поручения - главный ИО, Специализация ПП - подчиненный ИО). Тип связи 1:М, так как одному номеру платежного поручения соответствует оплата за несколько видов изделия, но оплата одно вида изделия относится к одному номеру платежного поручения. Связь между объектами обеспечивается реквизитами Номер ПП и Номер ТТН.

Список договоров - Спецификация договоров (Список договоров - главный ИО, Спецификация договоров - подчиненный ИО). Тип связи 1:М, так как по одному договору могут заказываться несколько видов изделия, но заказ одного вида изделия соответствует одному номеру договора. Связь между этими объектами обеспечивается с помощью реквизита Номер договора.

Список договоров - Товарно-транспортные накладные (Список договоров - главный ИО, Товарно-транспортные накладные - подчиненный ИО). Тип связи 1:М, так как по одному договору могут быть произведены несколько отгрузок, но одной отгрузке соответствует один договор. Связь между этими объектами обеспечивается с помощью реквизита Номер договора.

Список заказчиков - Список договоров (Список заказчиков - главный ИО, Список договоров - подчиненный ИО). Тип связи 1:М, так как один заказчик может заключать несколько договоров, но один договор соответствует одному заказчику. Связь между объектами обеспечивается с помощью реквизита Код заказчика.

Товарно-транспортные накладные - Спецификация ТТН (Товарно-транспортные накладные - главный ИО, Спецификация ТТН - подчиненный ИО). Тип связи 1:М, так как по одной накладной могут отгружаться несколько видов изделий, но одно изделие соответствует одной накладной. Связь между объектами обеспечивается с помощью реквизита Номер ТТН.

Товарно-транспортные накладные - Платежные поручения (Товарно-транспортные накладные - главный ИО, Платежные поручения - подчиненный ИО). Тип связи 1:М, так как одна накладная может оплачиваться несколькими платежными поручениями, но одно платежное поручение соответствует одной накладной. Связь между этими объектами обеспечивается с помощью реквизита Номер ТТН.

После того, как установлены связи между сущностями, возможно построение информационно-логической модели.

Информационно-логическая модель - это модель данных, отображающая предметную область в виде совокупности информационных объектов и структурных связей между ними.

Правила построения ИЛМ связаны с упорядочением ИО по уровням иерархии. Такой способ изображения по уровням называют канонической формой ИЛМ. Рассмотрим формальный способ установление уровней иерархии. Этот способ особенно необходим в данной задаче, так как количество ИО велико.

Способ основан на использовании матрицы смежности - квадратной матрицы (количество строк и столбцов равно числу ИО). Составим исходную матрицу смежности для задачи:

 

товары

справочник

склады

заказчики

договор

СДОГ

ТТН

СТТН

ПП

СПП

товары

 

 

 

 

 

1

 

1

 

1

справочник

1

 

 

 

 

 

 

 

 

 

склады

1

 

 

 

 

 

 

 

 

 

заказчики

 

 

 

 

1

 

 

 

 

 

договор

 

 

 

 

 

1

1

 

 

 

СДОГ

 

 

 

 

 

 

 

 

 

 

ТТН

 

 

 

 

 

 

 

1

1

 

СТТН

 

 

 

 

 

 

 

 

 

 

ПП

 

 

 

 

 

 

 

 

 

1

СПП

 

 

 

 

 

 

 

 

 

 

Сумма по столбцу

2

0

0

0

1

2

1

2

1

2


Значение "1" в матрице смежности записывается в том случае, если между ИО в строке и ИО в столбце имеется связь один-ко-многим. Мы используем установленные ранее связи.

Нулевые суммы получились по столбцам Справочник, Склады и Заказчики. Если сумма по столбцу равна нулю, то столбец и строка с таким же именем вычеркиваются (выделяются серым цветом), а оставшиеся строки и столбцы образуют новую матрицу смежности. Вычеркнутые ИО выносятся на нулевой уровень иерархии. В данной задаче нулевые суммы получились в столбцах Справочник, Склады и заказчики. Следовательно, они определяют нулевой уровень.

После этого получится следующая матрица:

 

товары

договор

СДОГ

ТТН

СТТН

ПП

СПП

товары

 

 

1

 

1

 

1

договор

 

 

1

1

 

 

 

СДОГ

 

 

 

 

 

 

 

ТТН

 

 

 

 

1

1

 

СТТН

 

 

 

 

 

 

 

ПП

 

 

 

 

 

1

СПП

 

 

 

 

 

 

 

Сумма столбца

0

0

2

1

2

1

2


Во второй матрице смежности нулевые суммы получились в столбцах Товары и Договоры. Следовательно, эти столбцы в ней вычеркиваются, а Товары и Договоры определяют первый уровень.

 

СДОГ

ТТН

СТТН

ПП

СПП

СДОГ

 

 

 

 

 

ТТН

 

 

1

1

 

СТТН

 

 

 

 

 

ПП

 

 

 

 

1

СПП

 

 

 

 

 

Сумма по столбцу

0

0

1

1

1


В третьей матрице смежности нулевые суммы получились в столбцах Спецификация договоров и Товарно-транспортные накладные. Следовательно, эти столбцы в ней вычеркиваются, а Спецификация договоров и Товарно-транспортные накладные определяют второй уровень.

 

СТТН

ПП

СПП

СТТН

 

 

 

ПП

 

 

1

СПП

 

 

 

Сумма по столбцу

0

0

1


В четвертой матрице смежности нулевые суммы получились в столбцах Спецификация Товарно-транспортных накладных и Платежные поручения. Следовательно, эти столбцы вычеркиваются, а Спецификация Товарно-транспортных накладных и Платежные поручения определяют третий уровень.

 

СПП

СПП

 

Сумма по столбцу

0


Спецификация платежей располагается на четвертом (последнем) уровне.

На рисунке показана каноническая информационно-логическая модель (ИЛМ).

Рис. 4

3.3 Определение логической структуры базы данных, разработка физической структуры базы данных с помощью ER-диаграмм (IDEF1X)

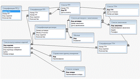
Логическая структура РБД определяется совокупностью логически связанных реляционных таблиц. Логические связи соответствуют структурным связям между объектами в инфологической модели, каждый ИО в логической структуре отображается соответствующей реляционной таблице.

Связи между таблицами осуществляются посредством общих реквизитов (ключевых или неключевых). Логическая структура РБД имеет следующий вид:

Рис. 5

4.     
Создание базы данных

.1 Структура таблиц

Имя таблицы

Имя поля

Ключ

Тип данных

Размер, формат поля

Изделия

КОД_ТОВАРА

Да

Текстовый

2


НАИМ_ТОВАРА

-

Текстовый

10


КОД_ЕД_ИЗМ

-

Текстовый

3


ЦЕНА

-

Денежный

 


№_СКЛАДА

-

Текстовый

7

Склады

№_СКЛАДА

Да

Текстовый

3


НАИМ_СКЛАДА

-

Текстовый

10

Справочник единиц измерения

КОД_ЕД_ИЗМ

Да

Текстовый

3


НАИМ_ЕД_ИЗМ

-

Текстовый

10

Заказчик

КОД_ЗАК

Да

Текстовый

5


НАИМ_ЗАК

-

Текстовый

20


АДРЕС

-

Текстовый

50

Договор

№_ДОГ

Да

Текстовый

5


КОД_ЗАК

-

Текстовый

5

Спец-я договоров

№_ДОГ

Да

Текстовый

5


МЕС_ОТГ

-

Текстовый

2


КОД_ТОВАРА

Да

Текстовый

2


КОЛ

-

Числовой

 

ПП

№_ТТН

Да

Текстовый

3


№_ПП

Да

Текстовый

4


ДАТА_ОПЛАТЫ

-

Дата/время

Краткий формат

Спец-я ПП

№_ТТН

Да

Текстовый

3


№_ПП

Да

Текстовый

4


КОД_ТОВАРА

Да

Текстовый

2


КОЛ

-

Числовой

 

ТТН

№_ТТН

Да

Текстовый

3


ДАТА_ОТГ

-

Дата/время

Краткий формат


№_ДОГ

-

Текстовый

5

Спец-я ТТН

№_ТТН

Да

Текстовый

3


КОД_ТОВАРА

Да

Текстовый

2


КОЛ

-

Числовой

 


4.2 Схема данных

Рис. 6

Конфигурирование разработанной ИС под ограничения индивидуального задания и получение результатов.

.3 Контрольный пример

Задание. (Вариант №7).

Определить сумму задолженности заказчиков по оплате отгруженных изделий за заданный месяц. Суммы задолженности заказчиков за определенный месяц.

С помощью запросов "Сумма оплаты ТТН" и "Сумма оплаты ПП" высчитываем долг предприятия за определенный месяц.

Код запроса "Сумма оплаты ТТН".

SELECT [Список заказчиков].[Наименование заказчика], Sum([Спецификация ТТН]!Количество*[Списов выпускаемых изделий]!Цена) AS [Сумма отгрузки] FROM ([Список заказчиков] INNER JOIN ([Список договоров с заказчиками] INNER JOIN [Список ТТН] ON [Список договоров с заказчиками].[Код договора] = [Список ТТН].[Номер договра]) ON [Список заказчиков].[Код заказчика] = [Список договоров с заказчиками].[Номер заказчика]) INNER JOIN ([Списов выпускаемых изделий] INNER JOIN [Спецификация ТТН] ON [Списов выпускаемых изделий].[Код изделия] = [Спецификация ТТН].[Код изделия]) ON [Список ТТН].[Код ТТН] = [Спецификация ТТН].[Номер ТТН] GROUP BY [Список заказчиков].[Наименование заказчика], Month([Список ТТН]![Дата отгрузки]) HAVING (((Month([Список ТТН]![Дата отгрузки]))=[Введите месяц:]));


Код запроса "Сумма оплаты ПП".

SELECT [Список заказчиков].[Наименование заказчика], Sum([Спецификация ПП]!Количество*[Списов выпускаемых изделий]!Цена) AS [Сумма оплаты] FROM ([Список заказчиков] INNER JOIN ([Список договоров с заказчиками] INNER JOIN ([Список ТТН] INNER JOIN [Список ПП] ON [Список ТТН].[Код ТТН] = [Список ПП].[Номер ТТН]) ON [Список договоров с заказчиками].[Код договора] = [Список ТТН].[Номер договра]) ON [Список заказчиков].[Код заказчика] = [Список договоров с заказчиками].[Номер заказчика]) INNER JOIN ([Списов выпускаемых изделий] INNER JOIN [Спецификация ПП] ON [Списов выпускаемых изделий].[Код изделия] = [Спецификация ПП].[Код изделия]) ON [Список ПП].[Код ПП] = [Спецификация ПП].[Номер ПП] GROUP BY [Список заказчиков].[Наименование заказчика], Month([Список ПП]![Дата оплаты]) HAVING (((Month([Список ПП]![Дата оплаты]))=[Введите месяц:]));


Код запроса "Долг".

SELECT [Сумма оплаты ПП].[Наименование заказчика], [Сумма оплаты ТТН].[Сумма отгрузки], [Сумма оплаты ПП].[Сумма оплаты], [Сумма оплаты ТТН]![Сумма отгрузки]-[Сумма оплаты ПП]![Сумма оплаты] AS Долг FROM [Сумма оплаты ТТН] INNER JOIN [Сумма оплаты ПП] ON [Сумма оплаты ТТН].[Наименование заказчика] = [Сумма оплаты ПП].[Наименование заказчика];


В результате чего получаем отчет:

Рис.10

Заключение

В ходе данной курсовой работы была разработана автоматизированная информационная система для предприятия по производству молочных товаров. Были определены информационные данные между отделами, информационные объекты и построена структурная схема информационной системы. Для проектирование базы данных была выбрана СУБД MS "ACCESS" и построена схема данных.

По индивидуальному заданию был выведен отчет о задолженности заказчиков перед предприятием.

Перечень определений


Автоматизированное рабочее место (АРМ) - программно-технический комплекс, предназначенный для автоматизации деятельности определенного вида. При разработке АРМ для управления технологическим оборудованием как правило используют SCADA-системы.

Информационная система - это набор механизмов, методов и алгоритмов, направленных на поддержку жизненного цикла информации и включающих три основных процесса: обработку данных, управление информацией и управление знаниями.

Информационный объект - это информационное описание некоторой сущности предметной области; реального объекта, процесса, явления или события. Информационный объект является совокупностью логически взаимосвязанных реквизитов, представляющих качественные и количественные характеристики сущности.

Реквизит - простейшая структурная единица информации, неделимая на смысловом уровне, отражающая количественную или качественную характеристику сущности (объекта, процесса и т.п.) предметной области.

Список используемой литературы


1.         Гайфуллин Б.Н., Обухов И.А. Автоматизированные системы управления предприятиями стандарта ERP/MRPII // M.: Богородский печатник. 2000г.

2.      Саттон М. Корпоративный документооборот // "БМикро". Лаборатория программирования и книгоиздания. 2002г.

.        Вендров А. М. CASE-технологии. Современные методы и средства проектирования информационных систем / А. М. Вендров. - М.: Финансы и статистика, 1998г.

.        Похилько А. Ф. Информационное обеспечение и базы данных: метод. указ. К выполнению лаб. работ по дисц. "Информ. обеспечение и базы данных" для студ. дневн. Формы обучения спец. 34.01.00 "Упр. качеством" / А. Ф. Похилько, А. В. Удовиченко. - Ульяновск: УлГТУ 2006г.

.        Карпова Т. Базы Данных: модели, разработка, реализация. - СПб.: Питер, 2002. - 305

.        Хомоненко. Базы данных. Учебник для высших учебных заведений. - СПб.: Корона Принт, 2002.

Похожие работы на - Создание автоматизированной информационной системы предприятия

 

Не нашли материал для своей работы?
Поможем написать уникальную работу
Без плагиата!
Без нейросетей!