Розробка інформаційної системи обліку спортивних змагань

  • Вид работы:
    Курсовая работа (т)
  • Предмет:
    Информационное обеспечение, программирование
  • Язык:
    Украинский
    ,
    Формат файла:
    MS Word
    608,22 Кб
  • Опубликовано:
    2014-04-12
Вы можете узнать стоимость помощи в написании студенческой работы.
Помощь в написании работы, которую точно примут!

Розробка інформаційної системи обліку спортивних змагань

Військовий інститут телекомунікацій та інформатизації

Національного технічного університету України

“Київський політехнічний інститут”

Кафедра №21

(Бойового застосування математичного та програмного

забезпечення АСУ)







КУРСОВИЙ ПРОЕКТ

з дисципліни: “Управління IT-проектами”

Тема: Розробка інформаційної системи обліку спортивних змагань


Виконав: курсант 282 н. г.

солд. Васильців А.А.






Київ - 2010

Індивідуальне завдання

Розробка автоматизованого робочого місця начальника курсу ВВНЗ. У користувача повинна існувати можливість додати прізвище, ім’я, по батькові, дату народження, військовий квиток, примітку, військове звання, вести облік заступання в добові наряди особового складу курсу. Всі результати роботи заносяться в базу даних. Результатом роботи програми являється програмний додаток, що може виконувати облік особового складу підрозділу. Окрім цього в додатку реалізовано ряд додаткових можливостей, зокрема це вбудований файловий менеджер, органайзер, робота із шаблонами документів, браузер а також командний інтерпретатор.

Анотація

Розробити інформаційну систему автоматизованого робочого місця начальника курсу ВВНЗ в програмному середовищі Borland Delphi.

У проекті необхідно виконати наступні програмні можливості:

         Додання/ видалення військовослужбовців в/з обліку особового складу;

         Редагування розподілу заступання в наряд особового складу;

         Робота з документами згідно шаблону.

В результаті проектування отримати Windows-програму, яка являє собою автоматизоване робоче місце начальника курсу ВВНЗ.

Вступ

Людство вступило в епоху, коли ділове листування, фінансові транзакції та облік будь-яких даних все частіше здійснюються за допомогою комп’ютерних систем.

З кожним днем з’являються все нові й нові програми обліку різноманітних даних. Вони використовуються скрізь: на великих підприємствах та маленьких конторах, в банках та бюджетних установах, в маленьких магазинах та величезних супермаркетах та інше. В ХХІ столітті людина почала досить широко використовувати такі програми. Адже використання програмних продуктів, які мають можливість зберігати, сортувати, видаляти та додавати будь-які дані дає змогу заощадити велику кількість нашого дорогоцінного часу.

delphi програма інформаційний автоматизований

1. Аналіз предметної області


В різні часи свого існування людство через свою лінь та для заощадження свого дорогоцінного часу намагалося скоротити кількість операцій для виконання тієї чи іншої дії.

Індустріальна революція і масове виробництво призвели до того, що у все більшого числа людей став з'являтися вільний час, але наступив час, коли об’єми інформаційного обігу настільки виросли, що людство почало шукати нові шляхи заощадження своїх ресурсів. Ці тенденції отримали ще більший розвиток з появою ЗМІ та глобальних комунікацій. Особливо це проявлялося у фірмах, офісах, наукових центрах, де потрібно обробляти велику кількість статичної інформації, отримувати та відповідати на запити з тієї чи іншої предметної області - автоматизувати свою діяльність.

Наприклад, автоматизоване робоче місце начальника курсу ВВНЗ цілком підлягає даній кагорті.

Даний програмний додаток був розроблений в програмному середовищі Borland Delphi. Він призначений для автоматизації завдань пов’язаних з обліком особового складу підрозділу. Програмний продукт має зручний та простий в використанні інтерфейс.

Система передбачає облік і виставлення оцінок виконаних курсантами спортивних нормативів таких, як Підтягування на перекладині, Біг на 100 м, Біг на 1 км, Біг на 1000 м, Біг на 3000 м, Човниковий біг 10х10 м та Загальної контрольної вправи на смузі перешкод. Виставлення оцінок виконання нормативів з фізичної підготовки здійснюється згідно визначеної системи оцінювання (таблиця 1).

2. Головне вікно програми

Після запуску нашого програмного додатку на екрані з’являється головне вікно програми (рисунок 2.1).

“Рисунок 2.1 - Головне вікно програми”

Головне вікно програми містить:

а) головне меню;

б) додаткову панель управління;

в) таблиця, в яку заноситься інформація про спортсмена.

.1 Головне меню програми

Головне меню програми дає змогу користувачу швидко доступитися до всіх використовуваних функцій програми (рисунок 2.2). Воно містить такі пункти меню: файл, редагування, друк, експорт в Microsoft Office Excel, допомога. Кожний пункт нашого меню розкривається в підменю. Наприклад, пункт меню «Файл» містить такі підменю, як «Створити», «Відкрити», «Зберегти», «Вихід» (рисунок 2.3).

“Рисунок 2.2 - Головне меню програми”

“Рисунок 2.3 - Підменю”

Реалізація головного меню програми виконана за допомогою компонента класу TMainMenu. Він дозволяє конструювати і створювати на формі смугу головного меню, а також супутні випадаючі меню.

Компонент TMainMenu відображає на формі головне меню. Проектування меню здійснюється за допомогою конструктора меню, що викликається подвійним клацанням на цьому компоненті. Команди контекстного меню конструктора Create Submenu дозволяють ввести підменю у виділений розділ.

Властивості та методи TMainMenu забезпечують об'єднання меню головної і допоміжної форм і зв'язок з меню OLE контейнером.

Властивість Items містить масив розділів меню типу TMenuItem, що володіють своїми властивостями, методами, подіями. Властивість Caption позначає напис розділу, властивість Name - ім'я об'єкта розділу, властивість ShortCut визначає клавіші швидкого доступу до розділу. Властивість Default визначає, чи є даний розділ розділом за замовчуванням свого підменю, тобто розділом, що виконуються при подвійному клацанні користувача на батьківському розділі. Властивість Break використовується в довгих меню, щоб розбити список розділів на кілька стовпців. Властивість Checked, встановлене в true, вказує, що в розділі меню буде відображатися маркер прапорця, що показує, що даний розділ вибраний. Ще однією властивістю, що дозволяє вводити маркери в розділи меню, є RadioItem. Це властивість, встановлене в true, визначає, що даний розділ повинен працювати в режимі радіокнопки спільно з іншими розділами, які мають те ж значення властивості GroupIndex.

Для кожного розділу можуть бути встановлені під час проектування або програмно під час виконання властивості Enabled (доступний) і Visible (видимий).

Починаючи з Delphi 4 передбачена можливість введення в розділи меню зображень. За це відповідальні властивості розділів Bitmap і ImageIndex. Перше з них дозволяє безпосередньо ввести зображення до розділу, вибравши його із зазначеного файлу. Друге дозволяє вказати індекс зображення, що зберігається в зовнішньому компоненті TImageList. Вказівка на цей компонент ви можете задати у властивості Images компонента TMainMenu.

Основна подія розділу меню - OnClick, що виникає при клацанні користувача на розділі або при натисканні "гарячих" клавіш і клавіш швидкого доступу.

.2 Додаткова панель управління

Додаткова панель являє собою інструментальну панель для швидкого доступу до часто використовуваних функцій програми за допомогою інструментальних швидких кнопок (рисунок 2.4). З її допомогою користувач має змогу виконати всі ті самі можливості, що й через головне меню.

“Рисунок 2.4 - Додаткова панель управління”

Реалізація додаткової панелі управління створена за допомогою компонента TToolBar. Компонент TToolBar є інструментальної панеллю і управляє компонуванням інструментальних швидких кнопок і інших компонентів. Розміщуються на панелі компоненти автоматично, розташовуються рядами і впорядковуються за розмірами.

Для занесення до панелі TToolBar кнопок треба клацнути на TToolBar правою кнопкою миші і вибрати з спливаючого меню команду New Button. На формі з'явиться чергова кнопка - об'єкт типу TToolButton. Це не зовсім звичайна кнопка, так як її вигляд і поведінка визначається її властивістю Style, яке за замовчуванням дорівнює tbsButton - кнопка. Кнопка цього стилю схожа на кнопку TSpeedButton. Зображення на кнопці визначається властивістю ImageIndex. Воно визначає індекс зображення, що зберігається в зовнішньому компоненті TImageList. Вказівка на цей компонент може здаватися такими властивостями компонента TToolBar, як Images, DisabledImages (вказує на список зображень кнопок у недоступному стані) і HotImages (вказує на список зображень кнопок у моменти, коли над ними переміщається курсор миші).

Властивість MenuItem дозволяє задати розділи головного або контекстного меню, який дублюється даної кнопкою. При встановленні цієї властивості, якщо у відповідному розділі меню було задано зображення і встановлений текст підказок (властивість Hint), то це ж зображення з'явиться на кнопці і той же текст з'явиться у властивості Hint кнопки. Передадуться з розділу меню в кнопку також значення властивостей Enabled і Visible. Властивість Wrap, встановлене в true, призводить до того, що після цієї кнопки ряд кнопок на панелі переривається й такі кнопки розміщуються в наступному ряду.

Тепер повернемося до властивості Style, вона задає стиль кнопки. Значення Style = tbsCheck визначає, що після клацання користувача на кнопці вона залишається в натиснутому стані. Повторне клацання на кнопці повертає її в віджатий стан. Поведінка такої кнопки подібно кнопкам TSpeedButton і визначається аналогічними властивостями AllowAllUp і Down. Якщо при цьому в декількох кнопках встановлено властивість Grouped = true, то ці кнопки утворюють групу, з якої тільки одна кнопка може перебувати в натиснутому стані.

Значення Style = tbsDropDown відповідає кнопці у вигляді списку, що випадає. Цей стиль зручний для відтворення меню, що випадає. Якщо для подібної кнопки задати як властивості MenuItem головний розділ меню, то в випадаючому списку автоматично будуть з'являтися розділи меню, що випадає. Можна замість властивості MenuItem задати властивість DropDownMenu, що визначає контекстне меню (компонент TPopupMenu), яке буде відображатися в випадаючому списку.

Значення Style = tbsSeparator призводить до появи роздільника, що дозволяє відокремити один від одного кнопки різних функціональних груп. Значення Style = tbsDivider призводить до появи роздільника іншого типу - у вигляді вертикальної лінії.

Властивість кнопки Indeterminate задає її третій стан - не натиснута і не відпущена. Це властивість можна встановлювати в true під час виконання, якщо в даному режимі кнопка не доступна.

Властивість Marked виділяє кнопку.

Ми розглянули занесення на панель кнопок. Але в інструментальних панелях нерідко використовуються і списки, що випадають. Наприклад, для завдання розміру шрифту. Також є можливість перенести на панель ToolBar такі компоненти, як ComboBox, SpinEdit та інші.

Із загальних властивостей компонента TToolBar слід зазначити ButtonHeight і ButtonWidth - висота і ширина кнопок у пікселях, і Wrapable - автоматичне перенесення кнопок у наступний ряд панелі, якщо вони не поміщаються в попередньому.

Властивості, що визначають вигляд панелі: BorderWidth - ширина бордюру, EdgeInner і EdgeOuter - стиль зображення внутрішньої і зовнішньої частини панелі (утоплений або виступаючий), EdgeBorders - визначає зображення окремих сторін панелі (лівої, правої, верхньої, нижньої).

.3 Таблиця, в яку заноситься інформація про спортсмена

З метою структурованого і коректного відображення даних про спортсмена я розробив таблицю, в яку користувач може занести результати проведення змагань (рисунок 2.5).

В цю таблицю користувач має змогу занести всі необхідні відомості про спортсмена. Це такі, як:

         прізвище спортсмена;

         курс навчання;

         за яким видом спорту проводилося змагання;

         результат.

“Рисунок 2.5 - Таблиця з інформацією про спортсмена”

Для відображення всієї інформації про спортсмена була використана таблиця строк StringGrid, в ячійки якої перед зчитуванням інформації дані безпосередньо вводяться з клавіатури. Об’єкт StringGrid призначений для створення у формі двовимірної таблиці символьних рядків.

Звертання до інформації у ячейках відбувалося через властивість Cells[ACol,ARow:integer]:string; з індексами стовпця та строки даної ячійки відповідно.

Компонент ТStringGrid був використаний для відображення даних. Як вже зазначено вище, доступ до информації, введеної у StringGrid, організований за допомогою властивості Cells[ACol,ARow:integer]:string. Для визначення кількості строк та стовпців використовувалися відповідно властивості RowCount та ColCount. При цьому було враховано, що, оскільки нумерація у StringGrid відбувається від нуля, то максимальними є номери RowCount-1 та ColCount-1 відповідно.

Компонент TStringGrid представляє собою таблицю, що містить рядки. Таблиця може мати смуги прокручування, причому задане число перших рядків і стовпців може бути фіксованим і не прокручуватися. Таким чином, можна задати заголовки стовпців і рядків, постійно присутніх в компоненті. Кожній комірці таблиці може бути поставлений у відповідність деякий об'єкт.

Таблиця призначена в першу чергу для відображення текстової інформації, але в ній можна відображати і графічну інформацію.

Основні властивості компонента, що визначають відображений текст: Cells - рядок, що міститься у клітинці з заданими індексами стовпця і рядка, Cols - список рядків, що містяться в стовпці з заданим індексом, Rows - список рядків, що містяться в рядку з заданим індексом, Objects - об'єкт, пов'язаний з рядком, що міститься у клітинці із заданими індексами стовпця і рядка. Всі ці властивості доступні під час виконання.

Властивості ColCount і RowCount визначають відповідно число стовпців і рядків, властивості FixedCols і FixedRows - число фіксованих, не прокручувалися стовпців і рядків. Колір фону фіксованих осередків визначається властивістю FixedColor. Властивості LeftCol і TopRow визначають відповідно індекси першого видимого на екрані в даний момент прокручуємо стовпця і першою видимою прокручуваний рядка.

Властивість ScrollBars визначає наявність в таблиці смуг прокрутки. Причому смуги прокручування з'являються і зникають автоматично залежно від того, міститься таблиця до відповідного розмір, чи ні.

Властивість Options є множиною, що визначає багато властивостей таблиці: Наявність розділових вертикальних і горизонтальних ліній у фіксованих (goFixedVertLine і goFixedHorzLine) і не фіксованих (goVertLine і goHorzLine) осередках, можливість для користувача змінювати за допомогою миші розміри стовпців і рядків (goColSizing і goRowSizing), переміщати стовпці і рядки (goColMoving і goRowMoving) і багато іншого. Важливим елементом у властивості Options є goEditing - можливість редагувати вміст таблиці.

Для відображення зображень компонент TStringGrid має канву Canvas. Є метод CellRect, який повертає область канви, відведену під клітинку з заданими індексами стовпця і рядка.

3. Функціональні можливості програми

Програмний продукт має певні можливості, які дають змогу користувачу швидко та зручно обробляти результати та дані, без затрат великої кількості часу. Він передбачає такі можливості:

а)      додання запису;

б)      видалення запису;

в)      створення нового файлу;

г)       збереження результатів;

д)      відкриття даних з вже існуючого файлу;

е)       сортування результатів;

ж)      автоматичне виставлення оцінки.

з)       виведення результатів на друк;

и)      експортування даних в Microsoft Office Excel.

.1 Додання запису

Друга форма, котра міститься в програмі, надає можливість користувачу без будь-яких труднощів додати дані про нового спортсмена до таблиці. Щоб візуального відображення цієї форми на екрані користувачу необхідно натиснути на кнопку «Додати» (рисунок 2.6) після чого з’явиться віконце (рисунок 2.7) в котре користувач повинен ввести певну інформацію.

“Рисунок 2.6 - «Додати»”

“Рисунок 2.7 - Додати спортсмена”

В цьому вікні (рисунок 2.7) користувач повинен ввести прізвище, ім’я, обрати у випадаючому списку курс навчання спортсмена, норматив, який був виконаний та результат виконання цього нормативу. Зауважимо, що виставляти самостійно оцінку необхідності немає, це програма виконає автоматично (згідно таблиці 1).

На цій формі розташовані такі компоненти: TLabel, TEdit, TBitBtn та TComboBox.

Компонент TLabel використовується для відображення тексту, який грає роль мітки і не змінюється користувачем. Текст мітки задається властивістю Caption. Шрифт напису визначається властивістю Font, колір фону - властивістю Color, а колір напису - подсвойством Color властивості Font. Розмір міток TLabel визначається властивістю AutoSize. Якщо це властивість встановлено в true, то вертикальний і горизонтальний розміри компонента визначаються розміром написи. Якщо ж AutoSize одно false, то вирівнювання тексту всередині компонента визначається властивістю Alignment, яке дозволяє вирівнювати текст по лівому краю, правому краю або центру клієнтської області позначки.

У компоненті TEdit вводиться і виводиться текст, що міститься у властивості Text. Цю властивість можна встановлювати в процесі проектування або задавати програмно. В нашому випадку ми задаємо її програмно. Якщо текст, не поміщається по довжині у вікні, то користувач може переміщатися по ньому за допомогою курсору. Вікно редагування забезпечено багатьма функціями, властивими більшості редакторів. Наприклад, в ньому передбачені типові комбінації "гарячих" клавіш: Ctrl-C - копіювання виділеного тексту в буфер обміну Clipboard (команда Copy), Ctrl-X - вирізання виділеного тексту в буфер Clipboard (команда Cut), Ctrl-V - вставка тексту з буфера Clipboard в позицію курсору (команда Paste), Ctrl-Z - відміна останньої команди редагування.

Компонент TBitBtn - це керуюча кнопка, на поверхні якої можна розташовувати зображення. Зображення на кнопці задається її властивістю Glyph. Воно являє собою бітову матрицю, яка містить до чотирьох зображень. Зображення під час проектування завантажується в Glyph за допомогою редактора, що викликається з інспектора об'єктів. Число піктограм у зображенні відображається автоматично у властивості NumGlyphs.

Основна подія кнопки - OnClick, що виникає при клацанні на ній. У обробнику цієї події записуються оператори, які повинні виконуватися при клацанні користувача на кнопці. В нашому випадку при клацанні на кнопку «Додати» всі введені результати додаються до таблиці, яка містить інформацію про спортсменів.

Компонент TComboBox відображає список рядків у розгорнутому вигляді , що випадає, дозволяє користувачеві вибрати зі списку необхідний рядок. Цей компонент ми використовуємо з метою надання користувачеві вибору курсу навчання спортсмена та для вибору виду спорту, за яким виконується норматив.

.2 Видалення запису

Кожна людина помиляється. Бувають моменти коли користувач отримав на екрані не те, що планував або ж він щось переплутав і йому необхідно редагувати інформацію. З метою задоволення цієї проблеми система обліку спортивних змагань надає можливість видалити запис. Для цього необхідно натиснути кнопку «Видалити» (рисунок 2.8) і непотрібний запис буде негайно видалений із таблиці.

“Рисунок 2.8 - Видалити”

Код реалізації операції має наступний вигляд:

TForm1.delButtonClick(Sender: TObject); i, j:integer;j:=StringGrid1.Row to StringGrid1.RowCount-2 doi:=1 to StringGrid1.ColCount-1 do.Cells[i,j]:=StringGrid1.Cells[i,j+1];StringGrid1.RowCount>0 then StringGrid1.RowCount:=StringGrid1.RowCount-1;:=k-1;;

.3 Створення нового файлу

Програмний додаток надає можливість швидко очистити всю таблицю введених результатів використовуючи кнопку «Створити». Операція «Створити» представлена наступним кодом:

TForm1.N10Click(Sender: TObject);: Integer;n := 1 to StringGrid1.Colcount-1 do.Cols[n].Clear();:=1;.Cells[1,0]:='Прізвище';.Cells[2,0]:='Ім"я';.Cells[3,0]:='Курс';.Cells[4,0]:='Вид спорту';.Cells[5,0]:='Результат';.Cells[6,0]:='Оцінка';;

.4 Збереження та відкриття даних з файлу

Програмний додаток надає можливість зберегти або відкрити данні з файл з розширенням *.txt, які були збережені раніше. Модуль оперування файловими об’єктами реалізується за допомогою компонентів OpenDialog та SaveDialog.

Компонент OpenDialog дозволяє викликати діалог відкриття файлів різного розширення. Така його властивість як Filter дозволяє вибрати розширення з якими буде працювати компонент OpenDialog. У нашому випадку це розширення *.txt, яке є унікальним для данної програми. Для визову діалогу, створена вкладка компоненту MainMenu, яка називається ”Відкрити”.

Компонент SaveDialog відображає модальне діалогове вікно Windows для збереження файлів. Відкриття відповідного діалогу здійснюється методом Execute. Якщо в діалозі користувач натисне кнопку «Зберегти», діалог закривається, метод Execute повертає true, що обраний файл відображається у властивості компонента-діалогу FileName. Якщо ж користувач відмовився від діалогу (натиснув кнопку Скасувати або клавішу Esc), то метод Execute повертає false. Зазначимо, що головним призначенням об'єкту SaveDialog є тільки визначення імені файлу та присвоєння його та повного шляху якійсь рядковій змінній.

Принцип роботи SaveDialog аналогічний до OpenDialog. Відмінністю є те, що нам не обов'язково вибирати існуючий файл, а можна вказати нове ім'я файлу. У програмі це матиме вигляд:

SaveDialog1.Execute then s:=SaveDialog1.FileName;

де s - рядкова змінна.

При цьому, під час роботи програми, на екрані буде подано вікно у якому можна вказати ім'я файлу (рисунок 2.9).

“Рисунок 2.9 - Зберегти”

.5 Сортування результатів

Для збереження часу та спрощення роботи, швидкого визначення найкращих та найгірших спортсменів, зручного відображення даних для користувача система обліку змагань має функцію сортування результатів.

Після вводу всіх даних про спортсменів для сортування оцінок користувачу необхідно натиснути лише на одну кнопку з зображенням зеленої стрілки (рисунок 3.1).

“Рисунок 3.1 - Сортування”

.6 Автоматичне виставлення оцінки

Система передбачає облік і автоматичне виставлення оцінок виконаних курсантами спортивних нормативів таких, як Підтягування на перекладині, Біг на 100 м, Біг на 1 км, Біг на 1000 м, Біг на 3000 м, Човниковий біг 10х10 м та Загальної контрольної вправи на смузі перешкод. Виставлення оцінок виконання нормативів з фізичної підготовки здійснюється згідно визначеної системи оцінювання (таблиця 1). Ця функція є однією з найбільших переваг програмного додатку над іншими програмами. Ця функція реалізується за допомогою умовного оператора IF.

Оператор if використовується, якщо у алгоритмі у залежності від стану якогось процесу потрібно виконати ту чи іншу дію.

Повна версія оператору має вигляд:

умова then оператор1 else оператор2 ;

Тобто “якщо виконуються умова, то виконувати оператор1, якщо ні - то оператор2”. Бувають випадки, коли у алгоритмі вимагається умовний оператор “якщо виконуються умова, то виконувати оператор1”. Тоді він буде мати вигляд:


Зазначимо, що перед else символ “;” ніколи не ставиться.

Виходячи з вигляду оператору слід відзначити, що за виконання умови чи ні може виконуватись тільки один оператор (оператор1 чи оператор2). Якщо необхідним є виконання кількох операторів, то слід використовувати складний оператор begin - end. Тоді всі необхідні команди будуть розташовуватись між begin та end, як це зазначалось вище.

У наведених прикладах використовується проста умова, тобто умова, що використовує тільки одне порівняння. Оператор if допускає ще і складні умови. Тоді вони записуються у дужках ( ). Наприклад:

procedure TForm2.BitBtn1Click(Sender: TObject);

if (ComboBox1.ItemIndex=1) and (ComboBox2.ItemIndex=1) and (StrToInt(Edit3.Text)>0) and (StrToInt(Edit3.Text)<8) then (ComboBox3.ItemIndex:=4);;

Також в програмному додатку користувач має змогу при натисненні кнопки вивести результати на друк та експортувати їх в Microsoft Office Excel (рисунок 3.1).

“Рисунок 3.2 - Вигляд роздрукованих результатів”

Програма оснащена зручною HTML - справкою, яка робить її зручнішою з точки зору отримання інформації щодо принципу та прийомів роботи з додатком.

Отже, проаналізувавши основні функціональні можливості додатку “Система обліку спортивних змагань”, можна зробити висновок, що він досить зручний та надійний у використанні, та задовольнить потреби широкого кола користувачів.

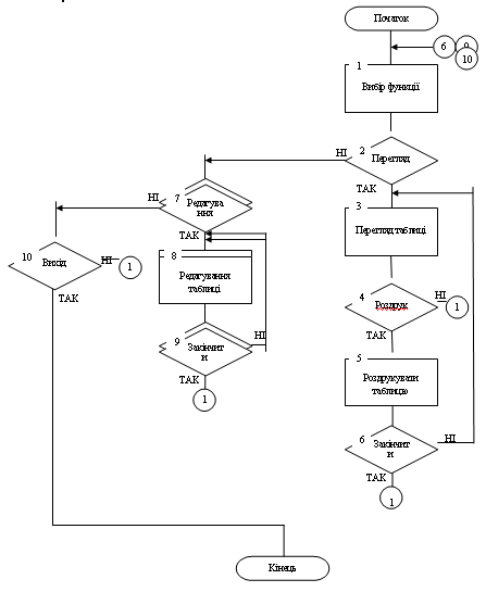
4. Опис структурної схеми інформаційної системи

Основні завдання, які повинні виконуватись додатком, організація роботи та принципи взаємодії його основних частин, реалізовані за наступною схемою:


Організація використання функціональних можливостей додатку здійснюється через модуль інтерфейсу користувача. Через нього користувач отримує доступ до наступних основних модулів:

а)      модуль головного меню додатку;

б)      модуль додання спортсмена;

в)      модуль виведення на друк;

г)       модуль експорту в Microsoft Office Excel.

Програмне середовище Borland Delphi своєю об’ємною базою компонентів, властивостей, процедур та функцій задовольнило усі вимоги з точки зору реалізації вище приведених модулів.

Отже, розглянувши схему роботи інформаційної системи, її структуру та взаємодію складових частин ми обґрунтували можливість її створення у програмному середовищі.

5. Опис алгоритму роботи інформаційної системи


Отже, отримали досить надійний та стійкий алгоритм роботи інформаційної системи, яка обліковує текстові дані, який можливо реалізувати в програмній формі середовища програмування Borland Delphi.

Висновки

Захистити інформацію значить - обмежити її доступність , забезпечити її конфіденційність та цілісність.

“Текстовий шифрувальник” - це текстовий редактор із вбудованою функцією шифрування текстових даних, який забезпечує користувачу простоту використовування, надійність та мобільність.

Дана програма задовольнить широке коло користувачів, які мають елементарні знання по роботі з комп’ютером та таких праця яких пов’язана з роботою із секретними документами, паролями, фінансовими даними (номера кредитних карт, ПІН-коди, паролі інтернет-банків и т.д.), передачі текстових даних через інтернет або іншим способом.

Подібні текстові дані, як правило зберігаються в текстових файлах з розширеннями (*.txt), (*.doc), (docx). Працювати з ними просто та зручно, але не безпечно. У якості безпечної альтернативи «Блокноту» та Microsoft Office Word був створений “Текстовий шифрувальник”. Він забезпечить надійний криптографічний захист конфіденційних даних користувача.

Програма дозволяє працювати з текстовими файлами з розширеннями (*.txt), (*.doc), (docx), відкривати та зберігати документи з такими розширеннями плюс дозволяє зберігати файли з унікальним текстовим розширенням (*.sh), в той час коли багато з існуючих шифраторів тексту дозволяє робити такі операції тільки з файлами розширення (*.txt).

На відміну від більшості існуючих шифраторів текстової інформації “Текстовий шифрувальник” має зручну панель інструментів, що дозволяє виконувати елементарні операції по роботі над текстом.

Дана програми забезпечує високий ступінь безпеки тексту, не знаючи ключа шифрування, розшифрувати текст вимагатиме значних зусиль та затрати часу від небажаних осіб, які захочуть прочитати текст, бо матимуть до 255165 варіантів, щоб підібрати правильний ключ шифрування знаючи алфавіт шифрування.

Для виконання операції шифрування необхідно встановити “Текстовий шифрувальник” на режим роботи “Шифратор” ввести текст у поле введення тексту та здійснити операцію шифрування перед цим виконавши введення ключа, довжиною до 255 символів. На екрані з’явиться нечитабельний шифр. Для дешифрування необхідно виконати ті ж самі операції перед цим встановивши режим роботи “Дешифратор”.

Програма оснащена зручною HTML - справкою, яка робить її зручнішою з точки зору отримання інформації щодо принципу та прийомів роботи з додатком. В програмі реалізовано авто сумування а також можливість збереження , відкриття та створення нового листа. Програма містить довідку та відомості про виробника.

Отже, проаналізувавши основні функціональні можливості додатку “Текстовий шифрувальник”, можна зробити висновок, що він досить зручний та надійний у використанні, та задовольнить потреби широкого кола користувачів

Похожие работы на - Розробка інформаційної системи обліку спортивних змагань

 

Не нашли материал для своей работы?
Поможем написать уникальную работу
Без плагиата!
Без нейросетей!