Стратегический анализ ООО 'Скай Моторс'

  • Вид работы:
    Отчет по практике
  • Предмет:
    Эктеория
  • Язык:
    Русский
    ,
    Формат файла:
    MS Word
    112,76 Кб
  • Опубликовано:
    2014-03-20
Вы можете узнать стоимость помощи в написании студенческой работы.
Помощь в написании работы, которую точно примут!

Стратегический анализ ООО 'Скай Моторс'

Содержание

Дневник

. Общая характеристика ООО "Скай Моторс"

.1 Организационная структура предприятия

.2 Основные организационно-экономические характеристики ООО "Скай Моторс"

. Анализ деятельности предприятия и рынка услуг

.1 Анализ объема продаж и ассортимента продукции

.2 Финансовый анализ предприятия

.3 Конкурентный анализ

.4 SWOT анализ

. Разработка мероприятий совершенствования деятельности ООО "Скай Моторс"

Заключение

Список использованной литературы

экономический финансовый маркетинговый конкурент

Дневник

Прохождения преддипломной практики на ООО "Скай Моторс"

Дата прохождения

Содержание работы


Знакомство с предприятием (с сотрудникам)


Изучение общей характеристики предприятия (история)


Изучение организационной структуры предприятия


Изучение экономических показателей фирмы


Анализ объема продаж


Анализ ассортимента предприятия ( марки Фольцваген)


Финансовый анализ предприятия


Финансовый анализ предприятия


Финансовый анализ предприятия


Финансовый анализ предприятия


Изучение конкурентов ООО "Скай Моторс"


Анализ маркетинговой деятельности предприятия


Составление SWOT анализа


Выявление основных методов совершенствования деятельности рассматриваемого предприятия



1. Общая характеристика ООО "Скай Моторс"

1.1 Организационная структура предприятия

Наименование Общество с ограниченной ответственностью "Скай Моторс" ИНН 5906095360 КПП 590601001 ОГРН 1095906006580 ОКПО 63315756 Адрес 614060, Пермь, улица Уральская, 119 Телефон(ы) (342) 210-57-39 Факс (342) 210-57-39

ООО "Скай Моторс" (Пермский край; ИНН 5906095360) зарегистрировано 11 ноября 2009 года регистрирующим органом Инспекция Федеральной налоговой службы по Мотовилихинскому району г.Перми. Уставный капитал компании по состоянию на 1 июля 2012 года - 10000 руб. Тип собственности ООО "Скай Моторс" - Общества с ограниченной ответственностью. Форма собственности ООО "Скай Моторс" - Частная собственность. Основные виды деятельности ООО "Скай Моторс": оптовая торговля автотранспортными средствами (50.10.1 ), розничная торговля автотранспортными средствами (50.10.2 ), торговля автотранспортными средствами через агентов (50.10.3)

Организационная структура дилерского центра ООО "Скай Моторс"

Рисунок 1. Организационная структура дилерского центра ООО "Скай Моторс"

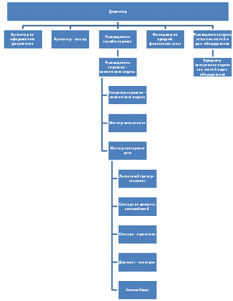
Организационная структура сервисной службы ООО "Скай Моторс"

Рисунок 2. Организационная структура сервисной службы ООО "Скай Моторс"

Построение правильной организационной структуры является главной задачей любого автотранспортного предприятия (АТП). От рационального состава подразделений органов управления, их связи между собой и взаимодействия с производственными подразделениями в значительной степени зависит эффективность работы предприятия в целом.

Признаками оптимальной структуры управления являются:

небольшое количество подразделений с высококвалифицированным персоналом;

небольшое количество уровней управления;

наличие в структуре управления групп специалистов;

ориентация графика работ на заказчика;

быстрота реакции на изменения;

высокая производительность и низкие затраты.

В стандартной организационной системе управления автотранспортным предприятием можно выделить три самостоятельных блока управления: эксплуатационный, технический и экономический, каждый из которых подчиняется соответствующему руководителю.

Организационная структура ООО "Скай Моторс" - является линейно-функциональной. На линейные звенья управления возлагаются функции и права командования и принятия решений, а на функциональные подразделения (например, планово-экономический отдел) - методическое руководство при подготовке и реализации решений по планированию, организации, учету, контролю и анализу по всем функциям производственно-хозяйственной деятельности.

Такая структура характеризуется использованием формальных процедур и правил, жесткой иерархией власти в организации, централизацией принятия решений. Каждый исполнитель подчиняется только одному руководителю. Все указания и решения по функциям управления исполнитель получает от непосредственного руководителя. Между исполнителем и функциональными подразделениями остаются информационные связи методического и консультационного характера. Для того, чтобы решение функционального подразделения стало директивным, оно должно быть утверждено руководителем.

Несмотря на то, что, в принципе, все руководители АТП выполняют управленческие действия, нельзя сказать, что все они занимаются одним и тем же видом трудовой деятельности. Отдельным руководителям приходится затрачивать время на координирование работы других руководителей, которые, в свою очередь, координируют работу сотрудников более низкого уровня и т.д. до уровня руководителя, который координирует действия неуправленческого персонала - людей, физически производящих продукцию или оказывающих услуги. Такое вертикальное развертывание разделения труда и образует уровни управления.

Вообще, в любых организациях, в том числе и АТП, выделяют несколько типов связей. Наиболее часто анализу подвергаются следующие пары связей: вертикальные и горизонтальные; линейные и функциональные.

Вертикальные связи соединяют иерархические уровни в организации и ее частях. Они формализуются в процессе проектирования организации, действуют постоянно и изображаются на всех возможных схемах, отражая распределение полномочий или указывая на то, "кто есть кто" в организационной иерархии. Данные связи служат каналами передачи распорядительной и отчетной информации, создавая тем самым стабильность в организации. В рамках вертикальных связей решаются проблемы власти и влияния, т.е. реализуется "вертикальная загрузка" работы. Обычно рост организации сопровождается ростом вертикальных связей, так что по количеству этих связей можно судить о размере организации.

Горизонтальные связи - это связи между двумя или более равными по положению в иерархии или статусу частями или членами организации. Их главное предназначение - способствовать наиболее эффективному взаимодействию частей организации при решении возникающих между ними проблем. Они помогают укреплять вертикальные связи и делают организацию в целом более устойчивой при различных внешних и внутренних изменениях. Горизонтальные связи создают ряд важных преимуществ. Они экономят время и повышают качество взаимодействия. Горизонтальные связи развивают у руководителей самостоятельность, инициативность и мотивированность, ослабляют боязнь риска. Поэтому особый интерес представляет анализ практики и изучение способов установления таких связей. В случае, когда горизонтальные связи устанавливаются на неформальной основе вышестоящим руководителем, они обычно имеют привязку ко времени, к событию или к людям. Так, например, директор может предложить главному экономисту и начальнику отдела кадров самостоятельно решать вопросы установления окладов для работников, поскольку он доверяет им. Но, как только один из них оставит пост по каким-то причинам, руководитель скорее всего вернет это право себе назад и будет им пользоваться до тех пор, пока другой сотрудник не заслужит у него доверия.

Еще одной парой связей, устанавливаемых в организации, являются линейные и функциональные связи.

Линейные связи - это отношения, в которых начальник реализует свои властные права и осуществляет прямое руководство подчиненными, т.е. связи идут в организационной иерархии сверху вниз и выступают, как правило, в форме приказа, распоряжения, команды, указания. Природа функциональных связей - совещательная, и посредством этих связей реализуется информационное обеспечение координации.

Таким образом, связи обеспечивают целостную работу предприятия, объединяют все его звенья.

Таким образом, оптимальная организационная структура АТП является одним из условий эффективной его деятельности. При этом, важно учитывать, что на всех уровнях управления руководители выполняют не только чисто управленческие, но и исполнительные функции. Однако с повышением уровня руководства удельный вес исполнительских функций понижается. Это значит, что руководитель любого уровня управления определенный процент времени тратит на принятие управленческих решений и определенный - на принятие решений по специальности. С повышением уровня управления удельный вес заданий по специальности падает, а по менеджменту возрастает. Отсюда руководители предприятия должны обладать высокими профессиональными навыками. Для работников аппарата управления процесс труда представляет собой выполнение совокупности функций, к основным из которых следует отнести планирование, организацию, координацию, контроль, учет, анализ, регулирование. Они наделены и определенными правами, прежде всего, в части поощрения и наказания работников, находящихся в подчинении. По их представлению решаются вопросы найма и увольнения сотрудников.

.2 Основные организационно-экономические характеристики ООО "Скай Моторс"

Основные показатели работы дилерского центра за 2013 год приведены в таблице 1.

Таблица 1. - Основные показатели работы автосалона за 2013 год

№/№

Наименование показателей

Единица измере-ний

Величина Показателей

Выполне-ние плана, %

всего




По плану

По Отчету

%

Январь






1.

Объем продаж

Тыс. руб.

10 440.813

10 440.813

100

2.

Численность менеджеров

Чел.

16

12

85.7

3.

Выработка

Тыс. руб.

652.551

870.068

133

4.

Себестоимость продаж

Тыс. руб.

4 176.325

4 176.325

87.5

5.

Прибыль

Тыс. руб.

6 264.488

6 264.488

100

Февраль






1.

Объем продаж

Тыс. руб.

10 728.517

10 728.517

100

2.

Численность менеджеров

Чел.

14

14

100

3.

Выработка

Тыс. руб.

766.323

766.323

100

4.

Себестоимость продаж

Тыс. руб.

4 291.407

4 291.407

100

5.

Прибыль

Тыс. руб.

6 437.110

6 437.110

100

Март






1.

Объем продаж

Тыс. руб.

18 201.125

15 655.519

86

2.

Численность менеджеров

Чел.

18

13

72

3.

Выработка

Тыс. руб.

1 011.174

1 204.271

119

4.

Себестоимость продаж

Тыс. руб.

7 280.450

6 262.208

86

5.

Прибыль

Тыс. руб.

10 920.675

6 262.208

86

Апрель






1.

Объем продаж

Тыс. руб.

22 673.023

17 184.563

75.8

2.

Численность менеджеров

Чел.

19

14

73.7

3.

Выработка

Тыс. руб.

1 193.317

1 227.469

102.9

4.

Себестоимость продаж

Тыс. руб.

9 069.209

6 873.825

75.8

5.

Прибыль

Тыс. руб.

13603.814

10 310.738

75.8

Май






1.

Объем продаж

Тыс. руб.

20 180.390

18 145.579

89.9

2.

Численность менеджеров

Чел.

19

15

78.9

3.

Выработка

Тыс. руб.

1 062.126

1 209.705

113.9

4.

Себестоимость продаж

Тыс. руб.

8 072.156

7 258.232

89.9

5.

Прибыль

Тыс. руб.

12 108.234

10 887.347

89.9

Июнь






1.

Объем продаж

Тыс. руб.

22 097.858

20 780.340

94

2.

Численность менеджеров

Чел.

18

17

94.4

3.

Выработка

Тыс. руб.

1 227.659

1 222.373

99.6

4.

Себестоимость продаж

Тыс. руб.

8 839.143

8 312.136

94

5.

Прибыль

Тыс. руб.

3 258.715

12 468.204

94

Июль






1.

Объем продаж

Тыс. руб.

23 221.828

13 781.669

59.3

2.

Численность менеджеров

Чел.

20

17

85

3.

Выработка

Тыс. руб.

1 161.091

810.686

69.8

4.

Себестоимость продаж

Тыс. руб.

9 288.731

5 512.668

59.3

5.

Прибыль

Тыс. руб.

13 933.097

8 269.001

59.3

Август






1.

Объем продаж

Тыс. руб.

18 707. 739

17 917. 936

95.8

2.

Численность менеджеров

Чел.

16

18

112.5

3.

Выработка

Тыс. руб.

1 169.234

995.441

56.9

4.

Себестоимость продаж

Тыс. руб.

7 483.096

7 167.174

95.8

5.

Прибыль

Тыс. руб.

11 224.643

10 750.762

95.8

Сентябрь






1.

Объем продаж

Тыс. руб.

15 856.772

17 711.140

111.7

2.

Численность менеджеров

Чел.

15

15

100

3.

Выработка

Тыс. руб.

1 057.118

1 180.743

111.7

4.

Себестоимость продаж

Тыс. руб.

6 342.709

7 084.456

111.7

5.

Прибыль

Тыс. руб.

9 514.063

111.7

Октябрь






1.

Объем продаж

Тыс. руб.

14 897.651

12 544.340

84.2

2.

Численность менеджеров

Чел.

12

18

150

3.

Выработка

Тыс. руб.

1 241.471

696.908

56.1

4.

Себестоимость продаж

Тыс. руб.

5 959.060

5 017.736

84.2

5.

Прибыль

Тыс. руб.

8 938.591

7 526.604

84.2

Ноябрь






1.

Объем продаж

Тыс. руб.

11 190.587

8 760.404

78.3

2.

Численность менеджеров

Чел.

11

14

127

3.

Выработка

Тыс. руб.

1 017.326

625.743

61.5

4.

Себестоимость продаж

Тыс. руб.

4 476.235

3 504.161

78.3

5.

Прибыль

Тыс. руб.

6 714.352

5 256.234

78.3

Декабрь






1.

Объем продаж

Тыс. руб.

28 343.051

13 947.455

49.2

2.

Численность менеджеров

Чел.

21

15

71.4

3.

Выработка

Тыс. руб.

1 349.669

929.830

68.9

4.

Себестоимость продаж

Тыс. руб.

11 337.220

5 578.982

49.2

5.

Прибыль

Тыс. руб.

17 005.831

8 368.473

49.2


В таблице 1. приведены основные показатели работы автосалона за 2013 год, из которых видно, что:

. В январе и феврале план по объемам реализации автомобилей был выполнен на 100% без отклонений в следствие:

низкого спроса на автомобили в начале года за счет насыщения покупательской потребности в декабре 2012 года.

Только в сентябре фактический объем реализации превысил запланированный, в следствие:

выплаты производителем дополнительной переменой маржи за высокое качество реализации автомобилей;

перевыполнение плана продаж автомобилей на 11.7%.

В течение практически всего 2013 года (9 месяце), кроме сентября, запланированные объемы доходов от реализации автомобилей были выше фактических. Т.е. автомобили были реализованы по более низкой цене, чем разрешил производитель. Это значит, что автосалон не получил ту прибыль, которую мог получить. На это повлияли следующие факторы:

уценка автомобилей из-за возможных механических повреждений, возникших по вине автосалона;

снижение цены на автомобили в условиях жесткой конкурентной борьбы на автомобильном рынке;

проведение автосалоном различных акций и скидок на автомобили в конце года для стимулирования объемов продаж автомобилей старого модельного ряда 2013 года и освобождения складов под новые автомобили 2014 года;

с ноября 2013 объемы реализации автомобилей как запланированные так и фактические значительно снизились, что было следствием мирового экономического кризиса и негативно сказалось на покупательской активности. Самые низкие показатели по объемам реализации были в декабре месяце и составили 49,2% от запланированных.

. Численность менеджеров (продавцов автомобилей) в январе, марте, апреле, мае, июне и июле была меньше запланированной необходимой, а в августе, октябре, ноябре и декабре она наоборот превысила запланированное количество. Только в феврале и сентябре запланированная численность менеджеров совпала с фактической.

Изучение вопросов о персонале, обслуживающем выставочный зал автосалона, показывает, что недостача персонала происходит вследствие высокой текучести кадров компании, т.к. для подержания статуса дилерского центра менеджеры должны соответствовать высоким стандартам, установленным производителем. Для постоянного контроля работы менеджеров в компании работает специальная служба контроля качества и проводятся ежеквартальные аттестации менеджеров. В случае не прохождения аттестации или не соответствия стандартам компании менеджер не может далее исполнять свои обязанности. Поэтому персонал, непосредственно участвующий в процессе продаж, постоянно обновляется и изменяется в количестве.

Превышение необходимого количество сотрудников продаж в августе, октябре, ноябре и декабре связано с невыполнением запланированного объема реализации автомобилей. В этой области производитель также устанавливает свои ограничения: количество автомобилей проданных в течение месяца одним менеджером не может быть выше 20, т.к. это может негативно сказаться на качестве обслуживания во время покупки передачи автомобиля клиенту.

. На протяжении всего 2013 года планировались объемы реализации автомобилей на каждый месяц и подбиралось необходимое количество персонала. План в августе, октябре и ноябре не был выполнен, а запланированное количество менеджеров, которое было необходимо для качественной реализации запланированного количества автомобилей, было большое, поэтому выработка на одного менеджера составила 56.9, 56,1 и 61,5% соответственно. Из чего можно сделать вывод, что остались нереализованное потенциалы рабочей силы. А выработка в марте, апреле, мае, июне, июле и декабре июле составила соответственно 119, 102,9, 113,9 99,6, 69,8 и 68,9% (т.е. перевыполнение плана, за исключением июля и декабря, когда реальные объемы ), хотя количество сотрудников было меньше запланированного по той же причине - не выполнении плана продаж автомобилей. Следствием этого стала чрезмерная нагрузка менеджеров, что негативно сказалось на качестве реализации автомобилей.

В феврале план по объему реализации был выполнен на 100%, вследствие чего и выработка на одного менеджера была равна запланированной. А в январе и сентябре выработка превысила плановую соответственно на 33 и 11,7% , вследствие выполнения и перевыполнения плана по объемам реализации автомобилей.

. Себестоимость продаж автомобилей составляет 40% от объемов реализации автомобилей и включает в себя затраты автосалона на реализацию (основная и дополнительная заработная плата персонала, амортизация здания и оборудования, затраты на ремонт оборудования и др.) без учета себестоимости автомобиля (цена по которой производитель поставляет автомобили дилеру). Поэтому ее величина в марте, апреле, мае, июне, июле, августе, октябре, ноябре и декабре ниже запланированной также по причине не выполнения плана продаж. В сентябре она превысила плановую на 11.7% , т.к. был перевыполнен план реализации автомобилей, соответственно, фактическая заработная плата менеджеров превысила плановую (заработная плата сдельная) и нагрузка оборудования превысила плановую, что привело к увеличению затрат на его ремонт.

В январе и феврале фактическая себестоимость совпала с запланированной, т.к. план по объему реализации автомобилей был выполнен на 100%

2. Анализ деятельности предприятия и рынка услуг

.1 Анализ объема продаж и ассортимента продукции

Таблица 2. Общий объем продаж по каждой модели автомобиля за наличный и безналичный расчет, и их процентное соотношение. (на примере автомобилей Фольцваген)

Модель автомобиля

Общий объем продаж за 2012 г.

Объем продаж за наличный расчет

Объем продаж в кредит

% Объема продаж за наличный расчет

% объема продаж в кредит

POLO

1550

728

822

0.46

0.53

GOLF

715

335

380

0.46

0.53

TUAREG

534

224

310

0.41

0.58

TIGUAN

514

241

273

0.46

0.53

PASSAT

518

238

280

0.45

0.54

JETTA

120

60

60

0.5

0.5

AMAROK

359

165

194

0.45

0.54

CADY MAX

217

96

121

0.44

0.55

Итого:

4527

2087

2444

3.63

4.3


Объем продажи автомобилей каждой модели и за каждый месяц представлен в виде таблицы в приложении 1. Объем продажи автомобилей каждой модели за безналичный расчет представлен в приложении 2.

Из таблицы 2. видно, что нестабильным спросом на протяжении всего года пользовались следующие модели: CADY MAX и JETTA объемы реализации которых было очень трудно запланировать.

Модели автомобилей: GOLF, TUAREG, и TIGUAN пользовались достаточно высоким спросом на протяжении года, до ноября. Анализ показал, что спрос на данные модели автомобилей является эластичным, т.е. спланировать объемы их реализации в бедующем достаточно сложно.

Наибольшим спросом в течение всего 2013 года пользовалась модель POLO седан. Компания "Скай Моторс" совместно с рядом ведущих банков предоставляет лучшие условия кредитования физических лиц:

Фольксваген Банк РУС

Сбербанк России

Росбанк

ВТБ 24

УралСиб

Русфинансбанк

Рассмотрим

Таким образом мы видим, что в таблице 10 ситуация наиболее покупаемых автомобилей, точнее лидеров среди моделей автомобилей повторяется. А именно: на первом месте у нас остается ПОЛО, нестабильным спросом на протяжении всего года пользовались CADY MAX и JETTA.

Модели автомобилей: GOLF, TUAREG, и TIGUAN пользовались достаточно высоким спросом на протяжении года, до ноября. Анализ показал, что спрос на данные модели автомобилей является эластичным, т.е. спланировать объемы их реализации в бедующем достаточно сложно.

.2 Финансовый анализ предприятия

В первую очередь поговорим о финансовом состоянии компании, так как сам анализ финансово-экономической деятельности ООО "Скай Моторс" необходим, так как он позволяет оценить текущее и перспективное финансовое состояние, выявить возможности повышения эффективности функционирования хозяйствующего субъекта с помощью розничного кредитования. Необходимость анализа финансово-экономической деятельности так же заключается в выявлении изменений в пространственно-временном разрезе, основных факторов, вызвавших изменение в финансовом состоянии, в прогнозировании основных тенденций в финансовом состоянии.

Говоря о ликвидности предприятия отметим, что ликвидность - возможность быстро погасить обязательства за счет наиболее ликвидных средств (деньги, товароматериальные ценности).

Активы организации можно условно разделить на ликвидные и неликвидные.

Ликвидные образуют оборотный капитал, включающий денежные средства, а также все, что может быть обращено в деньги или потреблено в процессе производства за период, не превышающий 1 год.

Неликвидным признается имущество с длительным сроком использования, который трудно превратить в деньги.

Ликвидность и платежеспособность могут оцениваться с помощью ряда абсолютных и относительных показателей.

Величина собственных оборотных средств

Данный коэффициент характеризует ту часть собственного капитала организации, которая является источником покрытия текущих активов компании.

Алгоритм расчета величины собственных оборотных средств с течением времени менялся. Анализ показателей бухгалтерского баланса представлен в приложении 3. В настоящее время наибольшее распространение имеет следующий алгоритм расчета:

СОС = ОА - ТО

где ОА - оборотные активы;

ТО - текущие обязательства.

Вычислим собственные оборотные средства, применяя данную формулу расчета:

СОС (3кв.2012г.) = 3786 - 10015 = - 6229

СОС (4кв.2012г.) = 7121 - 14730 = - 7609

СОС (1кв.2013г.) = 11883 - 24647 = - 12584

Величина собственных оборотных активов по своей природе является аналитическим показателем, поэтому какой бы алгоритм расчета ни использовался, данный коэффициент можно рассчитать лишь с определенной долей условности

При прочих равных условиях рост этого показателя в динамике рассматривают как положительную тенденцию развития платежеспособности предприятия - увеличение собственных оборотных средств.

Коэффициент текущей ликвидности (общий коэффициент покрытия)

Коэффициент текущей ликвидности (Ктл) дает общую оценку ликвидности предприятия. Показывает, в какой степени все краткосрочные обязательства обеспечены средствами (активами), то есть сколько рублей текущих активов приходится на один рубль текущих обязательств.

Он рассчитывается как отношение суммы текущих активов к текущим обязательствам организации:

Ктл = ОА / ТО

где ОА - оборотные активы;

ТО - текущие обязательства.

Оптимальное значение показателя: 1 < Ктл < 2.

Нижняя граница указывает на то, что оборотных средств должно быть достаточно, чтобы покрыть свои краткосрочные обязательства. Превышение оборотных средств над краткосрочными обязательствами оценивает деятельность предприятия как успешную. Однако, превышение более чем в два раза считается нежелательным, поскольку это свидетельствует о нерациональном вложении организацией своих средств и неэффективном их использовании.

Ктл (3кв.2012г.) = 3786 / 10015 = 0,38

Ктл (4кв.2012г.) = 7121 / 14730 = 0,48

Ктл (1кв.2013г.) = 11883 / 24647 = 0,48

Общая ликвидность баланса на отчетный период по сравнению с базисным увеличилась. Фактором такого увеличения явился рост поступлений денежных средств в отчетном периоде. Это удовлетворительный показатель, но коэффициент покрытия на момент отчетного периода ниже нормального значения, что говорит о финансовой нестабильности предприятия.

Коэффициент срочной ликвидности (промежуточный коэффициент покрытия)

Коэффициент срочной ликвидности (Ксл) рассчитывается на основе наиболее ликвидных активов (денежных средств, ценных бумаг при развитом в стране рынке ценных бумаг и другим активам, приближенным по свойствам к денежным средствам - то есть способных быстро обращаться в денежные средства или вексельные обязательства, заменяющие их). Показывает прогнозируемые платежные возможности организации при условии своевременного проведения расчетов с дебиторами.

По своему смысловому значению показатель аналогичен коэффициенту текущей ликвидности, но исчисляется по более узкому кругу оборотных активов, когда из расчета исключена наименее ликвидная их часть - производственные запасы.

Коэффициент равен отношению суммы денежных средств, дебиторской задолженности и других наиболее ликвидных активов (краткосрочные финансовые вложения) к краткосрочным обязательствам фирмы:

Ксл = (ДЗ + ДС + КВ) / ТО

где ДЗ - дебиторская задолженность;

ДС - денежные средства;

КВ - краткосрочные вложения;

ТО - текущие обязательства.

Оптимальное значение показателя: Ксл > 1.

Низкие значения указывают на необходимость постоянной работы с дебиторами, чтобы обеспечить возможность обращения наиболее ликвидной части оборотных средств в денежную форму для расчетов со своими поставщиками.

Ксл (3кв.2012г.) = (954 + 1752) / 10015 = 0,27

Ксл (4кв.2012г.) = (1249 + 4620) / 14730 = 0,40

Ксл (1кв.2013г.) = (1609 + 8563) / 24647 = 0,41

Увеличение коэффициента срочной ликвидности является безусловным показателем роста финансовой стабильности предприятия.

Коэффициент абсолютной ликвидности (платежеспособности)

Коэффициент абсолютной ликвидности (Кпл) является наиболее жестким критерием платежеспособности предприятия. Показывает, какая часть краткосрочных заемных обязательств может быть при необходимости погашена немедленно за счет имеющихся денежных средств.

Особенно важное значение имеет для поставщиков материальных ресурсов и банка, кредитирующего данную организацию.

Коэффициент рассчитывается как отношение суммы денежных средств и краткосрочных финансовых вложений предприятия к его текущим (краткосрочным) обязательствам:

Кпл = (ДС + КВ) / ТО

где ДС - денежные средства;

КВ - краткосрочные вложения;

ТО - текущие обязательства.

Оптимальное значение показателя: не ниже 0,2 - 0,5.

Кпл (3кв.2012г.) = 1752 / 10015 = 0,17

Кпл (4кв.2012г.) = 4620 / 14730 = 0,31

Кпл (1кв.2013г.) = 8563 / 24647 = 0,35

В нашем примере показатель абсолютной ликвидности улучшился по сравнению с базисным кварталом на 52%.

Увеличение коэффициента показывает, что ликвидные активы организации увеличиваются быстрее, чем обязательства.

Таблица 3. Результаты расчетов коэффициентов ликвидности предприятия

Наименование коэффициента

3квартал 2012г.

4квартал 2012г.

1квартал 2013г.

Величина собственных оборотных средств (руб.)

- 6229

- 7609

- 12584

Коэффициент текущей ликвидности (общий коэффициент покрытия)

0,38

0,48

0,48

Коэффициент срочной ликвидности (промежуточный коэффициент покрытия)

0,27

0,40

0,41

Коэффициент абсолютной ликвидности (платежеспособности)

0,17

0,31

0,35


Анализ финансовой устойчивости предприятия осуществляется с помощью следующей системы показателей:

Коэффициент концентрации собственных средств или коэффициент финансовой независимости (автономии) собственного капитала (Ка):

Показывает долю собственного капитала предприятия в общей сумме средств, авансированных ею для осуществления уставной деятельности (в стоимости имущества организации) и характеризует доверие кредиторов к предприятию.

Коэффициент автономии рассчитывается по формуле:

Ка = СК / Б

где СК - собственный капитал (капитал и резервы);

Б - валюта баланса..,

Чем выше значение этого коэффициента, тем более предприятие финансово независимо от внешних кредиторов, устойчиво и надежно для заключения договоров с партнерами, менее рисковое для кредиторов и потенциальных инвесторов.

Рекомендуемый нижний предел этого показателя - 0,5 (или 50%), тенденцию к его росту - положительный процесс.

Ка (3кв.2012г.) = 10000 / 20015 = 0,50

Ка (4кв.2012г.) = 10000 / 24730 = 0,40

Ка (1кв.2013г.) = 10000 / 34647 = 0,29

Как видно из расчетов, коэффициент автономии предприятия снизился с 50% 3 квартала 2012 года до 29% 1 квартала 2012 года и не соответствует оптимальному значению показателя, то есть не все обязательства предприятия могут быть покрыты его собственными средствами. Его низкая величина в отчетном периоде свидетельствует о финансовой зависимости от внешних инвесторов и сужает возможности привлечения средств со стороны. Такое положение вызвано ростом обязательств с 10015 рублей до 24647 рублей, а оборотных активов всего лишь с 3786 рублей до 11883 рублей.

Коэффициент финансовой зависимости (Кф.з.)

Является обратным к коэффициенту концентрации собственного капитала. Рост этого показателя в динамике означает увеличение доли заемных средств в финансировании предприятия. Если его значение снижается до единицы (или 100%), это означает, что владельцы полностью финансируют свое предприятие.

Коэффициент финансовой зависимости рассчитывается следующим образом:

Кф.з. = Б / СК где Б - валюта баланса;

СК - собственный капитал.

Кф.з. (3кв.2012г.) = 20015 / 10000 = 2,0015

Кф.з. (4кв.2012г.) = 24730 / 10000 = 2,473

Кф.з. (1кв.2013г.) = 34647 / 10000= 3,465

3,465 на отчетный период (1 квартал 2011года) означает, что в каждом 3,465 рубле, вложенном в активы предприятия, 2 рубля 465 копеек заемные. Это отрицательный результат, свидетельствующий о полной финансовой зависимости

Коэффициент финансовой устойчивости (Кф.у.)

Коэффициент финансовой устойчивости определяет долю активов предприятия, финансируемых за счет устойчивых источников. К ним относятся: собственные средства и долгосрочные финансовые вложения, то есть заемные средства, привлекаемые на срок более одного года. Он показывает, какая часть актива финансируется за счет устойчивых источников, и определяется по формуле:

Кф.у. = (СК + ДО) / Б

где СК - собственный капитал;

ДО - долгосрочные обязательства;

Б - валюта баланса.

Для нашей фирмы коэффициенты финансовой устойчивости будут равны коэффициентам автономии, так как организация не привлекает долгосрочные заемные средства, а все активы финансируются за счет собственного капитала предприятия.

Коэффициент обеспеченности собственными оборотными средствами (Ко)

Коэффициент обеспеченности собственными оборотными средствами характеризует степень участия собственного капитала в формировании оборотных средств. Он находится по формуле:

Ко = СОС / ОА

где СОС - собственные оборотные средства;

ОА - оборотные активы.

Чем выше показатель (около 0,5), тем лучше финансовое состояние организации, тем больше у нее возможностей в проведении независимой финансовой политики.

Ко (3кв.2012г.) = - 6229 / 3786 = - 1,64

Ко (4кв.2012г.) = - 7609 / 7121 = - 1,07

Ко (1кв.2013г.) = - 12584 / 11883 = - 1,06

Проведенные расчеты показывают, что собственный капитал не участвует в формировании оборотных средств. Собственных средств только 10000 рублей в виде уставного капитала. Фонды и резервы не создавались, а прибыли очень и очень мало.

Коэффициент маневренности собственного капитала (Км)

Коэффициент маневренности собственных оборотных средств показывает, какую долю занимает собственный капитал, инвестированный в оборотные средства, в общей сумме собственного капитала организации.

Оптимальное значение показателя - 0,2 - 0,5.

Чем ближе значение находится к рекомендуемой границе, тем больше возможностей финансового маневра у организации.

Показатель высчитывается по следующей формуле:

Км = СОС / СК

где СОС - собственные оборотные средства;

СК - собственный капитал.

Км (3кв.2012г.) = - 6229 / 10000 = - 0,62

Км (4кв.2012г.) = - 7609 / 10000 = - 0,76

Км (1кв.2013г.) = - 12584 / 10000= - 1,26

Маневренность собственного капитала в организации невозможна, в связи с недостаточным количеством собственного капитала в оборотных активах.

Коэффициент возможности самофинансирования (Кс.ф..)

Коэффициент возможности самофинансирования еще называют коэффициентом чистой выручки. Чем больше доля чистой выручки в общей сумме выручки, тем больше возможностей у организации для погашения своих долговых обязательств. Для нахождения данного и последующих коэффициентов необходимы показатели, которые будут взяты из таблицы 4.

Таблица 4. Результаты расчетов для анализа финансовых результатов деятельности

Статьи пассива баланса

3 квартал 2012г.

4 квартал 2012г.

1квартал 2013г.

Выручка (нетто) от оказания услуг

29766

34597

36897

Себестоимость реализации

2256

2687

2645

Управленческие расходы

14570

17685

19250

Внереализационные доходы

560

822

784

Внереализационные расходы

900

1203

1450

Чистая прибыль (убыток)

12600

13844


Коэффициент чистой выручки находится по следующей формуле:

Кс.ф. = (ЧП + А) / В

где ЧП - чистая прибыль;

А - амортизация;

В - выручка от реализации.

Оптимальное значение - Кс.ф. > 1.

Низкий коэффициент (менее 1) говорит о том, что организация не скоро может выйти из трудного финансового положения.

Кс.ф. (3кв.2012г.) = (12600 + 170) / 29766 = 0,43

Кс.ф. (4кв.2012г.) = (13844 + 253) / 34597 = 0,41

Кс.ф. (1кв.2013г.) = (14336 + 533) / 36897 = 0,40

Расчеты показали, что организация находится в трудном финансовом положении. В связи с этим вычислим коэффициент прогноза банкротства.

Коэффициент прогноза банкротства (Кп.б.)

Коэффициент прогноза банкротства характеризует удельный вес чистых оборотных средств в сумме актива баланса.

Данный показатель высчитывается по следующей формуле:

Кп.б. = (ОА - ТО) / Б

где ОА - оборотные активы;

ТО - текущие обязательства;

Б - валюта баланса.

Если организация испытывает финансовые затруднения, то он снижается.

Кп.б. (3кв.2012г.) = (3786 - 10015) / 20015 = - 0,31

Кп.б. (4кв.2012г.) = (7121 - 14730) / 24730 = - 0,31

Кп.б. (1кв.2013г.) = (11883 - 24647) / 34647 = - 0,37

Из расчетов видно, что показатель прогноза банкротства на отчетный период (1квартал 2013года) немного снизился. Находясь в трудном финансовом положении, фирма пока может не опасаться наступления банкротства.

Вычислив коэффициенты финансовой устойчивости предприятия, можно сказать, что на нем сложилось неустойчивое текущее финансовое положение, когда коммерческая организация для финансирования части своих запасов вынуждена привлекать дополнительные источники покрытия, не являющиеся обоснованными: задержка выплаты заработной платы, расчетов с бюджетными фондами и другое.

Таблица 5. - Результаты расчетов коэффициентов финансовой устойчивости предприятия

Наименование коэффициента

3квартал 2011г.

4квартал 2011г.

1квартал 2012г.

Коэффициент автономии

0,50

0,40

0,29

Коэффициент финансовой зависимости

2,0015

2,473

3,465

Коэффициент финансовой устойчивости

0,50

0,40

0,29

Коэффициент обеспеченности собственными оборотными средствами

- 1,64

- 1,07

- 1,06

Коэффициент маневренности собственного капитала

-0,62

-0,76

-1,26

Коэффициент возможности самофинансирования

0,43

0,41

0,40

Коэффициент прогноза банкротства

- 0,31

- 0,31

- 0,37


Если говорить о интенсивности использования ресурсов организации, то отметим, что существует множество коэффициентов рентабельности или доходности в зависимости от того, с чьей позиции пытаются оценить эффективность финансово - хозяйственной деятельности коммерческой организации. Поэтому выбор оценочного коэффициента зависит от алгоритма расчета, точнее, от того, какой показатель прибыли используется в расчетах.

Найдем следующие коэффициенты рентабельности:

Рентабельность активов (имущества) - Rа

Рентабельность имущества показывает, какую прибыль имеет организация с каждого рубля, вложенного в активы.

Показатель рассчитывается по следующей формуле:

Rа = ЧП / Б

где ЧП - чистая прибыль;

Б - валюта баланса.

Rа (3кв.2012г.) = 12600 / 20015 = 0,63а (4кв.2012г.) = 13844 / 24730 = 0,56а (1кв.2013г.) = 14336 / 34647 = 0,41

Из расчетов рентабельности имущества за каждый квартал мы наблюдаем снижение коэффициента с 0,63 3 квартала 2012года до 0,41 1 квартала 2013года, что свидетельствует о падающем спросе на услуги и о перенакоплении активов. Падение спроса на оказываемые фирмой услуги вызвано ограниченных кругом клиентов. Фирма, по причинам своей молодости, не обладает возможностями удовлетворить всех, нуждающихся в ее услугах, клиентов.

Рентабельность собственного капитала (Rк)

Рентабельность собственного капитала отражает эффективность использования собственного капитала, то есть указывает на величину прибыли, получаемой с каждого рубля, вложенного в организацию собственниками. Служит важным критерием оценки уровня котировки акций на фондовой бирже. Рассчитывается следующим образом:

Rк = ЧП / СК

где ЧП - чистая прибыль;

СК - собственный капитал.

Rк (3кв.2012г.) = 12600 / 10000 = 1,26к (4кв.2012г.) = 13844 / 10000 = 1,38к (1кв.2013г.) = 14336 / 10000 = 1,43

Таким образом, на отчетный период собственник, вкладывая в организацию каждый 1 рубль 43 копейки, будет получать прибыль 43 копейки.

Рентабельность продаж (услуг) - Rп

Рентабельность продаж показывает, какую прибыль имеет организация с каждого рубля реализации. Рассчитывается как в целом по организации, так и по отдельным видам услуг.

Чаще всего рассчитывают три показателя рентабельности продаж:

) валовая рентабельность реализованных услуг (Rп.в.):

Rп.в. = ВП / В

где ВП - валовая прибыль (выручка от реализации - себестоимость реализации);

В - выручка от реализации.

Rп.в. (3кв.2012г.) = (29766 - 2256) / 29766 = 0,92п.в. (4кв.2012г.) = (34597 - 2687) / 34597 = 0,92п.в. (1кв.2013г.) = (36897 - 2645) / 36897 = 0,93

2) операционная рентабельность реализованных услуг (Rп.о.)

Таблица 6. Результаты расчетов коэффициентов интенсивности использования ресурсов организации

Наименование коэффициента

3квартал 2011г.

4квартал 2011г.

1квартал 2012г.

Рентабельность активов (имущества)

0,63

0,56

0,41

Рентабельность собственного капитала

1,26

1,38

1,43

Валовая рентабельность реализованных услуг

0,92

0,92

0,93

Операционная рентабельность реализованных услуг

0,40

0,38

0,37

Чистая рентабельность реализованных услуг

0,42

0,40

0,39

п.о. = ОП / В

где ОП - операционная прибыль (выручка от реализации - себестоимости реализации - управленческие и коммерческие расходы);

В - выручка от реализации.

Rп.о. (3кв.2012г.) = (29766 - 2256 - 14570 - 900) / 29766 = 0,40п.о. (4кв.2012г.) = (34597 - 2687 - 17685 - 1203) / 34597 = 0,38п.о. (1кв.2013г.) = (36897 - 2645 - 19250 - 1450) / 36897 = 0,37

3) чистая рентабельность реализованных услуг (Rп.ч.):

Rп.ч. = ЧП / В

где ЧП - чистая прибыль;

В - выручка от реализации.

Rп.ч. (3кв.2012г.) = 12600 / 29766 = 0,42п.ч. (4кв.2012г.) = 13844 / 34597 = 0,40п.ч. (1кв.2013г.) = 14336 / 36897 = 0,39

Деловая активность коммерческой организации проявляется в динамичности ее развития, достижения ею поставленных целей, что отражают натуральные и стоимостные показатели, в эффективном использовании экономического потенциала, расширении рынков сбыта своей продукции.

Оценка деловой активности на качественном уровне может быть получена в результате сравнения деятельности данного предприятия и аналогичных по сфере приложения капитала предприятий. Качественными критериями являются: широта рынков сбыта продукции; наличие продукции, поставляемой на экспорт; репутация предприятия, выражающаяся в известности клиентов, пользующихся услугами предприятия и другое. Количественная оценка делается по двум направлениям: степень выполнения плана по основным показателям, обеспечение темпов их роста и уровень эффективности использования ресурсов предприятия.

Выделяют следующие коэффициенты, характеризующие деловую активность предприятия:

Коэффициент деловой активности (оборачиваемости капитала) - Кд.а.

Коэффициент оборачиваемости капитала характеризует скорость оборота совокупных активов, то есть отражает эффективность использования всех имеющихся ресурсов независимо от их источников. Показывает, сколько раз за период совершается полный цикл оказания услуг, приносящий прибыль, и в какой степени зависит от технологии процесса.

Показатель находится по следующей формуле:

Кд.а. = В / Б

где В - выручка от реализации;

Б - балансовая прибыль.

Кд.а. (3кв.2012г.) = 29766 / 20015 = 1,49

Кд.а. (4кв.2012г.) = 34597 / 24730 = 1,40

Кд.а. (1кв.2013г.) = 36897 / 34647 = 1,06

Уменьшение данного показателя говорит нам о том, что, имеющиеся в организации ресурсы, используются не в полном объеме, что приводит к снижению его деловой активности.

Коэффициент оборачиваемости оборотного капитала (Ко.о.к.)

Коэффициент оборачиваемости оборотного капитала характеризует скорость оборота материальных и денежных ресурсов фирмы за анализируемый период или сколько рублей выручки (оборота) снимается с каждого рубля данного вида активов.

Нормативного значения нет, однако все усилия руководителя организации во всех случаях должны быть направлены на ускорение оборачиваемости.

Ко.о.к = В / (З + КФВ + ДС)

где В - выручка от реализации;

З - запасы;

КФВ - краткосрочные финансовые вложения;

ДС - денежные средства.

Ко.о.к (3кв.2012г.) = 29766 / (1080 + 1752) = 10,51

Ко.о.к (4кв.2012.) = 34597 / (1252 + 4620) = 5,89

Ко.о.к (1кв.2013г.) = 36897 / (1711 + 8563) = 3,59

Снижение данного коэффициента вызвано, прежде всего, резким увеличением денежных средств с 1752 рублей до 8563 рублей, при менее выраженном росте выручки, и еще менее выраженном росте краткосрочных вложений. Это значит - отсутствуют вложения в развитие производства.

Коэффициент оборачиваемости собственного капитала (Ко.с.к)

Данный коэффициент показывает скорость оборота вложенного собственного капитала или активность денежных средств, которыми рискует руководитель.

Анализируемый показатель связан с показателем рентабельности собственного капитала. Если рентабельность собственного капитала не обеспечивает его окупаемость, то данный коэффициент оборачиваемости означает бездействие части собственных средств, то есть свидетельствует о нерациональности их структуры.

Ко.с.к. = В / СК

где В - выручка от реализации;

СК - собственный капитал.

Ко.с.к (3кв.2012г.) = 29766 / 10000 = 2,98

Ко.с.к (4кв.2012г.) = 34597 / 10000 = 3,46

Ко.с.к (1кв.2013г.) = 36897 / 10000 = 3,69

При снижении рентабельности собственного капитала, которое мы наблюдали в расчетах, сделанных ранее, необходимо адекватное увеличение его оборачиваемости. В нашем случае оборачиваемость капитала увеличилась, что говорит о его окупаемости.

Таблица 7. - Результаты расчетов коэффициентов деловой активности фирмы

Наименование коэффициента

3квартал 2011г.

4квартал 2011г.

1квартал 2012г.

Коэффициент деловой активности (оборачиваемости капитала)

1,49

1,40

1,06

Коэффициент оборачиваемости оборотного капитала

10,51

5,89

3,59

Коэффициент оборачиваемости собственного капитала

2,98

3,46

3,69


Выводы:

Наибольший удельный вес в имуществе фирмы занимают основные средства, находящиеся в ее распоряжении. Однако, при помощи вертикального анализа выявлена тенденция увеличения оборотных активов, что приводит к увеличению оборачиваемости совокупных активов и создает благоприятные условия для успешной финансовой деятельности предприятия.

При анализе состава и динамики источников формирования имущества выявлено, что фирма совсем не использует заемные средства. Отсутствие долгосрочных и краткосрочных заимствований с одной стороны выгодно отличает предприятие в плане финансовой устойчивости и независимости от внешних кредиторов, с другой стороны показывает неспособность руководства работать с привлеченным капиталом (получать кредиты или выплачивать проценты по ним).

Анализ ликвидности баланса и платежеспособности проведен с использованием как абсолютных, так и ряда относительных показателей. Анализ ликвидности с помощью абсолютных показателей показал, что текущие активы возросли за счет кредиторской задолженности, а не роста собственного капитала. В основном это связано с ростом задолженности перед персоналом по оплате труда. Определение же ликвидности при помощи относительных показателей связано в основном с расчетом различных коэффициентов ликвидности, различающихся степенью ликвидности текущих активов, используемых при их определении. Ситуация здесь критическая - практически все коэффициенты существенно ниже нормативных значений. На рассматриваемый период баланс фирмы является неликвидным, однако ситуация улучшается.

Отметим, что баланс фирмы не отражает специфичность таких оборотных активов, как "незавершенное производство" и "готовая продукция". Специфичность оказываемых фирмой услуг связана с долевым строительством жилья. Большая часть денежных средств отражается в балансе после завершения оказания услуги по факту акта сдачи - приемки работ заказчику. Поэтому, рассчитанные на отчетный период коэффициенты являются заниженными, что и соответствует нестабильному финансовому положению предприятия.

Анализ финансовых коэффициентов проведен по трем направлениям: оценка финансовой устойчивости, оценка рентабельности и оценка деловой активности.

Финансовая устойчивость в долгосрочном плане характеризуется соотношением собственных и заемных средств. Это соотношение в принципе было определено при анализе источников формирования имущества. Однако этот показатель дает лишь общую оценку финансовой устойчивости. Поэтому кроме этого был определен ряд аналитических показателей, которые дали оценку финансовой зависимости фирмы от внешних инвесторов.

При анализе рентабельности были определены наиболее ключевые ее показатели: рентабельность продаж, рентабельность общих активов, рентабельность собственного капитала. Значения показателей ухудшаются от начала отчетного периода к его концу.

Оценка деловой активности выполнена при помощи расчета показателей, характеризующих эффективность использования экономического потенциала фирмы. К ним относятся различные показатели оборачиваемости. Эти показатели сложно нормировать, поэтому изучалась только динамика этих показателей в течение отчетного периода, которая имеет негативную тенденцию.

.3 Конкурентный анализ

Основными лидерами среди автосалонов г. Пермь являются "Скай Моторс", "Модус", "Темп-Авто". Рассмотрим плюсы и минусы в деятельности этих фирм.

. ООО "Модус". Достоинства:

Наибольшая рыночная доля;

Лучшая узнаваемость;

Наличие техцентра, который при ремонте автомобиля предоставляет "подменный автомобиль" на выгодных условиях;

Осуществление в автосалоне услуг кредитования, страхования, trade-in, транспортно-экспедиторских услуг;

Система мероприятий, направленных на стимулирование покупателей: скидки на автомобили и сервисное обслуживание, продажа карт "Модус", предоставляющих скидки на обслуживание в салонах "Модус", возможность вступить в клуб "Модус", предоставляющих скидки на услуги партнеров автосалона;

Возможность установки дополнительного оборудования: аудио-, видеооборудование и др.

Недостатки:

Продажа автомобилей только зарубежного производства;

Довольно высокая стоимость автомобилей, что не позволяет охватить низкий ценовой сегмент.

. ООО "Темп-Авто". Достоинства:

Большой модельный ряд;

Наличие услуг кредитования, страхования, trade-in;

Возможность получения технического обслуживания в пределах территории автосалона;

Продажа автомобилей для среднего класса - наибольшего сегмента потребителей;

Система мероприятий, направленных на стимулирование покупателей: предоставление скидок, подарков;

Награды автосалона на выставках.

Недостатки:

Отсутствие автомобилей премиум класса;

Средняя узнаваемость.

2.4 SWOT анализ

Цель: используя SWOT-анализ определить перспективные стратегические направления развития предприятия.

Этап. Сформируем матрицу сильных и слабых сторон предприятия в сочетании с угрозами и возможностями его развития.

Таблица 8. Матрица сильных и слабых сторон в сочетании с угрозами и возможностями

Сильные стороны 1. Стабильное положение на рынке 2. Разумная ценовая политика 3. Разнообразие услуг 4.Высококвалифицированный персонал 5. Высокое качество товара 6. Хорошее впечатление, сложившееся о компании у покупателей

Возможности 1. Рост уровня жизни населения, повышение платежеспособности потребителей 2. Увеличение доли рынка 3. Расширение ассортимента товара и услуг

Слабые стороны 1. Пассивная рекламная компания 2. Низкий уровень организационной культуры

Угрозы 1. Жесткая конкуренция на данном рынке 2.Возникновение новых потребностей клиентов в более совершенных услугах, технологиях их оказания



2 Этап. Определить экспертные количественные оценки парных сочетаний:

"Сильная сторона - Угроза";

"Слабая сторона - Угроза";

"Сильная - Возможность";

"Слабая - Возможность".

Таблица 9. Экспертные количественные оценки

Возможности

Стабильное положение на рынке

Разумная ценовая политика

Разнообразие услуг

Высококвалифицированный персонал

Высокое качество товара

Хорошее впечатление у покупателей о компании

Пассивная рекламная компания

Низкий уровень организационной культуры

Итого


Рост уровня жизни населения, повышение платежеспособности потребителей

1

4

4

5

4

5

5

3


Появление молодого квалифицированного персонала

2

5

4

4

4

5

5

3


Увеличение доли рынка

3

5

4

5

3

5

5

3


Расширение ассортимента товара и услуг

4

5

4

5

5

5

5

3

Угрозы

Жесткая конкуренция на данном рынке

5

4

4

5

4

5

5

1


Возникновение новых потребностей клиентов в более совершенных услугах, технологиях

6

3

3

4

4

3

4

1

Итого



26

23

28

24

28

29

14


Анализ данных таблицы позволяет сделать следующие выводы:

. Главной угрозой фирмы - жесткая конкуренция на рынке(30б).

. Основная возможность - расширение ассортимента товара и услуг(35б), рост уровня жизни населения, повышение платежеспособности потребителей(33б)

. Основные сильные стороны - это хорошо сложившиеся впечатление у покупателей о компании(29б), разнообразие услуг, высокое качество товара(28б).

. Основные слабые стороны - пассивная рекламная компания(14б).

Этап. Составить матрицу, содержащую формулировки основных проблем, возникшей из комбинации сильных и слабых сторон возможностями и угрозами. В формулировке проблем пронумеровать в проблемном поле предприятия.

Таблица 10. Проблемное поле предприятия

Наименование проблемного поля

Стабильное положение на рынке

Разумная ценовая политика

Разнообразие услуг

Высококвалифицированный персонал

Высокое качество товара

Хорошее впечатление у покупателей о компании

Пассивная рекламная компания

Низкий уровень организационной культуры

Возможности

Рост уровня жизни населения, повышение платежеспособности потребителей

1

1

2

3

4

5

1


Появление молодого квалифицированного персонала

2

7

8

3

7

9

1


Увеличение доли рынка

3

4

10

4

8

4

4


Расширение ассортимента товара и услуг

4

4

3

3

8

9

3

Угрозы

Жесткая конкуренция на данном рынке

5

4

10

3

11

2

3


Возникновение новых потребностей клиентов в более совершенных услугах, технологиях

6

12

12

3

3

5


Таблица 11. Ранжирование возможностей и проблем предприятия по значимости

Формулировка проблем

Оценки

Ранг

1

Обеспечение связей с общественностью с целью создания положительного имиджа организации

18

3

2.

Активизация рекламной деятельности на основе разработки целостной концепции рекламной компании, определения ее основных целей.

16

4

3.

Разработка и реализация новых видов товаров и услуг

40

1

4.

Дальнейшее совершенствование качества услуг, товаров с целью обновления ассортимента и дальнейшей дифференциации

35

2

5.

Формирование и развитие организационной культуры, ориентированной на мотивацию каждого сотрудника.

8

7

6.

Поддержание гибкой ценовой политики, ориентированной на предоставление наиболее выгодных цен.

8

7

7.

Поддержание высокого качества и скорости сервисного обслуживания клиентов

4

8

8.

Систематический сбор и анализ информации о динамике потребностей действительных и потенциальных клиентов

6

8


На основании SWOT - анализа автосалона "Скай Моторс" можно выделить следующие основные проблемы:

) Разработка и реализация новых видов товаров и услуг;

) Дальнейшее совершенствование качества услуг, товаров с целью обновления ассортимента и дальнейшей дифференциации;

) Обеспечение связей с общественностью с целью создания положительного имиджа организации.

На основании проделанных анализов внешней среды, анализа технико-экономических показателей, и финансовой устойчивости можно выделить следующее. На данном рынке наблюдается жесткая конкуренция, но принятие правильной стратегии развития, позволит предприятию завоевать свой определенный сегмент.

3. Разработка мероприятий совершенствования деятельности ООО "Скай Моторс"

На основании проведенного анализа внешней и внутренней среды, можно предложить план мероприятий направленных на реализацию стратегии. Необходимо выделить следующие проблемы, стоящие перед организацией:

Разработка и реализация новых видов товаров и услуг;

Дальнейшее совершенствование качества услуг, товаров с целью обновления ассортимента и дальнейшей дифференциации;

Обеспечение связей с общественностью с целью создания положительного имиджа организации.

Главной целью компании является получение устойчиво высокого дохода на вложенный капитал. Чтобы прибыльность вложений была выше, чем у конкурентов, конкурентное преимущество над ними должно быть устойчивым; иными словами, качество предоставляемых потребителям товаров и услуг должно быть выше. Необходимо вкладывать в развитие производственных возможностей, обеспечивающих сохранение конкурентного превосходства на будущее.

В основе успеха компании лежат конкурентные преимущества высшего порядка. Ключевым фактором успеха на любом рынке, является установление долгосрочных отношений с важнейшими клиентами. Для установления подобных отношений необходимо сформировать у клиента высокий уровень лояльности к компании и ее услугам.

Высокий уровень лояльности со стороны ключевых клиентов обеспечивается следующим набором конкурентных преимуществ: имидж продвинутого, динамично развивающейся компании; высокое качество услуг; высокая репутация; позитивные межличностные отношения между руководителями и ключевых клиентов; неконфликтность (все спорные вопросы с клиентами, вопросы задолженности и т. п. решаются во внесудебном порядке); финансовая надежность; известность фирмы; наличие крупных клиентов; большой опыт работы на рынке; перспективы расширения деятельности фирмы; положительный психологический климат в коллективе; остановимся более подробно на вопросе формирования имиджа компании.

На данном этапе своего развития компания захватила определенную нишу на рынке и утвердилась в ней. Компания может позволить себе осуществлять расходы на общую рекламу и на имидж-рекламу.

Репутация компании и качество предоставляемых ею услуг являются ключевыми характеристиками успеха любой компании в сфере услуг, важнейшими конкурентными преимуществами высшего порядка.

Оперативные цели: поддержание качества предоставляемых услуг и приобретение новых потребителей.

Исходя из целей стратегического развития, руководству автосалона необходимо поставить перед собой стратегические цели на 2013 - 2014 гг. по следующим направлениям:

. Расширить ассортимент, для этого необходимо поставлять новые марки машин к 2014.

. Повысить контроль за качество поставляемых автомобилей к 2014 году.

. Повысить квалификацию всех работников, связанных с оказанием услуг и работой с клиентами к 2014.

. Каждые полгода проводить дополнительные финансовые опции, сопровождающие покупку (скидки, отсрочка платежа, бонусы на следующую покупку, подарки и др.)

. Вести правильную кадровую политику работников с помощью различных мотиваций (поощрения, премии, отгулы, бонусы т.д.)

. Открыть магазин автоаксессуаров к 2014г. Чтобы без труда подобрать необходимые аксессуары для разных видов, приобретаемых клиентами автомобилей (отечественных и зарубежных).

. Внедрять различные виды реклам - это устные речевые сообщения (выступления в передачах радио и телевидения и пр.), визуальные формы (видеоролики с выделением фирменного знака), средства массовой информации-пресса, радио, телевидение, щиты к 2014г.

Удовлетворенный потребитель расскажет своим друзьям и знакомым об удачной покупке. Таким образом, можно использовать один из самых эффективных и дешевых способов рекламы - слухи.

В связи с тем, что конкурентная позиция предприятия оценивается как сильная, а возможности роста рынка его продукции можно считать умеренными, то для автосалона "Скай Моторс"" наиболее приемлемой является стратегия концентрированного роста, т.е. стратегия усиления позиции на рынке и стратегия расширения рынка.

Заключение

Разработка стратегии предприятия для российских предприятий - это качественная или слабоструктурированная проблема.

Итак, в ходе всей работы изучены понятия и виды стратегии. Стратегия - это долгосрочное качественно определенное направление развития организации, касающееся сферы, средств и формы ее деятельности, системы взаимоотношений внутри организации, а также позиции организации в окружающей среде, приводящее организацию к ее целям. Существует четыре основных типа стратегий: стратегии концентрированного роста; стратегии сокращения; стратегии диверсификационного роста; стратегии интегрированного роста.

Исследованы методы проведения стратегического анализа предприятия, где все подходы к разработке стратегии организации сводятся к теоретическому анализу в сочетании с интуицией разработчиков, которыми в первую очередь должны быть субъекты, детализирующие и реализующие стратегию.

Таким образом, в настоящее время практически все предприятия осознали, что залогом долгосрочного и успешного функционирования является не ориентация на сиюминутную прибыль и успех, а разработка эффективной стратегии существования на долгосрочную перспективу.

С полной уверенностью можно отметить, что мы достигли решения поставленной нами цели, а именно изучили теоретические аспекты развития розничного кредитования и анализ повышения эффективности за счет применения инструмента розничного кредитования

Для решения поставленной нами цели мы решили несколько задач, направленных на ее решение:

рассмотрели теоретические основы повышения эффективности деятельности организации

рассмотрели специфику эффективности деятельности организации

выявили основные виды, методы, инструменты и способы повышения эффективности деятельности.

проанализировали деятельность организации по реализации автотранспорта на примере ООО "Скай Моторс"

провели общий анализ ООО "Скай Моторс"

рассмотрели сущность организаций по реализации автотранспорта, их характеристику и основные отличия

рассмотрели организационную структуру ООО "Скай Моторс"

рассмотрели производственную структуру

провели анализ финансово-хозяйственной деятельности

выявили динамику развития и объемы продаж ООО "Скай Моторс"

Список использованной литературы

. Гражданский кодекс Российской Федерации (с изменениями и дополнениями). - СПб.: Виктория - плюс, 2006. - 448 с.

. Баканов М.И., Шеремет А.Д. Теория экономического анализа: Учебник. -

М.: Финансы и статистика, 2006. - 288 с.

. Бердникова Т.Б. Анализ и диагностика финансово - хозяйственной деятельности предприятия: Учебное пособие. - М.: ИНФРА-М, 2007. - 215 с.

. Бочаров В.В. Финансовый анализ. - СПб.: Питер, 2007. - 240 с.

. Будневич А. Бухгалтер на час // Расчет. - 2006. - октябрь. - С. 92 - 93.

. Ковалев В.В. Финансовый анализ: управление капиталом, выбор инвестиций, анализ отчетности. - М.: Финансы и статистика, 2006. - 398 с.

. Ковалев В.В., Волкова О.Н. Анализ хозяйственной деятельности предприятия.: Учебник. - М.: Проспект, 2008. - 424 с.

. Ковалева Л.И. Расчет коэффициентов финансовой устойчивости предприятия // Справочник экономиста. - 2006. - № 11 (17). - С. 60 - 66.

. Лактюшина З.Н. Комплексная оценка эффективности управления организацией с использованием финансовых коэффициентов // Справочник экономиста. - 2006. - № 8 (26). - С. 48 - 56.

. Лебедева Н.М. Анализ финансовой отчетности организации // Справочник экономиста. - 2006. - № 3 (9). - С. 25 - 29.

. Лебедев П. Международные стандарты финансовой отчетности // Справочник экономиста. - 2006. - № 4 (10). - С. 59 - 64.

. Лебедев П. Международные стандарты финансовой отчетности: требования к основным отчетам // Справочник экономиста. - 2006. - № 5 (11). - С. 74 - 76.

. Любушин Н.П., Лещева В.Б., Дьякова В.Г. Анализ финансово - экономической деятельности предприятия: Учебное пособие для ВУЗов. -

М.: ЮНИТИ - ДАНА, 2006. - 471 с.

. Макарьева В.И. Анализ финансово-хозяйственной деятельности организации для бухгалтера и руководителя. Книги издательства "Налоговый вестник", 2007. - 405 с.

. Паламарчук А.С. Анализ финансовой устойчивости предприятия // Справочник экономиста. - 2007. - № 6 (12). - С. 50 - 53.

. Паштова Л.Г. Предпринимательский риск: оценка возможных потерь // Справочник экономиста. - 2007. - № 4 (10). - С. 50 - 54.

. Предпринимательство / Под ред. В.Я. Горфинкеля, Г.Б. Поляка, В.А. Швандара. - М.: Банки и биржи, ЮНИТИ, 2007. - 475 с.

. Пугин В. Бераторы стали доступнее // Расчет. - 2003. - октябрь. - С. 54 - 58.

. Савицкая Г.В. Анализ хозяйственной деятельности предприятия. -

Мн.: ИП "Экоперспектива", 2007. - 498 с.

. Сосненко Л.С. Анализ экономического потенциала действующего предприятия. - М.: Экономическая литература, 2008. - 289 с.

. Скриптунова Е.А. Управление ассортиментом - новый ресурс повышения рентабельности бизнеса // Справочник экономиста. - 2007. - № 2 (8). - С. 46 - 50.

. Шабанов Д.С. Управление финансами в малом бизнесе (сфера услуг) // Справочник экономиста. - 2008. - № 3 (9). - С. 89 - 92.

. Шабанов Д.С. Управление персоналом малого предприятия // Справочник экономиста. - 2008. - № 5 (11). - С. 83 - 84.

. Шабанов Д.С. Отношения с клиентами // Справочник экономиста. - 2009. - № 6 (12). - С. 85 - 86

. Шеремет А.Д., Сайфулин Р.С., Негашев Е.В. Методика финансового анализа. - М.: ИНФРА - М, 2007. - 208 с.

. Щиборщ К.В. Анализ хозяйственной деятельности предприятий России. - М.: Издательство "Дело и Сервис", 2007. - 320 с.

. Экономический анализ: Учебник для вузов/ Под. Ред. Л.Т. Гиляровской. - М.: ЮНИТИ-ДАНА, 2008. - 615 с.

Похожие работы на - Стратегический анализ ООО 'Скай Моторс'

 

Не нашли материал для своей работы?
Поможем написать уникальную работу
Без плагиата!
Без нейросетей!