Разработка АРМ менеджера отдела сбыта компании по продажам хрустальных и стекольных изделий

  • Вид работы:
    Курсовая работа (т)
  • Предмет:
    Информационное обеспечение, программирование
  • Язык:
    Русский
    ,
    Формат файла:
    MS Word
    974,86 Кб
  • Опубликовано:
    2014-05-23
Вы можете узнать стоимость помощи в написании студенческой работы.
Помощь в написании работы, которую точно примут!

Разработка АРМ менеджера отдела сбыта компании по продажам хрустальных и стекольных изделий

МИНИСТЕРСТВО ОБРАЗОВАНИЯ И НАУКИ РОССИЙСКОЙ ФЕДЕРАЦИИ

Федеральное государственное бюджетное образовательное учреждение высшего профессионального образования «Владимирский государственный университет имени Александра Григорьевича и Николая Григорьевича Столетовых»

Факультет информационных технологий

Кафедра УИТЭС



КУРСОВАЯ РАБОТА

по дисциплине

Проектирование ИС

Тема: Разработка АРМ менеджера отдела сбыта компании по продажам хрустальных и стекольных изделий

Расчетно-пояснительная записка


Выполнил (а) студент (ка)

ЗПИсд-211 /Гришаев И.В./_

Руководитель Кокорин С.А./


г.Владимир

г

СОДЕРЖАНИЕ

Аннотация

Введение

1. Анализ предметной области

1.1 Организационная структура «Хрустальной компании», занимающееся продажей хрустальных и стекольных изделий»    

1.2 Выбор задач, подлежащих автоматизации        

1.3 Анализ рынка программных средств       

1.4 Требования к техническим и программным средствам

1.5 Моделирование информационной системы       

2. Постановка задачи

2.1 Организационно-техническая сущность комплекса задач

2.2 Структура выходных документов

2.3 Структура входных документов

2.3 Алгоритмическое обеспечение ИС

3 Проектирование БД

3.1 Выбор СУБД        

3.2 Структура таблиц

3.3 Модель данных

3.4 Программное обеспечение

3.5 Средства защиты информации        

3.6 Программирование запросов 

3.7 Инструкция пользователю и формирование отчетов

4.Расчет экономической эффективности проекта

4.1 Технический уровень проекта

.2 Организация и планирование работ по разработке проекта

4.3 Расчет затрат на разработку проекта

.4 Расчет эксплуатационных затрат

.5 Расчет экономического эффекта и показателей экономической эффективности

Заключение

Список использованных источников

Приложение - Диаграмма инфологической модели «сущность-связь»

автоматизация программный продажа запрос

Аннотация

автоматизация программный таблица запрос

Данная курсовая работа по дисциплине «Проектирование экономических информационных систем», темой является разработка АРМ менеджера отдела сбыта компании по продажам хрустальных и стекольных изделий. В работе будет представлен проект информационной системы.

Цель курсовой работы: приобретение опыта проектирования информационных систем.

Основные задачи курсовой работы:

изучение структуры и состава экономической информационной системы (ЭИС);

освоение технологии и методологии проектирования ЭИС;

ознакомление с организацией проектных работ;

получение навыков канонического и индустриального проектирования ЭИС.

В ходе работы будут рассмотрены важнейшие аспекты Хрустальной компании, информационные потоки.

В работе произведен анализ предметной области:

Задачи предметной области представлены ниже:

Диаграмма дерева узлов

Контекстная модель

Контекстная диаграмма А-0

Диаграмма декомпозиции А0

Диаграмма АОF

Диаграмма IDEF3

Диаграммы переходов состояний

Диаграммы инфологических моделей «сущность-связь»

Определены автоматизируемые задачи, построена функциональная модель системы, разработанная на основе проведенного анализа, кроме того, была спроектирована база данных и разработано приложение.

This course work on discipline «Designing of economic information systems», the theme is the development arm of the Department Manager of the company's sales sales crystal and glass products. The work will be submitted to the project of information system.aim of the course work: acquisition of experience of designing of information systems.main tasks of the course work:

• study of structure and composition of economic information system (EIS);

• development of the technology and methodology of designing of EIS;

• acquaintance with the organization of design works;

• obtaining of skills of the canonical and industrial design EIS.work will be considered the most important aspects of Crystal company, information flows.work is dedicated to the analysis of the subject area:subject area are presented below:

• Chart tree nodes

• Contextual model

• Context diagram A-0

• Chart decomposition A0

• Chart АОF

• Chart IDEF3

• State transition diagrams

• Chart инфологических models, entity-relationshipautomated tasks, built a functional model of the system, developed on the basis of the conducted analysis, moreover, was designed database and application development.

Введение

Хрустальная компания, занимающаяся сбытом хрустальной и стекольной продукции, ежедневно проводит работу с клиентской базой. Основная работа Хрустальной компании на менеджере по сбыту и менеджеру по развитию, им необходимо записать, порекомендовать и выписать накладные. На сегодняшний день Хрустальная компания ищет комплексные решения по автоматизации трудоемкой работы менеджеров по продажам и развитию.

Целью данной курсовой работы является разработка информационной системы для работников отдела продаж.

Информационная система должна обеспечить:

хранение и обработку сведений о покупателях;

учет данных, полученных при заключении договоров;

формирование расходных ведомостей и сводных приходных ведомостей;

формирование отчетов по работе менеджера по сбыту (количество покупателей по разным складам, количество покупателей разной продукции, сколько покупателей приобретает в день.);

формирование отчетов по работе менеджера по развитию (проверки всех данных, составление отчетов, составление договоров и прайс-листов для покупателей).

Выполнение этих операций подразумевает работу с достаточно большими объемами данных, что при ручной их обработке требует значительных затрат рабочего времени работников Хрустальной компании. Автоматизация данных операций позволит повысить оперативность обработки информации и точность получаемых результатов, а также понизить трудозатраты на выполнение этих операций.

Данная курсовая работа выполняется в программе BPwin, MS VISIO, ERDwin, MS SQL.

Программа представляет собой мощный инструмент моделирования, который используется для анализа, документирования и реорганизации сложных бизнес-процессов. Модель, созданная средствами BPwin, позволяет четко документировать различные аспекты деятельности - действия, которые необходимо предпринять, способы их осуществления, требующиеся для этого ресурсы и др. Таким образом, формируется целостная картина деятельности предприятия - от моделей организации работы в маленьких отделах до сложных иерархических структур. При разработке или закупке программного обеспечения модели бизнес-процессов служат прекрасным средством документирования потребностей, помогая обеспечить высокую эффективность инвестиций в сферу IT. В руках же системных аналитиков и разработчиков BPwin - еще и мощное средство моделирования процессов при создании корпоративных информационных систем (КИС).

Развитые возможности изменения масштаба представления позволяют быстро найти и сосредоточиться на необходимой для работы части модели процесса.позволяет:

Обеспечить эффективность операций, рассматривая текущие бизнес-операции через мощные инструменты моделирования.

Совершенствовать бизнес-процессы, формулируя и определяя альтернативные реакции на воздействия рынка.

Быстро исключать непродуктивные операции, легко и интуитивно сопоставляя операционные изменения. Неэффективные, неэкономичные или избыточные операции могут быть легко выявлены и, следовательно, улучшены, изменены или вовсе исключены - в соответствии с целями компании.ERwin Data Modeler (ранее ERwin) - CASE <#"723747.files/image001.gif">

Рис. 1. Организационная структура Хрустальной компании.

Покупка товара в данной компании осуществляется в несколько этапов.

Первый этап - прием документов у покупателя, для составления и подписания договора.

При подписании договора, покупатель заявляет о своем желании работать именно с конкретным заводом, либо заводами производителей, находящихся в России, либо за ее пределами. Компания предоставляет список товаров для приобретения изделий, необходимых при поступлении. Кроме того, покупатель сообщает о себе дополнительные сведения: фамилию, имя, отчество, паспортные данные, ИНН, ОГРН, КПП, гражданство и пр.

Второй этап - выбор отдельного производителя изделий и разделки относящиеся к данной комплектации.

Третий этап - получение накладных на покупку ХСИ.

При встрече с менеджером и работниками Хрустальной компании были получены следующие сведения:

записи на составление договора от покупателей вносятся в журнал регистрации по каждой разделки изделий;

покупатели, которые хотят работать с данной Хрустальной компанией, обязаны получить от работников фирмы реквизитные листы компании;

перед тем, как оформить договор на покупку, менеджер дает покупателю перечень и прайс-листы всех производителей, которые имеются у них на данный момент;

менеджер составляет договор отдельно для каждого покупателя;

для подписания договора, покупателей формируют в группы, в зависимости от того, какую продукцию они будут приобретать;

работники Хрустальной компании ежедневно фиксируют информацию о количестве новых покупателей;

по каждому покупателю формируется сводная ведомость результатов товаров ХСИ.

Анализ предметной области выявил основные недостатки существующего делопроизводства Хрустальной компании:

трудоемкость работ по охвату большого количества информации;

дублирование информации в отчетах, сводках и т. п.

рутинные повторяющиеся операции обработки;

ошибки в составлении ведомостей и договоров.

Благодаря созданию информационной системы для Хрустальной компании (и БД как её части), обработка сведений о покупателях, формирование отчётной документации может значительно упроститься.

.2 Выбор задач, подлежащих автоматизации

Выбор состава автоматизируемых задач осуществляется на основании следующих критериев:

трудоемкость выполнения задачи для менеджера и работников Хрустальной компании;

важность задачи для ведения документооборота.

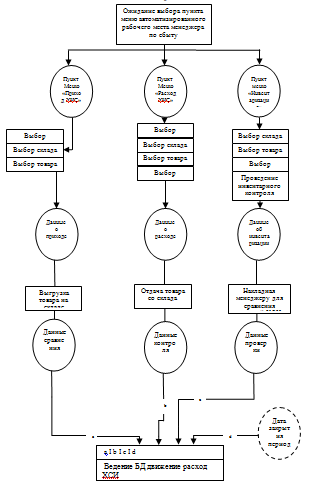
Для более наглядного и обобщенного представления структуры системы обработки информации менеджера по сбыту продукции и работников Хрустальной компании, приводится на рисунке.

Рис 2. Поэтапные действия

На данном рисунке показано, как клиент обращается, и какие действия сотрудников компании происходят после этого. Все эти действия, показаны наглядно.

Ниже представлен рисунок, на котором показана рабочая среда отдела продаж и действия работников Хрустальной компании, необходимые свести в информационную структуру. Строение рисунка показывает, что

необходимо совершить множество действий и провести большую работу.

Рис. 3. Рабочая среда отдела сбыта

В рамках данного проекта было решено автоматизировать следующие задачи:

регистрация покупателей;

формирование запросов: список покупателей, которые работают с данной фирмой; результаты по продажам уже имеющихся покупателей; расписание для каждого покупателя, чтоб он мог выбирать продукцию с помощью менеджера; количество покупателей по разным заводам производителей;

формирование отчетов: расписание приема покупателей; статистика по результатам продаж хрустальных и стекольных изделий; реквизиты для покупателей.

Пользователями проектируемого приложения будут менеджер по продажам и менеджер по развитию Хрустальной компании, занимающиеся сбытом продукции на рынок России и за ее пределами.

Пользователи могут вводить информацию о новом покупателе, редактировать и удалять записи о покупателях; осуществлять вывод информации справочного характера (расписание приема покупателя; перечень первоначальных документов; список покупателей для каждого завода производителя отдельно; список покупателей для подписания договора, либо его продления), список покупателей, кому требуется помощь менеджера по сбыту продукции.

1.3 Анализ рынка программных средств

Стратегия выбора программных средств для конкретного применения зависит от следующих факторов:

характеристик моделируемой предметной области;

целей, потребностей и ограничений будущего проекта информационной системы, включая квалификацию участвующих в процессе проектирования специалистов;

используемой методологии проектирования.

Примем в качестве основных критериев выбора программного средства следующие критерии:

поддержка полного жизненного цикла информационной системы с обеспечением эволюционности ее развития.

обеспечение целостности проекта и контроля за его состоянием.

простота использования.

обеспечение качества проектной документации.

использование общепринятых, стандартных нотаций и соглашений.

Современные программные средства могут быть разделены на две большие категории. Первую составляют CASE- системы (как независимые, так и интегрированные с СУБД), обеспечивающие проектирование БД и приложений в комплексе с интегрированными средствами разработки приложений "клиент-сервер" (например, Westmount I-CASE+Uniface, Designer/2000+Developer/2000). Вторую категорию составляют собственно средства проектирования баз данных, реализующие ту или иную методологию, как правило, "сущность-связь" ("entity-relationship") и рассматриваемые в комплексе со средствами разработки приложений. К средствам этой категории можно отнести такие, как SILVERRUN+JAM, ERwin/ERX+PowerBuilder и др.

В наше время созданы и прекрасно функционируют различные системы управления и автоматизации учета как российские, так и зарубежные. Одними из наиболее известных компаний-разработчиков СУБД считаются SAP, Microsoft Business Solutions, 1С и «Галактика».

При возникновении потребности в той или иной информационной системе на предприятии чаще всего выбирают один из нескольких вариантов:

приобретение и внедрение существующей системы;

создание собственной системы.

Стоит отметить, что у каждого варианта есть свои достоинства и недостатки. В первом случае мы имеем уже готовую систему, которая может иметь функциональную избыточность, и, в тоже время, не выполнять необходимые нам функций. Избыточность приводит к перерасходу средств (при приобретении оплата за неиспользуемые функции) и, как следствие, ненужной сложности при использовании. В случае если система выполняет не все необходимые нам функции, то они либо должны будут выполняться вручную, что уменьшает её эффективность, либо для выполнения этих функций придётся приобретать дополнительное обеспечение. Покупка системы с дальнейшей модернизацией под условия предприятия соприкасается с ограничениями по изменениям системы и дополнительными временными и финансовыми затратами.

Создание собственной системы потребует значительных временных затрат. Кроме того, осложняется тем, что возникает необходимость привлечения разработчика или содержания собственного отдела разработок.

В связи с тем, что программные средства имеют большую стоимость, целесообразно будет выбрать вариант создания собственной системы, полностью удовлетворяющей потребностям учреждения.

.4 Требования к техническим и программным средствам

При формировании требований к техническим средствам проектируемой информационной системы учитывались следующие факторы:

объем обрабатываемой информации;

срочность решения задач;

технические характеристики ЭВМ: производительность ЦП, объем оперативной памяти, поддерживаемые операционные системы;

требуемый уровень квалификации персонала.

При формировании требований к операционным системам учитывались следующие факторы:

необходимое число поддерживаемых программных продуктов;

требования к аппаратным средствам;

наличие дружественного интерфейса и простота использования;

поддержка сетевой технологии.

В кабинете приемной комиссии имеется персональный компьютер, обладающий следующими техническими характеристиками:

процессор - AMD Turion (tm) X2 Dual-Core Mobile RM-72 2.10 GHz;

объем оперативной памяти - 1 Гб;

жесткий диск объемом 120 Гбайт.

Операционная система компьютера - Microsoft Windows XP Professional и выше. Дополнительно на данный ПК установлены приложения пакета Microsoft Office 2010.

Поскольку все данные, обрабатываемые системой, будут организованы в виде базы данных, необходимо выбрать СУБД, наиболее полно удовлетворяющую требованиям системы.

При выборе СУБД учитывались следующие факторы:

масштаб применения - однопользовательский;

архитектура системы - локальная, в будущем может потребоваться работа с базой данных по сети по схеме "файл - сервер";

объемы хранимых данных - небольшие; храниться будет только текстовая и числовая информация.

Для работы данной программы необходим персональный компьютер с процессором класса Pentium имеющий следующие системные требования:

Операционная система: Microsoft Windows 2000, Windows XP, Windows Server 2003, Windows Server 2008.

Память: 64 MB RAM (128 MB и выше рекомендуется).

Пространство на жестком диске: 20 MB.

Видеосистема: разрешение 800х600, 256 цветов.

Периферия: мышь или другое координатно-указательное устройство./DVD-ROM.

.5 Моделирование информационной системы

Моделирование информационных систем происходит в несколько этапов. Сначала мы описываем процессы, которые уже происходят и действуют в реальном времени (AS-IS). Затем моделируем новый уровень задач, которые только появятся с созданием новой системы (TO-BE).

Модель AS-IS

Рис 4. Контекстная диаграмма А-0 Деятельность Хрустальной компании

Для рассматриваемой Хрустальной компании стрелками будут:

Выходные стрелки:

Звонки клиентов

Стрелки управления:

Правила процедуры покупки изделий в данной компании

Стрелки механизмов:

Система оформления заказов.

Рис. 5. Отчет

Рис. 6 Диаграмма дерева узлов структуры ХСИ

Рассмотрим бизнес - процессы, показанные в диаграмме:

) Продажа и маркетинг -составление заявок как на приход, так и на расход хрустальных и стекольных изделий.

) Выбор и рекомендации по данным хрустальным изделиям - принятие документов и реквизитов от новых клиентов, для составления договора, оказание помощи в выборе изделий, составление заявки и т.д.

) Отгрузка и получение - данный этап проходит только через работников склада. Они проверяют, ищут, составляют перечень позиций в определенный структурный вид, чтоб покупатель мог получить готовую к использованию продукцию.

Рис 7. Диаграмма декомпозиции А0 «Хрустальной компании»

Декомпозируем работу «Выбор и рекомендации по данным хрустальным изделиям». Поступает звонок клиента, принимается заказ, после чего выписывается накладная, по которой складской отдел ищет и выдает (отгружает) покупателю определенные изделия.

Имя стрелки (Arrow Name)

Источник стрелки (Arrow Source)

Тип источника стрелки (Arrow Source Type)

Назначение стрелки (Arrow Best.)

Тип назначения стрелки (Arrow Dest, Type)

Менеджер

Персонал офиса

 

Принимает звонки, выбирает товар, выбивает накладные и относит на склад

Mechanism

Заказы клиентов

Граница диа­граммы

Control

Выдает информацию по артикулам продукции

Control

Заказы на хрустальные изделия

Отслеживание артикулов

Output

Выписывают хрусталь

Control

Заказы на стекольные изделия

Отслеживание артикулов

Output

Выписывают стекло

Control

Бухгалтерская система

Персонал офиса


Прием денег

Mechanism

Компоненты

"Tunnel"

Input

Выбор изделий

Input

Хрусталь

Склад ищет позиции из хрусталя

Output

Проверка артикулов

Input

Стекло

Склад ищет позиции из стекла

Output

Проверка артикулов

Input

Персонал складского от­дела

"Tunnel"

Mechanism

Получение накладных

Mechanism

 

 

 

Получение накладных

Mechanism

Выбор склада

Граница диа­граммы

 

Поиск

Control

 

 

 

Поиск

Control

 

 

 

Проверка

Control

Результаты поиска

Выдача хрустальных изделий

Output

Граница диаграммы

Output

 

Выдача стекольных изделий

Output

 

 

 

Тестирование компьютеров

Output

 

 

Передача указания загрузки товаров

Отслеживание и проверка

Output

Проверка позиций по заявки

Control

Таблица 1

Рис. 8 Диаграмма декомпозиции А1

Рис. 9 Диаграмма «Проведение выписывания и сбора ХСИ»

Рис. 10 Диаграмма IDEF3. Декомпозиция работы «Подготовка договора для подписи»

2. Постановка задачи

.1 Организационно-техническая сущность комплекса задач

При разработке программного комплекса для улучшения и облегчения работоспособности персонала фирмы были использованы наиболее оптимальные решения, отвечающие современным требованиям в этом виде деятельности.

Предоставляемые возможности разработанной системы.

Обновление данных;

Изменение конфиденциальной информации; Работа с разнотипными материалами (текст, таблицы, фото ХСИ);

Изменение структуры таблицы - создание новых столбцов/строки и добавление примечаний.

Система позволит хранить и обрабатывать сведения о покупателях, вести учёт результатов новых клиентов, создавать отчеты о проделанной работе уже с имеющими клиентами.

Цель решения:

сокращение сроков обработки информации;

получение отчетных документов о работе менеджера отдела сбыта, а именно: менеджер по продажам и менеджер по развитию;

улучшение условий работы менеджеров данной компании.

Источники, виды и способы поступления данных:

журналы регистрации новых клиентов;

документы для составления договора;

результаты проделанной работы.

Система легка в освоении, имеет понятный интерфейс, готова к модернизации, подойдет для ежедневного использования.

2.2 Структура выходных документов

Выходными документами информационной системы являются следующие:

Отчеты по работе Хрустальной компании (количество новых клиентов, количество заявок по данной продукции, количество клиентов, статистика документации);

Документы справочного характера: прайс-листы, список заводов производителей, список наименований ХСИ, список документов для составления договора).

Документация для клиентов.

.3 Структура входных документов

Входными документами будут служить:

Журналы регистрации клиентов;

Документы: ИНН, ОГРН;

Ведомости с результатами имеющейся клиентской базы.

.4 Алгоритмическое обеспечение ИС

Наиболее важной операцией для указанной системы является ввод и редактирование хранящейся информации о клиентах. Для реализации этой функции в ИС можно выделить следующие выполняемые операции:

) открытие формы «Клиент» для добавления, просмотра, редактирования, удаления информации о покупателях;

) просмотр хранящихся данных с целью получения справок покупателе(-ях), выявления необходимости удаления, редактирования или добавления записи о клиенте;

) удаление, редактирование данных или внесение новой записи при необходимости;

) закрытие формы после внесения всех необходимых изменений.

Использование нотации IDEF3 позволяет изобразить технологический процесс более наглядно (рис. 10).

Примечание: после просмотра информации об клиенте возможно начало только одного из процессов по удалению, редактированию или добавлению записи; после сохранения внесенных в базу данных изменений допустим выход из программы либо повторный просмотр и редактирование информации. Поэтому в лабораторной работе были использованы перекрестки неэквивалентности для отображения логики отношений между процессами.

Рис. 11 IDEF3 - диаграмма «Редактировать информацию о клиентах»

Диаграмма декомпозиции процесса «Редактировать запись» показана на рис. 10. Она подразумевает выполнение следующих процессов: нажать кнопку «Редактировать»; изменить регистрационный номер; изменить дату регистрации; изменить фамилию; изменить имя; изменить отчество; изменить код накладной; изменить список заводов; изменить номер; изменить отметку о подписание или расторжение договора; изменить отметку о возвращении документов; изменить сумму; изменить количество покупаемых изделий; сохранить запись. При этом возможно выполнение одного или нескольких действий по изменению соответствующих полей записи о покупателях, что обосновывает необходимость применения асинхронного перекрестка логическое «ИЛИ».

Рис. 12 IDEF3 - Диаграмма декомпозиции процесса «Редактировать запись о клиенте».

Менеджер по сбыту продукции и менеджер по развитию, работают в одной «команде», один занимается поиском клиентов, составлением и подписанием договоров, обменом реквизитными данными, другой же в свою очередь получает информацию, с кем он может работать, так как договор для сотрудничества подписан. Менеджер по продажам помогает и рекомендует товар покупателю и работает уже непосредственно сообща вместе со складскими работниками Хрустальной компании. Работа менеджера по продажам продукции показана на рис. 12.

Рис. 13 Диаграмма состояния

Из диаграммы видно, что состояние системы представлено, как ожидание выбора меню и последующих действий, как менеджера, так и сотрудников склада.

Начальное состояние зависит от действий менеджера по сбыту, рассматривается как устойчивое значение данного свойства в течение какого-то времени. Находясь в этом состоянии, необходимо знать о предыдущих состояниях, чтобы определить условие перехода в последующее состояние.

3. Проектирование БД

.1 Выбор СУБД

Выбор инструментальных средств базы данных начинается с выбора модели базы данных. Для проектирования информационной системы была выбрана реляционная модель базы данных. Этот выбор обусловлен следующими факторами:

Во-первых, эта модель освобождает пользователя от знания файловой структуры;

Во-вторых, данная модель основана на теории множеств, хорошо разработанной в математике;

В-третьих, большинство существующих СУБД используют реляционную модель базы данных;

После выбора модели базы данных необходимо выбрать архитектуру СУБД. Из известных нам архитектур (локальная, клиент-сервер, файл-сервер, распределенная, Интернет-архитектура) была выбрана локальная, так как база данных будет использоваться только для автоматизации делопроизводства менеджера Хрустальной компании. Необходимости пользоваться БД на сервере нет необходимости.

СУБД автоматически контролирует целостность и сохранность базы данных.

Существуют различные системы управления базами данных для небольших предприятий и организаций: INTERBASE,ACCESS,VISUAL FOXPRO, MS SQL SERVER.SQL SERVER работает в среде Windows. Ее преимущества в том, что:

она обладает удобным администрированием

легко масштабируется (можно использовать для средних предприятий и для больших корпоративных информационных систем)

тесно интегрирует к программными продуктами Microsoft.

Данная СУБД используется как центральное хранилище данных.

Microsoft Office Access - реляционная СУБД <#"723747.files/image014.gif">

Рис. 14. Диаграмма «Сущность-связь»

Реляционная модель данных:

КЛИЕНТ (дата регистрации, фамилия, имя, отчество, номер договора, ИНН, ОКВЭД, ОКПО, отметка о подписи договора, отметка о расторжение договора).

ДОГОВОР (код клиента, номер по списку, подписан / не подписан).

НОМЕР (код договора, номер по списку).

ПЕЧАТЬ (Дата, информация).

ЗАЯВКА (номер, завод производитель, наименование, количество изделий).

Все перечисленные таблицы находятся в 3НФ, так как в каждой таблице все значения являются атомарными для каждого атрибута (1НФ), каждый неключевой атрибут полностью зависит от ключа целиком (2 НФ) и нет зависимости между неключевыми атрибутами (3 НФ).

Рис. 15 Связи между таблицами базы данных «Хрустальной компании».

.4 Программное обеспечение

Для работы данной программы необходимо следующее программное обеспечение:

- Операционная система: Microsoft Windows 2000/ Windows XP/ Windows Server 2003, Windows 7.

Microsoft Visual FoxPro 9.0. и выше.

3.5 Средства защиты информации

Конфиденциальность электронной информации волнует не только постоянных пользователей персонального компьютера, но и само государство. Существует международный договор по защите информации и государственной тайны, к которым присоединилась и Российская Федерация с целью обеспечения надежной информационной безопасности РФ. Кроме того, существует доктрина информационной безопасности РФ, поддерживающая правовое обеспечение информационной безопасности нашей страны.

июля 2006 года Государственной Думой был принят Федеральный закон Российской Федерации от 27 июля 2006 г. N 149-ФЗ «О персональных данных». Федеральный закон Российской Федерации от 23 декабря 2010 г. 359-ФЗ "О внесении изменения в статью 25 Федерального закона "О персональных данных" В статьях этого закона прописаны все понятия и принципы, которые относятся к термину «информация».

В программном комплексе, предназначенном для Хрустальной компании, тоже есть свои методы защиты конфиденциальной структурированной информации - это логин и пароль личный для каждого пользователя. Так же у каждого пользователя программной есть свои права. Рассмотрим более подробней.

Защита для входа в систему (Защита на уровне домена).

При входе в локальную сеть, пользователю необходимо предоставить логин и пароль для входа в систему, в соответствии с ними пользователю будет предоставлен набор прав.

Внутри локальной сети информация защищается посредством разграничения прав доступа каждого клиента. Для каждого пользователя фирмы предусмотрена своя система контроля и доступа к данным. В общем виде каждый пользователь обладает собственными, присущими только ему правами в системе, и таким образом настраиваются рабочие места пользователей в зависимости от их функций.

При входе в домен будет происходить аутентификация пользователя. В системе предусмотрены 3 роли:

) Администратор: создание резервных копий и контроль работоспособности системы.

) Менеджер по развитию: полный доступ к информации, касающейся сведений о клиентах, поставщиках, прайс-листах, договорах, оплате.

) Менеджер по сбыту: полный доступ к информации о продукции хрустальных и стекольных изделий, поставщиках, покупателях. В режиме чтения: оплата клиентов.

Целостность в базе данных обеспечивается

запретом пустых значений ключевых атрибутов;

системой первичных и внешних ключей;

условиями на значение.

.6 Программирование запросов

Запрос 1. «Список клиентов» (выводит список новых клиентов, которые не заключили еще договор).Клиент.фамилия, Клиент.имя, Клиент.отчество;

FROM ;

PR_COMM!КЛИЕНТ;

WHERE Клиент.код_ = ( ДХЗ );

ORDER BY Клиент.фамилия, Клиент.имя, Клиент.отчество

Результат запроса:

Рис. 16 Список Клиентов, покупающих только продукцию Дятьковского хрустального завода.

Запрос 2. «Договора клиента» (выводит подписанный договор клиента).

SELECT Договор.договр;

FROM ;

pr_comm!клиент ;

INNER JOIN PR_COMM!ДОГОВОР ;

ON Клиент.регистрационный_номер = Договор.код_клиента ;

INNER JOIN pr_comm!подписан ;

ON Предмет.код_предмета = подписан;

WHERE Договов.код_клиента = ( 07.08.2012 )

Результат запроса:

Рис. 17. Получена информация о покупателе, с которым был подписан договор в заданную дату.

Запрос 3. «Номер» (выводит номер по фамилии из списка).Клиент.фамилия, Клиент.имя, Клиент.отчество,;

Договор.дата_,;

FROM ;

PR_COMM!КЛИЕНТ ;

INNER JOIN PR_COMM!ДОГОВОР ;

ON Клиент. = номер;

INNER JOIN pr_comm!;

ON Номер договора = Дог.ном.код_дог;

WHERE Нормер.код_договора = ( 1);

AND Клиент.регистрационный_номер = ( 1 )

Результат запроса:

Рис. 18 Номер присвоенный клиенту.

Запрос 4. «ОГРН» (выводит номера ОГРН клиента, для составления платежных документов).ОГРН_a.номер_клиента, Договор.название_7номер;

FROM ;

PR_COMM!ОРГН огрн ;

INNER JOIN "PR_COMM!Клиент" Договор ;

ON огрн .номер_клиента = Договор.номер_дог_ра ;

INNER JOIN pr_comm!клиент ;

ON Клиент.код_клиента = Договр_a.код_договора;

WHERE Дата.номер_догово_ра ( 102.0000 )

Результат запроса:

Рис. 19 Номера ОГРН, принадлежащий, данному клиенту, для составления платежных документов.

Запрос 5. «Печать» (выводит номер договора, который необходимо подписать).Дог.номер_клиента as Группа, Дог.дата_подписания,;

Номер .клиент_дог as нормер, пе.название_клиента as Дог_ра;

FROM ;

pr_comm!печать ;

INNER JOIN PR_COMM!ПЕЧАТЬ ;

ON Клиент.код_клиента = дог.код_Дог_ра;

ORDER BY Клиент.номер_подписи

Результат запроса:

Рис. 20 Номер клиента, с которым есть договор, и с которым уже расторгли договор

Запрос 6. «Количество клиентов, которые еще не заключили договор».COUNT(Клиент.код_номер) AS количество,;

Клиент.код_ОГРН,;

MAX(Договор.название_Договор) AS Договор;

FROM ;

pr_comm!клиент ;

INNER JOIN PR_COMM!КЛИЕНТ ;

ON Дог_р.код_Договора = Клиент.код_Догвора;

GROUP BY Клиент.код_Договора;

ORDER BY Клиент.код_Договора

Результат запроса:

Рис. 21 Количество клиентов, которые только собираются подписать договор и работать с Хрустальной компанией.

Запрос 7. «Количество клиентов на каждом складе».COUNT(Клиент.склад)as количество, Клиент.склад;

FROM ;

PR_COMM!КЛИЕНТ;

GROUP BY Клиент.склад

Результат запроса:

Рис. 22 Количество клиентов, которые покупают продукцию только на одном из складов.

Запрос 8. «Количество складов» (выводит общее количество складов).Склад.склад, COUNT(Склад.склад) as количество, Предмет.склада_наименование as наи_е;

FROM ;

PR_COMM!Номер ;

INNER JOIN PR_COMM!СКЛАД ;

ON Склад.код_номер = Склда.код_склада;

GROUP BY Склад.склада, Склад.название_склада;

ORDER BY Склад.название_склада

Результат запроса:

Рис. 23 Общее количество складов и их наименования.

Запрос 9. «Фамилии клиентов, начинающиеся с А» (выводит фамилии клиентов, начинающиеся с «А»).Клиент.фамилия;

FROM ;

PR_COMM!КЛИЕНТ;

WHERE КЛИЕНТ.фамилия LIKE ( "А%" );

ORDER BY Клиент.фамилия

Результат запроса:

Рис. 24 Фамилии клиентов, начинающиеся с «А».

Запрос 10. «Клиенты купившие хрустальные и стекольные изделия на заданную дату).Клиент.фамилия, Клиент.имя, Клиент.отчество;

FROM pr_comm! Клиент;EXISTS;

(SELECT Договор.код_ Клиент;pr_comm!ОГРН;

WHERE Клиент.регистрационный_номер=дата.код_ Клиент;оценка.код_скалад=01)

Результат запроса:

Рис. 25 Клиент, которые купили товар на сегодняшнею дату.

Запрос 11. «Клиенты, которые собираются покупать товар только со склада 01 1 ДХЗ (выводит список клиентов, заключивших договор на продукцию этого хрустального завода).клиент.фамилия, клиент.имя, клиент.отчество;pr_comm! клиент;клиент.код_склада =01;

Результат запроса:

Рис. 26 Список клиентов покупающих ХСИ только со склада «01 1 ДХЗ».

.7 Инструкция пользователю и формирование отчетов

Инсталляция.

Для установки программы, необходимо скопировать всё содержимое каталога PR_COMM. на диск С:\

Вызов программы.

Для запуска программы необходимо запустить файл prcomm.exe, который находится в каталоге программы. При запуске программы появится окно, где пользователю необходимо ввести логин и пароль.

Для выхода из программы можно нажать пункт меню «Выход».

Экранные формы.

Пункт меню «Клиент» вызывает форму «Клиент», где можно добавлять, удалять и просматривать записи по покупателю и покупающей продукции при заключении договора.

При использовании программы в поля с числовыми значениями (оценки клиентов) необходимо вводить цифры. В поля с логическими данными (отметка о поступлении) нужно вводить отметку «флажок».

Назначение кнопок программы:

[Top record] - в начало записи,

[Previous record] - предыдущая запись,

[Next record] - следующая запись,

[Bottom record] - в конец записи,

[Find records] - найти записи,

[Print report] - печать,

[Add/Save record] - добавить/сохранить запись,

[Edit/Revert record] - изменить/вернуть запись,

[Delete record] - удалить запись,

[Exit] - выход.

Пункт меню «Справочник» имеет список справочников: Договор, Информация, Склад, ОГРН, Товар. Данные справочников можно просматривать, изменять, удалять, вводить новые данные.

Описание отчетов.

При нажатии на пункт меню «Отчёты» появляется список отчетов. Для просмотра и печати нужного отчета необходимо его выбрать левой клавишей мыши или стрелками на клавиатуре и нажать [Enter].

Программа предусматривает следующие отчеты:

Отчет 1. «Данные о клиенте».

Отчет содержит фамилию, имя, отчество клиенты, склады на которых он покупает товар.

Источник данных - запрос «Справка».

Внешний вид:

Рис. 27 Отчет «Данные о клиенте».

Отчет 2. «Договора на перезаключение»

«Отчет о проведении договоров, которые нужно либо продлевать, либо расторгнуть».

Рис. 28 Отчет «Договора на перезаключение»

Отчет 3. «Договора по предоплате 50%»

«Отчет, выводимый список клиентов, которые могут покупать

продукцию по предоплате 50% (Пятьдесят) процентов, а остальные 50% (Пятьдесят) процентов в течение 10 банковских дней».

Рис. 29 Отчет «Договора по предоплате 50%»

Отчет 4. «Договора по предоплате 100%»

Отчет, выводимый список клиентов, которые могут покупать

продукцию только по предоплате 100% (Сто) процентов.

Рис. 30 Отчет «Договора по предоплате 100%»

Отчет 5. «Общая сумма»

Отчет выводит сумму денежных средств, в российских рублях, на которую продали продукции

Рис. 31 Отчет «Общая сумма»

Для продуктивной работы с клиентской базой, необходимо с определенной периодичностью формировать отчеты о работе менеджера по сбыту и менеджера по развитию. Формирования отчетов по работе должно быть один раз в две недели.

4. Расчет экономической эффективности проекта

.1 Технический уровень проекта

Разрабатываемая программа предназначена для автоматизации деятельности сотрудников отдела продаж Хрустальной компании.

Для оценки технического уровня разрабатываемого продукта необходимо провести анализ и сравнение с выбранным аналогом по функциональному назначению, основным техническим и эксплуатационным параметрам.

Эксплуатационно-технический уровень (ЭТУ) разработки модели алгоритма программы представляет собой обобщенную характеристику их эксплуатационных свойств, возможностей, степени новизны. Для проведения оценки воспользуемся обобщающим индексом эксплуатационно-технического уровня JЭТУ:

,


где    JЭТУ - комплексный показатель качества нового программного продукта по группе показателей;- число рассматриваемых показателей;

Вi - коэффициент весомости i-гo показателя в долях единицы, устанавливаемый экспертным путем; - относительный показатель качества, устанавливаемый экспертным путем по выбранной шкале оценивания.

Для целей оценки JЭТУ будем использовать 5-ти бальную шкалу.

В таблице 8 представлены результаты расчета балльно-индексным методом при 5-ти балльной шкале оценивания. Каждый показатель оценим по пятибалльной шкале на основе имеющейся информации о разработанном программном продукте и об аналоге. Показатели проекта-аналога, которые нет возможности оценить, не имея доступа к продукту, примем равными разработанному продукту.

Показатели качества программного продукта

Коэффициент весомости Bi 

Проект

Аналог



Xj

Вj´Xj

Xj

Вj´Xj

Интерфейс (удобство обращения с системой)

0,09

5

0,45

4

0,36

Новизна (соответствие современным требованиям)

0,06

5

0,3

5

0,3

Соответствие профилю деятельности заказчика

0,15

5

0,75

3

0,45

Операционная система (многозадачность, графика)

0,05

4

0,2

4

0,2

Надежность

0,15

4

0,6

4

0,6

Скорость доступа к данным

0,05

4

0,2

4

0,2

Гибкость

0,05

4

0,2

3

0,15

Функции обработки данных

0,15

5

0,75

3

0,45

Соотношение стоимость/ возможности

0,1

4

0,4

3

0,3

Время на обучение персонала

0,15

5

0,75

2

0,3

ИТОГО:

1


4,6

 

3,31

Таблица 8. «Оценка эксплуатационно-технического уровня проекта и аналога»

Отношение двух найденных индексов называют коэффициентом технического уровня Аk первого программного продукта по отношению ко второму:


Если полученный коэффициент больше 1, то разработка проекта с технической точки зрения оправдана. В моем случае условие выполняется.

.2 Организация и планирование работ по разработке проекта

Этапы работ

Содержание работ

1 Исследование и обоснование стадии создания

1.1 Постановка задачи  1.2 Обоснование необходимости разработки 1.3 Подбор и изучение литературы

2 Научно-исследовательская работа

2.1 Анализ существующих методов решения задачи 2.2 Обоснование принципиальной важности разработки

3 Разработка и утверждение технического задания

3.1 Определение требований к проекту  3.2 Выбор программных средств разработки  3.3 Согласование и утверждение ТЗ

4 Технический проект

4.1 Разработка алгоритма решения задачи  4.2 Определение структуры входных и выходных данных

5 Проектирование

5.1 Программирование и отладка алгоритма  5.2 Тестирование  5.3 Анализ полученных результатов и исправление облар\желли\ ошибок

6 Оформление рабочей документации

6.1 Выбор методики ТЭО, изучение ГОСТов и правил оформления пояснительной записки 6.2 Оформление раздела ТЭО 6.3 Оформление пояснительной записки

Таблица 9. «Стадии разработки, этапы и содержание работ».

.3 Расчет затрат на разработку проекта

Капитальные вложения, связанные с автоматизацией обработки информации рассчитываются по формуле:

К=Кп+Кр,



где Кп - вложения на проектирование;

Кр - вложения на реализацию.

Суммарные затраты на проектирование системы и разработку программы:

,



где m - количество работников, участвующих в разработке проекта;

Зoi - затраты на основную заработную плату работника i-й категории, руб.;- коэффициент, учитывающий дополнительную заработную плату, затраченную на разработку, в долях к основной заработной плате (Wd = 0,5);с - коэффициент, учитывающий отчисления на социальные нужды, в долях к сумме основной и дополнительной заработной платы разработчиков (Wс = 0,262: страховые взносы в Пенсионный фонд в долях единицы - 0,2, страховые взносы в ФСС - 0,029, страховые взносы в ФОМС - 0,031, страховые взносы на производственный травматизм - 0,002);н - коэффициент, учитывающий накладные расходы организации, в долях к основной заработной плате разработчиков, равный 0,6;

СM - затраты на материалы;

Мв - затраты на использование машинного времени.

Материалы, приобретенные в процессе работы, и их стоимость приведены в таблице 4.5.

Материалы

Единица измерения

Приобретённое количество

Цена за единицу, руб.

Сумма, руб.

Картридж для принтера

шт.

1

500

500

Бумага офисная

пачка

1

150

150

CD-RW

шт.

1

15

15

Итого:

665

Таблица 10. «Затраты на материалы»

Денежные расходы на основную заработную плату определяются по формуле:

363,67´26 + 318,19´124 = 48910,98 руб.,



где ЗПсрni - среднедневная заработная плата работника i-ой категории, руб.;- трудоемкость работ, выполняемых работником i-ой категории, чел/дн.

Должность

Должностной оклад, руб.

Средняя дневная ставка, руб.

Затраты времени на разработку чел./дней

ФОТ, руб.

Руководитель Программист

8000 7000

363,67 318,19

26 124

9455,42 39455,56

Итого

 

48910,98

Дополнительная заработная плата (40%)

19564,39

Отчисления в социальные фонды (26%)

17803,60

Таблица 11. «Расчет основной заработной платы проектировщиков».

Ввиду того, что разработанный программный продукт должен быть разработан на ПК, к суммарным затратам на разработку необходимо добавить еще и затраты на использование машинного времени, исчисляемые по формуле:

,

Км - коэффициент мультипрограммности (показывает долю машинного времени, отводимого непосредственно на работу над проектом); Км=1.

Учитывая время на разработку программы на компьютере, коэффициент мультипрограммности, равный 1, и условной стоимости 1 часа работы на компьютере в платном компьютерном зале, равной 15 руб., рассчитаем расходы на разработку программы:

Зm = 150´15´1 = 2250 руб.

Накладные расходы Зн определим по формуле:

 

Таким образом, вложения на проектирование равны:

КП = 48910,98 ´ ((1+0,5) ´ (1+0,26)+0,6) + 2250,00 + 665,00 = 124703,30 руб.

Смета затрат на разработку программного продукта по статьям расходов представлена в таблице.

Статьи затрат

Сумма (руб.)

Основная заработная плата

48910,98

Дополнительная зарплата

24455,49

Отчисления во внебюджетные фонды

19075,28

Затраты на материалы

665,00

Затраты на машинное время

2250,00

Накладные расходы организации

29346,59

ИТОГО:

124703,30

Таблица 12. « Смета затрат на разработку программного продукта»

Вложения на реализацию проекта:


где Ко - затраты на основное и вспомогательное оборудование, руб.;

Кзд - затраты на строительство, реконструкцию здания и помещений, руб.;

Кпп - затраты на приобретение типовых разработок, пакетов, руб.;

Кпп - затраты на прокладку линий связи, руб.;

Киб - затраты на создание информационной базы, руб.;

Кпк - затраты на подготовку и переподготовку кадров, руб.

В связи с тем, что для внедрения системы, рассматриваемой в данной курсовой работе, не было затрат, связанных с прокладкой линии связи, затрат на реконструкцию и строительство зданий, то данные затраты для внедрения системы не учитывают. Также не принимаются в расчет затраты по подготовке и переподготовке кадров, затраты на создание информационной базы и затраты на приобретение типовых разработок.

Таким образом, при внедрении системы, рассматриваемой в данной работе, затраты на его реализацию определяются затратами на оборудование и материалы. В оборудование и материалы входит персональный компьютер стоимостью 20000 руб.

Затраты на основное и вспомогательное оборудование определяется по формуле:

,



где Cbj - балансовая стоимость j-го вида оборудования, руб. (20 000,00 руб.);- количество единиц j-гo оборудования, руб. (1 шт.);- коэффициент загрузки j-го вида оборудования при обработке информации по решению задач предметной области.

Коэффициент загрузки оборудования:

,



где Фэфj - эффективный годовой фонд времени работы технического средства j-го вида, час./год.

,



где tкj - трудоемкость однократной обработки информации по к-й задаче на j-м виде технических средств, часов машинного времени (tкj=6);- частота (периодичность) решения к-й задачи, дней /год (Uj =264).

Таким образом, получаем затраты на приобретение оборудования:

= 20000 ´ 1 ´ (6´264)/(264´8) = 15000,00 руб.

Суммарные затраты на разработку проекта составят:

= 15000,00 + 124703,30 = 139703,30 руб.

Суммарные затраты, связанные с внедрением аналога, складываются из следующих затрат:

- затрат на приобретение программного продукта (86000 руб.);

- затрат по оплате услуг на установку и сопровождение продукта (13500 руб.);

- затрат на основное и вспомогательное оборудование (20000 руб.);

- затрат по подготовке пользователя (15350 руб).

Итого суммарные затраты, связанные с внедрением аналога, составят:

= 86000 +23500 + 20000 + 35350 = 164850 руб.

.4 Расчет эксплуатационных затрат

К эксплуатационным относятся затраты, связанные с обеспечением нормального функционирования как обеспечивающих, так и функциональных подсистем автоматизированной системы, следовательно, под этими затратами подразумевают текущие затраты. Текущие затраты рассчитываются по формуле:

Зтек = Ззп + Са + Зэ + Срем + Зм + Зн ,



где Ззп - затраты на зарплату основную и дополнительную с отчислениями во внебюджетные фонды, руб.;

Са - амортизационные отчисления от стоимости оборудования и устройств системы, руб.;

Зэ - затраты на силовую энергию, руб.;

Срем - затраты на текущий ремонт оборудования и устройств системы, руб.;

Зм - затраты на материалы и машинные носители, руб.;

Зн - накладные расходы информационного отдела, руб.

Эксплуатацию разработанной системы осуществляют специалисты. Затраты на заработную плату основную и дополнительную с отчислениями на социальные нужды производственного персонала рассчитывается по формуле

,



где ti - время эксплуатации системы i-м работником, дни;

i - среднедневная заработная плата i-го работника, руб./день.

Данные для расчета основной заработной платы специалистов занесены в таблицу 13.

Должность

Должностной оклад, руб.

Средняя дневная ставка, руб.

Затраты времени на эксплуатацию, чел./дней

Фонд заработной платы, руб.

Начальник

21000

954,55

30

54 208,64

Заместитель

15000

681,82

20

25 813,64

Менеджер по закупкам

12000

545,45

10

10 325,45

Кладовщик

7500

340,91

20

12 906,82

Итого

80

103 254,82

Таблица 13. «Расчет основной заработной платы специалистов (для эксплуатации нового программного продукта)»

Сзп1 = 30 ´ 954,55 ´1,5 ´ 1,262 руб. = 54 208,64 руб. (за год).

Сзп2 = 20 ´ 681,82 ´ 1,5 ´ 1,262 руб. = 25 813,64 руб. (за год).

Сзп3 = 10 ´ 545,45 ´1,5 ´ 1,262 руб. = 10 325,45 руб. (за год).

Сзп4 = 20 ´ 340,91 ´1,5 ´ 1,262 руб. = 12 906,82 руб. (за год).

Аналогичные расчеты произведем по использованию продукта аналога, используя данные, приведенные в таблице.

Должность

Должностной оклад, руб.

Средняя дневная ставка, руб.

Затраты времени на эксплуатацию, чел./дней

Фонд заработной платы, руб.

Оператор системы

15000

681,82

90

116 161,67

Итого


116 161,67

Таблица 14. «Данные по заработной плате специалистов (для продукта-аналога)»

Сзп1 = 90 ´ 681,82 ´ 1,5 ´ 1,262 = 116 161,67 руб.

Сумма амортизационных отчислений рассчитывается следующим образом:

,



где Cbj - балансовая стоимость j-гo вида оборудования, руб.;- время работы j-гo вида оборудования, час;эфj - эффективный фонд времени работы оборудования в год, час;- норма годовых амортизационных отчислений для j-гo вида оборудования, %;- количество единиц оборудования j-гo вида.

Эффективный фонд времени работы оборудования можно вычислить по формуле

Fэф =Dр´ Нэ ,



где Dp - количество рабочих дней в году, Dp = 249;

Нэ - норматив среднесуточной загрузки, час./день, Нз = 8.

Таким образом, эффективный фонд времени работы оборудования составит

эф = 249´8 = 1992 час.

Известны следующие данные для расчета амортизационных отчислений:

аj = 20%;= 1;(для проекта) = 80 ´ 8 = 640 час.;(для аналога) = 90 ´ 8= 720 час.;= 20000 руб.; Cb2 = 20000 руб.

Сумма амортизационных отчислений для проекта составит:

Сa1 = 20000´0,2´1´640 /1992 = 1285,14 руб.

Сумма амортизационных отчислений для аналога составит:

Сa2 = 20000´0,2´1´720 /1992 = 1445,78 руб.

Затраты на силовую энергию рассчитываются по формуле

,



где Nj - установленная мощность j-го вида технических средств, кВт;- время работы j-го вида технических средств, час;- коэффициент использования установленной мощности оборудования;

Тэ - тариф на электроэнергию, руб./кВт ч.

Для расчета затрат на силовую энергию используем тариф на электроэнергию для промышленных предприятий, установленный на данной территории, и составляющий 1,45 руб./кВт-ч. Установленная мощность для компьютера равна 0,3 кВт. Таким образом затраты на силовую энергию составят:

а) для проекта: Зэ1 = 0,3´640´1,45 = 278,40 руб.;

б) для аналога: Зэ2 = 0,3´720´1,45 = 313,20 руб.

Затраты на текущий ремонт оборудования рассчитываются по формуле

,



где Cpi - норматив затрат на ремонт (Cpi = 0,05).

Затраты на текущий ремонт оборудования составят:

а) для проекта: Зрем1 = 0,05´20000´640/1992 = 321,29 руб.

б) для аналога: Зрем2 = 0,05´20000´720/1992 = 361,45 руб.

Затраты на материалы, потребляемые в течение года, составляют 1% от балансовой стоимости основного оборудования и равны 200 руб.

Накладные расходы включают затраты на содержание административного и управленческого персонала, на содержание помещения и т.д. Норматив накладных расходов составляет 20% от прямых затрат, включающих первые пять статей затрат, представленных в таблице 15.

Статьи затрат

Затраты на проект, руб.

Затраты на аналог, руб.

Основная и дополнительная зарплата с отчислениями в социальные фонды

103 254,82

116 161,67

Амортизационные отчисления

1285,14

1445,78

Затраты на электроэнергию

278,40

313,20

Затраты на текущий ремонт

321,29

361,45

Затраты на материалы

200,00

200,00

Накладные расходы

21 067,93

23 696,42

Итого

126 407,58

142 178,52

Таблица 15. «Расчет годовых эксплуатационных затрат для проекта».

Накладные расходы для проекта составят:

Сн1 = (103 254,82 + 1285,14 + 278,40 + 321,29 + 200,00) ´ 0,2 = 21 067,93 руб.

Накладные расходы для аналога составят:

Сн2 = (116 161,67 + 1445,78 + 313,20 + 361,45 + 200,00) ´ 0,2 = 23 696,42 руб.

4.5 Расчет экономического эффекта и показателей экономической эффективности

Оценка экономической эффективности вариантов проектных решений элементов АИС основывается на расчете показателей сравнительной экономической эффективности капитальных вложений. Годовой экономический эффект от использования разрабатываемой системы определяется по разности приведенных затрат на базовый и новый варианты в расчете на годовой объем выпуска:

,

где Зприв аналог, Зприв проект - приведенные затраты на единицу работ, выполняемых с помощью базового и проектируемого вариантов процесса обработки информации, руб.;- коэффициент эксплуатационно-технической эквивалентности (Ak = 1,39);- объем работ, выполняемых с помощью разрабатываемого продукта (N = 1).

Приведенные затраты Зi на единицу работ, выполняемых по базовому и разрабатываемому вариантам, рассчитываются по формуле:

i=Ci+Eн´Ki

где Ci - себестоимость (текущие эксплуатационные затраты единицы работ), руб.;

Ен - нормативный коэффициент экономической эффективности (Ен =0,33);- суммарные затраты, связанные с созданием программного продукта.

Данные для расчета экономического эффекта представлены в таблице 16.

Данные

Разрабатываемый продукт

Продукт-аналог

Себестоимость (текущие эксплуатационные затраты), руб.

126 407,58

142 178,52

Суммарные затраты, связанные с внедрением проекта, руб.

139 703,30

164 850,00

Приведенные затраты на единицу работ, руб.

172 509,67

196 579,02

Экономический эффект от использования разрабатываемой системы, руб.

100 735,17

Таблица 16. «Расчет экономического эффекта»

Приведенные затраты на единицу работ по проекту составят:

Зприв проект = 126 407,58 + 0,33 ´ 139 703,30 = 172 509,67 руб.

Приведенные затраты на единицу работ по аналогу составят:

Зприв аналог= 142 178,52 + 0,33 ´ 164 850,00 = 196 579,02 руб.

Экономический эффект от использования разрабатываемой системы (Э) составит:

Э = 196 579,02 ´ 1,39 - 172 509,67 = 100 735,17 руб.

После определения годового экономического эффекта рассчитаем срок окупаемости затрат (Ток) на разработку продукта:


Срок окупаемости составит:

Ток = 139 703,30 / 100 735,17 = 1,4 года.

Расчет фактического коэффициента экономической эффективности (Еф) произведем по формуле:

,



Сопоставим фактический коэффициент экономической эффективности с нормативным значением коэффициента эффективности капитальных вложений (Ен = 0,33) и сделаем вывод: чем выше фактический коэффициент экономической эффективности, тем быстрее окупаются капитальные вложения, осуществленные в разработку программного продукта.

Таким образом, разработка и внедрение разрабатываемого продукта является эффективной, т. к. Еф в нашем случае получилось больше Ен.

В ходе проделанной работы найдены все необходимые данные, доказывающие целесообразность и эффективность данной разработки. Приведем эти данные в сводной таблице 17.

Затраты на разработку и реализацию проекта (рубль)

139 703,30

Общие эксплуатационные затраты (рубль)

172 509,67

Экономический эффект (рубль)

100 735,17

Коэффициент экономической эффективности

0,72

Срок окупаемости (год)

1,4

Таблица 17. « Сводная таблица экономического обоснования разработки и внедрения проекта»

Заключение

В ходе выполнения курсовой работы были приобретены навыки обследования предметной области, концептуального, логического и физического проектирования базы данных, средств поддержания целостности БД, запросов, отчетов.

В разработанной информационной системе реализуются следующие операции обработки данных: регистрация, хранение, обработка, выдача.

Разработанная информационная система «АРМ менеджера Хрустальной компании» позволяет решать следующие задачи:

хранение и обработку сведений о клиентской базе, первоначальных данных и реквизитах;

учет складов, получение информации по ассортименту;

формирование информационных листов и сводных специализированных ведомостей;

формирование отчетов по работе менеджеров, а именно менеджера по развитию и менеджера по продажам (количество клиентов, которые хотят приобретать продукцию заводов производителей хрустальных и стекольных изделий).

При проектировании информационной системы особое внимание уделялось обеспечению поддержания достоверности информации и оперативности ее обработки во избежание сбоев в системе из-за человеческого фактора. Обработка информации осуществляется по мере поступления данных; анализ данных - по мере необходимости.

Результатом проделанной работы является база данных для облегчения работы Менеджера Хрустальной компании, выполняющая все необходимые задачи данного курсового проекта.

Список использованных источников

Автоматизированные информационные технологии в экономике: Учебник/ М.И Семенов, И.Т. Трубилин, В.И. Лойко, Т.П. Барановская; под общ. ред. И.Т. Трубилина. М.: Финансы и статистика, 2011.

Брусакова И.А., Чертовски В.И. Информационные системы и технологии в экономике. - М.: Финансы и статистика, 2009.

Каратыгин С.А., Тихонов А.Ф., Тихонова Л.Н. Работа в Visual FoxPro на примерах. - М.: БИНОМ, 2012.

Маклаков С.В. «ERwin и BPwin. CASE-средства разработки.

Конфигурация «Альфа-Авто: Автосалон» [Электронный ресурс]: - режим доступа: #"723747.files/image048.gif">

Похожие работы на - Разработка АРМ менеджера отдела сбыта компании по продажам хрустальных и стекольных изделий

 

Не нашли материал для своей работы?
Поможем написать уникальную работу
Без плагиата!
Без нейросетей!