Электромагнитный пускатор серии АС
Некоммерческое
акционерное общество
«АЛМАТИНСКИЙ
УНИВЕРСИТЕТ ЭНЕРГЕТИКИ И СВЯЗИ»
Кафедра
"Электрических станций, сетей и систем"
РАСЧЕТНО-ГРАФИЧЕСКАЯ
РАБОТА №1
на тему:
Элекромагнитный контактор серии АС
Выполнил:
Аусабаев Д.
Алматы 2014
Содержание
Введение
1. Общие сведения об
электромагнитных контакторах
2. Общие сведения о
электромагнитных контакторах серии АС
. Устройство и особенности
контактора переменного тока
Заключение
Список использованной литературы
Введение
электромагнитный контактор ток
замыкание
Контактор (лат.
<#"723267.files/image001.gif">
Рисунок 1 - Конструктивная
схема контактора
На рис. 1 изображена
конструктивная схема контактора, отключающего цепь двигателя. В этом случае
напряжение на катушке 12 отсутствует и его подвижная система под действием
возвратной пружины 10, создающей силу Fв, придет в нормальное состояние.
Возникающая при расхождении главных контактов дуга Д гасится в дугогасительной
камере 5. Быстрое перемещение дуги с контактов в камеру обеспечивается системой
магнитного дутья. В цепь главного тока включена последовательная катушка 1,
которая размещена на стальном сердечнике 2. Стальные пластины - полюса 3,
расположенные по бокам сердечника 2, подводят создаваемое катушкой 1 магнитное
поле к зоне горения дуги в камере. Взаимодействие этого поля с током дуги
приводит к появлению сил, которые перемещают дугу в камеру. Контактор включит
цепь с током I0, если подать напряжение U на катушку 12 приводного электромагнита.
По мере движения якоря
подвижный контакт 6 будет как бы «проваливаться», упираясь своей верхней частью
в неподвижный контакт 4. Он повернется на некоторый угол вокруг точки А и
вызовет дополнительное сжатие контактной пружины 8. Появится провал контактов,
под которым подразумевается величина смещения подвижного контакта на уровне
точки его касания с неподвижным контактом в случае, если неподвижный будет
удален. Провал контактов обеспечивает надежное замыкание цепи, когда толщина
контактов уменьшается вследствие выгорания их материала под. действием
электрической дуги. Величина провала определяет запас материала контактов на
износ в процессе работы контактора.
После соприкосновения,
контактов происходит перекатывание подвижного контакта по неподвижному.
Контактная пружина создает определенное нажатие в контактах, поэтому при
перекатывании происходит разрушение окисных пленок и других химических
соединений, которые могут появиться на поверхности контактов. Точки касания
контактов при перекатывании переходят на новые места контактной поверхности, не
подвергавшиеся воздействию дуги и являющиеся поэтому более «чистыми». Все это
уменьшает переходное сопротивление контактов и улучшает условия их работы. В то
же время перекатывание повышает механический износ контактов (контакты
изнашиваются).
В момент соприкосновения
подвижный контакт 6 сразу же оказывает на неподвижный контакт 4 давление,
обусловленное предварительным натяжением контактной пружины 8. Вследствие этого
переходное сопротивление контактов в момент их касания будет небольшим и
контактная площадка не разогреется при включении до значительной температуры.
Кроме того, предварительное контактное нажатие, созданное пружиной 8, позволяет
снизить вибрацию (отскоки) подвижного контакта при ударе его о неподвижный
контакт. Все это предохраняет контакты от приваривания при включении
электрической.цепи.
На контактах имеются контактные
накладки, выполненные из специального материала, например серебра, чтобы
улучшить условия длительного прохождения тока через замкнутые контакты во
включенном состоянии. Иногда применяются накладки из дугостойкого материала для
уменьшения износа контактов под воздействием электрической дуги
(металлокерамика «серебро-окись кадмия» и др.). Гибкая связь 7 (для подвода
тока к подвижному контакту) изготовляется из медной фольги (ленты) или тонкой
проволоки.
Раствором контактов называется
расстояние между подвижным и неподвижным контактами в отключенном состоянии
контактора. Раствор контактов обычно лежит в пределах от 1 до 20 мм. Чем ниже
раствор контактов, тем меньше ход якоря приводного электромагнита. Это приводит
к уменьшению в электромагните рабочего воздушного зазора, магнитного
сопротивления, намагничивающей силы, мощности катушки электромагнита и его
габаритов. Минимальная величина раствора контактов определяется:
технологическими и эксплуатационными условиями, возможностью образования
металлического мостика между контактами при разрыве цепи тока, условиями
устранения возможности смыкания контактов при отскоке подвижной системы от
упора при отключении аппарата. Раствор контактов также должен быть достаточным
для обеспечения условий надежного гашения дуги при малых токах.
Рисунок 2 - Прямоходовой
пускатель
Изображенная на рис. 2 схема
контактора поворотного типа довольно типичная. Обычно такие контакторы
предназначаются для тяжелого режима работы (большая частота циклов
коммутационных операций, индуктивные цепи) при относительно высоких значениях
номинального тока (десятки и сотни ампер).
Другой распространенный тип
контакторов и пускателей - прямоходовой; он рассчитывается преимущественно на
меньшие номинальные токи (десятки ампер) и более легкие условия работы.
Прямоходовой пускатель (рис. 2) имеет мостиковые контакты 2 и 3, с которых дуга
выдувается в дугогасительные камеры 1. Сила Fk контактной пружины создает
нажатие в замкнутых контактах, возвратная пружина Fп возвращает подвижную
систему аппарата в отключенное состояние, когда будет снято напряжение с
катушки. Аппарат включается электромагнитом при подаче напряжения на его
катушку 5. На полюсах электромагнита переменного тока устанавливаются
короткозамкнутые витки 4, устраняющие вибрацию якоря во включенном положении
аппарата.
В отличие от контактора
постоянного тока в контакторе переменного тока для уменьшения потерь на
вихревые токи применяют шихтованные магнитопроводы и короткозамкнутые витки на
полюсах для устранения вибрации якоря. Контакторы переменного тока чаще
изготовляют трехполюсными, постоянного тока - однополюсными и двухполюсными. В
качестве дугогасительного устройства в контакторах на постоянном токе чаще
применяются щелевые камеры, на переменном - чаще дугогасительная решетка. Для
гашения дуги применяют также камеры с дугогасительной решеткой. Дугогасительная
решетка представляет собой пакет тонких металлических пластин 5 (рис. 1).
Под действием
электродинамических сил, создаваемых системой магнитного дутья, электрическая
дуга попадает на решетку и рвется на ряд коротких дуг. Пластины интенсивно
отводят тепло от дуги и гасят ее, но пластины дугогасительной решетки обладают
значительной термической инерционностью - при большой частоте включений они
перегреваются и эффективность дугогашения падает. Мощные контакторы переменного
тока имеют главные контакты, снабженные системой дугогашения - магнитным дутьем
и дугогасительной камерой с узкой щелью или дугогасительной решеткой, как и
контакторы постоянного тока. Конструктивное отличие заключается в том, что
контакторы переменного тока выполняют многополюсными; обычно они имеют три
главных замыкающих контакта. Все три контактных узла работают от общего
электромагнитного привода клапанного типа, который поворачивает вал контактора
с установленными на нем подвижными контактами. На том же валу устанавливают
вспомогательные контакты мостикового типа. Контакторы имеют достаточно большие
габаритные размеры. Их применяют для управления электродвигателями значительной
мощности. Для увеличения срока службы конструкция контакторов допускает смену
контактов.
Существуют комбинированные
контакторы переменного тока, в которых параллельно главным замыкающим контактам
включают два тиристора. Во включенном положении ток проходит через главные
контакты, поскольку тиристоры находятся в закрытом состоянии и ток не проводят.
При размыкании контактов схема управления открывает тиристоры, которые
шунтируют цепь главных контактов и разгружают их от тока отключения,
препятствуя возникновению электрической дуги. Поскольку тиристоры работают в
кратковременном режиме, их номинальная мощность невелика и они не нуждаются в
радиаторах охлаждения.
Наша промышленность выпускает
комбинированные контакторы типа КТ64 и КТ65 на номинальные токи, превышающие
100 А, выполненные на базе широко распространенных контакторов КТ6000 и
снабженные дополнительным полупроводниковым блоком. Коммутационная
износостойкость комбинированных контакторов в режиме нормальных коммутаций
составляет не менее 5 млн. циклов, а коммутационная износостойкость
полупроводниковых блоков примерно в 6 раз выше. Это позволяет многократно
использовать их в системах управления. Для управления электродвигателями
переменного тока небольшой мощности применяют прямоходовые контакторы с
мостиковыми контактными узлами.
Двукратный разрыв цепи и
облегченные условия гашения дуги переменного тока позволяют обойтись без
специальных дугогасительных камер, что существенно уменьшает габаритные размеры
контакторов. Прямоходовые контакторы обычно выпускаются промышленностью в
трехполюсном исполнении. При этом главные замыкающие контакты разделяются
пластмассовыми перемычками 1. Наряду со слаботочными герконами, созданы
герметичные силовые магнитоуправляемые контакты (герсиконы), способные
коммутировать токи в несколько десятков ампер. На этой основе были разработаны
контакторы для управления асинхронными электродвигателями мощностью до 1.1 кВт.
Герсиконы отличаются увеличенным раствором контактов (до 1.5 мм) и повышенным
контактным нажатием.
Для создания значительной силы
электромагнитного притяжения используют специальный магнитопровод. Область
применения электромагнитных контакторов достаточно широка. В машиностроении
контакторы переменного тока применяют чаще всего для управления асинхронными
электродвигателями. В этом случае их называют магнитными пускателями. Магнитный
пускатель представляет собой простейший комплект аппаратов для дистанционного
управления электродвигателями и кроме самого контактора часто имеет кнопочную
станцию и аппараты защиты.
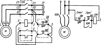
На рисунке 3 (а, б) показаны
соответственно монтажная и принципиальная схемы соединений нереверсивного
магнитного пускателя. На монтажной схеме границы одного аппарата обводят
штриховой линией. Она удобна для монтажа аппаратуры и поиска неисправностей.
Читать эти схемы трудно, так как они содержат много пересекающихся линий.
Рисунок 3 - Схемы
нереверсивного пускателя
На принципиальной схеме все
элементы одного аппарата имеют одинаковые буквенно-цифровые обозначения. Это
позволяет не связывать вместе условные изображения катушки контактора и
контактов, добиваясь наибольшей простоты и наглядности схемы. Нереверсивный
магнитный пускатель имеет контактор KM с тремя главными замыкающими контактами
(Л1-С1, Л2-С2, Л3-С3) и одним вспомогательным замыкающим контактом (3-5).
Главные цепи, по которым
протекает ток электродвигателя, принято изображать жирными линиями, а цепи
питания катушки контактора (или цепи управления) с наибольшим током - тонкими
линиями. Для включения электродвигателя М необходимо кратковременно нажать
кнопку SB2 «Пуск». При этом по цепи катушки контактора потечет ток, якорь
притянется к сердечнику. Это приведет к замыканию главных контактов в цепи
питания электродвигателя. Одновременно замкнется вспомогательный контакт 3 - 5,
что создаст параллельную цепь питания катушки контактора. Если теперь кнопку
«Пуск» отпустить, то катушка контактора будет включена через собственный
вспомогательный контакт.
Аппараты ручного управления
(рубильники, конечные выключатели) нулевой защитой не обладают, поэтому в системах
управления станочным приводом обычно применяют контакторное управление. Для
отключения электродвигателя достаточно нажать кнопку SB1 «Стоп». Это приводит к
размыканию цепи самопитания и отключению катушки контактора. В том случае,
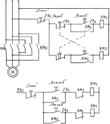
когда необходимо использовать два направления вращения электродвигателя,
применяют реверсивный магнитный пускатель, принципиальная схема которого
изображена на рисунке 4, а.
Для изменения направления
вращения асинхронного электродвигателя необходимо изменить порядок чередования
фаз статорной обмотки. В реверсивном магнитном пускателе используют два
контактора: КМ1 и КМ2. Из схемы видно, что при случайном одновременном
включении обоих контакторов в цепи главного тока произойдет короткое замыкание.
Для исключения этого схема снабжена блокировкой. Если после нажатия кнопки SВ3
«Вперед» и включения контактора КМ1 нажать кнопку SB2 «Назад», то размыкающий
контакт этой кнопки отключит катушку контактора КМ1, а замыкающий контакт
подаст питание в катушку контактора КМ2. Произойдет реверсирование
электродвигателя.
Рисунок 4 - Схемы реверсивного
пускателя
Аналогичная схема цепи
управления реверсивного пускателя с блокировкой на вспомогательных размыкающих
контактах изображена на рисунке 4, б. В этой схеме включение одного из
контакторов, например КМ1, приводит к размыканию цепи питания катушки другого
контактора КМ2. Для реверса необходимо предварительно нажать кнопку SB1 «Стоп»
и отключить контактор КМ1. Для надежной работы схемы необходимо, чтобы главные
контакты контактора КМ1 разомкнулись раньше, чем произойдет замыкание
размыкающих вспомогательных контактов в цепи контактора КМ2. Это достигается
соответствующей регулировкой положения вспомогательных контактов по ходу якоря.
В серийных магнитных пускателях
часто применяют двойную блокировку по приведенным выше принципам. Кроме того,
реверсивные магнитные пускатели могут иметь механическую блокировку с
перекидным рычагом, препятствующим одновременному срабатыванию электромагнитов
контакторов. В этом случае оба контактора должны быть установлены на общем
основании. Магнитные пускатели открытого исполнения монтируют в шкафах
электрооборудования. Пускатели пылезащищенного и пылебрызгонепроницаемого
исполнения снабжают кожухом и монтируют на стене или стойке в виде отдельного
аппарата.
. Общие сведения о электромагнитных контакторах
серии АС
Классификация контакторов серии АС
ГОСТ 11206-77 устанавливает несколько категорий
контакторов переменного и постоянного тока. Контакторы переменного тока категории
АС-2, АС-3 и АС-4 предназначены для коммутации цепей питания асинхронных
электродвигателей. Контакторы категории АС-2 используют для пуска и отключения
электродвигателей с фазным ротором. Они работают в наиболее легком режиме,
поскольку эти двигатели обычно пускаются при помощи роторного реостата.
Категории АС-3 и АС-4 обеспечивают прямой пуск электродвигателей с
короткозамкнутым ротором и должны быть рассчитаны на шестикратный толчок
пускового тока. Категория АС-3 предусматривает отключение вращающего
асинхронного электродвигателя. Контакторы категории АС-4 предназначены для
торможения противотоком электродвигателей с короткозамкнутым ротором или
отключения неподвижных электродвигателей и работают в наиболее тяжелом режиме.
Контакторы, предназначенные для работы в режиме АС-3, могут быть использованы в
условиях, соответствующих категории АС-4, но номинальный ток контактора при
этом снижается в 1.5-3 раза
Обозначения контакторов
Контакторы переменного тока:
КТ6000, КТ7000
КТ (КТП) - Х1 Х2 Х3 Х4 С Х5
Х1 - номер серии, 60, 70.
Х2 - величина контактора: 0, 1,
2, 3, 4, 5, 6.
Х3 - число полюсов: 2, 3, 4, 5.
Х4 - дополнительное значение
специфических особенностей сери:Б - модернизированные контакты; А - повышенная
коммутационная способность при напряжении 660В.
С - контакты с
металлокерамическими накладками на основе серебра. Отсутствие буквы означает,
что контакты медные.
Х5 - климатическое исполнение:
У3, УХЛ, Т3.
. Устройство и особенности контактора
переменного тока

В отличии от контакторов
постоянного тока режим включения контакторов переменного тока более тяжел, чем
режим отключения из за пускового тока асинхронных электродвигателей с
короткозамкнутым ротором. Кроме этого наличие дребезга контактов при включении
приводит в этих условиях к большому износу контактов. Поэтому борьба с
дребезгом при включении здесь приобретает первостепенное значение.
Контаткторы переменного тока
строятся, как правило, трехполюсными с замыкающими главными контактами.
Электромагнитные системы выполняются шихтованными, т. е. набранными из
отдельных изолированных друг от друга пластин толщиной до 1 мм. Катушки
низкоомные с малым числом витков. Основную часть сопротивления катушки
составляет ее индуктивное сопротивление, которое зависит от величины зазора.
Поэтому ток в катушке контактора переменного тока при разомкнутой системе в
5-10 раз превышает ток при замкнутой магнитной системе. Электромагнитная
система контакторов переменного тока имеет короткозамкнутый виток на сердечнике
для устранения гудения и вибрации.
Заключение
Контактор является очень важным элементом в
схеме, он значительно упрощает управление какого бы то ни было процесса. Во
время прохождения практики мы пользовались пускателями, которые значительно
упрощали нам работу: вместо того, чтобы собирать заново схему, мы могли
присоединить нужные нам провода на пускатель и запустить двигатель в том
режиме, который был нам нужен. Не будь пускателя работа была бы намного более
кропотлива, из-за того, что мы переключали бы режимы вручную, присутствие
человеческого фактора также могло сказаться на эффективности работы - ведь мы,
люди, совершаем механические ошибки намного чаще, чем устройства и механизмы,
созданные нами.
Как нам уже известно, контактор является, по
сути, тем же самым, что и пускатель, отличия лишь в габаритах, мощности и
наличия в контакторе дугогасительных устройств. Поэтому из-за наличия этих
качеств, контактор является незаменимым элементом, входящим в состав схем, в
которых фигурируют высокие напряжения.
Список использованной литературы
1.
samou4ka.net Что такое электромагнитный контактор?
<http://samou4ka.net/page/chto-takoe-elektromagnitnyj-kontaktor>
.
leg.co.ua Контакторы и магнитные пускатели - Электрические аппараты
<http://leg.co.ua/knigi/oborudovanie/elektricheskie-apparaty-8.html>
.
wikipedia.org
Электромагнитный контактор
.
http://electricalschool.info/ Электромагнитные контакторы