Подсистема автоматического резервирования данных пользователей и их восстановление после инцидентов в ИУС СН

  • Вид работы:
    Дипломная (ВКР)
  • Предмет:
    Информационное обеспечение, программирование
  • Язык:
    Русский
    ,
    Формат файла:
    MS Word
    1,02 Мб
  • Опубликовано:
    2014-03-21
Вы можете узнать стоимость помощи в написании студенческой работы.
Помощь в написании работы, которую точно примут!

Подсистема автоматического резервирования данных пользователей и их восстановление после инцидентов в ИУС СН

Реферат

Дипломный проект на тему "Подсистема автоматического резервирования данных пользователей и их восстановление после инцидентов в ИУС СН" состоит из расчетно-пояснительной записки объемом 125 страниц и графического материала на десяти листах формата А1.

Расчётно-пояснительная записка содержит семь разделов, а также введение, заключение и список использованной литературы.

В первом разделе дипломного проекта рассмотрена структура информационной системы специального назначения (ИС СН), её состав и задачи подсистем. Приведена логическая организация ИС СН, организационно-техническая структура унифицированного комплекта программно-аппаратных средств (УК ПАС), структура программных средств ИС СН.

Во втором разделе сформулированы требования к "Подсистеме автоматического резервирования данных пользователей и их восстановление после инцидентов в ИУС СН". Описаны состав, назначение комплекса программ (КП) "Эксплуатационное обслуживание" и его компонентов. Определена постановка задачи, состав и функции подсистемы.

В третьем разделе описаны архитектура, общая схема функционирования и принцип работы "Подсистемы автоматического резервирования данных пользователей и их восстановление после инцидентов в ИУС СН". Представлены общая схема функционирования и работы подсистемы, а так же структурно-функциональная схема.

В четвертом разделе были рассмотрены существующие системы резервирования данных, а так же проанализированы: технологии резервного копирования, технологии хранения резервных копий и данных, хранение, технологии восстановления данных из резервных копий, способы проверки актуальности резервных копий, технологии сжатия данных.

В пятом разделе представлены программные интерфейсы и алгоритмы работы "Подсистемы автоматического резервирования данных пользователей и их восстановление после инцидентов в ИУС СН".

В шестом разделе произведена организация и планирование работ по разработке, произведён расчёт разработки, проведено обоснование экономической целесообразности разработки.

В седьмом разделе были рассмотрены различные параметры, влияющие на безопасность работы с ЭВМ на рабочем месте программиста. Были произведены расчеты общеобменной механической вентиляции и выбран оптимальный вариант и место установки кондиционера.

Расчетно-пояснительная записка дипломного проекта включает в себя 26 рисунков, 16 таблиц и 29 формул. Список использованной литературы содержит 31 источник.

информационный программа автоматический пользователь

Содержание

Введение

. Анализ структуры ИУС СН

1.1 Информационно-управляющая система специального назначения

.2 Унифицированный комплект программно-аппаратных средств

.3 Программные средства ИУС СН

2. Постановка задачи на разработку подсистемы

2.1 Постановка задачи на разработку подсистемы

.2 Описание комплекса программ "Эксплуатационное обслуживание"

.3 Виды информационного восстановления

.4 Выводы по второму разделу

3. Проектирование функций подсистемы. Построение структурно-функциональной схемы подсистемы

3.1 Описание подсистем ПК "Создание и контроль версий ПО"

.2 Архитектура ПК "Создание и контроль версий ПО"

.3 Общая схема функционирования подсистемы

.4 Выводы по третьему разделу

4. Анализ и выбор технологий и программных средств реализации подсистемы

4.1 Анализ существующих систем резервирования данных

.2 Анализ технологий резервирования данных

.3 Анализ технологий сжатия данных

.4 Выбор технологии сжатия данных

.5 Вывод по четвертому разделу

5. Программная реализация подсистемы

5.1 Описание интерфейсов подсистемы

.2 Алгоритмы работы подсистемы

.3 Выводы по пятому разделу

6. Организационно-экономическая часть

6.1 Общие сведения

.2 Бизнес-план

.3 Организационный план

.4 Расчет договорной цены

.5 Экономическая целесообразность

.6 Выводы по шестому разделу

7. Экологичность и безопасность

7.1 Общие сведения

.2 Характеристика условий труда

.3 Анализ условий труда на рабочем месте

.4 Постановка задачи

.5 Разработка технических средств и организационных мероприятий

.6 Расчетная часть

7.7 Выводы по седьмому разделу

Заключение

Перечень используемых сокращений

Список используемой литературы

Введение


Информации, хранящейся в компьютерных системах, угрожает множество опасностей. Данные могут быть утеряны по причинам ошибок программного обеспечения, неумелой работы пользователей, сбоев физических носителей и средств связи, злонамеренной порчи данных. Абсолютной защиты от всех этих угроз не существует, риск утраты данных существует всегда.

Безвозвратная потеря информации, хранящаяся в информационных системах, является серьезной опасностью. Утраченные вычислительные ресурсы можно восстановить, а утраченные данные, при отсутствии грамотно спроектированной и внедренной системы резервирования, уже не подлежат восстановлению.

По данным Gartner[1] - исследовательской и консалтинговой компании, специализирующаяся на рынках информационных технологий, среди компаний, пострадавших от катастроф и переживших крупную необратимую потерю корпоративных данных, 43% не смогли продолжить свою деятельность.

Единственный способ надежно сохранить нужную информацию - это периодически создавать резервные копии данных.

Использование резервного копирования данных - это наиболее простой и надежный способ обеспечить их сохранность. Из резервных копий можно одинаково успешно восстанавливать как системные компоненты, так и данные пользователя.

Резервное копирование - это процесс создания непротиворечивой копии данных. Резервное копирование является важным процессом на фоне значительного увеличения объема данных в информационных системах. При правильной организации резервное копирование способно решить две главные задачи, фактически обеспечив бесперебойную работу должностных лиц:

-  надежно защитить весь объем данных от потери;

-   организовать быстрое восстановление данных.

Использование резервного копирования - является важным инструментом системного администратора. При резервном копировании используются разные методы в зависимости от:

-  программного и аппаратного обеспечения;

-   объема сохраняемой информации;

-   размера и структуры информационной системы.

Для выполнения процедуры резервного копирования используются специальные программно-аппаратные подсистемы. Они предназначены как для проведения регулярного автоматического (или автоматизированного) копирования системных и пользовательских данных, так и для оперативного восстановления данных.

Хранение информации отдельно от системных файлов является обязательным правилом. В случае создания резервных копий на отдельном автоматизированном рабочем месте (АРМ) используется разделение жесткого диски на три логических диска: для системы, для приложений, для данных. В случае централизованного копирования данных сервера с большим объемом конфиденциальной информации - размещение информации на других физических носителях.

В дипломном проекте разработана "Подсистема автоматического резервирования данных пользователей и их восстановление после инцидентов в ИУС СН", реализующая функции резервного копирования и восстановления программного обеспечения ИУС СН.

1. Анализ структуры ИУС СН


1.1     Информационно-управляющая система специального назначения


Информационно-управляющая система специального назначения - система, которая организует хранение и манипулирование информацией о предметной области (по ГОСТ 34.321-96)[2].

Информационно-управляющая система специального назначения (ИУС СН) предназначена для:

-  обмена данными с использованием сетей передачи данных;

-   организации вычислительного процесса (обеспечения унифицированного взаимодействия приложений) на средствах вычислительной техники в составе ИУС СН;

-   контроля и управления функционированием программно-аппаратных средств ИУС СН (включая мониторинг состава и работоспособности программно-аппаратных средств, обновление версий программного обеспечения);

-   создания защищенного, гарантированного хранения и обработки данных на объектах ИУС СН.

Основной задачей ИУС СН является информатизация процессов управления и интеграция разрозненных территориально-распределенных информационных ресурсов для обеспечения их рационального использования, исключения дублирования, предоставления функционально независимых унифицированных услуг абонентам, применения альтернативных решений при построении телекоммуникационной системы.

Логическая организация ИУС СН представлена на рисунке 1.1.

Логическая организация ИУС СН представляет собой



Рисунок 1.1 - Логическая организация ИУС СН

 

иерархическую структуру, в которой объекты ИУС СН подчиняются друг другу согласно иерархии.

Главный объект ИУС СН подчиняется непосредственно головному объекту системы и находится на втором уровне иерархии ИУС СН. Промежуточный объект ИУС СН располагается на уровне между ГОП и объектами-исполнителями. Объекты-исполнители являются нижним уровнем иерархии, не имеет подчиненных и таким образом является оконечным элементом в иерархии системы управления.



1.2     Унифицированный комплект программно-аппаратных средств


Основным элементом ИУС СН является унифицированный комплект программно-аппаратных средств. УК ПАС устанавливаются на всех объектах ИУС СН различных уровней.

УК ПАС представляет собой аппаратно-программный комплекс, разрабатывается по единому замыслу, характеризуются цельной архитектурой и комплексным алгоритмом функционирования аппаратных и программных средств, имеет оптимально сбалансированную архитектуру, которая предусматривает возможность наращивания и модернизации аппаратных и программных средств в процессе эксплуатации.

Структура УК ПАС организована по модульному принципу, что обеспечивает возможность изменения состава технических средств УК ПАС в зависимости от возлагаемых на него функций и возможность использования его на объектах системы всех уровней управления.

УК ПАС состоит из:

-  унифицированного сервера обработки и хранения данных (УСОХД);

-   унифицированного сервера инфокоммуникаций в защищенном исполнении (УСК);

-   унифицированных автоматизированных рабочих мест должностных лиц (АРМ ДЛ) на базе ЭВМ;

-   комплекта аппаратуры сопряжения со средствами связи (КАС).

Организационно-техническая структура УК ПАС представлена на рисунке 1.2. Передача информации между УК ПАС осуществляется через цифровую сеть связи.

Рисунок 1.2 - Организационно-техническая структура УК ПАС

УСК предназначен для обеспечения функционирования подсистем управления, эксплуатационного обслуживания и безопасностью.

УСОХД предназначен для обеспечения функционирования специального программного обеспечения и баз данных.

КАС предназначен для обеспечения обмена данными в разнородных сетях передачи данных и каналах связи ИУС СН.

Автоматизированное рабочее место должностного лица (АРМ ДЛ) предназначено для решения функциональных задач должностных лиц на основе информации, поступающей обрабатываемой на сервере.

УК ПАС обеспечивает выполнение консолидированных функций на одном средстве вычислительной техники с предоставлением унифицированных сервисов (услуг) в части поддержки инфокоммуникаций, обслуживания баз данных, взаимодействия приложений, обеспечения защищенной обработки информации и управления функционированием объекта в составе ИУС СН.

1.3     Программные средства ИУС СН


Программные средства включают:

-  общее программное обеспечение;

-   общесистемное программное обеспечение;

-   специальное программное обеспечение;

-   инструментальные средства разработки программного обеспечения.

Структура программных средств ИУС СН представлена на  рисунке 1.3.

ОПО представляет собой совокупность программ, предназначенных для организации вычислительного процесса несвязанных



с содержательной обработкой информации. ОПО УК ПАС представлено на рисунке 1.4.

ОПО УК ПАС включает в себя:

-  операционные системы (ОС);

-   системы управления базами данных (СУБД);

-   программный компонент гипертекстовой обработки данных (ПК ГОД).

Операционная система (ОС) - обеспечивает управление аппаратными ресурсами и средствами общесистемного и специального программного обеспечения.

Рисунок 1.4 - ОПО УК ПАС

Функционирование программных средств УК ПАС осуществляется в среде защищенной ОС "Astra Linux Special Edition" РУСБ.10015-01[3].

ОС Astra Linux Special Edition является сертифицированной ОС по требованиям безопасности. Она предназначена для применения в информационных (автоматизированных) системах в защищенном исполнении, обрабатывающих информацию ограниченного распространения.

Система управления базами данных (СУБД) - комплекс средств в составе общего программного обеспечения, реализующий функции организации и хранения информации, а также доступа к хранимой информации. База данных УК ПАС управляется СУБД "PostgreSQL" 8.4.[4]- это объектно-реляционная система управления базами данных. PostgreSQL поддерживает стандарт SQL и предлагает множество возможностей, таких как:

-  комплексные запросы;

-   внешние ключи;

-   триггеры;

-   представления (views);

-   транзакционная целостность;

-   мандатный и дискреционный способ разграничения доступа к данным;

-   многоверсионное управление параллельным доступом.

Также, возможности PostgreSQL могут быть расширены путём добавления новых:

-  типов данных;

-   функций;

-   операторов;

-   агрегатных функций;

-   индексных методов;

-   процедурных языков.

Комплект программ гипертекстовой обработки данных (КП ГОД) предназначен для обеспечения доступа к гипертекстовым данным расположенным на сервере УСОХД и просмотра этих данных на АРМ ДЛ с использованием веб-браузера Mozilla FireFox.

Общесистемное программное обеспечение (ОСПО) представляет собой совокупность программных средств, обеспечивающих унифицированную среду и программные интерфейсы для функционирования задач СПО, обеспечивающих:

-  гарантированные услуги по защищенному хранению и обработке данных в едином адресном пространстве ИУС СН,

-   синхронный/асинхронный обмен документами и сообщениями, автоматическую адаптивную маршрутизацию информационных потоков с использованием разнородных транспортных сетей и каналов связи,

-   реализация управления средствами коммуникаций на уровне ЛВС;

-   наличие управления средствами коллективного пользования (электронная почта, видеоконференция, IP-телефония, табло коллективного доступа);

-   управление средствами администрирования информационного обеспечения;

-   возможность управления средствами коммуникаций, поддерживающих распределенные приложения, приложения, нуждающиеся в доступе к удаленным данным, и взаимодействие приложений в гетерогенных или гомогенных сетевых средах;

-   реализация транзакций, обеспечивающих изменение данных и хранящих "историю" изменений в целях обеспечения возможности восстановления данных в случае невозможности выполнения всего блока операций.

ОСПО УК ПАС представлено на рисунке 1.5.

ОСПО УК ПАС включает в себя:

-  КП "Средства ведения ИЛО" предназначен для актуализации, поддержки целостности, полноты и непротиворечивости данных в системах: классификации и кодирования информации; нормативно-справочной информации; унифицированных форм документов;

-   КП "Видеоконференцсвязь" предназначен для обеспечения сеансов аудио- и видеосвязи между двумя и более пользователями;

-  КП "Эксплуатационное обслуживание"[5] предназначен для обеспечения целостного и комплексного контроля за функционированием

Рисунок 1.5 - Общесистемное ПО УК ПАС

УК ПАС и эффективным управлением программно-техническими средствами, а также проведения технического обслуживания УК ПАС без нарушения функционирования и снижения показателей надёжности;

-  КП "Система защиты информации" предназначен для обеспечения защиты от несанкционированного доступа к информации, содержащей конфиденциальные сведения, а также централизованного управления комплексом средств защиты УК ПАС;

-   КП "Система отображения информации коллективного пользования" предназначен для представления результатов решения оперативных и информационных задач СПО на средствах отображения информации коллективного пользования;

-   КП "Средства общесистемной шины" предназначен для взаимодействия программного обеспечения на основе веб-сервисов;

-   КП "Программные средства единого геоинформационного обеспечения ИУС СН" предназначен для обеспечения должностных лиц  ИУС СН средствами обработки геопространственных данных;

-   "Информационно-лингвистическое обеспечение" (ИЛО) включает в свой состав информационную базу, представляющую собой совокупность баз данных и массивов (массивов документов) ИУС СН с оперативной информацией и условно-постоянной информацией.

-   КП "База готовых документов" предназначен для создания и редактирования комплектов документации для технических и программных средств, обеспечивающих формирование и функционирование УК ПАС в ИУС СН;

-   КП "Удостоверяющий центр" предназначен для управления ключами электронно-цифровой подписи должностных лиц ИУС СН и обеспечивает автоматизированный контроль выполнения сертификатов в удостоверяющих центрах ИУС СН.

Специальное программное обеспечение (СПО) включает средства обеспечения информационной деятельности должностных лиц, а также информационно-расчетные задачи, обучающие и др. программные средства, предназначенные для решения функциональных задач автоматизации процессов повседневной и учебной деятельности должностных лиц ИУС СН. СПО УК ПАС представлено на рисунке 1.6.

Рисунок 1.6 - СПО УК ПАС

СПО УК ПАС включает в себя:

- КП "Сбора и обработки информации" предназначен для информационного обеспечения процессов подготовки и принятия решения, а также предоставления обобщенной информации о составе и состоянии объектов ИУС СН;

КП "Экологической обстановки" предназначен для информационного обеспечения процессов подготовки и принятия решения, а также для предоставления обобщенной информации об экологической обстановке.

Инструментальные средства включают в себя несколько сред разработки ПО, языки программирования и среду разработки web-приложений. Инструментальные средства разработки ПО УК ПАС представлены на рисунке 1.7.

Рисунок 1.7 - Инструментальные средства разработки ПО УК ПАС

Инструментальные средства разработки ПО УК ПАС включают в себя:

среду разработки "Mono". Mono - проект по созданию системы .NET Framework на базе свободного программного обеспечения. Mono включает компилятор языка C#[6], среду исполнения .NET, отладчик, а также ряд библиотек, включая реализацию WinForms, ADO.NET[7] и ASP.NET.

среду разработки "Qt Creator"[8] - кроссплатформенная свободная интегрированная среда разработки для разработки на С, С++ и QML. Включает в себя графический интерфейс отладчика и визуальные средства разработки интерфейса как с использованием QtWidgets, так и QML. Основная задача Qt Creator - упростить разработку приложения с помощью фреймворка Qt на разных платформах. Поэтому среди возможностей, присущих любой среде разработки, есть и специфичные, такие как отладка приложений на QML и отображение в отладчике данных из контейнеров Qt, встроенный дизайнер интерфейсов как на QML, так и на QtWidgets.;

среду разработки web-приложений. В web-приложения входят web-сервер appach и модуль обработки web-сервер Mono . Appach позволяет подключать внешние модули для предоставления данных, использовать СУБД для аутентификации пользователей, модифицировать сообщения об ошибках. Web-сервер Mono предназначен для обработки запросов и обеспечения доступа к БД.

2. Постановка задачи на разработку подсистемы


2.1 Основная задача подсистемы


Подсистема автоматического резервирования данных пользователей и их восстановление после инцидентов в ИСУ СН входит в состав ПК "Создание и контроль версий ПО". ПК "Создание и контроль версий ПО" входит в состав комплекса программ "Эксплуатационное обслуживание"

Основная задача подсистемы является обеспечение восстановления данных с минимальными затратами времени и человеческих ресурсов.

Требования к подсистеме автоматического резервирования данных пользователей и их восстановление после инцидентов в ИУС СН

Подсистема автоматического резервирования данных пользователей и их восстановление после инцидентов в ИСУ СН должна обеспечивать выполнение следующих функции:

резервирование пользовательских данных на сервере;

установление регламента резервирования;

сжатие и передача данных;

восстановление данных пользователя;

регистрация событий подсистемы.

Подсистема автоматического резервирования данных пользователей и их восстановление после инцидентов в ИСУ СН должна функционировать на программной платформе ОС Astra Linux SE.

Ранее в ИУС СН восстановление данных после возможных сбоев и отказов в работе программно-аппаратных средств УК ПАС производились вручную администратором. На восстановление тратилось много времени, при этом возникало много ошибок. Таким образом, недостатком существующего КП "Эксплуатационное обслуживание" является отсутствие возможности автоматического резервирования данных пользователей и их восстановления после инцидентов в УИС СН. Следствием данного недостатка является необходимость ручного восстановления данных после инцидентов, что влечёт за собой:

большой расход человеческих ресурсов, необходимых для организации процесса ручного восстановления информации;

низкая скорость и эффективность восстановления;

потеря большого количества информации вследствие отсутствия централизованности и малой эффективности ручного метода восстановления;

малая надёжность ручного метода восстановления;

возникновение инцидентов, в результате которых восстановление информационных ресурсов является невозможным.

С целью сделать этот процесс автоматизированным, упорядоченным было решено разработать программный комплекс (ПК) "Создание и контроль версий ПО", входящий в комплекс программ (КП) "Эксплуатационное обслуживание".

Резервирование данных - процесс создания копии данных на носителе информации, предназначенном для восстановления данных в оригинальном или новом месте их расположения в случае их повреждения или разрушения.

Восстановление данных - процедура извлечения информации с запоминающего устройства в случае, когда она не может быть прочитана обычным способом. Восстановление может осуществляться с любого носителя информации.

Инциденты - есть любое событие, которое не является частью стандартных операций, проходящих в УК ПАС, и вызывает или может вызвать прерывание функционирования или обслуживания программных и технических средств.

В процессе и после перерывов в функционировании УК ПАС возникают причины, когда необходимо произвести восстановление информации баз данных и файлов. Причины, приводящие к необходимости ИВ, представлены на рисунке 2.1.


Рисунок 2.1 - Причины, приводящие к необходимости ИВ

Основными причинами, приводящими к необходимости информационного восстановления, являются:

ввод нового объекта, который может быть управляющим в системе;

отказ технических средств УК ПАС;

отказ программных средств УК ПАС;

сбой работы при непреднамеренном изменении данных в УК ПАС;

сбой работы при несанкционированном изменении данных в УК ПАС;

перебои в энергоснабжении.

Необходимо разработать алгоритм функционирования подсистемы информационного восстановления объекта, который должен обеспечивать:

- контроль идентичности информации восстанавливаемого и восстанавливающего объекта, посредством сравнения контрольных сумм восстанавливаемых массивов;

независимость от внутренней структуры представления данных, принятого на объектах, участвующих в процессе восстановления;

контроль информационной готовности объекта;

Должна быть сформирована структура программного обеспечения подсистемы и разработаны интерфейсы программы, обеспечивающая возможность администратору осуществить ИВ.

Для разработки подсистемы автоматического резервирования данных пользователей и их восстановление после инцидентов в ИУС СН необходимо выполнить следующие этапы работы:

-    провести анализ структуры ИС СН и технологий создания версий программного обеспечения;

-       определить требования к подсистеме автоматического резервирования данных пользователей и их восстановление после инцидентов в ИУС СН;

-       спроектировать функции подсистемы, разработать структурно-функциональную схему;

-       проанализировать существующие технологии и методы резервирования данных пользователей;

-       разработать алгоритм функционирования подсистемы;

-       разработать программу "Подсистема автоматического резервирования данных пользователей и их восстановление после инцидентов в ИУС СН".

2.2 Описание комплекса программ "Эксплуатационное обслуживание"


КП "Эксплуатационное обслуживание" предназначен для обеспечения целостного и комплексного контроля за функционированием УК ПАС и эффективным управлением программно-техническими средствами, а также проведения технического обслуживания УК ПАС без нарушения функционирования и снижения показателей надёжности;

КП "Эксплуатационное обслуживание" представляет собой совокупность операций, процедур и процессов, обеспечивающих работоспособное состояние УК ПАС. Работоспособным состоянием называется состояние, при котором УК ПАС выполняет все функции с заданными характеристиками, а все параметры ее находятся в пределах, допустимых технической документации.

КП "Эксплуатационное обслуживание" состоит из следующих программных комплексов:

-       "Контроль и управление функционированием программно-техническим комплексом" (КУФ ПТК);

-       "Служба поддержки пользователей" (СПП);

-       "Создание и контроль версий ПО".

Структурная схема комплекса программ "Эксплуатационное обслуживание" представлена на рисунке 2.2.

Рисунок 2.2 - Структурная схема КП "Эксплуатационное обслуживание"

ПК КУФ ПТК обеспечивает целостный и комплексный контроль за программно-техническими средствами УК ПАС и значительно снижает вероятность прерывания информационно-вычислительного процесса.

ПК КУФ ПТК выполняет следующие функции:

-    контроль и управление функционированием УК ПАС, входящими в состав ИУС СН;

-       сбор информации, управление составом и параметрами функционирования УК ПАС ИУС СН;

-       мониторинг состояния узлов ИУС СН;

-       прием, обработку удаленных запросов и выдачу данных на взаимодействующие объекты о текущем состоянии компонентов УК ПАС ИУС СН;

-       получение данных об аппаратных средствах заданного узла.

-       автоматический контроль функционирования программных и технических средств объектов контроля;

-       передачу данных в программный сервер КУФ.

ПК "Служба поддержки пользователей" позволяет производить учет программно-аппаратных средств ИУС СН, планировать работы по техническому обслуживанию и обеспечивать оперативную поддержку пользователей.

ПК "Служба поддержки пользователей" выполняет следующие функции:

- предоставление пользователям АРМ службы приема, контроля выполнения заявок на техническое обслуживание;

ведение базы знаний неисправностей и способов из устранений.

ПК "Создание и контроль версий ПО" позволит создавать версии программного обеспечения (ПО), хранить актуальные версии, с целью восстановления ПО после возможных сбоев и отказов в работе программно-аппаратных средств ИУС СН.

ПК "Создание и контроль версий ПО" состоит из следующих подсистем:

-    подсистема создания версий ПО;

-       подсистема автоматического резервирования данных;

-       подсистема версий ПО;

-       подсистема восстановления данных;

-       подсистема учета данных.

Примечание. В данном дипломном проекте разрабатываются подсистемы: автоматического резервирования данных, подсистема восстановления данных.

2.3 Виды информационного восстановления


Виды информационного восстановления:

- по виду информации, восстанавливаемой в процессе проведения ИВ;

по организации процесса внутреннего информационного восстановления;

по объему восстанавливаемой информации.

По виду информации, восстанавливаемой в процессе проведения ИВ различают следующие формы восстановления:

- всей условно - постоянной информации;

всей переменной информации;

всей условно - постоянной и переменной информации;

одной из частей базы данных.

К условно-постоянной информации относится все программное обеспечение и базы данных УК ПАС.

К переменной информации относятся файлы БД и пользователей.

По организации процесса внутреннего информационного восстановления в УК ПАС различают следующие формы информационного восстановления:

- условно - постоянной информации с магнитного носителя;

переменной и условно-постоянной информации при кратковременном отключении питания.

По объему восстанавливаемой информации различают:

- полное ИВ - восстановление всей условно-постоянной и всей переменной;

частичное ИВ - восстановление либо условно-постоянной, либо переменной информации, либо информации БД, либо информации в пределах определенного временного интервала.

Виды информационного восстановления приведены на рисунке 2.3.

2.4 Выводы по второму разделу


Во втором разделе сформулированы требования к подсистеме автоматического резервирования данных пользователей и их восстановления после инцидентов в ИСУ СН. Описаны состав, назначение КП "Эксплуатационное обслуживание" и его компонентов. Представлена структурная схема комплекса программ "Эксплуатационное обслуживание".

Определена постановка задачи, состав и функции подсистемы автоматического резервирования данных пользователей и их восстановления после инцидентов в ИСУ СН.

Рисунок 2.3 - Виды информационного восстановления объекта

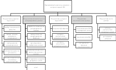
3. Проектирование функций подсистемы. Построение структурно-функциональной схемы подсистемы


3.1 Описание подсистем ПК "Создание и контроль версий ПО"


ПК "Создание и контроль версий ПО" состоит из пяти подсистем, каждая из которых отвечает за выполнение соответствующих функций.

Структурная схема ПК "Создание и контроль версий ПО" представлена на рисунке 3.1.


Рисунок 3.1 - Структурная схема ПК "Создание и контроль версий ПО"

Подсистема автоматического резервирования данных пользователей и их восстановление после инцидентов в ИУС СН включает в себя:

средства автоматического резервирования данных пользователей;

средства восстановления данных.

Подсистема создания версии ПО предоставляет функцию администрирования. Для создания версии ПО администратору необходимо выбрать техническое средство, данные которого необходимо зарезервировать. Далее нужно выбрать способ резервного копирования данных: полное, разностное или выборочное. Затем администратор выбирает режим резервирования: автоматический (по регламенту) или автоматизированный (по команде администратора).

Подсистема автоматического резервирования данных обеспечивает следующие функции:

-  обработка команды на резервирование данных;

-       выбор объектов резервирования (файлов);

-       архивирование выбранных данных;

-       размещение архива в хранилище данных ( сервер);

-       квитирование создания резервных копий;

-       агент.

Контроль версий ПО осуществляется путем создания БД версий ПО, контроля соответствия и целостности резервных копий.

После выполнения резервного копирования, версия ПО сохраняется на сервере и на одном из разделов жесткого диска на АРМ, предназначенном для её хранения. При необходимости администратор может в любой момент времени посмотреть актуальность копии на АРМ.

Подсистема восстановления данных обеспечивает следующие функции:

-  восстановление ПО из резервной копии;

-       восстановление БД;

-       квитирование процесса восстановления.

В подсистеме учета данных заносится разнородная информация, как то: дата выполнения резервного копирования, информации о компьютере, версия ПО которого создавалась, вид резервного копирования, данные сотрудника, информация о носителе.

Принцип работы программы - агента состоит в следующем.

Программа - агент ждет от администратора команду, если таковой не последовало, то она осуществляет резервирование по расписанию и отправляет её на сервер хранения.


3.2 Архитектура ПК "Создание и контроль версий ПО"


ПК "Создание и контроль версий ПО" имеет следующую архитектуру:

-    сервер приложений и БД;

-       клиент, предоставляющий консоль управления программой администратору;

-       агент.

Общий принцип работы программного комплекса "Создание и контроль версий ПО" следующий:

-    подготовка и создание резервных копий ПО;

-       передача и сохранение версий ПО в хранилище данных;

-       занесение необходимой информации в БД администратором;

-       при сбое работы ПО на АРМ, происходит автоматизированное восстановление из хранилища данных.

Общий порядок функционирования ПК "Создание и контроль версий ПО" представлены на рисунках 3.2.

3.3 Общая схема функционирования подсистемы


Администратор ведет список АРМ и соответствующего им ПО, а также составляет расписание резервного копирования. Эта информация хранится в БД. Эта информация позволяет при


Рисунок 3.2 - Общий порядок функционирования ПК "Создание и контроль версий ПО"

необходимости начать процесс восстановления на АРМ ДЛ.

3.4 Выводы по третьему разделу


В данном разделе была разработана структурно-функциональная схема, а так же описаны архитектура, общая схема функционирования и принцип работы подсистемы автоматического резервирования данных пользователей и их восстановления после инцидентов в ИУС СН.



4. Анализ и выбор технологий и программных средств реализации подсистемы


4.1 Анализ существующих систем резервирования данных


На данный момент существует множество систем резервного копирования данных[9]. Основные требования, предъявляемые к программам резервного копирования:

- минимизация трудозатрат человека в процессе резервного копирования и восстановления данных, автоматизации процессов резервного копирования и восстановления данных в случаях сбоя;

скорость работы, поддержка различных физических и виртуальных платформ, поэлементное восстановление приложений и баз данных, дедупликация резервных копий, централизованное управление, поддержка ленточных и дисковых систем хранения, масштабируемость решения;

начальная стоимость приобретения программного обеспечения, стоимость ежегодной поддержки, стоимость расширения при увеличении парка систем.

На основании данных требований для анализа были выбраны следующие системы резервирования данных:

- Advanced Maryland Automatic Network Disk Archiver[10];

Afbackup[15];

BackupPC[19];

Box Backup[20];

Arkeia[23].

Advanced Maryland Automatic Network Disk Archiver (AMANDA) является надстройкой к стандартным программам dump/restore, GNU tar и многим другим.

Построен по клиент-серверной схеме, причем клиент может быть установлен на одном компьютере с сервером либо клиенты могут быть установлены на всех компьютерах, которым требуется архивация.

Для передачи информации используется свой протокол, работающий поверх UDP[11] или TCP[12]. Последние версии AMANDA могут взаимодействовать с компьютерами Windows MS посредством SAMBA[13], либо как вариант можно использовать клиента, скомпилированного под cygwin.

Поддерживается шифрование информации как на клиенте, так и на сервере, для этих целей используется несимметричный GPG и симметричный amcrypt-алгоритм, хотя легко можно добавить и любой другой. Аналогично можно настроить и сжатие данных. Если сжимать информацию на клиенте, это уменьшит нагрузку на сеть, если на сервере, то снизит нагрузку на маломощную машину клиента. При наличии нескольких средств архивации на одном сервере можно использовать несколько независимых конфигураций.

AMANDA оптимизирована для работы со стримерами, но так же есть возможность использовать CD и DVD.

Процессом резервирования можно руководить как вручную, так и запускать при помощи cron[14].

В состав Afbackup входят следующие программы Arkeia Network Backup и Arkeia Smart Backup. Первый предназначен для больших и средних сетей, второй - для небольших растущих сетей, отличаются ценой. Smart Backup для пользователей Linux бесплатен и ограничен 50 Гб архивируемой информации.

Построен по клиент-серверной архитектуре. Функционируют на любой программной платформе. Для управления процессом архивирования используется Arkeia Manager, а на клиентских машинах устанавливаются программы-клиенты. Эти компоненты написаны на Java и доступны для большого числа платформ. Локализованного интерфейса нет. Клиент не привязан к конкретному серверу, можно развернуть несколько серверов и для резервирования выбрать любой из доступных, если администратор разрешил к нему доступ.

Пользователи могут быть разделены на роли (ADMINISTRATOR, OPERATOR, USER) со своими правами в системе.

Разработаны также дополнительные модули, позволяющие резервировать данные отдельных приложений без их остановки.

В настоящее время доступны такие модули для Lotus, Open-Xchange, LDAP, MS Exchange, и баз данных Oracle[16], MySQL[17], PostgreSQL[4].

Поддерживается протокол NDMP[18] версии 3, позволяющий управлять данными на носителях. Его применение дает выигрыш по времени в операциях резервирования и восстановления. Возможно несколько вариантов дублирования резервной информации: восстановление с переадресацией данных, выполнение команд до и после резервирования.

Основным минусом является передача логина/пароля в открытом виде, что при возможностях Arkeia может привести к утечке информации, ведь восстановить файл можно в произвольное место в сети.

Высокопроизводительное решение уровня предприятия, позволяющее резервировать данные компьютеров, работающих под управлением UNIX/Linux, MacOS X и Windows разных версий[20]. Прост в настройке и поддержке. Не требует клиентского ПО.

Для резервирования данных Windows-систем, используется протокол smb[21] (или rsync работающий через cygwin), UNIX и Linux - rsync[21] или tar[21] (над ssh/rsh/nfs).

Для экономии ресурсов одинаковые файлы с одного и даже нескольких компьютеров загружаются только один раз, затем для привязки к конкретной системе используются жесткие ссылки, если на одной из систем такой файл изменился, то он будет перезаписан.

Для управления процессом резервирования и восстановления информации, просмотра журналов и файлов в архиве, настройки, используется веб-интерфейс (т.е. придется ставить еще и веб-сервер), который, к сожалению не локализован. Выбранный для восстановления файл может быть скопирован на любой ресурс.

Резервирования можно настроить как персонально, так и указать параметры, зависящие от операционной системы клиента. Определить различные задачи для полных и инкрементных копий. Если информация с компьютера некоторое время не резервировалась, то пользователю будет послано предупреждение посредством электронной почты. Работает с архивами, созданными AMANDA (т.е. практически может служить к нему интерфейсом).

Box Backup построен по клиент-серверной архитектуре. И состоит из трех элементов: сервера bbstored, бэкап-клиента bbackupd, задача которого контролировать изменения и загружать их на сервер, инструмента, предназначенного для создания запросов и восстановления информации.

Особое внимание уделено вопросам безопасности данных. Соединение между клиентом и сервером по умолчанию происходит по зашифрованному каналу, для генерирования и управления ключей, необходимых при аутентификации, в комплекте имеются скрипты. Резервируемые файлы на клиенте шифруются при помощи AES, а метаданные Blowfish. Если сервер компрометирован, данные все равно остаются в безопасности. Резервирование происходит в режиме "snapshot". После первого копирования в дальнейшем для обновления резервной копии используется rsync, поэтому в дальнейшем трафик может быть относительно небольшой. Старые версии не заменяются новыми, а удаляются только когда остаётся мало свободного места.

Результаты анализа систем резервирования данных представлены в таблице 4.2


4.2 Анализ технологий резервирования данных


В зависимости от важности хранимой на компьютере информации и от частоты её использования, выполняют несколько видов резервного копирования данных:

- полное резервное копирование;

- дифференциальное резервное копирование;

- инкрементное резервное копирование.

Полное резервное копирование является главным и основополагающим методом создания резервных копий, при котором выбранный массив данных копируется целиком. Это наиболее полный и надежный вид резервного копирования, хотя и самый затратный. В случае необходимости сохранить несколько копий данных общий хранимый объем будет увеличиваться пропорционально их количеству.

Для предотвращения большого объёма использованных ресурсов используют алгоритмы сжатия, а также сочетание этого метода с другими видами резервного копирования: инкрементным или дифференциальным. И, конечно, полное резервное копирование незаменимо в случае, когда нужно подготовить резервную копию для быстрого восстановления системы с нуля.

Достоинства метода:

легкий поиск файлов - Поскольку выполняется резервное копирование всех данных, содержащихся на устройстве, для поиска нужного файла не требуется просматривать несколько носителей;

- текущая резервная копия всей системы всегда расположена на одном носителе или наборе носителей - Если потребуется восстановить всю систему, то всю необходимую информацию можно найти в последней полной резервной копии.

Недостатки метода:

избыточная защита данных, поскольку большинство файлов системы изменяются достаточно редко, то каждая последующая полная резервная копия представляет собой копию данных, сохраненных в ходе первого полного резервного копирования. Для полного резервного копирования требуется большой объём носителя;

- полное резервное копирование занимает больше времени - Для создания полных резервных копий может потребоваться длительное время, в особенности, если для хранения выбраны устройства в сети.

Дифференциальное резервное копирование отличается от инкрементного тем, что копируются данные с последнего момента выполнения. Данные при этом помещаются в архив "нарастающим итогом". В системах семейства Windows этот эффект достигается тем, что архивный бит при дифференциальном копировании не сбрасывается, поэтому измененные данные попадают в архивную копию, пока полное копирование не обнулит архивные биты. В силу того, что каждая новая копия, созданная таким образом, содержит данные из предыдущей, это более удобно для полного восстановления данных на момент аварии. Для этого нужны только две копии: полная и последняя из дифференциальных, поэтому вернуть к жизни данные можно гораздо быстрее, чем поэтапно накатывать все инкременты. К тому же этот вид копирования избавлен от вышеперечисленных особенностей инкрементного, когда при полном восстановлении старые файлы, возрождаются из пепла. Возникает меньше путаницы. Но дифференциальное копирование значительно проигрывает инкрементному в экономии требуемого пространства. Так как в каждой новой копии хранятся данные из предыдущих, суммарный объем зарезервированных данных может быть сопоставим с полным копированием. И, конечно, при планировании расписания (и расчетах, поместится ли процесс бэкапа во временное "окно") нужно учитывать время на создание последней, самой большой, дифференциальной копии.

Достоинства метода:

легкий поиск файлов - Для восстановления системы, защищенной с помощью стратегии дифференциального резервного копирования требуются две резервные копии - последняя полная резервная копия и последняя дифференциальная резервная копия. Время восстановления значительно меньше по сравнению со стратегиями резервного копирования, для которых требуются последняя полная резервная копия и все инкрементальные резервные копии, созданные с момента последнего полного резервного копирования;

- меньшее время резервного копирования и восстановления - Дифференциальное резервное копирование занимает меньше времени, чем полное резервное копирование. Восстановление после аварии выполняется быстрее, поскольку для полного восстановления устройства необходимы только последняя полная резервная копия и дифференциальная резервная копия.

Недостаток метода:

избыточная защита данных - Сохраняются все файлы, измененные с момента последнего инкрементального резервного копирования. Таким образом, создаются избыточные резервные копии.

Инкрементное резервное копирование в отличие от полного резервного копирования в этом случае копируют не все данные (файлы, сектора и т.д.), а только те, что были изменены с момента последнего копирования. Для выяснения времени копирования могут применяться различные методы, например, в системах под управлением операционных систем семейства Windows используется соответствующий атрибут файла (архивный бит), который устанавливается, когда файл был изменен, и сбрасывается программой резервного копирования. В других системах может использоваться дата изменения файла. Понятно, что схема с применением данного вида резервного копирования будет неполноценной, если время от времени не проводить полное резервное копирование. При полном восстановлении системы нужно провести восстановление из последней копии, а потом поочередно восстановить данные из инкрементных копий в порядке их создания. Данный вид используется для того, чтобы в случае создания архивных копий сократить расходуемые объемы на устройствах хранения информации (например, сократить число используемых ленточных носителей). Также это позволит минимизировать время выполнения заданий резервного копирования, что может быть крайне важно в условиях, когда машина работает постоянно, или прокачивать большие объемы информации. У инкрементного копирования есть один нюанс: поэтапное восстановление возвращает и нужные удаленные файлы за период восстановления. Например: допустим, по выходным дням выполняется полное копирование, а по будням инкрементное. Пользователь в понедельник создал файл, во вторник его изменил, в среду переименовал, в четверг удалил. Так вот при последовательном поэтапном восстановлении данных за недельный период мы получим два файла: со старым именем за вторник до переименования, и с новым именем, созданным в среду. Это произошло потому, что в разных инкрементных копиях хранились разные версии одного и того же файла, и в итоге будут восстановлены все варианты. Поэтому при последовательном восстановлении данных из архива "как есть" имеет смысл резервировать больше дискового пространства, чтобы смогли поместиться в том числе и удаленные файлы.

Достоинства метода:

эффективное использование носителей - Поскольку сохраняются только файлы, измененные с момента последнего полного или инкрементального резервного копирования, резервные копии занимают меньше места;

- меньшее время резервного копирования и восстановления - Инкрементальное резервное копирование занимает меньше времени, чем полное и дифференциальное резервное копирование.

Недостаток метода:

данные резервного копирования сохраняются на нескольких носителях - Поскольку резервные копии расположены на нескольких носителях, восстановление устройства после аварии может занять больше времени. Кроме того, для эффективного восстановления работоспособности системы носители должны обрабатываться в правильном порядке.

В процессе выполнения резервного копирования данных появляется проблема выбора технологии хранения резервных копий и данных. В настоящее время особой популярностью пользуются следующие виды носителей:

накопители на магнитных лентах;

- дисковые накопители;

- сетевые технологии.

Не только в крупных корпорациях, но и на предприятиях малого бизнеса хорошо понимают необходимость резервного копирования и восстановления информации. В системах масштаба предприятия и сетях крупных департаментов, в небольших компаниях и у индивидуальных пользователей одинаковым успехом пользуются потоковые накопители, или стримеры. В основе их конструкции лежит лентопротяжный механизм, работающий в инерционном режиме. Немаловажный фактор, обеспечивающий столь продолжительный интерес к накопителям на магнитной ленте, - низкая стоимость хранения информации. Основная проблема при использовании накопителей на магнитной ленте сегодня заключается в том, что множество таких устройств использует несовместимые друг с другом форматы записи данных на магнитной ленте. Это часто затрудняет не только выбор конкретного накопителя, но и обмен данными при его эксплуатации. Предпринято немало усилий для решения этой проблемы, но в целом можно констатировать, что кардинальных перемен пока не произошло (хотя некий прогресс в этом направлении есть)

Для обоснованного выбора системы резервного копирования надо ясно представлять себе достоинства и недостатки разных устройств, которые во многом определяются емкостью системы, ее быстродействием, надежностью и ценой. Основные стимулы к повышению производительности ленточных устройств среднего и старшего класса - это широкое использование Интернета и распространение корпоративных интрасетей, увеличение числа серверов (нужных, чтобы обеспечить рост этих сетей), а также ужесточение требований к хранению информации и ее восстановлению в случае аварий. Спрос на системы резервного копирования и хранения данных особенно подстегивается все более активным использованием таких приложений, как мультимедиа, видео по запросу, звуковое информационное наполнение, обработка изображений и т.п. Применяются два метода записи на магнитную ленту: наклонный и линейный серпантинный. В системах наклонной записи несколько считывающих/записывающих головок размещают на вращающемся барабане, установленном под углом к вертикальной оси (аналогичная схема применяется в бытовой видеоаппаратуре). Движение ленты при записи/чтении возможно только в одном направлении. В системах линейной серпантинной записи считывающая/записывающая головка при движении ленты неподвижна. Данные на ленте записываются в виде множества параллельных дорожек (серпантина). Головка размещается на специальной подставке; по достижении конца ленты она сдвигается на другую дорожку. Движение ленты при записи/чтении идет в обоих направлениях. На самом деле таких головок обычно устанавливается несколько, чтобы они обслуживали сразу несколько дорожек (они образуют несколько каналов записи/чтения).

Плюсы хранения данных на ленточном носителе:

низкая стоимость.

низкое энергопотребление накопителя.

большие объемы данных.

простой способ увеличения объема хранимых данных без значительных инвестиций.

Минусы хранения данных на ленточном носителе:

низкая скорость доступа к данным;

- сложный процесс обработки параллельных запросов к данным;

Существует два наиболее часто встречающихся вида дисковых накопителей: накопители на жёстких магнитных дисках и накопители на оптических дисках.

Накопители на жестких магнитных дисках являются основными устройствами оперативного хранения информации. Для современных одиночных накопителей характерны объемы от сотен мегабайт до нескольких гигабайт при времени доступа 5-15 мс и скорости передачи данных 1-10 Мбайт/с. Относительно корпуса сервера различают внутренние и внешние накопители. Внутренние накопители существенно дешевле, но их максимальное количество ограничивается числом свободных отсеков корпуса, мощностью и количеством соответствующих разъемов блока питания сервера. Установка и замена обычных внутренних накопителей требует выключения сервера, что в некоторых случаях недопустимо. Внутренние накопители с возможностью "горячей" замены (Hot Swap) представляют собой обычные винчестеры, установленные в специальные кассеты с разъемами. Кассеты обычно вставляются в специальные отсеки со стороны лицевой панели корпуса, конструкция позволяет вынимать и вставлять дисководы при включенном питании сервера. Для стандартных корпусов существуют недорогие приспособления, обеспечивающие оперативную съемность стандартных винчестеров. Внешние накопители имеют собственные корпуса и блоки питания, их максимальное количество определяется возможностями интерфейса. Обслуживание внешних накопителей может производиться и при работающем сервере, хотя может требовать прекращения доступа к части дисков сервера.

Для больших объемов хранимых данных применяются блоки внешних накопителей - дисковые массивы и стойки, представляющие собой сложные устройства с собственными интеллектуальными контроллерами, обеспечивающими, кроме обычных режимов работы, диагностику и тестирование своих накопителей. Более сложными и надежными устройствами хранения являются RAID-массивы[22] (Redundant Array of Inexpensive Disks - избыточный массив недорогих дисков). Для пользователя RAID представляет собой один (обычно SCSI) диск, в котором производится одновременная распределенная избыточная запись (считывание) данных на несколько физических накопителей (типично 4-5) по правилам, определяемым уровнем реализации (0-10). Например, RAID Level 5 позволяет при считывании исправлять ошибки и осуществлять замену любого диска без остановки обращения к данным.

Устройства считывания компакт-дисков CD-ROM расширяют возможности системы хранения данных NetWare[23]. Существующие накопители обеспечивают скорость считывания от 150 кбайт/с до 300/600/900/1500 Кбайт/c для 2-,4-,6- и 10-скоростных моделей при времени доступа 200-500 мс. NetWare позволяет монтировать компакт-диск как сетевой том, доступный пользователям для чтения. Объем тома может достигать 682 Мбайт (780 Мбайт для Mode 2). Устройства CD-ROM выпускаются с различными интерфейсами, как специфическими (Sony, Panasonic, Mitsumi), так и общего применения: IDE[24] и SCSI[24]. Сервер NetWare обслуживает только CD-ROM с интерфейсами SCSI, новые драйверы существуют и для IDE; устройства со специфическими интерфейсами могут использоваться только в DOS для инсталляции системы. С точки зрения повышения производительности предпочтительнее использование CD-ROM SCSI, однако они существенно дороже аналогичных IDE-устройств. В сервере с дисками SCSI применение CD-ROM с интерфейсом IDE может оказаться невозможным из-за конфликтов адаптеров.

Достоинствами таких накопителей является:

быстрый доступ к данным;

- возможность параллельного доступа к данным без значительной потери скорости;

Недостатки дисковых накопителей:

более высокая стоимость чем ленты;

- более высокое энергопотребление;

- более дорогое расширение системы хранения данных;

- невозможность обеспечения высокой безопасности копий .

Сетевые технологии. Сетевое хранение данных построено на трех фундаментальных компонентах: коммутации, хранении и файлах. Все продукты хранения можно представить в виде комбинации функций данных компонентов. Поначалу это может вызвать замешательство: поскольку продукты хранения разрабатывались по совершенно разным направлениям, функции часто перекрывают друг друга.

В сети работает множество приложений типа "клиент-сервер" и различных видов распределенных приложений, но в то же время хранение является уникальным и специализированным типом приложения, которое может функционировать в нескольких сетевых средах. Поскольку процессы хранения тесно интегрированы с сетями, будет уместно напомнить, что сетевые хранилища представляют собой системные приложения. Сервисами, которые предоставляются сетевыми приложениями хранения, могут пользоваться сложные корпоративные программы и пользовательские приложения. Как и в случае со многими технологиями, некоторые типы систем лучше отвечают требованиям сложных приложений высокого уровня.

Термин "коммутация" применяется ко всему программному и аппаратному обеспечению и к службам, которые обеспечивают транспортировку хранения и управление ею в сетевом хранилище. Сюда входят такие различные элементы, как разводка кабелей, сетевые контроллеры ввода-вывода, коммутаторы, концентраторы, аппаратура выборки адресов, контроль связи данных, транспортные протоколы, безопасность и резервы ресурсов. В сетевых хранилищах все еще широко используются технологии шин данных SCSI[25] и ATA[25], и, скорее всего, они будут использоваться еще долго. Фактически продукты SCSI и ATA сегодня применяются гораздо чаще в технологии NAS[25]. Существуют два важных различия между сетями хранения SAN и обычными локальными сетями LAN. Сети хранения SAN автоматически синхронизируют данные между отдельными системами и хранилищами. В сетевых хранилищах необходимы компоненты высокой степени точности для обеспечения надежной и предсказуемой среды. Несмотря на ограничения по расстоянию, параллельная SCSI - чрезвычайно надежная и предсказуемая технология. Сам термин "канал", берущий свое начало в среде больших вычислительных машин, предполагает высокую надежность и работоспособность.

Хранение в основном затрагивает блочные операции адресного пространства, включая создание виртуальной среды, когда адреса логического блока хранения отображаются из одного адресного пространства в другое. Вообще говоря, в сетевых хранилищах функция хранения почти не изменилась, если не считать двух заметных отличий. Первое - это возможность нахождения технологий виртуализации устройства, например управление устройством внутри оборудования сетевого хранения. Этот вид функции иногда называют контроллером домена хранения или виртуализацией LUN[25]. Второе главное отличие хранения заключается в масштабируемости. Продукты хранения, такие как подсистемы хранения, имеют значительно больше контроллеров/интерфейсов, чем предыдущие поколения шинной технологии, а также намного больший объем хранения.

Функция организации файлов представляет абстрактный объект конечному пользователю и приложениям, а также организует разметку данных на реальных или виртуальных устройствах хранения. Основную часть функциональности файлов в сетевых хранилищах обеспечивают файловые системы и базы данных; их дополняют приложения управления хранением, например операции резервного копирования, также являющиеся файловыми приложениями. Сетевое хранение к настоящему времени почти не изменило файловые функции, за исключением разработки файловых систем NAS. Кроме упомянутых технологий хранения данных NAS и SAN, ориентированных на крупные и глобальные сети, в небольших локальных сетях доминирующее положение занимает технология DAS, в соответствии с которой хранилище находится внутри сервера, обеспечивающего объем хранилища и необходимую вычислительную мощность.

Простейшим примером DAS может служить накопитель на жестком диске внутри персонального компьютера или ленточный накопитель, подключенный к единственному серверу. Запросы ввода-вывода (называемые также командами или протоколами передачи данных) непосредственно обращаются к этим устройствам. Однако такие системы плохо масштабируются, и компании с целью расширения объема хранилища вынуждены приобретать дополнительные серверы. Эта архитектура очень дорогая и может использоваться только для создания небольших по объему хранилищ данных.

Когда резервные копии сделаны, эти копии должны быть сохранены. Однако, совсем не так очевидно, что именно следует хранить и где. Чтобы правильно определить место хранении копий, нужно сначала учесть обстоятельства, при которых будут использоваться резервные копии. Можно выделить три основные ситуации:

восстановление отдельных файлов по запросу пользователей;

- глобальное восстановление при чрезвычайной ситуации;

- архивное хранилище скорее всего никогда не потребуется.

набор носителей в центре данных, используемый исключительно для восстановления отдельных данных по запросу;

- набор носителей для удалённого хранения и восстановления в случае чрезвычайных ситуаций.

Конечно, наличие двух наборов подразумевает необходимость делать все резервные копии дважды или копировать их. Это можно сделать, но двойное резервное копирование может занять много времени, а для копирования резервных копий могут потребоваться несколько устройств для работы с резервными копиями (и возможно, выделить для копирования отдельный компьютер. Сложность для системного администратора заключается в выдерживании баланса между удовлетворением нужд пользователей и наличием резервных копий на случай наихудших ситуаций.

В большинстве случаев резервные копии выполняются ежедневно, а восстановление, как правило, происходит реже. Однако, восстановления неизбежно, в нём обязательно будет необходимость, поэтому к нему лучше подготовиться. Здесь важно проанализировать две важные ситуации, возникающие при восстановлении данных из резервных копий:

восстановление данных на чистом компьютере;

- проверка актуальности резервных копий.

Восстановление данных на чистом компьютере - это процесс восстановления полной копии системы на компьютере, на котором нет абсолютно никаких данных - ни операционной системы, ни приложений, ничего. Вообще можно выделить два основных подхода к восстановлению на голом компьютере:

переустановка, за которой следует восстановление, здесь базовая операционная система устанавливается таким же образом, как и на совершенно новый компьютер. Когда операционная система установлена и правильно настроена, оставшиеся диски можно подключить и отформатировать, и восстановить все копии с резервных носителей;

- диск для восстановления системы - это загрузочный носитель некоторого рода (обычно CD-ROM), который содержит минимальное системное окружение и позволяет выполнять самые основные административные задачи. Окружение восстановления содержит необходимые утилиты для разбиения на разделы и форматирования дисков, драйверы устройств, необходимые для обращения к устройству с резервными копиями, и программы, необходимые для восстановления данных с резервных носителей.

Проверка актуальности резервных копий. Все типы копий следует периодически проверять, чтобы убедиться в том, что эти копии можно прочитать и что они являются актуальными на настоящее время. Действительно, иногда копии, по той или иной причине, могут не читаться, чаще всего это обнаруживается только при потере данных, когда требуется резервная копия. Причины этого могут быть самыми разными, например: смещение головки стримера, неправильно настроенная программа резервного копирования и ошибка оператора. Но какова бы не была причина, не проводя периодических проверок, администратор не может быть уверен в том, что действительно есть резервные копии, с которых когда-нибудь позже можно будет восстановить данные.

4.3 Анализ технологий сжатия данных


Основной задачей "Резервирование данных пользователя" является задача выбора технологии сжатия данных.

Технология сжатия влияет на общую производительность подсистемы.

В данном дипломном проекте были проанализированы следующие технологии сжатия данных:

алгоритм словарного сжатия Зива-Лемпела[27];

контекстное моделирование[27];

преобразования Барроуза - Уилера[27].

Алгоритм словарного сжатия Зива-Лемпела (LZW). Данный алгоритм при сжатии (кодировании) динамически создаёт таблицу преобразования строк: определённым последовательностям символов (словам) ставятся в соответствие группы бит фиксированной длины (обычно 12-битные). Таблица инициализируется всеми 1-символьными строками (в случае 8-битных символов - это 256 записей). По мере кодирования, алгоритм просматривает текст символ за символом, и сохраняет каждую новую, уникальную 2-символьную строку в таблицу в виде пары код/символ, где код ссылается на соответствующий первый символ. После того как новая 2-символьная строка сохранена в таблице, на выход передаётся код первого символа. Когда на входе читается очередной символ, для него по таблице находится уже встречавшаяся строка максимальной длины, после чего в таблице сохраняется код этой строки со следующим символом на входе; на выход выдаётся код этой строки, а следующий символ используется в качестве начала следующей строки.

Алгоритму декодирования на входе требуется только закодированный текст, поскольку он может воссоздать соответствующую таблицу преобразования непосредственно по закодированному тексту.

На момент своего появления алгоритм LZW давал лучший коэффициент сжатия, для большинства приложений, чем любой другой хорошо известный метод того времени. Он стал первым широко используемым на компьютерах методом сжатия данных.

Алгоритм был реализован в программе compress, которая стала более или менее стандартной утилитой Unix-систем приблизительно в 1986 году. Несколько других популярных утилит-архиваторов также используют этот метод или близкие к нему.

В 1987 году алгоритм стал частью стандарта на формат изображений GIF. Он также может (опционально) использоваться в формате TIFF.

В настоящее время, алгоритм содержится в стандарте PDF.

Технология контекстного моделирования (PPM). PPM (англ. Prediction by Partial Matching - предсказание по частичному совпадению) - адаптивный статистический алгоритм сжатия данных без потерь, основанный на контекстном моделировании и предсказании. Модель PPM использует контекст - множество символов в несжатом потоке, предшествующих данному, чтобы предсказывать значение символа на основе статистических данных. Сама модель PPM лишь предсказывает значение символа, непосредственное сжатие осуществляется алгоритмами энтропийного кодирования, как например, алгоритм Хаффмана, арифметическое кодирование. Вот уже в течение полутора десятков лет представители семейства РРМ остаются наиболее мощными практическими алгоритмами с точки зрения степени сжатия. Наилучшие результаты алгоритмы РРМ показывают на текстах: отличный коэффициент сжатия при высокой скорости, чему наглядным примером являются компрессоры PPMd и PPMonstr. Кроме того, если стоит задача максимизации степени сжатия определенных данных, то скорее всего РРМ-подобный алгоритм будет наилучшим выбором в качестве основы специа­лизированного компрессора.

Если выйти за рамки частной проблемы сжатия данных, то несомненным достоинством РРМ является возможность получения хорошей статистической модели обработанной последовательности качественных данных (или сгенерировавшего ее источника). Действительно, модель, позволяющую эффективно предсказывать неизвестные символы сообщения, можно применять не только для сжатия, но и для решения задач коррекции текста в системах OCR, распознавания речи, классификации типа текста, семантического анализа текста, шифрования.

Преобразование Барроуза - Уилера (BWT). Технология сжатия данных BWT основана на преобразовании Барроуза - Уилера.

Важнейшей задачей, которая должна быть решена для получения быстрого алгоритма BWT, является задача сортировки строк. При этом следует учесть, что некоторые алгоритмы сортировки строк крайне зависимы от "удачности" входных данных, работают быстро в большинстве случаев, но крайне сильно деградируют в неудачных случаях.

Например, такова довольно удачная в общем случае комбинация "bucket sort+qsort Седжвика в каждой корзине" на входном тексте в виде длинной последовательности ABABABAB - bucket sort создаст 2 корзины для A и B, заполнив каждую почти полностью одинаковыми строками, после чего qsort на таком наборе затянется почти навсегда.

В таких случаях приходится прерывать исполнение "затянувшегося" алгоритма и переходить на другой алгоритм (radix sort), который хуже в удачных случаях, но не подвержен обвальной деградации.

Потребление памяти BWT компрессором главным образом сводится к буферу под ныне сортируемую порцию входных данных, для хорошего качества компрессии (хорошей глубины анализа) это единицы мегабайт, что превосходит потребление памяти всеми остальными звеньями компрессора.компрессор (gzip в максимальном режиме) немного хуже по качеству сжатия и примерно одинаков по скорости, но потребляет значительно меньше памяти.декомпрессор намного быстрее (линейная скорость) и не потребляет значительных объемов памяти, что отличает его от алгоритмов PPM.

4.4 Выбор технологии сжатия данных


Выбор метода - важная задача, которую должен решить разработчик программных средств сжатия данных. Выбор зависит от типа данных, которые предстоит обрабатывать, аппаратных ресурсов, требований к степени сжатия и ограничений на время работы программы.

Прежде всего, следует учитывать, что каждая из рассмотренных технологий сжатия данных допускает модификации, позволяющие существенно изменить параметры компрессора. Так, увеличение порядка модели РРМ приводит к заметному усилению сжатия ценой замедления работы и увеличения расхода памяти. К аналогичному результату приводит увеличение размера словаря LZ77-Meтодов, но при этом время разжатия остается практически неизменным. Свойства компрессоров на основе BWT варьируются в меньшей степени.

Ограничения на время работы программы возникают в зависимости от условий, в которых предстоит работать архиватору. При резервном сохранении данных положение вещей обратно, поскольку ситуация, когда требуется выполнить разжатие, довольно редка. Необходимость оперативной передачи данных по сети обусловливает одинаковые требования к временам сжатия и разжатия; если данные передаются нескольким абонентам, некоторое преимущество имеют архиваторы, обладающие более быстрым алгоритмом разжатия.

Методы семейства LZ77 обладают наибольшей скоростью декомпрессии. Превышение над скоростью сжатия при использовании метода Хаффмана для кодирования результатов работы Ь277-метода - десятикратное. Меньшая разница у методов на основе BWT - в среднем скорость разжатия в 2-4 раза выше скорости сжатия. Декодирование при использовании РРМ на 5-10% медленнее кодирования. Компрессоры на базе частичных сортирующих преобразований малого порядка характеризуются еще большим отставанием разжатия - на некоторых файлах оно в несколько раз медленнее сжатия.

Похожая картина наблюдается, если сравнивать использование памяти при декодировании. В случае применения LZ77 расходы памяти минимальны. Архиваторы на основе РРМ наиболее требовательны - им необходимо столько же памяти, сколько и при кодированииТаким образом, если можно пренебречь степенью сжатия, методы семейства LZ77 наиболее эффективны для создания дистрибутивов, а методы на основе частичных сортирующих преобразований - для резервного копирования.

Выбор метода - важная задача, которую должен решить разработчик программных средств сжатия данных. Выбор зависит от типа данных, которые предстоит обрабатывать, аппаратных ресурсов, требований к степени сжатия и ограничений на время работы программы.

Результатом анализа методов сжатия данных в пункте 4.2 можно составить сравнительную таблицу технологий - таблицу 4.3.

Таблица 4.3 - Сравнительная таблица технологий сжатия данных

Параметр

Метод

Однородные данные

Однородные данные с большой избыточностью (исходные тексты программ)

Неоднородные данные

Данные с большой избыточностью

Степень сжатия

PPM

Высокая

Высокая

Высокая

Невысокая


BWT

Близкая к PPM

Близкая к PPM

Без фрагментирования - худшая

Низкая


LZ77

Заметно худшая

При большом количестве длинных повторов довольно высокая

Близкая к PPM

Низкая

Скорость кодирования

BWT

Высокая

Средняя

Высокая

Высокая


PPM

При большом порядке модели - самая низкая, при небольшом - немного быстрее BWT

Если не использовать сложное моделирование - высокая

Средняя

Низкая


LZ77

Средняя, а при малом словаре - самая высокая

Средняя, при малом словаре - высокая

Высокая

Высокая

Параметр

Метод

Однородные данные

Однородные данные с большой избыточностью (исходные тексты программ)

Неоднородные данные

Данные с большой избыточностью

Скорость декодирования

LZ77

Примерно в 10 раз выше скорости кодирования, разница ещё больше на избыточных данных


PPM

Обычно на 5-10% медленнее кодирования


BWT

в 2-4 раза вые скорости кодирования

Требуемый объём памяти при сжатии

BWT

Постоянный при сжатии любого типа


PPM

Варьируется в широких пределах в зависимости от сложности моделирования и порядка модели: вырастает для очень неоднородных данных; в зависимости от структуры хранения контекстной информации может увеличиваться для избыточных данных


LZ77

Пропорционален размеру словаря

Требуемый объём памяти при разжатии

LZ77

Минимальный


PPM

Максимальный; если процесс моделирования симметричен, то примерно равен расходу памяти при сжатии


BWT

Средний


4.5 Вывод по четвертому разделу


В данном разделе были проанализированы следующие системы резервирования данных: Amanda, Afbackup, BackupPC; Arkeia; Box Backup.

В результате анализа был сделан вывод о том, что не одна из представленных систем в полной мере не удовлетворяет требованиям, заявленным в пункте 2.1.3, следовательно, было принято о разработке собственной подсистемы резервирования данных, которая удовлетворяла бы предъявленным требованиям.

Так же в данном разделе были проанализированы: технологии резервного копирования, технологии хранения резервных копий и данных, хранение, технологии ввосстановления данных из резервных копий, способы проверки актуальности резервных копий, а так же технологии сжатия данных.

Для выполнения поставленных требований к подсистеме автоматического резервирования данных пользователей было принято решение о комбинированно использовании представленных технологий.

Обоснование выбора технологии сжатия данных приводится в пункте 4.4.

5. Программная реализация подсистемы


5.1 Описание интерфейсов подсистемы


Интерфейс пользователя подсистемы автоматического резервирования данных пользователя и их восстановление после сбоев в ИУС СН.

Для управления оконными интерфейсами можно пользоваться как манипулятором типа "мышь", так и универсальной клавиатурой.

Пользовательский интерфейс представляет собой веб-страницы, представленную на рисунке 5.1.

В интерфейс заложены стандартные элементы управления программами:

кнопка;

выпадающий список.

Элемент "Выпадающий список" может содержать несколько пунктов (строки текста или цифровые значения).

Администратору программы предлагается выбрать необходимые параметры для резервирования или восстановления из "выпадающего списка":

"выбор технических средств";

"выбор метода резервирования";

"выбор режима резервирования".

При добавлении технического средства в расписание необходимо указать, с какой периодичностью и в какое время будет выполняться резервирование путём заполнения соответствующих полей "Периодичность" и "Время". В выпадающем списке, значением которого по умолчанию является "По завершению работы действие не требуется", пользователю предлагается выбрать, какой действие будет совершено с АРМ после завершению резервирования.

Рисунок 5.1 - Пользовательский интерфейс программы

В случае, когда в качестве метода резервирование был выбран метод "Резервирование произвольных файлов", необходимо указать, какие файлы следует резервировать. Для этого при нажатии кнопки "Добавить файлы для резервирования" открывается окно с каталогом файлов.

При нажатии кнопки "Резервировать" происходит резервирование информации АРМ, находящихся в списке, по выбранному методу и режиму резервного копирования. Журнал регистрации событий и список технических средств представлены на рисунке 5.2. Окно восстановления данных представлены на рисунке 5.3.

Рисунок 5.2 - Журнал регистрации событий и список технических средств

Рисунок 5.3 - Окно восстановления данных

5.2 Алгоритмы работы подсистемы


Алгоритм полного восстановления данных включает в себя алгоритм восстановления СПО и алгоритм восстановления произвольных данных. Тоже самое верно и для алгоритма полного резервирования данных.

Алгоритм резервирования данных представлен на рисунке 5.4. Алгоритм восстановления данных представлен на рисунке 5.5.

Рисунок 5.4 - Алгоритм резервирования данных




5.3 Вывод по пятому разделу


В данном разделе были представлены примеры реализации интерфейса подсистемы резервирования данных пользователя и их восстановления после сбоев в ИУС СН, а так же алгоритмы работы программы.

6. Организационно-экономическая часть


6.1     Общие сведения


В данном разделе дипломного проекта необходимо осветить следующие вопросы:

-        создание бизнес-плана проекта, который представляет собой комплексный финансовый документ, перед которым ставятся задачи по обоснованию коммерческой эффективности того или иного проекта. Бизнес-план должен содержать: описание разрабатываемого продукта, возможные рынки сбыта, маркетинговую составляющую проекта, конкурентоспособность будущего программного обеспечения;

         рассмотрение организационного плана, который позволит проследить подробную схему разработки продукта, начиная от получения технического задания и заканчивая созданием технической документации, разделить весь спектр работ между исполнителями;

         расчет договорной цены. Основной задачей на данном этапе станет подсчет всех затрат, необходимых для создания готового продукта: заработная плата исполнителям, дополнительная заработная плата, затраты на приобретение необходимых материалов и изделий, налоги и другие затраты;

         показать целесообразность проведения разработки, обосновать необходимость будущего программного обеспечения, доказать его экономическую выгодность и эффективность.

6.2 Бизнес-план


Целью дипломного проектирование является создание подсистемы автоматического резервирования данных пользователей и их восстановление после инцидентов в ИУС СН, который будет входить в состав программного обеспечения комплекса программ "Эксплуатационное обслуживание" и решать вопрос резервирования данных пользователей и их восстановления после инцидентов.

Использование подсистемы автоматического резервирования данных пользователей позволит выполнять следующие функции:

-        резервирование пользовательских данных на сервере;

         установление регламента резервирования;

         сжатие и передача данных;

         восстановление данных пользователя;

         регистрация событий подсистемы.

Источником средств для основной и дополнительной заработной платы, приобретения материалов, техники и для прочих расходов являются выплаты заказчика. Однако в роли заказчика выступает государственное учреждение (Министерство обороны Российской Федерации), в свою очередь, получающее средства на договор с разработчиком и исполнителем (НИИАА В.С.Семенихина) из бюджета. Таким образом, можно сказать, что у проводимой разработки - прямое сметное бюджетное финансирование. Сметное бюджетное финансирование - это метод безвозмездного и безвозвратного отпуска денежных средств из соответствующего бюджета (в данном случае, федерального) для обеспечения деятельности государственных органов и учреждений, содержащихся за счет государства и осуществляемого на основании финансовых планов - смет расходов.

Разрабатываемая подсистема автоматического резервирования данных пользователе войдет в состав комплекса программ "Эксплуатационное обслуживание", который поставляется в виде программного обеспечения для Министерства Обороны РФ, следовательно, основными потребителями данного программного продукта будут являться различные подразделения Вооруженных Сил: штабы, управления, воинские части и подразделения. Кроме того, на данный момент решается вопрос о возможных поставках комплекса программ в другие государственные органы, а также о возможном выходе на коммерческий рынок программного обеспечения для систем автоматизированного управления.

Комплекс программ "Эксплуатационное Обслуживание" разрабатывается для работы под управлением операционной системы специального назначения "Astra Linux Special Edition", которая является сертифицированной системой. Она предназначена для применения в автоматизированных системах в защищенном исполнении, обрабатывающих информацию ограниченного распространения, включая государственную тайну до степени секретности "совершенно секретно".


6.3 Организационный план


Для проведения работ по созданию комплекса программ "Эксплуатационное обслуживание" было необходимо привлечь группу сотрудников, в которую, кроме ответственных по задаче лиц, войдут специалисты, имеющие опыт работы со средствами разработки приложений. Был сформирован специальный сектор разработки системы "Эксплуатационное обслуживание", состоящий из шести человек:

-        начальник сектора;

         ведущий инженер;

         главный инженер;

         инженер-программист первой категории;

         инженер-программист второй категории;

         инженер-программист третьей категории (дипломник).

Так как подсистема автоматического резервирования данных пользователей входит в состав комплекса программ "Эксплуатационное обслуживание", то для его разработки было принято решение выделить исполнителей из состава сектора разработки комплекса программ "Средства ведения ИЛО" в следующем составе: начальник сектора, главный инженер, инженер-программист третьей категории (дипломник).

Программное изделие является составной частью программного обеспечения информационно-управляющей системы специального назначения. Разработка ведется на персональных компьютерах соединенных в единую локальную вычислительную сеть, с заранее установленным ОСПО и ПО для разработки. Таким образом, при создании программного изделия, вытекает необходимость во взаимодействии с другими подразделениями института, а также представителями заказчика (осуществляется периодический показ результатов). Схема организационного взаимодействия исполнителей разработки изображена на рисунке 6.1.


Рисунок 6.1 - Схема организационного взаимодействия исполнителей разработки

 

Проведение работ по созданию программного компонента "Эксплуатационное обслуживание" происходит с разбиением на этапы. Перечень основных этапов работы и их трудоемкость представлены в таблице 6.1.




Таблица 6.1 - Перечень основных этапов работы и их трудоемкость

Название этапа

Исполнители

Занятость, (человеко-дней)

Длительность этапа, (дней)

1

Разработка и утверждение технического задания

Нач. сектора

1

5



Главный инженер

1




Инженер 3 кат.

5


2

Техническое предложение

Нач. сектора

1

8



Главный инженер

2




Инженер 3 кат.

8


3

Эскизный проект



10

3.1

Постановка задачи

Нач. сектора

-

2



Главный инженер

1




Инженер 3 кат.

2


3.2

Разработка общего описания алгоритма функционирования

Нач. сектора

-

8



Главный инженер

2




Инженер 3 кат.

8


4

Технический проект



13

4.1

Определение формы представления входных и выходных данных

Нач. сектора

-

3



Главный инженер

-




Инженер 3 кат.

3


4.2

Разработка структуры программы

Нач. сектора

-

10



Главный инженер

2




Инженер 3 кат.

10


5

Рабочий проект



57

5.1

Программирование и отладка программы

Нач. сектора

-

32



Главный инженер

2




Инженер 3 кат.

32


5.2

Испытание программы

Нач. сектора

-

5



Главный инженер

2




Инженер 3 кат.

5


5.3

Корректировка программы по результатам испытаний

Нач. сектора

-

10



Главный инженер

1




Инженер 3 кат.

10


5.4

Подготовка технической документации на программный продукт

Нач. сектора

-

10



Главный инженер

2




Инженер 3 кат.

10



Итого

110

93


По данным таблицы 6.1 можно построить ленточный план-график разработки, который дает наглядное представление о ходе выполнения разработки, а также позволяет проследить параллельные участки разработки. Ленточный план-график представлен на Рисунке 5.2. Общая длительность разработки по графику уложилась в 93 дня, основная нагрузка при этом ложится на инженера-программиста 3 категории - дипломника.

6.4 Расчет договорной цены


Договорная цена - это цена, которая устанавливается по взаимному соглашению между производителем (НИИАА) или продавцом и заказчиком (МО РФ) или покупателем продукции в порядке, определенном органами ценообразования. Основой договорной цены является себестоимость программной продукции или смета затрат на определенные виды работ. Смета затрат разрабатывается по единой номенклатуре однородных экономических элементов. Состав затрат предприятия конкретной отрасли определяется в соответствии с "Типовыми рекомендациями по учету и калькулированию себестоимости в промышленности, сельском хозяйстве, строительстве, торговле, общественном питании и в других отраслях, разрабатываемыми министерствами (ведомствами) по согласованию с Минфином РФ". Основой договорной цены является себестоимость программной продукции или смета затрат на определенные виды работ. Смета затрат разрабатывается по единой номенклатуре однородных экономических элементов.

Смета затрат на разработку программного обеспечения включает в себя следующие параметры:

         материалы, покупные изделия;

         специальное оборудование;

         основная заработная плата персонала;

         дополнительная заработная плата персонала;

         командировки;

         отчисления на социальные нужды;

         контрагентские расходы;

         накладные расходы.

Рисунок 6.2 - Ленточный план-график

6.1.1     Для расчета затрат на покупку материалов и изделий необходимо составить перечень всех затраченных расходных материалов, таких как: бумага, пищащие принадлежности, компакт диски и другое. Необходимо определить цену всей приобретенной для проектирования продукции и подсчитать её суммарную стоимость. Затраты по статье "материалы, покупные изделия" представлены в таблице 6.2.


Таблица 6.2 Затраты по статье "Материалы, покупные изделия"

Наименование

Единицы измерения

Кол-во

Цена за единицу (руб.)

Сумма (руб.)

1

Флэш-накопитель

шт.

1

300

300

2

Компакт диск CD-R

шт.

5

50

250

3

Бумага (формат А4)

пачка

3

200

600

4

Скоросшиватель

шт.

5

30

150

5

Канцелярские принадлежности




300

Итого

1600




Транспортные расходы (ТР) рассчитываются в размере 15% от стоимости материалов по формуле (6.1)

ТР = 0,15  М, (6.1)

где М - стоимость материалов и покупных изделий.

ТР = 0,15  1600 = 240 (рублей)

Стоимость материалов с учетом транспортных расходов:

СМ = 1600 + 240 = 1840 (рублей)

Основная заработная плата - заработная плата, начисленная рабочим и служащим за фактически отработанное время и выполнение работы на предприятии. Расчет основной заработной платы выполняется на основе трудоемкости выполнения каждого этапа в человеко-днях, представленного в таблице 6.1 и величины месячного должностного оклада исполнителя (ОКЛ). Среднее количество рабочих дней в месяце (ДНср) будем считать равным двадцати двум. Следовательно, основная заработная плата (ОЗП) будет рассчитываться по формуле (6.2):

ОЗП = ОКЛ/ДНср  ЗН, (6.2)

где ЗН - занятость исполнителя (количество дней, которое исполнитель затратил на участие в проекте).

Общие затраты на основную заработную плату подсчитываются путем суммирования основных заработных плат всех исполнителей. Расчёт основной заработной платы приведён в таблице 6.3.

Таблица 6.3 - Расчет основной заработной платы

Должность

Занятость, дней

Оклад, руб.

Оплата за 1 день, руб.

Основная з/п, рубли

Начальник сектора

2

16000

909

2450

Главный инженер

12

13000

386

8700

Инженер 3 категории

89

12000

364

48550

ИТОГО

59700


На статью сметы "Дополнительная заработная плата" относятся выплаты, предусмотренные законодательством о труде за не отработанное по уважительным причинам время: оплата очередных и дополнительных отпусков и т.п. (принимается в размере 20% от суммы основной заработной платы):

Дзп = 0,2  59700 = 11940 (рублей)

Таким образом, фонд оплаты труда, то есть сумма основной и дополнительной заработной платы равна

ФОТ = 59700 + 11940 = 71640 (рублей)

Затраты по статье "отчисления на социальные нужды" направляются в три внебюджетных фонда - ПФР, ФОМС и ФСС. Затраты по этой статье определяются в процентном соотношении (30%) от суммы основной и дополнительной заработной платы (ФОТ) и вычисляется по формуле (6.3)

ОнСН = 0,3  ФОТ = 0,3  71640= 18620 (рублей) (6.3)

К статье "Накладные расходы" относят расходы по управлению организацией, выполняющей данную разработку


НР = 2,5  59700 = 149250 (рублей)

Итоговая смета затрат приведена в таблице 6.4.

Таблица 6.4 - Итоговая смета затрат

Сумма (руб.)

1

Материалы, покупные изделия, полуфабрикаты

1840

2

Специальное оборудование

-

3

Основная заработная плата персонала

59700

4

Дополнительная заработная плата персонала

11940

5

Отчисления на социальные нужды

18620

6

Командировки

-

7

Контрагентские расходы

-

8

Накладные расходы

149250

9

Налог на добавленную стоимость

0

Полная себестоимость разработки

241350


Специальное оборудование - специальное оборудование - многократно используемые в производстве средства труда, которые обеспечивают условия для выполнения специфических (нестандартных) технологических операций. В настоящей работе, специальное оборудование не используется.

Согласно статье 166 Трудового кодекса (ТК) служебная командировка - это поездка работника по распоряжению работодателя на определенный срок для выполнения служебного поручения вне места постоянной работы. В настоящей работе, все операции производятся в месте расположения организации НИИ АА.

Контрагентские расходы определяются на основе контрактов, заключенных со сторонними соисполнителями соответствующих видов работ, однако, в данной работе, сторонние исполнители отсутствуют.

Договорная цена программного продукта равна сумме оптовой цены предприятия, налога на добавленную стоимость и норматива прибыли и рассчитывается по формуле (6.4)

ДЦ = ОЦ + НДС +Н (6.4)

Налог на добавленную стоимость (НДС) - это косвенный налог, которым государство облагает по постоянной ставке (в 18%) добавленную стоимость товара или услуги.

НДС равен стоимости за вычетом материальных затрат умноженной на ставку НДС и деленную на 100% и рассчитывается по формуле (6.5)

НДС = ((СТ - М)  СтНДС)/100% (6.5)

Поскольку в финансирование ведется НИИАА за счет федерального бюджета (прямое сметное бюджетное финансирование), налог на добавленную стоимость не взимается, т.е. в нашем случае НДС равен

НДС = (241350  0%)/100% = 0

Норматив прибыли составляет 30% от стоимости разработки. Таким образом, прибыль равна

ПР = 0.3  241350 = 72405 (рублей)

Договорная цена

ДЦ = 241350 + 0 + 72405 = 313750 (рублей)

6.5 Экономическая целесообразность


Целостность и защищённость данных от потери - вопросы, имеющие огромное значение, и если не уделить им достаточного внимания, последствия могут быть катастрофическими. Особенно это важно для организаций, отвечающих за безопасность целой страны, таких как Министерство Обороны РФ и Вооруженные Силы РФ.

В настоящее время резервирование и восстановление данных представляет собой трудоемкий процесс, который ложиться на самих владельцев информации. Малая эффективность и ненадёжность такого подхода очевидна.

Подсистема автоматического резервирования данных пользователей и их восстановление после сбоев в ИУС СН создается в рамках модификации программного комплекса "Эксплуатационное обслуживание", с целью автоматизирования резервирования данных пользователей в системе.

Убытки, которые возможны при утери информации, могут быть несоизмеримо большими по сравнению со средствами, затраченными на разработку подсистемы. По данным Gartner, среди компаний, пострадавших от катастроф и переживших крупную необратимую потерю корпоративных данных, 43% не смогли продолжить свою деятельность.

6.6 Вывод по шестому разделу


Для проектирования подсистемы автоматического резервирования дынных пользователей и их восстановление после сбоев в ИУС СН было решено задействовать трех исполнителей, входящих в состав подразделения, работающего над созданием и сопровождением комплекса программ "Эксплуатационное обслуживание": начальника сектора, главного инженера и инженера-программиста 3 категории (дипломника). Основная нагрузка при этом ложится на инженера-программиста 3 категории, который занят над проектом в течение всех 93 дней, в то время, как общие трудозатраты составляют 110 человеко-дней. За свою работу инженер-программист 3 категории получит 48,5 тысяч рублей из всей суммы затраченной на проект в 313,7 тысяч рублей.


7. Экологичность и безопасность


7.1 Общие сведения


В данном дипломном проекте был разработана подсистема автоматического резервирования данных пользователей и их восстановление после инцедентов в ИУС СН. При работе с программой основную роль играет ПЭВМ. Поэтому целесообразно рассмотреть вопросы, связанные с обеспечением безопасности труда и сохранением работоспособности персонала именно при работе с ПЭВМ. Совокупность факторов производственной среды, оказывающая влияние на здоровье и работоспособность человека в процессе труда называется условиями труда. Организация и улучшение условий труда на рабочем месте является одним из важных резервов производительности и эффективности труда.

7.2 Характеристика условий труда


В данной работе будет рассматриваться офисное помещение размерами 10x4 м и высотой 2.75 м. В помещении находятся два рабочих места программиста. Окна помещения выходят на север.

7.3 Анализ условий труда на рабочем месте


Условия труда программистов характеризуются возможностью воздействия на них следующих опасных и вредных производственных факторов: шума и вибрации; тепловыделений, причем вред организму могут нанести не только высокие, но и низкие температуры (обморожения); ионизирующих и неионизирующих излучений: рентгеновское, электромагнитное излучение ВЧ и СВЧ

Рисунок 7.1 - План помещения

диапазона, инфракрасного; статического электричества; недостаточной освещенности; визуальные факторы: яркость, контрастность, мерцание изображения, блики и т.д.

В соответствии с санитарными нормами все вредности в работе программиста можно разделить на три группы:

-          параметры рабочего места и рабочей зоны;

-          визуальные факторы (яркость, контрастность, мерцание, блики);

-          излучения (рентгеновское, электромагнитное излучение ВЧ и СВЧ диапазона, гамма-излучение, электростатические поля).

Под микроклиматом производственных помещений понимаются метеорологические условия внутренней среды помещений, которые определяются действующими на организм человека сочетаниями температуры, влажности, скорости движения воздуха и теплового излучения. Показатели микроклимата должны обеспечивать сохранение теплового баланса человека с окружающей средой и поддержание оптимального или допустимого теплового состояния организма. Показателями, характеризующими микроклимат являются: температура воздуха, температура поверхностей (ограждающих конструкций, устройств, технологического оборудования), влажность воздуха, скорость движения воздуха, тепловое облучение (при наличии источников лучистого тепла).

В помещениях, в которых работает программист, должны обеспечиваться оптимальные параметры микроклимата в соответствии с действующими санитарно-эпидемиологическими нормативами микроклимата.

Особенностью трудовой деятельности программистов является повышенное зрительное напряжение, связанное со слежением за информацией на экране монитора. Поэтому при такой работе имеет большое значение качество освещенности рабочего места. Трудовая деятельность программистов по задачам зрительной работы относится к работам высокой точности с наименьшим размером объектом 0,3-0,5 мм. Нормированный уровень освещенности для работы с ЭВМ принят 400 лк, КЕО = 4%.

Помещения должны иметь естественное и искусственное освещение, соответствующее требованиям нормативной документации. Для работы в дневное время предусмотрено естественное освещение, боковое одностороннее. Отсутствие естественного света не допускается.

В помещениях, оборудованных ЭВМ, предусматриваются меры для ограничения слепящего воздействия светопроемов, имеющих высокую яркость (800 кд/м2 и более), и прямых солнечных лучей для обеспечения благоприятного распределения светового потока в помещении и исключения на рабочих поверхностях ярких и темных пятен, засветки экранов посторонним светом, а также для снижения теплового эффекта от инсоляции. Это достигается путем соответствующей ориентации светопроемов, правильного размещения рабочих мест и использования солнцезащитных средств.

Рабочие места, работающих с дисплеями, располагают подальше от окон и таким образом, чтобы оконные проемы находились сбоку от них. Окна в помещениях преимущественно должны быть ориентированы на север и северо-восток. Оконные проемы должны быть оборудованы регулируемыми устройствами типа: светорассеивающих штор, регулируемыми жалюзи или солнцезащитной пленкой с металлическим покрытием, занавесей, внешних козырьков и др.

Площадь на одно рабочее место предусматривает: ЭВМ с ВДТ на базе электронно-лучевой трубки (ЭЛТ) - не менее 6 кв.м; ЭВМ с ВДТ на базе плоских дискретных экранов (жидкокристаллические, плазменные) - 4,5 кв. м.

На рабочем месте программиста размещены дисплей, клавиатура и системный блок. При включении дисплея на электронно-лучевой трубке создается высокое напряжение в несколько киловольт. Поэтому запрещается прикасаться к тыльной стороне дисплея, вытирать пыль с компьютера при его включенном состоянии, работать на компьютере во влажной одежде и влажными руками.

На программистов, работа которых предполагает использование различной техники и оборудования, воздействуют и шум и вибрация.

Шум - беспорядочные звуковые колебания разной физической природы, характеризующиеся случайным изменением амплитуды, частоты и т.д. Шум в помещениях, где работают программисты, создают вентиляторы систем охлаждения и трансформаторы, принтеры, множительная техника, оборудование для кондиционирования воздуха и др. Уровень шума на рабочих местах программистов не должен превышать 50дБА.

7.4 Постановка задачи


В качестве самых значимых факторов, влияющих на безопасность работы программиста, выделим вентиляцию и кондиционирование воздуха. Оба эти фактора сильно влияют на работоспособность человека в замкнутом помещении.


7.5 Разработка технических средств и организационных мероприятий


Условия труда программиста определяются факторами трудового процесса и производственной среды. Факторы производственной среды по воздействию на человека делятся на вредные и опасные.

Помещения должны оборудоваться системами отопления, конденционирования воздуха или эффективной приточно-вытяжной вентиляцией.

В помещении, где работают программисты, должны поддерживаться следующие климатические условия: температура воздуха - от плюс 15ºС до плюс 35ºС градусов; относительная влажность воздуха от 10 до 80% без конденсации; вибрация max - 0,25 - 55Гц.

Помещения, в которых работают программисты, должны иметь естественное и искусственное освещение. Окна должны быть ориентированы преимущественно на север и северо-восток. Искусственное освещение должно осуществляется системой общего равномерного освещения.

В случаях преимущественной работы с документами, допускается применение комбинированного освещения (дополнительно светильники местного освещения). Освещенность на поверхности стола должна быть от 300 до 500 лк. Следует ограничивать отраженную и прямую блесткость.

В качестве источников искусственного освещения должны применяться преимущественно люминесцентные лампы тип ЛБ. Применение светильников без рассеивателей и экранирующих решеток не допускается.

В помещениях следует проводить чистку стекол оконных рам и светильников не реже двух раз в год и проводить своевременную замену перегоревших ламп. В помещениях ежедневно должна производится влажная уборка. Звукоизоляция помещений должна отвечать гигиеническим требованиям и обеспечивать нормируемые параметры шума не более 50 дБА.


7.6 Расчетная часть


Для обеспечения требуемого по санитарным нормам качества воздушной среды необходима постоянная циркуляция воздуха в помещении, которая и должна обеспечиваться системой общеобменной вентиляции, т.е. такой системой, в которой воздухообмен осуществляется путем подачи или вытяжки, либо одновременной подачи и вытяжки, воздуха из всего помещения. При проектирование механической общеобменной вентиляции будем учитывать только выделение тепла в помещении, так как влаговыделение в помещение незначительно, а газо- и пылевыделение отсутсвуют. Необходимый воздухообмен, G, м3/ч обеспечивающий удаление избытков тепла, определяется по формуле (7.1)


 (7.1)

Ср- массовая удельная теплоёмкость воздуха (С = 103 Дж/кг*°С);

ρ- плотность приточного воздуха (р = 1,2 кг/м3);уд -температура удаляемого воздуха;пр - температура приточного воздуха (tnp = 20°С по СНиП-11-33-75). Температура удаляемого воздуха определяем по формуле (7.2)

(7.2)

где tрз, - температура в рабочей зоне (t = 22°С по ГОСТ 12.1.005-88);

а - нарастание температуры на каждый метр высоты (а = 1,5 °С/м);

Н - высота помещения (Н = 3,3 м).

Подставив значения в формулу (7.2) получим tуд=24°С. Количество избыточного тепла определяется по формуле (7.3)

(7.3)

Поступающее в помещение тепло определяется по формуле (7.4)

(7.4)

где Qобор - тепло от работы оборудования;л - тепло, выделяемое людьми;

Qосв - тепло от источников освещения;

Qрад - тепло от солнечной радиации через окна.

Тепло от работы оборудования рассчитывается по формуле (7.5)

(7.5)

где N - суммарная мощность вычислительной техники (N = 0,45 кВт);

𝛈 - коэффициент тепловых потерь (𝛈 = 0,4).

Подставив значения в формулу (7.5) получим Qобор = 180 Вт.

Тепло, выделяемое людьми на рабочем месте, рассчитывается по формуле (7.6)

(7.6)

где п - количество людей (п = 2);

q - количество тепла, выделяемое одним человеком (q = 75 Вт). Подставив значения в формулу (7.6) получим Qл = 150 Вт.

Тепло от источников освещения рассчитывается по формуле (7.7)

(7.7)

где N-суммарная мощность источников освещения (N = 0,22 кВт);

𝛈 - коэффициент тепловых потерь (𝛈 = 0,55 для ламп дневного освещения).

Подставив значения в формулу (7.7) получим Qocв =121 Вт.

Тепло от солнечной радиации через окна рассчитывается по формуле

(7.8)

где Fост - площадь поверхности остекления (Focт = 3,2 м2);

qост тепловыделение от солнечной радиации (qocт = 145 Вт/м2 для окон с двойным остеклением и с деревянными переплётами при ориентации их на юг); Aост - коэффициент учёта характера остекления (Aост = 0,25, так как используется зашторивание окон).

Подставив значения в формулу (7.8) получим Qрад= 116 Вт.

Подставив вычисленные значения выделяемого тепла в формулу (7.4) получим поступающее тепло Qпост = 567 Вт.

Тепло, удаляемое из помещения, находим по формуле (7.9)

(7.9)

Подставив значения в формулу (7.9) получим Qyх< = 57 Вт.

Отсюда, по формуле (7.3), находим избыточное тепло Q = 510 Вт.

И, в результате, по формуле (7.1) находим необходимый воздухообмен G = 383 м3/ч.

Имея данные о необходимом расходе воздуха, приступим к проектированию системы межобменной механической вентиляции. Определим и выберем:

конфигурацию вентиляционной сети;

поперечные размеры воздуховодов на участках сети;

величину максимального сопротивления сети;

вентиляторы и электродвигатели для их привода.

Вентиляционная система для помещения, где расположено Рассматриваемое рабочее место программиста, будет состоять из следующих элементов:

-          приточной камеры, в состав которой входят вентилятор с электродвигателем и жалюзийная решётка для регулирования объёма поступающего воздуха; круглого стального воздуховода длиной 1,5 метра;

-          воздухораспределителя для подачи воздуха.

Схема вентиляционной сети представлена на рисунке 7.2.

Рисунок 7.2 - Схема вентиляционной сети

Поперечные размеры воздуховода определим исходя из формулы (7.10)

(7.10)

где G - необходимый расход воздуха (G=383 м3 /ч);

V - допустимая скорость движения воздуха в воздуховоде (V=3 м/с).

Подставив значения в формулу (7.10) получим f=0,44 м2. Исходя из поперечного размера круглого воздуховода, определим его диаметр, который получается равным 0,2 м и соответсвует значениям СНиП.

Для расчета сопротивления в вентиляционной системе воспользуемся формулой (7.11)

(7.11)

где R - удельные потери давления на трение и воздуховоде, Па/м,

l - длина воздуховода (l = 1,5 м);

 - сумма коэффициентов местных потерь;- скорость воздуха в воздуховоде (V = 3 м/с);

 - удельная плотность воздуха ( кг/м2),

Так как d = 0,2 м и V = 3 м/с, то по справочной таблице, приведённой в книге В.П. Титова "Курсовое и дипломное проектирование по вентиляции гражданских и промышленных зданий", удельные потери давления на трение R = 0,8 Па/м.

Местные потери возни кают в железной решетке (), воздухораспределителе () и калорифере (). Отсюда сумма коэффициентов местных потерь .

Подставив полученные значения В формулу (7.11), получаем Р=27Па.

Требуемое давление, создаваемое вентилятором, с учётом запаса на непредвиденное сопротивление н сети в размере 10%, определяется по формуле (7.12)

(7.12)

А требуемая производительность, с учётом возможных дополнительных потерь или подсоса воздуха в воздуховодах, определяется по формуле (7.13)

(7.13)

И отсюда Ртр= 30 Па и Gтр= 421 м3/ч.

Основываясь на вышеприведённых расчётах, в качестве вентилятора межобменной вентиляционной системы на рабочем месте для программиста выберем осевой канальный вентилятор низкого давления ВОК-2.0. Данный вентилятор имеет следующие характеристики:

производительность 450 м3/ч;

мощность электродвигателя 10 Вт;

частота вращения 1500 об/мин;

уровень шума 55 дБ;

питание 220 В 50 ГЦ;

масса 2,5 кг.

Корпус вентилятора изготовлен из черной стали с порошковым покрытием. С обеих сторон корпуса имеются фланцы стандартных размеров для крепления к воздуховодам. Рабочее колесо вентилятора изготавливается из алюминия. Вентилятор оборудован двигателем с управляемой скоростью вращения, класс защиты IP 42. Термоконтакты внутри двигателя предохраняют от перегрева.

Для расчёта системы кондиционирования Сначала определим теплопритоки от окна, стен, пола и потолка. Коэффициент q выберем равным 35, так как комната расположена на северной стороне


 (7.14)

Теплопритоки от одного человека в спокойном состоянии составят 0,1 кВт.

 (7.15)

Далее, найдем теплопритоки от бытовой техники. Это компьютеры, тепловыделения от которых составляют 0,3 кВт от каждого.

 (7.16)

Теперь мы можем определить расчетную мощность кондиционера:

 (7.17)

Рекомендуемый диапазон мощности  (от -5% до +15% расчетной мощности Q):

 (7.18)

Нам осталось выбрать модель подходящей мощности. Большинство производителей выпускает сплит-системы с мощностями, близкими к стандартному ряду: 2,0 кВт; 2,6 кВт; 3,5 кВт; 5,3 кВт; 7,0 кВт. Из этого ряда мы выбираем модель мощностью 5,3 кВт - Electrolux EACS - 18 HС/N3.

Характеристики выбранного кондиционера представлены в таблице 7.1.

Таблица 7.1 - Характеристики кондиционера Electrolux EACS - 18 HС/N3

Мощность обогрева

5.7 кВт

Мощность охлаждения

5.2 кВт

Параметры питающей сети

220-240/50/1 фаза В/Гц

Потребляемая мощность обогрева

1.94 кВт

Потребляемая мощность охлаждения

1.64 кВт

Уровень шума внешнего блока

66/56 дБ

Уровень шума внутреннего блока

45/35 дБ

Гарантия производителя

2 г

Производительность

850 м3/час

Потребляемый ток в режиме обогрева

11.1 A

Потребляемый ток в режиме охлаждения

10.9 A

Максимальная длина трассы

25 м

Перепад высот

10 м

Режим работы

обогрев и охлаждение

Площадь помещения

50 м2

Тип хладогена

R410

Размер внешнего блока

(ШxВxГ)913x378x680 мм

Размер внутреннего блока

(ШxВxГ)940х298х200 мм

Вес внешнего блока

46 кг

Вес внутреннего блока

13 кг


Место расположения кондиционера, представлено на рисунке 7.3.

Рисунок 7.3 - Расположение кондиционера

7.7 Вывод по седьмому разделу


В данной работе были рассмотрены различные параметры, влияющие на безопасность работы с ЭВМ на рабочем месте программиста.

Были произведены расчеты общеобменной механической вентиляции и выбран оптимальный вариант и место установки кондиционера.

Заключение


Темой дипломного проекта является "Подсистема автоматического резервирования данных пользователей и их восстановление после инцидентов в ИУС СН".

В дипломном проекте разработаны и описаны:

-    структурная схема "Подсистемы автоматического резервирования данных пользователей и их восстановление после инцидентов в ИУС СН";

-       общая схема функционирования работы ПК "Создание и контроль версий ПО";

-       алгоритм функционирования "Подсистема автоматического резервирования данных пользователей и их восстановление после инцидентов в ИУС СН";

-       алгоритм резервирования;

-       алгоритм восстановления;

-       алгоритм работы программы - агента;

-       интерфейс пользователя.

Проведены анализы технологии резервного копирования, технологии хранения резервных копий и данных, хранение, технологии ввосстановления данных из резервных копий, способы проверки актуальности резервных копий, а так же технологии сжатия данных.

Описаны архитектура, общая схема функционирования и принцип работы "Подсистема автоматического резервирования данных пользователей и их восстановление после инцидентов в ИУС СН".

Были определены основные функции и разработаны алгоритмы функционирования подсистем ПК "Создание и контроль версий ПО также дано описание интерфейса пользователя.

"Подсистема автоматического резервирования данных пользователей и их восстановление после инцидентов в ИУС СН" позволяет создавать и хранить резервные копии данных с целью восстановления данных после возможных сбоев и отказов в работе программно-аппаратных средств ИС СН.

"Подсистема автоматического резервирования данных пользователей и их восстановление после инцидентов в ИУС СН" осуществляет:

-    создание резервных копий данных;

-       хранение резервных копий данных на сервере в хранилище;

-       создание контрольных точек восстановления;

-       регистрация, учет и просмотр событий в журнале программы;

-       восстановление данных после сбоев в ИУС СН.

"Подсистему автоматического резервирования данных пользователей и их восстановление после инцидентов в ИУС СН" можно развивать и дорабатывать в дальнейшем, добавляя новые функции, например: обеспечение резервного копирования определенных форматов файлов, возможность инкрементального резервного копирования, использование фильтров или списков исключения. Усовершенствовать пользовательский интерфейс для удобства использования администратором.

Перечень используемых сокращений

АРМ - автоматизированное рабочее место

АРМ ДЛ - автоматизированное рабочее место должностного лица

БД - база данных

ГОПУ - главный объект подсистемы управления

ДЛ - должностное лицо

ИБ - информационная база

ИЛО - информационно-лингвистическое обеспечение

ИС СН - информационная система специального назначения

КАС - комплект аппаратуры сопряжения со средствами связи

КП - комплекс программ

КП СВ ИЛО - комплекс программ "Средства ведения информационно-лингвистического обеспечения"

ЛВС - локальная вычислительная сесть

НИИ - научно-исследовательский институт

ОИ - объект - исполнитель

ОПО - общее программное обеспечение

ОС - операционная система

ОСПО - общесистемное программное обеспечение

ОУ - объект управления

ПК - программный комплекс

ПК ГОД - программный компонент гипертекстовой обработки данных

ПО - программное обеспечение

ПОУ - промежуточный объект управления

РФ - Российская Федерация

СЗИ - система защиты информации

СПД - средства передачи данных

СПО - специальное программное обеспечение

СУ - система управления

СУБД - система управления базами данных

УК ПАС - унифицированный комплект программно-аппаратных средств

УСК - унифицированный сервер инфокоммуникаций в защищенном исполнении

УСОХД - унифицированный сервер обработки и хранения данных

ЦОД - центр обработки данных

ЭЦП - электронная цифровая подпись

IP - Internet Protocol(англ. HyperText Transfer Protocol) - протокол передачи гипертекста (англ.) - дисковый массив независимых дисков

SAN (англ. Storage Area Network) - сеть хранения данных(англ. Structured Query Language) - язык структурированных запросов

Список используемой литературы

1.      Russell D., DiCenzo C, Аналитика корпоративных систем резервирования\восстановления данных. Уникальный код поиска Gartner RAS Core Research Note G00142739.

.        Техническое задание на ИС СН

.        Документация по ОС Astra Linux : astra-linux.com, http://rus-linux.net

.        Документация по СУБД PostgreSQL: http://postgresql.ru.net/

.        Техническая документация на КП "Эксплуатационное обслуживание".

.        Visual C# 2008: базовый курс. : Пер. с англ. - М.: ООО "И.Д. Вильямс"

.        Microsoft ASP.NET 2.0 с примерами на C# 2005 для профессионалов. : Пер. с англ. - М. : ООО "И.Д. Вильямс", 2008. - 1408 с.

.        Qt 4 на примерах. - СПб.: БХВ-Петербург, 2008. - 608 с.: ил. + Дистрибутив (на CD-ROM).

.        Методические материалы по повышению надёжности хранения данных на компьютере под управлением ОС Линукс. http://www.linux-backup.net/

.        Описание на официальном сайте http://www.amanda.org

.        Протокол пользовательских дейтограмм. Документация http://tools.ietf.org/html/rfc768

.        Протокол управления передачей. Документация http://tools.ietf.org/html/rfc793

.        Пакет программ, которые позволяют обращаться к сетевым дискам и принтерам на различных операционных системах по протоколу SMB/CIFS Описание на официальном сайте http://www.samba.org/

.        Демон-планировщик задач в UNIX-подобных операционных системах. Руководство http://citforum.ru/operating_systems/manpages/CRON.1.shtml

.        Описание на официальном сайте http://sourceforge.net/projects/afbackup

.        Oracle Database или Oracle RDBMS - объектно-реляционная система управления базами данных компании Oracle. Официальный сайт http://www.oracle.com/ru/index.html

.        Свободная реляционная система управления базами данных. Описание на официальном сайте http://www.mysql.com/

.        Казаков В.Г., Федосин С.А. Выбор оптимального пути восстановления в системах резервного копирования - СПб.: Питер, 2008. - 49 с.

.        Описание на официальном сайте http://backuppc.sourceforge.net

.        Групповой тест: программы для создания резервных копий. Журнал Computer Bild. №16.- 2008г

.        Документация по nginix: http://nginix.org/ru/docs/

.        Описание RAID-массивов http://itc.ua/articles/novye_urovni_raid_cifry_bukvy_i_to_chto_za_nimi_28408/

.        Описание на официальном сайте http://www.fluffy.co.uk/boxbackup

.        Василий Бабернов. Системы резервного копирования. Бином, 2009 г.

.        Сетевые архитектуры http://en.wikipedia.org/wiki/Network_architecture

.        Алгоритмы сжатия и компрессии http://en.wikipedia.org/wiki/Network_architecture

.        Алгоритмы и методы сжатия данных http://www.compression-pointers.ru/compress_116.html

.        В.С. Розанов, А.В. Рязанов. Учебное пособие "Безопасность жизнедеятельности". МИРЭА. 1998г.

.        Система нормативных документов в строительстве, строительные нормы и правила Российской Федерации, естественное и искусственное освещение, СНиП 23-05-95, Министерство строительства Российской Федерации.

.        ГОСТ 12.1.005-88. ССБТ. Воздух рабочей зоны. Общие санитарно - гигиенические требования. М.: Изд-во стандартов, 1990

.        Э.Б. Самгин Освещение рабочих мест, текст лекций (методические указания), Москва, Министерство высшего и среднего специального образования РСФСР Московский институт радиотехники, электроники и автоматики, 1999 год.

Похожие работы на - Подсистема автоматического резервирования данных пользователей и их восстановление после инцидентов в ИУС СН

 

Не нашли материал для своей работы?
Поможем написать уникальную работу
Без плагиата!
Без нейросетей!