Построение и анализ организационной структуры предприятия
Содержание
1. Характеристика предприятия
.1 Номенклатура выпускаемой
продукции
.2.Организационная структура
управления (схема)
.3 Финансовое состояние предприятия
.4 Виды стимулирования
. Анализ внутренней среды
предприятия
. Анализ внешней среды предприятия
. Построение и анализ
организационной структуры предприятия
. Проектирование организации труд
структурного подразделения (отдела)
. Проектирование двух работников
предприятия
. Должностные инструкции
. Анализ запроектированных работ и
их оценка
. Заключение
1. Характеристика предприятия
.1 Номенклатура выпускаемой продукции
Пассажирское автотранспортное предприятие
является организацией предоставляющей услуги а так же осуществляющей работы,
модернизации для того что бы эти услуги оказывать. Осуществляет перевозки
автомобильным транспортом и их организацию, а также специальные, заказные,
пригородные, междугородные и межобластные пассажирские автотранспортные
перевозки, и хранение, техническое обслуживание (ТО) и ремонт подвижного
состава.
Наше пассажирское автотранспортное предприятие №
1 образовано 1957г. Если сравнить то, с чего мы начинали и что имеем сейчас,
будет поразительный контраст. Так, в 1957 году у нас было всего 38 автобусов
марки ПАЗ-651 и ЗИЛ -155 которые обслуживали шесть маршрутов общей
протяженностью 101 км. В настоящее время на 33 маршрутах общей протяженностью
2040 километров перевозят горожан. 168 автобусов одиннадцати марок, в том числе
комфортабельные автобусы «Икарус» - 180,280,255. За прошедшее время резко
изменились производственные фонды, общая стоимость которых составляет 3915
тыс.руб./ в то время это была большая сумма/. С 1969 года по настоящее время
т.е. за 5 лет построен автобусный комплекс с хорошей производственной базой, с
теплой стоянкой на 100 мест, заложен фундамент и возводятся стены второй теплой
автостоянки, заасфальтирована и озеленена территория.
В 2002 году введен в эксплуатацию пост
диагностики для диагностики транспортных средств по тормозным системам,
рулевому управлению, световым приборам и диагностики выхлопных газов
транспортных средств. В области, кроме нашего предприятия, такой пост
диагностики имеют только 2 автотранспортных предприятия. В топливный цех
приобретен современный электронный стенд для проверки и регулировки приборов
топливной системы дизельных двигателей.
В 2011 году мы первые в городе и среди
государственных автотранспортных предприятий области внедрили навигационную
систему «ГЛОНАСС», что позволило координировать работу транспорта и
контролировать эксплуатационные показатели. В перспективе на предприятии
планируется создать единый городской диспетчерский пункт для контроля за
работой всего пассажирского транспорта в городе.
.2 Организационная структура управления
мотивация
персонал труд организационный
.3 Финансовое состояние предприятия
|
Един
|
2012
|
2013
|
%
вып
|
%
к
|
Отклонение
|
|
Показатели
|
измер
|
факт
|
план
|
факт
|
плана
|
2012
|
+,-
к плану
|
|
I.ТЕХНИКО-ЭКОНОМИЧЕСКИЕ
ПОКАЗАТЕЛИ
|
|
|
|
|
|
|
|
|
1.
Среднеспис. кол-во автоб
|
|
|
|
|
|
|
|
|
Автобусы
маршрутные
|
Един
|
88
|
86
|
91
|
105,2
|
103,0
|
4,5
|
|
в
т.ч. город
|
|
34
|
33
|
35
|
105,8
|
104,2
|
1,9
|
|
пригород
|
|
38
|
37
|
40
|
107,0
|
103,3
|
2,6
|
|
межгород
|
|
16
|
16
|
16
|
100,0
|
100,0
|
0,0
|
|
2.КТГ
|
|
|
|
|
|
|
|
|
Автобусы
маршрутные
|
|
0,85
|
0,76
|
0,76
|
100,4
|
89,2
|
0,0
|
|
в
т.ч. город
|
|
0,84
|
0,64
|
0,75
|
117,5
|
89,3
|
0,1
|
|
пригород
|
|
0,87
|
0,82
|
0,74
|
90,3
|
85,0
|
-0,1
|
|
межгород
|
|
0,86
|
0,88
|
0,85
|
97,4
|
99,5
|
0,0
|
|
3.
КИП
|
|
|
|
|
|
|
|
|
Автобусы
маршрутные
|
|
0,756
|
0,759
|
0,741
|
97,7
|
98,1
|
0,0
|
|
в
т.ч. город
|
|
0,732
|
0,636
|
0,722
|
113,5
|
98,6
|
0,1
|
|
пригород
|
|
0,751
|
0,818
|
0,721
|
88,2
|
96,1
|
-0,1
|
|
межгород
|
|
0,816
|
0,875
|
0,831
|
95,0
|
101,9
|
0,0
|
|
4.Режим
работы
|
|
|
|
|
|
|
|
|
Автобусы
маршрутные
|
|
10,0
|
10,0
|
9,9
|
99,4
|
98,8
|
-0,1
|
|
в
т.ч. город
|
час
|
9,6
|
11,8
|
9,6
|
81,4
|
100,1
|
-2,2
|
|
пригород
|
|
11,1
|
10,1
|
11,1
|
109,9
|
99,9
|
1,0
|
|
межгород
|
|
8,5
|
7,0
|
8,0
|
113,8
|
93,8
|
1,0
|
|
5.
Среднесуточный пробег
|
|
|
|
|
|
|
|
|
Автобусы
маршрутные
|
тыс
|
276,4
|
280,4
|
276,1
|
98,4
|
99,9
|
-4,4
|
|
в
т.ч. город
|
км
|
197,1
|
244,1
|
198,4
|
81,3
|
100,7
|
-45,7
|
|
пригород
|
|
296,1
|
275,9
|
301,6
|
109,3
|
101,9
|
25,7
|
|
межгород
|
|
382,2
|
344,7
|
368,4
|
106,9
|
96,4
|
23,8
|
|
6.
Коэфф. Использ.пробега
|
|
|
|
|
|
|
|
|
Автобусы
маршрутные
|
|
0,94
|
0,95
|
0,94
|
98,9
|
99,9
|
0,0
|
|
в
т.ч. город
|
|
0,93
|
0,94
|
0,93
|
99,3
|
100,1
|
0,0
|
|
пригород
|
|
0,93
|
0,94
|
0,93
|
98,2
|
99,7
|
0,0
|
|
межгород
|
|
0,98
|
0,98
|
0,98
|
99,6
|
100,1
|
0,0
|
|
7.Средняя
вместимость
|
|
|
|
|
|
|
|
|
Автобусы
маршрутные
|
мест
|
32,46
|
32,59
|
32,92
|
101,0
|
101,4
|
0,3
|
|
в
т.ч. город
|
|
28,25
|
28,36
|
29,50
|
104,0
|
104,4
|
1,1
|
|
пригород
|
|
30,81
|
30,84
|
30,90
|
100,2
|
100,3
|
0,1
|
|
межгород
|
|
45,25
|
45,38
|
45,38
|
100,0
|
100,3
|
0,0
|
|
|
Един
|
2012
|
2013
|
|
%
вып
|
%
к
|
Отклонение
|
|
Показатели
|
измер
|
факт
|
план
|
факт
|
плана
|
2012
|
+,-
к плану
|
|
8
Общая вместимость
|
|
|
|
|
|
|
|
мест
|
2851,4
|
2803,0
|
2979,1
|
106,3
|
104,5
|
176,1
|
|
в
т.ч. город
|
|
946,3
|
935,9
|
1029,9
|
110,0
|
108,8
|
94,0
|
|
пригород
|
|
1181,1
|
1141,1
|
1223,2
|
107,2
|
103,6
|
82,1
|
|
межгород
|
|
724,0
|
726,0
|
726,0
|
100,0
|
100,3
|
0,0
|
|
8.Коэфф.
Использ.вместим.
|
|
|
|
|
|
|
|
|
Автобусы
маршрутные
|
|
0,674
|
0,684
|
0,595
|
87,0
|
88,3
|
-0,1
|
|
в
т.ч. город
|
|
0,694
|
0,718
|
0,677
|
94,3
|
97,6
|
0,0
|
|
пригород
|
|
0,716
|
0,725
|
0,554
|
76,5
|
77,4
|
-0,2
|
|
межгород
|
|
0,524
|
0,533
|
0,513
|
96,3
|
98,0
|
0,0
|
|
9.Среднее
раст.перевозки
|
|
|
|
|
|
|
|
|
Автобусы
маршрутные
|
км
|
15,6
|
15,0
|
14,7
|
98,6
|
94,5
|
-0,2
|
|
в
т.ч. город
|
|
6,0
|
6,0
|
6,0
|
100,5
|
100,5
|
0,0
|
|
пригород
|
|
21,1
|
21,1
|
21,0
|
99,3
|
99,3
|
-0,1
|
|
межгород
|
|
93,4
|
90,0
|
97,1
|
107,9
|
104,0
|
7,1
|
|
10.Выработка:
|
|
|
|
|
|
|
|
|
в
пассажирокилометрах
|
|
|
|
|
|
|
|
|
Автобусы
маршрутные
|
пкм
|
48593
|
50604
|
41850
|
82,7
|
86,1
|
-8754,0
|
|
в
т.ч. город
|
|
34204
|
38311
|
33113
|
86,4
|
96,8
|
-5198,2
|
|
пригород
|
|
54134
|
56287
|
40769
|
72,4
|
75,3
|
-15518,4
|
|
межгород
|
|
58358
|
57518
|
56066
|
97,5
|
96,1
|
-1452,4
|
|
в
пассажирах
|
|
|
|
|
|
|
|
|
Автобусы
маршрутные
|
чел
|
3114
|
3384
|
2838
|
83,9
|
91,2
|
-545,6
|
|
в
т.ч. город
|
|
5702
|
6386
|
5493
|
86,0
|
96,3
|
-893,2
|
|
пригород
|
|
2566
|
2668
|
1945
|
72,9
|
75,8
|
-722,7
|
|
межгород
|
|
625
|
639
|
577
|
90,3
|
92,4
|
-61,7
|
|
11.
Перевезено пассажиров
|
тыс.
|
|
|
|
|
|
|
|
Автобусы
маршрутные
|
чел
|
8877,8
|
9485,0
|
8455,6
|
89,1
|
95,2
|
-1029,4
|
|
в
т.ч. город
|
|
5395,1
|
5977,0
|
5657,4
|
94,7
|
104,9
|
-319,6
|
|
пригород
|
|
3030,2
|
3044,0
|
2379,0
|
78,2
|
78,5
|
-665,0
|
|
межгород
|
|
452,5
|
464,0
|
419,2
|
90,3
|
92,6
|
-44,8
|
|
в
т.ч. платных пассажиров
|
|
|
|
|
|
|
|
|
Автобусы
маршрутные
|
|
5920,1
|
6801
|
6340,1
|
93,2
|
107,1
|
-460,9
|
|
в
т.ч. город
|
|
3183,1
|
4005,0
|
4018,2
|
100,3
|
126,2
|
13,2
|
|
пригород
|
|
2346,2
|
2395,0
|
1966,2
|
82,1
|
83,8
|
-428,8
|
|
межгород
|
|
390,8
|
401,0
|
355,7
|
88,7
|
91,0
|
-45,3
|
|
12.
Выполнено п/км
|
|
|
|
|
|
|
|
|
Автобусы
маршрутные
|
тыс.
|
138556,0
|
141844,0
|
124676,7
|
87,9
|
90,0
|
-17167,3
|
|
в
т.ч. город
|
пкм
|
32366,0
|
35855,0
|
34102,3
|
95,1
|
105,4
|
-1752,7
|
|
пригород
|
|
63936,0
|
64229,0
|
49868,9
|
77,6
|
78,0
|
-14360,1
|
|
межгород
|
|
42254,0
|
41760,0
|
40705,5
|
97,5
|
96,3
|
-1054,5
|
|
|
Един
|
2012
|
2013
|
|
%
вып
|
%
к
|
Отклонение
|
|
Показатели
|
измер
|
факт
|
план
|
факт
|
плана
|
2012
|
+,-
к плану
|
|
12.
Возможные п/км
|
|
|
|
|
|
|
|
|
Автобусы
маршрутные
|
тыс.
|
205597,0
|
207390,4
|
209569,7
|
101,1
|
101,9
|
|
в
т.ч. город
|
пкм
|
46651,6
|
49928,3
|
50342,6
|
100,8
|
107,9
|
414,3
|
|
пригород
|
|
89291,5
|
88647,7
|
89959,7
|
101,5
|
100,7
|
1311,9
|
|
межгород
|
|
80708,2
|
78415,5
|
79336,6
|
101,2
|
98,3
|
921,1
|
|
13.Рейсы,
всего
|
|
|
|
|
|
|
|
|
Автобусы
маршрутные
|
Един
|
263272
|
274855
|
269169
|
97,9
|
102,2
|
-5686,0
|
|
в
т.ч. город
|
|
128067
|
134961
|
130751
|
96,9
|
102,1
|
-4210,0
|
|
пригород
|
|
121770
|
126361
|
124899
|
98,8
|
102,6
|
-1462,0
|
|
межгород
|
|
13435
|
13533
|
13519
|
99,9
|
100,6
|
-14,0
|
|
14.Машино-дни
в хозяйстве
|
|
|
|
|
|
|
|
|
Автобусы
маршрутные
|
дни
|
32147
|
31390
|
33033
|
105,2
|
102,8
|
1643,0
|
|
в
т.ч. город
|
|
12260
|
12045
|
12741
|
105,8
|
103,9
|
696,0
|
|
пригород
|
|
14031
|
13505
|
14452
|
107,0
|
103,0
|
947,0
|
|
межгород
|
|
5856
|
5840
|
5840
|
100,0
|
99,7
|
0,0
|
|
15.Машино-дни
в работе
|
|
|
|
|
|
|
|
|
Автобусы
маршрутные
|
дни
|
24288
|
23819
|
24477
|
102,8
|
100,8
|
658,0
|
|
в
т.ч. город
|
|
8979
|
7665
|
9204
|
120,1
|
102,5
|
1539,0
|
|
пригород
|
|
10531
|
11044
|
10419
|
94,3
|
98,9
|
-625,0
|
|
межгород
|
|
4778
|
5110
|
4854
|
95,0
|
101,6
|
-256,0
|
|
16.Машино-дни
в ремонте
|
|
|
|
|
|
|
|
|
Автобусы
маршрутные
|
|
4684
|
|
7861
|
|
167,8
|
|
|
в
т.ч. город
|
дни
|
1995
|
|
3214
|
|
161,1
|
|
|
пригород
|
|
1848
|
|
3782
|
|
204,7
|
|
|
межгород
|
|
841
|
|
865
|
|
102,9
|
|
|
17.М-дни
в простое в испр.сост.
|
|
|
|
|
|
|
|
|
Автобусы
маршрутные
|
|
3175
|
|
695
|
|
21,9
|
695,0
|
|
в
т.ч. город
|
дни
|
1286
|
|
323
|
|
25,1
|
323,0
|
|
пригород
|
|
1652
|
|
251
|
|
15,2
|
251,0
|
|
межгород
|
|
237
|
|
121
|
|
51,1
|
121,0
|
|
18.Выполнено
м/часов
|
|
|
|
|
|
|
|
|
Автобусы
маршрутные
|
тыс.
|
244,0
|
238,0
|
243,0
|
102,1
|
99,6
|
5,0
|
|
в
т.ч. город
|
м/ч
|
86,5
|
90,8
|
88,8
|
97,8
|
102,7
|
-2,0
|
|
пригород
|
|
117,0
|
111,5
|
115,6
|
103,7
|
98,8
|
4,1
|
|
межгород
|
|
40,5
|
35,7
|
38,6
|
108,1
|
95,3
|
2,9
|
|
в
т.ч. город ЛАЗ
|
|
0,0
|
0,0
|
0,0
|
0
|
|
0,0
|
|
ЛИАЗ
и НЕФАЗ
|
|
39,8
|
44,9
|
39,9
|
88,9
|
|
-5,0
|
|
ПАЗ
|
|
44,8
|
37,9
|
35,0
|
92,3
|
|
-2,9
|
|
Прочие
|
|
1,9
|
8,0
|
13,9
|
173,8
|
|
5,9
|
|
в
т.ч. пригород ЛАЗ
|
|
0,0
|
0,0
|
0,0
|
0
|
|
0,0
|
|
ЛИАЗ
и НЕФАЗ
|
|
68,0
|
69,5
|
67,7
|
97,4
|
|
-1,8
|
|
ПАЗ
|
|
43,2
|
36,9
|
42,1
|
114,1
|
|
5,2
|
|
Прочие
|
|
5,8
|
5,1
|
5,8
|
113,7
|
|
0,7
|
|
в
т.ч. межгород ЛАЗ
|
|
0,0
|
0,0
|
0,0
|
0
|
|
0,0
|
|
ЛИАЗ
и НЕФАЗ
|
|
40,5
|
35,7
|
38,6
|
108,1
|
|
2,9
|
|
ПАЗ
|
|
0,0
|
0,0
|
0,0
|
0
|
0,0
|
|
Прочие
|
|
0,0
|
0,0
|
0,0
|
0
|
|
0,0
|
|
19.
Общий пробег
|
|
|
|
|
|
|
|
|
Автобусы
маршрутные
|
тыс.
|
6713,7
|
6679,5
|
6756,9
|
101,2
|
100,6
|
77,4
|
|
в
т.ч. город
|
км
|
1769,6
|
1871,1
|
1826,4
|
97,6
|
103,2
|
-44,7
|
|
пригород
|
|
3118,1
|
3047,1
|
3142,1
|
103,1
|
100,8
|
95,0
|
|
межгород
|
|
1826,0
|
1761,3
|
1788,4
|
101,5
|
97,9
|
27,1
|
|
в
т.ч. город ЛАЗ
|
|
0,0
|
0,0
|
0,0
|
0
|
|
0,0
|
|
ЛИАЗ
и НЕФАЗ
|
|
831,9
|
902,3
|
877,4
|
97,2
|
|
-24,9
|
|
ПАЗ
|
|
897,0
|
802,0
|
649,9
|
81,0
|
|
-152,1
|
|
Прочие
|
|
40,7
|
166,8
|
299,1
|
179,3
|
|
132,3
|
|
в
т.ч. пригород ЛАЗ
|
|
0,0
|
0,0
|
0,0
|
0
|
|
0,0
|
|
ЛИАЗ
и НЕФАЗ
|
|
1921,3
|
1981,3
|
1942,9
|
98,1
|
|
-38,4
|
|
ПАЗ
|
|
1036,8
|
929,4
|
1014,8
|
109,2
|
|
85,4
|
|
Прочие
|
|
160,0
|
136,4
|
184,4
|
135,2
|
|
48,0
|
|
в
т.ч. межгород ЛАЗ
|
|
0,0
|
0,0
|
0,0
|
0
|
|
0,0
|
|
ЛИАЗ
и НЕФАЗ
|
|
1826,0
|
1761,3
|
1788,4
|
101,5
|
|
27,1
|
|
ПАЗ
|
|
0,0
|
0,0
|
0,0
|
0
|
|
0,0
|
|
Прочие
|
|
0,0
|
0,0
|
0,0
|
0
|
|
0,0
|
|
|
Един
|
2012
|
2013
|
|
%
вып
|
%
к
|
Отклонение
|
|
Показатели
|
измер
|
факт
|
план
|
факт
|
плана
|
2012
|
+,-
к плану
|
|
20.Пробег
с пассажирами
|
|
|
|
|
|
|
|
|
Автобусы
маршрутные
|
|
6333,2
|
6363
|
6366,3
|
100,1
|
100,5
|
3,3
|
|
в
т.ч. город
|
тыс.
|
1651,6
|
1760,5
|
1706,8
|
96,9
|
103,3
|
-53,7
|
|
пригород
|
км
|
2898,1
|
2874,4
|
2911,1
|
101,3
|
100,4
|
36,7
|
|
межгород
|
|
1783,5
|
1728,1
|
1748,4
|
101,2
|
98,0
|
20,3
|
|
21.
Автоместодни в хоз-ве
|
|
|
|
|
|
|
|
|
Автобусы
маршрутные
|
тыс.
|
1043,6
|
1023,1
|
1087,4
|
106,3
|
104,2
|
64,3
|
|
в
т.ч. город
|
а-м-дн
|
346,3
|
341,6
|
375,8
|
110,0
|
108,5
|
34,2
|
|
пригород
|
|
432,3
|
416,5
|
446,6
|
107,2
|
103,3
|
30,1
|
|
межгород
|
|
265,0
|
265,0
|
265,0
|
100,0
|
100,0
|
0,0
|
|
|
|
|
|
|
|
|
|
|
II.ФИНАНСОВЫЕ
ПОКАЗАТЕЛИ
|
|
|
|
|
|
|
|
|
|
|
|
|
|
|
|
|
|
1.
Доходы
|
|
|
|
|
|
|
|
|
Автобусы
маршрутные
|
тыс
|
106181
|
117750
|
119666,1
|
101,6
|
112,7
|
1916,1
|
|
в
т.ч. город
|
руб
|
30503
|
34180
|
35255
|
103,1
|
115,6
|
1075,2
|
|
пригород
|
|
38859
|
42800
|
43652
|
102,0
|
112,3
|
851,7
|
|
межгород
|
|
36819
|
40770
|
40759
|
100,0
|
110,7
|
-10,8
|
|
Прочие
|
|
2432
|
3090
|
5337,5
|
172,7
|
219,5
|
2247,5
|
|
2.Расходы
|
|
|
|
|
|
|
|
|
Автобусы
маршрутные
|
|
220446,3
|
246658,0
|
236901,0
|
96,0
|
107,5
|
-9757,0
|
|
в
т.ч. город
|
|
79689,0
|
89735,0
|
88562,7
|
98,7
|
111,1
|
-1172,3
|
|
пригород
|
|
96302,5
|
106959,0
|
102390,2
|
95,7
|
106,3
|
-4568,8
|
|
межгород
|
|
44454,8
|
49964,0
|
45948,1
|
103,4
|
-4015,9
|
|
Прочие
расходы, связ. с произв.
|
|
5249,2
|
4605,0
|
5588,0
|
|
|
|
|
3.Прибыль
(+), убытки (-)
|
|
|
|
|
|
|
|
|
Автобусы
маршрутные
|
|
-114265,8
|
-128908
|
-117234,9
|
90,9
|
102,6
|
11673,1
|
|
в
т.ч. город
|
|
-49186,5
|
-55555
|
-53307,5
|
96,0
|
108,4
|
2247,5
|
|
пригород
|
|
-57443,5
|
-64159
|
-58738,5
|
91,6
|
102,3
|
5420,5
|
|
межгород
|
|
-7635,8
|
-9194
|
-5188,9
|
56,4
|
68,0
|
4005,1
|
|
Прочие,
не связ. с произв.
|
|
10039,4
|
1306,0
|
2610,8
|
199,9
|
26,0
|
1304,8
|
|
Внереализационные
доходы
|
|
1001,8
|
700,0
|
2514,8
|
|
|
|
|
4.Дотация
|
|
102107,3
|
112485,0
|
109838,7
|
97,6
|
107,6
|
-2646,3
|
|
5.Финансовый
результат
|
|
-24013,4
|
-18544,0
|
-7742,7
|
41,8
|
32,2
|
10801,3
|
|
6.
Доходы на 1 м/час
|
|
|
|
|
|
|
|
|
Автобусы
маршрутные
|
руб
|
435,2
|
494,7
|
492,5
|
99,5
|
113,2
|
-2,3
|
|
в
т.ч. город
|
|
352,6
|
376,4
|
397,0
|
105,5
|
112,6
|
20,6
|
|
пригород
|
|
332,1
|
383,9
|
377,6
|
98,4
|
113,7
|
-6,2
|
|
межгород
|
|
909,1
|
1142,0
|
1055,9
|
92,5
|
116,2
|
-86,1
|
|
|
|
|
|
|
|
|
|
|
|
Един
|
2012
|
2013
|
|
%
вып
|
%
к
|
Отклонение
|
|
Показатели
|
измер
|
факт
|
план
|
факт
|
плана
|
2012
|
+,-
к плану
|
|
7.Доходы
на 1 рейс
|
|
|
|
|
|
|
|
|
Автобусы
маршрутные
|
|
403,31
|
428,41
|
444,58
|
103,8
|
110,2
|
16,2
|
|
в
т.ч. город
|
руб
|
238,18
|
253,26
|
269,64
|
106,5
|
113,2
|
16,4
|
|
пригород
|
|
319,12
|
338,71
|
349,50
|
103,2
|
109,5
|
10,8
|
|
межгород
|
|
2740,53
|
3012,64
|
3014,96
|
100,1
|
110,0
|
2,3
|
|
8.Доходы
на 1 пл.пассаж.
|
|
|
|
|
|
|
|
|
Автобусы
маршрутные
|
|
17,94
|
17,31
|
18,87
|
109,0
|
105,2
|
1,6
|
|
в
т.ч. город
|
|
9,58
|
8,53
|
8,77
|
102,8
|
91,6
|
0,2
|
|
пригород
|
руб
|
16,56
|
17,87
|
22,20
|
124,2
|
134,0
|
4,3
|
|
межгород
|
|
94,21
|
101,67
|
114,59
|
112,7
|
121,6
|
12,9
|
|
9.Расходы
на 1 рубль дох.
|
|
|
|
|
|
|
|
|
Автобусы
маршрутные
|
|
2,08
|
2,09
|
1,98
|
94,5
|
95,4
|
-0,1
|
|
в
т.ч. город
|
|
2,61
|
2,63
|
2,51
|
95,7
|
96,2
|
-0,1
|
|
пригород
|
|
2,48
|
2,50
|
2,35
|
93,9
|
94,6
|
-0,2
|
|
межгород
|
|
1,21
|
1,23
|
1,13
|
92,0
|
93,4
|
-0,1
|
|
10.Расходы
на 1 км пробега.
|
|
|
|
|
|
|
|
|
Автобусы
маршрутные
|
руб
|
32,84
|
36,93
|
35,06
|
94,9
|
106,8
|
-1,9
|
|
в
т.ч. город
|
|
45,03
|
47,96
|
48,49
|
101,1
|
107,7
|
0,5
|
|
пригород
|
|
30,88
|
35,10
|
32,59
|
92,8
|
105,5
|
-2,5
|
|
межгород
|
|
24,35
|
28,37
|
25,69
|
90,6
|
105,5
|
-2,7
|
|
11.Горючее
на 1 км пробега.
|
|
|
|
|
|
|
|
|
Автобусы
маршрутные
|
|
6,77
|
10,21
|
8,28
|
81,2
|
122,3
|
-1,9
|
|
в
т.ч. город
|
руб
|
7,42
|
11,59
|
10,02
|
86,4
|
135,0
|
-1,6
|
|
пригород
|
|
6,62
|
10,54
|
7,84
|
74,4
|
118,5
|
-2,7
|
|
межгород
|
|
6,40
|
8,15
|
7,28
|
89,3
|
113,7
|
-0,9
|
|
12.Смазочные
на 1 км пробега
|
|
|
|
|
|
|
|
Автобусы
маршрутные
|
|
0,09
|
0,31
|
0,20
|
65,7
|
233,5
|
-0,1
|
|
в
т.ч. город
|
|
0,15
|
0,35
|
0,28
|
79,5
|
180,5
|
-0,1
|
|
пригород
|
руб
|
0,08
|
0,32
|
0,18
|
55,4
|
228,5
|
-0,1
|
|
межгород
|
|
0,04
|
0,24
|
0,17
|
69,4
|
455,3
|
-0,1
|
|
13
Резина на 1 км пробега
|
|
|
|
|
|
|
|
|
Автобусы
маршрутные
|
|
0,32
|
0,39
|
0,42
|
107,0
|
129,2
|
0,0
|
|
в
т.ч. город
|
|
0,39
|
0,38
|
0,35
|
92,0
|
89,1
|
0,0
|
|
пригород
|
руб
|
0,32
|
0,39
|
0,35
|
90,0
|
109,9
|
0,0
|
|
межгород
|
|
0,26
|
0,40
|
0,60
|
151,0
|
231,9
|
0,2
|
|
14.
З/части на 1 км пробега
|
|
|
|
|
|
|
|
|
Автобусы
маршрутные
|
|
1,96
|
1,84
|
1,84
|
99,8
|
93,7
|
0,0
|
|
в
т.ч. город
|
руб
|
2,44
|
1,79
|
2,21
|
123,7
|
90,6
|
0,4
|
|
пригород
|
|
1,53
|
1,87
|
1,71
|
91,6
|
111,8
|
-0,2
|
|
межгород
|
|
2,24
|
1,85
|
1,68
|
90,6
|
75,2
|
-0,2
|
|
Окупаемость
|
%
|
|
|
|
|
|
|
|
|
|
|
|
|
|
|
|
|
Автобусы
маршрутные
|
|
48
|
48
|
51
|
105,8
|
104,9
|
2,8
|
|
в
т.ч. город
|
|
38
|
38
|
40
|
104,5
|
104,0
|
1,7
|
|
пригород
|
|
40
|
40
|
43
|
106,5
|
105,7
|
2,6
|
|
межгород
|
|
83
|
82
|
89
|
108,7
|
107,1
|
7,1
|
|
|
|
|
|
|
|
|
|
|
|
Един
|
2012
|
2013
|
|
%
вып
|
%
к
|
Отклонение
|
|
Показатели
|
измер
|
факт
|
план
|
факт
|
плана
|
2012
|
+,-
к плану
|
|
1.
Численность работающих
|
|
|
III.
ТРУД И ЗАРАБОТНАЯ ПЛАТА
|
|
|
|
|
|
Автобусы
маршрутные
|
чел
|
409
|
395
|
385
|
97,4
|
94,2
|
-10,2
|
|
в
т.ч. город
|
|
169
|
182
|
161
|
88,3
|
95,0
|
-21,3
|
|
пригород
|
|
184
|
162
|
178
|
109,8
|
96,7
|
15,9
|
|
межгород
|
|
55
|
51
|
46
|
90,7
|
83,7
|
-4,8
|
|
2.
ФОТ
|
|
|
|
|
|
|
|
|
Автобусы
маршрутные
|
тыс
|
89317,3
|
92743,0
|
92650,6
|
99,9
|
103,7
|
-92,4
|
|
в
т.ч. город
|
руб
|
37071,9
|
40539,0
|
39607,6
|
97,7
|
106,8
|
-931,4
|
|
пригород
|
|
39681,8
|
39223,0
|
41258,9
|
105,2
|
104,0
|
2035,9
|
|
межгород
|
|
12563,6
|
12981,0
|
11784,1
|
90,8
|
93,8
|
-1196,9
|
|
3.
ФОТ водителей
|
|
|
|
|
|
|
|
|
Автобусы
маршрутные
|
тыс
|
41635,6
|
48220,0
|
44898,2
|
93,1
|
107,8
|
-3321,8
|
|
в
т.ч. город
|
руб
|
18387,9
|
20500,0
|
20725,8
|
101,1
|
112,7
|
225,8
|
|
пригород
|
|
16316,0
|
19986,0
|
18279,5
|
91,5
|
112,0
|
-1706,5
|
|
межгород
|
|
6931,7
|
7734,0
|
5892,9
|
76,2
|
85,0
|
-1841,1
|
|
3.
Среднемесячная з/пл
|
|
|
|
|
|
|
|
|
Автобусы
маршрутные
|
|
18221
|
19566
|
20063
|
102,5
|
110,1
|
496,89
|
|
в
т.ч. город
|
руб
|
18262
|
18562
|
20543
|
110,7
|
112,5
|
1981,55
|
|
пригород
|
|
17964
|
20176
|
19325
|
95,8
|
107,6
|
-851,43
|
|
межгород
|
|
18950
|
21211
|
21233
|
100,1
|
112,0
|
21,83
|
|
24.З/плата
на 1 руб дохода
|
|
|
|
|
|
|
|
Автобусы
маршрутные
|
|
0,85
|
0,79
|
0,77
|
98,3
|
91,2
|
-0,01
|
|
в
т.ч. город
|
|
1,22
|
1,19
|
1,12
|
94,7
|
92,4
|
-0,06
|
|
пригород
|
|
1,02
|
0,92
|
0,95
|
103,1
|
92,6
|
0,03
|
|
межгород
|
|
0,36
|
0,32
|
0,29
|
90,8
|
79,7
|
-0,03
|
|
25.З/плата
на 1 м-час
|
|
|
|
|
|
|
|
|
Автобусы
маршрутные
|
|
369,30
|
389,68
|
381,28
|
97,8
|
103,2
|
-8,40
|
|
в
т.ч. город
|
руб
|
428,58
|
446,46
|
446,03
|
99,9
|
104,1
|
-0,43
|
|
пригород
|
|
339,16
|
351,78
|
356,91
|
101,5
|
105,2
|
5,14
|
|
межгород
|
|
329,75
|
363,61
|
305,29
|
84,0
|
92,6
|
-58,33
|
|
26.З/плата
водителя за 1 час работы
|
|
|
|
|
|
|
|
|
Автобусы
маршрутные
|
руб
|
170,64
|
202,61
|
184,77
|
91,2
|
108,3
|
-17,84
|
|
в
т.ч. город
|
|
212,58
|
225,77
|
233,40
|
103,4
|
109,8
|
7,63
|
|
пригород
|
|
139,45
|
179,25
|
158,13
|
88,2
|
113,4
|
-21,12
|
|
межгород
|
|
171,15
|
216,64
|
152,67
|
70,5
|
89,2
|
-63,97
|
|
27.
Численность водителей
|
|
|
|
|
|
|
|
|
Автобусы
маршрутные
|
|
141
|
161
|
139
|
86,1
|
98,0
|
-22
|
|
в
т.ч. город
|
чел
|
64
|
71
|
61
|
86,5
|
96,7
|
-10
|
|
пригород
|
|
56
|
65
|
59
|
90,8
|
106,3
|
-6
|
|
межгород
|
|
22
|
25
|
18
|
72,7
|
81,0
|
-7
|
|
Среднемесячная
з/пл водителей
|
|
|
|
|
|
|
|
|
Автобусы
маршрутные
|
|
24535
|
24959
|
26998
|
108,2
|
110,0
|
2040
|
|
в
т.ч. город
|
|
24131
|
24061
|
28122
|
116,9
|
116,5
|
4061
|
|
пригород
|
|
24498
|
25623
|
25819
|
100,8
|
105,4
|
195
|
|
межгород
|
|
25768
|
25780
|
27032
|
104,9
|
104,9
|
1252
|
|
28.
М-часы, отраб на линии одним водителем
|
|
|
|
|
|
|
|
|
Автобусы
маршрутные
|
м/ч
|
143,8
|
123,2
|
146,1
|
118,6
|
101,6
|
22,9
|
|
в
т.ч. город
|
|
113,5
|
106,6
|
120,5
|
113,1
|
106,1
|
13,9
|
|
пригород
|
|
175,7
|
142,9
|
163,3
|
114,2
|
92,9
|
20,3
|
|
межгород
|
|
150,6
|
119,0
|
177,1
|
148,8
|
117,6
|
58,1
|
1.4 Виды стимулирования
. Вознаграждение за общие результаты работы по
итогам за год выплачиваются работникам всех категорий, состоящим в штате
предприятия на 31 декабря текущего года. Вознаграждение выплачивается в полном
размере работникам, которые проработали весь календарный год, а также
работникам, не отработавшим календарный год по уважительным причинам:
в случае увольнения с работы, в связи с призывом
на службу в ВС РФ;
увольнения в связи с выходом на пенсию (по
старости, инвалидности);
рождением ребенка;
поступлением в учебное заведение.
Проработавшие календарный год и уволившиеся с
предприятия до момента выплаты вознаграждения, имеют право на его получение.
. Вознаграждение начисляется всем работникам,
пропорционально начисленной заработной плате.
В состав заработной платы включаются все выплаты
из фонда оплаты труда, за исключением:
∙ оплаты отпусков (очередных и учебных);
∙ пособий по временной нетрудоспособности
или по беременности и родам;
∙ оплата дополнительных выходных дней для
ухода за детьми-инвалидами и инвалидами
∙ с детства;
∙ разовые премии, выплаченные работникам к
праздничным дням, юбилейным датам, а также
∙ другие премии разового характера (за
реализацию поясных билетов, выполнение особо
∙ важного задания и др.)
∙ выплаты, полученные в виде
единовременной материальной помощи;
∙ компенсационные выплаты;
∙ выплаты, когда за работником сохранялся
средний заработок в соответствии с
законодательством Российской Федерации.
Размер вознаграждения определяется на один рубль
заработной платы работника за 11 месяцев с учетом установленного коэффициента.
. Работникам, допустившим производственные
упущения и нарушения трудовой, транспортной и финансовой дисциплины, сумма
вознаграждения уменьшается или не выплачивается полностью:
|
Нарушения
|
%
лишения
|
|
1.Прогул
|
100
|
|
2.Пьянка
на рабочем месте
|
100
|
|
3.Совершение
дорожно-транспортного происшествия по вине водителя
|
100
|
|
4.Наличие
приказов на лишение премии по актам КРС за 3 месяца и более за отчетный год
|
50
|
|
5.Наличие
жалоб от пассажиров
|
100
|
|
6.Невыполнение
плановых сменных заданий 3 месяца и долее
|
50
|
|
7.Невыполнение
плана по сбору доходов с начала года
|
100
|
. Решение о выплате вознаграждения за общие
результаты работы по итогам за год принимается, с учетом итогов
финансово-хозяйственной деятельности предприятия за текущий год, исходя из наличия
денежных средств, оформляется приказом по предприятию с учетом мнения
профсоюзного комитета.
Настоящее положение вводится в целях усиления
материальной заинтересованности рабочих в общих результатах работы предприятия,
в выполнении программы перевозок, повышения качества обслуживания пассажиров,
роста доходов и производительности труда. Выплаты носят стимулирующий характер
и выплачиваются работникам, не имеющим нарушений трудовой и финансовой
дисциплины при условии выполнения плана по сбору доходов по маршрутным
перевозкам и основных технико-экономических показаний за квартал.
Считать главными целями соревнования: коренное
повышение производительности труда и качества выполнения работы, рациональное
использование материалов, топлива; эффективное использование оборудования;
выполнения плана по количественным показателям; укрепления трудовой и
производственной дисциплины.
.В соревновании за звание «Лучшая бригада
водителей», «Лучший цех» участвуют коллективы бригад водителей и цехов
(участников) ремонтных мастерских. В индивидуальном соревновании по профессии
«Лучший кондуктор» участвуют все кондукторы предприятия.
.Показатели и условия премирования определяются
в соответствии с приложением № 1,2,3 настоящего Положения.
.Денежное вознаграждение устанавливается в
следующих размерах:
. 3.1.За звание «Лучшая бригада»-40000 рублей.
. 3.2.За звание «Лучший цех» -10000 рублей.
. 3.3.За звание «Лучший кондуктор» - пять
денежных вознаграждений по 3000рублей
.Бригадирам, коллективов «Лучшая бригада»,
«Лучший цех» устанавливается денежное вознаграждение в размере 2000рублей.
.Периодичность премирования - ежеквартальная.
.Источником выплаты денежных вознаграждений
являются собственные средства предприятия, полученные за счет дополнительных
доходов.
.Итоги соревнования подводятся на совместном
заседании профсоюзного комитета предприятия и администрации.
.Решение о выплате вознаграждения по итогам за
квартал принимается, с учетом итогов финансово-хозяйственной деятельности
предприятия за квартал, исходя из наличия денежных средств, оформляется
приказом по предприятию с учетом мнения профсоюзного комитета.
2. Анализ внутренней среды предприятия
. Информация о внутренней среде фирмы необходима
менеджеру, чтобы определить внутренние возможности, потенциал, на которые фирма
может рассчитывать в конкурентной борьбе для достижения поставленных целей.
. Анализ внутренней среды позволяет также лучше
уяснить цели и задачи организации.
. Указывает на то, что помимо производства
продукции, оказания услуг организация обеспечивает возможность существования
своим работникам, создает определенные социальные условия для их
жизнедеятельности.
Элементы внутренней среды фирмы (направления
анализа):
производство: объем, структура, темпы
производства; номенклатура продукции предприятия; обеспеченность сырьем и
материалами, уровень запасов, скорость их использования, система контроля
запасов; наличный парк оборудования и степень его использования, резервные
мощности, техническая эффективность мощностей; местонахождение производства и
наличие инфраструктуры; экология производства; контроль качества, издержки и
качество технологий; патенты, торговые марки и т. п.;
персонал: структура, потенциал, квалификация,
количественный состав работников, производительность труда, текучесть кадров,
стоимость рабочей силы, интересы и потребности работников;
организация управления: организационная
структура, система управления; уровень менеджмента, квалификация, способности и
интересы высшего руководства; фирменная культура; престиж и имидж фирмы;
организация системы коммуникаций;
маркетинг: товары, произведенные фирмой, доля на
рынке; возможность собирать необходимую информацию о рынках; каналы
распределения и сбыта; маркетинговый бюджет и его исполнение; маркетинговые
планы и программы; нововведения; имидж, репутация и качество товаров;
стимулирование сбыта, реклама, ценообразование;
финансы и учет: финансовая устойчивость и
платежеспособность; прибыльность и рентабельность (по товарам, регионам,
каналам сбыта, посредникам); собственные и заемные средства и их соотношение;
эффективная система учета, в том числе учета издержек, формирования бюджета,
планирования прибыли.
3. Анализ внешней среды предприятия
Среда организации подразделяется:
Среда прямого воздействия - факторы, которые
непосредственно влияют на деятельность организации:
поставщики;
акционеры;
трудовые ресурсы;
законы;
учреждения государственного регулирования;
профсоюзы;
потребители;
конкуренты.
Среда косвенного воздействия - факторы, которые
могут не оказывать прямого немедленного воздействия на организацию, но
сказываются на ее функционировании:
состояние экономики;
научно-технический прогресс;
социально-культурные и политические изменения;
влияние групповых интересов;
существенные для организации события в других
странах.
Основные характеристики:
взаимосвязанность факторов внешней среды -
уровень силы, с которой изменение одного фактора воздействует на другие
факторы. Изменение какого-либо фактора окружения может обусловливать изменение
других;
сложность внешней среды - число факторов, на
которые организация обязана реагировать, а также уровень вариативности каждого
фактора;
подвижность среды - скорость, с которой
происходят изменения в окружении организации. Окружение современных организаций
изменяется с нарастающей скоростью. Подвижность внешнего окружения может быть
выше для одних подразделений организации и ниже для других. В высокоподвижной
среде организация или подразделение должны опираться на более разнообразную
информацию, чтобы принимать эффективные решения;
неопределенность внешней среды - соотношение
между количеством информации о среде, которой располагает организация, и
уверенностью в точности этой информации. Чем неопределеннее внешнее окружение,
тем труднее принимать эффективные решения.
Задачи организации по отношению к внешней среде:
. Менеджерам необходимо учитывать действие
факторов, находящихся вне организаций, поскольку организация как открытая
система зависит от внешнего мира в отношении поставок ресурсов, энергии,
кадров, потребителей.
. Менеджер должен уметь выявлять существенные
факторы в окружении, которые повлияют на его организацию, подбирать методы и
способы реагирования на внешние воздействия.
. Организации вынуждены приспосабливаться к
среде, чтобы выжить и сохранить эффективность.
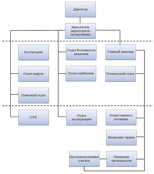
4. Построение и анализ организационной структуры
предприятия
Как видно из пункта 1.2 для выбранного
предприятия для курсового проекта присуща линейная структура управления
организацией. Опишем несколько особенностей данной схемы управления.
Особенности линейной структуры:
. Линейная структура (рис. 4.1) образуется в
результате построения аппарата управления только из взаимоподчиненных органов в
виде иерархической лестницы.
Рис. 4.1. Линейная структура
. Во главе каждого подразделения находится
руководитель, наделенный всеми полномочиями и осуществляющий единоличное
руководство подчиненными ему работниками, сосредоточивающий в своих руках все
функции управления. Сам руководитель находится в непосредственном подчинении
руководителя высшего уровня.
. В линейной структуре разделение системы
управления на составляющие части осуществляется по производственному признаку с
учетом степени концентрации производства, технологических особенностей, широты
номенклатуры продукции и др.
. При таком построении в наибольшей степени
соблюдается принцип единоначалия: одно лицо сосредоточивает в своих руках
управление всей совокупностью операций, подчиненные выполняют распоряжения
только одного руководителя. Вышестоящий орган управления не имеет права
отдавать распоряжения каким-либо исполнителям, минуя их непосредственного
руководителя.
. Структура используется мелкими и средними
фирмами, осуществляющими несложное производство, при отсутствии широких
кооперационных связей между предприятиями.
Преимущества линейной структуры:
единство и четкость распорядительства;
согласованность действий исполнителей;
четкая система взаимных связей между
руководителем и подчиненным;
быстрота реакции в ответ на прямые указания;
получение исполнителями увязанных между собой
распоряжений и заданий, обеспеченных ресурсами;
личная ответственность руководителя за конечные
результаты деятельности своего подразделения.
Недостатки линейной структуры:
высокие требования к руководителю, который
должен иметь обширные разносторонние знания и опыт по всем функциям управления
и сферам деятельности, осуществляемым подчиненными, что ограничивает
возможности руководителя по эффективному управлению;
перегрузка менеджеров высшего уровня, огромное
количество информации, поток бумаг, множественность контактов с подчиненными и
руководителями;
тенденция к волоките при решении вопросов,
касающихся нескольких подразделений;
отсутствие звеньев по планированию и подготовке
управленческих решений.
5. Проектирование организации труд структурного
подразделения (отдела)
Функции управления - это особый вид
управленческой деятельности, продукт процесса разделения и специализации труда
в сфере управления, представляющий часть процесса управления, выделенный по
признаку общности предмета управления (качество, охрана труда, зарплата, научно
- технический прогресс) и производственных ресурсов (трудовые, материальные,
технические, финансовые).
Комплекс задач - это совокупность задач,
относящихся к конкретной функции, выделяемая по признаку основных функций
управления: планирование, нормирование, учет, контроль, анализ, регулирование.
Комплекс задач, как правило, реализуется небольшим функциональным
подразделением: бюро, отделом, группой.
Задача управления - совокупность организационно
взаимосвязанных операций переработки информации, осуществляемых персоналом с
помощью технических средств. Результатом выполнения задачи является принятие
управленческого решения, например, расчет потребности в персонале на год по
предприятию.
Метод расчета численности персонала
подразделения, основанный на использовании данных о времени трудового процесса.
Данные о времени процесса дают возможность
рассчитать численность работников (сдельщиков или повременщиков), количество
которых определяется непосредственно трудоемкостью процесса.
Разновидностью данного метода является подход
для определения численности административно-управленческого персонала с
использованием формулы Розенкранца, имеющей вид при расчете необходимой
численности существующего подразделения:
где Ч-численность административно-управленческого
персонала определенной профессии, специальности, подразделения и т.д.;
n- количество
видов организационно-управленческих работ-функций и задач, определяющих
загрузку данной категории специалистов;
mi- среднее
количество определенных действий- операций(расчетов, обработки заказов,
переговоров и т.п)в рамках i-го организационно-управленческого
вида работ за установленный промежуток времени (может достигать 500-3000
действий-операций в месяц);
ti-время,
необходимое для выполнения единицы m в рамках i-го вида
работ(часах);
ti
определяется по нормативам трудоемкости управления или руководителем
структурного подразделения по формуле, при этом исходят из принятой технологии
решения задач:
ti=1/6*(t
min + 4 t cp + t max),
где t min, t cp, t max -
соответственно минимальное, среднее и максимальное значения затрат труда на
решение m-задачи;
Т- рабочее время специалиста
согласно трудовому договору (контракту) за соответствующий промежуток
календарного времени, принятый в расчетах;
tp- время,
выделенное на различные работы, не учтенные в плановых расчетах, определяется
3-5 % фонда рабочего времени, часах;
Кнрв- коэффициент необходимого
распределения времени:
Кнрв = Кдр*Ко*Кп,
где Кдр- коэффициент, учитывающий
затраты на дополнительные работы, заранее не учтенные во времени, необходимом
для определенного процесса(), находится в пределах 1,2<Кдр<1,4;
Ко- коэффициент перерасчета явочной
численности в списочную: учитывает вероятное отсутствие персонала на рабочих
местах в течение планового промежутка времени из-за болезни, очередного или
дополнительного отпуска, отпуска по учебе, прочих уважительных причин;
определяется исходя из баланса полезного фонда времени одного работника для
планового календарного промежутка времени, равен отношению числа фактических
рабочих дней к общему числу календарных рабочих дней: принимаем
Кп=24:22=1,1(при среднемесячном полезном фонде рабочего времени одного
работника равном 7,69*22=169,2 часа(7,69-средняя продолжительность рабочего
дня,22-усредненное количество рабочих дней в месяц);
Кфрв- коэффициент фактического
распределения времени, определяется отношением общего фонда рабочего времени
подразделения(отдела) ко времени, рассчитанному как ():
Кфрв=
Исходные данные для расчета
необходимой численности административно- управленческого персонала
существующего подразделения( пример)
|
Организационно-
управленческие виды работ(функции)
|
Кол
-во действий по выполнению вида работ (задачи)
|
Время,
необходимое на выполнение действия, чел/час
|
|
1.
Прием и контроль первичной документации и их работа 2. Учет основных средств,
товарно-материальных ценностей, затрат на производство и реализацию продукции
3. Начисление и перечисление платежей в бюджет 4. Проведение инвентаризации
5. Документальная ревизия 6. Составление отчетных калькуляций себестоимости
продукции 7. Операция по приему, учету, выдаче и хранению денежных средств 8.
Выплата рабочим и служащим заработной платы и премий 9. Прочие
|
200
100 25 50 70 25 20 250
|
0,44
1,32 0,35 8 0,44 0,31 0,8 0,35
|
|
Месячный
фонд времени одного сотрудника согласно контракту, Т,ч Кдр Ко Кп
Время,выделенное на различные работы,не учтенные в плановых расчетах, ч(tp)
Нормативная численность отдела, Чфак, чел. Численность подразделения,
определения стохастическим методом, Ч,ч
|
|
169,2
1,3 1,12 1,1 0,03х169,2=5,076 5
|
Суммарное время выполнения
организационно-управлеческих работ
∑ m*t=
(200*0,44)+(100*1,32)+(25*0,35)+(0*8)+
(50*0,44)+(70*0,31)+(25*0,32)+(20*0,8)+(250*0,35)= 383,95
Коэффициент необходимого распределения времени
Кнрв=1,3*1,12*1,1=1,6
Коэффициент фактического распределения времени:
Кфрв=169,2*5/383,95=2,203
Необходимая численность подразделения по полной
формуле Розенкранца:
Ч=383,95/169,2*1,6+5,076/169,2*1,6/2,203=4
Рабочая группа-это официальный рабочий
коллектив, работа которого всецело направлена на выполнение производственной
задачи (разрешение проблем), повышение производительности труда;
характеризуется усиливающейся ( узкой) специализации работников, что позволяет
ему стать настоящим знатоком своего дела и создать условия для максимального
роста производительности труда. Работа каждого работника планируется
менеджером, стандартизуется и упрощается. В большинстве случаев каждый работник
получает инструкцию и указания в письменной форме. В них указывается количество
времени, за которое работник должен выполнить задачу. Характер на для
традиционной структуры управления.
Целевая группа (автономная рабочая группа) это
рабочий коллектив самоуправлением, его целью является максимально качественное
выполнение работы, лично удовлетворенность своим трудом, конкурентоспособность,
в результате коллективного труда. Характеризуется умениями и готовность каждого
работника выполнить широкий круг задач (в любой момент один работник может
заменить другого). Работнику предоставляется возможность более полно
использовать свой талант и способности.
Данная структура построения применима не только
к организации в целом, но и к любому, вплоть до мельчайшего, подразделению в
организации любого типа.
Инновационная команда-это неформальный тип
рабочего коллектива, в котором один член команды взаимодействует с другими и их
совместная работа способствует продвижению всей команды.
В команде выделяются основные дополнительные
роли. Названия и описание этих ролей никак не характеризует конкретные
должности людей в организации. Эффективность работы команды зависит от того,
насколько её членам признают и используют свои сильные стороны, компетентность
ценится наивысшим образом. Контроль в управлении поддерживается установлением
целей (обычно напряженных), средства достижения целей выбираются самими
исполнителями, присущая высокая степень свободы действиях всех членов. Риск и
вознаграждения делятся между участниками работы. Формальности в группе сводятся
до минимума.
6. Проектирование двух работников предприятия
Проектирование работ работников
подразделения(отдела).
Составление должностных инструкций
Проектирование работы - это определение ее
параметров или создание структуры ее рабочих элементов, обязанностей и задания
работника.
Процесс проектирования включает в себя:
· Анализ работы
· Описание ее содержания
· Требования к ней и ее окружения
3.1 Выбор способа и методики анализа работы (
описать наиболее приемлемые методики анализа рассматриваемых работ)
Для описания работы используются 3-и параметра:
. Масштаб работы
2. Сложность
. Отношения, в которые вступает ее
исполнитель с др. работниками.
Масштаб работы - это количество задач и
операций, которые работник должен выполнить
Сложность работы - это степень самостоятельности
в принятии решений и степень владения процессом; зависит от личных
характеристик исполнителя и делегируемых ему прав по осуществлению работы.
Масштаб и сложность определяют специализацию
работ:
- Узкоспециализированные работы - это
работы, которые имеют большой масштаб работы( несколько задач и операций),
низкую сложность работы
2- Широко специализированные работы- это
работы,которые имеют большой масштаб и высокую сложность
Оба параметра делают одну работу отличной от
другой в рамках одного подразделения (организации). Определить оба параметра
исследуемых вами работ, используя матрицу « Масштаб и сложность».
Существуют различные модели или подходы
проектирования работы.
1) Модель построения работы, модель расширения
масштаба работы.
Данная модель включает определение таких
элементов проектируемой работы, как предполагаемые для выполнения операции;
используемые методы, время и место работы; показатели выполнения работы и
взаимоотношение между человеком и машиной. В рамках рассматриваемой модели эти элементы
определяются на основе тейлоровской системы изучения движений и времени.
Определяются время на рабочую операцию и требуемые для ее выполнения действия.
Модель проектирования работы
В основу построения работы, таким
образом, кладутся специализация и эффективность выполнения работы. Высокий
уровень специализации дает возможность работнику быстро освоить операцию,
приводит к короткому рабочему циклу, создавая базу для его автоматизации. В
этом случае требуется низкоквалифицированная рабочая сила с невысоким уровнем
оплаты, упрощается найм персонала, сокращается потребность в наблюдении за
действиями работника. Сегодня многие специалисты считают, что такая модель
способствует созданию работ, непривлекательных для работника и утомляющих его.
Однако и по сей день эта модель широко используется в практике при создании
новых предприятий. Эта модель привлекает руководителей своей простотой,
универсальностью, дешевизной и легкой измеряемостью результатов работы. Но
главное в данной модели - это возможность широкого внедрения механизации и
автоматизации в работу вплоть до полной замены человека машиной-роботом.
Модель проектирования работы исходит
из того, что расширяется количество операций или задач, выполняемых работником.
Например, на сборке автомобиля
рабочему поручают устанавливать не только рессоры, но и амортизаторы. Работнику
в автомастерской поручают не только менять масло, но и делать необходимый для
системы смазки ремонт. Целью модели расширения масштаба работы является
разнообразие и повышение привлекательности работы путем добавления рабочих
функций. В проектировании работы модель исходит из ее деспециализации,
позволяющей установить положительную взаимосвязь между расширением масштаба
работы и удовлетворенностью работой. Расширение масштаба может приводить и к
другим положительным последствиям выполнения работы, таким как сокращение
утомляемости, увеличение периода обучения выполнению работы и т.д.
Несмотря на положительный эффект,
который обеспечивает использование данной модели, встречаются случаи
сопротивления этому подходу со стороны работников. Происходит это тогда, когда
работник рассматривает расширение своих рабочих функций как простое прибавление
к уже имеющимся у него дополнительным рутинным и утомительным задачам.
Встречаются недовольные тем, что снижается автоматизм, простота в работе.
Некоторые расширение масштаба работы рассматривают как покушение на их
«свободное» время, которое они предпочитают использовать для установления
дружеских отношений с коллегами. Поэтому внедрение этой модели требует большого
внимания и усилий руководства по предотвращению возможной негативной реакции со
стороны работников.
Современная практика использования
данной модели в проектировании работы рекомендует учитывать следующее. Важно
обращать больше внимания на скорость работы индивида, чем скорость машины.
Необходимо соблюдать баланс «польза - потери» в деспециализации работы.
Обучение работника новым функциям, навыкам и умениям повышает привлекательность
этой модели.
) Модель обогащения работы, ротации
работы
Методы обогащения работы очень
специфичны и зависят от конкретной работы, которая подвергается изменениям.
Однако можно выделить следующие ключевые элементы, составляющие суть данной
модели:
• установление отношений с потребителем;
• планирование индивидом своей
собственной работы;
• работник выступает собственником
процесса работы;
• работник получает информацию о
результатах работы (обратная связь);
• в работу включено изучение нового;
• работа заключает в себе элемент уникальности.
Установление отношений с тем, для
кого предназначается продукция работника, является наиболее важным моментом в
данной модели. Работник обычно больше интересуется реакцией своего начальника,
чем тех, кому он непосредственно передает свой продукт для дальнейшего
пользования. Так, например, ведет себя работница машбюро, если у нее нет
прямого контакта с заказчиком. Модель обогащения работы предполагает, что
работник должен находиться в прямом контакте со своим потребителем и
непосредственно с ним решать все возникающие проблемы.
Модель также предусматривает, что
работник должен иметь возможность планировать свою работу. Руководитель может
устанавливать крайние временные параметры и цели, но в их пределах работник
должен иметь право устанавливать свой график и свой темп работы самостоятельно.
Известна система гибкого рабочего дня, достаточно широко используемая в ряде
компаний, особенно в сфере конторской работы. Согласно этой системе, работник в
определенных пределах может сам устанавливать время прихода и ухода с работы в
зависимости от своих потребностей и желаний. Эта система вынуждает индивида
самого планировать работу. Появление персональных компьютеров и включение их в
сеть позволяет сегодня выполнять часть работы на дому, не нарушая общего рабочего
ритма.
Прямое и возможно быстрое
информирование индивида о результатах его работы является обязательным в
использовании модели обогащения работы. Отчеты о результатах работы должны
поступать на стол исполнителя, а не только на стол его начальника. Работнику
необходимо дать возможность самому проверять работу так, чтобы вовремя внести в
нее коррективы. Прямая коммуникация с другими сотрудниками повышает
эффективность обратной связи, делая ее более точной и своевременной. Как
элемент обогащения работы создает у человека ощущение роста. Эффективно
спроектированная работа должна обеспечивать возможность для профессионального
роста. И наконец, важным элементом модели обогащения работы является придание
работе некой уникальности и специфичности. Применение рассматриваемой модели в
рамках управленческой работы предполагает концентрацию внимания на повышении
квалификации и консультировании подчиненных и не ориентировано на усиление
контроля и администрирования. Обогащение работы связано с изменениями в методах
работы, с делегированием исполнителям прав и предоставлением им возможностей
устанавливать цели и оценивать результаты выполнения работы.
Широкое распространение имеет модель
обогащения характеристик работы, разработанная Дж. Хакманом и Г. Олдхэмом
Модель концентрирует внимание на
усилении пяти основных характеристик работы, показанных на рис. Согласно модели
эти характеристики могут быть изменены или улучшены под воздействием
соответствующего психологического состояния работника. В свою очередь,
состояние работника может привести к определенным положительным результатам для
индивида и для работы.
Согласно теориям мотивации работник
может испытывать положительные эмоции по отношению к работе в зависимости
оттого, насколько быстро он получает обратную связь о результатах работы,
какова степень его ответственности на работе и насколько он ощущает значимость
выполняемой им работы. Наличие этихтрех психологических состояний индивидуума
создает самовоспроизводящуюся положительную мотивацию к работе, основанную на
самоформирующемся вознаграждении. В этом случае потенциал мотивации может
достичь своего максимума.
Модель обогащения характеристик
работы рассматривает следующие пять основных характеристик работы. Разнообразие
навыков и умений отражает уровень личной компетентности и способностей, которых
работа требует от исполнителя. Отождествляемость работы с конечным или цельным
результатом отражает степень, в которой работа входит как часть в целое, или
дистанцию, на которую работа отстоит от начала и конца совокупного продукта
(услуги) организации. Значимость работы отражает то, в какой степени она
воспринимается работником как оказывающая значительное влияние на жизнь других
людей внутри или же вне организации. Автономность - это степень, в которой
работа обеспечивает свободу и независимость в планировании работы, в выборе
средств по ее выполнению. Обратная связь по результатам работы отражает то,
насколько выполнение работы обеспечивает индивида прямой и ясной информацией о результативности
его усилий.
Согласно рассматриваемой модели три
важных индивидуальных различия могут влиять на то, как работник будет
реагировать на обогащение его работы. Этими различиями являются: уровень знаний
и умений, степень потребности в росте, степень удовлетворенности
внутриорганизационными факторами. Указанные различия во многом определяют
отношения между характеристиками работы и последствиями ее выполнения для
индивида и самой работы. Они должны внимательно изучаться при проектировании и
перепроектировании работы.
Имея необходимый уровень знаний и
умений для выполнения обогащенной работы, работник обычно испытывает
положительные эмоции в отношении последней. Отсутствие необходимых знаний и
умений, как правило, вызывает разочарованность, стресс и неудовлетворенность.
Интенсивность этих чувств особенно возрастает тогда, когда работник хочет
делать работу хорошо, но понимает, что нехватка знаний и умений не позволяет
ему этого. Поэтому очень важно определить уровень существующих знаний и умений,
прежде чем вносить в работу изменения. А если работа обогащается, то необходимо
сопровождать это соответствующими программами повышения квалификации и
подготовки персонала.
Степень потребности в росте
определяется желанием работника иметь возможность самому принимать решения,
извлекать уроки из опыта и добиваться определенных достижений в работе. Люди с
сильной потребностью в росте склонны положительно воспринимать программы
обогащения работы, они получают большее удовлетворение от работы, внутренне
более мотивированы и в результате, если их работа обогащается, выполняют ее
более качественно. Люди со слабой потребностью в росте чаще всего безразличны к
обогащению работы, но при этом последнее не вызывает у них неудовлетворенности.
Степень, с которой работники удовлетворены
внутриорганизацион-нымй факторами работы, влияет на их желание или способность
положительно реагировать на обогащение работы. Заметное влияние оказывают такие
факторы, как управление организацией, техническое руководство, политика
заработной платы, межличностные отношения, рабочие условия (освещение,
отопление, техника безопасности и т.п.). Отмечается, что работники, сильно
неудовлетворенные этими факторами, имеют меньшую склонность положительно
относиться к обогащенной работе. Другие внутриорганизационные факторы, такие
как организационная культура, власть и влияние, групповые формы и т.п., также
оказывают влияние на отношение работника к обогащению работы.
В дополнение к изучению возможностей
человека адекватно воспринять обогащенную работу необходимо изучить или
провести диагноз самой работыс точки зрения, нужно ли ее обогащать, а если
нужно, то принесет ли эта модель проектирования работы успех. Существуют два
метода такого диагноза: метод структурных решений и метод обследования.
Ротация как модель проектирования
работы заключается в перемещении работника с одной работы на другую и
соответственно предоставлении ему возможности выполнять более разнообразные
функции. В этом смысле ротация работы очень тесно связана с рассмотренной
моделью расширения масштаба работы, так как она основана на добавлении
разнообразных задач в целях повышения интереса к работе. В случае, когда все
работы в организации неинтересны, их ротация может мало чему помочь. Так,
например, переместив рабочего на конвейере с завинчивания болтов на бампере на
завинчивание болтов на колесах, руководитель вряд ли добьется заметного
эффекта. Обычно ротация работы приносит успех, если она выступает частью более
крупного перепроектирования работы в рамках таких моделей, как обогащение работы
и социотехническая система, имеющих дело с качественными параметрами работы
(сложность и отношения). Ротация работы также дает эффект как метод обучения и
подготовки персонала, особенно находящегося на управленческих должностях.
3) Модель социотехнической системы.
Модель социотехнической системы, подчеркивая
важность роли технологии в проектировании и перепроектировании работы, в
отличие от модели обогащения характеристик работы, концентрирует внимание на
групповой работе (отсюда ее приставка - «социо»). Складывающаяся
взаимозависимость в данном случае относится к уровню групп, а не к видам работ
внутри группы, как это было типично для модели обогащения характеристик работы.
Рассматриваемая модель строится на делегировании полномочий рабочей группе как
единому целому, а не каждому индивиду в отдельности.
Социотехническая модель направлена на
проектирование работы таким образом, чтобы оптимизировались отношения между
технической и социальной системами. В отношении существующих промышленных
предприятий применение этой модели и трудно, и дорого, так как связано с
проведением довольно радикальных изменений. Эффективнее эта модель может быть
применена при проектировании всех работ для создающегося предприятия. Известны
успехи использованияэтой модели на заводах компаний «Дженерал Фуд», «Дженерал
Моторс», «Вольво» и др.
7. Должностные инструкции
. Общие положения
.1. Главный бухгалтер относится к категории
руководителей.
.2. Главный бухгалтер назначается на должность и
освобождается от нее приказом генерального директора компании.
.3. Главный бухгалтер подчиняется
непосредственно генеральному директору.
.4. На время отсутствия главного бухгалтера его
права и обязанности переходят к его заместителю, в случае его отсутствия - к
другому должностному лицу, о чем объявляется в приказе по организации.
.5. На должность главного бухгалтера назначается
лицо, отвечающее следующим требованиям: образование - высшее профессиональное,
стаж финансово-бухгалтерской работы, в том числе на руководящих должностях, не
менее 5 лет.
.6. Главный бухгалтер должен знать:
законодательство о бухгалтерском учете;
нормативные материалы вышестоящих, финансовых и
контрольно-ревизионных органов по вопросам организации бухгалтерского учета и
составления отчетности, а также касающиеся финансово-хозяйственной деятельности
предприятия;
гражданское право, финансовое, налоговое и
хозяйственное законодательство;
положения и инструкции по организации
бухгалтерского учета на предприятии, правила его ведения;
порядок оформления операций и организацию документооборота
по участкам учета;
формы и порядок финансовых расчетов;
методы экономического анализа
хозяйственно-финансовой деятельности предприятия, выявления внутрихозяйственных
резервов;
порядок приемки, оприходования, хранения и
расходования денежных средств, товарно-материальных и других ценностей;
правила проведения инвентаризации имущества и
обязательств;
порядок и сроки составления бухгалтерской,
налоговой, статистической отчетности.
.7. Главный бухгалтер руководствуется в своей
деятельности:
законодательными актами РФ;
Уставом компании, Правилами внутреннего
трудового распорядка, другими нормативными актами компании;
приказами и распоряжениями руководства;
настоящей должностной инструкцией.
.8. Главному бухгалтеру запрещается принимать к
исполнению и оформлению документы по операциям, которые противоречат
законодательству. В случае разногласий между руководителем организации и
главным бухгалтером по осуществлению отдельных хозяйственных операций документы
по ним могут быть приняты к исполнению с письменного распоряжения руководителя
организации, который несет всю полноту ответственности за последствия
осуществления таких операций.
. Должностные обязанности главного бухгалтера
Главный бухгалтер выполняет следующие
должностные обязанности:
.1. Руководит работниками бухгалтерии
организации.
.2. Согласовывает назначение, увольнение и
перемещение материально ответственных лиц организации.
.3. Возглавляет работу по подготовке и принятию
рабочего плана счетов, форм первичных учетных документов, применяемых для
оформления хозяйственных операций, по которым не предусмотрены типовые формы,
разработке форм документов внутренней бухгалтерской финансовой отчетности
организации.
.4. Согласовывает с директором направления
расходования средств с рублевых и валютных счетов организации.
.5. Осуществляет экономический анализ
хозяйственно-финансовой деятельности организации по данным бухгалтерского учета
и отчетности в целях выявления внутрихозяйственных резервов, предупреждения
потерь и непроизводительных расходов.
.6. Участвует в подготовке мероприятий системы
внутреннего контроля, предупреждающих образование недостач и незаконное
расходование денежных средств и товарно-материальных ценностей, нарушения
финансового и хозяйственного законодательства.
.7. Подписывает совместно с руководителем
организации или уполномоченными на то лицами документы, служащие основанием для
приемки и выдачи денежных средств и товарно-материальных ценностей, а также
кредитные и расчетные обязательства.
.8. Контролирует соблюдение порядка оформления
первичных и бухгалтерских документов, расчетов и платежных обязательств
организации.
.9. Контролирует соблюдение установленных правил
и сроков проведения инвентаризации денежных средств, товарно-материальных
ценностей, основных фондов, расчетов и платежных обязательств.
.10. Контролирует взыскание в установленные
сроки дебиторской и погашение кредиторской задолженности, соблюдение платежной
дисциплины.
.11. Контролирует законность списания со счетов
бухгалтерского учета недостач, дебиторской задолженности и других потерь.
.12. Организует своевременное отражение на
счетах бухгалтерского учета операций, связанных с движением имущества,
обязательств и хозяйственных операций.
.13. Организует учет доходов и расходов
организации, исполнения смет расходов, реализации продукции, выполнения работ
(услуг), результатов хозяйственно-финансовой деятельности организации.
.14. Организует проведение проверок организации
бухгалтерского учета и отчетности, а также документальных ревизий в структурных
подразделениях организации.
.15. Обеспечивает составление достоверной
отчетности организации на основе первичных документов и бухгалтерских записей,
представление ее в установленные сроки пользователям отчетности.
.16. Обеспечивает правильное начисление и
своевременное перечисление платежей в федеральный, региональный и местный
бюджеты, взносов на государственное социальное, медицинское и пенсионное
страхование, осуществление своевременных расчетов с контрагентами и по
заработной плате.
.17. Разрабатывает и осуществляет мероприятия,
направленные на укрепление финансовой дисциплины в организации.
. Права главного бухгалтера
Главный бухгалтер имеет право:
.1. Устанавливать служебные обязанности для
подчиненных ему работников.
.2. Устанавливать обязательный для всех
подразделений и служб организации порядок документального оформления операций и
представления в бухгалтерию необходимых документов и сведений. (Списки
должностных лиц, на которых возлагается обязанность составления первичных
документов и которым предоставляется право их подписи, согласовываются с
главным бухгалтером.)
.3. Согласовывать назначения, увольнения и
перемещения материально ответственных лиц.
.4. Рассматривать и визировать договоры и
соглашения, заключаемые организацией.
.5. Требовать от руководителей отделов, в
необходимых случаях и от руководителя организации, принятия мер к усилению
сохранности собственности организации, обеспечению правильной организации
бухгалтерского учета и контроля.
.6. Проверять в структурных подразделениях
организации соблюдение установленного порядка приемки, оприходования, хранения
и расходования денежных средств, товарно-материальных и других ценностей.
.7. Действовать от имени бухгалтерии
организации, представлять ее интересы во взаимоотношениях с иными структурными
подразделениями организации и другими организациями по финансово-хозяйственным
и иным вопросам.
.8. Вносить на рассмотрение руководства
организации предложения по улучшению деятельности бухгалтерии.
. Ответственность главного бухгалтера
Главный бухгалтер несет ответственность:
.1. За невыполнение и/или несвоевременное,
халатное выполнение своих должностных обязанностей.
.2. За несоблюдение действующих инструкций,
приказов и распоряжений по сохранению коммерческой тайны и конфиденциальной
информации.
.3. За нарушение правил внутреннего трудового
распорядка, трудовой дисциплины, правил техники безопасности и противопожарной
безопасности.
8. Анализ запроектированных работ и их оценка
Анализ и оценка запроектированных работ
Исследования показали, что хорошая должностная
инструкция должна отвечать пяти основным критериям:
1. Диапазон умений: тот уровень личных навыков
и умений, который необходим для выполнения работы.
2. Завершенность задания: тот уровень,
который требуется для выполнения законченной и определенной части работы, т.е.
выполнение задания от начало до конца с видимым результатом.
. Значимость задания: тот уровень,
который признается работником, как имеющий важное влияние на жизнь людей,
независимо от того, являются ли они членами организации или нет.
. Автономность: тот уровень, до которого
работа может предоставить, свободу, независимость и право выбора работнику в
распределении в задании и определении процедур, необходимых для получения этих
заданий.
. Обратная связь: тот уровень, до
которого выполнение заданий, связанных с работой, обеспечивают человеку прямую
и четкую информацию об эффективности его деятельности.
Если нет полного соответствия хотя бы одному из
этих критериев, то может возникнуть проблема (стресс, потеря интереса и стимула
к работе), работнику будет весьма затруднительно выполнять работу.
Тест - метод «Перечень характеристик работы»
Эта работа:
1. предоставляет много возможностей
(обеспечивает большое разнообразие);
2. позволяет мне делать её самостоятельно;
. организована таким образом, что у меня
есть возможность видеть перспективу завершения работы или проекта;
. обеспечивает обратную связь о том,
насколько я её хорошо выполняю;
. довольно значима в моей организации;
. дает мне право на независимость и
свободу в том, как я её выполняю;
. предоставляет различные обязанности;
. дает возможность самому убедиться в
том, как хорошо я её выполняю;
. важна в более широком смысле слова;
. дает возможность для самостоятельных
мыслей и действий;
. дает возможность выполнять большое
количество различных заданий;
. организована так, что у меня есть
возможность завершить начатое;
. дает мне возможность осознать хорошо
или плохо я её выполняю;
. организована так, что у меня есть
возможность выполнить её от начала до конца;
. это та работа, от качества которой зависят
другие люди.
Количество баллов по каждому критерию:
1. Диапазон умений: суммируй пункты разделов:
1+7+11;
2. Завершенность задания: 3+12+14;
. Значимость задания: 5+9+15;
4. Автономность : 2+6+10;
5. Обратная связь: 4+8+13;
|
Перечнь
характеристик работы
|
Главный
бухгалтер
|
Старший
бухгалтер
|
|
диапазон
умений
|
7+7+7=21
|
6+5+6=17
|
|
завершенность
заданий
|
7+7+7=21
|
7+7+7=21
|
|
значимость
задания
|
7+7+7=21
|
5+5+7=17
|
|
автономность
|
7+7+7=21
|
7+6+6=19
|
|
обратная
связь
|
7+7+7=21
|
7+5+5=17
|
|
Значимость
МПБ
|
9261
|
5921
|
|
Криск=0,64
|
Общий счет:
МПБ=(диап умений+знач зад+ завер зад)/3*авт*обр
свзяь
9. Заключение
Так как коэффициент риска меньше 1 (на основании
проведенного исследования по характеристикам выполняемой работы главного
бухгалтера и старшего бухгалтера) делаем вывод, что оптимизация возможна.