Компьютерный тренажер-эмулятор персонального компьютера 'AMD Atlon 2500'

  • Вид работы:
    Дипломная (ВКР)
  • Предмет:
    Информационное обеспечение, программирование
  • Язык:
    Русский
    ,
    Формат файла:
    MS Word
    7 Мб
  • Опубликовано:
    2014-03-08
Вы можете узнать стоимость помощи в написании студенческой работы.
Помощь в написании работы, которую точно примут!

Компьютерный тренажер-эмулятор персонального компьютера 'AMD Atlon 2500'

РЕФЕРАТ

Объектом бакалаврской дипломной работы является учебный процесс по дисциплине «Технические средства обучения».

Целью бакалаврской дипломной работы является формирование навыков разработки образовательного программного продукта, а также умения пользоваться научной литературой. Методы исследования: расчёт экономических показателей, методы разработки трех режимов данного тренажера, изучение и анализ учебной литературы по теме работы. В результате бакалаврской дипломной работы разработаны: режим демонстрация, режим тренинг, режим контроль и презентация результатов работы. Планируется внедрение данной разработки в учебный процесс по дисциплине «Технические средства обучения».

В результате работы было разработан компьютерный тренажер-эмулятор, содержащий текстовую и графическую информацию, данный тренажер может найти себе достаточно хорошее применение при изучении дисциплины «Технические средства обучения». Область применения - учебный процесс в учебных заведениях III- IV уровней аккредитации. Данный программный продукт может использоваться для визуального изучения устройства с помощью ПК, позволяет дать обучаемому достаточно хорошие знания о работе с данным обучающим продуктом, с последующим его использованием. Планируется внедрение данной разработки в учебный процесс по дисциплинам «Информатика и компьютерная техника» и «Технические средства обучения».

Введение

Развитие компьютерной техники, в век новых технологий, приводит к всеобщей компьютеризации во всех сферах жизнедеятельности общества. Теперь все науки, так или иначе, можно изучить за ПК, не прикладывая чрезмерных усилий по поиску информации. В связи с этим ясно, что знание персонального компьютера является одним из главных и первостепенных требований при приёме на работу, и каждый преподаватель должен иметь базовые знания и навыки работы с персональным компьютером.

Известно, что наиболее эффективный способ преподавания - это наглядная демонстрация и объяснение изучаемого материала одновременно, - «лучше один раз увидеть, чем много раз услышать (прочитать)». Именно этот способ обучения и реализован в данном тренажере-эмуляторе. Стажер видит на экране своего компьютера демонстрацию с высококачественным изображением устройства. Это может быть серия статических слайдов или видео фильмов, подготовленные при помощи компьютера, материалы, полученные с помощью видеокамеры или цифрового фото и т.д.

Вся информация разделена на 3 раздела, и каждый из них содержит текстовую информацию и выход на просмотр видео уроков на заданную тему. Просматривая видео, Вы сможете перемотать его на любую позицию, остановить и возобновить воспроизведение снова. Для тех, кто желает закрепить пройденный материал, предусмотрен режим тренинга. Проверить свои знания можно с помощью режима контроля знаний.

Изображение видео урока в точности повторяет внешний вид данного устройства и наглядно демонстрирует, каким образом использовать те или иные возможности тренажёра-эмулятора.

Программа поможет учащимся общеобразовательных учреждений получать умения знания и навыки в изучении данного программного продукта.

Таким образом, вам не потребуются инструкция и дополнительная литература, чтобы ознакомиться с персональным компьютером при помощи тренажёра-эмулятора «AMD Atlon 2500» и уже через несколько уроков вы сможете приступить к работе.

 

1. Техническое задание

 

.1 Основные требования к прикладной программе


Предметом разработки является компьютерный тренажер-эмулятор персонального компьютера «AMD Atlon 2500»: функции включения монитора, отображение меню монитора, выбирание настроек монитора, регулирование контраста и яркости изображения на мониторе по дисциплине «Технические средства обучения». Область применения - дисциплина «Технические средства обучения».

Начало работ - I квартал 2007 года.

Окончание работ - II квартал 2007 года.

Исполнитель - ст. гр. ДРЭ-К3-1 _________________.

 

1.2 Основания для разработки


Основанием для разработки является распоряжение №__, выданное кафедрой информатики и компьютерных технологий от «___» ___ 2007 г.

 

1.3. Назначение разработки


Компьютерный тренажер-эмулятор персонального компьютера «AMD Atlon 2500»: функции включения монитора, отображение меню монитора, выбирание настроек монитора, регулирование контраста и яркости изображения на мониторе по дисциплине «Технические средства обучения» предназначен для демонстрации основных режимов работы устройства, тренинга простейших операций на эмуляторе и контроля выполнения комплексных операций на эмуляторе.

 

1.4 Требования к прикладной системе


Компьютерный тренажер-эмулятор персонального компьютера «AMD Atlon 2500»: функции включения монитора, отображение меню монитора, выбирание настроек монитора, регулирование контраста и яркости изображения на мониторе по дисциплине «Технические средства обучения» должен реализовывать три режима работы:

. Демонстрация основных режимов работы устройства («Демонстрация»).

. Тренинг простейших операций на эмуляторе («Тренинг»).

. Контроль выполнения комплексных операций на эмуляторе («Экзамен»).

Тренажер-эмулятор должен содержать возможности просмотра следующей справочной информации:

·        помощи по работе с программой;

·        информации об авторе.

Компьютерная реализация каждого из трёх режимов работы тренажера-эмулятора должна реализовываться в следующем виде:

Режим «Демонстрация».

В режиме «Демонстрация» должна производиться мультимедийная демонстрация работы устройства в соответствии со следующими требованиями:

·  начальная форма режима должна содержать общую фотографию устройства;

·        в определенной последовательности должна производиться демонстрация технических возможностей эмулируемого устройства;

·        должен быть предусмотрен возврат на главное меню программы.

Программная реализация в режиме «Демонстрация» должна реализовываться по «разветвляющемуся алгоритму», где демонстрация состоит из нескольких линейных демонстраций, описывающих работу с отдельными органами управления устройства и активизируемых в результате «щелчка» в соответствующей области фотографии.

Наполнение для режима «Демонстрация» должно быть представлено в виде простейшей презентации MS PowerPoint: фотографии или последовательности фотографий, пояснении, звуковом сопровождении, простейших эффектов анимации;

Режим «Тренинг».

В режиме «Тренинг» должно производиться обучение учащихся выполнению основных операций с устройством на основе тренировки. Режим «Тренинг» должен быть реализован в соответствии со следующими требованиями:

·    начальная форма режима должна содержать информацию об условиях тренинга;

·        в определенной последовательности должны появляться кадры с 5 заданиями, содержащие следующие элементы:

§ текстовую строку с заданием;

§  фотографию устройства, соответствующую заданию;

·    выполнение задания должно заключаться в «щелчке» мышью в соответствующей заданию области фотографии;

·        учащийся должен быть проинформирован о результате выполнения задания;

·        после выполнения задания с любым результатом должен осуществляться переход на следующий кадр;

·        должен быть предусмотрен возврат на главное меню программы.

Программная реализация в режиме «Тренинг» должна реализовываться по разветвляющемуся алгоритму - случайное отображение кадров с 5 заданиями. Условием завершения работы в режиме «Тренинг» является правильное выполнение всех заданий не менее 3 раз в любой последовательности. Допускается повторное отображение заданий, выполненных правильно.

Наполнение для режима «Тренинг» - кадр с заданием должен представлять собой форму с фотографией, при щелчке на областях которой появляется сообщение о правильности/неправильности выполнения задания, показанное в следующем виде:

·  в случае неправильного выполнения - диалоговое окно с сообщением;

·        в случае правильного выполнения - воспроизведение видеофрагмента (презентации) со звуковым сопровождением, демонстрирующего работу с устройством при выполнении заданной операции.

Режим «Контроль».

Режим «Контроль» представляет собой 4-е комплексных задания, предусматривающих для их выполнения последовательное осуществление нескольких операций с органами управления устройства. Режим «Контроль» должен быть реализован в соответствии со следующими требованиями:

·  начальная форма режима должна содержать информацию об условиях контроля и возможность перехода к выполнению заданий;

·        на начальной форме каждого комплексного задания должен содержаться текст задания;

·        комплексные задания должны быть сформулированы в общем виде, без расшифровки алгоритма их выполнения (например, правильная формулировка: «Выполните действия, необходимые для демонстрации на экране заданного слайда», неправильная формулировка: «Последовательно выполните следующие действия: включите устройство, вставьте кассету со слайдами, загрузите в аппарат нужный слайд и т.д.»);

·        каждое комплексное задание должно предполагать не менее 3 операций с органами управления, выполняемых «щелчками» мыши в соответствующих областях фотографий;

·        каждый «правильный щелчок» мыши при выполнении задания должен сопровождаться изменением фотографии, при этом каждая следующая фотография должна отображать результат выполнения предыдущей операции;

·        оценка за похождение контроля должна выставляться в зависимости от количества правильных операций;

·        после выполнения всех заданий учащийся должен быть проинформирован о результатах контроля;

·        должен быть предусмотрен возврат на главное меню программы.

Программная реализация в режиме «Контроль» должна реализовываться по разветвляющемуся алгоритму - для контроля должно быть задано одно комплексное задание, имеющее не менее двух вариантов выполнения. При выполнении задания должны подлежать анализу все варианты решения, при этом неправильным должен считаться ответ, не подходящий ни под один вариант выполнения задания. При первой ошибке контроль должен быть прекращен с выводом оценки.

Наполнение для режима «Контроль» должно представлять собой переход между фотографиями, отображающими результаты «правильных щелчков» мыши, сопровождающийся воспроизведением видеофрагмента (презентации) со звуковым сопровождением, демонстрирующего работу с устройством при выполнении указанной «щелчком» мыши операции.

 

.5 Условия эксплуатации


Условия эксплуатации компьютерного тренажера-эмулятора персонального компьютера «AMD Atlon 2500»: функции включения монитора, отображение меню монитора, выбирание настроек монитора, регулирование контраста и яркости изображения на мониторе по дисциплине «Технические средства обучения» совпадают с условиями стабильной эксплуатации современных персональных компьютеров.

1.6 Требования к составу и параметрам технических средств


Для стабильной работы компьютерного тренажера-эмулятора персонального компьютера «AMD Atlon 2500»: функции включения монитора, отображение меню монитора, выбирание настроек монитора, регулирование контраста и яркости изображения на мониторе по дисциплине «Технические средства обучения» необходимо: IBM PC: MS Windows 98 и выше, процессор Pentium, 32 Мбайт ОЗУ, SVGA - видеокарта (1024*768, High Color 16 бит), звуковая карта, MS Windows совместимая мышь, CD-ROM.

 

1.7 Требования к маркировке и упаковке


Для переноса компьютерного тренажера-эмулятора персонального компьютера «AMD Atlon 2500»: функции включения монитора, отображение меню монитора, выбирание настроек монитора, регулирование контраста и яркости изображения на мониторе по дисциплине «Технические средства обучения» с целью его установки на персональных компьютерах, требуется один диск типа CD-R.

 

1.8 Требования к транспортированию и хранению


Транспортирование компьютерного тренажера-эмулятора персонального компьютера «AMD Atlon 2500»: функции включения монитора, отображение меню монитора, выбирание настроек монитора, регулирование контраста и яркости изображения на мониторе по дисциплине «Технические средства обучения» целесообразно производить на CD-R, указанных в предыдущем пункте. Хранение следует осуществлять на CD-R.

1.9 Требования к вспомогательной документации

Компьютерный тренажер-эмулятор персонального компьютера «AMD Atlon 2500»: функции включения монитора, отображение меню монитора, выбирание настроек монитора, регулирование контраста и яркости изображения на мониторе по дисциплине «Технические средства обучения» должен сопровождаться следующими документами:

·    «Техническое задание»;

·        «Педагогический сценарий»;

·        «Презентация».

Указанные документы должны обеспечивать эксплуатацию компьютерного тренажера-эмулятора и соответствовать действующим стандартам.

 

1.10 Требования к функциональной части прикладной системы

 

.10.1 Требования к интерфейсу пользователя

Современный стандартизированный, интуитивно понятный интерфейс, принятый для обучающих систем.

 

.10.2 Порядок контроля и приемки

Результаты работы рассматриваются и утверждаются на заседаниях кафедры Информатики и компьютерных технологий и на совете РЭКС - факультета.

По окончанию работ должны быть представлены следующие документы:

·    компьютерный тренажер-эмулятор персонального компьютера «AMD Atlon 2500»: функции включения монитора, отображение меню монитора, выбирание настроек монитора, регулирование контраста и яркости изображения на мониторе по дисциплине «Технические средства обучения»;

·        презентации в Authorware и MS Power Point;

·        раздел пояснительной записки бакалаврской дипломной работы.

КАЛЕНДАРНЫЙ ПЛАН

«УТВЕРЖДАЮ»

Доцент кафедры ИКТ

___________________

«____» __________ 2007 г.

№ п/п

Название этапов квалификационной работы

Срок выполнения этапов квалификационной работы

Примечание

1.

Уяснение поставленной задачи и оформление задания на квалификационную работу

1


2.

Подбор и изучение литературы по тематике квалификационной работы

2


3.

Разработка и оформление технического задания на создание программного продукта

3


4.

Анализ задачи и выбор методов её решения

4


5.

Разработка алгоритма

5-6


6.

Разработка и отладка программы

9


7.

Оформление пояснительной записки и графического материала

10


8.

Подготовка и оформление экономической части

11-15


9.

Подготовка и оформление части по охране труда

11-15


10.

Подготовка к защите

16


11.

Предварительная защита

16


12.

Защита квалификационной работы

17



Студент ___________________________2.

2. Педагогический сценирий

 

.1 Интерфейс приложения


Кадр 1. Титульный лист

Выход - для выхода из программы.

Нажатием ЛКМ на фото студента, запускается презентация об авторе (Кадр 2).

Далее - переход на общую форму (Кадр 3).

Кадр 2. Презентация об авторе

 - для выхода из режима презентации (на Кадр 1).

Кадр 3. Общая форма

Демонстрация - открывает слайд перехода в режим «Демонстрация» (Кадр 4).

Тренинг - открывает слайд перехода в режим «Тренинг» (Кадр 26).

Контроль - открывает слайд перехода в режим «Контроль» (Кадр 44).

Тестирование - переход на форму «Тестирование», на которой находится тест с вопросами, для оценки знаний студента (Кадр 114).

About - переход на форму «About», где указано назначение данного тренажера-эмулятора (Кадр 118).

Назад - для возврата на начальную форму «Компьютерный тренажер-эмулятор «ПК AMD Atlon 2500»» (Кадр 1).

Выход - для выхода из программы.

Кадр 4. Слайд перехода в режим «Демонстрация»

ЛКМ нажать в любую область слайда, чтобы перейти в режим «Демонстрация» (Кадр 5).

Кадр 5. Режим «Демонстрация»

Выход - для выхода из режима «Демонстрация», с возвращением на общую форму (Кадр 3).

В данном режиме производится мультимедийная демонстрация, которая описывает работу отдельных органов управления (кнопки POWER, MENU, SELECT, Яркость, Контраст) персонального компьютера “AMD Atlon 2500”. Для того чтобы предварительно ознакомиться с данным устройством, необходимо ЛКМ нажать на один из органов управления, после чего автоматически происходит запуск презентации данной кнопки, где подробно описывается её функциональность и предназначение. По завершению презентации её необходимо закрыть, нажав крестик в правом верхнем углу экрана. Закрыв презентацию органа управления, Вы автоматически попадаете на начальную форму, для ознакомления с другими органами управления, которое производится по такому же принципу. Для выхода и режима «Демонстрация» необходимо нажать кнопку «Выход».

Щелчок на кнопке «POWER» - переход не 1-й слайд презентации о кнопке «POWER» (Кадр 7)

Щелчок на кнопке «MENU» - переход не 1-й слайд презентации о кнопке «MENU» (Кадр 11).

Щелчок на кнопке «SELECT» - переход не 1-й слайд презентации о кнопке «SELECT» (Кадр 15).

Щелчок на кнопке «Яркость» - переход не 1-й слайд презентации о кнопке «Яркость» (Кадр 19).

Щелчок на кнопке «Контраст» - переход не 1-й слайд презентации о кнопке «Контраст» (Кадр 23).

Кадр 6. Кнопка POWER

Кнопка «POWER» контролирует режим работы монитора компьютера вкл/выкл. (Кадр 6-9).

Щелчок на кнопке «POWER» - переход не 1-й слайд презентации о кнопке «POWER» (Кадр 7).

Кадр 7. Расположение кнопки управления экрана - «POWER» (1-й слайд презентации)

Кадр 8. Функциональность кнопки управления экрана - «POWER» (2-й слайд презентации)

Кадр 9. Видео кнопки управления экрана - «POWER» (3-й слайд презентации)

 - для выхода из режима презентации и возвращения в режим «Демонстрация» (Кадр 5).

Кадр 10. Кнопка MENU

Кнопка «MENU» контролирует доступ входа в меню настроек монитора (Кадр 10-13).

Щелчок на кнопке «MENU» - переход не 1-й слайд презентации о кнопке «MENU» (Кадр 11).

Кадр 11. Расположение кнопки управления экрана - «MENU» (1-й слайд презентации)

Кадр 12. Функциональность кнопки управления экрана - «MENU» (2-й слайд презентации)

Кадр 13. Видео кнопки управления экрана - «MENU» (3-й слайд презентации)

компьютерный тренажер эмулятор

 - для выхода из режима презентации и возвращения в режим «Демонстрация» (Кадр 5).

Кадр 14. Кнопка SELECT

Кнопка «SELECT» контролирует выбор элементов в меню экрана (Кадр 14-17).

Щелчок на кнопке «SELECT» - переход не 1-й слайд презентации о кнопке «SELECT» (Кадр 15).

Кадр 15. Расположение кнопки управления экрана - «SELECT» (1-й слайд презентации)

Кадр 16. Функциональность кнопки управления экрана - «SELECT» (2-й слайд презентации)

Кадр 17. Видео кнопки управления экрана - «SELECT» (3-й слайд презентации)

Кадр 18. Кнопка Яркость

- для выхода из режима презентации и возвращения в режим «Демонстрация» (Кадр 5).

Кадр 19. Расположение кнопки управления экрана - «Яркость» (1-й слайд презентации)

Кнопка «Яркость» контролирует яркость изображения монитора (Кадр 18-21).

Щелчок на кнопке «Яркость» - переход не 1-й слайд презентации о кнопке «Яркость» (Кадр 19).

Кадр 20. Функциональность кнопки управления экрана - «Яркость» (2-й слайд презентации)

Кадр 21. Видео кнопки управления экрана - «Яркость» (3-й слайд презентации)

. Кнопка Контраст

 - для выхода из режима презентации и возвращения в режим «Демонстрация» (Кадр 5).

Кнопка «Контраст» контролирует контраст изображения монитора

(Кадр 22-25).

Щелчок на кнопке «Контраст» - переход не 1-й слайд презентации о кнопке «Контраст» (Кадр 23).

Кадр 23. Расположение кнопки управления экрана - «Контраст» (1-й слайд презентации)

Кадр 24. Функциональность кнопки управления экрана - «Контраст» (2-й слайд презентации)

Кадр 25. Видео кнопки управления экрана - «Контраст» (3-й слайд презентации)

 - для выхода из режима презентации и возвращения в режим «Демонстрация» (Кадр 5).

Кадр 26. Слайд перехода в режим «Тренинг»

ЛКМ нажать в любую область слайда, чтобы перейти в режим «Тренинг» (Кадр 27).

Кадр 27. Режим «Тренинг»

В режиме «Тренинг» в случайном порядке выводятся вопросы. Обучающий должен нажатием ЛКМ указать место расположение того или иного органа управления, который указан в вопросе. Условием завершения работы является правильное указание всех органов управления не менее 3 раз каждого в любой последовательности. Допускается повторное отображение заданий, выполненных правильно.

Выход - для выхода из программы, с возвращением на общую форму (Кадр 3).

Кадр 28. Вопрос 1 «Указать на форме орган управления «POWER»»

Щелчок на кнопке «POWER»  - переход на кадр с информацией об ответе (Кадр 30).

Кадр 29. Вывод сообщения, если орган управления указан неверно

ОК - переход к следующему вопросу (Кадр 32).

Кадр 30. Ответ на Вопрос 1 «Орган управления «POWER» указан, верно»

ОК - переход на 1-й слайд презентации о кнопке «POWER» (Кадр 31).

Кадр 31. 1-й слайд презентации о кнопке «POWER»

 - для выхода из режима презентации и возвращения в режим «Тренинг» (Кадр 27).

Кадр 32. Вопрос 2 «Указать на форме орган управления «MENU»»

Щелчок на кнопке «MENU»  - переход на кадр с информацией об ответе (Кадр 33).

Кадр 33. Ответ на Вопрос 2 «Орган управления «MENU» указан, верно»

ОК - переход на 1-й слайд презентации о кнопке «MENU» (Кадр 34).

Кадр 34. 1-й слайд презентации о кнопке «MENU»

 - для выхода из режима презентации и возвращения в режим «Тренинг» (Кадр 27).

Кадр 35. Вопрос 3 «Указать на форме орган управления «Select»»

Щелчок на кнопке «Select»  - переход на кадр с информацией об ответе (Кадр 36).

Кадр 36. Ответ на Вопрос 3 «Орган управления «Select» указан, верно»»

ОК - переход на 1-й слайд презентации о кнопке «Select» (Кадр 37).

Кадр 37. 1-й слайд презентации о кнопке «Select»

- для выхода из режима презентации и возвращения в режим «Тренинг» (Кадр 27).

Кадр 38. Вопрос 4 «Указать на форме орган управления «Яркость»»

Щелчок на кнопке «Яркость»  - переход на кадр с информацией об ответе (Кадр 39).

Кадр 39. Ответ на Вопрос 4 «Орган управления «Яркость» указан, верно»»

Кадр 40. 1-й слайд презентации о кнопке «Яркость»

ОК - переход на 1-й слайд презентации о кнопке «Яркость» (Кадр 40).

 - для выхода из режима презентации и возвращения в режим «Тренинг» (Кадр 27).

Кадр 41. Вопрос 5 «Указать на форме орган управления «Контраст»»

Кадр 42. Ответ на Вопрос 5 «Орган управления «Контраст» указан, верно»»

Кадр 43. 1-й слайд презентации о кнопке «Контраст»

                      - для выхода из режима презентации и возвращения в режим «Тренинг» (Кадр 27).

Кадр. 44. Слайд перехода в режим «Контроль»

Щелчок на кнопке «Контраст»  - переход на кадр с информацией об ответе (Кадр 42).

ЛКМ нажать в любую область слайда, чтобы перейти в режим «Контроль» (Кадр 45).

Кадр. 45. Режим «Контроль»

В режиме «Контроль» необходимо выполнить четыре комплексных задания, в которых предусмотрено последовательное осуществление нескольких операций с органами управления устройства.

Выход - для выхода из программы, с возвращением на общую форму (Кадр 3).

Кадр 46. Задание 1. «Каким образом можно уменьшить контраст монитора»»

Сначала необходимо нажать на форме орган управления, который указан в задании ( - орган управления «Контраст» (уменьшение)) (Кадр 46).

Если орган управления указан правильно, то появиться диалоговое окно (Кадр 47).

Кадр 47. Орган управления Контраст (уменьшение) был выбран «Верно»

ОК - переход на форму «Контраст», для прохождения Задания 1 (Кадр 48).

Кадр 48. Форма Контраст «1-е действие нажатие на кнопку «Меню»»

Выполняем первое действие, нажимаем на кнопку Меню (Кадр 48), если кнопка указана, верно, открывается следующая форма (Кадр 49).

Кадр 49. Форма Контраст «2-е действие для входа в меню яркость/контраст выбираем орган управления «Select»»

Выполняем второе действие, выбираем орган управления «Select для входа в меню яркость/контраст (Кадр 49), если кнопка указана, верно, то открывается следующая форма (Кадр 50).

Кадр 50. Форма Контраст «3-е действие нажимаем на кнопку «Контраст» со значком уменьшение»

Выполняем третье действие, нажимаем на кнопку «Контраст» со значком уменьшить (Кадр 50), если кнопка указана, верно, открывается следующая форма (Кадр 51). На этой форме выдаётся результат, который получил обучаемый за верное выполнение задания (Кадр 51).

Кадр 51. Форма Контраст «Результат, полученный за выполненное задание»

ОК - переход на титульную форму режима «Контроль», для прохождения Задания 2 (Кадр 52).

Кадр 52. Задание 2. «Каким образом можно уменьшить яркость монитора»

Сначала необходимо нажать на форме орган управления, который указан в задании ( - орган управления «Яркость» (уменьшение)) (Кадр 52).

Если орган управления указан правильно, то появиться диалоговое окно (Кадр 53).

Кадр 53. Орган управления Яркость (уменьшение) был выбран «Верно»

ОК - переход на форму «Яркость», для прохождения Задания 2 (Кадр 54).

Кадр 54. Форма Яркость «1-е действие, нажатие на кнопку «Меню»»

Выполняем первое действие, нажимаем на кнопку Меню (Кадр 54), если кнопка указана, верно, открывается следующая форма (Кадр 55).

Кадр 55. Форма Яркость «2-е действие для входа в меню яркость/контраст выбираем орган управления «Select»»

Выполняем второе действие, выбираем орган управления «Select для входа в меню яркость/контраст (Кадр 55), если кнопка указана, верно, то открывается следующая форма (Кадр 56).

Кадр 56. Форма Контраст «3-е действие нажимаем на кнопку «Яркость» со значком уменьшение»

Выполняем третье действие, нажимаем на кнопку «Яркость» со значком уменьшить (Кадр 56), если кнопка указана, верно, открывается следующая форма (Кадр 57). На этой форме выдаётся результат, который получил обучаемый за верное выполнение задания (Кадр 57).

Кадр 57. Форма Яркость «Результат, полученный за выполненное задание»

ОК - переход на титульную форму режима «Контроль», для прохождения Задания 3 (Кадр 58).

Кадр 58. Задание 3. «Каким образом можно уменьшить контраст экрана монитора»

Сначала необходимо нажать на форме орган управления, который указан в задании ( - орган управления «Контраст» (уменьшение)) (Кадр 58).

Если кнопка указана правильно, то появиться диалоговое окно (Кадр 59).

Кадр 59. Орган управления Контраст (уменьшение) был выбран «Верно»

ОК - переход на форму «Яркость_Контраст_2-м способом», для прохождения Задания 3 (Кадр 60).

Кадр 60. Форма Яркость_Контраст_2-м способом «1-е действие, выбор кнопки «Пуск»»

Нажимаем на форме кнопку , которая расположена в левом нижнем углу экрана (Кадр 60).

Кадр 61. Форма Яркость_Контраст_2-м способом «2-е действие, выбор меню «Настройка»»

Выполняем второе действие, выбираем меню «Настройка» (Кадр 61), если меню указано, верно, открывается следующая форма (Кадр 62).

Кадр 62. Форма Яркость_Контраст_2-м способом «3-е действие, выбор меню «Панель управления»»

Выполняем третье действие, выбираем меню «Панель управления» (Кадр 62), если меню указано, верно, открывается следующая форма (Кадр 63).

Кадр 63. Форма Яркость_Контраст_2-м способом «4-е действие, выбор меню «Экран»»

Выполняем четвёртое действие, выбираем меню «Экран» (Кадр 63), если меню указано, верно, открывается следующая форма (Кадр 64).

Кадр 64. Форма Яркость_Контраст_2-м способом «5-е действие, выбор закладки «Параметры»»

Выполняем пятое действие, в открывшемся окне выбираем закладку «Параметры» (Кадр 64), если закладка указана, верно, открывается следующая форма (Кадр 65).

Кадр 65. Форма Яркость_Контраст_2-м способом «6-е действие, выбор кнопки «Дополнительно»»

Выполняем шестое действие, в открывшемся окне выбираем кнопку «Дополнительно» (Кадр 65), если кнопка указана, верно, открывается следующая форма (Кадр 66).

Кадр 66. Форма Яркость_Контраст_2-м способом «7-е действие, выбор закладки «Цвет»»

Выполняем седьмое действие, в открывшемся окне выбираем закладку «Цвет» (Кадр 66), если закладка указана, верно, открывается следующая форма (Кадр 67).

Кадр 67. Форма Яркость_Контраст_2-м способом «8-е действие, нажать на ползунок «Контраст (меньше)»»

Выполняем восьмое действие, в открывшемся окне нажимаем на ползунок «Контраст (влево)» (Кадр 67), если ползунок указан, верно, открывается следующая форма (Кадр 68). На этой форме выдаётся результат, который получил обучаемый за правильное выполнение задания (Кадр 68).

Кадр 68. Форма Яркость_Контраст_2-м способом «Результат, полученный за выполненное задание»

ОК - переход на титульную форму режима «Контроль», для прохождения Задания 4 (Кадр 69).

Кадр 69. Задание 4. «Каким образом можно уменьшить яркость экрана монитора»

Сначала необходимо нажать на форме орган управления, который указан в задании ( - орган управления «Яркость» (уменьшение)) (Кадр 69).

Если кнопка указана правильно, появиться диалоговое окно (Кадр 70).

Кадр 70. Орган управления Контраст (уменьшение) был выбран «Верно»

ОК - переход на форму «Яркость_Контраст_2-м способом», для прохождения Задания 4 (Кадр 71).


Действия, выполняемые в Кадрах 71 - 76 аналогичные действиям, которые выполнялись в Кадрах 61 - 66.


Выполняем седьмое действие, в открывшемся окне выбираем закладку «Цвет» (Кадр 66, 76), если закладка указана, верно, то открывается следующая форма (Кадр 77).

Кадр 77. Форма Яркость_Контраст_2-м способом «8-е действие, нажать на ползунок «Яркость (меньше)»»

Выполняем восьмое действие, в открывшемся окне нажимаем на ползунок «Яркость (влево)» (Кадр 77), если ползунок указан, верно, то открывается следующая форма (Кадр 78). На этой форме выдаётся результат, который получил обучаемый за правильное выполнение задания (Кадр 78).

Кадр 78. Форма Яркость_Контраст_2-м способом «Результат, полученный за выполненное задание»

ОК - переход на титульную форму режима «Контроль», для прохождения Задания 5 (Кадр 79).

Кадр 79. Задание 5. «Каким образом можно увеличить контраст монитора»»

Сначала необходимо нажать на форме орган управления, который указан в задании ( - орган управления «Контраст» (увеличение)) (Кадр 79).

Если орган управления указан правильно, то появиться диалоговое окно (Кадр 80).

Кадр 80. Орган управления Контраст (увеличение) был выбран «Верно»

ОК - переход на форму «Контраст», для прохождения Задания 5 (Кадр 81).

Кадр 81. Форма Контраст «1-е действие нажатие на кнопку «Меню»»

Выполняем первое действие, нажимаем на кнопку Меню (Кадр 81), если кнопка указана, верно, открывается следующая форма (Кадр 82).

Кадр 82. Форма Контраст «2-е действие для входа в меню яркость/контраст выбираем орган управления «Select»»

Выполняем второе действие, выбираем орган управления «Select для входа в меню яркость/контраст (Кадр 82), если кнопка указана, верно, то открывается следующая форма (Кадр 83).

Кадр 83. Форма Контраст «3-е действие нажимаем на кнопку «Контраст» со значком увеличение»

Выполняем третье действие, нажимаем на кнопку «Контраст» со значком увеличить (Кадр 83), если кнопка указана, верно, открывается следующая форма (Кадр 84). На этой форме выдаётся результат, который получил обучаемый за верное выполнение задания (Кадр 84).

Кадр 84. Форма Контраст «Результат, полученный за выполненное задание»

ОК - переход на титульную форму режима «Контроль», для прохождения Задания 6 (Кадр 85).

Кадр 85. Задание 6. «Каким образом можно увеличить яркость монитора»»

Сначала необходимо нажать на форме орган управления, который указан в задании ( - орган управления «Яркость» (увеличение)) (Кадр 85).

Если орган управления указан правильно, то появиться диалоговое окно (Кадр 86).

Кадр 86. Орган управления Яркость (увеличение) был выбран «Верно»

ОК - переход на форму «Яркость», для прохождения Задания 6 (Кадр 87).

Кадр 87. Форма Яркость «1-е действие, нажатие на кнопку «Меню»»

Выполняем первое действие, нажимаем на кнопку Меню (Кадр 87), если кнопка указана, верно, открывается следующая форма (Кадр 88).

Кадр 88. Форма Яркость «2-е действие для входа в меню яркость/контраст выбираем орган управления «Select»»

Выполняем второе действие, выбираем орган управления «Select для входа в меню яркость/контраст (Кадр 88), если кнопка указана, верно, то открывается следующая форма (Кадр 89).

Кадр 89. Форма Контраст «3-е действие нажимаем на кнопку «Яркость» со значком увеличение»

Выполняем третье действие, нажимаем на кнопку «Яркость» со значком увеличить (Кадр 89), если кнопка указана, верно, открывается следующая форма (Кадр 90). На этой форме выдаётся результат, который получил обучаемый за верное выполнение задания (Кадр 90).

Кадр 90. Форма Яркость «Результат, полученный за выполненное задание»

ОК - переход на титульную форму режима «Контроль», для прохождения Задания 7 (Кадр 91).

Кадр 91. Задание 7. «Каким образом можно увеличить контраст экрана монитора»

Сначала необходимо нажать на форме орган управления, который указан в задании ( - орган управления «Контраст» (увеличение)) (Кадр 91).

Если кнопка указана правильно, то появиться диалоговое окно (Кадр 92).

Кадр 92. Орган управления «Контраст» (увеличение) выбран «Верно»

ОК - переход на форму «Яркость_Контраст_2-м способом», для прохождения Задания 7 (Кадр 93).

Действия, выполняемые в Кадрах 93 - 99 аналогичные действиям, которые выполнялись в Кадрах 61 - 66.


Выполняем седьмое действие, в открывшемся окне выбираем закладку «Цвет» (Кадр 66, 76, 99), если закладка указана, верно, то открывается следующая форма (Кадр 100).

Кадр 100. Форма Яркость_Контраст_2-м способом «8-е действие, нажать на ползунок «Контраст (больше)»»

Выполняем восьмое действие, в открывшемся окне нажимаем на ползунок «Контраст (вправо)» (Кадр 100), если ползунок указан, верно, то открывается следующая форма (Кадр 101). На этой форме выдаётся результат, который получил обучаемый за правильное выполнение задания (Кадр 101).

Кадр 101. Форма Яркость_Контраст_2-м способом «Результат, полученный за выполненное задание»

ОК - переход на титульную форму режима «Контроль», для прохождения Задания 8 (Кадр 102).

Кадр 102. Задание 8. «Каким образом можно увеличить яркость экрана монитора»

Сначала необходимо нажать на форме орган управления, который указан в задании ( - орган управления «Яркость» (увеличение)) (Кадр 102).

Если кнопка указана правильно, то появиться диалоговое окно (Кадр 103).

Кадр 103. Орган управления «Яркость» (увеличение) выбран «Верно»

ОК - переход на форму «Яркость_Контраст_2-м способом», для прохождения Задания 8 (Кадр 104).

Действия, выполняемые в Кадрах 104 - 110 аналогичные действиям, которые выполнялись в Кадрах 61 - 66.

Выполняем седьмое действие, в открывшемся окне выбираем закладку «Цвет» (Кадр 66, 76, 99, 110), если закладка указана, верно, то открывается следующая форма (Кадр 111).

Кадр 111. Форма Яркость_Контраст_2-м способом «8-е действие, нажать на ползунок «Яркость (больше)»»

Выполняем восьмое действие, в открывшемся окне нажимаем на ползунок «Яркость» (вправо) (Кадр 111), если ползунок указан, верно, то открывается следующая форма (Кадр 112). На этой форме выдаётся результат, который получил обучаемый за правильное выполнение задания (Кадр 112).

Кадр 112. Форма Яркость_Контраст_2-м способом «Результат, полученный за выполненное задание»

ОК - для вывода сообщения с полученной средней оценкой за 4-е комплексных задания (Кадр 113).

Кадр 113. Диалоговое окно со средней оценкой за два комплексных задания


ОК - при нажатии на кнопку ОК, возвращаемся на общую форму (Кадр 3).

Кадр 114. Форма Тестирование

Дополнительный режим «Тестирование». После прохождения всех режимов обучаемый, может проверить полученные знания, путём прохождения теста, который содержит в себе 10 вопросов. Необходимо последовательно ответить с 1-го по 10 - й вопрос (Кадр 115) и нажать «Результат» (Кадр 116). После чего появится диалоговое окно с результатом пройденного теста (Кадр 117).

 -  - выбор номера вопроса осуществляется по порядку нажатием ЛКМ (Кадр 115).

 - нажать ЛКМ для вывода результата, после выбора всех 10-ти вопросов, появится диалоговое окно с результатом теста (Кард 116-117).

 - для выхода из меню «Тестирования» и возвращение на общую форму (Кадр 3).

Кадр 115. Прохождение теста с первого по 10-й вопрос

Кадр 116. Диалоговое окно с полученным результатом теста

Кадр 117. Диалоговое окно с полученным результатом теста

ОК - при нажатии на кнопку ОК, возвращаемся на общую форму (Кадр 3).

Кадр 118. Форма «About» назначение данного тренажера- эмулятора.

Компьютерный тренажёр-эмулятор содержит информацию об авторе (Кадр 2) и справочную информацию о самой программе, которая содержится в меню About, для её просмотра необходимо, на общей форме выбрать меню About (Кадр 3). Откроется форма с предназначением данного компьютерного тренажёра-эмулятора (Кадр 118). На этой форме также размещена справочная информация по каждому из трёх режимов. При нажатии на одну из трёх кнопок открывается справка по данному режиму.

 - при нажатии на кнопку открывается форма «Демонстрация» (Кадр 119)

 - при нажатии на кнопку открывается форма «Тренинг» (Кадр 120)

 - при нажатии на кнопку открывается форма «Контроль» (Кадр 121)

 - для возвращения на общую форму (Кадр 3)

Кадр 119. Форма «Демонстрация» принцип работы режима «Демонстрация»

 - для возвращения на общую форму (Кадр 3).

Кадр 120. Форма «Тренинг» принцип работы режима «Тренинг»

 - для возвращения на общую форму (Кадр 3).

Кадр 121. Форма «Контроль» принцип работы режима «Контроль»

 - для возвращения на общую форму (Кадр 3).

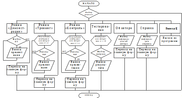
Блок-схема алгоритма использования программы


3.      ЭКОНОМИЧЕСКАЯ ЧАСТЬ

3.1 Определение себестоимости программного продукта и составление сметы затрат на разработку программного продукта

При определении себестоимости программного продукта, обычно, используется затраты по экономическим показателям: затраты на оплату труда, отчисление на социальные мероприятия, материальные затраты, амортизация оборудования, затраты на электроэнергию, другие затраты, которые приведены в таблице 1.

Таблица 1. - Смета затрат на разработку программного продукта

№п/п

Наименование затрат за экономическими элементами

Размер, грн.

Основание

1.

Заработная плата разработчиков, в том числе:

4403


1.1

Основная заработная плата

3522,4

Расчет по формулам

1.2

Дополнительная заработная плата персонала

880,6

25-30% от п. 1.1

2.

Отчисление на социальные мероприятия

1629,11

37,0% от п. 1.1+ п. 1.2

3.

Материальные затраты

854,64

Расчет за текстом методических рекомендаций

4.

Амортизация оборудования

491,7

-//-

5.

Затраты на электроэнергию

88,2

-//-

6.

Другие затраты

597,33

8-12% от п.1+п.2+п.3+п.4+п.5


Вместе себестоимость программного продукта

12467



3.1.1 Определение размера заработной платы разработчиков

Для определения размера основной и дополнительной заработной платы необходимо, прежде всего, определить трудоемкость разработки программного продукта.

Каждый этап разработки, как правило, будет выполнять один исполнитель (последовательно или параллельно).

В создании принимают участие следующие рабочие:

Системный программист,   - 630 грн.;

Младший научный сотрудник,   - 650 грн.;

Программист,   - 570 грн.

Исходные данные:

Наименование должностей

Месячный оклад, грн.

1

Инженер-электронщик

700-750

2

Системный программист

600-650

3

Оператор

400-475

4

Научный сотрудник

800-850

5

Младший научный сотрудник

650-700

6

Программист

550-575

7

Лаборант

400-450


Принимая во внимание то, что специалисты занимают указанные должности на протяжении 3-5 лет, коэффициент, который учитывает уровень квалификации, составляет 1,2.

Язык программирования имеет высокий уровень и степень новизны, а также 2-ю группу сложности. Таким образом, коэффициент, который учитывает новизну и сложность программы, составляет 1,19.

Тогда  - среднемесячная заработная плата исполнителей:

= 1,2*1,19*(630+650+570)/3 = 880,6 грн     (1)

где ,, - соответственно заработная плата разработчиков программного продукта, грн.;- количество разработчиков, чел.

Размер основной заработной платы разработчиков программного продукта () определяется по формуле (2):

,         (2)

где    tч - трудоемкость разработки программного продукта, чел/ч;

ч - часть заработной платы, которая приходится на 1 чел/ч трудоемкости:

     (3)

где  - месячный плановый фонд рабочего времени. Обычно принимается в размере 200 часов (25 дней×8 часов на день = 200 часов).

Дополнительная заработная плата разработчиков Здоп., определяется укрупнено, в процентах (25-30%) от основной заработной платы.

Суммарные затраты по заработной плате составляют:

      (4)

где Здоп. - дополнительная заработная плата.

3.1.2 Определение размера материальных затрат

Определение затрат на материалы и отдельные комплектующие изделия осуществляется с учетом решения поставленной конкретной задачи - разработки тренажера-эмулятора.

Расчет затрат на материалы приводится в таблице 2.

Таблица 2. - Расчет затрат на материалы

№ п/п

Наименование материалов

Количество, ед.

Цена, грн.

Сумма, грн.

1.

Картридж

1

300

300

2.

Бумага для печати

2 пачки

30

60

3.

Канцелярские принадлежности


30

30

4.

Лазерные диски

10

10

100

5.

Flash - память

1

250

250

Вместе



740

Затраты на профилактику



114,64

Всего



854,64


3.1.3 Определение размера амортизационных отчислений (А).

Размер амортизационных отчислений (А) определяется по формуле (5):

(5)

где    Kб - балансовая стоимость одной ПЭВМ с периферией;- летняя норма амортизационных отчислений (25 %);м - продолжительность разработки программного продукта, мес.

(6)

Стоимость оборудования определяется в таблице 3.

Таблица 3. - Стоимость компьютера R-Line на базе материнской платы Pentium.

№ п/п

Наименование составляющих ПЭВМ с периферией

Цена, грн.

1

Процессор Pentium

848

2

Материнская плата

317

3

Модуль памяти

303

4

Винчестер

520

5

Флоппи-дисковод

39,5

6

Видеокарта

285

7

Звуковая плата

154

8

Дисковод

324

9

Сетевая плата

32,5

10

Корпус

362

11

Вентилятор для корпуса

16,5

12

Клавиатура

54

13

Манипулятор «мышь»

39,5

14

Монитор 17”

2408

15

Акустические системы

36,5

16

Факс-модем

222

17

Программный продукт «ЭВМ Windows XP Professional»

782

Вместе

6743,5

Расходы на доставку, установку

472

Всего

7215,5


3.1.4 Определение расходов на электроэнергию

Размер расходов на электроэнергию включает:

расходов на силовую электроэнергию;

расходов на электроэнергию, которая тратится на освещение и определяется по формулам (7), (8).

Расходы на силовую электроэнергию определяются по формуле (7):

         (7)

где  - стоимость 1 кВт/ч - 12 коп.

РЭВМ - суммарная мощность ПЭВМ с периферией в киловатт-часах (составляет 0,7-1,3 киловатт-часов в зависимости от периферии);

Т - продолжительность разработки программного продукта в часах.

Расходы на электроэнергию для освещения, определяются по формуле(8):

     (8)

где Росв. - суммарная мощность в киловатт-часах, которая идет на освещение.

Для расчетов в дипломной работе Росв. Может быть принята в размере 200-250 кВт/ч.

Общие затраты на освещение составляют:

    (9)

3.2 Определение цены программного продукта

Цена программного продукта Цn.n. определяется по формуле (10):

    (10)

где Cn.n - себестоимость программного продукта, грн.;

П - прибыль, которая планируется, грн.; 25-30% от себестоимости;

НДС - размер налога на добавленную стоимость, грн.; 20% от (Cn.n.+П).

.3 Учебный эффект

Основными учебными эффектами в обучающей программе является:

Сокращение затрат времени на проведение контрольных мероприятий;

ü Повышение уровня самостоятельной работы с целью формирования в перспективе самостоятельности, как черты личности студентов;

ü  Повышение уровня формирования целенаправленности умений, навыков использования образовательно-квалификационного материала;

ü  Рациональное сокращение объёма учебной дисциплины и высвобождение времени для введения новых содержательных материалов или других новых дисциплин.

4.     
Охрана труда при работе с обучающей программой

.1 Техника безопасности

.1.1 Общая характеристика условий проведения занятий в аудитории

Вопросы охраны труда будут рассматриваться для аудитории УИПА расположенной в городе Харькове.

Рабочие места учащихся оборудованы отдельными столами, на которых стоят компьютеры. Рабочее место преподавателя оборудовано столом. В аудитории находится учебная доска.

В данных кабинетах проводятся лекционные и лабораторные работы по таким дисциплинам:

компьютерный и Web-дизайн;

инженерная и компьютерная графика;

компьютерное документоведение;

прикладное программирование;

компьютерные технологии;

компьютерные сети;

Описание оборудования в аудитории

Размеры помещения:

Длина-8 м ширина-6,5 м высота-3,5 м;

Число рабочих мест-18;

Площадь на одно рабочее место-5,0 кв.м.;

Длительность работы у компьютера- 4 академ. Часа;

Учащиеся работают индивидуально либо в присутствии преподавателя.

Число занятий в день- 5пар, в неделю-30 пар;

Длительность перемен между занятиями - 10-15мин.;

Проверка знаний осуществляется при помощи разработанных преподавателем электронных тестов.

При работе на компьютерах, в состав которых входят видеодисплейные терминалы (ВДТ) на работников могут действовать следующие опасные и вредные производственные факторы:

· физические:

· повышенный уровень шума на рабочем месте (от вентиляторов процессоров и аудиоплат);

· повышенное значение напряжения в электрической цепи, замыкание которой может произойти через тело человека;

· повышенный уровень статического электричества;

· повышенный уровень электромагнитного излучения;

· повышенная напряжённость электрического поля;

· неблагоприятное распределение яркости в поле зрения;

- психофизиологические:

· физические перегрузки статического и динамического действия;

-нервно-психические перегрузки (умственное перенапряжение, перенапряжение анализаторов, монотонность труда, эмоциональные перегрузки).

Трудовой процесс существенно влияет на психофизиологические возможности пользователей компьютера, поскольку их деятельность характеризуется по тяжести труда значительной статической нагрузкой на мышцы спины, шеи, локтевого и лучезапястного суставов, по напряженности труда напряжением органов зрения, внимания и мышления [1,2].

.1.2 Электробезопасность

Согласно ПУЭ предметная аудитория по опасности поражения электрическим током относится к помещениям без повышенной опасности, т. к:

1.   Температура в помещении на протяжении суток не превышает 350С (19-19,50С);

2.      Относительная влажность воздуха находится в норме (59-60%);

.        Пол покрыт токонепроводящим материалом - паркетом;

.        Нет агрессивной среды, которая могла бы повредить изоляцию.

Основные технические способы и меры обеспечения электробезопасности при нормальном режиме работы электроустановок включают:

ü Изоляцию токопроводящих частей;

ü  Недоступность токопроводящих частей;

ü  Использование малых напряжений;

ü  Защитное разделение электрических сетей;

ü  Расположение токоведущих частей на недосягаемой высоте;

ü  Использование защитного зануления;

ü  Использование защитного заземления.

В данном разделе выполнен расчет зануления с данными параметрами:

ü Мощность трансформатора Р=100кВт;

ü  Мощность электродвигателя 15 кВт;

ü  Длина воздушной линии 120 м (медь, сечение 5 мм);

ü  Длина кабельной линии 20 м (медь, сечение 7 мм);

4.1.3 Окраска помещений и оборудования

Потолок и стены предметной аудитории побелены побелкой белого цвета, на полу деревянное покрытие - паркет.

Данная цветовая гамма, в которую окрашены потолок и стены, выбрана не случайно, так как известно, что белый цвет делает любое помещение более светлым. Такой цвет наиболее эффективно применять для помещений, где происходят работы с высоким зрительным разрядом. Предметная аудитория 208/4 относится к таким помещениям.

4.1.4 Обеспечение безопасности при работе с учебным оборудованием

Основные средства безопасности при работе с учебным оборудованием:

1.      перед началом занятий проводится инструктаж по технике безопасности при работе за компьютером.

2.      регулярно проводится влажная уборка помещения.

.        соблюдаются эргономические требования.

.        рациональная организация труда и отдыха с целью профилактики монотонности и гиподинамии, а также снижение тяжести труда.

.        на рабочем месте находятся лишь предметы, которые используются чаще всего, остальные предметы расположены рядом с пользователем.

Помимо всего прочего для обеспечения безопасности учащихся проводятся различные инструктажи.

Вводный инструктаж проводит инженер по охране труда. При поступлении в УИПА после прохождения вводного инструктажа в личной карточке работника делается запись о прохождении обучения безопасным методам работы.

Вводный инструктаж проводят в форме беседы перед началом работы на ПК. Вводный инструктаж охватывает следующие вопросы: основные положения законодательства об охране труда, требования к оборудованию в стандартах ССБТ, вопросы техники безопасности и санитарии, правила пожарной безопасности, первая помощь пострадавшему.

Каждый поступающий в УИПА обязательно проходит первичный инструктаж по технике безопасности в целях профилактики несчастных случаев. Он проводится непосредственно на рабочем месте в форме беседы и сопровождается показом безопасных приемов и методов труда. Он включает: общие сведения об оборудовании; перечень основных опасных и вредных факторов; безопасную организацию и содержание рабочего места; опасные зоны оборудования; порядок подготовки к работе (проверка исправности оборудования); безопасные методы и приемы работы; действия при возникновении опасной ситуации; меры предупреждения пожаров и устранения их; места расположения средств пожаротушения и пути эвакуации.

Повторный инструктаж проводят с целью проверки и повышения уровня знаний правил и инструкций по охране труда. В него включают конкретные вопросы безопасного выполнения работ, создания нормальных условий труда. Этот инструктаж проходят все работники не реже чем через шесть месяцев.

Внеплановый инструктаж проводят при изменении правил по охране труда, замене или модернизации оборудования и других факторов, влияющих на безопасность труда, при нарушении работниками требований безопасности труда, которые могут привести или привели к травме, аварии, взрыву или пожару и др.

Техника безопасности при выполнении работ на ПК.

Перед началом работы с ПК необходимо:

визуально проверить цельность шнуров электропитания блоков и розеток;

При обнаружении повреждения работа на ПК не производится; необходимо доложить об этом непосредственному начальнику.

При работе с ПК пользователю категорически запрещается:

ü  класть какие-либо предметы, документацию на устройство;

ü  закрывать вентиляционные щели ПК;

ü  оставлять включенной ПК без присмотра;

ü  самостоятельно вскрывать ПК с целью устранения любых неисправностей.

Систематически выполняются профилактические мероприятия и осмотры, удаляется непригодная изоляция и производится замена.

Сотрудникам и студентам УИПА запрещается применение самодельных удлинителей, нестандартных электрообогревателей, пользование поврежденными розетками и выключателями т.п. [3,4].

4.2 Гигиена труда

Условия труда в аудитории относятся ко 2-му классу - допустимые условия труда - характеризуются такими уровнями факторов производственной среды и трудового процесса, которые не превышают установленных гигиенических нормативов для рабочих мест, а возможны изменения функционального состояния организма восстанавливаются за время регламентированного отдыха или до начала следующей смены и не причиняют неблагоприятного влияния на состояние здоровью работающих и их потомство в ближайшем и отдаленном периоде.

Характеристика вредных веществ и материалов приведена в таблице 4.

Таблица 4. - Характеристика вредных веществ и материалов

Вещество или материал

Агрегатное состояние

ПДК (мг/м3)

Класс опасности

1

Азота оксид

П

5

3

2

Озон

П

0,1

1

3

Углерода оксид

П

20

4

4

Пыль - мучная, листовая; -хлопковая, пуховая, льняная

 А А

 6 2

 4 4

Примечание: П-пары; А-аэрозоль

Производственная пыль достаточно распространенный опасный и вредный фактор.

Пыль может оказывать на человека фиброгенное воздействие, при котором в легких происходит разрастание соединительных тканей, которое нарушает нормальное строение и функцию органа. Поражающее воздействие пыли, в основном, определяется дисперсностью (размером) частичек пыли, их формой и твердостью, волокнистостью, удельной поверхности.

Влияние вредных веществ на человека:

Общие мероприятия и средства предупреждения загрязнения воздушной среды на производстве и защиты работающих включают:

герметизация производственного оборудования, работа технологического оборудования в вентилируемых укрытиях, локализация вредных выделений за счет местной вентиляции, аспирационных установок;

нормальное функционирование систем отопления, вентиляции, кондиционирования воздуха, очистки выбросов в атмосферу;

предварительные и периодические медицинские осмотры работающих, во вредных условиях, профилактическое питание, соблюдение правил личной гигиены;

контроль за содержанием вредных веществ в воздухе рабочей зоны;

использование средств индивидуальной защиты.

4.2.1 Метеорологические условия

Аудитории по категории работ по степени тяжести относятся к:

Легкие, Ia принадлежат работы, которые выполняются сидя и не требуют физического напряжения. Расход энергии 105-140 Вт (90-120ккал/час).

Микроклиматические условия производственных помещений характеризуются такими показателями:

ü Температура воздуха;

ü  Относительная влажность воздуха;

ü  Интенсивность теплового излучения;

ü  Температура поверхности.

Для указанной категории работ допустимые параметры микроклимата приведены в таблице 5.

Таблица 5. - Допустимые условия микроклимата

Период года

Категория работ

Температура, 0С

Относительная влажность (%) на рабочих местах - постоянных и не постоянных

Скорость движения (м/с) на рабочих местах - постоянных и не постоянных



Верхняя граница

Нижняя граница





На постоянных рабочих местах

На непостоянных рабочих местах

На постоянных рабочих местах

На непостоянных рабочих местах



Холодный период года

Легкая Ia

25

26

21

18

75

Не больше 0,1

Теплый период года

Легкая Ia

28

30

22

20

55 при 280С

0,2-0,1


Способы поддержания микроклимата:

1.      Использование кондиционера;

2.      Соблюдение режима проветривания;

.        Соблюдение температурного режима;

.2.2 Вентиляция

Основная задача вентиляции - удалить с помещения загрязненный или нагретый воздух и подать свежий.

Вентиляция классифицируется по таким признакам;

по способу перемещения воздуха: естественная (аэрация осуществляется через окна);

по месту действия: местная.

Помимо этого в предметной аудитории есть кондиционер, функционирующие воздуховодные каналы, соблюдается режим проветривания, соблюдается температурный режим.

Основные требования к системам вентиляции:

создавать в рабочей зоне помещения соответствующие нормам метеорологические условия труда (температуру, влажность и скорость движения воздуха);

полностью удалять из помещений вредные газы, пары, пыль и аэрозоли или растворять их до предельно допустимых концентраций;

не вносить в помещение загрязненный воздух снаружи или путем засасывания из смежных помещений;

не создавать на рабочих местах сквозняков или резкого охлаждения;

4.2.3 Освещение

В зависимости от источника света производственное освещение может быть: естественным, создаваемым прямыми солнечными лучами и рассеянным светом небосвода; искусственным, создаваемым электрическими источниками света и совмещенным, при котором недостаточное по нормам естественное освещение дополняется искусственным.

Естественное освещение: боковое осуществляется чрез световые проемы (окна) в наружных стенах. Ориентация окон северо-восточное; высота подоконника 0,6м; площадь остекления - 3,6*3кв.м.; затеняющих предметов нет; есть шторы светло- желтого цвета из хлопчатобумажной ткани; сохранен принцип левостороннего освещение; световой коэффициент - 1:5.

Искусственное освещение: общее, так как светильники размещаются в верхней зоне помещения с учетом рабочих мест. Тип источника света: люминесцентные лампы типа ЛБ мощностью 40Вт; светильники рассеянного света числом 35 штук расположены под потолком; расчетная освещенность рабочего места 22Вт/м кв.

По карте светового климата определили, что световой пояс Харькова равен IV, и это зона с неустойчивым снежным покровом.

Выполняемые в аудитории по зрительной характеристике, относятся к II разряду подразряда «в». Минимальная освещенность при общем искусственном освещении равна 500 лк. За характеристику естественной освещенности принимается относительная величина коэффициента естественного освещения (КЕО) при естественном боковом освещении:

,

где еН = 1,5% - нормированное в соответствие со СниП II-4-79 значение КЕО, m - коэффициент светового климата (равно 0,9 для Харькова), с - коэффициент солнечности климата (равно 0,75 для Харькова). Тогда требуемое значение КЕО равно: е = 1,5*0,9*0,75=1,01%.

4.2.4 Шум, вибрация, ультразвук, инфразвук

Шумом принято считать звуки, которые негативно влияют на организм человека, мешают его работе и отдыху.

Производственным шумом называется шум на рабочих местах, на участках или на территориях предприятий, который возникает во время производственного процесса.

Источниками механических колебаний и различных вибрации в персональном компьютере являются:

ü Блок питания компьютера (его вентилятор и трансформаторы);

ü  Вентилятор охлаждающего кулера центрального процессора;

ü  вентиляторы на высокопроизводительной видеокарте;

ü  жесткие диски (винчестеры);

ü  другие дисководы (FDD, CD - ROM, DVD - ROM и пр.);

ü  источники бесперебойного питания;

Шум в производственных условиях негативно влияет на работника: ослабляет внимание, усиливает развитие усталости, замедляет реакцию на опасность. Вследствие этого, снижается работоспособность и повышается вероятность несчастных случаев.

Источником шума в аудитории 208/4 является ПК. Фактор шума постоянный при работе ПК. Величина шума в помещении составляет 45-47 дБА, что соответствует установленным санитарным нормам (50 дБА для лабораторий). Допустимые уровни звукового давления приведены в таблице 6.

Следствием вредного действия производственного шума могут быть профессиональные заболевания, снижение работоспособности, связанных с нарушением восприятия предупредительных сигналов, снижение производительности труда.

Рекомендуемые основные меры защиты:

1.      применять средства, снижающие шум вибрационного (механического) происхождения;

2.      применять средства, снижающие шум в источнике его возникновения.

Таблица 6. - Допустимые уровни звукового давления, уровни звука на рабочих местах в аудитории.

Октавные полосы со среднегеометрическими частотами, Гц.

63

25

50

500

10001

2000

4000

8000

Уровни звукового давления, дБ.

99

92

86

83

80

78

76

74


Вибрация наиболее опасна среди всех видов механических воздействий для технических объектов. Вибрация вызывает нарушения физиологического и функционального состояний человека.

Функциональные изменения, связанные с действием вибрации на человека-оператора - ухудшение зрения, быстрая утомляемость.

Однако в аудитории 208/4 предприняты все меры безопасности, чтобы избежать вибрации: компьютеры плотно установлены на рабочей поверхности, а столы прочно стоят на полу.

Способы снижения вибрации:

снижение вибрации в источнике возникновения;

снижение параметров вибрации на пути её распространения от источника;

организационно - технические меры;

Нормы по вибрации приведены в таблице 7.

Таблица 7. - Нормы вибрации в помещениях умственного труда

Превышение гранично - допустимого уровня вибрации. дБ

91

88

84

80

76

75

75

Гц

2

3

4

6

8

16

31,5


4.2.5 Электромагнитные, ионизирующие излучения

Ионизирующее излучение - это излучение, взаимодействие которого со средой приводит к созданию электрических зарядов (ионов) разных знаков.

Специально проведенные измерения радиочастотного излучения вокруг ПК в диапазоне от 300 МГц до 18 ГГц показали, что их значение не превышали 1 Вт/м2. Обычная мощность ЭМИ находится в пределах от 1 мВ/м до 0,5 В/м на расстоянии 1 м от экрана и в пределах 0,1 до 200 мкА/м на расстоянии 5-30 см от экрана. Наиболее интенсивное излучение наблюдается в диапазоне 3-30 МГц. Допустимые уровни напряженности электромагнитного поля радиочастотного диапазона регламентируются ГОСТ 12.1.006-84. Они приведены в таблице 8.

Таблица 8. - Допустимые уровни напряженности электромагнитного поля радиочастотного диапазона и допустимая поверхностная плотность потока энергии

Диапазон частот, Гц

Допустимые уровни напряженности электромагнитного поля

Допустимая плотность потока энергии, Вт/м2





По электрической составляющей Е, В/м

По магнитной составляющей Н, А/м










60 кГц - 3 МГц

50

5

-

3 МГц - 30 МГц

30

-

-

30 МГц - 300 МГц

10

0,3

-

300 МГц - 300 ГГц

-

-

0,25

При изучении влияния ионизирующего излучения на организм человека были выявлены следующие особенности:

1.      Высокая эффективность поглощенной энергии. Даже небольшое количество поглощенной энергии ионизирующего излучения может вызвать существенные биологические изменения в организме человека.

2.      Наличие спрятанного инкубационного периода проявление влияния ионизирующего излучения. Этот период, которые еще часто называют периодом воображаемого благополучия, тем меньше, чем меньше доза излучения.

.        Влияние малых доз ионизирующего излучения может накапливаться.

.        Ионизирующее излучение влияет не только непосредственно на самого человека, а и на его будущее потомство.

Защита от ионизирующего излучения:

Организационные меры от ионизирующих излучений предвидят обеспечение выполнения требований норм радиоактивной безопасности. Помещение, которые предназначены для работы с радиоактивными изотопами должны быть изолированы от остальных и иметь специальную обработку стен, потолка и пола.

к техническим мерам и способам защиты от излучения принадлежат: использование автоматизированного оборудования с дистанционным управлением; установка защитных экранов.

санитарно- гигиенические меры: обеспечение чистоты помещения, включая ежедневную влажную уборку.

4.2.6 Санитарно-бытовое и медицинское обслуживание

Данный вопрос был рассмотрен в целом для всей академии. В академии предусмотрены специальные раздевалки для хранения учащимися верхней одежды. В каждом корпусе академии имеются туалетные комнаты с умывальниками. Столовая, расположенная в 4-м корпусе академии предоставляет учащимся необходимое количество питания и питьевой воды. Также в академии есть медпункт, где по просьбе любого из учащихся предоставляются необходимые медикаменты.

4.3 Пожарная безопасность

.3.1 Пожароопасность здания предметной аудитории

Общая характеристика взрывопожарной и пожарной опасности здания:

По пожарной опасности помещение категории В (пожароопасные) - горючие и тяжелогорючие жидкости, твердые горючие и тяжелогорючие вещества и материалы, вещества и материалы, способные при взаимодействии с водой, кислородом или друг с другом гореть.

Пожароопасная зона класса П-IIa - пространство в помещении, в котором находятся твердые горючие материалы и вещества.

Безопасность производственного оборудования обеспечивается:

выбором безопасных принципов действия, конструктивных схем, элементов;

использование средств механизации и автоматизации;

применение в конструкции средств защиты;

соблюдение эргономических требований;

4.3.2 Средства тушения и обнаружения пожаров

В помещении имеются твердые горючие вещества - дерево, бумага, текстиль. Имеются электроустановки - ПК и их периферийное оборудование. Поэтому возможные классы пожаров - А и Е.

Основные возможные причины пожаров в аудитории и расположенных вблизи помещениях:

· неосторожное обращение с огнем;

· неудовлетворительное состояние электротехнических устройств;

· неисправность отопительных приборов и нарушение правил их эксплуатации;

· невыполнение требований нормативных документов по вопроса ПБ.

В помещении имеются твердые горючие вещества - дерево, бумага, текстиль. Имеются электроустановки - ПК и их периферийное оборудование.

Прекращение процесса горения может быть достигнуто следующими способами:

прекращением доступа в зону горения окислителя (воздуха) или горючего вещества;

охлаждением зоны горения или горящих веществ;

разбавлением воздуха или горючих веществ негорючими.

Здание, в котором располагается аудитория, обеспечено первичными средствами пожаротушения: огнетушителями, пожарным инвентарем, пожарным орудием (пожарными ломами, баграми, топорами и т.п.) и средствами связи.

Корпус оборудован автоматической пожарной сигнализацией. В помещении аудитории установлены пожарные оповещатели ИП-104, которые реагируют на повышение температуры посредством размыкания контактов, и сигнал о возникновении пожара поступает на пульт связи дежурного по УИПА, шлейфы со всеми оповещателями выведены на приемно-контрольные станции, которые определяют место возгорания.

При поступлении сигнала о пожаре дежурный вызывает пожарную команду на место вызова для тушения возможного пожара. Основной и запасной эвакуационные выходы оборудованы аварийным освещением. Над ними установлено световое табло зеленого цвета с надписью «ВЫХОД».

Места размещения первичных средств пожаротушения отмечены в планах эвакуации.

Огнетушители размещаются в легкодоступных местах, которые исключают их повреждение, попадание прямых солнечных лучей и атмосферных осадков, непосредственное действие отопительных и нагревательных приборов.

.3.3 Экологическая оценка

Для рассматриваемой 208/4 аудитории источником возможных загрязнений является пыль, однако предприняты меры по её устранению - регулярная влажная уборка. Экологическое воспитание учащихся, на мой взгляд, играет большую роль в формировании личности, оно прививает человеку знания и навыки разумного общения с природой. Экологическое воспитание включает в себя мировоззренческие, политические правовые, нравственно-этические и другие аспекты формирования личностных черт человека. Данное воспитание должно являться одним из основополагающих в воспитании личности, так как человек учиться принимать самостоятельные решения по вопросам охраны природы, нести ответственность за последствия принимаемых решений.

ЗАКЛЮЧЕНИЕ

Простота в использовании, легкость в управлении, доступность к информации, тщательнейшим образом подобранный материал, все те составляющие, которые содержит данный программный продукт.

Уникальность программы заключается в визуальном ознакомлении с техническим устройством, а также с последующим приобретении навыков работы с персональным компьютером, без затрат огромного количества времени и умственных усилий.

В компьютерном тренажёре-эмуляторе «ПК AMD Atlon 2500» учащемся будет предложено ознакомиться с персональным компьютером, наглядным методом, при помощи режима «Демонстрация», сопровождающийся презентаций и видео информацией, которые будут характеризовать, и демонстрировать работу с устройством, что позволит обучаемому приобретать базовые знания. Получив первостепенное представление о работе устройства, учащийся при помощи режима «Тренинг», обучается выполнению основных операций с устройством на основе тренировки, это даёт возможность закрепить полученные знания и навыки работы с устройством. Узнать и проконтролировать уровень усвоения материала, позволит режим «Контроль», который содержит в себе некоторое количество заданий, с последовательным выполнением действий. При правильном указании действий, обучаемый получает оценку. В итоге, выполнив все задания, выводиться средняя оценка, она и характеризует уровень приобретенных знаний и умений обучаемого.

Данный продукт поможет учащимся общеобразовательных учреждений получать умения, знания и навыки в изучении и работе с данным техническим устройством без инструкции пользования и горы дополнительной литературы. Я надеюсь, что разработанная программа найдёт своё применение в обучении студентов ВУЗ Украины при изучении дисциплины «Технические средства обучения».

СПИСОК ИСПОЛЬЗОВАННЫХ ИСТОЧНИКОВ

1.  Методические указания по экономическим обоснованиям дипломных проектов для студентов электромеханического факультета. - Харьков, УИПА, 2003 - 40 с.

2.      Методические указания к выполнению квалификационной работы для образовательно-квалификационного уровня «бакалавр» для студентов специальности 6.010100.36 «Профессиональное обучение. Компьютерные технологии в управлении и обучении» - Харьков: УИПА, 2005. - 40 с.

.        Методические указания по дипломному проектированию. Раздел «Охрана труда» для инженерных и инженерно - педагогических специальностей \ сост. Смирнитская М.Б. Харьков, УИПА, 2005 - 20 с.

4.      Программирование и алгоритмизация. Среда проектирования Visual Basic .NET. Обработка строковых выражений. Методические указания к лабораторной работе № 12. Для всех специальностей - Харьков: УИПА, 2005 42 с.

.        Visual Basic 6.0.: Издательство Питер - С.П., 2004. - 680 с.

6.  Программирование в среде Visual Basic 6.: Учебное пособие. Ч. 1. - Х.: «КАНКОМ», 2004. - 496 с.

7.  Задание к лабораторным работам № 11-12 «      Создание автоматизированных обучающих систем» средствами среды проектирования Visual Basic. NET. Для всех специальностей.- Харьков: УИПА, 2005 - 23 с.

8.      ДНАОП 0.00-1.31-99. Правила охраны труда во время эксплуатации электронно-вычислительных машин.

9.  ВДОП 2.00-5.04-96. Инструкция по охране труда при работе на компьютерах.

10. ДСН 3.3.6-042-99. Санитарные нормы микроклимата производственных помещений.

11.         СНиП П-4-79. Естественное и искусственное освещение. Нормы проектирования.

12. ДСН 3.3.6-037-99. Санитарные нормы производственного шума, ультразвука и инфразвука.

13.    Основы охраны труда: Учебное пособие / За ред. проф. Березуцкого В.В. - Х.: Факт, 2005. - 480 с.

14.    Жиденький В.Ц. Охрана труда пользователей компьютеров. Учебное пособие. - Вид.2-е, доп. - Львов: Афиша, 2000.

Приложение А

Программный код проекта


Public Class Form1_Титульный_лист

Inherits System.Windows.Forms.Form

Private Sub Label1_Click(ByVal sender As System.Object, ByVal e As System.EventArgs) Handles Label1.Click

Dim obj_Form2_Главная_форма As New Form2_Главная_форма_Form2_Главная_форма.Show()

Me.Hide()Sub

Sub Label2_Click(ByVal sender As System.Object, ByVal e As System.EventArgs) Handles Label2.ClickSub

Sub Form1_Титульный_лист_MouseUp(ByVal sender As Object, ByVal e As System.Windows.Forms.MouseEventArgs) Handles MyBase.MouseUp

'Дида(e.X > 610) And (e.X < 780) And (e.Y > 241) And (e.Y < 480) Then_Form4_Презентация = New Form4_Презентация= Application.StartupPath + "\2_Дида.ppt"_Form4_Презентация.Show()If

End Sub

Class


Public Class Form2_Главная_формаSystem.Windows.Forms.Formk As Integer

72

Private Sub MenuItem6_Click(ByVal sender As System.Object, ByVal e As System.EventArgs) Handles MenuItem6.Click.Hide()obj_Form1_Титульный_лист As New Form1_Титульный_лист_Form1_Титульный_лист.Show()SubSub MenuItem7_Click(ByVal sender As System.Object, ByVal e As System.EventArgs) Handles MenuItem7.ClickSubSub MenuItem1_Click(ByVal sender As System.Object, ByVal e As System.EventArgs) Handles MenuItem1.Click.Hide()obj_Form3_Демонстрация As New Form3_Демонстрация_Form3_Демонстрация.Show()SubSub MenuItem3_Click(ByVal sender As System.Object, ByVal e As System.EventArgs) Handles MenuItem3.Click.Hide()obj_Form5_Тренинг As New Form5_Тренинг()= Int(10 * Rnd())k = 0 To 9(k) = 0_Form5_Тренинг.Label6.Text = CStr(a(i))_Form5_Тренинг.Show()SubSub MenuItem4_Click(ByVal sender As System.Object, ByVal e As System.EventArgs) Handles MenuItem4.Click

Me.Hide()obj_Form6_Общий_вид_компъютера_контроль As New Form6_Общий_вид_компъютера__контроль_Form6_Общий_вид_компъютера_контроль.Show()

End SubSub MenuItem5_Click(ByVal sender As System.Object, ByVal e As System.EventArgs) Handles MenuItem5.Click.Hide()obj_Form7_Контроль As New Form7_Контроль()= Int(3 * Rnd())k = 0 To 2(k) = 0_osenka = 0_zadania = 0_Form7_Контроль.Label6.Text = CStr(R(i))_Form7_Контроль.Show().Hide()SubSub Button1_Click(ByVal sender As System.Object, ByVal e As System.EventArgs) Handles Button1.Click.Hide()obj_Form_Сведения As New Form_Сведения_Form_Сведения.Label1.Visible = True_Form_Сведения.Label2.Visible = False_Form_Сведения.Label3.Visible = False_Form_Сведения.Show()SubSub Button2_Click(ByVal sender As System.Object, ByVal e As System.EventArgs) Handles Button2.Click.Hide()obj_Form_Сведения As New Form_Сведения_Form_Сведения.Label1.Visible = False_Form_Сведения.Label2.Visible = True_Form_Сведения.Label3.Visible = False_Form_Сведения.Show()SubSub Button4_Click(ByVal sender As System.Object, ByVal e As System.EventArgs) Handles Button4.Click.Hide()obj_Form_Сведения As New Form_Сведения_Form_Сведения.Label1.Visible = False_Form_Сведения.Label2.Visible = False_Form_Сведения.Label3.Visible = True_Form_Сведения.Show()SubSub Button3_Click(ByVal sender As System.Object, ByVal e As System.EventArgs) Handles Button3.Click

Me.Hide()obj_Form6_Общий_вид_компъютера_контроль As New Form6_Общий_вид_компъютера__контроль_Form6_Общий_вид_компъютера_контроль.Show()

End SubSub Button6_Click(ByVal sender As System.Object, ByVal e As System.EventArgs) Handles Button6.ClickSubSub Button5_Click(ByVal sender As System.Object, ByVal e As System.EventArgs) Handles Button5.Click.Hide()obj_Form9_About As New Form9_About_Form9_About.Show()SubSub MenuItem2_Click(ByVal sender As System.Object, ByVal e As System.EventArgs) Handles MenuItem2.Click.Hide()obj_Form9_About As New Form9_About_Form9_About.Show()Sub

End Class


Public Class Form3_ДемонстрацияSystem.Windows.Forms.Form

'#Region "Установка кнопок"Sub PictureBox1_MouseUp(ByVal sender As System.Object, ByVal e As System.Windows.Forms.MouseEventArgs) Handles PictureBox1.MouseUp

'Play(e.X > 870) And (e.X < 890) And

(e.Y > 70) And (e.Y < 91) Then_Form4_Презентация = New Form4_Презентация= Application.StartupPath + "\PLAY.ppt"_Form4_Презентация.Show()If

'CD_Rom(e.X > 894) And (e.X < 914) And (e.Y > 75) And (e.Y < 95) Then_Form4_Презентация = New Form4_Презентация= Application.StartupPath + "\OPEN_CLOSE.ppt"_Form4_Презентация.Show()If

'Flopy(e.X > 838) And (e.X < 858) And (e.Y > 294) And (e.Y < 314) Then_Form4_Презентация = New Form4_Презентация= Application.StartupPath + "\Дисковод.ppt"_Form4_Презентация.Show()If

'Resert(e.X > 806) And (e.X < 826) And (e.Y > 486) And (e.Y < 506) Then_Form4_Презентация = New Form4_Презентация= Application.StartupPath + "\RESET.ppt"_Form4_Презентация.Show()If

'Power(e.X > 470) And (e.X < 490) And (e.Y > 430) And (e.Y < 450) Then_Form4_Презентация = New Form4_Презентация= Application.StartupPath + "\POWER.ppt"_Form4_Презентация.Show()If

'Select(e.X > 406) And (e.X < 426) And (e.Y > 445) And (e.Y < 466) Then_Form4_Презентация = New Form4_Презентация= Application.StartupPath + "\SELECT.ppt"_Form4_Презентация.Show()If

'Меню(e.X > 290) And (e.X < 315) And (e.Y > 441) And (e.Y < 469) Then_Form4_Презентация = New Form4_Презентация= Application.StartupPath + "\МЕНЮ.ppt"_Form4_Презентация.Show()If

'Контраст(e.X > 364) And (e.X < 388) And (e.Y > 445) And (e.Y < 466) Then_Form4_Презентация = New Form4_Презентация= Application.StartupPath + "\Контраст.ppt"_Form4_Презентация.Show()If

'Яркость(e.X > 325) And (e.X < 346) And (e.Y > 440) And (e.Y < 461) Then_Form4_Презентация = New Form4_Презентация= Application.StartupPath + "\Яркость.ppt"_Form4_Презентация.Show()If

'Громкость(e.X > 750) And (e.X < 770) And (e.Y > 70) And (e.Y < 90) Then_Form4_Презентация = New Form4_Презентация= Application.StartupPath + "\Громкость.ppt"_Form4_Презентация.Show()IfSub

'#End Region

'#Region "Установка курсора"Sub PictureBox1_MouseMove(ByVal sender As System.Object, ByVal e As System.Windows.Forms.MouseEventArgs) Handles PictureBox1.MouseMove((e.X > 750) And (e.X < 770) And (e.Y > 70) And (e.Y < 90) Or _

(e.X > 894) And (e.X < 914) And (e.Y > 75) And (e.Y < 95) Or _

(e.X > 806) And (e.X < 826) And (e.Y > 486) And (e.Y < 506) Or _

(e.X > 838) And (e.X < 858) And (e.Y > 294) And (e.Y < 314) Or _

(e.X > 470) And (e.X < 490) And (e.Y > 430) And (e.Y < 450) Or _

(e.X > 364) And (e.X < 388) And (e.Y > 445) And (e.Y < 466) Or _

(e.X > 290) And (e.X < 315) And (e.Y > 441) And (e.Y < 469) Or _

(e.X > 406) And (e.X < 426) And (e.Y > 445) And (e.Y < 466) Or _

(e.X > 870) And (e.X < 890) And (e.Y > 70) And (e.Y < 91)) Then.Cursor = Cursors.Hand.Cursor = Cursors.DefaultIf

'Play(e.X > 870) And (e.X < 890) And (e.Y > 70) And (e.Y < 91) Then.Visible = True.Visible = FalseIf

'CD_Rom(e.X > 894) And (e.X < 914) And (e.Y > 75) And (e.Y < 95) Then_ROM.Visible = True_ROM.Visible = FalseIf

'Flopy(e.X > 838) And (e.X < 858) And (e.Y > 294) And (e.Y < 314) Then.Visible = True.Visible = FalseIf

'Resert(e.X > 806) And (e.X < 826) And (e.Y > 486) And (e.Y < 506) Then.Visible = True.Visible = FalseIf

'Power(e.X > 470) And (e.X < 490) And (e.Y > 430) And (e.Y < 450) Then.Visible = True.Visible = FalseIf

'Select(e.X > 406) And (e.X < 426) And (e.Y > 445) And (e.Y < 466) Then_.Visible = True_.Visible = FalseIf

'Меню(e.X > 290) And (e.X < 315) And (e.Y > 441) And (e.Y < 469) Then_1.Visible = True_1.Visible = FalseIf

'Контраст(e.X > 364) And (e.X < 388) And (e.Y > 445) And (e.Y < 466) Then

Контраст.Visible = True

Контраст.Visible = FalseIf

'Яркость(e.X > 325) And (e.X < 346) And (e.Y > 440) And (e.Y < 461) Then

Яркость.Visible = True

Яркость.Visible = FalseIf

'Громкость(e.X > 750) And (e.X < 770) And (e.Y > 70) And (e.Y < 90) Then

Громкость.Visible = True

Громкость.Visible = FalseIfSub

'#End RegionSub Label3_Click(ByVal sender As System.Object, ByVal e As System.EventArgs) Handles Label3.Click.Hide()obj_Form2_Главная_форма As New Form2_Главная_форма

obj_Form2_Главная_форма.Show()SubClass


Public Class Form5_ТренингSystem.Windows.Forms.FormPravelno, NePravelno As Integermax As IntegerSub PictureBox1_MouseUp(ByVal sender As Object, ByVal e As System.Windows.Forms.MouseEventArgs) Handles PictureBox1.MouseUp

Dim obj_Form2_Главная_форма As New Form2_Главная_форма

max = max + 1

'Play(e.X > 870) And (e.X < 890) And

(e.Y > 70) And (e.Y < 91) And a(i) = a(0) Then("Верно")_Form4_Презентация = New Form4_Презентация= Application.StartupPath + "\PLAY.ppt"_Form4_Презентация.Show()(0) = b(0) + 1b(0) <= 3 Then Pravelno += 1

'CD_Rom(e.X > 894) And (e.X < 914) And (e.Y > 75) And (e.Y < 95) And a(i) = a(1) Then("Верно")_Form4_Презентация = New Form4_Презентация= Application.StartupPath + "\OPEN_CLOSE.ppt"_Form4_Презентация.Show()(1) = b(1) + 1b(1) <= 3 Then Pravelno += 1

'Flopy(e.X > 768) And (e.X < 904) And (e.Y > 288) And (e.Y < 328) And a(i) = a(2) Then("Верно")_Form4_Презентация = New Form4_Презентация= Application.StartupPath + "\Дисковод.ppt"_Form4_Презентация.Show()(2) = b(2) + 1b(2) <= 3 Then Pravelno += 1

'Resert(e.X > 811) And (e.X < 843) And (e.Y > 488) And (e.Y < 520) And a(i) = a(3) Then("Верно")_Form4_Презентация = New Form4_Презентация= Application.StartupPath + "\RESET.ppt"_Form4_Презентация.Show()(3) = b(3) + 1b(3) <= 3 Then Pravelno += 1

'Power(e.X > 470) And (e.X < 490) And (e.Y > 430) And (e.Y < 450) And a(i) = a(4) Then("Верно")_Form4_Презентация = New Form4_Презентация= Application.StartupPath + "\POWER.ppt"_Form4_Презентация.Show()(4) = b(4) + 1b(4) <= 3 Then Pravelno += 1

'Select(e.X > 406) And (e.X < 426) And (e.Y > 445) And (e.Y < 466) And a(i) = a(5) Then("Верно")_Form4_Презентация = New Form4_Презентация= Application.StartupPath + "\SELECT.ppt"_Form4_Презентация.Show()(5) = b(5) + 1b(5) <= 3 Then Pravelno += 1

'Меню(e.X > 290) And (e.X < 315) And (e.Y > 441) And (e.Y < 469) And a(i) = a(6) Then("Верно")_Form4_Презентация = New Form4_Презентация= Application.StartupPath + "\МЕНЮ.ppt"_Form4_Презентация.Show()(6) = b(6) + 1b(6) <= 3 Then Pravelno += 1

'Контраст(e.X > 364) And (e.X < 388) And (e.Y > 445) And (e.Y < 466) And a(i) = a(7) Then("Верно")_Form4_Презентация = New Form4_Презентация= Application.StartupPath + "\Контраст.ppt"_Form4_Презентация.Show()(7) = b(7) + 1b(7) <= 3 Then Pravelno += 1

'Яркость(e.X > 325) And (e.X < 346) And (e.Y > 440) And (e.Y < 461) And a(i) = a(8) Then("Верно")_Form4_Презентация = New Form4_Презентация= Application.StartupPath + "\Яркость.ppt"_Form4_Презентация.Show()(8) = b(8) + 1b(8) <= 3 Then Pravelno += 1

'Громкость(e.X > 750) And (e.X < 770) And (e.Y > 70) And (e.Y < 90) And a(i) = a(9) Then("Верно")_Form4_Презентация = New Form4_Презентация= Application.StartupPath + "\Громкость.ppt"_Form4_Презентация.Show()(9) = b(9) + 1b(9) <= 3 Then Pravelno += 1+= 1("Ошибка")IfPravelno = 30 Then

MsgBox("Поздравляем с успешным окончанием курса обучения," + vbCrLf + "для ответа на 30 вопросов вы сделали " + CStr(max) + " попыток").Hide()_Form2_Главная_форма.Show()SubIf

'сбрасываем счетчик повтора вопроса

povtor_voprosa = 0()Sub

Sub Vopros()

' выбираем вопрос случайным образом()= Int(10 * Rnd())

' проверяем сколько раз был задан вопрос, если меньше чем нужно - берем его, иначе заново

If b(i) >= 3 Then Vopros() : Exit Sub

'если вопрос повторен более 10 раз - значит, в конце осталось 1 или 2 однотипных

'вопроса и нужно задать вопрос из правильно отвеченных

If povtor_voprosa > 10 Then Vopros_prav() : Exit Sub

' если выбранный вопрос такой же как предыдущий и перед ним то найдем другой

' иначе задаем вопросCStr(a(i)) = vop_1 Or CStr(a(i)) = vop_2 Then_voprosa = povtor_voprosa + 1()

Exit Sub

'запоминаем предыдущий и текущий вопрос

vop_2 = vop_1_1 = a(i)

'выводим вопрос.Text = CStr(a(i))SubIfSub

Private Sub Vopros_prav()

' выбираем вопрос случайным образом из отвеченных()= Int(10 * Rnd())

' проверяем сколько раз был задан вопрос, если меньше чем нужно - берем его, иначе - заново

If b(i) < 3 Then Vopros_prav() : Exit Sub

' если выбранный вопрос такой же как предыдущий и перед ним то возьмем другой,

' иначе задаем вопрос из правильно отвеченых

If CStr(a(i)) = vop_1 Or CStr(a(i)) = vop_2 Then

Vopros_prav()Sub

'запоминаем предыдущий и текущий вопрос

vop_2 = vop_1_1 = a(i)

'выводим вопрос.Text = CStr(a(i))SubIfSubSub Label3_Click(ByVal sender As System.Object, ByVal e As System.EventArgs).Close()Sub

Sub Label7_Click(ByVal sender As System.Object, ByVal e As System.EventArgs) Handles Label7.Click.Hide()obj_Form2_Главная_форма As New Form2_Главная_форма

obj_Form2_Главная_форма.Show()SubClass


Public Class Form7_КонтрольSystem.Windows.Forms.FormPravelno, NePravelno As IntegerSub PictureBox1_MouseUp(ByVal sender As Object, ByVal e As System.Windows.Forms.MouseEventArgs) Handles PictureBox1.MouseUp

Dim obj_Form10_Контроль_Яркость_Уменьшить As New Form10_Контроль_Яркость

'Яркость(e.X > 329) And (e.X < 350) And (e.Y > 440) And (e.Y < 459) Then+= 1("Верно")_zadania = Nomer_zadania + 1

d(0) = d(0) + 1

' Dim obj_Form10_Контроль_Яркость_Уменьшить As New Form10_Контроль_Яркость

' obj_Form10_Контроль_Яркость_Уменьшить.Show()_Form10_Контроль_Яркость_Уменьшить.Show()

Me.Hide()()SubIf

Dim obj_Form11_Контроль_Контраст As New Form11_Контроль_Контраст

'Контраст(e.X > 380) And (e.X < 398) And (e.Y > 449) And (e.Y < 459) Then+= 1("Верно")_zadania = Nomer_zadania + 1

d(1) = d(1) + 1

' Dim obj_Form11_Контроль_Контраст As New Form11_Контроль_Контраст

' obj_Form11_Контроль_Контраст.Show()_Form11_Контроль_Контраст.Show()

Me.Hide()()SubIf

Dim obj_Form12_Контроль_Яркость_2_способ As New Form12_Яркость_2_способ

'Яркость_2_способ(e.X > 175) And (e.X < 195) And (e.Y > 380) And (e.Y < 395) Then+= 1("Верно")_zadania = Nomer_zadania + 1

d(2) = d(2) + 1

' Dim obj_Form12_Контроль_Яркость_2_способ As New Form12_Яркость_2_способ

' obj_Form12_Контроль_Яркость_2_способ.Show()_Form12_Контроль_Яркость_2_способ.Show()

Me.Hide()()SubIf

'Контраст_2_способ(e.X > 380) And (e.X < 398) And (e.Y > 449) And (e.Y < 459) Then+= 1("Верно")_zadania = Nomer_zadania + 1

d(3) = d(3) + 1

' Dim obj_Form12_Контроль_Яркость_2_способ As New Form12_Яркость_2_способ

' obj_Form12_Контроль_Яркость_2_способ.Show()_Form12_Контроль_Яркость_2_способ.Show()

Me.Hide()()SubIf("Неверно")()SubSub Vopros()

' выбираем вопрос случайным образомd(0) >= 1 And d(1) >= 1 And d(2) >= 1 And d(3) >= 1 Then Exit Sub()

i = Int(4 * Rnd())

' проверяем сколько раз был задан вопрос, если меньше чем нужно - берем его, иначе - заново

If d(i) >= 1 Then Vopros()

' выводим вопрос.Text = CStr(R(i))Sub

Sub Label3_Click(ByVal sender As System.Object, ByVal e As System.EventArgs) Handles Label3.Click.Hide()obj_Form2_Главная_форма As New Form2_Главная_форма

obj_Form2_Главная_форма.Show()

End SubSub Form7_Контроль_Load(ByVal sender As System.Object, ByVal e As System.EventArgs) Handles MyBase.LoadNomer_zadania >= 4 Then("Ваша средняя оценка за 4 задания " + Format(Obshaa_osenka / 4, "#0.0"))If()SubSub Form7_Контроль_Activated(ByVal sender As Object, ByVal e As System.EventArgs) Handles MyBase.ActivatedNomer_zadania >= 4 Then.Hide()

Dim obj_Form2_Главная_форма As New Form2_Главная_форма_Form2_Главная_форма.Show()

End IfSubClass

Class Form10_Контроль_ЯркостьSystem.Windows.Forms.FormSub PictureBox1_MouseUp(ByVal sender As System.Object, ByVal e As System.Windows.Forms.MouseEventArgs) Handles PictureBox1.MouseUp

'Меню(e.X > 280) And (e.X < 310) And (e.Y > 415) And (e.Y < 460) Then.Visible = True.Visible = False

Exit SubIf("Неверно" + vbCrLf + "Пройдите режим демонстрация")

Me.Hide()_osenka = Obshaa_osenka + 0obj_Form7_Контроль As New Form7_Контроль_Form7_Контроль.Show()SubSub PictureBox2_MouseUp(ByVal sender As System.Object, ByVal e As System.Windows.Forms.MouseEventArgs) Handles PictureBox2.MouseUpobj_Form7_Контроль As New Form7_Контроль

'Выбор яркости(e.X > 290) And (e.X < 325) And (e.Y > 180) And (e.Y < 240) Then.Visible = True.Visible = FalseSubIf("Неверно" + vbCrLf + "ваша оценка 1" + vbCrLf + "Пройдите режим демонстрация").Hide()_osenka = Obshaa_osenka + 1_Form7_Контроль.Show()SubSub PictureBox3_MouseUp(ByVal sender As System.Object, ByVal e As System.Windows.Forms.MouseEventArgs) Handles PictureBox3.MouseUpobj_Form7_Контроль As New Form7_Контроль

'Уменьшение яркости(e.X > 335) And (e.X < 365) And (e.Y > 255) And (e.Y < 285) Then.Visible = True.Visible = False

MsgBox("Вы справились с заданием" + vbCrLf + "Ваша оценка 5")

Obshaa_osenka = Obshaa_osenka + 5.Hide()_Form7_Контроль.Show()Sub

End If("Неверно" + vbCrLf + "ваша оценка 3" + vbCrLf + "Пройдите режим демонстрация")

Me.Hide()_osenka = Obshaa_osenka + 3_Form7_Контроль.Show()SubClassClass Form11_Контроль_КонтрастSystem.Windows.Forms.FormSub PictureBox1_MouseUp(ByVal sender As System.Object, ByVal e As System.Windows.Forms.MouseEventArgs) Handles PictureBox1.MouseUp

'Меню(e.X > 280) And (e.X < 310) And (e.Y > 415) And (e.Y < 460) Then.Visible = True.Visible = False

Exit SubIf("Неверно" + vbCrLf + "Пройдите режим демонстрация")

Me.Hide()_osenka = Obshaa_osenka + 0obj_Form7_Контроль As New Form7_Контроль_Form7_Контроль.Show()SubSub PictureBox2_MouseUp(ByVal sender As System.Object, ByVal e As System.Windows.Forms.MouseEventArgs) Handles PictureBox2.MouseUpobj_Form7_Контроль As New Form7_Контроль

'Выбор Контраста(e.X > 350) And (e.X < 385) And (e.Y > 185) And (e.Y < 200) Then.Visible = True.Visible = FalseSubIf("Неверно" + vbCrLf + "ваша оценка 1" + vbCrLf + "Пройдите режим демонстрация").Hide()_osenka = Obshaa_osenka + 1_Form7_Контроль.Show()SubSub PictureBox3_MouseUp(ByVal sender As System.Object, ByVal e As System.Windows.Forms.MouseEventArgs) Handles PictureBox3.MouseUpobj_Form7_Контроль As New Form7_Контроль

'Уменьшение контраста(e.X > 300) And (e.X < 335) And (e.Y > 230) And (e.Y < 245) Then.Visible = True.Visible = False

MsgBox("Вы справились с заданием" + vbCrLf + "Ваша оценка 5")

Obshaa_osenka = Obshaa_osenka + 5.Hide()_Form7_Контроль.Show()Sub

End If("Неверно" + vbCrLf + "ваша оценка 3" + vbCrLf + "Пройдите режим демонстрация")

Me.Hide()_osenka = Obshaa_osenka + 3_Form7_Контроль.Show()SubClass

Class Form12_Яркость_2_способSystem.Windows.Forms.FormSub PictureBox2_MouseUp(ByVal sender As System.Object, ByVal e As System.Windows.Forms.MouseEventArgs) Handles PictureBox2.MouseUp

'Пуск(e.X > 0) And (e.X < 150) And (e.Y > 470) And (e.Y < 490) Then.Visible = True.Visible = False

Exit SubIf("Неверно" + vbCrLf + "Пройдите режим демонстрация")

Me.Hide()_osenka = Obshaa_osenka + 0obj_Form7_Контроль As New Form7_Контроль_Form7_Контроль.Show()SubSub PictureBox4_MouseUp(ByVal sender As System.Object, ByVal e As System.Windows.Forms.MouseEventArgs) Handles PictureBox4.MouseUpobj_Form7_Контроль As New Form7_Контроль

'Настройка(e.X > 255) And (e.X < 295) And (e.Y > 475) And (e.Y < 500) Then.Visible = True.Visible = FalseSubIf("Неверно" + vbCrLf + "ваша оценка 0.5" + vbCrLf + "Пройдите режим демонстрация").Hide()_osenka = Obshaa_osenka + 0.5_Form7_Контроль.Show()SubSub PictureBox5_MouseUp(ByVal sender As System.Object, ByVal e As System.Windows.Forms.MouseEventArgs) Handles PictureBox5.MouseUpobj_Form7_Контроль As New Form7_Контроль

'Экран(e.X > 400) And (e.X < 448) And (e.Y > 610) And (e.Y < 627) Then.Visible = True.Visible = FalseSubIf("Неверно" + vbCrLf + "ваша оценка 1" + vbCrLf + "Пройдите режим демонстрация").Hide()_osenka = Obshaa_osenka + 1_Form7_Контроль.Show()SubSub PictureBox6_MouseUp(ByVal sender As System.Object, ByVal e As System.Windows.Forms.MouseEventArgs) Handles PictureBox6.MouseUpobj_Form7_Контроль As New Form7_Контроль

'Параметры(e.X > 460) And (e.X < 488) And (e.Y > 120) And (e.Y < 140) Then.Visible = True.Visible = FalseSubIf("Неверно" + vbCrLf + "ваша оценка 2" + vbCrLf + "Пройдите режим демонстрация").Hide()_osenka = Obshaa_osenka + 0.5_Form7_Контроль.Show()SubSub PictureBox7_MouseUp(ByVal sender As System.Object, ByVal e As System.Windows.Forms.MouseEventArgs) Handles PictureBox7.MouseUpobj_Form7_Контроль As New Form7_Контроль

'Дополнительно(e.X > 500) And (e.X < 570) And (e.Y > 445) And (e.Y < 475) Then.Visible = True.Visible = FalseSubIf("Неверно" + vbCrLf + "ваша оценка 2.5" + vbCrLf + "Пройдите режим демонстрация").Hide()_osenka = Obshaa_osenka + 0.5_Form7_Контроль.Show()SubSub PictureBox8_MouseUp(ByVal sender As System.Object, ByVal e As System.Windows.Forms.MouseEventArgs) Handles PictureBox8.MouseUpobj_Form7_Контроль As New Form7_Контроль

'Цвет(e.X > 210) And (e.X < 265) And (e.Y > 100) And (e.Y < 150) Then.Visible = True.Visible = FalseSubIf("Неверно" + vbCrLf + "ваша оценка 3" + vbCrLf + "Пройдите режим демонстрация").Hide()_osenka = Obshaa_osenka + 0.5_Form7_Контроль.Show()SubSub PictureBox9_MouseUp(ByVal sender As System.Object, ByVal e As System.Windows.Forms.MouseEventArgs) Handles PictureBox9.MouseUpobj_Form7_Контроль As New Form7_Контроль

'Выбор Яркости(e.X > 380) And (e.X < 440) And (e.Y > 280) And (e.Y < 360) Then.Visible = True Or PictureBox11.Visible = True.Visible = False("Вы справились с заданием" + vbCrLf + "Ваша оценка 5")_osenka = Obshaa_osenka + 5.Hide()_Form7_Контроль.Show()Sub

MsgBox("Вы справились с заданием" + vbCrLf + "Ваша оценка 5")

End If

'Выбор Контраста(e.X > 380) And (e.X < 440) And (e.Y > 340) And (e.Y < 390) Then.Visible = True.Visible = False

MsgBox("Вы справились с заданием" + vbCrLf + "Ваша оценка 5")

Obshaa_osenka = Obshaa_osenka + 5.Hide()_Form7_Контроль.Show()Sub

MsgBox("Вы справились с заданием" + vbCrLf + "Ваша оценка 5")If("Неверно" + vbCrLf + "ваша оценка 3" + vbCrLf + "Пройдите режим демонстрация")

Me.Hide()_osenka = Obshaa_osenka + 3_Form7_Контроль.Show()Sub

End Class

Public Class Form9_About

System.Windows.Forms.Form

Sub Button1_Click(ByVal sender As System.Object, ByVal e As System.EventArgs) Handles Button1.Clickobj_Form9_Результат As New Form9_Результат_Form9_Результат.Label1.Visible = True_Form9_Результат.Label2.Visible = False_Form9_Результат.Label3.Visible = False_Form9_Результат.Show()Sub

Sub Button2_Click(ByVal sender As System.Object, ByVal e As System.EventArgs) Handles Button2.Clickobj_Form9_Результат As New Form9_Результат_Form9_Результат.Label1.Visible = False_Form9_Результат.Label2.Visible = True_Form9_Результат.Label3.Visible = False_Form9_Результат.Show()Sub

Sub Button3_Click(ByVal sender As System.Object, ByVal e As System.EventArgs) Handles Button3.Clickobj_Form9_Результат As New Form9_Результат_Form9_Результат.Label1.Visible = False_Form9_Результат.Label2.Visible = False_Form9_Результат.Label3.Visible = True_Form9_Результат.Show()SubSub Label3_Click(ByVal sender As System.Object, ByVal e As System.EventArgs) Handles Label3.Click.Hide()obj_Form2_Главная_форма As New Form2_Главная_форма

obj_Form2_Главная_форма.Show()

End SubClass

Похожие работы на - Компьютерный тренажер-эмулятор персонального компьютера 'AMD Atlon 2500'

 

Не нашли материал для своей работы?
Поможем написать уникальную работу
Без плагиата!
Без нейросетей!