Организация информационного потока о естественном движении населения

  • Вид работы:
    Реферат
  • Предмет:
    Эктеория
  • Язык:
    Русский
    ,
    Формат файла:
    MS Word
    61,9 Кб
  • Опубликовано:
    2014-05-19
Вы можете узнать стоимость помощи в написании студенческой работы.
Помощь в написании работы, которую точно примут!

Организация информационного потока о естественном движении населения

Министерство образования и науки Российской Федерации

Новосибирский государственный университет экономики и управления «НИНХ»

Кафедра Статистики

Учебная дисциплина: Организация информационных потоков в государственной статистике







Реферат

на тему: «Организация информационного потока о естественном движении населения»

Выполнила: Лаптева А.А.

Проверил: к.э.н., доцент Шмарихина Е.С.




г.

Содержание

Введение

Сбор первичных данных в ходе статистического наблюдения

Сводка, группировка, обработка первичных данных, осуществляемые органами государственной статистики

Использование статистической информации

Заключение

Список использованных источников

Введение


Естественное движение населения - совокупности демографических событий рождений и смертей, изменяющих численность населения так называемым естественным путем. К естественному движению населения относятся обычно также браки и разводы, которые хотя и не меняют число населения непосредственно, но учитываются в том же порядке, что рождения и смерти. Наиболее распространенные показатели движения населения - общие коэффициенты рождаемости, смертности и естественного прироста.

Статистические данные о естественном движении населения представляют собой важнейшую составляющую при планировании развития человека. Своевременная информация о численности и характеристиках населения страны является необходимым условием планирования социально-экономического развития.

Актуальность темы заключается в обеспечение непрерывности получения статистических данных о естественном движении населения и их последующий анализ. В связи с этим, верное толкование имеет большое значение для установления целевых показателей и оценки выполнения социально-экономических планов.

Все это включает контроль над осуществлением программ в области здравоохранения и народонаселения, а также для измерения таких важных демографических показателей уровня жизни или качества жизни, как ожидаемая продолжительность жизни при рождении и коэффициент младенческой смертности.

Целью работы является изучение организации информационного потока о естественном движении населения.

В соответствии с поставленной целью в работе определены и решаются следующие задачи:

·        описать первый этап движения статистической информации - сбор первичных данных в ходе статистического наблюдения;

·        описать второй этап движения статистической информации - сводка, группировка, обработка первичных данных, осуществляемые органами государственной статистики;

·        описать третий этап движения статистической информации - использование статистической информации.

Сбор первичных данных в ходе статистического наблюдения

статистический первичный наблюдение государственный

Движение статистической информации рассматривается в двух направлениях:

)        Как деятельность органов государственной статистики по сбору, обработке, анализу и публикации статистических данных и охватывает движение в 2 этапа.

)        Определяется наличием спроса на статистическую информацию у ее пользователей и осуществляется в 3 этапа:

·              Организация и проведение статистического наблюдения. На этом этапе формируется массив первичных данных. Участниками этого этапа являются респонденты.

·              Сводка, группировка, обработка и анализ статистических данных. На этом этапе осуществляется обобщение и анализ статистической информации. Участниками этого этапа являются субъекты официального статистического учета.

·              Использование статистических данных. На этом этапе статистическая информация «доходит» до пользователя. Участники этого этапа - пользователи.

Лучше всего рассчитывать статистические данные о естественном движении населения на основе информации, полученной по линии регистрации актов гражданского состояния, и дополнять их по мере необходимости информацией, полученной в ходе:

·              выборочных обследований домашних хозяйств,

·              переписей населения и выборочной регистрации,

·              записями служб здравоохранения,

·              другими административными записями.

Однако ни один из дополняющих методов не может обеспечить точную, полную, своевременную и непрерывную информацию о демографических событиях, получаемую по линии регистрации актов гражданского состояния. Регистрация актов гражданского состояния представляет собой наиболее предпочтительный метод сбора информации о демографических событиях для расчета статистики естественного движения населения, и не следует полагаться исключительно на другие методы, разве что в качестве временной меры до начала функционирования удовлетворительной системы регистрации актов гражданского состояния.

Возможные источники данных о естественном движении населения приведем в виде схемы:

Рис. 1 - Источник данных для системы статистического учета естественного движения населения.

Регистрация событий естественного движения населения - рождений, смертей, браков, разводов - в мире осуществляется:

·              местными регистрационными органами;

·              регистрационными органами местных отделов здравоохранения;

·              церковью путем обрядов венчания, крещения, отпевания умерших.

Во всех странах закон предусматривает сроки предоставления сведений о событиях естественного движения населения. Они зависят от конкретных условий, сложившихся в разных странах. Со дня рождения, чаще всего это месяц, но может быть и больше: при церковной регистрации - 42, при гражданской - до 60 дней. При регистрации смертей от 24 часов до 5 суток. При регистрации браков сроки устанавливаются в зависимости от характера брака: гражданский или церковный брак; от вероисповедания вступающих в брак при церковной регистрации.

Помимо системы регистрации актов гражданского состояния существует три основных метода сбора данных о частотности демографических событий для оценки соответствующих статистических показателей: переписи населения, выборочные обследования домашних хозяйств и выборочная регистрация. Основными характерными особенностями переписей населения являются индивидуальная регистрация, полнота охвата в пределах определенной территории, одновременность и установленная периодичность. Данные, полученные в ходе переписи населения, могут использоваться для расчета коэффициентов естественного движения населения - смертности, рождаемости и миграции, - а также для получения других характеристик населения, таких как численность и распределение. Выборочные обследования домашних хозяйств относятся числу наиболее гибких механизмов сбора данных. По сравнению с переписью выборочные обследования имеют определенные преимущества. Основное преимущество заключается в четкой направленности, которую могут обеспечить выборочные обследования при сборе данных о демографических событиях для оценки демографических параметров. Вопросы и контрольные опросы, как правило, более подробные, чем в ходе переписи. В первом случае при выборочном обследовании одного вида используются краткие вопросники, содержащие вопросы, аналогичные включенным в переписные листы. При другом виде обследования используются отдельные расширенные вопросники для точно определенной подвыборки населения, а также вопросники для домашних хозяйств, которые предназначены для всех включенных в выборку домашних хозяйств и всех их членов. Вместе с тем рекомендуется применять одноэтапное ретроспективное обследование с кратким вопросником, когда стоят задачи:

·        подготовить общие оценки рождаемости, детской и взрослой смертности;

·        разработать модель брачного состояния и т. д.

В таких выборочных обследованиях в вопросник обследования включен ряд вопросов ретроспективного плана, аналогичных тем, что обычно задаются при переписи населения с целью получения данных о событиях естественного движения населения для оценки демографических параметров по включенным в перечень рекомендуемым позициям.

Принципы сбора и разработки статистических данных о естественно движении населения

.        Полный охват

Система статистического учета естественного движения населения должна включать все демографические события, наступающие во всех географических районах и среди всех групп населения в данном национальном районе.

.        Непрерывность сбора данных

Необходимо соблюдать принципы непрерывности сбора и разработки статистических показателей естественного движения населения, с тем чтобы получаемые данные могли отражать кратковременные колебания, включая сезонные перемещения населения, а также долгосрочную динамику.

.        Конфиденциальность

Статистические формуляры, включающие данные о демографических событиях, будь они составлены на базе системы регистрации или получены из любого другого альтернативного источника, например в ходе выборочных обследований, должны быть открыты для самого широкого законного использования с соблюдением установленных требований конфиденциальности сведений личного характера, используемых в целях статистики.

.        Регулярное распространение.

На основе программно-методологических и организационных вопросов статистического наблюдения рассмотрим формы федерального статистического наблюдения о естественном движении населения.

Таких форм отчетности 4:

№ 1-РОД «Сведения о родившихся»;

№ 1-У «Сведения об умерших»;

№ БР «Сведения о числе зарегистрированных браков»;

№ РЗ «Сведения о зарегистрированных разводах».

Эти формы предоставляются либо на бумажном носителе, либо в электронном виде. Существует 2 варианта предоставления в электронном виде:

)        По Интернету, через сайт Новосибирскстата.

)        Через спецоператора связи.

Рассмотрим программно-методологические вопросы по Форме № 1-РОД «Сведения о родившихся»

Объект - юридические лица - органы ЗАГСа субъекта Российской Федерации

Единица наблюдения - ЗАГС

Программа статистического наблюдения - перечень показателей.

Организационные вопросы

Субъект - территориальный орган Росстата в субъекте Российской Федерации по установленному им адресу

Место - адрес территориального органа ЗАГС

Время:

·              Срок - на 7 день после отчетного периода

·              Объективное время наблюдения - 1 месяц

Организационная форма статистического наблюдения - статистическая отчетность

Вид статистического наблюдения:

·              По времени регистрационных фактов - периодическое

·              По полноте охвата факторов - сплошное

·              По источнику фактов - документальное

Способ - отчетный

Отдел ЗАГС районной (городской, районной в городе) администрации ежемесячно, не позднее 7 дня после отчетного периода, направляет форму № 1-РОД “Сведения о родившихся”, включающую также и сведения о регистрации родившихся в поселковых и сельских администрациях, уполномоченных на регистрацию актов гражданского состояния, территориальному органу Федеральной службы государственной статистики в субъекте Российской Федерации по установленному им адресу.

Отчет представляется ежемесячно. В отчетность не включаются сведения восстановленных записей актов о рождении на основании решения суда, сведения записи актов о рождении в связи с усыновлением (удочерением) ребенка, а также сведения записей актов на достигших возраста одного года и более.

Программно-методологические вопросы по Форме №1-У «Сведения об умерших»

Объект - юридические лица - органы ЗАГСа субъекта Российской Федерации

Единица наблюдения - ЗАГС

Программа статистического наблюдения - перечень показателей.

Организационные вопросы

Субъект - территориальный орган Росстата в субъекте Российской Федерации по установленному им адресу

Место - адрес территориального органа ЗАГС

Время:

·              Срок - на 7 день после отчетного периода

·              Объективное время наблюдения - 1 месяц

Организационная форма статистического наблюдения - статистическая отчетность

Вид статистического наблюдения:

·              По времени регистрационных фактов - периодическое

·              По полноте охвата факторов - сплошное

·              По источнику фактов - документальное

Способ - отчетный

Отчет составляется органами, которые производят государственную регистрацию актов гражданского состояния.

Отдел ЗАГС районной (городской, районной в городе) администрации ежемесячно, не позднее 7 дня после отчетного периода, направляет форму № 1-У “Сведения об умерших”, включающую также и сведения о регистрации умерших в поселковых и сельских администрациях, уполномоченных на регистрацию актов гражданского состояния, территориальному органу Федеральной службы государственной статистики в субъекте Российской Федерации по установленному им адресу.

Отчет представляется ежемесячно. В отчетность не включаются сведения актовых записей на лиц, умерших и признанных умершими более года назад, а также восстановленные записи актов о смерти.

Программно-методологические вопросы по Форме № БР «Сведения о числе зарегистрированных браков» (Приложение 3)

Объект - юридические лица - органы ЗАГСа субъекта Российской Федерации Единица наблюдения - ЗАГС

Программа статистического наблюдения - перечень показателей.

Организационные вопросы

Субъект - территориальный орган Росстата в субъекте Российской Федерации по установленному им адресу

Место - адрес территориального органа ЗАГС

Время:

·              Срок - на 7 день после отчетного периода

·              Объективное время наблюдения - 1 месяц

Организационная форма статистического наблюдения - статистическая отчетность

Вид статистического наблюдения:

·              По времени регистрационных фактов - периодическое

·              По полноте охвата факторов - сплошное

·              По источнику фактов - документальное

Способ - отчетный

Отчет составляется органами, которые производят государственную регистрацию актов гражданского состояния.

Отдел ЗАГС районной (городской, районной в городе) администрации ежемесячно, не позднее 7 дня после отчетного периода, направляет форму № БР “Сведения о зарегистрированных браках”, включающую также и сведения о регистрации брака в поселковых и сельских администрациях, уполномоченных на регистрацию актов гражданского состояния, территориальному органу Федеральной службы государственной статистики в субъекте Российской Федерации по установленному им адресу.

Отчет представляется ежемесячно. В отчетность не включаются восстановленные записи актов о заключения брака.

Программно-методологические вопросы по Форме № РЗ «Сведения о зарегистрированных разводах» (Приложение 4)

Объект - юридические лица - органы ЗАГСа субъекта Российской Федерации Единица наблюдения - ЗАГС

Программа статистического наблюдения - перечень показателей.

Организационные вопросы

Субъект - территориальный орган Росстата в субъекте Российской Федерации по установленному им адресу

Место - адрес территориального органа ЗАГС

Время:

·              Срок - на 7 день после отчетного периода

·              Объективное время наблюдения - 1 месяц

Организационная форма статистического наблюдения - статистическая отчетность

Вид статистического наблюдения:

·              По времени регистрационных фактов - периодическое

·              По полноте охвата факторов - сплошное

·              По источнику фактов - документальное

Способ - отчетный

Отчет составляется органами, которые производят государственную регистрацию актов гражданского состояния.

Отдел ЗАГС районной (городской, районной в городе) администрации ежемесячно, не позднее 7 дня после отчетного периода, направляет форму № РЗ “Сведения о зарегистрированных разводах”, включающую также и сведения о расторжении брака, в поселковых и сельских администрациях, уполномоченных на регистрацию актов гражданского состояния, территориальному органу Федеральной службы государственной статистики в субъекте Российской Федерации по установленному им адресу.

Сводка, группировка, обработка первичных данных, осуществляемая органами государственной статистики


Каждая отрасль экономики имеет определенный круг утвержденных статистических отчетов, которые в соответствии с табелем отчетности должны быть представлены органам статистики. Статистическая отчетность, как правило, проходит последовательную обработку на всех уровнях системы Росстата, где на каждом уровне осуществляется сводно-группировочная обработка по различным признакам (территориям, ведомствам, отраслям экономики и т.д.). В органах государственной статистики можно выделить несколько стандартных схем потоков информации.

Обычно первичные статистические отчеты поступают от предприятий и организаций в районные (городские) управления (отделы) статистики, а по некоторым отчетам(закрытые предприятия) и в региональные органы статистики, где производится автоматизированное составление различных сводных отчетов в соответствующем территориальном разрезе.

Сводная отчетность представляется потребителям (территориальным органам управления и вышестоящим уровням системы Росстата). При этом используется как почтовый способ представления информации (таблицы, магнитные носители), так и по каналам связи (электронная почта).

Рассчитаем показатели динамики по данным о возрастных коэффициентах рождаемости. На основе данных о числе браков и разводов построим линейное уравнение, рассчитаем тренд, сделаем прогноз на 2013, 2014, 2015 годы. Данные приведены за 2008-2012 гг. по России.

Пример 1: Имеются данные о возрастных коэффициентах рождаемости по Российской Федерации за 2008-2012 гг. Данные приведены в таблице 1.

Таблица 1 - Возрастные коэффициенты рождаемости по Российской Федерации за 2008-2012 гг.

Годы

Родившиеся живыми на 1000 женщин в возрасте, лет.


15-19

20-24

25-29

30-34

35-39

40-44

45-49

15-49

Все население (в промилле)

2008

29,3

91,2

92,4

60,0

25,8

4,6

0,2

44,6

2009

28,7

90,5

95,9

63,6

27,6

5,2

0,2

46,4

2010

27,0

87,5

99,2

67,3

30,0

5,9

0,3

47,8

2011

26,7

87,5

99,8

68,2

31,4

6,3

0,3

48,8

2012

27,3

91,3

106,6

74,3

34,9

7,0

0,3

52,4


Рассчитаем показатели динамики: абсолютный прирост, темп роста, темп прироста, абсолютное содержание 1% прироста.

Абсолютный прирост рассчитывается по формуле:

 (1.1)

Темп роста:

(1.2)

Темп прироста:

 (1.3)

Абсолютное содержание 1 % прироста:

 (1.4)

Таблица 2 - Расчетные значения показателей динамики по данным о возрастных коэффициентах рождаемости по Российской Федерации за 2008-2012 гг.

Годы

Показатели динамики на 1000 женщин в возрасте, лет.


15-19

20-24

25-29

30-34

35-39

40-44

45-49

15-49

Цепные абсолютные приросты

2008

-

-

-

-

-

-

-

-

2009

-0,6

3,5

3,6

1,8

0,6

0,0

1,8

-0,7

2010

-1,7

3,3

3,7

2,4

0,7

0,1

1,4

-3,0

2011

-0,3

0,6

0,9

1,4

0,4

0,0

1,0

0,0

2012

0,6

6,8

6,1

3,5

0,7

0,0

3,6

3,8

Цепные темпы роста (в процентах)

2008

-

-

-

-

-

-

-

-

2009

97,95

99,23

103,78

106

107

113

100

104,0

2010

94,07

96,69

103,44

105,82

109

113,5

150

103,0

2011

98,88

100

100,60

101,34

105

106,8

100

102,0

2012

102,24

104,3

106,81

108,94

111

111,1

100

107,3

Цепные темпы прироста (в процентах)

2008

-

-

-

-

-

-

-

-

2009

-2,04

-0,77

3,7878

6

6,98

13,04

0

4,035

2010

-5,92

-3,31

3,4410

5,81

8,7

13,46

50

3,017

2011

-1,11

0

0,6048

1,33

4,67

6,78

0

2,092

2,24

4,343

6,8136

8,9

11,1

11,11

0

7,377

Абсолютное содержание 1 % прироста

2008

-

-

-

-

-

-

-

-

2009

0,29

0,912

0,924

0,6

0,26

0,04

-

0,446

2010

0,28

0,905

0,959

0,63

0,28

0,05

0,002

0,464

2011

0,27

-

0,992

0,67

0,3

0,05

-

0,478

2012

0,26

0,875

0,998

0,68

0,31

0,06

-

0,488


Анализируя полученные данные, можно сделать вывод, что наибольший прирост родившихся живыми детей был зафиксирован в 2011 году у женщин в возрасте 20-24 и 25-29 лет на отметке 6,8 и 6,1 соответственно, в то время как наименьший прирост приходится на возрастной период 40-44 лет, который соответствует 0,0-0,1.

Рассматривая темпы роста, то в 2010 году по сравнению с 2009 годом число родившихся живыми детей у женщин в возрасте 45-49 лет возросло на 50 % , однако уже в 2011 году замечен резкий спад темпов до 2008 и 2009 гг. до 0% в год.

В возрасте 15-19 лет в 2012 году число родившихся живыми детей на 1000 женщин составило 2 человека, однако, в предыдущие годы тенденция отрицательная. Абсолютное содержание 1% прироста показывает, сколько в абсолютном измерении единиц содержится в 1 % прироста, в данном случае максимальное значение соответствует возрастному периоду 20-29 лет за весь интервал времени, среди них максимальное значение достигнуто в 2011 году и оно соответствует 992 человека на 1000 чел.

Пример 2: Имеются данные о числе браков и разводов за 2008-2012 гг. Данные приведены в таблице 3.

Таблица 3 - Число браков и разводов в Российской Федерации за 2008-2012 гг.

Годы

Браки, (тыс.чел.)

Разводы, (тыс. чел.)

На 1000 человек населения, (в промилле)




браков

разводов

2008

1179007

703412

8,3

4,9

2009

1199446

699430

8,4

4,9

2010

1215066

639321

8,5

4,5

2011

1316011

669376

9,2

4,7

2012

1213598

644101

8,5

4,5


По имеющимся данным построим линейное уравнение, рассчитаем тренд, коэффициент прироста браков над разводами, сделаем прогноз на 2013, 2014, 2015 годы.

Уравнение линейного тренда имеет вид:

 (1.5)

Для расчета параметров а и b необходимы следующие формулы:

 (1.6)

 (1.7)

Расчеты представим в таблице 4.

Таблица 4 - Расчетная таблица для нахождения линейного уравнения тренда

Год

Браки, (тыс.чел)

t

t2

y*t

yt

2008

1179007

-2

4

-2358014

1187476

2009

1199446

-1

1

-1199446

1206051

2010

1215066

0

0

0

1224626

2011

1316011

1

1

1316011

1243200

2012

1213598

2

4

2427196

1261775

Итого

6123128


10

185747



По формуле (1.6) найдем коэффициент a:

a = 6123128/5 = 1224626

По формуле (1.7) найдем коэффициент b:

b = 185747/10 = 18574,7

Составим линейное уравнение тренда (1.5):

yt = 1224626 + 18574,7*t

Cоставим прогноз числа браков на 3 года:

y2013 = 1224626 +18574,7 *3 =1280350 (тыс.чел.)

y2014 = 1224626 + 18574,7 *4 = 1298924 (тыс.чел.)

y2015 = 1224626 + 18574,7 *5 =1317499 (тыс.чел.)

Вывод: прослеживается тенденция увеличения числа браков .

Результаты представим на рисунке 1.

Рис. 1 - Число браков за период 2008-2012 гг. и линейный тренд

Проведем аналогичные расчеты по данным о числе разводов за 2008-2012гг. Расчетные данные представлены в таблице 5.

Таблица 5 - Расчетная таблица для нахождения линейного уравнения тренда

Год

Разводы, (тыс.чел.)

t

t2

y*t

yt

2008

703412

-2

4

-1406824

700863,2

2009

699430

-1

1

-699430

685995,6

2010

639321

0

0

0

671128

2011

669376

1

1

669376

656260,4

2012

644101

2

4

1288202

641392,8

Итого

3355640


10

-148676



По формуле (1.6) найдем коэффициент a:

a = 3355640 /5 = 671128

По формуле (1.7) найдем коэффициент b:

b = -148676 /10 = -14867,6

Составим линейное уравнение тренда (1.5):

yt = 3355640 + -14867,6 *t

Cоставим прогноз числа браков на 3 года:

y2013 = 3355640 -14867,6 *3 = 626525 (тыс.чел.)

y2014 = 3355640 -14867,6 *4 = 611658 (тыс.чел.)

y2015 = 3355640 -14867,6*5 = 596790 (тыс.чел.)

Вывод: прослеживается тенденция уменьшения числа разводов.

Рис. 3 - Число разводов в Российской Федерации за период 2008 - 2012 гг. и линейный тренд

Использование статистической информации


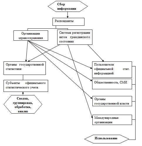
Рассмотрев участников процесса, цели их деятельности и направления использования статистических данных, можно составить следующую схему движения статистической информации.

Рис. 4 - Движение статистической информации

В данную схему внесены все блоки, через которые осуществляется движение статистической информации, непосредственно участвующие в организации информационных потоков о естественном движении населения. Эта информация играет важную роль для представления полной демографической ситуации в городе, регионе и стране в целом. Каждый из разделов выполняет определенную функцию, взаимодействует друг с другом. На этапе сбора информации, наибольший удельный вес работ приходится на органы ЗАГСа, затем организации здравоохранения и предприятия. Основными пользователями являются пользователи официальной статистической информацией, далее органы государственной власти, общественность, СМИ и международные организации.

Фундаментальная и важнейшая роль правительства состоит в разработке и внедрении административных и юридических процедур регистрации и документального подтверждения демографических событий и их характеристик. Все это проводится с целью решения важнейших проблем развития человека, включая защиту гражданских прав и прав человека граждан соответствующей страны, а также для использования этой информации в целях содействия социально-экономическому планированию и для ее применения в аналитических целях.

Заключение


Лучше всего рассчитывать статистические данные о естественном движении населения на основе информации, полученной по линии регистрации актов гражданского состояния, и дополнять их по мере необходимости информацией, полученной в ходе выборочных обследований домашних хозяйств, переписей населения и выборочной регистрации, записями служб здравоохранения и другими административными записями.

Получив полную достоверную информацию, можно начинать принимать меры, т.к. в нашей стране долгое время был прочно установлен режим суженного воспроизводства населения и сейчас ситуация приобрела скачкообразный характер. Для исправления этого положения проводится демографическая политика на федеральном и региональном уровнях. Их разработка требует знания основных тенденций развития населения.

В связи с этим, верное толкование имеет большое значение для установления целевых показателей и оценки выполнения социально-экономических планов. Все это включает контроль над осуществлением программ в области здравоохранения и народонаселения, а также для измерения таких важных демографических показателей уровня жизни, как ожидаемая продолжительность жизни при рождении и коэффициент младенческой смертности.

Цель работы достигнута, задачи поставленные решены.

Список источников


1.      Демографический ежегодник России 2013 [Электронный документ] // Коллектив Росстата, изд-во Росстат URL: http://www.gks.ru/wps/wcm/connect/rosstat_main/rosstat/ru/statistics/publications/catalog/doc_1137674209312

.        Российский статистический ежегодник 2013[Электронный документ] // Коллектив Росстата, изд-во Росстат URL: http://www.gks.ru/wps/wcm/connect/rosstat_main/rosstat/ru/statistics/publications/catalog/doc_1135087342078

.        -Л. П. Харченко, В. В. Глинский, В. Г. Ионин и др. ; Отв. Ред. Л. П. Харченко и В. В. Глинский. - Новосибирск: НГУЭУ, 2004. - 386 с.

4.      -[Электронный ресурс] URL: www.gks.ru <http://www.gks.ru>

Похожие работы на - Организация информационного потока о естественном движении населения

 

Не нашли материал для своей работы?
Поможем написать уникальную работу
Без плагиата!
Без нейросетей!