Вычисления по формулам. Разветвления. Циклы

  • Вид работы:
    Практическое задание
  • Предмет:
    Информационное обеспечение, программирование
  • Язык:
    Русский
    ,
    Формат файла:
    MS Word
    247,39 Кб
  • Опубликовано:
    2014-04-19
Вы можете узнать стоимость помощи в написании студенческой работы.
Помощь в написании работы, которую точно примут!

Вычисления по формулам. Разветвления. Циклы

МИНИСТЕРСТВО ОБРАЗОВАНИЯ И НАУКИ УКРАИНЫ

ДОНЕЦКИЙ НАЦИОНАЛЬНЫЙ УНИВЕРСИТЕТ

УЧЕБНО-НАУЧНЫЙ ИНСТИТУТ "ЭКОНОМИЧЕСКАЯ КИБЕРНЕТИКА"

КАФЕДРА ЭКОНОМИЧЕСКОЙ КИБЕРНЕТИКИ

ОТЧЕТ ПО ЛАБОРАТОРНОЙ РАБОТЕ № 1

по дисциплине: "Основы программирования экономических задач"

на тему: "Вычисления по формулам. Разветвления. Циклы"


Студента I курса Нагорнюка Игоря

Преподаватель С.И. Левицкий








Цель работы: научить вычислять по формулам в Microsoft Visual Basic, с использованием функции If, а также применяя циклы и разветвления.

Условия:

Визуальные объекты VB:

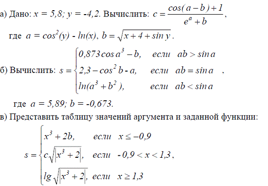
Задание А)

В Form1 добавляем объекты:

Скроллинг "Frame":

"Frame1"= a)

текстовое поле "Label" добавляем следующие значения параметров:

"Label1" = "Результат: С=",

"Label2" = "X=",

"Label4" = "a=" "Label5" = "b="

поля ввода данных "Text":= text1. text= text2. text= text3. text= text4. text= text5. text

кнопку "Вычислить" Command1_Click

Рис 1. Блок-схема к примеру а)

Программный код:

Private Sub Command1_Click (). Text = Cos (Text1. Text) ^ 2 - Log (Text3. Text). Text = Sqr (Text3. Text + 4 + Sin (Text1. Text)). Text = (Cos (Text4. Text - Text5. Text) + 1) / (Exp (Text4. Text) + Text5. Text)

End Sub Задание Б)

В Form1 добавляем объекты:

Скроллинг "Frame":

"Frame2"= б)

текстовое поле "Label" добавляем следующие значения параметров:

"Label6" = "Результат: S=",

"Label7" = "a=",

"Label8" = "b=",

поля ввода данных "Text":

S = text6. text= text7. text= text8. text

кнопку "Вычислить" Command2_Click

Рис 2. Блок-схема к примеру б)

Программный код:

End Sub

Задание В)

В Form1 добавляем объекты:

Скроллинг "Frame":

"Frame3"= в)

текстовое поле "Label", содержащие следующие значения:

"Label9" = "b",

"Label10" = "h",

"Label11" = "X",

"Label11" = "c",

"Label12" = "z"

поля "Text", для ввода следующих значений:

h = text10. text= text11. text and text12. text

текстовое поле "ListBox", содержащие вычисления следующих переменных:

"ListBox1" = b

"ListBox2" = c

"ListBox3" = Z

кнопку "Вычислить" Command3_Click

Рис 3. Блок-схема к примеру в)

Программный код:

Next x

End Sub

разветвление цикл алгоритм программный

Выводы


В результате сделанной лабораторной работы я:

)        Научился использовать условный оператор If

2)      Вводить переменные, а также определять тип данных

)        Составлять алгоритм решения поставленных задач

)        Научился правильно применять и записывать математические операторы


Не нашли материал для своей работы?
Поможем написать уникальную работу
Без плагиата!
Без нейросетей!