Конструктивний тепловий розрахунок котла-утилізатора
Вступ
котел утилізатор
тепловий
В результаті науково-технічної
революції енергетика, як і інші науки, зробили великий крок в розвитку
технологій які призвели до появи нових технологій в енергетиці. В наш час
гостро стоїть питання що до забезпечення населення тепловою та електричною
енергією, яке потребує все новіших технологій з вищим коефіцієнтом корисної
дії.
Україна - одна з небагатьох європейських країн,
які володіють значним резервом електрогенеруючих потужностей. У структурі цих
потужностей домінують теплові електростанції (ТЕС), на які припадає майже 66%
сукупної встановленої, причому переважна частина цих потужностей введена в
експлуатацію ще в 60-70-х роках минулого століття і на сьогодні практично
виробила свій ресурс. Періодичний ремонт і модернізація
морально застарілих українських теплових електростанцій потребують великих
фінансових витрат, які не розв’язують проблеми підвищення надійності
енергосистеми країни та зниження забруднення навколишнього середовища оксидами
вуглецю, сірки та азоту. Проте, за останні роки здійснилося часткове вирішення
нагайної потреби - розробка котлів-утилізаторів. Котли
-
утилізатори
використовують тепло продуктів згоряння, або потоки нагрітого повітря, що
утворюються у різних промислових процесах, для отримання гарячої води чи
насиченої пари. Завдяки економічній ефективності, а також законодавчій
підтримці енергозберігаючих технологій у багатьох країнах світу,
котли-утилізатори знаходять дедалі ширше застосування у
поєднанні з газовими турбінами. Також, з огляду на зростання
вартості енергоносіїв, котли-утилізатори використовують у промисловості, для
поглинання надлишкового тепла.
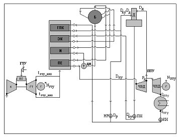
Рис. 1- Розрахункова схема ПГУ
1. Вихідні дані
Температура навколишнього повітря, при якій
проводиться конструктивний і тепловий розрахунок котла
-
утилізатора
tн, -11°С
Масова витрата вихідних газів з ГТУ при умовах
ISO 2314 Gг 0, 123,4
кг/с
Температура вихідних газів з ГТУ при умовах ISO
2314 t4ГТУ д 0, 476°С
Потужність ГТУ при умовах ISO 2314 NГТУ 0, 29,7
Вт
ККД ГТУ при умовах ISO 2314 ηГТУ
0, 30,6%
Тиск пари на виході з КУ рку вих, 9,5
МПа
Зовнішній діаметр труби dн,
37 мм
Товщина труби δтр,
2 мм
Поперечний крок труб s1
тр, 71 мм
Параметри шайбового оребрення:
- крок ребер sреб, 10
мм
- товщина ребра δреб,
0,9 мм
висота ребра hреб,
10
мм
Конструктивний тепловий розрахунок
котла-утилізатора
Витрата відхідних газів при
температурі зовнішнього повітря
кг/с
Попередньо приймаємо втрати тиску
газів в котлі-утилізаторі
= 1000Па
Температура вихідних газів за ГТУ при
даній
температурі зовнішнього повітря
ККД
ГТУ при даній температурі
зовнішнього
повітря
Попередньо приймаємо
гідравлічний
опір
пароперегрівника
Перевіряємо умову -
повинна
бути менша за
на
20 і більше
.
Якщо ця умова не
виконується, то приймаємо
Тиск пари в барабані
Тиск води за економайзером
Тиск води за ПН
Ентальпія води за ПН при
дійсному стиску
Температура води за ПН при
дійсному стиску
Температура води на вході в
ЕК
Температура води за
економайзером
Температура газів на вході в
КУ
Ентальпія газів на вході в КУ
Температура газів на вході в
економайзер
Ентальпія газів на вході в
економайзер
Ентальпія пари ВД на виході з КУ
Ентальпія води на виході з ЕК
Витрати пари, що генерується одним
КУ
Ентальпія газів за ПЕ
Температура газів за ПЕ
Температура пари на вході у
ПЕ
Ентальпія пари на вході у ПЕ
Ентальпія газів за
економайзером ВТ
Тампература газів за економайзером
Тиск пари на вході у ПТ
Ентальпія пари на вході в ПТ
Ентальпія пари на виході у відборі
на деаератор при реальному розширенні
Температура конденсату за ГПК
Ентальпія води перед ГПК
Ентальпія води за ГПК
Ентальпія води на
виході із деаератора
Витрати пари на деаератор
Витрати води на рециркуляцію
Ентальпія відхідних газів за КУ
Ентальпія відхідних газів за
КУ при температурі
Температура вихідних газів
ККД КУ
Теплота, отримана в КУ парою
від газів ГТУ
Теплота, віддана в КУ газами ГТУ в
паротурбінний цикл
Похибка
Теплота, підведена до води в ГПК
Теплота, підведена до води в
економайзері
Теплота, підведена до
випарника
Теплота, підведена до ПЕ
Конструктивний тепловий розрахунок
пароперегрівника
Внутрішній діаметр трубок
Довжина труби
Поздовжній крок труб
Діаметр ребра
Середня температура газу в ПЕ
Молярна маса продуктів
згоряння
Густина газів при нормальних
умов
Секундна об’ємна
витрата газів в області ПЕ
Густина середовища на вході у ПЕ
Густина середовища на виході з ПЕ
Середня густина середовища у ПЕ
Кількість труб у ряді
Кількість труб у ряді
(округлюємо до цілих)
Швидкість продуктів згоряння в
області ПЕ
Перевірка швидкості продуктів
згоряння в області ПЕ (повинна бути менша за 15 м/с і більша за 8 м/с). Якщо ні
- то міняються можливості конструктивні параметри.
Площа живого перерізу для проходу
газів в області ПЕ
Відносні кроки труб:
по фронту
- по
висоті
Площа поверхні гладкої труби в
області ПЕ
Площа бокової поверхні ребра в
області ПЕ
Площа внутрішньої торцевої поверхні
ребра в області ПЕ
Площа зовнішньої торцевої поверхні
ребра в області ПЕ
Площа поверхні теплообміну
оребреної труби в області ПЕ
Поверхня труб, не зайнята
ребрами, включаючи гладкотрубні ділянки
Поверхня ребер
Площа поверхні теплообміну одного
ряду труб в області ПЕ
Коефіцієнт обернення, що
рівний відношенню повної поверхні пучка до поверхні несучих труб на оберненій
ділянці
Параметр
Поправочний коефіцієнт, що
залежить від відносних поперечних та поздовжніх кроків труб у пучку, типу пучка
та коефіцієнта обернення
Значення степеня
Коефіцієнт теплопровідності
середовища, що гріє
Кінематична в’язкість середовища, що
гріє
Число Прандтля середовища, що гріє
Коефіцієнт теплопровідності
середовища, що нагрівається
Кінематична в’язкість середовища, що
нагрівається
Число Прандтля середовища, що
нагрівається
Середня швидкість пари у ПЕ
(приймаємо попередньо)
Площа живого перетину для проходу
пари
Загальна кількість паралельно
включених рядів труб
Округлюємо загальну кількість
паралельно включених рядів труб до цілих
Уточнюємо площу живого перерізу для
проходу пари
Уточнюємо середню швидкість пари у
ПЕ
Якщо швидкість пари більша за
15 м/с і менша за 12 м/с, то необхідно змінити можливі конструктивні
характеристики.
Загальна кількість паралельно
включених труб
Коефіцієнт тепловіддачі середовища,
що нагрівається
Температурний перепад на гарячому
кінці ПЕ
Температурний перепад на холодному
кінці ПЕ
Менший температурний напір
Більший температурний напір
Кількість ходів середовища,
що нагрівається в області ПЕ (приймаємо попередньо)
Температурний перепад пари в
ПЕ
Температурний перепад газів в
ПЕ
Менший перепад температур
Більший перепад
температур
Параметр
Параметр
Поправочний коефіцієнт на
перехід до перехресної схеми руху теплоносіїв
Середньо логарифмічний температурний
перепад а області ПЕ
Кількість рядів по ходу
продуктів згорання у пучку (приймаємо попередньо з послідуючим уточненням)
Поправочний коефіцієнт, що
враховує кількість рядів по ходу продуктів згоряння у пучку
Коефіцієнт тепловіддачі середовища,
що гріє
Параметр
Коефіцієнт ефективності ребра
Коефіцієнт, що враховує
нерівномірність тепловіддачі по поверхні ребра
Приведений коефіцієнт тепловіддачі
середовища, що гріє
Коефіцієнт теплопередачі
Площа поверхні нагріву ПЕ
Кількість рядів труб по висоті в ПЕ
Кількість ходів середовища,
що нагрівається в області ПЕ
Кількість рядів труб по
висоті в ПЕ (округлюємо до цілих)
Поправочний коефіцієнт на перехід
до перехресної схеми руху теплоносіїв
Середньо логарифмічний температурний
перепад в області ПЕ
Поправочний коефіцієнт, що
враховує кількість рядів по ходу продуктів згорання у пучку
Коефіцієнт тепловіддачі середовища,
що гріє
Параметр
Коефіцієнт ефективності ребра
Коефіцієнт, що враховує
нерівномірність тепловіддачі по поверхні ребра
Приведений коефіцієнт тепловіддачі
середовища, що гріє
Коефіцієнт теплопередачі
Площа поверхні нагріву ПЕ
Кількість рядів труб по
висоті в ПЕ
Кількість ходів середовища,
що нагрівається в області ПЕ
Кількість рядів труб по
висоті в ПЕ (округлюємо до цілих)
Площа поверхні нагріву ПЕ
(уточнюємо)
Похибка
Кількість блочних пакетів ПЕ
Кількість рядів труб у
блочному пакеті ПЕ
Висота блоків ПЕ
Загальна висота ПЕ
Конструктивний розрахунок випарника
(В)
Масова витрата робочого тіла через В
Середня температура газу в В
Секундна об’ємна
витрата газів в області В
Температура води на лінії
насичення у В
Густина киплячої води у В
Густина пари у В
Кількість труб у ряді
Кількість труб у ряді
(округлюємо до цілих)
Скорегована швидкість продуктів
згорання в області В
Перевірка швидкості продуктів
згорання в області В (повинна бути менша за 15 м/с і більша за 8м/с). Якщо ні -
то міняються можливі конструктивні параметри
Площа живого перерізу для проходу
газів в області ПЕ
Відносні кроки труб:
по фронту
- по
висоті
Площа поверхні гладкої труби в
області В
Площа бокової поверхні ребра в
області В
Площа внутрішньої торцевої поверхні
ребра в області В
Площа зовнішньої торцевої поверхні
ребра в області В
Площа поверхні теплообміну оребреної
труби в області В
Поверхня труб, не зайнята
ребрами, включаючи гладко трубні ділянки
Поверхня ребер
Площа поверхні теплообміну одного
ряду труб в області В
Коефіцієнт оребрення, що
рівний відношенню повної поверхні пучка до поверхні несучих труб на оребреній
ділянці
Параметр
Поправочний коефіцієнт, що
залежить від відносних поперечних та поздовжніх кроків труб у пучку, типу пучка
та коефіцієнта оребрення
Значення степеня
Коефіцієнт теплопровідності
середовища, що гріє
Кінематична в’язкість середовища, що
гріє
Число Прандтля середовища, що гріє
Коефіцієнт теплопровідності
середовища, що нагрівається
Кінематична в’язкість середовища, що
нагрівається
Число Прандтля середовища, що
нагрівається
Середня швидкість киплячої
води у В (приймаємо попередньо)
Площа живого перетину для проходу
киплячої води у В
Загальна кількість паралельно
включених рядів труб
Округлюємо загальну кількість
паралельно включених рядів труб до цілих
Уточнюємо площу живого перерізу для
проходу киплячої води
Уточнюємо середню швидкість пари у
ПЕ
Якщо швидкість пароводяної
суміші більша за 1 м/с і менша за 0,6 м/с, то необхідно змінити можливі
конструктивні характеристики .
Загальна кількість паралельно
включених труб

Температурний перепад на гарячому
кінці В
Температурний перепад на холодному
кінці В
Менший температурний напір
Більший температурний напір
Середньо логарифмічний температурний
перепад в області В
Кількість рядів по ходу
продуктів згорання у пучку (приймаємо попередньо з послідуючим уточненням)
Поправочний коефіцієнт, що
враховує кількість рядів по ходу продуктів згорання у пучку
Коефіцієнт тепловіддачі середовища,
що гріє
Параметр
Коефіцієнт ефективності ребра
Коефіцієнт, що враховує
нерівномірність тепловіддачі по поверхні ребра
Приведений коефіцієнт
тепловіддачі середовища, що гріє
Коефіцієнт теплопередачі
Площа поверхні нагріву В
Кількість рядів труб по
висоті в В
Кількість ходів холодного
теплоносія в області В
Кількість рядів труб по
висоті в області В (округлюємо до цілих)
Поправочний коефіцієнт, що враховує
кількість рядів по ходу продуктів згорання у пучку
Коефіцієнт тепловіддачі середовища,
що гріє
Параметр
Коефіцієнт ефективності ребра
Коефіцієнт, що враховує
нерівномірність тепловіддачі по поверхні ребра
Приведений коефіцієнт тепловіддачі
середовища, що гріє
Коефіцієнт теплопередачі
Площа поверхні нагріву В
Кількість рядів труб по
висоті В
Кількість ходів холодного
теплоносія в області В
Кількість рядів труб по
висоті в області В (округлюємо до цілих)
Площа поверхні нагріву В
(уточнюємо)
Похибка
Кількість блочних пакетів В
Висота блоків
Загальна висота В
Конструктивний розрахунок
економайзера (ЕК)
Середня температура газу в ЕК
Секундна об’ємна
витрата
газів в області ЕК
Густина рідини на вході у ЕК
Густина середовища на виході з В
Середня густина середовища у ЕК
Кількість труб у ряді
Кількість труб у ряді
(округлюємо до цілих)
Швидкість продуктів згорання в
області ЕК
Перевірка швидкості продуктів
згоряння в області ЕК (повинна бути менша за 15 м/с і більша за 8 м/с). Якщо ні
- то міняються можливості конструктивні параметри.
Площа живого перерізу для проходу
газів в області ЕК
Відносні кроки труб:
по фронту
- по
висоті
Площа поверхні гладкої труби в
області ЕК
Площа бокової поверхні ребра в
області ЕК
Площа внутрішньої торцевої поверхні
ребра в області ЕК
Площа зовнішньої торцевої поверхні
ребра в області ЕК
Площа поверхні теплообміну оребреної
труби в області ЕК
Поверхня труб, не зайнята ребрами,
включаючи гладко трубні ділянки
Поверхня ребер
Площа поверхні теплообміну одного
ряду труб в області ЕК
Коефіцієнт обернення, що
рівний відношенню повної поверхні пучка до поверхні несучих труб на оберненій
ділянці
Параметр
Поправочний коефіцієнт, що
залежить від відносних поперечних та поздовжніх кроків труб у пучку, типу пучка
та коефіцієнта обернення
Значення степеня
Коефіцієнт теплопровідності
середовища, що гріє
Кінематична в’язкість середовища, що
гріє
Число Прандтля середовища, що гріє
Коефіцієнт теплопровідності
середовища, що нагрівається
Кінематична в’язкість середовища, що
нагрівається
Число Прандтля середовища, що
нагрівається
Середня швидкість пари у ЕК
(приймаємо попередньо)
Площа живого перерізу для проходу
води
Загальна кількість паралельно
включених рядів труб
Округлюємо загальну кількість
паралельно включених рядів труб до цілих
Уточнюємо площу живого перерізу для
проходу киплячої води
Уточнюємо середню швидкість води у
ЕК
Якщо швидкість пароводяної
суміші більша за 1 м/с і менша за 0,6 м/с, то необхідно змінити можливі
конструктивні характеристики.
Загальна кількість паралельно
включених труб
Коефіцієнт тепловіддачі середовища,
що нагрівається
Температурний перепад на
гарячому кінці ЕК
Температурний перепад на холодному
кінці ЕК
Менший температурний напір
Більший температурний напір
Кількість ходів середовища,
що нагрівається в області ЕК (приймаємо попередньо)
Температурний перепад води в
ЕК
Температурний перепад газів в
ЕК
Менший перепад температур
Більший
перепад температур
Параметр
Параметр
Поправочний коефіцієнт на
перехід до перехресної схеми руху теплоносіїв
Середньо логарифмічний температурний
перепад а області ЕК
Кількість рядів по ходу
продуктів згорання у пучку (приймаємо попередньо з послідуючим уточненням)
Поправочний коефіцієнт, що
враховує кількість рядів по ходу продуктів згоряння у пучку
Коефіцієнт тепловіддачі середовища,
що гріє
Параметр
Коефіцієнт ефективності ребра
Коефіцієнт, що враховує
нерівномірність тепловіддачі по поверхні ребра
Приведений коефіцієнт
тепловіддачі середовища, що гріє
Коефіцієнт теплопередачі
Площа поверхні нагріву ЕК
Кількість рядів труб по висоті в ЕК
Кількість ходів холодного
теплоносія в області ЕК
Кількість рядів труб по висоті в
області ЕК (округлюємо до цілих)
Поправочний коефіцієнт на
перехід до перехресної схеми руху теплоносіїв
Середньологарифмічний температурний
перепад в області ЕК
Поправочний коефіцієнт, що
враховує кількість рядів по ходу продуктів згорання у пучку
Коефіцієнт тепловіддачі середовища,
що гріє
Параметр
Коефіцієнт ефективності ребра
Коефіцієнт, що враховує
нерівномірність тепловіддачі по поверхні ребра
Приведений коефіцієнт тепловіддачі
середовища, що гріє
Коефіцієнт теплопередачі
Площа поверхні нагріву ЕК
Кількість рядів труб по висоті в ЕК
Кількість ходів холодного
теплоносія в області ЕК
Кількість рядів труб по висоті в
області ЕК (округлюємо до цілих)
Площа поверхні нагріву ЕК
(уточнюємо)
Похибка
Кількість блочних пакетів ЕК
Висота блоків ЕК
Загальна висота ЕК
Конструктивний розрахунок газового
підігрівника конденсату (ГПК)
Масова витрата робочого тіла через
ГПК
Середня температура газу у
ГПК
Секундна об’ємна
витрата
газів в області ГПК
Густина рідини на вході у ЕК ВТ
Густина рідини на виході з ГПК
Середня густина рідини у ГПК
Кількість труб у ряді
Кількість труб у ряді
(округлюємо до цілих)
Швидкість продуктів згорання в
області ГПК
Перевірка швидкості продуктів
згорання в області ЕК
Площа живого перерізу для проходу
газів в області ГПК
Відносні кроки труб:
по фронту
- по
висоті
Площа поверхні гладкої труби в
області ГПК
Площа бокової поверхні ребра в
області ГПК
Площа внутрішньої торцевої поверхні
ребра в області ГПК
Площа зовнішньої торцевої поверхні
ребра в області ГПК
Площа поверхні теплообміну оребреної
труби в області ГПК
Поверхня труб, не зайнята
ребрами, включаючи гладко трубні ділянки
Поверхня ребер
Площа поверхні теплообміну одного
ряду труб в області ГПК
Коефіцієнт обернення, що
рівний відношенню повної поверхні пучка до поверхні несучих труб на оберненій
ділянці
Параметр
Поправочний коефіцієнт, що
залежить від відносних поперечних та поздовжніх кроків труб у пучку, типу пучка
та коефіцієнта обернення
Значення степеня
Коефіцієнт теплопровідності
середовища, що гріє
Кінематична в’язкість середовища, що
гріє
Число Прандтля середовища, що гріє
Коефіцієнт теплопровідності
середовища, що нагрівається
Кінематична в’язкість середовища, що
нагрівається
Число Прандтля середовища, що
нагрівається
Середня швидкість конденсату
у ГПК (приймаємо попередньо)
Площа живого перерізу для проходу
води
Загальна кількість паралельно
включених рядів труб
Округлюємо загальну кількість
паралельно включених рядів труб до цілих
Уточнюємо площу живого перерізу для
проходу киплячої води
Уточнюємо середню швидкість води у
ГПК
Якщо швидкість пароводяної
суміші більша за 1 м/с і менша за 0,6 м/с, то необхідно змінити можливі
конструктивні характеристики.
Загальна кількість паралельно
включених труб
Коефіцієнт тепловіддачі середовища,
що нагрівається
Температурний перепад на гарячому
кінці ГПК
Температурний перепад на холодному
кінці ГПК
Менший температурний напір
Більший температурний напір
Кількість ходів середовища,
що нагрівається в області ГПК (приймаємо попередньо)
Температурний перепад води в
ГПК
Температурний перепад газів в
ГПК
Менший перепад температур
Більший
перепад температур
Параметр
Параметр
Параметр
Поправочний коефіцієнт на
перехід до перехресної схеми руху теплоносіїв
Середньо логарифмічний температурний
перепад а області ГПК
Кількість рядів по ходу
продуктів згорання у пучку (приймаємо попередньо з послідуючим уточненням)
Поправочний коефіцієнт, що
враховує кількість рядів по ходу продуктів згоряння у пучку
Коефіцієнт тепловіддачі середовища,
що гріє
Параметр
Коефіцієнт ефективності ребра
Коефіцієнт, що враховує
нерівномірність тепловіддачі по поверхні ребра
Приведений коефіцієнт тепловіддачі
середовища, що гріє
Коефіцієнт теплопередачі
Площа поверхні нагріву ГПК
Кількість рядів труб по висоті в ГПК
Кількість ходів холодного
теплоносія в області ГПК 
Поправочний коефіцієнт на
перехід до перехресної схеми руху теплоносіїв
Середньо логарифмічний температурний
перепад в області ГПК
Поправочний коефіцієнт, що
враховує кількість рядів по ходу продуктів згорання у пучку
Коефіцієнт тепловіддачі середовища,
що гріє
Параметр
Коефіцієнт ефективності ребра
Коефіцієнт, що враховує
нерівномірність тепловіддачі по поверхні ребра
Приведений коефіцієнт тепловіддачі
середовища, що гріє
Коефіцієнт теплопередачі
Площа поверхні нагріву ГПК
Кількість рядів труб по висоті в ГПК
Кількість ходів холодного
теплоносія в області ГПК
Кількість рядів труб по висоті в
області ГПК (округлюємо до цілих)
Площа поверхні нагріву ГПК
(уточнюємо)
Похибка
Кількість блочних пакетів ГПК
Кількість рядів труб у
блочному пакеті ГПК
Висота блоків ГПК
Загальна висота ГПК
Висновок
У даному курсовому проекті я виконав
конструктивний тепловий розрахунок котла-утилізатора, з якого отримав такі
параметри роботи котла:
- загальна
висота пароперегрівника - 2,407
м.; кількість рядів труб в блочному пакеті - 29;
- загальна
висота випарника - 2,988
м.; кількість рядів труб в блочному пакеті - 36;
- загальна
висота економайзера - 0,913
м.; кількість рядів труб в блочному пакеті - 11;
- загальна
висота ГПК - 0,332
м.; кількість рядів труб в блочному пакеті - 4;
Література
1. Тепловой расчет котельных
агрегатов (нормативный метод) / Под ред. Н.В. Кузнецова, В.В. Митора, И.Е.
Дубовського, И.С. Карасиной. Изд. Третье, перераб. И доп. - Санк-Петербург: НПО
ЦКТИ-ВТИ, СПб, 1998.-256 с.
. Тепловой расчет котельных
агрегатов. Нормативный метод. М.: Энергия, 1973.
. Александров В.Г. Паровые
котлы средней и малой мощности. - М. - Л., изд-во «Энергия», 1966. - 248с.
. Справочник по котельным
установкам малой производительности / К.Ф. Роддатис, А.Н. Полтарецкий. -
Москва. Энергоатомиздат, 1989 - 488с.
. Зах Р.Г. Котельные
установки. М., «Энергия», 1968. - 352с.
. Эстуркин Р.И. Котельные
установки. Курсовое и дипломное проектирование: Учеб.
Пособие для техникумов. - Л.:
Энергоатомиздат.
Ленинград. Отд-ние, 1989. - 280с.
7. Эстеркин Р.И.
Промышленные котельные установки: Учебник для техникумов. -
2-е изд., перераб. и доп. - Л., Энергоатомиздат. Ленингр. Отд-ние, 1985. -
400с.
8. Ліхтман М.Ю., Храмович
Л.О. Обладнання і експлуатація котелень: Запитання і відповіді. - К.: Техника,
1997. - 240с.
9. Сидельковський Л.Н.,
Юренов В.Н. Котельные
установки промышлених предприятий: Учебник для вузов.-3-е изд., перераб. - М.:
Энергатомоиздат, 1988. - 582с.
10. Паровые и водогрейные
котлы: Спавочное пособие. - М.: Энергоатомиздат, 1987. - 128с.