Диагностика системы адаптации молодежи на предприятии на примере ОАО 'ФОРМЗ'
Содержание
кадры сотрудник машиностроительный
адаптация
Введение
Глава
1. Общая характеристика организации
.1
Сфера деятельности предприятия и выпускаемая продукция
.2
Миссия и цели
.3
История развития
.4
Организационная структура ОАО "ФОРМЗ"
.5
SWOT - анализ машиностроительного завода ОАО "ФОРМЗ"
Глава
2. Анализ проблемы адаптации молодых сотрудников на ОАО "ФОРМЗ"
.1
Понятие адаптации сотрудников в организации
.2
Анализ системы адаптации на ОАО "ФОРМЗ"
Глава
3. Проект системы адаптации молодежи на ОАО "ФОРМЗ"
.1
Устав проекта
.2
Описание содержания проекта
.3
План управления проектом
.4
Проектная документация
.5
Риски проекта
Заключение
Список
литературы
Введение
Адаптация работника в организации - это
управляемый процесс интеграции личности в профессиональную среду организации и
в ее основные функциональные, организационные и кадровые процессы.
Адаптация считается одним из важных направлений
практики управления персоналом в современной организации. Этот процесс
является, с одной стороны, механизмом взаимодействия работника с
организационным окружением, а с другой одним из методов развития потенциала
кадровых ресурсов организации. Но при этом следует учитывать, что и личностные
потребности молодых специалистов в профессиональной сфере, и требования современных
организаций к новым, молодым работникам, имеющим профессиональное образование,
постоянно изменяются. Это требует, в свою очередь, развития средств, методов и
технологий адаптации как организационного процесса в целом, и особенно - в
отношении молодых специалистов. С точки зрения оптимизации кадровых процессов в
организации, адаптация молодых специалистов имеет особое значение.
Адаптация дает возможность молодому работнику
достичь профессиональной компетенции в течение достаточно непродолжительного
времени, а также интегрироваться в кадровую и социальную структуру организации.
Но, несмотря на такое значение адаптации для молодых специалистов, равно как и
для принимающих их организаций, необходимо особо отметить тот факт, что
применяемое в научной и публицистической литературе понятие "молодой
специалист" до сих пор не имеет нормативного правового обеспечения.
Необходимо также отметить, что особая значимость
адаптации молодых работников в нашей стране еще очень слабо осознается
руководством и работниками служб персонала многих государственных и
негосударственных предприятий, организаций и учреждений, где не применяются
даже базовые программы адаптации для молодых специалистов.
Цель проекта - создание эффективной системы
адаптации молодых сотрудников.
Задачи курсового проекта:
) Проанализировать предприятие в целом и работу
отдела кадров в частности на ОАО "ФОРМЗ";
) Проанализировать систему адаптации молодых
сотрудников на машиностроительном заводе ОАО "ФОРМЗ";
) Выявить недостатки в системе адаптации;
) Разработать проект по созданию новой, наиболее
эффективной системы адаптации молодых сотрудников на этапе инициации и
планирования.
Объект - система адаптации молодежи на
предприятии.
Предмет - диагностика системы адаптации молодежи
на предприятии.
Методы исследования:
) Анализ теоретической базы;
) Моделирование ситуации на предприятии,
связанной с исследуемой темой;
) Метод дедукции - выявление проблемы путем
перехода от общего анализа предприятия к частному анализу существующей на этом
предприятии системы адаптации молодых сотрудников;
) Анализ информации и документов,
предоставленных отделом кадров ОАО "ФОРМЗ".
Глава 1. Общая характеристика организации
.1 Сфера деятельности предприятия и выпускаемая
продукция
ОАО "ФОРМЗ" - ведущее
предприятие России по производству автомобильных подъемников. Завод
введён в эксплуатацию в 1982 году как филиал Московского опытного
ремонтно-механического завода, обслуживающего нужды Министерства по атомной
энергетике.
В годы перестройки предприятие было
преобразовано в акционерное общество открытого типа. Одним из основных
направлений предприятия является производство оборудования для нефтехимической,
газовой, горно-рудной, металлургической промышленности, а с 1991 года
приступило к разработке автомобильных подъемников и гаражного оборудования.
Сегодня ОАО "ФОРМЗ" является одним из
ведущих производителей гаражного оборудования на российском рынке. Успех
предприятию обеспечивает высокий уровень подготовки инженерно-технических
работников, которые уверенно решают задачи любого уровня сложности.
На заводе запущена уникальная и пока
единственная в Удмуртии линия по "окутыванию" плёнками ПФХ,
финиш-плёнкой, пропилен-плёнкой, строительного и мебельного погонажа из МДФ,
ДСП различных профилей, применяемых в мебельном и столярном производствах
(дверная коробка, плинтус и т. д.) производительностью до 80000 погонных метров
в месяц.
Одним из основных видов производственной
деятельности предприятия являются:
металлоконструкции каркасов всех типов зданий.
башни сотовой связи, антенно-мачтовые
сооружения, опоры ЛЭП.
прожекторные мачты ПМС, ПММ.
металлические ячейковые и шинные порталы.
пролетные металлоконструкции мостов,
путепроводов, технологических эстакад.
арочные здания, колонны, фермы.
Также Глазовский завод "ФОРМЗ"
производит и поставляет:
гаражное оборудование для ремонта и обслуживания
автомобилей;
стапели для кузовного ремонта, для правки
повреждённых кузовов легковых автомобилей всех марок (незаменим в работе любого
автосервиса и при работе по проверке и восстановлению геометрии кузова по
контрольным точкам);
автомобильные подъёмники;
парковочные модули;
сельскохозяйственное, сушильное оборудование
(ленточные и вибрационные конвективные сушилки);
безредукторные лифтовые лебёдки;
нестандартные высотные подъёмники и складское
оборудование, штабелёры;
ёмкостное оборудование для слива и хранения
нефтепродуктов.
.2 Миссия и цели
Миссия: Внести весомый вклад в возрождение
российского машиностроения через выпуск и реализацию востребованной продукции,
используя передовые разработки и технологии и выпуская конкурентоспособную
продукцию.
Цели:
. Увеличение прибыли за счет увеличения своей
доли на рынке машиностроительной продукции;
. Формирование оптимального производственного
портфеля;
. Усовершенствование серийно выпускаемой
продукции и увеличение сбыта на российском рынке и рынке стран СНГ;
. Освоение новых видов продукции в тесном
сотрудничестве с заказчиками;
. Создание системы подготовки и продвижения
квалифицированных кадров
.3 История развития
После окончания Великой Отечественной войны
1941-45 гг. в условиях развязанной гонки вооружений руководство СССР приняло
решение о создании надежного ядерного щита, способного обеспечить безопасность
страны, паритет сил в мире. Для этого необходимо было в кратчайшие сроки
создать целую индустрию, построить научно-исследовательские лаборатории и
институты, шахты по добыче урана, заводы по изготовлению оружейного плутония и
металлического урана, а также изделий с их использованием.
Организационные основы атомного проекта СССР
были заложены серией Постановлений Государственного Комитета Обороны в
1942-1945 годах.
августа 1945 года одновременно с организацией
Специального Комитета было создано Первое главное управление, на которое
возлагалось непосредственное руководство научно-исследовательскими, проектными,
конструкторскими организациями и предприятиями по использованию атомной энергии
и производству атомных бомб.
Постановлением Совета Министров СССР от 1 июля
1953 года на базе ПГУ и Третьего управления при Совмине СССР было образовано
Министерство среднего машиностроения СССР. Третье главное управление (3-е ГУ)
было создано при Спецкомитете еще 3 февраля 1951 года для развития науки и
техники в области создания управляемых ракет, самолетов (носителей оружия) и
ракет дальнего действия. После образования Министерства среднего машиностроения
СССР в 1953 году на базе Главпромстроя МВД в МСМ было организовано три
строительных управления.
Созданному для развития атомной промышленности
Министерству среднего машиностроения, переименованному впоследствии в Министерство
РФ по атомной энергии, передавалась мощная строительная организация -
Главпромстрой МВД СССР и ряд заводов различных министерств, которые
переоборудовались и приспосабливались под нужды новой отрасли.
В начале 1955 года к ряду главных управлений
Минсредмаша добавляется 12-е главное управление ("Главмонтаж"),
которому поручается руководство работой всех существующих и вновь создаваемых
монтажных предприятий. В структуру 12-го главного управления входил трест
"Уралпроммонтаж" включающий в себя ряд предприятий и
монтажно-строительных управлений. Трест "Уралпроммонтаж" образован в
1947 году. Первоначально трест был создан для ведения монтажно-строительных
работ и оснащения оборудованием заводов ПО "Маяк". Здесь был пущен
первый в Советском Союзе промышленный ядерный реактор.
В связи с необходимостью в расширении
производственных площадей и увеличения объемов выпуска продукции для 12-го и
3-го Главного управления во исполнение указания 12-го Главного управления от
10.07.80 г №МУ-55953 и в соответствии с утвержденным дополнительным планом на
1982 год Приказом по тресту "Уралпроммонтаж" за №132 от 19.03.82 г с
1 апреля 1982 года в составе Опытного завода организуется участок по
изготовлению спецконтейнеров для 12-го Главного управления и монтажных заготовок
для МСУ-58. Для обеспечения деятельности вновь образованного участка было дано
распоряжение передать основные средства и материалы Опытному заводу, а так же
укомплектовать участок рабочей силой и оказать помощь в комплектации нового
участка инженерно-техническим персоналом. Основные средства были переданы
безвозмездно,
материальные ценности на основании актов, по
ценам действующих прейскурантов. Вновь образованное подразделение
получает название участок №3 Опытного завода треста "Уралпроммонтаж"
(в дальнейшем ОАО "ФОРМЗ"). По согласования между руководителями
МСУ-58 и Опытного завода в порядке перевода из МСУ-58 переводят с 1 января 1982
года работников, из которых были сформированы бригада по изготовлению
сантехнических изделий, бригада по изготовлению технологических узлов, бригада
по изготовлению вентиляционных систем. И в 1892 году Глазовский завод
"ФОРМЗ" вводится в эксплуатацию как филиал Московского опытного
ремонтно-механического завода. На современном этапе ОАО "ФОРМЗ" -
один из ведущих производителей в России, поставляющих оборудование для
автосервисов и автотранспортных предприятий.
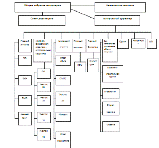
.4 Организационная структура ОАО
"ФОРМЗ"
Организационная структура представлена на
рисунке 1.
Сокращенные обозначения:
. ОТК - отдел технического контроля;
. ПЭО - планово-экономический отдел;
. ТО - технологический отдел;
. ОМТС - отдел материально-технического
снабжения;
. ЭМО - энерго-механический отдел;
. ПО - производственный отдел; 7. БИХ - бюро
инструментального хозяйства;
Тип организационной структуры - линейно -
функциональная
Рис.1 Организационная структура ОАО
"ФОРМЗ"
.5 SWOT - анализ машиностроительного завода ОАО
"ФОРМЗ"
Таблица 1. SWOT - анализ
|
Strenghts
1.Наличие квалифицированного рабочего персонала и высокий уровень
квалификации руководящих сотрудников предприятия. 2. Высокое качество
выпускаемой продукции 3. Низкая себестоимость продукции. 4. Широкая
производственная линейка
|
Weaknesses
1. Низкая заинтересованность рядовых сотрудников в развитии предприятия 2. Несвоевременная
выплата заработной платы рабочим. 3. Слабая маркетинговая политика, и как
следствие неритмичность и непредсказуемость получения заказов. 4. Высокая
текучесть кадров.
|
|
Opportunities
1. Приток частного и иностранного капитала. 2. Увеличение
спроса на продукцию. 3. Совершенствование технологии производства, применение
современных технологий и высокоэффективного оборудования. 4. Заключение
договоров долгосрочного сотрудничества с различными фирмами. 5.
Проверенный и надежный поставщик комплектующих.
|
Treats
1. Высокая конкуренция 2. Рост цен на сырье и энергоносители 3. Дефицит
сотрудников рабочих профессий и инженерных специальностей. 4. Угроза
поглощения более крупной компанией. 5. Нестабильная налоговая политика.
|
Глава 2. Анализ проблемы адаптации молодых
сотрудников на ОАО "ФОРМЗ"
.1 Понятие адаптации сотрудников в организации
Трудовая адаптация персонала - взаимное
приспособление работника и организации, основывающееся на постепенном включении
работника в процесс производства в новых для него профессиональных,
психофизиологических, социально-психологических,
организационно-административных, экономических, санитарно-гигиенических и
бытовых условиях труда и отдыха.
В условиях функционирования рынка труда
возрастает роль адаптации. При этом необходимо внимательно изучать опыт
зарубежных фирм, которые уделяют повышенное внимание адаптации молодых
работников. Данная категория персонала нуждается в особой заботе со стороны
администрации организаций.
Чаще всего профессиональная адаптация
рассматривается как процесс приобщения человека к труду в рамках определенной
профессии, включения его в производственную деятельность, усвоения им условий и
достижения нормативов эффективности труда. Однако адаптацию нельзя
рассматривать только как овладение специальностью. Она предусматривает также
приспособление новичка к социальным нормам поведения, действующим в коллективе,
установление таких отношений сотрудничества работника и коллектива, которые в
наибольшей мере обеспечивают эффективный труд, удовлетворение материально-бытовых
и духовных потребностей обеих сторон.
Цели адаптации персонала:
. Уменьшение стартовых издержек, так как пока
новый работник плохо;
. Знает свое рабочее место, он работает менее
эффективно и требует дополнительных затрат;
. Снижение степени озабоченности и
неопределенности у новых работников;
. Сокращение текучести рабочей силы, так как
если новички чувствуют себя неуютно на новой работе и ненужными, то они могут
отреагировать на это увольнением;
. Экономия времени руководителя и сотрудников,
так как проводимая по программе работа помогает экономить время каждого из них;
. Развитие позитивного отношения к работе,
удовлетворенности работой.
Задачи подразделения или специалиста по
управлению адаптацией:
организация семинаров, курсов по различным
вопросам адаптации;
проведение индивидуальных бесед руководителя,
наставника с новым сотрудником;
прохождение интенсивных краткосрочных курсов для
руководителей, вновь вступающих в должность;
прохождение специальных курсов подготовки
наставников;
использование метода постепенного усложнения
выполняемых новичком заданий;
выполнение разовых общественных поручений для
установления контактов нового работника с коллективом;
подготовка замены при ротации кадров;
проведение в коллективе специальных ролевых игр
по сплочению сотрудников.
Информационное обеспечение процесса адаптации
заключается в сборе и оценке показателей ее уровня и длительности. Сбор и
обработку информации рекомендуется проводить в рамках процедуры текущей деловой
оценки персонала. Для отечественных организаций главная проблема
информационного обеспечения адаптации состоит в необходимости накопления
нормативных показателей уровня и длительности адаптации.
Для руководителя информация о том, как
организован в его подразделении процесс адаптации новых работников, может
многое сказать о степени развития коллектива, уровне его сплоченности и
внутренней интеграции.
Различают следующие формы адаптации:
) Социальная адаптация - это процесс вживания
индивида в социальную среду и превращение ее в сферу его деятельности, что
предполагает следующие этапы:
а) внедрение в среду;
б) принятие и усвоение норм и ценностей этой
среды;
в) активное отношение субъекта к этой среде с
целью наиболее полного удовлетворения обоюдных интересов.
) Производственная адаптация - процесс включения
работника в новую для него производственную сферу, усвоения им производственных
условий, норм трудовой деятельности, установления и расширения взаимосвязей
между работником и производственной средой.
) Профессиональная адаптация характеризуется
дополнительным освоением возможностей, знаний и навыков, а также формированием
профессионально необходимых качеств личности, положительного отношения к своей
работе.
) Психофизиологическая адаптация -
приспособление к новым физическим и психическим нагрузкам, физиологическим
условиям труда.
) Социально-психологическая адаптация -
одновременно с освоением условий труда работник вступает в процесс
социально-психологической адаптации к коллективу организации.
) Организационная адаптация - сотрудник знакомится
с особенностями организационного механизма управления предприятием, местом
своего подразделения и должности в общей системе целей и в организационной
структуре. При данной адаптации у сотрудника должно сформироваться понимание
собственной роли в производственном процессе.
) Экономическая адаптация. Каждая профессия
отличается особыми способами материального стимулирования, а заработная плата
связана с его условиями и организацией. Объектом экономической адаптации
является уровень заработной платы и, что стало актуальным в последнее время,
своевременность ее выплаты.
Выделяют два вида адаптации:
Первичная адаптация - приспособление молодых
кадров, не имеющих опыта профессиональной деятельности (как правило, в данном
случае речь идет о выпускниках учебных заведений).
Вторичная адаптация - приспособление работников,
имеющих опыт профессиональной деятельности (как правило, меняющих объект
деятельности или профессиональную роль, например, при переходе в ранг
руководителя).
Согласно учебному пособию "Управление
персоналом" под редакцией Т.Ю. Базарова и Б.Л. Еремина, процесс адаптации
можно разделить на четыре этапа.
Этап 1. Оценка уровня
подготовленности новичка необходима для разработки наиболее эффективной
программы адаптации. Если сотрудник имеет не только специальную подготовку, но
и опыт работы в аналогичных подразделениях других компаний, период его
адаптации будет минимальным. Однако следует помнить, что даже в этих случаях в
организации возможны непривычные для него варианты решения уже ему задач.
Поскольку организационная структура
зависит от ряда параметров, таких, как технология деятельности, внешняя
инфраструктура и персонал, новичок неизбежно попадает в какой-то степени в
незнакомую ему ситуацию. Адаптация должна предполагать как знакомство с производственными
особенностями организации, так и включение в коммуникативные сети, знакомство с
персоналом, корпоративными особенностями коммуникации.
Этап 2. Ориентация - практическое
знакомство нового работника со своими обязанностями и требованиями, которые к
нему предъявляются со стороны организации. Значительное внимание, например, в
компаниях США, уделяется адаптации новичка к условиям организации. К этой
работе привлекаются как непосредственные руководители новичков, так и
сотрудники служб по управлению персоналом.
Этап 3. Действенная адаптация. Этот
этап состоит в собственно приспособлении новичка к своему статусу и
значительной степени обусловливается его включением в межличностные отношения с
коллегами. В рамках данного этапа необходимо дать новичку возможность активно
действовать в различных сферах, проверяя на себе и апробируя полученные знания
об организации. Важно в рамках этого этапа оказывать максимальную поддержку
новому сотруднику, регулярно вместе с ним проводить оценку эффективности деятельности
и особенностей взаимодействия с коллегами.
Этап 4. Функционирование. Этим этапом
завершается процесс адаптации, он характеризуется постепенным преодолением
производственных и межличностных проблем и переходом к стабильной работе. Как
правило, при спонтанном развитии процесса адаптации этот этап наступает после
1-1,5 лет работы. Если же процесс адаптации регулировать, то этап эффективного
функционирования может наступить уже через несколько месяцев. Такое сокращение
адаптационного периода способно принести весомую финансовую выгоду, особенно
если в организации привлекается большое количество персонала в организации.
Смена этапов вызывает трудности,
называемые "адаптационные кризисы", поскольку воздействие социальной
среды обычно резко возрастает. В результате у работника возникает состояние
тревоги, сопротивляемости, стресса, поиска выхода, возникновение потребности в
более активном освоении доселе неизвестного.
Основные функции участников адаптационного
процесса:
Управление процессом адаптации осуществляется
отделом кадров и документационного обеспечения, руководителями подразделений и
наставниками.
. Функции руководителей подразделений :
заполняет адаптационный лист, индивидуальный
план-график введения в должность;
ставит цели и задачи на испытательный срок
новому сотруднику, составляет план развития сотрудника на время адаптации;
назначает наставника из числа ведущих
специалистов подразделения
определяет обязанности и ответственность,
рассказывает о требованиях к качеству выполняемой работы;
объясняет новичку предназначение адаптационного
листа, индивидуального плана-графика введения в должность и разъясняет
запланированные мероприятия;
представляет его коллективу;
отслеживает промежуточные результаты
адаптационного периода.
. Функции отдела кадров и документационного
обеспечения:
координация и контроль адаптационных
мероприятий;
создание групп для проведения ознакомительного
тренинга и других мероприятий;
участие в проведении функциональных мероприятий
(инструктаж, оформление сотрудника и т.д.);
сбор и хранение в течение заданного периода
адаптационных листов, характеристик, индивидуальных планов-графиков введения в
должность, планов развития, анкет, тестов и т.д. и после окончания
адаптационного периода.
. Функции наставника:
сообщает о возможных трудностях и наиболее
распространенных ошибках в работе;
рассказывает о коллегах (особенно о тех, у кого
можно попросить совета и помощи, и о тех, кто обладает трудным характером);
рассказывает о структуре и функциях
подразделения, взаимоотношениях с другими отделами);
рассказывает о правилах корпоративной культуры
компании;
оказывает практическую помощь в освоении
профессией.
.2 Анализ системы адаптации на ОАО
"ФОРМЗ"
Для описания кадровой службы ОАО
"ФОРМЗ" использовалась информация отдела по управлению персоналом
данного завода.
Главной целью деятельности отдела по управлению
персоналом является достижение стратегических целей предприятия через
обеспечение завода высококвалифицированным персоналом, мотивированным к
эффективному труду по производству качественной продукции.
Основные процессы, происходящие при управлении
персоналом ОАО "ФОРМЗ":
Планирование текущей и перспективной потребности
в персонале;
Внутренний и внешний маркетинг персонала;
Определение потребности в развитии персонала;
Анализ и нормирование трудовых процессов;
Совершенствование системы мотивации персонала;
Взаимодействие с органами власти, профсоюзными и
общественными организациями.
На данном предприятии система адаптации
сотрудников представляет собой:
1. Социально-психологическую адаптацию (Служба
персонала знакомит нового сотрудника: с должностной инструкцией; Трудовым
договором; инструкцией по технике безопасности; кратким описанием структуры
предприятия;)
2. Профессиональную
адаптацию (Профессиональная адаптация сотрудника выражается в овладении им
специальностью, профессиональными навыками).
Работающие инструменты адаптации:
. Welcome-training;
. Стажировка (без закрепления над
ним наставника);
Рассмотрим численность работников и динамику
изменений в ней. Проведя анализ этих данных, можно сделать вывод об
эффективности или неэффективности работы отдела по управлению персоналом,в
частности, существующей на данном предприятии системы адаптации сотрудников;
выявить недостатки в системе адаптации работников разных возрастных категорий,
в том числе и молодежи.
В зависимости от конъюнктуры рынка, спроса на
продукцию завода, загрузки предприятия, менялось количество работников завода (
в течение 2012 года предприятие находилось в предбанкротном состоянии, поэтому
текучесть кадров превысила норму; в 2013 завод вышел из кризисного состояния).
Численность работников на:
Таблица 2. Распределение сотрудников по возрасту
на 2013 год.
Средний возраст работников завода составляет
43,9 года.
По состоянию на 1 января 2013 года: 156 человек
или 63,4%, составляют рабочие, 90 человек или 36,6% составляют специалисты.
Основываясь на данные, можно отметить, что
численность работников до 27 лет, как рабочих профессий, так и специалистов,
значительно меньше численности работников старшего возраста. Всего 5,3% - рабочие
профессии, 3,2% - основной персонал. При этом 8 человек - имеют инженерно -
техническую специальность (возраст 20-27лет, стаж работы по специальности у 70
% составлял менее года, у 30 % от года до двух лет, при этом 80 % составляли
мужчины и 20 % женщины, у 70% - высшее образование, у 30%- среднее техническое,
40% - состоят в браке), 13человек - производственные рабочие (возраст 18-22
года, стаж работы по специальности у 60 % составлял менее года, у 40 % от года
до двух лет, при этом 70 % составляли мужчины и 30 % женщины, у 20% - высшее
образование, у 80%- среднее техническое, 50% - состоят в браке).
Таблица 3. Движение кадров в ОАО
"ФОРМЗ"
|
принято
|
уволено
|
В
т.ч. по причинам
|
|
|
|
по
собственному желанию
|
по
сокращению
|
за
нарушения дисциплины
|
|
2012
|
173
|
149
|
40
|
100
|
9
|
|
2013
|
40
|
41
|
35
|
5
|
1
|
- 63%, за 2013 - 75% составляют работники до 27
лет.
Выявленные недостатки:
. Высокая текучесть кадров;
. Нехватка молодых специалистов и молодых
сотрудников рабочих профессий;
. Отсутствие системы наставничества;
. Недостаточное внедрение современных методов
управления персоналом;
В результате рассмотрения должностной инструкции
инженера отдела кадров, было замечено, что в положении не прописаны пункты
регламентирующие процесс обучения и адаптации молодого сотрудника.
Система адаптации сотрудников разработана для
персонала всех возрастов, не выделено отдельной программы адаптации для
молодежи. Молодые сотрудники требуют особого отношения, их система адаптации
существенно отличается от адаптации работников старшего возраста.
Молодые кадры - основной ресурс предприятия,
нуждающийся в планомерной работе и развитии. В настоящее время актуален вопрос
не просто количественного подбора кадров, но и создание условий для скорейшей
адаптации и становления квалифицированного, технически грамотного персонала.
Процесс адаптации можно определить как
постепенное вхождение работника в новые профессиональные и
социально-экономические условия труда. Безусловно, важная роль в данном
процессе принадлежит работе наставников и инструкторов производственного
обучения, которые оказывают молодёжи помощь в освоении и качественном
выполнении работы, а также способствуют адаптации в новом коллективе.
Вывод по 2 главе: На машиностроительном заводе
ОАО "ФОРМЗ" существует система адаптации, которая не приспособлена
для молодых сотрудников в полной мере. Система предусматривает мероприятия
направленные на ознакомление с предприятием, его деятельностью, выпускаемой
продукцией. Но не предусмотрены такие аспекты как развитие молодого работника
как специалиста, адаптация в коллективе.
Глава 3. Проект системы адаптации молодежи на
ОАО "ФОРМЗ"
.1 Устав проекта
Миссия проекта - создание условий для
долговременного и продуктивного сотрудничества предприятия и молодых
сотрудников, достижение максимальной удовлетворенности обеих сторон.
Цель проекта заключается в необходимости
создания системы адаптации молодых сотрудников на данном предприятии, в
соответствии с требуемым направлением для устранения выявленных проблем.
Тип проекта: учебно-образовательный, новые технологии;
Классификация по целям: терминальный (проект
имеет четкое начало и конец);
С точки зрения использования результатов:
внедренческий;
Продолжительность проекта с 1 сентября 2013 года
по 1 декабря 2013 года.
Эффекты, ожидаемые от проекта:
Социальные - повышение удовлетворенности
персонала; наиболее быстрая адаптация молодежи;
Экономические - сокращение расходов, связанных с
поиском, отбором и наймом персонала;
Устав проект представлен в Таблице 4.
Таблица 4.
|
№
|
Раздел
Устава проекта
|
Характеристика
|
|
1
|
Описание
исходной ситуации
|
Большая
текучесть кадров, по причине плохой адаптации молодых сотрудников.
|
|
2
|
Обоснование
необходимости проекта
|
Сокращение
последующих расходов на поиск,отбор,найм персонала при успешном внедрении
проекта. Более быстрая адаптация молодых сотрудников.
|
|
3
|
Инициатор
проекта
|
Лукина
С.А.
|
|
4
|
Формулирование
целей, задач проекта и ожидаемых эффектов
|
Создать
и внедрить систему адаптации молодых сотрудников в организации; Задачи:
снизить существующий уровень текучести кадров на данном предприятии;
обеспечить меры по совершенствованию системы адаптации для молодых
сотрудников; обеспечить внедрение проекта; Эффекты: социальный,
экономический.
|
|
5
|
Продукт
проекта
|
Система
наставничества
|
|
6
|
Окружение
проекта
|
Сотрудники
предприятия; руководство предприятия.
|
|
7
|
Укрупненное
расписание основных событий (временные границы проекта)
|
1
сентября 2013 по 30 ноября 2013 ( в течение испытательного срока )
|
|
8
|
Распределение
основных функций исполнителей
|
Инициатор
- Лукина С.А. Ответственные лица - начальник отдела кадров, инженеры по
управлению персоналом; Исполнители - инженеры по управлению персоналом;
наставники;
|
|
9
|
Укрупненный
бюджет (смета)
|
181
632
|
3.2 Описание содержания проекта
Книга сотрудника - В "Книге
Сотрудника" прописаны алгоритмы поведения работника в различных сложных
ситуациях, возникающих в процессе общения с клиентами. В ней содержится
информация об организационной структуре, миссии компании, о стандартах, требованиях
и нормах общения между сотрудниками и клиентами в соответствии с особенностями
именно вашей организации. Книга сотрудника - это сборник полученной в процессе
обучения информации, после тренинга. В книге начинающий сотрудник найдет
шаблоны и алгоритмы, которые позволят ему быстрее включится в работу и не
отличаться от сотрудников "со стажем". Книга
сотрудника может быть создана тренером, который оказывает услуги по обучению,
или тренинг - менеджером.
Поощрения - впервые 3 месяца работы
действуют персональные надбавки (70% от оклада), возможность карьерного роста,
корпоративный отдых, беспроцентная ссуда, своевременная оплата труда,
возможность учиться за счёт организации (если сотрудник получает образование и
проходит производственную практику на данном заводе).
Экскурсия по заводу - ознакомительная экскурсия
по цеху, по отделам, по производственной территории.
Проведение мероприятий по выявлению
совместимости пары -
Тест Кеттела (многофакторный опросник Кеттела
направлен на выявление и оценивание 16 личностых черт).
Типологический индикатор Майерс-Бриггс (MBTI) -
типологический индикатор MBTI предназначен для определения типа личности в
соответствии с теорией психологических типов К.Г.Юнга, ориентирован на
студентов и взрослых.
По результатам этих тестирований можно
определить, совместимы ли наставник и адаптант по психотипу и другим
психологическим факторам.
Проектные рекомендации:
. До начала работы нового сотрудника:
) Подготовить рабочее место. В случае если речь
идет о сотруднике производственного подразделения, необходимо заранее
подготовить инструменты, которые потребуются ему для работы, и комплект рабочей
одежды (информация о размерах одежды сотрудника может быть включена в анкету,
которую он заполняет на этапе собеседования).
) Составить план вхождения в должность с целью
облегчить задачу для наиболее многочисленных должностей в компании.
) Определить наставника.
) Проинформировать коллектив о новом сотруднике.
. Первый дни работы сотрудника:
) Оформить его в отделе кадров, ознакомить с
положениями, должностной инструкцией, локальными нормативными актами.
) Предоставить необходимые документы (правила
внутреннего трудового распорядка, трудовой договор).
) Провести ознакомительную беседу с новичком,
ключевые моменты обсуждения:
инструктаж по техники безопасности и охране
труда;
оплата труда;
премии и бонусы;
условия переработок;
условия изменения оплаты;
рабочий график, отпуска, больничные;
наказания, штрафы;
поощрения;
испытательный срок;
кто и на какие вопросы может ответить.
) Вручить "книгу сотрудника",
"комплект новичка", последние выпуски корпоративной газеты.
) Познакомить нового сотрудника с коллегами,
провести экскурсию по подразделению.
) Организовать беседу с наставником. Разъяснить
план вхождения в должность.
) Обеспечить допуск в базы данных и
информационные системы компании.
. Ознакомление и общая ориентация:
Организационные мероприятия необходимые на этом
этапе:
) Обеспечить его участие в Welcome - training ,
который может включать экскурсию по предприятию, просмотр фильма о компании,
посещение музея.
) Познакомить его с руководителями других
подразделений.
) Предоставить необходимую корпоративную
документацию.
. Введение в подразделение:
Именно на данном этапе начинается работа с
наставником. Наставники могут меняться на определенных этапах развития
сотрудника. На этапе введения в подразделение его наставником может быть более
опытный сотрудник.
. Завершение:
На этапе завершения важно получить обратную
связь от всех участников процесса адаптации нового сотрудника, провести анализ
эффективности самого процесса и его элементов.
За две недели до окончания испытательного срока:
. Напомнить руководителю и наставнику об
окончании испытательного срока сотрудника его подразделения.
. Направить сотруднику, наставнику и
руководителю бланки для оценки деятельности нового сотрудника в период
испытательного срока.
Очень важно:
.Обеспечить эффективную работу с наставником.
.Контролировать соблюдение плана адаптации.
.Обеспечить посещение сотрудником
запланированных программ обучения.
.Обеспечить нового сотрудника всем необходимым
для быстрого привыкания и к началу выполнения своих профессиональных
обязанностей.
3.3 План управления проектом
Таблица 5. Матрица ответственности.
|
Работы
|
Руководитель
подразделения
|
Начальник
отдела кадров
|
Менеджер
по персоналу
|
Наставник
|
|
Исследование
системы адаптации на ОАО "ФОРМЗ"
|
S
|
S/A/C/E
|
C/E
|
-
|
|
Анализ
полученных результатов
|
S
|
S/A/С
|
C/E
|
-
|
|
Разработка
программы проекта;
создание
пакета новичка
|
S
|
S/A
|
C/E
|
E
|
|
Итоговый
контроль выполнения процесса
|
S
|
S/C/A
|
C/E/A
|
C/E
|
(execution) - исполнение;(approval) -
утверждение;(consultation) - согласование;(supervision) - контроль.
Таблица 6. Диаграмма Ганта
Таблица 7. План по вехам
Таблица 8. Смета проекта
|
Исследование
системы адаптации на ОАО "ФОРМЗ"
|
1
неделя
|
Менеджер
по персоналу Начальник отдела кадров
|
3024
3840
|
|
Анализ
полученных результатов
|
1
неделя
|
Менеджер
по персоналу Начальник отдела кадров
|
|
Разработка
программы проекта; создание пакета новичка
|
10
недель
|
Менеджер
по персоналу Наставник Начальник отдела кадров Руководитель подразделения
|
30240
36000 38400 48000
|
|
Итоговый
контроль
|
1
неделя
|
Руководитель
подразделения Начальник отдела кадров Менеджер по персоналу Наставник
|
4800
3840 3024 3600
|
|
Всего:
|
|
|
181
632
|
Доплаты за проделанную работу:
Ставка в час менеджера по персоналу - 63 р.;
неделя работы 63*8*6=3024
недель 3024*10=30240
Ставка в час наставника - 75 р.;
неделя работы 75*8*6=3600
недель 3600*10=36000
Ставка в час начальника отдела кадров - 80 р.;
неделя работы 80*8*6=3840
недель 3840*10=38400
Ставка в час руководителя подразделения - 100р.;
1 неделя работы 100*8*6=4800
недель 4800*10=48000
.4 Проектная документация
Индикатор типов Майерс-Бриггс
|
1. Следование расписанию, графику
|
|
(a) привлекает Вас, или
|
|
(b) стесняет и ограничивает?
|
|
2. Вы обычно лучше ладите
|
|
(а) с людьми, одарёнными богатым воображением, или
|
|
(b) с людьми прагматичными?
|
|
3. Если в толпе на Вас таращатся незнакомцы, то Вы
|
|
(a) обычно осознаете это, или
|
|
(b) редко это замечаете?
|
|
4. Вы более осторожно обращаетесь
|
|
(a) с чувствами людей, или
|
|
(b) с их правами?
|
|
5. Вы склонны
|
|
(a) получать удовольствие от принятия решений, или
|
|
(b) радоваться тому, что есть обстоятельства, принимающие
решения за Вас?
|
|
6. Когда Вы находитесь в группе, то охотнее
|
|
(a) присоединяетесь к общему разговору, или
|
|
(b) по отдельности разговариваете с людьми, которых хорошо
знаете?
|
|
7. Когда Вы больше знаете или умеете в какой-то области, чем
окружающие люди, Вам больше нравится
|
|
(а) охранять свои превосходящие знания, или
|
|
(b) делиться ими с теми, кто желает учиться?
|
|
8. Когда Вы сделали всё, что можете, чтобы исправить неприятную
ситуацию, то
|
|
(а) способны перестать беспокоиться о ней, или
|
|
(b) она продолжает в большей или меньшей степени преследовать
Вас?
|
|
9. Если Вас спросят субботним утром, что Вы собираетесь делать в
этот день, Вы
|
|
(а) сможете ответить достаточно чётко, или
|
|
(b) перечислите вдвое больше дел, или
|
|
(с) ответите "поживем - увидим"?
|
|
10. Как Вы полагаете, в целом,
|
|
(а) лучше всего живётся детям, или
|
|
(b) жизнь более интересна для взрослых?
|
|
11. Делая то же, что и многие другие люди, Вам больше нравится
|
|
(а) делать это общепринятым способом, или
|
|
(b) изобретать свой собственный способ?
|
|
12. Когда Вы были маленьким, то
|
|
(а) были уверены в родительской любви и глубокой привязанности к
Вам, или
|
|
(b) чувствовали, что они восхищаются каким-то другим ребенком и
одобряют его больше, чем Вас?
|
|
13. Вы
|
|
(а) предпочитаете делать дела в последнюю минуту, или
|
|
(b) находите, что это слишком давит на нервы?
|
|
14. Если поломка или неразбериха остановила работу, над которой
трудились Вы и многие другие люди, Вашим побуждением будет
|
|
(а) насладиться передышкой, или
|
|
(b) найти ту часть работы, которую всё еще можно выполнять, или
|
|
(с) присоединиться к "аварийной команде", которая
будет бороться с трудностью?
|
|
15. Вы обычно
|
|
(а) свободно проявляете Ваши чувства, или
|
|
(b) держите их при себе?
|
|
16. Когда Вы выбрали направление действий, то
|
|
(а) пересматриваете его, если обнаруживаются непредвиденные
затруднения, или
|
|
(b) обычно следуете ему до конца, даже если это может причинить
неудобства Вам или окружающим?
|
|
17. Читая для удовольствия, Вы
|
|
(а) наслаждаетесь странными, оригинальными способами выражения
мыслей, или
|
|
(b) предпочитаете писателей, которые чётко говорят, что имеют в
виду?
|
|
18. В рядовой аварийной ситуации Вы предпочитаете
|
|
(а) выполнять распоряжения и быть полезным, или
|
|
(b) отдавать распоряжения и быть ответственным?
|
|
19. На вечеринках Вы
|
|
(а) иногда скучаете, или
|
|
(b) всегда веселитесь?
|
|
20. Вам труднее приспособиться
|
|
(а) к рутине, или
|
|
(b) к постоянным изменениям?
|
|
21. Вы бы охотнее взяли на себя тяжкий груз сверхурочной работы
ради
|
|
(а) дополнительных удобств и роскоши, или
|
|
(b) шанса достигнуть чего-то важного?
|
|
22. Дела, которые Вы планируете или предпринимаете,
|
|
(а) почти всегда те дела, которые Вы можете довести до конца,
или
|
|
(b) чаще те дела, которые оказываются слишком трудными для
завершения?
|
|
23. Для Вас более привлекателен
|
|
(а) человек быстрого и блестящего ума, или
|
|
(b) практичный человек со здравым смыслом?
|
|
24. Вы находите, что люди в целом
|
|
(а) недостаточно сообразительны, чтобы оценивать и принимать
идеи, помимо своих собственных, или
|
|
(b) довольно восприимчивы?
|
|
25. Когда Вам нужно встретиться с незнакомыми людьми, это
|
|
(а) приятно для Вас, или по крайней мере не вызывает
затруднений, или
|
|
(b) отнимает у Вас очень много сил?
|
|
26. Вы склонны
|
|
(а) ценить чувство больше, чем логику, или
|
|
(b) ценить логику больше, чем чувство?
|
|
27. Вы предпочитаете
|
|
(а) заранее организовывать свидания, вечеринки и т.п., или
|
|
(b) свободно делать то, что кажется интересным, когда приходит
время?
|
|
28. Планируя что-либо, касающееся других людей, Вы предпочитаете
|
|
(а) посвящать их в свои секреты, или
|
|
(b) держать их в неведении до последнего момента?
|
|
29. Что является большим комплиментом: быть названным
|
|
(а) человеком подлинных чувств, или
|
|
(b) последовательным и здравомыслящим человеком?
|
|
30. Когда Вам необходимо принять решение, Вы обычно
|
|
(а) делаете это сразу, или
|
|
(b) тянете с решением до тех пор, пока это возможно?
|
|
31. Когда Вы сталкиваетесь с неожиданной трудностью в том, что
делаете, то рассматриваете ее как
|
|
(а) несчастье, или
|
|
(b) помеху, или
|
|
(c) обычное дело?
|
|
32. Вы почти всегда
|
|
(а) наслаждаетесь настоящим моментом и максимально используйте
его, или
|
|
(b) чувствуете, что самое важное и ценное как раз впереди?
|
|
33. Вас
|
|
(а) легко узнать, как человека, или
|
|
(b) трудно узнать, как человека?
|
|
34. С большинством знакомых людей Вы
|
|
(а) чувствуете, что они имеют в виду именно то, что говорят, или
|
|
(b) чувствуете, что должны следить за скрытыми смыслами?
|
|
35. Если Вы начинаете большой проект, который обязаны выполнить
за неделю, то
|
|
(а) выделяете время, чтобы составить список необходимых дел и
определить порядок их выполнения, или
|
|
(b) просто погружаетесь в него?
|
|
36. Решая личную проблему, Вы
|
|
(а) чувствуете себя более уверенно, если попросили совета у других
людей, или
|
|
(b) чувствуете, что ни у кого, кроме Вас, нет подходящей
позиции, чтобы выносить суждение?
|
|
37. Вы больше восхищаетесь людьми, которые
|
|
(а) придерживаются общепринятых норм поведения, чтобы никогда не
бросаться в глаза, или
|
|
(b) слишком необычны и индивидуальны, чтобы заботиться о том,
выделяются они или нет?
|
|
38. Какое заблуждение Вам более свойственно:
|
|
(а) всю жизнь дрейфовать от одного дела к другому, или
|
|
(b) оставаться в наезженной колее, даже когда она Вам не
подходит?
|
|
39. Когда Вы наталкиваетесь на людей, имеющих ошибочные
убеждения, то чувствуете, что
|
|
(а) Ваш долг - наставить их на истинный путь, или
|
|
(b) ошибаться - это их право?
|
|
40. Когда у Вас появляется заманчивый шанс стать руководителем,
Вы
|
|
(а) принимаете его как нечто, с чем Вы точно справитесь, или
|
|
(b) иногда намеренно упускаете его, поскольку слишком скромно
оцениваете свои возможности, (c) или лидерство Вас даже не привлекает?
|
|
41. Среди своих друзей Вы
|
|
(а) одним из последних узнаѐте,
как идут дела, или
|
|
(b) тот, у кого про каждого полно новостей?
|
|
42. Для Вас лучше всего, если Вы
|
|
(а) имеете дело с неожиданностями, или
|
|
(b) следуете тщательно разработанному плану?
|
|
43. Важность правильного выполнения теста в целом
|
|
(а) помогает Вам сосредоточиться и сделать всё, что в Ваших
силах, или
|
|
(b) мешает Вам сосредоточиться и ответить правильно?
|
|
44. В свободное время Вы
|
|
(а) очень любите где-нибудь остановиться и подкрепиться, или
|
|
(b) обычно предпочитаете тратить время и деньги другим способом?
|
|
45. Когда дела заваливали Вас самым ужасным образом, Вы
полагали, что
|
|
(а) попали в безвыходную ситуацию, или
|
|
(b) сможете выбраться, если будете делать только самые
необходимые вещи?
|
|
46. Большинство людей, которых Вы знаете,
|
|
(а) принимают на себя справедливую долю похвалы и порицания, или
|
|
(b) присваивают всё возможное признание, а вину перекладывают на
кого-нибудь другого?
|
|
47. Когда Вы оказались в неловком положении, то обычно
|
|
(а) изменяете предмет разговора, или
|
|
(b) обращаете всё в шутку, или
|
|
(с) днем позже всё еще обдумываете, что нужно было сказать?
|
|
48. Эмоциональные подъемы и спады, которые Вы способны
чувствовать,
|
|
(а) очень заметные, или
|
|
(b) скорее умеренные?
|
|
49. Считаете ли Вы, что выполнение повседневной рутинной работы
|
|
(a) это удобный способ справляться с делами, или
|
|
(b) мучительно, даже если необходимо?
|
|
50. Вы обычно
|
|
(a) общительны, или
|
|
(b) довольно молчаливы и сдержанны?
|
|
51. В раннем детстве (в 6-8 лет) Вы
|
|
(a) считали, что Ваши родители - очень мудрые люди, которых
нужно слушаться, или
|
|
(b) находили их руководство утомительным и избегали его, когда
возможно?
|
|
52. Когда у Вас есть предложение, которое целесообразно
высказать на совещании, Вы
|
|
(a) встаете и делайте это как нечто, само собой разумеющееся,
или
|
|
(b) сомневаетесь, стоит ли это делать?
|
|
53. Вас больше раздражают
|
|
(a) причудливые теории, или
|
|
(b) люди, которые не любят теорий?
|
|
54. Когда Вы помогаете групповому делу, то чаще поражаетесь
|
|
(a) сотрудничеству в совместной работе, или
|
|
(b) неэффективности совместной работы,
|
|
(c) или Вы не включаетесь в групповые дела?
|
|
55. Когда Вы на день идете куда-нибудь, то
|
|
(a) планируете, что будете делать и где, или
|
|
(b) просто идете?
|
|
56. Вещи, о которых Вы беспокоитесь,
|
|
(a) часто в действительности этого не стоят, или
|
|
(b) всегда более или менее серьёзны?
|
|
57. Принимая важное решение, Вы
|
|
(a) полагаете, что можете доверять своим чувствам в выборе того,
что нужно делать, или
|
|
(b) думаете, что Вы должны совершить логичный поступок,
независимо от того, что Вы чувствуете по этому поводу?
|
|
58. Вы стремитесь иметь
|
|
(a) глубокие дружеские отношения с немногими людьми, или
|
|
(b) обширные дружеские связи со множеством разных людей?
|
|
59. Вы думаете, что Ваши друзья
|
|
(а) чувствуют, что Вы открыты для предложений, или
|
|
(b) знают, что лучше и не пытаться отговорить Вас от того, что
Вы уже решили делать?
|
|
60. Идея составления списка того, что Вам нужно будет сделать за
выходные,
|
|
(a) привлекает Вас, или
|
|
(b) оставляет Вас равнодушным, или
|
|
(c) определенно подавляет Вас?
|
|
61. Вы бы охотнее отправились в туристическую поездку
|
|
(a) с компаньоном, который уже путешествовал и ориентируется в
этой сфере, или
|
|
(b) в одиночку, либо с кем-то еще менее опытным, чем Вы?
|
|
62. Вы бы предпочли иметь
|
|
(a) возможность, которая может привести к великим делам, или
|
|
(b) опыт, который непременно принесет Вам удовольствие?
|
|
63. Среди Ваших личных убеждений присутствуют
|
|
(a) некоторые идеи, которые невозможно проверить, или
|
|
(b) только те взгляды, которые могут быть подтверждены
доказательствами?
|
|
64. Вы бы охотнее
|
|
(a) поддержали общепринятые методы совершения добрых дел, или
|
|
(b) проанализировали, что еще не в порядке, и занялись
нерешёнными проблемами?
|
|
65. По своему опыту, Вы
|
|
(a) часто влюбляетесь в идею или проект, а затем горько
разочаровываетесь, словно взлетели на небеса и упали с них на землю, или
|
|
(b) достаточно критичны к своему энтузиазму, что не позволяет
Вам разочароваться и упасть?
|
|
66. Думаете ли Вы, что
|
|
(a) у Вас больше энтузиазма, чем у обычных людей, или
|
|
(b) у Вас меньше воодушевления, чем у обычных людей?
|
|
67. Если бы Вы поделили всех знакомых людей на тех, кто Вам
нравится, тех, кто Вам не нравится и тех, кто Вам безразличен, больше бы
оказалось
|
|
(a) тех, кто Вам нравится, или
|
|
(b) тех, к кому Вы испытываете неприязнь?
|
|
(На следующий вопрос (№68), и только на него, Вы можете отметить
два ответа)
|
|
68. В повседневной деятельности Вы
|
|
(a) получаете удовольствие от авральной ситуации, которая
заставляет выполнить работу в срок, или
|
|
(b) ненавидите работать под давлением, или
|
|
(c) обычно так планируете работу, чтобы не было нужды работать
под нажимом?
|
|
69. Вы охотнее выскажетесь, чтобы
|
|
(a) похвалить, или
|
|
(b) осудить?
|
|
70. Что будет большей похвалой: сказать, что человек обладает
|
|
(a) проницательностью, или
|
|
(b) здравым смыслом?
|
|
71. Играя в карты, Вы больше всего наслаждаетесь
|
|
(a) общением,
|
|
(b) радостью победы,
|
|
(c) проблемой получения максимального выигрыша,
|
|
(d) риском игры на деньги,
|
|
(e) или Вы не получаете удовольствия от игры в карты?
|
Существует четыре пары противоположных
предпочтений:
|
Экстравертный
|
или
|
Интровертный
|
|
Сенсорный
|
или
|
Интуитивный
|
|
Мыслящий
|
или
|
Чувствующий
|
|
Решающий
|
или
|
Воспринимающий
|
Эти восемь определений отражают предпочтения,
т.е. можно сильно тяготеть к одному типу и лишь совсем слегка к другому.
|
Пополнение
энергией
|
Экстраверт
(E) Предпочитает черпать энергию из внешнего мира (людей, занятий вещей)
|
Интроверт
(I) Предпочитает черпать энергию из своего внутреннего мира (мыслей, эмоций,
впечатлений)
|
|
Сбор
информации
|
Сенсорный
тип (S) Получает информацию через собственные органы чувств
|
Интуитивный
тип (N) Формирует информацию, опираясь на собственные предчувствия
|
|
Принятие
решений
|
Мыслящий
тип (T) Принимает решение "головой" основываясь на логике и
объективных соображениях
|
Чувствующий
тип (F) Принимает решения "сердцем", основываясь на личных
убеждениях и ценностях
|
|
Образ
жизни
|
Решающий
тип (J) Предпочитает упорядоченный и распланированный образ жизни
|
Воспринимающий
тип (P) Предпочитает спонтанный и гибкий образ жизни
|
В соответствии с психологическим типом личности
можно определить и профили работ, на которых наиболее эффективно будет
проявляться таланты личности:
|
ISTJ
|
Прирожденные
организаторы
|
|
ISFJ
|
Преданные
своему делу, в высшей степени ответственные и благонадежные.
|
|
INFJ
|
Вдохновляющий
лидер, ориентированный на служение обществу
|
|
INTJ
|
Вольные
мыслители жизни, их ясный ум позволяет им сразу охватить проблему и наметить
пути ее решения
|
|
ISTP
|
Просто
делает
|
|
ISFP
|
Дела
говорят красноречивее слов (обладают даром общения с людьми)
|
|
INFP
|
Рядовой
член коллектива
|
|
INTP
|
Осмыслители
жизни (генератор идей, рассеянные)
|
|
ESTP
|
Предприимчивый
и отчаянный тип
|
|
ESFP
|
Сделает
работу веселее (любят неожиданности и сами их доставляют)
|
|
ENFP
|
Результат
-люди (возбужденные, энтузиасты, непредсказуемые)
|
|
ENTP
|
Результат
- это прогресс (энергичный, творческий тип)
|
|
ESTJ
|
Прирожденные
руководители
|
|
ESFJ
|
Снисходительность
и любезность
|
|
ENFJ
|
Прирожденные
торговцы
|
|
ENTJ
|
Прирожденные
лидеры
|
Многофакторный опросник Кеттела
|
1.
Я думаю, что моя память сейчас лучше, чем была раньше:
|
|
Да
|
|
Трудно
сказать
|
|
Нет
|
|
2.
Я бы вполне мог жить один, вдали от людей:
|
|
Да
|
|
Иногда
|
|
Нет
|
|
3.
Если бы я сказал, что небо находится внизу и что зимой "жарко", я
должен был бы назвать преступника:
|
|
Бандитом
|
|
Святым
|
|
Тучей
|
|
4.
Когда я ложусь спать, я:
|
|
Засыпаю
быстро
|
|
Нечто
среднее
|
|
Засыпаю
с трудом
|
|
5.
Если бы я вел машину по дороге, где много других автомобилей, я предпочел бы:
|
|
Пропустить
вперед большинство машин
|
|
Не
знаю
|
|
Обогнать
все идущее впереди машины
|
|
6.
В компании я предоставляю другим шутить и рассказывать всякие истории:
|
|
Да
|
|
Иногда
|
|
Нет
|
|
7.
Мне важно, чтобы во всем, что меня окружает, не было беспорядка:
|
|
Верно
|
|
Трудно
сказать
|
|
Неверно
|
|
8.
Большинство людей, с которыми я бываю в компаниях, несомненно, рады меня
видеть:
|
|
Да
|
|
Иногда
|
|
Нет
|
|
9.
Я бы скорее занимался:
|
|
Фехтованием
и танцами
|
|
Затрудняюсь
сказать
|
|
Борьбой
и баскетболом
|
|
10.
Меня забавляет, что то, что люди делают, совсем не похоже на то, что они
потом рассказывают об этом:
|
|
Да
|
|
Нет
|
|
11.
Читая о каком-либо происшествии, я интересуюсь всеми подробностями:
|
|
Всегда
|
|
Иногда
|
|
Редко
|
|
12.
Когда друзья подшучивают надо мной, я обычно смеюсь вместе со всеми и вовсе
не обижаюсь:
|
|
Верно
|
|
Не
знаю
|
|
Неверно
|
|
13.
Если мне кто-нибудь нагрубит, я могу быстро забыть об этом:
|
|
Верно
|
|
Не
знаю
|
|
Неверно
|
|
14.
Мне больше нравится придумывать новые способы в выполнении какой-либо работы,
чем придерживаться испытанных приемов:
|
|
Верно
|
|
Не
знаю
|
|
Неверно
|
|
15.
Когда я планирую что-нибудь, я предпочитаю делать это самостоятельно, без
чьей-либо помощи:
|
|
Верно
|
|
Иногда
|
|
Нет
|
|
16.
Я думаю, что я менее чувствительный и легко_ возбудимый, чем большинство
людей:
|
|
Верно
|
|
Затрудняюсь
ответить
|
|
Неверно
|
|
17.
Меня раздражают люди, которые не могут быстро принимать решения:
|
|
Верно
|
|
Не
знаю
|
|
Неверно
|
|
18.
Иногда, хотя и кратковременно, у меня возникало чувство раздражения по
отношению к моим родителям:
|
|
Да
|
|
Не
знаю
|
|
Нет
|
|
19.
Я скорее раскрыл бы свои сокровенные мысли:
|
|
Моим
хорошим друзьям
|
|
Не
знаю
|
|
В
своем дневнике
|
|
20.
Я думаю, что противоположное по смыслу слову "неточный", - это:
|
|
Небрежный
|
|
Тщательный
|
|
Приблизительный
|
|
21.
У меня всегда хватает энергии, когда мне это необходимо:
|
|
Да
|
|
Трудно
сказать
|
|
Нет
|
|
22.
Меня больше раздражают люди, которые:
|
|
Своими
грубыми шутками вгоняют людей в краску
|
|
Затрудняюсь
ответить
|
|
Создают
неудобства для меня, опаздывая на условленную встречу
|
|
23.
Мне очень нравится приглашать гостей и развлекать их:
|
|
Верно
|
|
Не
знаю
|
|
Неверно
|
|
24.
Я думаю, что:
|
|
Не
все надо делать одинаково тщательно
|
|
Затрудняюсь
сказать
|
|
Любую
работу следует выполнять тщательно, если вы за нее взялись
|
|
25.
Мне всегда приходится преодолевать смущение:
|
|
Да
|
|
Возможно
|
|
Нет
|
|
26.
Мои друзья чаще:
|
|
Советуются
со мной
|
|
Делают
то и другое поровну
|
|
Дают
мне советы
|
|
27.
Если приятель обманывает меня в мелочах, я скорее предпочитаю сделать вид,
что не заметил этого, чем разоблачать его:
|
|
Да
|
|
Иногда
|
|
Нет
|
|
28.
Мне нравится друг:
|
|
Интересы
которого имеют деловой и практический характер
|
|
Не
знаю
|
|
Который
отличается глубоко продуманными взглядами на жизнь
|
|
29.
Я не могу равнодушно слушать, как другие люди высказывают идеи,
противоположные тем, в которые я твердо верю:
|
|
Верно
|
|
Затрудняюсь
ответить
|
|
Не
верно
|
|
30.
Меня волнуют мои прошлые поступки и ошибки:
|
|
Да
|
|
Не
знаю
|
|
Нет
|
|
31.
Если бы я одинаково хорошо умел и то, и другое, то я бы предпочел:
|
|
Играть
в шахматы
|
|
Трудно
сказать
|
|
Играть
в городки
|
|
32.
Мне нравятся общительные, компанейские люди:
|
|
Да
|
|
Не
знаю
|
|
Нет
|
|
33.
Я настолько осторожен и практичен, что со мной случается меньше неприятных
неожиданностей, чем с другими людьми:
|
|
Да
|
|
Трудно
сказать
|
|
Нет
|
|
34.
Я могу забыть о своих заботах и обязанностях, когда мне необходимо:
|
|
Да
|
|
Иногда
|
|
Нет
|
|
35.
Мне бывает трудно признать, что я неправ:
|
|
Да
|
|
Иногда
|
|
Нет
|
|
36.
На предприятии мне было бы интереснее:
|
|
Работать
с машинами и механизмами и участвовать в основном производстве
|
|
Трудно
сказать
|
|
Беседовать
с людьми, занимаясь общественной работой
|
|
37.
Какое слово не связано с двумя другими:
|
|
Кошка
|
|
Близко
|
|
Солнце
|
|
38.
То, что в некоторой степени отвлекает мое внимание:
|
|
Раздражает
меня
|
|
Нечто
среднее
|
|
Не
беспокоит меня совершенно
|
|
39.
Если бы у меня было много денег, то я:
|
|
Позаботился
бы о том, чтобы не вызывать к себе зависти
|
|
Не
знаю
|
|
Жил
бы, не стесняя себя ни в чем
|
|
40.
Худшее наказание для меня:
|
|
Тяжелая
работа
|
|
Не
знаю
|
|
Быть
запертым в одиночестве
|
|
41.
Люди должны больше, чем они делают это сейчас, требовать соблюдения законов
морали:
|
|
Да
|
|
Иногда
|
|
Нет
|
|
42.
Мне говорили, что ребенком я был:
|
|
Спокойным
и любил оставаться один
|
|
Не
знаю
|
|
Живым
и подвижным
|
|
43.
Мне нравилась бы практическая повседневная работа с различными установками и
машинами:
|
|
Да
|
|
Не
знаю
|
|
Нет
|
|
44.
Я думаю, что большинство свидетелей говорят правду, даже если это нелегко для
них:
|
|
Да
|
|
Трудно
сказать
|
|
Нет
|
|
45.
Иногда я не решаюсь проводить в жизнь свои идеи, потому что они кажутся мне
неосуществимыми:
|
|
Верно
|
|
Затрудняюсь
ответить
|
|
Неверно
|
|
46.
Я стараюсь смеяться над шутками не так громко, как это делают большинство
людей:
|
|
Верно
|
|
Не
знаю
|
|
Неверно
|
|
47.
Я никогда не чувствую себя таким несчастным, что хочется плакать:
|
|
Верно
|
|
Не
знаю
|
|
Неверно
|
|
48.
В музыке я наслаждаюсь:
|
|
Маршами
в исполнении военных оркестров
|
|
Не
знаю
|
|
Неверно
|
|
49.
Я бы скорее предпочел провести 2 летних месяца:
|
|
В
деревне с 1 или 2 друзьями
|
|
Затрудняюсь
сказать
|
|
Возглавляя
группу в туристическом лагере
|
|
50.
Усилия, затраченные на составление планов
|
|
Никогда
нелишние
|
|
Трудно
сказать
|
|
Не
стоят этого
|
|
51.
Необдуманные поступки и высказывания моих приятелей в мой адрес не обижают и
не огорчают меня:
|
|
Верно
|
|
Не
знаю
|
|
Неверно
|
|
52.
Когда мне все удается, я нахожу эти дела легкими:
|
|
Всегда
|
|
Иногда
|
|
Редко
|
|
53.
Я предпочел бы скорее работать:
|
|
В
учреждении, где мне пришлось бы руководить людьми и все время быть среди них;
|
|
Затрудняюсь
ответить
|
|
Архитектором,
который в тихой комнате разрабатывает свой проект
|
|
54.
Дом так относится к комнате, как дерево:
|
|
К
лесу
|
|
К
растению
|
|
К
листу
|
|
55.
То, что я делаю, у меня не получается:
|
|
Редко
|
|
Иногда
|
|
Часто
|
|
56.
В большинстве дел я:
|
|
Предпочитаю
рискнуть
|
|
Не
знаю
|
|
Предпочитаю
действовать наверняка
|
|
57.
Вероятно, некоторые люди считают, что я слишком много говорю:
|
|
Скорее
это так
|
|
Не
знаю
|
|
Думаю,
что нет
|
|
58.
Мне больше нравится человек:
|
|
Большого
ума, будь он даже ненадежен и непостоянен
|
|
Трудно
сказать
|
|
Со
средними способностями, но зато умеющий противостоять всяким соблазнам
|
|
59.
Я принимаю решения:
|
|
Быстрее,
чем многие люди
|
|
Не
знаю
|
|
Медленнее,
чем большинство людей
|
|
60.
На меня большее впечатление производят:
|
|
Мастерство
и изящество
|
|
Трудно
сказать
|
|
Сила
и мощь
|
|
61.
Я считаю, что я человек, склонный к сотрудничеству:
|
|
Да
|
|
Нечто
среднее
|
|
Нет
|
|
62.
Мне больше нравится разговаривать с людьми изысканными, утонченными, чем с
откровенными и прямолинейными:
|
|
Да
|
|
Не
знаю
|
|
Нет
|
|
63.
Я предпочитаю:
|
|
Решать
вопросы, касающиеся лично меня, сам
|
|
Затрудняюсь
ответить
|
|
Советоваться
с моими друзьями
|
|
64.
Если человек не отвечает сразу же после того, как я что-нибудь сказал ему, то
я чувствую, что, должно быть, сказал какую-нибудь глупость:
|
|
Верно
|
|
Не
знаю
|
|
Неверно
|
|
65.
В школьные годы я больше всего получил знаний:
|
|
На
уроках
|
|
Трудно
сказать
|
|
Читая
книги
|
|
66.
Я избегаю общественной работы и связанной с этим ответственности:
|
|
Верно
|
|
Иногда
|
|
Неверно
|
|
67.
Когда вопрос, который надо решить, очень труден и требует от меня много
усилий, я стараюсь:
|
|
Заняться
другим вопросом
|
|
Затрудняюсь
ответить
|
|
Еще
раз попытаться решить этот вопрос
|
|
68.
У меня возникают сильные эмоции: тревога, гнев, приступы смеха и так далее,
казалось бы, без определенной причины:
|
|
Да
|
|
Иногда
|
|
Нет
|
|
69.
Иногда я соображаю хуже, чем обычно:
|
|
Верно
|
|
Не
знаю
|
|
Неверно
|
|
70.
Мне приятно сделать человеку одолжение, согласившись назначить встречу с ним
на время, удобное для него, даже если это немного неудобно для меня:
|
|
Да
|
|
Иногда
|
|
Нет
|
|
71.
Я думаю, что правильное число, которое должно продолжить ряд 1, 2, 3, 5, 6, -
будет:
|
|
10
|
|
5
|
|
7
|
|
72.
Иногда у меня бывают непродолжительные приступы тошноты и головокружения без
определенной причины:
|
|
Да
|
|
Не
знаю
|
|
Нет
|
|
73.
Я предпочитаю скорее отказаться от своего заказа, чем доставить официанту или
официантке лишнее беспокойство:
|
|
Да
|
|
Иногда
|
|
Нет
|
|
74.
Я живу сегодняшним днем в большей степени, чем другие люди:
|
|
Верно
|
|
Трудно
сказать
|
|
Неверно
|
|
75.
На вечеринке мне нравится:
|
|
Принимать
участие в интересной беседе
|
|
Затрудняюсь
ответить
|
|
Смотреть,
как люди отдыхают, и просто отдыхать самому
|
|
76.
Я высказываю свое мнение независимо от того, сколько людей могут его
услышать:
|
|
Да
|
|
Иногда
|
|
Нет
|
|
77.
Если бы я мог перенестись в прошлое, я бы больше хотел встретиться с:
|
|
Колумбом
|
|
Не
знаю
|
|
Пушкиным
|
|
78.
Я вынужден удерживать себя от того, чтобы не улаживать чужие дела:
|
|
Да
|
|
Иногда
|
|
Нет
|
|
79.
Работая в магазине, я предпочел бы:
|
|
Оформлять
витрины
|
|
Не
знаю
|
|
Быть
кассиром
|
|
80.
Если люди плохо обо мне думают, я не стараюсь переубедить их, и продолжаю
поступать так, как считаю нужным:
|
|
Да
|
|
Трудно
сказать
|
|
Нет
|
|
81.
Если я вижу, что мой старый друг холоден со мной и избегает меня, я обычно:
|
|
Сразу
же думаю: "У него плохое настроение"
|
|
Не
знаю
|
|
Беспокоюсь
о том, какой неверный поступок я совершил
|
|
82.
Все несчастья происходят из-за людей:
|
|
Которые
стараются во все внести изменения, хотя уже существуют удовлетворительные
способы решения этих вопросов
|
|
Не
знаю
|
|
Которые
отвергают новые, многообещающие предложения.
|
|
83.
Я получаю большое удовольствие, рассказывая местные новости:
|
|
Да
|
|
Иногда
|
|
Нет
|
|
84.
Аккуратные, требовательные люди не уживаются со мной:
|
|
Верно
|
|
Иногда
|
|
Неверно
|
|
85.
Мне кажется, что я менее раздражительный, чем большинство людей:
|
|
Верно
|
|
Не
знаю
|
|
Неверно
|
|
86.
Я могу легче не считаться с другими людьми, чем они со мной:
|
|
Верно
|
|
Иногда
|
|
Неверно
|
|
87.
Бывает, что все утро я не хочу ни с кем разговаривать:
|
|
Часто
|
|
Иногда
|
|
Никогда
|
|
88.
Если стрелки часов встречаются ровно через каждые 65 мин, отмеренных по
точным часам, то эти часы:
|
|
Отстают
|
|
Идут
правильно
|
|
Спешат
|
|
89.
Мне бывает скучно:
|
|
Часто
|
|
Иногда
|
|
Редко
|
|
90.
Люди говорят, что мне нравится делать все своим оригинальным способом:
|
|
Верно
|
|
Инода
|
|
Неверно
|
|
91.
Я считаю, что нужно избегать излишних волнений, потому что они утомительны:
|
|
Да
|
|
Иногда
|
|
Нет
|
|
92.
Дома в свободное время я:
|
|
Болтаю
и отдыхаю
|
|
Затрудняюсь
ответить
|
|
Занимаюсь
интересующими меня делами
|
|
93.
Я робко и осторожно отношусь к завязыванию дружеских отношений с новыми
людьми:
|
|
Да
|
|
Иногда
|
|
Нет
|
|
94.
Я считаю, что то, что люди говорят стихами, можно так же точно выразить
прозой:
|
|
Да
|
|
Иногда
|
|
Нет
|
|
95.
Я подозреваю, что люди, с которыми я нахожусь в дружеских отношениях, могут
оказаться отнюдь не друзьями за моей спиной:
|
|
Да,
в большинстве случаев
|
|
Иногда
|
|
Нет,
редко
|
|
96.
Я думаю, что даже самые драматические события через год уже не оставляют в
моей душе никаких следов:
|
|
Да
|
|
Иногда
|
|
Нет
|
|
97.
Я думаю, что было бы интереснее быть:
|
|
Натуралистом
и работать с растениями
|
|
Не
знаю
|
|
Страховым
агентом
|
|
98.
Я подвержен беспричинному страху и отвращению по отношению к некоторым вещам,
например к определенным животным, местам и т. д.:
|
|
Иногда
|
|
Нет
|
|
99.
Я люблю размышлять о том, как можно было бы улучшить мир:
|
|
Да
|
|
Трудно
сказать
|
|
Нет
|
|
100.
Я предпочитаю игры:
|
|
Где
надо играть в команде или иметь партнера
|
|
Не
знаю
|
|
Где
каждый играет за себя
|
|
101.
Ночью мне снятся фантастические или нелепые сны:
|
|
Да
|
|
Иногда
|
|
Нет
|
|
102.
Если я остаюсь в доме один, то через некоторое время я ощущаю тревогу и
страх:
|
|
Да
|
|
Иногда
|
|
Редко
|
|
103.
Я могу своим дружеским отношением ввести людей в заблуждение, хотя на самом
деле они мне не нравятся:
|
|
Да
|
|
Иногда
|
|
Нет
|
|
104.
Какое слово не относится к двум другим?
|
|
Думать
|
|
Видеть
|
|
Слышать
|
Формулы расчета вторичных интегральных факторов1
Интроверсия - экстраверсия
={(2A+3E+4F+5H)-(2Q2+11)}:10
Тревожность
= {(38+2L+3O+4Q4)-(2C+2H+2Q3)}/10
Порог фрустрации
= {(77+2C+2E+2F+2N)-(4A+6I+2M)}/10
Покорность - независимость (конформизм)
= {(4E+3M+4Q1+4Q4)-(3A+2G)}/10
3.5 Риски проекта
|
№
|
Вид
риска
|
Описание
риска
|
Влияние
на проект (слабое/среднее/ сильное)
|
Вероятность
наступления рискового события (низкая/средняя/ высокая)
|
Возможные
методы предупреждения риска
|
|
1
|
Организационные
|
Недостаточная
поддержка проекта со стороны руководства Нарушение баланса интересов
участников
|
сильное
|
высокая
|
Убедить
в необходимости проекта, привести примеры, показывающие положительное влияние
предлагаемых улучшений
|
|
2
|
Риски
человеческого фактора
|
Сопротивление
руководителей высшего или среднего звена из-за опасения потерять авторитет
|
сильное
|
средняя
|
Провести
беседу с руководителями и активно задействовать их тренингах
|
|
3
|
Экономические
|
Нехватка
денежных средств, Сокращение финансирования
|
сильное
|
высокая
|
Максимально
выгодно спланировать бюджет, привлекать не один источник финансирования
|
При внедрении данного проекта необходима
минимизация рисков проекта, соблюдать временные ресурсы и денежные ресурсы для
достижения максимальных результатов.
Заключение
Процесс активного приспособления новых
сотрудников к организации и работе является прямым продолжением процесса
отбора. Поэтому компания заинтересована в том, чтобы принятый на работу
сотрудник не уволился через несколько месяцев. Однако, как показывает
статистика, наиболее высокий процент принятых на работу покидает организацию
именно в течение первых трех месяцев. Помочь сотруднику успешно влиться в новую
организацию - важнейшая задача его руководителя и сотрудников службы персонала.
Зачастую "новичок" приходит на
предприятие, а его рабочее место не подготовлено, и никто особенно этим не
озабочен, новичкам предоставляют право выплывать самим. "Опыт" такого
рода может зачастую объяснять высокую текучесть кадров в первые недели или месяцы
работы и причины, по которым новый сотрудник может испытывать чувство
отчуждения и занять негативную позицию по отношению к организации прямо с
первого дня работы.
Вместе с адаптацией "новичков" важное
значение имеет обучение и адаптация молодых сотрудников. Обучение на
предприятии (корпоративное обучение) наиболее эффективно и несет наименьшие
финансовые затраты.
На машиностроительном заводе ОАО
"ФОРМЗ" существует система адаптации, которая не приспособлена для
молодых сотрудников в полной мере. Система предусматривает мероприятия
направленные на ознакомление с предприятием, его деятельностью, выпускаемой
продукцией. Но не предусмотрены такие аспекты как развитие молодого работника
как специалиста, адаптация в коллективе, и, непосредственно, на рабочем месте.
Данный проект разработан для наиболее
эффективной адаптации молодых сотрудников с наименьшими финансовыми затратами.
Список литературы
кадры сотрудник машиностроительный
адаптация
1.
Веснин В.P. Управление персоналом. Теория и практика: учебник /В.Р. Веснин. - М.:
ТК Велби, Изд-во Проспект, 2011. - 688 с.
.
Кибанов А.Я. Основы управления персоналом: учеб. / А.Я. Кибанов.- М.: ИНФРА-М,
2011. - 304 с.
.
Управление персоналом организации / под ред. А.Я. Кибанова. - М.: Инфра-М,
2009. - 638 с.
.
Управление персоналом: учебник / Под ред. Т.Ю. Базарова, Б.Л. Еремина.- 2-е
изд., перераб. и доп.- М.: ЮНИТИ, 2010. - 560 с.
.
Шапиро С.А., Основы управления персоналом в современных организациях.
Экспресс-курс/С.А., Шапиро, О.В. Шатаева. - М.: ГроссМедиа, РОСБУХ, 2008. - 468
с.
.
Информация о заводе ОАО "ФОРМЗ" URL:
http://www.izvestiaur.ru/business/329101.html
.
Информация о заводе ОАО "ФОРМЗ" URL:
http://www.izvestiaur.ru/business/329101.html
.
Информация об адаптации в организации URL:
http://www.kadry.ru/articles/detail.php?ID=19361
.
Информация об эффективной организации адаптации персонала URL:
http://www.kadry.ru/articles/detail.php?ID=19361
.
"Историческая справка машиностроительного завода ОАО "ФОРМЗ",
музей "Иднакар", Глазов,2007 (DVD-ROM).