Автоматизация процесса формирования туристического маршрута

  • Вид работы:
    Дипломная (ВКР)
  • Предмет:
    Информационное обеспечение, программирование
  • Язык:
    Русский
    ,
    Формат файла:
    MS Word
    868,87 Кб
  • Опубликовано:
    2014-02-23
Вы можете узнать стоимость помощи в написании студенческой работы.
Помощь в написании работы, которую точно примут!

Автоматизация процесса формирования туристического маршрута













ДИПЛОМНАЯ РАБОТА

Автоматизация процесса формирования туристического маршрута

Содержание

Перечень используемых сокращений

Введение

1. Анализ предметной области

1.1 Технико-экономическая характеристика предметной области

1.1.1 Характеристика туристической отрасли

1.1.2 Характеристика деятельности туристических организаций

1.2 Сущность задачи формирования туристического продукта

1.3 Актуальность применения информационных технологий

1.4 Постановка задачи

1.4.1 Цель и назначение создаваемой системы

1.4.2 Требования к функциям системы

1.4.3 Алгоритм решения задачи формирования тура

1.5 Анализ существующих разработок

1.6 Обоснование проектных решений

1.6.1 Техническое обеспечение

1.6.2 Программное обеспечение

1.6.3 Технологическое обеспечение

2. Проектирование информационной системы

2.1 Техническое обеспечение задачи

2.1.1 Модель информационных потоков системы и ее описание

2.1.2 Физическая схема взаимодействия частей системы

2.2 Информационное обеспечение задачи

2.2.1 Выбор средств управления данными

2.2.2 Проектирование базы данных

2.3 Математическое обеспечение задачи

2.3.1 Триангуляция базовыми станциями

2.3.2 Метод направления прихода сигналов

2.3.3 Дальномерный метод

2.3.4 Локализация с помощью дополненной системы GPS

2.4 Программное обеспечение задачи

2.4.1 Общие положения

2.4.2 Структура приложения

3. Реализация информационной системы

3.1 Особенности эксплуатации системы

4. Экономический расчет

4.1 Экономическое обоснование разработки и внедрения системы генерации туристических маршрутов

4.2 Расчет инвестиций

4.3 Расчет затрат

4.4 Определение экономической эффективности внедрения системы генерации туристических маршрутов

5. Безопасность жизнедеятельности

5.1 Характеристика условий труда работника

5.2 Требования к производственным помещениям

5.3 Освещение

5.4 Состояние микроклимата в помещении с ЭВМ

5.5 Электробезопасность

5.6 Классификация помещений по опасности поражения электрическим током

5.7 Шум и вибрация

5.8 Молниезащита

5.9 Противопожарная защита

5.10 Профилактика пожаров

5.11 Расчет естественного освещения

5.12 Расчет искусственного освещения

5.13 Расчет защитного заземления

5.14 Расчет общеобменной вентиляции

5.15 Расчет уровня шума

Заключение

Список используемых источников

Приложение А

Перечень используемых сокращений


ИТ - информационные технологии

ОС - операционная система

ИС - информационная система

ПК - персональный компьютер

НМА - нематериальные активы

ВЦ - вычислительный центр

ЭВМ - электронная вычислительная машина

Введение


Потребность в информации является одной из основополагающих в развитии человека и социума. Получение точной и достоверной информации до того, как она потеряет свою актуальность, всегда было основной задачей средств коммуникации, но только в последние десятилетия развитее технологий сделало реальным получение информации практически в режиме реального времени. Удешевление технологий распространения и кроссплатформенность обработки передачи мультимедиа сказалось и на восприятии традиционных источников информации. Все больше людей в качестве основного средства получения информации называют не газеты и телевидение, а Интернет.

Для современного человека Интернет теперь столь же необходим, как воздух, коммуникации или электричество. Во времена экономической нестабильности и природных катаклизмов пользователи хотят иметь возможность контролировать ситуацию. Дополнительный контроль и полное видение вопроса дают дополнительные возможности и преимущества в повседневной жизни.

Такие изменения не могут не затронуть многие сферы нашей жизни, в том числе - туризм.

Успешное функционирование фирмы на рынке туристического бизнеса практически немыслимо без использования современных информационных технологий. Специфика технологии разработки и реализации турпродукта требует таких систем, которые в кратчайшие сроки предоставляли бы сведения о доступности транспортных средств и возможностях размещения туристов, обеспечивали бы быстрое резервирование и бронирование мест, а также автоматизацию решения вспомогательных задач при предоставлении туруслуг (параллельное оформление таких документов, как билеты, счета и путеводители, обеспечение расчетной и справочной информацией). Особенно актуальны системы, позволяющие пользователю самому вносить изменения в конечный продукт, тем самым персонализируя его по своему желанию. Это достижимо при условии широкого использования в туризме современных компьютерных технологий обработки и передачи информации. Поэтому разработка специализированных информационных систем в сфере туризма в наши дни особенно актуальна [1].

Целью данной работы является автоматизация процесса формирования туристического маршрута. Для достижения данной цели были поставлены следующие задачи:

изучение туризма как сферы деятельности;

изучение особенностей функционирования туристических организаций;

изучение процесса формирования туристического продукта;

изучение аспектов использования информационных технологий в туристическом бизнесе;

формулирование целей и задач разрабатываемой системы;

обзор методов решения задач системы;

обзор существующих инструментов формирования туристического продукта;

разработка системы формирования индивидуального тура.

1. Анализ предметной области


1.1 Технико-экономическая характеристика предметной области


1.1.1 Характеристика туристической отрасли

Туризм - самый массовый феномен двадцатого столетия. Туризм стал одним из важнейших факторов экономики, поэтому мы рассматриваем его не просто как поездку или отдых. Это понятие намного шире и представляет собой совокупность отношений, связей и явлений, сопровождающих поездку и пребывание людей в местах, не являющихся местами их постоянного или длительного проживания и не связанных с их трудовой деятельностью.

Основное назначение туризма - знакомство с другими странами, народами, средство налаживания контактов и взаимопонимания между ними.

Определение "туризм" охватывает не только такие факторы, как путешествие и отдых, но экономику. Туризм - это также и туристические предприятия, в первую очередь деятельность туристических организаторов и посредников. Кроме туристических организаторов и посредников к туристической деятельности можно отнести и другие виды предприятий и организаций. Это могут быть различные объединения, а также транспортные компании: железнодорожные и авиационные [2].

В основе системы туризма лежат две субсистемы: субъект туризма и объект туризма. Под субъектом туризма понимается участник туристического мероприятия, или турист, который ищет возможности удовлетворения своих потребностей путем получения специфических туристических услуг. Названые услуги предоставляются объектом туризма. Под объектом туризма понимается все то, что может стать для субъекта туризма целью путешествия. Это может быть туристический регион широкой специализации со всеми его туристическими структурами [3].

Формирование туристического предложения происходит в учреждениях туристической отрасли. Туристическая отрасль включает в себя три основных компонента - туристический регион, туристическую организацию и туристическое предприятие.

Когда турист выбирает цель своего путешествия, он сравнивает между собой различные места и те услуги, которые там имеются, и выбирает из них то, что ему лучше подходит. Тот продукт, который турист заказывает и покупает, состоит из услуг, предлагаемых в данном регионе. Территория, где предлагается комплекс услуг, не обязательно имеет четко выраженные границы. Это могут быть часть региона или туристический центр, гостиница, где имеются все необходимые сооружения для организации отдыха и размещения туристов. Такая территория может охватывать какую-либо область, страну или даже группу стран, которые турист выбирает как цель своего путешествия.

Туристические организации формируют туристическую политику, создают выгодные для туризма рамочные условия и стимулируют его развитие в подведомственном районе. Такими организационными структурами являются туристические организации в виде частных или государственных структур. Они осуществляют свою деятельность на трех уровнях: федеральном, областном и городском.

Таким образом, организационные структуры, предназначенные для управления туризмом, охватывают государственные и частные организации на региональном, национальном и международном, а также частично на местном уровне. Такие организации необходимы для планирования развития туризма в регионах и странах, координации сбыта туристического продукта.

Туристические предприятия представляют собой третий важный компонент, создающий предложение внутри подсистемы "объект туризма". Услуги таких предприятий составляют основу существования туризма [3, 4].

При всем разнообразии субъектов рынка между ними устанавливаются логические взаимоотношения уровней управления и функциональных служб, которые с помощью менеджмента строятся так, чтобы достичь стратегических целей туристической отрасли. Организационная структура управления туризмом позволяет упорядочить совокупность взаимосвязанных элементов внутри туристического рынка.

Управление туристической структурой представляет собой распределение задач между структурными подразделениями и работниками, в том числе наделение их полномочиями на осуществление того или иного направления туристической деятельности или деятельности по обеспечению функционирования организации.

Организационная структура управления в сфере туризма, также как в любой другой организации, включает звенья или отделы, уровни управления и связи между ними - горизонтальные и вертикальные.

Звенья управления в туристической организации определяются ее масштабами. Крупные туристические организации разделяются на структурные подразделения, ориентированные на выполнение соответствующих функций управления. В небольших туристических организациях с малочисленным штатом управленческие звенья представлены отдельными специалистами ввиду, что объясняется их стремлением минимизировать свой штат и универсализировать функциональные обязанности своего персонала [5].

1.1.2 Характеристика деятельности туристических организаций

Предприятия-посредники занимают одно из важнейших мест в туристической деятельности. Это объясняется большой территориальной удаленностью между производителями и пользователями услуг, отсутствием представлений о рынке, подразумевающим, что потребитель редко знаком с предложениями страны, в которой он еще не был и необходимостью предварительного бронирования при ограниченных мощностях производителя услуг. К турпосредникам чаще всего обращаются при желании осуществить комплексное путешествие, так как они являются связующим звеном между туристом и производителем туристических услуг.

Ассортимент услуг - важнейший критерий, позволяющий различать турпосредников. На рынке туристических услуг выделяют туроператоров, турагентов и экскурсионные бюро [6].

Туроператоры представляют собой фирмы, осуществляющие деятельность по формированию, продвижению и реализации туристического продукта. Задачами персонала туроператора являются:

планирование и составление программы туров;

расчет стоимости туров;

бронирование и продажа билетов;

бронирование мест в гостиницах;

составление программ экскурсионных и других услуг;

инструктаж гидов и водителей;

оформление туристической документации;

визовое обеспечение;

взаимодействие с турагентствами и другими организациями;

прямая продажа турпакетов;

заключение агентских и иных договоров;

выполнение административных функций.

Турагенты - это фирмы, осуществляющие деятельность по продвижению и реализации туристического продукта. Основными направлениями деятельности работников турагентства являются:

предоставление информации клиентам;

работа с клиентами;

бронирование и оформление билетов;

продажа тура, маркетинг и реклама;

работа с туроператорами;

выполнение административных функций.

Основной задачей экскурсионного бюро является предоставление клиентам услуг гида в масштабах города, региона, страны [6, 7].

1.2 Сущность задачи формирования туристического продукта


Формирование туристического продукта туроператором подразумевает, прежде всего, формирование и координацию маршрутов и экскурсионных программ.

Разработка маршрута туроператором включает в себя следующие основные этапы:

исследование туристических ресурсов по трассе маршрута;

маркетинг рынка на туристические услуги по трассе маршрута;

определение типа маршрута;

построение эскизной модели маршрута;

привязка маршрута к пунктам жизнеобеспечения;

разработка схемы безопасности на маршруте [6, 7].

При этом возникает необходимость сбора и анализа огромного количества информации. В большинстве случаев эту информацию можно разделить на следующие группы:

характеристики объектов размещения (адреса, названия, условия размещения, условий питания);

общая стоимость расходов с учетом транспортных издержек;

данные о стране туристической поездки (обычаи местного населения, культурные особенности, достопримечательности, состояние окружающей природной среды, условия обмена валюты);

условия безопасности на маршруте;

сведения о необходимых адресах и телефонах правительственных организаций (имена, фамилии официальных лиц, посольства, консульства);

информация о правилах въезда в страну, временного пребывания там, о таможенных требованиях.

Занимаются этим, как правило, специализированные отделы фирмы туроператора.

алгоритм информационная система туристический

Результат решения этой задачи служит исходными данными для определения и конкретизации перечня возможных туристических услуг, оказываемых в ходе туристического путешествия, и формирования конечного продукта. Конечный продукт содержит [8]:

маршрут путешествия;

продолжительность пребывания в каждом пункте маршрута;

перечень туристических предприятий, предоставляющих услуги;

период предоставления услуг каждым предприятием;

состав экскурсий и список достопримечательностей;

перечень туристических походов, прогулок;

комплекс досуговых мероприятий;

количество туристов, участвующих в путешествии;

виды транспорта для внутренних перевозок;

указания о необходимости гидов, экскурсоводов, инструкторов, переводчиков, а также потребности в их подготовке;

необходимое количество транспортных средств.

1.3 Актуальность применения информационных технологий


Основным направлением деятельности туристической организации является процесс разработки и продвижения туристического продукта на рынок. Процесс разработки нового туристического продукта является наиболее ответственным, поэтому именно этот этап нуждается в создании программного продукта, обеспечивающего информационную поддержку процесса принятия решения. Для принятия решения наиболее важным является быстрота процесса принятия решения, а также обоснованность выбора маршрута и транспортных средств.

Для этого необходимо создание модели, позволяющей варьировать возможные варианты маршрутов и просчитывать наиболее выгодные.

Применение компьютерных технологии в туристическом процессе ускоряет циклы управления, обеспечивает рост интеллектуальных возможностей всей системы управления, улучшает качество управления за счет использования баз данных и возможности прогноза принимаемых решений.

Особенно актуальным использование информационных технологий является с точки зрения разработки индивидуального тура, а также формирования туристического продукта в малых организациях, где зачастую данная задача целиком возлагается на одного человека. Если в крупных фирмах вопросами формирования тура занимаются специализированные отделы, то сложность обработки аналогичного массива информации для отдельного лица очевидна. Поэтому, при разработке информационных системы организации туристической поездки, необходимо выстроить взаимосвязь компонентов и информационных потоков оптимально для координирования одним человеком [9].

На сегодняшний день в туризме используется достаточно много новейших компьютерных технологий, например, глобальные компьютерные системы резервирования, интегрированные коммуникационные сети, системы мультимедиа, Smart Cards, информационные системы менеджмента и другие. В туристический рынок активно внедряется электронная коммерция. Электронные туристические офисы, позволяют любому владельцу кредитной карты приобрести тур, забронировать место на самолет или в отеле, приобрести билеты и заказать напрокат автомобиль. По оценкам немецких экспертов, около 25 % всех продаж турпродукта может в ближайшем будущем реализовываться через электронную коммерцию. Компьютерные системы резервирования позволили ускорить процесс резервирования авиабилетов и осуществить его в режиме реального времени. В результате этого повысилось качество сервисных услуг за счет уменьшения времени обслуживания клиентов, увеличения объемов и разнообразия предлагаемых услуг, а также появились возможности обеспечения оптимизации загрузки авиалайнеров, реализации стратегии гибкого ценообразования, применения новых управленческих методов [1, 10].

Электронные каталоги позволяют виртуально путешествовать по предлагаемым маршрутам, просматривать эти маршруты в активном режиме, получать информацию о стране, объектах по трассе маршрута, данные о гостиницах и других средствах размещения, а также о законодательстве в сфере туризма. Клиент может спланировать программу тура, выбрать его по заданным оптимальным параметрам.

Тем не менее, большинство этих сервисов не предусматривает достаточной степени интерактивности. В условиях современного мира, возможность в реальном времени получать достоверную и актуальную информацию является основополагающим фактором успеха. Темпы жизни современного мира значительно превышают те, что были сто, пятьдесят и даже десять лет назад.

Учет местоположения - один из главных факторов предоставления услуг пользователям в контексте их потенциальных потребностей. Аналитики считают, что большинство наших активностей локализовано: мы ищем ближайшие магазины, турфирмы и расписания общественного транспорта. Благодаря геолокационным технологиям, смартфоны знают, где мы находимся и приложения обязательно будут использовать эту информацию. Эта технология стремится предоставить средства и возможности, максимально отвечающие конкретному контексту пользователя, предлагая более "осмысленный" сервис, чем обычные, типовые услуги [11].

Таким образом, можно выделить ряд функций, которые на данные момент не предоставляются или предоставляются частично в туристических сервисах, но могли бы существенно повысить качество их работы:

) Интерактивное изменение маршрута в реальном времени. Предоставление возможности формировать маршрут с учетом изменяющихся внешних условий или по собственному желанию, позволяет максимально точно следовать пожеланиям клиента.

) Отслеживание местоположения пользователя. Навигация пользователя в режиме реального времени позволяет более полно оценивать актуальность предоставляемой пользователю информации о маршруте.

) Расчет общего времени маршрута и его этапов. Такая возможность позволяет организовать наиболее эффективное управление временем пользователя.

) Интерактивное внесение в общую базу данных достопримечательностей или интересных с точки зрения пользователя мест. Такую возможность предоставляют некоторые социальные сети, такие как Foursquare, однако и в туристических системах она была бы безусловно полезной.

1.4 Постановка задачи


1.4.1 Цель и назначение создаваемой системы

Информационной системы индивидуальной организации туристической поездки должна предоставлять пользователю возможности сбора и анализа информации, сопоставимые с возможностями турбюро в этой области. Система носит справочный характер, поэтому не включает встроенный функционал интерактивного бронирования туров каких-либо туроператоров, авиабилетов, билетов на мероприятия, номеров в гостиницах и прочие подобные услуги. Однако в рамках информирования пользователя, она должна своевременно предоставлять актуальную и достоверную информацию о возможности таковых действий, местоположение точек предоставления этих услуг. В целом система должна предоставлять пользователю весь объем информации, необходимый для того, чтобы он мог принимать решения о своих дальнейших действиях.

Целью создания информационной системы индивидуальной организации туристической поездки является [12]:

ускорение сбора, обработки, анализа и передачи информации пользователю;

увеличение достоверности и актуальности предоставляемой информации;

оптимизация процесса формирования туристического маршрута;

улучшение качества принимаемых решений.

Назначением разрабатываемой системы является:

автоматизация процесса получения и первичного анализа данных для их последующей классификации;

обеспечение централизованного хранения информации в базе данных;

автоматизация процесса обработки или вторичного анализа данных в соответствии с запросами пользователя и выдача расчетов.

1.4.2 Требования к функциям системы

Разрабатываемая система должна отвечать потребностям пользователя и выполнять следующие функции [13]:

) Определение географического положения и навигация пользователя.

) Составление маршрута. Система должна получать, обрабатывать и хранить данные о местах пребывания пользователя.

) Расчет маршрута. При расчете должны учитываться такие параметры как расстояние до указанных точек и предполагаемое время прибытия.

) Организация расписания маршрута. Система должна уведомлять пользователя о следующем пункте его расписания, исходя из текущего времени.

) Получение общей информации о месте пребывания, достопримечательностях и туристических объектах.

) Получение данных о транспортном сообщении.

) Внесение в базу собственных данных о туристических объектах.

1.4.3 Алгоритм решения задачи формирования тура

В общем виде алгоритм решения задачи представлен на рис.1.1.

Рисунок 1.1 - Общая функциональная модель процесса формирования туристического маршрута

Входными данными являются адрес локации, время ее посещения, описание, включающее предполагаемый комплекс досуговых мероприятий, базовая навигационная информация и информация о стоимости услуг на маршруте.

Результатом обработки данной информации является туристический продукт, содержащий расписание поездки, навигационную информацию и данные о посещаемых объектах.

Более подробно процесс представлен на рис. 1.2.

Рисунок 1.2 - Декомпозиция функциональной модели процесса формирования туристического маршрута

Процесс формирования тура можно разделить на следующие этапы [13, 14]:

) Составление расписания. На данном этапе производится обработка таких данных, как адрес локации, ее описание и время пребывания пользователя в данной локации. Результатом является список событий, назначенных на конкретное время, представленный в виде расписания.

) Привязка расписания к карте. На данном этапе производится наложение расписание на карту - привязка указанных адресов к конкретным координатам, к графическому отображению их и взаимосвязей между ними на карте. Результатом является маршрут поездки.

) Расчет расстояния. На данном этапе производится расчет расстояния между локациями маршрута с помощью их координат, а также расчет суммарной протяженности маршрута.

) Расчет затрат. На этом этапе производится расчет затрат, учитывающий стоимость транспортных услуг для маршрута данной протяженности.

) Формирование туристического продукта. Производится формирование конечного продукта, предоставляемого пользователю.

1.5 Анализ существующих разработок


Существует ряд сервисов, близких по набору предоставляемых услуг к тому, что подразумевает разрабатываемая система:

) Мобильное приложение GoogleMaps.

Это одно из самых популярных приложений. Оно предлагает GPS-подобный сервис определения местоположения пользователя, для использования которого не требуется в обязательном порядке наличие приемника GPS. В случае возможности определяется GPS-местоположение мобильного устройства. Эта информация дополняется данными, поставляемыми специальным программным обеспечением, определяющим ближайшие беспроводные сети и узлы сотовой связи (базовые станции). При рассмотрении узлов связи программным обеспечением применяется метод триангуляции с учетом поступления сигналов различной силы от различных узлов базовых станций и их местоположения (данная информация извлекается из соответствующей онлайн базы данных). При рассмотрении беспроводных сетей выявляются близлежащие точки беспроводного доступа к Интернету по технологии Wi-Fi и их местоположение (данная информация также извлекается из соответствующей онлайн базы данных). Эти методы применяются в следующей очередности [15]:

GPS-сервис;

Wi-Fi-сервис;

сервис на основе узлов сотовой связи.

Приложение поддерживает отображение дорожного трафика, что позволяет выбирать более оптимальный маршрут. Так же находясь в поездке, в чужом городе, с помощью карт Google для мобильных устройств, можно прокладывать пешие маршруты для осмотра достопримечательностей.

Любую точку на карте можно перенести в "Избранное", узнать адрес, телефон, а также отправить координаты другому пользователю, отметиться на местности, проложить маршрут.

Прочие основные возможности, предоставляемые сервисом Google Maps [15, 16]:

наличие навигатора с пошаговыми голосовыми подсказками, с голосовым поиском, с указанием автомобильных пробок, с возможностью использования спутниковых карт;

предоставление информации о компаниях;

наличие локатора, позволяющего узнать, где находятся друзья пользователя и сообщить им о себе;

наличие различных картографических слоев позволяющих отображать элементы окружения, такие как театры и достопримечательности.

) Мобильное приложение Travel Guide от Tourist Eye.

Сервис Tourist Eye содержит большую коллекцию отзывов, записей, комментариев, советов путешественников об отдыхе. Он поддерживает операционные системы мобильных телефонов, других устройств на платформах популярных iPhone и Android.

Сервис Tourist Eye является "социальным туристическим путеводителем", что означает возможность делиться мнением для туристов на всех стадиях, этапах предполагаемого отдыха - поиска вариантов отдыха, планирования путешествия и самого тура, создавая тем самым онлайн-путеводитель. Сервис позволяет планировать путешествия с использованием онлайн и оффлайн карт [17].

) Мобильное прилолжение Redigo.

Приложение Redigo содержит всю основную информацию, необходимую путешественнику: информационная справка о городе, включающая указание языков, на которых там изъясняются, валюты, времени, за которое туда можно добраться, стоимости мобильной связи, разницы во времени и некоторых других важных нюансов, о которых стоит знать, прежде чем отправиться в незнакомое место. Кроме обширной информационной базы, предоставляет ежедневно обновляемую подборку и сравнение ценовых предложений авиабилетов, гостиниц и туров [18].

Кроме необходимой путешественнику основной информации, в Redigo существует раздел "Места", с помощью которого пользователь может узнать историю достопримечательностей выбранного места [19].

) Мобильное приложение Every Trail.

Сервис является глобальной платформой для пополнения информацией о всевозможных путешествиях в удобную форму для дальнейшего использования. Пользователь может по поиску найти нужный город, страну, достопримечательность и многое узнать о нем от людей, которые там побывали, прочитав их отзывы, посмотрев фотографии и карты.

Приложение предоставляет следующие возможности [20]:

отслеживание маршрута по карте с помощью GPS;

просмотр данных о продвижении (расстояние, скорость и т.д.);

поиск туристических объектов в ближайшем окружении;

добавление собственные туристических объектов;

прослушивание аудиогидов.

1.6 Обоснование проектных решений


1.6.1 Техническое обеспечение

Разработку предполагаемой информационной системы на данный момент целесообразно проводить мобильного устройства. На данный момент они являются наиболее простым и распространенным способом доступа к Интернет-ресурсам и информации. Для современного потребителя своевременный доступ к актуальной и достоверной информации очень важен. Спрос на мобильные устройства растет, следовательно, они наиболее окупаемы с экономической точки зрения.

Согласно информации от фирмы Canalys, занимающейся исследованием рынка, 2011 год стал первым, когда поставки смартфонов опередили поставки персональных компьютеров. Продавцы отгрузили в общей сложности 158,5 млн. смартфонов за четвёртый квартал, что на 57 % больше по сравнению с аналогичным кварталом 2010 года, когда было отгружено 101,2 млн. устройств. Общее количество поставленных устройств за весь 2011 год достигло 487,7 млн. единиц, увеличив тем самым объём поставки на 63 % по сравнению с 2010 годом, когда на рынок попало 299,7 млн. устройств [21].

Рынок персональных компьютеров вырос только на 15%, достигнув 414,6 млн. единиц, поставленных в 2011 году. В число ПК так же включены планшеты, чей объём поставки увеличился на 274 %, что, тем не менее, позволило им составить всего 15% от общего числа отгруженных ПК за прошлый год. Canalys так же ожидает, что рост рынка смартфонов должен несколько замедлиться в 2012 году [21, 22].

Год назад аналитики компании IDC прогнозировали, что новая доминирующая платформа ИТ-отрасли, построенная на технологиях мобильных устройств, начнет превращаться в магистральное направление. Сегодня расходы на эти технологии растут примерно на 18 % в год и ожидается, что они принесут не менее 80% общего роста ИТ-расходов в период до 2020 г.

В целом IDC прогнозирует, что мировые ИТ-расходы в 2012 г. вырастут на 6,9 % и составят 1,8 трлн. долларов. До 20 % этой суммы принесут технологии, которые меняют лицо ИТ-отрасли - смартфоны, планшеты, сети мобильной связи, социальные сети и аналитика "больших данных" [23, 24].

Таким образом, для достижения наибольшей экономической конкурентоспособности разрабатываемой системы, необходимо ориентировать ее на наиболее популярные платформы.

Другим немаловажным фактором является мобильность такого устройства. Так как система предполагает определение текущего местоположения пользователя с учетом его постоянного перемещения, устройство должно обладать доступом в Интернет и встроенным геолокационным оборудованием, то есть GPS-приемником, а также возможностью взаимодействия с базами данных.

Оптимальным решением в данном случае будет смартфон, либо планшет. Учитывая требования к функциям системы, а также предполагаемую операционную систему, описанную далее в пункте 1.6.2, целесообразно предъявить следующие минимальные системные требования [25]:

тактовая частота процессора 1 ГГЦ;

оперативная память 512Мб RAM;

диагональ дисплея от 3.5 дюймов и выше.

1.6.2 Программное обеспечение

Выбирая программную платформу будущей системы необходимо ориентироваться ее распространенность и экономическую обоснованность решения. Наиболее популярными платформами, используемыми в мобильных устройствах являются операционные системы Android, iOS и Windows.

Экспансия операционной системы Android, происходящая благодаря усилиям Google и поддержке производителей мобильных устройств, привела к снижению стоимости смартфонов, дала толчок для иной модели потребления устройств, привлекла новую аудиторию. Согласно исследованию компании J’son & Partners Consulting, в 2010 году рынок Android в России показал очень хорошие темпы роста - 26 % [26].

Согласно последним данным IDC Worldwide Mobile Phone Tracker, в которых учитываются продажи смартфонов по всему миру по итогам первого квартала 2012 года, Android является безусловным фаворитом на рынке. Мобильная платформа Google установлена на 59 % продаваемых в мире смартфонов, при том, что год назад её доля составляла 36,1 %. Следующей по популярности после Android является Apple iOS, у которой 23 % от продаваемых смартфонов, хотя год назад ее доля составляла 18,3 %. Доля Symbian от Nokia стремительно падает: с 26 % в первом квартале 2011 года до 6,8 % в первом квартале 2012 года [27].

Мобильная платформа Microsoft Windows Mobile также показывает негативный результат: несмотря на количественный рост продаж WIndows-устройств, её доля на продаваемых смартфонах за год упала с 2,6 % до 2,2 %. У BlackBerry OS доля снизилась вдвое: с 13,6 % до 6,4 %. Количество продаваемых других Linux-смартфонов немного выросло благодаря платформе Samsung Bada, но доля тоже упала с 3,1 % до 2,3 % [28].

Таким образом, на основе всех вышеуказанных факторов, наиболее приемлемой для разработки платформой можно считать операционную систему Android. Ее высокая популярность и распространенность гарантирует окупаемость приложений, а лицензия GPLv2 подразумевает ее свободное распространение, что существенно уменьшает затраты на этапе разработки. Возможность создавать приложения на языках HTML, JavaScript, Java также является немаловажным фактом.

Что касается версии операционной системы, для ее выбора необходимо рассмотреть статистику и динамику версий для всех Android-устройств. Согласно данным, собранным Google по посещениям Android Market в первой половине марта 2011 года, версии 2.1, 2.2 и 2.3 использовались на 92 % от общего числа Android-устройств.

Планшеты на версиях 3.0 и 3.1 составляли на этом этапе всего 0,2 % рынка. Увеличение доли Android 2. x привело к тому, что Android 1.5 на март 2011 года используется только на 3 % всех Android-устройств, а Android 1.6 - на 4,8 % [29].

За год, тем не менее, ситуация существенно изменилась - по данным Google на 5 марта 2012 года Android 2.3.3 используется уже на 62% устройств, тогда как доля Android 2.2 сократилась почти втрое. Android 4.0, вышедший в октябре 2011 года и предполагавшийся как консолидирующий Honeycomb и "обычный" Android в единую версию, что позволило бы избежать дальнейшей фрагментации рынка, пока занимает на рынке Android-устройств не более 2% от общей доли. Связано это с низкой энергоэффективностью, а также высокими требованиями к аппаратной части смартфонов и планшетов у последних версий Android. К примеру, для обеспечения адекватной скорости работы Android 4.0 необходим двухядерный процессор и не менее 1 ГБ оперативной памяти [30].

Из приведенных данных видно, что несмотря на растущую популярность версии Android 2.3, версия 2.2 все еще занимает значительный сегмент рынка. Учитывая совместимость приложений ранних версий с более поздними, целесообразно будет разрабатывать приложение принимая версию Android 2.2 за основную [31].

1.6.3 Технологическое обеспечение

В качестве языка программирования для разрабатываемой системы будут использоваться языки HTML и JavaScript. JavaScript - это небольшой, лёгкий, объектно-ориентированный, кроссплатформенный скриптовый язык. Использование данных языков позволяет при необходимости легко осуществить перенос системы на другую операционную систему [32].

В качестве базы данных Android использует встраиваемую SQLite. SQLite очень быстрая база, поэтому ее использование на мобильной платформе не приводит к резкому уменьшению производительности [33].

В качестве среды разработки предполагается использовать Eclipse. Eclipse - свободная интегрированная среда разработки модульных кроссплатформенных приложений. Гибкость Eclipse обеспечивается за счёт подключаемых модулей, в частности, используемым для разработки программ на Java, Eclipse JDT (Java Development Tools). Одно из преимуществ Eclipse в том, что она написана на Java, потому является платформо-независимым продуктом [34].

Подсистема обработки и визуализации данных должна обеспечивать удобный для конечного пользователя интерфейс, отвечающий следующим требованиям [35]:

наличие локализованного интерфейса пользователя;

использование шрифта Tahoma в качестве основного шрифта информационной системы;

размер шрифта - от 10 до 16, в зависимости от места применения;

цветовая палитра: серый фон записей, белый и серый цвет шрифта записей, зеленый цвет заголовков.

Для организации обмена данных между приложением на мобильном устройстве и внешними серверами баз данных необходимо использовать протоколы обмена данными прикладного уровня HTTP/HTPS.

Также необходимо учесть, что для выполнения заявленных функций информационной системы по определению местоположения и навигации, необходимо использование технологии GPS [36].

2. Проектирование информационной системы


2.1 Техническое обеспечение задачи


2.1.1 Модель информационных потоков системы и ее описание

Основные информационные потоки для разрабатываемой ИС представлены на рис. 2.1.

Рисунок 2.1 - Модель информационных потоков системы генерации маршрутов

Пользователь получает информацию из системы посредством запросов, а также осуществляет ввод новой информации в систему. Предоставление геоданных сервисом API Яндекс. Карт производится по запросу из системы, который, в свою очередь инициируется запросом пользователем карты с маршрутом, адресованным соответствующему модулю.

Вводимая информация представляет собой описание туристических объектов, включающее планируемое время посещение, а также запрос, который представляет собой комплекс параметров, уточняющих, что именно хочет получить пользователь.

Пользователь получает такую информацию, как:

карта с наложенным на нее маршрутом;

данные выбранных локаций;

список локаций;

лист маршрута, содержащий полный список всех локаций, входящих в данный маршрут и время их посещения;

данные о расстоянии между выбранными локациями.

Более подробно система показана на рис. 2.2.

Рисунок 2.2 - Декомпозиция модели информационных потоков системы генерации маршрутов

Для получения маршрутного листа пользователь отправляет в систему запрос, который обрабатывается модулем маршрутов.

Список локаций и их параметры предоставляются модулем локаций.

Модуль карт обеспечивает построение и отображение маршрута на карте, а также расчет расстояния между локациями.

Модуль маршрутов осуществляет взаимодействие с базой данных маршрутов, как показано на рис. 2.3.

Рисунок 2.3 - Модель информационных потоков модуля маршрутов

По запросу пользователя осуществляется формирование и изменение маршрутного листа. По запросам других модулей, база данных маршрутов так же предоставляет актуальную таблицу маршрутов, в частности - для отображения текущего маршрута на карте.

Список локаций данного маршрута и их параметры предоставляются модулем локаций, путем взаимодействия с базой данных согласно запросам пользователя и других модулей.

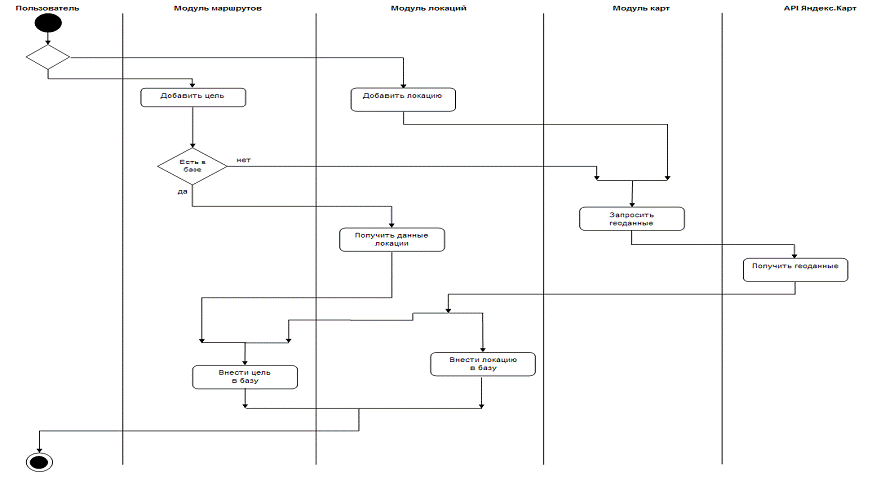
Принцип работы модуля локаций и его взаимодействия с базой данных представлен на рис. 2.4.

Рисунок 2.4 - Модель информационных потоков модуля локаций

Модуль локаций также позволяет осуществлять изменение данных локаций - их названий, описаний и координат - на основе запросов и информации пользователя и данных геокодирования, таких как адрес и координаты.

Исходящими данными в этом случае является список локаций текущего маршрута и их координат, а также данные локаций.

Модуль карт предназначен для отображения маршрута в графическом виде, а также расчета расстояния между локациями маршрута на базе данных геокодирования, и списков маршрутов.

Более подробно работа модуля карт и его информационные потоки показаны на рис. 2.5.

Рисунок 2.5 - Модель информационных потоков модуля карт

Пользователь производит запрос построения карты, после чего модуль запрашивает актуальную информацию по маршруту из баз данных локаций и маршрутов, осуществляет построение карты и наложение маршрута средствами API Яндекс. Карт. Далее, по запросу пользователя может быть отражено расстояние между локациями актуального маршрута [37, 38].

2.1.2 Физическая схема взаимодействия частей системы

Разработанный программный комплекс базируется на таких аппаратных частях как клиент, сервер и службы определения местоположения. Структура программного комплекса и принцип взаимодействия его элементов наглядно представлен на рис. 2.6.

Рисунок 2.6 - Функциональная схема системы генерации туристических маршрутов

Клиентом является устройство, на котором установлено клиентское приложение и GPS-приемник. Клиент обрабатывает информацию, поставляемую ему пользователем, осуществляет коммуникацию между пользователем и внешними географическими сервисами, преобразует и отображает получаемую информацию в удобном для пользователя виде.

Сервер является независимым внешним устройством, предоставляющим функционал API Яндекс. Карт. Сервер предназначен для получения и обработки запросов клиента, предоставления данных геокодирования и функций построения карт. API Яндекс. Карт содержат инструменты для автоматического преобразования координат точки из одной координаты системы в другую и создания пользовательских систем координат [39].

С помощью JavaScript API Яндекс. Карт можно также определить предположительное местоположение пользователя по его IP адресу [40].

Так как программный комплекс ориентирован на мобильное использование, предусматривающее отслеживание местоположения пользователя в реальном времени, взаимодействие между клиентом и сервером должно осуществляться по беспроводным каналам связи: Wi-Fi, GPRS, протоколы уровня технологии 3G или аналогичные. Пропускная способность канала для обеспечения оперативного отклика должна составлять не менее 128 Кбит/с. Запрос непосредственно к серверу осуществляется по протоколу TCP / IP [41].

Протокол GPRS прозрачен для TCP/IP, поэтому не требует дополнительных действий пользователя по его интеграции. Пакеты могут иметь формат IP или X.25, при этом не имеет значения, какие протоколы используются поверх IP, поэтому есть возможность использования любых стандартных протоколов транспортного и прикладного уровней, применяемых в Интернете (TCP, UDP, HTTP, HTTPS, SSL, POP3, XMPP) [42].

К вспомогательным сервисам относятся GPS-спутники и базовые станции GSM. Взаимодействие с ними осуществляется по протоколам GSM и GPS.

Данные сервисы являются ключевым элементом в процессе определения местоположения устройства.

Основными методами в этом случае являются триангуляция местоположения телефона базовыми станциями и использование глобальной системы позиционирования.

В первом случае точность определения местоположения зависит от количества базовых станций. Координаты вычисляются на основе знания расположения и радиуса ячеек сотовой сети, в которых мобильные телефоны обслуживаются конкретной базовой станцией. Для более точного определения используются дополнительные методики, такие как измерение и сравнение интервалов времени прохождения сигнала от нескольких станций до клиентского устройства и от устройства до станций.

Во втором случае система преобразует параметры специализированной орбитальной модели, описывающей перемещение спутника и заданной для конкретной системы спутникового определения местоположения в параметры общей орбитальной модели, описывающей перемещение спутника. Определение местоположения может быть выполнено автономно, на основе GPS - в этом случае приемник GPS принимает сигналы из спутников GPS и вычисляет по этим сигналам свое местоположение без какой-либо дополнительной информации из других источников. Также местоположение может определяться на основе GPS с помощью сети базовых станций - в этом случае системы мобильной связи предоставляют вспомогательные данные, такие как положение спутников и временная информация, которые передаются в приемник GPS для улучшения его работы [43].

2.2 Информационное обеспечение задачи


2.2.1 Выбор средств управления данными

Разрабатываемая система предполагает взаимодействие между клиентским устройством и сервером базы данных API Яндекс. Карт. Так как API Карт является собственностью ООО "Яндекс", параметры серверов конфиденциальны и не подлежат разглашению. Тем не менее, так как взаимодействие с ними ведется с помощью обычных HTTP-запросов, в данном случае не требуется каких-либо специфических средств обработки и хранения получаемой информации.

Клиентское устройств, представляет собой мобильное устройство Android. В Android есть несколько способов хранения данных [33, 44]:

) Preferences - настройки. Этот способ используется для сохранения настроек программ, таких как размер шрифта, оформление, подсветка экрана, и является узконаправленным, не позволяя хранить данные геокодирования или произвольную текстовую информацию.

) Обычные файлы - внутренние и внешние (на SD-карте). Этот способ позволяет хранить достаточно большие объемы произвольных данных. Тем не менее, осуществление доступа к подобным данным является затруднительным, так как требует установления дополнительных разрешений для приложения, разработки пользовательских методов индексации и корректного получения информации.

) SQLite - встроенная база данных. SQLite не является отдельно работающим процессом, с которым взаимодействует программа, а предоставляет библиотеку, с которой программа компонуется. В качестве протокола обмена используются вызовы функций библиотеки SQLite. Такой подход уменьшает накладные расходы, время отклика и упрощает программу. SQLite хранит всю базу данных (включая определения, таблицы, индексы и данные) в единственном стандартном файле.

Помимо скорости и эффективности у SQLite есть ряд других преимуществ, которые делают её идеальным решением для многих задач. Так как база данных SQLite по сути своей - обычные файлы, нет ни какой необходимости в дополнительных средствах администрирования требующих много времени на создание сложной структуры прав доступа для защиты пользовательских баз данных. Всё это уже автоматически поддерживается организацией прав доступа в самой файловой системе, это также подразумевает (в области ограничения пространства), что не требуется ни каких специальных правил для отслеживания заполнения дискового пространства пользователем. Преимущество для пользователей в том, что есть возможность создать такое количество баз данных, какое они себе пожелают и поддерживать полный контроль над всеми этими базами данных. Факт, что база данных - это единственный файл, делает её легко переносимой. SQLite и устраняет необходимость в запуске дополнительных служебных процессов, которые могли бы занимать значительное количество памяти и других ресурсов, даже в случае умеренного использования базы данных [45].

2.2.2 Проектирование базы данных

База данных состоит из шести таблиц: "Маршруты", "Карта маршрутов" "Цели", "Локации", "Типы" и "Карта типов".

Более подробно взаимосвязь между элементам базы данных представлена на рис. 2.7.

Рисунок 2.7 - Модель базы данных информационной системы

Таблица "Цели" связана с таблицей "Маршруты" ключевым полем "ID маршрута". Каждая цель уникальна и связана только с одним маршрутом.

Таблица "Карта маршрутов" позволяет задать конкретную дату для каждого маршрута. При этом нужно учесть, что для одной даты может быть использовано несколько вариантов маршрутов и какой-либо вариант маршрута может использоваться неоднократно, в разные дни. Таким образом, первичными ключами в данной таблице будут являться поля "ID маршрута" и "Дата".

Таблицы "Цели" и "Локации" связаны через ключевое поле "ID локации". Каждая локация уникальна, но может быть привязана к множеству целей.

Таблица "Карта типов" осуществляет взаимосвязь между таблицами "Локации" и "Типы". Она позволяет привязать к каждой локации некоторое количество типов, характеризующих ее, например - магазин, библиотека, спортзал и т.д. Таким образом, множество локаций можно объединить в группы по общему признаку, для упрощения поиска по ним.

Описанная структура позволяет впоследствии оперативно вносить изменения и добавлять новые модули к приложению, без существенного вмешательства в данные базы, уменьшая риск потери информации и упрощая процедуры доступа к имеющейся информации для новых модулей [46].

2.3 Математическое обеспечение задачи


2.3.1 Триангуляция базовыми станциями

Для определения положения радиопередающего устройства могут быть использованы три основных параметра радиосигналов: их амплитуда в месте приема, направление прихода и время задержки при распространении.

Амплитуда принимаемых сигналов способна характеризовать расстояние между передатчиком и приемником. Однако на практике уровень сигналов мобильного телефона в месте приема зависит от столь большого числа причин, что в большинстве случаев не может обеспечить требуемую точность определения места и используется в качестве вспомогательного параметра.

Направление прихода сигналов может автоматически определяться, например, по различию фаз сигналов на элементах антенной решетки, установленной на базовой станции сотовой сети. Пересечение сигналов из двух или большего числа мест обеспечивает с определенной точностью определение положения мобильного телефона.

Задержка сигналов при распространении может быть также использована при решении задачи позиционирования. При точно известном моменте времени передачи радиосигналов, измеряя время их прихода в приемник базовой станции, можно вычислить расстояние от мобильного телефона до базовой станции при условии жесткой временной синхронизации всех элементов системы. Именно эта технология позиционирования сотовых телефонов легла в основу большинства применяемых в настоящее время систем определения местоположения.

В специализированных системах при определенном дооснащении базовых станций специальной аппаратурой может быть реализовано позиционирование абонентов сети, основанное на классических методах радиопеленгации [47].

2.3.2 Метод направления прихода сигналов

При реализации угломерного метода измеряемыми параметрами являются углы направления прихода сигнала от станции к телефону относительно линии, соединяющей две сотовые станции сети.

Для определения направления прихода сигналов сотовых телефонов используются фазированные антенные решетки, устанавливаемые на базовых станциях сети и подключаемые к существующему оборудованию системы связи. Нахождение местоположения абонента осуществляется при приеме сигналов его мобильного телефона хотя бы двумя приемниками. В случае если сигнал получен только одним приемником, для определения местоположения может использоваться дополнительная информация на основе оценки амплитуды сигнала [48].

К числу достоинств данного метода относится независимость работы станций, каждая из которых дает информацию об азимуте мобильного телефона. При этом все необходимые калибровки приемников для компенсации разброса их параметров, влияния изменений температуры и т.п. локальны для каждой станции и не налагают дополнительных требований на всю сеть. Однако для достижения требуемой точности необходимо определение пеленгов с весьма малой погрешностью.

Погрешность определения положения абонента относительно его истинного местонахождения σn составляет:

, (2.1)

где σα - погрешность определения углов, град;

Dδ - величина расстояния между базовыми станциями, м;

α1 и α2 - углы направления прихода сигнала от станций относительно линии, соединяющей две сотовые станции сети, град.

Минимальная погрешность достигается при сумме углов α1 и α2, равной 90° и может быть рассчитана по формуле [49]:

. (2.2)

2.3.3 Дальномерный метод

При реализации дальномерного метода измеряемыми параметрами являются временные задержки распространения сигнала радиотелефона абонента не менее чем до двух сотовых станций сети относительно их временных шкал, которые должны быть синхронизированы между собой, а рассчитываемыми параметрами - дальности от сотовых станций до места расположения абонента [50,51]:

, (2.3)

, (2.4)

где Δt1 и Δt2 - задержки распространения сигналов станций, с.

Погрешность положения абонента относительно его истинного местонахождения σn может быть рассчитана по формуле:

, (2.5)

где σt - ошибка измерения временных интервалов, одинаковая для каждой базовой станции, с;

D1 и D2 - дальности от базовых станций сотовой связи до места расположения абонента, м;

Dδ - расстояние между базовыми станциями, м.

При расстояниях между сотовыми станциями Dδ1, Dδ2, известной ошибке измерения временных интервалов σt (равной для каждой сотовой станции), рассчитанных дальностях D1 и D2.

Базовые углы определяются по формулам:

, (2.6)

, (2.7)

где D1 и D2 - дальности от базовых станций сотовой связи до места расположения абонента, м;

Dδ1 и Dδ2 - расстояния между базовыми станциями, м.

Погрешность положения абонента относительно его истинного местонахождения σn в данном методе меньше, чем в угломерном, и определяется по формуле [51]:

, (2.8)

где β1 и β2 - базовые углы, град.

2.3.4 Локализация с помощью дополненной системы GPS

Некоторые компании идут по пути встраивания GPS-приемников в мобильные телефоны, чтобы те могли принимать сигналы от ряда спутников и по этим сигналам вычислять свое местоположение. При установке в радиотелефоны абонентов дополнительных модулей могут быть реализованы способы их позиционирования, основанные на космических методах радионавигации.

При реализации радионавигационного метода в телефонный аппарат абонента должен быть встроен специальный навигационный модуль. На него возложены функции расчета дальности от абонента до трех спутников и декартовых координат спутников на основе дальномерных и информационных сигналов, передаваемых спутником. Далее, с помощью формулы 2.9 определяются геодезические координаты абонента:

, (2.9)

где Di - дальности абонента до трех спутников I, м;

хsi, уsi, zsi - координаты спутника;

ха, уа, zа - координаты абонента.

Данный радионавигационный метод получил название локализации с помощью дополненной системы GPS.

Процесс, когда обычный приемник GPS вычисляет местоположение, начинается с попытки найти первый навигационный спутник, идентификации, определения его положения. Затем находится следующий и так далее. С каждого спутника загружаются информация, измеренные временные задержки и лишь затем вычисляется местоположение данного приемника. Процесс местоопределения может занимать от 40 секунд до нескольких минут, а также требует прямой видимости по крайней мере трех спутников [52].

2.4 Программное обеспечение задачи


2.4.1 Общие положения

В разработанном приложении можно выделить несколько модулей:

Модуль локаций, включающий файлы, отвечающие за добавление и хранение данных локаций, их редактирование и предоставление при необходимости по запросам других модулей.

Модуль карт, отвечающий за взаимодействие с API Яндекс. Карт. Файлы, входящие в этот модуль, реализуют обращение к базе данных Яндекс, обрабатывают получаемые данные и, с помощью функционала API Яндекс. Карт, осуществляют построение карты с заданным маршрутом на клиентском устройстве.

Взаимодействие между модулями осуществляется в соответствии с диаграммами прецедентов, представленным на рис. 2.8, 2.9, 2.10.

Рисунок 2.8 - Диаграмма прецедента внесения данных

Данная схема описывает прецедент внесения данных пользователем в информационную систему. В зависимости от данных пользователь сперва обращается либо к модулю маршрутов, либо к модулю локаций.

При добавлении цели, то есть пункта, в маршрут определяется наличие указанного места в базе локаций. Если данная локация имеется в базе локаций, она привязывается к указанной цели, после чего цель вносится в базу маршрутов, с привязкой к указанному маршруту. После чего управление возвращается пользователю.

Если заданной локации в базе нет, ее данные запрашиваются помощью модуля карт у API Яндекс. Карт. Данные геокодирования передаются в модули локаций и маршрутов, вносятся в соответствующие базы данных, после чего управление возвращается пользователю.

С помощью модуля маршрутов можно получить как маршрут, так и данные конкретной цели маршрута. Для предоставления пользователю маршрута составляется список целей данного маршрута, после чего управление возвращается пользователю.

При получении данных цели производится обращение к модулю локаций и запрашиваются данные локации, привязанной к заданной цели. Данные возвращаются модулю маршрутов, после чего происходит оформление данных и управление возвращается пользователю.

С помощью модуля локаций можно получить как данные конкретной локации, так и общий список локаций. При запросе данных локации они извлекаются из базы данных и оформляются для вывода, после чего управление возвращается пользователю.

При запросе списка локаций для вывода оформляются все данные в базе локаций, после чего управление возвращается пользователю.

В данном случае с помощью модуля маршрутов выбирается тот маршрут, для которого необходимо построить карту. Модуль карт запрашивает координаты локаций маршрута у модуля локаций и по ним выполняет запрос данных геокодирования, Затем, с помощью функционала API Яндекс. Карт выполняется их обработка и в модуль карт передаются данные, необходимые для отображения карты в виде, удобном для пользователя. Модулем карт выполняется построение карты, после чего управление возвращается пользователю.

2.4.2 Структура приложения

Структура приложения представлена на рис. 2.11.

Рисунок 2.11 - Структура приложения

На верхнем уровне расположен файл main.html, представляющий собой меню, с помощью которого осуществляется базовая навигация между модулями.

Модуль маршрутов включает в себя следующие файлы:

) itinerary.html - отвечает за выбор маршрута и составление списка его пунктов. Пункты маршрута автоматически сортируются по времени.

) add_target.html - отвечает за добавление пунктов в заданный маршрут. Для пункта задаются такие параметры как время, местоположение и описание. Местоположение может быть выбрано из списка имеющихся в базе, определено по карте, либо задано как текущее местоположение устройства.

) view_target.html - отвечает за просмотр выбранного пункта маршрута. Также данный файл предоставляет возможность перейти к редактированию пункта, либо удалить его.

) change_target.html - отвечает за редактирование пункта маршрута. Позволяет изменить такие параметры, как время, местоположение и описание.

Модуль локаций включает следующие файлы:

) locations.html - отвечает за составления списка локаций, с помощью которого можно добавить локацию к маршруту.

) location_log.html - отвечает за составление общего списка локаций.

) add_location.html - отвечает за добавление локаций. Для пункта задаются такие параметры как название, адрес, координаты, описание и тип. Адрес и координаты могут быть введены вручную, определены с помощью карты, либо заданы как текущее местоположение устройства.

) view_location.html - отвечает за просмотр выбранной локации. Также данный файл предоставляет возможность перейти к редактированию локации или удалить ее.

) change_location.html - отвечает за редактирование параметров локации. Позволяет изменить такие параметры как название, адрес, координаты, описание и тип.

Модуль карт включает следующие файлы:

) map.html - отвечает за построение и отображение карты текущего маршрута.

) add_by_map.html - отвечает за поиск и добавление адреса и координат с помощью карты.

Также приложение содержит ряд скриптов:

) locate. js - содержит скрипты, отвечающие за взаимодействие приложения с GPS-приемником и определение его координат.

) db_connector. js - содержит скрипты, отвечающие за взаимодействие с базами данных устройства, внесение, изменение и получение данных.

) map_connector. js - содержит скрипты, отвечающие за взаимодействие с API Яндекс. Карт, запрос и обработку полученных данных геокодирования и построение карты.

) jquery. js - содержит скрипты, отвечающие за внешний вид и взаимодействие отдельных элементов интерфейса.

3. Реализация информационной системы


3.1 Особенности эксплуатации системы


Взаимодействие пользователя с системой начинается со стартового окна меню, представленного на рис. 3.1.

Рисунок 3.1 - Главное меню

Данное окно предоставляет пользователю возможность выбрать дальнейшее направление действий. Пользователь может перейти к просмотру текущего маршрута на карте, запросить его отображение в текстовом виде, перейти к списку всех локаций, либо к настройкам.

В верхней части окна также отображаются координаты текущего местоположения пользователя - широта и долгота.

Рассмотрим возможности отображения маршрута на карте.

Окно карт представлено на рис. 3.2.

Рисунок 3.2 - Карта текущего маршрута

В данном окне пользователь может увидеть текущий маршрут на карте, где, в том числе отображается текущее местоположение пользователя, перейти к выбору маршрута, либо вернуться в меню.

Для каждого пункта маршрута на карте отображается его название, либо адрес, если название не было введено пользователем. Путь между пунктами обозначен линией, разделенной на сегменты. При выборе сегмента маршрута отображается его протяженность и дальнейшее направление движения.

По клику на кнопку "Где я?" карта сдвигается так, что метка местоположения пользователя оказывается в центре карты.

По клику на кнопку "Выбрать маршрут" пользователь переходит к окну маршрутов.

По клику на кнопку "Меню" пользователь возвращается в главное меню.

В данном окне отображается список пунктов выбранного маршрута. Для каждого пункта задано конкретное время, с помощью которого также происходит сортировка пунктов. При добавлении нового пункта он автоматически размещается в списке относительно остальных пунктов

Также для каждого пункта маршрута указано название локации, к которой он привязан, либо ее адрес в том случае, если для локации не задано название.

В данном окне можно выбрать, дату и название маршрута, привязанного к этой дате, либо задать новый маршрут для указанной даты.

В данном окне добавления пункта маршрута можно задать время, место и описание для нового пункта маршрута.

Выбор места можно осуществить по карте, по списку имеющихся локаций, либо задать как текущее местоположение устройства.

Окно выбора места по карте показано на рис. 3.6.

Здесь можно осуществить поиск места либо с помощью адреса, либо по координатам. Найденное место отображается на карте. В случае, если был введен адрес, пользователю выводятся также и координаты указанного места. Если были введены координаты, соответственно, выводится адрес.

Если в списке локаций уже есть элемент с данным адресом или координатами, то к пункту маршрута привязывается именно он. Если подобного элемента нет, данные о местоположении сперва добавляются к списку локаций, а затем новая локация привязывается к пункту маршрута.

Окно выбора места из списка локаций показано на рис. 3.7.

Здесь можно выбрать для добавления локацию из списка. Для каждой локации отображается ее название и адрес.

Для добавления локации к пункту маршрута, необходимо выбрать ее с помощью круглой метки, как показано на рис. 3.7 и нажать кнопку "Добавить цель".

Для того, чтобы просмотреть данные локации, необходимо нажать зеленую кнопку, расположенную в пункте конкретной локации.

Также можно отсортировать локации по типу, с помощью выпадающего списка, расположенного над списком локаций. В этом случае в списке локаций будут отображены локации только заданного типа, например "Музеи" или "Гостиницы".

В данном окне отображаются все параметры выбранного пункта маршрута: запланированное время начала задачи, название места, его адрес, описание, а также описание самой задачи, то есть туристического мероприятия, которое запланировал пользователь.

Описанные данные можно отредактировать, перейдя с помощью кнопки "Изменить данные" к окну редактирования, либо удалить с помощью кнопки "Удалить цель".

Также можно вернуться к просмотру маршрута с помощью кнопки "Назад", если пользователь не намерен изменять данные.

Как упоминалось ранее, с помощью главного меню можно получить доступ к просмотру и редактированию списка локаций.

Окно списка локаций показано на рис. 3.9.

В данном окне выводится полный список всех локации в порядке их добавления.

Для каждой локации отображается ее название и адрес. В случае, если название не было задано пользователем, отображается надпись "отсутствует".

Для просмотра данных локации необходимо нажать зеленую кнопку, расположенную в пункте конкретной локации.

Также можно добавить к списку новую локацию, перейдя на соответствующее окно с помощью кнопки "Добавить новую локацию".

Окно добавления новой локации показано на рис. 3.10.

В данном окне для новой локации можно задать название, местоположение, описание и тип локации.

Выбор местоположения можно осуществить по карте, по списку имеющихся локаций, либо задать как текущее местоположение устройства.

Местоположение включает в себя адрес и координаты. В случае, если осуществлялось добавление только по координатам с помощью карты, адрес определяется автоматически как ближайший к заданной точке. Аналогично происходит автоматическое добавление адреса, если в качестве параметров местоположения выбирались текущие координаты устройства.

Тип локации выбирается из списка, либо задается собственный. В дальнейшем он используется для сортировки локаций в списке и облегчения поиска нужного объекта.

В данном окне можно осуществить изменение таких параметров локации как название, адрес, координаты, описание и тип. Интерфейс и процесс взаимодействия пользователя с данным окном в целом не отличается от аналогичного для процесса добавления новой локации, за исключением того, что производится изменение уже имеющегося объекта, а не добавление нового.

4. Экономический расчет


4.1 Экономическое обоснование разработки и внедрения системы генерации туристических маршрутов


Целью создания информационной системы генерации туристических маршрутов является:

увеличение достоверности и актуальности информации, предоставляемой для формирования туристического маршрута, с помощью средств автоматизации;

улучшение качества предоставления пользователю информации;

сокращение затрат на генерацию маршрутов.

Назначением разрабатываемой системы является:

автоматизация процесса формирования туристического маршрута;

автоматизация процесса расчета расстояния между точками маршрута;

обеспечение централизованного хранения и обработки информации о туристических маршрутах;

обеспечение возможности навигации пользователя по заданному маршруту.

Одной из основных задач менеджера по туризму в туристической фирме являются планирование и составление программы туров, а также расчет стоимости туров. При этом для небольших туристических компаний характерно стремление минимизировать свой штат и универсализировать функциональные обязанности своего персонала, сокращая тем самым затраты на заработную плату. Поскольку в таком случае одному сотруднику приходится заниматься как формированием, так и организацией туров, очевидно, что объем информации, требующей своевременной обработки возрастает [53].

Применение информационных технологий в данном процессе позволяет автоматизировать процессы составления расписания, генерации карты и расчета расстояния между пунктами маршрута, уменьшить количество сотрудников, необходимых для обработки данного объема информации и сконцентрировать внимание на других аспектах формирования и реализации турпродукта.

4.2 Расчет инвестиций


Проектируемая система создается средствами компании, поэтому капитальные вложения определяются по формуле:

, (4.1)

где Кдоп1 - стоимость основных средств;

Кдоп2 - стоимость нематериальных активов.

Стоимость основных средств определяется по формуле:

 (4.2)

где ni - количество оборудования, шт.;

Цкi - цена оборудования, руб. /шт [54].

Определим стоимость основных средств, необходимых для разработки системы генерации туристических маршрутов с помощью табл.4.1.

Таблица 4.1 - Основные средства, необходимые для разработки системы генерации туристических маршрутов

Наименование основного средства

Цена (Цki), руб. /шт.

Количество (mi), шт.

Сумма (Цki  mi), руб.

Ноутбук

14000

1

14000

Смартфон

5000

2

5000

Итого

24000


Таким образом, стоимость основных средств составит 24 000 руб.

Стоимость нематериальных активов определяется по формуле [55]:

 (4.3)

где mi - количество нематериального актива, шт.;

Ц мi - цена нематериального актива, руб.;чj - часовая тарифная ставка рабочего, руб. /час;

Т рj - время рабочего, необходимое для разработки информационной системы, час;c - коэффициент, учитывающие отчисления с заработной платы в фонды обязательного медицинского страхования, фонд занятости и пенсионный фонд, фонд социального страхования, равный 1,3;

Кнак - величина накладных расходов, принимается равной 150 % от основной заработной платы рабочего.

Накладные расходы определяются по следующей формуле:

, (4.4)

где Счj - часовая тарифная ставка рабочего, руб. /час;

Трj - время работы, час.

Стоимость нематериальных активов, необходимых для разработки системы определяется по формулам 4.3, 4.4 В разработке системы принимает участие программист, часовая тарифная ставка которого составляет 150 руб. /час, а время программиста, необходимое для разработки системы - 200 часов, что включает ежедневно по 8 рабочих часов в течение 25 дней.

Определим стоимость нематериальных активов с помощью табл.4.2.

Таблица 4.2 - Нематериальные активы

Наименование нематериального актива

Цена (Цмi), руб. /шт.

Количество (mi), шт.

Сумма (Цki * mi), руб.

Лицензионная операционная система Microsoft Windows XP

1500

1

1500

Итого

1500


Исходя из табл.4.2, стоимость нематериальных активов:


Капитальные вложения, необходимые для разработки системы генерации туристических маршрутов составят:

К = 24000 + 85500 = 109500 руб.

Стоимость основных средств в проектном варианте определяется по формуле [56]:

, (4.5)

где

Фб - стоимость основных средств в базовом варианте, руб.;

Фвыб - стоимость выбывших основных средств в результате замены устаревших основных средств, руб.;

Фвв - стоимость вновь введенных основных средств в результате проведения мероприятия НТП, иначе обозначаемая как Кдоп, руб.

Стоимость основных средств в проектном варианте определена по формуле 4.5 и по исходным данным табл.4.3:

Фпр =73000 - 0 + 24000 = 97000 руб.

Таблица 4.3 - Состав и структура основных средств предприятия до и после проведения мероприятия НТП

Состав основных средств

До проведения мероприятия НТП

Стоимость выбывших основных средств, тыс. руб.

Стоимость введенных основных средств, тыс. руб.

После проведения мероприятия НТП

Изменение, ± %


Стоимость, тыс. руб.

Структура, %



Стоимость, тыс. руб.

Структура, %


Ноутбуки

42

58

-

14

56

58

-

Смартфоны

20

27

-

10

30

31

+ 4

Сетевое оборудование

4

5,5

-

-

4

4

 - 1,5

Переферийные устройства

7

9,5

-

-

7

7

 - 2,5

Итого

73

100

-

-

97

100

-


Стоимость нематериальных активов в проектном варианте определяется по формуле [57]:

, (4.6)

где

Нб - стоимость нематериальных активов в базовом варианте, руб.;

Нвыб - стоимость выбывших нематериальных активов в результате замены, руб.;

Нвв - стоимость вновь введенных нематериальных активов в результате проведения мероприятия, иначе обозначенный как Кдоп2, руб.

Определим стоимость нематериальных активов в проектном варианте по формуле 4.6 и по исходным данным табл. 4.4:

Нпр = 14000 - 0 + 1500 = 15500 руб.

Таблица 4.4 - Состав и структура НМА предприятия до и после проведения мероприятия НТП

Состав НМА

До проведения мероприятия НТП

Стоимость выбывших НМА, тыс. руб.

Стоимость введенных НМА, тыс. руб.

После проведения мероприятия НТП

Изменение, ± %


Стоимость, тыс. руб.

Структура, %



Стоимость, тыс. руб.

Структура, %


Лицензионная ОС Windows XP

4,5

33

-

1,5

6

40

+ 7

Корпоративная лицензия "Антивируса Касперского"

9

67

-

-

9

60

 - 7

Итого

13,5

100

-

1,5

15

100

-


4.3 Расчет затрат


Рассчитаем затраты по базовому и проектному вариантам.

Затраты рассчитываются по следующей формуле:

, (4.7)

где За - амортизационные отчисления, руб.;

Зто - затраты на техническое обслуживание и ремонт, руб.;

Зп - заработная плата с отчислениями на социальные нужды, руб.;

Зэл - затраты на электроэнергию, руб.;

Зинт - затраты на интернет, руб.;

Зар - затраты на аренду офисных помещений, руб.;

Зпр - прочие затраты, руб.

Размер амортизационных отчислений определяется по следующей формуле:

 (4.8)

где За ос - амортизационные отчисления для основных средств, руб.;

За нма - амортизационные отчисления для нематериальных активов, руб.

Амортизационные отчисления для основных средств определяются по формуле [58]:

, (4.9)

где Бос - балансовая стоимость основных средств, руб.;

На ос - норма амортизационных отчислений для основных средств, равная 20%;

За ос - амортизационные отчисления для основных средств, руб.

Определим амортизационные отчисления на основные средства для базового и проектного варианта:

,


Амортизационные отчисления для нематериальных активов определяются по формуле:

, (4.10)

где Бнма - балансовая стоимость нематериальных активов, руб.;

На нма - норма амортизационных отчислений для нематериальных активов, равная 20%;

За нма - амортизационные отчисления для нематериальных активов, руб.

Определим амортизационные отчисления на нематериальные активы для базового и проектного варианта:


Размер амортизационных отчислений для базового и проектного варианта составит:

За б = 14600 + 2700 = 17300 руб.,

За пр = 19400 + 3000 = 22400 руб.

Размер затрат на техническое обслуживание и ремонт определяется следующим образом:

, (4.11)

где Зто ос - затраты на техническое обслуживание и ремонт основных средств, руб.;

Зто нма - затраты на техническое обслуживание и ремонт нематериальных активов, руб.

Затраты на техническое обслуживание и ремонт основных средств определяются по формуле:

, (4.12)

где Бос - балансовая стоимость основных средств, руб.;

Нто ос - норма отчислений на техническое обслуживание для основных средств, равная 10%.

Определим затраты на техническое обслуживание и ремонт основных средств для базового и проектного варианта:


Затраты на техническое обслуживание и ремонт нематериальных активов определяются по формуле:

, (4.13)

где Бнма - балансовая стоимость нематериальных активов, руб.;

Нто нма - норма отчислений на техническое обслуживание для нематериальных активов, равная 10%.

Определим затраты на техническое обслуживание и ремонт нематериальных активов для базового и проектного варианта:


По формуле 4.11 рассчитаем размер затрат на техническое обслуживание и ремонт для базового и проектного варианта:

Зто б = 7300 + 1350 = 8650 руб.,

Зто пр = 9700 + 1500 = 11200 руб.

Для основных производственных рабочих принята сдельная форма оплаты труда. Основная заработная плата рассчитывается по формуле:

, (4.12)

где

Сri - часовая тарифная ставка рабочего, руб. /час;

Тоi - общие затраты труда, необходимые для выполнения определенного вида работ, час.

Информация о количестве рабочих, занятых выполнением необходимых работ, и часовым тарифным ставкам рабочих представлена в табл. 4.5 (отдельно по базовому и проектному вариантам).

Таблица 4.5 - Количество рабочих и часовая тарифная ставка по базовому и проектному вариантам

Рабочая специальность

Количество человек

Часовая тарифная ставка, руб. /час

Базовый вариант

Менеджер по туризму

3

140

Гид

4

130

Проектный вариант

Менеджер по туризму

2

140

Гид

4

130


Заработная плата основных производственных рабочих с отчислениями на социальные нужды рассчитывается по формуле [58, 59]:

, (4.13)

где

 - сумма основной заработной платы, руб.;

kg - коэффициент, учитывающий выплаты стимулирующего и компенсирующего характера, равен 1,25;

ko - коэффициент, учитывающий оплату очередных (ежегодных) отпусков из расчета продолжительности отпуска 24 рабочих дня, равный 1,0854;

kc - коэффициент, учитывающий отчисления единого социального налога, равный 1,3.

Оплата основных производственных рабочих с отчислениями на социальные нужды в базовом и проектном варианте:


Затраты на электроэнергию в базовом и проектом варианте за год составят:


Затраты на Интернет в базовом и проектом варианте за год составят:


Затраты на аренду офисных помещений в базовом и проектом варианте за год составят:


Прочие затраты включают общехозяйственные и общепроизводственные затраты. Примем эти затраты равными 10% от суммы всех затрат. Прочие затраты в базовом и проектом варианте рассчитываются по формулам [59]:

 (4.14)

 (4.15)

где За б - амортизационные отчисления в базовом варианте, руб.;

Зто б - затраты на техническое обслуживание и ремонт в базовом варианте, руб.;

Зп б - оплата основных производственных рабочих с отчислениями на социальные нужды в базовом варианте, руб.;

Зэл б - затраты на электроэнергию в базовом варианте, руб.;

Зинт б - затраты на Интернет в базовом варианте, руб.;

Зар б - затраты на аренду офисных помещений в базовом варианте, руб.;

За пр - амортизационные отчисления в проектном варианте, руб.;

Зто пр - затраты на техническое обслуживание и ремонт в проектном варианте, руб.;

Зп пр - оплата основных производственных рабочих с отчислениями на социальные нужды в проектном варианте, руб.;

Зэл пр - затраты на электроэнергию в проектном варианте, руб.;

Зар пр - затраты на аренду офисных помещений в проектном варианте, руб.

Прочие затраты в базовом и проектном варианте составят:


Рассчитаем базовые и проектные затраты по формуле 4.7:


4.4 Определение экономической эффективности внедрения системы генерации туристических маршрутов


Годовой экономический эффект определяется по формуле [60]:

 (4.16)

где Зб - затраты по базовому варианту;

Зпр - затраты по проектному варианту.

Таким образом годовой экономический эффект составит:


Срок окупаемости капитальных вложений в результате внедрения нововведения определяется по формуле [61]:

 (4.17)

где Кдоп - капитальные вложения, руб.;

Эср - годовой экономический эффект, руб.

Срок окупаемости капитальных вложений составит:


Общие данные экономической эффективности внедрения системы собраны в табл. 4.6.

Таблица 4.6 - Технико-экономические показатели выполнения работ и их влияние на себестоимость продукции до и после внедрения мероприятия НТП

Показатели

Условные обозначения

Единица измерения

Варианты

Изменение величины, ± %




До внедрения

После внедрения


Капитальные вложения

К

тыс. руб.

-

109, 5

-

Расходы организации по изменяющимся статьям затрат

З

тыс. руб.

3953,23

3418,4

-13

Амортизационные отчисления

За

тыс. руб.

17,3

22,4

+ 29

Затраты на техническое обслуживание и ремонт

Зто

тыс. руб.

8,65

11,2

+ 29

Заработная плата с отчислениями на социальные нужды

Зп

тыс. руб.

3315,89

2822,04

 - 15

Прочие затраты

Зпр

тыс. руб.

359,38

310,76

 - 13

Срок окупаемости капитальных вложений

Ток

год

-

0,2

-

Годовой экономический эффект

Эср

тыс. руб.

-

534, 82

-


В результате капитальных вложений в размере 109500 руб. был получен годовой экономический эффект равный 534827,7 руб. за счет сокращения затрат на заработную плату рабочим, занимающимся генерацией составлением туристических маршрутов, на 15%. Срок окупаемости капитальных вложений 0,2 года [62].

5. Безопасность жизнедеятельности


5.1 Характеристика условий труда работника


Развитие компьютерной техники внесло серьезные коррективы в условия производственной деятельности работников умственного труда. Их труд стал более интенсивным, напряженным, требующим значительных затрат умственной, эмоциональной и физической энергии. Это потребовало комплексного решения проблем эргономики, гигиены и организации труда, регламентации режимов труда и отдыха [63, 64].

Последствия неблагоприятного воздействия физических факторов, сопровождающих работу компьютера, на здоровье пользователей описаны в многочисленных научно-исследовательских работах российских и зарубежных ученых. Анализ результатов научно-исследовательских работ позволяет выделить следующие наиболее важные возможные последствия неблагоприятного воздействия на здоровье пользователей: заболевания глаз и зрительный дискомфорт, изменения костно-мышечной системы, нарушения, связанные со стрессом, кожные заболевания, неблагоприятные исходы беременности, Установлено, что пользователи персональных компьютеров подвержены стрессам в значительно большей степени, чем работники из любых других профессиональных групп, когда-либо проходивших аналогичные обследования, включая диспетчеров воздушных линий. К другим обнаруженным жалобам на здоровье относятся "пелена перед глазами", сыпь на лице, хронические головные боли, тошнота, головокружения, легкая возбудимость и депрессии, быстрая утомляемость, невозможность долго концентрировать внимание, снижение трудоспособности и нарушения сна.

К числу факторов, ухудшающих состояние здоровья пользователей компьютерной техники, следует отнести электромагнитное и электростатическое поля, акустический шум, изменение ионного состава воздуха и параметров микроклимата в помещении. На состояние пользователей оказывают влияние и эргономические параметры расположения экрана монитора, которые ведут, в частности, к изменению контрастности изображения в условиях интенсивной засветки, появлению зеркальных бликов от передней поверхности экрана монитора и т.д. Немаловажную роль играет и состояние освещенности на рабочем месте, параметры мебели и характеристики помещения, где расположена компьютерная техника.

Оценка условий труда пользователей персональных компьютеров, проведенная в ряде структур управления, показывает, что размещение компьютерной и оргтехники, как правило, осуществляется исходя из стремления установить максимальное количество средств механизации конторского труда и производится в зданиях и помещениях, изначально не приспособленных для этих целей. Использование компьютерной техники в таких условиях, с учетом сочетания действия комплекса производственных факторов с интеллектуальной, эмоциональной и сенсорной нагрузками, обычно ведет к нарушению санитарно-гигиенических требований и ухудшает организацию труда работающих. Согласно "Гигиеническим критериям оценки и классификации условий труда по показателям вредности и опасности факторов производственной среды, тяжести и напряженности трудового процесса" условия труда пользователей персональных компьютеров можно отнести к 3 классу вредности 1 степени опасности.

5.2 Требования к производственным помещениям


В процессе работы с ЭВМ необходимо соблюдать правильный режим труда и отдыха. В противном случае у персонала отмечаются значительное напряжение зрительного аппарата с проявлением жалоб на неудовлетворенность работой, головные боли, раздражительность, нарушение сна, усталость и болезненные ощущения в глазах, в пояснице, в области шеи и руках. Окраска помещений и мебели должна способствовать созданию благоприятных условий для зрительного восприятия, хорошего настроения. Источники света, такие как светильники и окна, которые дают отражение от поверхности экрана, значительно ухудшают точность знаков и влекут за собой помехи физиологического характера, которые могут выразиться в значительном напряжении, особенно при продолжительной работе. Отражение, включая отражения от вторичных источников света, должно быть сведено к минимуму. Для защиты от избыточной яркости окон могут быть применены шторы и экраны.

В зависимости от ориентации окон рекомендуется следующая окраска стен и пола помещения:

окна ориентированы на юг - стены зеленовато-голубого или светло-голубого цвета, пол - зеленый;

окна ориентированы на север - стены светло-оранжевого или оранжево-желтого цвета, пол - красновато-оранжевый;

окна ориентированы на восток - стены желто-зеленого цвета, пол - зеленый или красновато-оранжевый;

окна ориентированы на запад - стены желто-зеленого или голубовато-зеленого цвета, пол - зеленый или красновато-оранжевый.

В помещениях, где находится компьютер, необходимо обеспечить следующие величины коэффициента отражения:

для потолка - от 60 до 70 %;

для стен - от 40 до 50 %;

для пола - 30 %;

для других поверхностей и рабочей мебели - от 30 до 40 %.

При освещении производственных помещений используют естественное освещение, создаваемое светом неба (прямым и отражённым); искусственное, осуществляемое электрическими лампами, и совмещённое, при котором в светлое время суток недостаточное по нормам естественное освещение дополняется искусственным.

Основные требования к производственному освещению:

) Освещённость на рабочем месте должна соответствовать характеру зрительной работы (размеры объекта различения, фон, контрастность объекта и фона).

) Необходимо обеспечить достаточно равномерное распределение

яркости на рабочей поверхности, а также в пределах окружающего пространства.

) На рабочей поверхности должны отсутствовать резкие тени.

) В поле зрения должна отсутствовать прямая и отражённая блёскость, то есть повышенная яркость светящихся поверхностей, вызывающая нарушение зрительных функций (ослеплённость), то есть ухудшение видимости объектов. Прямую блёскость ограничивают уменьшением яркости источников света, правильным выбором защитного угла светильника, увеличением высоты подвеса светильников. Отражённую блёскость ослабляют правильным выбором направления светового потока на рабочую поверхность, а также изменением угла наклона рабочей поверхности. Там, где это возможно, следует заменять блестящие поверхности матовыми.

) Величина освещённости должна быть постоянной во времени.

) Следует выбирать оптимальную направленность светового потока.

) Следует выбирать необходимый спектральный состав света. Это требование особенно существенно для обеспечения правильной цветопередачи.

) Все элементы осветительных установок должны быть достаточно долговечными, электробезопасными, а также не должны быть причиной возникновения пожара или взрыва.

При выполнении работ категории высокой зрительной точности (наименьший размер объекта различения от 0,3 до 0,5 мм) величина коэффициента естественного освещения (КЕО) должна быть не ниже 1,5 %, а при зрительной работе средней точности (наименьший размер объекта различения от 0,5 до 1,0 мм) КЕО должен быть не ниже 1,0 %. В качестве источников искусственного освещения обычно используются люминесцентные лампы типа ЛБ или ДРЛ, которые попарно объединяются в светильники. Эти светильники должны располагаться над рабочими поверхностями в равномерно-прямоугольном порядке. Требования к освещенности в помещениях, где установлены компьютеры, следующие: при выполнении зрительных работ высокой точности общая освещенность должна составлять 300 лк, а комбинированная - 750 лк; аналогичные требования при выполнении работ средней точности - 200 и 300 лк соответственно.

5.3 Освещение


Правильно спроектированное и выполненное производственное освещение улучшает условия зрительной работы, снижает утомляемость, способствует повышению производительности труда, благотворно влияет на производственную среду, оказывая положительное психологическое воздействие на работающего, повышает безопасность труда и снижает травматизм.

Недостаточность освещения приводит к напряжению зрения, ослабляет внимание, приводит к наступлению преждевременной утомленности. Чрезмерно яркое освещение вызывает ослепление, раздражение и резь в глазах. Неправильное направление света на рабочем месте может создавать резкие тени, блики, дезориентировать работающего. Все эти причины могут привести к несчастному случаю или профзаболеваниям, поэтому столь важен правильный расчет освещенности.

Существует три вида освещения - естественное, искусственное и совмещенное.

Естественное освещение - освещение помещений дневным светом, проникающим через световые проемы в наружных ограждающих конструкциях помещений. Естественное освещение характеризуется тем, что меняется в широких пределах в зависимости от времени дня, времени года, характера области и ряда других факторов.

Искусственное освещение применяется при работе в темное время суток и днем, когда не удается обеспечить нормированные значения коэффициента естественного освещения (пасмурная погода, короткий световой день). Освещение, при котором недостаточное по нормам естественное освещение дополняется искусственным, называется совмещенным освещением.

Искусственное освещение подразделяется на рабочее, аварийное, эвакуационное, охранное. Рабочее освещение, в свою очередь, может быть общим или комбинированным. Общее - освещение, при котором светильники размещаются в верхней зоне помещения равномерно или применительно к расположению оборудования. Комбинированное - освещение, при котором к общему добавляется местное освещение.

Согласно СНиП 33-05-95 в помещениях вычислительных центров необходимо применить систему комбинированного освещения.

При выполнении работ категории высокой зрительной точности (наименьший размер объекта различения от 0,3 до 0,5 мм) величина коэффициента естественного освещения (КЕО) должна быть не ниже 1,5 %, а при зрительной работе средней точности (наименьший размер объекта различения от 0,5 до 1,0 мм) КЕО должен быть не ниже 1,0 %. В качестве источников искусственного освещения обычно используются люминесцентные лампы, которые попарно объединяются в светильники, располагающиеся над рабочими поверхностями равномерно.

Требования к освещенности в помещениях, где установлены компьютеры, следующие:

при выполнении зрительных работ высокой точности общая освещенность должна составлять 300 лк, а комбинированная - 750 лк;

при выполнении зрительных работ средней точности общая освещенность должна составлять 200 лк, а комбинированная - 300 лк.

Кроме того, все поле зрения должно быть освещено достаточно равномерно - это основное гигиеническое требование. Иными словами, степень освещения помещения и яркость экрана компьютера должны быть примерно одинаковыми, т.к. яркий свет в районе периферийного зрения значительно увеличивает напряженность глаз и, как следствие, приводит к их быстрой утомляемости.

5.4 Состояние микроклимата в помещении с ЭВМ


Основными нормативными документами по микроклимату являются ГОСТ 12.1.005-88 "Общие санитарно-гигиенические требования к воздуху рабочей зоны", а также СанПиН 2.2.3.538-96 "Гигиенические требования к микроклимату производственных помещений". В них установлены нормы оптимальных и допустимых значений температуры, относительной влажности и скорости движения воздуха в зависимости от времени года, категории выполняемой работы и тепловыделений в производственном помещении.

Источниками тепловыделений в помещениях с видеодисплейными терминалами (далее - ВДТ) и персональными электронно-вычислительными машинами (далее - ПЭВМ) являются: вычислительное оборудование, приборы освещения, обслуживающий персонал, а также солнечная радиация. Причем основным тепловыделяющим оборудованием являются ЭВМ, которые дают в среднем 80 % суммарных тепловыделений. Тепловыделения от приборов освещения составляют в среднем 12 %, от обслуживающего персонала - 1 %, от солнечной радиации - 6 %. Приток теплоты через непрозрачные ограждающие конструкции составляет 1 %.

На организм человека и работу вычислительной техники в машинных залах заметное влияние оказывает относительная влажность воздуха. При влажности до 40 % становится хрупкой основа магнитной ленты, повышается износ магнитных головок, возникает статическое электричество при движении носителей информации в ЭВМ, ухудшается ионный состав воздуха в помещении и у экранов мониторов.

В помещениях, где установлены компьютеры, должны соблюдаться определенные параметры микроклимата. В санитарных нормах СаНПиН 2.2.4.548-96 установлены величины параметров микроклимата, создающие комфортные условия. Эти нормы устанавливаются в зависимости от времени года, характера трудового процесса и характера производственного помещения.

Объем помещений, в которых размещены работники вычислительных центров, не должен быть меньше 19,5 м3 на человека с учетом максимального числа одновременно работающих в смену. Нормы подачи свежего воздуха в помещения, где расположены компьютеры, приведены в табл.5.1.

Таблица 5.1 - Параметры микроклимата для помещений, где установлены компьютеры

Период

Параметры микроклимата

Величина

Холодный

Температура воздуха в помещении

От 22 до 24°C


Относительная влажность

От 40 до 60 %


Скорость движения воздуха

До 0,1 м/с

Теплый

Температура воздуха в помещении

От 23 до 25°C


Относительная влажность

От 40 до 60 %


Скорость движения воздуха

От 0,1 до 0,2 м/с


Таблица 5.2 - Нормы подачи свежего воздуха в помещения, где расположены компьютеры

Характеристика помещения

Объемный расход подаваемого в помещение воздуха

Объемом до 20м3 на человека

Не менее 30м3

Объемом от 20 до 40 м3 на человека

Не менее 20м3


Холодный период года характеризуется температурой наружного воздуха +10°С и ниже, а теплый - выше +10°С.

Для повышения влажности воздуха в помещениях с ВДТ и ПЭВМ рекомендуется применять увлажнители воздуха, ежедневно заправляемые водой. Эта мера улучшает также аэроионный состав воздуха. Улучшению состава воздуха, в том числе и аэроионного режима, способствуют проветриванию помещений с ВДТ и ПЭВМ. Принято считать, что уменьшение температуры в помещении при проветривании на один градус означает, что произошел полный обмен воздуха.

5.5 Электробезопасность


Сила тока I - основной фактор, обусловливающий степень поражения. Она пропорциональна напряжению U и обратно пропорциональна сопротивлению цепи R:

 (5.1)

где U - напряжение, В;

R - сопротивление цепи, Ом.

Средства и способы защиты человека от поражения электрическим током сводятся к следующему [65]:

уменьшению рабочего напряжения электроустановок;

выравниванию потенциалов (заземление, зануление);

электрическому разделению цепей высоких и низких напряжений;

увеличению сопротивления изоляции токоведущих частей;

применению устройств защитного отключения и средств коллективной защиты, а также изолирующих средств защиты.

Напряжение до 42 В переменного и 110 В постоянного тока не вызывает поражающих факторов при относительно непродолжительном воздействии [66]. Поэтому везде, где это возможно, кроме случаев, специально оговоренных в правилах, следует применять электроустановки с рабочим напряжением, не превышающим приведенных значений, без дополнительных средств защиты.

Однако при повышении мощности электроустановок с низким рабочим напряжением возрастают потребляемые ими токи, а следовательно, увеличиваются сечение проводников, габариты, потери энергии, и стоимость электроустановок. Самыми экономичными считаются электроустановки с напряжением от 220 до 380 В. Такие напряжения опасны для жизни человека, что вызывает необходимость применения дополнительных защитных средств (защитные заземление и зануление) [67].

Защитное заземление - преднамеренное соединение металлических нетоковедущих частей электроустановки с землей. Электрическое сопротивление такого соединения должно быть минимальным (не более 4 Ом для сетей с напряжением до 1000 В и не более 10 Ом для остальных). При этом корпус электроустановки и обслуживающий ее персонал будут находиться под равными, близкими к нулю, потенциалами даже при пробое изоляции и замыкании фаз на корпус.

Принцип действия защитного заземления - снижение до безопасных значений напряжения прикосновения и шагового напряжения, возникающих при замыкании фазы на корпус.

Это достигается уменьшением потенциала φ заземленного оборудования (в силу малого сопротивления заземляющего устройства от 4 до 10 Ом), а также выравниванием потенциалов заземленного оборудования и основания (за счет увеличения потенциала основания, на котором стоит человек, до значения, близкого к потенциалу заземленного оборудования).

В качестве заземлителей в первую очередь используются естественные: металлические и железобетонные конструкции зданий, которые должны образовывать непрерывную электрическую цепь по металлу. При выполнении искусственных заземляющих устройств применяют стальной прокат длиной от 2,5 до 3 м. Соединения одиночных заземлителей выполняют стальной полосой сечением 4 на 40 мм или профилем круглого сечения диаметром 6 мм и более.

Типы заземляющих устройств. Различают контурное и выносное заземляющие устройства. При контурном заземлении одиночные заземлители располагаются равномерно по периметру площадки, на которой размещено оборудование, подлежащее заземлению. Внутри защищаемого контура достигается выравнивание потенциалов земли, что определяет минимальные значения напряжения прикосновения и шагового напряжения Выносное заземляющее устройство размещается вне площадки, где располагается заземляемое оборудование, поэтому выравнивание потенциалов земли и корпусов заземленного оборудования достигается в меньшей степени. Выносное заземление применяют при малых значениях тока замыкания на землю в установках напряжением до 1000 В, где потенциал заземлителя не выше допускаемого напряжения прикосновения.

Зануление - преднамеренное электрическое соединение с нулевым защитным проводником металлических нетоковедущих частей, которые могут оказаться под напряжением. Оно считается основным средством обеспечения электробезопасности в трехфазных сетях с заземленной нейтралью напряжением до 1000 В.

В сети с занулением следует различать нулевые защитный и рабочий проводники. Нулевым защитным проводником называется проводник, соединяющий зануляемые части потребителей (приемников) электрической энергии с заземленной нейтралью источника тока. Нулевой рабочий проводник используют для питания током электроприемников и тоже соединяют с заземленной нейтралью, но через предохранитель.

5.6 Классификация помещений по опасности поражения электрическим током


Требования, предъявляемые к электробезопасности в конкретном помещении, зависят от характера окружающей среды.

В отношении опасности поражения человека электрическим током существует три категории помещений: без повышенной опасности, с повышенной опасностью и особо опасные.

К помещениям без повышенной опасности поражения человека электрическим током относятся жилые помещения, комнаты управления, конструкторские бюро и т.п., т.е. сухие помещения с нормальной температурой и влажностью (до 60 %), с изолирующими полами и небольшим количеством заземленных предметов.

К помещениям с повышенной опасностью относятся влажные помещения (относительная влажность от 60 до 75 %) с температурой воздуха, постоянно или периодически превышающей 35°С, наличием токопроводящей пыли и токопроводящих полов (земляные, металлические, бетонные), возможностью одновременного прикосновения человека к корпусам электрооборудования и заземленным предметам.

К особо опасным относятся: сырые помещения с влажностью, близкой к 100 %, влажными стенами и полом; помещения с химически активной средой, пары и газы которой способны разрушать электроизоляцию; помещения, в которых имеется два или более признаков, характерных для помещений с повышенной опасностью. Особо опасными помещениями являются участки, размещенные под открытым небом, помещения аккумуляторных станций, цехи с заземленным полом, душевые. Исследуемое помещение относится к помещениям без повышенной опасности поражения человека электрическим током.

5.7 Шум и вибрация


Шум ухудшает условия труда, оказывая вредное действие на организм человека. Работающие в условиях длительного шумового воздействия испытывают раздражительность, головные боли, головокружение, снижение памяти, повышенную утомляемость, понижение аппетита, боли в ушах и т.д. Такие нарушения в работе ряда органов и систем организма человека могут вызвать негативные изменения в эмоциональном состоянии человека вплоть до стрессовых. Под воздействием шума снижается концентрация внимания, нарушаются физиологические функции, появляется усталость в связи с повышенными энергетическими затратами и нервно-психическим напряжением, ухудшается речевая коммутация. Все это снижает работоспособность человека и его производительность, качество и безопасность труда. Длительное воздействие интенсивного шума выше 80 дБ на слух человека приводит к его частичной или полной потере.

В табл. 5.3 указаны предельные уровни звука в зависимости от категории тяжести и напряженности труда, являющиеся безопасными в отношении сохранения здоровья и работоспособности.

Таблица 5.3 - Предельные уровни звука, дБ, на рабочих местах

Категория напряженности труда

Категория тяжести труда


Легкая

Средняя

Тяжелая

Очень тяжелая

Мало напряженный

80

80

75

75

Умеренно напряженный

70

70

65

65

Напряженный

60

60

-

-

Очень напряженный

50

50

-

-


Уровень шума на рабочем месте программистов и операторов видеоматериалов не должен превышать 50 дБ, а в залах обработки информации на вычислительных машинах - 65 дБ. Для снижения уровня шума стены и потолок помещений, где установлены компьютеры, могут быть облицованы звукопоглощающими материалами. Уровень вибрации в помещениях вычислительных центров может быть снижен путем установки оборудования на специальные виброизоляторы.

5.8 Молниезащита


Молниезащита включает комплекс мероприятий и устройств, предназначенных для обеспечения безопасности людей, предохранения зданий, сооружений, оборудования и материалов от взрывов, загораний и разрушений, возможных при воздействии молнии.

В соответствии с назначением зданий и сооружений необходимость выполнения молниезащиты и тип зоны защиты определяют в зависимости от среднегодовой продолжительности гроз, а также от ожидаемого количества поражений здания в год.

Здания и сооружения, отнесённые к 1 и 2 категориям молниезащиты, должны быть защищены от прямых ударов молнии, вторичных проявлений молнии и заноса высокого потенциала через наземные, надземные и подземные металлические коммуникации. Здания и сооружения, отнесённые к 3 категории молниезащиты, должны быть защищены от прямых ударов молнии и заноса высокого потенциала.

Наружные установки, отнесённые ко 2 категории молниезащиты, должны быть защищены от прямых ударов и вторичных проявлений молнии, а наружные установки 3 категории молниезащиты - от прямых ударов молнии.

При определении размеров и формы защиты необходимо учитывать высоту и форму защищаемого здания и сооружения. Для создания зон защиты применяют одиночный стержневой молниеотвод, двойной стержневой молниеотвод, многократный стержневой молниеотвод; одиночный, двойной или многократный тросовый молниеотвод.

Помещение, для которого ниже будут производиться расчёты, относится к III категории молниезащиты с зоной защиты Б, так как по ПУЭ оно относится к классу П-IIа, располагается в местности со средней продолжительностью гроз 20 ч. /год и более при количестве поражений молнией в год N ≤ 2.

Молниезащита осуществляется посредством размещения одиночного стержневого молниеотвода.

Зона защиты одиночного стержневого молниеотвода представляет собой круговой конус, размер зоны защиты при этом рассчитывают исходя из высоты молниеотвода.

Для производственного здания параметры зоны защиты определяются следующим образом:

Определяется среднегодовая продолжительность гроз, в районе расположения здания.

Для Тамбова среднегодовая продолжительность гроз от 40 до 60 ч.

Определяется ожидаемое количество поражений молнией в год для

зданий прямоугольной формы:

 (5.2)

где n - среднегодовое число ударов молнии в 1 км2 земной поверхности в районе расположения здания;

Lзд - длина здания, равная 40 м;

Bзд - ширина здания, равная 20 м;

hзд - высота здания, равная 15 м.

Для Тамбова n = 4.


Определяется категория молниезащиты и тип зоны защиты.

Категория - вычислительный центр, зона защиты - Б.

Рассчитываются параметры зоны защиты.

Одиночный стержневой молниеотвод. Зона защиты представляет собой конус, вершина которого находится на высоте h0,

Высота зоны защиты h0 над землей, м:

 (5.3)

где h - высота молниеотвода, м.

Радиус зоны защиты r0 на уровне земли, м:

 (5.4)

Радиус зоны защиты rх на высоте hх над землей, м:

 (5.5)

Исходя из размеров здания можно вычислить rх следующим образом:

. (5.6)

Таким образом, радиус зоны защиты:


Значение hх принимается равным hзд, то есть 15 м. Тогда, выражая h из формулы (5.5), получим:


Подставляя h в формулу (5.3), получим:

0 = 0,92 Ч 31,3 = 28,8 м.

Подставляя h в формулу (5.4), получим:

0 = 1,5 Ч 31,3 = 47 м.

Выбираем стержень высотой 16,5 м, укрепленный на крыше здания.

5.9 Противопожарная защита


Пожарная безопасность - состояние объекта, при котором с регламентированной вероятностью исключается возможность возникновения и развитие пожара и воздействия на людей ее опасных факторов, а также обеспечивается защита материальных ценностей.

Противопожарная защита - это комплекс организационных и технических мероприятий, направленных на обеспечение безопасности людей, предотвращение пожара, ограничение его распространения, а также на создание условий для успешного тушения пожара.

Пожарная безопасность обеспечивается системой предотвращения пожара и системой пожарной защиты. Во всех служебных помещениях обязательно должен быть "План эвакуации людей при пожаре", регламентирующий действия персонала в случае возникновения очага возгорания и указывающий места расположения пожарной техники.

Пожары в ВЦ представляют особую опасность, так как сопряжены с большими материальными потерями. Характерной особенностью ВЦ являются небольшие площади помещений. Как известно, пожар может возникнуть при взаимодействии горючих веществ, окислителя и источников зажигания. В помещениях ВЦ присутствуют все три основных фактора, необходимые для возникновения пожара.

Горючими компонентами на ВЦ являются: строительные материалы для акустической и эстетической отделки помещений, перегородки, двери, полы, перфокарты и перфоленты, изоляция кабелей.

Источниками зажигания в ВЦ могут быть электрические схемы от ЭВМ, приборы, применяемые для технического обслуживания, устройства электропитания, кондиционирования воздуха, где в результате различных нарушений образуются перегретые элементы, электрические искры и дуги, способные вызвать загорания горючих материалов.

В современных ЭВМ очень высокая плотность размещения элементов электронных схем. В непосредственной близости друг от друга располагаются соединительные провода, кабели. При протекании по ним электрического тока выделяется значительное количество теплоты. При этом возможно оплавление изоляции. Для отвода избыточной теплоты от ЭВМ служат системы вентиляции и кондиционирования воздуха. При постоянном действии эти системы представляют собой дополнительную пожарную опасность.

Для большинства помещений ВЦ установлена категория пожарной опасности В.

Одна из наиболее важных задач пожарной защиты - защита строительных помещений от разрушений и обеспечение их достаточной прочности в условиях воздействия высоких температур при пожаре. Учитывая высокую стоимость электронного оборудования ВЦ, а также категорию его пожарной опасности, здания для ВЦ и части здания другого назначения, в которых предусмотрено размещение ЭВМ, должны быть первой и второй степени огнестойкости. Для изготовления строительных конструкций используются, как правило, кирпич, железобетон, стекло, металл и другие негорючие материалы. Применение дерева должно быть ограничено, а в случае использования необходимо пропитывать его огнезащитными составами.

Помещение относится к первой группе с категорией взрывопожарной и пожарной опасности по НПБ-88. Пожарная нагрузка в этих помещениях, по сравнению с помещениями других групп, относительно мала.

5.10 Профилактика пожаров


Для предотвращения пожарной опасности необходимо:

не совмещать системы кондиционирования воздуха машинного зала ВЦ и других помещений;

применять общие или местные противопожарные преграды;

запрещать применение открытого огня в помещении ВЦ;

регулярно осуществлять контроль сопротивления изоляции.

Для обнаружения пожара в помещении предусмотрены комбинированные тепловые и дымовые извещатели типа КИ-1, реагирующие на появление дыма и повышение температуры свыше 40°С. Извещатели устанавливают в зонах наиболее вероятного возгорания, в местах возможного присутствия горючего воздуха и дыма, а также на пути следования конвективных потоков горения. В одном помещении устанавливается не менее двух извещателей независимо от площади помещения.

В помещении вывешены плакаты с нанесенными на них планом помещения и схемой эвакуационных путей.

Помещение оснащено огнетушителями из расчета 1 огнетушитель на каждые 20 м2 площади помещения, но не менее 2 штук на помещение. Также в помещении находится кошма размером 4 м2 - 1 шт.

При использовании всего комплекса организационных, технических и эксплуатационных мероприятий гарантируется пожаробезопасность вычислительного центра.

5.11 Расчет естественного освещения


Целью расчёта естественного освещения является определение площади световых проемов, т.е. количества и геометрических размеров окон, обеспечивающих нормированное значение КЕО.

Нормированное значение коэффициента естественной освещённости, %, вычисляется по формуле:

 (5.7)

где

N - номер группы административно-территориального района по обеспеченности естественным светом, для Тамбова принимаемый равным 2;

 -  значение коэффициента естественной освещённости, равный 3 %;

 - коэффициент светового климата, равный 0,9.


При боковом одностороннем освещении суммарная площадь световых проемов определяется по формуле:

 (5.8)

где  - суммарная площадь всех световых проемов, м2;

 - площадь пола помещения, равная 18 м2;

 - нормированное значение коэффициента естественной освещённости, равное 2,7 %;

 - световая характеристика окна, равная 9,5;

 - коэффициент, учитывающий затенение окон противостоящими зданиями, равный 1;

 - коэффициент запаса, учитывающий загрязнение светопропускающего материала светового проёма, равный 1,4;

 - коэффициент, учитывающий отраженный свет, равный 1,62;

 - общий коэффициент светопропускания светового проёма.

Вычисление  производится по формуле:

 (5.9)

где  - коэффициент светопропускания материала, равный 0,9;

 - коэффициент, учитывающий потери света в переплётах окна, равный 0,75;

 - коэффициент, учитывающий потери света в несущих конструкциях, равный 0,75;

 - коэффициент, учитывающий потери света в солнцезащитных устройствах, равный 1.


Количество световых проёмов определяется по формуле:

 (5.10)

где  - площадь одного светового проёма, равная 3 м2;

 - суммарная площадь всех световых проемов, м2.

Количество световых проемов равно:

.

Сумма площадей световых проемов равна:



5.12 Расчет искусственного освещения


Помещение имеет по проекту размеры 6 м по стороне A, 3 м по стороне B и 3 м в высоту H. Разрез и план помещения показаны на рис.5.2 и 5.3 соответственно.

Рисунок 5.2 - Разрез помещения

Рисунок 5.3 - План помещения

Расстояние между светильниками, определяется из условия обеспечения равномерного распределения освещённости [68]:

, (5.11)

где  - относительное светотехническое расстояние между светильниками при косинусной кривой силы света, равное 1,2.

, (5.12)

где h - расстояние от оси лампы до рабочей поверхности, м;

Н - высота помещения, м;

hсв - высота свеса, м;

hр - высота рабочей поверхности, м.

Расстояние от оси лампы до рабочей поверхности равно:

.

Тогда расстояние между светильниками равно:

.

Расстояние от крайних светильников до стены принимается равным:

. (5.13)

Тогда расстояние будет равно:


Нормируемая освещенность принимается равной 300 лк, так как выполняемые зрительные работы относятся к работам высокой точности с размером объекта различения от 0,3 мм. Для создания такого уровня освещенности используются светильники ЛСП 01 1* (36) 40-214, содержащие по одной лампе ЛБ-40-2.

Необходимое количество светильников:

 (5.14)

где - нормируемая освещённость рабочей поверхности, лк;

 - площадь освещаемой поверхности, равная 18 м2;

Z - коэффициент минимальной освещённости для люминесцентных ламп, принимаемый равным 1,1;

Кз - коэффициент запаса, равный 1,4;

n - число ламп в светильнике, принимаемое равным 1 шт;

F - световой поток одной лампы, равный 3000 лм;

 - коэффициент использования светового потока, принимаемый равным 0,525.

Таким образом, необходимое количество светильников равно:


Определение электрической мощности осветительной установки:

, (5.15)

где Pл. таб - мощность одной лампы, Вт;

N - количество светильников, шт;

n - количество ламп в светильнике, шт.

Тогда мощность осветительной установки равна:


5.13 Расчет защитного заземления


Рассчитываемое помещение по опасности поражения людей током относится к 1 классу по ПУЭ, так как это помещение без повышенной опасности, которое характеризуется отсутствием условий, создающих повышенную или особую опасность. Цель расчёта защитного заземления - определение количества электродов заземлителя и заземляющих проводников, их размеров и схемы размещения в земле, при которых сопротивление заземляющего устройства растеканию тока или напряжение прикосновения при замыкании фазы на заземлённые части электроустановок не превышают допустимых значений. Для заземления стационарных электроустановок наибольшее распространение получили групповые искусственные заземлители, размещённые в земле на определённой глубине. Они представляют собой систему одиночных электродов (вертикальных или горизонтальных), соединённых между собой горизонтальным проводником связи. Для расчета заземляющего устройства воспользуемся данными табл. 5.4.

Таблица 5.4 - Данные для расчета заземляющего устройства

Вид заземлителя

Геометрические параметры заземлителя


l, м

d, мм

c, м

Вертикальный, стержневой у поверхности земли

5,0

12

10


Определяем сопротивление одиночного электрода Rз с помощью соответствующих расчётных зависимостей.

 (5.16)

ρ - удельное сопротивление грунта, для чернозема равное 30 ОмЧм;

ψ - сезонный коэффициент для климатической зоны при нормальных условиях, принимаемый равным 1,3.

Сопротивление одиночного электрода будет равно:


По напряжению сети и суммарной мощности используемого электрооборудования по ПУЭ определяем величину нормируемого сопротивления заземления . Для данного случая . При   расчёт заканчивается.

При  по формуле 5.14 находится минимальное количество параллельно расположенных заземлителей n1:

. (5.17)

Тогда минимальное количество параллельно расположенных заземлителей равно:


Заземлители расположены в ряд. Коэффициент использования параллельно расположенных заземлителей η равен 0,79.

Количество параллельных заземлителей n определяется по формуле:

. (5.18)

Тогда необходимое количество параллельных заземлителей равно:


С учетом схемы размещения заземлителя в грунте рассчитывается длина L и сопротивление RГ горизонтальной полосы, соединяющей параллельные электроды:

 (5.19)

где ρ - удельное сопротивление грунта, для чернозема равное 30 ОмЧм;

ψ - сезонный коэффициент для климатической зоны при нормальных условиях, принимаемый равным 1,3,

L - длина горизонтальной полосы, соединяющей параллельные заземлители, м;

dэ - эквивалентный диаметр, м.

Длина горизонтальной полосы L, соединяющей параллельные заземлители, определяется по формуле:

, (5.20)

где с - расстояние между заземлителями, м;

n - количество заземлителей, шт.

Тогда длина горизонтальной полосы L, соединяющей параллельные заземлители, будет равна:


Эквивалентный диаметр d равен половине ширины полосы или 0,006 м.

Тогда сопротивление горизонтальной полосы, соединяющей параллельные электроды, равно:


Коэффициент использования горизонтальной полосы ηГ равен 0,18.

Результирующее сопротивление R рассчитывается как параллельное соединение всех вертикальных электродов с соединительной полосой с учётом коэффициентов экранирования:

 (5.21)

где Rз - сопротивление одиночного электрода;

RГ - сопротивление горизонтальной полосы, соединяющей параллельные электроды;

η - коэффициент использования параллельных заземлителей;

ηГ - коэффициент использования горизонтальной полосы.

Тогда результирующее сопротивление будет равно:


Полученное значение не превышает нормируемое. Расчет закончен.

5.14 Расчет общеобменной вентиляции


Вытяжная или приточно-вытяжная общеобменная вентиляция позволяет удалять загрязнённый и перегретый воздух из всего объема помещения. Количество воздуха, необходимого для обеспечения требуемых параметров среды в рабочей зоне, определяется по количеству вредных веществ, избыточных влаговыделений и тепловыделений (за расчетную величину требуемого объемного расхода воздуха принимают наибольшую из полученных для каждого вида производственных вредностей).

Задачей расчета вентиляции является определение мощности электродвигателя вентилятора N, кВт:

 (5.22)

где V - объемный расход воздуха, м3/с;

∆ρ - полное гидравлическое сопротивление сети, Па;

η - общий КПД вентиляционной установки;

β - коэффициент запаса мощности.

При расчете общеобменной вентиляции необходимо учесть все факторы, ухудшающие качество воздуха рабочей зоны (избыточная теплота, избыточная влажность, выделение вредных веществ).

Количество воздуха V, которое надо подать в помещение для поглощения избыточной теплоты, определяется формулой:

 (5.23)

где  - количество выделяющегося избыточного тепла, Вт;

c - удельная теплоемкость воздуха, Дж/кгЧ°C;

ρ - плотность поступающего (наружного) воздуха, кг/м3;

 - температура удаляемого воздуха,°C;

 - температура наружного воздуха,°C.

Плотность поступающего воздуха при 20°C равна 1, 205 кг/м3.

Удельная теплоемкость воздуха равна 1005 Дж/кгЧ°C .

Температура удаляемого воздуха tуд, определяется по формуле:

 (5.24)

где tрз - температура рабочей зоны, определяемая с учетом категории работы и времени года по СНиП 41-01-2003,°C;

Δt - температурный градиент по высоте помещения, от 0,5 до 1,5°C/м;

Н - расстояние от пола до центра вытяжных проемов, м;

hрз - высота рабочей зоны, м.

Таким образом, температура удаляемого воздуха равна:


Температура поступающего воздуха tнар принимается равной 26°C, что составляет среднюю температуру июля для Тамбова.

Избыточная теплота определяется теплом, излучаемым от людей Qлюд, электрооборудования Qобор, осветительных приборов Qосв, солнечной радиации Qрад.

Упрощенно теплоизбытки от солнечной радиации определяются по формуле:

 (5.25)

где Qw - удельные теплоизбытки от солнечной радиации, принимаемые в зависимости от освещенности помещения;

Vп - объем помещения, м3.

Значение Qw принимается равным 30 Вт, если нет солнца в помещении. Среднее значение принимается равным 35 Вт/м3, а для солнечной стороны используется значение 40 Вт/м3.

Qwср равно 35 Вт/м3, так как используется среднее значение.

Тогда объем помещения равен:


Теплоизбытки от солнечной радиации будут равны:


Тепловыделения от электрооборудования

 (5.26)

где η - коэффициент полезного действия;

nэл - число единиц электрооборудования;

Pэл - мощность одной единицы, Вт.

Избыточная теплота от электрооборудования принимается с коэффициентом 0,3 от установленной мощности.

Установленная мощность для одного компьютера 500 Вт. Количество компьютеров - 1 ед.

Тогда избыточная теплота от электрооборудования равна:


Теплоизбытки от людей в зависимости от того, находятся ли они в состоянии покоя или занимаются физическими упражнениями, колеблются соответственно от 100 до 300 Вт.


Тепловыделения от осветительных приборов определяют по формуле:

, (5.27)

где

η - коэффициент полезного действия (от 0,02 до 0,05 для ламп накаливания и от 0,2 до 0,3 для люминесцентных ламп);

Nосв - число осветительных приборов, ед;

n - число ламп в осветительном приборе, ед;

Pосв - мощность одного осветительного прибора, Вт.

Таким образом, тепловыделения от осветительных приборов равны:

.

Суммарное тепловыделение определяется по формуле:

, (5.28)

где Qлюд - теплоизбытки от людей;

Qобор - теплоизбытки от электрооборудования;

Qосв - теплоизбытки от осветительных приборов;

Qрад - теплоизбытки от солнечной радиации.

Таким образом, суммарное тепловыделение будет равно:


Тогда количество воздуха, которое необходимо подать в помещение:


Для расчета полного гидравлического сопротивления необходимо произвести следующие вычисления:

) С учетом оптимальной скорости движения воздуха в воздуховоде (от 5до 12 м/с) рассчитать его поперечное сечение по формуле:

 (5.29)

где V - количество воздуха, подаваемого в помещение, м3/с;

Wb - оптимальная скорость движения воздуха в воздуховоде, м/с.

Поперечное сечение будет равно:


) Вычислить гидравлическое сопротивление вентиляционной установки по формуле:

, (5.30)

где  - скоростной напор, Па;

 - потери напора на трение, Па;

 - потери напора на местные сопротивления, Па.

Скоростной напор определяется по формуле:

 (5.31)

где ρ - плотность поступающего (наружного) воздуха, кг/м3;

Wb - оптимальная скорость движения воздуха в воздуховоде, м/с.

Тогда скоростной напор равен:


Потери напора на трение определяются по формуле:

, (5.32)

где L - длина воздуховода, м;

 - скоростной напор, Па;

dв - поперечное сечение воздуховода, м;

λ - коэффициент гидравлического трения.

Значение коэффициента потери на трение зависит от критерия Рейнольдса, который определяется по формуле:

, (5.33)

где Wb - оптимальная скорость движения воздуха в воздуховоде, м/с;

dв - поперечное сечение воздуховода, м;

ρ - плотность поступающего (наружного) воздуха, кг/м3;

μс - динамическая вязкость воздуха.

Таким образом, коэффициент Рейнольдса равен:


Для турбулентных потоков, при 15Ч103<Re<20Ч103 коэффициент гидравлического трения будет рассчитываться по формуле:

 (5.34)

Таким образом, коэффициент будет равен:


Тогда потери напора на трение будут равны:


Потери напора на местные сопротивления можно определить с помощью формулы:

 (5.35)

где  - скоростной напор, Па.

Потери напора на местные сопротивления равны:


Тогда гидравлическое сопротивление вентиляционной установки равно:


Общий КПД вентиляционной установки  η определяется по формуле:

 (5.36)

где ηв - КПД вентилятора;

ηп - КПД передачи;

ηд - КПД двигателя.

Таким образом, общий КПД вентиляционной установки будет равен:


Тогда мощность электродвигателя вентилятора без учета коэффициента запаса мощности будет равна:


При N<2 коэффициент запаса мощности β равен 1,5, тогда с учетом коэффициента мощность будет равна:


5.15 Расчет уровня шума


Одним из неблагоприятных факторов производственной среды в ИВЦ является высокий уровень шума, создаваемый печатными устройствами, оборудованием для кондиционирования воздуха, вентиляторами систем охлаждения в самих ЭВМ [69].

Для решения вопросов о необходимости и целесообразности снижения шума необходимо знать уровни шума на рабочем месте оператора.

Уровень шума, возникающий от нескольких некогерентных источников, работающих одновременно, подсчитывается на основании принципа энергетического суммирования излучений отдельных источников по формуле:

 (5.37)

где Li - уровень звукового давления i-го источника шума;

n - количество источников шума.

Полученные результаты расчета сравнивается с допустимым значением уровня шума для данного рабочего места. Если результаты расчета выше допустимого значения уровня шума, то необходимы специальные меры по снижению шума. К ним относятся: облицовка стен и потолка зала звукопоглощающими материалами, снижение шума в источнике, правильная планировка оборудования и рациональная организация рабочего места оператора.

Уровни звукового давления источников шума, действующих на оператора на его рабочем месте представлены в табл. 5.5.

Таблица 5.5 - Уровни звукового давления различных источников

Источник шума

Уровень шума, дБ

Жесткий диск

40

Вентилятор

45

Монитор

17

Клавиатура

10

Принтер

45

Сканер

42


Обычно рабочее место оператора оснащено следующим оборудованием: жесткий диск в системном блоке, вентиляторы систем охлаждения ПК, монитор, клавиатура, принтер и сканер.

Подставив значения уровня звукового давления для каждого вида оборудования в формулу (5.37), получим:

= 10 Ч lg (104 + 104,5 + 101,7 + 101 + 104,5 + 104,2) = 49,5 дБ.

Полученное значение не превышает допустимый уровень шума для рабочего места оператора, равный 65 дБ (ГОСТ 12.1.003-83). И если учесть, что вряд ли такие периферийные устройства как сканер и принтер будут использоваться одновременно, то эта цифра будет еще ниже. Кроме того, при работе принтера непосредственное присутствие оператора необязательно, так как принтер снабжен механизмом автоподачи листов.

Заключение


Целью данной работы была разработка системы генерации туристических маршрутов.

В ходе данной работы проведено подробное исследование предметной области, обоснована целесообразность разработки системы, описаны принципы ее работы и выявлены основные функции. Определена последовательность этапов формирования туристического маршрута и рассмотрены способы автоматизации данного процесса.

Выполнено проектирование и реализация системы и рассчитаны затраты на ее создание. Доказана экономическая обоснованность внедрения системы, а также ее окупаемость.

Система реализована с использованием API Яндекс. Карт и технологии GPS, что позволило выполнить требования, необходимые как к формированию маршрута, так и к задачам по автоматизации процесса.

Особенности технологии разработки позволяют при необходимости осуществить перенос системы на платформы, отличные от той, для которой велась разработка, с сохранением функционала.

Разработанная система генерации туристических маршрутов может использоваться как предприятием в целях разработки туристического продукта, так и частным лицом для формирования собственных туристических маршрутов. Система позволяет осуществлять планирование и составление туристического маршрута в реальном времени, оперативно изменять его параметры, определять географическое положение и осуществлять навигацию пользователя, а также рассчитывать время, необходимое на преодоление расстояния между пунктами маршрута, что позволяет организовать наиболее эффективное управление временем пользователя.

Список используемых источников


1.      Биржаков, М.Б. Введение в туризм: учеб. / М.Б. Биржаков. - СПб.: Герда, 2010. - 192 с.

2.      Воскресенский, В.Ю. Международный туризм: учеб. / В.Ю. Воскресенский. - М.: ЮНИТИ-ДАНА, 2006. - 232 с.

.        Грачева, О.Ю. Организация туристического бизнеса. Технология создания турпродукта / О.Ю. Грачева, Ю.А. Маркова, Л.А. Мишина. - М.: Дашков и Ко, 2010. - 276 с.

.        Зорин, И.В. Менеджмент туризма. Туризм как вид деятельности: учеб. / И.В. Зорин, Т.П. Каверина. - М.: Финансы и статистика, 2005. - 299 с.

.        Шматько, Л.П. Туризм и гостиничное хозяйство / Л.П. Шматько, Л.В. Жолобова, Г.И. Ляшко. - Ростов н/Д.: Март, 2005. - 352 с.

.        Моисеева, Н.К. Стратегическое управление туристической фирмой / Н.К. Моисеева. - М.: Финансы и статистика, 2007. - 230 с.

.        Косолапов, А.Б. Технология и организация туроператорской и турагентской деятельности: учеб. / А.Б. Косолапов. - М.: КноРус, 2011. - 280 с.

.        Папирян, Г.А. Международные экономические отношения. Экономика туризма / Г.А. Папирян. - М.: Финансы и статистика, 2001. - 208 с.

.        Козырев, В.М. Менеджмент туризма: экономика туризма / В.М. Козырев, И.В. Зорин, А.И. Сурин. - М.: Финансы и статистика, 2002. - 310 с.

.        Морозов, М.А. Информационные технологии в социально-культурном сервисе и туризме: учеб. / М.А. Морозов, Н.С. Морозова. - М.: Академия, 2009. - 240 с.

11.    Gartner о перспективных потребительских мобильных приложениях [Электронный ресурс] - Режим доступа: http://www.administrator-pro.ru/news/100.html/

.        Вендров, A. M. Проектирование программного обеспечения экономических информационных систем: учеб. / А.М. Вендров. - М.: Финансы и статистика, 2008. - 165 с.

.        Коберн, Л. Современные методы описания функциональных требований к системам: пер. с англ. / Л. Коберн. - М.: ЛОРИ, 2002. - 443

.        Маклаков, С.В. BPwin и ERwin. CASE-средства разработки информационных систем / С.В. Маклаков. - М.: Диалог-МИФИ, 1999. - 876 с.

.        Обзор Карт Гугл [Электронный ресурс] - Режим доступа: http://android-zone. info/2011/03/28/obzor-google-maps/

.        Обзоры туристических сервисов [Электронный ресурс] - Режим доступа: http://travel3.ru/

.        Обзор туристического путеводителя на основе отзывов Tourist Eye [Электронный ресурс] - Режим доступа: http://geeker.ru/tourist-eye-turisticheskij-putevoditel-na-osnove-otzyvov/

18.    Туристический путеводитель Redigo [Электронный ресурс] - Режим доступа: http://redigo.ru/

.        Обзор приложения Redigo [Электронный ресурс] - Режим доступа: http://android. mobile-review.com/market/4518/

.        Обзор сервисов хранения GPS треков [Электронный ресурс] - Режим доступа: http://habrahabr.ru/post/90909/

.        Исследование объемов поставок смартфонов в 2011 году [Электронный ресурс] - Режим доступа: http://www.3dnews.ru/news/624163/

.        Прогнозы аналитического агентства Canalys [Электронный ресурс] - Режим доступа: http://digit.ru/technology/20110131/380980057.html

.        Прогнозы аналитического агентства IDC [Электронный ресурс] - Режим доступа: http://www.crn.ru/news/detail. php? ID=60163

.        Обзор системных требований Android [Электронный ресурс] - Режим доступа: http://4pda. info/news/19919/

.        Обзор рынка мобильных платформ агентством IDC [Электронный ресурс] - Режим доступа: http://www.osp.ru/news/articles/2012/23/13015872/

.        Обзор рынка мобильных ОС за 2011 [Электронный ресурс] - Режим доступа: http://rosinvest.com/novosti/930784

.        Отчет о продажах Android за март 2011 [Электронный ресурс] - Режим доступа: http://habrahabr.ru/post/118249/

.        Отчет о продажах Android за март 2012 [Электронный ресурс] - Режим доступа: http://habrahabr.ru/post/152459/

29.    Голощапов, А.Л. Google Android: программирование для мобильных устройств / А.Л. Голощапов. - СПб.: БХВ-Петербург, 2011. - 448 с.

.        Википедия - свободная энциклопедия [Электронный ресурс] - Режим доступа: http://ru. wikipedia.org/

.        Интернет университет информационных технологий [Электронный ресурс] - Режим доступа: http://www.intuit.ru/

32.    Паутов, А.В. MySQL: руководство для начинающих / А.В. Паутов. - М.: НТ Пресс, 2005. - 384 с.

.        Общие сведения API Яндекс. Карт [Электронный ресурс] - Режим доступа: http://api. yandex.ru/maps/doc/intro/concepts/intro. xml

.        Виега, Д. Как написать безопасный код на Java, Perl, PHP, ASP.net / Д. Виега. - М.: МК Пресс, 2009. - 288 с.

.        Ленгсторф, Д. PHP и jQuery для профессионалов. / Д. Ленгсторф. - М.: Вильямс, 2011. - 362 с.

.        Марка, Д.А. Методология структурного анализа и проектирования / Д.А. Марка. - М.: МетаТехнология, 2004. - 312 с.

.        Мацяшек, Л. Анализ требований и проектирование систем. Разработка информационных систем с использованием UML: пер. с англ. / Л. Мацяшек. - М.: Вильямс, 2008. - 120 с.

.        Документация API Яндекс. Карт [Электронный ресурс] - Режим доступа: http://api. yandex.ru/maps/doc/jsapi/2. x/examples/

.        Пролетарский, А.В. Беспроводные сети Wi-Fi / А.В. Пролетарский, И.В. Баскаков, Д.Н. Чирков. - М.: БИНОМ. Лаборатория знаний, 2007. - 178 с.

.        Шахнович, И.В. Современные технологии беспроводной связи / И.В. Шахнович. - М.: Техносфера, 2006. - 288 с.

.        Бакланов, И.Г. NGN: принципы построения и организации / И.Г. Бакланов. - М.: Эко-Трендз, 2008. - 400 с.

.        Берлин, А.Н. Цифровые сотовые системы связи / А.Н. Берлин. - М.: Эко-Трендз, 2007. - 296 с.

.        Невдяев, Л.М. Мобильная связь 3-го поколения / Л.М. Невдяев. - М.: Эко-Трендз, 2010. - 208 с.

.        Хранение данных в Android [Электронный ресурс] - Режим доступа: http://droid. ameego.ru/wiki/Data_Storage

.        Введение в разработку для платформы Android [Электронный ресурс] - Режим доступа: http://www.ibm.com/developerworks/ru/library/os-android-devel/

46.    Розенберг, Д. Применение объектно-ориентированного моделирования с использованием UML и анализ прецедентов: пер. с англ. / Д. Розенберг. - М.: ДМК, 2002. - 716 с.

.        Способы определения местонахождения мобильного устройства [Электронный ресурс] - Режим доступа: http://www.promvest. info/news/innovation. php? ELEMENT_ID=19515

.        Триангуляция местоположения мобильного телефона базовыми станциями [Электронный ресурс] - Режим доступа: http://www.mobile-review.com/articles/2009/triangulation. shtml

49.    Обзор современных систем позиционирования мобильных телефонов [Электронный ресурс] - Режим доступа: <http://www.bre.ru/security/13022.html>

.        Технологии построения систем местоопределения [Электронный ресурс] - Режим доступа: http://kunegin.com/ref6/gps1/tecnolog. htm <http://kunegin.com/ref6/gps1/tecnolog.htm>

.        Топография. Разностно-дальномерный метод определения местоположения [Электронный ресурс] - Режим доступа: <http://topogis.ru/met_nav/oxfns_4.html>

.        Генике, А.А. Глобальные спутниковые системы определения местоположения / А.А. Генике, Г.Г. Побединский. - М: Картгеоцентр, 2004. - 352 c.

.        Попова, Г.Л. Экономический анализ и оценка экономической эффективности инвестиций: методические указания / Г.Л. Попова. - Тамбов: Изд-во Тамб. гос. техн. ун-та, 2010. - 27 c.

.        Савицкая, Г.В. Анализ хозяйственной деятельности предприятия: учеб. / Г.В. Савицкая - М.: ИНФРА-М, 2010. - 278 с.

.        Марголин, А.М. Экономическая оценка инвестиционных проектов /А.М. Марголин. - М.: Экзамен, 2007. - 368 с.

.        Экономика предприятия: учебник для вузов / В.Я. Горфинкель [и др]. - М.: ЮНИТИ-ДАНА, 2007. - 670 с.

.        Яркина, Т.В. Основы экономики предприятия. Краткий курс: учеб. пособие для студентов вузов и средних специальных заведений / Т.В. Яркина. - М.: ИКЦ "Маркетинг", 2009. - 300 с.

.        Блохина, В.Г. Инвестиционный анализ / В.Г. Блохина. - Ростов н/Д: Феникс, 2004. - 501 с.

.        Румянцева, З.П. Менеджмент организаций / З.П. Румянцева. - М.: ИНФРА-М, 1996. - 470 с.

.        Новицкий, Н.И. Основы менеджмента: Организация и планирование производства / Н.И. Новицкий. - М.: Финансы и статистика, 2008. - 208 с.

.        Организация и планирование машиностроительного производства (производственный менеджмент): учеб. / К.А. Грачева [и др.]. - М.: Высш. шк., 2009. - 470 с.

.        Румянцева, З.П. Менеджмент организаций / З.П. Румянцева. - М.: ИНФРА-М, 1996. - 470 с.

.        Хван, Т.А. Безопасность жизнедеятельности: учеб. пособие для студентов вузов / Т.А. Хван, П.А. Хван. - Ростов-на-Дону: Феникс, 2007. - 252 с.

.        ГОСТ 12.2.032-78 ССБТ. Рабочее место при выполнении работ сидя. Общие эргономические требования. - Введ. 1996-01-01. - М.: Изд-во стандартов, 1996 - 18 с.

.        ГОСТ 12.1.019-79. Система стандартов безопасности труда. Электробезопасность. Общие требования и номенклатура видов защиты. - Введ. 1997-01-01. - М.: Изд-во стандартов, 1997. - 28с.

.        ГОСТ 12.1.038-82 ССБТ. Электробезопасность. Предельно допустимые значения напряжений прикосновения и токов. - Введ. 1996-01-01. - М.: Изд-во стандартов, 1996. - 15с.

.        ГОСТ 12.2.007.0-75 ССБТ. Изделия электротехнические. Общие требования безопасности. - Введ. 1992-01-01. - М.: Изд-во стандартов, 1992. - 21 с.

.        Кнорринга, Г.Б. Справочная книга для проектирования электрического освещения / Г.Б. Кнорринга. - Л.: Энергия, 1976. - 204 с.

.        Юдин, Е.Я. Борьба с шумом на производстве: Справочник / Е.Я. Юдин, Л.А. Борисов. - М.: Машиностроение, 1985. - 400 с.

Приложение А


СкриптыshortName = 'GuideMe';version = '1.1';displayName = 'GuideMe';= openDatabase (shortName, '', displayName, maxSize);(db. version == '1.0') {. changeVersion ('1.0', version,(transaction) {. executeSql (

'ALTER TABLE entries ' +

' ADD COLUMN longitude TEXT');. executeSql (

'ALTER TABLE entries ' +

' ADD COLUMN latitude TEXT');

},(e) {('DB upgrade error: ' + e. message);

}

);

} else if (db. version == '') {. changeVersion ('', version);

}. transaction ((transaction) {. executeSql (

'CREATE TABLE IF NOT EXISTS entries ' +

' (id INTEGER NOT NULL PRIMARY KEY AUTOINCREMENT, ' +

' date DATE NOT NULL, specification TEXT NOT NULL, ' +

' address TEXT NOT NULL, ' +

' longitude TEXT, latitude TEXT); '

);

}

);createEntry () {. geolocation. getCurrentPosition ((position) {latitude = position. coords. latitude;longitude = position. coords. longitude;(latitude, longitude);

},() {();

}

);false;

}insertEntry (latitude, longitude) {date = sessionStorage. currentDate;address = $ ('#address'). val ();specification = $ ('#specification'). val ();. transaction ((transaction) {. executeSql (

'INSERT INTO entries (date, address, specification, latitude, longitude) ' +

'VALUES (?,?,?,?,?); ',

[date, address, specification, latitude, longitude],() {();();. goBack ();

},

);

}

);

}refreshEntries () {currentDate = sessionStorage. currentDate;

$ ('#date h1'). text (currentDate);

$ ('#date ul li: gt (0) '). remove ();. transaction ((transaction) {. executeSql (

'SELECT * FROM entries WHERE date =? ORDER BY specification; ',

[currentDate],(transaction, result) {(var i=0; i < result. rows. length; i++) {row = result. rows. item (i);newEntryRow = $ ('#entryTemplate'). clone ();. removeAttr ('id');. removeAttr ('style');. data ('entryId', row. id);. appendTo ('#date ul');. find ('. label'). text (row. specification);. find ('. address'). text (row. address);. find ('. delete'). click (function (e) {clickedEntry = $ (this). parent ();clickedEntryId = clickedEntry. data ('entryId');(clickedEntryId);. slideUp ();. stopPropagation ();

});. click (entryClickHandler);

}

},

);

}

);

}entryClickHandler (e) {. entryId = $ (this). data ('entryId');. transaction ((transaction) {. executeSql (

'SELECT * FROM entries WHERE id =?; ',

[sessionStorage. entryId],(transaction, result) {row = result. rows. item (0);specification = row. specification;address = row. address;latitude = row. latitude;longitude = row. longitude;

$ ('#inspectEntry input [name="specification"] '). val (specification);

$ ('#inspectEntry input [name="address"] '). val (address);

$ ('#inspectEntry input [name="latitude"] '). val (latitude);

$ ('#inspectEntry input [name="longitude"] '). val (longitude);

$ ('#mapLocation'). click (function () {. location = 'http://geocode-maps. yandex.ru/maps? z=15&q='++'@'+latitude+','+longitude;

});. goTo ('#inspectEntry', 'slideup');

},

);

}

);

}dupeEntryById (entryId) {(entryId == undefined) {('Alert! ');

} else {. transaction ((transaction) {. executeSql (

'INSERT INTO entries (date, specification, address, latitude, longitude) ' +

'SELECT date, specification, address, latitude, longitude ' +

'FROM entries WHERE id =?; ',

[entryId],() {();

},

);

}

);

}();

}

$ ('#date'). bind ('pageAnimationEnd', function (e, info) {(info. direction == 'in') {();

}

});

$ ('#date'). bind ('pageAnimationStart', function (e, info) {(info. direction == 'out') {();

}

});

$ ('#date'). bind ('pageAnimationEnd', function (e, info) {(info. direction == 'in') {();

} else {();

}

});startWatchingShake () {lastReading = null;threshold = 10;success = function (coords) {current = coords. x + coords. y + coords. z;(lastReading! = null) {(Math. abs (current - lastReading) > threshold) {entryId = $ ('#date ul li: last'). data ('entryId');();(entryId);

}

}= current;

};error = function () {};options = {};. frequency = 250;. watchId =. accelerometer. watchAcceleration (success, error, options);

}stopWatchingShake () {. accelerometer. clearWatch (sessionStorage. watchId);

}


Не нашли материал для своей работы?
Поможем написать уникальную работу
Без плагиата!
Без нейросетей!