Державне регулювання розвитку автотранспортних підприємств та його консультаційне забезпечення

  • Вид работы:
    Дипломная (ВКР)
  • Предмет:
    Основы права
  • Язык:
    Украинский
    ,
    Формат файла:
    MS Word
    2,55 Мб
  • Опубликовано:
    2014-03-13
Вы можете узнать стоимость помощи в написании студенческой работы.
Помощь в написании работы, которую точно примут!

Державне регулювання розвитку автотранспортних підприємств та його консультаційне забезпечення















«ДЕРЖАВНЕ РЕГУЛЮВАННЯ РОЗВИТКУ АВТОТРАНСПОРТНИХ ПIДПРИЄМСТВ ТА ЙОГО КОНСУЛЬТАЦIЙНЕ ЗАБЕЗПЕЧЕННЯ»

ЗМIСТ

ВСТУП

РОЗДIЛ I. Теоретичнi аспекти державного регулювання розвитку автотранспортних пiдприємств

.1     Теоретичнi пiдходи щодо органiзацiї автотранспортних пiдприємств

1.2    Роль державного регулювання в розвитку автотранспортних пiдприємств

.3      Державна полiтика щодо забезпечення регулювання у сферi автотранспортних перевезень

Висновки до роздiлу I

РОЗДIЛ II. Аналiз сучасного стану розвитку автотранспортних підприємств в Українi

.1     Загальна характеристика автотранспортних пiдприємств в Україн

2.2    Монiторинг органiзацiї державного регулювання розвитку автотранспортних пiдприємств в Українi

.3      Тенденцiї розвитку автомобiльного транспорту України

Висновки до роздiлу II

РОЗДIЛ III. Удосконалення державного регулювання розвитку автотранспортних пiдприємств в Українi

.1     Основнi чиники державної полiтики розвитку автотранспортних пiдприємств

3.2    Заходи удосконалення державного регулювання розвитку автотранспортних пiдприємств в Українi

.3      Перспективи розвитку автотранспортних пiдприємств в Українi

Висновки до роздiлу III

ВИСНОВКИ ТА ПРОПОЗИЦIЇ

СПИСОК ВИКОРИСТАННОЇ ЛIТЕРАТУРИ

ВСТУП

Актуальнiсть теми дослiдження. У сферi транспорту в Українi останнiми роками була проведена необхiдна модернiзацiя iнфраструктури, що дозволило задовiльнити зростаючий попит на пасажирськi i вантажнi перевезення i створити певний задiл для подальшого розвитку. Україна має в своєму розпорядженнi всi сучаснi види транспорту, розмiщення i структура її транспортних комунiкацiй в цiлому вiдповiдають внутрiшнiм i зовнiшнiм транспортно-економiчним зв'язкам країни, але потребують вдосконалення.

Аналiз останнiх наукових дослiджень.Значний внесок у розробку теорiї та методологiї державного регулювання транспортних систем зробили вiтчизнянi та зарубiжнi дослiдники: Г. Д. Ейтутiс, О. С. Iгнатенко, О. М. Ложачевська, Г. I. Мiщенко, Ю. Є. Пащенко, В. Й. Развадовський, Д. А. Тимоха, А. М. Ткаченко. В основi дослiдження лежать працi вiдомих фахiвцiв з органiзацiї державного управлiння та регулювання рiзних сфер життєдiяльностi суспiльства, а саме: Ю. С. Бараша, В. М. Гурнака, О. А. Дєгтяра, О. В. Довгальової, О. М. Iваницької, А. М. Новiкової, М. Л. Погребицького, А. I. Семенченка, О. В. Шкiдченко та iн.

Постановка завдання

- обгрунтувати ризики державного регулювання транспортної системи;

- визначити основнi загальносистемнi проблеми державного регулювання розвитку транспортної галузi України.

Результати. Важливе мiсце в транспортнiй системi займають залiзницi. Залiзничний транспорт виконує 62 вiдсотки об'єму вантажних перевезень, здiйснюваних транспортом користування, або 84,3 вiдсотка вантажообiгу, здiйснюваного всiма видами транспорту (без врахування трубопровiдного). На автомобiльний транспорт 47,4 вiдсотка об'єму комерцiйних перевезень вантажiв, причому питома вага перевезень залiзничним транспортом останнiми роками скорочується, а автомобiльним транспортом зростає, що свiдчить про пiдвищення конкурентоспроможностi автомобiльного транспорту в певних сегментах ринку транспортних послуг.

Позитивнi змiни спостерiгаються в створеннi паритету мiж українськими i зарубiжними перевiзниками при виконаннi мiжнародних перевезень.

Частка автомобiльного (автобусного) транспорту в пасажирських перевезень транспортом користування складає 57,8 вiдсотка. У структурi пасажирообiгу 35,4 вiдсотка займає залiзничний транспорт, 29,4 вiдсотка - автомобiльний транспорт i 22,6 вiдсотка - повiтряний транспорт.

Зниження в 2000 - 2009 роках на 42,5 вiдсотка об'єму перевезень пасажирiв, виконаних залiзничним транспортом в примiському сполученнi, автомобiльним i мiським наземним електричним транспортом, пов'язано з скороченням кiлькостi поїздок пiльгових категорiй пасажирiв, змiною системи їх облiку в результатi введення єдиних соцiальних проїзних квиткiв, а також з переходом на персонiфiкований облiк.

Постiйне зростання числа легкових автомобiлiв в особистому користуваннi громадян також робить вплив на зниження роботи, виконаної мiським пасажирським транспортом. З початку здiйснення програми економiчних реформ домiнуюче положення у сферi транспорту зайняв недержавний сектор.

Транспортнi пiдприємства поступово адаптуються до нових умов господарювання. Проте багато питань роботи i розвитку транспорту в умовах формування ринкових стосункiв поки не отримали задовiльного характеру . У рядi основних недолiкiв українського транспорту особливо видiляються низький технiчний рiвень i незадовiльний стан його виробничої бази.

До теперiшнього часу не завершено формування опорної мережi державних автомобiльних дорiг, що зв'язує всi областi України. Нормативним вимогам вiдповiдає лише близько 38 вiдсоткiв автомобiльних дорiг державного значення.

Майже у всiх галузях транспортного комплексу зберiгаються тенденцiї старiння основних фондiв i їх неефективного використання. Знос основних виробничих фондiв по окремих групах основних засобiв досяг 55 - 70 вiдсоткiв i продовжує наростати. Стан багатьох технiчних засобiв транспорту пiдiйшов до критичного рiвня. Значна частка їх експлуатується за межами нормативного термiну служби, iнша - наближається до цього термiну. Як наслiдок, iстотно погiршуються показники безпеки i економiчної ефективностi роботи транспорту.

Автотранспортне пiдприємництво - це провiдний сектор ринкової економiки, який забезпечує насиченiсть ринку товарами та послугами, сприяє здоровiй конкуренцiї, створює новий прошарок-пiдприємець-власник. Воно базується на самостiйнiй, iнiцiативнiй, систематичнiй, на власний ризик, дiяльностi по виробництву продукцiї, надання послуг i зайняттю торгiвлею i має на метi сприяння прибутку.

Очевидно, що необхiдно удосконалювати комплексне теоретико-методологiчне дослiдження розвитку пiдприємницької дiяльностi та розробки iнформацiйно-консультацiйного забезпечення державної пiдтримки в Українi, що i вказує на актуальнiсть дослiджувальної теми.

Мета i задачi дослiдження. Мета даного дослiдження полягає в узагальненнi та поглибленнi теоретичних та методичних засад та розробцi обґрунтованих пропозицiй щодо удосконалення пiдприємницької дiяльностi в державному регулюваннi.

Досягнення цiєї мети зумовило необхiднiсть комплексного вирiшення наступних завдань:

·        вивчення i узагальнення теоретичних основ пiдприємницької дiяльностi в державному управлiннi;

·        аналiз консультацiйного забезпечення державного регулювання розвитку пiдприємництва в Українi;

·        удосконалення органiзацiї консультацiйного забезпечення державного регулювання розвитку пiдприємницької дiяльностi в Українi.

Предмет i об'єкт дослiдження. Об'єктом дослiдження є процес органiзацiї пiдприємництва в України.

Предметом дослiдження виступає комплекс теоретичних, методичних та практичних аспектiв функцiонування державного регулювання та iнформацiйно-консультацiйного забезпечення розвитку автотранспортних пiдприємництва.

Методи дослiдження. Методологiчною основою магiстерського дослiдження є дiалектичний i абстрактно-логiчний метод пiзнання економiчних явищ та положень економiчної теорiї. Теоретичною базою дослiдження стали працi класикiв економiчної науки, сучасних вiтчизняних та зарубiжних учених економiстiв, Закони України, укази Президента України, постанови Верховної Ради та Уряду України.

Для реалiзацiї поставлених у магiстерськiй роботi завдань використовувалося широке коло методiв, а саме: абстрактно-логiчний (теоретичне узагальнення i формування висновкiв), монографiчний (вивчення форм i способiв органiзацiї пiдприємницької дiяльностi), соцiологiчний, та iншi загальноприйнятi статистичнi методи. Для обробки статистичного та фактичного матерiалу використовувалася сучасна комп'ютерна технiка.нформацiйну базу дослiдження складають вiдповiднi закони України та офiцiйнi матерiали Державного комiтету статистики України, данi соцiологiчного опитування в регiонах України, науковi розробки вiтчизняних i закордонних вчених, матерiали наукових конференцiй, семiнарiв, науковi публiкацiї.

Практичне значення одержаних результатiв полягає у можливостi використання викладених розробок щодо розвитку пiдприємництва в Українi i упроваджуватись у практичну дiяльнiсть об'єктiв iнформацiйно-консультацiйної iнфраструктури автотранспортного бiзнесу.

Результати роботи мають практичну цiннiсть, оскiльки можуть бути використанi як для розвитку пiдприємницької дiяльностi, так i для покращення роботи iснуючих, дослiдження також можуть бути використанi при вирiшеннi практичних завдань та реалiзацiї програм, визначених державними органами управлiння.

Обсяг та структура роботи. Магiстерська робота складається iз вступу, трьох роздiлiв, висновкiв, викладена на ___ торiнках, включає ____таблиць i ____ рисункiв, та список лiтературних джерел, що має _____

РОЗДIЛ I. ТЕОРЕТИЧНI АСПЕКТИ ДЕРЖАВНОГО РЕГУЛЮВАННЯ РОЗВИТКУ АВТОТРАНСПОРТНИХ ПIДПРИЄМСТВ

державний автотранспортний консультаційний

1.1    Теоретичнi пiдходи щодо органiзацiї автотранспортних пiдприємств

Транспорт є однiєю з ключових галузей будь-якої держави. Обсяг транспортних послуг багато в чому залежить вiд стану економiки країни. Однак сам транспорт часто стимулює пiдвищення рiвня активностi економiки. Вiн звiльняє можливостi, що криються в слаборозвинених регiонах країни чи свiту, дозволяє розширити масштаби виробництва, зв’язати виробництво i споживачiв.

Особливе мiсце транспорту у сферi виробництва полягає в тому, що, з одного боку, транспортна промисловiсть становить самостiйну галузь виробництва, а тому особливу галузь вкладення виробничого капiталу. Але з iншого боку, вона вiдрiзняється тим, що є продовженням процесу виробництва в межах процесу обiгу i для процесу обiгу. Особливе мiсце серед рiзних видiв транспорту займає автомобiльний.

Автомобiльний транспорт є унiверсальним i маневреним видом, який виконує великий обсяг перевезень вантажiв в основному на невеликi вiдстанi (середня вiдстань перевезення 1т вантажiв - близько 20км: пiдвезення вантажiв на станцiї, розвезення поставлених вантажiв та iнше), забезпечуючи практично гарантiю збереження вантажу, термiновiсть i надiйнiсть перевезень.

За обсягом перевезень вантажiв, тобто масою, вiн стабiльно перевищує показники залiзничного транспорту у 4-5 разiв, а за обсягом перевезень пасажирiв, тобто кiлькiстю, - у 5-6 разiв (за обсягом перевезень, а не за вантажообiгом чи пасажирообiгом). Тобто, автомобiльний транспорт переважає у вантажних перевезеннях на короткi вiдстанi.

Рис.1.1. Сегменти автотранспортного ринку

Зростає роль автомобiльного транспорту i в перевезеннях вантажiв на дальнi вiдстанi - в райони, де вiдсутнi залiзничнi i воднi шляхи, а також термiнових вантажiв у зарубiжнi країни. Вiн забезпечує перевезення вантажiв безпосередньо з мiсця виробництва до мiсця споживання без участi iнших видiв транспорту.

Для прогнозування особливостей поведiнки певних груп споживачiв автотранспортнi пiдприємстава велике значення має мотивацiя споживача при замовленнi транспортних послуг. Визначено, що задоволення потреб певного сегмента ринку автотранспортних послуг можливе формуванням конкретних видiв або комплексу транспортних послуг; укладенням угоди з покупцем; реалiзацiєю угоди (договору, контракту i т.iн.). Для розв’язання цих та iнших задач необхiдне застосування комплексного пiдходу, який передбачає узгодження цiлей пiдприємства з його ресурсами та можливостями.

Важливим завданням є пiдвищення ефективностi використання автотранспортних засобiв за рахунок використання причепiв та напiвпричепiв, скорочення порожнiх пробiгiв, нерацiональних перевезень, непродуктивних простоїв, тощо. Пiдвищенню ефективностi роботи транспорту сприяє вдосконалення структури автомобiльного парку шляхом збiльшення випуску автомобiлiв з дизельними двигунами, використання газобалонних автомобiлiв .

Розвиток автомобiльного транспорту безпосередньо залежить вiд якостi шляхiв (дорiг). Слiд вiдмiтити, що автомобiльнi дороги України не вiдповiдають європейським стандартам з багатьох показникiв, зокрема таких: швидкiсть пересування; забезпеченiсть сучасними дорожнiми знаками i розмiткою; потрiбною кiлькiстю пунктiв технiчної та медичної допомоги, харчування i вiдпочинку; заправки пальним i мастилом, телефонного зв’язку тощо. Практично нема дорiг першої категорiї з багаторядним рухом на високих швидкостях. Значного полiпшення потребує матерiально-технiчна база органiзацiй, якi здiйснюють розвиток i обслуговування автомобiльної транспортної мережi (iнфраструктури України). Яке зумовить для подальшого розвитку автотранспортних пiдприємств, оскiльки автомобiльний транспорт вiдiграє важливу роль в соцiально-економiчному розвитку країни.

Автомобiльний транспорт у цiлому задовольняє потреби нацiональної економiки та населення у перевезеннях, однак структура парку автобусiв та вантажних автомобiлiв є недосконалою, бiльшiсть транспортних засобiв за своєю конструкцiєю, пасажиромiсткiстю, вантажнiстю, типами кузова, класом комфортностi, видами та питомими витратами палива, екологiчними показниками не вiдповiдають сучасним вимогам.

Оновлення парку рухомого складу автомобiльного транспорту вiдбувається повiльними темпами - майже 70 % рухомого складу є технiчно або морально застарiлими, а 50 % автобусiв експлуатуються бiльш як 10 рокiв.

Перехiд економiки України на ринковi умови господарювання i швидка приватизацiя пiдприємств iстотним чином змiнили систему перевiзного процесу. Сьогоднi автотранспортнi пiдприємства працюють в умовах вiдсутностi централiзованих замовлень, що викликає визначену нестабiльнiсть формування обсягiв їх послуг протягом запланованого перiоду часу. Результатом є невпевненiсть пiдприємств в досягненнi позитивних результатiв вiд їх виробничо-господарської дiяльностi, зростає ризик їх стiйкого функцiонування на конкурентному ринку. Є невпевненiсть пiдприємств в досягненнi позитивних результатiв вiд їх виробничо-господарської дiяльностi.

Характерними рисами виробничих систем автотранспортних пiдприємств є наявнiсть великої кiлькостi елементiв i пiдсистем (рухомий склад, виробничi пiдроздiли, обслуговуючi пiдроздiли), об'єднаних у систему для досягнення єдиної мети.

Процес функцiонування виробничих систем характеризується вхiдними та вихiдними потоками ресурсiв, енергiї та iнформацiї як в серединi системи, так i мiж нею та зовнiшнiм середовищем.

Представляючи розвиток системи як її перехiд з одного стану в iнший, необхiдно дослiджувати зовнiшнi i внутрiшнi фактори, пiд впливом яких здiйснюється змiна цих станiв. Зовнiшнi фактори - це розвиток середовища, науково-технiчний прогрес, вплив над системи. Процес розвитку пiд впливом цих факторiв - це процес адаптацiї до умов функцiонування, що змiнюються, i стимулювання напрямку розвитку. Внутрiшнi або внутрiшньо-системнi фактори - це як фактори старiння систем, що приведуть до деградацiї, так i прогресивнi фактори, а саме, поява елементiв, побудованих на нових принципах якi дозволяють проводити модернiзацiю системи. Вивчення зовнiшнiх i внутрiшнiх факторiв розвитку, вивчення механiзму їхнього впливу на процес функцiонування систем дає ключ до розумiння i здiйснення ефективного управлiння цим складним процесом. Причому аспекти, у яких вивчаються цi явища, не зводяться лише до чисто технiчних проблем, а є також проблемами економiчними i соцiальними.

Виробнича система, яка знаходиться в рiвноважному (стiйкому) станi, функцiонує з максимальною ефективнiстю. Тому очевидно, що пiдвищення рiвня органiзованостi виробничої системи призводить до пiдвищення ефективностi її функцiонування. Коли фiнансовий i органiзацiйний стан не стiйкi, то незалежно вiд розмiру пiдприємства, вести розмови що до розвитку не доводиться. I тiльки тодi, коли по всiм основним показникам дiяльностi пiдприємства чи фiрми iснує бiльш-менш стабiльна ситуацiя можна розробляти i реалiзовувати проекти подальшого розвитку. Це необхiдна i достатня умова розвитку та i, взагалi, стратегiчного пiдходу щодо органiзацiї та управлiння.

Регулювання ринку транспортних послуг передбачає поєднання економiчних i адмiнiстративних методiв впливу на роботу транспорту, здiйснення регулювання як в довгостроковiй перспективi, так i в режимi оперативних дiй.

1.2    Роль державного регулювання в розвитку автотранспортних пiдприємств

На нинiшньому етапi розвитку України, коли трансформацiйний спад поступово змiнюється структурною перебудовою, паралельно з процесами становлення пiдприємницького сектору вiдбувається формування механiзму його державного регулювання. Тобто державна пiдприємницька полiтика ще перебуває в зародковому станi i є так само недосконалою, як i всi iншi iнструменти регулювання. Наявний механiзм державного регулювання пiдприємництва в загальному виглядi (досить умовно) показано на рис. 1.2.

Рис. 1.2. Механiзм державного регулювання пiдприємства

Важливою складовою механiзму державного регулювання пiдприємництва має стати система його державної пiдтримки, створення якої нинi проголошується як запорука полiпшення стану в усiх сферах соцiально-економiчного життя суспiльства: розвитку вiтчизняного виробництва, виходу з кризи, пiдвищення зарплати та пенсiй, життєвого рiвня населення, збереження системи освiти, охорони здоров’я, культури тощо.

Економiчний змiст державної пiдтримки полягає в розробцi та реалiзацiї системи державних програм науково-технiчного, ресурсного, фiнансового, консультативного, кадрового та iншого сприяння розвитку пiдприємництва.

Державнi програми пiдтримки можуть виконуватись центральною чи мiсцевою владою, суспiльними (некомерцiйними) структурами або через приватнi органiзацiї, яким для цiєї мети надаються державнi субсидiї.

На жаль, можливiсть регiоналiзацiї втiлення таких програм у перехiдних економiках є досить сумнiвною: мiсцева влада, як правило, не має потрiбного досвiду, негативно ставиться до новонародженого пiдприємництва, є корумпованою та надто забюрократизованою. Через це значно доцiльнiше доручити функцiї пiдтримки пiдприємництва самому приватному сектору (принаймнi в бiльшiй частинi).

Така практика є досить поширеною в усьому свiтi.

За державою залишатиметься формування тих невiд’ємних елементiв соцiально-економiчного простору, якi пiдприємницький сектор не спроможний створити самостiйно, а саме:

·        нормативно-правового (адмiнiстративного) забезпечення;

·        iнституцiональних засад розвитку бiзнесу;

·        функцiональних (цiльових) форм державного регулювання.

Завдання регулювання транспортної дiяльностi. В основi управлiння бiзнесом за кордоном лежить доктрина "невтручання", своїм корiнням йде в раннiй капiталiзм 18 столiття. Вона передбачає, що уряд не повинен втручатися в дiяльнiсть приватних осiб, якi займаються пiдприємництвом, а має надавати їм свободу дiй. Разом з тим практика показала, що насправдi ця доктрина меншою мiрою застосовна до транспорту, нiж до iнших видiв дiяльностi. Iснує багато причин, за якими суспiльство має здiйснювати контроль над транспортом. Деякi з них показанi на рис. 3.

Рис. 3.Завдання регулювання транспортної дiяльностi

Основнi операцiї транспорту необхiдно регулювати в iнтересах громадської безпеки (дорожнього руху та екологiчної).

У багатьох випадках транспорт є природною монополiєю, що представляє собою стримуючий фактор його розвитку.

Найчастiше транспорт сильно схильний до конкурентної боротьби. Це веде до зниження заробiтної плати працюючих у галузi.

Соцiальнi витрати транспорту дуже великi, у зв'язку з цим їх необхiдно враховувати i перерозподiляти. Автомобiльний транспорт не може iснувати без таких елементiв, як автомобiльнi дороги, стоянки i т.п. Це обумовлює додаткове фiнансування.

Транспорт часто потребує мiжнародної взаємодiї, що зумовлює необхiднiсть державних угод.

Разом iз системою матерiально-технiчного постачання i зв'язком, транспорт є ​​частиною iнфраструктури нацiональної економiки i одночасно стимулятором її розвитку.

Тому транспорт, у зв'язку з високим коефiцiєнтом перевезеного вироблених товарiв, є галуззю, прогресивно стимулюючих iнфляцiйних процесiв. В зв'язку з цим, в умовах нестабiльної економiчної обстановки необхiдний контроль за рiвнем тарифiв.

Також транспорт є центральною ланкою при лiквiдацiї надзвичайних ситуацiй i вiдiграє важливу роль у забезпеченнi обороноздатностi країни.

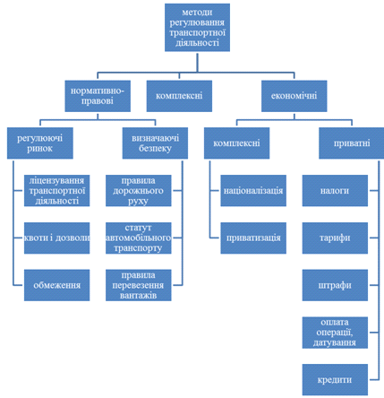
Методи регулювання транспортної дiяльностi, класифiкацiю i характер методiв регулювання транспортної дiяльностi можна представити схематично у виглядi рис.4.

Як видно з малюнка, методи регулювання транспортної дiяльностi укрупнено можна роздiлити на: нормативно-правовi; економiчнi; комплекснi.

Нормативно-правовi методи по областi свого впливу, своєю спрямованiстю можуть бути подiленi на визначальнi безпеку i регулюючi ринок транспортних послуг.

У числi нормативно-правових актiв, що регулюють безпеку автомобiльного транспорту, можна вiдзначити правила дорожнього руху, статут автомобiльного транспорту, правила перевезень небезпечних вантажiв, стандарти з екологiчної безпеки i т.д.

До методiв регулювання ринку транспортних послуг слiд вiднести: лiцензування; квоти i дозволу (наприклад, для мiжнародних перевезень); обмеження (числа компанiй, розмiрiв парку та iн.)

Рис.4. Методи регулювання автотранспортної дiяльностi

Серед економiчних методiв можна видiлити комплекснi та приватнi. Комплекснi методи передбачають змiну системи виробничих вiдносин, i зокрема вiдносин власностi. Це нацiоналiзацiя транспортних компанiй або їх приватизацiя. Приватнi методи економiчного регулювання транспортної дiяльностi здiйснюються при незмiннiй системi виробничих вiдносин. Це: податки, тарифи, штрафнi санкцiї, оплата додаткових операцiй, кредитiв, дотацiй i т.д.

Синтетичнi методи регулювання автотранспортної дiяльностi являють собою синтез нормативно-правових та економiчних заходiв, якi складно роздiлити i вiдокремити. Так, наприклад, у Фiнляндiї при лiцензуваннi перевезень туристiв автобусами, перед автотранспортними фiрмами ставиться зобов'язання вiдпрацювання певного часу на мiських маршрутах.

Результативнiсть ринку транспортних послуг як динамiчна оцiнка продуктивностi транспортної галузi зумовлена функцiонуванням економiчного механiзму ринку, який розподiляє i використовує ресурси транспорту на певнiй територiї, i залежить вiд економiчних i зовнiшньоекономiчних наслiдкiв регулювання. Загальними критерiями результативностi ринку транспортних послуг слiд вважати: рiвень задоволення потреб у транспортних послугах регiону; ефективнiсть виробництва послуг i розмiщення ресурсiв в транспортнiй системi регiону; параметри стiйкостi статичного й динамiчного потенцiалу ринку транспортних послуг.

Для створення ефективної конкурентоздатної транспортної системи необхiднi 3 основнi складовi:

·        конкурентоздатнi високоякiснi транспортнi послуги;

·        високопродуктивнi безпечнi транспортна iнфраструктура i транспортнi засоби, якi необхiднi в тiй мiрi, в якiй вони забезпечать конкурентоздатнi високоякiснi транспортнi послуги;

·        створення умов для перевищення рiвня пропозицiї транспортних послуг над попитом (iнакше конкуренцiї не буде).

Для формування високоякiсних транспортних послуг перш за все визнаються параметри i стандарти якостi, забезпечити стимулювання їх виконання i створення високоефективних технологiй, що вiдповiдають стандартам якостi, вiдпрацювати елементи технологiй, нормативної бази i методiв державного регулювання, пiлотних високоефективних технологiй в областях.

Створюються умови для розвитку як внутрiшньої конкуренцiї (мiж перевiзниками, видами транспорту), так i зовнiшньої конкуренцiї (з мiжнародними транзитними системами). Внутрiшня конкуренцiя забезпечить пiдвищення ритмiчностi i прискорення руху товару, зниження транспортних витрат, пiдвищення доступностi транспортних послуг, полiпшення iнвестицiйного клiмату i розвиток ринкових стосункiв. Це зробить позитивний вплив на зовнiшню конкурентоспроможнiсть i реалiзацiю транзитного потенцiалу країни.

Створення ринку конкурентоздатних транспортних послуг

передбачає:

·        розвиток нормативно-правовий бази у сферi надання транспортних послуг (безпека, екологiчнiсть, якiсть транспортних послуг, розвиток методiв державного регулювання ринку). При цьому найважливiше значення для регулювання має створення ефективного зворотного зв'язку у виглядi системи контролю i нагляду;

·        розвиток високопродуктивної транспортної i логiстичної iнфраструктури, що забезпечує конкурентоздатний рiвень надання транспортних послуг (перш за все комерцiйну швидкiсть i надiйнiсть);

·        досягнення передового рiвня технiки i технологiй, що забезпечують стандарти безпеки, екологiчностi, економiчностi i якостi транспортних послуг.

Найважливiшим стратегiчним напрямом державного регулювання розвитку транспортної системи є збалансований розвиток iнфраструктури транспорту. Реалiзацiя цього напряму означає узгоджений комплексний розвиток всiх елементiв транспортної iнфраструктури на основi аналiзу статистики i використання математичних методiв прогнозування потреб секторiв економiки i населення в послугах транспорту, розвитку системи статистичного облiку, побудови транспортно-економiчного балансу, прогнозування динамiки вантажної бази, аналiзу моделей розвитку транспортної системи з метою вибору оптимально збалансованих варiантiв.

.3      Державна полiтика щодо забезпечення регулювання у сферi автотранспортних перевезень.

Основним завданням державного регулювання дiяльностi автомобiльного транспорту вiдповiдно до Закону України «Про автомобiльний транспорт» є формування ринку його послуг шляхом реалiзацiї єдиної економiчної, iнвестицiйної, науково-технiчної та соцiальної полiтики.

Основними функцiями державного регулювання дiяльностi автомобiльного транспорту є:

-       формування ринку послуг;

-       контроль за виконанням законодавства про автомобiльний транспорт;

-       нормативно-правове регулювання з питань автомобiльного транспорту;

-       лiцензування дiяльностi перевiзникiв;

-       стандартизацiя i сертифiкацiя;

-       органiзацiя та контроль автомобiльних перевезень;

-       тарифна, iнновацiйна та iнвестицiйна полiтика;

-       державне замовлення на соцiально значущi послуги автомобiльного транспорту загального користування;

-       захист прав споживачiв послуг автомобiльного транспорту.

Верховна Рада України визначає основнi напрями державної полiтики у сферi автомобiльного транспорту, законодавчi основи її реалiзацiї.

Загальне державне регулювання дiяльностi автомобiльного транспорту здiйснює Кабiнет Мiнiстрiв України вiдповiдно до своїх повноважень.

Центральний орган виконавчої влади в галузi транспорту забезпечує проведення державної полiтики на автомобiльному транспортi через свої територiальнi органи, службу мiжнародних автомобiльних перевезень та урядовий орган державного управлiння на автомобiльному транспортi.

Функцiї територiального органу центрального органу виконавчої влади в галузi транспорту в мiстi Києвi здiйснює вiдповiдний структурний пiдроздiл Київської мiської державної адмiнiстрацiї.

Нормативно-правовi акти центрального органу виконавчої влади в галузi транспорту, виданi в межах його компетенцiї, обов'язковi до виконання на територiї України.

Урядовий орган державного управлiння на автомобiльному транспортi органiзовує контроль за виконанням законодавства про автомобiльний транспорт та пiдготовку пропозицiй щодо його вдосконалення, у встановленому порядку бере участь у здiйсненнi стандартизацiї та сертифiкацiї, лiцензування перевезень, формує пропозицiї щодо тарифної полiтики, вiдповiдно до законодавства забезпечує захист прав споживачiв послуг автомобiльного транспорту загального користування.

Мiсцевi державнi адмiнiстрацiї органiзовують та контролюють автомобiльнi перевезення вiдповiдно до законодавства.

Дiяльнiсть, пов’язана iз здiйсненням автомобiльних перевезень потребує стандартизацiї, сертифiкацiї та лiцензування.

В статтi 8 Закону „Про автомобiльний транспорт” зазначено, що державна система стандартизацiї на автомобiльному транспортi спрямована на:

-       реалiзацiю єдиної технiчної полiтики;

-       захист iнтересiв споживачiв i держави у питаннях безпеки перевезень для життя, здоров'я людей та майна осiб, охорони довкiлля;

-       взаємозамiннiсть та сумiснiсть товарiв, робiт, послуг, їх унiфiкацiю;

-       пiдвищення якостi товарiв, робiт, послуг вiдповiдно до розвитку науки i технiки, потреб населення i народного господарства;

-       економiю всiх видiв ресурсiв, полiпшення технiко-економiчних показникiв дiяльностi;

-       забезпечення безпеки об'єктiв з урахуванням ризику виникнення природних i техногенних катастроф та iнших надзвичайних ситуацiй;

-       створення нормативної бази функцiонування систем стандартизацiї i сертифiкацiї товарiв, робiт, послуг;

-       забезпечення обороноздатностi та мобiлiзацiйної готовностi держави.

Сертифiкацiя товарiв, робiт, послуг на автомобiльному транспортi загального користування здiйснюється з метою:

-       запобiгання реалiзацiї товарiв, робiт, послуг, небезпечних для життя, здоров'я людей та майна осiб i довкiлля;

-       сприяння споживачам у свiдомому виборi товарiв, робiт, послуг;

-       створення умов для участi суб'єктiв пiдприємницької дiяльностi, якi належать до автомобiльного транспорту загального користування, у мiжнародному економiчному, науково-технiчному спiвробiтництвi.

Порядок проведення сертифiкацiї товарiв, робiт, послуг на автомобiльному транспортi визначає Кабiнет Мiнiстрiв України.

Вiдповiдно до статтi 9 Закону України „Про автомобiльний транспорт” надання послуг з перевезення пасажирiв i вантажiв автомобiльним транспортом загального користування пiдлягає лiцензуванню вiдповiдно до закону.

Лiцензування на автомобiльному транспортi загального користування спрямоване на визначення початкових i поточних умов надання послуг з перевезень, а також найважливiших параметрiв обслуговування споживачiв.

Завданням лiцензування на автомобiльному транспортi загального користування є:

-       сприяння становленню сучасного ринку послуг, його захист вiд недобросовiсних суб'єктiв пiдприємницької дiяльностi та стимулювання впровадження нових видiв послуг;

-       створення конкурентного середовища;

-       захист прав споживачiв та ринку послуг вiд небезпечних перевезень;

-       забезпечення надання послуг за встановленими рiвнями якостi;

-       забезпечення використання сертифiкованих i дозволених для використання транспортних засобiв;

-       забезпечення доступностi послуг.

Вiдшкодування витрат, пов'язаних з видачею лiцензiй на перевезення пасажирiв i вантажiв автомобiльним транспортом загального користування, пасажирiв i багажу на таксi та з контролем виконання лiцензiатами лiцензiйних умов, здiйснюється вiдповiдно до закону про Державний бюджет України за рахунок плати за лiцензiї.

На особливу увагу заслуговує питання щодо тарифної полiтики на автомобiльному транспортi загального користування.

Тарифна полiтика на автомобiльному транспортi загального користування повинна задовольняти пiдприємницький iнтерес, розвиток автомобiльного транспорту, стимулювати впровадження новiтнiх технологiй перевезень, застосування сучасних зразкiв автомобiльних транспортних засобiв, а також сприяти вирiшенню таких завдань:

-       пiдвищення можливостей суб'єктiв пiдприємницької дiяльностi, якi належать до автомобiльного транспорту загального користування, щодо забезпечення потреб споживачiв у послугах, залучення iнвестицiй у його розвиток та досягнення сталих економiчних умов роботи;

-       стимулювання конкуренцiї i появи нових суб'єктiв пiдприємницької дiяльностi, якi належать до автомобiльного транспорту загального користування;

-       забезпечення балансу мiж платоспроможним попитом на послуги та обсягом витрат на їх надання;

-       забезпечення стабiльностi, прозоростi i прогнозованостi тарифiв.

Органiзацiйне, науково-технiчне та методичне забезпечення, державне регулювання та контроль, мiжнародна дiяльнiсть автомобiльного транспорту загального користування фiнансуються у вiдповiдностi iз законом про Державний бюджет України.

Основним завданням контролю за дотриманням законодавства щодо перевезень пасажирiв i вантажiв автомобiльним транспортом є контроль за виконанням водiями i посадовими особами автомобiльного транспорту:

-       вимог Правил надання послуг пасажирського транспорту, затверджених постановою Кабiнету Мiнiстрiв України вiд 18.02.97 р. N 176;

-       вимог Порядку проведення конкурсу на перевезення пасажирiв автомобiльним транспортом;

-       вимог Умов i правил здiйснення мiжнародних автомобiльних перевезень пасажирiв i вантажiв.

Функцiями контролю за здiйсненням мiжнародних перевезень пасажирiв i вантажiв автомобiльним транспортом є:

-       контроль за виконанням перевiзниками вимог мiжнародних договорiв України з питань мiжнародних автомобiльних перевезень;

-       контроль технiчного стану автомобiльних транспортних засобiв, що впливає на безпеку руху;

-       перевiрка вагових i габаритних параметрiв автомобiльних транспортних засобiв, оформлення та видача дозволiв на проїзд цих засобiв по територiї України у разi перевищення ними встановлених законодавством вагових та габаритних параметрiв, а також при перевезеннi небезпечних вантажiв;

-       контроль та оформлення дозвiльних документiв на мiжнароднi перевезення пасажирiв i вантажiв автомобiльним транспортом;

-       облiк автомобiльних транспортних засобiв, якi здiйснюють мiжнароднi перевезення пасажирiв i вантажiв;

-       перевiрка транспортно-експедицiйної документацiї та лiцензiй на здiйснення мiжнародних перевезень пасажирiв i вантажiв автомобiльним транспортом.

Для проведення контролю за дотриманням i законодавства щодо перевезень пасажирiв i вантажiв автомобiльним транспортом залучаються працiвники Державного департаменту автомобiльного транспорту України, обласних i Автономної Республiки Крим автотранспортних управлiнь.

Посвiдчення на право контролю виготовляються i видаються Державним департаментом автомобiльного транспорту.

Як правило, контроль здiйснюється групами фахiвцiв Державного департаменту автомобiльного транспорту або територiальних автотранспортних управлiнь, до складу яких обов'язково входить посадова особа, зазначена у статтi 229 Кодексу України про адмiнiстративнi правопорушення.

Контроль за дотриманням законодавства щодо перевезень пасажирiв i вантажiв автомобiльним транспортом, як правило, здiйснюється за завданням, виданим органом автомобiльного транспорту. Форму i порядок видачi та облiку завдань затверджує вiдповiдний орган автомобiльного транспорту.

Контроль за дотриманням законодавства щодо перевезень пасажирiв i вантажiв автомобiльним транспортом здiйснюється методом перевiрки його виконання на пiдприємствах, в установах, органiзацiях автомобiльного транспорту, а також перевiрки в транспортних засобах, на автовокзалах, автостанцiях.

Контролююча особа при здiйсненнi контролю має право накладати штраф вiдповiдно до ст. 119, частини 5 ст. 133, частин 2-5 ст. 133-1, ст. 134, 135 Кодексу України про адмiнiстративнi правопорушення на мiсцi виявлення правопорушення.

Про результати контролю автотранспортнi управлiння подають Державному департаменту автотранспорту звiт щокварталу до 5 числа наступного мiсяця.

Висновки до роздiлу 1

Основним завданням державного регулювання дiяльностi автомобiльного транспорту є формування ринку його послуг шляхом реалiзацiї єдиної економiчної, iнвестицiйної, науково-технiчної та соцiальної полiтики.

Основними функцiями державного регулювання дiяльностi автомобiльного транспорту є: формування ринку послуг; контроль за виконанням законодавства про автомобiльний транспорт; нормативно-правове регулювання з питань автомобiльного транспорту; лiцензування дiяльностi перевiзникiв; стандартизацiя i сертифiкацiя; органiзацiя та контроль автомобiльних перевезень; тарифна, iнновацiйна та iнвестицiйна полiтика; державне замовлення на соцiально значущi послуги автомобiльного транспорту загального користування; захист прав споживачiв послуг автомобiльного транспорту.

Автотранспортнi перевезення регулюються Законами України „Про автомобiльний транспорт”, "Про транспорт", "Про дорожнiй рух" та iншими нормативно-правовими актами i мiжнародними договорами.

Основним документом, який регулює вiдносини мiж перевiзником i замовником є договiр про перевезення вантажу автомобiльним транспортом загального користування.

РОЗДIЛ II. АНАЛIЗ СУЧАСНОГО СТАНУ РОЗВИТКУ АВТОТРАНСПОРТНИХ ПIДПРИЄМСТВ В УКРАЇНI

2.1    Загальна характеристика автотранспортних пiдприємств в Українi

Автомобiльний транспорт є однiєю з найважливiших сфер пiдприємницької дiяльностi, оскiльки у процесi господарювання кожна фiрма потребує перевезення матерiалiв, сировини, готової продукцiї, при цьому вони використовують власний автотранспорт або користуються послугами автотранспортних пiдприємств.

Головним завданням розвитку транспортно-дорожнього комплексу України на середньостроковий перiод та до 2020 р. є визначення шляхiв розв’язання проблем подальшого розвитку транспортної галузi, зростання попиту на транспортнi послуги, активiзацiї процесiв iнтеграцiї транспортно-дорожнього комплексу України до європейської та свiтової транспортних систем. Для сучасного економiчного стану України характерним є пiдвищення ролi транспорту, який забезпечує життєдiяльнiсть населення, функцiонування i розвиток економiки держави, збереження її обороноздатностi, можливiсть досягнення зовнiшньоекономiчних цiлей країни.

Автомобiльний транспорт вiдiграє важливу роль в соцiально-економiчному розвитку країни. На сьогоднi бiльш як 100 тис. автомобiльних перевiзникiв надають послуги з перевезення 52 % пасажирiв та 64 % вантажiв.

Автомобiльний транспорт - це матерiальна основа виробничого процесу автотранспортних пiдприємств.

За КВЕД (класифiкацiя видiв економiчної дiяльностi) автомобiльнi перевезення вiдносяться до секцiї I:

код 60.22.0 - пасажирськi транспортнi перевезення;

код 60.24.1 - дiяльнiсть автомобiльного вантажного транспорту.

Продукцiя автотранспорту вимiрюється в тонно-кiлометрах або пасажиро-кiлометрах.

Виробничi процеси автотранспортних пiдприємств значно вiдрiзняються вiд будь-яких iнших пiдприємств. Дiяльнiсть автомобiльного транспорту не пов'язана з сировиною. Предметом його працi є вантаж.

Функцiї автомобiльного транспорту:

самостiйне здiйснення пасажирських i вантажних перевезень;

сприяння роботi залiзничного транспорту з вивезення вантажiв зi станцiї;

замiна у мiстах i примiських зонах iншого виду транспорту (рейкового, гужового).

Види господарських операцiй в автотранспортних пiдприємств:

експлуатацiйнi перевезення пасажирiв i вантажiв;

гаражне обслуговування i зберiгання рухомого складу, технiчне обслуговування i ремонт автомобiлiв, причепiв та їх агрегатiв;

транспортно-експедицiйне обслуговування;

навантаження порожнiх автомобiлiв;

перегiн нових автомобiлiв iз заводiв;

утримання i експлуатацiя транспортних агрегатiв станцiй технiчного обслуговування вантажних автостанцiй.

Основнi складовi елементи транспортного процесу на всiх пiдприємствах незалежно вiд роду дiяльностi:

навантаження вантажiв або посадка пасажирiв на рухомий склад у пунктах вiдправлення;

перемiщення вантажiв i пасажирiв дорогами мiж пунктами вiдправлення їх призначення;

розвантаження вантажiв або висадка пасажирiв у пунктах призначення;

технiчне обслуговування транспортних засобiв.

До автотранспортних пiдприємств висуваються особливi вимоги до водiїв та автомобiлiв: обов'язкове проходження медичного огляду водiїв - не рiдше нiж раз у 2 рiк, а також щоденний огляд лiкаря перед виїздом iз гаража; автомобiль також щоденно перевiряється механiком перед виїздом, про що робиться вiдповiдний запис у подорожньому листi автомобiля.

В автотранспортному пiдприємствi здiйснюється нормування роботи водiя згiдно з положенням та нормування витрачання палива та автомобiльних шин залежно вiд пори року, кiлькостi жителiв у мiстi, поворотiв маршруту на дорозi, типу двигуна, маси автомобiля, наявностi кондицiонера, згiдно з нормами.

Вантажнi та пасажирнi перевезення пiдлягають обов'язковому лiцензуванню вiдповiдно до Закону.

Перевiзники зобов'язанi проводити обов'язкове страхування цивiльної вiдповiдальностi власникiв транспортних засобiв. Це передбачено Законом України та Постановою Кабiнету Мiнiстрiв України, де обумовлено, що об'єктом обов'язкового страхування цивiльної вiдповiдальностi є цивiльна вiдповiдальнiсть власникiв транспортних засобiв за збиток, нанесений третiм особам унаслiдок дорожньо-транспортної пригоди. Цi витрати включають до складу валових витрат i собiвартостi перевезень.

Особливостi облiку в автотранспортних пiдприємств:

. На автотранспортних пiдприємствах мають мiсце такi виробничi процеси - процес постачання (купiвля бензину, запчастин, контейнерiв); процес реалiзацiї послуг; вiдтворення технiчного стану засобiв працi.

. Витрати автотранспортних пiдприємств визначаються за видами виробництв: основне, допомiжне, обслуговуюче.

. Калькуляцiйною одиницею є вiдповiднi одиницi вимiрювання окремих видiв перевезень (робiт, послуг).

. Значну частину загальних витрат становлять витрати на паливно-мастильнi матерiали (ПММ), ремонт, технiчне обслуговування (ТО), обов'язкове проходження технiчного огляду в органах ДАI. Такий огляд проводиться щорiчно, за що справляються певнi платежi (транспортний збiр, розмiр якого залежить вiд лiтражу двигуна i типу транспортного засобу, збори за проходження технiчного огляду та за отримання талона).

. Для нарахування амортизацiї рухомого складу в бухгалтерському облiку часто обирають виробничий метод.

. Автотранспортнi пiдприємства є платниками податку, з власникiв транспортних засобiв та iнших самохiдних машин та механiзмiв i збору за забруднення навколишнього середовища.

. Водiям та технiчному персоналу видається спецiальний одяг, згiдно з наказом, який облiковується на рахунку МШК або МНМА (залежно вiд облiкової полiтики пiдприємства).

2.2    Монiторинг органiзацiї державного регулювання розвитку автотранспортних пiдприємств України

Автотранспортнi пiдприємства вiдiграють значну роль в економiцi країни але ставлення до їх розвитку з боку держави протягом тривалого перiоду визначається за залишковим принципом. Це стало наслiдком переходу до ринкових вiдносин: було визнано помилковим втручання в справи пiдприємства з боку держави та проголошена необхiднiсть переходу до макроекономiчного регулювання. Внаслiдок цього держава вiдмежувалася вiд регулювання на мiкрорiвнi, що спричинило втрату контролю за пiдприємствами. Ставку було зроблено на важелi загальноекономiчного впливу, на те, що ринок спрямує економiку до ефективностi. Але така схема iдеального ринку не спрацювала з об`єктивних причин, однiєю з яких є незацiкавленiсть ринку у виробництвi суспiльних благ до яких вiдносяться i пасажирськi автопослуги.

Проте досвiд розвинутих країн свiдчить, що транспортна система країни не може нормально функцiонувати без державної пiдтримки. Важливим аспектом реалiзацiї ефективних форм та методiв державної пiдтримки розвитку пiдприємств є державне регулювання економiки, без якого не обходяться в жоднiй iндустрiально розвиненiй країнi. Держава не усувається вiд розв’язання питань функцiонування транспортного ринку, виступаючи, по-перше, впливовим макрофактором функцiонування транспортної галузi, по-друге, не менш вагомою є роль держави, як елемента мiкросередовища - споживача транспортних послуг, постачальника, кредитора тощо. Причому слiд зазначити, що одностайної думки з приводу необхiдностi втручання держави в систему вiльних ринкiв не iснує. Однi вченi знаходять державне регулювання усiх виробничо-господарських вiдносин необхiдним, видiляючи основнi недосконалостi ринку, iншi вiдкидають таке регулювання взагалi та вважають, що сама система в змозi координувати економiчну дiяльнiсть без регулювання, деякi економiсти у своїх мiркуваннях виходять з того, що там, де не спрацьовує ринок, повинний iснувати iнший механiзм, здатний узяти вiдповiднi функцiї. Таким механiзмом є держава. Тому необхiднiсть державного втручання в ринкову економiку науково може бути пояснена саме неефективнiстю ринку. Бiльш того, ринковi методи господарювання в силу своєї економiчної природи породжують ряд негативних соцiальних наслiдкiв, що приводять до необхiдностi державного регулювання деяких сфер економiки та не в змозi вирiшити соцiально-економiчнi проблеми (табл.1).

Соцiально-економiчнi проблеми вiдносяться i до проблем функцiонування пасажирського транспорту, що пiдтверджує необхiднiсть державного регулювання дiяльностi даної сфери нацiональної економiки. Нинi бiльшiсть економiстiв одностайнi в тiм, що держава є невiд'ємним суб'єктом ринкової економiки. При цьому функцiя держави, має подвiйний характер: з одному боку, для пiдвищення ефективностi економiки, держава повинна стимулювати ринковi вiдносини як бiльш сприятливi для створення ефективної економiки, а з iншого боку - враховуючи, що ринок не в змозi вирiшити багато соцiальних i економiчних проблем, держава покликана протидiяти абсолютизацiї ринкових вiдношень. Звiдси негативними наслiдками є, як надмiрне державне регулювання господарсько-фiнансових вiдносин, так i повне невтручання держави в сфери економiки. При таких умовах мова може йти тiльки про границi втручання держави в економiку автотранспортних пiдприємств, способах i методах такого втручання, а також про роль держави у ринковiй економiцi. Система методiв державного управлiння, що застосовуються для регулювання галузi пасажирських перевезень в Українi подана в таблицi 2.2.1.

Подальший розвиток автомобiльного транспорту можливий за такими напрямами.

Перший - нинi iснуючий, який передбачає вiдсутнiсть адекватного проблемi державного i технiчного регулювання у секторi.

Це призведе до поглиблення суттєвих диспропорцiй у розвитку галузi з подальшим iгноруванням все зростаючих вiд дiяльностi автомобiльного транспорту багатомiльярдних зовнiшнiх витрат суспiльства, зумовлених негативним впливом автотранспорту на довкiлля i особливо погiршенням екологiчної ситуацiї у мiстах, неможливiстю забезпечення належного рiвня безпеки перевезень, залежнiстю країни вiд iмпорту нафтопродуктiв, незабезпеченостi транспортного обслуговування соцiально незахищених верств населення, осiб з обмеженими фiзичними можливостями та жителiв окремих населених пунктiв у сiльськiй мiсцевостi, неможливостi забезпечення реалiзацiї законодавчого права окремих категорiй громадян на пiльгове користування громадським автотранспортом, зниження рiвня органiзацiї перевезень на регулярних автобусних маршрутах (особливо в години "пiк"), а також до подальшого зменшення конкурентоспроможностi вiтчизняних перевiзникiв не тiльки на зовнiшнiх ринках, але й навiть на внутрiшньому ринку тощо.

Другий - передбачає (згiдно з досвiдом розвинених краї свiту) забезпечення сталого та збалансованого розвитку транспортної галузi iз застосуванням на державному рiвнi механiзмiв реалiзацiї принципу "користувач (та забруднювач) платить" для залучення фiнансових ресурсiв на вирiшеннi проблем транспорту, що мають суспiльний характер. Повиннi бути забезпеченi: концентрацiя державних ресурсiв та коштiв на прiоритетних напрямах розвитку галузi; формування ефективної цiнової, податкової, бюджетної i технiчної полiтики, орiєнтованої на забезпечення сталого збалансованого розвитку екологiчно сприятливого, енергоефективного i конкурентоспроможного автомобiльного транспорту (ґрунтуючись на сучасних технологiях i стандартах), пiдвищення якостi та безпеки автотранспортних перевезень в цiлому та автотранспортних послуг, забезпечення соцiальних перевезень громадян тощо.

Цей варiант також передбачає пiдвищення ролi держави щодо соцiальних питань роботи громадського автотранспорту та створення цивiлiзованих умов конкуренцiї та ринку автотранспортних послуг.

Також необхiдно зазначити, що державне регулювання пiдтримки пiдприємств слiд розглядати не як повернення до старої адмiнiстративної системи опiкування пiдприємствами, а як засiб оптимiзацiї фiнансових вiдносин в державi та в регiонi. Державнi органи, проводячи активну соцiально-економiчну полiтику, не повиннi брати безпосередньої участi в управлiннi транспортним виробництвом, але натомiсть мають створювати сприятливi умови для нього. У питаннях дотримання безпеки перевезень, охорони довкiлля, досягнення свiтових стандартiв, контроль та регулювання з боку держави повиннi посилюватися. Вiдповiдно до «Стратегiї економiчного i соцiального розвитку України на 2000-2004 роки», економiчнi реформи повиннi зводитися до органiзацiї таких економiчних вiдносин у державi, якi б забезпечили розвиток як конкретних суб’єктiв господарювання, так i економiки країни в цiлому (окремих її регiонiв). А це передбачає поряд iз безумовним наданням гарантiї економiчних свобод суб’єктам господарювання наявнiсть певних економiчних механiзмiв, що сприяють розвитку пiдприємств та допомагають вирiшити багато економiчних проблем, якi не можуть бути вирiшенi суто ринковими регуляторами. Налагодження механiзму регулювання економiчної дiяльностi та досягнення загальної ефективностi ринку можливе тiльки за умов гнучкого поєднання ринкових iнструментiв та державного регулювання. Транспортне пiдприємство, що переходить на ринковi засади, обов’язково повинно орiєнтуватися на потреби своїх клiєнтiв та ставити за мету їх задоволення, намагаючись при цьому функцiонувати рацiонально та ефективно. За таких умов будуть задовольнятися i соцiальнi потреби. Тому можна зробити висновок, що ринковий пiдхiд здатний об’єднати iнтереси транспортних пiдприємств, держави та населення. Узгодження цiлей i iнтересiв суб’єктiв господарювання вiдбувається через дiю ринкових механiзмiв, фiнансового механiзму пiдприємства, а також дiї регулюючих механiзмiв, у тому числi механiзмiв державного та регiонального регулювання та пiдтримки.

Таблиця 2.2.1

Соцiально-економiчнi проблеми

Соцiально-економiчнi проблеми

Необхiднiсть втручання держави

1. Механiзм ринку не забезпечує задоволення потреб суспiльства, якi виражаються в iндивiдуальному платоспроможному попитi

Оскiльки iснування ринку таких благ неможливо, регулятори повиннi вироблятися державою. Ринок, у силу притаманнiй йому економiчнiй природи, враховує лише попит окремих споживачiв на суспiльнi блага. Неможливiсть ринку врахувати потреби суспiльства в суспiльних благах приводить до скорочення обсягу їхнього виробництва в порiвняннi з реальним попитом тому потрiбно втручання держави. Рiзниця мiж повними витратами автопiдприємств i фiнансовими витратами споживачiв повинна покриватися за рахунок субсидiй. Але визначення обсягу коштiв для субсидування необхiдної кiлькостi суспiльних благ, є однiєї з важливих економiчних проблем

2. Ринковий механiзм породжує зовнiшнi ефекти: суспiльний транспорт вирiшує соцiальнi задачi, надаючи право безкоштовного користування транспортом пiльговим категорiям пасажирiв; негативно впливає на навколишнє середовище, тощо.

Зовнiшнi ефекти мають мiсце, коли виробництво або споживання товару (послуг) безпосередньо впливає на виробникiв або споживачiв, якi не беруть участь у процесi купiвлi-продажу даного товару, i коли побiчнi ефекти не знаходять повного вiдображення в ринкових цiнах Ринковий механiзм рiвноваги попиту та пропозицiї не в змозi без утрат для суспiльства знайти ефективний вихiд з подiбних ситуацiй. Для компенсацiї втрат, породжених зовнiшнiми ефектами, потрiбно втручання держави

3. Механiзм ринку забезпечує один варiант розподiлу доходiв (будь-який доход, отриманий в умовах конкуренцiї, вважається справедливим), однак часто ринковий розподiл не може вважатися справедливим, оскiльки не забезпечує людинi його права на доход, що гарантує гiдне iснування.

Втручання держави в сферу соцiальних вiдносин, перерозподiлу доходiв також украй необхiдно

4. Ринковий механiзм не вирiшує регiональних проблем (економiчних, демографiчних, соцiальних, екологiчних).

Це i бiднiсть регiону природними ресурсами, i неможливiсть повного використання ресурсу регiону через недостатнiсть капiталу, i збитковiсть пiдприємств ключової галузi регiону - лiквiдувати цi дисбаланси за допомогою ринкового механiзму практично неможливо, бiльш того, ринковий механiзм їх ще бiльше збiльшує

5. Ринок не забезпечує стiйку макроекономiчну рiвновагу, особливо мiж iнвестицiйним попитом та пропозицiєю заощаджень.

Для пiдтримки макроекономiчної рiвноваги необхiдно втручання держави в структурну полiтику

6. Механiзм ринку не здатний сам по собi, без втручання держави, забезпечувати повне використання економiчних ресурсiв

Полiтика в цiй областi також є важливою функцiєю держави

7. Ринковiй системi, внутрiшньо притаманна схильнiсть до монополiзацiї, що перешкоджає ефективному розподiлу ресурсiв

Для пiдтримки ринку i збереження регулюючих функцiй цiн держава повинна проводити антимонопольну полiтику




2.3    Тенденцiї розвитку автомобiльного транспорту України

Серед всiх видiв транспорту, автомобiльний, за обсягами перевезень, масштабами впливу на майже всi аспекти нашого життя, є домiнуючим. Як вiдомо, автомобiльний транспорт є не тiльки бiльш нiж важливою складовою економiки будь якої країни, але й найбiльшим споживачем моторних палив нафтового походження, та саме вiн вiдповiдальний за вкрай несприятливi, навiть небезпечнi екологiчнi умови в мiсцях найбiльшого зосередження людей та сумно вiдому статистику людських втрат.

Частка автомобiльного транспорту лише у загальному обсязi перевезення вантажiв складає 73,5%, пасажирiв - 48%. Але бiльш важливим є те, що у багатьох сферах перевезень автомобiльному транспорту не має альтернативи.

Не викликає сумнiвiв той факт, що значущiсть автомобiльного транспорту, як важливої складової економiки, постiйно зростатиме в оглядовiй перспективi, особливо у забезпеченнi все зростаючих потреб у мобiльностi населення.

-       Вiдмiчаються наступнi тенденцiї розвитку автомобiльного транспорту України:

-       продовжуватиме зростати попит на транспортнi засоби iндивiдуального користування та мобiльнiсть населення;

-       в структурi витрат населення буде зростати частка витрат, пов’язаних iз засобами перемiщення або iз транспортними послугами;

-       за прийнятим сценарiєм розвитку автомобiльний транспорт України буде задовольняти все зростаючий попит у мобiльностi населення та у вантажообiгу;

-       вiтчизняна економiка та транспорт, як її складова, буде поступово продовжувати iнтегруватися в глобальну економiку;

-       очiкується суттєве зростання обсягiв транзитних перевезень територiєю України, у першу чергу внаслiдок збiльшення товарообiгу мiж країнами СНД та ЄС;

Україна поступово буде все бiльшою мiрою iнтегруватиметься до Транс-Європейської Транспортної Мережi;

.        з великою часткою iмовiрностi можна прогнозувати у середньостроковiй перспективi продовження росту потреби галузi в джерелах енергiї перш за все внаслiдок пiдвищення мобiльностi населення (переважно за рахунок споживання палива легковими автомобiлями iндивiдуального користування);

.        за вiдсутностi адекватних державних заходiв негативний вплив автотранспорту на навколишнє середовище у мiстах набуватиме характеру екологiчної катастрофи;

.        щодо ринкових умов слiд також зазначити швидко зростаючий рiвень конкуренцiї на ринку транспортних послуг та поступову втрату навiть внутрiшнього ринку вiтчизняними автоперевiзниками внаслiдок технологiчного вiдставання та iнших чинникiв, поступову втрату позицiй на зовнiшнiх ринках.нгредiєнтне (шкiдливi викиди) та параметричне (шум, вiбрацiя, електромагнiтне випромiнювання) забруднення довкiлля, наслiдки ДТП, витрати часу та ресурсiв в заторах та iншi негативнi фактори призводять до значних суспiльних втрат, що стосуються не лише безпосереднiх користувачiв транспорту, але й населення в цiлому, з особливо негативним впливом на найбiльш уразливi групи, в першу чергу на дiтей.

Погiршення здоров`я людини (серцево-респiраторнi, онкологiчнi, стресовi хвороби) витрати на лiкування, недоотримання суспiльством продуктiв її дiяльностi, передчаснi втрата працездатностi та смерть, як наслiдок техногенного тиску транспорту на довкiлля, мають суттєвий макроекономiчний контекст у грошовому еквiвалентi.

В протилежнiсть вiд економiчної або iншої вигоди, що отримують користувачi транспорту, цi зовнiшнi витрати суспiльства, в умовах вiдсутностi адекватного втручання держави (державного регулювання), не беруться до уваги користувачами транспорту, адже зовнiшнi витрати, таким чином, не пов’язанi безпосередньо з їх дiяльнiстю та з процесом прийняття ними рiшень.

Руйнування важелiв державного управлiння галуззю в перiод структурних реформ призвело до суттєвих диспропорцiй у її розвитку (у тому числi - у структурi рухомого складу та суб’єктiв господарювання) з практичним iгноруванням все зростаючих вiд дiяльностi автомобiльного транспорту зовнiшнiх витрат суспiльства, вiдсутностi механiзмiв запобiгання або компенсацiї цих зовнiшнiх витрат, вiдсутностi у суспiльства достатнiх ресурсiв не тiльки для вiдповiдного розвитку транспортної iнфраструктури, але й навiть її утримання, неоптимальностi iснуючої системи органiзацiї та управлiння транспортним процесом в цiлому та суб’єктами господарювання галузi тощо.

Згiдно мiжнародного досвiду вирiшальним фактором забезпечення сталого та збалансованого розвитку транспортної галузi є застосування на державному рiвнi механiзмiв реалiзацiї принципу "користувач (та забруднювач) платить" для залучення фiнансових ресурсiв на вирiшеннi проблем транспорту, що мають суспiльний характер.

В результатi ринкових трансформацiй, якi активно вiдбувались на початку 90-х рокiв, автомобiльний транспорт був практично повнiстю приватизований i на цей час на ринку автотранспортних послуг дiють десятки тисяч суб’єктiв господарювання рiзних органiзацiйно-правових форм та форм власностi.

Прискорена i необґрунтована приватизацiя iнфраструктури автотранспорту призвела до ряду негативних явищ.

Майже повнiстю були лiквiдованi центральнi та лiнiйнi диспетчерськi станцiї, вдвiчi скоротилась кiлькiсть автостанцiй, скоротилась мережа автобусних маршрутiв, особливо в сiльськiй мiсцевостi, де перевезення нерентабельнi або низькорентабельнi.

Разом з тим, здiйснювалось подрiбнення потужних автотранспортних пiдприємств, якi були в змозi забезпечити пiдтримку належного технiчного стану транспортних засобiв та професiйну органiзацiю перевезень з високим рiвнем безпеки та якостi.

Цьому, в першу чергу, сприяло запровадження подвiйної системи оподаткування, загальної i спрощеної. Податкове навантаження при спрощенiй системi, яка застосовується для дрiбних пiдприємств, майже на порядок нижче нiж загальна система, яка застосовується для крупних пiдприємств.

Подрiбнення пiдприємств i поява на ринку послуг десяткiв тисяч перевiзникiв, якi мають 1-2 автомобiля i практично не мають нi фахiвцiв, нi матерiально-технiчної бази, призвело до формування структури мiського автобусного парку, яка не вiдповiдає нi вимогам необхiдної органiзацiї перевезень, нi вимогам економiки, нi вимогам екологiї. Питома вага парку мiських автобусiв великої та особливо великої мiсткостi у декiлька разiв нижче оптимальної, а питома вага парку мiських автобусiв малої та особливо малої мiсткостi значно перевищує їх оптимальну потребу.

Практично поза сферою державного регулювання залишається транспортне обслуговування осiб з обмеженими фiзичними можливостями, забезпечення регулярним автобусним сполученням невеликих населених пунктiв у сiльськiй мiсцевостi, реалiзацiя законодавчого права окремих категорiй пасажирiв на пiльговий проїзд та ряд iнших питань соцiального напрямку.

Згiдно iз Законом України “Про автомобiльний транспорт ” (стаття 14), саме цi питання повиннi вирiшуватись у програмi розвитку i вдосконалення транспорту, вiдповiдно до якої повиннi розроблятись аналогiчнi регiональнi програми.

Технологiчне вiдставання та iншi чинники призводять до зниження конкурентоспроможностi вiтчизняних перевiзникiв як на внутрiшньому, так i на зовнiшньому ринках.

Основними причинами виникнення негативних явищ на автотранспортi є:

. Втрата адмiнiстративних важелiв управлiння галуззю i не створення рiвноцiнних ринкових умов.

. Недосконалiсть законодавчого регулювання галуззю та системи оподаткування, що призвело до негативних результатiв щодо окремих питань.

. Вiдсутнiсть дiйового контролю дотримання транспортного законодавства.

. Функцiональна невизначенiсть органiв виконавчої влади.

. Iгнорування все зростаючих зовнiшнiх витрат суспiльства вiд дiяльностi автомобiльного транспорту, вiдсутнiсть механiзмiв запобiгання або компенсацiї цих зовнiшнiх витрат.

. Технологiчне вiдставання галузi та вiдсутнiсть вiдповiдної вимогам сьогодення державної полiтики в напрямку забезпечення вирiшення цiєї проблеми в цiлому та конкурентоспроможностi вiтчизняних перевiзникiв зокрема.

. Вiдсутнiсть фiнансової та правової пiдтримки соцiально необхiдних перевезень з боку держави та органiв мiсцевого самоврядування.

Висновки до роздiлу 2

Досвiд розвинутих країн свiдчить, що транспортна система країни не може нормально функцiонувати без державної пiдтримки. Важливим аспектом реалiзацiї ефективних форм та методiв державної пiдтримки розвитку пiдприємств є державне регулювання економiки, без якого не обходяться в жоднiй iндустрiально розвиненiй країнi. Держава не усувається вiд розв’язання питань функцiонування транспортного ринку, виступаючи, по-перше, впливовим макрофактором функцiонування транспортної галузi, по-друге, не менш вагомою є роль держави, як елемента мiкросередовища - споживача транспортних послуг, постачальника, кредитора тощо.

Проведення транспортна полiтика спрямована на його технiко-технологiчну модернiзацiю й iнтеграцiю в мiжнародну транспортну систему.

Активiзувалася робота зi створення системи мiжнародних транспортних коридорiв Реконструйовано значну кiлькiсть дiлянок автомобiльних дорiг. Продовжується удосконалювання технологiї перевезень, розвиток iнформацiйних систем.

Забезпечення сталого розвитку екологiчно сприятливого i енергоефективного автомобiльного транспорту, пiдвищення якостi та безпеки автотранспортних послуг, забезпечення соцiального значущих перевезень.

РОЗДIЛ III. УДОСКОНАЛЕННЯ ДЕРЖАВНОГО РЕГУЛЮВАННЯ РОЗВИТКОМ АВТОТРАНСПОРТНИХ ПIДПРИЄМСТВ В УКРАЇНI.

3.1    Основнi чинники державної полiтики розвитку автотранспортних пiдприємств

Високi темпи зростання автомобiльного транспорту стали знаковим явищем, а рiвень автомобiлiзацiї - iндикатором рiвня розвитку будь-якої країни, у тому числi України. Це викликано величезним впливом транспорту на економiку, ефективнiсть системи руху товарiв, якiсть життя населення, на рiвень соцiальної стабiльностi в суспiльствi.

Розвиток ринкiв товарiв i послуг, дрiбного i середнього бiзнесу, розширення сфери роздрiбної торгiвлi, зростання фермерства в агрокомплексi, наявнiсть значної кiлькостi промислових пiдприємств, що не мають iнших пiд'їзних колiй, крiм автомобiльних, об'єктивно збiльшують нiшу безальтернативного застосування автомобiльного транспорту. Технологiчна i комерцiйна гнучкiсть автомобiльного транспорту дають йому додатковi ринковi переваги в тих секторах ринкової економiки, де вiн конкурує з iншими видами транспорту - залiзничним або водним.

Таким чином, автомобiльний транспорт один з найважливiших i основних видiв транспорту. Вiд його ефективної роботи залежить i результативнiсть функцiонування всiєї економiки країни.

Перехiд економiки України на ринковi умови господарювання i поспiшна приватизацiя пiдприємств iстотно змiнили сформовану протягом багатьох рокiв систему перевiзного процесу пiдприємств автомобiльного транспорту, що є невiд'ємною частиною будь-якого процесу виробництва. Сьогоднi автотранспортнi пiдприємства працюють в умовах вiдсутностi централiзованих замовлень, що викликає визначену нестабiльнiсть формування обсягiв їх послуг протягом планованого перiоду часу. Результатом стає невпевненiсть пiдприємств у досягненнi позитивних результатiв вiд їх виробничо-господарської дiяльностi, зростає ризик їх стiйкого функцiонування на конкурентному ринку.

Швидке формування ринку транспортних послуг, що обумовлює великий ступiнь невизначеностi роботи пiдприємств, їх залежнiсть вiд коливань ринкової ситуацiї, розвиток пiдприємництва i конкуренцiї не дозволяють застосовувати пiдходи i методи планування, що використовувалися при економiцi адмiнiстративно-командного типу. В умовах ринку вони не вiдповiдають сформованим реалiям. В даний час пiдприємства автомобiльного транспорту змушенi самi шукати новi шляхи свого розвитку в умовах динамiчного зовнiшнього середовища, гнучко реагувати на її змiни для збереження конкурентоспроможностi i забезпечення ефективностi розвитку в умовах ринку.

Проблеми функцiонування автомобiльного транспорту в ринкових умовах господарювання розглядаються в обмеженiй кiлькостi теоретичних i практичних розробок. Новизна проблеми пiдвищення ефективностi методiв i пiдходiв у плануваннi дiяльностi пiдприємств автомобiльного транспорту в умовах ринку потребує розроблення комплексного пiдходу до теоретичного та методичного опрацювання питань формування стратегiї i тактики розвитку автотранспортних пiдприємств з урахуванням специфiки галузi i економiчної реалiї сьогодення.

Стратегiчне планування - особливий вид практичної дiяльностi, спрямований на розроблення стратегiчних рiшень, якi висувають конкретнi цiлi i стратегiї поведiнки вiдповiдних об'єктiв. Реалiзацiя останнiх повинна забезпечити їх ефективне функцiонування в довгостроковiй перспективi та швидку адаптацiю до мiнливих умов зовнiшнього середовища.

Вiдсутнiсть iнструментарiю стратегiчного планування в практицi роботи автотранспортних пiдприємств в ринкових умовах потребувало:

Ø  формалiзувати процес стратегiчного планування їх дiяльностi;

Ø  розробити концепцiю i методику формування стратегiї розвитку пiдприємства;

Ø  створити методичнi засади прогнозування розвитку автотранспортних пiдприємств в умовах конкурентного ринку;

Ø  обґрунтувати сфери припустимих рiшень розвитку пiдприємства на перспективний перiод;

Ø  обрати рацiональнi стратегiї розвитку пiдприємства.

Аналiз методiв планування, якi використовувалися на рiзних етапах розвитку автотранспорту, показав, що планування розвитку автотранспортних пiдприємств здiйснювалось виходячи з надмiрного централiзму, органiзацiйної замкненостi та особливостей окремих служб i пiдроздiлiв.

За часiв iснування СРСР вiвся пошук нових органiзацiйних форм розвитку автотранспортних пiдприємств i нових методiв планування їх функцiонування. Вiдбувалося закрiплення пiдприємств за постачальниками та споживачами. Такий стан справ створював бюрократичну систему планування, яка складалася з пiдсистем закритого типу, в яких автотранспортнi пiдприємства мали чiтке закрiплення за визначеними пiдприємствами (спецiалiзацiя).

При набуттi Україною незалежностi виникає новий пiдхiд до планування, зумовлений iнтенсивним зростанням загальної чисельностi автотранспортних господарств, у результатi приватизацiї пiдприємств країни. У зв'язку з дезiнтеграцiєю автотранспортного комплексу традицiйнi методи, якi застосовувались для планування розвитку автотранспортних пiдприємст, стали непридатними. Цi методи були ефективними при розглядi автотранспортного комплексу як закритої системи. Використання нових методiв дозволяє планувати ефективний розвиток автотранспортного комплексу як вiдкритої системи, яка функцiонує в умовах конкуренцiї не тiльки на короткостроковий але й довгостроковий перiод. Найбiльш рацiональним методом є стратегiчне планування, яке являє собою концепцiю виживання i розвитку пiдприємства в ринкових умовах, вид дiяльностi спрямований на розроблення стратегiчних рiшень.

У стратегiчному плануваннi повною мiрою втiлюється бiхевiористичний пiдхiд, тобто вiдмова вiд попереднiх гiпотез i пропозицiй, якi спираються лише на спостереження за зовнiшньою поведiнкою - впливом зовнiшнiх факторiв. У вiдповiдностi до цього пiдходу цiлi розвитку пiдприємства постiйно змiнюються i пiддаються впливу мiнливих сил, якi вiдображаються на полiтицi цiн, обсязi випуску та реалiзацiї послуг, а також виходячи iз розмiру запасiв, ринкової частки i розмiру прибутку.

Застосування концепцiї стратегiчного планування дозволяє автотранспортним пiдприємствам оцiнити привабливiсть виконуваних ними комерцiйних послуг, а на подальших етапах розробити стратегiю розвитку пiдприємства.

У статтi запропонована блок-схема вибору варiантiв стратегiй розвитку автотранспортного пiдприємства, яка для зручностi та бiльш детального розгляду розподiлена на структурнi блоки.

Перший блок являє собою аналiтичний огляд об'єкта дослiдження конкурентного середовища (рис.5.). (АТП) та зовнiшнього

Розглянемо цей блок бiльш детально. Пiд вихiдними даними слiд розумiти повну характеристику обраного автотранспортного пiдприємства

(баланс, показники використання рухомого складу та його якiсний склад, види перевезень, отриманий прибуток). Аналiз конкурентiв проводиться з використанням методiв статистики, порiвняльними показниками є види перевезень, їх спiввiдношення та обсяг перевезень на мiському чи районному рiвнi. Оцiнка дiяльностi за критерiєм прибутку потрiбна для визначення найбiльш небезпечних та сильних конкурентiв. Оцiнка кiлькостi зазначених власних умов передбачає порiвняльну характеристику обраного пiдприємства (АТП) з найбiльш сильними конкурентами, якi дiють на визначеному сегментi ринку. Результуючим фактором цього блоку є обґрунтування вибору стратегiй розвитку автотранспортного пiдприємства та їх детальний опис. Блок моделювання варiантiв стратегiй є основною частиною алгоритму стратегiчного управлiння розвитку пiдприємства (рис.6.).

Рис.5. Блок аналiз

Стратегiями розвитку у даному випадку можуть бути оновлення рухомого складу, розширення кiлькостi рухомого складу, модернiзацiя, пiд якою ми розумiємо змiну спецiалiзацiї рухомого складу або замiну ремонтно-обслуговуючої бази. Кожна iз запропонованих стратегiй потребує певної кiлькостi коштiв, яка залежить вiд розмiрiв пiдприємства, обсягу впровадження стратегiї. В умовах переходу до ринкової системи господарювання питання iнвестицiй стоїть дуже гостро. Не кожне пiдприємство має кошти на впровадження стратегiї, тому доцiльно вiдокремити блок вибору джерела iнвестицiй (рис.7.).

Рис.6. Блок моделювання варiантiв стратегiй розвитку

Основними iнвестицiйними iнструментами здiйснення стратегiй розвитку автотранспортних пiдприємств на регiональному рiвнi є лiзинг та кредит. Кожен варiант розглядається окремо, з точки зору термiну окупностi та умов здiйснення. Якщо є можливiсть накопичення власних коштiв за рахунок частини прибутку , то обмеженням буде припустимий час реалiзацiї стратегiї, який повинен бути бiльшим, нiж час накопичення коштiв.

У результуючому блоцi розраховуються показники ефективностi за кожною iз запропонованих стратегiй, якими є ефективнiсть використання рухомого складу, очiкуваний дохiд (рис.8.).

Рис.7. Блок вибору джерела iнвестицiй

Перегляд форми та розроблення iнших пiдходiв до системи планування розвитку пiдприємства в ринкових умовах господарювання пов'язанi з особливостями їх функцiонування в цих умовах . Необхiдно виходити з того, що ранiше пiдприємства працювали в бiльш - менш стабiльних умовах.

Все що вiдбувалось у зовнiшньому середовищi не було дуже важливим для пiдприємства. Тому вони функцiонували як закритi системи. З цих же позицiй i пiдходили до системи планування.

Рис.8. Результуючий блок

В ринкових умовах пiдприємство слiд розглядати як вiдкриту систему, дiяльнiсть якого залежить не тiльки вiд впливу внутрiшнiх факторiв, але й вiд ринкової ситуацiї (конкурентiв, споживачiв, регулюючих чинникiв), яка є визначальною.

Особливостi розвитку автотранспортного пiдприємства як вiдкритої системи у вищезазначених умовах, визначенi на основi аналiзу основних законiв ринкової економiки, полягають у такому:

Ø  розвиток пiдприємства як системи визначається динамiкою попиту на автотранспортнi послуги;

Ø  конкурентоспроможнiсть послуг автотранспортних пiдприємств визначається рiвнем оновлення, модернiзацiї або розширення на основi iнновацiй;

Ø  намiр вижити вимагає вiд пiдприємства оптимiзувати свої витрати та цiни, виходити на режим стiйкого функцiонування, здiйснюючи рiзнi види послуг.

3.2   
Заходи удосконалення державного регулювання розвитку автотранспортних пiдприємств в Українi

На сучасному етапi розвитку автотранспортних пiдприємств в Українi, залежить вiд належної пiдтримки державного забезпечення i державного регулювання розвитку автотранспортних пiдприємств. Особливостi автотранспортних пiдприємств, проблеми, перспективнi напрямки реструктуризацiї розглянемо на рис.9.

Особливого удосконалення потребує розвиток транспортної iнфраструктури, вiд якої великою мiрою на сучасному етапi залежить розвиток регiонiв та країни в цiлому. В сучасних умовах райони, якi мають слаборозвинену транспортну iнфраструктуру - вiдповiдають критерiям слаборозвинених, або депресивних районiв. Стан транспортної iнфраструктури України сьогоднi суттєво вiдстає вiд країн Європейського союзу. Порiвняння транспортної забезпеченостi автомобiльними дорогами показано на рис.10.

Вiдповiдно до Програми розвитку нацiональної мережi мiжнародних транспортних коридорiв вУкраїнi на 2006-2010 роки вирiшувалися питання:

·        розбудови нацiональної мережi мiжнародних транспортних коридорiв, полiпшення її стану тазбiльшення пропускної спроможностi,

·        вдосконалення технологiї мiжнародних перевезень за принципами логiстичних товаропровiдних систем.

Рис.9. Характеристика автотранспортних пiдприємств

Вiдповiдно до цiєї Програми реалiзувалася полiтика Уряду щодо:

·        iнтеграцiї транспортної системи України до транс’європейської шляхом приведення станувiтчизняної транспортної мережi у вiдповiднiсть до норм i стандартiв ЄС;

·        залучення транзитних потокiв країн Європи та Азiї через територiю України;

·        збiльшення надходжень до державного бюджету вiд експорту транспортних послуг.

Рис.10.Порiвняння транспортної забезпеченостi деяких країн Європи

У травнi 2007 р. наказом Мiнтрансзв'язку затверджено Концепцiю сталої нацiональної транспортної полiтики розвитку всiх видiв.

Розробка транспортної стратегiї, здiйснюється на пiдставi цiєї Концепцiї, в рамках проектiв технiчної допомоги ЄС:

·        Twinning «Пiдтримка розробки та iмплементацiї транспортної полiтики в Українi»

·        «Пiдтримка iнтеграцiї України у транс'європейську транспортну мережу ТЄМ-Т».

На даний час реалiзується проект Twinning «Сприяння забезпеченню безпеки пасажирських та вантажних перевезень автомобiльним транспортом в Українi».

Для соцiально-економiчного розвитку України необхiдна поглиблена спiвпраця з iншими державами. Державне регулювання має бути спрямована на вдосконалення законодавчої й органiзацiйної бази реструктирезацiї, що забезпечить прискореного розвитку транспортної iнфраструктури, створення нацiональної мережi мiжнародних транспортних кордонiв, розширення транспортної системи Європи та Азiї, Балтiйського та Чорноморського регiонiв рис.11.

Основними чинниками, що стримують розвиток транспортного забезпечення у сферi зовнiшньоекономiчної дiяльностi України, є:

-       невпорядкованiсть системи державного регулювання, що стосується контролю на кордонi та справляння зборiв;

-       висока вартiсть послуг, що їх надають митнi брокери, контрольнi служби та транспортнi термiнали;

-       численнi бюрократичнi перешкоди при оформленнi мiжнародних перевезень;

-       мала швидкiсть доставки пасажирiв та вантажiв;

-       несприятлива кримiногенна обстановка;

-       брак комплексного й iнформацiйного обслуговування на шляху здiйснення мiжнародних перевезень;

-       недостатнiсть, а на окремих напрямках i вiдсутнiсть комплексу нормативно-правових актiв, що регулюють мiжнароднi перевезення та їх обслуговування.

Проблемами, якi потребують негайного вирiшення, є фiзичне вiдпрацювання i моральне старiння iнфраструктури автотранспорту та парку транспортних засобiв. Ця тенденцiя iснує ще з 80-х рокiв ХХ столiття. Щоб подолати її, необхiдно:

Рис.11. Автомобiльнi мiжнароднi транспортнi коридори на територiї України

-       Оновлення парку автобусiв та вантажних автомобiлiв. Бiльше 50% парку автобусiв, що використовуються у сферi автотранспорту загального користування, експлуатуються бiльше 10 рокiв, i цей процес щорiчно погiршується. Парк автобусiв повинен оновлюватись на рiвнi 10-12% щорiчно. Крiм того, як на регулярних так i на нерегулярних автобусних маршрутах майже 50% складають автобуси малої та особливо малої мiсткостi. Це стосується в основному мiського та примiського сполучення. Кiлькiсть таких автобусiв бiльше нiж у два рази перевищує їх оптимальну потребу. Аналiз практичних витрат експлуатацiї автобусiв рiзної пасажиромiсткостi свiдчить, що один автобус великої мiсткостi технологiчно замiнює до 3 автобусiв малої мiсткостi, а один автобус особливо великої мiсткостi замiнює до 4 автобусiв малої мiсткостi. При цьому при такiй замiнi питомi витрати на одиницю транспортної роботи за статтями “заробiтна плата” та “паливо” скорочуються у 2-3 рази. Аналогiчнi результати i на вантажному автотранспортi. Завдання цiєї Програми полягає в тому, щоб шляхом запровадження законодавчої бази створити для перевiзникiв умови для їх стимулювання щодо процесу оновлення парку автобусiв, без чого їх доступ до ринку послуг буде неможливим. Оновлення парку вантажних автомобiлiв стосується в основному сфери мiжнародних перевезень, а пiдставою для викладених у Програмi обсягiв придбання вантажних автомобiлiв є умови, що протягом термiну реалiзацiї Програми для вантажних автомобiлiв, що використовуються для мiжнародних, а потiм, i для магiстральних сполучень будуть запроваджуватись європейськi норми екологiї та енергоспоживання.;

-       Для вирiшення найбiльш актуальної проблеми - забезпечити обслуговування мiських мешканцiв автобусним сполученням на належному рiвнi - Програмою передбачається придбання автобусiв великої та особливо великої мiсткостi з метою щорiчного збiльшення їх питомої ваги i за термiн реалiзацiї Програми довести структуру парку автобусiв в обласних центрах України до оптимального значення. Поповнення парку мiських автобусiв автобусами особливо малої, малої та середньої пасажиромiсткостi, як свiдчить досвiд останнiх 15 рокiв, не в змозi вирiшити проблему пiкових перевезень пасажирiв на мiських маршрутах. За цi 15 рокiв загальна чисельнiсть автобусного парку, що експлуатується на мiських маршрутах, зросла бiльш як на 50%. Але, враховуючи те, що це зростання вiдбувається в основному за рахунок автобусiв малої та особливо малої мiсткостi, загальна провiзна спроможнiсть автобусного парку не тiльки не збiльшилась, а навпаки - зменшилась. При цьому такi змiни структури автобусного парку за пасажиромiсткiсть призвели до збiльшення питомих витрат пального на одиницю транспортної роботи, собiвартостi перевезень та створення додаткових перешкод руху транспорту на вуличнiй мережi мiст. Придбання автобусiв великої та особливо великої пасажиромiсткостi повинно вiдбуватись для поповнення парку автобусiв пiдприємств комунальної чи державної форми власностi, а в разi їх вiдсутностi - створення таких пiдприємств. Це стосується всiх обласних центрiв, за виключенням Києва та Одеси, де такi автобуснi пiдприємства вже створенi. Парк автобусiв великої та особливо великої пасажиромiсткостi повинен використовуватись на основних маршрутах мiста з великим пасажиропотоком, в той час як автобуси середньої, малої та особливо малої пасажиромiсткостi, що працюють в режимi маршрутного таксi - на “пiдвозочних” маршрутах до метро, основних маршрутiв автобусних та електротранспорту.;

-       Вдосконалення системи регулювання тарифiв на регулярних автобусних маршрутах полягає у вiдмiнi їх прямого державного регулювання, а саме - запровадження державного регулювання не безпосередньо тарифiв, а порядку диференцiйованого розрахунку автотранспортними пiдприємствами тарифiв виходячи з цiн на моторнi палива та якостi послуги, що надається, та може бути об'єктивно визначена за чiтко встановленими критерiями. Iснуюча система державного регулювання тарифiв на регулярних автобусних маршрутах полягає у погодженнi їх визначеними державними органами i, як свiдчить практика, зводиться до обмеження швидкостi їх зростання. Невiдповiднiсть поточних тарифiв швидким змiнам у вартостi палива (що є найбiльш вагомою та критичною складовою собiвартостi перевезень) у багатьох випадках призводить до умов, при яких робота перевiзника на маршрутах стає збитковою або вкрай низькорентабельною, що призводить до скорочення рейсiв на маршрутах, замiнi автобусiв на автобуси меншої пасажиромiсткостi та меншого рiвня комфорту, i як результат - погiршенню умов обслуговування пасажирiв, створення небезпеки перевезень та пiдвищення техногенного тиску транспорту на довкiлля тощо. Введення регламентованого порядку встановлення тарифiв безпосередньо перевiзниками виходячи з цiн на моторнi палива та якостi послуги, що надається, дозволить забезпечити їх належно обґрунтований та соцiально прийнятний рiвень, забезпечити гарантiю рентабельностi перевезень i створити здоровi умови конкуренцiї на ринку, i головне - створити умови, що сприятимуть пiдвищенню саме якостi надання перевiзниками послуг (заохотити перевiзникiв до придбання достатньої кiлькостi нового бiльш технологiчно досконалого i комфортного рухомого складу, розрахованого не тiльки на середньо добовi обсяги перевезень, але й на пiковi навантаження, введення i дотримання зручного графiку обслуговування пасажирiв iз зменшенням черг на очiкування автобусiв, особливо в години "пiк" тощо). Такий порядок також надає можливостi пропонування перевiзниками рiзного рiвня комфорту, зручностi i швидкостi перевезень вiдповiдно до потреб та можливостей рiзних груп населення. Це сприятиме у значнiй мiрi зменшенню кiлькостi поїздок приватним транспортом та збiльшенню кiлькостi перевезень транспортом загального користування, створюючи умови для зменшення споживання палива транспортом у цiлому та полiпшення екологiчної ситуацiї у мiстах, зменшенню заторiв тощо. Програмою передбачається вже у першiй половинi 2012 року вiдповiдною постановою Кабiнету Мiнiстрiв України запровадити на регулярних автобусних маршрутах Порядок диференцiйованого розрахунку автотранспортними пiдприємствами тарифiв виходячи з цiн на моторнi палива та якостi послуг, що надаються.;

-       Проблема автостанцiйного обслуговування пасажирiв та перевiзникiв полягає в тому, що автостанцiї при обслуговуваннi примiського та мiжмiського автобусного сполучення по сутi є монополiстами. Нi пасажир, нi перевiзник не мають можливостi вибору iншого партнера при здiйсненнi конкретної поїздки чи обслуговування рейсу. Це створює для автостанцiй умови, коли вони необґрунтовано встановлюють розмiр автостанцiйного збору, що стягується з пасажирiв, а також вартiсть послуг, що надаються перевiзникам. Як свiдчить аналiз, в рiзних областях України на автостанцiях одного класу розмiр автостанцiйного збору та вартiсть послуг перевiзникам рiзняться, i ця рiзниця може складати до 150%. Вiдсутнiсть механiзму регулювання вартостi послуг перевiзникам призводить до втрат автостанцiями економiчних стимулiв, спрямованих на зменшення своїх витрат та збiльшення обсягiв послуг та їх якостi. Всi фiнансовi проблеми власники автостанцiй можуть вирiшувати шляхом подорожчання означених послуг. Цi обставини призводять також до скорочення кiлькостi автостанцiй, особливо в сiльськiй мiсцевостi, де незначнi пасажиропотоки i дiяльнiсть окремої автостанцiї стає малорентабельною чи нерентабельною взагалi. Розробка механiзму державного регулювання автостанцiйних послуг передбачається постановою Кабiнету Мiнiстрiв України вiд 18 лютого 1997 року № 176 “Про затвердження Правил надання послуг пасажирського автомобiльного транспорту”;

-       Транспортне обслуговування осiб з обмеженими фiзичними можливостями, як одна iз найважливiших задач держави, вирiшується налагодженням випуску автобусiв спецiалiзованого призначення (чи переобладнанням автобусiв), їх придбанням у мiнiмально необхiдної кiлькостi i використанням виключно за прямим призначенням. Поряд з придбанням таких автобусiв, якi можуть передаватись мiським комунальним автобусним пiдприємствам, передбачається у всiх обласних центрах створення диспетчерських станцiй соцiальних послуг для обслуговування осiб з обмеженими фiзичними можливостями. Такi диспетчерськi станцiї можуть утворюватись як окремi госпрозрахунковi пiдприємства, так i як структурнi пiдроздiли мiських комунальних автобусних пiдприємств. Дiяльнiсть таких окремих пiдприємств чи структурних пiдроздiлiв автобусних пiдприємств повинна повнiстю фiнансуватись з державного бюджету, а послуги особам з обмеженими фiзичними можливостями повиннi надаватись безкоштовно. Враховуючи досвiд розвинених країн з визначеного питання, виконання кожного замовлення здiйснюється окремо. При цьому використовуються автобуси малої мiсткостi та особливо малої мiсткостi для перевезення одної особи з iндивiдуальною коляскою та до двох супроводжувальних осiб;

-       Покращити рiвень транспортного обслуговування населення сiльських районiв у Програмi передбачається шляхом органiзацiї регулярних автобусних маршрутiв, що з’єднують населенi пункти з районним чи обласним центром. На цей час бiля 650 сiльських населених пунктiв України не мають регулярного автобусного сполучення, частина з них - не має дорiг з твердим покриттям. Частина таких населених пунктiв мають зпрофiльованi дороги, на яких може бути органiзовано регулярне автобусне сполучення, але внаслiдок незначних пасажиропотокiв i нерентабельностi перевезень маршрути до них не вiдкриваються. В той же час основним складом жителiв таких населених пунктiв є пенсiонери, якi потребують постiйного медичного обслуговування, тому без регулярного транспортного сполучення з районним чи обласним центром вони залишаються соцiально незахищеними. Обслуговування таких маршрутiв у переважнiй бiльшостi випадкiв є збитковим i без фiнансової допомоги держави практично неможливим;

-       Вдосконалення системи транспортного обслуговування пiльгових категорiй громадян полягає у запровадженнi адресної дотацiї на транспортнi витрати для кожного громадянина визначеної пiльгової категорiї. Чинний порядок надання з державного бюджету субвенцiй регiонам з подальшим їх розподiлом мiж перевiзниками є не ефективним i створює умови для зловживань та корупцiї. Разом з тим, бiльшiсть громадян пiльгових категорiй не мають можливостi реалiзувати своє право безкоштовного проїзду за автобусним маршрутом у мiстах, що працюють в режимi маршрутного таксi, бо власники автобусiв вiдмовляють у безкоштовному перевезеннi таких пасажирiв, що пiдриває у суспiльствi вiру в законодавчi норми взагалi. Як свiдчить досвiд багатьох розвинених країн, фiнансова пiдтримка перевiзникiв з боку держави значно менш ефективна, нiж фiнансова пiдтримка пасажирiв. Перевагою запровадження адресної дотацiї є також той факт, що розмiр такої дотацiї визначається, в першу чергу, виходячи з фiнансової можливостi державного бюджету i може бути розрахований на кiлькiсть поїздок, що нижче реальної потреби громадянина, але надана допомога гарантує реалiзацiю потреби в поїздках на маршрутах, незалежно вiд режимiв їх функцiонування. Перевагою запровадження такої системи є також рiвноцiнний пiдхiд до громадян, незалежно вiд їх можливостi здiйснення поїздок. Це стосується громадян у мiстах, якi взагалi не користуються маршрутними автобусами, а також громадян, якi проживають у населених пунктах, де взагалi вiдсутнi мiськi регулярнi автобуснi маршрути. Цi категорiї громадян будуть мати можливiсть адресну дотацiю на транспортнi витрати використовувати для iнших потреб;

-       Розвиток автомобiльного транспорту загального користування у значнiй мiрi залежить вiд системи правового регулювання його дiяльностi, яка складається з розробки та вдосконалення законодавчих та нормативно-правових актiв. Законодавче та нормативно-правове регулювання дiяльностi автомобiльного транспорту загального користування в цiлому спрямоване на вирiшення таких основних питань.

·        Розробка та запровадження нормативних вимог до перевiзникiв щодо їх спроможностi забезпечувати органiзацiю перевезень пасажирiв та вантажiв автомобiльним транспортом на належному рiвнi безпеки та якостi.

·        Створення правового поля для становлення цивiлiзованого ринку автотранспортних послуг.

·        Створення умов прiоритетного розвитку потужних автотранспортних пiдприємств, якi мають необхiдну матерiально-технiчну базу та вiдповiдних фахiвцiв для забезпечення транспортного процесу на належному професiйному рiвнi.

·        Спрощення системи допуску перевiзникiв до ринку послуг автомобiльного транспорту з перевезення пасажирiв та вантажiв шляхом вилучення необґрунтованих вимог до них та процедур їх суб’єктивних оцiнок рiзними державними структурами, що утворює умови для зловживань.

·        Розробка та запровадження стандартiв та державної системи транспортного обслуговування окремих, соцiально незахищених категорiй громадян (пенсiонерiв, громадян з обмеженими фiзичними можливостями, жителiв населених пунктiв у сiльськiй мiсцевостi та ряду iнших).

·        Приведення транспортного законодавства до європейської системи з метою забезпечення конкурентоспроможностi вiтчизняних перевiзникiв.

Враховуючи те, що ця робота потребує наукових дослiджень та правового аналiзу кожного питання, вона може виконуватись профiльними установами, якi мають достатнiй кадровий потенцiал та досвiд такої роботи;

-       Проблема вдосконалення порядку оплати за послуги з перевезення пасажирiв автобусами на мiських маршрутах вкрай актуальна. На цей час на переважнiй бiльшостi мiських автобусних маршрутiв, що працюють як у звичайному режимi руху, так i в режимi маршрутного таксi, оплата за проїзд здiйснюється через водiя (в рiдких випадках через кондуктора), причому у бiльшостi випадкiв пасажирам не надаються квитки, що позбавляє їх права на страхування та дають можливiсть приховувати реальнi доходи вiд перевезень. Збiр плати за проїзд готiвкою створює умови, при яких перевiзники мають можливiсть приховувати реальнi доходи вiд перевезень з подальшими наслiдками щодо оподаткування, а також сплачувати частину заробiтної плати готiвкою. Передбачається запровадження системи безготiвкового розрахунку пасажирiв за проїзд, яка не буде створювати умови для негативних фiнансових наслiдкiв;

-       Як свiдчить аналiз аварiйностi на автомобiльному транспортi основною причиною такого негативного стану є людський фактор, що полягає у недостатнiй професiйнiй пiдготовцi водiїв та браку культури додержання дисциплiни руху на дорогах. На цей час спецiальну пiдготовку проходять водiї, якi допускаються до роботи в особливих умовах: ускладненi умови (гiрська мiсцевiсть, ожеледь та iнше); на спецiальному та спецiалiзованому транспортному засобi; перевезеннi небезпечних вантажiв. В той же час вiдсутня система пiдготовки водiїв, якi допускаються до надання лiцензованих послуг з перевезення пасажирiв чи вантажiв. Передбачається допуск водiїв до роботи на транспортних засобах, що використовуються для надання лiцензованих послуг з перевезення пасажирiв чи вантажiв, здiйснювати шляхом пiдвищення їх квалiфiкацiї i набуття ними необхiдних знань та практичних навичок з питань ввiчливого спiлкування з пасажирами, органiзацiї транспортного процесу, вивчення необхiдної дорожньої документацiї, фiнансової та облiкової документацiї, надання первинної медичної допомоги в разi дорожнiх пригод та ряд iнших. Програми пiдвищення квалiфiкацiї водiїв для роботи на транспортних засобах, що будуть використовуватись для надання лiцензованих послуг з перевезення пасажирiв чи вантажiв, будуть у повнiй мiрi гармонiзованi з вимогами вiтчизняного та європейського законодавства з питань професiйної придатностi водiя для роботи у сферi платних транспортних послуг;

-       Обов’язковiсть пiдвищення квалiфiкацiї персоналу автомобiльного транспорту передбачена статтею 34 Закону України “Про автомобiльний транспорт”. Це стосується фахiвцiв, дiяльнiсть яких пов’язана з наданням послуг автомобiльного транспорту. Крiм того, на цей час на ринку транспортних послуг дiють майже 115,0 тисяч перевiзникiв, з яких 97,0 тисяч - це фiзичнi особи, якi мають до 10 автомобiлiв, i переважна бiльшiсть яких взагалi не має вищої профiльної освiти i не залучає таких фахiвцiв за наймом;

-       Удосконалення системи оподаткування полягає у запровадженнi на автомобiльному транспортнi загального користування системи оподаткування, яка стимулюватиме утворення потужних автотранспортних пiдприємств. Стимулювання полягає у створеннi рiвноправного податкового навантаження для перевiзникiв з рiзним обсягом доходiв та рiзною чисельнiстю працюючих. Запровадження подвiйної системи оподаткування (загальної i спрощеної) призвело до подрiбнення потужних автопiдприємств на чисельну кiлькiсть приватних перевiзникiв, якi мають вiд одного до десяти транспортних засобiв. Така структурна перебудова галузi значно зменшує її загальнi потужностi та призводить до зниження безпеки транспортного процесу. Будь-якi адмiнiстративнi заходи, спрямованi на органiзацiйне об’єднання таких перевiзникiв на базi потужних пiдприємств, без змiни чинної системи оподаткування не дають позитивних результатiв. Фiзичнi особи, якi мають незначну кiлькiсть автотранспортних засобiв, практично не забезпечують перед виїздом на маршрут належний контроль стану здоров’я водiїв та технiчного стану транспортного засобу, не додержуються необхiдних режимiв працi та вiдпочинку водiїв, не проводять їх стажування та iнструктажi, не створюють водiям належних умов працi. Об’єднання перевiзникiв на базi потужних автопiдприємств в повнiй мiрi в змозi забезпечити передрейсову пiдготовку водiїв та транспортних засобiв i можливе тiльки за умови створення такої системи оподаткування, яка буде економiчно стимулювати цей процес;

-       Iнтеграцiя вiтчизняної транспортної системи до європейської та мiжнародної транспортних систем. Адаптацiя європейського законодавства шляхом iмплементацiї директив Ради ЄС: 96/26/ЄС вiд 29 квiтня 1996 року про допуск до роботи операторiв вантажних автомобiльних перевезень та пасажирських автобусних перевезень i взаємне визнання дипломiв, сертифiкатiв та iнших документiв, що пiдтверджують формальну квалiфiкацiю. 92/6/ЄЕС вiд 10.02.1992 року щодо встановлення та використання пристроїв обмеження швидкостi для певних категорiй механiчних транспортних засобiв у Спiвтовариствi. 96/96/ЄС вiд 20 грудня 1996 року про наближення законодавств держав-членiв щодо перевiрок з придатностi до експлуатацiї автомобiлiв та автопричепiв що була замiнена Директивою 2009/40/ЕС. 2003/59/ЄС Європейського Парламенту та Ради вiд 15 липня 2003 року про початкову квалiфiкацiю i перiодичну пiдготовку водiїв деяких видiв автомобiльного транспорту для перевезення товарiв або пасажирiв. 1999/62 /ЄС вiд 17.07.1999 про стягнення плати з вантажних транспортних засобiв за використання певних iнфраструктур. 3821/85 доповнена Директивою (EC) 2135/98); Європейську угоду щодо роботи екiпажiв транспортних засобiв, якi виконують мiжнароднi автомобiльнi перевезення (ЄУТР), 1.07.1970, м. Женева та Конвенцiю Мiжнародної органiзацiї працi 1979 року N 153 про тривалiсть робочого часу та перiоди вiдпочинку водiїв на автотранспортi. 96/53/ЄС вiд 25 липня 1996 року про встановлення для певних наземних транспортних засобiв, що рухаються в межах Спiвтовариства, максимально дозволених розмiрiв при нацiональних i мiжнародних перемiщеннях i максимально дозволеної ваги при мiжнародних перемiщеннях;

-       Поетапне запровадження у галузi перспективних технологiй i стандартiв безпечного, екологiчного сприятливого та енергоефективного автомобiльного транспорту, а також розширення використання альтернативних моторних палив i джерел енергiї на транспортi є надзвичайно важливими завданнями для забезпечення сталого збалансованого розвитку автомобiльного транспорту i конкурентоспроможностi вiтчизняної економiки у цiлому та потребує:

·        Розроблення та прийняття комплексу нормативно-правових актiв, якi стимулюватимуть ефективне використання традицiйних моторних i розширення використання альтернативних палив та джерел енергiї на транспортi, зменшення питомих викидiв забруднюючих речовин транспортними засобами та пiдвищення їх конструктивної безпечностi.

·        рактичне впровадження на основi створених потужностей сучасних свiтових та розроблення перспективних технологiй i стандартiв (технiчних регламентiв) у сферi безпечностi конструкцiї, екологiчних властивостей, ефективностi використання енергiї автомобiльного транспорту, розроблення технологiї розширення використання альтернативних моторних палив i джерел енергiї на транспортi тощо.

·        Утворення системи ринкового нагляду для незалежного оцiнювання державою вiдповiдностi колiсних транспортних засобiв, предметiв обладнання i частин до них, а також експлуатацiйних матерiалiв, законодавчо встановленим вимогам з екологiчної, активної i пасивної безпечностi конструкцiї та експлуатацiйних i споживчих властивостей.

-       Запровадження iнформацiйно-аналiтичної системи на пiдставi якої здiйснюватиметься правове регулювання дiяльностi автомобiльного транспорту загального користування. Створення системи електронного документообiгу буде забезпечувати:

управлiння видачею лiцензiй та лiцензiйних карток;

ведення реєстру перевiзникiв та транспортних засобiв;

ведення реєстру пiдтверджуючих документiв вiдносно транспортних засобiв (сертифiкати, зiрковiсть тощо)

управлiння маршрутною мережею та проведенням конкурсiв (ведення реєстру автостанцiй, маршрутiв, тощо);

аналiз якостi виконання транспортної роботи на маршрутах;

облiк, видачу та контроль використання разових дозволiв;

облiк, розподiл, видачу та контроль використання дозволiв ЄКМТ.

оперативне одержання iнформацiї в цiлому по Українi щодо структури перевiзникiв, обсягах транспортної роботи, видах послуг, їх вартостi i cобiвартостi та iнших показникiв, без чого оптимальне державне регулювання дiяльностi громадського автотранспорту неможливе;

-       Створення мiських, регiональних та нацiональної iнформацiйних систем щодо попиту на вантажнi перевезення iз забезпеченням координацiї перевiзникiв в напряму зменшення порожнього пробiгу рухомого складу i зменшення питомих витрат палива на одиницю транспортної роботи у галузi.

Для удосконалення i розвитку автотранспортних пiдприємств в Українi необхiдне державне регулювання для залучення iнвестицiй, щоб допомогти в оздоровленi автотранспортнiй сферi , а також широкого використання транспортних комунiкацiй України що забезпечить значнi валютнi надходження вiд експорту транспортних послуг, послужить поверненню iнвестицiй i подальшому розвиткуУкраїнi. Мiждержавний транзит через українську територiю - це великий, але досi не реалiзований нацiональний ресурс.

.3      Перспективи розвитку автотранспортних пiдприємств в Українi

Перехiд України до нової фази стiйкого соцiально-економiчного зростання, курс на європейську iнтеграцiю вимагає випереджуючого розвитку усiєї транспортної системи країни.

Транспортний комплекс є важливою складовою у структурi економiки країни, фактором реалiзацiї її геостратегiчного потенцiалу та зростання її ролi у мiжнародному подiлi працi. Частка транспорту та зв’язку у валовому внутрiшньому продуктi України складає 12,1%, у вартостi основних виробничих фондiв - 14,8% загального виробничого потенцiалу. За роки ринкових перетворень транспорт став самостiйним системоутворюючим чинником економiчного зростання країни.

В результатi ринкових трансформацiй, якi активно вiдбувалися в транспортнiй галузi, на ринку транспортних послуг дiють десятки тисяч суб’єктiв господарювання рiзних органiзацiйно-правових форм та форм власностi. Частка обсягiв перевезень вантажiв суб’єктами приватної форми власностi складає 50,0%, у тому числi на автомобiльному транспортi - 72,0%; вiдповiдно перевезень пасажирiв - 42,0%, автомобiльним транспортом - 90,0%.

Сьогоднi транспорт у цiлому задовольняє потреби економiки та населення у перевезеннях, однак рiвень безпеки, показники якостi та ефективностi перевезень пасажирiв та вантажiв, рiвень екологiчного навантаження на довкiлля не задовольняють сучасним вимогам.

Найбiльшим забруднювачем атмосферного повiтря в Українi є автомобiльний транспорт, його частка становить 33,0% загального обсягу викидiв, що перевищує аналогiчний показник розвинених країн свiту бiльш нiж в 1,7 рази.

Показники безпеки транспортного процесу не вiдповiдають свiтовому рiвню. Так, кiлькiсть загиблих в ДТП з розрахунку на 1000 автомобiлiв в 3-5 рази перевищує аналогiчний показник в розвинених країнах. У середньому за добу в автоаварiях гинуть 20 i отримують травми 130 учасникiв дорожнього руху.

Продовжує залишатися низьким рiвень сервiсного обслуговування клiєнтури, наявний транзитний потенцiал i вигiдне географiчне положення країни використовуються лише на 70-75%.

У всiх галузях транспортного комплексу зберiгається стiйка тенденцiя старiння основних фондiв, рiвень зносу яких складає 50 - 65%, вiдмiчається вiдставання у рiвнi транспортних технологiй. Iз зростанням обсягiв перевезень загострилася проблема оновлення рухомого складу.

Вже зараз рiвень попиту на пасажирськi перевезення перевищує провiзнi спроможностi наявного парку.

Невiдповiднiсть мiж темпами змiни параметрiв транспортної системи, проведенням iнституцiональних перетворень та зростанням вимог вiтчизняної економiки до транспорту призведуть до вiдставання темпiв розвитку транспортної галузi вiд потреб соцiально-економiчного розвитку країни.

Системними проблемами розвитку транспорту на сучасному етапi є:

Ø  наростаюче старiння основних фондiв, яке приводить до невiдповiдностi технiчного та технологiчного рiвня вiтчизняного транспорту європейським вимогам ;

Ø  незадовiльний транспортно-експлуатацiйний стан iснуючих автомобiльних дорiг та їх невiдповiднiсть високим темпам автомобiлiзацiї країни;

Ø  недостатнiй рiвень обслуговування населення транспортом загального користування;

Ø  незадовiльний рiвень безпеки перевезень, зростання викликiв свiтового тероризму на транспортi;

Ø  значне екологiчне навантаження транспорту на оточуюче середовище, перш за все - автомобiльного транспорту у великих мiстах.

Таким чином, основною проблемою розвитку транспорту є його наростаюче технiчне та технологiчне вiдставання, що не сприятиме подальшому економiчному розвитку країни, її європейськiй iнтеграцiї та може привести до незадовiльного рiвня транспортного обслуговування, зменшення швидкостi пересування, росту аварiйностi та екологiчного навантаження. Вирiшення цих проблем є особливо важливим в умовах переходу нацiональної економiки в фазу iнтенсивного економiчного зростання та курсу на європейську iнтеграцiю.

На виникнення проблеми вплинув цiлий ряд негативних факторiв:

Ø  незавершенiсть структурних реформ, у тому числi мiському та примiському громадському транспортi;

Ø  збитковiсть пiдприємств мiського та примiського пасажирського транспорту внаслiдок недостатньої компенсацiї втрати коштiв вiд перевезень пiльгових категорiй пасажирiв та недостатнє фiнансування оновлення пасажирського рухомого складу з Державного бюджету;

Ø  недостатнє фiнансування державних програм розвитку транспорту;

Ø  незадовiльна система мiстобудiвництва та утримання транспортної iнфраструктури у мiстах;

Ø  несприятливий iнвестицiйний клiмат, недостатнiй обсяг залучення коштiв на розвиток транспорту, недосконалiсть механiзму лiзингу транспортних засобiв;

Ø  недосконалiсть нормативно-правової бази;

Ø  посилювання екологiчних вимог до вiтчизняного транспорту.

Розв’язання проблем пiдвищення ефективностi дiяльностi, комплексного оновлення та модернiзацiї автомобiльного транспорту України можливо провадити системними методами, поєднавши комплекс заходiв нормативно-правового забезпечення його дiяльностi, створенням сприятливого iнвестицiйного клiмату, поєднанням бюджетних та небюджетних джерел iнвестування, завершенням ряду структурних реформ на транспортi.

Основнi шляхи розв’язання проблеми на громадському пасажирському транспортi:

Ø  прiоритетний цiльовий розвиток громадського транспорту загального користування як альтернатива використанню легкових автомобiлiв в особистiй власностi;

Ø  забезпечення громадян країни якiсними послугами, що надається громадським транспортом у мiському сполученнi, на рiвнi соцiальних стандартiв та нормативiв транспортного обслуговування;

Ø  збереження державного регулювання тарифiв на послуги з перевезень транспортом, що працює в звичайному режимi руху;

Ø  структурне реформування системи мiського пасажирського транспорту, поетапне впровадження механiзмiв адресної соцiальної допомоги громадянам замiсть дiючої полiтики права на безкоштовний проїзд;

Ø  регулювання допуску перевiзникiв до роботи на маршрутах, стимулювання використання у великих i крупних мiстах транспорту транспортних засобiв великої пасажиромiсткостi, що вiдповiдає вимогам пасажиропотокiв i комфортностi, безпеки перевезень;

Ø  зниження iнтенсивностi дорожнього руху, перевантаженостi вулиць великих мiст шляхом удосконалення управлiння рухом, лiквiдацiї “вузьких” мiсць, будiвництво транспортних розв’язок, окружних дорiг, розширення мережi платних автостоянок;

Ø  розвиток транспортної iнфраструктури в мiстах вiдповiдно до рацiональних принципiв мiстобудування та планування землекористування.

Отже, основною метою розвитку автомобiльного транспорту на найближче десятирiччя є забезпечення засобами транспортно-дорожнього комплексу стабiльного економiчного зростання країни та її регiонiв, пiдвищення якостi життя народу.

Транспорт має забезпечувати потреби населення у безпечному та якiсному перевезеннi пасажирiв на рiвнi мiжнародних стандартiв, виконання соцiально-економiчних, оборонних, природоохоронних та мобiлiзацiйних потреб суспiльства.

Висновки до 3 роздiлу

Розвиток транспортної iнфраструктури країни не тiльки забезпечить негайне збiльшення нових робочих мiсць, але i призведе до довгострокового зростання економiки. Саме про це треба подбати Українi найближчим часом i розглянути всi можливi варiанти розвитку транспортної iнфраструктури загалом i автотранспортної iнфраструктури зокрема як важливi напрямки економiчної стратегiї країни.

Не менш важливим завданням є удосконалення регiональної полiтики розвитку автотранспортної iнфраструктури. На мою думку, з огляду на завдання європейської iнтеграцiї слiд в першу чергу подбати про розвиток автотранспортної iнфраструктури в областях, якi межують з Європейським Союзом. Тiльки в такому випадку можна сподiватися на активiзацiю розвитку нацiонального господарського комплексу України.

ВИСНОВКИ ТА ПРОПОЗИЦIЇ

Встановлено, що надiйнiсть функцiонування i розвитку автотранспортних пiдприємств, як виробничої системи характеризується рiвнем органiзованостi та стабiльностi. Пiд органiзованiстю нами розумiється ступiнь реалiзацiї функцiй окремих елементiв виробничої системи, а пiд стабiльнiстю - здатнiсть витримувати вплив зовнiшнiх факторiв без суттєвих структурних змiн. В роздiлi визначенi вiдноснi поля стабiльностi, визначено такi позицiї пiдприємств: позицiя нормального стану, позицiя напруженого стану та позицiя неврiвноваженого стану. Введена бальна система оцiнки стiйкостi, а також визначений коефiцiєнт органiзованостi, що дає можливiсть рекомендувати ту чи iншу стратегiю розвитку.

Сучасний ринок транспортних послуг характеризується високою конкуренцiєю та динамiчнiстю впливу зовнiшнього середовища на дiяльнiсть пiдприємств. Тому для успiшного розвитку автотранспортнi пiдприємства вимушенi постiйно вносити змiни у свою дiяльнiсть, у тому числi i стратегiчного характеру.

У ринкових умовах для цiлей стратегiчного управлiння дiяльнiстю автотранспортних пiдприємств недостатньо використовувати лише традицiйнi фiнансовi показники. Тому на сучасному етапi пропонується розглянути питання застосування системи BSC на транспортних пiдприємствах iз формуванням та систематизацiєю ключових показникiв, що враховують специфiку їхньої дiяльностi.

Для вирiшення проблем автотранспортних пiдприємств необхiдно удосконалити систему державного управлiння у галузi автомобiльного транспорту, пiдвищити якiсть надання послуг з перевезення пасажирiв та вантажiв шляхом:

координацiї та виконаннi програм, зокрема щодо розвитку автомобiльних дорiг, як державного, так i мiсцевого значення, розвитку нацiональної мережi мiжнародних транспортних коридорiв, енергозбереження, пiдвищення безпеки дорожнього руху;

- створення механiзму надання соцiально значущих послуг, зокрема перевезення пасажирiв у сiльськiй мiсцевостi та осiб з обмеженими фiзичними можливостями;

- урегулювання вiдносин автомобiльних перевiзникiв, власникiв автостанцiй та органiв виконавчої влади;

- розроблення правил перевезення пасажирiв у таксi, вимог до такого виду дiяльностi та її квотування, проведення державної перереєстрацiї автомобiлiв, якi обладнанi для роботи як таксi;

- посилення вимог до автомобiльних перевiзникiв та забезпечення контролю за дотриманням ними вимог законодавства щодо безпеки дорожнього руху;

- удосконалення нормативно-правової бази щодо охорони навколишнього природного середовища, енергозбереження, енергоефективностi та використання транспортними засобами альтернативних видiв палива;

- впорядкування системи страхування вiд нещасних випадкiв на транспортi пiд час здiйснення нерегулярних та регулярних спецiальних перевезень пасажирiв;

- адаптацiї нацiонального законодавства до європейського у галузi автомобiльного транспорту, зокрема щодо управлiння перевезеннями, регулювання ринку транспортних послуг, доступу до ринку послуг з перевезення пасажирiв та вантажiв, пiдвищення конкурентоспроможностi автомобiльних перевiзникiв, забезпечення безпеки руху, здiйснення транзитних перевезень, прикордонного контролю, визначення вимог до колiсних транспортних засобiв, транспортної статистики, екологiчних та соцiальних вимог;

- запровадження економiчного механiзму, спрямованого на пiдвищення конкурентоспроможностi автомобiльних перевiзникiв, забезпечення збереження та створення нових робочих мiсць;

- розроблення механiзму допуску автомобiльних перевiзникiв до провадження господарської дiяльностi на ринку послуг з перевезення пасажирiв та вантажiв;

удосконалити систему цiнового i податкового регулювання дiяльностi автомобiльних перевiзникiв, забезпечити iнновацiйний та iнвестицiйний розвиток галузi автомобiльного транспорту шляхом:

- розроблення та запровадження механiзму виплати окремим категорiям громадян адресної дотацiї для пiльгового проїзду автомобiльним транспортом;

- розроблення механiзму встановлення тарифiв на перевезення пасажирiв та автостанцiйнi послуги;

розроблення та запровадження єдиного механiзму оподаткування автомобiльних перевiзникiв, якi надають послуги з перевезення пасажирiв та вантажiв i провадять господарську дiяльнiсть в однакових конкурентних умовах;

- зниження розмiру ставок ввiзного мита пiд час ввезення деяких типiв транспортних засобiв, якi не виробляються в Українi;

- удосконалення механiзму нарахування та сплати податку з власникiв транспортних засобiв;

- запровадження механiзму проведення безготiвкових розрахункiв за перевезення пасажирiв на маршрутах мiського автобусного сполучення;

- створення умов для оновлення автомобiльними перевiзниками парку рухомого складу автомобiльного транспорту та оптимiзацiї його структури, використання новiтнiх технологiй та iнформацiйних систем;

пiдвищити рiвень безпечностi перевезень пасажирiв та вантажiв шляхом:

- удосконалення системи пiдготовки, перепiдготовки та пiдвищення квалiфiкацiї персоналу автомобiльного транспорту;

- посилення вимог до безпечностi конструкцiї та технiчного стану транспортного засобу вiдповiдно до європейських норм та стандартiв у сферi безпеки дорожнього руху;

- розроблення гармонiзованого з європейськими вимогами положення щодо режиму працi та вiдпочинку водiїв транспортних засобiв;

- створення нормативно-правової бази щодо затвердження типу колiсних транспортних засобiв, предметiв обладнання та частин до них вiдповiдно до європейського законодавства;

- розроблення та запровадження технiчного регламенту надання послуг з технiчного обслуговування та ремонту транспортних засобiв;

iнтегрувати систему автомобiльного транспорту до європейської шляхом:

об’єднання з транс’європейською транспортною мережею вiдповiдно до Європейської полiтики сусiдства, пiдвищення ефективностi використання транзитного потенцiалу.

СПИСОК ВИКОРИСТАНОЇ ЛIТЕРАТУРИ

1.     Автомобiльний транспорт України: стан, проблеми, перспективи розвитку: Монографiя / ДП «Державтотрансндiпроект». - К:, 2005. - 400 с.

.       Ансофф И. Стратегическое управление. - М.: Экономика,1989.- 519с.

3.      Бедняк М.Н., Боровская Л.П. Управление научно-техническим прогрессом на автомобильном транспорте. - К.: Тэхника, 1989. - 200с.

4.     Концепцiя формування сталої нацiональної транспортної полiтики розвитку всiх видiв транспорту та засад (стратегiї) транспортної полiтики / Проект для обговорення . - 2007. - 19 с.

.       Чолоков Н.М. Планирование НТП на автомобильном транспорте. - М.: Транспорт, 1985.- 208с.

.       Гурнак В.М. Транспортно-дорожнiй комплекс України на сучасному етапi. (Стан. Проблеми. Перспективи.) / В.М. Гурнак, О. Ананченко, М.В. Гурнак // Залiзн. трансп. України. - 2006. - N 4. - С. 14-16.

7.      Дейнека А. Г. Регулирование интеграционных процессов на транспорте: инвестиционный аспект / А. Г. Дейнека, В. В. Дикань // Вiсник економiки транспорту i промисловостi: зб. наук. праць. - Харкiв : УкрДАЗТ. - 2005. - № 11. - С.157-160.

.        Дикань В. Л. Повышение транзитности Украины через интеграцию в мировою транспортною систему / В. Л. Дикань, Н. В. Якименко // Вiсник економiки транспорту i промисловостi: Зб. наук. праць. - Харкiв: УкрДАЗТ, 2005. - № 9-10. - С. 13 - 18.

.        Ейтутiс Г.Д. Державне регулювання та стратегiчний менеджмент на залiзничному транспортi України в умовах ринкової економiки / Г.Д. Ейтутiс // Залiзн. трансп. України. - 2008. - N 2. - С. 28-31.

.        Ковзель Н.О. Оценка влияния инвестиций на развитие экспорта транспортных услуг Украины / Н.О. Ковзель // Залiзн. трансп. України. - 2007. - N 3. - С. 88-89.

.        Корнiєнко В.В. Особливостi структурної реформи залiзничного транспорту України / В.В. Корнiєнко, В.В. Козак, Г.М. Легенький, А.Д. Лашко, О.М. Пшiнько, Ю.С. Бараш // Залiзн. трансп. України. - 2009. - N 5. - С. 3-9.

12.    Афанасьев Л. Л., Островский Н. Б., Цукерберг С. М. Единая транспортная система и автомобильные перевозки. - М.: Транспорт, 1984. - 335 с.

.        Голиков А. П., Олiйник Я. Б., Степаненко А. В. Вступ до економiчної i соцiальної географiї: Пiдручник. - К.: Либiдь, 1997. - С. 199-206.

.        Экономические проблемы развития транспорта / Под ред. А. А. Митаишвили. - М.: Транспорт, 1982. - 231 с.

.        Пащенко Ю., Давиденко А. Розвиток, модернiзацiя транспортної системи України // Економiка України. - 1998. - № 9. - С. 45-52.

.        Пащенко Ю., Давиденко А. Розвиток мiжнародного транспортного сполучення України // Економiка України. - 1999. - № 5. - С. 47-55.

.        Пащенко Ю. Є., Давиденко А. М., Чернюк Л. Г. Перспективи розвитку транспортного комплексу. - К.: Либiдь, 1998. - 40 с.

.        Розмiщення продуктивних сил: Навчальний посiбник / За ред. В.В.Ковалевського, О. Л. Михайлюк, В. Ф. Семенова. - К.: Либiдь, 1996. - С. 369-386.

.        Розмiщення продуктивних сил: Пiдручник / За ред. Є. П. Качана. К.: Вища школа, 1998. - С. 191-208.

.        Транспортный комплекс Украины: Экономика, организация, развитие: Сб. науч. трудов. / За ред. Цветова Ю. М. - К.: ИКТП - Центр, 1995. - 198 с.

.        Транспорт Украины: Справочник. - Одесса: Судоходство, 1997. - 140 с.

22.    Закон України «Про транспорт» вiд 11 сiчня 1995 p.

.        Цивiльний кодекс України вiд 16 сiчня 2003 p.

.        Закон України «Про автомобiльний транспорт» вiд 5 квiтня 2001p.

.        Селезень С.В. Транспортне право: навч.- метод. посiбн. / Селезень С.В., Єрофєєнко Л.В., Нещеретний Ю.М. - Харкiв: ХНАДУ, 2007. - С. 86-95.

26.   Друкер Питер. Задачи менеджмента в XXI веке. : Пер. с англ..: - М.: Издательский дом "Вильямс", 2000. - 272 с.

27.    Сайт Державного комiтету статистики України - <http://www.ukrstat.gov.ua/operativ/operativ2005/tz/tz_rik/tz_u/ts_u.htm>.

28.    Проблеми розвитку автопiдприємств в сучасних умовах // "Проблеми пiдвищення ефективностi водного транспорту". Збiрник наукових праць. - Одеса: ОДМА, 1998. с.48-52.

29.    Е. Шамис, Б. Жогин. Изменения: мода или необходимость? // Управление компанией, №11, 2005. - <http://www.zhuk.net/articles.asp?ID=5957> .

.Управление реорганизациями компаний. Часть 1. Внедрение изменений в нестабильной обстановке. Р. Шнайдер, П. Коллерет, П. Легри // Деловое совершенство, №1-2, 2003. - <http://www.stq.ru/ds/detail.php?ID=5990>

. Р. Каплан, Д. Нортон. Стратегические карты. : Пер. с англ..: - М.: Олимп-Бизнес, 2005. - 512

32. Желiнський В.П. Необхiднiсть i перспективи утвердження України як транзитної держави // Митна справа. - 2002. - № 4. - С.16-22.

. Руновска З.В. Исследование и оптимизация системы управления транзитными перевозками / З.В. Руновская, А.В. Чадюк // Пробл. програмув. - 2008. - N N 2/3 (спец. вип.). - С. 691-694.

34. Садловська I.П. Основнi тенденцiї та напрями дiяльностi транспортно-дорожнього комплексу та галузi зв'язку за 9 мiсяцiв 2007 р. / I.П. Садловська // Залiзн. трансп. України. - 2007. - N 6. - С. 18-20.

5. Сапронов О. Автомобiльний транспорт як складова мiського пасажирського транспорту у контекстi енергетичної, соцiальної, економiчної та екологiчної безпеки / Сапронов О. // Освiта i упр. - 2007. - N 2. - С. 152-158.

36. Сивый В.Б. К вопросу обоснования необходимости проведения структурной реформы в транспортной отрасли / В.Б. Сивый, О.М. Козырь // Вiсник економiки транспорту i промисловостi : зб. наук. праць, - Харкiв : УкрДАЗТ. - 2005. - № 9-10. - С. 140-145.

37. Сич Є.М. Передумови iнтеграцiї транспортних систем прикордонних регiонiв / Є.М. Сич, О.В. Мiнiна // Екон.-мат. моделювання соц.-екон. систем: Зб. наук. пр. - 2003. - Вип. 7. - С. 132-140.

.       Бобров В.Я. Основи ринкової економiки: Пiдручник. - К., 1995

39.    Державне управлiння: теорiя i практика / За ред. проф. В.Б. Авер'янова. - К., 1998.

.        Зайцева Л.М. Региональная система управления: организационно-методологический аспект. - Донецк, 1997.

.        Макроекономiчна полiтика, прогнозування i державне регулювання економiки / За ред. В.Ф.Беседiна, Н.Ю. Гончара.-Т.З.К., 1996.

.        Михасюк I.Р., Залога З.М., Климчук П.В. Державне регулювання розвитку транспорту та зв'язку. - Львiв, 1997.

.        Михасюк I.Р., Мельник А.Ф., Крупка А. Державне регулювання економiки. - Львiв, 1999.

.        Михасюк I.Р., Залога С.М., Сажинець С.И. Основи та важелi державного регулювання економiки. - Львiв, 1998.

Похожие работы на - Державне регулювання розвитку автотранспортних підприємств та його консультаційне забезпечення

 

Не нашли материал для своей работы?
Поможем написать уникальную работу
Без плагиата!
Без нейросетей!