Профилактика конфликтов в организации на примере Государственного бюджетного учреждения здравоохранения города Москвы 'Стоматологическая поликлиника № 9' Департамента здравоохранения города Москвы

  • Вид работы:
    Курсовая работа (т)
  • Предмет:
    Менеджмент
  • Язык:
    Русский
    ,
    Формат файла:
    MS Word
    308,91 Кб
  • Опубликовано:
    2014-03-20
Вы можете узнать стоимость помощи в написании студенческой работы.
Помощь в написании работы, которую точно примут!

Профилактика конфликтов в организации на примере Государственного бюджетного учреждения здравоохранения города Москвы 'Стоматологическая поликлиника № 9' Департамента здравоохранения города Москвы

Содержание

Введение

Глава 1. Основные аспекты профилактики и разрешения конфликтов в организации

.1 Понятие, основные типы, причины и последствия конфликтов встречающихся в современной организации

.2 Управление и разрешение конфликтов

.3 Предупреждение, профилактика конфликтов в организации как задача службы управления персоналом

Глава 2. Профилактика конфликтов на примере ГБУЗ Стоматологическая поликлиника №9 ДЗ г. Москвы

.1 Общая характеристика ГБУЗ Стоматологическая поликлиника №9 ДЗ г. Москвы

.2 Профилактика конфликтов в ГБУЗ Стоматологическая поликлиника №9 ДЗ г. Москвы

.3 Рекомендации по совершенствованию кадровой политики по вопросу профилактики конфликтов в ГБУЗ СП №9 ДЗ г. Москвы

Заключение

Список используемой литературы

Приложения

 


Введение


Что такое конфликт, знают все и, обычно, это слово вызывает у людей совсем неприятные ассоциации. Люди, затевающие конфликт, или помимо собственной воли, попадающие в него, стремятся завершить егокак можно быстрее и наилучшим для себя способом. И если на бытовом уровне конфликты зачастую приводят к ухудшению отношений, то конфликт на производстве или в организации, не решенный вовремя, может стать причиной кризиса организации.

В процессе осуществления всех управленческих функций решается система взаимосвязанных задач, где важная роль отводится руководителю (менеджеру), как основному субъекту принятия решений. Деятельность большинства отечественных организаций и фирм, практика их работы, особенно в условиях изменения форм собственности, показывают, что современным руководителям просто необходимы теоретические и практические знания и навыки по прогнозированию, управлению и предотвращению конфликтов.

Организационный конфликт - это столкновение противоположных позиций, мнений, оценок, идей, которые люди пытаются разрешить с помощью убеждений или действий на фоне проявления эмоций. Основой любого конфликта являются накопившиеся противоречия (объективные или субъективные, явные или скрытые, реальные или иллюзорные). Порой достаточно самого незначительного повода и конфликт может вспыхнуть. Развитие конфликта происходит по схеме: конфликтная ситуация + повод = конфликт. Потенциальные источники возникновения конфликтов всегда имеются в деятельности любой организации. Возникающие конфликты могут вызвать самые разнообразные последствия для коллектива и взаимоотношений людей в нем работающих.

В настоящее время знание управленческой психологии помогает менеджерам практически во всех моментах их профессиональной деятельности. Одним из наиболее востребованных на настоящее время навыков и умений управленца(менеджера) является грамотное проведение профилактики конфликтов.

Актуальность данной темы как теоретическая, так и практическая очень велика.

При значительном количестве публикаций, практически нет работ, в которых бы более глубоко анализировались причины возникновения конфликтов в организации и влияние их на организацию в целом и на человека в частности. Вместе с тем, проблема конфликта в сфере управления носит прикладной характер. Она используется широким способом при решении вполне конкретных ситуаций, в которых наблюдается столкновение интересов двух или большего числа сторон. Чтобы найти оптимальное решение, нужно обладать знанием того, как развиваются конфликты в сфере управления. Чтобы выработать верную линию поведения в различных конфликтных ситуациях, очень полезно знать, что такое конфликты и как люди приходят к согласию.

Цель работы: изучить роль службы управления персоналом в конфликтных ситуациях, а так же рассмотреть практическое применение профилактики конфликтов на конкретных ситуациях и в общем в компании ГБУЗ СП №9 ДЗ г. Москвы.

Достижение поставленной цели предусматривает постановку и решение следующих задач:

Определить понятие, причины, последствия и методы разрешения конфликтов в организации.

Выявить основные факторы возникновения конфликтных ситуаций на предприятии.

Определить, какое место служба управления персоналом занимает в разрешении конфликтных ситуаций.

Объектом работы: выступает роль службы управления персоналом в разрешении конфликтных ситуаций в ГБУЗ СП №9 ДЗ г. Москвы.

Предметом работы: является служба управления персоналом, как посредник в разрешении конфликтных ситуаций в ГБУЗ СП №9 ДЗ г. Москвы.

Методы работы: наблюдение, анкетирование и анализ полученных результатов, анализ и синтез представленной на рынке литературы по данному вопросу.

Глава 1.     Основные аспекты профилактики и разрешения конфликтов в организации

1.1.   Понятие, основные типы, причины и последствия конфликтов встречающихся в современной организации.

Организация - это общее целое, которое включает в себя не только людей с различными статусами и интересами, но и различные социальные установки, стремящиеся занять более высокую позицию в структуре организации, изменить существующие нормы деятельности или систему отношений внутри организационной структуры.

Проще говоря, организация - это группа людей, объединенных, сознательно координируемой деятельностью, для достижения общей цели или лелей [11].

Конфликт в организации - это конфликты, возникающие между субъектами социального взаимодействия внутри организации. Это осознанное противоречие между общающимися членами этого коллектива, который сопровождается попытками его решить на фоне эмоциональных отношений в рамках организации. Отсутствие согласия обусловлено наличием разнообразных мнений, взглядов, идей, интересов, точек зрения и т. д. Однако оно не всегда выражается в форме явного столкновения. Это происходит только тогда, когда существующие противоречия, разногласия нарушают нормальное взаимодействие людей, препятствуют достижению поставленных целей. В этом случае люди просто бывают вынуждены каким-либо образом преодолевать разногласия, и вступают в открытое конфликтное взаимодействие. В процессе конфликтного взаимодействия его участники получают возможность выражать различные мнения, выявлять больше альтернатив при принятии решений и именно в этом заключается важный позитивный смысл конфликта. Мы считаем, что все вышесказанное не означает, что конфликт всегда носит положительный характер [10].

Существует даже такое убеждение, что если организация живет без конфликтов, значит, она умирает.

Конфликты происходят и в больших компаниях, и в маленьких фирмах, они могут привести к закрытию организации. Но иногда именно наличие конфликтов является показателем того, что организация развивается, а не стоит на месте.

Психологами выделено четыре основных типа конфликтов. Первый из них внутриличностный- мы не будем рассматривать, так как его спецификой является то, что участниками конфликта являются не люди, а психологические особенности одной личности. Конфликт такого типа человек решает наедине сам с собой, пытаясь уравновесить в себе кажущиеся ему несовместимыми потребности, мотивы и чувства. Рассмотрим три типа конфликтов, которые протекают между сотрудниками в рабочей обстановке, и которые наиболее часто встречаются в современных организациях и предприятиях.

Самый распространенный конфликт получил название межличностный. Из его названия становится ясно, это конфликт, в котором участвуют, как минимум, два человека.

В организациях он проявляется по-разному. Я считаю, что его основной причиной является несходство характеров. Ведь на самом деле, достаточно часто встречаются люди, которые из-за разницы во взглядах, возрасте и манере поведения не могут поладить друг с другом. Но более глубокое изучение межличностных конфликтов показывает, что в основе таких споров чаще всего лежат объективные и вполне конкретные причины. Такие как использование оборудования или рабочего места, распределение выделенных материальных средств и т.д. Частым является и конфликт «руководитель - подчиненный», где одна из сторон считает, что руководитель предъявляет невероятно высокие требования, а другая придерживается мнения, что подчиненный не умеет или не желает работать.

Третий тип - конфликт между личностью и группой - наиболее тяжело протекает в среде, где руководитель противостоит подчиненным. Всем известно, что все коллективы и организации устанавливают свои неформальные правила поведения и общения. Каждый член группы должен их придерживаться. Отступление от принятых норм группа расценивает как негативное проявление и возникает конфликт.

Четвертый тип конфликтов - межгрупповой - в него могут быть включены не два и не три человека, а все работники одновременно. Ведь любая организация состоит из формальных (должностных) и неформальных (дружеских) групп, между которыми могут возникать конфликты. Такие столкновения интересов и взглядов могут носить как личный характер (бытовая ссора, столкновение <#"706848.files/image001.gif">

Рис 1. Организационная культура

Можно констатировать, что планированием карьеры на предприятии не занимаются, эти проблемы возникают и решаются лишь в случае появления вакансии и необходимости поиска нового работника.

На вопрос: “Планируете ли вы свою карьеру в данной организации?» Только 20% ответили «да» , 80% - нет. (Рис.2) Социологическое исследование позволяет сделать вывод о том, что организационная культура на предприятии еще очень низка, несовершенна и потенциально несет в себе конфликтность коммуникаций.

.

Рис 2. Планирование карьеры

Стоит заметить, что отвечали не все сотрудники смены, а в частных беседах данный отказ объяснялся тем, что сотрудники боятся, что информация, которая может каким-либо образом навредить их дальнейшей деятельности в данной организации, может дойти до вышестоящего начальства. Данное поведение базируется на страхе к вышестоящему начальству, в лице главного врача, и недоверии к вновь пришедшим сотрудникам.

Анализ проведенного нами анкетирования и наблюдения помог нам сделать четкие выводы относительно организационной культуры и работы службы управления персоналом в данной организации.

Организационная культура очень слабая, у сотрудников наблюдается различия в целях, нет взаимосвязности задач, в коллективе отсутствует система ценностей. Служба управления персоналом (отдел кадров) должна выполнять определенные функции, которые в наше время трактуются по-разному, но вот самая точная формулировка:

. Подсистема условий труда

соблюдение требований психофизиологии

соблюдение требований технической эстетики

охрана труда и техники безопасности

организация производственных процессов, анализ затрат и результатов труда, установление оптимального соотношения между количеством единиц оборудования и числом персонала.

. Подсистема трудовых отношений:

анализ и регулирование групповых и личностных взаимоотношений

анализ и регулирование отношений руководства

управление производственными конфликтами и стрессами

социально-психологическая диагностика

соблюдение этических норм взаимоотношений

управление взаимодействием с профсоюзами.

. Подсистема оформления и учета кадров:

оформление и учет приема, увольнений, перемещений

информационное обеспечение системы кадрового управления

профориентация

обеспечение занятости

. Подсистема планирования, прогнозирования и маркетинга персонала:

разработка стратегии управления персоналом

анализ кадрового потенциала

анализ рынка труда, планирование и прогнозирование потребности в персонале, организация рекламы

планирование кадров

взаимосвязь с внешними источниками, обеспечивающими кадрами организацию

оценка кандидатов на вакантную должность

текущая периодическая оценка кадров.

. Подсистема развития кадров:

техническое и экономическое обучение

переподготовка и повышение квалификации

работа с кадровым резервом

профессиональная и социально-психологическая адаптация новых работников.

. Подсистема анализа и развития средств стимулирования труда:

Нормирование и тарификация трудового процесса;

Разработка систем оплаты труда;

Использование средств морального поощрения;

Разработка форм участия в прибыли и капитале;

Управление трудовой мотивацией.

. Подсистема юридических услуг:

решение трудовых вопросов с точки зрения юридических нормативов;

согласование распорядительных документов по управлению персоналом;

решение правовых вопросов хозяйственной деятельности.

. Подсистема развития социальной инфраструктуры:

организация общественного питания;

управление жилищно-бытовым обслуживанием;

развитие культуры и физического воспитания;

обеспечение охраны здоровья и отдыха;

управление социальными конфликтами и стрессами.

. Подсистема разработки организационной структуры управления:

анализ сложившейся организационной структуры управления;

проектирование организационной структуры управления;

разработка штатного расписания;

построение новой организационной структуры управления.

В данной организации эти функции выполняются частично, либо не выполняются вовсе, как, например, к подсистеме трудовых отношений и подсистеме развития кадров не уделяется должного внимания, в связи с чем на производстве часто возникают конфликтные ситуации.

Методов профилактики конфликтов, как таковые, отсутствуют, поэтому в организации можно встретить массу видов конфликтов, возникающих по различным причинам.

Исходя из проведенного нами исследования, мы можем сделать вывод, что в данной организации присутствуют такие конфликты как:

- Вертикальные (начальство - подчиненные);

Горизонтальные (конфликты, возникающие между сотрудниками).

Так же в организации встречаются все типы конфликтов, выделяемые современными психологами:

Межгрупповые;

Межличностные;

Внутриличностные;

Конфликты между личностью и группой.

Причинами возникновения конфликтов в ГБУЗ СП №9 являются:

Плохая информированность сотрудников данной организации;

Искаженность информации;

Борьба за ресурсы;

Нарушенные коммуникации

Различия в жизненном опыте и манере поведения;

Различия в представлениях и ценностях;

Низкий уровень культуры в коллективе.

.3.     Рекомендации по совершенствованию кадровой политики по вопросу профилактики конфликтов в ГБУЗ СП №9 ДЗ г. Москвы

По результатам проведенных исследований важные рекомендации были сформулированы для службы управления персоналом. Можно вынудить оппонентов отказаться от своих намерений, не допуская их борьбы, используя властные рычаги, или дать им, возможность защищать свои интересы, добиться, чтобы они делали это путем сотрудничества, компромисса, избежали конфронтации.

Первым шагом на пути к созданию новой организационной культуры является разработка официальной философии. Служба персонала должна представить вариант специальной брошюры, содержащей концепцию существования и развития организационной культуры предприятия. Брошюра поступит во все подразделения и станет доступна каждому.

Решающая роль при внедрении новой организационной культуры должна быть отведена службе управления персоналом. Ведь персонал в организации - это механизм, с помощью которого функционирует весь этот «организм», и отбирать персонал стоит более внимательно, устанавливать более четкие критерии подбора и отбора персонала.

Главному врачу стоит обратить внимание на обеспечение благоприятных условий для жизнедеятельности работников на предприятии, ведь благоприятные условия труда в первую очередь сказываются на качестве работы. А именно:

заменить оборудование на более современное;

сделать ремонт в самой клинике.

Отделу кадров стоит разработать нормативные процедуры разрешения типичных предконфликтных ситуаций, либо нанять специалиста в данной отрасли (медиатора - посредника в разрешении конфликтных ситуаций).Обязательно стараться улучшить как вертикальные так и горизонтальные коммуникации. В конце концов, проводить мероприятия по сближению коллектива: тренинги, праздники, общие собрания, тема которых являлась бы организационная культура организации и пути ее улучшения, чтоб выслушивалось мнение сотрудников, давать им право высказываться, ведь порой человеку важно, чтобы его слушали.

Так же возможен вариант с рассмотрением вопроса об оборудовании комнаты отдыха для сотрудников и нормировании рабочего времени (внесение в расписание врачей времени для обеда и «перекура»). Определить сотрудников отдела кадров для профессиональной переподготовки в области «конфликтологии», проще говоря, отправить их на курсы в данной отрасли, так как специалист данной отрасли совершенно не повредит организации, а возможно даже улучшит ее деятельность.

Заключение


Цель данной работы, заключалась в том, чтобы изучить сущность и специфику конфликтов возникающих в ГБУЗ Стоматологической поликлинике №9 г. Москвы, и на основе рассмотренных теоретических положений, разработать некоторые рекомендации по их профилактике и разрешению.

Из проведенного исследования можно обозначить главные причины возникновения конфликтных ситуаций в современных организациях, к ним относятся, ограниченность ресурсов, которые нужно делить, взаимозависимость заданий, различия в целях, различия в представленных ценностях, различия в манере поведения, в уровне образования. А так же нарушение информационных потоков, недостаточная мотивация к выполнению работы, и немаловажной причиной возникновения конфликтов является стиль руководства.

Последствия конфликтных ситуаций в современных организациях тоже не всегда однозначны. Конфликт может привести как к улучшению функционирования организации в целом (ее отделов в частности), так и к распаду организационной структуры, прекращению деятельности организации (в соответствие с ее целями и задачами)

Сотрудник отдела персонала или отдела кадров в значительной степени может влиять на упорядочение повседневной жизнедеятельности предприятия. Поэтому предупреждение и профилактика конфликтов выступают направлениями управленческой деятельности по регулированию конфликтных ситуаций на предприятии.

Для того чтобы управлять проблемными и предконфликтными ситуациями, менеджер по персоналу должен быть компетентным в области конфликтологии.

Во-первых, менеджер по персоналу, вмешивающийся в развитие конфликтной ситуации, должен обладать общими знаниями о характере возникновения, развития и завершения конфликтов вообще.

Во-вторых, необходимо собрать максимально развернутую, подробную и содержательную информацию о конкретной ситуации. Мера вмешательства в конфликты не должна превышать глубины его знаний о них. В противном случае управление может привести к результатам худшим, чем те, которые были бы при естественном развитии событий.

Профилактика конфликтов заключается в такой организации жизнедеятельности работников, которая исключает или сводит к минимуму вероятность возникновения конфликтов между ними. Профилактика конфликтов - это их предупреждение в широком смысле слова. Ее задача - создание таких условий деятельности и взаимодействия людей, которые свели бы к минимуму вероятность возникновения или развития противоречий между ними. Профилактика конфликтов не менее важна, чем умение конструктивно их разрешать.

Что касается службы управления персоналом ГБУЗ Стоматологической поликлиники №9 ДЗ г. Москвы и ее организационной культуры, то менеджерам стоит уделить внимание анализу и внедрению последующих изменений в кадровую политику данной организации. Немалую роль необходимо отвести и управлению конфликтными ситуациями, и непосредственно их профилактике, так как залог успеха каждой организации заложен в полном взаимодействии как сотрудников со своими коллегами, так и начальства с подчиненными.

кадровый профилактика конфликт персонал

Список используемой литературы


1.Анцупов А.В., Шипилов А.И. «Конфликтология. 4-ое издание», М.: ЭКСМО, 2009 - 512с. - (Учебник для ВУЗов).

. Базаров Т.Ю., «Управление персоналом. 9-е издание»,М.: Издательский центр «Академия», 2011 - 244с. (Учебное пособие).

. Демидова Г.В., «Управленческая психология», М.: Издательский центр.: «Академия», 2009 - 176 с. (Учебное пособие).

. Евтихов О.В., «Психология управления персоналом: теория и практика», СПБ.: Речь, 2010. - 319 с. (Учебник для ВУЗов).

. Замедлина Е.А., Жулина Е.Г., «Шпаргалка по основам менеджмента» . М.: Аллель, 2011. - 54с.

. Зарецкая И.И., «Основы этики и психологии делового общения», М.: Издательство Оникс, 2011- 224 с. (Учебное пособие).

. КарнаухИ., ТанаевВ., «Практическая психология управления (Типология на работе и дома). 3-е изд., перераб. И доп. - Серия Психология управления», Ростов-на-Дону: «Феникс», 2010 - 476с.

. Кибанов А.Я., «Управленческая психология: учебное пособие», М.: КНОРУС, 2008 - 208с. (Среднее профессиональное образование).

. Козырев Г.И., «Основы конфликтологии. Учебник. 2-ое издание», М.: ИД «ФОРУМ»: ИНФРА - М, 2010 - 240с. - (Профессиональное образование).

. Одинцов А.А., Одинцова О.В., «Управленческая психология», М.: Издательский центр «Академия», 2009 - 256 с. (Учебное пособие).

. Потемкин В., «Управление персоналом: Учебник для вузов», СПБ.: «Питер», 210 - 432с.

. Светлов, В. А., «Введение в единую теорию анализа и разрешения конфликтов», КД Либроком, 2013 - 303с. - (Учебники и учеб.Пособ.д/ высшей школы(ВУЗы)).

Приложения


Приложение 1

Шкала самооценки эмоциональных состояний» А. Уэссман и Д. Рикс.

Довольно простым опросником для самооценки эмоциональных состояний является методика, разработанная американскими психологами А. Уэссманом и Д. Риксом (в данном случае приводится ее сокращенный вариант).

Методика применяется для самооценки эмоциональных состояний и степени бодрствования. Данная методика эффективна, если необходимо выявить изменение эмоционального состояния человека на протяжении определенного периода времени. Простота выполнения задания делают ее весьма оперативным инструментом. При этом можно как вычерчивать кривые изменения отдельных показателей, так и работать только с интегральным результатом. К недостаткам вышеописанной методики можно отнести следующие:

) Утверждения, включенные в 1-3 разделы, описывают эмоциональное состояние человека лишь в диапазоне понятий «тревога/спокойствие» и «подъем/депрессия», не отражая выраженность других эмоций, таких, например, как гнев, обида, разочарование, гордость и др.

) Утверждения, составляющие 4 раздел, характеризуют в основном когнитивную сферу (убеждения человека, касающиеся его возможностей), а не сферу эмоций.

) Обращает внимание различие в системе оценок утверждений, составляющих четыре разных раздела методики. Так, повышение оценок, присваиваемых утверждениям 1 раздела, отражает повышение степени психической адаптации испытуемого, при этом самая высокая оценка по этому разделу указывает на наивысший уровень психической адаптации. Однако во 2 и 3 разделах наивысшие значения присваиваются таким утверждениям («Порыв, не знающий преград, жизненная сила выплескивается через край» и «Сильный подъем, восторженное веселье»), которые отражают уже не столько состояние психической адаптации, сколько патологическое гипоманиакальное состояние. В этой связи общая шкала, получаемая при суммировании оценок по всем четырем разделам, представляется нелинейной: то время как низкие значения интегрального показателя свидетельствуют о выраженной психической дезадаптации, высокие значения интегрального показателя не могут трактоваться столь однозначно. Иначе говоря, интегральный показатель данной методики более чувствителен к состоянию психической дезадаптации, чем к состоянию адаптации.

Инструкция. Выберите в каждом из предложенных наборов суждений то, которое лучше всего описывает ваше состояние сейчас. Номер суждения, выбранного из каждого набора, запишите.

Опросник

Спокойствие - тревожность

. Совершенное спокойствие. Непоколебимо уверен в себе.

. Исключительно хладнокровен, на редкость уверен и не волнуюсь.

. Ощущение полного благополучия. Уверени чувствую себя непринужденно.

. В целом уверен и свободен от беспокойства.

. Ничто особенно не беспокоит меня. Чувствую себя более или менее непринужденно.

. Несколько озабочен, чувствую себя скованно, немного встревожен.

. Переживаю некоторую озабоченность, страх, беспокойство или неопределенность. Нервозен, волнуюсь, раздражен.

. Значительная неуверенность. Весьма травмирован неопределенностью. Страшно.

. Огромная тревожность, озабоченность. Изведен страхом.

. Совершенно обезумел от страха. Потерял рассудок. Напуган неразрешимыми трудностями.

Энергичность-усталость

. Порыв, не знающий преград. Жизненная сила выплескивается через край.

. Бьющая через край жизнеспособность, огромная энергия, сильное стремление к деятельноси.

. Много энергии, сильная потребность в действии.

. Чувствую себя свежим, в запасе значительная энергия.

. Чувствую себя довольно свежим, в меру бодр.

. Слегка устал. Леность. Энергии не хватает.

. Довольно усталый. В запасе не очень много энергии.

. Большая усталость. Вялый. Скудные ресурсы энергии.

. Ужасно утомлен. Почти изнурен и практически не способен к действию. Почти не осталось запасов энергии.

. Абсолютно выдохся. Неспособен даже к самому незначительному усилию.

Приподнятость- подавленность

. Сильный подъем, восторженное веселье.

. Возбужден, в приподнятом состоянии. Восторженность.

. Возбужден, в хорошем расположении духа.

. Чувствую себя очень хорошо. Жизнерадостен.

. Чувствую себя довольно хорошо, «в порядке».

. Чувствую себя чуть-чуть подавленно, «так себе».

. Настроение подавленное и несколько унылое.

. Угнетен и чувствую себя очень подавленно. Настроение определенно унылое.

. Очень угнетен. Чувствую себя просто ужасно.

. Крайняя депрессия и уныние. Подавлен. Все черно и серо. Уверенность в себе - беспомощность.

Уверенность в себе - беспомощность

. Для меня нет ничего невозможного. Смогу сделать все, что хочу.

. Чувствую большую уверенность в себе. Уверен в своих свершениях.

. Очень уверен в своих способностях.

. Чувствую, что моих способностей достаточно и мои перспективы хороши.

. Чувствую себя довольно компетентным.

. Чувствую, что мои умения и способности несколько ограничены.

. Чувствую себя довольно неспособным.

. Подавлен своей слабостью и недостатком способностей.

. Чувствую себя жалким и несчастным. Устал от своей некомпетентности.

. Давящее чувство слабости и тщетности усилий. У меня ничего не получится.

Обработка результатов и интерпретация

Определяют следующие показатели:

И1- «Спокойствие - тревожность» (индивидуальная самооценка - И1 равняется номеру суждения, выбранного испытуемым из данной шкалы. Аналогично получаются индивидуальные значения по показателям И2-И4).

И2- «Энергичность - усталость».

ИЗ- «Приподнятость - подавленность».

И4- «Чувство уверенности в себе - чувство беспомощности».

И5 - Суммарная (по четырем шкалам) оценка состояния:

И5 = И1 + И2 + ИЗ + И4

Где И1, И2, ИЗ, И4 - индивидуальные значения по соответствующим шкалам.

Если сумма баллов от 26 до 40, то испытуемый высоко оценивает свое эмоциональное состояние, если от 15 до 25 баллов, то средняя оценка эмоционального состояния и низкая, если от 4 до 14 баллов.

В общем виде эмоциональное состояние - характеристика эмоций человека, отражающая ее положение относительно объектов окружающей среды. Состояние может быть наблюдаемо как внешне, так и внутренне. Внутреннее состояние эмоций фиксируется сознанием субъекта на определенный момент времени тех ощущений благополучия (неблагополучия) как организма в целом, как и его частей. Внешне оценка состояния эмоций фиксируется высказываниями испытуемого по определенным признакам. Состояние человека выступает регулятивной функцией адаптации к окружающей среде или ситуации.

Шкала "Спокойствие-тревожность"

выше 5-6 баллов. В опросе испытуемый показывает преобладание "Спокойствия": выдержанность, сдержанность, терпеливость, степенность, благоразумность, уравновешенность, невозмутимость, терпимость.

5-6 баллов. В самооценке испытуемый показывает средние показатели по шкале "Спокойствие-тревожность" без явного преобладание одного из полюсов.

1-4 балла. По самооценке испытуемого прогнозируется задерганность, запуганность, закомплексованность, нерешительность, пугливость, нервность, неуверенность, напряженность, боязливость.

Шкала "Энергичность-усталость"

выше 5-6 баллов. Испытуемый оценивает себя как личность: инициативный, деятельный, предприимчивый, одержимый, устремленный, активный, кипучий, пробивной, расторопный.

5-6 баллов. В самооценке испытуемый показывает средние показатели по шкале "Энергичность-усталость" без явного преобладание одного из полюсов.

1-4 балла. Испытуемый оценивает себя как: неинициативный, пассивный, инертный, безынициативный, вялый, апатичный, безразличный, медлительный.

Шкала "Приподнятость-подавленность"

выше 5-6 баллов. Испытуемый оценивает себя как: кипучий, темпераментный, задорный, порывистый, энергичный, вольнолюбивый, раскрепощенный, живой, подвижный, бойкий.

5-6 баллов. В самооценке испытуемый показывает средние показатели по шкале "Приподнятость-подавленность" без явного преобладание одного из полюсов.

1-4 балла. Испытуемый оценивает себя как: застенчивый, робкий, нерешительный, несмелый, запуганный, стеснительный, угнетенный, оробелый, подавленный, задавленный.

Шкала "Уверенность в себе - чувство беспомощности"

выше 5-6 баллов. Испытуемый оценивает себя как: боец, закаленный, решительный, упорный, героический, работоспособный, сильный, волевой, твердый, бесстрашный, отважный, самостоятельный.

5-6 баллов. В самооценке испытуемый показывает средние показатели по шкале "Уверенности-беспомощности" без явного преобладание одного из полюсов.

1-4 балла. Оценивается: безответный, слабохарактерный, безгласный, несмелый, слабый, слабовольный, пришибленный.

Суммарная оценка состояния

Этот показатель отражает выраженность, степень эмоционального подъема/истощения испытуемого.

Приложение 2

Опросник Басса-Дарки

Опросник Басса-Дарки (Buss-DurkeyInventory) разработан А. Басс и А. Дарки в 1957 г. и предназначен для диагностики агрессивных и враждебных реакций. Под агрессивностью понимается свойство личности, характеризующееся наличием деструктивных тенденций, в основном в области субъектно-объектных отношений. Враждебность понимается как реакция, развивающая негативные чувства и негативные оценки людей и событий. Создавая свой опросник, дифференцирующий проявления агрессии и враждебности, А. Басc и А. Дарки выделили следующие виды реакций:

. Физическая агрессия - использование физической силы против другого лица.

. Косвенная - агрессия, окольным путем направленная на другое лицо или ни на кого не направленная.

. Раздражение - готовность к проявлению негативных чувств при малейшем возбуждении (вспыльчивость, грубость).

. Негативизм - оппозиционная манера в поведении от пассивного сопротивления до активной борьбы против установившихся обычаев и законов.

. Обида - зависть и ненависть к окружающим за действительные и вымышленные действия.

. Подозрительность - в диапазоне от недоверия и осторожности по отношению к людям до убеждения в том, что другие люди планируют и приносят вред.

. Вербальная агрессия - выражение негативных чувств как через форму (крик, визг), так и через содержание словесных ответов (проклятия, угрозы).

. Чувство вины - выражает возможное убеждение субъекта в том, что он является плохим человеком, что поступает зло, а также ощущаемые им угрызения совести.

Инструкция.

Прочитывая или прослушивая зачитываемые утверждения, примеряйте, насколько они соответствуют вашему стилю поведения, вашему образу жизни, и отвечайте одним из возможных ответов: «да» и «нет».

Опросник

. Временами не могу справиться с желанием навредить кому-либо.

. Иногда могу посплетничать о людях, которых не люблю.

. Легко раздражаюсь, но легко и успокаиваюсь.

. Если меня не попросить по-хорошему, просьбу не выполню.

. Не всегда получаю то, что мне положено.

. Знаю, что люди говорят обо мне за моей спиной.

. Если не одобряю поступки других людей, даю им это почувствовать.

. Если случается обмануть кого-либо, испытываю угрызения совести.

. Мне кажется, что я не способен ударить человека.

. Никогда не раздражаюсь настолько, чтобы разбрасывать вещи.

. Всегда снисходителен к чужим недостаткам.

. Когда установленное правило не нравится мне, хочется нарушить его.

. Другие почти всегда умеют использовать благоприятные обстоятельства.

. Меня настораживают люди, которые относятся ко мне более дружелюбно, чем я этого ожидаю.

. Часто бываю не согласен с людьми.

. Иногда на ум приходят мысли, которых я стыжусь.

. Если кто-нибудь ударит меня, я не отвечу ему тем же.

. В раздражении хлопаю дверьми.

.Я более раздражителен, чем кажется со стороны.

. Если кто-то корчит из себя начальника, я поступаю ему наперекор.

. Меня немного огорчает моя судьба.

. Думаю, что многие люди не любят меня.

. Не могу удержаться от спора, если люди не согласны со мной.

. Увиливающие от работы должны испытывать чувство вины.

. Кто оскорбляет меня или мою семью, напрашивается на драку.

. Я не способен на грубые шутки.

. Меня охватывает ярость, когда надо мной насмехаются.

. Когда люди строят из себя начальников, я делаю все чтобы они не зазнавались.

. Почти каждую неделю вижу кого-нибудь из тех, кто мне не нравится.

. Довольно многие завидуют мне.

. Требую, чтобы люди уважали мои права.

. Меня огорчает, что я мало делаю для своих родителей.

. Люди, которые постоянно изводят вас, стоят того, чтобы их щелкнули по носу.

. От злости иногда бываю мрачным.

. Если ко мне относятся хуже, чем я того заслуживаю, я не огорчаюсь.

. Если кто-то пытается вывести меня из себя, я не обращаю на него внимания.

. Хотя я и не показываю этого, иногда меня гложет зависть.

. Иногда мне кажется, что надо мной смеются.

. Даже если злюсь, не прибегаю к сильным выражениям.

. Хочется, чтобы мои грехи были прощены.

Редко даю сдачи, даже если кто-нибудь ударит меня.

. Обижаюсь, когда иногда получается не по-моему.

. Иногда люди раздражают меня своим присутствием.

. Нет людей, которых бы я по-настоящему ненавидел.

. Мой принцип: «Никогда не доверять чужакам».

. Если кто-то раздражает меня, готов сказать ему все, что о нем думаю.

. Делаю много такого, о чем впоследствии сожалею.

. Если разозлюсь, могу ударить кого-нибудь.

. С десяти лет у меня не было вспышек гнева.

. Часто чувствую себя, как пороховая бочка, готовая взорваться.

. Если бы знали, что я чувствую, меня бы считали человеком, с которым нелегко ладить.

. Всегда думаю о том, какие тайные причины заставляют людей делать что-нибудь приятное для меня.

. Когда кричат на меня, кричу в ответ.

. Неудачи огорчают меня.

. Дерусь не реже и не чаще других.

. Могу вспомнить случаи, когда был настолько зол, что хватал первую попавшуюся под руку вещь и ломал ее.

. Иногда чувствую, что готов первым начать драку.

. Иногда чувствую, что жизнь со мной поступает несправедливо.

. Раньше думал, что большинство людей говорит правду, но теперь этому не верю.

. Ругаюсь только от злости.

. Когда поступаю неправильно, меня мучает совесть.

. Если для защиты своих прав нужно применить физическую силу, я применяю ее.

. Иногда выражаю свой гнев тем, что стучу по столу.

. Бываю грубоват по отношению к людям, которые мне не нравятся.

. У меня нет врагов, которые хотели бы мне навредить.

. Не умею поставить человека на место, даже если он этого заслуживает.

Часто думаю, что живу неправильно.

. Знаю людей, которые способны довести меня до драки.

. Не огорчаюсь из-за мелочей.

. Мне редко приходит в голову мысль о том, что люди пытаются разозлить или оскорбить меня.

. Часто просто угрожаю людям, не собираясь приводить угрозы в исполнение.

. В последнее время я стал занудой.

. В споре часто повышаю голос.

. Стараюсь скрывать плохое отношение к людям.

. Лучше соглашусь с чем-либо, чем стану спорить.

Обработка результатов и интерпретация

Ответы оцениваются по 8 шкалам.

Таблица «Шкалы»

1. Физическая агрессия (k=11):

"да" = 1, "нет" = 0

вопросы: 1, 25, 31, 41, 48, 55, 62, 68

"нет" = 1, "да" = 0

вопросы: 9, 7

2. Вербальная агрессия(k=8):

"да" = 1, "нет" = 0

вопросы: 7, 15, 23, 31, 46, 53, 60, 71, 73

"нет" = 1, "да" = 0

вопросы: 33, 66, 74, 75

3. Косвенная агрессия (k=13):

"да" = 1, "нет" = 0

вопросы: 2, 10, 18, 34, 42, 56, 63

"нет" = 1, "да" = 0

вопросы: 26, 49

4. Негативизм (k=20):

"да"= 1, "нет" = 0

вопросы: 4,12,20,28,

"нет" = 1, "да" = 0

вопросы: 36

5. Раздражение (k=9):

"да"= 1, "нет" = 0

вопросы: 3, 19, 27, 43, 50, 57, 64, 72

"нет" = 1, "да" = 0

вопросы: 11, 35, 69

6. Подозрительность (k=11):

"да"= 1, "нет" = 0

вопросы: 6, 14, 22, 30, 38, 45, 52, 59

"нет" = 1, "да" = 0

вопросы: 33, 66, 74, 75

7. Обида (k=13):

"да"= 1, "нет" = 0

вопросы: 5, 13, 21, 29, 37, 44, 51, 58

8. Чувство вины (k=11):

"да"= 1, "нет" = 0

вопросы: 8, 16, 24, 32, 40, 47, 54,61,67


Индекс агрессивности включает в себя 1, 2 и 3 шкалу; индекс враждебности включает в себя 6 и 7 шкалу.

Нормой агрессивности является величина ее индекса, равная 21 ± 4, а враждебности - 6-7 ± 3. При этом обращается внимание на возможность достижения определенной величины, показывающей степень проявления агрессивности.

Пользуясь данной методикой, необходимо помнить, что агрессивность, как свойство личности, и агрессия, как акт поведения, могут быть поняты в контексте психологического анализа мотивационно-потребностной сферы личности. Поэтому опросником Басса-Дарки следует пользоваться в совокупности с другими методиками: личностными тестами психических состояний (Кэттелл, Спилберг), проективными методиками (Люшер) и т.д.

Приложение 3

Коэффициент социальной напряженности

Данный показатель выявляется с помощью факторного анализа по следующей формуле

К = Х1+ Х2+ …+ Хn

Р

Где К-коэффициент социальной напряженности;

Х1+Х2+…+Хn - факторы неудовлетворенности (стилем управления, условиями труда, заработной платой и т. д.);

Р - количество факторов, вызывающих неудовлетворенность более чем у половины опрошенных.

Шкала оценки конфликтности

К < 20% - удовлетворительное состояние отношений;

%< или = К< 40% - неустойчивое состояние отношений;

% < К< или = 70% - предкризисное состояние отношений;

К > 70% - кризисное состояние отношений.

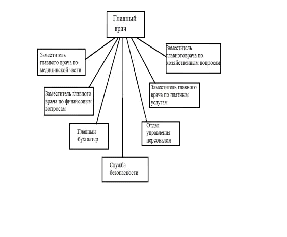
Приложение 4

Структура ГБУЗ СП №9



Приложение 5

Анкетирование: «Диагностика удовлетворенности работой»

Сопоставление Ваших ответов с мнениями других сотрудников позволит сделать правильные выводы об организации Вашего труда и его оплаты. Но это, конечно зависит от искренности, точности и полноты Ваших ответов.

Пожалуйста, ознакомьтесь с вопросами и выберите ответ, который Вы считаете наиболее верным и отметьте его каким либо знаком. Просим Вас ответить на все вопросы анкеты. Если ответ не напечатан или ни один из напечатанных ответов Вас не устраивает, напишите ответ сами.

ТЕСТ ВЫПОЛНЯЕТСЯ КОНФИДЕНЦИАЛЬНО (фамилию, имя, отчество можно не указывать)

. Определите, пожалуйста, в какой мере Вас удовлетворяют различные стороны Вашей работы?

Таблица «Диагностика удовлетворенности работой»

Вопрос

Удовлетворен

Скорее удовлетворен чем не удовлетворен

Затрудняюсь ответить

Скорее не удовлетворен чем удовлетворен

Не удовлетворен

Размер заработка






Режим работы






Разнообразие работы






Необходимость решения новых проблем






Самостоятельность в работе






Соответствие работы личным способностям






Возможность должностного продвижения






Санитарно-гигиенические условия






Уровень организации труда






Отношения с коллегами






Отношения с непосредственным руководителем






Уровень технической оснащенности







. Отметьте, пожалуйста, по шкале в какой степени Вы удовлетворены своим трудом ( в процентах).

0

10%

20%

30%

40%

50%

60%

70%

80%

90%

100%













. Каковы Ваши планы на ближайшие 1-2 года?

o   Продолжать работать в той же должности;

o   Перейти на следующую должность;

o   Перейти работать в другое структурное подразделение;

o   Перейти в другую организацию без смены специальности

o   Перейти в другую организацию со сменой специальности

o   __________________________________________________

. В какой степени и как действует на Вашу трудовую активность следующие факторы?

Таблица «Трудовая активность»

Вопрос

Совершенно не действует

Действует

Действует существенно

Действует очень существенно



снижает

повышает

снижает

повышает

снижает

повышает

Материальное стимулирование








Моральное стимулирование








Меры административного воздействия








Трудовой настрой коллектива








Экономические нововведения в компании








Общая социально-экономическая ситуация в стране








Боязнь потерять работу








Элементы состязательности









. Считаете ли Вы, что экономические нововведения способствует повышению эффективности работы подразделения?

o   Да

o   Нет

o   Затрудняюсь ответить

.Заставляет ли Вас сложившаяся социально-экономическая ситуация искать дополнительные источники дохода?

o   Да

o   Нет

o   Затрудняюсь ответить

. Выберите, пожалуйста, из ниже перечисленных характеристик работы 5 самых важных для Вас?

Напротив самой важной поставьте цифру 1, менее важной - 2 затем 3,4,5.

Таблица «Характеристика работы»

Характеристика работы

Балл

Обеспечение оргтехникой


Возможность профессионального роста


Возможность должностного продвижения


Разнообразие работы


Сложность работы


Высокая заработная плата


Самостоятельность в выполнении работ


Престиж профессии


Благоприятные условия труда


Низкая напряженность труда


Благоприятный психологический климат


Возможность общения в процессе работы


Возможность улучшить свои жилищно-бытовые условия


Участие в управлении компанией



. Оцените пожалуйста с помощью линейной шкалы уровень Вашей трудовой активности в % (обведите соответствующую цифру)

Крайне низкий уровень трудовой активности и самоотдачи

0

10

20

30

40

50

60

70

80

90

100

Высокий уровень трудовой активности и самоотдачи















1

2

3

4

5

6

7

8

9

10

11



. Напишите, пожалуйста, что могло бы содействовать повышению Вашей трудовой активности __________________________

.Испытываете ли Вы беспокойство, связанное с перспективой потерять работу?

o   Да

o   Нет

o   Затрудняюсь ответить

.Ваш пол

o   Мужской

o   Женский

.Ваш возраст

o   20-30

o   31-40

o   41-50

o   51-60

.Ваше образование

o   Средне специальное

o   Незаконченное высшее

o   Высшее

o   2 высших образования

.Ощущаете ли Вы зависимость оплаты труда от:

o   Выполнения заданных объемов

o   От уровня Вашей квалификации

o   От инициативности и творчества в работе

o   От уровня соблюдения дисциплинарных требований

o   От "Личной преданности" руководителю

o   Другое ___________________________________________

. Если у Вас или Ваших коллег по работе возникают недоразумения, конфликты с руководителями, то по каким причинам?

o   Стиль управления, грубость с подчиненными

o   Некомпетентность руководства

o   Невнимательное отношение к нуждам сотрудников, к улучшению их социально-бытовых условий труда и отдыха

o   Необоснованное изменение функциональных обязанностей сотрудников и возложение дополнительных

o   Переработка, частые сверхурочные

o   Частая сменяемость состава отдела

o   Несправедливое распределение заработной платы, премий

o   Неудовлетворительно распределение отпусков

o   Неудовлетворительное обеспечение техникой и материалами

o   Невозможность карьерного роста

o   Другое ____________________________________________

.Постарайтесь, как можно объективнее оценить уровень своей квалификации?

o   Высокий

o   Достаточный для работы в нынешней должности

o   Пока недостаточный

.Владеете ли Вы какой-либо другой специальностью кроме своей основной?

o   Да

o   Нет

.Насколько зависит результативность и качество Вашей работы от взаимодействия с другими подразделениями компании?

o   Полностью

o   Частично

o   Не зависит

o   Затрудняюсь ответить

.Что Вы предложили бы предпринять для более результативного сотрудничества___________________________________________

.Удовлетворены ли Вы своей работой?

o   Удовлетворен

o   Не удовлетворен

o   Затрудняюсь ответить

.Дополнительные предложения!

Мне нравится работать в Компании, потому что _________

Мне не нравится работать в Компании, потому что ________

Похожие работы на - Профилактика конфликтов в организации на примере Государственного бюджетного учреждения здравоохранения города Москвы 'Стоматологическая поликлиника № 9' Департамента здравоохранения города Москвы

 

Не нашли материал для своей работы?
Поможем написать уникальную работу
Без плагиата!
Без нейросетей!