Примеры применения CALS-технологий на российских предприятиях

  • Вид работы:
    Курсовая работа (т)
  • Предмет:
    Менеджмент
  • Язык:
    Русский
    ,
    Формат файла:
    MS Word
    1,14 Мб
  • Опубликовано:
    2014-02-03
Вы можете узнать стоимость помощи в написании студенческой работы.
Помощь в написании работы, которую точно примут!

Примеры применения CALS-технологий на российских предприятиях















"Примеры применения CALS-технологий на российских предприятиях"

управленческий информационный технология

Введение

Концепция и идеология CALS-технологий зародилась в недрах военно-промышленного комплекса США, российским же аналогом CALS является, так называемая, Информационная Поддержка процессов жизненного цикла Изделий.

1.CALS-технологии

технологии (от английского Continuous Acquisitionand Lifecycle Support - непрерывная информационная поддержка поставок и жизненного цикла) - это совокупность базовых принципов, управленческих и информационных технологий, обеспечивающая поддержку жизненного цикла изделий (преимущественно машиностроительных) на всех его стадиях. CALS базируется на использовании интегрированной информационной среды (единого информационного пространства), в которой посредством электронного обмена данными реализуется взаимодействие всех участников жизненного цикла: заказчиков продукции (включая государственные учреждения и ведомства), разработчиков, производителей (поставщиков) продукции, эксплуатантов. Правила указанного взаимодействия регламентированы международными стандартами.

Определение 1.2CALS-технологии - это современный подход к проектированию и производству высокотехнологичной и наукоёмкой продукции, заключающийся в использовании компьютерной техники и современных информационных технологий на всех стадиях жизненного цикла изделия. За счет непрерывной информационной поддержки обеспечиваются единообразные способы управления процессами и взаимодействия всех участников этого цикла: заказчиков продукции, поставщиков/производителей продукции, эксплуатационного и ремонтного персонала. Информационная поддержка реализуется в соответствии с требованиями системы международных стандартов, регламентирующих правила указанного взаимодействия преимущественно посредством электронного обмена данными.

Определение 2Жизненный цикл продукта - это совокупность процессов, выполняемых от момента выявления потребностей общества в определенном продукте до момента удовлетворения этих потребностей и утилизации продукта. Выделяют 11 главных этапов жизненного цикла:

)        Маркетинг и изучение рынка;

)        Проектирование и разработка продукта;

)        Планирование и разработка процессов;

)        Закупки;

)        Производство и предоставление услуг;

)        Упаковка и хранение;

)        Реализация;

)        Установка и ввод в эксплуатацию;

)        Техническая помощь в обслуживание;

)        Послепродажная деятельность или эксплуатация;

)        Утилизация и переработка в конце последнего срока службы.

Определение 3 Информационная Поддержка процессов жизненного цикла Изделий(ИПИ) определяется, как совместная стратегия государства и бизнеса, направленная на совершенствование существующих процессов в промышленности, путем их преобразования в информационно-интегрированную систему управления жизненным циклом изделий.

В последние годы Федеральными органами исполнительной власти предпринят ряд мер по научно-методическому и нормативному обеспечению разработок в области ИПИ-технологий. Российская стратегия CALS - автоматизация отдельных процессов/этапов ЖЦ изделия и представление данных в электронном виде, а так же интеграция автоматизированных процессов в единое информационное пространство (ЕИП).

Определение 4 Интегрированная Информационная Среда (ИИС) - это совокупность распределенных баз данных, содержащих сведения об изделиях, производственной среде, ресурсах и процессах предприятия, обеспечивающая корректность, актуальность, сохранность и доступность данных тем субъектам производственно-хозяйственной деятельности, участвующим в осуществлении ЖЦ изделия, куму это необходимо и разрешено. Выделяются 4 категории продуктов:

)        Технические средства - осязаемый отдельный продукт определенной фирмы;

)        Программное обеспечение - интеллектуальное творение, состоящее из информации;

)        Обрабатываемые материалы - осязаемый продукт, являющийся результатом преобразования сырья в желаемое состояние;

)        Услуги - результат непосредственного взаимодействия поставщика и потребителя, направленного на удовлетворение потребностей потребителя.

Применение CALS-технологий позволяет существенно сократить объёмы проектных работ, так как описания многих составных частей оборудования, машин и систем, проектировавшихся ранее, хранятся в унифицированных форматах данных сетевых серверов, доступных любому пользователю технологий CALS.

Существенно облегчается решение таких проблем как

)        Ремонтопригодность;

)        Интеграция продукции в различные системы и среды;

)        Адаптация к меняющимся условиям эксплуатации;

)        Специализация проектных организаций и т. п.

Предполагается, что успех на рынке сложной технической продукции будет немыслим вне технологий CALS.

Проблема интегрированной логистической поддержки (ИЛП) сложных наукоемких изделий на пост производственных стадиях их ЖЦ приобрела особую актуальность в последние годы в связи с все возрастающим стремлением отечественных предприятий выйти на международные рынки. Ранее этой проблеме не уделялось должного внимания, что привело к существенному отставанию отечественной промышленности в этом направлении. В связи с тем, что ИЛП является одним из ключевых понятий концепции ИПИ и, более того, одним из базовых компонентов современных систем управления промышленными объектами, это понятие рассмотрено в настоящей концепции более подробно.

Для сложного изделия с длительным сроком использования (10-20 лет) затраты, возникающие на постпроизводственных стадиях ЖЦ и связанные с поддержанием изделия в работоспособном состоянии, могут быть равны или превышать (до 2-3 раз) затраты на приобретение. Сокращение затрат на поддержку ЖЦ изделия - одна из целей ИПИ. Комплекс управленческих мероприятий, направленных на сокращение этих затрат, объединяется понятием ИЛП - Integrated Logistic Support.

Развитие CALS-технологий должно привести к появлению так называемых виртуальных производств, в которых процесс создания спецификаций с информацией для программно- управляемого технологического оборудования, достаточной для изготовления изделия, может быть распределён во времени и пространстве между многими организационно-автономными проектными студиями. Среди несомненных достижений CALS-технологий следует отметить лёгкость распространения передовых проектных решений, возможность многократного воспроизведения частей проекта в новых разработках и др.

Построение открытых распределённых автоматизированных систем для проектирования и управления в промышленности составляет основу современных CALS-технологий. Главная проблема их построения - обеспечение единообразного описания и интерпретации данных, независимо от места и времени их получения в общей системе, имеющей масштабы вплоть до глобальных. Структура проектной, технологической и эксплуатационной документации, языки её представления должны быть стандартизированными. Тогда становится реальной успешная работа над общим проектом разных коллективов, разделённых во времени и пространстве и использующих разные CAD/CAM/CAE-системы. Одна и та же конструкторская документация может быть использована многократно в разных проектах, а одна и та же технологическая документация - адаптирована к разным производственным условиям, что позволяет существенно сократить и удешевить общий цикл проектирования и производства. Кроме того, упрощается эксплуатация систем.

Для обеспечения информационной интеграции CALS использует стандарты IGES и STEP в качестве форматов данных. В CALS входят также стандарты электронного обмена данными, электронной технической документации и руководства для усовершенствования процессов. В последние годы работа по созданию национальных CALS-стандартов проводится в России под эгидой ФСТЭК РФ. С этой целью создан Технический Комитет ТК431 «CALS-технологии», силами которого разработан ряд стандартов серии ГОСТ Р ИСО 10303, являющихся аутентичными переводами соответствующих международных стандартов (STEP).

В ряде источников данную аббревиатуру представляют, как Computer Aided Acquisitionand Logistic Support - Автоматизированная Система Логистической Поддержки. В 1985 году Министерство обороны США объявило планы создания глобальной автоматизированной системы электронного описания всех этапов проектирования, производства и эксплуатации продуктов военного назначения. За прошедшие годы CALS-технология получила широкое развитие в оборонной промышленности и военно-технической инфраструктуре Министерства обороны США. По имеющимся данным это позволило ускорить выполнение НИОКР на 30-40%, уменьшить затраты на закупку военной продукции на 30%, сократить сроки закупки ЗИП на 22%, а также в 9 раз сократить время на корректировку проектов.

Рис. 1 Концептуальная модель CALS (ИПИ)

Стандарт ISO 10303 STEP (Standard for the Exchange of Product model data) - один из первых в семействе специализированных CALS-стандартов -характерный пример информационного стандарта нового поколения. В соответствии с названием стандарта STEP определяет «нейтральный» формат представления данных об изделии в виде информационной модели. Для единообразного описания изделий в различных прикладных областях предполагается, что информационные модели создаются на базе типовых блоков («интегрированных ресурсов»), причем для описания схем данных используется специально введенный язык EXPRESS.

Рис.2 Схема информационной модели

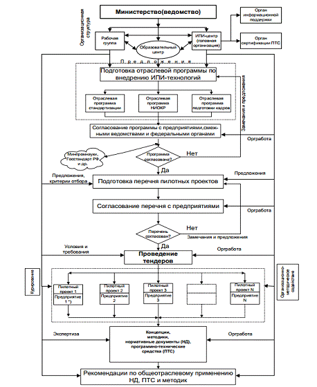
Рис. 3 Базовый набор событий и мероприятий, связанный с внедрением ИПИ-технологий

2.НИЦ CALS

НИЦ CALS-технологий «Прикладная логистика» является лидером отечественного рынка разработки и внедрения программно-методических решений в области информационной поддержки жизненного цикла (ЖЦ) наукоемкой продукции.

В основе успеха компании - комплексный подход к созданию интегрированных систем информационной поддержки ЖЦ наукоемких изделий, который заключается в использовании современных технологий; разработке программного обеспечения и нормативной базы, реализующих принципы информационной поддержки ЖЦ изделий, оказании услуг по внедрению решений.

Ключевые направления деятельности:

1.      Управление электронными конструкторскими, технологическими, производственными и эксплуатационными данными и документами (PDM)

2.      Интегрированная логистическая поддержка (ИЛП) - комплекс технологий, направленных на улучшение эксплуатационно-технических характеристик изделий и сокращение стоимости жизненного цикла

В рамках этих направлений разработаны и постоянно совершенствуются программно-методические решения и нормативная база, а также оказываются консалтинговые услуги по внедрению разработанных технологий.

Предоставляемые продукты:

1)      PDM STEP Suite

)        Technical Guide Builder

)        LSA Suite

)        ATLAS

Рис. 4 Схема взаимодействия между различными системами, составляющими CALS

3.PDM STEP Suite

 

Модель данных

Ядром PDM STEP Suite является объектно-ориентированная база данных, построенная на основе моделей данных, регламентированных стандартами ISO 10303 STEP (ГОСТРИСО 10303), NPDM (NATOP RODUCTDA TA MODEL), PDM Schema, PLCS (Product Life Cycle Support).

Основные функции

Управление конструкторскими, технологическими и эксплуатационными данными об изделии

Управление конфигурациями и изменениями

Управление данными логистического анализа

Управление данными о качестве

Управление проектами, контрактами и потоками работ

Информационное взаимодействие с CAD/CAM/ERP

Обмен данными между всеми участниками жизненного цикла

Функции PDM STEP Suite

Ведение классификаторов и справочников (перечней)

Управление конструкторскими и технологическими данными:

- Управление конструкторскими данными

Представление различных вариантов структуры изделия (семейства изделий) в древовидной или сетевой форме

Представление структуры изделия с различных точек зрения (конструкторская, технологическая, производственная, эксплуатационная)

Создание структуры на основе шаблона или на базе структуры ранее спроектированного изделия

Формирование состава (в том числе, полного и подетального) по условиям

Сравнение составов (в том числе, полного и подетального) для любого числа изделий

Назначение изделию и его элементам любых характеристик (количественных, качественных, вербальных) различных типов (прогнозируемые, требуемые, расчетные, фактические и т.д.)

Задание значений характеристик в любых единицах измерения с возможностью пересчета из одних единиц измерения в другие

Связывание с изделием и его элементами документов (файлов) любых форматов, в том числе:

o     3D-моделей, чертежей, текстовых, табличных и иных документов,

o     взаимосвязанных документов

Работа с группами взаимосвязанных документов

Создание и ведение конструкторского архива

Генерация произвольных отчетов (спецификации ЕСКД, ведомости покупных изделий, ведомости материалов, ведомости стандартных и т.д.)

) Управление технологическими данными

Представление технологических процессов с любым уровнем детализации (расцеховка, маршруты, операции, переходы)

Связывание технологических процессов с изделием и его элементами

Поддержка альтернативных техпроцессов

Назначение ресурсов и норм их расхода

Представление технологических процессов изготовления оснастки любого уровня

Связывание с техпроцессами и ресурсами любых характеристик и документов

Генерация отчетов Интеграция с системой ТехноПро

Создание и ведение архива техпроцессов

)Управление конструкторско-технологическими изменениями

)Управление эксплуатационными данными

) Организация доступа к данным

) Согласование и утверждение данных с использованием электронно-цифровой подписи (ЭЦП)

) Управление данными о качестве

) Управление проектами

) Управление потоками работ

) Подсистема обмена сообщениями

) Гибкий механизм поиска

) Интеграция с CAD, CAM, ERP

) Конструктор отчетов

) Настройка экранных форм

4.Technical Guide Builder

Guide Builder - интегрированный комплекс программных средств для разработки, сопровождения, изменений и публикации эксплуатационной документации на сложные изделия.

Идеологической основой TGB является самая современная международная спецификация S1000D, разработанная Европейской ассоциацией аэрокосмической и оборонной техники и регламентирующая все вопросы, связанные с разработкой, сопровождением и передачей эксплуатационной документации в электронной и бумажной форме при решении задач интегрированной логистической поддержки.

Одной из главных идей S1000D является представление ЭД в виде набора информационных единиц - модулей данных в формате SGML/XML. Состав и структура данных в МД определена стандартом S1000D, что позволяет рассматривать каждый модуль данных как потенциальный электронный документ. В состав TGB входит база данных МД, а также средства администрирования, позволяющие формировать из хранимых в базе данных МД требуемые публикации, в том числе на разных языках, управлять изменениями МД и публикаций, осуществлять контроль целостности и корректности хранимых данных.

Комплекс работает в соответствии с современными стандартами на технические публикации, такими как ASD S1000D, AC 1.1.S1000DR-2007. Основной концепцией используемых стандартов является модульность документации. Вся информация делится на обособленные фрагменты, называемые модулями данных, уникально идентифицируемые специальными кодами.

Универсальность используемого подхода позволяет применять Technical Guide Builder для создания документации на различные виды техники:

)        Авиационную

)        Морскую

)        Сухопутную

)        Различные виды вооружений

)        Силовые установки

)        Вспомогательное оборудование

Инвариантность по видам техники обеспечивается настройкой для соответствующей области системы кодирования модулей данных и небольшого числа справочников. Существуют как типовые решения по отраслям, так и возможность гибкой адаптации для конкретного проекта.

Комплекс подходит как для больших головных предприятий, так и для поставщиков комплектующих. Сами ли вы поставляете документацию заказчику или передаете свою часть документации головному предприятию - комплекс предоставит все требуемые механизмы формирования, транспортировки и интеграции пришедших данных.

Для предприятий, работающих с Министерством обороны и Рособоронэкспортом, осуществляется поддержка процессов каталогизации в соответствие с предъявляемыми требованиями.

Опыт использования Technical Guide Builder

К настоящему моменту программный комплекс Technical Guide Builder внедрен более чем на 100 предприятиях России и ближнего зарубежья, в различных отраслях военной и гражданской промышленности. С помощью данного комплекса создана и сопровождается бумажная и электронная документация на такие изделия, как:

)        Самолеты Ту-204, Ту-214

)        Семейство самолетов Су-30МК

)        Российско-Украинский гражданский самолет Ан-148

)        Авиационные двигатели семейства ПС-90

)        Вертолеты Ми-17В5, Ми-171

)        Вертолетные двигатели ВК-2500

)        Техника военного назначения

)        Автотракторная техника

)        Системы управления, навигации, радиосвязи и т.д.

В настоящее время Technical Guide Builder успешно функционирует на крупнейших предприятиях-экспортерах сложной наукоемкой продукции, в числе которых:

1)       ОАО «ОКБ Сухого»

2)       ОАО КнААПО

3)       ОАО «Туполев»

4)       ОАО «Авиадвигатель»

5)       ОАО «НИИ Приборостроения»

6)       ФГУП ММПП «Салют»

7)       ОАО «Улан-Удэнский авиационный завод»

8)       ФГУП «ГРПЗ»

9)       АНТК им. О.К. Антонова

10)     ГНПЦ «Звезда - Стрела»

5.LSA Suite

Suite реализует полный цикл процедур анализа логистической поддержки (АЛП):

Рис. 4 Цикл АЛП

Решаемые задачи:

)        проведение функционального анализа

)        создание логистической структуры изделия

)        проведение анализов видов, последствий и критичности отказов

)        описание технологических процессов обслуживания

)        расчет потребности в запасных частях

)        расчет прямых затрат на техническое обслуживание

6.ATLAS

Система ATLAS является частью системы интегрированной логистической поддержки изделий авиационной техники и ориентирована, прежде всего, на решение задач разработчика и производителя самолетов. Функциональность системы обеспечивает получение от эксплуатантов сведений о ходе эксплуатации воздушных судов, их накопление, обработку и анализ, с тем, чтобы обеспечить непрерывный мониторинг состояния эксплуатируемых изделий и обеспечить высокий уровень безопасности.

Итоговая цель применения системы - повышение эффективности процессов эксплуатации самолета и сокращение затрат в ходе жизненного цикла.

7.Проекты в области ИПИ. Воронежский механический завод

В качестве пилотного проекта в России выступила "Разработка и апробация нормативной базы и программно-технических средств, обеспечивающих применение на конверсируемых предприятиях ИПИ-технологий при разработке и производстве оборудования для ТЭК на Воронежском механическом заводе"

Генеральная цель внедрения ИПИ-технологий: добиться повышения эффективности и конкурентоспособности предприятия за счет существенного сокращения сроков освоения производства новых изделий, улучшения качества этих изделий и технической документации, представляемой в электронном виде, обеспечения высокого уровня сервиса и логистической поддержки на пост производственных стадиях ЖЦ.

Основные цели:

)        Отработка технологии создания и внедрения интегрированной информационной среды предприятия, реализующей электронное безбумажное взаимодействие в ходе выполнения процессов конструкторской разработки, технологической подготовки производства, материально-технического обеспечения и управления качеством продукции на основе использования электронного обмена данными и ЭЦП (Электронная Цифровая Подпись).

)        Отработка нормативной и методической базы, регламентирующей электронный обмен данными и применение ЭЦП.

В проекте в качестве основного средства анализа бизнес-процессов предприятия используется методология IDEF0, основанная на подходе SADT (Structured Analysis&Design Technique) - методе структурного анализа и проектирования. Основу этого подхода и методологии IDEF0 составляет графический язык описания процессов. Этот выбор продиктован еще и тем, что в стандартах серии ISO 10303 (STEP), в тех ее частях, которые именуются протоколами применения и регламентируют правила информационного обмена в процессах технической подготовки производства, модели на графическом языке IDEF0 используются для описания предметных областей.

В качестве базового программного средства для создания ИИС на ВМЗ предполагается использовать разработанную в НИЦ CALS-технологий "Прикладная Логистика" систему PDM STEP Suite (PSS). Предстоит отработка информационного взаимодействия системы PSS с действующей на ВМЗ автоматизированной системой управления производством (АСУП). В частности, крайне важна проблема переноса данных об изделиях, находящихся в производстве, из базы данных АСУП в PSS.

Состояние работ по проекту в 2001 году: В рамках пилотного проекта выполнен анализ существующих процессов конструкторской и технологической подготовки производства (КТПП) изделий ТЭК. По результатам анализа разработана и утверждена комплексная программа развития информационной системы завода для построения сквозного цикла: конструирование технологическая подготовка производства-материально-техническое снабжение производства, основанного на безбумажной технологии и использовании ЭЦП. При выполнении программы проведены следующие мероприятия:

)        организована рабочая группа из специалистов завода, в том числе специалистов службы качества; группа обучена методам анализа и реинжиниринга процессов предприятия и в состоянии самостоятельно решать задачи анализа процессов функциональных подразделений и завода в целом;

)        проведено обучение специалистов завода принципам разработки конструкторской и технологической документации в электронном виде;

)        проведено обучение этих специалистов методам организации хранения и управления конструкторскими данными в электронном виде на основе применения программных продуктов класса PDM отечественной разработки;

)        проводится опытная эксплуатация программных продуктов класса PDM отечественной разработки;

)        проводится перевод имеющихся бумажных конструкторских и технологических документов в электронный вид.

В рамках пилотного проекта ведется также поэтапное создание системы качества (СК) нового типа:

)        создана и обучена постоянно действующая группа анализа процессов предприятия;

)        к условиям ВМЗ адаптирована типовая модель деятельности предприятия;

)        адаптирована типовая модель функционирования системы качества;

)        разработаны модели процессов конструирование-технологическая подготовка производства - материально-техническое снабжение производства КАК ЕСТЬ;

)        разработаны варианты реинжиниринга процессов КТПП;

)        на основе ФМ процессов КТПП КАК ДОЛЖНО БЫТЬ разрабатываются проекты стандартов предприятия по новым процессам в безбумажных технологиях;

)        на основе адаптированной типовой модели деятельности предприятия и модели процессов жизненного цикла СК разработано электронное Руководство по качеству ВМЗ;

)        создана подсистема информационной поддержки входного контроля металлов.

8.Внедрение автоматизированной системы управления взаимоотношениями с контрагентами

 

Задачи проекта:

Для поддержки работы механизма отбора инвестиционных проектов обеспечить единое пространство для коммуникаций с заявителями и экспертами.

Решение:

Создано интегрированное решение для управления взаимоотношениями с клиентами на базе Microsoft Dynamics CRM и Microsoft Share Point. Настроены специфические бизнес-процессы, созданы оповещения, подключен специализированный интерфейс для Microsoft Outlook, реализована возможность получения необходимой отчетности.

Результат:

Авторы инвестиционных проектов через личный кабинет получают шаблоны документов для подачи заявки, а также могут самостоятельно контролировать статус ее рассмотрения. Для экспертов личный кабинет является инструментом для управления своим рабочим графиком, размещения научных материалов, получения приглашений к участию в экспертизах. Система используется и для решения маркетинговых задач - в ней хранятся материалы о деятельности компании, результаты анкетирования среди заявителей, осуществления рассылок и приглашений на мероприятия.

9.Создание информационной системы закупок товаров и услуг для госкорпорации РОСАТОМ

 

Задачи проекта:

Обеспечить рациональное расходование средств за счет централизации и повышения прозрачности ведения закупочной деятельности.

Решение:

Информационная система охватывает процессы контроля за соблюдением поставщиками товаров и услуг и предприятиями атомной отрасли требований единого отраслевого стандарта закупок "Росатома".

Результат:

Уже за первые девять месяцев эксплуатации информационной системы новый формат закупок товаров позволил госкорпорации сократить расходы более чем на 1,5 млрд. рублей. Открытие сайта закупок, как составной части системы, позволяет проследить ход размещения заказа, включая публикацию извещения о проведении торгов, прием заявок, информирование о результатах торгов и прочее. Значительно сократилось число технических ошибок, повысилась эффективность выявления рисков нерационального расходования средств, проявления коррупции и мошенничества при закупках.

Использованные технологии, оборудование и продукты:

Базируется на технологиях Microsoft, в частности WindowsServer 2008, SQL Server 2008, ASP.NET и .NET Framework

10.НПП Аэросила (город Ступино)

Цель проекта - создание интегрированной информационной среды предприятия.

Для достижения цели разрабатываются и адаптируются методические и программные средства, обеспечивающие взаимодействие подразделений предприятия в рамках единого информационного пространства. В процессе реализации проекта разрабатывается модель информационного взаимодействия участников процесса КТПП с системой хранения и управления информацией об изделии - PDM STEP Suite, которая адаптируется для обеспечения взаимодействия автоматизированных систем, используемых на предприятии на этапе КТПП, в соответствии с разработанной схемой интегрированного информационного пространства. В настоящее время проект от стадии экспериментальных работ перешел в стадию внедрения и масштабирования результатов.

11.Внедрение технологий интегрированной логической поддержки для самолетов марки «Су»

«ОКБ Сухого» -признанный лидер промышленности России в области проектирования самолетов фронтовой авиации. Самолеты марки «Су»получили заслуженное признание на мировых рынках вооружений и военной техники, а география поставок этих машин насчитывает десятки стран во всех уголках земного шара.

Неудивительно, что ОКБ Сухого было одним из первых российских предприятий, предпринявших шаги по переходу к современным технологиям послепродажного обслуживания своей техники на основе новейших международных стандартов. В качестве нормативной базы для решения задач подготовки эксплуатационной документации (ЭД) в ОКБ Сухого был выбран современный стандарт ASD S1000D, в качестве технологической платформы - программный комплекс Technical Guide Builder, а в качестве консалтинговой организации - НИЦ CALS-технологий «Прикладная логистика». Начиная с 2004 года специалистами ОКБ Сухого, при участии НИЦ CALS-технологий "Прикладная логистика", была разработана и передана заказчикам ЭД на самолеты типов Су-30МКИ, Су-30МКА, Су-30МКИ(А), Су-35. В настоящее время разрабатывается комплект электронной ЭД на перспективный авиационный комплекс фронтовой авиации. В 2007 году зарубежному Заказчику (Венесуэла, Су-30МК2) впервые была поставлена эксплуатационная документация в форме интерактивных электронных технических руководств (ИЭТР). В качестве программно-технических средств создания и применения ИЭТР был использован комплекс Technical Guide Builder. Обучение специалистов иностранного заказчика и сопровождение поставленных руководств в части программных средств проведено специалистами НИЦ CALS-технологий.

При существующем уровне сложности изделий создание качественной эксплуатационной документации невозможно без тесной кооперации головного КБ с предприятиями-разработчиками комплектующих изделий. Поэтому в 2008 году ОКБ Сухого рекомендовало своим поставщикам применение стандарта S1000D в совместных проектах. Более половины поставщиков ОКБ Сухого в качестве программного средства для подготовки ЭД выбрали комплекс Technical Guide Builder, а в качестве партнера - НИЦ CALS-технологий «Прикладная логистика». Несмотря на достигнутые успехи, специалисты ОКБ Сухого продолжают последовательно внедрять технологии ИЛП в повседневную деятельность предприятия. В новых проектах специалисты ОКБ активно применяют технологии анализа логистической поддержки (АЛП). В качестве программно-технической платформы для решения задач АЛП применяется комплекс LSA Suite, разработанный специалистами НИЦ CALS-технологий «Прикладная логистика».

12.Создание системы мониторинга технического состояния воздушных судов ОАО «Туполев»

Со дня первого полета первого отечественного магистрального пассажирского самолета АНТ-9 1929 года, конструкторское бюро имени А.Н. Туполева по праву занимает лидирующие позиции на мировом рынке гражданской авиации. Сознавая государственную и социальную ответственность, ОАО «Туполев»стремится создавать конкурентоспособную продукцию мирового уровня, являющуюся образцом безопасности, надежности и комфорта для пассажиров и авиаперевозчиков. Сейчас, как и полвека назад, ОАО «Туполев» остается в авангарде отечественного авиастроения, интегрируя в процессы проектирования, производства и эксплуатации самые передовые технологии. Опираясь на новейшие методики и накопленный опыт, ОАО «Туполев» одним из первых начало внедрять систему информационной поддержки эксплуатации и послепродажного обслуживания для самолетов семейства Ту-214.

Целью внедрения такой системы являлось создание в ОАО «Туполев» единой базы данных эксплуатационной статистики по всем самолетам марки «Ту». Накопленные за многие годы сведения об эксплуатации, включающие в себя данные об отказах, наработке, произведенных ремонтах и изменениях в комплектности, воздушных судов являются бесценной информацией для решения задач:

анализа надежности производимой техники;

обоснованного принятия решения о переводе комплектующих изделий на методы эксплуатации по техническому состоянию;

проектирования новых воздушных судов.

В 2004 году специалисты ОАО «Туполев» приступили к внедрению современных информационных технологий в процедуры сбора и анализа данных об эксплуатации. В качестве программно-технической        платформы         был          выбран комплекс ATLAS, разработанный НИЦтехнологий «Прикладная логистика». За прошедшие годы специалисты ОАО «Туполев» не только последовательно интегрировали всю имеющуюся информацию в единую базу данных под управлением системы ATLAS, но и развернули в центральном конструкторском бюро города Москвы и филиалах городов Казань и Ульяновск единую систему мониторинга технического состояния воздушных судов, которая позволяет:

отслеживать все события, происходящие с комплектующими изделиями от момента их поставки на завод и до утилизации,

оценивать техническое состояние эксплуатируемых воздушных судов,

проводить анализ накопленных сведений на рабочих местах в ЦКБ и филиалах.

Ключевым компонентом технологии мониторинга технического состояния является создание и ведение электронных формуляров на воздушные суда. В настоящее время ОАО «Туполев» разрабатывает электронные формуляры для всех вновь изготавливаемых самолетов Ту-204/214, при этом для автоматизации учета данных о ПКИ начато применение технологий радиочастотной идентификации компонентов.

Внедрив систему мониторинга технического состояния воздушных судов на основе современных информационных технологий, ОАО «Туполев» сегодня практически решает задачи послепродажного обслуживания и повышает конкурентоспособность продукции, обеспечивая исключительную надежность производимых воздушных судов и безопасность пассажиров.

13.Переработка эксплуатационной документации на самолеты типа Ту-204/214 под требования стандарта ASD S1000D

Качество эксплуатационной документации - это первое на что обращают внимание заказчики и потребители гражданской авиационной техники. В 2006 году ОАО «Туполев» приступило к реализации масштабной программы радикального улучшения качества эксплуатационной документации на самолеты семейства Ту-204/214 на основе применения международной спецификации ASD S1000D.

В качестве программно-технической платформы для выполнения данный работы был выбран комплекс Technical Guide Builder, а в качестве консалтинговой организации - НИЦ CALS-технологий «Прикладная логистика».

Специалистами ОАО «Туполев» и НИЦ CALS-технологий была проделана колоссальная работа, которая включала в себя переработку более чем 24 000 листов формата А4, содержащих в себе документацию на два типа самолетов, 3 600 технических иллюстраций, 50 000 перекрестных ссылок между модулями документации. В процессе изготовления эксплуатационной документации была отработана технология автоматизированного перевода базы модулей данных на иностранные языки с использованием машинных систем перевода. Переработанный и качественно улучшенный комплект ЭД в форме интерактивного руководства был передан в эксплуатирующую организацию.

Благодаря значительному накопленному опыту и непосредственному участию в этой работе специалистов НИЦ CALS-технологий "Прикладная логистика" вся работа от начала проекта до передачи готовой ЭД в эксплуатирующую организацию была выполнена за 14 месяцев.

В настоящее время специалисты ОАО «Туполев» продолжают внедрение современных технологий подготовки эксплуатационной документации в повседневную деятельность предприятия. Совместно с командой специалистов НИЦ CALS-технологий "Прикладная логистика" создается единая база данных ЭД на самолет и основные комплектующие изделия, разрабатывается интерактивное электронное руководство по поиску и устранению неисправностей, выполняется перевод документации на иностранные языки.

14.Информационная система управления инженерными данными в ОАО «Казанский вертолетный завод»

ОАО "Казанский вертолетный завод"- это всемирно известный производитель вертолетов семейства Ми-8/Ми-17. Согласно статистике, вертолеты марки "Ми" сегодня занимают 17% рынка вертолетов с турбовальными двигателями. ОАО "Казанский вертолетный завод" производит авиационную технику с 1940-х годов и поставляет за рубеж с 1956 года. Высокая надежность, неприхотливость, безопасность и простота в обслуживании являются основными качествами вертолетов производства ОАО "Казанский вертолетный завод".

В 2006 году на Казанском вертолетном заводе начались работы по автоматизации конструкторско-технологических и управленческих задач на основе PDM-технологий. В качестве программной платформы используется система PDM Step Suite. На ее основе силами предприятия решены задачи:

управления составом изделий Ми17В5, Ми-172, Ми-8VND-1МГА, Ми-8МТВ-1П (всего в PDM описано более 140 тысяч деталей и сборочных единиц); для обеспечения возможности конфигурирования вертолета заказчиком выделены основные 64 опции, для каждой опции определены необходимые доработки;

планирования производства и запасных частей: определение основных требований к объемам производства на основе заявок на производство, структуры изделия, расцеховок и норм расхода материалов;

ведения электронного архива конструкторской документации и управления изменениями.

В 2007-2009 ОАО КВЗ при участии НИЦ CALS реализован проект по переработке базового комплекта ЭД на вертолет МИ-17В5, в электронный вид, соответствующей требованиям спецификации S1000D.


ЗАО «Гражданские самолеты Сухого» одним из первых оценило возможности применения новых для российской промышленности технологий анализа логистической поддержки (АЛП) в проекте самолета SSJ-100. Необходимо отметить, что проект SSJ-100 - это первый российский гражданский самолет, полностью спроектированный в цифровой среде, с широким использованием технологий CAD и PDM. В связи с чем в ходе работ по проведению АЛП и формированию баз данных АЛП был не только накоплен опыт выполнения подобных работ, но и практически решены вопросы информационной интеграции программных средств АЛП (LSA Step Suite разработки НИЦ CALS) с используемой в ЗАО ГСС PDM Team Center Engineering, программными системами анализа надежности RAM Commander (ALD), выбранными средствами подготовки эксплуатационной документации DocTec, фирмы Sogitec.

Сформированная в результате выполненных работ база данных АЛП содержит электронное описание логистических структур самолета, функциональных отказов, результаты работ по планированию технического обслуживания (MSG-3), данные о запасных частях и расходных материалах. В дальнейшем, база данных АЛП будет актуализироваться на основе накапливаемого опыта эксплуатации.

Выводы

В России концепция CALS и стандарты по CALS-технологиям пока не нашли широкого применения. Основными причинами этого являются:

общее отставание в процессах компьютеризации хозяйственной, производственной и коммерческой деятельности;

отсутствие отечественной нормативной базы, позволяющей перейти от традиционных методов организации процессов проектирования, производства, испытаний, эксплуатации и так далее, основанных на бумажном документообороте, к новым, основанным на электронном взаимодействии и обмене данными. Существующий комплекс стандартов (ЕСКД, ЕСТД, ЕСПД, СРПП и другие), отраслевых стандартов и других нормативных документов не позволяет отказаться от традиционного бумажного документооборота. Применение компьютерных технологий для обмена информацией только дублирует бумажный документопоток. Это противоречит самой концепции CALS, которая предполагает равноправное использование информации в любой форме, в том числе юридическую эквивалентность бумажных и электронных документов, снабженных цифровой подписью;

недостаток информации о существе концепции CALS, опыте применения CALS в других странах, а отсюда недостаточное понимание преимуществ и потенциального эффекта, достигаемого за счет применения CALS;

отсутствие рынка предложений и услуг в области CALS. Рынок предложений находится в начальном, зачаточном состоянии;

недостаток подготовленных, квалифицированных и сертифицированных специалистов, а также системы их подготовки и аттестации.

Важнейшими государственными задачами в развитии технологической базы, определяющей в ближайшие годы уровень экономической и национальной безопасности страны являются:

Организация широкого комплекса НИОКР (Научно-Исследовательские и Опытно-Конструкторские Работы) по разработке и внедрению CALS-технологий и стандартов;

создание рынка продуктов и услуг в области CALS-технологий, обеспечивающего их эффективное применение в различных отраслях промышленности.

В сложившейся ситуации нужны кардинальные и оперативные меры по ликвидации возникшего отставания отечественной промышленности в области разработки и реализации CALS-технологий, соответствующих требованиям международных стандартов. Дальнейшее отставание российской промышленности в области CALS-технологий может привести к невосполнимому отставанию России в этой области. В настоящее время в решающей степени промышленность определяет не только уровень национальной технологической базы, но и экономическую и оборонную безопасность страны.

Учитывая исключительную актуальность работ по разработке и внедрению средств поддержки CALS-технологий, Минэкономики России организовало выполнение комплекса НИОКР по разработке и апробации этих технологий в различных отраслях промышленности. Среди первоочередных задач, решаемых в рамках действующей федеральной целевой программы реструктуризации и конверсии оборонной промышленности, следующие

разработка и промышленная апробация программно-методических средств, предназначенных для хранения и управления данными о продукции в соответствии с требованиями стандартов CALS;

разработка и внедрение программных средств подготовки электронной эксплуатационной документации на изделие;

разработка методики формализованного описания и анализа процессов, протекающих в ходе жизненного цикла изделия, и создание на основе данного формализованного описания системы обеспечения качества продукции в соответствии с требованиями международных стандартов ИСО серии 9000;

разработка нормативной базы применения CALS-технологий (стандартов, руководящих документов, методических рекомендаций).

Для решения указанных задач Госстандарт России и Минэкономики России создали научно-исследовательский центр (НИЦ) CALS-технологий «Прикладная логистика». Сегодня он является ведущей организацией по разработке и внедрению CALS-технологий оборонной промышленности. За короткое время при поддержке Минэкономики России НИЦ CALS-технологий выполнил работы, результаты которых уже сегодня могут быть использованы в различных отраслях промышленности.

Поскольку развитие CALS-технологий в России невозможно без создания соответствующей нормативной базы, Госстандарт России и Минэкономики России приняли решение о совместном финансировании разработки ряда первоочередных стандартов, которые открывают путь к внедрению CALS-технологий в отечественной промышленности. В настоящее время утверждены первые стандарты в области CALS. Создан и уже действует технический комитет при Госстандарте России, основной задачей которого является разработка стандартов в области CALS.

В настоящее время большинство отечественных предприятий и организаций не осознают актуальности скорейшего внедрения CALS-технологий в промышленное производство. На данный момент в российской промышленности информационные технологии (ИТ) применяются, в основном, только для решения отдельных задач конструирования, проектирования и разработки технологии, планирования и разработки процессов, подготовки производства и так далее. В то же время некоторые ведущие НИИ и предприятия уверены, что они давно и успешно занимаются CALS-технологиями. Однако применяемые ИТ, как правило, не соответствуют международным CALS-стандартам(ISO 10303 STEP).Главная проблема заключается в недооценке сложности перехода от использования ИТ на отдельных этапах жизненного цикла изделий к работе в интегрированной информационной среде, охватывающей все этапы ЖЦ продукции.

Виды деятельности, относящиеся к Интегральной Логистической Поддержке (ИЛП),весьма многообразны и охватывают значительную часть этапов ЖЦ изделий. При этом собственно логистическая компонента занимает в общем спектре видов деятельности ИЛП сравнительно скромное место. Что касается остальных видов деятельности, то все они, так или иначе, имеют своей целью повышение уровня эксплуатационно-технических характеристик (ЭТХ) ФИ и сокращение издержек, связанных с его эксплуатацией и обслуживанием. Если трактовать уровни ЭТХ как показатели качества изделия, а издержки - как некую «цену», которую потребитель «платит» за это качество, то можно сделать вывод, что конечной, обобщенной целью ИЛП является повышение конкурентоспособности соответствующей продукции.

Важнейшей проблемой, которую предстоит решать в ближайшее время в области информационных технологий, является электронное описание изделий в процессах конструирования, технологической подготовки производства и производства продукции. Эта проблема чрезвычайно актуальна для предприятий, поставляющих лицензии по технологии производства наукоемких изделий, в первую очередь, изделий военной техники.

Список использованных источников

."Технологии интегрированной логистической поддержки изделий машиностроения", Е.В. Судов, А.И. Левин, А.В. Петров, Е.В. Чубарова

."Интегрированная информационная поддержка жизненного цикла машиностроительной продукции. Принципы. Технологии. Методы. Модели", Судов Е.В.

."Информационное обеспечение, поддержка и сопровождение жизненного цикла изделия", Бакаев В.В., Судов Е.В., Гомозов В.А. и др. / под редакцией Бакаева В.В.

.«Повышение конкурентоспособности отечественной продукции военного назначения, за счет применения технологий интегрированной логистической поддержки и каталогизации«, Судов Е.В., Левин А.И., Петров А.В., Елизаров П.М., (НИЦ «CALS «Прикладная логистика»),Бриндиков А.Н., Незаленов Н.И., Карташев А.В., (ОАО «Рособоронэкспорт»)

.Концепция развития CALS-технологий в России, Министерство промышленности, науки и технологий РФ, 2001 г.

Похожие работы на - Примеры применения CALS-технологий на российских предприятиях

 

Не нашли материал для своей работы?
Поможем написать уникальную работу
Без плагиата!
Без нейросетей!