Практика использования персонала в организации ОАО 'НефтьСтрой'

  • Вид работы:
    Курсовая работа (т)
  • Предмет:
    Менеджмент
  • Язык:
    Русский
    ,
    Формат файла:
    MS Word
    145,12 Кб
  • Опубликовано:
    2014-02-27
Вы можете узнать стоимость помощи в написании студенческой работы.
Помощь в написании работы, которую точно примут!

Практика использования персонала в организации ОАО 'НефтьСтрой'

Содержание

Введение

. Теоретические и организационные основы повышения эффективности организации

.1 Сущность и значение персонала в современных условиях

.2 Теоретические вопросы эффективности кадровой политики организации

.3 Методические подходы к улучшению использования персонала

. Анализ кадровой политики ОАО «Нефтьстрой»

.1 Краткая организационно-экономическая характеристика ОАО «НефтьСтрой»

.2 Анализ формирования персонала и системы управления персоналом в организации ОАО «НефтьСтрой»

.3 Анализ практики использования персонала и недостатки системы управления персоналом организации ОАО «НефтьСтрой»

. Направления повышения конкурентных преимуществ организации ОАО «Нефтьстрой»

.1 Недостатки использования персонала в организации ОАО «НефтьСтрой»

.2 Основные направления повышения конкурентных преимуществ организации ОАО «НефтьСтрой» за счет улучшения использования персонала

Заключение

Список использованной литературы

Приложения

Введение

Условия мировой экономики, характеризующиеся высокой динамичностью внешней среды, повышением требовательности потребителей, усилением конкурентной борьбы, выдвинули на первый план проблемы эффективного управления предприятием, важнейшей из которых является сохранение конкурентоспособности в условиях непрерывно меняющегося окружения.

Эффективное функционирование и долгосрочное развитие предприятий зависит от решения комплекса организационно-экономических проблем, вызывающих необходимость учета нестабильности рыночной среды, возрастания колебаний объема и структуры спроса, а также возможностей неценовой конкуренции.

Конкурентоспособность предприятия зависит от своевременной диагностики релевантных перемен в рыночной среде и использования имеющихся ресурсов таким образом, чтобы адекватно отвечать на эти изменения за счет оптимизации имущественных активов; усиления контроля и повышения ответственности руководителей за результаты принимаемых решений; снижения издержек; интенсификации производственной, инновационной и маркетинговой деятельности, что может быть осуществлено только за счет целенаправленного формирования и эффективного использования конкурентоспособного потенциала.

Одной из основных возможностей повышения конкурентных преимуществ организации является улучшение использования персонала.

В условиях высокой динамичности внешней среды происходят качественные изменения в области работы с персоналом. Они заключаются в том, что в рамках традиционных направлений кадровой работы все большее значение приобретают стратегические аспекты. Объединяясь со стратегическими технологиями, такие конкретные направления работы с персоналом, как планирование потребности в персонале, отбор, деловая оценка, обучение и другие, выступают в качестве составляющих стратегии управления персоналом, приобретают новое качество и единую целевую направленность, созвучие с целями и стратегическими задачами организации.

Если раньше работодатели выбирали себе работников из большого числа кандидатов, то сегодня все чаще сами работники выбирают наиболее подходящие для себя условия работы, наиболее подходящие компании. Особенно если это квалифицированные специалисты, нехватка которых уже хорошо ощущается на рынке, и уже недостаточно одной только высокой зарплаты и хорошего социального пакета. Соискатели выбирают компании, где могут наиболее полно удовлетворить свои эмоциональные потребности: уважение, признание, статус, комфорт и т.д.

Целью курсовой работы является исследование теоретических и практических вопросов повышения эффективности деятельности организации за счёт улучшения кадровой политики в группе компаний.

Исходя из этого, выделим основные задачи, которые будет необходимо решить в данной работе.

. Изучить теоретические и организационные основы повышения конкурентных преимуществ организации за счет улучшения использования персонала.

. Исследовать практику использования персонала в организации ОАО «НефтьСтрой».

. Рассмотреть направления повышения конкурентных преимуществ организации ОАО «НефтьСтрой» за счет улучшения использования персонала.

Объектом исследования данной работы являются теоретические и практические вопросы повышения конкурентных преимуществ организации за счёт улучшения использования персонала.

Предметом исследования является практика использования персонала в организации ОАО «НефтьСтрой».

1. Теоретические и организационные основы повышения эффективности организации

.1 Сущность и значение персонала в современных условиях

Рост мотивации персонала, повышение его лояльности, проведение рациональной кадровой политики, преемственность, результативность деятельности, удовлетворение от жизни в целом, а также поддержание положительного имиджа организации - все это следствие грамотно выстроенной системы управления персоналом. [31]

В современной науке и практике менеджмента происходит постоянный процесс совершенствования, обновления и поиска новых подходов, концепций, идей в области управления персоналом организаций.

По мнению профессора А. Я. Кибанова «управление персоналом организации - целенаправленная деятельность руководящего состава организации, руководителей и специалистов подразделений системы управления персоналом, включающая разработку концепции и стратегии кадровой политики, принципов и методов управления персоналом организации. Управление персоналом заключается в формировании системы управление персоналом; планирование кадровой работы, разработка оперативного плана работы с персоналом; проведение маркетинга персонала; определение кадрового потенциала и потребности организации в персонала». [12]

Также управление персоналом определяется как процесс обеспечения кадрами предприятия (организации, фирмы), организация их эффективного и рационального использования, а также их профессионального и социального развития. [35]

С. Шекшня считает, что управление персоналом - это процесс воздействия организации на ее сотрудников с помощью специальных методов, направленных на достижение целей организации.[36]

Анализируя вышесказанное, можно предложить следующее определение: управление персоналом - это процесс управленческого воздействия на человеческие ресурсы компании, организация их эффективного и рационального использования, а также их профессионального и социального развития.

А.П. Егоршин считает, что термин «персонал» объединяет составные части трудового коллектива предприятия. [9] К персоналу относится всех работников (трудовой коллектив), выполняющих производство или управленческие операции и занятых переработкой предметов труда с использованием средств труда.

Таким образом, можно дать следующее определение термину персонал: персонал - это состав работников предприятия, выполняющих определенные хозяйственные функции на предприятии.

Можно рассмотреть управление персоналом как многоаспектную управленческую деятельность, включающую в себя:

аспект формирования и поддержания корпоративной культуры;

социально-психологический аспект управления персоналом;

экономический аспект управления персоналом;

кадровый аспект управления персоналом;

социально-бытовой аспект управления персоналом.[8]

В настоящее время службы управления персоналом организаций решают сложные и многообразные задачи и представляют собой порой довольно крупные подразделения, включающие в свой состав 50 и более служащих. Они строят свою работу на основе стратегического планирования и мышления, расширении гарантий занятости трудовых ресурсов.

Обобщение опыта отечественных и зарубежных организаций позволяет сформулировать главную цель системы управления персоналом: обеспечение организации кадрами, их эффективное использование, профессиональное и социальное развитие (рис. 1.1). В соответствии с этими целями формируется система управления персоналом организации. В качестве базы для ее построения используются закономерности, принципы и методы, разработанные наукой и апробированные практикой.

Рис.1.1 Укрупненное дерево целей систем управления персоналом организации

Содержание управления персоналом составляют:

определение потребности в кадрах с учетом стратегии развития организации, объема производства продукции, услуг;

формирование численного и качественного состава кадров (система комплектования, расстановка кадров);

кадровая политика (взаимосвязь с внешним и внутренним рынком труда, высвобождение, перераспределение и переподготовка кадров);

система общей и профессиональной подготовки кадров;

адаптация работников на предприятии;

оплата и стимулирование труда;

система развития кадров (подготовка и переподготовка, обеспечение профессионально-квалификационного роста через планирование трудовой карьеры). [35]

Методы управления - способы осуществления управленческих воздействий на персонал для достижения целей управления производством. Существуют три метода управления, которые отличаются различными способами воздействия на людей:

. Административные - базируются на власти, дисциплине и взысканиях.

. Экономические - основываются на правильном использовании экономических законов производства.

. Социально-психологические - базируются на способах мотивации и морального воздействия на людей (метод убеждения). [19]

Методы управления персоналом - способы воздействия на коллективы и отдельных работников с целью осуществления координации их деятельности в процессе функционирования организации. Различают: экономические, административно-правовые и социально-психологические методы управления, которые отличаются способами и результативностью воздействия на персонал. На рис. 1.2 показана система методов управления персоналом организации.

Рис.1.2 Система методов управления персоналом в организации

Плеханов А. относит к функциональным задачам управления персоналом следующие:

планирование персонала: рабочие (основные, вспомогательные), руководящий состав (директор, заместитель директора), служащие (выполняющие экономические и технические рабочие), ИТР (непосредственные руководители при выполнении производственных задач), начальник участка, старший прораб, прорабы, мастера, бригадиры, мастер;

анализ рынка (внешняя среда);

набор и отбор персонала;

адаптация;

планирование и движение кадров (профессиональный и административный рост);

планирование социального развития;

организация труда и организация производства (специальная документация - "технико-экономическая");

разработка структуры управления;

оценка уровня степени реализации социального партнерства (участие наемных работников в стоимости и прибыли);

мероприятия по стабилизации качества текучести (коэффициент текучести). [24]

Управление персоналом формируется в самостоятельную подсистему в системе производственной, организационной и социальной структур управления организацией. Управление персоналом формируется и как социальная функция, являясь объективным продолжением развития научных основ управления производством и в системе трудовых отношений на разных уровнях управления организацией. С социально-экономической точки зрения, объектом управления являются интересы персонала и цели предприятия.

В условиях рыночной экономики целями хозяйственной и коммерческой фирмы (предприятия, организации) является повышение конкурентоспособности на основе снижения себестоимости продукции, повышения рентабельности и качества продукции. В этой связи к функциям персонала следует отнести, с одной стороны, обеспечение целей основной деятельности предприятия:

производство товара, работ, услуг, информации;

получение прибыли;

определение путей развития;

решение социальных задач;

выбор вида предпринимательской деятельности. [24]

Вышеуказанные цели относятся к содержанию труда персонала, которое определяется технологией и организацией производства, профессией и квалификацией рабочего, должностными обязанностями специалистов и служащих.

С другой стороны, управление персоналом включает в себя трудовые отношения в процессе организации труда и организации управления с целью выполнения производственных задач; при достаточном уровне удовлетворенности работника; снижении текучести кадров и отсутствии острых конфликтов, а также несчастных случаев.

.2 Теоретические вопросы эффективности кадровой политики организации

О том, как повысить эффективность использования трудовых ресурсов, сегодня задумывается большинство руководителей. [25]

Разработка стратегии управления человеческими ресурсами и создание планов организационно-технических мероприятий по ее реализации являются, по сути, процессом планирования человеческих ресурсов. Однако этот термин широко используется в традиционном смысле для обозначения процесса определения того, когда, где, сколько, какого качества (квалификации) и по какой цене потребуются организации сотрудники для реализации ее задач. Основная цель планирования человеческих ресурсов (в узком смысле) состоит в обеспечении реализации планов организации с точки зрения человеческого фактора - работников, их численности, квалификации, производительности, издержек на их наем. Планирование численности персонала тесно связано с планированием объемов производства, сбыта, финансовым планом и планом оборота. Все эти планы должны учитывать изменения в численности персонала, и наоборот.[25]

Действующий Трудовой кодекс РФ и иные нормы, регулирующие сферу трудовых и социальных отношений, а также налоговое законодательство заставляют российские организации регулярно оптимизировать численность персонала.

Компании заинтересованы в оптимизации численности персонала по различным причинам. Одна из наиболее существенных - это объективная необходимость снижения издержек, в том числе расходов на персонал. Другая причина связана с изменением корпоративной культуры компании, которую старые сотрудники не принимают и не понимают. Как правило, при проведении организационных преобразований в компании, оптимизации бизнес-процессов также происходит перераспределение функций сотрудников, что неизменно отражается на численности персонала. Наконец, компания в силу ряда причин может отказаться от каких-либо направлений деятельности, уйти с определенных рынков сбыта.

Основой для планирования численности персонала является его фактический состав, который не является постоянным. Изменения состава персонала можно рассматривать с двух сторон:

во-первых, по характеру изменений их можно разделить на поступления, оттоки и перемещения;

во-вторых, по субъекту инициирования изменений их можно разделить на: а) автономные, которые инициируются самим персоналом, и б) инициируемые руководством предприятия.

Основой планирования набора персонала являются не только потребности в персонале, но и политика предприятия в области персонала. Она определяет приоритеты руководителей при наборе персонала (предпочтение внутреннего продвижения и переквалификации перед внешним набором или предпочтение при наборе людей, периодически повышающих квалификацию путем различного обучения). При планировании набора персонала необходимо определить количество человек каждой профессиональной категории, которые должны быть наняты на работу к определенному сроку.

При определении потребности в персонале используются такие категории, как явочный и списочный состав (или явочная и списочная численность) персонала. Как правило, списочная численность превышает явочную на 5 - 10%. Величина этого превышения устанавливается исходя из имеющихся статистических данных предприятия и зависит, прежде всего, от демографического состава персонала и условий труда. Если в составе персонала преобладают женщины и люди пожилого возраста, а условия труда не являются благоприятными, то разрыв между явочным и списочным составом будет большим, чем на аналогичных предприятиях с иным демографическим составом.

Качественная определенность потенциала персонала организации формируется под воздействием соответствующих определенному периоду требований к персоналу. Исходя из этого, важным критерием уровня потенциала персонала организации можно считать степень соответствия естественных, личностных, интеллектуальных, профессионально-квалификационных характеристик работников уровню научно-технического прогресса, современным экономическим условиям и их требованиям. Проблема сохранения и развития потенциала персонала организации должна стать приоритетной стратегической задачей для организации, т.к. она формирует уровень и перспективы ее развития и, соответственно, развития экономики в целом. [34]

Проблема формирования, развития и рационального использования трудовых ресурсов является одной из наиболее важных для организации любой формы собственности вне зависимости от того, на какой из стадий жизненного цикла оно находится.

Одним их элементов системы управления персоналом является его оценка.

Оценка - планомерная, регулярно проводимая в организации процедура, позволяющая на основании определенных критериев фиксировать достижения сотрудника через выполнение им своих должностных обязанностей.[7]

Оценка персонала организации - наиболее сложное звено кадровой работы. Она представляет собой специальные (непрерывные, разовые, периодически проводимые) формализованные мероприятия, в рамках которых оцениваются сам работник, его труд и результат деятельности. [28]

Любая оценка персонала преследует три ключевые цели:

) анализ текущей ситуации в подразделении (сюда можно отнести как диагностику типичных для большинства сотрудников проблем и сложностей в работе, так и наоборот - выделение наиболее успешных специалистов для последующего формирования кадрового резерва);

) грамотное распределение бонусов (не только по итогам продаж, но и согласно общему вкладу в работу подразделения и профессиональной компетентности в решении бизнес-задач);

) развитие персонала (создание высокой мотивации к развитию собственных деловых умений и навыков, карьерный рост и повышение корпоративной лояльности). [5]

Под оценкой понимается планомерная, регулярно проводимая в организации процедура, позволяющая на основании определенных критериев фиксировать достижения сотрудника через выполнение им своих должностных обязанностей. Не являясь самоцелью, оценка деятельности должна осуществляться для выявления общего квалификационного потенциала работника и позитивно влиять на его будущую деятельность.[7]

Деловая оценка - процесс, ориентированный на контроль достижения профессиональных целей и KPI (при наличии), диагностику слабых мест и выявление дефицита профессионально необходимых компетенций сотрудников.[37]

Оценка персонала - процесс определения эффективности деятельности сотрудников в ходе реализации задач организации, позволяющий получить информацию для принятия дальнейших управленческих решений.[38]

К целевой аудитории оценки персонала можно отнести 2 группы:

сотрудники при приеме на работу: - оценивается степень готовности кандидата к работе в должности;

работающие сотрудники - насколько сотрудник был эффективен при выполнении работы; при принятии решения о продвижении - насколько он готов к выполнению новых функций; при обучении - определяется уровень и содержание проблем, по которым должна вестись индивидуальная подготовка; при реорганизации - насколько сотрудник способен приспособиться к новым условиям работы, отобрать наиболее подходящих и именно их оставить в новой организации; при сокращении и увольнении - необходимо оценить перспективы работника и дать ему точные рекомендации о том, где он мог бы быть более успешным.

Многие руководители не всегда осознают разницу между аттестацией и оценкой. Разница существенна, и в первую очередь важно, что оценка регулируется локальным нормативным актом и не является правовым основанием для увольнения сотрудника. Аттестация в части проведения и правовых последствий, связанных с увольнением, регулируется статьями Трудового кодекса РФ. [1]

По большому счету и аттестация, и оценка являются родственными процедурами, между которыми, безусловно, существуют отличия, однако цели у обеих форм похожи - оценить персонал для принятия определенных управленческих решений и конкретных действий в отношении сотрудников. По мнению большинства HR-специалистов, аттестация стала частным случаем оценки, в то время как оценка персонала рассматривается как понятие более широкое.

Оценка персонала как бизнес-задача организации позволяет:

определить внутри организации стандарты деятельности и критерии оценки;

провести аудит компетенций персонала;

выявить «слабые места»;

определить ценность сотрудника для:

подразделения/группы;

для организации в целом;

создать базу для принятия обоснованных управленческих решений, связанных со стратегическими решениями организации и процессом внедрения изменений.

.3 Методические подходы к улучшению использования персонала

Рациональное использование имеющегося персонала, подразумевают комплекс мероприятий, направленных на обеспечение условий для наиболее эффективной реализации творческого и физического трудового потенциала работников. Очевидно, что использование персонала должно отвечать целям организации, не ущемлять интересы личности и обеспечивать соблюдение трудового законодательства.

Оптимизация использования персонала и, соответственно, снижение издержек на него могут подразумевать следующее:

применение гибких форм занятости;

выявление трудового потенциала работников;

выделение сотрудников в распоряжение структурных подразделений, что, по сути, является планированием расстановки персонала;

планирование использования индивидуального и группового рабочего времени (это включает в себя разработку планов рабочих смен, планов по применению частичной занятости основных и вспомогательных рабочих и сотрудников, организацию применения сотрудников при нестабильном рабочем цикле (например, при ежедневных, еженедельных и сезонных изменениях количества заказчиков в розничной торговле));

планирование отпусков, планирование участия сотрудников в различных образовательных программах и т.д.;

внутриорганизационные трудовые перемещения (изменения мест работников в системе разделения труда, а также смены мест приложения труда в рамках организации).

Наиболее распространены следующие причины трудовых перемещений: предоставление работнику работы, которая ему больше соответствует; предоставление ему работы, которая больше его удовлетворяет; содействие освоению работниками смежной специальности; расширение опыта работника; решение производственных задач.

Процесс микроперемещений характерен для современного производства с расширяющейся сферой коллективной организации труда и распространением совмещения профессий.

Лучшему использованию персонала способствует и ротация кадров.

Следует помнить и о возможности изменения числа рабочих или продолжительности рабочего времени в соответствии с уровнем спроса на труд. В связи с этим в организациях можно применять нестандартные формы занятости: частичная, временная занятость, надомничество.

Для того чтобы у работодателя была возможность вносить изменения в использование работников и содержание их деятельности в соответствии с меняющимися условиями, необходимо помнить о правильном оформлении с точки зрения права трудовых отношений.

В связи с тем, что использование работников можно менять путем расширения объема функций (горизонтальное или вертикальное объединение операций), смены профессии, овладения многопрофильными профессиями, в трудовом договоре следует предусмотреть пункт о возможном обучении работника за счет работодателя.

Уделим некоторое внимание дополнительной работе, которую работник может выполнять наряду с основной работой, обусловленной трудовым договором (возможность предусмотрена ст. 60.2 ТК РФ). При этом закон предоставляет использование трех возможных вариантов выполнения работником дополнительной работы без освобождения его от основной работы в одной и той же организации в течение установленной законодательством продолжительности рабочего дня (рабочей смены):

) совмещение профессий (должностей);

) расширение зон обслуживания, увеличение объема работы;

) исполнение обязанностей временно отсутствующего работника без освобождения от работы, определенной трудовым договором.

Следует заметить, что выполнение дополнительной работы для замещения временно отсутствующего работника может быть во всех трех формах. Целесообразность выбора той или иной формы обусловлена рядом причин. [15]

Так, если совмещаемая работа аналогична основной, то целесообразно использовать вторую форму - расширение зоны обслуживания либо увеличение объема работы, поскольку такая работа связана с увеличением объема выполняемой работы по одной и той же должности (профессии, специальности).

Например, если штатным расписанием предусмотрено несколько единиц должности бухгалтера в бухгалтерии, то поручение работнику, занимающему должность бухгалтера, выполнения дополнительной работы временно отсутствующего работника, занимающего такую же должность (должность бухгалтера), следует путем увеличения объема работы.

Если дополнительная работа, которую необходимо выполнять наряду с основной работой в связи с временным отсутствием работника, другая либо по другой должности, вторая форма не может быть применена, поскольку меняется не только количественная, но и качественная составляющая трудовой функции (работник должен выполнять иные функциональные задачи, операции, др.).

Если есть необходимость исполнять дополнительную работу по другой должности (отличной от основной работы), которая является вакантной, третья форма неприменима, поскольку ограничена таким обстоятельством, как временное отсутствие работника. Кроме того, третья форма выполнения дополнительной работы обусловлена в ряде случаев необходимостью возложить на работника исполнение обязанностей по определенной должности, например руководителя организации (руководителя структурного подразделения), без отрыва его от основной работы, что связано с осуществлением руководящих функций, необходимостью подписывать документы, имеющие правовое значение.

Осуществить перевод работника на другую должность можно либо внеся изменение в штатное расписание, сократив старые и введя новые должности, либо получив согласие работника на перевод на другую должность. Отказ работника в обоих случаях влечет за собой расторжение трудового договора. Бывает, что работодатели "забывают" о том, что перевести сотрудника на работу по другой профессии, специальности, должности, квалификации можно только с его согласия (ст. 72 ТК РФ). И это не зависит от того, будет ли новое место работы постоянным или временным. Чтобы избежать таких неприятностей, перевод сотрудника на другую должность надо оформлять по всем правилам (предупреждение не менее чем за два месяца в письменной форме, получение согласия работника, сохранение прежнего заработка, если работа менее оплачиваемая, в течение одного месяца).

Работодатель наделен властными полномочиями и вправе по своему усмотрению изменить штатное расписание, увеличивая либо уменьшая численный состав работников, осуществляющих трудовую деятельность на условиях трудового договора. Он обязан организовать процесс труда и управлять им, поэтому он определяет и количественный, и качественный состав.

Вместе с тем исключение из штатного расписания определенных должностей (штатных единиц) сопряжено с увольнением работников, занимающих эти должности, выполняющих работу.

Если объемы производства (иной деятельности) не уменьшаются, то оставшиеся после увольнения работников объемы работ, возможно, будут распределены между работниками, оставшимися после проведения мероприятий по уменьшению численного состава работающих. Следовательно, количественная составляющая трудовой функции таких работников, без сомнения, возрастет. Это, во-первых, сопряжено с повышением интенсивности труда и, во-вторых, с необходимостью пересмотра размеров заработной платы. [16]

Наиболее перспективный путь для того, чтобы избежать необходимости увольнения по инициативе администрации, - управление численностью и расходами на персонал без проведения сокращений. Разумеется, пользоваться этим инструментом следует очень аккуратно, а иногда при необходимости можно привлекать (на определенные работы) специалистов по договорам подряда, а также задуматься о том, чтобы часть функций вообще передать на аутсорсинг.

Кадровое планирование и составление бюджетов расходов на персонал - одна из основных компетенций современного руководителя службы управления персоналом. Такое планирование помогает определить как качественную, так и количественную потребность в сотрудниках различных категорий, а также определить соответствие структурного и кадрового потенциала компании ее целям и стратегии развития.

2. Анализ кадровой политики ОАО «Нефтьстрой»

.1 Краткая организационно-экономическая характеристика ОАО «НефтьСтрой»

Свою деятельность предприятие ОАО «НефтьСтрой» осуществляет в соответствии с Гражданским кодексом РФ, другими законами и законодательными актами РФ, а также на основании устава, утверждаемого собственником имущества с участием трудового коллектива.

Вид экономической деятельности: Производство общестроительных работ.

Конкурентным преимуществом ОАО «НефтьСтрой» является то, что предприятие решает вопросы поставок в комплексе, т.е. имеет возможность поставить широкий перечень строительных материалов для нужд предприятий различных сфер деятельности.

За время работы были налажены контакты с отечественными и зарубежными производителями, заключены договоры представительства, дающие возможность предоставления наиболее конкурентных цен и условий поставки. Отобраны наиболее качественные изготовители, налажены транспортные схемы, позволяющие оперативно осуществить доставку необходимой продукции.

В ОАО «НефтьСтрой» с каждым клиентом работают индивидуально, что позволяет наиболее качественно подобрать необходимое оборудование, предложить приемлемые схемы оплаты, дать необходимые консультации и т.д.

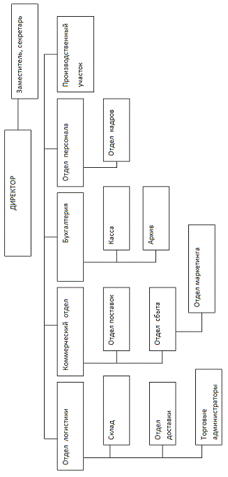
Организационная структура ОАО «НефтьСтрой» представлена на рис.2.1

Рис. 2.1 Организационная структура ОАО «НефтьСтрой»

Эта организационная структура ориентирована на выполнение следующих заданий:

образование условий сбыта товаров при одновременном повышении уровня торгово-технологического процесса;

обеспечение освоения и поставки на рынок новых видов продукции или услуг.

Организационная структура управления ОАО «НефтьСтрой» имеет линейно-функциональную форму организации управления. Основной принцип - разграничение полномочий и ответственности за функциями и принятия решений по вертикали. Управление в ОАО «НефтьСтрой» осуществляется по линейной схеме, а функциональные подразделения помогают линейным руководителям в решении соответствующих управленческих функций.

Наивысшим звеном ОАО «НефтьСтрой» является Генеральный директор и его заместители. Генеральный директор полностью отвечает за управление текущей деятельностью предприятия, ему непосредственно подчинены: начальник производственного участка начальник отдела обеспечения, отдела логистики, главный бухгалтер, начальник отдела сбыта, отдела маркетинга, начальники финансового отдела, отдела кадров и юрист. Генеральному директору непосредственно подчинен заместитель директора и секретарь.

Для производственной, коммерческой и финансовой деятельности предприятие укомплектовано торгово-техническими рабочими, служащими, работниками. Среднесписочная численность работников в 2011 году составляла 130 человек.

Ценности Компании: ориентация на клиента; инновационность; командный дух; ответственность.

Ситуация на рынке изменяется очень быстро. Конкуренция усиливается. Поэтому руководство компании считает, что только готовность к инновациям и постоянным позитивным изменениям является залогом успешности компании.

Действия предприятия по завоеванию своей рыночной ниши совершается путем осуществления политики низких цен и обеспечения хорошего качества сервиса.

Доля ОАО «НефтьСтрой» на рынке автодорожного строительства составляет по приближенным оценкам от 7 до 8%.

Приоритетной задачей ОАО «НефтьСтрой» является завоевание новых рыночных сегментов. Основные задачи Общества на 2012-2013 гг.:

увеличение объемов продаж на 10%;

совершенствование механизмов управления.

В соответствии с отчетом о прибылях и убытках организации за 2012 год выручка от реализации товаров, работ, услуг возросла по сравнению с 2011 г. на 15% и составила в отчетном году 189369 тыс.руб.

Выручка за 2012 год от реализации товаров и услуг по основным видам деятельности составила 189369 т.руб. (без учёта НДС).

Прибыль от основного вида деятельности предприятия составила 13354 т.руб.

В целом объемы реализации за последние три года характеризуется следующими показателями (табл.2.1):

Таблица 2.1

Объемы реализации ОАО «НефтьСтрой»

Наименование продукции

2010 год

2011 год

2012 год


тыс.руб.

%

тыс.руб.

%

тыс.руб.

%

Выручка от реализации товаров, работ, услуг (без НДС) всего:

129570

100

164595

100

189369

100


Коммерческие расходы Общества возросли незначительно, лишь на 2,4%, и составили 55195 тыс.руб.

За счет роста объемов реализации при незначительном росте коммерческих расходов (табл. 2.2) прибыль от продаж возросла на 32%, и составила 13354 тыс.руб., а с учетом прочих доходов и расходов прибыль (табл.2.3) до налогообложения составила 15471 тыс.руб.

Таблица 2.2

Состав коммерческих расходов, тыс.руб.

Состав расходов

2011 год

2012 год

Материалы и запчасти

945

831

Затраты на оплату труда

21447

23556

Отчисления на социальные нужды

5081

7341

Амортизация

853

1484

Аренда земли

5665

7126

Электроэнергия

1634

1815

Услуги железнодорожного транспорта

7031

2597

Топливо

1123

1083

Расходы по ремонту основных средств

2648

989

Вода и водоотведение

1471

1352

Расходы на охрану

3500

4310

Прочие

2497

2711

Итого:

53895

55195


Таблица 2.3

Состав прочих доходов и расходов, тыс.руб.

Состав

2011 год

2012 год

1

2

3

Доходы всего

22

2810

В том числе: Доходы от реализации прочих активов


11

Поступления от выбытия основных средств


1134

Доходы прошлых лет


1651

Списание кредиторской задолженности

22

14

Расходы всего

628

1170

В том числе: Стоимость реализованных материалов


13

Остаточная стоимость реализованных ОС


121

Доходы прошлых лет


171

Банковские услуги

411

303

Материальная помощь

61

18

Списание дебиторской задолженности

3

2

Государственная пошлина

1

11

Штрафы уплаченные

145

26

Налоговые санкции


477

Прочие расходы

7

28

Чистая прибыль Общества после уплаты налога на прибыль (2802 тыс.руб.) и с учетом отложенных налоговых обязательств по итогам 2012 года составила 12158 тыс.руб.

Рентабельность собственного капитала - 17.9 %.

Рентабельность активов по чистой прибыли - 16.3 %

Рентабельность продаж по основной деятельности - 7.0 %

Товарные запасы повысились по сравнению с началом года на 6839 тыс.руб. и на конец года составили 54551 тыс.руб. На 4372 тыс.руб. возросли так же оборотные активы Общества в целом, составив на конец года 73296 тыс.руб.

Собственные оборотные средства составляют 65153 тыс.руб.

Финансовое положение предприятия позволяет говорить о значительном запасе прочности, обусловленном высоким уровнем собственного капитала.

Коэффициент автономии собственных средств - 0,894.

Обеспеченность запасов собственными оборотными средствами - 1,3.

Коэффициент текущей ликвидности - 9,001.

Коэффициент быстрой ликвидности - 0,607.

Коэффициент обеспеченности собственными оборотными средствами- 0,866.

Общество не пользовалось кредитами банка, опираясь только на собственные ресурсы.

Бухгалтерский учет осуществляется бухгалтерией во главе с главным бухгалтером.

Расчеты с покупателя осуществлялись как по безналичному расчету, так и за наличный расчет через кассу Общества. Расчеты с поставщиками осуществлялись только по безналичному расчету.

Остаточная стоимость основных средств по балансу на конец года составляет 4836 тыс.руб. Сумма амортизация основных средств за 2012 год - 1484 тыс.руб., что составляет около 0,8% к объему выручки. Средний процент износа основных средств на 31.12.2012 составляет 70 % против 82% на 01.01.2012 г. (табл.2.4)

Таблица 2.4

Основные средства, тыс.руб.

Показатели

на 31.12.2011г.

на 31.12.2012 г.

Первоначальная стоимость

12951

16277

Износ

10616

11441

% износа

82%

70%


.2 Анализ формирования персонала и системы управления персоналом в организации ОАО «НефтьСтрой»

персонал кадровый управление

Руководство деятельностью компании ОАО «НефтьСтрой» осуществляет генеральный директор.

Функции управления персоналом в структуре ОАО «НефтьСтрой» выполняет отдел по управлению персоналом.

Отдел по управлению персоналом занимается разработкой и сопровождением комплексной системы оплаты и премирования труда, своевременным комплектованием подразделений компании необходимым количеством сотрудников требуемого профессионального уровня, расстановкой кадров, учетом личного состава и ведением кадровой документации, контролем соблюдения дисциплины труда, формированием кадрового резерва, проведением аттестации.

Поиск персонала для работы в компании «НефтьСтрой» осуществляется исходя из информации: вакансии в специализированных газетах «Работа сегодня», «Работа для всех», в Интернете. Активный поиск работников строится на предварительном распространении по различным каналам информации (газета, Интернет, «бегущая строка» на телевидении), а именно объявления о вакантной должности. Также поиск кандидатов ведется через личные каналы, т.е. сотрудников компании, коллег, родственников и друзей. Иногда руководство компании прибегает к корпоративным каналам поиска: это кадровые агентства, службы трудоустройства и занятости.

Отбор персонала. На каждого кандидата оформляется так называемое «досье», в котором указывается описание вакансии, резюме кандидата, лист беседы, и оценочный листок кандидата. Эти документы позволяют сделать результаты собеседований прозрачными и избежать ошибок со стороны руководства компании по причине отсутствия или неправильной оценки информации.

На основании проведенного отбора осуществляется найм работника на вакантную должность в компанию «НефтьСтрой». На него оформляются все соответствующие документы: трудовой договор, личная карточка, приказ о приеме на работу, трудовая книжка.

Обучение кадров в компании имеют несколько направлений: обучение при поступлении нового сотрудника в организацию; обучение при перемещении сотрудника на другую должность или изменении объема работ; развивающее обучение для менеджеров и сотрудников, желающих повысить свой уровень профессиональной квалификации.

Социальные показатели представлены в таблице 2.5

Таблица 2.5

Социальные показатели

Показатели

За 2011 г.

За 2012 г.

Среднесписочная численность работников, чел.

73

70

Затраты на оплату труда, тыс.руб.

21447

23556

Сумма начисленного ЕСН, тыс.руб.

5081

7341

Среднемесячная зарплата, тыс.руб.

24,5

28,0


Численность работников в течение2012 года сократилась на 3 человека.

Затраты на оплату труда возросли на 9,8% и составили 23556 тыс.руб.

Заработная плата выплачивалась в установленные сроки. Случаев предоставления отпусков без сохранения содержания или частичного сохранения содержания, а также сокращения рабочего времени по инициативе администрации не было.

Просроченной задолженности перед внебюджетными фондами нет.

В отчетном году на оказание материальной помощи израсходовано 18 тыс.руб.

Управление персоналом на ОАО «НефтьСтрой» состоит в подборе и сохранении требуемого организации персонала, его профессиональном обучении и развитии, оценке деятельности каждого из работников с точки зрения реализации целей организации, дающей возможность скорректировать его поведение, вознаграждении персонала за его усилия. Особую роль в управлении персоналом играет процесс информационного обмена между сотрудником и организацией или внутриорганизационная коммуникация, непосредственно влияющая на его производственное поведение.

Общая координация мероприятий по обучению персонала, повышению его квалификации, оформлению документов при приеме на работу и увольнении возложена на отдел по управлению персоналом. Ответственность за перемещение по должности и определение необходимости повышения квалификации персонала возложена на руководителей структурных подразделений.

Политика управления персоналом ОАО «НефтьСтрой» исходит из положений бизнес-стратегии, которая определяет долгосрочные, среднесрочные и краткосрочные цели компании, пути их достижения и ключевые показатели, отражающие степень достижения этих целей, и способствует реализации бизнес-стратегии.

Видение ОАО «НефтьСтрой» в области управления персоналом определяется миссией и бизнес-стратегией и нацелено на обеспечение и развитие ее конкурентных преимуществ и заключается в следующем:

. Политика управления персоналом - это политика единой интегрированной компании, имеющей сильную и устойчивую корпоративную культуру и стройную систему корпоративных ценностей. Приверженность корпоративным ценностям лежит в основе всех действий и решений, то есть задает вектор движения, позволяющий сохранить единство и целостность в условиях меняющейся внешней ситуации.

. Политика управления персоналом поддерживает создание организационно эффективной компании, которая имеет прозрачную и понятную систему корпоративного управления, отвечающую международным стандартам, и предоставляет возможности для максимального раскрытия потенциала человеческих ресурсов, являющихся одним из основных конкурентных преимуществ ОАО «НефтьСтрой»

. Все составные части политики управления персоналом выстроены таким образом, чтобы обеспечивать максимальную гибкость компании, ее способность не только быстро и эффективно адаптироваться к изменениям социально-политических и внешних экономических факторов, но и активно инициировать и успешно внедрять необходимые изменения и инновации.

. Основная цель политики управления персоналом - получить максимальную отдачу от инвестиций в персонал через построение системы, которая:

мотивирует каждого работника к достижению целей, обусловленных бизнес-стратегией ОАО «НефтьСтрой»;

способна объективно оценить степень достижения результатов;

справедливо вознаграждает и поощряет за их достижение.

ОАО «НефтьСтрой» стремится к тому, чтобы профессионализм, достижение стабильно высоких результатов и демонстрация приверженности ценностям компании являлись необходимым условием и единственной гарантией служебного роста и продвижения в компании.

Формирование, развитие трудовых ресурсов, повышение качества трудовой жизни, осуществляемое в рамках управления трудовыми ресурсами, является главным фактором достижения целей предприятия и получения преимуществ в конкурентной борьбе.

.3 Анализ практики использования персонала и недостатки системы управления персоналом организации ОАО «НефтьСтрой»

Показатели численности персонала ОАО «НефтьСтрой» представлены в таблице 2.6, на рис. 2.2 и 2.3

Таблица 2.6

Показатели численности ОАО «НефтьСтрой» в 2011-2012гг.

Показатель

На 31.12.2011

На 31.12.2012

Изменение 2012/2011




Абс.

%

Общая численность

72

70

-2чел.

-2,8

Среднесписочная численность

73

70

-3чел.

-4,1

Принято на работу

5

7

2чел.

40,0

Уволено

6

10

4чел.

66,7

Коэффициент оборота рабочей силы по приему

6,8%

10,0%

3,2%

46,0

Коэффициент оборота рабочей силы по увольнению

8,2%

14,3%

6,1%

73,8

Коэффициент постоянства состава персонала предприятия

-6,8%

-10,0%

-3,2%

46,0


Из данных таблицы 2.6 можно отметить снижение общей и среднесписочной численности ОАО «НефтьСтрой» на 2,8% и 4,1% соответственно.

Рассмотрим структуру сотрудников ОАО «НефтьСтрой» по такой качественной характеристике, как возраст (табл.2.7).

Таблица 2.7

Структура работников ОАО «НефтьСтрой» по возрасту в 2011-2012гг.

Показатель

На 31.12.2011

На 31.12.2012

Изменение 2012/2011




Чел.

%

18-24 года

21

20

-1

-4,8%

25-29 лет

18

18

0

0,0%

30-39 лет

12

11

-1

-8,3%

40-49 лет

11

11

0

0,0%

50-54 года

7

7

0

0,0%

55 и более

3

3

0

0,0%

ИТОГО

72

70

-2

-2,8%


Из данных таблицы 2.7 можно отметить снижение численности работников ОАО «НефтьСтрой» в возрасте 18-39 лет на 2 человека. Изменение возрастной структуры персонала произошло не только по причине увольнения и приема сотрудников, но и по естественным причинам, то есть переход сотрудников из одной возрастной категории в другую в связи с достижением определенного возраста.

Проанализируем половую структуру персонала ОАО «НефтьСтрой» (табл. 2.8).

Таблица 2.8

Структура работников ОАО «НефтьСтрой» по половому признаку в 2011-2012гг.

Показатель

На 31.12.2011 (чел.)

На 31.12.2012 (чел.)

Изменение 2012/2011




Чел.

%

Мужчины

43

45

2

4,7%

Женщины

29

25

-4

-13,8%

ИТОГО

72

70

-2

-2,8%


Из данных таблицы 2.8 можно отметить незначительное повышение численности работников-мужчин (на 3 человека или 7,0%), численность женщин увеличилась на 9 человек, или 3.

В таблице 2.9 представлена структура работников ОАО «НефтьСтрой» по уровню образования.

Таблица 2.9

Структура работников ОАО «НефтьСтрой» по уровню образования в 2011-2012гг.

Показатель

На 31.12.2011 (чел.)

На 31.12.2012 (чел.)

Изменение 2012/2011




Чел.

%

Высшее и неполное высшее образование

29

28

-1

-3,4%

Средне-специальное

22

21

-1

-4,5%

Среднее

14

14

0

0,0%

Неполное среднее

7

7

0

0,0%

ИТОГО

72

70

-2

-2,8%


За 2012 год численность работников с высшим образованием упала на 3,4%, что является негативной тенденцией.

В компании ОАО «НефтьСтрой» применяются методы как материальной, так и нематериальной мотивации.

Для материальной мотивации работников применяют формы, предусмотренные Положением об оплате труда, которое разработано в соответствии с Трудовым кодексом РФ и иными нормами действующего трудового законодательства.

В ОАО «НефтьСтрой» установлена повременно-премиальная форма оплаты труда. Премия коммерческого персонала зависит от объема продаж, что, стимулирует персонал к качественной и эффективной работе. Премия специалистов и руководителей установлена в размере фиксированного процента от оклада, данный процент зависит от результатов деятельности предприятия в целом.

Дополнительно в качестве показателей премирования в ОАО «НефтьСтрой» используются:

рост объема продаж;

отсутствие претензий к произведенной продукции и выполненным услугам со стороны потребителей;

экономия расходов, уменьшение потерь.

Система премирования работников ОАО «НефтьСтрой» включает следующие виды премирования:

премирование персонала за основные результаты хозяйственной деятельности;

специальное премирование - за выполнение работ на отдельных участках, требующих повышенной ответственности; выполнение дополнительных или сверхнормативных работ без увеличения численности персонала; а также за выполнение работ, не входящих в круг прямых обязанностей;

единовременное премирование из фонда генерального директора и фонда руководителей подразделений.

Формы выплаты премий могут быть различными: как в виде заранее определенной части основного заработка, так и в зафиксированной денежной сумме. Это указывается в Положении о премировании ОАО «НефтьСтрой» на очередной год.

В ОАО «НефтьСтрой» ежегодно выплачивается вознаграждение по итогам годовой работы. Вознаграждение выплачивается после подведения итогов хозяйственной деятельности за год.

Вознаграждения по итогам года выплачиваются в зависимости от времени работы, т.е. вознаграждения получают:

в полном размере - работник, отработавшие весь календарный год;

пропорционально отработанному времени - работники, которые не отработали весь год по уважительным причинам.

Также ОАО «НефтьСтрой» осуществляет дисциплинарные взыскания. За нарушение трудовой дисциплины (совершение прогула, появление на работе в нетрезвом виде) работник лишается премии или единовременного поощрения в размере до 100%.

Снижается премия до 20% за следующие упущения:

некачественное выполнение работ;

претензии покупателей.

Выплата заработной платы осуществляется не реже одного раза в месяц (20 числа), с выдачей расчетных листков.

Работодатель обеспечивает первоочередность выплаты заработной платы перед остальными платежами в соответствии с действующим законодательством и нормативными актами.

Фонд заработной платы по действующей инструкции органов статистики включает в себя не только фонд оплаты труда, относимый к текущим издержкам предприятия, но и выплаты за счет средств социальной защиты и чистой прибыли, остающейся в распоряжении предприятия. Приступая к анализу фонда оплаты труда, включаемого в себестоимость продукции, в первую очередь необходимо рассчитать абсолютное и относительное отклонение фактической величины от плановой (базисной). Абсолютное отклонение определяется сравнением фактически использованных средств на оплату труда в отчетном периоде с базовой величиной фонда оплаты труда в целом по предприятию, производственным подразделениям и категориям работников.

Рассмотрим динамику фонда оплаты труда (табл. 2.10) и среднемесячной заработной платы

Таблица 2.10

Динамика фонда оплаты труда ОАО «НефтьСтрой»

Показатель

2011

2012

Изменение 2012/2011




абс.

%

Фонд оплаты труда, тыс. руб.

21 447

23 556

2 109

9,8%

Среднесписочная численность, чел.

73

70

-3

-4,1%

Среднемесячная зарплата, тыс. руб.

24,5

28,0

3,6

14,5%



Формируя премиальную систему, которая является частью обшей системы оплаты труда, руководство стремится комплексно решить существующие проблемы. Премиальные выплаты направлены на значительное повышение мотивации и ответственности сотрудников, их стремление к дальнейшему профессиональному и личностному росту. Годовая премия распределяется пропорционально окладам, рассчитанным с учетом отработанного времени в учетном году. Остальные премиальные положения предусматривают поквартальное премирование. Премиальные выплаты представляют собой разницу премий за выполнение показателей и штрафов за упущения в работе.

Рассмотрим структуру фонда оплаты труда (табл.2.11).

Таблица 2.11

Структура фонда оплаты труда ОАО «НефтьСтрой»

Показатель

2011 тыс.руб.

2012 тыс.руб.

Изменение 2012/2011




абс. тыс.руб.

%

Постоянная часть

16 729

17 667

938

5,6%

Переменная часть

4 718

5 889

1 171

24,8%

ИТОГО фонд оплаты труда

21 447

23 556

2 109

9,8%


Из данных анализа структуры фонда оплаты труда ОАО «НефтьСтрой» можно заметить, что постоянная часть оплаты труда выросла за год на 5,6%, в отличие от переменной, которая росла более низкими темпами и выросла на 24,8%.

Рассмотрим динамику производительности труда (табл. 2.12).

Таблица 2.12

Динамика производительности труда ОАО «НефтьСтрой» в 2011-2012гг.

Показатель

2011

2012

Изменение 2012/2011




абс.

%

Выручка, тыс. руб.

164595

189369

24 774

15,1%

Среднесписочная численность, чел.

73

70

-3

-4,1%

Производительность труда, тыс. руб. / чел.

2 255

2 705

451

20,0%


За 2012 год производительность труда ОАО «НефтьСтрой» выросла на 20,0% при снижении среднесписочной численности, что является очень хорошей тенденцией.

Рассмотрим показатели производительности труда в табл.2.13.

Таблица 2.13

Показатели, характеризующие производительность труда и фонд оплаты труда ОАО «НефтьСтрой»

Показатель

2011

2012

Изменение 2012/2011




тыс. руб.

%

Среднемесячная зарплата, тыс.руб.

24,5

28,0

3,6

14,5%

Среднемесячная производительность труда, тыс.руб

188

225

38

20,0%

Отношение производительности труда к средней заработной плате

7,7

8,0

0,4

4,8%


Из таблицы 2.13 видно, что среднемесячная производительность труда выросла за год на 20,0%, а среднемесячная заработная плата всего на 14,5%. Это является очень хорошей тенденцией в работе предприятия и показывает, что производительность труда увеличивается более высокими темпами, чем растет оплата труда. Это подтверждает и расчетный показатель отношения производительности труда к средней заработной плате, то есть, если в 2011 году один работник в среднем производил в 7,7раз больше, чем затрачивалось на его заработную плату, то в 2012 году этот показатель составил уже 8,0.

Таким образом, ОАО «НефтьСтрой» является организацией с растущими оборотами, причем возрастает не только выручка, но и производительность труда. При этом надо отметить повышение уровня оборота по увольнению, то есть текучести кадров в организации.

3. Направления повышения конкурентных преимуществ организации ОАО «Нефтьстрой»

.1 Недостатки использования персонала в организации ОАО «НефтьСтрой»

Ситуация в организации ОАО «НефтьСтрой» представляет собой классический вариант стадии роста: за последние годы расширился бизнес, увеличилась численность сотрудников, появилось среднее управленческое звено, выделились зоны ответственности подразделений.

Кроме этого возрос уровень текучести персонала, что является негативной тенденцией, так как организация тратит ресурсы на поиск, подбор и найм новых сотрудников.

Эти данные - тревожный сигнал для руководства, так как они свидетельствует о недостаточно эффективном использовании человеческих ресурсов в «ОАО «НефтьСтрой».

О неэффективности системы управленияперсоналом компании свидетельствует тот фактор, что некоторые функции управления дублируются, отдельные службы имеют двойное подчинение, а некоторые работники управленческого звена занимаются несколькими, совершенно различными направлениями деятельности.

Таким образом, можно выделить основные недостатки использования персонала в организации ОАО «НефтьСтрой»:

. Рост текучести кадров.

. Нечеткая формулировка целей и задач каждого сотрудника, в том числе и управленческого персонала. Для руководителей отделом отсутствуют четко сформулированные цели.

. Отсутствие разработанной системы компетенций для сотрудников и руководителей, что приводит к тому, что некоторые работники неэффективно работают из-за того, что у них не хватает знаний, опыта или других компетенций для выполнения своих функций.

. Отсутствие системы обучения персонала.

Основные недостатки использования персонала в организации ОАО «НефтьСтрой» представлены на рис. 3.1












Рис. 3.1 Основные недостатки использования персонала в организации ОАО «НефтьСтрой»

В условиях отсутствия системы оценки компетенций персонала в организации невозможно оценить, а следовательно, и улучшить показатели результатов деятельности работников.

3.2 Основные направления повышения конкурентных преимуществ организации ОАО «НефтьСтрой» за счет улучшения использования персонала

Основными стратегическими задачами по совершенствованию управления персоналом ОАО «НефтьСтрой» являются:

снижение издержек;

повышение эффективности работы;

оценка и развитие компетенций сотрудников;

увеличение производительности труда (рис.3.2).

Рис. 3.2 Основные стратегические задачи по совершенствованию использования персонала ОАО «НефтьСтрой»

Исходя из сказанного, необходимо решить следующие задачи:

создать методику оценки и развития компетенций сотрудников;

создать систему, стимулирующую карьерный рост перспективных и талантливых сотрудников, для формирования внутреннего кадрового резерва;

проводить мероприятия по обучению сотрудников.        

Цели улучшения использования персонала ОАО «НефтьСтрой» представлены на рис.3.3

Рис.3.3 Цели улучшения использования персонала ОАО «НефтьСтрой»

Для повышения конкурентных преимуществ организации ОАО «НефтьСтрой» за счет улучшения использования персонала в компании ОАО «НефтьСтрой» необходимо внедрить модель компетенций.

По мнению ряда исследователей, качественное содержание модели компетенций должно отвечать следующим критериям:

соответствие модели стратегическим целям компании;

учет предполагаемых изменений, которые могут повлиять на деятельность компании в целом, позволяет модели оставаться актуальной;

полезность для всех сотрудников фирмы, кто использует компетенции (и для специалистов, использующих модель компетенций в качестве инструмента, и для рядового персонала);

оптимальный набор элементов модели, отсутствие дублирования компетенций в одной и той же модели;

измеряемость компетенций;

простота, ясность и прозрачность модели;

справедливость по отношению ко всем сотрудникам, вовлеченным в применение модели компетенции.

Рис. 3.4 Отклонение оценки критериев от идеальной модели

В практике управления персоналом часто употребляется термин «профиль компетенции». Он означает не просто перечень необходимых компетенций, но и необходимый уровень развития каждой из них.

Профиль компетенции сотрудника - это основа для индивидуальной работы руководителя и кадровой службы, для стимулирования внутренних и внешних мотивов, саморазвития, реализации программ качества и эффективности работы.

Профиль компетенций должности - базис для отбора кадров, работы по управлению персоналом, для должностных инструкций, аттестации, планов развития, программ стимулирования, личных планов работы.

Показатели профиля оцениваются по пятибалльной шкале.

Описание компетенций ОАО «НефтьСтрой»представлено на рис.3.5

Рис. 3.5 Описание компетенций ОАО «НефтьСтрой»

Профиль компетенций позволяет наглядным и удобным образом использовать модель компетенций.

Примеры оцениваемых компетенций представлены в табл.3.1 и 3.2.

Таблица 3.1

Пример оцениваемых компетенций сотрудника (руководитель оценивает подчиненного)

Оцениваемые навыки и умения, показатели работы

Оценка

Должностные обязанности


Качество выполнения должностных обязанностей

5 4 3 2 1

Эффективность деятельности

5 4 3 2 1

Прилагаемые усилия и старательность

Активность и инициативность

5 4 3 2 1



Таблица 3.2

Пример оцениваемых компетенций руководителя (вышестоящий руководитель оценивает нижестоящего)

Оцениваемые навыки и умения, показатели работы Оценка


Планирование деятельности и распределение ресурсов

5 4 3 2 1

Планирование и постановка целей

5 4 3 2 1

Анализ и корректировка деятельности

5 4 3 2 1

Умение осуществлять контроль деятельности подчиненных

5 4 3 2 1


Оценку сотрудников можно формировать на основе гипотезы сегментации оценок по 5 уровням (в приведенном примере - от 1 до 5). Критерии сегментации представлены в табл. 3.3.

В настоящее время происходят определенные изменения в трудовой мотивации как руководящего состава организации, так и отдельных сотрудников. В связи с этим можно ввести следующие дополнительные профессиональные компетенции для руководящего состава ОАО «НефтьСтрой»:

ответственность за результат (способность и готовность самостоятельно принимать решение и брать на себя обязательства за возникающие последствия этого решения);

проектирование (умение выстраивать различные варианты, пути достижения стратегической цели, видение этапов разворачивания процесса, их возможной многообразности);

экспертное лидерство (умение вести сотрудников за собой в решении профессиональных вопросов за счет экспертного знания и готовности актуализировать в участниках творческие способности).

Таблица 3.3

Критерии сегментации

Оценка

Как оценивать

5

Превосходит ожидания: является положительным примером; постоянно превышает установленные показатели; достигает выдающихся результатов; вносит конструктивные предложения; выдающийся уровень знаний и опыта; инициативно и регулярно передает опыт и знания другим; вносит значительный вклад в развитие других сотрудников; высокая степень самостоятельности; постоянно совершенствуется в своей и смежных областях деятельности

4

Полностью соответствует ожиданиям: достигает, иногда перевыполняет поставленные цели; вносит весомый вклад в деятельность подразделения; выполняет поставленные задачи и должностные обязанности качественно и в срок; компетентен в необходимых для выполнения работы областях; развивает знания и навыки, необходимые для выполнения работы; вносит вклад в развитие других сотрудников

3

В целом соответствует ожиданиям: выполняет поставленные задачи и свои должностные обязанности; в целом проявляет компетентность в оцениваемой области; развивает знания и навыки, необходимые для выполнения работы

2

Соответствует условно: как правило, не отвечает требованиям; требует дополнительного контроля за выполнением поставленных задач; не проявляет инициативы и/или заинтересованности в работе

1

Не соответствует требованиям: длительное время не проявляет себя; отмечаются факты регулярного невыполнения функций и заданий; от сотрудника ожидается немедленное улучшение качества выполнения  работ


Что касается категории персонала, относящихся к рядовым сотрудникам, то к их дополнительным профессиональным компетенциям можно отнести следующие:

ориентация на профессиональное развитие (стремление к постоянному повышению своего профессионального уровня и самосовершенствованию);

проявление инновационного подхода в работе (демонстрирует навыки инновационных подходов, связанных с профессиональной деятельностью).

Заключение

Разработка стратегии управления человеческими ресурсами и создание планов организационно-технических мероприятий по ее реализации являются, по сути, процессом планирования человеческих ресурсов. Проблема формирования, развития и рационального использования трудовых ресурсов является одной из наиболее важных для организации любой формы собственности вне зависимости от того, на какой из стадий жизненного цикла оно находится.

Рациональное использование имеющегося персонала, подразумевают комплекс мероприятий, направленных на обеспечение условий для наиболее эффективной реализации творческого и физического трудового потенциала работников. Очевидно, что использование персонала должно отвечать целям организации, не ущемлять интересы личности и обеспечивать соблюдение трудового законодательства.

Качественная определенность потенциала персонала организации формируется под воздействием соответствующих определенному периоду требований к персоналу. Исходя из этого, важным критерием уровня потенциала персонала организации можно считать степень соответствия естественных, личностных, интеллектуальных, профессионально-квалификационных характеристик работников уровню научно-технического прогресса, современным экономическим условиям и их требованиям. Проблема сохранения и развития потенциала персонала организации должна стать приоритетной стратегической задачей для организации, т.к. она формирует уровень и перспективы ее развития и, соответственно, развития экономики в целом.

Оптимизация использования персонала и, соответственно, снижение издержек на него могут подразумевать следующее: применение гибких форм занятости; выявление трудового потенциала работников; выделение сотрудников в распоряжение структурных подразделений, что, по сути, является планированием расстановки персонала; планирование использования индивидуального и группового рабочего времени (это включает в себя разработку планов рабочих смен, планов по применению частичной занятости основных и вспомогательных рабочих и сотрудников, организацию применения сотрудников при нестабильном рабочем цикле (например, при ежедневных, еженедельных и сезонных изменениях количества заказчиков в розничной торговле));планирование отпусков, планирование участия сотрудников в различных образовательных программах и т.д.; внутриорганизационные трудовые перемещения (изменения мест работников в системе разделения труда, а также смены мест приложения труда в рамках организации).

В рамках работы было исследовано ОАО «НефтьСтрой», основной деятельностью которого является оптовая торговля металлопродукцией

Руководство деятельностью компании ОАО «НефтьСтрой» осуществляет генеральный директор.

Функции управления персоналом в структуре ОАО «НефтьСтрой» выполняет отдел по управлению персоналом.

Управление персоналом на ОАО «НефтьСтрой» состоит в подборе и сохранении требуемого организации персонала, его профессиональном обучении и развитии, оценке деятельности каждого из работников с точки зрения реализации целей организации, дающей возможность скорректировать его поведение, вознаграждении персонала за его усилия. Особую роль в управлении персоналом играет процесс информационного обмена между сотрудником и организацией или внутриорганизационная коммуникация, непосредственно влияющая на его производственное поведение.

Численность работников в течение2012 года сократилась на 3 человека и составила 70 человек. Затраты на оплату труда возросли на 9,8% и составили 23556 тыс.руб.Среднемесячная зарплата работников выросла на 14,2% и составила около 28,0 тыс.руб. в месяц.

Ситуация в организации ОАО «НефтьСтрой» представляет собой классический вариант стадии роста: за последние годы расширился бизнес, увеличилась численность сотрудников, появилось среднее управленческое звено, выделились зоны ответственности подразделений.

Кроме этого возрос уровень текучести персонала.

Эти данные - тревожный сигнал для руководства, так как они свидетельствует о недостаточно эффективном использовании человеческих ресурсов в «ОАО «НефтьСтрой».

О неэффективности системы управленияперсоналом компании свидетельствует тот фактор, что некоторые функции управления дублируются, отдельные службы имеют двойное подчинение, а некоторые работники управленческого звена занимаются несколькими, совершенно различными направлениями деятельности.

Таким образом, можно выделить основные недостатки использования персонала в организации ОАО «НефтьСтрой»:

. Рост текучести кадров.

. Нечеткая формулировка целей и задач каждого сотрудника, в том числе и управленческого персонала. Для руководителей отделом отсутствуют четко сформулированные цели.

. Отсутствие разработанной системы компетенций для сотрудников и руководителей, что приводит к тому, что некоторые работники неэффективно работают из-за того, что у них не хватает знаний, опыта или других компетенций для выполнения своих функций.

. Отсутствие системы обучения персонала.

Основными стратегическими задачами по совершенствованию управления персоналом ОАО «НефтьСтрой» являются: снижение издержек; повышение эффективности работы; оценка и развитие компетенций сотрудников; увеличение производительности труда.

Для повышения конкурентных преимуществ организации ОАО «НефтьСтрой» за счет улучшения использования персонала в компании ОАО «НефтьСтрой» необходимо внедрить модель компетенций.

По мнению ряда исследователей, качественное содержание модели компетенций должно отвечать следующим критериям: соответствие модели стратегическим целям компании; учет предполагаемых изменений, которые могут повлиять на деятельность компании в целом, позволяет модели оставаться актуальной; полезность для всех сотрудников фирмы, кто использует компетенции (и для специалистов, использующих модель компетенций в качестве инструмента, и для рядового персонала);оптимальный набор элементов модели, отсутствие дублирования компетенций в одной и той же модели; измеряемость компетенций; простота, ясность и прозрачность модели; справедливость по отношению ко всем сотрудникам, вовлеченным в применение модели компетенции.

Также необходимы мероприятия по созданию системы обучения сотрудников. Основными стратегическими задачами по созданию системы обучения персонала в ОАО «НефтьСтрой» являются:

повышение эффективности работы ОАО «НефтьСтрой»и достижение конкурентных преимуществ за счет повышения эффективности работы персонала;

обучение персонала с целью увеличения производительности труда;

снижение издержек на поиск и подбор нового персонала за счет повышения квалификации имеющегося

повышение эффективности работы персонала за счет дополнительной мотивации возможностью обучения.

Список использованной литературы

1.      Трудовой кодекс Российской Федерации" от 30.12.2001 N 197-ФЗ (ред. от 12.11.2012).

.        Анисимова И. Как повысить эффективность управления персоналом производственно-складского комплекса // Кадровик. Кадровый менеджмент. - 2011. - N 3. - С. 123 - 128.

.        Антикризисное управление человеческими ресурсами: Учебное пособие / Под ред. Н.А. Горелова. - СПб.: Питер, 2010. - 432 с.

.        Архангельская Л.С. Традиции и ритуалы как базовые основания организационной культуры эффективной организации (понятие, значение, типология)// Актуальные проблемы экономической социологии. М.: КДУ. - 2011. - Выпуск №12.

.        Винокур Р.Ф. Оценка по компетенциям как инструмент развития кредитных специалистов // Банковское кредитование. - 2012. - N 4. - С. 103 - 112.

.        Воронин В., Ионцева М. Оценка эффективности работы HR-службы // Кадровик. Кадровый менеджмент (управление персоналом). - 2012. - N 8. - С. 76 - 83.

.        Дуракова И. Оценка деятельности работников интернационального предприятия // Кадровик. Кадровый менеджмент. - 2011. - N 11. - С. 126 - 131.

.        Дырин С. Управление персоналом: от кадрового подхода - к многоаспектному // Кадровик. Кадровый менеджмент. - 2010. - N 9. - С. 5 - 9.

.        Егоршин А.П. Управление персоналом. Учебник для вузов. - 4-е изд., испр. - Н. Новгород: НИМБ, 2010.

.        Ильина Л. О. Рынок труда и управление человеческими ресурсами. - М.: Феникс, 2011. - 416 с.

.        Каштанова Е. Положение о деловой карьере // Кадровик. Кадровое делопроизводство. - 2010. - N 7. - С. 25 - 36.

.        Кибанов А.Я., Ивановская Л.В. Управление персоналом: теория и практика. Кадровая политика и стратегия управления персоналом: учебно-практическое пособие / под ред. А.Я. Кибанова. Москва: Проспект, 2012. - 64 с.

.        Кладницкая А.М. Кадровая безопасность как инструмент разрешения межличностных деструктивных конфликтов на предприятии // Кадровик.ру. - 2012. - N 3. - С. 54 - 58.

.        Комиссарова Т.Ю. Повышаем квалификацию и присваиваем разряд // Отдел кадров коммерческой организации. - 2011. - N 3. - С. 25 - 35.

.        Костян И.А. К вопросу о совмещении профессии (должности) // Трудовое право в России и за рубежом. - 2010. - N 1. - С. 26 - 34.

.        Костян И.А. Сокращение численности персонала организации без уменьшения объемов производства [Электронный ресурс]. URL: http://www.aik-law.ru (дата обращения 26.03.2012).

.        Куприянова А. Эффективность в управлении стратегией и бизнес-процессами компании // Финансовая газета. - 2010. - N 49. - С. 14 - 15.

.        Ловчева М. Локальные нормативные акты работодателя // Кадровик. Кадровое делопроизводство. - 2011. - N 3. - С. 136 - 143.

.        Лукьяненко А.Б. Система методов управления персоналом. Административные методы // Руководитель автономного учреждения. - 2010. - N 2. - С. 44 - 54.

.        Максимов Е. Оценка качества и эффективности обучения персонала // Кадровик. Кадровый менеджмент. - 2010. - N 12. - С. 51 - 57.

.        Мансуров Р. Как грамотно оптимизировать затраты на персонал // Кадровик.ру. - 2012. - N 3. - С. 64 - 71.

.        Парушина Н.В., Лытнева Н.А. Анализ эффективности использования трудовых ресурсов и фонда заработной платы организации // Аудитор. - 2012. - N 8. - С. 38 - 47.

.        Петрова С. Выбор оптимальной стратегии профессионального развития кадрового потенциала // Кадровик. Кадровый менеджмент. - 2011. - N 4. - С. 134 - 139.

.        Плеханов А., Гагаринская Г. Управление трудовым потенциалом предприятия // Кадровик. Кадровый менеджмент. - 2009. - N 3. - С.32-35.

.        Погодина И. Правовые аспекты оптимизации численности персонала // Кадровик. Трудовое право для кадровика. - 2013. - N 1. - С. 28 - 36.

.        Попов В. Интегральная модель управления изменениями на предприятии // Кадровик. Кадровый менеджмент (управление персоналом). - 2012. - N 6. - С. 75 - 80.

.        Пронина И.В. Предприятия с демократической формой управления: зарубежный опыт и практика текст / И.В. Пронина // сб. науч. статей. Вып. 5, ч. 2: Корпоративные стратегии и технологии социально ответственного бизнеса. - М.: Финакадемия, 2010. - С. 144-149.

.        Пфеффер О. Антикризисная оценка персонала // Кадровый вопрос. - 2012. - N 9. - С. 73 - 99.

.        Соловьев А. Сопротивление инновациям: правовые проблемы преодоления // Кадровик. Трудовое право для кадровика. - 2012. - N 2. - С. 24 - 34.

.        Суховская М.Г. Конфликт в бухгалтерии: вырабатываем тактику поведения // Главная книга. - 2012. - N 20. - С. 57 - 60.

.        Тихенький В.Г. Карьерные горки, или Как и кто может (и должен) помочь сделать карьеру? // Управление персоналом. - 2010. - N 16. - С. 13 - 17.

.        Управление персоналом (человеческими ресурсами). - М.: РАГС, 2010. - 156 с.

.        Управление персоналом организации. Под ред. Кибанова А.Я. 4-е изд., доп. и перераб. - М.: 2010. - 695 с.

.        Хадасевич Н. Развитие потенциала персонала организации // Кадровик. Кадровый менеджмент. - 2010. - N 1. - С. 6 - 10.

.        Шапиро С.А., Шатаева О.В. Основы управления персоналом в современных организациях. М.: ГроссМедиа-РОСБУХ, 2008.

.        Шекшня С. В. Управление персоналом современной организации. -М.:Интел - Синтез, 2008. - 370с.

.        Шлянчак Д. Оценка персонала: инвестиции или затраты? // Кадровик.ру. - 2011. - N 9. - С. 76 - 81.

.        Ярных В. Оценка персонала: поиск эффективных решений // Кадровая служба и управление персоналом предприятия. - 2010. - N 3. - С. 74 - 78.

Приложение 1

ХАРАКТЕРИСТИКА НА ОЦЕНИВАЕМОГО

Ф.И.О. оцениваемого __________________________________

Должность _________________________________________

Дата вступления им в должность «__»_________200_г.

Ф.И.О. руководителя _______________________________________

Должность ____________________________________________

Перечислите основные задачи, решаемые им в данной должности (3-5).

_____________________________________________________________

Дайте краткий отчет-анализ о проделанной работе оцениваемого за отчетный период ________________________________________________

Отметьте наиболее значимые результаты работы оцениваемого за отчётный период

_____________________________________________________________

Оцените качество его работы за отчётный период. Поясните свою оценку.

_____________________________________________________________

Укажите наиболее сильные стороны его профессиональной подготовки/наиболее успешно решаемые им задачи

_____________________________________________________________

Что необходимо нарабатывать подчиненному в профессиональном плане?

_____________________________________________________________

Готов ли Ваш подчиненный к увеличению количества решаемых им задач и/или повышению уровня их сложности? Что конкретно он мог бы делать?

_____________________________________________________________

Какие деловые и личностные качества помогают Вашему подчиненному в работе?

_____________________________________________________________

Пользуется ли Ваш подчиненный авторитетом в коллективе? Если да, то благодаря чему?

_____________________________________________________________

Отметьте его сильные стороны как руководителя.

_____________________________________________________________

Что необходимо оцениваемому нарабатывать как руководителю?

_____________________________________________________________

Ваше резюме: ____________________________________________

Дата:

Подпись:

Приложение 2

ОТЧЕТ О ПРОДЕЛАННОЙ РАБОТЕ

Ф.И.О. _________________________________________________________

Должность ______________________________________________________

Дата вступления в должность «__»_________200_г.

Ф.И.О. руководителя ____________________

Должность ___________________________

Перечислите основные задачи, решаемые Вами в данной должности (3-5).

Укажите наиболее значимые результаты Вашей работы за отчётный период

_____________________________________________________________

Оцените качество Вашей работы за отчётный период. Поясните свою оценку.

_____________________________________________________________

Укажите наиболее сильные стороны Вашей профессиональной подготовки/наиболее успешно решаемые им задачи

_____________________________________________________________

Что Вам необходимо нарабатывать в профессиональном плане?

_____________________________________________________________

Готовы ли Вы к увеличению количества решаемых задач и/или повышению уровня их сложности? Что конкретно Вы могли бы делать?

_____________________________________________________________

Какие деловые и личностные качества помогают Вам в работе?

_____________________________________________________________

Какие деловые и личностные качества Вам необходимо нарабатывать?

_____________________________________________________________

Отметьте свои сильные стороны как руководителя.

_____________________________________________________________

Что необходимо Вам нарабатывать как руководителю?

_____________________________________________________________

Дата:

Подпись:

Приложение 3

ОЦЕНОЧНЫЙ ЛИСТ

Ф.И.О. оцениваемого ___________________________

Должность _________________________________

Ф.И.О. члена оценочной комиссии ____________________________

Должность _________________________________________________

Высокий уровень

Выше среднего

Средний уровень

Уровень ниже среднего

Не соответствует требованиям

10 - 9,0

8,0 - 7,0

6,0 - 5,0

4,0 - 3,0

2,0 - 1,0

Критерии оценки

Оценка (выставляется в целых числах)

1. Профессионализм

Профессиональные знания


Профессиональные навыки


Знание и умение работать с необходимыми документами, нормативными и правовыми актами, регламентирующими работу данного структурного подразделения


Средний арифметический показатель по критерию (заполняется работником СУП)


2. Деловые и личностные компетенции

Своевременность и качество выполняемых заданий


Самостоятельность


Ответственность за результаты работы


Способность к обновлению и накоплению профессионального опыта


Замотивированность на работу


Стиль общения


Средний арифметический показатель по критерию (заполняется работником СУП)


3. Результативность работы


4. Управленческая компетентность

Работа на цель, видение развития подразделения


Планирование и прогнозирование


Постановка задач


Организация работы


Мотивирование


Принятие решений


Контроль


Средний арифметический показатель по критерию


5. Потенциал развития


6. Соответствие занимаемой должности



Профессиональное задание: ______________________

РЕКОМЕНДАЦИИ:____________________________________________

«___» ___________________ 200 г.                        Подпись

Приложение 4

ИТОГОВЫЙ ОЦЕНОЧНЫЙ ЛИСТ

Ф.И.О. оцениваемого _________________________

Должность___________________Отдел____________________________

Стаж работы в организации__________Стаж работы в должности_______________

Оценивается за период с «____»________________200__ г. по «_____»_______________200___ г.







Итоговая оценка

Оценка профессионализма


Профессиональные знания







Профессиональные навыки







Знание и умение работать с необходимыми документами







Оценка деловых и личностных компетенций


Своевременность и качество выполняемых заданий







Самостоятельность







 Ответственность за результаты работы







Способность к обновлению и накоплению профессионального опыта







Замотивированность на работу







Стиль общения







Результативность работы







Управленческая компетентность


Работе на цель, видение развития подразделения







Планирование и прогнозирование







Постановка задач







Организация работы







Мотивирование







Принятие решений







Контроль







РЕЗЮМЕ:  Профессионализм ____________________________________________________________ Деловые и личностные компетенции _____________________________________________ Результативность работы ______________________________________________________ Управленческая компетентность ________________________________________________ Потенциал развития __________________________________________________________ _______________________________________________________________________________ Соответствие занимаемой должности___________________________________________ Профессиональное задание

 

КОМИССИЕЙ ОСОБО ОТМЕЧЕНО:

 

РЕКОМЕНДАЦИИ:

 


Члены комиссии:

Должность

/подпись/

/расшифровка подписи/





С результатом деловой оценки ознакомлен/а:         

Похожие работы на - Практика использования персонала в организации ОАО 'НефтьСтрой'

 

Не нашли материал для своей работы?
Поможем написать уникальную работу
Без плагиата!
Без нейросетей!