|
Наименование
оборудования
|
Стоимость
единицы оборудования тыс.руб.
|
I
вариант
|
II
вариант
|
|
|
Кол-во
|
Суммарная
стоимость тыс.руб.
|
Кол-во
|
Суммарная
стоимость тыс.руб.
|
|
Т3В-160-2
|
4760
|
2
|
9520
|
-
|
-
|
|
Т3В-110-2
|
3250
|
-
|
-
|
3
|
9750
|
|
ТДЦ-125/220
|
1860
|
-
|
-
|
3
|
5580
|
|
ТДЦ-200/220
|
2530
|
2
|
5060
|
-
|
-
|
|
Ячейка
РУ 220 кВ
|
850
|
-
|
-
|
1
|
850
|
|
1458016180
|
|
|
|
|
|
.2 Эксплуатационные расходы. Первый вариант
Потерянная электроэнергия в трансформаторе
ТДЦ-200000/220
(6.5)
где
и
- потери холостого хода и короткого
замыкания (потери в магнитопроводе и обмотках) трансформатора, кВт;
- число часов использования
трансформатора в году, час;
- мощность передаваемая через
трансформатор, МВА;
- номинальная мощность
трансформатора, МВА;
- число часов максимальных потерь,
час,
Общие потери электроэнергии в
трансформаторах
Стоимость потерянной электроэнергии
в трансформаторах
Амортизационные отчисления на ремонт
оборудования и содержание персонала
Эксплуатационные расходы
Затраты
.3 Эксплуатационные расходы. Второй
вариант
Потерянная электроэнергия в
трансформаторе ТДЦ-125000/220
Общие потери электроэнергии в
трансформаторах
Стоимость потерянной электроэнергии
в трансформаторах
Амортизационные отчисления на ремонт
оборудования и содержание персонала
Эксплуатационные расходы
Затраты
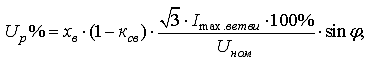
.4 Сравнение вариантов

. Разработка схемы собственных нужд
Для обеспечения нормальной работы
технологического процесса необходимо обеспечить питанием потребителей
собственных нужд.
На ТЭЦ выделяют блочную и неблочную
части.
.1 Выбор схемы и трансформаторов в
блочной части
Для питания собственных нужд, в
блочной части, согласно НТП пункт 8,20, в цепи генератора предусматривается
отпайка с установкой в цепь отпайки понижающего трансформатора.
Выбор трансформаторов собственных
нужд
Трансформаторы выбираются из
следующих условий
(7.1)
где
-полная мощность потребляемая на
собственные нужды, МВА
Выбираем трансформатор типа
ТДНС-16000/35
Так как мощность блоков не более 160
МВА то, согласно НТП пункт 8.21, должно предусматриваться по одной рабочие
секции с.н. на каждый блок.
6.2 Выбор схемы и трансформаторов в неблочной
части
Согласно НТП пункт 8.19 в неблочной части
питание собственных нужд осуществляется с шин ГРУ.
Согласно НТП пункт 8.20 собственные нужды, в
неблочной части, выполняются с одной системой шин. Сборные шины 6 кВ
разделяются на секции, число секций выбирается по числу котлов. Т.к. в нашем
случае на ГРУ работают четыре котла, следовательно рабочих секций также будет четыре.
Согласно НТП пункт 8.21 с одной секции ГРУ можно
запитывать не более двух рабочих секций собственных нужд.
Т.к. на станции с ГРУ запитывается четыре секции
собственных нужд, следовательно с первой и второй секции ГРУ через
трансформатор, устанавливаемый на каждой секции ГРУ будут запитываться по две
рабочие секции.
Выбираем трансформатор типа
ТМНС-6300/10
Т.к. почти все механизмы собственных
нужд относятся к I категории электроснабжения, следовательно необходим
резервный источник питания.
Для этих целей сооружается резервная
магистраль, которая запитывается через трансформатор.
Каждая рабочая секция собственных
нужд связана с резервной магистралью через нормально отключенный выключатель.
Резервная магистраль выполняется одиночной системой шин, и секционируется между
блочной и неблочной частями. Питание на резервную систему шин подается от
нескольких источников. Согласно НТП пункт 8.21 на станции с поперечными связями
устанавливается не менее одного резервного источника, при этом устанавливается
один на каждые четыре трансформатора. Для подключения резервного источника
собственных нужд на ГРУ сооружается полусекция к которой подключается резервный
источник и трансформатор связи.
Согласно НТП пункт 8.27 мощность
резервного источника должна быть такой же, как мощность самого мощного рабочего
т.е. 16000 кВА. В качестве резервного источника выбираем трансформатор
ТДНС-16000/35.
7. Расчет токов короткого замыкания
Токи короткого замыкания
рассчитываются для выбора уставок релейной защиты и для проверки оборудования
на возможность выдержать токи короткого замыкания.
При расчете токов короткого
замыкания не учитывается активная составляющая сопротивления (т.к. оно очень
мало) считая сопротивление всех элементов чисто индуктивными, также не
учитываем некоторую несимметрию, считая трехфазную систему идеально
симметричной и не учитывается насыщение сердечников трансформаторов. Эти
допущения дают погрешность примерно 10% в сторону увеличения.
.1 Выбор секционного реактора
Для того чтобы в распредустройствах
устанавливать наиболее легкое, экономичное оборудование применяют искусственное
ограничение токов к.з. Одним из таких методов является установка
токоограничивающих реакторов.
Секционные реакторы выбираются по
следующим условиям:
(8.1)
Номинальный ток цепи
(8.1)
где
- номинальный ток генератора, кА.
Выбираем реактор типа РБДГ
10-4000-0,18 У3
Выбранный реактор удовлетворяет всем
условиям.
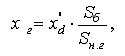
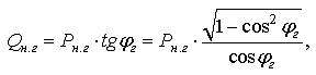
.2 Расчет сопротивлений схемы
замещения
Расчет сопротивлений будем
производить в относительных единицах.
За базисную мощность Sб =1000 МВА.
Сопротивление генераторов
(8.2)
где
- сверхпереходное сопротивление
генератора по продольной оси,
- базисная мощность, МВА,
- номинальная полная мощность
генератора, МВА
Сопротивление генератора Т3В-160-2
Сопротивление генератора Т3В-63-2
Сопротивление энергосистемы

(8.3)
где
- я мощность к.з. энергосистемы, МВА
Сопротивление линий электропередачи
(8.4)
где
- удельное сопротивление километра
линии, Ом/км
Сопротивление реактора
где
- номинальное сопротивление
реактора, Ом
Сопротивление трансформаторов
(8.6)
где
- относительное сопротивление
обмотки трансформатора, от.ед.
Сопротивление трансформатора
ТДЦ-200000/220
Сопротивление трансформатора
ТРДЦН-63000/220
Сопротивление трансформатора
собственных нужд
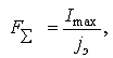
.3 Ток короткого замыкания в точки
К1
Преобразование схемы относительно
точки К1
Для данной точки будет три
генерирующие ветви (система С, генераторы G1,G2 и генераторы G3,G4).
Сопротивление первой генерирующей
ветви, энергосистема С
Сопротивление второй генерирующей
ветви, генераторы G1,G2
Рисунок 8.2 - Преобразование схемы
замещения относительно точки К1
Сопротивление третей генерирующей ветви,
генераторы G3,G4
При преобразовании не будем учитывать
сопротивления х15 т.к. оно находится между точками равного потенциала и поэтому
ток через него в точку к.з. не потечет.
Составляющие тока короткого
замыкания в точке К1
Периодическая составляющая тока
короткого замыкания
(8.8)
где
- сверхпереходная относительная эдс,
от.ед.;
- результирующее сопротивление
генерирующей ветви, Ом,
первая генерирующая ветвь
вторая генерирующая ветвь
- третья генерирующая ветвь
Суммарное значение периодической
составляющей тока короткого замыкания
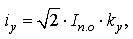
Ударное значение тока короткого
замыкания
(8.9)
где
- ударный коэффициент
первая генерирующая ветвь
вторая генерирующая ветвь
третья генерирующая ветвь
Суммарное значение ударного тока
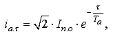
Апериодическая составляющая тока
короткого замыкания в момент разведения контактов выключателя
(8.10)
где
=0,1с - расчетное время, с; Та-
постоянная времени затухания апериодической составляющей тока короткого
замыкания, с
первая генерирующая ветвь
вторая генерирующая ветвь
третья генерирующая ветвь
Суммарное значение апериодической
составляющей тока короткого замыкания
Периодическая составляющая в момент
разведения контактов выключателя
(8.11)
где
- коэффициент определяющий во
сколько раз изменяется периодическая составляющая после начала к.з.
Т.к. система является источником
бесконечной мощности то
Для второй и третей генерирующей
ветвей определяем их номинальные токи приведенные к точки к.з.
(8.12)
где
- номинальная суммарная мощность
генераторов, МВА;
- напряжение, по шкале средних
напряжений, той стороны, где рассматривается точка к.з., кВ.
номинальный ток второй генерирующей
ветви
номинальный ток третей генерирующей
ветви
Определим отношение
для:
второй генерирующей ветви
Т.к. данное отношение больше
единицы, следовательно данная генерирующая ветвь является источником конечной
мощности.
третья генерирующая ветвь
Т.к. данное отношение больше
единицы, следовательно данная генерирующая ветвь является источником конечной
мощности.
Суммарное значение периодической
составляющей тока к.з. в момент разведения контактов выключателя
Таблица 8.1
.4 Ток короткого замыкания в точки К2
Преобразование схемы относительно точки К2
Для данной точки к.з. будет три генерирующие
ветви: система С и генераторы G1,G2 , генератор G3 и генератор G4.
При преобразовании будем использовать метод
симметрии.
Для дальнейшего преобразования будем
использовать метод коэффициента участия. Приведем сопротивления х28 и х29 в
точку к.з.
Эквивалентное сопротивление, которое
необходимо перенести в точку к.з.
Результирующее сопротивление
Коэффициент участия
Сопротивление генерирующих ветвей в
точке к.з.
Рисунок 8.3 - Преобразование схемы
замещения относительно точки К2
Составляющие тока короткого
замыкания в точке К2
Периодическая составляющая тока
короткого замыкания
где
- сверхпереходная относительная эдс,
от.ед.;
- результирующее сопротивление
генерирующей ветви, Ом,
первая генерирующая ветвь
вторая генерирующая ветвь
третья генерирующая ветвь
Суммарное значение периодической
составляющей тока короткого замыкания
Ударное значение тока короткого
замыкания
где
- ударный коэффициент
первая генерирующая ветвь
вторая генерирующая ветвь
третья генерирующая ветвь
Суммарное значение ударного тока
Апериодическая составляющая тока
короткого замыкания в момент разведения контактов выключателя
где
=0,1с - расчетное время, с;
Та- постоянная времени затухания
апериодической составляющей тока короткого замыкания, с
первая генерирующая ветвь
вторая генерирующая ветвь
третья генерирующая ветвь
Суммарное значение апериодической
составляющей тока короткого замыкания
Периодическая составляющая в момент
разведения контактов выключателя
где
- коэффициент определяющий во
сколько раз изменяется периодическая составляющая после начала к.з.
Т.к. система является источником
бесконечной мощности то
Для второй и третей генерирующей
ветвей определяем их номинальные токи приведенные к точки к.з.
где
- номинальная суммарная мощность
генераторов, МВА;
- напряжение, по шкале средних
напряжений, той стороны, где рассматривается точка к.з., кВ.
номинальный ток второй генерирующей
ветви
номинальный ток третей генерирующей
ветви
Определим отношение
для:
второй генерирующей ветви
Т.к. данное отношение больше
единицы, следовательно данная генерирующая ветвь является источником конечной
мощности.
третья генерирующая ветвь
Т.к. данное отношение больше
единицы, следовательно данная генерирующая ветвь является источником конечной
мощности.
Суммарное значение периодической
составляющей тока к.з. в момент разведения контактов выключателя
Таблица 8.2
.5 Ток короткого замыкания в точки К3
Преобразование схемы относительно точки К3
Для данной точки к.з. будет две генерирующие
ветви: система С и генераторы G2-G4 , генератор G1.
Сопротивление первой генерирующей ветви

Рисунок 8.4- Преобразование схемы
относительно точки К3
Составляющие тока короткого
замыкания в точке К4
Периодическая составляющая тока
короткого замыкани
первая генерирующая ветвь
вторая генерирующая ветвь
Суммарное значение периодической
составляющей тока короткого замыкания
Ударное значение тока короткого
замыкания
где
- ударный коэффициент
первая генерирующая ветвь
вторая генерирующая ветвь
Суммарное значение ударного тока
Апериодическая составляющая тока
короткого замыкания в момент разведения контактов выключателя
где
=0,1с - расчетное время, с;
Та- постоянная времени затухания
апериодической составляющей тока короткого замыкания, с
первая генерирующая ветвь
вторая генерирующая ветвь
Суммарное значение апериодической
составляющей тока короткого замыкания
Периодическая составляющая в момент
разведения контактов выключателя
где
- коэффициент определяющий во
сколько раз изменяется периодическая составляющая после начала к.з.
Т.к. система и генераторы G2,G3,G4
является для данной точки источниками бесконечной мощности то
Для второй генерирующей ветви
определяем ее номинальный ток приведенный к точки к.з.
где
- номинальная суммарная мощность
генераторов, МВА;
- напряжение, по шкале средних
напряжений, той стороны, где рассматривается точка к.з., кВ.
номинальный ток второй генерирующей
ветви
Определим отношение
для:
второй генерирующей ветви
Т.к. данное отношение больше единицы,
следовательно данная генерирующая ветвь является источником конечной мощности.
Суммарное значение периодической
составляющей тока к.з. в момент разведения контактов выключателя
Таблица 8.4
.6 Ток короткого замыкания в точки К5
Преобразование схемы относительно точки К5
Т.к. точка короткого замыкания рассматривается в
системе собственных нужд 6 кВ, то для данной точки будет две генерирующие
ветви:
- система и все генераторы на станции;
- электродвигатели подключенные к секции шин,
где рассматривается к.з.
Сопротивление первой генерирующей ветви
Рисунок 8.5 - Преобразование схемы
относительно точки К4
Составляющие тока короткого
замыкания в точке К5
Периодическая составляющая тока
короткого замыкания
первая генерирующая ветвь
вторая генерирующая ветвь
Для электродвигателей периодическая
составляющая тока к.з. определяется по формуле
где
- суммарная номинальная мощность
электродвигателей, МВт;
Суммарное значение периодической
составляющей тока короткого замыкания
Ударное значение тока короткого
замыкания
где
- ударный коэффициент
первая генерирующая ветвь
вторая генерирующая ветвь
Суммарное значение ударного тока
Апериодическая составляющая тока
короткого замыкания в момент разведения контактов выключателя
где
=0,1с - расчетное время, с; Та-
постоянная времени затухания апериодической составляющей тока короткого
замыкания, с
первая генерирующая ветвь
вторая генерирующая ветвь
Суммарное значение апериодической
составляющей тока короткого замыкания
Периодическая составляющая в момент
разведения контактов выключателя
где
- коэффициент определяющий во
сколько раз изменяется периодическая составляющая после начала к.з.
Для второй генерирующей ветви
периодическая составляющая определяется по формуле
где Тд- постоянная времени
периодической составляющей тока короткого замыкания, с
Суммарное значение периодической
составляющей тока к.з. в момент разведения контактов выключателя
Таблица 8.5
Таблица 8.6- Составляющие тока короткого
замыкания
|
Наименование
точки к.з.
|
Наименование
генерирующих ветвей
|
      
|
|
|
|
|
К1
шины 220 кВ
|
С
G1,G2 G3,G4
|
5,47
3,91 1,34
|
13,28
10,86 3,65
|
0,39
3,54 1,15
|
5,47
3,28 1,15
|
|
Суммарный
ток
|
27,79
|
5,08
|
9,9
|
|
К2
шины ГРУ
|
С,G1,G2
G3 G4
|
32,02
27,32 11,96
|
86,22
75,53 33,07
|
5,43
25,11 10,99
|
32,02
19,94 10,64
|
|
Суммарный
ток
|
71,3
|
194,82
|
41,53
|
62,6
|
|
К3
вывода генератора G1
|
С,G2-
G4 G1
|
43,18
45,88
|
117,86
128,21
|
21,98
50,61
|
43,18
33,49
|
|
Суммарный
ток
|
89,06
|
246,07
|
72,59
|
76,67
|
|
К4
шины собственных нужд
|
C,G1-G4
M
|
13,7
10,67
|
35,26
24,9
|
2,91
1,36
|
13,7
2,13
|
|
Суммарный
ток
|
24,37
|
60,16
|
4,27
|
15,83
|
8. Выбор выключателей и разъединителей
.1 Выбор выключателей в РУ ВН 220 кВ
В пределах РУ выключатели выбираются по цепи
самого мощного присоединения, в нашем случаи блок генератор Т3В-160-2,
трансформатор ТДЦ-200000/220.
Выключатели выбираются по следующим условиям:
(9.1)
Номинальный и максимальный ток цепи
(9.2)
По полученным данным выбираем выключатель
ВГТ-220II-40/2500У1
Проверка выбранного выключателя на
отключающую способность
(9.3)
Проверка выключателя на возможность отключения
апериодической составляющей
(9.4)
где
- допустимое относительное
содержание апериодической составляющей тока в токе отключения.
Определение момента расхождения
контактов

где
- минимальное время срабатывания
защиты, с;
- полное время отключения
выключателя, с.
Проверка выключателя на термическую
устойчивость
(9.5)
где
- допустимый тепловой импульс, А2·с
(9.6)
где
- ток термической стойкости, кА;
- время протекания тока, с.
(9.7)
где
- время отключения выключателя, с,
(9.8)
где
- время срабатывания защиты, с;
- полное время отключения
выключателя, с.
Проверка выключателя на
электродинамическую устойчивость
(9.9)
Выбранный выключатель удовлетворяет
всем условиям.
8.2 Выбор разъединителей в РУ ВН 220 кВ
Разъединители выбираются по следующим условиям:
(9.10)
Выбираем разъединитель типа РДЗ-220/1000Н/УХЛ1.
Проверка разъединителя на
термическую устойчивость
Проверка разъединителя на
электродинамическую устойчивость
Выбранный разъединитель
удовлетворяет всем условиям.
.3 Выбор выключателей ГРУ 6 кВ
РУ НН 6 кВ выполняется закрытого
типа.
Перед выбором выключателя определяем
какай ток к.з будет больше , от генератора или суммарный ток к.з. за вычетом
тока от генератора, по этому току будем производить выбор выключателя.
Ток к.з. от генератора
Суммарный ток к.з. за вычетом тока
от генератора
Т.к. суммарный ток к.з. за вычетом
тока к.з. от генератора больше, следовательно выбор будем производить по этому
току.
Максимальный ток цепи
По полученным данным выбираем
выключатель МГГ-10-5000-63У3
Проверка выбранного выключателя на
отключающую способность
Проверка выключателя на возможность
отключения апериодической составляющей
где
- допустимое относительное
содержание апериодической составляющей тока в токе отключения.
Проверка выключателя на термическую
устойчивость

Проверка выключателя на
электродинамическую устойчивость
Выбранный выключатель удовлетворяет
всем условиям.
8.4 Выбор разъединителей в ГРУ 6 кВ
Разъединители выбираются по следующим условиям:
Выбираем разъединитель типа
РВРЗ-2-20/6300.
Проверка разъединителя на
термическую устойчивость
Проверка разъединителя на
электродинамическую устойчивость
Выбранный разъединитель
удовлетворяет всем условиям.
.5 Выбор выключателей в цепи
отходящей линии
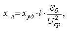
Максимальный ток линии
где
- максимальная мощность снимаемая с
шин ГРУ, МВт
Суммарное экономическое сечение всех
линий
где
- экономическая плотность тока,
Намечаем сечение одного кабеля 150
мм2.
Количество кабелей
Для равномерного распределения
нагрузки по ГРУ выбираем число кабелей равным
20.
Ток одного кабеля
Проверка кабелей по допустимому току
В цепи отходящей линии выбираем
выключатель ВБКЭ-10/630
Проверка выбранного выключателя на
отключающую способность
Т.к. данное условие не соблюдается
необходимо в цепи отходящей линии выбрать реактор для ограничения тока.
Реактор выбирается по следующим
условиям:
(9.11)
Определение результирующего сопротивления цепи
без реактора

(9.12)
Сопротивление цепи, для обеспечения
тока к.з. не превышающего тока отключения выключателя
(9.13)
Определение требуемого сопротивления
реактора
По данным расчета выбираем реактор
РБСД-10-2×1600-0,25.
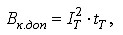
Проверка реактора на способность
ограничения тока к.з.
Проверка реактора на электродинамическую
устойчивость
Проверка реактора на термическую
устойчивость

Проверка реактора на посадку
напряжения в нормальном режиме
(9.14)
где
- сопротивление цепи реактора, Ом;
- коэффициент связи
Проверка реактора на остаточное
напряжение
(9.15)
Выбранный реактор удовлетворяет всем
условиям.
Т.к. с помощью реактора
ограничивается ток короткого замыкания, то следовательно выключатель
ВБКЭ-10-20/630У3 проходит. Данный выключатель встраиваем в КРУ с ячейками КМ-1.
.6 Выбор выключателей в цепи
трансформатора собственных нужд
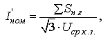
Номинальный ток цепи
Выбираем выключатель типа
ВВЭ-10-20/1600У3.
Проверка выбранного выключателя на
отключающую способность
Проверка выключателя на возможность
отключения апериодической составляющей
где
- допустимое относительное
содержание апериодической составляющей тока в токе отключения.
Проверка выключателя на термическую
устойчивость

Проверка выключателя на
электродинамическую устойчивость
Выбранный выключатель удовлетворяет
всем условиям. Данный выключатель встраивается в КРУ с ячейками КМ-1.
9. Выбор измерительных
трансформаторов тока и напряжения
.1 Выбор трансформаторов напряжения
Выбор трансформаторов напряжения для
РУ ВН 220 кВ
Выбираем трансформатор типа
НКФ-220-58У1

(10.1)
Группа соединения
Проверка трансформатора напряжения
на вторичную нагрузку
(10.2)
Вторичная нагрузка определяется в
режиме когда одна система шин выведена в ремонт.
Таблица 10.1- Вторичная нагрузка
трансформатора
|
Наименова-ние
цепи
|
Наименова-ние
прибора
|
Тип
прибора
|
Потребляемая
мощность одной катушки ВА
|
Кол-во
катушек
|
Кол-во
приборов
|
Сум.
потреб. Мощность ВА
|
|
Линия
220кВ
|
Ваттметр
Варметр Фиксирующий прибор
|
Д-335
Д-335 ФИП
|
1,5
1,5 3
|
2
2 1
|
3
3 3
|
9
9 9
|
|
Сборные
шины 220 кВ
|
Вольтметр
Частотоме Вольтметр Суммирующий ваттметр Частотометр Вольтметр Синхроноск
|
Э-335
Н-397 Н-393 Н-395 Э-362 Э-335 Э-327
|
2
7 10 10 1 2 10
|
1
1 1 2 1 1 1
|
1
1 1 1 2 2 1
|
2
7 10 20 2 4 10
|
|
Обходной
Выключа-тель
|
Ваттметр
Варметр Фиксирующий прибор Счетчик активной реактивной энергии
|
Д-335
Д-335 ФИП ЦЭ6850В ЦЭ6811
|
1,5
1,5 3 1 1
|
2
2 1 2 2
|
1
1 1 1 1
|
3
3 3 2 2
|
|
Суммарная
потребляемая мощность, ВА
|
95
|
Выбранный измерительный
трансформатор напряжения удовлетворяет всем условиям.
Выбор трансформаторов напряжения для
ГРУ 6 кВ
Выбираем трансформатор типа
ЗНОЛТ-10.

Группа соединения
Проверка трансформатора на вторичную
нагрузку
Таблица 10.3- Вторичная нагрузка
трансформатора
|
Наименование
цепи
|
Наименование
прибора
|
Тип
прибора
|
Потребляемая
мощность одной катушки ВА
|
Кол-во
катушек
|
Кол-во
приборов
|
Сум.
потреб. Мощность ВА
|
|
Трансформатор
связи НН
|
Ваттметр
Варметр
|
Д-335
Д-335
|
1,5
1,5
|
2
2
|
1
1
|
3
3
|
|
Линия
10 кВ к потребителю
|
Счетчик
активной реактивной энергии
|
ЦЭ6850В
ЦЭ6811
|
1
1
|
2
2
|
10
10
|
20
20
|
|
Сборные
шины
|
Вольтметр
Вольтметр Частотомер Частотомер Вольтметр Вольтметр частотомер
|
Э-335
Э-335 Э-362 Э-362 Э-335 Э-335 Э-362
|
2
2 1 1 2 2 1
|
1
1 1 1 1 1 1
|
1
1 1 2 2 2 2
|
2
2 1 2 4 4 2
|
|
Суммарная
потребляемая мощность, ВА
|
63
|
Выбранный измерительный
трансформатор напряжения удовлетворяет всем условиям.
.2 Выбор измерительных
трансформаторов тока
Трансформаторы тока выбираются по
следующим условиям:
(10.3)
Трансформаторы тока выбираются по
цепи самого мощного присоединения.Выбор измерительных трансформаторов тока в РУ
ВН 220 кВ
Выбираем трансформатор тока
ТФЗМ-220Б-I-600/5.
Проверка трансформатора тока на динамическую
устойчивость
Проверка на термическую устойчивость
Проверка на вторичную нагрузку
где
- суммарное сопротивление приборов,
проводов и контактов, Ом
(10.5)
Проверка на вторичную нагрузку
сводится к определению сечения провода
(10.6)
где
- удельное сопротивление материала,
Ом·м;
- длина контрольных проводов, м;
- сопротивление провода, Ом
(10.7)
где
- сопротивление контактов, Ом;
- номинальная вторичная нагрузка,
Ом;
- сопротивление приборов, Ом
(10.8)
где
- полная мощность всех приборов, ВА;
- номинальный вторичный ток, А
Таблица 10.3
|
Наименование
прибора
|
Тип
прибора
|
Потребляемая
мощность прибора, ВА
|
|
Амперметр
|
Э-335
|
0,5
|
|
Суммарная
потребляемая мощность, ВА
|
0,5
|
Выбираем кабель КВВГ- 2,5 мм2.
10. Выбор токоведущих частей
.1 Выбор токоведущих частей на РУ ВН
220 кВ
Шины выбираются по допустимому току
при максимальной нагрузке на шинах, равной току наиболее мощного присоединения
(в нашем случае блок генератор-трансформатор).
Ток цепи
Ошиновку выполняем из провода
АС-400/22.
Проверка шин на схлестывание не
производится т.к.
Проверка по условию коронирования
Начальная критическая напряженность
электрического поля
где
- коэффициент учитывающий
шероховатость поверхности провода;
- радиус провода, см
Напряженность электрического поля
около поверхности провода
где
- среднее геометрическое расстояние
между проводами, см;
Выбранный провод удовлетворяет всем
условиям.
.2 Выбор сборных шин в ГРУ 6 кВ
В качестве ошиновки в ГРУ выбираем
алюминиевые шины коробчатого сечения
Максимальный ток
Выбираем шины коробчатого сечения 2×(125×55×6,5)
Проверка на термическую стойкость
Тепловой импульс

Проверка сборных шин на механическую
прочность
Напряженность в материале шин от
взаимодействия между фазами
где
- ударный ток, кА;
- длина
пролета между изоляторами, м;
- расстояние между шинами, м;
- момент
сопротивления, см3
Выбранная ошиновка удовлетворяет
всем условиям.
.3 Выбор токопровода в цепи
генератора Т3В-63-2
Выбираем пофазно-экранированный
токопровод типа ТЭКН-20/60-160
Проверка токопровода на
электродинамическую устойчивость
Выбранный токопровод удовлетворяет
всем условиям.
.4 Выбор токопровода в цепи
генератора Т3В-160-2
Выбираем пофазно-экранированный
токопровод типа ТЭКН-20/200У1
Проверка токопровода на
электродинамическую устойчивость
С учетом 10% погрешности в сторону
увеличения
Выбранный токопровод удовлетворяет
всем условиям.
11. Описание конструкций распредустройств
.1 Конструкция ЗРУ 6 кВ с одной
системой шин
РУ 6 кВ с одной системой шин с
реакторорами на отходящих линиях широко применяются в промышленных установках и
городских сетях. В таких РУ устанавливаются маломасляные выключатели небольших
габаритов, что позволяет все оборудование одного присоединения разместить в
одной камере.
Такие РУ с камерами получили широкое
распространение. Однако ремонт выключателей в этих камерах затруднен, поэтому
взамен их в настоящее время применяются камеры с выключателями, расположенными
на выкатной тележке- ячейки комплектного распределительного устройства ( КРУ ).
Генераторные распределительные
устройства ( ГРУ), сооружаемые на ТЭЦ, выполняются с применением сборных и
комплектных ячеек.
При конструировании РУ, необходимо
знать размещение оборудования по камерам, для чего вначале вычерчивается схема
заполнения.
Схема заполнения - это электрическая
схема включения основного оборудования и аппаратуры, отражающая их
действительное взаимное размещение.
В схеме заполнения условно, без
соблюдения масштаба показывается контур здания и камер, расположение
оборудования и делаются необходимые поясняющие надписи.
Схема заполнения облегчает
составление спецификации на оборудование, облегчает понимание конструкции РУ,
но не заменяет конструктивных чертежей РУ.В некоторых случаях вычерчивается
план РУ и на нем условными обозначениями показывается размещение оборудования.
В ГРУ предусмотрены две секции
сборных шин, к каждой из которых присоединен генератор 63 МВт. К первой и второй
секциям присоединены трехобмоточные трансформаторы связи. На каждой секции
установлены два групповых сдвоенных реактора и четыре сборки КРУ с
выключателями ВБКЭ-10 ( серии К-Х11).
ГРУ одноэтажное, с пролетом 18м,
выполняется из стандартных железобетонных конструкций, которые применяются для
сооружения и других зданий ТЭЦ.
В центральной части здания в два
ряда расположены блоки сборных шин и шинных разъединителей, далее следуют
ячейки генераторных, трансформаторных и секционных
Выключателей, групповых и секционных
реакторов и шинных трансформаторов напряжения. Шаг ячейки 3м. У стен здания
расположены шкафы КРУ. Все кабели проходят в двух кабельных туннелях.
Охлаждающий воздух к реакторам подводится из двух вентиляционных каналов,
нагретый воздух выбрасывается наружу через вытяжную шахту. В каналы воздух
подается специальными вентиляторами, установленными в трех камерах.
Обслуживание оборудования
осуществляется из трех коридоров: центральный коридор управления шириной
2000мм, коридор вдоль шкафов КРУ , рассчитанный на выкатку тележек с
выключателями, и коридор обслуживания вдоль ряда генераторных выключателей.
Следует обратить внимание на то, что все ячейки генераторных выключателей
расположены со стороны ГРУ, обращенной к турбинному отделению, а ячейки трансформаторов
связи- со стороны открытого РУ.
Такое расположение позволяет
осуществить соединение генераторов и трансформаторов связи с ячейками ГРУ с
помощью подвесных гибких токопроводов.
Соединение секций сборных шин 6 кВ в
кольцо производится снаружи здания гибкой связью.
Список литературы
1 Боровиков В.А. и др.Электрические
сети энергетических систем: Учебник для техникумов.-3-е изд., перераб. - Л.:
«Энергия», 1977.-392 с.:ил.
Неклепаев Б.Н., Крючков И.П.
Электрическая часть электростанций и подстанций :Справочные материалы для
курсового и дипломного проектирования: Учеб. пособие для вузов. - 4-е изд.,
перераб. и доп. - М.: энергоатомоиздат, 1989.- 608 с.:ил.
Рожкова Л.Д., Козулин В.С.
Электрооборудование станций и подстанций: Учебник для техникумов. -3-е изд.,
перераб. и доп.-М.:Энергоиздат, 1987.- 648 с.: ил.
Смирнов А.Д. , Антипов К.М.
Справочная книжка энергетика - М. Энергоатомиздат , 1984.- 440 с
Электрические сети и станции (под
редакцией Л. Н. Баптиданова). М. - Л., Госэнергоиздат, 1963.-523c.
Электрическая часть электростанций:
Учебник для вузов/Под ред. С.В.Усова. - 2-е изд., перераб. и доп. - Л.:
Энергоатомиздат, 1987.-616c.