Моделювання економіки

  • Вид работы:
    Дипломная (ВКР)
  • Предмет:
    Эктеория
  • Язык:
    Украинский
    ,
    Формат файла:
    MS Word
    1,18 Мб
  • Опубликовано:
    2014-01-06
Вы можете узнать стоимость помощи в написании студенческой работы.
Помощь в написании работы, которую точно примут!

Моделювання економіки

1.Динамічна модель Л.В.Канторовича

оптимізаційний динамічний модель економіка

Оптимізаційна динамічна модель Л.В. Канторовича займає важливе місце в поширенні і розвитку принципів оптимального народногосподарського планування. Вона є узагальненням відомого "основного завдання виробничого планування" (см 8.1) і формулюється як завдання лінійного програмування. На її основі можна оптимізувати розвиток різних економічних об'єктів(підприємства, галузі, регіону, народного господарства в цілому). Але ця спільність моделі утрудняє відображення специфічних особливостей модельованих об'єктів (наприклад, для народного господарства в цілому - це взаємозалежності між виробництвом, капітальними вкладеннями, основними фондами). Тому модель Л.В.Канторовича правомірно відносити до класу теоретичних моделей.

Динамічні виробничі способи. Уданій моделі народне господарство представлене як об'єднання двох сфер :сфери виробництва, що включає різні види діяльності, і сфери споживання, що включає використання різних видів благ.

Час враховується в моделі дискретно. Часовий такт моделі може бути різним (рік, п'ятирічка і тому подібне). Ми зупинимося на модельній постановці з річним тактом, що має найбільше практичне застосування.

Опис виробничої сфери (її технологічної множини)будується на основі "наскрізних" динамічних виробничих способів. Компонентами (інгредієнтами) виробничих способів,як і в статичній моделі (см 4.5), являються коефіцієнти випуску продукції (зі знаком "плюс") і коефіцієнти витрат різних видів продукції і ресурсів (зі знаком "мінус"). Вектор, що характеризує виробничий спосіб, включає стільки частин, скільки виділяється відрізків часів. При цьому один і той же продукт або ресурс s, що розглядається в різні відрізки часу, виступає як особливий інгредієнт:

2.Економічна модель Канторовича

Про економічну модель Л.В. Канторовича в наші дні згадують не часто. Напевно, головна причина в тому, що тим, хто стоїть у влади і визначає економічну політику в нашій країні, математична економіка або не потрібна зовсім, або дана модель і що стоїть за нею теорія розходяться з офіційною неоліберальної ідеологією, які ці кола сповідують.

Що стосується першого аспекту, то використовувані державою та її центральними установами (Банком Росії, Міністерством економічного розвитку і т.д.) моделі обмежуються найпростішими прогнозними конструкціями для визначення макроекономічних показників на основі нескладних (і часто сумнівних) регресійних залежностей. Для цих цілей апарат оптимізації та лінійного програмування не потрібно. Природно, що у влади немає і потреби у підготовці кадрів, які б володіли цим апаратом і могли ставити, хоча б в порядку підготовчих розробок, завдання на пошук оптимальних рішень економічної та фінансової політики.

Другий аспект - ідеологічний - не менш важливий. Пануюча нині ідеологія виходить з необхідності відомості державного управління економікою до мінімуму і допускає таку діяльність держави лише в пасивних рамках - збору податків, виконання мінімального обсягу соціальних функцій, управління залишками державного сектора аж до його повної приватизації. Завдання активного впливу на економіку розглядається майже виключно в рамках зниження податків на приватний сектор.

За таким поглядом стоїть теорія екстремального лібералізму, згідно з якою вільне функціонування приватної економіки, де кожен споживач виходить з максимізації корисності, а кожен виробник - з максимізації прибутку, автоматично забезпечує оптимальний розподіл ресурсів і найбільш високий із реально можливих рівень життя.

При цьому багато західних авторів вважали, що живий механізм вільної конкуренції краще всякої економіко-математичної моделі з ряду причин. Ринок охоплює всіх учасників без винятку, чого ніяка модель не в змозі зробити. Ринок відображає безперервні зміни в реальному житті, за чим ніяка модель встежити не може. Для розрахунку оптимальних цін усього різноманіття товарного, виробничого та споживчого світу потрібно така колосальна статистика, вартість збору і обробки якої може перевершити вигоди від складання оптимального плану. Нарешті, далеко не очевидно, що підприємства, керуючись оптимальними цінами, будуть суворо слідувати правилам, які ведуть до оптимуму. Тобто для контролю за ними потрібно великий бюрократичний апарат.

На ці доводи можна заперечити, насамперед, що і стихійний ринок зовсім не обов'язково веде до оптимуму, а тільки при строго певних умовах досконалої конкуренції. коли для конкуренції немає ніяких перешкод, ресурси вільно переміщаються до місць їх найбільш ефективного використання, а учасники ринку володіють повною інформацією, необхідної для прийняття рішень. У такій економіці:

граничні норми заміщення для споживачів між будь-якими двома товарами дорівнюють граничним нормам трансформації для виробників між цими товарами;

граничні витрати виробництва всіх товарів рівні їх граничними цінами;

порівняльні ціни всіх товарів рівні співвідношенням їх граничних витрат.

Зауважимо, що ці рівноважні умови передбачають рівність норм рентабельності в усіх галузях і відсутність надприбутки, а також однакові відносні ціни виробників і споживачів. Очевидно, що ці умови не дотримуються в реальному житті ні в країнах розвиненого капіталізму, ні тим більше в сучасній Росії.

Тим часом, як строго доведено в західній економічній науці, для того, щоб розподіл ресурсів було оптимальним, умови досконалої конкуренції повинні дотримуватися у всіх секторах економіки без винятку. Оскільки такого положення немає практично ніде в ринкових економіках, то немає і оптимуму. Більше того, як каже західна теорія, неможливо довести, що навіть деяке розширення сфери вільної конкуренції в сучасних змішаних, тобто недосконалих ринкових системах, ліквідація окремих монополій, поліпшення інформації, більш повний облік суспільних витрат, обов'язково наближає економіку до оптимуму. На цей рахунок є спеціальні роботи лауреатів Нобелівської премії К. Ерроу і Дж. Стігліца Отже, мабуть, не можна довести і те, що рівноважний стан економіки, розраховане за моделлю Канторовича, буде обов'язково гірше рівноваги, досягнутого стихійно ринковим шляхом. Отже метод Канторовича було затребуваний на Заході в його макроекономічному варіанті не тому, що він теоретично неадекватний, а тому, що інституційна структура західної економіки його відкинула.

Тим більше знаменно, що концепція Канторовича була високо оцінена західною наукою, причому саме як економічне досягнення. Не випадково премія була поділена з математичним економістом Купмансом, але не з чистим математиком Данцигом. Більше того, представляючи радянського і американського економіста на урочистій церемонії вручення премій у Стокгольмі, шведський професор Рагнар Бентзель спеціально зазначав загальне значення концепції для будь-якої економіки незалежно від її соціально-політичної форми: «Оскільки запас виробничих ресурсів всюди обмежений, кожне суспільство стикається з колом питань , що стосуються оптимального використання наявних ресурсів і справедливого розподілу доходу між громадянами. Точка зору, з якою можуть розглядатися подібні нормативні питання, не залежать від політичної організації розглянутого суспільства «. Саме в цій спільності західний вчений світ знайшов найбільш цінне в теорії Л.В. Канторовича.

Разом з тим, коли справа доходила до конкретної розробки народногосподарського плану, принципи оптимального планування відкидалися в сторону, а засновані на них предпланового розробки клалися під сукно. Так було і в післясталінський період, коли - з кінця 1950-х років - математична економіка поступово отримувала права громадянства.

Треба сказати, що, звичайно, Леонід Віталійович набагато випередив свій час. До появи в СРСР досить потужних і досконалих ЕОМ застосування його методів на народногосподарському рівні було практично неможливо. Але відкидали пропозиції, з якими він став звертатися в Держплан вже в 1942 році (під час війни!), Зовсім з інших причин. Треба віддати належне його наполегливості: доповідь скромного професора вищого військово-морського училища в Ярославлі був все ж обговорено в 1943 році на нараді в кабінеті голови Держплану Н.А. Вознесенського. І головними запереченнями було два: (1) метод Канторовича суперечить марксової теорії трудової вартості, замість цього запозичуючи положення буржуазних теорій, і (2) його пропозиції розходяться з існуючими планово-статистичними показниками і практикою планування. Після цих перших заперечень Канторовичу довелося майже півстоліття - майже до своєї кончини - відповідати на такі або схожі аргументи.

Пам'ятаю, як у середині 1960-х років, будучи членом однієї з економічних комісій з Ленінських премій, я був присутній на засіданні, де всі виступали поспіль - представники традиційної економічної науки - громили пропозицію про присудження премії В.С. Немчинова, В. В. Новожилова і Л.В. Канторовичу. Не володіючи тоді достатніми знаннями в математичній економіці, я не виступав, але длясебе вирішив голосувати «за» присудження на знак протесту проти подібного огульного шельмування. Голосування було таємним, але я віддав свій бюлетень секретарю комісії, тому що повинен був рано піти. Секретар при мені подивився в мій бюлетень і аж присвиснув. Після цього мене на засідання комісії більше не запрошували - мабуть, просто виключили з її складу, навіть не поставивши до відома. Ленінську премію все ж присудили після втручання В. Келдиша, правда зі зміною формулювання обгрунтування.

Звичайно, за Сталіна звинувачення в повторенні задів буржуазної теорії було цілком достатньо, щоб вченого оголосити ворогом і посадити. Тому неважко зрозуміти, що багато хто в той час намагалися відмежуватися від Канторовича - хто за переконаннями, а хто для перестраховки. Але в часи Хрущова і Брежнєва ситуація змінилася, а офіційні заперечення залишалися колишніми.

Але повернемося до обговорення доповіді Канторовича в Держплані в 1943 році. У той час його голова - Н.О. Вознесенський - був всесильний людина, не тільки голова союзного Держплану, але також член Політбюро і заступник голови ради міністрів. Один час Сталін розглядав його в якості одного з своїх наступників. До його арешту і розстрілу залишалося ще цілих 5 років, і він, звичайно, мало чого боявся. До речі кажучи, це був найбільш високий рівень, на якому за радянської влади Канторовича слухали тоді і в наступні десятиліття. Вознесенський міг собі дозволити доручити своїм заступникам послухати Канторовича, хоча ще за рік до того його високопоставлені співробітники вже дали негативні відгуки на пропозиції настановам «партії й уряду» і «турботі партії про добробут народу».

Про те, якими методами в часи Сталіна досягався формальний баланс між грошовим попитом населення і пропозицією споживчих товарів мені розповідав колишній сталінський міністр фінансів А.Г. Звєрєв і міністр зовнішньої торгівлі М.А. Меньшиков. Наприклад, щоб дотримати цей баланс. Політбюро приймало рішення про закупівлю танкера спирту для додаткового розливу і продажу горілки. Іноді, до речі, за пропозицією Сталіна, купуються не спирт, а, наприклад, кілька «пароплавчиків» апельсин. Зрозуміло, що за таких підходів до планування пропозиції Канторовича звучали так само недоречно, як промови тверезої людини в шинку, переповненому п'яними.

Це не завадило Леоніду Віталійовичу отримати в той час Сталінську премію за його досягнення в галузі математики, а таккже іншу, еквівалентну Сталінської, премію за дивно точні для того часу розрахунки критичної маси для атомної бомби, в організації яких брав участь Канторович. Що чітко говорить про державні пріоритети того часу.

Але і в післясталінський період, коли планування все ж перестало бути настільки примітивним, а обсяги господарської діяльності набагато зросли, ідеї Канторовича точно так само не приймалися і навіть жодного разу серйозно не розглядалися в уряді (не кажучи вже про Політбюро). Неприйняття «замикаючих цін» було лише однією з причин. Адже, строго кажучи, будь-якому досить грамотному плановику повинна була бути ясна пізнавальна, так би мовити індикативна цінність рішення подвійної задачі на макроекономічному рівні. Відволікаючись навіть від вимоги оптимального плану по продукції, який міг розходитися з установками Політбюро (наприклад, на «хімізацію» економіки), розрахунки за методикою Канторовича могли дати орієнтовні рівноважні ціни для збалансованого плану. Ці ціни можна було б використовувати хоча б для часткової коригування найбільш кричущих розбіжностей з рівноважними цінами. Тим часом, навіть такого обмеженого застосування модель Канторовича не знайшла.

Думається, що головною причиною знову-таки було розбіжність між фікцією центрального збалансованого планування і фактичним механізмом функціонування радянської економіки. Але тепер - за Хрущова і Брежнєва - це розбіжність була іншого характеру, ніж у сталінські часи. Досить чітко стала виявлятися тенденція до децентралізації в рамках загальної структури центрального планування. Вона висловилася спочатку в ліквідації галузевих міністерств і в освіті раднаргоспів, а потім у т.зв. косигінської реформу, яка при відновленні міністерств дещо розширила самостійність підприємств.

Але за цими зовнішніми змінами сталося і суттєва зміна по суті. Планування перетворилося на процес суперництва і торгівлі між суб'єктами економіки як по вертикалі, так і по горизонталі, за якою стояла боротьба за розподіл обмежених ресурсів, ціни яких були свідомо занижені. Ця боротьба йшла неринковими методами, із застосуванням бюрократичного і владного ресурсу, неформальних зв'язків і всіляких інших методів. На цьому тлі роль Держплану, Держпостачу, Держбуду, міністерства фінансів та інших центральних економічних установ все більше перетворювалася на фіксаторів досягнутого в ході торгівлі розподілу ресурсів. При такому механізмі функціонування економіки ні про яку пропорційності та збалансованості не могло бути й мови, Ця картина доповнювалася зростаючої тіньовою економікою, яка не могла не розквітати на грунті хронічних дефіцитів, причому значна частина нелегального сектору існувала в порах державних підприємств та установ.

У цих умовах модель Канторовича не могла бути затребувана з кількох причин. Що виробляється нею оптимальний план був продуктом механічних розрахунків і суперечив би результатами неринкового суперництва за силою між суб'єктами економіки - перш за все різними міністерствами, військово-промисловим комплексом і т.д. Встановлюються їм ціни робили ресурси платними і дорогими, підриваючи сформовану практику господарювання з безкоштовними і дешевими ресурсами. Оптимальний план, ліквідуючи дефіцити, не залишав місця для тіньової економіки. Виходила парадоксальна картина: система центрального планування відкидала єдину модель, яка створювала основу для її ефективного функціонування. Відкидаючи єдино можливий у відсутність ринку шлях до оптимуму і загального рівноваги, система тим самим підписувала собі смертний вирок - що в кінцевому рахунку і сталося. Канторович як би кидав з планового берега потопаючому рятувальний круг, а що потопає відмовлявся за нього триматися, або не розуміючи, що тоне, або розраховуючи прибитися до ринкового березі живим і здоровим.

У цих умовах супротивниками Канторовича були практично всі сегменти тодішньої еліти - і ті, хто тримався за фікцію центрального планування, а разом з ним і за пов'язану з ним бюрократичну практику і нібито марксистську теорію, і ті, хто, сприяючи розвалу центрального планування зсередини, прагнули вирватися з нього на простори легального ринково-капіталістичного бізнесу.

Ми вже відзначали причини, за якими модель Канторовича НЕ була прийнятна для макроекономічного регулювання ринкового господарства західного зразка. Тому не дивно, що до неї не зверталися і в процесі ринкових реформ в нашій країні. Тут справа не тільки в неграмотності частини тодішніх російських керівників, хоча, зрозуміло, їх зацикленість на неоліберальної моделі, відкидала будь-яке активне державне управління економікою - навіть у його кейнсианском варіанті - не дозволяла навіть допускати думку про корисність застосування оптимального методу до участі в розробці економічної політики.

Пригадую розмову з Є. Ясін, у той час міністром економіки, під час його відвідин Роттердамського університету, де я працював у 1990-х роках. Я нагадав йому, що в ряді західних країн, що потрапили у важке становище після другої світової війни, тривалий час застосовувалося державне індикативне планування, яке дозволяло успішно зосередити зусилля і мобілізувати ресурси на відновлення і розвиток ключових галузей економіки. Приклади Норвегії, Франції і особливо Японії всім відомі. Ясін з підозрою поставився до моїх слів, сказавши, що про державний плануванні, навіть індикативний, в Росії не може бути й мови. Головне завдання, сказав він, полягала в тому, щоб довести до кінця приватизацію економіки і дозволити ринку запрацювати на повну силу, а вже ринок все вирішить без сторонніх підказок.

Такий примітивний підхід - це, звичайно, одна з причин, чому сучасний російський капіталізм був створений в олігархічному, грабіжницькому і корупційному варіанті. Це одна з корінних причин того, чому наша економіка страждає від вузькості внутрішнього ринку, яка пояснюється надмірно високою часткою валового прибутку у валовому внутрішньому продукті (ВВП) і надмірно низькою часткою оплати праці, що в свою чергу визначає масову бідність більшості населення і його низьку купівельну здатність. Це ж - причина надмірно роздутою рентабельності ряду експортних галузей і хронічного дефіциту фінансових ресурсів для розвитку більшості інших галузей промисловості. У тому, що російська економіка далека від оптимальності, немає ніяких сумнівів. У цих умовах продовжувати відкидати модель Канторовича, як це робилося за радянської влади, це непростиме сліпота.

Дивно й те, що навіть по закінченні декількох десятиліть і після присвоєння Канторовичу Нобелівської премії, питання про співвідношення його концепції з поглядами Хайєка та інших прихильників крайнього лібералізму навіть не виникало. Цікаво, що у своєму звіті про відрядження до Швеції для отримання Нобелівської премії Леонід Віталійович згадує про неформальному прийомі, на якому були присутні і деякі американські економісти - Нобелівські лауреати попередніх років, в тому числі Хайєк, Леонтьєв та Самуельсон. Але ні там, ні на інших зустрічах це питання, мабуть, не піднімалося.

У січні 1976 року, коли я працював у США директором Відділу перспективних досліджень в ООН, мене попросили представити Л.В. Канторовича, як нового Нобелівського лауреата, на щорічному з'їзді Американської економічної асоціації в Атлантік-сіті. Я, природно, зробив акцент на економічному відкритті лауреата. У дискусії ніхто з присутніх, серед яких були і Т.Купманс, і Л. Клайн, майбутній Нобелівський лауреат, ніхто не повернувся до питання про фактичне відповіді Канторовича на частину аргументації Хайєка.

А між тим, ця дискусія має принципове значення саме в наші дні, коли визначається стратегія подальшого економічного розвитку Росії. Справа в тому, що дуже сумнівні переваги розвитку нашої економіки по екстремістської неоліберальної моделі, яка передбачає практично стовідсоткове завершення приватизації в найближчі роки, і стовідсоткову орієнтацію на автоматичне рішення наших проблем «невидимою рукою» ринку. Але якщо повернутися до визнання Хайєка, що ринок не обов'язково дає кращий результат у галузях, що виробляють масові однорідні товари, то стає ясно, що приватизація цих галузей у нас була помилкою, від якої ми досі страждаємо.

Найбільш очевидним прикладом є нафта і кольорові метали. Рентабельність по продукції в цих галузях досягає в окремі роки досягає 40-60 відсотків за даними Держкомстату, тобто в 2-3 рази вище, ніж у середньому по промисловості. Природно, що такий розрив суперечить елементарним вимогам дотримання оптимальності, тобто не існує механізму вирівнювання галузевої рентабельності. Не слід думати, що така надприбуток - звичайна властивість нафтової галузі. З фінансових звітів провідних чотирьох світових нафтових концернів (США і Великобританії) видно, що навіть за нинішніх високих світових цінах на нафту їх рентабельність по продукції не перевищує 10-12 відсотків, тобто не розходиться з середньою прибутковістю в промисловості США. Природа нашої надприбутки відома - це різниця між порівняно низькими питомими витратами видобутку нафти (2-6 дол за барель.) І високою експортною ціною (20-25 дол за барель.). Тільки мала частина цієї надприбутки вилучається. За моїми розрахунками, можна без шкоди для розвитку галузі вилучити ще до 8 мільярдів доларів на рік. Інститут Гайдара вважає, що межа додаткового оподаткування - удвічі менша сума, тобто 4 мільярди. Але і Гайдар визнає, що вилучати треба.

Тим часом, такого перекосу не відбулося б, якби нафту та інші галузі масових однорідних товарів залишалися до пори до часу в державній власності або під ефективним контролем держави. У всякому разі, до того часу, коли внутрішні витрати і ціни експортних товарів зблизилися б з світовими.

накше кажучи, слідуючи Хайеку, можна було б припустити, що найкращою формою організації економіки Росії на осяжний період була б змішана структура, при якій галузі масової однорідної продукції залишалася б у власності або під контролем держави, а галузі індивідуалізованої продукції залишалися в приватному секторі. При такій структурі питання про оптимальне використання природної ренти в інтересах всієї економіки вирішувалося б однозначно, а нинішнє домінування в економіці олігархічного капіталу було б зведено до мінімуму.

І що особливо важливо, при такій організації економіки модель Канторовича могла б бути використана для оптимізації продукції та цін в рамках державного сектора і для розробки бажаних пропорцій в економіці в цілому в рамках індикативного макроекономічного плану.

Можливі приватні прикладні завдання для вирішення на макрорівні -розрахунок оптимального варіанту оподаткування рентних (надприбуткових) та інших галузей економіки;

розрахунок оптимального ціноутворення в природні монополії з урахуванням необхідних капітальних інвестицій.

Ми вже не говоримо про застосування моделі на галузевому, територіальному та внутрифирменном рівні.

Особливість застосування моделі Канторовича в умовах змішаної економіки полягає в тому, що вона не претендувала б на роль всеосяжного планового інструменту, а служила б як доповнення до ринкового механізму, який охоплює головним чином приватний сектор економіки. Причому в рамках державного сектора вона дозволяла б наближатися до оптимальних рішень і поправляти перекоси приватної економіки там, де ринковий механізм діє недостатньо ефективно або відводить економіку в неправильному напрямку.

3.Етапи аналізу вигід та витрат

Аналіз вигод та витрат є одним з найскладніших, але водночас і одним з найважливіших етапів проведення оцінки наслідків дії регуляторного акта.

Кожний регуляторний акт певним чином впливає на інтереси суб’єктів господарювання, громадян та держави. Ці впливи, як правило, мають різний характер, внаслідок чого порівнювати їх між собою без «обробки» практично неможливо.

Таким інструментом якраз і є аналіз вигод та витрат. Цей аналіз фактично являє собою арифметичний розрахунок значень вигод та витрат, що виникають внаслідок впровадження певного регулювання, їх підсумовування та аналіз отриманого таким чином загального економічного та соціального ефекту.

Проведення аналізу вигод та витрат взагалі є досить складною та трудомісткою процедурою. Можливо, дехто відразу вирішить, що проведення аналізу вигод та витрат є даремною втратою часу. Проте, нехтування аналізом вигод та витрат при проведенні оцінки наслідків дії регуляторного акта ним є великою помилкою.

Звичайно, як і при проведенні будь-якого аналізу, існують певні перешкоди для проведення аналізу вигод та витрат.

Головною з цих перешкод є відносна складність проведення аналізу. Чому відносна? Справа у тому, що проведення аналізу вигод та витрат у його повному варіанті є справді складною процедурою, оскільки передбачає систематичний збір та аналіз інформації, розрахунок вигод та витрат для значного проміжку часу, застосування різних математичних та економічних моделей, тощо. Але потреба у проведенні такого комплексного аналізу виникає дуже рідко. Як правило, необхідні, а головне - достовірні результати можна отримати за допомогою спрощеного варіанту аналізу (саме такий спрощений варіант і описаний в цій главі посібника).

Слід відразу зазначити, що проведення аналізу вигод та витрат у його спрощеному варіанті не потребує спеціальних знань та навичок.

Іншою перешкодою для проведення аналізу вигод та витрат є потреба у володінні певним мінімальним обсягом інформації про впливи регуляторних актів. Йдеться про те, що необхідно знати, які саме впливи має або буде мати регуляторний акт, а також інформацію про числові вираження таких впливів (наприклад кількість підприємств, обсяги виробництва, тощо) та таке інше.

До позитивних сторін аналізу вигод та витрат належать:

·        формалізована процедура проведення;

·        всебічність аналізу;

·        універсальність аналізу;

·        чіткість результатів.

Позитивність при цьому пояснюється наступним:

По-перше, проведення аналізу вигод та витрат здійснюється за формалізованою процедурою. Це означає, що аналіз вигод та витрат здійснюється у режимі «крок за кроком» за певним алгоритмом. Цей чинник істотно обмежує вплив особистих уподобань фахівця, який проводить аналіз, на одержані висновки та результати. Внаслідок цього, опоненти для спростування одержаних результатів змушені будуть або довести хибність використаного алгоритму аналізу, або знайти помилку у здійснених підрахунках, або одержати інші результати за допомогою більш комплексного аналізу.

По-друге, аналіз вигод та витрат в загальному випадку враховує вплив регулювання як на інтереси суб’єктів господарювання, так і на інтереси громадян (споживачів) та держави (бюджету) - тобто усіх базових груп.

По-третє, аналіз вигод та витрат є універсальним інструментом, який можна застосовувати стосовно практично будь-яких видів регуляторних актів, причому як до чинних актів, так і до проектів актів.

По-четверте, чіткість результатів аналізу полягає у тому, що результати аналізу вигод та витрат мають числове вираження. Це дає можливість вільно порівнювати різні варіанти регулювань навіть за умови, що характер їх впливу значно різниться один від одного. .

У зв’язку з тим, що ця відмінність не впливає на алгоритм та правила проведення аналізу вигод та витрат, у цій главі не робиться різниця між чинними регуляторними актами та проектами цих актів. Обидва ці поняття замінені на узагальнений термін - регуляторний акт.

4.Загальна схема аналізу вигод та витрат

Слід зазначити, що в загальному випадку проведення аналізу вигод та витрат складається з багатьох кроків, але не всі наведені нижче кроки є обов’язковими. Можна зробити меншу кількість кроків, без яких не можна обійтися, і одержати репрезентативні результати, які будуть характеризувати чисту вигоду або чисті витрати для суспільства від впровадження того чи іншого регулювання. Далі послідовно буде вказано, в яких випадках доцільно здійснювати той чи інший крок у проведенні аналізу.

В загальному випадку проведення аналізу вигод та витрат можна поділити на три етапи:

·        підготовчий етап;

·        розрахунки;

Ці етапи, в свою чергу, поділяються на окремі кроки.

На підготовчому етапі здійснюються кроки, необхідні для подальшого проведення розрахунків: визначення початкових припущень, встановлення видів вигод та витрат, що виникають (виникатимуть) внаслідок дії регуляторного акта, пошук початкових даних, тощо. Підготовчий етап проведення аналізу вигод та витрат складається з таких кроків:

Таблиця

ЕТАП 1: «Підгот.»

Крок 1: визначення сфери впливу регулювання, яка буде враховуватися під час проведення аналізу; Крок 2: визначення вигод та витрат і формування таблиці вигод та витрат; Крок 3: спрощення таблиці вигод та витрат (за необхідності); Крок 4: попередній аналіз результатів: аналіз таблиці вигод та витрат (за необхідності); Крок 5: визначення періоду, за який будуть здійснюватися розрахунки; Крок 6: пошук початкових даних для розрахунків.


На другому етапі, етапі розрахунків обчислюються числові показники розміру тих вигод та витрат, що виникають (виникатимуть) внаслідок дії регуляторного акта, які були визначені на попередньому етапі. Крім того, за необхідності одержані результати обробляються для того, щоб врахувати вплив на ці результати чинників, які призводять до знецінення грошей (зокрема, інфляції).

Отже, другий етап проведення аналізу вигод та витрат складається з таких кроків:

Таблиця

ЕТАП 2: «Розрахунки»

Крок 7: розрахунок значень розміру вигод та витрат; Крок 8: корегування результатів (за необхідності).


Останній, третій етап проведення аналізу вигод та витрат присвячений аналізові результатів. Тут визначається сукупний економічний та соціальний ефект, наводиться інтерпретація цього ефекту та робляться відповідні висновки. В деяких випадках можуть проводитися аналіз чутливості отриманих результатів на зміни параметрів, передбачити або визначити які на попередніх етапах було неможливо.

Таблиця. Третій етап складається з таких кроків:

ЕТАП 3: «Аналіз результатів»

Крок 9: визначення економічного та соціального ефекту, інтерпретація результатів.


В більш складних і комплексних варіантах аналізу вигод та витрат заключним кроком може бути проведення аналізу чутливості та аналізу ризику.

В наступних параграфах послідовно і детально розглянуті всі кроки у проведенні аналізу вигод та витрат, із наведенням прикладів та рекомендацій.

Підготовчий етап

Крок 1. Визначення сфери впливу регулювання, яка буде враховуватися під час проведення аналізу

В реальності існує досить багато сфер впливу регуляторних актів, а, до того ж, ці сфери істотно різняться одна від одної. Проте, з метою спрощення аналізу необхідно завжди оцінювати вплив того чи іншого регулювання щодо трьох груп, інтереси яких у будь-якому випадку зачіпає кожне регулювання, а саме:

·        інтереси громадян (громадяни часто виступають у ролі споживачів);

·        інтереси суб’єктів господарювання;

·        інтереси держави.

Впливи певного регулювання на ці три великі групи інтересів і будуть, власне, сферами впливу цього регулювання.

Отже, сфер впливу регулювання, які слід завжди розглядати, існує всього три. Натомість, видів впливу регулювання на ці сфери існує дуже багато. Під видом впливу розуміється спосіб, у який регуляторний акт впливає на ту чи іншу сферу свого впливу (наприклад, збільшення витрати на придбання обладнання, зменшення розміру інвестицій, тощо).

Таблиця

сфери впливу

вид впливу

Інтереси громадян (споживачів)

Зменшення витрат на лікування внаслідок зменшення ризику придбати шкідливу для здоров’я продукцію.

Інтереси суб’єктів господарювання

Зростання витрат, пов’язаних з оплатою послуг органів сертифікації (якщо припустити, що раніше певна частина виробників товару одержувала сертифікати на цей товар в добровільному порядку).

Інтереси держави

Збільшення витрат на контроль за наявністю у виробників та продавців товару сертифікатів або їх копій.


Для того, щоб визначити, чи впливає регуляторний акт на кожну із наведених вище сфер впливу (інтереси суб’єктів господарювання, громадян та держави), попередньо достатньо визначити хоча б один вид впливу для кожної з цих сфер.

Зрозуміло, такі сфери впливу регулювання як інтереси громадян, суб’єктів господарювання та громадян є досить узагальненими і широкими. Як правило, дія більшості регуляторних актів впливає не повністю на кожну з цих сфер впливу, а лише на певну сукупність осіб, які включені до кожної такої сфери (звісно, можуть пропонуватися і такі регулювання, вплив яких є охоплює всіх осіб, які включені до трьох великих сфер впливу).

Припустимо, що пропонується ввести обов’язкову сертифікацію підйомних кранів. Однією із сфер впливу регуляторного акта, яким вводиться обов’язкова сертифікація певного товару, є інтереси суб’єктів господарювання. Але є очевидним, що інтереси далеко не всіх суб’єктів господарювання буде зачіпати введення обов’язкової сертифікації такого специфічного товару як підйомні крани. В цьому випадку можна вести про вплив цього регулювання лише на інтереси підприємств, які займаються виробництвом підйомних кранів, а також підприємств, які придбають та використовують підйомні крани у своїй діяльності. Ці дві сукупності підприємств будуть становити так звану «внутрішню підгрупу» у межах такої сфери впливу як «інтереси суб’єктів господарювання. Знову ж таки, введення обов’язкової сертифікації алкогольних напоїв безпосередньо впливає не на всіх споживачів, а лише на тих із них, хто вживає алкогольні напої. В свою чергу, саме ця сукупність споживачів буде становити «внутрішню підгрупу у межах сфери впливу «інтереси громадян (споживачів)».

Слід виділяти «внутрішні підгрупи» у межах сфер впливу і тоді, коли аналізуються наслідки дії регуляторних актів, які є чинними не в межах всієї території України, а в межах окремих адміністративно-територіальних одиниць.

Визначення «внутрішніх підгруп» у межах таких сфер впливу як інтереси громадян, суб’єктів господарювання та держави спрощує проведення аналізу вигод та витрат, адже розмір вигод та витрати в подальшому буде обчислюватися не для всієї сфери впливу, а для визначених «внутрішніх підгруп». Проте, слід зауважити, що у разі відмови від визначення «внутрішніх підгруп» та проведення підрахунків розміру вигод та витрат лише для цих підгруп, якість результатів аналізу не погіршиться. Отже, визначення «внутрішніх підгруп» не є обов’язковим.

5.Окремі зауваження щодо формування сфер впливу регулювання

Може виникнути питання: чи не можна при проведенні аналізу вигод та витрат визначати вигоди та витрати, які виникають лише для однієї з трьох великих груп, зокрема, для інтересів суб’єктів господарювання чи громадян?

Звичайно, так можна зробити. Але при цьому завжди слід пам’ятати, що отримані внаслідок такого аналізу результати є непридатними для того, щоб на їх основі робити висновок про те чи є регулювання, що аналізується, найбільш оптимальним.

Проте, в окремих випадках визначення впливу регулювання лише на одну з трьох великих сфер впливу є виправданим.

Свідомо таке звуження можна робити у таких випадках:

) коли необхідно визначити регуляторні акти, які завдають найбільшої шкоди суб’єктам господарювання, з метою їх пріоритезації для подальшого дерегулювання. Очевидно, що мета даного етапу - технічний відбір регуляторних актів для дерегулювання, а не доведення їх економічної та соціальної неефективності. Тому в цілях економії часу та ресурсів при пріоритезації регуляторних актів для їх дерегулювання допускається визначення впливу регулювань лише на інтереси суб’єктів господарювання. Проте при цьому не слід забувати, що для доведення представникам органів державної влади необхідності у дерегулюванні відібраних таким чином регуляторних актів, бажано здійснити повний аналіз усіх видів впливу на всі три базові сфери впливу регулювання;

) коли існує потреба у спеціальному визначенні впливу регуляторного акта лише на одну сферу впливу - на інтереси суб’єктів господарювання або громадян. Зокрема, така потреба може виникати тоді, коли проекти регуляторних актів виносяться на публічне обговорення. Зрозуміло, що у цьому випадку обов’язок доведення загальної оптимальності проекту регуляторного акта, винесеного на публічне обговорення, для всіх трьох сфер впливу покладається на розробників проекту, тоді як представники громадськості можуть обмежитися лише визначенням впливу регуляторного акта ті групи, інтереси яких вони представляють.

Підсумовуючи, слід зазначити, що на визначення сфер впливу, які будуть враховуватися під час аналізу вигод та витрат, значною мірою впливає мета здійснення аналізу вигод та витрат та в цілому оцінки наслідків дії регуляторного акта.

Єдиною жорсткою вимогою, яка має виконуватись при здійсненні цього кроку аналізу, є наступна: коли аналізуються декілька альтернативних варіантів вирішення однієї проблеми, сфери впливу, що враховуються, повинні бути однаковими для всіх варіантів.

Крок 2. Визначення вигод та витрат і формування таблиці вигод і витрат

Зробивши попередній крок у проведенні аналізу вигод та витрат, необхідно визначитися з тим, чиї саме вигоди та витрати, які виникають внаслідок дії регуляторного акта, будуть братися до уваги при здійсненні подальших кроків. Тобто необхідно визначити, розмір яких саме вигод та витрат буде обчислюватися.

Вигоди та витрати, які можуть виникати внаслідок дії регулювання, можна класифікувати за декількома критеріями. Слід зазначити, що наведені нижче класифікації вигод та витрат є корисними у аналізі вигід та витрат. Адже будь-яка з цих класифікацій дозволяє визначити місце тієї чи іншої вигоди або витрат, дає можливість не упустити якусь з них.

Також всі можливі вигоди та витрати за формою їх вираження можна умовно поділити на три великі групи:

·        текстові;

·        числові;

·        монетарні.

Текстовими є ті вигоди та витрати, розмір яких не можна підрахувати та які можуть бути виражені виключно в текстовій формі. До цієї групи вигод та витрат належать, як правило, нематеріальні вигоди чи витрати, які мають загальнодержавне значення та спрямовані на задоволення соціальних та культурних потреб населення, наприклад:

·        зниження (зростання) соціальної напруги;

·        зростання (зниження) рівня моральності у суспільстві;

·        поліпшення (погіршення) стану екологічної (військової, економічної) безпеки.

Під числовими розуміються вигоди та витрати, розмір яких може бути виражений в цифровій формі (але не в грошовому еквіваленті). Зокрема, до числових належать такі вигоди та витрати як:

·        збільшення (зменшення) кількості підприємств;

·        збільшення (зменшення) кількості робочих місць;

·        скорочення (збільшення) витрат часу, пов’язаних з виконанням вимог регуляторного акта.

І, нарешті, монетарними вигоди та витрати стають тоді, коли вони можуть бути виражені в грошовому еквіваленті (в гривнях, доларах США або інших грошових одиницях). До таких вигод та витрат, зокрема, можна віднести:

·        збільшення (зменшення) розміру податкових надходжень;

·        зростання (зменшення) цін;

·        витрати на адміністрування;

·        збільшення (зменшення) розміру заробітної плати.

Є очевидним, що порівняння вигод та витрат, виражених у текстовій формі, можна здійснити лише оціночно. Числові вигоди та витрати можна порівнювати лише з аналогічними числовими вигодами та витратами. Наприклад, кількість робочих місць, створених додатково внаслідок дії певного регулювання, можна порівняти лише з кількістю робочих місць, які будуть створені, якщо буде обрано альтернативний варіант регулювання. Нарешті, для порівняння між собою вигод та витрат, виражених в монетарній формі, не існує жодних обмежень, адже посередником у порівнянні слугуватиме одна й та ж сама грошова одиниця (гривня, карбованець, долар, тощо). Тому в цьому випадку можна порівнювати між собою абсолютно різні вигоди та витрати.

Отже, перевагу слід надавати тим вигодам та витратам, які можуть бути виражені в числовій або монетарній формі. Проте це зовсім не означає, що вигоди та витрати, які виражені в текстовій формі, слід відкидати під час здійснення цього кроку у проведенні аналізу, тобто при визначенні вигод та витрат. Нижче наводяться декілька рекомендацій щодо визначення вигод та витрат.

Перш за все, для того, щоб визначити, які вигоди виникають (чи виникатимуть) внаслідок дії регуляторного акта, слід поміркувати над тим, для досягнення якої мети (цілей) вводиться те чи інше регулювання. При цьому не в жодному випадку не слід обмежуватися лише тими цілями, які декларуються при розробці та прийнятті регуляторного акта (інколи такі задекларовані цілі наводяться у преамбулі акта). Бажано виявити всі реальні, в тому числі і приховані, цілі запровадження регулювання.

Далі необхідно проаналізувати текст регуляторного акта з метою виявлення тих вимог, що можуть призвести до виникнення витрат. Особливо слід звернути увагу на ті вимоги, щодо яких передбачено проведення контролю за їх виконанням та встановлюються санкції за невиконання. Після виявлення вимог регуляторного акта, які можуть призвести до виникнення витрат, слід визначити:

·        інтереси представників якої сфери впливу зачіпає ця вимога (громадян, суб’єктів господарювання або держави);

·        до яких саме витрат може призвести виконання або невиконання цієї вимоги;

·        для кого є вигідним виконання вимоги;

·        чи передбачається проведення контролю за виконанням вимоги і чи потребує такий контроль додаткових видатків.

При цьому завжди слід пам’ятати, що вигоди та витрати не розподіляються за принципом: всі вигоди одержують представники однієї сфери впливу, всі витрати несуть представники іншої сфери впливу. Для кожної з сфер впливу внаслідок дії регуляторного акта одночасно можуть виникати як вигоди, так і витрати.

Зокрема, як правило, одержання державою певних вигод потребує поряд з цим витрат на адміністрування та на контроль за виконанням вимог регуляторних актів, призводять до виникнення цих вигод.

З метою зручності користування таблицею вигод та витрат доцільно всі визначені витрати та вигоди згрупувати в ній за сферами впливу регулювання.

Крок 3. Спрощення таблиці вигод та витрат

Побудована таблиця вигод та витрат може містити значну кількість вигод та витрат. Проте, не обов’язково всі з них повинні враховуватися в подальших підрахунках. Деякі з внесених до таблиці вигод та витрат можна вилучити, а деякі навіть бажано вилучити.

Спочатку розглянемо випадок, коли ту чи іншу вигоду (витрату) слід в обов’язковому порядку вилучати з побудованої таблиці вигод та витрат.

Така необхідність виникає тоді, коли при здійсненні попереднього кроку у проведенні аналізу, включається до таблиці вигод та витрат у вигляді різних параметрів одна й та ж сама вигода (витрата). В цьому випадку з’являється так званий ефект подвійних підрахунків, коли одна й та ж сама вигода (витрата) може бути помилково врахована декілька разів.

Це і є випадок подвійних підрахунків. Математично цей випадок можна відобразити таким чином:

Припустимо, що перед етапом розрахунків таблиця вигод та витрат не була належним чином скорегована. Тоді загальні витрати в наведеному прикладі становитимуть:

Витрати = Оп + Вф + Пвтр, де

Оп - додаткові витрати на оплату праці;

Вф - додаткові відрахування до соціальних фондів;

Пвтр - величина, на яку зменшується прибуток.

При цьому очевидним є той факт, що: Пвтр = Оп + Вф

З урахуванням цієї рівності маємо:

Витрати = Оп + Вф + (Оп + Вф) = 2*Оп + 2*Вф.

Ці підрахунки демонструють, що нехтування ефектом подвійних підрахунків призводить до того, що одні й ті ж самі витрати будуть враховані двічі, що, безумовно, призведе до отримання помилкових результатів.

Для уникнення подібних ситуацій необхідно вилучити з таблиці вигод та витрат ті вигоди та витрати, наявність яких в таблиці може призвести до подвійних підрахунків.

Для виявлення таких вигод та витрат серед внесених до таблиці корисними будуть такі рекомендації:

) необхідно «загальні» види вигод та витрат (наприклад, збільшення/зменшення прибутку) поділити на складові частини;

Так, у наведеному вище прикладі витрату «зменшення прибутку» можна поділити на дві витрати: «збільшення витрат на оплату праці» та «збільшення відрахувань до соціальних фондів». Одержані внаслідок ділення «прості» вигоди (витрати) можна легко порівняти між собою та із внесеними до таблиці вигодами та витратами і виявити серед них ті, що призведуть до виникнення ефекту подвійних підрахунків. Крім того, такі «прості» елементи таблиці вигод та витрат буде значно легше підраховувати на етапі розрахунків;

Тепер розглянемо інший випадок, коли вилучення з таблиці вигод та витрат певних параметрів є можливим, але не обов’язковим.

До вигод та витрат, які можна вільно вилучати з таблиці вигод та витрат, належать ті з них, що в повному обсязі переходять від однієї з груп (інтересів громадян, суб’єктів господарювання або держави) до іншої такої групи. Такі вигоди та витрати мають назву трансфертних платежів.

Досить часто витрати одних (наприклад, груп суб’єктів господарювання або громадян) перетворюються на вигоди інших.

В наведеному прикладі витрати перетворюються (трансформуються) у вигоди в межах однієї сфери впливу регулювання - інтересів суб’єктів господарювання. Проте, можуть бути також випадки, коли вигоди (витрати) трансформуються в різних сферах впливу регулювання.

Найбільш очевидним прикладом випадку трансформації вигод (витрат) в різних сферах впливу є податкові платежі. Адже сплачена сума податків є коштами, які в повному обсязі переходять з однієї сфери впливу (інтереси суб’єктів господарювання чи громадян) до іншої сфери впливу - інтересів держави. Ясно, що для одних з них сплачена сума податків буде вважатися витратами, а для інших - вигодами.

Слід відразу зазначити, що врахування та обчислення в подальшому розміру вигод, що повністю перетворюються у витрати та навпаки (тобто, трансфертних платежів), жодним чином не впливає на правильність результатів аналізу.

Економічний та соціальний ефект дії регуляторного акта в загальному випадку розраховується як різниця між вигодами та витратами:

Ефект = Вигоди - Витрати.

Оскільки вигоди (витрати), що трансформуються, мають однакову величину з тими витратами (вигодами), в які вони трансформуються, в цьому випадку сукупний економічний та соціальний ефект дорівнюватиме нулю.

Оскільки трансфертні платежі, як було продемонстровано вище, не впливають на кінцевий результат аналізу, їх можна вилучити з таблиці вигод та витрат (при цьому вилучати слід відразу пару параметрів, а не лише один з них), а можна і залишити. В першому випадку обсяг підрахунків, які необхідно зробити в подальшому, зменшується, а в другому випадку, відповідно, слід зробити більше підрахунків, що ускладнює проведення аналізу.

Однак існує і випадок, коли трансфертні платежі не можна вилучати з таблиці вигод та витрат, а саме, при проведенні аналізу вигод та витрат з точки зору однієї сфери впливу, наприклад, з точки зору впливу на інтереси суб’єктів господарювання. В цьому випадку не можна вилучати вигоди (витрати) для інтересів суб’єктів господарювання, що повністю перетворюються відповідно у витрати (вигоди) для іншої сфери впливу. Вилучення не дозволить вірно оцінити вплив регулювання саме на одну обрану сферу впливу. Якщо ж вигода (витрата) трансформується в межах обраної сфери впливу, її можна вільно вилучати.

Завдяки обов’язковому вилученню вигод та витрат, які дублюються, та можливому вилученню з таблиці вигод та витрат параметрів, які є трансфертними платежами, спрощується сама таблиця вигод та витрат. Здійснення цього кроку у проведенні аналізу є необов’язковим, однак це дозволяє значно спростити підрахунки та усунути можливості для виникнення помилок ще до проведення підрахунків.

Крок 4. Попередній аналіз результатів: аналіз таблиці вигод та витрат

В результаті виконання описаних вище кроків, які здійснюються в рамках підготовчого етапу аналізу вигод та витрат, отримується таблиця вигод та витрат, яка дає попереднє уявлення про можливі або реальні наслідки дії регуляторного акта. Аналіз цієї таблиці в деяких випадках може дати достатні аргументи «за» чи «проти» певного регулювання.

Перш за все, слід порівняти кількість вигод з кількістю витрат. Якщо, наприклад, виконання вимог регуляторного акта призводить до виникнення значної кількості витрат при невеликій кількості вигод, загальний розмір яких можна оцінити як незначний, правильним буде висновок про неефективність дії або про недоцільність прийняття такого регуляторного акта.

Крім того, доцільно також проаналізувати розподіл вигод та витрат за сферами впливу. Тобто, необхідно оцінити, в яких сферах впливу виникають основні вигоди, а в яких - основні витрати. Це є доцільним, зокрема, у випадках, коли представники громадськості здійснюють оцінку регуляторних актів з точки зору їх впливу на інтереси суб’єктів господарювання або громадян (наприклад, під час проведення публічного обговорення). Якщо буде встановлено, що основні вигоди виникають в одній сфері впливу, а основні витрати - в іншій (наприклад, основні витрати виникають для суб’єктів господарювання), можна без подальших розрахунків зробити висновок про недоцільність прийняття чи неефективність дії регулювання з чітко визначеної точки зору суб’єктів господарювання. Це, звичайно, не означає, що таке регулювання слід відхилити взагалі, адже потрібно враховувати і впливу регулювання на інші сфери впливу, тобто для інтересів громадян та держави. До того ж, як правило, ті, хто повинен виконувати вимоги регуляторного акта (ті ж суб’єкти господарювання), не завжди є тими, хто одержує основні вигоди внаслідок дії цього регуляторного акта. Однак виникнення основних витрат лише для тієї групи, яка повинна виконувати регуляторні вимоги, повинно сигналізувати про те, що загальний тягар вимог регулювання для цієї групи має бути зменшений. В протилежному випадку, окрім виникнення значних витрат, дії регулювання будуть перешкоджати серйозні проблеми з виконанням його вимог.

Може виникнути ситуація, коли в таблиці вигод та витрат містяться виключно ті вигоди (витрати), які виражені в текстовій формі. В цьому випадку висновок про ефективність/неефективність дії регуляторного акта також доведеться робити шляхом порівняння кількості таких вигод з кількістю витрат та оцінки їх суспільної важливості.

Слід бути готовими до того, що часто попередній аналіз таблиці вигод та витрат не дозволяє зробити достовірний висновок про ефективність/неефективність того чи іншого регуляторного акта. В цих випадках виникає потреба у проведенні другого етапу аналізу вигод та витрат - розрахунків вигод та витрат.

Крок 5. Визначення періоду, за який будуть здійснюватися розрахунки

Перш ніж перейти до наступного етапу аналізу вигод та витрат - розрахунків вигод та витрат, необхідно вирішити, за який саме період будуть здійснюватися розрахунки.

Чим більший період для розрахунків буде обрано, тим точніші результати будуть одержані. Це пояснюється тим, що протягом короткого періоду можуть не виникнути всі вигоди та витрати, які виникнуть згодом. Звісно, в ідеалі бажано здійснити розрахунки для всього терміну дії регуляторного акта, але регуляторні акти, які нині видаються, дуже рідко мають обмежений термін дії.

Тому можна порекомендувати здійснювати розрахунки вигод та витрат, які виникатимуть (виникли) в межах одного року дії регуляторного акта. Це дозволить врахувати сезонність дії певних чинників (якщо така сезонність існує).

Доцільно врахувати наведені нижче рекомендації та застереження.

По-перше, розрахунок вигод та витрат для періоду, що є меншим ніж один рік, допускається лише за умови обґрунтування того, що це не вплине на точність результатів аналізу.

По-друге, окремі регуляторні акти мають нерівномірний розподіл моментів виникнення вигод та витрат. Іншими словами, внаслідок дії таких регуляторних актів витрати можуть виникнути раніше а вигоди - значно пізніше, або навпаки. В цьому випадку необхідно слідкувати за тим, щоб обраний період для розрахунків включав в себе всі або основні вигоди та витрати, які можуть виникнути. Якщо частина вигод чи витрат не «впишеться» в обраний період, це буде створювати штучні переваги або перешкоди при оцінці наслідків дії цього регулювання, а одержані у такий спосіб результати будуть легко вразливими для критики і необ’єктивними.

Наприклад: Припустимо, встановлено вимогу щодо заборони відстрочення сплати податків і зборів під час митного оформлення шляхом видачі векселів. В даному випадку вигоди - збільшення податкових надходжень - для держави виникають одразу. Але з часом підприємства, які переміщують товари через митний кордон, будуть намагатися обійти зазначену заборону, що може призвести до збільшення обсягів контрабанди, або, навпаки, в перспективі підприємства зменшуватимуть обсяги товарів, що переміщуються через митний кордон (внаслідок зменшення обсягу вільних коштів у підприємств).

По-третє, деякі вимоги регуляторних актів мають чітку періодичність (циклічність) впливу: вигоди або витрати виникають один раз протягом певного періоду.

В таких випадках як період для розрахунків вигод та витрат слід обирати строк, протягом якого повністю відбувається певний цикл дії регуляторного акта.

Враховувати періодичність (циклічність) дії регулювання при обранні періоду, за яких будуть здійснюватися розрахунки вигод та витрат, слід щодо регуляторних актів, які змінюють розміри та порядок оподаткування. Є очевидним, що достовірно оцінити обсяг збільшення (зменшення) податкових надходжень, аналізуючи дані лише за один рік, буде дуже важко. Тому в цьому випадку рекомендується обирати для розрахунків період, що є більшим за один рік.

Крок 6. Пошук початкових даних для розрахунків

Нарешті, насамкінець у межах підготовчого етапу аналізу вигод та витрат слід визначити, які змінні параметри необхідні для здійснення розрахунків вигод та витрат та відшукати числові значення цих змінних параметрів. Йдеться про такі змінні параметри як вартість експертиз, рівень інфляції, кількість підприємств, кількість робочих місць, розмір заробітної плати (в середньому по економіці чи по галузі), і таке інше.

Для аналізу можна використовувати дані з таких джерел:

·        власні спостереження та вимірювання;

·        результати соціологічних опитувань;

·        висновки експертів;

·        офіційні видання та публічні звіти державних органів, установ та організацій;

·        статистичні збірники та інша інформація органів статистики.

Якщо достовірної інформації бракує, можна використовувати екстрапольовані дані. Під екстрапольованими даними розуміються дані, що можуть бути одержані шляхом використання закономірностей, які були виявлені суміжних сферах життєдіяльності та які допустимо використовувати в аналогічній ситуації.

Досить часто найбільші складнощі виникають саме при здійсненні цього кроку у проведенні аналізу вигод та витрат.

Для уникнення зайвих ускладнень доцільно додержуватися наведених нижче застережень та рекомендацій.

По-перше, якщо аналізується проект регуляторного акта і достовірно невідомо, через який період після проведення аналізу цей проект буде впроваджений, а отже, невідомо, коли виникатимуть вигоди та витрати, можна використовувати дані, які характеризують поточний момент, у якому здійснюється аналіз. Але одержані на підставі цих даних результати в подальшому необхідно буде скорегувати таким чином, щоб врахувати фактор знецінення грошей.

По-друге, якщо використовуються дані за попередні роки, то одержані на їх підставі результати також необхідно буде скорегувати з врахуванням рівня інфляції за ці роки.

Етап розрахунків

Крок 7. Розрахунок значень розміру вигод та витрат

Слід відразу зазначити, що єдиної методології розрахунків вигод та витрат не існує, оскільки і алгоритм розрахунків, і їх «глибина» залежать від багатьох чинників, зокрема, від:

·        виду вигоди чи витрати;

·        наявних початкових даних;

·        точки зору, яка є домінуючою при проведенні аналізу.

Тому в цьому параграфі наводяться лише ті підходи до оцінки розміру деяких вигод та витрат, методологія розрахунку яких не є очевидною та простою. До них належать ті вигоди та витрати, вартість яких не відображена на ринку, тобто вони не мають ринкової ціни, а саме:

·        цінність збереженого (втраченого) життя;

·        цінність збереженого (втраченого) часу;

·        цінність створених (втрачених) робочих місць.

Ці приклади розрахунків, зрештою, дають уявлення і про методологію розрахунків розміру тих вигод та витрат, які можуть бути визначені досить точно. Додатково, для демонстрації методології розрахунків інших поширених видів вигод та витрат (таких як обсяг податкових надходжень, обсяги додаткових витрат та доходів підприємств) в цьому параграфі наводиться приклад проведення всіх кроків аналізу вигод та витрат.

6.Методи оцінки деяких вигод та витрат, вартість яких не відображена на ринку

Значна кількість регулювань спрямована на забезпечення безпеки для життя та здоров’я громадян. Звісно, захист життя та здоров’я громадян має бути першочерговим завданням кожної держави, а життя кожного індивіда вважається безцінним. Проте, якщо під час аналізу вигод та витрат виходити з того, що людське життя є безцінним, можна легко виправдати будь-яке регулювання, що декларує за свою мету захист здоров’я чи життя людей. Тому в цілях проведення аналізу вигод та витрат до оцінки вартості життя слід підходити з прагматичної точки зору, тобто, якщо це можливо, необхідно знайти вираз вартості людського життя у грошових одиницях.

Існує декілька методів розрахунку вартості життя, проте далі наведено лише один з них, який є найбільш придатним для застосування представниками громадськості. Цей метод часто використовується судами для визначення заподіяної шкоди і отримав назву «метод поточної цінності майбутніх доходів».

Суть методу полягає в оцінці суми доходу, який потенційно могли б отримати особи, які загинули (повністю втратили працездатність), протягом свого життя.

Для цього необхідно здійснити такі кроки:

·        оцінити, наскільки регулювання дозволяє скоротити кількість нещасних випадків, що призводять до смерті або повної втрати працездатності (параметр k);

·        оцінити розмір середнього заробітку потерпілої категорії осіб (параметр Зс);

·        оцінити середній вік потерпілих та зробити припущення щодо кількості втрачених працездатних років (параметр Рп);

·        розрахувати розмір втраченого доходу (параметр Двт).

Розмір втраченого доходу в даному методі визначається за формулою:

Двт = Зс * k * Рп

Крок 8. Корегування результатів з врахуванням інфляції (знецінення грошей)

Часто на етапі здійснення розрахунків вигод та витрат виникає потреба у проведенні корегування одержаних результатів на відповідний коефіцієнт, який враховує інфляційні процеси, а також той факт, що гроші можуть приносити прибуток.

Справа у тому, що існує різниця у тому, чи отримаєте людина відповідну суму сьогодні, чи таку ж саму суму через декілька років. Не викликає сумніву, що перевага в таких випадках завжди буде надана можливості отримати гроші саме в поточний момент часу.

З чим це пов’язано? По-перше, всім відомо, що гроші з часом знецінюються внаслідок інфляції. Однак це не єдиний чинник, який впливає на «цінність» грошей. Другим фактором є те, що гроші отримані сьогодні дають можливість отримати прибуток в майбутньому (наприклад, можна покласти їх в банк та отримувати проценти). Тому «цінність», наприклад, однієї тисячі, отриманої у 2002 році, є більшою ніж «цінність» однієї тисячі гривень, яку можна одержати лише у 2004 році.

При цьому коригування здійснюється за допомогою таких формул:

РозмірПот = РозмірМин * (1+K) n,

у випадку, якщо розрахунок здійснювався на основі даних за попередні періоди;

РозмірПот = РозмірМайб / (1+K) n ,

у випадку, якщо розрахована вигода (витрата) виникає в майбутніх періодах.

В наведених вище формулах параметри мають таке значення:

·   РозмірПот - розмір вигод (витрат) на поточний момент часу;

·   РозмірМин - розмір вигод (витрат), для розрахунку яких використовувалися дані за минулі періоди;

·   РозмірМайб - розмір вигод (витрат), що виникають у майбутньому;

·   К - коефіцієнт корегування;

·   n - кількість періодів (років) між поточним періодом і майбутнім (минулим) періодом.

Наприклад: В наведеному вище прикладі було розраховано ефективність регулювання, за умови виникнення вигод та витрат у 2006 році. З використанням наведених вище формул економічний та соціальний ефект розраховується як:

Ефект2006 = 1,1 млн. грн. - (1,0 млн. грн. * (1+0,2)1) = 1,1 млн. грн. - 1,2 млн. грн. = -0,1 млн. грн.

Етап аналізу результатів

Крок 9. Визначення економічного та соціального ефекту, інтерпретація одержаних результатів

Після того, як будуть розраховані значення параметрів, що містяться у таблиці вигод та витрат, можна переходити до наступного кроку аналізу - визначення економічного та соціального ефекту регуляторного акта.

Економічний та соціальний ефект, як вже зазначалося, визначається як різниця між сумою вигод, що виникають внаслідок дії регуляторного акта, та сумою витрат на виконання вимог регулювання:

Ефект = å Вигод - å Витрат

В якості регуляторного акта для оцінки використаємо Наказ Державного комітету статистики України від 27.07.98 №263 «Про затвердження типових форм первинного обліку та Інструкції про порядок їх використання, зберігання і застосування». Зазначеним Наказом передбачалося обов’язкове застосування усіма суб’єктами підприємницької діяльності нових форм бланків суворого обліку та звітності: КО-1 «Прибутковий касовий ордер» та М-20 «Накладна на відпуск ТМЦ».

В наведеному нижче аналізі (з метою його спрощення) будуть враховуватися лише наслідки впровадження бланку КО-1 «Прибутковий касовий ордер».

Наслідки впровадження бланку М-20 «Накладна на відпуск ТМЦ» будуть подібними (та можуть бути розраховані аналогічно).

Крок 1: Визначення сфер впливу

Знаходимо хоча б по одному виду впливу регулювання на кожну з трьох сфер впливу: інтереси громадян, інтереси суб’єктів господарювання, інтереси держави. Результат відобразимо в таблиці:

Крок 4: Вилучення параметрів, що призводять до виникнення

«подвійних підрахунків»

Побудована таблиця вигод та витрат не містить параметрів, що призводять до виникнення ефекту «подвійних підрахунків».

Крок 5: Спрощення таблиці шляхом пошуку та вилучення вигод (витрат), що трансформуються

Трансформуються витрати на придбання основних засобів (пристрої для друку, програмне забезпечення). Практика застосування показала, що заповнення бланків суворого обліку та звітності без застосування комп’ютерної техніки потребує значних витрат часу. Отже, перед підприємствами постає вибір: автоматизувати цю процедуру чи приймати на роботу додатковий персонал.

Але, очевидно, що в даному випадку витрати одних підприємств стануть доходами інших підприємств. Тобто, ми маємо справу з витратою, яка трансформується у вигоду.

Як зазначалось вище, подібні витрати можна не розраховувати (а якщо їх розраховувати, то доведеться розрахувати і доходи підприємств, які реалізують комп’ютерну техніку та програмне забезпечення).

Крок 6: Визначення періоду, за який будуть здійснюватися розрахунки

Регуляторний акт не має чіткої періодичності впливу.

Вигоди та витрати розподіляються рівномірно протягом терміну дії регуляторного акта.

Отже, в якості періоду, за який будуть здійснюватися розрахунки, обираємо один рік дії регуляторного акта, що аналізується.

Крок 7: Пошук початкових даних

В якості початкових використаємо дані, наведені Міністерством фінансів України під час обґрунтування доцільності прийняття Концепції впровадження захищених бланків суворого обліку та звітності в сфері готівкового обігу та руху товарно-матеріальних цінностей в Україні, а також дані Держкомстату України.

Крок 8: Розрахунки вигод та витрат

Інформацію про розрахунки значень параметрів, що були включені до таблиці вигод та витрат, узагальнені у наступній таблиці:

Крок 9: Аналіз результатів

Використовуючи отримані дані, розраховуємо економічний та соціальний ефект:

7.Вибір варіанта рішень з допомогою «Дерева рішень»

Метод дерева рішень - це один з методів автоматичного аналізу величезних масивів даних. Перші ідеї створення "дерев рішень" починаються з робіт П.Ховленда і Е.Ханта кінця 50-х років XX століття. Проте основоположною роботою, що дала імпульс для розвитку цього напряму, стала книга Е.Ханта, Дж.Мерина і П.Стоуна "Experiments in Induction", яку було опубліковано в 1966 р.

Область використання методу "дерева рішень" можна об'єднати в три класи:

·        опис даних: застосування "дерева рішень" дозволяє зберігати інформацію про вибірку даних в компактній і зручній для обробки формі, що містить в собі точні описи об'єктів;

·        класифікація: застосування "дерева рішень" дозволяє справитися із завданнями класифікації, тобто відношення об'єктів до одного з описаних класів;

·        регресія: якщо змінна має недостовірні значення, то застосування "дерева рішень" дозволяє визначити залежність цієї цільової змінної від незалежних (вхідних) змінних.

) оцінити стан ринку вектором чинників X = (x1, x2, x3, x4) (цей крок виконується користувачем системи);

) визначити клас зростання прибули шляхом руху вектора X = (x1, x2, x3, x4) по дереву рішень з верхніх рівнів до нижніх (цей крок виконується системою).

У методиці використовується ієрархічна структурна схема. Для її побудови прийняті відповідні позначення елементів (подій) і логічних операцій.

В основу методу "дерева цілей" покладено підпорядкованість, розгортаємість і ранжування цілей. Дерево цілей з кількісними показниками, що використовуються в якості одного із засобів при прийнятті рішень, і носить назву "дерева рішень".

Головна перевага "дерева рішень" перед іншими методами - можливість пов'язати ставлення цілі з діями, що підлягають реалізації в сьогоденні. При побудові багаторівневого "дерева рішень" досягнення мети кожного з рівнів моделі забезпечується комплексом заходів попереднього рівня. Кожен рівень "дерева рішень" повинен займати певне місце в ієрархічній послідовності, складеної на основі дотримання причинно-наслідкових зв'язків.

Етапи побудови "дерева рішень"

Дерево рішень - це графічне зображення послідовності рішень і станів середовища з указівкою відповідних ймовірностей і виграшів для будь-яких комбінацій альтернатив і станів середовища.

Побудова "дерева рішень" виконується "зверху вниз" - від задач більш складних, більш важливих - до завдань менш складним, менш важливим, що вимагає менше часу (коштів, сил, ресурсів) для їх здійснення.

На схемі "дерева рішень" саме верхнє положення займає кінцева мета розв'язання проблеми (кінцевий результат).

Чим складніше можна вирішити завдання, тим більше має бути число рівнів розгляду проблеми і тим більше число завдань, що вирішуються на кожному рівні.

Для кожного "дерева рішень" будується матриця. Часто вводяться коефіцієнти взаємної корисності рішень, одержувані опитуванням експертів. Вони показують вплив ступеня важливості одних рішень на інші.

Застосування методу "дерева рішень" дозволяє:

·        визначати шляхи досягнення мети з виконанням кількісної оцінки складності виникають завдань та оцінкою труднощі здійснення того чи іншого варіанту;

·        поліпшувати якість рішень в умовах невизначеності.

Процес прийняття управлінських рішень за допомогою дерева рішень у загальному випадку припускає виконання п'яти етапів:

Етап 1. Формулювання завдання.

Насамперед необхідно відкинути всі фактори, що не стосуються проблеми, а серед безлічі тих, що залишилися, виділити суттєві і несуттєві. Це дозволить привести опис завдання щодо прийняття управлінського рішення у форму, що піддається аналізу. Повинні бути виконані такі основні процедури: визначення можливостей збору інформації для експериментування і реальних дій;

складання переліку подій, що з певною імовірністю можуть відбутися;

установлення часового порядку розміщення подій, у наслідках яких міститься корисна і доступна інформація, і тих послідовних дій, які можна розпочати.

Етап 2. Побудова "дерева рішень".

Етап 3. Оцінка ймовірностей станів середовища, тобто зіставлення шансів виникнення кожної конкретної події. Слід зазначити, що вказані ймовірності визначаються або на підставі наявної статистики, або експертним шляхом.

Етап 4. Установлення виграшів (чи програшів, як виграшів зі знаком мінус) для кожної можливої комбінації альтернатив (дій) і станів середовища.

Етап 5. Вирішення завдання.

Перш ніж продемонструвати процедуру застосування дерева рішень, введемо ряд визначень. У залежності від ставлення до ризику розв'язання задачі може виконуватися з позицій так званих "об'єктивістів" і "суб'єктивістів".

Безумовним грошовим еквівалентом (БГЕ) гри називається максимальна сума грошей, які гравець готовий заплатити за участь у грі (лотереї), або, що те саме, та мінімальна сума грошей, за яку він готовий відмовитися від гри.

Кожен гравець має свій БГЕ. Гравця, для якого БГЕ збігається з очікуваною грошовою оцінкою (ОГО) гри (з середнім виграшем у грі), тобто виконується рівність


то гравця умовно називають об'єктивістом; якщо рівність (9.1) не виконується, то гравця, для якого БГЕ менше або більше ОГО, називають суб'єктивістом. Очікувана грошова оцінка розраховується як сума добутків розмірів виграшів на ймовірності цих виграшів, тобто ОГО співпадає з математичним очікуванням випадкової величини Х - величини виграшів. Якщо х1,х2,...,хn - можливі значення випадкової величини Х, а р1,р2,...,рn - ймовірності, з якими випадкова величина Х приймає можливі значення, тоді ОГО можна знайти за формулою

Рис.

Приклад 9.1. Проводиться розіграш лотереї, в якій розігрується 100 білетів. З них 5 мають виграш 50 грн., 10 - 10 грн., інші виграшу не мають. Вартість одного лотерейного білету 1 грн. Розрахувати ОГО для виграшу гравця та проаналізувати гравця з позиції БГЕ.

Розв язання. Для того, щоб розрахувати ОГО побудуємо випадкову величину Х - величину виграшу в лотереї. Наприклад, якщо гравець придбає білет, і він не виграє, то гравець витратить 1 грн., тому його виграш буде дорівнювати втраченій 1 грн., тобто х1 =-1. З аналогічних міркувань отримаємо, що випадкова величина Х буде мати такі можливі значення: х1 = -1, х2 = 9 , х3 = 49 . За класичним означенням ймовірності знайдемо ймовірності можливих значень: р1 = 0,85 , р2 = 0,1, х3 = 0,05 . Таким чином маємо закон розподілу випадкової величини Х, що наведено в табл.

Таблиця 9.3. Закон розподілу виграшу в лотереї


Один індивід пошкодує і 1 грн. за право участі в такій лотереї, тобто просто не купить лотерейний білет, інший готовий заплатити за лотерейні білети 5 грн., а третій заплатить навіть 30 грн. за можливість одержати 50 грн. (наприклад, коли ситуація складається так, що тільки маючи 50 грн., гравець може досягти своєї мети, тому можлива втрата останніх коштів, а в нього їх рівно 30 грн., не змінює для нього ситуації).

8.Мінімаксний і регресійний методи моделювання та аналізу витрат

При мінімаксному методі визначення залежності витрат від обсягу виробництва продукції проводиться на основі мінімального і максимального рівнів витрат. Тобто графічно функцію витрат представляє пряма, яка з’єднує точки витрат, що відповідають мінімальному і максимальному обсягу виробництва. Метод є простим, але не дає точних результатів.

Метод регресійного аналізу встановлює взаємозв’язок між витратами і показниками впливу на них на основі статистичної обробки інформації про виробничий процес. Регресійний аналіз є більш точним за попередній, оскільки враховує дані усіх спостережень, а не лише їх крайні величини. Але також базуються на досвіді минулої діяльності підприємства.

Слід відмітити, що всі напрацювання стосовно управління витратами не розглядають специфіку галузей виробництва (наприклад, електронної, радіотехнічної), де плануються технологічні втрати, вихід придатної продукції, а також не враховуються можливості використання регенераційних (відновних) процесів.

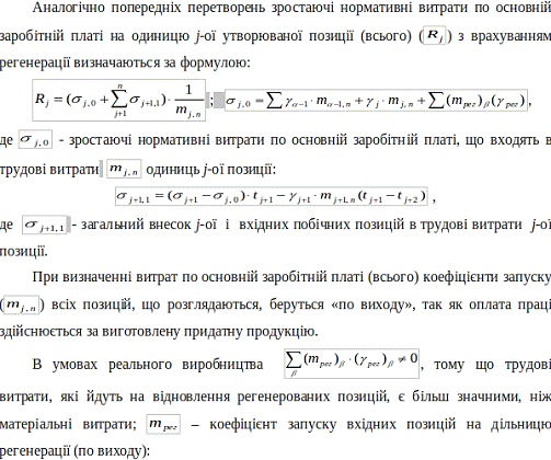
Для визначення зростаючих нормативних матеріальних і трудових витрат виробництва з врахуванням коефіцієнтів технологічних втрат і регенерації на кожній технологічній операції основного виробничого процесу з диференціацією, відповідно, на матеріали і на основну заробітну плату - «всього» і «на придатну продукцію» розглядаємо виробничій процес як без втрат, так і з втратами з врахуванням регенераційних (відновних) процесів

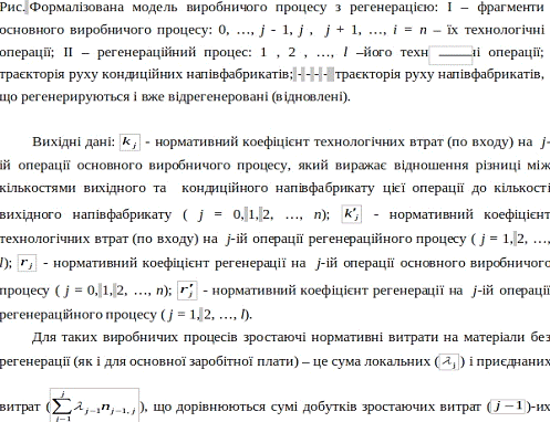
Напівфабрикати, що поступають на кожну операцію основного виробничого процесу, будучи кондиційними (придатними) на її виході, передаються на наступну операцію, а при втраті кондиційності, вважаються відновними або невідновними технологічними втратами. Відновні напівфабрикати передаються на дільницю регенерації, а невідновні вважаються кінцевими втратами (рис.).

Рис.

Рис.


Побудована економіко-математична модель для виробничого процесу з регенерацією, встановлені залежності якої дозволяють визначити нормативні матеріальні та трудові витрати кожного напівфабрикату на одиницю (кінцевої) продукції або на одиницю напівфабрикату більш високого порядку з врахуванням коефіцієнтів технологічних втрат і коефіцієнтів регенерації та можливим їх використанням для внутрішньовиробничих логістичних систем, що використовують регенераційні процеси.

Запропоновані методи та моделі визначення матеріальних та трудових витрат виробничих процесів з регенерацією дозволяють:

більш точно планувати і регулювати запуск матеріалів і напівфабрикатів і випуск продукції;

отримувати більш достовірні дані про нормативні матеріальні та трудові витрати виробництва на будь-яких операціях технологічного процесу, що використовує регенерацію;

більш точно й обґрунтовано планувати потреби у виробничих ресурсах на задану виробничу програму, що дає можливість економії ресурсів та одержання додаткового прибутку.

9.Практична частина

Завдання 2.1. Знайти обсяг випуску кожної галузі при даному кінцевому попиті У. Знайдіть залежність випуску кожної галузі від кінцевого попиту. Визначте як повинен змінитися випуск кожного сектора при збільшенні попиту на транспортні послуги на 2%.

Таблиця


І

ІІ

ІІІ

ІV

V

Y

А

90

64

450

100

704

700

В

30

55

50

495

470

С

22

74

270

52

418

430


Розв’язання

Рис.

Рис.

Рис.

Рис.

Завдання 2.2. Знайти ціну на одиницю продукції кожного виробничого сектора моделі економіки з завдання 2.1. для вектора платежів . Зазначити як збільшаться ціни на транспортні послуги при збільшенні на одиницю платежів у секторі сільського господарства.

Розв’язання

Рис.

Завдання 2.3. Дослідити задану структурною матрицею модель економічної системи (А - сільське господарство, В- промисловість, С-транспорт, І-кінцевий попит,ІІ- експорт-імпорт, ІІІ- кінцевий продукт). Знайти обсяг випуску кожної галузі по заданому кінцевому попиті при наявності експорту й імпорту. Знайти матрицю нового балансу. Перевірити вірність обчислень.

Таблиця


І

ІІ

ІІІ

А

40

20

40+20

В

30

-10

30-10

С

37

6

37+6

Розв’язання

Рис.

Рис.

Завдання 2.4.Знайти національний дохід торгуючих країн у збалансованій системі міжнародної торгівлі з заданою структурою матрицею торгівлі.

А=

Рис.

Завдання 2.5. Зобразити криві попиту і пропозиції. Знайти рівноважну ціну. Виконати завдання для функції D(Q)= -7Q+100 і S(Q)=

Рис.

Завдання 2.6. Зобразити графік функції попиту Dij=.Дослідити вигляд кривої при різних значеннях параметрів.

Рис.

Завдання 2.7. Знайти графічно і чисельно максимальний прибуток і межі прибуткового виробництва для заданої функції повного прибутку і функції витрат. Виконати обчислення для функції прибутку P=13Q-Q2 і для функції витрат С=10+0,9Q

Рис.

Завдання 2.8

Знайдіть для заданої фуекції попиту еластичність попиту за ціною і відповідний граничний виторг. Побудуйте графіки еластичності  і граничного виторгу. Знайдіть значення Q і відповідну ціну, при якій .Зробіть висновок.

Рис.

Рис.

Список використаної літератури

.Леонид Витальевич Канторович: человек и ученый. В 2 т. Редакторы-составители В. Л. Канторович, С. С. Кутателадзе, Я. И. Фет. - Новосибирск: Изд-во СО РАН, Филиал «Гео», 2002. - Т. 1. - 544 с., ISBN 5-7692-0502-4 (т. 1), ISBN 5-7692-0501-6

.Мой путь в науке (предполагавшийся доклад в Московском математическом обществе) - Л. В. Канторович, Москва, январь - март 1986 года

.Даугавет О. К., Романовский И. В. О деятельности и работах Л. В. Канторовича в области программирования // Журнал Новой экономической ассоциации : журнал. - М., 2012. - № 1 (13). - С. 185-190. - ISSN 2221-2264.

.Полтерович В. М. Теория оптимального распределения ресурсов Л. В. Канторовича в истории экономической мысли // Журнал Новой экономической ассоциации : журнал. - М., 2012. - № 1 (13). - С. 176-180. - ISSN 2221-2264.

.Самокиш Б. А. Л. В. Канторович и вычислительная математика // Журнал Новой экономической ассоциации : журнал. - М., 2012. - № 1 (13). - С. 181-185. - ISSN 2221-2264.

.Леонид Витальевич Канторович: Биобиблиографический указатель / Ред. С. С. Кутателадзе. - 2-е изд., перераб. и доп.. - Новосибирск: Издательство Института математики, 2012. - 204 с. - ISBN 78-5-86134-184-4

Похожие работы на - Моделювання економіки

 

Не нашли материал для своей работы?
Поможем написать уникальную работу
Без плагиата!
Без нейросетей!