Анализ деятельности ООО 'Астор'

  • Вид работы:
    Отчет по практике
  • Предмет:
    Менеджмент
  • Язык:
    Русский
    ,
    Формат файла:
    MS Word
    538,52 Кб
  • Опубликовано:
    2014-03-14
Вы можете узнать стоимость помощи в написании студенческой работы.
Помощь в написании работы, которую точно примут!

Анализ деятельности ООО 'Астор'

Содержание

 

Введение

1. Характеристика предприятия

2. Организационная структура предприятия

3. Анализ стратегий и целей организации

4. Обследование бизнес-процессов организации

4. Документооборот

5. Концептуальное моделирование

6. Анализ программного, технического и телекоммуникационного обеспечения организации

7. Характеристика выполняемых работ

Заключение

Список используемой литературы

Введение


Основной целью практики является знакомство с экономическими объектами и информационными системами, закрепление на практике теоретических знаний, полученных в университете, подготовка к осознанному пониманию содержания работы по специальности.

Основные задачи, требующие решения на производственной практике:

.        Изучение деятельности и аналитическая оценка организации как объекта информатизации;

2.       Изучение организационной структуры организации, особенностей ее функционирования, представление организационных структур в виде схем;

.        Изучение бизнес-процессов, имеющих место в организации;

.        Анализ функций организации и её отделов, выявление функциональной структуры подразделений, представление функциональных структур в виде схем;

.        Изучение новых технологических средств, в экономических информационных системах, применяемых в организации;

.        Приобретение навыков обслуживания вычислительной техники и вычислительных сетей;

.        Приобретение навыков работы с локальными и глобальными вычислительными сетями;

.        Приобретение практических навыков работы на конкретных рабочих местах.

услуга миссия бизнес процесс

1. Характеристика предприятия


Общество с ограниченной ответственностью Астор является коммерческой организацией. Место нахождение фирмы: 355000, РФ, Ставропольский край, г. Ставрополь, ул. Доваторцев 44ж, офис 43, бизнес центр Арбат Плаза.

ООО фирма Астор - динамично и уверенно развивающаяся компания. Специализация компании - предоставляет полный спектр консалтинговых, экспертных и финансовых услуг по участию компаний в тендерах любого уровня сложности. Сопровождает потенциальных участников государственных, муниципальных и коммерческих тендеров более 3 лет.

Тендорный отдел сформированным на базе компании, позволяет сократить расходы, связанные с участием в государственных закупках.

Уделяется большое внимание изучению новых технологий и повышению квалификации сотрудников, поэтому предоставляются клиентам только самые актуальные и самые оптимальные решения.

Клиенты - предприятия сферы малого и среднего бизнеса, государственные и муниципальные учреждения, расположенные на территории города Ставрополя и близлежащих городов Ставропольского края. Используется индивидуальный подход к каждому клиенту, делая акцент на долгосрочное сотрудничество, что подразумевает высокое качество обслуживания.

2. Организационная структура предприятия


Персонал компании ООО Астор составляет 10 человек. Предприятие состоит из 4 отдела, при этом компанию возглавляет директор. Численность и состав сотрудников в разрезе отделов, а также функции отделов представлены в таблице.

Таблица 1 - Структура и функции отделов компании.

Наименование

Численность

Состав

Функции

Бухгалтерия

1

Бухгалтер

Бухгалтерский учет компании

Тендорный отдел

4

Начальник, 3 сотрудника

Подготовка технической части тендорной документации

Отдел консалтинга

3

Начальник, 2 сотрудника

Разработка стратегии и концепции, создание и поддержка отраслевых баз данных

Административно-хозяйственный отдел

2

2 сотрудника

Ведение учета расходования канцелярских принадлежностей, расходных и других материалов, ведение установленной отчетности.


Рисунок 1 - Организационная структура предприятия.

Общее руководство компанией осуществляет директор. К компетенции директора относятся все вопросы текущей деятельности. Он действует без доверенности от имени компании и представляет его интересы.

Директор компании:

·        Осуществляет оперативное руководство работой, несет ответственность за деятельность компании;

·        Представляет годовой отчет о выполнении финансового плана и годовой баланс не позднее трех месяцев после окончания финансового года;

·        Применяет меры поощрения работников и налагает на них взыскания в соответствии с правилами внутреннего распорядка;

·        Принимает решения по оперативным вопросам внутренней деятельности общества;

·        Открывает счета в финансово-кредитных учреждениях;

·        Издает приказы, инструкции, распоряжения, дает указания, обязательные для исполнения всеми работниками общества;

·        Разрабатывает и утверждает правила внутреннего трудового распорядка;

·        Утверждает штаты, выдает доверенности;

·        Принимает решение о продаже, сдаче в аренду, в залог и ином распоряжении имуществом, составляющем до 50% активов компании.

Бухгалтерия выполняет функции по ведению бухгалтерского учета на предприятии, отражению хозяйственных операций, оформлению первичной документации, сдаче финансовой и налоговой отчетности в государственные органы и фонды.

Тендорный отдел. Тендер менеджер общается с заказчиками, организаторами конкурса, работает с внешними поставщиками и подразделениями компании для получения расценки (коммерческих предложений), подготавливает техническую часть тендерной документации.

Отдел консалтинга. Разрабатывает стратегии и концепции, создает и поддерживает отраслевые базы данных.

Административно-хозяйственный отдел:

·        Оформление необходимых документов для заключения договоров на оказание услуг; получение и хранение канцелярских принадлежностей, необходимых офисных материалов, соответствующего оборудования; обеспечение ими структурных подразделений. Обеспечение работников канцелярскими принадлежностями и предметами хозяйственного обихода.

·        Ведение установленной отчетности.

·        Организация работ и контроль состояния, внутреннего оформления, чистоты и уборки помещений, зон общего пользования, прилегающей территории, озеленения, праздничного оформления помещений.

Контроль состояния рабочих мест сотрудников. Обеспечение чистоты и порядка в помещениях офиса.

3. Анализ стратегий и целей организации


Миссия компаний ООО Астор заключается в повышении конкурентоспособности компании за счет предоставления высококачественных услуг, ориентированных на клиента.

Основными ценностями организации являются:

.        Сотрудники;

2.       Репутация;

.        Имя;

.        Отношения с партнерами и клиентами;

.        Технологии.

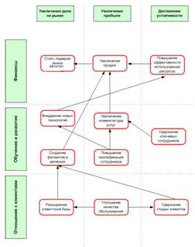
Все цели ООО Астор можно классифицировать по 3 направлениям:

) Стратегические:

·        Увеличение прибыли;

·        Достижение устойчивости;

2) Тактические:

·        Увеличение номенклатуры услуг;

·        Повышение квалификации сотрудников;

·        Создание филиалов в регионах;

·        Увеличение предоставляемых услуг;

3) Оперативные:

·        Расширение клиентской базы;

·        Удержание старых клиентов;

·        Удержание ключевых сотрудников;

·        Улучшение качества обслуживания.

Рисунок 2 - Дерево целей организации.

Для наглядности на рисунке изображено дерево целей группы компаний ООО Астор. В таблице привели цели организации и показатели их достижения.

Таблица 2 - Цели компании и показатели их достижения.

Цель

Показатели

Финансы

Стать лидером рынка закупок

 - Рыночная доля Прибыль Объем оказанных услуг

Увеличение заказов

 - Объем прибыли на сотрудника Трудоемкость оформления договора Трудоемкость подготовки предложений

Повышение эффективности использования ресурсов

 - Доходность на сотрудника (общая) Доходность на сотрудника (по отделам)

Обучение и развитие

Повышение квалификации сотрудников

 - Доходность на сотрудника

Создание филиалов в регионах

 - Индекс присутствия в целевых регионах Объем прибыли по филиалам

Увеличение номенклатуры услуг

 - Количество направлений деятельности Прибыль

Удержание ключевых сотрудников

 - Индекс текучести кадров

Внедрение новых технологий

 - Индекс ИТ-поддержки процесса

Отношения с клиентами

Удержание старых клиентов

 - Прибыльность клиента

Расширение клиентской базы

 - Индекс расширения клиентской базы в регионах Прибыльность клиента (по регионам)

Улучшение качества обслуживания

 - Индекс удовлетворенности клиентов

 

4. Обследование бизнес-процессов организации


Бизнес-процессы, имеющие место в организации можно классифицировать на 4 группы: основные, обеспечивающие, бизнес-процессы управления и бизнес-процессы развития.

Основные бизнес-процессы - непосредственно ориентированные на производство продукции, представляющие ценность для клиента и обеспечивающие получение дохода для предприятия. К ним относятся:

·        Участие в торгах:

¾      мониторинг опубликованных на официальных сайтах заказы;

¾      техническое сопровождение, подготовка документации;

¾      подготовка коммерческого предложения;

¾      финансовое обеспечение участия в торгах;

¾      защита интересов компании в ходе торгов;

¾      заключение государственного контракта;

¾      поставка продукции по контракту;

·        Сопровождение компаний участвующих в торгах:

¾      содействие в получении и оформлении эцп и аккредитация на электронных торговых площадка;

¾      введение заявок на закупку;

¾      оказание консультации компании в электронных аукционах;

¾      предоставление интересов компании сотрудниками нашей компании;

Обеспечивающие бизнес-процессы предназначены для обеспечения выполнения основных бизнес-процессов. К ним относятся:

·        ИТ-обеспечение и связь;

·        обеспечение безопасности;

·        юридическое обеспечение;

Бизнес-процессы управления охватывают весь комплекс функций управления на уровне текущих действий и бизнес-системы в целом. К ним относятся:

·        отчетность о проделанной работе;

·        контроль удовлетворенности клиентов;

·        анализ финансовых показателей;

·        составление финансовой и бухгалтерской отчетности;

·        мониторинг рынка;

·        начисление и выплата зарплаты сотрудникам;

·        прием новых сотрудников на работу.

Бизнес-процессы развития - процессы совершенствования, освоения новых направлений и технологий. К ним относятся:

·        поиск клиентов;

·        обучение собственных специалистов;

·        поиск новых методик обучения;

·        поддержка Интернет-проекта.

Для наглядного представления бизнес-процессы, протекающие в компании, изображены на рисунке.

Рисунок 3 - Классификация бизнес-процессов предприятия.

Опишем бизнес-процессы компании в нотации IDEF0 с декомпозицией уровня, воспользовавшись программным продуктом "IDEF 35".

Рисунок 4 - Контекстная диаграмма "Деятельность компании".

Рисунок 5 - Декомпозиция компании.

4. Документооборот


Таблица 3. Документы входящие.

Документ

Куда поступают

Способ получения

1

Локально сметный расчет

Бухгалтерия, тендорный отдел

Бумажный документ

2

Протокол рассмотрения заявки

Тендорный отдел

Бумажный документ, электронный документ

3

Протокол подведения итогов открытого аукциона в эл. форме

Тендорный отдел

Бумажный документ, электронный документ

4

Платежный счет

Бухгалтерия

Бумажный документ

5

Договор оказания услуг

Бухгалтерия

Бумажный документ

6

Акт

Бухгалтерия

Бумажный документ, электронный документ

7

Товарная накладная

Бухгалтерия

Бумажный документ, электронный документ


Таблица 4. Документы исходящие.

Документы

Откуда поступают

Способ получения

1

Коммерческое предложение

Тендорский отдел

Бумажный документ, электронный документ

2

Договор оказания услуг

Бухгалтерия

Бумажный документ

Разделительная ведомость

Бухгалтерия

Бумажный документ

4

Отчетность (в налоговую службу, пенсионный фонд и т. д)

Бухгалтерия

Бумажный документ


Таблица 5. Документы внутренние

Документы

Ответственные за ведение

Способ получения

1

Приказ о начислении

Бухгалтерия

Бумажный документ

2

Доверенность

Офис-менеджер, директор

Бумажный документ

3

Журнал регистрации

Офис-менеджер

Бумажный документ

4

Протокол о назначении

Директор

Бумажный документ


5. Концептуальное моделирование


В компании существует несколько отделов, в качестве идентификатора выступает Номер_отд. Отделы обязательно возглавляет начальник отдела, имеющий идентификатор Табельный_номер. Он же руководит сотрудниками, также имеющими Табельный_номер. Начальник отдела, в свою очередь, подчиняется директору, имеющему, как и все сотрудники Табельный_номер. Сотрудник обязательно входит в состав одного из отделов. Один или несколько сотрудников работают в кабинете, который также имеет свой Номер_каб. Один или несколько кабинетов находятся в здании, имеющем свой Код_здания.

Какой-либо клиент, имеющий идентификатор Код_клиента, может осуществить заказ, имеющий идентификатор Код_заказа. Один или несколько заказов может выполнять один сотрудник или их группа. При своей работе сотрудник может использовать технику, которая имеет сой Код_технки, и обязательно имеет свой тип с идентификатором Код_типа.

На основе вышеизложенного можно определить следующие сущности:

·        Начальник_отдела;

·        Директор;

·        Сотрудник;

·        Отдел;

·        Кабинет;

·        Здание;

·        Клиент;

·        Заказ;

·        Техника;

·        Тип.

После определения сущностей можно определить предварительные связи между ними. Компоненты ER-модели, имена сущностей и их связи представлены в таблице.

Таблица 6 - Компоненты ER-модели.

Сущность

Связь

Связность

Сущность

Начальник_отдела

Возглавляет

1: 1

Отдел

Начальник_отдела

Руководит

1: М

Сотрудник

Начальник_отдела

Подчиняется

М: 1

Директор

Сотрудник

Входит

М: 1

Отдел

Сотрудник

Работает

М: 1

Кабинет

Кабинет

Находится

М: 1

Клиент

Осуществляет

1: М

Заказ

Сотрудник

Выполняет

М: М

Заказ

Сотрудник

Использует

М: М

Техника

Техника

Имеет

М: 1

Тип


На основе вышеизложенного построим ER-диаграмму.

Рисунок 6 - Полная ER-диаграмма.

 

. Анализ программного, технического и телекоммуникационного обеспечения организации


В распоряжении ООО Астор имеется 5 компьютеров - 1 стационарный ПК и 4 ноутбука. Все компьютеры, находящиеся на рабочих местах специалистов организации и имеют одинаковые параметры, которые представлены в таблице.

Таблица 7 - Описание конфигураций рабочих станций.

Тип компьютера

Кол-во

ОС

Процес-сор

ОЗУ

Винчес-тер

Файл. систе-ма

Стационарный ПК

1

Windows XP

2400 Гц

1 Гб

200 Гб

NTFS

Ноутбук

4

Windows 7

2000 Гц

1 Гб

160 Гб

NTFS


Таблица 8 - Дополнительное компьютерное оборудование.

Тип

Модель

Количество

МФУ лазерный

Canon MF4430

1

Факс

PANASONIC KX-FC258

1

Проектор

ViewSonic PJ678

1

Концентратор

D-LINK DES 1008D 8-PORT

4

Маршрутизатор

CISCO HWIC-4ESW

1

 

Таблица 9 - Пакеты прикладных программ.

Наименование

Область применения

Microsoft Office 2007

Работа с текстовыми и табличными документами

1С Бухгалтерия 7

Работа с бухгалтерской отчетностью, конфигурирование для коммерческих целей

КриптоПро CSP 3.6

 <http://www.kaspersky.ru/products/home/one>Kaspersky Internet Security  <http://www.kaspersky.ru/products/home/one>2013Антивирусная защита


ABBYY_FineReader_12

Работа с документами

SODA_PDF

Работа с документами


7. Характеристика выполняемых работ


За всё время прохождения производственной практики я достаточно хорошо ознакомилась с деятельностью предприятия и сумела применить свои теоретические знания на практике.

В первую неделю прохождения практики я ознакомилась в целом со сферой деятельности предприятия, его структурой, познакомилась с коллективом и с производством. Я ознакомилась с документами, с помощью которых оформляются все поступающие заказы, как составляются заявки на них, какие выписываются документы.

В последующие дни я принимала участие в принятии заказов и собственноручно оформляла заказы, составляла заявку и сопутствующие документы по поручению руководителя.

Также стоит отметить, что в число моих обязанностей входила работа с корреспонденцией отдела: подготовка исходящей корреспонденции (отправка писем, каталогов), обработка входящей. Благодаря деятельности компании за время прохождения практики я получил навыки делового общения. В наше время большое значение приобретает деловая переписка и телефонные переговоры. От того, насколько правильно специалист будет общаться с клиентами и партнерами компании, зависит успех и процветание бизнеса.

Еще одним немаловажным моментом является мониторинг опубликованный на официальных сайтах заказов. Так, в частности, я для себя открыла ранее неизвестный мне сайт http://zakupki.gov.ru/.

Заключение


Результатом прохождения производственной практики является решение следующих задач:

.        Изучена деятельность организации;

2.       Изучена организационная структура организации, особенности ее функционирования, организационные структуры представлены в виде схем;

.        Произведен анализ функций организации, её отделов, выявлена функциональная структура подразделений;

.        Изучены бизнес-процессы организации;

.        Изучены новые технологические средства, применяемые в организации;

.        Приобретены навыки обслуживания вычислительной техники и вычислительных сетей;

.        Приобретены практические навыки работы на рабочем месте специалиста отдела.

По результатам обследования можно сделать следующие выводы:

·        Компания ООО Астор специализируется на предоставлении консалтинговых услуг, экспертных и финансовых услуг по участию компаний в тендерах.

·        Персонал компании Астор составляет из 10 человек. Предприятие состоит из 4 отделов, при этом компанию возглавляют директор.

·        Общее руководство компанией осуществляет директор, который. К компетенции директора относятся все вопросы текущей деятельности. Он действует без доверенности от имени компании и представляет его интересы.

·        Миссия заключается в повышении конкурентоспособности компании за счет предоставления высококачественных услуг, ориентированных на клиента.

·        Основными ценностями организации являются: сотрудники, репутация, имя, отношения с партнерами и клиентами, технологии.

·        Стратегическими целями компании являются: увеличение доли на рынке, увеличение прибыли, достижение устойчивости.

При анализе компьютерного, программного и телекоммуникационного обеспечения выявилось следующее:

·        В организации установлено 1 стационарный компьютер с операционной системой Windows XP, и 4 ноутбука с операционной системой Windows 7, с лицензионным программным обеспечением;

·        Среди установленных программ есть программы общего пользования и специфические бухгалтерские и финансовые программы;

·        Среди дополнительно компьютерного оборудования имеется 1 многофункциональное устройство, 1 сканер, 1 проектор.

Список используемой литературы

 

1.       Устав предприятия.

2.       Документация компании.

3.       <http://oooastor.ru/>

Похожие работы на - Анализ деятельности ООО 'Астор'

 

Не нашли материал для своей работы?
Поможем написать уникальную работу
Без плагиата!
Без нейросетей!