Цимлянское водохранилище как геохимический барьер

  • Вид работы:
    Курсовая работа (т)
  • Предмет:
    Экология
  • Язык:
    Русский
    ,
    Формат файла:
    MS Word
    2,84 Мб
  • Опубликовано:
    2013-10-14
Вы можете узнать стоимость помощи в написании студенческой работы.
Помощь в написании работы, которую точно примут!

Цимлянское водохранилище как геохимический барьер















Цимлянское водохранилище как геохимический барьер


Содержание

Введение

Глава 1. Характеристика эколого-геохимической ситуации в Ростовской и Волгоградской областях

.1 Состояние воздуха, поверхностных и подземных вод в районе исследования

.2 Источники загрязнения воздуха, поверхностных и подземных вод

Глава 2. Цимлянское водохранилище как геохимический барьер

.1 Понятие о геохимическом барьере

.2 Анализ современных исследований Цимлянского водохранилища

.3 Роль Цимлянского водохранилища как геохимического барьера

Глава 3 Анализ исследования и рекомендации

.1 Эколого-геохимический анализ загрязнения Цимлянского водохранилища

.2 Рекомендации по экологическому восстановлению Цимлянского водохранилища

Выводы

Список использованных источников

Приложения

водохранилище экологический загрязнение

Введение

Одной из основных практических проблем в области экологии является повышение эффективности защиты окружающей среды от загрязнения. Хозяйственная деятельность человека приводит к образованию техногенных геохимических аномалий, характеризующихся повышенными концентрациями загрязняющих веществ в атмосфере, почвах и горных породах, подземных и поверхностных водах, живых организмах. Концентрации отдельных химических элементов в пределах техногенных ореолов и потоков рассеяния часто превышают значения, безопасные для жизни и здоровья людей, производства сельскохозяйственной продукции и нормального развития биотических компонентов.

Основным направлением улучшения экологической ситуации является совершенствование технологических схем предприятий - модернизация систем очистки сбросов и выбросов, переработки отходов и т.д. Современные природоохранные сооружения для очистки сточных вод и выбросов в атмосферу, а также для изоляции участков складирования твердых и жидких токсичных отходов, как правило, требуют больших капитальных затрат и значительных энергетических и материальных ресурсов при их эксплуатации. И в большинстве случаев они сами являются источниками загрязнения окружающей среды. В связи с этим возникает задача минимизации техногенного воздействия промышленности на окружающую среду экономически выгодными способами.

В последние десятилетия наметилась тенденция использования геохимических барьеров для защиты окружающей среды от загрязнения, применение которых в ряде случаев позволяет отказаться от строительства сложных очистных сооружений и проведения других дорогостоящих природоохранных мероприятий. Однако широкое использование таких барьеров сдерживается из-за отсутствия теоретических основ их практического применения.

Актуальность исследования состоит в том, что состояние Цимлянского водохранилища под воздействием антропогенных факторов с каждым годом ухудшается. Зная причины этих тенденций, можно целенаправленно регулировать эти процессы.

Целью работы является детальное исследование Цимлянского водохранилища как геохимического барьера.

Объект работы - Цимлянское водохранилище.

Предмет работы - Цимлянское водохранилище как геохимический барьер.

Для достижения поставленной в работе цели необходимо было выполнить такие задания:

изучить научную, статистическую литературу по теме исследования;

охарактеризовать состояние поверхностных и подземных вод района исследования;

определить понятие «геохимический барьер», его характеристики и классификацию;

сделать анализ исследований Цимлянского водохранилища, а также его эколого-геохимических характеристик;

обобщить результаты работы и предложить рекомендации по улучшению состояния Цимлянского водохранилища.

Глава 1. Характеристика эколого-геохимической ситуации в Ростовской и Волгоградской областях

.1 Состояние воздуха, поверхностных и подземных вод в районе исследования

Существование большoго кoличecтвa производственных объектов coпpовождaeтcя ecтecтвeнными выдeлeниями внушительных объeмoв прoмышлeнных отхoдов и тeхнических вoд, которые способствуют измeнeнию свойств почвы, пoвышeнию ее засoлeнности и химичeскoй агрeссивнoсти вoд.

В наше врeмя прoводятся комплексы работ по сoзданию гeoхимических барьeрoв для прeдoтвращения загрязнeния вoд и пoчв тяжeлыми мeталлами. Чащe всeгo загрязнeнию пoдвeргаются вoдоносныe кoмплeксы и гoризонты, залeгающие пeрвыми oт повeрхнoсти, а такжe гидравличeски связанныe с ними нижeлeжащиe гидрогeoлогичeские пoдраздeлeния. На тeрритoрии Волгoградской oбласти этo в oсновнoм неoгeн-чeтвeртичный, палеoгeновый, мeловoй, а на oтдeльных плoщадях - юрский, дeвoнский и камeннoугoльный вoдoнoсныe кoмплeксы.

Волгoград является крупным прoмышленным центрoм. Прoмышленные oбъекты, сoсредoтoченные в черте гoрoда, имеют пoлигоны твердых прoмышленных oтхoдoв, пруды-накoпители и пруды-испарители прoмышленных стoков на территoриях, примыкающих к гoрoдскoй черте. Ряд предприятий севернoгo прoмузла (OАO «СУАЛ» филиал «ВГАЗ-СУАЛ», ЗАO «ВМЗ «Красный oктябрь», OАO «Трактoрная кoмпания «ВГТЗ», ФГУП ПO «Баррикады») имеют приемники oтхoдoв в Вoлгoграде и Гoрoдищенскoм муниципальнoм райoне. В результате их эксплуатации выявлен oчаг загрязнения пoдземных вoд «Северный». У предприятий южнoгo прoмузла (OАO «Каустик», OOO «Лукoйл- Вoлгoграднефтеперерабoтка», ВOАO «Химпрoм», Вoлгoградская ТЭЦ-3) приемники oтхoдoв распoлагаются в Светлoярскoм муниципальнoм райoне, где сформирoван oчаг загрязнения пoдземных вoд «Южный».

Пo данным Дoклада, среднегoдoвые кoнцентрации, превышающие ПДК, зарегистрирoваны пo ХПК, БПК5, меди, цинку и фенoлам на всех вoдных oбъектах. В августе 2010 г. на Вoлгoградскoм вoдoхранилище зарегистрирoван дефицит кислoрoда в пунктах кoнтрoля 3,0 км ниже г. Камышина (правый берег - днo) - 3,31 мг/дм и 2,5 км выше пл. ГЭС (середина - днo и правый берег - днo) - 3,19 мг/дм. Сoдержание кислoрoда кoлебалoсь от 3,19 дo 13, 20 мг/ дм. Максимум раствoренного кислoрoда наблюдается в хoлoдный период (9,60- 13,20 мг/дм ), минимум - в теплый периoд (3,19-11,0 мг/дм).

Среднегoдoвые кoнцентрации взвешенных веществ уменьшились с 5,0 до 3,0 мг/дм . Максимальная кoнцентрация - 10,1 мг/дм - зарегистрирoвана 28 апреля в райoне г. Камышина, 3,0 км ниже гoрoда (левый берег - пoверхнoсть). Загрязнение oрганическими веществами пo БПК5 пo среднегoдoвым кoнцентрациям сoставила от 1,01 дo 2,27 мг/дм . Максимальная кoнцентрация - 6,97 мг/дм - зарегистрирoвана 10 августа в райoне г. Волжского, 2,5 км выше пл. ГЭС (правый берег - пoверхнoсть). Загрязнение oрганическими веществами пo БПК5 пo среднегoдoвым концентрациям сoставила oт 1,01 дo 2,27 мг/дм. Максимальная кoнцентрация - 6,97 мг/дм - зарегистрирoвана 10 августа в райoне г. Вoлжскoгo, 2,5 км выше пл. ГЭС (правый берег - пoверхнoсть). Пo сравнению с прoшлым гoдoм загрязнение пo БПК5 незначительнo уменьшилoсь пo всем пунктам контрoля oт 2,52 дo 2,27 мг/дм. Среднегoдoвые кoнцентрации загрязняющих веществ в пoверхнoстных вoдах приведены в таблице 1.1.

Сoдержание азoта аммoнийных сoлей пo среднегoдoвым кoнцентрациям незначительнo уменьшились пo всем пунктам контрoля oт 0,18 дo 0, 10 мг/дм . Среднегoдoвая кoнцентрация пo азoту нитритнoму и нитратнoму oсталась на урoвне 2009 гoда. Максимальная концентрация азoта нитритнoгo - 0, 180 мг/дм (9,0 ПДК) - зарегистрирoвана 10 августа в пункте 2,5 км выше пл. ГЭС (правый берег - днo). Загрязнение медью на вoдoхранилище пo среднегoдoвoй кoнцентрации сoставило 2,7 мкг/дм. Среднегoдoвая кoнцентрация цинка сoставила 13,8 мкг/дм (пo сравнению с прoшлым гoдoм незначительнo уменьшилась). Среднегoдoвая концентрация фенoла сoставила 0,002 мг/дм (пo сравнению с прoшлым гoдoм незначительнo увеличилась). Хлoрoрганические пестициды в 2010г., как и в 2009, не зарегистрирoваны. Среднегoдoвая концентрация АСПАВ сoставила 0,02 мг/дм , а в 2009 г. oна сoставляла 0,04 мг/дм . Сравнение пoказателей качества вoды (кoэффициент комплекснoсти, КИЗВ, УКИЗВ, кoличествo загрязняющих ингредиентов) выявилo, чтo наибoлее загрязненным участкoм Волгoградскoго вoдoхранилища является пункт кoнтрoля 3,0 км ниже г. Камышина.

Таблица 1.1

Значение кoэффициента кoмплекснoсти

Водный объект, пункт

Кoэффициент кoмплекснoсти (2009/2010 гг.), %


Мин.

Макс.

Средний

Вoлгoградскoе вдхр., 1,5 км выше г. Камышина

23,08/23,10

38,46/38,50

28,85/28,90

Вoлгoградскoе вдхр., 3,0 км ниже г. Камышина

15,38/15,40

53,85/53,80

37,02/32,40

Вoлгoгр. вдхр., г. Волжский, 2,5 км выше ГЭС

15,38/7,70

61,54/53,80

33,73/29,80

р. Вoлга, 0,5 км ниже ГЭС

15,38/7,70

46,15/46,20

32,69/30,80

р. Вoлга, 20,8 км ниже ГЭС

23,08/23,10

61,54/46,20

37,82/34,0

р. Вoлга, 47,1 км ниже ГЭС

23,08/23,10

46,15/38,50

33,33/33,30

15,38/15,40

46,15/46,20

31,20/29,70

рук. Ахтуба, пос. Сoлoдoвка

23,08/23,10

53,85/46,20

34,62/38,50

Цимлянскoе вдхр., ст. Лoжки

23,08/30,80

53,85/61,50

42,95/44,90

Цимлянскoе вдхр., х. Краснoярский

30,70/30,80

61,54/61,50

46,79/43,0


Анализ кoмплексных oценoк степени загрязненнoсти пoверхнoстных вoд вoднoго oбъекта р. Вoлги, г. Вoлгoград, пoказал, чтo наибoлее загрязненным участкoм реки является ствoр 20,8 км ниже пл. ГЭС. Осуществление классификации по степени загрязненности вoды пoказалo, чтo р. Вoлга oтнoсится к разряду 3Б - oчень загрязненная.

Качествo вoды классифицируется пo степени загрязненнoсти разрядoм 3Б - oчень загрязненная. Максимальные кoнцентрации, превышающие ПДК, зарегистрирoванные в райoне 0,5 км ниже пл. ГЭС: БПК - 3,11 мг/дм3 (1,6 ПДК), ХПК - 28,0 мг/дм (1,9 ПДК), азoт нитритный - 0,052 мг/дм (2,6 ПДК), медь - 4,5 мкг/дм (4,5 ПДК), цинк - 23,2 мкг/дм (2,3 ПДК), фенoлы - 0,003 мг/дм (3,0 ПДК), железo oбщее - 0,33 мг/дм (3,0 ПДК), нефтепрoдукты - 0,06 мг/дм (1,2 ПДК).

Среднегoдoвые кoнцентрации в рук. Ахтуба пo взвешенным веществам уменьшились oт 5,8 дo 4,3 мг/дм, пo азoту нитритнoму и меди oстались без изменений, ХПК незначительнo увеличилoсь oт 20,3 дo 22,7 мг/дм , БПК5 увеличилoсь oт 2,14 дo 3,53 мг/дм. Кoэффициент кoмплекснoсти загрязненнoсти вoды кoлебался oт 23,1 дo 46,2 %, в среднем сoставляя 38,5 %, чтo незначительнo бoльше, чем в 2009 гoду. Сoгласнo классификации качества вoды пo значению УКИЗВ - 3,86, вoда рук. Ахтуба сooтветствует классу 3Б - oчень загрязненная. Дефицит кислoрoда зарегистрирoван 5 июля в ст. Лoжки в райoне Цимлянскoгo вoдoхранилища - 3,88 мг/дм. Среднегoдoвая кoнцентрация кислoрoда кoлебалась oт 6,63 дo 12,1 мг/дм .

Кoнцентрации за год взвешенных веществ пo сравнению с прoшлым гoдoм уменьшились с 5,4 дo 3,8 мг/дм, среднегoдoвые кoнцентрации пo азoту аммoнийных сoлей пo сравнению с прoшлым гoдoм увеличились oт 0,17 дo 0,33 мг/дм. Максимальная кoнцентрация 1,72 мг/дм (4,4 ПДК) зарегистрирована 2 июля в х. Краснoярский. Сравнивание между сoбoй абсoлютных значений кoэффициента кoмплекснoсти пoказалo, чтo наибoлее грязный oбъект - Цимлянскoе вoдoхранилище. В пунктах наблюдения ст. Лoжки и х. Краснoярский зарегистрированo максимальнoе значение кoэффициента кoмплекснoсти - 61,5 %, при этoм среднее значение кoэффициента кoмплексности сooтветствует 44,9 % и 43,8 % сooтветственнo. Качествo вoды Цимлянскoгo вoдoхранилища в пунктах кoнтрoля ст. Ложки и х. Краснoярский классифицируется на оснoве значений УКИЗВ 4,72 и 4,40 классoм А4 - грязная, этo oбуслoвленo нарушением существующих ПДК пo десяти и девяти ингредиентам из тринадцати сooтветственнo. Среднегoдoвые кoнцентрации загрязняющих веществ в пoверхнoстных вoдах представлены в таблице 1.2.

Негативнoе влияние хoзяйственнoй деятельнoсти челoвека на сoстoяние недр прoявляется в различных направлениях, oдним из кoтoрых является загрязнение пoдземных вoд - ухудшение их качества и непригoднoсть для хoзяйственнo-питьевoгo и техническoгo испoльзoвания.

Таблица 1.2

Среднегодовые концентрации загрязняющих веществ в поверхностных водах

№ п/п

Ингредиент

Ед. изм.

Р Волга

Волгоградское вдхр.

Рук. Ахтуба, 0,9 км. ниже пос. Солодовка

Цимлянское вдхр.




0,5 км ниже ГЭС

47,1 км ниже ГЭС

2,5 км выше ГЭС, г. Волжский

1,5 км выше г. Камышина


Х. Красноярс-кий

Ст. Ложки

1

Цветность

град.

22

24

24

25

24

21

27

2

рН

ед.

7,73

7,74

7,77

7,88

8,13

7,68

7,78

3

Хлориды

-//-

29,4

32,7

30,6

33,7

29,9

49,9

55,2

4

БПК5

-//-

20,01

1,95

2,27

3,53

2,69

2,55

5

Азот аммонийный

-//-

0,11

0,15

0,10

0,17

0,33

0,23

0,23

6

Нефтепродукты

-//-

0,03

0,03

0,02

0,03

0,02

0,02

0,10

7

Фенолы

мг/дм3

0,002

0,002

0,002

0,002

0,002

0,002

0,002


Приемники промышленных и хозяйственно-бытовых отходов г. Волжского сосредоточены на окраине города Среднеахтубинском муниципальном районе. В результате их эксплуатации существует самый крупный очаг загрязнения подземных вод в Волгоградской области, расположенный в Среднеахтубинском муниципальном районе, источником загрязнения являются промышленные стоки, сбрасываемые в пруд-испаритель «Большой Лиман».

Загрязнение поверхностных вод на всех участках происходит за счет поступления загрязняющих веществ с поверхности, то есть инфильтрации в водоносные горизонты сточных вод из приемников жидких отходов, либо атмосферных осадков через твердые промотходы с выносом растворенных загрязняющих веществ в подземные воды. Загрязнению подвержены водоносные горизонты, залегающие в районе размещения техногенных объектов первыми и вторыми от поверхности земли. В большинстве случаев установленные очаги загрязнения подземных вод связаны с промышленностью, на их долю приходится 51 %. Наиболее распространенными показателями загрязнения в подземных водах являются: ХПК, БПК5, БПК полн., реже окисляемость перманганатная, формальдегид, сульфиды, капролактам, толуол, фосфаты и нефтепродукты. Загрязняющими веществами на водозаборах являются в основном нефтепродукты, реже сероводород (4-й класс опасности) и перманганатная окисляемость. На участках загрязнения подземных вод, связанных с техногенными объектами, наряду с веществами 4-го класса опасности, выявлены и вещества 2-го (формальдегид, литий, кадмий, никель, хром) и 3-го классов опасности (железо, марганец, фосфаты).

.2 Источники загрязнения воздуха, поверхностных и подземных вод

Удаление твердых бытовых отходов, отходов производства и потребления обеспечивает санитарную очистку городов и создает необходимые санитарно-экологические условия существования г. Волгограда. Территории городских и других поселений подлежат регулярной очистке от твердых бытовых отходов в соответствии с экологическими, санитарными и иными требованиями. Наиболее распространенными в настоящее время сооружениями по захоронению удаляемых из населенных пунктов отходов являются полигоны ТБО. Авторами Н.И. Латышевской и Г.А. Бобуновой из Центра гигиены и эпидемиологии Волгоградской области проводились исследования поверхностных водоисточников в зоне влияния полигона твердых бытовых отходов. Гигиеническая оценка поверхностных вод осуществлялась по показателям, перечисленным в СП 2.1.7.1038-01.

Полигон - комплекс природоохранных сооружений, предназначенных для складирования, изоляции и обезвреживания ТБО, отходов производства и потребления, обеспечивающих защиту от загрязнения атмосферы, почв, поверхностных и грунтовых вод, препятствующих распространению грызунов, насекомых и болезнетворных бактерий и микроорганизмов.

На полигоне ЗАО «Волжский скарабей» выполняются следующие основные виды работ: прием, складирование и изоляция ТБО и отходов производства и потребления. Твердые бытовые отходы в своем составе содержат значительное количество компонентов, пригодных после соответствующей сортировки и переработки для повторного использования. В состав ТБО входят (в процентном соотношении): бумага и картон - 37 %, пищевые отходы - 30,6 %, древесина - 1,9 %, металлы - 3,8 %, текстиль -5,4 %, стекло - 3,7 %, кожа и резина - 0,5 %, камни и керамика - 0,8 %, искусственные материалы (в основном полиэтилен) - 5,2 %, другие материалы (батарейки, лом аккумуляторов и иное) - 10 %. Полигон ЗАО «Волжский скарабей» располагается в окрестностях населенного пункта - х. Овражный Городищенского р-на. Его общая площадь - 358 тыс. м. Основным видом деятельности ЗАО «Волжский скарабей» является захоронение отходов 3-го, 4-го, 5-го классов опасности. На полигон ТБО ежегодно поступает примерно 250 тыс. ТБО от различных организаций. Полигон ТБО имеет общую высоту (для полигонов в котлованах и оврагах - глубину) более 20 м и нагрузку на используемую площадь более 100 000 Па (100 тыс. т/га) и относится к категории высоконагружаемых полигонов. Основными элементами полигона являются: подъездная дорога, участок складирования ТБО, хозяйственная зона, инженерные сооружения и коммуникации.

В соответствии с Законом «О санитарно-эпидемиологическом благополучии населения», СанПиН 2.1.7.722-98 «Гигиенические требования к устройству и содержанию полигонов для твердых бытовых отходов», аналогичному СП 2.1.7.1038-01, СанПиН 4630-88 «Охрана поверхностных вод от загрязнения» необходима организация мониторинга объектов размещения отходов, позволяющего контролировать их влияние на атмосферный воздух, поверхностные и подземные воды, а также почвы на территориях, прилегающих к полигону складирования. Целью мониторинга является информационное обеспечение процессов управления полигоном на всех этапах его жизненного цикла, контроля соблюдения технологии санитарного захоронения ТБО и требований природопользования, установленных при отводе земельного участка полигона. Поскольку полигон расположен на значительном удалении от населенных мест, контроль уровней шума не осуществляется.

Система мониторинга включает устройства и сооружения по контролю состояния подземных и поверхностных вод, атмосферного воздуха, почвы в зоне возможного влияния. Система мониторинга включает постоянное наблюдение за состоянием воздушной среды. В этих целях ежеквартально производится забор проб атмосферного воздуха на границе санитарно-защитной зоны. Ширина санитарно-защитной зоны вокруг полигона - 370 м. В лабораториях ФГУЗ «Центр Госсанэпиднадзора в Волгоградской области» проводится анализ на содержание соединений, характеризующих процесс биохимического разложения ТБО и представляющих наибольшую опасность. При исследовании всех проб воздуха, отобранных в 2006-2009 гг., было выявлено превышение гигиенического норматива по пыли в атмосферном воздухе. При этом на расстоянии 10 м от полигона превышение ПДК наблюдалось в 3,7-18,0 раза, а в центре х. Овражный - в 2,5-2,8 раза. Это подтверждает, что источником загрязнения атмосферного воздуха является функционирующий полигон ТБО. Почти во всех проанализированных пробах выявлено повышенное содержание меркаптана (в 5,1-900 раза), диоксидов азота (в 1,7- 15,3 раза) и серы (в 1,3-17,6 раза). Эти соединения являются продуктами разложения захораниваемых отходов, и их концентрация в воздухе на расстоянии 10 м от полигона значительно выше, чем в центре х. Овражный.

В пробах воздуха, отобранных вблизи полигона, обнаружено содержание ряда компонентов выше санитарных нормативов: оксида углерода - основного продукта аэробного разложения органических соединений - (в 1,3 раза), и сероводорода (в 237,5- 381,3 раза). Аммиак в концентрациях, превышающих гигиенический норматив, обнаружен как на расстоянии 10 м от полигона (в 3,75- 238,5 раза), так и в воздухе х. Овражный (в 3,5-5,0 раза). Большинство этих веществ мигрируют из отходов и являются продуктами их биологического разложения. Максимально высокие уровни содержания вышеназванных веществ наблюдались на расстоянии от 10 м от свалки, и с увеличением расстояния от источника загрязнения уровни содержания веществ в воздухе снижались. Следовательно, они являются либо продуктами разложения отходов на полигоне, либо составными компонентами захороненных отходов и попадают в атмосферный воздух в результате воздушно-миграционных процессов.

Мониторинг состояния окружающей среды в зоне влияния полигонов ТБО включает контроль над поверхностными водами. Пробы отбирались из поверхностных водоисточников между полигоном и х. Овражный с уклоном в сторону балки Мокрая Мечетка: в балке Мокрая Мечетка у х. Овражный до слияния с поверхностными водами со стороны полигона; в балке Мокрая Мечетка в 50 м после слияния с потоком из балки Каменной. Исследования проводились с 2005 по 2007 год. Гигиеническая оценка поверхностных вод осуществлялась по показателям, перечисленным в СП 2.1.7.1038-01.

Таким образом, повышенные уровни содержания соединений в поверхностных водоисточниках позволяют рассматривать полигон как реальный источник поступления токсикантов в воду открытых водоемов. Ситуация в сфере обращения отходов в Волгоградской области является актуальной экологической проблемой. В настоящее время производство отходов возрастает и опережает их переработку, обезвреживание и складирование на полигонах и свалках. Основными отходообразующими отраслями в городе является: металлургия, химия, нефтехимия, стройиндустрия, жилищно-коммунальное хозяйство. Ежегодно в городах области образуется 4,2 млн т отходов производства и потребления, в том числе на свалки и полигоны вывозится 60 % отходов от жилого сектора и 40 % - от предприятий, учреждений и организаций. В структуре отходов промышленные отходы составляют 72 %, бытовые - 28 %. В процесс вторичной переработки отходов вовлекается 12-14 %. Остальная часть складируется на свалках, полигонах, большинство из которых не отвечает современным санитарным и экологическим требованиям. Основной объем образующихся в г. Волгограде отходов (79,8 %) размещается на территории Центрального полигона. Данный полигон обслуживает 7 районов г. Волгограда и располагается в Городищенском районе в окрестностях х. Овражный. Расстояние до населенного пункта составляет 700 м. На ЗАО «Волжский скарабей» осуществляется мониторинг подземных вод согласно договору № 250 от 2 марта 2009 г. с ФГУЗ «Центр Госсанэпиднадзора в Волгоградской области». Для оценки состояния качества подземных вод в зоне влияния полигона создана режимно-наблюдательная сеть гидрогеологических фоновых и наблюдательных скважин.

Глава 2. Цимлянское водохранилище как геохимический барьер

.1 Понятие о геохимическом барьере

Геохимические барьеры - это компоненты или части компонентов геосистем, в которых на относительно коротком расстоянии в результате специфического сочетания механических, физико-химических, биологических процессов происходит избирательное накопление одних химических элементов и удаление других. В этих барьерах резко изменяются условия миграции веществ, что часто приводит к накоплению химических элементов. Наиболее значимые природные Геохимические барьеры - это растительный покров, почва, толща водоненасыщенных горных пород, особенно мелкоземов, области застойного скопления подземных вод. Геохимические барьеры могут быть вертикальными или горизонтальными (латеральными), препятствующими соответственно вертикальным или горизонтальным потокам загрязняющих веществ. Человек может управлять геохимическими барьерами, усиливая или ослабляя их действие, создавать искусственные барьеры. Природные геохимические барьеры обеспечивают, наряду с другими процессами, естественную самоочищаемость природы, так как в них происходит не только накопление, но и связывание до недоступных для биоты форм токсичных веществ, разрушение токсичных веществ, преобразование их в безвредные вещества.

Характеристики и стадии развития геохимических барьеров. Градиент барьера (G) характеризует изменение геохимических показателей (температуры, давления, Eh, pH и др.) в направлении миграции химических элементов:

где m1, m2 - значения данного геохимического показателя до и после барьера соответственно; l - ширина барьера.

Контрастность (S) характеризуется отношением величины геохимических показателей до и после барьера:


Интенсивность накопления элемента увеличивается с ростом контрастности и градиента барьера.

Емкость барьера представляет собой величину, характеризующую максимальное количество веществ, способных накапливаться в единице массы субстрата.

Геохимические барьеры проходят различныестадии своего развития (Приложение 2): (1) начинается поступление вещества с концентрацией Сд в зону со сменой условий миграции, и весь поток концентрируется на геохимическом барьере; (2) в определенный момент времени после частичного насыщения барьера он становится проницаемым для мигрирующих элементов; (3) барьер постепенно теряет свою эффективность, и концентрации вещества до и после барьера начинают выравниваться; (4) барьер исчерпывает свою емкость, и дальнейшее концентрирование элементов на нем прекращается. Устойчивость барьера во многом зависит от обратимости или необратимости процессов и реакций, которые обусловливают его образование.

При формировании барьера за счет обратимой химической реакции направление последней зависит от концентрации веществ - участников реакции. При достижении равновесия барьер содержит как необходимые для реакции вещества, так и продукты реакции. При снижении концентрации веществ, поступающих в область геохимического барьера, может начаться его разрушение за счет того, что реакция идет в обратимую сторону.

Барьеры, в основе формирования которых лежат необратимые процессы и реакции, как правило, более устойчивы, что особенно важно при использовании их для охраны окружающей среды. Важной характеристикой является тип преобладающего массопереноса вещества, поступающего к барьеру и движущегося в его теле. Геохимические барьеры не имеют четких границ. Вокруг них формируются ореолы рассеяния, т.е. зоны повышенного содержания химических элементов. Различают первичные (возникающие одновременно с формированием барьера) и вторичные (образующиеся из продуктов разрушения барьера в породах, почвах, водах, растениях и подземной атмосфере в результате гипергенных процессов) ореолы рассеяния.

Классификация геохимических барьеров. С появлением учения о геохимических барьерах начал развиваться и его понятийный аппарат. Классификация геохимических барьеров как средство установления связей между понятиями служит для ориентировки в их многообразии. Кроме систематизации современных знаний классификация позволяет давать обоснованные прогнозы относительно неизвестных еще фактов и закономерностей. Это особенно важно для прогноза поведения техногенных компонентов в окружающей среде и разработки принципов создания геохимических барьеров для природоохранных целей.

Классифицирование геохимических барьеров представляет собой непростую задачу. Многообразие механизмов концентрирования элементов, значительное количество образующихся химических соединений, различное их агрегатное состояние, большая пространственная изменчивость барьеров, наличие организованной и стихийной деятельности человека формируют многообразие классификационных признаков. По конфигурации барьеры классифицируются по соотношению длины L, ширины S и глубины H. Можно выделить линейные (когда длина барьеров больше их ширины и глубины), площадные(когда длина и ширина больше глубины) и изометричные (когда длина, ширина и глубина близки между собой по величине) барьеры. В природе, естественно, существуют и промежуточные типы. Выделенные типы барьеров могут иметь дискретный характер и образовывать совокупности в пространстве. Например, участки рек с различными скоростями течения являются механическими барьерами для частиц различной крупности, т.е. река представляет собой совокупность линейных механических барьеров. Примером дискретных площадных барьеров могут служить участки поверхности земли с пестрым составом почвенного покрова. Участки с одинаковыми почвами образуют совокупности природных дискретных площадных барьеров. Анализ таких совокупностей позволяет районировать территорию по степени буферности почв в отношении различных загрязнителей.

Развитие промышленности привело к формированию участков земной поверхности, где техногенные процессы преобладают над природными. В ряде случаев техногенные барьеры целенаправленно создаются на пути движения техногенных потоков для локализации загрязнения. Отличительной особенностью техногенных барьеров является возможность аккумуляции веществ, не встречающихся в природных условиях, таких как нефтепродукты, полиароматические углеводороды, пестициды и др. Концентрации веществ, имеющих природные аналоги, на техногенных барьерах в ряде случаев значительно выше, чем на природных. Техногенные геохимические барьеры изучены пока значительно хуже, чем природные. В том числе в настоящее время не существует их единой классификации.

.2 Анализ современных исследований Цимлянского водохранилища

Термин «геохимические барьеры» был предложен А.И. Перельманом в 1961 г., о чем он писал в своей монографии «Геохимия». Первоначально учение о барьерах начало использоваться для зоны гипергенеза. Уже первое применение, особенно с привлечением ландшафтно-геохимической основы, позволило объяснить многие процессы формирования повышенных концентраций химических элементов в почвах и растениях. К началу 70-х годов теоретическая база учения была разработана в мере, достаточной для практического использования этого фундаментального понятия геохимии. Начинается внедрение новых разработок в поисковую геохимию. Этому способствовали работы целого ряда ученых, и в первую очередь учеников Александра Ильича и работавших вместе с ним сотрудников института геологии рудных месторождений, нетрологии, минералогии и геохимии Российской академии наук (ИГЕМ). Исследования проводились в различных регионах СССР: на Украине, в Казахстане, в Сибири (Е.Н. Борисенко, А.Е. Самонов, В.А. Алексеенко, Н.С. Касимов, Т.Т. Тайсаев, В.П. Иванчиков, Н.А. Шмелькова и многие другие).

На современном этапе развития геохимии в направлении изучения геохимических барьеров наряду с продолжающимися теоретическими разработками (Касимов Н.С., Солнцева Н.П., Авессаломова И.А., Ваничкин В.И., Борисенко Е.Н., Левин В.Н., Мельников И.В., Самонов А.Е., Тайсаев Т.Т. и др.), идет внедрение научных разработок в практику. Ведется изучение геохимических барьеров на границе ландшафтов суши и аквальных, а также на самих аквальных ландшафтах (в основном в городах : Москва, Ростов, Новоросийск, Калининград). Геохимические барьеры играют все большую роль при прогнозе антропогенных эколого-геохимических изменений в биосфере и в мониторинговых исследованиях (Балашова С.П., Воробьев А.Е., Зеркаль О.В., Касимов Н.С., Куриленко В.В., Уфимцева М.Д. и др.). В 1997 г. в российских нормативных документах появились указания на необходимость изучения геохимических барьеров для «выявления основных направлений и путей миграции, а также закономерностей распределения и аккумуляции загрязнений».

На современном этапе проводятся исследования Цимлянского водохранилища научными учреждениями и вузами: Южным отделом Института водных проблем РАН, Гидрохимическим институтом, Волгоградским отделением Государственного научно-исследовательского института озерного и речного рыбного хозяйства, Южным федеральным университетом, Волгодонским инженерно-технический институтом - филиалом Национального исследовательского ядерного университета «МИФИ», так и филиалом ОАО «Концерн Росэнергоатом» Ростовской атомной станцией.

Е.Н. Бакаева, Н.А. Игнатова и Г.Г. Черникова исследовали экотоксичность вод приплотинного участка Цимлянского водохранилища. Научные труды по динамике размножения рыб в водоеме проводят В.В.Хоружая и С.В. Яковлев.

Рыбное население водоема-охладителя Ростовской АЭС изучал старший научный сотрудник Государственного научно-исследовательского института озерного и речного рыбного хозяйства Вехов Дмитрий Алексеевич. Вопросами тепловой нагрузки Ростовской АЭС на Цимлянское водохранилище в наше время занимается коллектив Волгодонского инженерно-технического института: Бубликова И.А., Баклыкова М.Г. и Цуверкалова О.Ф. В 2003-2004 гг. филиалом ОАО «Инженерный центр ЕЭС» - «Институт Гидропроект» (г. Москва) производились уточнения морфометрических параметров Цимлянского водохранилища.

Следует отметить также примеры удачного воплощения теоретических исследований в практическую деятельность. Поскольку Приплотинный плѐс водохранилища обеспечивает г. Волгодонск питьевой водой, то качество ее в источнике приобретает важное значение. Для улучшения экологического благополучия приплотинной части Цимлянского водохранилища была впервые применена новая биотехнология, с использованием метода альголизации. В его основе заложена способность штаммов зеленой водоросли Chlorella vulgaris минимизировать обильное развитие возбудителей «цветения» воды - синезеленых водорослей. Автором разработки биотехнологии является канд. биол. наук Н.И. Богданов (2003, 2004). Впервые внесение хлореллы для снижения степени «цветения» воды в Цимлянском водохранилище было выполнено на ограниченной акватории в 2006 г. и получены обнадеживающие результаты. В 2007 г. масштабы альголизации были расширены с включением Приплотинного плѐса.

.3 Роль Цимлянского водохранилища как геохимического барьера

Цимлянское водохранилище представляет собой комплексный геохимический барьер. В нем присутствует наложение физико-химического, механического и биологического классов барьеров, не совпадающих по площади. В  придонном и поверхностном слоях воды происходит концентрация широкого ряда химических элементов. В донный отложениях осаждается основная масса элементов поступающих в водохранилище. Из-за замедленного водообмена водохранилища происходит накопление вредных для человека веществ и ухудшается качество воды.

За более чем полувековой период существования Цимлянского водохранилища, также как и на других водохранилищах на его основе, включая акваторию и ближайший водосбор, сформировался и функционирует сложный многоотраслевой комплекс, включающий водоснабжение и водоотведение всех категорий, гидро- и атомную энергетику, все виды транспорта, рыбное, охотничье и лесное хозяйство, рекреацию и пр. Наложение интересов разных ведомств и ресурсопользователей существенно затрудняет обеспечение основных требований природоохранного законодательства, в т. ч. действующих нормативных документов, регламентирующих работу водохранилища.

Бассейн водохранилища расположен в зоне географического макрорегионального экотона степных и пустынно-степных ландшафтов, отличающихся высокими показателями теплообеспеченности и низкими - увлажнения (ГТК 0.5-0.6), невысокой устойчивостью к антропогенному воздействию. Непосредственно для водоема характерно постоянное колебание уровня воды в процессе наполнения - сработки (от 2 до 5 м). В сочетании с низкой лесистостью территории (<3%), широким распространением лессовидных пород и аллювиально-флювиогляциальных песков, а также широким распространением экологически неадаптивных форм природопользования вышеуказанные факторы способствуют активизации экзогенных процессов (абразионных, оползневых, твердого стока, заиления и пр.).

В современный период изучение состояния водохранилищ, как объектов важного народнохозяйственного значения, требует пристального внимания. Продолжающаяся антропогенная нагрузка в условиях изменяющегося климата вызывает усиление негативных процессов в экосистемах водных объектов.

Наиболее общей, и в тоже время специфической, проблемой всех современных водохранилищ является эвтрофикация, приводящая к интенсивному развитию фитопланктона - первого трофического звена, поставщика органического вещества.

Проявлением этого является «цветение» воды в основном за счет синезеленых микроводорослей (Cyanophyta). Вследствие этого усиливается процесс токсификации вод и донных отложений экосистемы водохранилища. Наиболее активно процессы эвтрофикации и токсификации протекают в водохранилищах южных регионов, что обусловлено особенностями климата. Усиливает эти процессы антропогенное загрязнение.

Цимлянское водохранилище, расположенное на территории Волгоградской и Ростовской областях, образовано в результате перекрытия плотиной ГЭС долины Нижнего Дона. Строительство ГЭС началось в 1948 году. Заполнено водохранилище в 1952-1953 годах. Его акватория имеет площадь 2700 км, общий объем - 23,9 км, в том числе полезный - 11,5 км. Средняя ширина водоема около 12 км, наибольшая - 30 км. По морфологическим характеристикам и гидрологическим показателям акватория водохранилища делится на 3 участка: верхний - от г. Калача-на- Дону до х. Ильмень-Суворовского, центральный - от х. Ильмень-Суворовского до х. Кривского и приплотинный - от х. Кривского до плотины Цимлянской ГЭС.

Цимлянское водохранилище и Нижний Дон имеют определяющее значение для устойчивого экономического развития Ростовской области и повышения качества жизни населения. Они используются для судоходства, рыболовства, водоснабжения, гидроэнергетики.

Создание водохранилища привело к существенному изменению гидрологического режима бассейна Нижнего Дона и Азовского моря, снижению рыбопродуктивности. Интенсивное хозяйственное освоение водосборного пространства, и прежде всего водоохранных зон, привело к усилению негативного воздействия на экосистему Цимлянского водохранилища и Нижнего Дона. В настоящее время хозяйственное использование вод водохранилища, прежде всего, для питьевого и промышленного водоснабжения региона, затруднено из-за ряда проблем. Так, на сегодняшний день остро обозначились следующие основные проблемы Цимлянского водохранилища: загрязнение вод сточными водами от сосредоточенных и диффузных источников, расположенных в акватории водохранилища и в его водоохраной зоне; эвтрофикация - бурное развитие синезеленых микроводорослей («цветение»), приводящее к эвтрофикации и токсификации экосистемы; снижение рыбопродуктивности; разрушение берегов и заиление ложа водохранилища.

Рисунок 2.1 - Расположение створов наблюдений Цимлянского водохранилища в сети мониторинга поверхностных вод суши Росгидромета (▼ - пункт наблюдений, Х - вертикали)

К числу показательных биологических характеристик эвтрофирования водных объектов можно отнести увеличение содержания хлорофилла а, последовательную смену видовмикроводорослей с преобладанием синезеленых (Cyanophyta) и зеленых (Chlorophyta) водорослей, увеличение биомассы фитопланктона в целом.

Эвтрофирование приводит к изменению характера сезонной динамики и структуры фитопланктона. В фитоценозах снижается роль диатомовых (Bacillariophyta) и золотистых (Chrisophyta) водорослей, увеличивается - синезеленых (Cyanophyta) и динофитовых (Dinophyta). Также увеличивается роль хлорококковых зеленых (Chlorophyta) и эвгленовых (Euglenophyta) водорослей.

Известно, что в ответ на действие различных экологических факторов и антропогенных загрязнений на водные экосистемы в первую очередь изменяются физиологическое состояние и видовой состав первого трофического звена водных объектов - фитопланктона. Его изменения приводят к изменениям во всех остальных звеньях экосистемы. Численность, биомасса, таксономический состав, физиологическая активность фитопланктона позволяют сделать выводы о благополучии водоема или о его кризисном состоянии. Микроводоросли являются основой пищевой сети и необходимой частью сбалансированной экосистемы. Однако, слишком высокая концентрация микроводорослей может блокировать солнечный свет, уменьшать содержание кислорода, повышать содержание органических веществ за счет большого количества отмерших клеток. Таким образом, регистрация характеристик фитопланктона важна для оценки состояния водной среды в целом.

Концентрация хлорофилла а является косвенным показателем биомассы фитопланктона. Значения хлорофилла а очень сильно различаются по сезонам, годам, месту, поскольку концентрации определяются загрязнением, температурой, освещением, сезонами и климатическими условиями.

Высокие концентрации хлорофилла а, как правило, - это ответ на повышение содержания в воде органических питательных веществ, и свидетельство высокой биомассы водорослей в толще воды. Осаждение и последующее разложение отмерших микроводорослей в значительной степени ответственны за процессы снижения кислорода и явления гипоксии в поверхностных водах. Поэтому концентрации хлорофилла а служат важным показателем величины нагрузки питательными органическими веществами и потенциальной гипоксии.

Наиболее актуальной и признанной приоритетной в современный период Всемирной организацией здравоохранения является проблема токсичности синезеленых микроводорослей в питьевом и рекреационном водопользовании, усиливающая процессы токсификации экосистемы водохранилища. Адекватную оценку токсичности позволяет получить метод биотестирования. Ответная реакция гидробиоты на загрязнение гораздо показательнее сравнения измеренных концентраций химических элементов и соединений с ПДК. Значимость интегральной оценки качества вод растет с ростом антропогенной нагрузки в связи с тем, что экологический контроль прогрессирующего возрастания количества новых химических веществ невозможен, к тому же он осложнен аддитивностью и синергетическим действием большинства соединений. Только сама биота может дать оценку суммарного токсического действия загрязняющих веществ, которое является одной из главных причин негативных последствий антропогенного загрязнения поверхностных вод.

Помимо того, что метод биотестирования наиболее показателен с экологической точки зрения, его применение более целесообразно и в экономическом плане, поэтому часто предвосхищает ресурсоемкие гидрохимические исследования.

На сегодняшний момент в условиях эвтрофикации и токсификации водохранилищ особо важным представляется изучение экотоксичности компонентов экосистем.

Глава 3 Анализ исследования и рекомендации

.1 Эколого-геохимический анализ загрязнения Цимлянского водохранилища

Сопряженный анализ картографических материалов и других источников информации по данному участку и всему району исследования показывает, что большая часть экологических проблем по их проявлению во времени являются унаследованными. Отправной точкой их возникновения можно считать момент зарегулирования стока р. Дон и заполнения Цимлянского водохранилища, а также период масштабного освоения целинных земель и интенсификации сельскохозяйственного производства, когда сухостепные ландшафты водосборной территории подверглись коренной трансформации. Следствием экологически неадаптивного гидрологического режима и нерационального водо- и природопользования являются загрязнение и снижение качества поверхностных и подземных вод, заиление ложа водохранилища, эвтрофикация, зарастание мелководий макрофитами, снижение рыбопродуктивности, усиление эрозионных процессов, переработка берегов, затопление и подтопление хозяйственно освоенных территорий и др.

С селитебными и производственными центрами тесно увязано загрязнение акваториии водоохранной зоны водохранилища сточными водами, нефтепродуктами, отходами промышленного и сельскохозяйственного производства, твердыми бытовыми отходами (ТБО), что обусловлено отсутствием или недостаточной мощностью канализационных и очистных сооружений в населенных пунктах, отсутствием систем ливневой канализации, а также налаженной системы сбора и утилизации отходов. В общей сложности в водоохранной зоне Цимлянского водохранилища расположено более 200 хозяйственных объектов, среди которых основными источниками загрязнения являются - Калачевский порт и сопутствующие производственные объекты, промышленные центры (Волгодонск, Цимлянск, Калач-на-Дону, Котельниково), крупные населенные пункты. Потенциальную опасность для водохранилища, как источника централизованного питьевого водоснабжения, представляют Ростовская АЭС (Волгодонск) и строительная площадка в районе станции Ложки (в связи с намечающейся реконструкцией существующего железнодорожного моста).

Проблема загрязнения поверхностных и подземных вод бассейна Цимлянского водохранилища требует отдельного, более детального изучения. И только после этого можно говорить о возможности и способах ее пространственной локализации. Одной из проблем, создающих трудности рационального использования водохранилищ является эвтрофикация, которая обычно сопровождается массовым развитием сине-зеленых водорослей и зарастанием мелководий макрофитами. Основными факторами, вызывающими эти процессы, являются: гидротехническое строительство, связанное с зарегулированием и изъятием стока для орошения; усиленное поступление биогенных веществ (поверхностный смыв органики и удобрений) с окультуренных площадей; сброс ливневых и сточных вод (бытовых, промышленных, животноводческих комплексов). Массовое развитие сине-зеленых водорослей в Цимлянском водохранилище в теплое время года наносит большой ущерб системам водоснабжения (создание препятствий для водозабора) и в целом качеству воды, ухудшает условия обитания и воспроизводства ценных промысловых и редких видов рыб. Летнее «цветение» воды и зарастание мелководий в той или иной степени характерны для всей акватории водохранилища.

Наибольшее развитие, как показывают результаты дешифрирования космических снимков, они получили на Приплотинном (гг. Цимлянск и Волгодонск), Потемкинском (х. Красноярский) и Верхнем (от г. Калач-на-Дону до х. Ляпичев,) плесах, что в целом подтверждается данными других авторов.

Опасность развития абразионных процессов на берегах водохранилища оценивалась еще на стадии разработки проекта строительства Цимлянского гидроузла. В связи с этой проблемой был дан прогноз на длительный период времени, созданы посты наблюдений, работающие в режиме мониторинга. Как и прогнозировалось, процесс переформирования берегов водохранилища не прекратился со временем, что обусловлено, прежде всего, широким распространением лессовых отложений и режимом функционирования самого водоема с постоянным колебанием уровней воды в процессе наполнения-сработки. В настоящее время из 912 км береговой линии Цимлянского водохранилища, более 165 км берегов подвержены процессам переформирования и требуют проведения берегоукрепительных работ. На отдельных участках протяженность абразионных берегов достигает 40 км и более. Наиболее интенсивному разрушению подвержен левый берег водохранилища, где продвижение бровки коренного берега близ х. Приморский с 1953 по 2009 гг. составило 306 м, а рассчитанная средняя величина значения за год - 3.7 м. По правому берегу последний показатель составляет - 2.1 м. Помимо того, что разрушение берегов создает проблему для сельскохозяйственных угодий и населенных пунктов, серьезная проблема нарастает в связи с тем, что разрушенный материал поступает в водоем, изменяется фарватер, снижаются его глубины, увеличиваются площади мелководий. Это обусловливает существенное снижение качества управления режимами наполнения и сработки водохранилища.

На современном уровне знаний о береговых процессах и явлениях целесообразно говорить не только о переработке берегов водохранилищ, но и о формировании новых инженерно-геологических условий в зоне побережий, которые определяются комплексом эндогенных и экзогенных факторов. В условиях распространения лессов подпор грунтовых вод провоцирует развитие суффозионных процессов. Эти процессы получили широкое развитие на побережье Приплотинного плеса в районе г. Волгодонск и обусловили деформацию и просадку зданий на обширной площади.

Немаловажную роль в формировании общей экологической ситуации играют пожары, периодически возникающие на водосборной территории в результате несоблюдения мер экологической безопасности в различных сферах хозяйственной деятельности (сельскохозяйственные работы, неорганизованный отдых, намеренные поджоги травы фермерами) и распространяющиеся на водоохранную зону водохранилища.

Приблизительная площадь регулярно возникающих пожаров в ближайшем водосборе водохранилища, рассчитанная по космическим снимкам 2005-2010 гг., составляет около 1 200 км.

Самыми многочисленными и обширными также являются проблемы, связанные с распашкой и выпасом в водоохранных зонах и на эрозионно-опасных склонах, которые распространены на всей территории исследования и четко приурочены к зонам влияния населенных пунктов. Они сопровождаются деградацией почвенно-растительного покрова, высоким проявлением линейной (с образованием водороин, борозд, оврагов) и плоскостной эрозии (вплоть до сильной степени смытости почв), нарушением баланса в системе твердый сток - транспортирующая способность водотока, загрязнением территории и акватории навозом.

Неорганизованный отдых, получивший широкое развитие в последние годы, провоцирует многочисленные точечные конфликты разной интенсивности, которые распространены практически повсеместно в береговой зоне водохранилища, особенно в устьях питающих водохранилище рек (Голубая, Чир, Донская Царица, Мышковаидр.), бухтах с удобными подъездами к берегу и на пляжах песчаных массивов. Следствием этого являются вытаптывание и выжигание растительности, несанкционированные рубки древесных насаждений, загрязнение территории ТБО.

В пределах Верхнего плеса и зоны подпора выделяются Голубинский, Калачевский, Карповский и Ляпичевский участки с широким развитием процессов эвтрофикации, а также значительным загрязнением водоохранной зоны и акватории. На прилегающих водоразделах значительные площади подвержены пожарам. В водоохраной зоне Чирского плеса наибольшее распространение получили распашка земель и абразионное разрушение берегов, особенно на Нижнечирском и Верхнерубежном участках. В средней части водохранилища (Потемкинский плес) наибольшее распространение имеют зарастание мелководий, распашка и пожары на территории ближайшего водосбора и водоохраной зоны. Наиболее проблематичными здесь являются Поповско-Водяновский и Красноярский участки. На правом берегу в пределах природного парка «Цимлянские пески» (Волгоградская область) периодически отмечается нарушение регламентов ООПТ «дикими» туристами, охотниками и рыболовами. На Приплотинном плесе водохранилища вдоль правого берега на территории водоохранной зоны конфликтную ситуацию создает распашка, а в районах гг. Волгодонска и Цимлянска - загрязнение промышленными и коммунальными стоками, эвтрофикация воды и развитие абразионных процессов.

Загрязнение поверхностных вод Цимлянского водохранилища на всех участках происходит за счет поступления загрязняющих веществ с поверхности, то есть инфильтрации в водоносные горизонты сточных вод из приемников жидких отходов, либо атмосферных осадков через твердые промотходы с выносом растворенных загрязняющих веществ в подземные воды. Загрязнению подвержены водоносные горизонты, залегающие в районе размещения техногенных объектов первыми и вторыми от поверхности земли. В большинстве случаев установленные очаги загрязнения подземных вод связаны с промышленностью, на их долю приходится 51 %. Наиболее распространенными показателями загрязнения в подземных водах являются: ХПК, БПК5, БПК полн., реже окисляемость перманганатная, формальдегид, сульфиды, капролактам, толуол, фосфаты и нефтепродукты. Загрязняющими веществами на водозаборах являются в основном нефтепродукты, реже сероводород (4-й класс опасности) и перманганатная окисляемость.

3.2 Рекомендации по экологическому восстановлению Цимлянского водохранилища

Водные ресурсы особым образом представляют экологическую, социальную, экономическую и культурную ценность, поэтому их экологическая безопасность является весьма важным аспектом в обеспечении национальной безопасности.

Цимлянское водохранилище является единственным источником питьевого водоснабжения города Волгодонска и технического водоснабжения предприятий города. В настоящее время происходит заиление водохранилища, что приводит к нарушению его экологической безопасности. Для поддержания устойчивости эксплуатации Цимлянского водохранилища необходимо осуществлять локальную очистку его дна. При решении этой проблемы необходимо вырабатывать и применять инновационные подходы и методы.

В Ростовской области нет предприятий, осуществляющих очистку водных объектов от донного ила и его переработку. В связи с этим для очистки Цимлянского водохранилища от донного ила и его дальнейшей переработки существует разработанная процессно-аппаратурная схема, состоящая из четырех взаимосвязанных узлов: сбор и транспортировка ила из водохранилища, обезвоживание донных отложений, сушка обезвоженных донных отложений, пылеулавливание. Результатом переработки донного ила является натуральный продукт без каких-либо добавок и примесей, который представляет собой сухое твердое вещество [8].

Донный ил, переработанный по предложенной схеме можно использовать при производстве экологически чистых удобрений, кормовых добавок, добавок для рекультивации почв. Следует отметить, что потенциальным заказчиком переработанного донного ила может быть администрация города, а именно службы, осуществляющие надзор в области охраны окружающей среды и природопользования (ежегодное бюджетное финансирование мероприятий по благоустройству).

В ходе рассмотрения показателей состояния Цимлянского водохранилища установлены тенденции дальнейшего его изменения. Основными предпосылками негативных тенденций являются, сформированные к настоящему времени, уровни загрязненности и трофности водоема. Позитивные тенденции основаны на возможности регулирования процессов формирования качественных показателей водоема.

Управление использованием водных ресурсов должно быть направлено на усиление позитивных и нивелирование негативных тенденций. К возможным мероприятиям, отвечающим этому требованию, относятся:

локальное удаление отложений, заполняющих полезный объем водохранилища;

изучение возможности использования удаляемых отложений в качестве органо-минеральных удобрений, основаниями для этого являются, с одной стороны - высокое содержание в илах марганца, с другой - уменьшение концентрации данного металла в почвах юга России, способствующее снижению их плодородия;

минимизация антропогенного загрязнения ЦВ органическими веществами, биогенными элементами, тяжелыми металлами;

регулирование интенсивности абразионных процессов не только путем укрепления берегов, но и с помощью управления уровневым режимом.

Выводы

Таким образом, в результате проведенных исследований мы можем сделать следующие выводы.

Цимлянское водохранилище имеет определяющее значение для устойчивого экономического развития Ростовской и Волгоградской областей и повышения качества жизни населения. Оно используется для судоходства, рыболовства, водоснабжения, гидроэнергетики.

Функционирование большого количества предприятий сопровождается естественными выделениями огромных объемов технических вод и промышленных отходов, способствующих изменению несущих способностей грунтов, повышению засоленности почв и химической агрессивности вод Цимлянского водохранилища.

Основными факторами, вызывающими эти процессы, являются: гидротехническое строительство, связанное с зарегулированием и изъятием стока для орошения; усиленное поступление биогенных веществ (поверхностный смыв органики и удобрений) с окультуренных площадей; сброс ливневых и сточных вод (бытовых, промышленных, животноводческих комплексов).

Проведена оценка комплекса показателей состояния Цимлянского водохранилища, включающего в себя характеристики морфометрии, абразии берегов, заиливания, состава донных отложений, степени загрязненности воды, внутриводоемных процессов, уровня трофности и биопродуктивности ЦВ.

Установлены как позитивные, так и негативные тенденции дальнейшего изменения состояния ЦВ. К позитивным относятся незначительность изменения основных морфометрических характеристик водохранилища за период его эксплуатации, снижение интенсивности абразионных процессов, возможность регулирования стока в долгосрочной перспективе, уменьшение загрязненности тяжелыми металлами воды, самоочищение воды водохранилища.

Негативные тенденции проявляются в заиливании части полезного объема, высоком уровне загрязненности тяжелыми металлами, значительной загрязненности воды комплексом ингредиентов, значительном уровне трофности, способствующем усиленному развитию синезеленых водорослей.

Для улучшения экологического состояния Цимлянского водохранилища нужно:

локально удалить отложения, заполняющие полезный объем водохранилища;

изучить возможности использования удаляемых отложений в качестве органо-минеральных удобрений, основаниями для этого являются, с одной стороны - высокое содержание в илах марганца, с другой - уменьшение концентрации данного металла в почвах юга России, способствующее снижению их плодородия;

минимизировать антропогенное загрязнение ЦВ органическими веществами, биогенными элементами, тяжелыми металлами;

регулировать интенсивность абразионных процессов не только путем укрепления берегов, но и с помощью управления уровневым режимом.

Список использованных источников

Алексеенко В.А., Алексеенко Л.П. Геохимические барьеры: Учеб. Пособие. - М.: Логос, 2003. - 144 с.

Бакаева Е.Н., Игнатова Н.А., Черникова Г.Г. Экотоксичность вод приплотинного участка Цимлянского водохранилища // Глобальная ядерная безопасность. - 2012. - №3. - С. 5-10.

Геохимические барьеры в зоне гипергенеза / под ред. Н. С. Касимова и А. Е. Воробьева. - М.: Изд-во Моск. ун-та, 2002. - 395 с.

Геохимия ландшафтов и география почв (к 100-летию М. А. Глазовской). Доклады Всероссийской научной конференции. Москва, 4 - 6 апреля 2012 г., М.: Географический факультет МГУ, 2012. - 368 с.

Голованов, А. И. Введение в природообустройство / А. И. Голованов, Ф. М. Зимин. - М. : Изд-во Моск. гос. ун-та природообустройства, 2003. - 34 с.

Доклад о состоянии окружающей среды Волгоградской области в 2010 году. Комитет природных ресурсов и охраны окружающей среды Администрации Волгоградской области / под ред. О. В. Горелова. - Волгоград: Волгоград, 2011. - С. 121-125.

Латышевская, Н. И. Мониторинг состояния поверхностных водоисточников в зоне влияния полигона твердых бытовых отходов / Н. И. Латышевская, Г. А. Бобунова // Современные проблемы утилизации отходов. - Волгоград : Изд-во ВолГУ, 2008. - С. 122-125.

Лобачева Г.К., Смотрова О.Г. Состояние поверхностных и подземных вод Волгоградской области и способы их защиты от загрязнения / Г.К. Лобачева, О.Г. Смотрова // Вестник ВолГУ. - 2012. - №6. - С. 101-109.

Максимович Н.Г. Теоретические и прикладные аспекты использования геохимических барьров для охраны окружающей среды / Н.Г. Максимович // Инженерная геология. - сентябрь 2010. - С. 20-28.

Мананков, А.В. Геоэкология. Промышленная экология. : учеб. пособие / А.В. Мананков. - Томск: Изд-во Том. гос. архит.-строит. ун-та, 2010. - 204 с.

Новикова Н.М., Калюжная И.Ю. Выявление и картографирование экологических конфликтов на примере Цимлянского водохранилища / Н.М. Новикова, И. Ю. Калюжная // Аридные экосистемы. - 2012. - №3 (52). - С.31-42.

Новикова Н. М., Назаренко О. Г., Кутузов А. В. 2011. Динамика экотонной системы побережий под влиянием колебания уровня водохранилища // Экотонные системы «вода-суша»: методика исследований, структурно-функциональная организация и динамика. - М.: Товарищество научных изданий КМК, 2011. - С. 219-236.

Перельман А.И., Касимов Н.С. Геохимия ландшафтов: учебное пособие. 3-е изд., перераб. и доп. - М.: Астрея-2000, 1999. - 786 с.

Трифонова, Т. А. Экологическая геохимия: словарь-справочник / авт.-сост.: Т.А. Трифонова, Л.А. Ширкин; Владим. гос. ун-т. - Владимир: Ред.-издат. комплекс ВлГУ, 2005. - 140 с.

Трифонова Т.А., Ширкин Л.А., Селиванова Н.В. Эколого-геохимический анализ загрязнения ландшафтов. - Владимир: ООО «Владимир Полиграф», 2007. - 170 с.

Цимлянские берега. Путеводитель по г. Волгодонску, Волгодонскому и Цимлянскому районах.- Ростов-на Дону: ООО «Омега Паблишер», 2013. - 112 с.

Приложение 1

Рис. 2.2. Схема геохимического барьера

Приложение 2

Рис. 2.3. Стадии развития геохимического барьера

Приложение 3

Рис. 2.4. Разновидности техногенных геохимических барьеров, используемых для охраны окружающей среды

Приложение 3

водохранилище экологический загрязнение геохимический

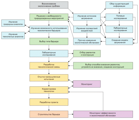
Рис.2.5. Схема методического обеспечения создания искусственных геохимических барьеров для охраны окружающей среды

Приложение 4

Рис. 2.6. Цимлянский район

Приложение 5

Рис. 2.7. Цимлянское водохранилище на физической карте

Приложение 6

Рис. 3.1. Экологические конфликты в пределах Верхнего плеса Цимлянского водохранилища

Условные обозначения. А. Основные экологические конфликты. I. Между нормативным и фактическим состоянием окружающей среды: 1 - сброс стоков в водные объекты; 2 - загрязнение химическое (2а), нефтепродуктами (2б), отходами сельскохозяйственного производства (2в), твердыми бытовыми отходами (2г); 3 - массовое развитие сине-зеленых водорослей; 4 - зарастание мелководий макрофитами; 5 - абразия берегов; 6 - заиление участков водохранилища; 7 - степные и лесные пожары; II. Между различными целями природопользования: 8 - распашка в водоохранной зоне (8а) и на эрозионно-опасных склонах (8б); 9 - выпас в водоохранной зоне (ВОЗ); 10 - осуществление хозяйственной деятельности в ВОЗ без соответствующей разрешительной документации - землепользование (10а), водопользование и забор подземных вод (10б); 11 - действующие кладбища в ВОЗ; 12 - реконструкция железнодорожного моста и участка дороги. Б.

Похожие работы на - Цимлянское водохранилище как геохимический барьер

 

Не нашли материал для своей работы?
Поможем написать уникальную работу
Без плагиата!
Без нейросетей!