Управление поставками IT-проекта
Введение
Основная цель данного курсового проекта -
углубить и закрепить знания, полученные в ходе освоения учебной программы
дисциплины, применить основные теоретические положения дисциплины на практике
при проектировании информационной системы. Курсовой проект включает в себя два
основных раздела: функционально-ориентированное проектирование ИС и
объектно-ориентированное проектирование ИС.
Для реализации курсового проекта была выбрана
тема «Управление поставками IT-проекта».
Сегодня эффективно управлять современной
компанией возможно лишь с помощью моделей бизнеса, основанных на информационных
технологиях.
Понимание роли и места IT в определении
стратегии и конкурентного преимущества российских организаций важно как для
бизнес-лидеров, так и для самих IT-компаний, формирующих рынок решений для
управления современным предприятием.
Во взаимоотношениях IT и бизнеса можно выделить
две важные тенденции. Во-первых, автоматизация бизнес-процессов и
поддерживающие ее технологии стали неотъемлемой частью повседневной работы
предприятий. Современные IT-решения способны в полной мере обеспечить
эффективность бизнеса за счет сокращения операционных издержек и последующего
повышения прибыльности и капитализации. Важно отметить, что реализовывать эту
роль приходится в условиях пристального внимания руководства компаний к
расходованию средств IT-подразделениями, постоянно растущих требований к
возможностям, предоставляемым информационными технологиями бизнесу, и их
неизбежного усложнения.
Цена за качество.
При обсуждении проблем внедрения IT-решений
неизменно встает вопрос об инвестиционной целесообразности таких вложений. В то
же время мало кто задумывается, почему авиакомпании покупают самолеты
стоимостью в десятки, а порой и сотни миллионов долларов. Ведь если бы они стоили
настолько дорого, что не окупались, - их бы не приобретали. Это очевидно. Таким
образом, невозможно говорить о стоимости IT-решений, не оценив возврат на
инвестиции.
В целом современный образ жизни диктует
изменения в потребительском поведении. Заметьте, что все инновации, которыми
окружает себя человек в частной жизни, стоят достаточно больших денег. Тем не
менее люди приобретают не приносящие прибыль телевизор, холодильник просто
потому, что без них сегодня невозможно обойтись. Поэтому на вопрос «Оправданны
ли вложения в инновации?» можно ответить только утвердительно, иначе есть риск
остаться во вчерашнем дне. Кто-то может ценить и коллекционировать картины
Айвазовского или часы от «Брегет», но увлекаться «ретро» на уровне корпорации -
рискованный шаг. IТ и бизнес.
Сегодня на рынке наблюдается тенденция сближения
крупных и средних предприятий, однако некоторые принципиальные различия все же
остаются.
К примеру, для крупных предприятий важны
традиционные стратегические приоритеты: рост рентабельности, контроль над
затратами, увеличение доли рынка, формирование прозрачности и регулирование
ключевых бизнес-процессов, а также управленческой отчетности, что связано с
выходом на глобальные финансовые рынки. Для средних предприятий важно создание
масштабируемой IT-системы, которая бы обеспечила им эффективный рост.
Индивидуальный подход - двигатель прогресса.
Управление поставками проекта
включает в себя процессы покупки или приобретения тех необходимых продуктов,
услуг или результатов, которые производятся вне исполняющей организации.
Согласно условиям контракта
организация может выступать в качестве продавца или покупателя продукта, услуги
или результатов.
Управление поставками проекта
включает в себя процессы управления контрактом и управления изменениями, необходимые
для администрирования контрактов или заказов на покупку, подготовленных членами
команды проекта.
Управление поставками проекта
также предусматривает администрирование всех контрактов на приобретение
проекта, заключенных сторонней организацией (покупателем) с исполняющей
организацией (продавцом), а также администрирование контрактных обязательств
команды проекта.
Процессы управления поставками
проекта включают в себя работу с контрактами - юридическими документами,
заключенными между покупателем и продавцом. Контракт - это взаимное соглашение,
обязывающее продавца предоставить указанные продукты, услуги или результаты, а
покупателя -предоставить продавцу денежное или иное надлежащее встречное
удовлетворение. Контракт фиксирует юридические отношения, все споры по которым
могу быть урегулированы в судебном порядке. Соглашение может быть простым или
сложным; в нем может быть отражена простота или сложность результатов поставки.
Контракт включает в себя положения и условия; в него могут быть также включены
иные пункты, например предложения продавца или документация по маркетингу, а
также любая другая документация, на которой покупатель основывает свои
требования к тому, что продавец должен выполнить или создать.
Команда управления проектом
может заранее обратиться к помощи специалистов в области контрактов, поставок и
права. Обращение к таким специалистам за помощью должно согласоваться с
корпоративной политикой организации.
Различные операции, входящие в
состав процесса управления поставками проекта, образуют жизненный цикл
контракта. Активное управление жизненным циклом контракта и тщательно
выверенные формулировки положений и условий контракта позволят избежать или
ослабить некоторые из идентифицируемых рисков проекта. Заключение контракта на
поставку продукта или оказание услуг является одним из способов распределения
ответственности по управлению и принятию на себя потенциальных рисков.
·
Покупатель
становится заказчиком и в силу этого является ключевым участником проекта для
продавца
·
Команда
по управлению проектом со стороны продавца должна
участвовать во всех процессах по управлению проектом, а не только в
процессах из данной области знаний
·
Положения
и условия контракта становятся ключевыми входами для многих процессов
управления со стороны продавца. Контракт может содержать непосредственно входы
(например, основные результаты поставки, ключевые контрольные события,
определение затрат) или ограничивать возможности выбора для команды проекта
(например, в проектах по проектированию и дизайну часто оговаривается
необходимость одобрения покупателем вопросов назначения персонала).
В процессе планирования покупок
и приобретений устанавливается, какие нужды проекта можно удовлетворить путем
закупок товаров, услуг или результатов у сторонних по отношению к проекту
организаций, а какие нужды проекта можно удовлетворить силами команды проекта в
процессе выполнения проекта. Этот процесс также предполагает рассмотрение
нескольких вопросов: покупать или нет? если покупать, то что именно, сколько и
когда?
В случае приобретения
необходимых для проекта товаров, услуг или результатов у сторонних организаций
для каждого предмета покупки или приобретения выполняются все процессы от
планирования покупок и приобретений до закрытия контракта.
Процесс планирования покупок и
приобретений также предусматривает изучение потенциальных поставщиков, особенно
если покупатель заинтересован в сохранении определенной степени влияния или
контроля над заключаемыми контрактами. Следует также уделять внимание тому, кто
именно отвечает за получение или обладание необходимыми разрешениями и
лицензиями, которые могут потребоваться при выполнении проекта в соответствии с
требованиями законодательства, нормативных актов или организационной политики.
Расписание проекта может
существенным образом повлиять на процесс планирования покупок и приобретений.
На расписание проекта могут повлиять решения, принимаемые в процессе разработки
плана управления поставками проекта. Эти решения тесно связаны с разработкой
расписания, с оценкой ресурсов операции и с решениями "производить или
покупать".
Процесс планирования покупок и
приобретений включает в себя анализ рисков для каждого решения
"производить или покупать", а также анализ вида контракта, который
планируется заключить, в отношении снижения рисков или переложения рисков на
продавца.
Словарь данных:
|
Информация
о поставленных товарах
|
Товар
или услуга считаются поставленными , если они поставлены в срок.
|
|
Информация
о заказах
|
Номер
заказа, дата заказа, тип заказа, дата поставки, номер клиента, ФИО сотрудника,
оформлявшего заказ.
|
|
Информация
о поставка
|
Номер
поставщика, ответственное лицо, формат и т.п.
|
|
Информация
о поставщике
|
Информация
о поставщике конкретной услуги или товара.
|
|
Информация
о хранении товаров
|
Товары
могут храниться на складе центрального офиса.
|
|
Информация
об имеющихся товарах или услуга
|
Список
товаров и услуг которые можно выполнить силами предприятия
|
|
Личные
данные
|
Информация
о клиенте: ФИО, номер паспорта, адрес, телефон.
|
|
Наименование
поставки
|
Наименование
товара или услуги находящийся в наличии у поставщиков.
|
|
Новый
клиент
|
Клиент,
который обращается в фирму впервые.
|
|
Оформленный
заказ
|
Для
получения фильма клиенту необходимо оформить бланк заказа.
|
|
Постоянный
поставщик
|
Если
фирма часто пользуются услугами данной фирмы-поставщика(посредника), то он
становится постоянным партнером фирмы, его личные данные заносятся в БД по
поставщикам под уникальным идентификационным номером.
|
|
Учетный
номер поставки
|
Каждая
поставка фирмы имеет свой уникальный учетный номер, по которому можно
определить место хранения товара и однозначно определить для какого
выполнения какого проекта необходим этот товар.
|
|
ФИО
оформляющего заказ
|
При
оформлении заказа клиентом сотрудник ставит свою фамилию на бланке заказа.
|
|
Товар
или услуга
|
Информация
о товаре или услуге имеющемся у фирмы.
|
|
Данные
о постащиках
|
Информация
о поставщиках у которых может находится необходимый товар или услуга.
|
|
Заказы
|
Перечень
всех заказов клиентов.
|
|
Клиенты
|
Информация
о постоянных клиентах фирмы.
|
|
Офисы
фирмы
|
Информация
о помещениях фирмы.
|
|
Сотрудники
|
Информация
обо всех сотрудниках фирмы.
|
|
Поставки
|
Наименование
поставок, срок, наименование и т.п.
|
Планирование разработки: цель создания системы,
функции, пользователи, средства реализации, календарный план реализации
Основная цель создания системы - повышение
уровня автоматизации отдела управления поставками на предприятии для
обеспечения более быстрой, эффективной и дешевой работы с клиентами и
поставщиками.
· Быстрый и точный анализ требований клиента
· Ускорение работы с поставщиками
товаров и услуг
· Создание базы данных поставщиков
товаров и услуг
· Быстрое оформление заказа на
поставку товара и услуги
· Быстрое обслуживание клиентов
· Автоматическая инвентаризация
товаров
Функции системы:
|
№п/п
|
Функция
|
Категория
|
|
1
|
Внесение
и обновление записей с данными о сотрудниках и о товарах находящихся на
предприятии
|
Очевидная
|
|
2
|
Создание
различных отчетов о деятельности фирмы
|
Дополнительная
|
|
3
|
Создание
списка сотрудников, работающих под началом данного менеджера
|
Дополнительная
|
|
4
|
Уменьшение
количества единиц кассет после выполнения покупки
|
Скрытая
|
|
5
|
Вычисление
общей стоимости покупки, включая налоги
|
Очевидная
|
|
6
|
Создание
списка отделов фирмы, и их менеджеров и начальников отделов
|
Дополнительная
|
|
7
|
Поддержка
базы данных
|
Скрытая
|
|
8
|
Внесение
и обновление записей в список поставщиков
|
Очевидная
|
|
9.
|
Создание
отчета о поставках товара или услуги на конкретную дату по конкретному
требованию проектапроекта
|
Очевидная
|
|
10.
|
Создание
отчета об операциях по поставкам услуг или товаров на конкретную дату по
конкретному требованию проекта
|
Очевидная
|
|
11.
|
Оформление
поставки товара или услуги
|
Очевидная
|
|
12.
|
Создание
отчета обо всех поставленных товарах и услугах за месяц
|
Очевидная
|
|
13.
|
Поиск
товаров или услуг , необходимых клиенту, на складе и у всех поставщиков.
|
Очевидная
|
Пользователи системы - сотрудники компании
«Видео»:
1. директор,
2. менеджеры по продажам,
. начальники отделов,
. менеджеры по закупкам.
Средства разработки и реализации:
1. Средство проектирования и генерации БД -
AllFusion Data Modeler 4.1
2. Средство для разработки программного
кода приложения - Visual Basic 6.0
. СУБД SQL Server 2000
. Средство генерации отчетов - Crystal
Reports 9.0.
Опросник:
|
№
|
Категория
|
Вопросы
по анализу процесса
|
Тип
(процесс, показатель, документ, установка)
|
Ответ
|
|
1
|
Бизнес
|
Какова
структура организации?
|
Документ
|
Линейно-функциональная
Каждый занимается своим делом, все подчиняются менеджеру и директору
|
|
2
|
Бизнес
|
Кто
принимает заказы?
|
Установка
|
Менеджер
по работе с клиентами
|
|
3
|
Бизнес
|
На
основе каких данных осуществляется составление договора?
|
Бизнес
|
На
основе собеседования с клиентом, составляются первоначальные требования и
рассчитывается возможная стоимость заказа.
|
|
4
|
Процесс
|
Какие
основные процессы существуют в организации?
|
Бизнес
|
Процесс
разработки управления изменениями, в который входит определение трудоемкости
и стоимости планируемых проектов.
|
|
6
|
Работники
|
Какие
функции выполняют работники в основном процессе организации?
|
|
планирование
ресурсов, оценки стоимости, формирование сметы и бюджета и контроля стоимости
|
|
9
|
Работники
|
Кто
занимается описанием предметных областей заказчика?
|
Установка
|
Бизнес-аналитик
|
|
10
|
Процесс
|
Как
формируются данные для управления стоимостью?
|
Бизнес
|
На
основе проектной документации - специалистом по ИТ(бизнес аналитик).
|
|
12
|
Бизнес
|
После
каких событий необходимы какие либо согласования с заказчиком?
|
Бизнес
|
Либо
после возникновения вопроса по требованиям, либо после определения отклонения
по стоимости
|
|
13
|
Процесс
|
Как
и кем формируются отчеты о проведении контроля?
|
Бизнес
|
Отчеты
формируют все работники по окончании этапа работ
|
|
14
|
Бизнес
|
Существуют
ли общие принципы обеспечения качества в организации?
|
Бизнес
|
Нет,
регламентированных принципов нет.
|
|
15
|
Работники
|
Какие
работники входят в группу обеспечения качества?
|
Установка
|
Мнеджер
проекта,бизнес аналитик,начальник функциональных учреждений
|
|
17
|
Надежность
|
Какой
документ подтверждает соответствие качеству и надежности?
|
Бизнес
|
Документ
соответствия надежности, показатели которого рассчитываются на основе данных
проведенного анализа.
|
|
18
|
Надежность
|
Какие
проблемы происходят в процессе управления стоимостью?
|
Бизнес
|
Срыв
графика работ
|
|
19
|
Бизнес
|
Кто
руководит командой разработчиков?
|
Установка
|
Менеджер
проекта
|
|
20
|
Бизнес
|
Кто
производит планирование деятельности команды разработчиков?
|
Установка
|
Менеджер
проекта
|
|
21
|
Процесс
|
Для
чего работники пишут отчеты?
|
Установка
|
Для
последующего их анализа менеджером проектов.
|
Структурное проектирование информационной
системы
Описание бизнес процесса
Таблица 1. Процесс Управление
поставками ИТ-проекта
|
№
|
1
|
Наименование
процесса
|
Упраление
поставками ИТ-проекта
|
|
№
|
|
Наименование
процесса верхнего уровня
|
|
|
Вложенные
детальные бизнес - процессы следующего уровня
|
|
№
|
1.1
|
Наименование
процесса
|
Анализ
требований заказа, определение возможности выполнения ряда требований силами
предприятия
|
|
№
|
1.2
|
|
Оценка
или описание требований
|
|
№
|
1.3
|
|
Постановка
требований для производства
|
|
№
|
1.4
|
|
Установление
сроков для производства
|
|
№
|
1.5
|
|
Производство
|
|
Текстовое
описание процесса
|
Процесс
управления поставками Ит-проекта протекает параллельно с производством
товаров или услуг силами предприятия. Представляет собой, контроль и
согласование технического задания, планирование проведения исследований,
исследование спроектированных моделей (очень важный этап, поскольку
исправление ошибок на начальном уровне уменьшает возможные будущие затраты).
Этот процесс итеративен и протекает в течение жизни проекта.
|
|
Входы/выходы
процесса
|
|
№
|
Наименование
|
Тип
|
Описание
|
|
1
|
Требования
|
Вход
|
Требования
заказчика, которым должен соответствовать разрабатываемый программный продукт
|
|
2
|
Клендарный
план проекта
|
Вход
|
План
проекта должен содержать в себе дату каждого процесса
|
|
3
|
План
управления стоимостью проекта
|
Выход
|
Программное
обеспечение полностью соответствующее требованиям
|
|
Событие,
инициирующее процесс
|
|
№
|
Наименование
|
Описание
|
|
1
|
Принятие
заказа на разработку проэкта, формирование проектной документации
|
Процесс
начинается после того как появляются первые наработки по проекту. Как правило
инициируется процесс разработкой технического задания или эскизного проекта.
|
|
Событие,
завершающее процесс
|
|
1
|
Программный
продукт сдан в эксплуатацию
|
Подписание
акта о приемке программного продукта заказчиком.
|
Таблица 2. Процесс Определение
необходимых для поставки товаров или услуг
|
№
|
1.1
|
Наименование
процесса
|
Определение
необходимых для закупки товаров или услуг.
|
|
№
|
1
|
Наименование
процесса верхнего уровня
|
Управление
поставками ИТ-проекта
|
|
Вложенные
детальные бизнес - процессы следующего уровня
|
|
№
|
1.1.1
|
Наименование
процесса
|
Анализ
поставщиков товаров или услуг.
|
|
1.1.2
|
|
Поставка
товаров или услуг
|
|
1.1.3
|
|
Внедрение
поставленных товаров или услуг
|
|
Текстовое
описание процесса
|
Перед
закупкой товаров или услуг ,определяется что конкретно необходимо закупить,
проводится тщательный анализ поставщиков на наличие необходимого товара или
услуги , и сопоставление возможностей поставщиков с требованиями по срокам
реализации проекта
|
|
Входы/выходы
процесса
|
|
№
|
Наименование
|
Тип
|
Описание
|
|
1
|
Требования
|
Вход
|
Требования
для закупки, техническое задание
|
|
2
|
Календарный
план проекта
|
Вход
|
План
проекта должен содержать в себе дату каждого процесса
|
|
3
|
План
управления поставками
|
Выход
|
Подробный
план работ и задач по управлению поставками
|
|
Событие,
инициирующее процесс
|
|
№
|
Наименование
|
Описание
|
|
1
|
Начало
разработки проекта, появление первых наработок.
|
При
появлении первых моделей, проектной документации, модулей, элементов, и др.
|
|
Событие,
завершающее процесс
|
|
1
|
Разработаны
подробные планы, графики проведения работ.
|
Подробная
проработка планов, их проверка и утверждение.
|
Таблица 3. Процесс реализации общего
управления поставками
|
№
|
1.1.1
|
Наименование
процесса
|
Выбор
поставщиков
|
|
№
|
1.1
|
Наименование
процесса верхнего уровня
|
Определение
и согласование с поставщиками сроков поставки товаров или услуг, заключение
контракта на поставку товаров и услуг.
|
|
Текстовое
описание процесса
|
В
процессе поставки возможности поставщиков по срокам расходятся так же
необходимо выбрать наиболее дешевые варианты поставки товара или услуги при
этом необходимо учитывать сроки проекта.
|
|
Входы/выходы
процесса
|
|
№
|
Наименование
|
Тип
|
Описание
|
|
1
|
Требования
|
Вход
|
Требования
для закупки, техническое задание
|
|
2
|
Календарный
план проекта
|
Вход
|
План
проекта должен содержать в себе дату каждого процесса
|
|
3
|
План
управления проектом
|
Выход
|
Подробный
план работ и задач по управлению поставками
|
|
Событие,
инициирующее процесс
|
|
№
|
Наименование
|
Описание
|
|
1
|
При
появлении первых моделей, проектной документации, модулей, элементов, и др.
|
|
2
|
Событие,
завершающее процесс
|
|
Таблица 4. Процесс реализации общего
управления процессом закупки
|
№
|
1.1.2
|
Наименование
процесса
|
реализация
процесса закупки
|
|
№
|
1.1
|
Наименование
процесса верхнего уровня
|
Составление
контракта
|
|
Текстовое
описание процесса
|
Организация
обращается в правовую контору для заключения с поставщиками товаров и услуг
контракта, согласно требованиям законодательства РФ.
|
|
Входы/выходы
процесса
|
|
№
|
Наименование
|
Тип
|
Описание
|
|
1
|
Требования
|
Вход
|
Требования
для закупки, техническое задание
|
|
2
|
Календарный
план проекта
|
Вход
|
План
проекта должен содержать в себе дату каждого процесса
|
|
3
|
План
управления проектом
|
Выход
|
Подробный
план работ и задач по управлению стоимостью
|
|
Событие,
инициирующее процесс
|
|
№
|
Наименование
|
Описание
|
|
1
|
Начало
разработки проекта, появление первых наработок.
|
При
появлении первых моделей, проектной документации, модулей, элементов, и др.
|
|
Событие,
завершающее процесс
|
|
1
|
Разработаны
подробные планы, графики проведения работ.
|
Подробная
проработка планов, их проверка и утверждение.
|
Таблица 5. Процесс использование
посредников
|
№
|
1.1.3
|
Наименование
процесса
|
Использование
логистических фирм посредников.
|
|
№
|
1.1
|
Наименование
процесса верхнего уровня
|
Анализ
фирм посредников на возможность ускорения процесса поставки товара или
услуги.
|
|
Текстовое
описание процесса
|
На
основе этого процесса можно получить необходимые товары или услуги быстрее
чем их может поставить производитель но для этого необходимо анализировать
возможности фирм посредников.
|
|
Входы/выходы
процесса
|
|
№
|
Наименование
|
Тип
|
Описание
|
|
1
|
План
требований поставки
|
Вход
|
Документ,
строго определяющий требуемые качество и надежность, а так же сроки поставки,
поставляемых товаров или услуг.
|
|
2
|
Требования
|
Выход
|
Согласование
поставленных сроков с поставщиками, заключение договора на поставку в
конкретный срок, с условием выплаты неустойки если сроки поставки будут нарушены
|
|
3
|
План
поставки
|
Выход
|
Содержит
информацию о средствах, методах, формах, стратегиях поставки товаров или
услуг.
|
|
Событие,
инициирующее процесс
|
|
№
|
Наименование
|
Описание
|
|
1
|
Начало
разработки проекта, появление первых наработок.
|
При
появлении первых моделей, проектной документации, модулей, элементов, и др.
|
|
Событие,
завершающее процесс
|
|
1
|
Разработаны
подробные планы, графики проведения работ.
|
Подробная
проработка планов, их проверка и утверждение.
|
Таблица 6. Процесс установления
сроков
|
№
|
1.2
|
Наименование
процесса
|
Установление
сроков
|
|
№
|
1
|
Наименование
процесса верхнего уровня
|
Управление
поставками ИТ-проекта
|
|
Вложенные
детальные бизнес - процессы следующего уровня
|
|
№
|
1.2
|
Наименование
процесса
|
|
|
1.2.1
|
|
Определение
сроков на поставку заказанных услуг или товаров
|
|
1.2.2
|
|
Определение
объема работ
|
|
1.2.3
|
|
Определение
общей стоимости заказанных товаров или услуг
|
|
1.2.4
|
|
Определение
отклонения по по поставкам
|
|
1.2.5
|
|
Определение
отклонения по срокам
|
|
Текстовое
описание процесса
|
В
отчете по освоенному объему можно увидеть, как распределяются по времени
планируемые расходы на поставки товаров или услуг согласно требованиям
проекта, а также реальные сроки и объемы фактически выполненных работ. На
основе данных этого отчета могут быть подсчитаны величины отклонений по
поставкам и срокам.
|
|
Входы/выходы
процесса
|
|
№
|
Наименование
|
Тип
|
Описание
|
|
1
|
Система
управления изменениями стоимости
|
Вход
|
Подробный
план работ и задач по написанию отчетов, устранению ошибок и др.
|
|
2
|
Базовый
план по стоимости
|
Вход
|
Результаты
могут помочь внести изменения в управление проектом, например, модифицировать
технологию работы и установить новые приоритеты при распределении ресурсов.
|
|
3
|
Анализ
измерения эффективности
|
Выход
|
Разработанные
модели, на основе которых разрабатывается программный продукт
|
|
Событие,
инициирующее процесс
|
|
№
|
Наименование
|
Описание
|
|
1
|
Утверждение
плана
|
После
утверждения плана, распределяются задачи и указания для проведения контроля,
и исследования разработанного материала на наличие ошибок и не надежных мест
в программе.
|
|
Событие,
завершающее процесс
|
|
1
|
Написание
всех необходимых отчетов
|
После
проведения работ по контролю, тестированию и исследованию все участники пишут
отчеты, для последующего анализа ошибок.
|
|
|
|
|
|
|
Таблица 7. Процесс определения
бюджетной стоимости поставленных товаров или услуг
|
№
|
1.2
|
Наименование
процесса
|
Определение
стоимости поставок
|
|
№
|
1
|
Наименование
процесса верхнего уровня
|
Установление
величины отклонений
|
|
Вложенные
детальные бизнес - процессы следующего уровня
|
|
№
|
1.2
|
Наименование
процесса
|
|
|
1.2.
|
|
|
|
1.2.
|
|
|
|
Текстовое
описание процесса
|
Стоимость
поставки определяется на основе сметы затрат и календарного плана проекта
(календарный план содержит сроки начала и продолжительность каждой работы)
|
|
Входы/выходы
процесса
|
|
№
|
Наименование
|
Тип
|
Описание
|
|
1
|
Система
управления поставками
|
Вход
|
Система
по контролю, написанию отчетов, а также анализ требований
|
|
2
|
Базовый
план по стомости
|
Вход
|
Результаты
могут помочь внести изменения в управление проектом, например, модифицировать
технологию работы и установить новые приоритеты при распределении ресурсов.
|
|
2
|
Стоимость
работы
|
Выход
|
Разработанные
модели, на основе которых разрабатывается программный продукт
|
|
Событие,
инициирующее процесс
|
|
№
|
Наименование
|
Описание
|
|
1
|
Утверждение
плана внесения изменений в базовый план по поставкам
|
После
утверждения плана, распределяются задачи и указания для проведения поставок.
|
|
Событие,
завершающее процесс
|
|
1
|
Написание
всех необходимых отчетов
|
После
проведения работ по утверждению плана внесения изменений в базовый план по
поставкам пишут отчеты, для последующих оценок условий.
|
Таблица 8. Процесс определения
объема работ
|
№
|
1.2
|
Наименование
процесса
|
Определение
объема работ
|
|
№
|
1
|
Наименование
процесса верхнего уровня
|
Установление
величины отклонений
|
|
Вложенные
детальные бизнес - процессы следующего уровня
|
|
№
|
1.2
|
Наименование
процесса
|
|
|
1.1
|
|
|
|
1.2
|
|
|
|
Текстовое
описание процесса
|
анализ
соотношения собственных и подрядных работ, оценка рисков, определение набора
работ, составление графиков, предварительные расчеты и запуск проекта.
|
|
Входы/выходы
процесса
|
|
№
|
Наименование
|
Тип
|
Описание
|
|
1
|
Стоимость
работ
|
Вход
|
Разработанные
модели, на основе которых разрабатывается программный продукт
|
|
2
|
Базовый
план по стоимости
|
Вход
|
Результаты
могут помочь внести изменения в управление проектом, например, модифицировать
технологию работы и установить новые приоритеты при распределении ресурсов.
|
|
3
|
Объем
работ
|
Выход
|
Разработанные
модели, на основе которых разрабатывается программный продукт
|
|
Событие,
инициирующее процесс
|
|
№
|
Наименование
|
Описание
|
|
1
|
Утверждение
плана определения бюджетной стоимости работ
|
оценка
рисков, определение набора работ, составление графиков, предварительные
расчеты.
|
|
Событие,
завершающее процесс
|
|
1
|
Написание
всех необходимых отчетов
|
После
проведения работ по контролю, и исследованию все участники пишут отчеты, для
последующего анализа ошибок.
|
|
|
|
|
|
|
Таблица 9. Процесс определения общей
стоимости выполненной работы
|
№
|
1.2
|
Наименование
процесса
|
Определение
общей стоимости выполненной работы
|
|
№
|
1
|
Наименование
процесса верхнего уровня
|
Установление
величины отклонений
|
|
Вложенные
детальные бизнес - процессы следующего уровня
|
|
№
|
1.2
|
Наименование
процесса
|
|
|
1.2.
|
|
|
|
1.2.
|
|
|
|
Текстовое
описание процесса
|
стоимость
определяется на основе сметы затрат и календарного плана проекта (календарный
план содержит сроки начала и продолжительность каждой работы)
|
|
Входы/выходы
процесса
|
|
№
|
Наименование
|
Тип
|
Описание
|
|
1
|
Объем
работ
|
Вход
|
Разработанные
модели, на основе которых разрабатывается программный продукт
|
|
2
|
Базовый
план по поставкам
|
Вход
|
Результаты
могут помочь внести изменения в управление проектом, например, модифицировать
технологию работы и установить новые приоритеты при распределении ресурсов.
|
|
2
|
Общие
поставки
|
Выход
|
Разработанные
модели, на основе которых разрабатывается программный продукт
|
|
Событие,
инициирующее процесс
|
|
№
|
Наименование
|
Описание
|
|
1
|
Утверждение
плана определения объема работ
|
После
утверждения плана, распределяются задачи и указания для проведения установки
стоимости работ.
|
|
Событие,
завершающее процесс
|
|
1
|
Написание
всех необходимых отчетов
|
После
проведения работ по определению общей стоимости выполненных работ пишут
отчеты, для последующих оценок условий.
|
Таблица 10. Процесс определения
отклонений по поставкам
|
№
|
1.2
|
Наименование
процесса
|
Определение
отклонений по поставкам
|
|
№
|
1
|
Наименование
процесса верхнего уровня
|
Установление
величины отклонений
|
|
Вложенные
детальные бизнес - процессы следующего уровня
|
|
№
|
1.2
|
Наименование
процесса
|
|
|
1.2.
|
|
|
|
1.2.
|
|
|
|
Текстовое
описание процесса
|
стоимость
определяется на основе сметы затрат и календарного плана проекта, а также на
основе сравнения первоначальной сметы с конечной.
|
|
Входы/выходы
процесса
|
|
№
|
Наименование
|
Тип
|
Описание
|
|
1
|
Общая
стоимость
|
Вход
|
Стоимость
с учетом всех текущих затрат
|
|
2
|
Базовый
план по стомости
|
Вход
|
Результаты
могут помочь внести изменения в управление проектом, например, модифицировать
технологию работы и установить новые приоритеты при распределении ресурсов.
|
|
2
|
Отклонение
по стоимости
|
Выход
|
Разработанные
модели, на основе которых разрабатывается программный продукт
|
|
Событие,
инициирующее процесс
|
|
№
|
Наименование
|
Описание
|
|
1
|
Утверждение
плана определения общей стоимости выполненных работ
|
После
утверждения плана, распределяются задачи и указания для проведения установки
стоимости работ.
|
|
Событие,
завершающее процесс
|
|
1
|
Написание
всех необходимых отчетов
|
После
проведения работ по определению отклонений по стоимости пишут отчеты, для
последующих оценок условий.
|
Таблица 11. Процесс определения
отклонений по срокам
|
№
|
1.2
|
Наименование
процесса
|
Определение
отклонений по срокам
|
|
№
|
1
|
Наименование
процесса верхнего уровня
|
Установление
величины отклонений
|
|
Вложенные
детальные бизнес - процессы следующего уровня
|
|
№
|
1.2
|
Наименование
процесса
|
|
|
1.2.
|
|
|
|
1.2.
|
|
|
|
Текстовое
описание процесса
|
Определение
фактической сдачи проекта в эксплуаиацию и теоретической сдачи.
|
|
Входы/выходы
процесса
|
|
№
|
Наименование
|
Тип
|
Описание
|
|
1
|
Отклонение
по стоимости
|
Вход
|
Сравнение
фактической сдачи проекта в эксплуатацию от теоретической.
|
|
2
|
Базовый
план по стомости
|
Вход
|
Результаты
могут помочь внести изменения в управление проектом, например, модифицировать
технологию работы и установить новые приоритеты при распределении ресурсов.
|
|
3
|
Анализ
измерения эффективности
|
Выход
|
Разработанные
модели, на основе которых разрабатывается программный продукт
|
|
Событие,
инициирующее процесс
|
|
№
|
Описание
|
|
1
|
Утверждение
плана определения отклонений по стоимости
|
После
утверждения плана, распределяются задачи и указания для проведения установки
стоимости работ.
|
|
Событие,
завершающее процесс
|
|
1
|
Написание
всех необходимых отчетов
|
В
результате выполнение команды на графике появляется ломаная вертикальная
линию, которая представляет разницу между запланированным окончанием работ и
фактическим.
|
Таблица 12. Процесс оценки или
описания условий
|
№
|
1.2
|
Наименование
процесса
|
Оценка
или описание условий
|
|
№
|
1
|
Наименование
процесса верхнего уровня
|
Определение
поставок ИТ-проекта
|
|
Вложенные
детальные бизнес - процессы следующего уровня
|
|
№
|
1.2
|
Наименование
процесса
|
|
|
1.2.1
|
|
Вычисление
ПДЗ на новой оценке
|
|
1.2.2
|
|
Вычисление
ППЗ с использованием новой оценки
|
|
1.2.3
|
|
Вычисление
ППЗ с использование оставшегося бюджета
|
|
1.2.4
|
|
Вычисление
ППЗ с использованием СИВСР
|
|
Текстовое
описание процесса
|
Разработка
необходимых в управлении описаний условий
|
|
Входы/выходы
процесса
|
|
№
|
Наименование
|
Тип
|
Описание
|
|
1
|
Анализ
измерения эффективности
|
Вход
|
Разработанные
модели, на основе которых разрабатывается программный продукт
|
|
2
|
Информация
об исполнении работ
|
Вход
|
Содержит
данные, относящиеся к статусу и стоимости выполненных операций проекта. Эта
информация включает в себя:%-т фактически выполненных плановых операций.
|
|
3
|
Прогноз
|
Выход
|
прогноз
до завершения плановых операций проекта
|
|
Событие,
инициирующее процесс
|
|
№
|
Наименование
|
Описание
|
|
1
|
Утверждение
плана определения отклонений по срокам
|
После
утверждения плана, распределяются задачи и указания для проведения установки
стоимости работ.
|
|
Событие,
завершающее процесс
|
|
1
|
Написание
всех необходимых отчетов
|
После
проведения работ по определению отклонений по стоимости пишут отчеты, для
последующих оценок условий.
|
Таблица 13. Процесс сравнения
эффективности затрат по времени
|
№
|
1.2
|
Наименование
процесса
|
сравнение
эффективности затрат по времени
|
|
№
|
1
|
Наименование
процесса верхнего уровня
|
Определение
поставок ИТ-проекта
|
|
Вложенные
детальные бизнес - процессы следующего уровня
|
|
№
|
1.2
|
Наименование
процесса
|
|
|
1.2.
|
|
|
|
1.2.
|
|
|
|
Текстовое
описание процесса
|
Разработка
необходимых в управлении описаний условий
|
|
Входы/выходы
процесса
|
|
№
|
Наименование
|
Тип
|
Описание
|
|
1
|
Прогноз
|
Вход
|
прогноз
до завершения плановых операций проекта
|
|
2
|
Одобренные
запросы на изменения
|
Вход
|
Содержат
изменения стоимости, определенной в контракте, в содержании проекта, в
базовом плане по стоимости или в плане управления стоимостью.
|
|
3
|
Анализ
эффективности исполнения проекта
|
Выход
|
Рассмотрение
эффективности данного проекта
|
|
Событие,
инициирующее процесс
|
|
№
|
Наименование
|
Описание
|
|
1
|
Утверждение
плана по описанию условий
|
После
утверждения плана, распределяются задачи и указания для проведения установки
стоимости работ.
|
|
Событие,
завершающее процесс
|
|
1
|
Написание
всех необходимых отчетов
|
После
проведения работ по определению отклонений по стоимости пишут отчеты, для
последующих оценок условий.
|
Таблица 14. Процесс разработки
программного обеспечения
|
№
|
1.2
|
Наименование
процесса
|
разработка
программного обеспечения
|
|
№
|
1
|
Наименование
процесса верхнего уровня
|
Определение
поставок ИТ-проекта
|
|
Вложенные
детальные бизнес - процессы следующего уровня
|
|
№
|
1.2
|
Наименование
процесса
|
|
|
1.2.
|
|
|
|
1.2.
|
|
|
|
Текстовое
описание процесса
|
Альфа,
Бета, финальная или какая либо другая версия продукта (отдельного модуля),
способная выполнять определенные функции
|
|
Входы/выходы
процесса
|
|
№
|
Наименование
|
Тип
|
Описание
|
|
1
|
Анализ
эффективности исполнения проекта
|
Вход
|
Рассмотрение
эффективности данного проекта
|
|
2
|
Сформированное
техническое задание
|
Вход
|
Сформированное
ТЗ оформляется как процесс или несколько взаимосвязанных процессов и
помещается в очередь заданий в соответствии со значением приоритета
|
|
3
|
Требования
к финансирование проекта
|
Вход
|
Выводятся
на основании базового плана стоимости и могут служить для определения
условий, обычно в сторону увеличения, по срокам работ или повышения
стоимости.
|
|
4
|
План
управления стоимостью проекта
|
Выход
|
Программное
обеспечение полностью соответствующее требованиям
|
|
Событие,
инициирующее процесс
|
|
№
|
Наименование
|
Описание
|
|
1
|
Утверждение
плана по сравнению эффективности затрат по времени
|
После
утверждения плана, распределяются задачи и указания для проведения установки
стоимости работ.
|
|
Событие,
завершающее процесс
|
|
1
|
Написание
всех необходимых отчетов
|
После
проведения работ по определению отклонений по стоимости пишут отчеты, для
последующих оценок условий.
|
Организационная структура
Начальник отдела управления поставками -
связующее звено между руководящим составом и отделом управления поставками.
Получает требования проекта, и передает требования дальше ,в аналитический
отдел.
Начальник аналитического отдела - получает отчет
с требованиями по проекту от начальника отдела управления поставками.
Полученный отчет, начальник аналитического отдела передает аналитикам для
анализа. Отчет по анализу , Начальник аналитического отдела передает в отдел
закупок
Аналитик - Анализирует требования проекта,
составляет отчет о требуемых для закупки товарах или услугах, исходя из
возможности реализации требований силами предприятия.
Начальник отдела закупки - получает отчет о
требованиях для закупки , и передает требования для закупки менеджерам по
закупке. Он принимает решение о закупке товаров или услуг у тех или иных
поставщиков.
Менеджер по закупке- получает отчет о
требованиях для закупки согласно требованиям он анализирует поставщиков,
согласно требованиям по срокам и удовлетворению требованиям.
Отдел продаж занимается компилированием
закупленных товаров и услуг, передает отчеты начальнику отдела управления
поставками.
Классификаторы
Бизнес - проблемы и их решения
Бизнес-проблема
|
Элемент
|
Описание
|
|
Проблема
|
Сложность
в определении потребности и ограниченных сроках, а также ограниченном бюджете
|
|
Воздействует
на
|
Начальник
Отдела
|
|
Результатом
чего является
|
Невозможность
во время сдать проект
|
|
Выигрыш
|
Грамотно
составленный график сроков и расходов.
|
|
Может
состоять в следующем
|
Возможность
подготовить проект.
|
Информационная проблема
|
Элемент
|
Описание
|
|
Проблема
|
Невозможность
в реальном времени извлечь информацию о временных изменениях.
|
|
Воздействует
на
|
Начальник
Отдела
|
|
Результатом
чего является
|
Невозможность
оперативно отражать изменения.
|
|
Выигрыш
от
|
Введение
хранилищ, постоянно обновляющихся баз данных, сбор отчетов и анализ ситуаций
|
|
Может
состоять в следующем
|
Менеджер
получит возможность гибко учитывать временные изменения и изменения в
поставках и оперативно отражать их.
|
Планирование разработки: цель создания системы,
функции, пользователи, средства реализации, календарный план
Основная цель создания - повышение эффективности
разработки и оценки проекта для обеспечения более быстрой, эффективной и
дешевой работы с клиентами.
Пользователи системы - сотрудники:
. Начальники Отделов
. Менеджеры по закупке
. Менеджеры по продажам
. Аналитики.
|
пользователь
|
функция
|
Категория
функции
|
|
Начальник
отдела
|
Внесение
и обновление записей с данными о сотрудниках и программах
|
очевидная
|
|
Начальник
отдела
|
Создание
списка сотрудников, работающих над разработкой данного проекта
|
дополнительная
|
|
Менеджер
По закупке
|
Составление
плана поставок оформление заказа
|
очевидная
|
|
Менеджер
По закупке
|
Внесение
и обновление записей в список поставщиков
|
очевидная
|
|
Сотрудники
|
Создание
отчета по итогам социологического исследования
|
очевидная
|
|
Аналитик
|
Анализ
требований и определение товаров услуг необходимых для закупки
|
Очевидная
|
|
Менеджеры
и Начальники отделов
|
Составление
различных отчетов по итогам
|
Очевидная
|
Средства разработки и реализации:
Средство проектирования и
генерации БД - AllFusion Data Modeler 4.1
СУБД SQL Server 2000
Календарный план проекта:
Дата начала проекта - 01.04.2006
Дата окончания проекта - 30.05.2006
Календарный план проекта
|
№
п/п
|
Этап
|
Дата
начала этапа
|
Дата
окончания этапа
|
|
1.
|
Концептуальное
проектирование. Выявление требований к данным и транзакциям.
|
01.04.2006
|
4.04.2006
|
|
2.
|
Определение
типов сущностей и связей между ними
|
5.04.2006
|
10.04.2006
|
|
3.
|
Определение
атрибутов, доменов и ключей.
|
11.04.2006
|
15.04.2006
|
|
4.
|
Создание
концептуальной модели БД.
|
16.04.2006
|
18.04.2006
|
|
5.
|
Логическое
проектирование. Разрешение некоторых связей.
|
19.04.2006
|
21.04.2006
|
|
6.
|
Определение
набора отношений и создание логической модели БД.
|
22.04.2006
|
27.04.2006
|
|
7.
|
Реализация
логической модели БД в ERWin.
|
28.04.2006
|
5.05.2006
|
|
8.
|
Физическое
проектирование. Проектирование таблиц БД. Реализация бизнес-правил.
|
6.05.2006
|
16.05.2006
|
|
9.
|
Анализ
выполнения транзакций.
|
17.05.2006
|
20.05.2006
|
|
10.
|
Определение
вторичных индексов. Анализ введения контролируемой избыточности данных.
|
21.05.2006
|
25.05.2006
|
|
11.
|
Разработка
пользовательских представлений. Проверка качества и структуры БД.
|
26.05.2006
|
28.05.2006
|
|
12.
|
Генерация
SQL-скрипта БД. Создание БД в SQL Server.
|
29.05.2006
|
30.05.2006
|
Концептуальное проектирование БД
Выявление требований к данным. Данные о
сотрудниках.
Каждый сотрудник имеет следующие данные:
табельный номер, полное имя, паспорт, должность, наименование отдела
(аналитический, отдел закупок, отдел продаж).
Данные о программах и объектах
Каждая программа направлена строго на один
объект. Каждая программа имеет следующие данные: идентификационный номер,
название, информацию о разработчике, дата начала и окончания, цель, стоимость,
отметка об одобрении. Объект включает в себя следующие данные: идентификационный
номер, краткая характеристика, составленная на основе анализа объекта.
Данные об отчетах
В ходе реализации проекта необходимо
организовать его оценку. Каждые отчет имеет следующие данные: номер, дата
составления, числа, результаты. Ответственность за составление отчета несет
сотрудник составляющий отчет.
Выявление требований к транзакциям
Перечень транзакций системы:
|
N
п/п
|
Наименование
транзакции
|
Ответственные
|
|
1
|
Определение
требований проекта
|
Аналитик
|
|
2
|
Определить
предварительные сроки
|
Начальник
аналитического отдела
|
|
3
|
Определить
товары и услуги необходимые для закупки
|
Аналитик
|
|
4
|
Определить
реальные сроки сдачи
|
Начальник
отдела закупки
|
|
5
|
Определить
сдвиг сроков
|
Менеджер
по закупке
|
|
6
|
Выбрать
поставщиков товаров или услуг
|
Менеджер
по закупке
|
|
7
|
Определение
готовности проекта
|
Начальник
отдела управления поставками
|
|
8
|
Формирование
отчетов о динамике изменения значений показателей
|
Сотрудники
|
|
9
|
Формирование
отчетов по итогам
|
Начальник
отдела управления поставками
|
Выделенные атрибуты и их принадлежность
соответствующим сущностям
|
Тип
сущности
|
Атрибут
|
|
1.
Начальник отдела управления поставками
|
Код
начальника ФИО начальника Код требования Контактная информация
|
|
2.
Сроки
|
Код
сроков Дата планируемого окончания
|
|
3.
Требования
|
Код
требования Наименование работы Код сроков Код поставок Код реал сроков Код
начальника
|
|
4.
Поставки
|
Код
поставок Код требования Наименование поставки Стоимость поставки
|
|
5.
Реальные сроки
|
Код
реал сроков Дата начала Дата окончания Код сдачи Код требования
|
|
6.
Дата сдачи
|
Код
сдачи Дата сдачи проекта Код проекта Код реал сроков
|
|
7.
Проект
|
Код
проекта Содержание Описание
|
|
8.Стоимость
|
Код
стоимости Сумма стоимости
|
Определение типов сущностей
Определение типов сущностей
|
N
п/п
|
Имя
сущности (Псевдоним)
|
Описание
|
Особенности
использования
|
|
1.
|
Объект
|
Объект,
подвергнутый оценке
|
|
|
2.
|
Процесс
|
Какой-либо
процесс, связанный с деятельностью
|
Вид
объекта
|
|
3.
|
Структура
(подразделение)
|
Все
предприятие в целом, или его отдел, группа сотрудников.
|
Вид
объекта
|
|
4.
|
Программа
оценки
|
Направлена
на выявление слабых мест в деятельности проекта
|
|
|
5
|
Показатель
|
Параметр,
характеризующий деятельность
|
|
|
6.
|
Фактическое
значение показателя
|
Значение
показателя в определенный момент времени
|
|
|
7.
|
Плановое
значение показателя
|
Значение,
при котором, по мнению аналитиков, будет функционировать эффективно.
|
|
|
8.
|
Субъект
(исполнитель)
|
Сотрудники,
занимающиеся разработкой и реализацией
|
|
Определение типов связей
Определение типов связей
|
Тип
сущности
|
Тип
связи
|
Тип
сущности
|
Кардинальность
|
Показатель
участия
|
|
Процесс
|
является
|
Объект
|
1:1
|
T:P
|
|
Структура
(подразделение)
|
является
|
Объект
|
1:1
|
T:P
|
|
Программа
оценки
|
характеризует
|
Объект
|
М:М
|
T:P
|
|
Показатель
|
имеет
|
Значение
показателя
|
1:М
|
T:P
|
|
Показатель
|
имеет
|
Желаемое
значение
|
1:М
|
T:P
|
|
Плановое
значение
|
входит
в
|
Программа
оценки
|
М:1
|
T:Т
|
|
Субъект
|
разрабатывает
|
Программа
оценки
|
1:М
|
P:Т
|
|
Субъект
|
определяет
|
Желаемое
значение
|
1:М
|
P:Т
|
Определение доменов атрибутов
Определение доменов атрибутов:
|
Имя
домена
|
Характеристики
домена
|
Примеры
допустимых значений
|
|
Регистрационный
номер
|
Строка
длиной до 4 цифровых символов
|
15648
|
|
Дата
|
Строка
длиной 10 символов формата ДД.ММ. ГГГГ
|
12.05.2007
|
|
Вид
|
Строка
длиной до 20 символов формата
|
|
|
Наименование
|
Строка
длиной до 20 символов формата
|
|
|
Основная
Цель деятельности
|
Строка
длиной до 120 символов формата
|
|
|
Единица
измерения
|
Строка
длиной до 15 символов формата
|
|
|
Формула
расчета
|
Строка
длиной до 15 символов формата
|
|
|
Обозначение
|
Строка
длиной до 15 символов формата
|
|
|
Фамилия
|
Строка
переменной длины, до 15 символов
|
Иванов
|
|
Имя
|
Строка
переменной длины, до 15 символов
|
Иван
|
|
Отчество
|
Строка
переменной длины, до 15 символов
|
Иванович
|
Определение первичных и альтернативных ключей
для сущностей
Определение первичных и альтернативных ключей
для сущностей:
|
Сущность
|
Первичный
ключ
|
Альтернативный
ключ
|
|
Объект
|
Регистрационный
номер
|
|
|
Процесс
|
Регистрационный
номер
|
|
|
Структура
(подразделение)
|
Регистрационный
номер
|
|
|
Программа
оценки
|
Регистрационный
номер
|
|
|
Показатель
|
Регистрационный
номер
|
|
|
Фактическое
значение показателя
|
Регистрационный
номер
|
|
|
Плановое
значение показателя
|
Регистрационный
номер
|
|
|
Субъект
(исполнитель)
|
Регистрационный
номер
|
|
Физическое проектирование БД
Проектирование таблиц БД
TABLE Data_sdachi (_sdachi int NOT
NULL,_sdachi_proekta datetime NULL,_proekta int NOT NULL,_real_stoimost int
NULL
)TABLE Data_sdachiPRIMARY KEY (kod_sdachi)
TABLE Grafiki (_grafikov int NOT NULL,_rabot
varchar(20) NULL,_raspisanya varchar(20) NULL,
)TABLE GrafikiPRIMARY KEY (kod_grafikov)
TABLE Grafiki (_grafikov int NOT NULL,_srokov
int NULL,_trebovaniya int NULL,_otcheta int NOT NULL,char(18) NULL,char(18)
NULL,char(18) NULL
)TABLE GrafikiPRIMARY KEY (kod_grafikov,
kod_otcheta)
TABLE Otcheti (_otcheta int NOT NULL,_sotrudnika
int NOT NULL,_za_period varchar(20) NULL,_za_deyatelnost varchar(20) NULL
)TABLE OtchetiPRIMARY KEY (kod_otcheta,
kod_sotrudnika)
TABLE proekt (_proekta int NOT NULL,varchar(20)
NULL,varchar(20) NULL
)TABLE proektPRIMARY KEY (kod_proekta)TABLE
Raspisanie_proekta (_raspisaniya int NOT NULL,_grafikov int NULL,_zadach
datetime NULL
)TABLE Raspisanie_proektaPRIMARY KEY
(kod_raspisaniya)
TABLE Realnii_stoimost (_real_stoimost int NOT
NULL,_nachala datetime NULL,_okonchaniya datetime NULL,_sdachi int
NULL,_sotrudnika int NULL,_otcheta int NULL
)
TABLE Realnii_stoimostPRIMARY KEY
(kod_real_stoimost)
TABLE stoimost (_stoimost int NOT
NULL,varchar(20) NULL,_trebovaniya int NOT NULL
)TABLE resursiPRIMARY KEY (kod_resursov,
kod_trebovaniya)
TABLE Rukovoditel_proekta (_rukovoditelya int
NOT NULL,_rukovoditelya varchar(20) NULL,_informaciya varchar(20)
NULL,_trebovaniya char(18) NULL
)TABLE Rukovoditel_proektaPRIMARY KEY
(kod_rukovoditelya)
TABLE Sroki (_srokov int NOT
NULL,_plan_okonchaniya datetime NULL
)TABLE SrokiPRIMARY KEY (kod_srokov)
TABLE trebovaniya (_trebovaniya int NOT
NULL,_srokov int NULL,_stoimost int NULL,_raboti char(18) NULL,_rukovoditelya
int NULL
)TABLE trebovaniyaPRIMARY KEY (kod_trebovaniya)
Объектно-ориентированное проектирование ИС
Описание предмета и объекта проектирования.
Общая формулировка задачи:
Цель проекта - создание информационной системы
управления поставками ИТ-проекта.
Потребители:
Начальник отдела управления поставками,
Начальники.
Цели: Обеспечить более быстрое, контролируемое,
дешевое и безотказное выполнение операций, необходимое для управления
поставками ИТ-проекта. Бизнес-акторы:
1. Начальник отдела управления поставками
2. Начальники
Календарный план проекта:
Дата начала проекта - 04.09.2007
Дата окончания проекта - 21.12.2007
Календарный план проекта
|
№
п/п
|
Этап
|
Дата
начала этапа
|
Дата
окончания этапа
|
|
1.
|
Описание
предмета и объекта проектирования
|
04.09.2007
|
21.09.2007
|
|
2.
|
Выявление
целей создания системы, функций пользователей
|
22.09.2007
|
30.09.2007
|
|
3.
|
Этап
концептуального моделирования
|
01.10.2007
|
21.10.2007
|
|
4.
|
Этап
логического моделирования
|
22.10.2007
|
22.11.2007
|
|
5.
|
Этап
физического моделирования
|
23.11.2007
|
14.12.2007
|
|
6.
|
Описание
и оформление проекта
|
15.12.2007
|
21.12.2007
|
Функции:
|
№
|
Функция
|
Категория
|
|
1
|
Определение
взаимосвязей задач
|
Очевидная
|
|
2
|
Определение
оценки стоимости
|
Очевидная
|
|
3
|
Оценка
длительности проекта
|
Очевидная
|
|
4
|
Составление
расписания проекта
|
Очевидная
|
|
5
|
Составление
графиков
|
Очевидная
|
|
6
|
Формирование
заданий по расписанию
|
Очевидная
|
|
7
|
Управление
Поставками
|
Очевидная
|
|
8
|
Формирование
отчетов по контрольным датам
|
Очевидная
|
|
9
|
Определение
сдвигов
|
Очевидная
|
|
10
|
Запись
и корректировка расписания
|
Очевидная
|
|
11
|
Обеспечение
механизмов взаимодействия между процессами и подсистемами
|
Скрытая
|
Концептуальная модель (построенная на основе
объектно-ориентированного анализа предметной области)
Описание прецедентов
Прецедент №1
|
Прецедент
|
Определение
взаимосвязей задач
|
|
Исполнители
|
Начальник
отдела управления поставками.
|
|
Цель
|
Определение
зависимость поставленных задач
|
|
Краткое
описание
|
Руководитель
основываясь на требованиях составляет список задач.
|
|
Тип
|
Главный
и идеальный
|
|
Ссылки
|
Функции
2
|
|
Типичный
ход событий
|
|
Действия
исполнителя
|
Отклик
системы
|
|
1.
Аналитик анализирует список задач.
|
|
|
2.
Менеджер выстраивает приоритет задач
|
|
|
3.
Менеджер определяет зависимости
|
|
Прецедент №2
|
Прецедент
|
Определение
стоимости
|
|
Исполнители
|
Начальник
отдела закупки
|
|
Цель
|
Определение
закупаемых товаров или услуг согласно требованиям для закупки
|
|
Краткое
описание
|
Менеджер
по закупке основываясь на проанализированных требованиях, определяет
поставщиков товаров и услуг и делает заказ на поставку.
|
|
Тип
|
Главный
и идеальный
|
|
Ссылки
|
Функции
2
|
|
Типичный
ход событий
|
|
Действия
исполнителя
|
Отклик
системы
|
|
1.
Менеджер исходя из списка задач составляет требования
|
|
|
2.
Менеджер исходя из списка задач определяет стоимость.
|
|
|
3.
Менеджер исходя из списка задач проекта составляет управленческие решения.
|
|
Прецедент №3
|
Прецедент
|
Оценка
длительности проекта и разработка расписания
|
|
Исполнители
|
Начальник
отдела управления поставками, начальник отдела закупки
|
|
Цель
|
Определение
длительности проекта и разработка расписания
|
|
Краткое
описание
|
Начальник
отдела управления поставками, основываясь на определенных требованиях по
поставке , и по срокам поставки заказанных товаров и услуг , занятости и
квалификацию участников в проекте - определяет длительность проекта и
разрабатывает расписание.
|
|
Тип
|
|
|
Ссылки
|
3,4
|
|
Типичный
ход событий
|
|
Действия
исполнителя
|
Отклик
системы
|
|
1.
Оценка выполнения задач
|
|
|
2.
Согласование с поставленными сроками
|
|
|
3.
Разработка расписания
|
|
Прецедент № 4
|
Прецедент
|
Формирование
задания по расписанию.
|
|
Исполнители
|
Начальник
отдела управления поставками, начальник отдела закупки
|
|
Цель
|
Сформировать
задания по расписанию
|
|
Краткое
описание
|
|
|
Тип
|
|
|
Ссылки
|
3,4,5
|
|
Типичный
ход событий
|
|
Действия
исполнителя
|
Отклик
системы
|
|
1.
Анализирует актуальность задач
|
|
|
2.
Фиксирует их в системе календарного планирования
|
1.Выдает
форму для внесения информации. 2. Отображает внесенную информацию. 3. Выдает
информацию. 4. Запрашивает подтверждение.
|
Прецедент № 5
|
Прецедент
|
Управление
поставками
|
|
Исполнители
|
Менеджер
по закупке
|
|
Цель
|
Внести
изменения в расписание и поставки проекта, чтобы корректировать даты контрольных
точек и дату сдачи.
|
|
Краткое
описание
|
|
|
Тип
|
|
|
Ссылки
|
6,8,9
|
|
Типичный
ход событий
|
|
Действия
исполнителя
|
Отклик
системы
|
|
1.
Менеджер вносит в расписание сроки контрольных дат
|
|
|
2.
Фиксирует их в системе календарно планирования.
|
1.Выдает
форму для внесения информации. 2. Отображает внесенную информацию. 3. Выдает
информацию.
|
|
3.
Анализирует своевременность сдачи
|
|
|
4.
При необходимости корректирует стоимость
|
|
|
5.Управляет
сроком сдачи проекта
|
|
Модели
Модель бизнес-прецедентов
Рис. 1. Общая модель бизнес-прецедентов
Рис. 2. Модель бизнес-прецедентов для прецедента
“ Оценка сроков поставки, управление поставками проекта и разработка расписания
”
Рис. 3. Модель бизнес-прецедентов для прецедента
“Управление поставками проекта”
Рис. 4. Модель бизнес-объектов для
бизнес-прецедента “Управление стоимостью проекта”
Рис. 5. Диаграмма последовательности для
бизнес-прецедента “Управление поставками проекта”
Рис. 6. Диаграмма деятельности для
бизнес-прецедента “Управление поставками проекта”.
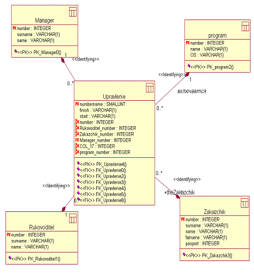
Рис. 7. Диаграмма классов
Рис. 8. Диаграмма системных прецедентов
Рис. 7. Диаграмма классов
Диаграмма системных прецедентов
Рис. 8. Диаграмма системных прецедентов
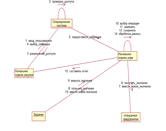
Рис.9. Диаграмма коопераций
Диаграмма переходов состояний
Диаграмма переходов состояний для управляющего
класса “ Security_system ”:
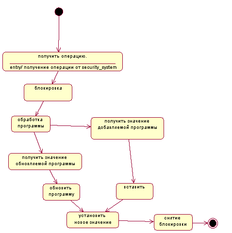
Рис.10. Диаграмма переходов состояний
Диаграмма переходов состояний для управляющего
класса “МЕНЕДЖЕР”:
Рис.11. Диаграмма переходов состояний
Физическое моделирование
Измененная диаграмма классов. Генерация
SQL-скрипта. Создание БД
Рис.12 Измененная диаграмма классов
Код SQL-скрипта
TABLE program (INTEGER NOT NULL,VARCHAR ( 1 )
NOT NULL,VARCHAR ( 1 ) NOT NULL,PK_program2 PRIMARY KEY (number)
);TABLE Upravlenie (SMALLINT NOT NULL,VARCHAR (
1 ) NOT NULL,VARCHAR ( 1 ) NOT NULL,INTEGER NOT NULL,_number INTEGER NOT
NULL,_number INTEGER NOT NULL,_number INTEGER NOT NULL,_17 INTEGER NOT
NULL,_number INTEGER NOT NULL,PK_Upravlenie4 PRIMARY KEY (program_number,
COL_17, Zakazchik_number, Rukovoditel_number, number, numbername)
);TABLE Manager (INTEGER NOT NULL,VARCHAR ( 1 )
NOT NULL,VARCHAR ( 1 ) NOT NULL,PK_Manager0 PRIMARY KEY (number)
);TABLE Zakazchik (INTEGER NOT NULL,VARCHAR ( 1
) NOT NULL,VARCHAR ( 1 ) NOT NULL,VARCHAR ( 1 ) NOT NULL,INTEGER NOT
NULL,PK_Zakazchik3 PRIMARY KEY (number)
);TABLE Rukovoditel (INTEGER NOT NULL,VARCHAR (
1 ) NOT NULL,VARCHAR ( 1 ) NOT NULL,PK_Rukovoditel1 PRIMARY KEY (number)
);TABLE Upravlenie ADD CONSTRAINT FK_Upravlenie8
FOREIGN KEY (program_number) REFERENCES program (number) ON DELETE NO ACTION ON
UPDATE NO ACTION;TABLE Upravlenie ADD CONSTRAINT FK_Upravlenie5 FOREIGN KEY
(COL_17) REFERENCES Manager (number) ON DELETE NO ACTION ON UPDATE NO
ACTION;TABLE Upravlenie ADD CONSTRAINT FK_Upravlenie4 FOREIGN KEY
(Manager_number) REFERENCES Manager (number) ON DELETE NO ACTION ON UPDATE NO
ACTION;TABLE Upravlenie ADD CONSTRAINT FK_Upravlenie3 FOREIGN KEY
(Zakazchik_number) REFERENCES Zakazchik (number) ON DELETE NO ACTION ON UPDATE
NO ACTION;TABLE Upravlenie ADD CONSTRAINT FK_Upravlenie2 FOREIGN KEY
(Rukovoditel_number) REFERENCES Rukovoditel (number) ON DELETE NO ACTION ON
UPDATE NO ACTION;TABLE Upravlenie ADD CONSTRAINT FK_Upravlenie0 FOREIGN KEY
(number) REFERENCES program (number) ON DELETE NO ACTION ON UPDATE NO ACTION;
автоматизация клиент поставщик таблица
Рис.13 Схема базы данных
Генерация кода JAVA
class Manager
/**
* @roseuid 40D8584300BC
*/Application()
{
}
/**
* @roseuid 3FBF4B53032A
*/void open()
{
}
/**
* @roseuid 3FBF4B5B029E
*/void close()
{
}
/**
* @roseuid 3FBF4B5E038E
*/void add()
{
}
/**
* @roseuid 3FBF4B660140
*/void delete()
{
}
/**
* @roseuid 3FBF4B6903B6
*/void find()
{
}
/**
* @roseuid 3FBF4B6D00BE
*/void update()
{
}
/**
* @roseuid 3FBF4B740302
*/void lock()
{
}
/**
* @roseuid 3FBF4B780118
*/void unlock()
{
}
/**
* @roseuid 3FBF4B7B0280
*/void save()
{
}
/**
* @roseuid 3FBF4BB700AA
*/void define_money()
{
}
}
{Integer Number;String Surname;String
Name;Upravlenie theUpravkenie;
/**
* @roseuid 40D8584300BC
*/Manager()
{
}
}class Rukovoditel
{Integer Number;String Name;Integer Sense;
/**
* @roseuid 3FBF4B53032A
*/Rukovoditel()
{
}
}class Zakazchik
{Integer Number;String Surname;String
Name;Manager theManager;Rukovoditel theRukovoditel;
/**
* @roseuid 3FBF4B5B029E
*/class Manager extends Upravsrok
{Integer Number;String Surname;String
Name;Rukovoditel theRukovoditel;
/**
* @roseuid 40D8583F02A1
*/Manager()
{
}
}class Programm
{String Name;Long Ram;String Bearer;String
OS;String Definition;Upravlenie the Upravlenie;
/**
* @roseuid 47852EAD0000
*/Programm()
{
}
}
Диаграмма компонентов
Рис.14 Диаграмма компонентов
Заключение
В данном курсовом проекте рассмотрены 2 больших
раздела проектирования информационных систем: функционально-ориентированный и
объектно-ориентированный подходы. В ходе решения основных задач получены навыки
работы на BPwin, ERwin, Rational Rose, Data Modeler. Также освоены процессы
генерации SQL-скрипта и кода Java.
Теперь после завершения работы над курсовым
проектом можно сделать следующие выводы:
Выше рассмотренные средства разработки и
генерации имеют прочную связь между собой: одно средство может генерировать
данные в другое; ошибки, сделанные в одной программе, переносятся в другую. Так
что необходимо неоднократно проверять проделанную работу и возвращаться на
предыдущие этапы для переработки и дополнения.
Список используемой литературы
1. Тимоти
Пайрон Использование Microsoft Project 2002
2. Элейн
Мармел Project 2002 Библия пользователя
. Управление
бюджетом проекта (PMBM01). Стандарт ANSI PMI PMBOK
. Лабораторная
работа №1 «Создание концептуальной модели базы данных с использованием
CASE-средства ERWin» (Merwin1.doc, Пример1.doc).
. Лабораторная
работа “Диаграммы потоков данных” (LabDFD1.doc).
. Лабораторная
работа “Модель сущность-связь (ER)” (ЛекцияERмодель.doc).
. Лабораторной
работа №2 «Создание логической модели БД с использованием ERWin» (Merwin2.doc,
Пример2.doc).
. Лабораторная
работа «Создание логической модели данных средствами ERwin» (LBPS_ERW1.doc).
. Лабораторная
работа «Создание логической модели данных средствами ERwin» (LBPS_ERW2.doc).
. Лабораторная
работа №3 «Создание физической модели БД с использованием ERWin» (Пример3.doc)
. Лабораторная
работа «Проектирование транзакций» (LBPS_tranz.doc).
. Лабораторная
работа №2 “ Объектно-ориентированный анализ и проектирование: этап планирования
разработки информационной системы ” (LAB_UM2.doc).
. Лабораторная
работа №3 “ Объектно-ориентированный анализ и проектирование: построение
концептуальной модели ” (LAB_UM3.doc).
. Лабораторная
работа по UML №3 “Диаграммы прецедентов” (LAB_UML_ПРЕЦЕДЕНТЫ.doc).
. Лабораторная
работа №4 “Объектно-ориентированный анализ и проектирование: определение
поведения системы на стадии анализа” (LAB_UM4.doc).
. Лабораторная
работа №5 “Диаграмма видов деятельности” (LAB_UM5.doc).
. Лабораторная
работа №6 “Диаграмма последовательностей” (LAB_UM6.doc).
. Лабораторная
работа №7 “ Объектно-ориентированный анализ и проектирование: построение
диаграмм классов и пакетов на стадии логического проектирования информационной
системы ” (LAB_UM7.doc).
. Лабораторная
работа №8 “ Объектно-ориентированный анализ и проектирование: технология
построения диаграмм Классов” (LAB_UM8.doc).
. Лабораторная
работа №9 “ Объектно-ориентированный анализ и проектирование: технология
построения диаграмм Классов: работа с атрибутами и операциями” (LAB_UM9.doc).
. Лабораторная
работа №10 “ Объектно-ориентированный анализ и проектирование: технология
построения диаграмм Классов: работа со связями ” (LAB_UM10.doc).
. Лабораторная
работа №11 “ Объектно-ориентированный анализ и проектирование: моделирование
поведения с помощью диаграмм состояний ” (LAB_UM11.doc).
. Лабораторная
работа №12 “ Объектно-ориентированный анализ и проектирование: генерация
структуры базы данных на стадии конструирования ” (LAB_UM12.doc).
. Лабораторная
работа №13 “ Объектно-ориентированный анализ и проектирование: моделирование
физических элементов с помощью диаграмм реализации на этапе конструирования ”
(LAB_UM13.doc).
. Лабораторная
работа №14 “Объектно-ориентированный анализ и проектирование: генерация
программного кода на этапе конструирования” (LAB_UM14.doc).