Психологические особенности лиц, совершивших попытку суицида, гендерный аспект

  • Вид работы:
    Дипломная (ВКР)
  • Предмет:
    Психология
  • Язык:
    Русский
    ,
    Формат файла:
    MS Word
    811,07 Кб
  • Опубликовано:
    2013-10-06
Вы можете узнать стоимость помощи в написании студенческой работы.
Помощь в написании работы, которую точно примут!

Психологические особенности лиц, совершивших попытку суицида, гендерный аспект















Дипломная работа

Психологические особенности лиц, совершивших попытку суицида, гендерный аспект

СОДЕРЖАНИЕ

ВВЕДЕНИЕ

ГЛАВА I. ЛИТЕРАТУРНЫЙ ОБЗОР

.1 ПСИХОЛОГИЧЕСКИЕ АСПЕКТЫ СУИЦИДАЛЬНОГО ПОВЕДЕНИЯ

.2 ГЕНДЕРНЫЕ ОСОБЕННОСТИ АУТОДЕСТРУКЦИИ

ГЛАВА 2. ПРОГРАММА И МЕТОДЫ ИССЛЕДОВАНИЯ

.1 ОРГАНИЗАЦИЯ ИССЛЕДОВАНИЯ

.2 ХАРАКТЕРИСТИКА ВЫБОРКИ

.3 МЕТОДЫ ИССЛЕДОВАНИЯ

.4 СПИСОК ИСПОЛЬЗУЕМЫХ ПЕРЕМЕННЫХ

.5 МЕТОДЫ СТАТИСТИЧЕСКОЙ ОБРАБОТКИ ДАННЫХ

ГЛАВА 3. АНАЛИЗ РЕЗУЛЬТАТОВ ИССЛЕДОВАНИЯ

.1 АНАЛИЗ СРЕДНИХ ПОКАЗАТЕЛЕЙ

.2 АНАЛИЗ КОРРЕЛЯЦИОННЫХ ВЗАИМОСВЯЗЕЙ

.3ВЫВОДЫ

ЗАКЛЮЧЕНИЕ

СПИСОК ЛИТЕРАТУРЫ

ПРИЛОЖЕНИЕ

ВВЕДЕНИЕ

 

Одной из важнейших проблем современности является феномен аутодеструктивного поведения, который наиболее ярко проявляется в суицидальном акте. В настоящее время актуальность проблемы саморазрушающего поведения повышается, о чем свидетельствуют статистические данные об увеличении числа самоубийств.

Данная проблема актуальна для многих отраслей психологической науки. Она рассматривается в таких разделах психологии, как психология личности, социальная психология, возрастная и медицинская психология, которые исследуют множество количественных характеристик и факторов суицидального поведения. Одной из важных биологических, психологических и социальных характеристик личности является половая принадлежность. Однако гендерный аспект суицидального поведения недостаточно изучен. В нашем исследовании мы столкнулись с дифицитом литературных источников, освещающих этот вопрос.

Изучение гендерных особенностей саморазрушающего поведения может помочь в разработке основных направлений коррекционной работы с лицами, составляющими «группу риска».

Данная работа посвящена изучению психологических особенностей лиц, совершивших суицидную попытку. Цель исследования состоит в выяснении того, какие индивидуально-психологические особенности приводят женщин и мужчин к решению покончить жизнь самоубийством.

Объект исследования: в исследовании участвовали группа женщин в количестве 24 человека и группа мужчин в количестве 22 человека в возрасте от 18 до 35 лет. Все они проходили курс лечения после попытки суицида в НИИ им. Джанелидзе, в токсикологическом центре по лечению острых отравлений.

Предмет исследования - психологические особенности эмоциональной сферы, системы субъективных отношений, механизмы психологической защиты, способы саморегуляции поведения, копинг-стратегии и их влияние на суицидальное поведение.

Гипотезой исследования явилось предположение о том, что существуют индивидуально-психологические различия между женщинами и мужчинами с аутодеструктивным поведением.

Задачи исследования:

1. Провести анализ литературных источников, посвященных проблеме саморазрушающего поведения и ознакомиться с существующими теоретическими положениями о гендерных различиях аутодеструкции.

2. Исследовать стратегии совладания, стилевую саморегуляцию поведения, индекс жезненного стиля суицидентов.

3. С помощью методики MAPS изучить особенности личности мужчин и женщин с суицидальным поведением.

4. Провести сравнительный анализ уровневых показателей.

5. Проанализировать структурные взаимосвязи.

В соответствии с целью, гипотезой и задачами исследования были выбраны следующие методы исследования:

 1. Методика MAPS. (Э.Шнейдман) [30]

2. Методика «Копинг-опросник». (Ч.Карвер).

3. Методика «Индекс жизненного стиля». (Плутчик-Келлерман-Конте). (Life Style Index, LSI) [23]

4. Методика изучения стилевой саморегуляции поведения [21]

ГЛАВА I. ЛИТЕРАТУРНЫЙ ОБЗОР

 

1.1 ПСИХОЛОГИЧЕСКИЕ АСПЕКТЫ СУИЦИДАЛЬНОГО ПОВЕДЕНИЯ


САМОУБИЙСТВО, СУИЦИД (suicide) - сознательный отказ человека от жизни, связанный с действиями, направленными на ее прекращение. Является одной из наиболее крайних форм отклоняющегося (девиантного) поведения.

Самоубийством называют как сознательные действия, приведшие к смерти, так и действия, в результате которых была совершена попытка лишения себя жизни, но в силу обстоятельств не повлекшая фатального исхода. В связи с этим в последнее время ученые стали различать фатальное (завершенное) самоубийство и нефатальное самоубийство (или суицидальная попытка).

Врачи разделяют самоубийства на три вида. Это истинные, когда человек долго готовит себя к смерти, после депрессивного состояния, потери смысла жизни. Есть скрытые суициды, когда человек не открыто себя убивает, а начинает преднамеренно рисковать, и приходит как бы к случайной смерти, и демонстративные, когда хотят кому-то, что-то доказать. Врачи считают, что люди с «истинным» желанием умереть, на этот шаг не решились бы если их не подтолкнул бы к этому импульс. Есть несколько признаков того что человек, склонен к самоубийству. Это, как правило, симптомы депрессии: снижение интереса к тому, что интересовало раньше; потеря друзей, нежелание с ними общаться, желание замкнуться, уединиться [3].

Жизненные ситуации, толкающие некоторых людей к самоубийству, как правило, не содержат в себе ничего необычного. Почему одни люди, сталкиваясь с проблемой, начинают думать о суициде, тогда как другие пытаются решить проблему или просто примиряются с неприятной ситуацией? К сожалению, точного ответа на этот вопрос не существует, однако данные клинических исследований позволяют выдвинуть некоторые предположения.

Суицидальные индивидуумы склонны преувеличивать размах и глубину проблем, в результате чего даже самые заурядные, ничтожные трудности воспринимаются ими как неразрешимые проблемы. Кроме того, эти люди крайне неуверены в собственных силах и считают себя неспособными справиться с трудностями. И наконец, они склонны проецировать результирующую картину собственного поражения в будущее. Иначе говоря, они демонстрируют все признаки когнитивной триады, а именно преувеличенно негативное восприятие мира, собственной персоны и своего будущего [23].

Другая отличительная особенность суицидального пациента заключается в том, что смерть для него является приемлемым и даже желанным способом избавления от трудностей ("Если бы я умер, я бы не мучился сейчас этими проблемами"). Среднестатистический индивидуум, не имея готового решения проблемы, хотя и огорчается, в целом вполне терпимо относится к отсутствию определенности: "Может, я решу проблему, а может - нет". Более того, он пытается опробовать различные решения. Другое дело - суицидальный индивидуум, который чрезвычайно плохо переносит неопределенные ситуации. Если он не может сразу решить проблему, ему рисуется цепь будущих неурядиц и поражений, и в его сознании вспыхивает идея: "Единственный выход - смерть". Для такого человека суицид является единственно возможной и желанной формой "избавления".

Согласно взглядам Зигмунда Фрейда,[24] самоубийство и война являются разными аспектами одной проблемы. Они представляют собой выражение инстинктивной агрессии и деструкции, которые в свою очередь являются взаимозаменяющими элементами инстинкта смерти. Развитие цивилизации, предоставляющее единственную возможность отсрочить гибель человечества в результате группового насилия, одновременно подрывает психическое здоровье индивидов, членов группы и угрожает каждому самоубийством (Freud, 1953).

Когда возникает Супер-Эго, агрессивные инстинкты в значительном количестве сосредотачиваются внутри Эго и вызывают эффекты саморазрушения. В этом кроется одна из опасностей для здоровья людей, с которой они сталкиваются на пути культурного развития. В целом сдерживание агрессии является нездоровым и ведет к болезни [26].

Самоубийство представлялось Фрейду симптомом того, от чего мы страдаем, продуктом человека и цивилизации, следствием психических тенденций, до некоторой степени присутствующих у каждого индивида.

В соответствии с представлениями Фрейда, присутствуют общие особенности человеческого состояния, которые в некоторой степени каждого индивида делают ранимым в отношению самоубийства. К ним относятся:

) инстинкт смерти с его клиническими производными, агрессивным инстинктом, обращенным наружу, и деструктивным инстинктом, направленным внутрь;

) расщепление Эго; оно является неизбежным в силу беспомощности человеческого Эго в младенчестве, когда оно не в состоянии справиться с своими инстинктами и вынуждено подчиниться родителям или погибнуть;

) групповые институты, семья и цивилизация, требующие от каждого члена группы уступчивости и проявления чувства вины.

В глубине каждого из нас таятся суицидальные тенденции. Они укрощаются, контролируются и преодолеваются с помощью наших здоровых идентификаций, защитных механизмов Эго и конструктивных стереотипов жизни и любви. Если обычные механизмы защиты и контроля, образы жизни и любви нарушаются, то индивид легко подталкивается к суицидальному кризису [26].

Положение Фрейда о том, что самоубийство начинается с пожелания смерти другому человеку, которое затем меняет свое направление, обращаясь на идентификацию внутри своего Я, подчеркивает большее значение агрессии и вины как компонентов самоубийства, при этом недооценивая элементы беспомощности, зависимости и эрозии.

Последователь школы психоанализа, американский ученый Карл Меннингер развил представления З. Фрейда о суициде, исследовав их глубинные мотивы [18]. Он выделил 3 основные части суицидального поведения:

. Месть/ненависть (желание убить), которая, например, проявляется в ярости младенцев, если их желания фрустрируются. “Подобно грудным детям, противящимся отнятию от груди и чувствующим, что у них забирают нечто, на что они имеют право, суициденты, будучи в большинстве своем инфантильными, могут не выдержать помех на пути исполнения их желаний”. Желание убить в этом случае обращается против “желающего” и реализуется путем самоубийства.

2. Чувство вины (желание быть убитым). Подобно тому, как убийство является крайней формой агрессии, желание быть убитым представляет собой крайнюю форму подчинения. Требования совести зачастую оказываются столь непоколебимыми, что лишают человека внутреннего покоя. Чтобы быть наказанным из-за нарушения моральных норм, люди часто ставят себя в ситуацию, в которой они вынуждены страдать. В конце концов, они искупают свою вину только тем, что должны быть убиты.

. Депрессия/безнадежность (желание умереть). Его можно проиллюстрировать стремлениями некоторых отчаянных водителей или альпинистов, которые буквально нуждаются в том, чтобы подвергать себя постоянной опасности.

Основоположник и классик логотерапии Виктор Франкл рассматривал самоубийство в ряду таких понятий, как смысл жизни и свобода человека, а также в связи с психологией смерти и умирания [25]. Человек, которому свойственна осмысленность существования, свободен в отношении способа собственного бытия. Однако при этом в жизни он сталкивается с экзистенциальной ограниченностью на трех уровнях: терпит поражения, страдает и должен умереть. Поэтому задача человека состоит в том, чтобы, осознав ее, перенести неудачи и страдания. В. Франкл относился к самоубийству с сожалением и настаивал, что ему нет законного, в том числе нравственного оправдания. В конечном счете самоубийца не боится смерти - он боится жизни, считал В. Франкл [25].

Психологический смысл суицида заключается в том, что если человек решает лишить себя жизни - это означает, что в его сознании претерпела серьезные изменения главная этическая категория - смысл жизни. Человек решается на самоубийство, когда под влиянием тех или иных обстоятельств его существование утрачивает смысл. Утрата смысла жизни - это необходимое, но не достаточное условие суицидального поведения.

Существует «группа риска» людей склонных к суициду. В эту группу входят: люди, неадекватно реагирующие на неудачи в любовных, супружеских делах, имеющие такие личностные характеристики как: импульсивность, психическая неустойчивость, болезненное самолюбие.

По мнению Шнейдмана (1985), главным стимулом самоубийства является невыносимая психическая (душевная) боль. Взрослые пациенты с недостаточностью саморегуляции рискуют утратить контроль над своими эмоциями в отсутствии внешнего вмешательства [28].

Первым видом потенциально летальной боли является полное одиночество, субъективный коррелянт тотального, эмоционального отвержения. Оно отличается от одиночества, воспринимаемого человеком как временное, смягченное воспоминаниями о любви и близости, при котором остается надежда на близость в будущем. В экстремальном одиночестве надежда отсутствует. Пациент, охваченный им, чувствует, что любви не было никогда и никогда не будет, и он умирает.

Второй вид психической боли - презрение к себе. У пациента, близкого к самоубийству, оно отличается от обычного гнева на себя не только количественно, но и качественно. Суицидент, несомненно, способен испытывать к себе глубочайшее презрение. Его субъективное переживание не просто вызывает дискомфорт; это чувство жжет, как огонь. Это и особое по качеству переживание, ибо субъективно пациенты воспринимают себя отдельными от ненавидящей совести.

Неспособность к переживанию собственной значимости отличается от ненависти к себе, хотя между этими чувствами есть сходство. Человек чувствует себя никчемным, ненужным и недостойным любви. Тем, кто несмотря ни на что, чувствует свою значимость, вынести жгучие муки совести гораздо легче. Человеку, переживающему никчемность, несомненно, сложнее устоять под натиском внутреннего нападения, поскольку он считает себя недостойным спасения.

Смертоносная ярость является третьим видом опасной психической боли. Пациенты справляются с обычным гневом, но при его перерастании в смертельную ненависть возникает опасность, что они направят ее против себя. Часто это случается, поскольку совесть отказывается терпеть подобное чувство и выносит человеку, испытывающему его, смертельный приговор, иногда - ради защиты жизни других людей. Пациенты чувствуют ослабление своего контроля, они совершают суицид в страхе, что не удержатся от убийства. [28]

Шнейдман выделяет некоторые общие черты самоубийства. Эти черты, как пишет Э. Шнейдман, «отмечаются, по крайней мере, у 95 из 100 лиц, совершивших суицид, и касаются мыслей, чувств или форм поведения, наблюдаемых почти в каждом случае самоубийства».

Десять общих черт суицида (по Э. Шнейдману):

.Общей целью суицида является нахождение решения.

. Общая задача суицида состоит в прекращении сознания.

. Общим стимулом к совершению суицида является невыносимая психическая (душевная) боль.

. Общим стрессором при суициде являются фрустрированные психологические потребности.

5. Общей суицидальной эмоцией является беспомощность-безнадежность.

. Общим внутренним отношением к суициду является амбивалентность.

7. Общим состоянием психики при суициде является сужение когнитивной сферы.

. Общим действием при суициде является бегство (уход).

. Общим коммуникативным действием при суициде является сообщение о своем намерении.

10. Общей закономерностью является соответствие суицидального поведения общему жизненному стилю поведения.

Все представленные выше общие черты самоубийства, по мнению автора, относятся к самоубийству вообще, вне зависимости от пола, возраста, этнической принадлежности, психиатрического диагноза и других обстоятельств и характеристик суицидального поведения.

По Э. Дюркгейму, вероятность совершения суицида определяется степенью интеграции индивида в ту или иную группу (общество), к которому он принадлежит, или дезинтегрированностью самого общества с точки зрения существовавших ранее стабильных структур.

Во время выполнения суицидального акта наблюдаются две фазы: обратимая, когда суицидент сам или при вмешательстве посторонних прекращает попытку самоубийства, и необратимая.

Суицидальное поведение, по этой классификации, определяется как любые внутренние и внешние формы психических актов, направляемые представлениями о лишении себя жизни.

В рамках этой концепции суицид рассматривается как проявление социально-психологической дезадаптации личности (на непатологическом или патологическом уровнях) при наличии неразрешимых (с точки зрения индивидуального видения ситуации) микросоциальных конфликтов [11].

Типология самоубийств.

Самой распространенной классификацией самоубийств является предложенная Дюркгеймом, в основе которой лежат социологические критерии - указание причин, по которым человек идет на самоубийство [11].

Эгоистический суицид характерен для людей с недостаточной интеграцией с обществом, которое полностью или целиком перестает их контролировать. Нормы и правила общества для этих суицидентов не являются обязательными и не определяют их поведение. В первую очередь автор обосновывает этот вариант суицидов, отвечая на вопрос, каким образом различные вероисповедания, семья и политическое общество влияют на частоту самоубийств. Чем большее число отчужденных от общества, не состоящих в браке и нерелигиозных людей наблюдается в рамках той или иной социальной группы, тем выше в ней уровень самоубийств.

Альтруистический суицид является полной противоположностью отмеченному выше эгоистическому и связан с повышенной интеграцией индивида в обществе. Для этого суицида характерно намеренное принесение себя в жертву в соответствии с представлениями о необходимости выполнения тех или иных общественных норм и правил. По мнению автора, общество намеренно поощряет жертвенные формы самоубийства (в условиях войны, отдельных религиозных сообществ и проч.). Естественно, что альтруистические самоубийства в различных условиях и даже у разных людей имеют свои неповторимые мотивы и особенности. Жертвенное самоубийство людей престарелых или больных отличается от самоубийства жен после смерти мужей. В тех случаях, когда альтруизм «принимает особенно острые формы, этот акт носит более страстный и менее рассудочный характер». Однако и здесь: «Религиозный экстаз фанатика, считающего блаженством быть раздавленным колесницею своего идола, не то же самое, что acedia монаха или угрызения совести преступника, который кончает с собой для того, чтобы искупить свою вину».

Аномический суицид рассматривается как реакция индивида на аномию (буквально «беззаконие»), на резкую трансформацию связи индивида и общества, на значимые изменения ранее существовавшего социального порядка. Эти самоубийства совершают люди, социальное окружение которых не представляет более стабильных структур и ценностных ориентации, связанных с обществом, семьей, религией и другими институтами. Э. Дюркгейм писал: «Человек, внезапно вырванный из тех условий, к которым он привык, не может не впасть в отчаяние, чувствуя, что из-под ног его ускользает та почва, хозяином которой он себя считал; и отчаяние его, конечно, обращается в сторону той причины, реальной или воображаемой, которой он приписывает свое несчастье. Если он считает себя ответственным за то, что случилось, то гнев его обращается против него самого; если виноват не он, то против другого». По автору, аномия в современном обществе - это «регулярный и специфический фактор самоубийства; это одно из тех веяний, которыми определяется ежегодная сумма самоубийств... здесь играет роль гнев и все то, что обыкновенно сопровождает разочарование» [11]. Кроме классической дюркгеймовской типологии, существует ряд других. Например, среди отечественных психиатров популярна модель, предложенная В.А. Тихоненко, который разграничивает всевозможные варианты суицидального поведения по целям, которые преследовал человек в каждом конкретном случае. Ведь типология Дюркгейма основана на априорном предположении, что самоубийца на самом деле хочет покончить счеты с жизнью. Но истинные мотивы поведения самоубийцы могут быть иными.

Типология самоубийств (по В.А. Тихоненко)

На лишение жизни в типологии В.А.Тихоненко направлено только истинное самоубийство. Гораздо чаще встречается иной тип суицидального поведения - демонстративно-шантажное самоубийство, когда самоубийца хочет выразить протест, привлечь внимание, уйти от еще более тяжелого наказания, наказать самого себя [3].

Мотив и цель не совпадают: демонстративно-шантажное самоубийство

1. Протест. Мотив суицидального поведения - месть, нанесение ущерба некоей второй стороне. (Пример: китайское самоубийство как месть обидчику.)

. Призыв. Мотив суицидального поведения - привлечь внимание и таким образом изменить ситуацию. (Пример: демонстративные самосожжения диссидентов.) 3. Избегание. Данный мотив поведения характерен для тех случаев, когда человек не может никаким другим образом уйти от нависшей над ним угрозы. (Пример: самоубийство А.Гитлера.)

. Самонаказание. Выбирая смерть, человек играет роль судьи и подсудимого в одном лице.

Мотив и цель совпадают: истинное самоубийство

5. Отказ. Мотив - отказ от существования.

Когнитивные факторы суицида рассматриваются В концепциях А. Ленарса и А. Бека. Авторы считают когнитивные факторы ведущими в суицидальном поведении. Основные положения концепции А. Ленарса [24]:

1) Суицидент испытывает чувство, что он/она переживают невыносимую психическую боль.

)Суицидент чувствует безнадежность и беспомощность перед имеющейся травмой.

) Суицидент испытывает трудности во взаимоотношениях с другими людьми, что ведет к фрустрированию его потребности в других людях.

) Суицидент обращает на себя даже импульсы гнева (в том числе и гомицидные) по отношению к другому.

) Суицидент обладает пониженными способностями приспосабливаться к трудностям.

) Суицидент затрудняется в прямых коммуникациях. Это связано с бессознательными элементами психики.

7) Суицидент идентифицирует себя с другим, не отвечающим на его эмоциональную потребность, что приводит к психологической боли.

) Суицидент имеет хроническую историю потерь и неудач.

) Суицидент показывает малые возможности развивать конструктивные и зрелые тенденции его личности.

) Суицидент обнаруживает регидность мышления, его узкий фокус и невозможность выработки альтернативы по отношению к суициду.

Вторая концепция была предложена А.Беком [24]:

) Суицид связан с депрессией. Критическая связь между ними - чувство безнадежности.

) Безнадежность, определяемая в терминах негативных ожиданий, представляет собой критический фактор суицида. Суицидент видит самоубийство как единственно возможное решение его/ее неразрешимой ситуации.

) Суицидент рассматривает будущее негативно и часто нереалистично. Он/она ожидают больших страданий, большей фрустрации и депривации.

) Суицидент рассматривает себя негативно и нереалистично (как неизлечимого, беспомощного). Критика по отношению к себе, чувство вины и сожаления связаны с низкой самооценкой.

) Суицидент рассматривает себя как лишенного чего-то. Возникают мысли об одиночестве, ненужности и материальной необеспеченности.

) Эти мысли окружающие могут подвергать критике, но он/она расценивают их как единственно верные.

) Мысли суицидента часто идут автоматически, без его воли, и часто обнаруживают когнитивные искажения (не связанные с шизофренией): ничего, никогда, всегда, чрезмерное обобщение или минимизация, неправильное понимание, селективное абстрагирование, негативные предубеждения.

) Аффективная реакция суицидента пропорциональна его оценке ситуации независимо от того, какова реальная интенсивность события.

) Вне зависимости от характера аффекта (тревога, грусть и др.) искажение ситуации связано с когницией.

) Считая себя безнадежным, суицидент старается избежать ситуации с помощью смерти. Р. Марис, социолог по профессии, основное внимание в развиваемой им концепции отводит так называемому копинг-фактору. Эта теория построена на жизненных образцах и незавершенных суицидальных попытках, которые автор исследует с позиций психологической аутопсии. Основное внимание уделяется опыту неудачных попыток преодоления стресса. Неудавшийся опыт приспособления или преодоления той или иной ситуации был связан с деструктивными способами адаптации, что определяло имеющийся опыт аутодеструктивного поведения [14].

Основные постулаты копинг-теории Р. Мариса представлены в виде следующих положений:

) Суицид есть результат неудовлетворенности человеческим состоянием и хронической депрессии с безнадежностью и невозможностью управления состоянием человека (его жестокостью, конечностью, грубостью, непредсказуемостью, одиночеством).

) Суицидентам доступны (и они это знают) способы прекращения жизни.

) Суицидальная безнадежность относится к повторным депрессиям, повторным жизненным неудачам, длительным негативным отношениям и социальной изоляции.

)Суициденты обычно пытались адаптироваться или изолироваться способами, которые сами по себе деструктивны (алкоголизм, наркомания, половые эксцессы, суицидальные попытки).

) Суициденты амбивалентны по отношению к смерти. Хотя они склоняются к желанию умереть, но их поведение не обязательно должно быть намеренным.

) Суицидент в большой степени рационален с целью избегания чего-то (боли, несчастий, безнадежности и т. п.). Суицид является или актом агрессии по отношению к другому, или (что реже) желанием пожертвовать собой для изменения ситуации или увеличения ценности собственной жизни.

) Суициденты характеризуются тем, что они не смогли разрешить определенные задачи, встретившиеся на тех или иных фазах их жизненного пути.

) Суициденты имели раннюю травму или происходили из семей со многими проблемами, особенно сконцентрированными вокруг отцов.

) Суициденты пережили тяжелую проблему на работе или физическую болезнь.

) Суициденты не являются глубоко религиозными людьми.

В последнее время для понимания суицида большое значение имеют две концепции - психо-социальная модель Дануты Вассерман и концепция биологической предрасположенности к суициду Джона Манна.

Согласно модели Д. Манна, имеется некая предрасположенность к самоубийству (суицидальный диатез). В эту конституциональную предрасположенность вносят свой вклад, как генетические наследственные факторы, так и приобретённая восприимчивость. Перенесённые ранее в жизни травмирующие события, хронические заболевания (особенно центральной нервной системы), хроническое злоупотребление алкоголем и наркотиками, а также некоторые другие факторы, например, уровень холестерола в крови - всё это играет свою роль в развитии «суицидального диатеза». Согласно данной модели предрасположенность к суицидальному поведению является решающей детерминантой, она определяет, произойдёт ли под влиянием стресса манифестация суицидальности как результат, например, острого психического или соматического заболевания, чрезмерного употребления алкоголя и наркотиков, тяжёлых социальных проблем и семейных кризисов [22].

Модель Д. Вассерман может быть охарактеризована как модель стресс-уязвимости. Важной особенностью этой модели является то, что она рассматривает самоубийство как процесс. По сути, эта модель является в большей степени психосоциальной, однако она также учитывает нейробиологические и генетические факторы. Согласно этой модели, на суицидальный процесс (который включает суицидальные мысли, суицидальную коммуникацию, суицидальные попытки и завершенный суицид) воздействуют факторы риска и протективные факторы. От соотношения этих факторов, а также от способности сопротивляться стрессу зависит вероятность суицидальных действий. Стресс-уязвимость является ключевым моментом данной модели. На основе современных представлений в области нейробиологии стрессорного поведения можно представить, в какой степени стресс-уязвимость (включая такие ее проявления как страх, тревога, депрессия) зависит от нейроэндокринных механизмов [1].

 

1.2 ГЕНДЕРНЫЕ ОСОБЕННОСТИ АУТОДЕСТРУКЦИИ


Наиболее важными проблемами, привлекающими внимание исследователей в области суицидологии, являются:

Причины самоубийства

Факторы риска

К основным факторам риска обычно относят факторы асоциального характера (у Дюркгейма они названы "космическими факторами") [22] такие как время года, дня, а также пол и возраст. Фактор половой принадлежности выявляет "мужской", как принято считать, характер суицида. Мужчины чаще женщин умирают вследствие самоубийств (в среднем на одно самоубийство женщины приходится три самоубийства мужчин), хотя суицидальное поведение чаще проявляют именно женщины. Статистика по России на конец 90-х годов фиксировала, что потерпевшие от доведения до самоубийства в 98% - женщины.

У многих суицидальных пациентов чувство безысходности и желание умереть развиваются в результате неразрешенных житейских проблем, охватывающих широкий диапазон. Однако все эти проблемы могут быть сведены в несколько общих категорий.

Стрессогеные факторы.

 По наблюдениям суицидологов,[28] у пациентов мужского пола суицидные попытки обычно бывают связаны с проблемами на работе или в учебе. Расхождения между ожиданиями и реальными результатами приводят к резкому падению самооценки и пессимизму. Низкая самооценка приобретает генерализованное звучание; пациент начинает думать: "Я ничтожество. Я ни к чему не способен, у меня ничего не получается. Мне не остается ничего другого, как покончить с собой".

У женщин суицидной попытке обычно предшествуют трения или разрыв отношений со значимым человеком. Женщины оказываются наиболее уязвимыми в плане суицидальных попыток, направленных на прекращение ставшей невыносимой жизни.

психологическая защита аутодеструкция суицидальное поведение

Глава 2. пРОГРАММА и методЫ исследования

 

.1 Организация исследования


Настоящее исследование проводилось на базе НИИ скорой помощи им. И.И. Джанелидзе, в форме индивидуального обследования испытуемых.

Данная работа посвящена изучению психологических особенностей лиц, пытавшихся покончить жизнь самоубийством.

Цель нашего исследования состоит в выяснении того, какие личностные особенности приводят женщин и мужчин к такому решению, и какое влияние на это оказывают копинг-стратегии, саморегуляция поведения и механизмы психологической защиты.

В соответствии с целью нами были поставлены следующие задачи:

1. Провести анализ литературных источников, посвященных проблеме саморазрушающего поведения и ознакомиться с существующими теоретическими положениями о гендерных различиях аутодеструкции.

. Исследовать стратегии совладания, стилевую саморегуляцию поведения, индекс жезненного стиля суицидентов.

. С помощью теста MAPS выявить личностные особенности мужчин и женщин суицидентов. 4. Обработать полученные данные с помощью методов математической статистики.

. Выявить основные взаимосвязи копинг-стратегий, саморегуляции поведения, психологических защит и личностных особенностей у женщин и мужчин с саморазрушающим поведением.

. Проанализировать результаты исследования и сделать выводы.

 

2.2 Характеристика выборки


В исследовании принимали участие женщины и мужчины, совершившие попытку суицида в силу различных причин. Группа женщин составила 24 человека и группа мужчин в количестве 22 человека в возрасте от 18 до 35 лет. Все они проходили курс лечения в токсикологическом отделении по лечению острых отравлений.

Испытуемые находились в удовлетворительном состоянии. С каждым из них предварительно беседовал психиатр.

2.3 Методы исследования


1. Как наиболее адекватная поставленным целям и задачам была использована методика «MAPS» («Make A Picture Story» method - Shneidman Edwin).

2.       Методика «Копинг-опросник» Ч. Карвера.

.         Методика «Индекс жизненного стиля» (Life Style Index) - опросник Плутчика-Келлермана-Конте.

.         Методика изучения стилевой саморегуляции поведения (ССП).

ТЕСТ «MAPS». Основные положения, замечания и интерпретация:

Тест «Составь картину-историю» (Make-A-Picture-Story Test) - одна из проективных методик, направленных на исследование личности. В американских источниках упоминается, как один из вариантов теста ТАТ. Предложена и разработана данная методика Э.С. Шнейдманом в 1947 году на основе психиатрической практики.

Стимульный материал теста состоит из 22-х фонов (стандартное изображение жилой комнаты, спальни, улицы и пр.) и 67-ми различных фигур, вырезанных из картона соответствующего масштаба (взрослые люди, и дети, животные и сказочные персонажи).

Испытуемому предоставлена полная свобода выбора фигур и фонов (хотя текст инструкции может варьироваться в зависимости от целей исследования) и расположения на них фигурок. Также испытуемый может выбирать любую тему для своей последующей истории с выбранными им персонажами. При манипуляциях испытуемого со стимульным материалом, необходимо учитывать все его действия и жесты, вплоть до мелкой моторики.

Фоновые картинки предъявляются испытуемому по одной, а фигурки в это время лежат, рассыпанные по всей поверхности стола, за которым производится исследование. Если фоны предъявляются в заданной последовательности, то задачей испытуемого становится подбор фигурок к предложенному фону и рассказ о созданной им ситуации. Исследователю, помимо записи истории, требуется отмечать и выбор фигур в каждом отдельном случае, на специальном бланке.

Материалы для теста MAPS делятся на следующие категории:

. Фоны: существует 22 фоновых картинки размером 21 х 27,5 см, напечатанные ахроматическим способом на тонком картоне. Комплект фонов делится на неструктурированные или неясные (двусмысленные) фоны (сцена, мечта, вокзал, пустой бланк), полуструктурированные фоны (лес, пещера пустыня) и структурированные фоны (гостиная, улица, медицинский кабинет, ванная, мост, спальня, лагерь, подвал, плот, чердак, хижина, кладбище, детская, классная комната).

Каждый фон несет определенную информационную составляющую, приведем в качестве примера несколько:

Фон «Гостиная» - межличностные отношения (направления, интенсивность и вид взаимодействия) между родителями и детьми.

Фон «Улица» - агрессия или враждебность, отношение к власти, алкоголизм.

Фон «Мечта» - общие стремления и тревоги, конфликты.

Фон «Пещера» - страхи, волнения, защита.

. Фигуры - это главная отличительная черта теста MAPS, т. к. из предлагаемого испытуемому материала, очень удобно выбирать фигуры, которые затем желательно «оживить» и объяснить их действия. Фигур всего 67. Человеческие фигуры делаются около 5,5 дюймов (в высоту - 14 см), все остальные - пропорционально масштабу. За некоторым исключением все фигуры предъявляются стоя (есть фигуры лежащие и сидящие). Некоторые фигуры могут быть размещены на фоне без отступления (вплотную располагаться на фоне). Фигуры изображаются с различным выражением лица, в разных позах, некоторые могут быть одеты лишь частично и т. п. Типы фигур, их идентификационные буквы и номера наносятся с внутренней стороны каждой фигуры:

1) Взрослый мужчина (М) - 19 штук

2) Взрослая женщина (F) - 11 штук

3) Дети (С) - 12 штук

4) небольшая группа фигур (Негры, Евреи, Азиаты, Мексиканцы) - (N) - 10 штук

5) фигуры животных (А) - 2 штуки

6) фигуры неопределенного пола (I) - 2 штуки

7) легендарные и сказочные персонажи (L) - 6 штук

8)  Силуэты и фигуры с пустыми лицами (без лица) (S) - 5 штук.

3. Местонахождение фигур на листе (Лист локализации фигур): это лист, на котором ярко напечатаны уменьшенные изображения всех фоновых картинок. Это дает право исследователю записывать выбор и местонахождение фигур испытуемого, которые идентифицируются согласно их типу, для последующего представления их испытуемому. Запись делается в виде эллипса, представляющего тестовую фигуру, в соответствующем месте на фоне (к нему приклеивается ярлык с точным символическим кодом - только для этой фигуры). Выбранные и отставленные фигуры, обязательно фиксируются; перемещение фигур показывается стрелкой, указывающей точное направление движения.

. Карта идентификации фигур используется для группировки фигур и идентификации каждой из них по символическому коду, который исследователь должен наклеить к настоящему Листу локализации фигур, по мере их использования испытуемым. Фигуры нумеруются последовательно, с внутренней стороны, причем каждая имеет еще и буквенную категорию, н. F-4 - это 4-я женская фигура, А-2 - 2-я фигура животного и т. д. Не идентифицированные фигуры откладываются в сторону, т. к. внешний вид некоторых фигур может иметь разное значение для разных испытуемых. Итак, Карта идентификации фигур состоит из словесного описания каждой фигуры и ее изображения.

Обычно, в работе используют 10 Фоновых картин.

Интерпретация теста MAPS:

1.  Анализ рассказов MAPS по Р. Файну:

Рубен Файн (1948г.), американский психолог и психотерапевт, предлагает собственную оригинальную схему обработки рассказов по тесту MAPS. Система обработки данных, предложенная им, очень удобна в практическом применении. В результате получается психограмма, которую можно рассматривать как схематизированную картину личности. Она составляет основу для дальнейших интерпретаций, где он обращает особое внимание на чувства и межличностные отношения, которые проявляются в рассказах испытуемых. Формальная схема анализа по Р. Файну состоит из 3-х основных разделов:

1) Чувства

2) Межличностные отношения

3) Исходы.

Чувства: Прежде всего, Р. Файн предлагает отобрать доминирующие чувства личности, после чего выдвигается гипотеза о том, что они могут быть наиболее важны для человека. Поэтому, за исключением определенных категорий чувств, которые всегда значимы, можно провести некую произвольную линию, дабы отделить наиболее важные. Здесь, как считает Р. Файн, число четыре, кажется наиболее разумным (чувства, которые встречаются четыре, и более раз, имеют наибольшей вес при интерпретации). На первый план, таким образом, выводятся следующие чувства:

1. принуждение

2. уход

3. фрустрация

4. страдание

5. враждебность

6. сексуальность,

а также показатели патологии (в качестве показателей патологии рассматриваются эксцентричные высказывания, отказ от ответа на карту, табуированная деятельность). Одиночество, вина и суицид всегда являются значимыми, особенно когда они появляются часто (в норме они довольно редки). Сам Р. Файн считает, что нужно рассмотреть подробно все чувства, но целесообразнее будет ограничиться тремя, которые являются наиболее значимыми для личности: фрустрация, враждебность и сексуальность.

Принцип обработки материала состоит в следующем: для подсчета наличия или отсутствия в каждом рассказе чувств (тревога, аффектация, боль), межличностных отношений между особыми категориями людей (мать и ребенок; мужчина и женщина и т.д.) и исходов (благоприятный, неблагоприятный, неопределенный) используется контрольный перечень. После того, как каждый рассказ уже обработан по этому перечню, подсчитывается, сколько раз тот или иной показатель встречался во всех двадцати двух рассказах. Качественному анализу подвергаются те показатели, которые наиболее часто встречались.

Межличностные отношения Р. Файн подразделяет на четыре группы по вектору психологической направленности поведения:

1)Направленность «к» (к таким межличностным отношениям относятся привязанность, принятие, доминирование, подчинение)

)Направленность «против» (Может выражаться вербально или физически, сюда же он относит смерть)

)Направленность «от» (это отделение, равнодушие, неприятие)

4) Отсутствие взаимодействия.

При анализе исходов, Р. Файн обращает внимание на то, что преобладание неблагоприятных исходов указывает на активный вид депрессии, тогда как преобладание неопределенных исходов также указывает на депрессию, но пассивную. Затем, автор предлагает обратиться к анализу отдельных рассказов. На основе своего опыта, им были сформулированы различные гипотезы, относительно области значений каждого фона. Например, пустой фон - это наиболее информативная и значимая карта, на которой наиболее отчетливо отражаются образ «Я» испытуемого, его самые значимые надежды, стремления, страхи. Существуют еще четыре переменные, которые не были включены в формальную схему подсчета, но которые дают полезную информацию: длительность рассказа, связность истории, сюжет рассказа и словарный запас.

Длительность рассказа: длинные рассказы позволяют сделать вывод об интеллектуальном уровне испытуемого (высокий интеллект или низкий) и о том, что он имеет доступ к миру своих фантазий.

Связность рассказа: связные истории, т.е. истории, в которых присутствует развернутый в разумных пределах сюжет, встречаются, в основном, у нормативных групп. Грубо говоря, степень связности обратно пропорциональна остроте дезорганизации личности, наблюдаемой у преступников. Таким образом, чем, более связен рассказ, тем меньше степень дезорганизации личности.

Сюжет истории: здесь рассматривается показатель «обычность - необычность» истории. Необычность сюжетов указывает на то, что фантазия испытуемого выходит за рамки избитых сюжетов, часто необычна и эксцентрична. Но это может свидетельствовать и о патологии.

Словарный запас: из интеллектуальных тестов нам известно, что словарный запас - лучший и прямой показатель интеллекта.

Если не брать в расчет выбор фигуры, то тест MAPS можно было бы трактовать тем же способом, что и методику ТАТ, т.к. психограмма MAPS годится для некоторых интересных сравнений. В тесте MAPS проявляется действие, вытекающее из причудливой фантазии индивида, на что в методике ТАТ часто только намекается. Каждая история в MAPS - явно эксцентричная и необычная, тогда как только четыре из одиннадцати историй ТАТ были отнесены к этой категории. В MAPS враждебность экстернализирована в каждой истории, в которой о ней говорится. К тому же, знание направления враждебности, также дает существенные результаты. В тесте MAPS патология более очевидна. Каждый рассказ экстравагантен, кроме того, MAPS выявляет, прежде всего, защитную фантазию (идентификацию с героем или желание отомстить матери). При помощи ТАТ человек просто рассказывает историю, тогда как в MAPS он наслаждается фантазиями, которые он хотел бы увидеть наяву.

2. Анализ рассказов по М. Арнольд:

М. Арнольд (1949 г.), профессор психологии, в течение последних 10 лет ведет клиническую работу с детьми и взрослыми, используя в основе теорию Юнга. Основу своего подхода в интерпретации MAPS она видит в содержании историй. Это те ситуации, которые затрагивают, главным образом, межличностные отношения (отношения между родителем и ребенком, гетеросексуальные отношения и т.д.). Они изучаются «по тем чувствам и действиям, которые описываются». В начале анализа собирается информация о субъективных отношениях, конфликтах и доминирующих проблемах, в дополнение к «ситуационному» анализу, дабы увидеть, является ли закономерным и последовательным развитие основной проблемы. В своей теории она отказывается от таких постулатов, как идентификация и нереализованные, глубинные влечения, как основных содержаниях рассказов. Материал исследования, по ее мнению, должен отражать социальные установки личности, т.е. представления о себе и своем социальном окружении, сложившиеся на основе индивидуальных или групповых систем ценностей. Эти установки детерминируют сюжет и исход рассказа (его значение). Значение представляет собой некую «мораль» рассказа, в которой обнаруживаются привычные ценности, мотивы и способы достижения целей. Мораль может быть «хорошей», если поступки героя согласуются с общепринятыми нормами, и «плохой», если герой действует наперекор им. В результате анализа значений выводится мотивационный индекс. Он может быть положительным или отрицательным (люди с адекватными жизненными установками, конструктивным подходом к решению собственных проблем, нацеленные на сотрудничество с другими людьми, получают положительный мотивационный индекс, а люди, склонные к импульсивным, деструктивным или непродуктивным действиям - отрицательный). В зависимости от знака мотивационного индекса, прогнозируется возможность успеха в том или ином виде деятельности. Рассказ рассматривается, как целостный продукт реорганизации впечатлений прошлого опыта, имеющий свой смысл, но не раскрывающийся при анализе отдельных тем. Интерпретацию должен определять контекст, поэтому анализировать необходимо все рассказы как единое целое.

Основных этапов процедуры всего пять:

1. синопсис (краткий обзор)

2. ситуационный анализ

3. анализ отношений

4. «последовательный» анализ

5.  интеграция результатов.

3. Анализ рассказов по Д. Роттеру и Ш. Джессор (1949г.):

Д. Роттер, доктор психологических наук, в настоящее время является профессором психологии в Университете штата Огайо. Большая часть его публикаций связана с измерением личностных свойств, проективными тестами и теориями личности. Ш. Джессор, доктор психологических наук в Университете штата Огайо, помощник преподавателя кафедры психологии и преподаватель практических курсов по проективным техникам. Предмет ее особого интереса - теория личности, проективные методики и психотерапия.

Данный подход включает в себя пять этапов:

1.Изучается весь протокол по предлагаемым критериям (настроение, необычные сюжеты, уникальные словесные выражения, способы решения проблем и частота встречаемости специфических тем), затем формулируются пробные интерпретации и вопросы, которые нужно изучить в дальнейшем

.Каждый рассказ анализируется по основным понятиям и структурным характеристикам и сравнивается со стандартами сюжетов

.Каждый рассказ рассматривается как отдельная единица для определения особенностей, конфликтов и отношений индивида, чтобы решить, является ли этот материал желаемым, автобиографическим или поверхностным, неглубоким, а затем происходит отбор гипотез

.Все эти рассказы рассматриваются как одна организованная целостная единица

Интерпретационные гипотезы объединяются в одно окончательное целое по пяти категориям:

А) семейные отношения

Б) социальные и сексуальные отношения

В) общие отношения (в сфере образования, профессии и т.д.)

Г) личностные характеристики

Д) этнологически скрытые значения.

На первом этапе интерпретации собираются общие впечатления: применяемый здесь метод анализа использует фоновую (дополнительную) информацию, такую как уровень образования и профессия испытуемого, его возраст, образование и профессия его братьев, сестер и родителей и т.д. Эта информация помогает определить культурное и семейное окружение этого человека и является полезной для терапевта при идентификации некоторых фигур, используемых в рассказах. Также здесь предлагается оценка протокола рассказов по предлагаемым критериям: это пометки о настроении, необычных сюжетах, уникальных высказываниях, способах решения проблем и частоте встречаемости специфических тем. Затем формулируются вопросы о межличностных отношениях, требующих прояснения.

На втором этапе каждый рассказ анализируется для определения повторяемости понятий и определенных структурных характеристик, таких как настроение, расстройства мыслительных процессов, озабоченность подробностями и т.д. Для каждой картинки делаются пометки о необычных образцах сюжетов.

Третий этап включает в себя рассмотрение этих рассказов как единого целого. Каждый рассказ рассматривается как возможное выражение важного конфликта или описание взаимоотношений такими, какими испытуемый видит их.

На четвертом этапе идет рассмотрение этих рассказов как организованной объединенной единицы.

А на пятом этапе начинается объединение интерпретируемых гипотез и делается окончательный вывод.

Обобщая все, что было сказано во второй главе, можно сказать, что тест MAPS является одной из самых интересных и информативных методик. Богатство способов интерпретации, позволяет выбрать нужную схему для анализа данных, в соответствии с поставленными задачами. Если не брать в расчет выбор фигуры, то тест MAPS можно было бы трактовать тем же способом, что и методику ТАТ, т.к. психограмма MAPS годится для некоторых интересных сравнений. В тесте MAPS проявляется действие, вытекающее из причудливой фантазии индивида, на что в методике ТАТ часто только намекается. Каждая история в MAPS - явно эксцентричная и необычная, тогда как только четыре из одиннадцати историй ТАТ были отнесены к этой категории. В рассказах по методике MAPS враждебность экстернализована в каждом из них, где о ней говорится. К тому же, знание направления враждебности также дает существенные результаты. В тесте MAPS патология более очевидна. Каждый рассказ экстравагантен, кроме того, MAPS выявляет, прежде всего, защитную фантазию (идентификацию с героем или желание отомстить матери). При помощи ТАТ человек просто рассказывает историю, тогда как в MAPS он наслаждается фантазиями, которые он хотел бы увидеть наяву.

Методика «Копинг-опросник» Ч.Карвера.

Данная методика адаптирована В.В.Шукайло в 2004 году. Представляет собой 56 вариантов поведения человека в трудных жизненных ситуациях. Респонденту предлагается вспомнить конкретную сложную ситуацию и, читая утверждения, отвечать, насколько предложенный вариант поведения соответствует его личному поведению. Варианты ответов респондента:

1   утверждение не подходит (присуждается 0 баллов)

2   сомневаюсь (присуждается 1 балл)

3   утверждение скорей всего подходит (присуждается 2 балла)

4   это точно про меня (присуждается 3 балла).

Методика включает в себя 14 различных шкал. Некоторые из них были разработаны на основе теоретических предпосылок, касающихся функциональности и потенциально меньшей функциональности различных копинг-стратегий. Другие шкалы были включены на основе результатов предыдущих исследований, показывающих, что те копинг-стратегии, которые в них предсталены либо являются конструктивными, либо препятствуют адаптивному копингу.

К каждой шкале относится по 4 утверждения. Максимальное количество баллов по каждой шкале 12, минимальное - 0 (Приложение 3).

. Активный копинг - процесс, при котором человек предпринимает активные действия, с целью предотвратить или уйти от влияния стрессора или изменить (улучшить) его воздействие. Активный копинг включает в себя инициацию направленных действий, увеличение объема прилагаемых усилий и попытку пошагового (постепенного) преодоления.

. Планирование является обдумыванием и осознанием того, как преодолеть влияние стрессора. Планирование вызывает стратегии действий, обдумывание того, какие шаги следует предпринять и как лучше всего справиться с проблемой.

. Концентрация на проблеме (или подавление отвлекающей деятельности) означает, что человек «откладывает в сторону другие дела», даже «пуская их на самотек», если это необходимо, с целью преодолеть влияние стрессора.

. Сдерживающий копинг способствует предотвращению преждевременных (поспешных) поступков и представляет собой ожидание подходящего момента для решительных действий.

. Поиск социальной поддержки в качестве содействия заключается в необходимости совета, помощи, информации.

. Поиск социальной поддержки в качестве утешения заключается в удовлетворении потребности во внимании, симпатии и понимании.

. Концентрация на эмоциях и эмоциональный выход: тенденция «зацикливания» на собственных переживаниях и выражение этих чувств(Scheff, 1979). Иногда подобная реакция может быть функциональной, на пример, когда человек за время траура успевает смириться с потерей любимого и начинает жить и двигаться дальше.

. Избегание на уровне поведения заключается в снижении усилий, направленных на преодоление стрессовой ситуации, и даже отказ от попыток достижения собственных целей. Избегание на уровне поведения отражается в явлении, которое может быть охарактеризовано с помощью термина беспомощность.

. Избегание на уровне сознания является вариантом избегания на поведенческом уровне, и как правило возникает в ситуации, когда обстоятельства препятствуют проявлению избегания на уровне поведения(Carver, Peterson, Follansbee, Scheier, 1983). Тактики, отражающие избегание на уровне сознания, представляют собой включения человека в альтернативные виды деятельности для того, чтобы не думать о существующей проблеме (противоположной тенденцией является концентрация на проблеме), фантазии, сон или просмотр телепередач.

. Избегание (алкоголь,наркотики)

. «Положительной переоценки и развития» - копинг направленный на управление эмоциональным дистрессом, а не на разрешение стрессовой ситуации.

. «Отрицание», реакция, которая иногда возникает в процессе первичной оценки, в данном случае определили его как отказ поверить в то, что стрессор существует или попытки действовать так, как будто он отсутствует.

. Принятие является функциональной реакцией преодоления, так поведение человека, который принимает реальность стрессовой ситуации, скорее всего будет направлено на ее разрешение, когда возникает необходимость приспособиться к влиянию стрессора, но не в ситуации, когда ее легко можно изменить.

. Обращение к Богу (религии). Человек может обращаться к религии в стрессовой ситуации по самым разным причинам: религия (вера) может служить для человека источником эмоциональной поддержки, помощью в положительной переоценке и развитии или являться тактикой активного преодоления влияния стрессора.

Методика «Индекс жизненного стиля» (Life Style Indех) [22].

Опросник Плутчика -Келлермана - Конте.

Методика, направленная на диагностику индекса жизненного стиля, предложенная сотрудниками Психоневрологического института им. В.М. Бехтерева Л.И. Вассерманом, О.Ф. Ерышевым, Е.Б. Клубовой и др. (1998), является адаптированным вариантом опросника Г. Келлермана и Р. Плутчика (1983) на определение доминирующего типа психологической защиты.

Методика состоит из 97 вопросов, ответы на которые позволяют определить так называемые диагностические диспозиции испытуемого связанные в свою очередь с определенной эмоцией и преобладающим механизмом психологической защиты. Определяются диспозиции мании, истерии, агрессии, психопатии, депрессии, паранойи, пассивности, обсессивности. В соответствии с диспозициями определяются следующие механизмы психологической защиты практически ставшие чертой характера:

5   отрицание-отрицание тягостной информации и замена ее более
приемлемой

6   компенсация- возмещение невозможных для реализации желаний и
действий активностью в другой области

7   рационализация - рациональное объяснение своих желаний и действий, истинные причины которых коренятся в иррациональных и личностно не приемлемых импульсах

8   регрессия- возврат к более примитивным формам поведения

9   замещение- перенос на актуальные отношения переживания из
прошлого

10 проекция- приписывание другим людям вытесненных мотивов
переживаний и черт характера

11 реактивные образования - трансформация в сознании эмоционального отношения к объекту на прямо противоположное, вытеснение- устранение из сознания неприемлемых впечатлений и переживаний.

Методика изучения стилевой саморегуляции поведения (ССП) [19].

Направлена на исследование индивидуального стиля саморегуляции произвольной активности человека. Феномен стиля саморегуляции проявляется в том, каким образом человек планирует и программирует достижение жизненных целей, учитывает значимые внешние и внутренние условия, оценивает результаты и корректирует свою активность для достижения субъективно-приемлемых результатов, в том, в какой мере процессы самоорганизации развиты и осознанны. Индивидуальный стиль саморегуляции характеризуется комплексом стилевых особенностей регуляторики. К ним мы относим типичные для данного человека особенности регуляторных процессов, реализующие основные звенья системы саморегуляции (планирование, программирование, моделирование, оценивание результатов), а также регуляторно-личностные свойства, или инструментальные свойства личности, такие как самостоятельность, надежность, гибкость и т.д. В силу универсальности функциональной структуры регуляции для самых разных видов психической активности и деятельности в стиле саморегуляции проявляется общая регуляторная основа индивидуальности, которая является предпосылкой формирования конкретных стилей деятельности в различных ее видах [19].

Методика позволяет оценить показатели по семи шкалам: Шкала планирования (Пл), Шкала моделирования (М), Шкала программирования (Пр), Шкала оценки результатов (OP), Шкала гибкости (Г), Шкала самостоятельности (C), Шкала Общего уровня саморегуляции (ОУ).

2.4 Список ИСПОЛЬЗУЕМЫХ переменных


Методика «MAPS» «Эмоции, чувства»

1. Привязанность

. Гнев

. Тревога, беспокойство

. Депрессия

. Вина

. Стыд

. Агрессия вербальная

. Агрессия физическая

. Одиночество

. Удовольствие

. Страх

. Обида

. Отчаяние

. Радость

. Печаль, грусть

. Безысходность

. Боль душевная,страдание

. Боль физическая

. Аффилиация

. Без эмоций

. Жалость к себе

. Жалость к другим

. Беззащитность, беспомощность

. Равнодушие

. Неопределенность

. Ужас, шок

. Напряжение

. Благодарность

. Горе

. Паника

. Неудовлетворенность жизнью

. Недоверие, подозрительность

. Пустота, бессмысленность существования

. Испуг

. Интерес, любопытство

. Разочарование

. Неполноценность

. Унижение

. Подавление эмоций

. Робость стеснение

. Усталость

. Ненависть к себе

. Ненависть к другим

. Рефлексия

. Ревность

. Зависть

. Беспечность

. Превосходство

Методика «MAPS» «Основные темы»

49. Любовь

. Опасность

. Ограбление

. Алкоголь

. Болезнь

. Смерть

. Ложь

. Спасение

. Исправление ошибок

. Наказание

. Очищение

. Нападение

. Отдых

. Проблемы

. Школа

. Детство

. Семья

. Прошлое

. Будущее

. Мечты о будущей семье

. Свобода

. Надежда

. Праздник

. Расплата, месть

. Любовь к животным

. Убийство

. Равнодушие безразличие

. Суицид

. Работа

. Уход (бегство от проблем)

. Препятствие

. Безответная любовь

. Несчастный случай 

. Одиночество

. Расставание, разлука

. Борьба добра со злом

. Проступок

. Самопожертвование

. Нечистая сила

. Деньги

. Путешествие

. Страхи

. Сексуальные мысли

. Сексуальное поведение

. Вера в Бога

. Исследования

. Размышления о жизни

. Свидание

. Потусторонний мир

. Бессмысленность существования

. Рутина

. Неудовлетворенность жизнью

. Позор

. Война

. Ожидание

. Ожидание плохого

. Неприятная встреча

Методика «MAPS» «Межличностные отношения»

107. Принятие

. Непринятие

. Доминирование (над ним)

. Отсутствие взаимодействия

. Подавление

. Изоляция (от людей)

. Помощь (поддержка)

. Ссора, конфликт

. Драка

Методика «MAPS» «Детско-родительские отношения»

МАТЬ:

. Принятие

. Непринятие

. Доминирование

. Отсутствие взаимодействия

. Подавление

. Ссора, конфликт

ОТЕЦ:

. Принятие

. Непринятие

. Доминирование

. Отсутствие взаимодействия

. Подавление

. Ссора, конфликт

РЕБЕНОК:

. Подчинение

. Неподчинение

. Родители бьют ребенка

Методика «MAPS» «Супружеские отношения»

. Принятие

. Неприятие

. Отсутствие взаимодействия

. Муж доминирует

. Жена доминирует

. Недоверие

. Непонимание

. Измена

. Ссора, конфликт

. Разрыв отношений

. Муж бьет жену

Методика «MAPS» «Психологические защиты»

. Реактивное образование

. Изоляция (уход)

. Подавление и отрицание

. Символизация

. Проекция и интроекция

. Регрессия

Методика «MAPS» «Исход рассказа»

148. Благоприятный

. Неблагоприятный

. Нейтральный

. Неопределенный

Методика «MAPS» «Критические ситуации»

152. Стресс

. Фрустрация

. Конфликт

. Кризис

Методика «MAPS»

156. Количество фигур на фон

«Копинг-опросник Карвера»

157. Активный

. Планирование

. Концентрация на проблеме

. Сдерживающий

. Поиск социальной поддержки (содействие)

. Поиск социальной поддержки (утешение)

. Положительная переоценка и развитие

. Принятие

. Обращение к Богу

. Эмоциональный выход

. Отрицание

. Избегание (повед. уровень)

. Избегание (уровень сознания)

. Избегание (алкоголь, наркотики)

Методика «Стилевая саморегуляция поведения»

171. Планирование

. Моделирование

. Программирование

. Оценка результатов

. Гибкость

. Самостоятельность

. Общий уровень саморегуляции

Методика «Индекс жизненного стиля»

178. Вытеснение

. Регрессия

. Замещение

. Отрицание

. Проекция

. Компенсация

. Гиперкомпенсация

. Рационализация

2.5 МЕТОДЫ СТАТИСТИЧЕСКОЙ ОБРАБОТКИ ДАННЫХ

Для сравнения данных использовались следующие статистические процедуры:

Вся первичная статистика: расчет моды, медианы, вычисление средних, определение нормального распределения и т.д. производились с помощью компьютерной интегрированной системой обработки данных СТАТИСТИКА 5,0 в среде Windows XP.

Для выявления различий между группами респондентов был использован анализ средних величин. Значимость различий определялась с помощью t-критерия Стьюдента для независимых выборок.

Для установления взаимосвязей между переменными был проведен корреляционный анализ (r Пирсона).

Глава 3. Анализ результатов исследования

В нашем исследовании все статистически достоверные различия и корреляционные взаимосвязи рассматриваются на уровне значимости
 p < 0,01.

 

3.1 Сравнение По средним оценкам женщин и мужчин с саморазрушающим поведением


Методика «MAPS»

При сравнении группы женщин с группой мужчин значимые различия были выявлены по нескольким сферам данной методики: «Эмоции, чувства», «Основные темы», «Исход рассказа», «Критические ситуации», «Межличностные отношения», «Детско-родительские отношения». Результаты сравнения двух групп по методике «MAPS» представлены в таблице 1 и на Рисунках 1-6.

Таблица 1. Результаты методики «MAPS

Показатели

Средние:  мужчины

Средние: женщины

"Эмоции, чувства"

физическая агрессия

1.136

0.167

печаль, грусть

2.045

3.167

боль душевная, страдание

0.273

1.292

ужас, шок

0.864

0.167

ревность

0

0.292

"Основные темы"

ограбление

0.364

0.042

алкоголь

0.545

0.125

любовь к животным

0.091

0.417

убийство

0.682

0.167

массовая гибель

0.409

0

борьба добра и зла

0.318

0.042

деньги

0.273

0

"Детско-родительски отношения"

конфликт с матерью

0

0.375

конфликт с отцом

0

0.167

отсутствие взаимодействия  с отцом

0.682

1.292

"Межличностные отношения"

принятие

0.227

0.958

"Критические ситуации"

фрустрация

2.773

3.792

"Исходы рассказов"

благоприятный

2.409

3.75

неблагоприятный

3.182

1.833


Статистические значимые различия средних арифметических значений у двух групп испытуемых по сфере «Эмоции, чувства» обнаруживаются по следующим показателям:

«физическая агрессия», «боль душевная, страдание», «ужас, шок», «печаль, грусть» и «ревность» (Рис. 1).

Показатели «Физическая агрессия» и «Ужас, шок» значительно выше в группе мужчин. В исторях, которые они рассказывали, персонажи чаще подвергались физическому насилию, избиению с проявлением особой жестокости, нападению, при этом жертва и свидетели случившегося испытывали ужас и шок от происходящего.

У женщин показатели «Печаль, грусть» и «Боль душевная, страдание» гораздо выше, чем у мужчин.

Женщины чаще рассказывали истории, в которых персонажи чувствуют грусть, переживают душевную боль, страдание. Нередко персонажи-женщины переживали душевную боль в связи с возникающим у них чувством ревности по отношению к своему супругу.

Рисунок 1. Уровни значений по сфере «Эмоции, чувства» в группах суицидентов мужчин и женщин

Статистические значимые различия средних арифметических значений у двух групп испытуемых в сфере «Основные темы» обнаруживаются по показателям: «убийство», «ограбление», «алкоголь», «массовая гибель», «борьба добра и зла» и «деньги».

Рисунок 2. Уровни значений по сфере «Основные темы» в группах суицидентов мужчин и женщин

По всем показателям, обнаружившим в данной сфере значимые различия, наблюдаются сниженные результаты в группе испытуемых-женщин по сравнению с группой мужчин. Темы «массовая гибель» и «деньги» у женщин отсутстуют.

Мужчины гораздо чаще рассказывали истории, в которых происходили ограбления, убийства, а иногда, в результате катастроф, аварий, войн или несчастных случаев гибло огромное количество людей. Довольно часто персонажи в рассказах мужчин находились в состоянии сильного алкогольного опьянения. Чаще женщин мужчины выбирали для своих историй сказочных персонажей и описывали ситуации, когда «положительные» сказочные герои вступали в неравную борьбу с чудовищами, ведьмами и другими «отрицательными» персонажами. Нередко в своих историях мужчины подчеркивали значимость денег и материальных благ.

Таким образом, мужчины значительно чаще женщин описывали ситуации, где, так или иначе, проявляется физическая агрессия.

По сфере «Детско-родительские отношения» (Рис. 3) значимые различия между группами женщин и мужчин обнаружились по признакам: «отсутствие взаимодействия с отцом», «конфликт с матерью» и «конфликт с отцом».

Показатель «отсутствие взаимодействия с отцом» у женщин выше, по сравнению с мужчинами. Они чаще мужчин рассказывали истории, в которых отец физически присутствовал, но не взаимодействовал с детьми, а занимался своими делами. В некоторых историях женщины описывают конфликтные ситуации, возникающие между родителями и детьми.

У мужчин показатели «конфликт с матерью» и «конфликт с отцом» отсутствуют. Персонажи их историй в конфликтные отношения с родителями не вступали.

Рисунок 3. Уровни значений по сфере «Детско-родительские отношения» в группах суицидентов мужчин и женщин

В сфере «Межличностные отношения» значимые различия между группами женщин и мужчин обнаружились по признаку «принятие».

 

Рисунок 4. Уровень значений по сфере «Межличностные отношения» в группах суицидентов мужчин и женщин

Признак «принятие» выше у женщин по сравнению с мужчинами. Они гораздо чаще описывали ситуации, в которых персонажи находились в хороших, благополучных отношениях со своим социальным окружением.

В сфере «Критические ситуации» значимые различия между группами женщин и мужчин обнаружились по признаку «фрустрация», уровень которого выше у женщин (Рис. 5). Персонажи их историй чаще сталкивались с переживанием фрустрации.

Рисунок 5. Уровень значений по сфере «Критические ситуации» в группах суицидентов мужчин и женщин

В сфере «Исходы рассказов» значимые различия между группами женщин и мужчин обнаружились по признакам «благоприятный», уровень которого выше у женщин, и «неблагоприятный», уровень которого выше у мужчин.

Рисунок 6. Уровень значений по сфере «Исходы рассказов» в группах суицидентов мужчин и женщин

Истории женщин чаще заканчиваются благоприятно. Даже в случае, когда они описывают ситуацию, где персонаж хочет покончить собой, то ему на помощь либо приходят случайные прохожие и спасают его, либо он сам по каким-то причинам решает не делать этого.

Большинство историй мужчин имеют неблагоприятный исход. В ситуации, когда персонаж хочет покончить жизнь самоубийством, его ничто не останавливает, и никто не приходит ему на помощь. Как правило, такие ситуации заканчиваются смертью персонажа.

Методика «Копинг-опросник»

По методике «Копинг-опросник» значимые различия между группами мужчин и женщин с саморазрушающим поведением обнаружились по шкалам «Активный» и «Принятие». Статистические параметры достоверности представлены в таблице 2 и на рисунке 7.

Таблица 2. Результаты методики «Копинг-опросник»

Показатели

Средние значения  у мужчин

Средние значения у женщин

Активный копинг

7.50

9.458

Принятие

8.905

6.853


Рисунок 7. Уровень значений Копинг-стратегий в группах суицидентов мужчин и женщин

Значения по шкале «Активный» выше в гуппе женщин. Это означает, что женщинам в большей степени свойственно предпринимать активные действия, с целью предотвратить или уйти от влияния стрессора, либо изменить или смягчить его воздействие.

Значения по шкале «Принятие» выше в группе мужчин. Это свидетельствует о том, что мужчины чаще осознают и принимают реальность существования стрессовой ситуации. С одной стороны, это может иметь позитивный эффект, так как поведение человека, который принимает реальность стрессовой ситуации, скорее всего будет направлено на ее разрешение. Однако, в случае, когда у человека отсутствуют активные стратегии преодоления, и он принимает и смиряется с этим, считая: «Я понимаю, что это произошло и уже ничего нельзя изменить», то это может привести к ощущению беспомощности и безысходности ситуации. Вероятно, это могло стать одним из факторов, которые привели мужчин к попытке покончить собой.

Методика изучения стилевой саморегуляции поведения

По методике «Стилевая саморегуляция поведения» (ССП) значимые различия между группами мужчин и женщин с саморазрушающим поведением обнаружились по шкале «Оценка результатов» (Рис. 8).

Рисунок 8. Уровень значений ССП в группах суицидентов
мужчин и женщин

Показатель «Оценка результатов» в группе мужчин ниже по сравнению с группой женщин. Это свидетельствует о том, что мужчины-суициденты в меньшей степени способны оценивать результаты своих действий, давать им адекватную ситуации оценку. Это является крайне негативным фактором в общей системе саморегуляции деятельности.

В процессе беседы с испытуемыми, большинство женщин высказывали критику относительно попытки покончить собой, сожалели о содеянном. Мужчины, напротив, чаще высказывали мысль о том, что хотят завершить неудавшуюся попытку суицида.

Методика «Индекс жизненного стиля»

По методике «Индекс жизненного стиля» в группах мужчин и женщин статистически значимые различия были получены по показателям: «Замещение» и «Вытеснение» (см. таблицу 2 и рисунок 9).

Таблица 2. Результаты Методика «Индекс жизненного стиля»

Показатели

Средние:  мужчины

Средние: женщины

Замещение

4.273

2.75

Вытеснение

4.955

3.375


Рисунок 9. Уровень значений ИЖС в группах суицидентов
мужчин и женщин

В группе мужчин оказались более выраженными такие защитные механизмы, как замещение и вытеснение. Мужчины чаще женщин смещают подавленные агрессивные импульсы и враждебность на объекты, представляющие меньшую опасность или более доступные, чем те, которые эти негативные эмоции вызвали, либо не допускают их на уровень сознания.

Вывод по анализу средних показателей

В группах женщин и мужчин с аутодеструктивным поведением обнаружены следующие статистически достоверные различия по уровневым характеристикам:

. Выявились статистически значимые различия в эмоциональной сфере. Мужчинам в большей степени свойственно проявление физической агрессии. Женщины чаще переживают душушевную боль, страдание, печаль и ревность.

. Значимые различия обнаружены в сфере детско-родительских взаимоотношений. У женщин чаще отсутствует взаимодействие с отцом. Мужчины, в отличии от женщин, в конфликты с родителями не вступают.

. Достоверные различия выявлены в сфере межличностных отношений. Женщины, в отличии от мужчин, чаще находятся в благополучных отношениях с социальным окружением.

. Удалось установить значимые различия в сфере переживания критических ситуаций. Женщины чаще мужчин переживают фрустрацию.

. Достоверно обнаружено, что рассказы женщин чаще имеют благоприятный исход. Рассказы мужчин чаще заканчиваются неблагоприятно.

. Удалось установить, что в стрессогенных ситуациях женщины чаще используют проблемно-ориентированные стратегии совладания. Мужчины чаще используют копинг-стратегию, направленную на принятие реальности стрессора.

. Значимые различия в системе саморегуляции поведения свидетельствуют о том, что мужчины в меньшей степени способны оценивать результаты своих действий, давать им адекватную ситуации оценку.

. Достоверные различия выявлены в формах психологической защиты. В группе мужчин оказались более выраженными примитивные и неконструктивные защитные механизмы такие, как замещение и вытеснение.

3.2 Анализ корреляционных взаимосвязей


Корреляционные связи, выявленные нами в результате статистической обработки данных, позволяют выделить некоторые закономерности взаимосвязей между индивидуально-психологическими и личностными особенностями женщин и мужчин с саморазрушающим поведением.

Исследование Копинг-стратегий.

Рисунок 10. Корреляционная плеяда связей по проблемно-ориентированным копинг-стратегиям в группе мужчин


Рисунок 11. Корреляционная плеяда связей по проблемно-ориентированным копинг-стратегиям в группе женщин

В группе мужчин (Рис. 10) копинги «Активный», «Планирование» и «Концентрация на проблеме» имеют положительную корреляционную взаимосвязь с признаками «проблемы», «препятствия», «расплата, месть» и отрицательную взаимосвязь с признаком «одиночество». Это значит, что мужчины направляют активные усилия для разрешения повседневных проблем и препятствий, с которыми им приходится сталкиваться, либо если ими движет желание отомстить. При этом, они обдумывают, планируют свои действия и способны концентрировать свое внимание на конкретной проблеме, при необходимости откладывая другие дела. Однако, если у мужчин возникает чувство одиночества, то они в меньшей степени способны активно преодолевать трудности, концентрироваться на проблеме и осуществлять пошаговое планирование своих действий.

Женщины (Рис. 11) направляют активные усилия и концентрируют свое внимание на проблемах, связанных с межличностными конфликтами, чувствуя обиду, о чем свидетельствует положительная взаимосвязь копингов «Активный» и «Концентрация на проблеме» с признаком «конфликт (межличностные отношения)» и «обида». Однако, в отличие от мужчин, они не склонны осуществлять планирование своих действий для разрешения и преодоления проблемной ситуации. Отрицательная взаимосвязь копинг-стратегий «Активный», «Планирование» и «Концентрация на проблеме» с признаком «неопределенность» означает, что чем больше ощущение неопределенности ситуации, тем в меньшей степени женщины способны планировать свои действия, концентрировать усилия на проблеме и пытаться активно ее преодолеть.

Планирование в сочетании с моделированием и гибкостью поведения является важным фактором в общей саморегуляции деятельности. В группе мужчин прямая взаимосвязь копингов «Активный» и «Планирование» с «Программированием» (стилевая саморегуляция поведения) означает, что направленные действия для разрешения проблем мужчины осуществляют лишь тогда, когда у них есть четкие программы и план последовательности действий. Таким образом, действия мужчин носят продуманный, спрограммированный характер.

Такой взаимосвязи в группе женщин не обнаружено. Это может свидетельствовать о том, что женщины, пытаясь активно преодолеть сложные ситуации, действуют в отсутствии четких программ и планов. Они не обдумывают каждый свой шаг, который собираются сделать. Скорее, им свойственно ориентироваться по ходу дела. Таким образом, действия женщин могут быть непродуманными и носить импульсивный характер.

В группе мужчин копинг-стратегия «Планирование» имеет положительную взаимосвязь с признаком «разрыв супружеских отношений», а копинг-стратегия «Концентрация на проблеме» положительно взаимосвязана с признаками: «наказание», «проступок», «непринятие (отношение супругов)» и «непонимание (отношения супругов)». Это значит, что в ситуациях, когда необходимо кого-то наказать или при возникновении проблем в супружеских взаимоотношениях (непонимание, непринятие), мужчины способны блокировать поступление отвлекающей информации для лучшей концентрации на проблеме. В ситуации разрыва супружеских отношений, мужчинам свойственно планировать стратегии действий, обдумывать, какие шаги следует предпринять и как лучше справиться с этой проблемой.

В группе женщин, в отличии от мужчин, наблюдается отрицательная корреляционная взаимосвязь копингов «Концентрация на проблеме» и «Планирование» с признаками по сфере супружеских взаимоотношений: «недоверие», «непонимание», «конфликт» и «измена», а взаимосвязь этих признаков с копинг-стратегией «Активный» отсутствует. Это свидетельствует о том, что чем больше у женщин возникает проблем в супружеских взаимоотношениях, тем в меньшей степени они способны концентрировать свои усилия для их разрешения, активно действовать, а также осуществлять планирование своих действий.

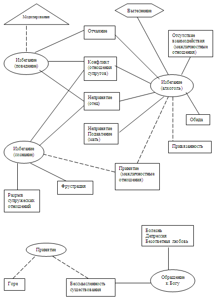
У женщин копинг-стратегия «Концентрация на проблеме» имеет отрицательную корреляционную взаимосвязь с признаком «отсутствие взаимодействия (отношения супругов)», который положительно взаимосвязан с признаками: «отсутствие взаимодействия с отцом», «неопределенность», «кризис» и «суицид». На основании этого, можно заключить следующее: во-первых, чем больше отсутствие взаимодействия с отцом, которое сопровождается переживанием фрустрации, тем больше отсутствие взаимодействия между супругами, что сопровождается переживанием кризиса, то есть проблемные взаимоотношения с отцом «переносятся» на взаимоотношения с супругом. Во-вторых, чем меньше взаимодействия между супругами, тем больше ощущение неопределенности, при которой женщины не способны активно действовать и концентрировать свои усилия на преодолении сложившейся ситуации. И, наконец, чем больше неопределенность, переживание кризиса от невозможности взаимодействия с супругом, чем меньше помощи и поддержки жещины получают от своего социального окружения, тем больше вероятность того, что они сочтут наилучшим выходом из сложившейся ситуации попытку покончить собой.

Следует отметить тот факт, что в группе женщин признак «смерть» не имеет корреляционных взаимосвязей с признаком «суицид». «Смерть» имеет отрицательную взаимосвязь с копинг-стратегией «Планирование» и положительную взаимозвязь с признаками: «убийство», «болезнь» и «несчастный случай». Это значит, что у женщин суицид не связан со смертью, и можно предположить, что пытаясь покончить собой, они вовсе не планировали умирать. В историях, которые рассказывали женщины (по методике MAPS), смерть персонажей, как правило, происходила в результате болезней, несчастных случаев или убийств. В ситуациях, когда персонажи хотели покончить собой, им обязательно кто-то приходил на помощь, либо они сами, в силу каких-то причин, решали не делать этого. Взаимосвязь смерти с чувствами вины и стыда могло быть как причиной, так и следствием суицидной попытки.

Так как женщины с суицидальным поведением не создают четких планов и программ своих действий, то их попытка покончить жизнь самоубийством, скорее всего, была не обдуманной, а носила импульсивный характер в общей картине саморазрушающего поведения.

Теперь рассмотрим неконструктивные копинг-стратегии. Избегание на поведенческом уровне проявляется в том, что человек признает, что не может справиться с трудной ситуацией и прекращает всякие попытки для ее преодоления. Избегание на уровне сознания - это стратегия преодоления, используя которую, человек старается отвлечься от проблемной ситуации, переключиться на другую деятельность (кино, телевизор), чтобы не думать о проблеме, которую необходимо разрешить. Некоторые начинают употреблять алкоголь, прибегают к фармакологическим и наркотическим средствам, чтобы успокоиться и забыть о существовании проблемы. Этот способ преодоления - избегание (алкоголь).

В группе мужчин (Рис. 12) «Избегание» на всех уровнях имеет отрицательную взаимосвязь с признаком «надежда» и положительную взаимосвязь с психологической защитой «регрессия». При такой форме защитной реакции, личность стремится избежать тревоги путем перехода на более ранние стадии развития.

Подвергаясь действию фрустрирующих факторов, человек заменяет решение субъективно более сложных задач на более простые и доступные. Использование защитного механизма «регрессия» у мужчин взаимосвязана с избеганием, уходом от решения проблемы.

Отсутствие надежды у мужчин, когда они не видят и не ожидают позитивного результата от процесса преодоления, также связана с уходом от проблем и использованием копинг-стратегии «Избегание» (на всех уровнях).

У женщин (Рис. 13) «Избегание» (на всех уровнях) прямо взаимосвязано с ситуациями конфликта в супружеских отношениях и непринятием отцом.

Подавление и непринятие матерью, чувство отчаяния приводят женщин к избеганию на поведенческом уровне или к употреблению алкоголя и наркотических средств.

Отрицательная взаимосвязь «Избегание (поведение)» и «моделирования» свидетельствует о том, что чем ниже способность к моделированию своего поведения, тем меньше женщины пытаются справиться со сложной ситуацией.

Рисунок 12. Корреляционная плеяда связей по копингам «Избегание» и «Принятие» в группе мужчин

Рисунок 13. Корреляционная плеяда связей по копингам «Избегание» и «Принятие» в группе женщин

«Избегание (алкоголь)» у женщин имеет положительную корреляцию с признаками «обида», «отсутствие взаимодействия (межличностные отношения)», «вытеснение» и отрицательную взаимосвязь с признаком «привязанность». Чувство обиды, отсутствие любви и привязанности, слабые связи с социальным окружением у женщин взаимосвязаны с употреблением алкоголя, наркотических и фармакологических препаратов. При этом, содержательная сторона психотравмирующей ситуации не осознается, а вытесняется в бессознательное.

«Избегание (алкоголь)» у мужчин имеет прямую корреляционную взаимосвязь с признаками: «страх», «подавление эмоций», «доминирование (мать)», «замещение», «компенсация» и отрицательную взаимосвязь с признаком «оценка результатов». Сильное чувство страха, возникающее у мужчин, с которым они не способны справиться конструктивно, приводит к употреблению алкоголя и наркотических средств. В ситуации, когда мать доминирует, мужчины используют психологические защиты «компенсация» и «замещение». Невозможность открыто проявлять негативные эмоции (особенно враждебность или гнев) в адрес доминантной матери, подавление этих эмоций приводит к замещающей деятельности в качестве употребления алкоголя, чтобы снизить внутреннее напряжение. Чем больше мужчины уходят от решения проблем, употребляя алкоголь или наркотики, тем хуже они способны оценивать результаты своих действий, давать им адекватную ситуации оценку.

«Избегание (сознание)» и «Избегание (алкоголь)» у женщин имеют отрицательную корреляционную взаимосвязь с признаком «принятие (межличностные отношения)». Это значит, что чем благополучней у женщин отношения со своим социальным окружением, тем меньше они будут уходить от решения проблем, прибегая к употреблению алкоголя или включаясь в альтернативные виды деятельности, которые отвлекают от тревожащих мыслей о проблемной ситуации. Ситуации разрыва супружеских отношений и переживание фрустрации могут приводить женщин к избеганию на уровне сознания.

«Избегание» на уровне сознания у мужчин взаимосвязано с признаками «аффилиация», «сексуальные мысли» и имеет обратную корреляционную взаимосвязь с признаком «будущее». Когда у мужчин возникает потребность в любви и привязанности или сексуальные мысли, но в будущем они не видят возможности удовлетворить эти потребности, то стараясь отвлечься и не думать об этом, они включаются в альтернативные виды деятельности (фантазии, просмотр телепередач). Неконструктивные копинг-стратегии мужчины также используют, чувствуя себя одинокими в ситуации неблагополучных взаимоотношений с социальным окружением, когда их отвергают или подавляют.

В группе мужчин «Одиночество», «непринятие» и «подавление» в межличностных отношениях имеют положительные взаимосвязи с копингом «Принятие» и признаком «суицид», который прямо взаимосвязан с признаком «уход (бегство от проблем)». Принятие - это реакция преодоления, которая направлена на осознание и принятие реальности стрессовой ситуации. С одной стороны, принятие реальности проблемы может способствовать ее разрешению. Однако в случае отсутствия активных стратегий преодоления, когда человек не видит путей выхода из сложившейся ситуации, принятие факта, что «это произошло, и уже ничего нельзя изменить» может привести к неблагоприятным последствиям. Неблагополучные отношения с социальным окружением, ощущение неудовлетворенности жизнью, бессмысленности существования, собственной неполноценности, чувство одиночества, все это создает ощущение экзистенциального вакуума. В сочетании с безысходностью и неспособностью контролировать ситуацию, желанию уйти от проблем, это могло создать тенденцию к суицидальному поведению у мужчин.

Следует заметить, что у мужчин признак «суицид» имеет положительную корреляционную взаимосвязь с признаком «смерть». В отличии от женщин, мужчины связывают суицид со смертью. В их историях (по методике MAPS) персонажи, которые хотели покончить собой, осуществляли свои намерения и в результате умирали. «Смерть» и «суицид» у мужчин прямо взаимосвязаны с признаками: «физическая агрессия», «ненависть к другим», «расплата, месть», которые положительно коррелируют с психологическими защитами «замещение» и «вытеснение». Это можно объяснить следующим образом: во-первых, чем сильнее агрессивные импульсы, тем больше включаются защитные механизмы, направленные на «смещение» агрессии и ненависти на более доступные объекты. Во-вторых, при отсутствии объектов, на которые можно «сместить» подавленную агрессию и невозможности выразить негативные эмоции, агрессивные импульсы направляются на самого себя. Можно предположить, что так как социальное окружение подавляло и отвергало мужчин, агрессия, которую они не могли выплеснуть, они бессознательно подавили и направили против себя.

Это могло быть одним из факторов, взаимосвязанных с аутодеструктивным поведением у мужчин.

У женщин копинг «Принятие» имеет отрицательную взаимосвязь с признаками «горе» и «бессмысленность существования». В отличии от мужчин, чем сильнее женщины переживают горе и ощущение бессмысленности существования, тем сложней им принять реальность этих переживаний, и тем больше они ищут поддержки у Бога, как и в ситуациях безответной любви, депрессии или болезни. У мужчин негативные переживания и копинг-стратегия «Обращение к религии» не имеют корреляционных взаимосвязей.

Рисунок 14. Корреляционная плеяда связей по копингу «Эмоциональный выход» в группе мужчин

Рисунок 15. Корреляционная плеяда связей по копингу «Эмоциональный выход» в группе женщин

Эмоциональный выход, то есть концентрация на собственных переживаниях и выражение этих чувств, считается малоадаптивной. Если человек в течение продолжительного времени «зацикливается» на своих негативных переживаниях, это может препятствовать адаптации и использованию конструктивных копинг-стратегий. У мужчин (Рис. 14) копинг «Эмоциональный выход» прямо взаимосвязан с признаками «страх», «боль душевная, страдание» и имеет обратную взаимосвязь с признаком «аффилиация». Чем сильнее чувства страха и душевной боли, тем больше мужчины фиксируются на их переживании, а потребность в любви и привязанности, напротив, не находит своего выражения. Чем больше мужчины концентрируются на своих переживаниях, тем сильнее у них включаются механизмы психологической защиты.

У женщин (Рис. 15) копинг «Эмоциональный выход» прямо взаимосвязан с признаком «жалость к себе» и отрицательно коррелирует с показателями стилевой саморегуляции: «программирование», «оценка результатов» и «общий уровень саморегуляции». Чем больше женщины себя жалеют, тем больше они фиксируются на этом, что затрутняет способность адекватно оценивать свои действия, программировать и обдумывать свое поведение.

Рисунок 16. Корреляционная плеяда связей по копингу «Поиск социальной поддержки - содействие» в группе мужчин

Рисунок 17. Корреляционная плеяда связей по копингу «Поиск социальной поддержки - содействие» в группе женщин

Поиск социальной поддержки в качестве содействия заключается в необходимости совета, помощи, информации. У мужчин (Рис. 16) копинг-стратегия «Поиск социальной поддержки (содействие)» не имеет прямых взаимосвязей. Напротив, чем глубже мужчины переживают разочарование, бессмысленность существования, унижение и стыд, чем тяжелее депрессия, чем больше чувство неопределенности, тем в меньшей степени они склонны искать поддержки и содействия у социального окружения.

Женщины реже обращаются за помощью к своему социальному окружению, если находятся в подчиненном положении. Однако чем сильнее чувство любви и принятие со стороны матери, тем больше они будут искать поддержки, понимания, совета и помощи (возможно в лице матери).

Исследование стилевой саморегуляции поведения.

В группах суицидентов женщин (Рис. 19) и мужчин (Рис. 18) использование защитного механизма «регрессия» осложняет способность давать адекватную оценку своим действиям и моделировать свое поведение.

Использование копинг-стратегии «Отрицание» иногда может быть полезным в процессе первичной оценки проблемной ситуации, так как минимизирует дистресс. Однако, отрицание реальности происходящего события препятствует моделированию своих действий для разрешения проблемы, что в значительной степени осложняет процесс преодоления. Чем больше суициденты «зацикливаются» на своих негативных переживаниях, тем в меньшей степени они способны давать адекватную оценку своим действиям. Моделирование поведения и оценка результатов действий также затрудняется у женщин и мужчин при возникновении проблем в межличностных отношениях, когда их подавляют и отвергают.

Рисунок 18. Корреляционная плеяда связей по стилевой саморегуляции поведения в группе мужчин

В группе мужчин моделирование поведения осуществляется в сочетании с планированием - обдумыванием того, какие шаги следует предпринять и как лучше справиться с проблемой. В ситуации возникновения конфликта в супружеских взаимоотношениях, мужчины, в отличии от женщин, способны моделировать свое поведение для разрешения конфликта.

В общей системе саморегуляции процесс моделирования играет важную роль. При низкой способности к моделированию, когда нет приблизительной «модели» действий, которые необходимо предпринять, чтобы справиться с проблемой, мужчины склонны уходить от ее решения. Чем сильнее переживание душевной боли, чувство безысходности и фиксация на этих переживаниях, тем сложнее мужчинам адекватно оценивать результаты своих действий. Признак «уход (бегство от проблем)» у мужчин положительно коррелирует с признаком «суицид». Таким образом, они связывают уход от неразрешимых проблем с уходом из жизни.

Рисунок 19. Корреляционная плеяда связей по стилевой саморегуляции поведения в группе женщин

У женщин чем глубже переживание обиды, безответной любви, чувство жалости к себе, чем сильнее агрессивные импульсы, тем ниже способность адекватно оценивать и моделировать свое поведение.

Индекс жизненного стиля

Рисунок 20. Корреляционная плеяда связей по ИЖС (индекс жизненного стиля) в группе мужчин

Рисунок 21. Корреляционная плеяда связей по ИЖС (индекс жизненного стиля) в группе женщин

Мужчины с саморазрушающим поведением используют защитный механизм «вытеснение», чувствуя одиночество и собственную неполноценность. Женщины пытаются вытеснить в бессознательное чувства беззащитности, беспомощности, жалость к себе. Депрессивное состояние у женщин также сопровождается включением защитного механизма «вытеснение». Все вытесненные (подавленные) в бессознательное импульсы, не находя решения в поведении, тем не менее, сохраняют свои эмоциональные и психовегетативные компоненты.

 Мужчины используют механизм «замещение» для снятия эмоционального напряжения, которое возникло в ситуации невозможности открытого проявления ненависти и физической агресси. Чем больше мужчины чувствуют себя подавленными своим социальным окружением, тем сильнее включается механизм «замещение». При этом, они уходят от решения проблемы, прибегая к употреблению алкоголя и наркотических средств, что может являться одним из вариантов замещающей деятельности, которая снижает внутреннее напряжение. Механизм замещения приводит к снижению способности мужчин давать адекватную оценку своему поведению. Чем больше мужчины используют неконструктивные защитные механизмы «вытеснение» и «замещение», возникшие под влиянием фрустрирующей ситуации, тем больше они уходят от решения проблем, так как психологические защиты могут несколько снизить эмоциональное напряжение, но не приводят к облегчению или достижению цели.

Женщины с саморазрушающим поведением используют защитные механизмы «вытеснение» и «замещение» в ситуации, когда социальное окружение их подавляет, отвергает и непринимает, а также чувствуя обиду, одиночество, безответную любовь. Защитные механизмы затрудняют способность женщин к моделированию своего поведения для преодоления трудной ситуации, снижают возможность положительной переоценки (увидеть в ситуации что-то хорошее) и развития.

Вывод по корреляционному анализу

Анализ структурных характеристик выявил следующие взаимосвязи в группах женщин и мужчин с аутодеструктивным поведением:

1. У мужчин фиксация на эмоциях взаимосвязана с чувством страха и переживанием душевной боли, а потребность в любви, напротив, не находит своего выражения. Женщины имеют тенденцию фиксироваться на переживании жалости к себе. Чем больше суициденты концентрируются на своих негативных переживаниях, тем в меньшей степени они способны моделировать свое поведение, давать адекватную оценку своим действиям.

2.       Мужчины с саморазрушающим поведением используют защитный механизм «вытеснение», чувствуя одиночество и собственную неполноценность, а механизм «замещение» включается для снятия эмоционального напряжения, которое возникло в ситуации невозможности открытого проявления ненависти и физической агрессии. Женщины вытесняют в бессознательное чувство беззащитности, беспомощности, жалость к себе, обиду, одиночество, безответную любовь.

.         В группах суицидентов женщин и мужчин использование защитного механизма «регрессия» осложняет способность давать адекватную оценку своим действиям и моделировать свое поведение. Сталкиваясь с проблемной ситуацией, низкая способность к моделированию, когда человек не видит и не ожидает позитивного результата от процесса преодоления, приводит к избеганию, то есть уходу, отказу от решения проблемы.

.         Проблемно-ориентированные копинг-стратегии мужчины используют для разрешения повседневных проблем, либо если ими движет желание отомстить. Причем, если они и предпринимают какие-либо действия, то лишь тогда, когда у них есть четкие программы и план последовательности действий. Таким образом, активная деятельность мужчин имеет продуманный, спрограммированный характер.

.         Женщины направляют активные усилия и концентрируют свое внимание на проблемах, связанных с межличностными конфликтами. В отличии от мужчин, они действуют в отсутствии четких программ и планов. Их действия могут быть непродуманными и носить импульсивный характер.

.         В ситуации проблем в супружеских отношениях, мужчины склонны планировать, обдумывать, какие шаги следует предпринять и как лучше справиться с этой ситуацией. Женщинам, сталкиваясь с проблемами в супружеских взаимоотношениях, трудно концентрировать свои усилия для их разрешения.

.         У женщин переживание фрустрации связано с отсутствием взаимодействия с отцом, которое «переносится» на взаимоотношения с супругом. Отсутствие взаимодействия в супружеских отношениях, неопределенность, переживание кризиса, отсутствие поддержки со стороны социального окружения создают тенденцию к суицидальному поведению у женщин.

.         Использование неконструктивных копинг-стратегий у женщин взаимосвязано с чувством отчаяния, обидой, отсутствием любви и привязанности, подавлением и непринятием матерью, разрывом отношений с партнером, переживанием фрустрации, слабыми социальными связями. Мужчины используют неконструктивные способы совладания в отсутствии надежды, в ситуации неблагополучных взаимоотношений с социальным окружением, когда их отвергают или подавляют, чувствуя одиночество, страх, с которым они не способны справиться конструктивно. Невозможность открыто проявлять негативные эмоции (особенно враждебность или гнев) в адрес доминантной матери, подавление этих эмоций приводит к замещающей деятельности в качестве употребления алкоголя, чтобы снизить внутреннее напряжение.

.         У мужчин неблагополучные отношения с социальным окружением, ощущение неудовлетворенности жизнью, бессмысленности существования, собственной неполноценности, чувство одиночества, все это создает ощущение экзистенциального вакуума. Принятие создавшейся ситуации в сочетании с безысходностью и неспособностью контролировать ситуацию, желанием уйти от проблем, создает тенденцию суицидального поведения.

.         Женщины не связывают суицид и смерть. Смерть у женщин взаимосвязана с болезнями, несчастными случаями, убийствами. Взаимосвязь чувств вины и стыда со смертью у женщин могло быть как причиной, так и следствием суицидной попытки. В отличии от женщин, мужчины связывают суицид со смертью.

.         У мужчин смерть связана с физической агрессией. В отсутствии объектов, на которые можно «сместить» подавленную агрессию и невозможности выразить негативные эмоции, агрессивные импульсы, направляются на самого себя. Можно предположить, что так как социальное окружение подавляло и отвергало мужчин, агрессия, которую они не могли выплеснуть, они бессознательно подавили и направили против себя. Это могло быть еще одним из факторов в общей картине саморазрушающего поведения у мужчин.

ВЫВОДЫ

На основании проведенного анализа были выявлены следующие индивидуально-психологические и личностные различия между мужчинами и женщинами с аутодеструктивным поведением:

Женщины чаще используют проблемно-ориентированные стратегии совладания в стрессогенных ситуациях, связанных с межличностными конфликтами. В сфере взаимоотношений с партнером они, в отличии от мужчин, оказываются не способны активно действовать для разрешения проблем.

Мужчины в стрессогенных ситуациях чаще используют стратегию совладания, направленную на осознание и принятие реальности стрессового влияния, что в отсутствии активных стратегий преодоления, приводит к пассивности, беспомощности и к потере контроля над ситуацией.

Сталкиваясь с психотравмирующими обстоятельствами, мужчины, совершившие суицидальную попытку, чаще женщин прибегают к неконструктивным и примитивным защитным механизмам таким, как вытеснение и замещение.

Мужчины по сравнению с женщинами в меньшей степени способны оценивать результаты своих действий, при чем давать им адекватную ситуации оценку, что является негативным фактором в общей системе саморегуляции деятельности.

В эмоциональной сфере мужчины чаще проявляют физическую агрессию, имеющую экстернальную направленность. При отсутствии возможности выразить агрессивные импульсы вовне, экстернальный вектор меняет направление и станосится интернальным, что создает тенденцию к аутодеструктивному поведению.

У женщин в эмоциональной сфере чаще возникает ощущение непереносимости душевной боли переживание фрустрации, которые взаимосвязаны с фигурой отца.

В сфере субъективных отношений отец является более значимой фигурой для женщин, отсутствие взаимодействия с которым переносится на взаимоотношения с партнером. Чувство неопределенности при отсутствии взаимодействия с партнером, концентрация на переживании жалости к себе затрудняет способность женщин к моделированию своего поведения и оценке результатов действий, что создает тенденцию к суицидальному поведению.

Мужчины с аутодеструктивным поведением имеют негативное отношение к жизни. Полученные показатели в группе испытуемых свидетельствуют о неудовлетворенности своей жизнью, негативному восприятию окружающего, склонности к пессимизму. Неблагополучные отношения с социальным окружением и ощущение экзистенциального вакуума в сочетании с безысходностью, неспособностью контролировать ситуацию и желанию уйти от проблем, способствует аутодеструктивному поведению у мужчин.

На основании результатов корреляционного анализа испытуемые продемонстрировали суицидальное поведение различного рода. У мужчин суицид и смерть взаимосвязаны. У женщин такой взаимосвязи не обнаружено. Взаимообусловленность смерти с чувствами вины и стыда, что указывает на аутоагрессию у женщин, могло быть как причиной, так и следствием суицидальной попытки.

Заключение

В результате настоящего исследования нами были выявлены определенные индивидуально-психологические особенности у женщин и мужчин с аутодеструкцивным поведением.

В данной работе исследовались: способы совладания в стрессогенных ситуациях, стилевая саморегуляция поведения, защитные механизмы, система субъективных отношений, эмоциональная сфера у женщин и мужчин с целью выявления гендерных особенностей в общей картине аутодеструктивного поведения.

Нами была выдвинута гипотеза: индивидуально психологические и личностные особенности у женщин, совершивших суицидальную попытку, отличается от таковых у мужчин.

Подводя итог проведенного экспериментально-психологического исследования, можно сделать вывод о том, что поставленные задачи были решены и выдвигаемая гипотеза подтвердилась.

Полученные в результате исследования данные, имеют практическое применение и могут помочь в дальнейшем изучении факторов суицидального поведения. Наши исследования могут быть использованы в организации психопрофилактики и психокоррекции аутодеструктивного поведения. Учитывая гендерный аспект саморазрушающего поведения, при психокоррекционной работе с женщинами, первичную помощь можно сосредоточить на эмоциональной сфере. Мужчинам, совершившим суицидную попытку, первичную психологическую можно оказывать в рамках экзистенциальной психотерапии.

СПИСОК ЛИТЕРАТУРЫ

1. Абабков В.А., Перре М. Адаптация к стрессу. Основы теории, диагностики, терапии. СПб., Речь,- 2004г.

. Алиев И.А. Актуальные проблемы суицидологии.- М., 1985

. Амбрумова А.Г., Тихоненко В.А. Суицид как феномен социально-психологической дезадаптации личности // Актуальные проблемы суицидологии. М., 1978.

. Анцыферова Л.И. «Личность в трудных жизненных условиях: переосмысливание, преобразование ситуаций и психологическая защита//Психол.журнал.-1994.-Т.15.-№1.-с.3-19.

. Бек. А. Исследования мотивов суицида.//Журнал практической психоогии и психоанализа.-2003.-№1.-с.4-10.

. Бурлачук Л.Ф. «Введение в проективную психологию». Киев, 1997г.

. Бурлачук Л.Ф. «Словарь - справочник по психодиагностике». СПб.,

. Васильева Ю.А. «Особенности смысловой сферы личности при нарушениях социальной регуляции поведения». /Психологический журнал № 2/, 1997г.

. Василюк Ф.Е. «Психология переживания». М.:МГУ,1984г.

. Грановская Р.М., Никольская И.М. «Защита личности: психологические механизмы». СПБ., «Знание»,1998г.

. Дюркгейм Э. Самоубийство. Социологический этюд. СПб.: Союз, 1998. 496 с.

. Зейгарник Б.В. Холмогорова А.Б., Мазур Е,С. «Саморегуляция поведения в норме и патологии//Психол.журнал -1989.-Т.10.-№2-с.108-117

. Киршбаум Э.И., Еремеева А.И. «Психологическая защита.». 3-е изд.-Смысл; СПб.: Питер, 2005

. Клецберг Ю.А. Психология девиантного поведения: Учебное пособие для вузов. - М.: ТЦ Сфера, при участии «Юрайт-М», 2001

. Кон И.С. «В поисках себя». М., 1984г.

. Конончук Н.В. О психологическом смысле суицидов // Психологический журнал. 1989. Том 10. № 5.

. Лукас К., Сейден М.Г. Молчаливое горе. Жизнь в тени самоубийства. - М.: Смысл, 2000, 255с.

. Меннингер К. Война с самим собой. // Перевод Ю. Бондарева. - М.: Изд-во ЭКСМО-Пресс, 2000. - 480 с.

. Моросанова В.И., Коноз Е.М. Стилевая саморегуляция поведения человека // Вопросы психологии. 2000. № 2. С. 118 - 127.

. Мясищев В.Н. «Психология отношений». М. - Воронеж, 1995г.

. Наследов А.Д. «Многомерные методы математической обработки в психологии». СПбГУ, ф. Психологии, 1998г.

. Психологическая диагностика индекса жизненного стиля. Пособие для врачей и психологов. Научный руководитель и редактор Инссермян Л.И. СПб., Психоневрологический институт им. В.М. Бехтерева, 1999

. Слуцкий А.С., Занадворов М.С. Некоторые психологические и клинические аспекты поведения суицидентов // Психологический журнал. 1992. Том 13. № 1.

.Суицидология: прошлое и настояшее: Проблема самоубийства в трудах философов, социологов, психотерапевтов и в художественных текстах. Под ред. А.И. Моховикова. - М., «Когито - Центр», 2001

. Франкл В. «Человек в поисках смысла». СПб, 2000г.

. Фрейд А. Психология «Я» и защитные механизмы. - М., 1993

. Фромм Э. Анатомия человеческой деструктивности. // Перевод под ред. П. С. Гуревич. - М., Республика, 1994.- 447 с.

. Шнейдман Эдвин С. «Душа самоубийцы». М., «Смысл», 2001г.

.Shneidman Edwin «Manual for the Make A Picture Story method».The society for personality assessment, Incorporated. 1952y/1988y. Fine

. Fine Rueben «Manual for Scoring Scheme for Verbal Projective Techniques (TAT. MAPS.Stone,s and the like)». Washington. D.C.: Veterans Administration. 1948у.

Приложение 1

Рассказы мужчин с аутодеструктивным поведением (по методике MAPS)

Спальня

Через 5 минут этот человек выйдет из дома и его убьют. На улице будет ограбление банка, а он не успеет убежать и в него выстрелит грабитель. Этот мужчина очень подавлен, поэтому идет и ничего не видит. Жизнь ему кажется ужасной. Мир он ощущает более грустным, плохим, депрессивным. Он в подавленном, угнетенном состоянии, а в таком состоянии человек ничего не замечает, что творится вокруг. Вот, он станет невинной жертвой. Его убьют. Когда человек в таком настроении, не может быть хорошего конца.

«За 5 минут до убийства».

Пустая

Париж. Елисейские поля. Люди ходят, гуляют. Темно. На Эйфелевой башне горят огни. Пролетает самолет и падает, не долетая до аэропорта. Начинается суматоха. Люди в панике бегают. Много крика, шума. Самолет разваливается на мелкие кусочки. На земле кровавое месиво. Все пассажиры в самолете погибли. Много людей на улице тоже погибли. Погибло очень много народу. Столько трупов не уложешь на картинку. Полное месиво! Души умерших отлетают. В новостях передали, что погибло очень много людей. Ищут виноватых. Семьям погибших обещают помощь.

«Души над Парижем».

Гостинная

Жила женщина в городе. Она мечтала о доме в деревне. Вот, наконец, она купила в дом в деревне и переселилась в него. Позвала всех на новоселье. Потом, когда все разъехались, она стоит и думает: «Зачем мне все это нужно»? Сначала ей нравилось, что она здесь живет, и что собрались ее друзья, но потом, она была даже рада, когда все уехали. Она добилась своей мечты, но это не приносит радости. Она думает, почему же так, что же ей теперь делать. Мечта сбылась, но по сути ничего не изменилось. В душе все такая же пустота.

«Возвращение к разбитому корыту».

Пустая

Это два бандита. Действие происходит в криминальном районе. Хорошо одетый мужчина шел вечером домой. Бандит расстрелял его в спину. Потом появился другой бандит с ножом. Они оба хотят ограбить мужика. Никак не могут поделить его бабло. Но бандиту с ножом пришлось уступить бандиту с пистолетом. Понятное дело, нож против дула не катит. Негр с ножом ушел. Понял, что ловить ему здесь нечего. Бандит обшарил истерзанного соплеменника и скрылся в темноте.

«Ограбление».

Улица

Здесь происходит борьба добра со злом. Люди столкнулись со злыми силами и попали в поле их негативного влияния. Тут появляется супер-герой. На самом деле он - обыкновенный человек, просто очень смелый. Он не пройдет мимо, видя людей, попавших в беду. Он обязательно попытается им помочь. Совсем необязательно, что он победить. Далеко не всегда добро побеждает зло. Чаще происходит совсем наоборот. Злые силы психологически подавляли людей, они стирали человека, как личность. То, что они делали с людьми, можно назвать зомбированием. После этого люди переставали существовать, как личности. Герой мальчика спас, а мужчину уже вернуть в нормальное состояние не удалось. Это уже было невозможно. Он стал тенью.

«Помощь».

Приложение 2

Рассказы женщин с аутодеструктивным поведением (по методике MAPS)

Мечта

Женщина думает о том, что от нее ушел любимый мужчина. Они очень сильно переживает. У нее есть еще один человек, который ухаживает за ней, но он ее не устраивает. Она хочет, чтобы вернулся тот, которого она любит. Она принимает ухаживания другого, но не может забыть того. У нее даже отношения возникли с другим, но она все равно не может забыть своего прежнего любимого. Будучи с ним, она все равно думает о другом. Но он уже не вернется. Он ее разлюбил. Она зря надеется.

«Грезы жизни».

Сцена

Идет очень эмоциональный, насыщенный событиями спектакль. Это трагичный спектакль. Это о любви, ревности, измене, предательстве, об искуплении вины. Девушка натворила глупостей и пришла к монаху. Она не знала, куда еще ей пойти. Она изменила своему мужчине. Он убивается горем. Он страдал, ненавидел ее, но все же любил. Она мучилась невыносимым чувством вины, поэтому пришла к монаху за помощью. Ей самой не справиться. Может быть, монах поможет ей.

«Сцена из жизни».

Гостинная

Это женщина из богатой семьи. У нее очень своенравный характер. Она нередко испытывала судьбу, и это дошло до трагедии. В нее влюбился один молодой человек среднего достатка. Дорогих подарков, к которым она привыкла, он ей дарить не мог. Она - авантюристка, а он - человек спокойный. Он очень хороший человек. Он пытался добиться ее расположения. Но что бы он ни сделал, она смеялась и издевалась над ним. Она привыкла к поклонению мужчин. Но в конечном итоге она стала очень несчастной. Никакие деньги ей не помогли. Он нашел свое счастье, а она осталась одна. У нее было много мужчин раньше, а теперь она осталась совершенно одна.

«Далила».

Мост

Девушка ждет своего молодого человека, а он опаздывает. Они встретились. Он приехал на такси. Он застрял в пробке. Он расплачивается с водителем и извиняется перед ней за опоздание. Он опоздал на 30 минут. Она очень нервничла. Она думала, что он решил не приходить или обманывает ее. Ей кажется, что он опаздал к ней не из-за пробки, а был с другой женщиной. Сначала она очень его ждала, но потом эти мысли испортили ей настроение. Когда они встретились, она скрыла свои эмоции и подозрения. Она сделала вид, что поверила ему.

«Недоверие».

Шкаф

Здесь происходит развод. В комнате стоят муж, жена, дочь и свекровь (слева). Приходит жена с дочерью домой, смотрит, а вещей ее мужа нет. Он пришел раньше и забрал их. Она подумала: «Вот, и прошла любовь»... Муж вещи унес, а потом пришел объясниться. Он говорит жене: «Я ухожу от тебя. Мне все надоело. Я тебя разлюбил». Он ей это говорит спокойно, хладнокровно. Жена в шоке. Она стоит и молчит, не может произнести ни слова. С мужем пришла его мамаша, видимо для поддержки (чтобы он не передумал). Она плохо относится к невестке, всегда к ней плохо относилась. Она считает, что ее сын достоин лучшего. Бедная девочка стоит у стены и молча плачет. Она очень тихая. Она никому ничего не скажет, просто замкнется в себе. Муж просто уйдет и все.

«Поживем увидим».

Похожие работы на - Психологические особенности лиц, совершивших попытку суицида, гендерный аспект

 

Не нашли материал для своей работы?
Поможем написать уникальную работу
Без плагиата!
Без нейросетей!