|
Параметри
|
Чисельні значення
|
|
Номінальна потужність
|
6300 кВт
|
|
Максимальна потужність
|
7200 кВт
|
|
Температура перед ТВД
|
760 oС
|
|
Ступінь стиснення в ОК
|
6
|
|
Швидкість обертання роторів - ТВД - ТНД
|
6200 об/хв 6150 об/хв
|
|
Ефективний ККД
|
24%
|
.3 Система масло постачання газотурбінної установки
Система масло постачання загальна для газотурбінного двигуна
і нагнітача. Служить для подачі масла на змащення підшипників, на ущільнення
валу нагнітача, забезпечення маслом гідравлічної системи регулювання ГТУ.
У систему масло постачання входять:
• маслобак (МБ);
• головний масло насос (ДМН);
• насос масло охолоджувача (НМО);
• насос пусковий (ПМН);
• насос аварійний (АМН);
• масло охолоджувач (МО);
• інжектори ДМН та НМО;
• регулятор розвантаження осьових зусиль (РР);
• золотник перепуску масла (ЗПМ);
• зворотні клапани (КО1, КО2);
• блок фільтрів тонкого очищення масла (ФТО);
• мастилопроводи;
• акумулятор масла (АМ);
• регулятор перепаду тисків (РПД);
• поплавкові камери (ПК).
Рама-маслобак розділена на три основні відсіку, призначених,
відповідно, для брудного гарячого (ГГО), чистого гарячого (ЧМВ) і чистого
холодного (ЧХО) масла. Частина відсіку брудного гарячого масла (ГО)
відокремлена перегородкою, що утворює гідрозатвор, і служить для зливу масла з
ущільнювального (опорного) підшипника нагнітача. З ГО є відведення газу, що
виділяється з олії, в свічку. ДМН та НМО встановлені на масло розподільній
коробці. Розміщуються в корпусі заднього підшипника ГТУ і мають загальний вал,
що приводиться в обертання через зубчасту передачу від ротора ТНД. Обидва насоса
відцентрового типу. Під час пуску і зупинки агрегату масло постачання
здійснюється ПМН, розташованим на рамі-маслобаку. Приводом його служить
електромотор змінного струму. Сам насос - відцентрового типу - знаходиться під
рівнем масла, завдяки чому створюється підпір на в сосі, що забезпечує постійну
готовність до пуску. Напірна труба ПМН підведена до зворотного клапану КО1,
розташованому в масло розподільній коробці під напірним патрубком ДМН. ПМН
створює тиск 8,4 кгс/см2. При
роботі ПМН КО1 тиском масла піднімається вгору, закриваючи напірний патрубок
ДМН та відкриваючи вікна в своїй буксе, через які масло надходить у масло
розподільній коробку і далі по трубопроводах до ФТО і інжекторам ДМН та НМО.
Інжектор ДМН призначений для подачі очищеного і охолодженого масла на всас
насоса з невеликим підпором, що виключає попадання повітря у всмоктуючий тракт
і підвищує надійність роботи ДМН. Інжектор НМО подає гаряче очищене в сітчастих
фільтрах масло на всас насоса для підвищення надійності його роботи. На стоїть
турбіні інжектор НМО забезпечує циркуляцію масла через МО. Масло при цьому
проходить через колесо насоса і по напірній трубі надходить через ЗПМ до МО,
або по лінії рециркуляції зливається в ЧХО МБ. Блок фільтрів тонкого очищення
складається з двох секцій. Обв'язка кожної секції дозволяє виробляти
перемикання з робочого фільтра на резервний без зупинки агрегату. Можливе
відключення обох секцій ФТО з пропуском масла по байпасній лінії. Після ФТО
масло надходить у систему регулювання, до РПД і далі через АМ до ущільнювальні
підшипника нагнітача. А також до зворотного клапану КО2. При цьому клапан
переміщається на верхній упор, роз'єднуючи лінію від АМН, і відкриває
підведення масла зі свого нижнього поверху до РР, через який масло надходить до
опорно-упорного підшипника нагнітача. У верхній поверх корпусу КО2, сполучений
з системою змащення підшипників ГТУ, масло надходить через дросельні отвори,
виконані в самому клапані. Завдяки цьому тиск масла в системі змащення
знижується в 2-3 рази. У міру пуску агрегату зі збільшенням частоти обертання
ротора ТНД тиск, що розвивається ДМН, стає рівним тиску за ПМН. Клапан КО1
зміщується вниз, прикриваючи вікна у своїй буксе зі сторони всмоктування від
ПМН і відкриваючи їх зверху. Оскільки висота вікон більше висоти клапана,
обидва насоса будуть якийсь час подавати масло в систему одночасно. Однак
витрата масла з боку ДМН буде збільшуватися. А з боку ПМН зменшується до
повного перекриття підведення від ПМН. При тиску масла за ДМН більше 12,5
кгс/см2 ПМН відключається.
При зупинці агрегату і зниженні тиску масла після КО1 до 11 кгс/см2 ПМН включається. Злив масла з
підшипників ГТУ і опорно-упорного підшипника нагнітача здійснюється в ГГО МБ. З
цього відсіку через сітчасті фільтри масло надходить у ЧМВ, звідки воно за
допомогою інжектора і НМО подається до повітряного МО. Охолоджене масло
зливається в чистий холодний відсік. Туди ж зливається масло з лінії
рециркуляції ЗПМ і з блоку регулювання. Злив масла з системи ущільнення
нагнітача здійснюється через ПК в ГО і далі в ГГО. Золотник перепуску масла
служить для підтримки постійної температури масла в ЧХО МБ за рахунок перепуску
частини або всього гарячого масла повз МО. При підвищенні температури масла в
ЧХО МБ до 50 оС ЗПМ необхідно
переставити вниз. При цьому відкривається підведення масла до МО, і
закривається рециркуляційний прохід повз МО.
2. Огляд та аналіз систем регулювання
.1 Огляд основних систем регулювання що є об’єкті управління
Система регулювання ГТУ гідродинамічна з гідравлічними
зв'язками. Виконує наступні функції:
• підтримання з нерівномірністю 5% заданої частоти обертання
ротора ТНД;
• зміна заданої частоти обертання ротора ТНД за допомогою
за-датчика - електромоторні приводу сопла регулятора швидкості;
• запобігання ротора ТНД від перевищення максимальної частоти
обертання;
• запобігання ТВД від перевищення допустимої температури
продуктів згоряння перед нею;
• припинення подачі палива в КС при спрацьовуванні будь
аварійного захисту ГПА;
• запобігання роботи осьового компресора на режимах, близьких
до помпажной зоні.
До складу системи входять наступні пристрої:
• регулятор тиску масла в системі (РД);
• регулятор швидкості (РС);
• двигун регулятора швидкості (ДРС);
• перемикач (ПР);
• обмежувач прийомистості (ОП);
• золотник захисту додатковий (ЗЗД);
• золотник обмежувача прийомистості (Зоп);
• регулятор пуску (РП);
• регулятор співвідношення (РСО) з датчиком (ДРСО);
• регулюючий клапан (РК);
• сервомотор регулюючого клапана (СРК);
• черговий клапан (ДК);
• сервомотор чергового клапана (КФОР);
• стопорний клапан (СК);
• сервомотор стопорного клапана (ССК);
• проти помпажні клапани (ППК);
• автомат проти помпажних клапанів (ВПК);
• скидні клапани (СБК);
• автомат скидних клапанів (АСБК);
• автомат безпеки ТНД (АБ);
• золотник автомата безпеки (ЗАБ);
• електромагнітний вимикач (ЕМХ);
• золотник поворотний (ЗП);
• золотник взведення захисту (ЗВЗ).
Імпульсом для підтримки частоти обертання ТНД служить напірне
тиск ДМН, сприймане чутливим елементом РС мембранно-стрічкового типу. При зміні
частоти обертання ТНД і, отже, тиску на мембрану РС змінюється її прогин і
прогин стрічки. А так само площа зливу масла через зазор між соплом і стрічкою.
Рівновага поршня золотника СРК порушиться, і він вийде зі становища відсічення.
СРК прийде в рух, переміщаючи РК, і змінюючи злив через вікно зворотнього
зв'язку до відновлення отсічного положення золотника. В остаточному підсумку
новому значенню частоти обертання буде відповідати нове положення РК, пов'язане
зі зміною навантаженням ГТУ.
Завдання частоти обертання ротора ТНД і нагнітача
виробляється зміною зливу проточного масла шляхом переміщення сопла РС за
допомогою ДРС. Для проведення налагоджувальних і перевірочних робіт
передбачений ручний привід РС за допомогою маховика.
Для обмеження допустимої частоти обертання ротора ТНД служить
обмежувач прийомистості з золотником, який послідовно закриває РК і відкриває
СБК. Закриття РК виробляється поступово відкриттям зливу проточного масла при
ході Зоп, коли частота обертання ТНД починає перевищувати 105%. Завдяки цьому
агрегат охороняється від перевантаження. Якщо ж відбувається подальше зростання
оборотів, то після закриття РК обмежувач прийомистості різко відкриває зливання
масла з лінії сервомоторів СБК.
Для обмеження температури продуктів згоряння перед ТВД
служить регулятор співвідношення. Його дія полягає в тому, що при відкритті РК
на величину більшу, ніж це можна допустити при даному витраті повітря,
відкривається слив проточного масла через вікна в штоку сервомотора, обмежуючи
тим самим відкриття РК. Підвищення частоти обертання і збільшення тиску повітря
викликає збільшення прогину мембрани і стрічки ДРСО. І тим самим зміщення вниз
золотника РСО, який своїм штоком закриває зливні вікна проточного масла і
дозволяє сервомотор подальше відкриття РК. Крім оберігання ТВД від перегріву
РСО при наборі навантаження зменшує швидкість зростання температури,
запобігаючи потрапляння ОК в помпаж.
.2 Огляд та обґрунтування САР економічності згорання
Автоматизація процесів горіння (підтримання оптимального
співвідношення паливо-повітря), призведе до зниження ПДВ, знімається проблема
перевитрат палива, підвищується безпека процесу вироблення теплової енергії.
Для управління технологічним процесом може використовуватись
одноконтурна і двохконтурна системи регулювання. В одноконтурній системі
регулювання коефіцієнт економічності згорання задається вручну, а це не дає
змогу досягнути необхідної економічності процесу. Саме тому обрана двоконтурна
система, вона дозволяє проаналізувати вміст CO2 і на його основі отримати новий коефіцієнт відношення
повітря до газу. Нам важливо отримати нульову статичну похибку, але саме той
фактор що збурення на об’єкті можуть мати значний характер то оптимальним
алгоритмом керування буде ПИ, так як інтегральна складова закону здатна
впоратись зі збуренням.
Рис. 3. Двохконтурна система управління економічністю
згорання
Коригуючий регулятор отримує значення вмісту CO2 від газоаналізатора, порівнює з
заданим, видає новий коефіцієнт відношення повітря до газу, після чого стабілізуючий
регулятор на основі витрати газу змінює витрату повітря.
.3 Огляд та обґрунтування САР температури газу
В якості вимірювачів температури газу в САУ використовуються
термопари, які для захисту від пошкоджень поміщають в корпус (чохол). У такому конструктивному
виконанні вимірювач має досить велику інерційність, що перешкоджає отриманню
необхідної динамічної точності регулювання (обмеження) температури газу при
швидких перехідних процесах в двигуні, наприклад, таких як прийомистість.
Стійкість регулювання температури газу залежить від
характеристик вимірювача температури, алгоритмів управління та способів
узгодження каналу регулювання з іншими каналами управління в САУ. Однак
загальною закономірністю є зменшення області стійкості регулювання при зниженні
інерційності каналу регулювання різними способами (застосуванням мало
інерційних вимірників, введенням компенсуючих пристроїв). Для регулювання
застосовується пропорційно - інтегрально-диференціальний (ПІД) регулятор
температури газу в одноконтурній системі регулювання. Можливе також
застосування ПІ закону регулювання, але за умови що нам необхідний мінімальний
час перехідного процесу обираємо ПІД закон.
Рис. 4. Одноконтурна система регулювання температури газу
Сигнал з датчика порівнюється з заданим, після чого регулятор
впливає на витрату палива.
Цей закон регулювання визначає протиріччя у вимогах до
параметрів регулятора температури газу, які повинні забезпечувати високу якість
регулювання на перехідних режимах роботи двигуна і необхідну точність на
сталих: необхідно мати малу інерційність каналу регулювання, що не дозволяє
реалізувати досить високий коефіцієнт посилення К у ньому для одержання
необхідної точності підтримки заданого значення Т на сталих режимах.
Вимоги по стійкості і динамічної точності можуть бути
узгоджені при побудові швидкодіючого регулятора температури газу в класі
адаптивних систем.
.4 Огляд та обґрунтування САР температури підшипників
Температура підшипників залежить від параметрів масла. Тиск
масла на змащення ГТУ під час роботи агрегату повинно бути 3 ч 6 кгс/см2.
Температура масла в ЧХО МБ перед пуском агрегату повинна бути
не менше 25 оС. При роботі
ГПА температура повинна підтримуватися близько 30ч50 оС. Для її регулювання може використовуватися
одноконтурна та двохконтурна система регулювання. Двухконтурна є більш надійна
так як враховується і температура підшипників. Використовуються П та ПІ закони,
але незважаючи на те що діапазон допустимої температури масла лежить в широких
межах від 30 до 50 оС П закон
дає статичну похибку, для підвищення надійності використовують ПІ закон. ПІД
закон несе надлишковий характер і призводить до надмірного збільшення вартості
системи.
Рис. 5. Одноконтурна система регулювання температурою
підшипників
Для підтримання температури масла на заданому рівні треба
збільшувати або зменшувати витрату охолоджуючого повітря, тобто змінювати
частоту обертання вентиляторів ВО.
3. Опис функцій САР газотурбінного нагнітача
Осьовий компресор (ОК) засмоктує очищене від пилу в КВЗП
атмосферне повітря і стискає його до тиску 6 кгс/см2. Ступінь стиснення в осьовому компресорі 5 - 6 раз.
Забезпечується першим та другим рівнем АСУ.
Функції регулювання
В САР економічності згорання змінюємо коефіцієнт
економічності згорання що задається коригуючим регулятором, за рахунок чого
змінюється витрата повітря в співвідношенні від 8 до 11 разів в залежності від
витрати газу. Забезпечується першим та другим рівнем АСУ.
Функції САР температури газу
Функції контролю
Температура продуктів згоряння 760 oС. Дублюється на нижньому рівні. Забезпечується
першим та другим рівнем АСУ.
Функції регулювання
В САР температури газу продукти згоряння при температурі 760 oС повинні надходити в турбіну
високого тиску (ТВТ) для змінюємо витрату палива. Дублюється на нижньому рівні.
Забезпечується першим та другим рівнем АСУ.
Функції САР температури підшипників
Функції контролю
Температури підшипників повинна підтримуватися близько 30ч50 оС. При роботі ГПА (працює ДМН)
тиск повинен бути 200 кПа. Температура масла на сливі з підшипників турбіни і
нагнітача при роботі ГПА повинна бути 50 ч 65 оС. Забезпечується першим та другим рівнем АСУ.
Функції регулювання
При роботі ГПА температура САР температури підшипників повинна
підтримуватися близько 30 ч 50 оС,
для чого змінюється частоту обертання вентиляторів ВО від 0 до 100%. Функція
дублюється на нижньому рівні АСУ і відображає прийняте рішення на верхньому
рівні.
Сигналізація
При підвищенні температури підшипників до 55 оС спрацьовує попереджувальна
сигналізація. Температура масла на сливі підшипників турбіни і нагнітача при
роботі ГПА повинна бути 50 ч 65 оС.
При підвищенні температури до 70 оС
спрацьовує попереджувальна сигналізація. Функція реалізується на нижньому рівні
АСУ із відображенням прийнятого рішення на верхньому рівні.
Функції захисту і блокування
Температура масла на сливі підшипників турбіни і нагнітача
при підвищенні до 80 оС -
аварійна сигналізація, ГПА аварійно зупиняється.
4. Формування вимог до ПТКЗА
Призначенням даного програмно-технічного комплексу є:
× регулювання температури газів на
оптимальному рівні;
× підтримання коефіцієнта згорання
палива;
× контроль температури підшипників;
× сигналізація при критичних значеннях
температури масла;
× контроль за температурою масла на
сливі з турбіни;
× сигналізація при зупинці
повітроохолоджувача;
× керування виконавчими механізмами в
ручному та автоматичному режимах.
× здійснення обміну інформації з
супервізорним рівнем АСУ ТП.
× відображення інформації про хід
технологічного процесу.
× ведення бази даних та звіту подій.
Основними вимогами до ПТКЗА, що розроблюється, є:
1) Використання контролерів відомих фірм виробників із
належним рівнем технічної підтримки і сервісного обслуговування.
2) Використання стандартних інтерфейсів передачі
інформації на базі відкритих протоколів обміну даними, а саме аналогові сигнали
для введення інформації необхідно використовувати уніфікований сигнал 4-20 мА,
0-10 В;
) ВМ мають керуватися стандартними уніфікованими
сигналами 0-10 В або 4-20 мА, забезпечувати достатню точність регулювання, а
також мати обернений зв’язок про положення РО;
) Для обміну між операторською станцією і нижнім
рівнем АСУ має бути створена локальна мережа Ethernet;
) У разі розширення системи необхідно передбачити
підтримку протоколу ProfiBus або ProfiBus Master на основі інтерфейсів RS-232
або RS-485;
) Повинна бути передбачена сигналізація як на
фізичному рівні так і на програмному, тобто звукова сигналізація при критичній
ситуації, а також у SCADA програмі параметр який вийшов за допустимі межі
повинен змінити колів відображення червоний, щоб звернути на себе увагу
оператора;
) Як і в програмі контролера так і в SCADA програмі
має бути реалізоване переключення на ручне керування;
) Використання спеціалізованих пакетів SCADA провідних
виробників таких систем, які підтримують протоколи, що використовуються в даній
системі;
) Програма SCADA системи має бути досить
інформативною, повинні бути присутні наступні вікна: мнемо схема об’єкту, вікно
трендів, панель алармів з можливістю їх квітерування, вікно з показниками
якості регулювання системи;
) Використання стандартних апаратних модулів відомих
фірм-виробників з добре налагодженою системою сервісного обслуговування;
) Використання базових програмних засобів реального
часу (операційні системи) згідно зі стандартами Міжнародної електротехнічної
комісії;
) Введення архіву - бази даних всіх параметрів
контролю, а також легкий доступ до цих даний для подальшого використання їх для
звітів;
) Використання інструментального ПЗ, що відповідає
вимогам стандарту IEC 61131;
14) Напрацювання на відмову інформаційної функції повинно
бути не менше 10000 годин, керуючої функції 10000 годин;
15) Допустимий діапазон зміни регульованих параметрів:
регулювання температури газу - 10 °С;
регулювання температури масла - 2 °С;
підтримання коефіцієнта згорання
палива - до 0,5%;
час встановлення процесу не повинен
перевищувати 5-7 хв. (в залежності від параметру, що регулюється).
5. Опис інформаційного забезпечення ПТКЗА
Інформаційне забезпечення розроблювальної системи управління
включає в себе засоби збору, обробки та збереження інформації про стан
технологічних параметрів об’єкту управління.
Розроблювальна система управління є дворівневою. На першому
рівні вирішуються завдання локального управління та збору інформації для
передачі її на другий рівень. Для реалізації функції локального управління та
збору інформації, що передається на робочу станцію оператора, модуль ПЛК
повинен мати достатню кількість універсальних входів та уніфікованих виходів.
На другому рівні вирішуються задачі супервізорного управління.
Сигнали стану технологічних параметрів, які вводяться в
контролер зведені в наступну таблицю:
Таблиця 5.1. Перелік вхідних параметрів ОУ
|
№
|
Вимірюваний параметр
|
Діапазон
|
Точність
|
Тип параметру
|
Призначення параметру
|
|
1.
|
Тиск газу
|
0,8-1,2 МПа
|
±10 кПа
|
Аналоговий 4-20 мА
|
Контроль
|
|
2.
|
Тиск повітря
|
96-102 кПа
|
±1 кПа
|
Аналоговий 4-20 мА
|
Контроль Регулювання
|
|
3.
|
Тиск повітря
|
0,5-0,7 МПа
|
±10 кПа
|
Аналоговий 4-20 мА
|
Контроль
|
|
4.
|
Температура димових газів
|
740-780 оС
|
0,01 мА або 0,1 оС
|
Аналоговий 4-20 мА
|
Контроль Регулювання
|
|
5.
|
Концентрація CO
|
0-100%
|
±1,5% або 0,15 мг/м3
|
Аналоговий 4-20 мА
|
Контроль Регулювання
|
|
6.
|
Температура масла біля підшипників
|
30-50 оС
|
0,01 мА або 0,1 оС
|
Аналоговий 4-20 мА
|
Контроль Сигналізація Захист і блокування
|
|
7.
|
Температура масла на зливі
|
50-65 оС
|
0,01 мА або 0,1 оС
|
Аналоговий 4-20 мА
|
Контроль Регулювання Сигналізація
|
|
9.
|
Аварія ЧРП
|
Вкл./ Викл.
|
---
|
Дискретний
|
Контроль Сигналізація
|
|
10.
|
Положення регулюючого органу витрати газу
|
0-100%
|
1%
|
Аналоговий 2-10 В
|
Контроль Регулювання Сигналізація
|
|
11.
|
Положення регулюючого органу витрати повітря
|
0-100%
|
1%
|
Аналоговий 2-10 В
|
Контроль Регулювання Сигналізація
|
Дані про датчики, вимірювальні пристрої та нормуючі
перетворювачі зібрані у «Замовній специфікації вимірювальних приладів».
Таблиця 5.2. Перелік вихідних параметрів ОУ
|
№
|
Вимірюваний параметр
|
Діапазон
|
Тип параметру
|
Призначення параметру
|
|
1.
|
Вкл./ Викл. ЧРП
|
Вкл./ Викл.
|
Дискретний
|
Керування
|
|
2.
|
Частота обертів ЧРП
|
0-100%
|
Аналоговий 0-10 мА
|
Регулювання
|
|
3.
|
Положення регулюючого органу витрати газу
|
0-100%
|
Аналоговий 0-10 В
|
Регулювання
|
|
4.
|
Положення регулюючого органу витрати повітря
|
0-100%
|
Аналоговий 0-10 В
|
Регулювання
|
Для реалізації функції локального управління, а також для
збору інформації, що передається на робочу станцію оператора, модуль ПЛК
повинен мати як мінімум 13 аналогових входів 4-20 мА, 2 аналогові входи 0-10 В
та 1 дискретний вхід, 3 аналогових виходи 0-10 В та 1 дискретний вихід. Перелік
вхідних параметрів наведено в таблиці 5.1, а перелік вихідних в таблиці 5.2.
Для розширення системи передбачити можливість встановлення додаткових модулів
I/O та підтримку протоколу ProfiBus або ProfiBus Master на основі інтерфейсів
RS-232 або RS-485 для обміну даними між контролерами.
6. Розробка структури ПТКЗА
Задача регулювання газотурбінним нагнітачем є задачею
локального управління. Тому систему управління цим процесом обираємо локальною
на базі ПЛК.
Основним елементом такої системи є програмно-логічний контролер,
функцією якого є виробка керуючої дії згідно заданого закону регулювання. На
нього через модулі вводу заводяться сигнали від датчиків. Деякі з них
використовуються при реалізації алгоритму управління, і усі вони передаються на
рівень супервізорного управління.
Вплив на хід роботи об’єкту використовуються електричні
виконавчі механізми з аналоговими керуючими сигналами від аналогових виходів
ПЛК.
Таблиця 6.1 Порівняльний аналіз ПТКЗА
|
№
|
Назва
|
Кіл-ть модулів І/О
|
Швидкість виконання логічної операції, мкс
|
Швидкість виконання операції із плаваючою точкою,
мкс
|
Інтерфейс/протокол обміну
|
Програмне забезпечення
|
Ціна, грн
|
|
1
|
Siemens CPU 414-2
|
32
|
0,045
|
0,135
|
MPI/DP+DP
|
Simatic Step 7 WinCC v.5 512 teg.
|
52000
|
|
2
|
Schneider Electric CPU TSX3708056DR1
|
3
|
0,25
|
4,81
|
1 Modbus RTU, 1 serial link Uni-Telway
|
Schneider Electric SoMachine V3.1
|
25000
|
|
3
|
ABB CPU PM783F
|
8
|
0,16
|
0,381
|
RJ45/Ethernet COM1/ProfiBus Master
|
ABB Industrial IT Freelance 800F v9.1
|
24000
|
Таблиця 6.2 Обґрунтування вибору ТЗА
|
№ вимоги за розділом 4
|
Siemens CPU 414-2
|
Schneider Electric CPU TSX3708056DR1
|
ABB CPU PM783F
|
|
1
|
+
|
+
|
+
|
|
2
|
+
|
+
|
+
|
|
4
|
+
|
-
|
+
|
|
5
|
-
|
-
|
+
|
|
6
|
+
|
+
|
|
7
|
+
|
+
|
+
|
|
8
|
+
|
+
|
+
|
|
9
|
+
|
+
|
+
|
|
10
|
+
|
+
|
+
|
|
11
|
+
|
+
|
+
|
|
12
|
+
|
+
|
+
|
|
13
|
+
|
+
|
+
|
|
14
|
+
|
+
|
+
|
|
15
|
-
|
-
|
+
|
|
∑
|
12
|
11
|
14
|
Судячи з таблиці 6.2. більш всього висунутим вимогам
відповідає контролер від фірми ABB,отже система автоматизації буде побудована
на базі СРU PM783F з модулями I/O:
× AI723 - модуль I/O який має 16х
Analog/Digital Input
× AX722 - модуль I/O який має 16x
Analog Output
× DC732 - модуль I/O який має 16x
Digital Input, 16x Digital In-/Output
Наведем повні технічні характеристики обраного CPU:
CPU PM 783F
|
Процесор:
|
Freescale PowerPC
|
|
Час на обробку 1000 команд процесором:
|
1.667 мс для бінарних команд; 2.322 мс для операцій
зі словами; 3.125 мс для операцій з плаваючою точкою.
|
|
Максимальна к-ть модулів I/O:
|
8
|
|
Пам’ять для програми:
|
2 MB SRAM
|
|
Вбудована пам’ять:
|
4 MB Flash ROM, 8 MB SDRAM
|
|
Резервне живлення:
|
Lithium battery
|
|
Живлення:
|
CP-C 24/10.0, 10 A/24 VDC output
|
|
Інтерфейси:
|
Польовий I/O: 1 для I/O Bus Serial ports: 2
(“SER“(COM1), “DIAG“(COM2)) Networking: 1 Ethernet (RJ45) Profibus Master
port
|
|
ШиринаЧВистотаЧГлибина (з термінальною базою)
|
96Ч135Ч75 мм
|
Обмін інформацією між процесорною станцією і операторською
станцією здійснюється за допомогою Ethernet. Взаємозв’язок між CPU та модулями
I/O здійснюється за допомогою стандартної шини модулів I/O. При необхідності
розширення системи передбачено ще декілька слотів для модулів I/O та підтримка
протоколу ProfiBus Master. LCADA конфігуратор та SCADA система є одним
програмним продуктом від фірми ABB Freelance 800F v.9.1 який являється досить
простим і одночасно з цим має потужний інструментарій для розробки який
повністю відповідає всім вимогам які описані в четвертому розділі. Приведений
програмний продукт підтримує всі 5 мов стандарту IEC-61131.
Модуль I/O: AI723
|
Кількість / тип каналів:
|
16 АІ
|
|
Розрядність:
|
12-Віt
|
|
Діапазон вхідного сигналу:
|
0-10 В; -10…10 В; 0/4-20 мА; Pt100/1000; Ni1000.
|
|
Діапазон вихідного сигналу:
|
-
|
|
Модуль I/O: AX722
|
|
|
Кількість / тип каналів:
|
8 АІ + 8 AO(2Ч4)
|
|
Розрядність:
|
12-Віt
|
|
Діапазон вхідного сигналу:
|
-
|
|
Діапазон вихідного сигналу:
|
-10…10 В, 0/4 - 20 мА
|
|
Модуль I/O: DC732
|
|
|
Кількість / тип каналів:
|
16 DI, 16 DI/DO
|
|
Розрядність:
|
-
|
|
Діапазон вхідного сигналу:
|
24 В DC
|
|
Діапазон вихідного сигналу:
|
24 В DC, 0.5 мА
|
|
|
|
Монтаж контролеру здійснюється на стандартну DIN-рейку що
показано на рис. 6.1, а монтаж модулів I/O в термінальну базу CPU через шину
I/O.
Рис. 6.1. Праворуч: вид спереду; ліворуч: бокові види
Всі сигнали контролю від датчиків тиску, температури та
газоаналізатор мають які мають фізичний вихід 4-20 мА, та два аналогових входи
2-10 В від виконавчих механізмів (докладніше в «Замовній специфікації
автоматизації») заводяться на модуль аналогового вводу AI723. Сигнали
регулювання до 2-х виконавчих механізмів та ЧРП видаються через модуль
аналогового виводу AX722 з сигналами 0-10 В. Сигнал дискретного вводу стану ЧРП
та сигнал виводу на дозвіл включення ЧРП управляються за допомого модулю
дискретного вводу/виводу DC732. Зв’язок модулів I/O з головним CPU відбувається
за допомогою шини для модулів I/O. Дані для верхнього рівня передаються через
мережу Ethernet (RJ45). Структурна схема ПТКЗА зображена на рис. 6.2.
Рис. 6.2. Структурна схема ПТКЗА
7. Розрахунок надійності реалізації функцій ПТКЗА
.1
Вимоги до надійності реалізації функцій АСР
Розрахунок надійності АСР полягає в розрахунку надійності
реалізації інформаційної, керуючої та захисної функції. Задачею розрахунку є
порівняння розрахованого показника надійності із заданим. Якщо розрахований
показник надійності менший від заданого, треба зарезервувати найменш надійні елементи
АСР.
Надійність керуючої функції характеризується Тсер, середнім часом відновлення Тв та ймовірністю безвідмовної роботи
за час з урахуванням відновлення відмовляючої функції Pc. До цієї функції пред’являють найменш жорсткі
вимоги.
Показником надійності інформаційної функції являється середнє
напрацювання на відмову Тсер,
або ймовірність безвідмовної роботи Pб.
Така умова являється достатньо жорсткою, так як при відмові інформаційної
функції інформація безповоротно втрачається, та при відновленні працездатності
функції не може бути відновлена.
Вимоги до захисної функції більш жорсткі ніж до інформаційної
та керуючої. При цьому працездатність захисної функції повинна бути забезпечена
в момент аварії, а в проміжках між аваріями її відмови не впливають на
працездатність АСР в цілому. Захисна функція характеризується Тсер, коефіцієнтом готовності Кгот або ймовірністю безвідмовної
роботи при виконанні очікуваної задачі Роч.
Рівень надійності виконання функцій АСР повинен відповідати
наступним вимогам:
Середнє напрацювання на відмову для усіх функцій год;
Середній час відновлення для керуючої функції год;
7.2
Структурна схема надійності реалізації функцій АСР
Структурні схеми надійності для кожної з функцій САР
економічності згорання представлені на рис. 7.1.
Рис. 7.1. Структурні схеми надійності функцій САР
економічності згорання
Структурні схеми надійності для кожної з функцій САР
температури газів представлені на рис. 7.2.
Рис. 7.2. Структурні схеми надійності функцій САР температури
газів
Структурні схеми надійності для кожної з функцій САР
температури підшипників представлені на рис. 7.3.
Рис. 7.3. Структурні схеми надійності функцій САР температури
підшипників
.3
Розрахунок надійності реалізації функцій САР
Кожний елемент структурної схеми надійності характеризується
інтенсивністю відмов або середнім часом напрацювання на відмову год. Ці дані
наведені в таблиці 7.1.
Таблиця 7.1 Характеристики надійності елементів системи
|
Елемент
|
1/год
|
Тсер,
год
|
|
ADZ-SML-10.0
|
5,88
|
170000
|
|
604-621 ЭХ05
|
6,67
|
150000
|
|
ТХА Метран 231-04
|
14,29
|
70000
|
|
ТСП Метран-246
|
13,89
|
72000
|
|
AI723
|
5,00
|
200000
|
|
CPU PM783F
|
10,00
|
100000
|
|
AX722
|
5,00
|
200000
|
|
DC732
|
5,00
|
200000
|
|
H6200W630-S7
|
11,40
|
87719
|
|
H6200W1000-S7
|
11,40
|
87719
|
|
VLT FC102P2K2
|
20,00
|
50000
|
|
Сигнальна лампа
|
31,25
|
32000
|
|
Робоча станція
|
38,00
|
26315
|
|
ДКМ
|
11,40
|
87719
|
Розрахуємо загальну інтенсивність відмов, середній час
напрацювання на відмову та ймовірність безвідмовної роботи для кожної функції
АСР за формулами
(7.1)
де n - кількість елементів у структурній схемі надійності;
li - інтенсивність відмов для
i-го елементу схеми;
l - загальна інтенсивність відмов.
(7.2)
де Tсер-
середнє напрацювання на відмову для схеми;
l - загальна інтенсивність відмов.
(7.3)
де P(t) - ймовірність безвідмовної роботи за час;
l - загальна інтенсивність відмов.
Задаємо х= 1місяць = 720год.
САР
економічності згорання
Розрахунок
інформаційної функції
Загальна інтенсивність відмов l (формула 7.1)
Середнє напрацювання на відмову Тсер (формула 7.2)
Середнє
напрацювання на відмову Тсер (формула 7.2)
Імовірність безвідмовної роботи за час t - Р(t) (формула
7.3)
Розрахунок керуючої функції
Загальна інтенсивність відмов l
Середнє напрацювання на відмову Тсер
Ймовірність безвідмовної роботи за час t Р(t)
Розрахуємо ймовірність безвідмовної роботи за час t - Рс(t) з
урахуванням відновлення Рв(t). Середній
час встановлення працездатності
с
та допустимий час функціонування об’єкту при невиконанні керуючої функції
с:
;
Розрахунок захисної функції
Загальна інтенсивність відмов l:
Середнє напрацювання на відмову Тсер:
Ймовірність безвідмовної роботи за час t - Р(t):
Розрахуємо коефіцієнт готовності для захисної функції:
;
Ймовірність безвідмовної роботи при виконанні очікуваної задачі:
;
САР температури газів
Розрахунок інформаційної функції
Загальна інтенсивність відмов l
(формула 7.1)
Середнє напрацювання на відмову Тсер (формула 7.2)
Імовірність безвідмовної роботи за час t - Р(t) (формула
7.3)
Розрахунок керуючої функції
Загальна інтенсивність відмов l
Середнє напрацювання на відмову Тсер
Ймовірність безвідмовної роботи за час t Р(t)
Розрахуємо ймовірність безвідмовної роботи за час t - Рс(t) з
урахуванням відновлення Рв(t). Середній
час встановлення працездатності
с
та допустимий час функціонування об’єкту при невиконанні керуючої функції
с:
;
Розрахунок захисної функції
Загальна інтенсивність відмов l:
Середнє напрацювання на відмову Тсер:
Ймовірність безвідмовної роботи за час t - Р(t):

Розрахуємо коефіцієнт готовності для захисної функції:
;
Ймовірність безвідмовної роботи при виконанні очікуваної задачі:
;
САР температури підшипників
Розрахунок інформаційної функції
Загальна інтенсивність відмов l
(формула 7.1)
Середнє напрацювання на відмову Тсер (формула 7.2)
Імовірність безвідмовної роботи за час t - Р(t) (формула
7.3)
Розрахунок регулюючої функції
Загальна інтенсивність відмов l
Середнє напрацювання на відмову Тсер
Ймовірність безвідмовної роботи за час t Р(t)
Розрахуємо ймовірність безвідмовної роботи за час t - Рс(t) з
урахуванням відновлення Рв(t). Середній
час встановлення працездатності
с
та допустимий час функціонування об’єкту при невиконанні керуючої функції
с:
;
Розрахунок захисної функції
Загальна інтенсивність відмов l:
Середнє напрацювання на відмову Тсер:
Ймовірність безвідмовної роботи за час t - Р(t):

Розрахуємо коефіцієнт готовності для захисної функції:
;
Ймовірність безвідмовної роботи при виконанні очікуваної задачі:
;
Всі отримані дані наведені у таблиці 7.2
Таблиця 7.2 Характеристики надійності виконання функцій
системи автоматизації
Назва АСР Функція
·10-6
|
1/годP(t)Тсер, год
|
|
|
|
|
САР економічності згорання
|
Інформаційна
|
70,284
|
0,9507
|
14228,08
|
|
|
71,068
|
0,9501
|
14071,06
|
|
Керуюча
|
48,682
|
0,9656
|
20541,29
|
|
|
49,467
|
0,9650
|
20215,60
|
|
Захисна
|
68,532
|
0,9519
|
14591,64
|
|
|
69,317
|
0,9513
|
14426,54
|
|
АСР температури в димовій трубі
|
Інформаційна
|
78,687
|
0,9449
|
12708,60
|
|
Керуюча
|
57,086
|
0,9597
|
17517,49
|
|
Захисна
|
76,936
|
0,9461
|
12997,86
|
|
АСР розрідження в димовій трубі
|
Інформаційна
|
78,290
|
0,9452
|
12773,01
|
|
Керуюча
|
65,289
|
0,9541
|
15316,53
|
|
Захисна
|
76,539
|
0,9464
|
13065,25
|
Розрахунок показав, що інформаційна, керуюча та захисна
функції для всіх розрахованих АСР задовольняють вимогам надійності. Оскільки,
рівень надійності виконання функцій усіх АСР відповідає наступним вимогам
(год).
8. Опис програмно-технічних рішень локального рівня ПТКЗА
Програмно-логічний контролер СРU PM783F, з модулями
розширення AI723, AX722, DC732 забезпечує 16 аналогових входів, 16 дискретних
входів, 16 дискретних виходів та 8 аналогові виходи що задовольняє вимогам
розділу 4.
Програмний комплекс ABB Freelance 800F v.9.1 включає в себе 3
основні програми:
· Control Builder F допомогою якої
здійснюється конфігурація, настройка, програмування та введення в експлуатацію;
· DigiVis забезпечує супервізорний
контроль;
· CBF Viewer для передлягу блок схем,
блокувань та SFC дисплеїв.
Для конфігурації та програмування контролера необхідно
запустити Control Builder F. В головному вікні вибрати Project New. У вікні яке
відкрилось ввести всю необхідну інформацію.
Далі необхідно перейти в режим Configuration! де необхідно
створити дерево проекту клацнувши правою клавішею миші на gtn6 на вибрати
команду Insert next level.
В новому вікні вибрати Configution CONF та натиснути клавішу
Ок.
Далі за допомогою команди Insert next level необхідно
створити User Function block P-SB в якому буде знаходитись модель об’єкту,
Process station D-PS тобто програма контролеру, Operator station D-OS тобто
програма яка буде виконуватись на операторській станції. В гілці процесорної
станції PSt.USRTask програми користувача необхідно вставити 3 задачі, в яких
міститимуться програми контролю, регулювання, керування, сингалізації та
блокування.
Для завантаження программи в контроллер необхідно перейти в
меню Commissioning:
Натиснувши праву клавішу миші вибрати Load-Whole satation:
Для конфігурування контроллеру необхідно перейти в System -
Hardware structure, де ми потрапимо в наступне вікно:
У цьому вікні необхідно створити робочу станцію, віртуальний
контролер і додати контролер який ми використовуємо для нашої системи. Для
додавання робої станції необхідно подвійним кліком лівої клавіши миші клацнути
на вільному місці поверх шини Ethernet. У відкрившомуся вікні обрати VIS
(Operator Station) і натиснути клавішу OK. Подвійний клік по операторській
станції відкриє вікно розподілення ресурсів, виберемо для нього OSt і натиснемо
клавішу OK. Для додавання контролеру необхідно подвійним кліком лівої клавіши
миші клацнути на вільному місці знизу шини Ethernet. У вікні яке відкрилось
обрати AC700F (Process Station (AC700F)) і натиснути клавішу OK. Подвійний клік
по процесовій станції відкриє вікно розподілення ресурсів, виберемо для нього
PSt і натиснемо клавішу OK. Ще один подвійний клік по процесовій станції і
переходим до конфігурування самого контроллеру, вибору CPU та блоків I/O.
При подвійному кліку відкривається вікно де програма пропонує
вибрати нам CPU, вибираємо PM783 (CPU Module). На наступні три вільних місця
додаємо послідовно наші блоки I/O: AI723, AX722, DC732. Конфігурований
контроллер має наступний вигляд:
Для визначення типу сигналу, діапазону сигналу, величини яка
визначає цей параметр а також її відслідковування необхідно в лівій частині
вікна клацнути правою клавішою миші на одному з модулів і обрати Parametrs:
У вікні яке відкрилось можно задати всі необхідні опції:
Отримати назви змінних для викоритстання їх у програмі можна
шляхом назначення їх у вікні I/O editor, яке можна відкрити якщо в лівій
частині вікна клацнути правою клавішою миші на одному з модулів і обрати I/O
editor:
В полі Variable вписуємо назву змінної:
За допомогою вікна конфігурування IP адрес яке можна відкрити
перейшовши в Project - Network, задаємо IP адреси для операторскої станції та
процесової станції що у випадку з віртуальним контролером 127.0.0.1, а також
адресу контроллеру коли вже створенна реальна мережа.
ПТКЗА локального рівня повинно реалізовувати систему
регулювання з використанням ПІ та ПІД алгоритмів управління. Основні сигнали:
вміст СО2 від газоаналізатора
5а1 та витрата паливного газу
від 1а1, температура газу від
4а1, температура підшипників
від датчиків 6а, 7а, 8а, 9а, 10а, 11а1 та
температура масла на сливі 12а1,
порівнюється з сигналами задавачів.
Керуючі сигнали надходять через модулі аналогового AX722 та
дискретного DC732 виводу до виконавчих механізмів H6200W630-S7 (електропривід
газової заслонки), H6200W1000-S7 (електропривід повітряної заслонки) та Danfoss
VLT - FC102P2K2 (частотно регулюючий привід).
В системі реалізоване ручне керування без участі контролеру
за допомогою аналогових блоків ручного керування БРУ-7-4-4 з виходом 0-10 В та
дискретного блоку ручного керування БРУ-44
Інформаційні сигнали в даній системі з датчиків зчитуються
контролером і далі передаються через Ethernet на робочу станцію оператора.
9. Опис програмно-технічних рішень супервізорного рівня ПТКЗА
Програмний комплекс ABB Freelance 800F v.9.1 включає в себе 3
основні програми:
· Control Builder F допомогою якої
здійснюється конфігурація, настройка, програмування та введення в експлуатацію;
· DigiVis забезпечує супервізорний
контроль;
· CBF Viewer для передлягу блок схем,
блокувань та SFC дисплеїв.
Для створення SKADA програми необхідно запустити Control
Builder F. Так як прогрмма ABB Freelance 800F v.9.1 це комплексний інструмент
створення програмного забезпечення, Control Builder F використовується як і для
створення програми контролера так і для створення SKADA програми. Отже, в
головному вікні Control Builder F вибрати Project - Open, та відкрити створену
в попередньому розділі файл проекту gtn6.
В попередньому розділі уже було створено вузол який буд
виконуватися на операторській станції Operator station D-OS з ім’ям OSt. Щоб
додати нові елементи в програму необхідно кліком право клавіші миші натиснути
на OSt і вибрати команду Insert - next level. Необхідно додати декілька
дисплеїв: Graphic display FGR з головною мнемо схемою об’єкту з ім’ям Mnemo,
Graphic display FGR з контуром регулювання економічності згорання з ім’ям
Gorinya, Graphic display FGR з контуром регулювання температури газу з ім’ям
Tgas, Graphic display FGR з контуром регулювання температури підшипників з
ім’ям Tbear, Graphic display FGR з техніко економічними показниками з ім’ям
Economic, Trend display TR_D-OS вікно на якому буде зібрано всі параметри які
необхідно відслідковувати та архівувати з ім’ям Trends.
Вікно створення SCADA програми, від малюнку де всі графічні
елементі можна створювати за допомогою панелі Toolbox, а також за допомогою
команди Draw - Bitmap можна імпортувати довільний файл з розширенням *.bmp з
стандартною функцією очищення фону, до анімації яка представлена в меню
Animate.
Основні функції які повинна виконувати розроблювана SCADA
програма:
. обмін даними з контролером через мережу Ethernet;
. при виході параметра з дозволених меж зміна кольору,
для звернення уваги оператора;
. переключення та можливість керування процесом в
ручному режимі;
. у вікні зі SCADA програмою повинні відображатися
аларми.
. За допомогою вікна конфігурування IP адрес яке можна
відкрити перейшовши в Project - Network, можна задати IP адреси для
операторської станції та процесової станції тобто адресу контролеру коли вже
створена реальна мережа Ethernet.
. Всі параметри для які контролюються для зміни
кольору при перевищені нормально значення яке передбачене в розділі 3 будуть
використовувати анімацію зміни кольору, де при нормальній роботі фон значення
буде зеленого кольору, при виході за межі - червоного.
. Переключення та можливість керування процесом в
ручному режимі реалізовуються з допомогою панелі конкретного регулятора, а також
за допомогою спеціальних змінних які підключені до регулятора і можуть бути
назначені аналоговим та дискретним входам, а також змінні які показують стан
того чи іншого регулятора з можливістю призначення їх дискретним та аналоговим
виходам.
В програмі перегляду SCADA програми виділено спеціальне місце
для алармів або повідомлень системи з можливість їх квітування.
10. Опис ПЗ локального рівня ПТКЗА
Повністю зконфігуроване дерево з програмою має наступний
вигляд:
Рис. 10.1. Дерево проекту
З малюнку можемо побачити що для проекту GTN6 створено вузол
gtn6 (CONF) для конфігурації програми, який містить в собі так звані ворота GTW
для серверу трендів - Trnd, окремого серверу OPC - OPCG, програму яка поки без
наявності контролера завантажується до емулятору контролеру, та Ost (VIS)
операторська станція див. розділ 11.
Наведемо повний список змінних і блоків з коментарями до них.
Таблиця 10.1. Таблиця змінних
|
Ім’я
|
Коментарі
|
Тип
|
Ресурс
|
X
|
P
|
|
IM_AIR
|
Реальне положення ВМ на клапані повітря
|
Real
|
Pst
|
Y
|
Y
|
|
IM_GAS
|
Реальне положення ВМ на клапані газу
|
Real
|
Pst
|
Y
|
Y
|
|
KOMPRESSORWORK
|
Нагрузка компресору повітря
|
Real
|
Pst
|
Y
|
Y
|
|
NS_HZ
|
Реальна частота ЧРП
|
Real
|
Pst
|
Y
|
Y
|
|
PE_GAS
|
Витрата газу
|
Real
|
Pst
|
Y
|
Y
|
|
PID_01_ASP
|
Задане значення температури газу регулятора газу
|
Real
|
Pst
|
Y
|
Y
|
|
PID_01_EN
|
Дозвіл на роботу регулятора газу
|
Bool
|
Pst
|
Y
|
Y
|
|
PID_01_ENO
|
Стан регулятора газу
|
Bool
|
Pst
|
Y
|
Y
|
|
PID_01_ERR
|
Помилка в роботі регулятора газу
|
Bool
|
Pst
|
Y
|
Y
|
|
PID_01_IN
|
Температура газу
|
Real
|
Pst
|
Y
|
Y
|
|
PID_01_MA
|
Переключення на автоматичний режим регулювання
регулятора газу
|
Bool
|
Pst
|
Y
|
Y
|
|
PID_01_ME
|
Переключення на зовнішнє тип завдання регулятора
газу
|
Bool
|
Pst
|
Y
|
Y
|
|
PID_01_MI
|
Переключення на внутрішній тип завдання регулятора
газу
|
Bool
|
Pst
|
Y
|
Y
|
|
PID_01_MM
|
Переключення на ручний режим регулювання регулятора
газу
|
Bool
|
Pst
|
Y
|
Y
|
|
PID_01_0UT
|
Вихід регулятора газу
|
Real
|
Pst
|
Y
|
Y
|
|
PID_01_SP
|
Змінна зовнішнього задання для регулятора газу
|
Real
|
Pst
|
Y
|
Y
|
|
PI_01_ASP
|
Задане значення температури масла з яким працює
регулятора температури масла
|
Real
|
Pst
|
Y
|
Y
|
|
PI_01_EN
|
Дозвіл на роботу регулятора температури масла
|
Bool
|
Pst
|
Y
|
Y
|
|
PI_01_ENO
|
Стан регулятора температури масла
|
Bool
|
Pst
|
Y
|
Y
|
|
PI_01_ERR
|
Помилка в роботі регулятора температури масла
|
Bool
|
Pst
|
Y
|
Y
|
|
PI_01_IN
|
Температура масла
|
Real
|
Pst
|
Y
|
Y
|
|
PI_01_MA
|
Переключення на автоматичний режим регулювання
регулятора температури масла
|
Bool
|
Pst
|
Y
|
Y
|
|
PI_01_ME
|
Переключення на зовнішнє тип завдання регулятора
температури масла
|
Bool
|
Pst
|
Y
|
Y
|
|
PI_01_MI
|
Переключення на внутрішній тип завдання регулятора
температури масла
|
Bool
|
Pst
|
Y
|
Y
|
|
PI_01_MM
|
Переключення на ручний режим регулювання регулятора
температури масла
|
Bool
|
Pst
|
Y
|
Y
|
|
PI_01_SL1
|
Змінна яка сигналізує про перевищення рівня
температури масла в 80 С
|
Bool
|
Pst
|
Y
|
Y
|
|
PI_01_SL2
|
Змінна яка сигналізує про перевищення рівня
температури масла в 70 С
|
Bool
|
Pst
|
Y
|
Y
|
|
PI_01_SP
|
Змінна зовнішнього завдання для регулятора
температури масла
|
Real
|
Pst
|
Y
|
Y
|
|
PI_02_ENO
|
Стан регулятора газу
|
Bool
|
Pst
|
Y
|
Y
|
|
PI_02_ERR
|
Помилка в роботі регулятора газу
|
Bool
|
Pst
|
Y
|
Y
|
|
PI_02_IN
|
Температура підшипників
|
Real
|
Pst
|
Y
|
Y
|
|
PI_02_MA
|
Переключення на автоматичний режим регулювання регулятора
газу
|
Bool
|
Pst
|
Y
|
Y
|
|
PI_02_ME
|
Переключення на зовнішнє тип завдання регулятора
газу
|
Bool
|
Pst
|
Y
|
Y
|
|
PI_02_MI
|
Переключення на внутрішній тип завдання регулятора
газу
|
Bool
|
Pst
|
Y
|
Y
|
|
PI_02_MM
|
Переключення на ручний режим регулювання регулятора
газу
|
Bool
|
Pst
|
Y
|
Y
|
|
PI_02_OUT
|
Вихід регулятора температури підшипників
|
Real
|
Pst
|
Y
|
Y
|
|
PI_02_SL1
|
Змінна яка сигналізує про перевищення рівня
температури підшипників в 55 С
|
Bool
|
Pst
|
Y
|
Y
|
|
PI_03_ASP
|
Задане значення вмісту СО2 з яким працює регулятор коефіцієнту горіння
|
Real
|
Pst
|
Y
|
Y
|
|
PI_03_EN
|
Дозвіл на роботу регулятора коефіцієнта горіння
|
Bool
|
Pst
|
Y
|
Y
|
|
PI_03_ENO
|
Стан регулятора коефіцієнта горіння
|
Bool
|
Pst
|
Y
|
Y
|
|
PI_03_ERR
|
Помилка в роботі регулятора коефіцієнта горіння
|
Bool
|
Pst
|
Y
|
Y
|
|
PI_03_IN
|
Вміст СО2
|
Real
|
Pst
|
Y
|
Y
|
|
PI_03_MA
|
Переключення на автоматичний режим регулювання
регулятора коефіцієнта горіння
|
Bool
|
Pst
|
Y
|
Y
|
|
PI_03_ME
|
Переключення на зовнішнє тип завдання регулятора
коефіцієнта горіння
|
Bool
|
Pst
|
Y
|
Y
|
|
PI_03_MI
|
Переключення на внутрішній тип задання регулятора
коефіцієнта горіння
|
Bool
|
Pst
|
Y
|
Y
|
|
PI_03_MM
|
Переключення на ручний режим регулювання регулятора
коефіцієнта горіння
|
Bool
|
Pst
|
Y
|
Y
|
|
PI_03_OUT
|
Коефіцієнт відношення газ-повітря
|
Real
|
Pst
|
Y
|
Y
|
|
PI_03_SP
|
Змінна зовнішнього завдання регулятора коефіцієнта
горіння
|
Real
|
Pst
|
Y
|
Y
|
|
PI_04_EN
|
Дозвіл на роботу внутрішнього регулятора витрати
повітря
|
Bool
|
Pst
|
Y
|
|
PI_04_ENO
|
Стан внутрішнього регулятора витрати повітря
|
Bool
|
Pst
|
Y
|
Y
|
|
PI_04_ERR
|
Помилка в роботі регулятора коефіцієнта горіння
|
Bool
|
Pst
|
Y
|
Y
|
|
PI_04_IN
|
Вміст СО2
|
Real
|
Pst
|
Y
|
Y
|
|
PI_04_MA
|
Переключення на автоматичний режим регулювання
внутрішнього регулятора витрати повітря
|
Bool
|
Pst
|
Y
|
Y
|
|
PI_04_ME
|
Переключення на зовнішнє тип завдання внутрішнього
регулятора витрати повітря
|
Bool
|
Pst
|
Y
|
Y
|
|
PI_04_MI
|
Переключення на внутрішній тип завдання внутрішнього
регулятора витрати повітря
|
Bool
|
Pst
|
Y
|
Y
|
|
PI_04_MM
|
Переключення на ручний режим регулювання
внутрішнього регулятора витрати повітря
|
Bool
|
Pst
|
Y
|
Y
|
|
PI_04_OUT
|
Вихід внутрішнього регулятора витрати повітря
|
Real
|
Pst
|
Y
|
Y
|
|
PI_04_RealIMOut
|
Реальне значення положення ВМ повітря
|
Real
|
Pst
|
Y
|
Y
|
|
PI_04_RealOut
|
Вихід внутрішнього регулятора витрати повітря
|
Real
|
Pst
|
Y
|
Y
|
|
SYS_ON_OFF
|
Змінна яка вмикає всю систему керування
|
Bool
|
Pst
|
Y
|
Y
|
|
PI_01_P
|
Пропорційна настройка регулятора температури масла
|
Real
|
Pst
|
Y
|
Y
|
|
PI_01_T
|
Інтегральна настройка регулятора температури масла
|
Time
|
Pst
|
Y
|
Y
|
|
PI_02_P
|
Пропорційна настройка регулятора температури
підшипників
|
Real
|
Pst
|
Y
|
Y
|
|
PI_02_T
|
Інтегральна настройка регулятора температури
підшипників
|
Time
|
Pst
|
Y
|
Y
|
|
PI_03_P
|
Пропорційна настройка регулятора коефіцієнта горіння
|
Real
|
Pst
|
Y
|
Y
|
|
PI_03_T
|
Інтегральна настройка регулятора коефіцієнта горіння
|
Time
|
Pst
|
Y
|
Y
|
|
PI_04_P
|
Пропорційна настройка регулятора витрати повітря
|
Real
|
Pst
|
Y
|
Y
|
|
PI_04_T
|
Інтегральна настройка регулятора витрати повітря
|
Time
|
Pst
|
Y
|
Y
|
|
PID_01_P
|
Пропорційна настройка регулятора температури газу
|
Real
|
Pst
|
Y
|
Y
|
|
PID_01_T
|
Інтегральна настройка регулятора температури газу
|
Time
|
Pst
|
Y
|
Y
|
|
PID_01_D
|
Диференціальна настройка регулятора температури газу
|
Time
|
Pst
|
Y
|
Y
|
Таблиця 10.2. Таблиця дескрипторів або блоків
|
Ім'я
|
Тип
|
Коментарі
|
|
CSTRE01
|
CSTRE
|
Блок який використовується для запису константи в
вигляді числа типу REAL за наявності сигналу на вході
|
|
CSTRE02
|
CSTRE
|
Блок який використовується для запису константи в
вигляді числа типу REAL за наявності сигналу на вході
|
|
CSTRE03
|
CSTRE
|
Блок який використовується для запису константи в
вигляді числа типу REAL за наявності сигналу на вході
|
|
CSTRE04
|
CSTRE
|
Блок який використовується для запису константи в
вигляді числа типу REAL за наявності сигналу на вході
|
|
CSTRE05
|
CSTTI
|
Блок який використовується для запису константи в
вигляді числа типу TIME за наявності сигналу на вході
|
|
CSTRE06
|
CSTRE
|
Блок який використовується для запису константи в
вигляді числа типу REAL за наявності сигналу на вході
|
|
CSTRE07
|
CSTTI
|
Блок який використовується для запису константи в
вигляді числа типу TIME за наявності сигналу на вході
|
|
CSTRE08
|
CSTRE
|
Блок який використовується для запису константи в
вигляді числа типу REAL за наявності сигналу на вході
|
|
CSTRE09
|
CSTTI
|
Блок який використовується для запису константи в
вигляді числа типу TIME за наявності сигналу на вході
|
|
CSTRE10
|
CSTRE
|
Блок який використовується для запису константи в
вигляді числа типу REAL за наявності сигналу на вході
|
|
CSTRE11
|
CSTTI
|
Блок який використовується для запису константи в
вигляді числа типу TIME за наявності сигналу на вході
|
|
CSTRE12
|
CSTRE
|
Блок який використовується для запису константи в
вигляді числа типу REAL за наявності сигналу на вході
|
|
CSTRE13
|
CSTTI
|
Блок який використовується для запису константи в
вигляді числа типу TIME за наявності сигналу на вході
|
|
CSTRE14
|
CSTTI
|
Блок який використовується для запису константи в
вигляді числа типу TIME за наявності сигналу на вході
|
|
GWOPC
|
GWY
|
Шлюз який використовується для зв’язку з OPC
сервером
|
|
GWY3
|
GWY
|
Шлюз який використовується для зв’язку з сервером
трендів
|
|
PID_01
|
C_CU
|
Стандартний регулятор з можливістю зовнішньої
варіації параметрів контролеру. Регулятор температури газу
|
|
PI_01
|
C_CU
|
Стандартний регулятор з можливістю зовнішньої
варіації параметрів контролеру. Зовнішній регулятор температури масла.
|
|
PI_02
|
C_CU
|
Стандартний регулятор з можливістю зовнішньої
варіації параметрів контролеру. Внутрішній регулятор температури підшипників.
|
|
PI_03
|
C_CU
|
Стандартний регулятор з можливістю зовнішньої варіації
параметрів контролеру. Зовнішній регулятор коефіцієнта відношення
«газ-повітря».
|
|
PI_04
|
C_CU
|
Стандартний регулятор з можливістю зовнішньої
варіації параметрів контролеру. Внутрішній регулятор витрати повітря.
|
|
EMULATOR1
|
EMULATOR
|
Емулятор контролеру
|
|
MOHO02
|
MONO_F
|
Видає сигнал потрібної довжини по передньому фронту
вхідного сигналу типу BOOL
|
|
MONO03
|
MONO_F
|
Видає сигнал потрібної довжини по передньому фронту
вхідного сигналу типу BOOL
|
|
VIS1
|
VIS
|
Операторська станція
|
|
HWSYS
|
HWSYS
|
Об’єкт який містить настройки конфігурації
контроллеру і операторської станції, а також розподілення ресурсів
|
Програма контролеру PSt (EMULATOR) в свою чергу ділиться на
PSt.USRTask та PSt.SYSTask, задачі програм користувача і системні задачі
відповідно. Обидві задачі можуть містити свої підзадачі. Отже в PSt.USRTask
були створені окремі 4 задачі з циклічністю 500 мс:
. SysStart - задача яка містить в собі програму
SysStart на мові FBD.
Ця програма служить для того щоб запускати та зупиняти всю
установку. В логіку закладено наступні умови що коли від всіх контролерів немає
сигналу про помилку або збій в роботі і прийшов сигнал на ввімкнення системи то
всі котролери отримують команду про початок роботи, а також стандартні уставки
для об’єкту керування, а саме переключаються в режим автоматичного керування з
зовнішнім завданням, величиною завдання для кожного окремого взятого контуру і
налаштувань регуляторів.
Рис. 10.2. Програма SysStart.
Також передбачена можливість автоматичного старту контроллеру
співвідношення газ повітря при ввімкнені регулятора температури газу. З розділу
3 аварійна зупинка системи охолодження мастила при досягнені температури масла
на зливі з системи у 80 С.
. TemOilContrl задача яка містить в собі програму
TemOil на мові FBD.
В тілі даної програми містяться два ПІ регулятора для
реалізації двоконтурного керування, PI_01 головний регулятор температури масла
та PI_02 внутрішній корегуючий регулятор температури підшипників. Перелік всіх
змінних та їх призначення див. таблицю 10.1.
Рис. 10.3. Програма TemOil.
. TemGasContrl задача яка містить в собі програму
TemGas на мові FBD.
В тілі даної програми містяться ПІД регулятор для реалізації
одноконтурного керування. PID_01 головний регулятор температури газу. Перелік
всіх змінних та їх призначення див. таблицю 10.1
Рис. 10.4. Програма TemGas
.
GasAirConrtlзадача яка містить в собі програму CoeffGasAir на мові FBD.
В тілі даної програми містяться два ПІ регулятора для
реалізації двоконтурного керування, PI_03 головний регулятор відношення
повітро-газової суміші та PI_02 внутрішній регулятор витрати повітря, заданням
для якого служить добуток сигналу з витратою повітря та коефіцієнт
співвідношення. Перелік всіх змінних та їх призначення див. таблицю 10.1.
Рис. 10.5. Програма CoeffGasAir
Змінна KOMPRESSORWORK яка не використана в жодній програмі
використовується тільки SCADA програмою для контролю ступеню стиснення повітря,
тобто нагрузкою компресора з розділу 3.
. Econom яка містить в собі програму Econom02 на мові
FBD.
Програма обрахунку пере регулювання регуляторів, зі скиданням
обрахованого значення, а також обрахунок середнього значення коефіцієнту
економічності згорання - «газ-повітря».
Рис. 10.6. Програма Econom02.
Узгодження з верхнім рівнем реалізується дуже просто так як
для верхнього і нижнього рівня список змінних один, що забезпечується за
рахунок комплексності редактору. Тому ми можемо використовувати всі змінні
програми контролеру при створені SCADA програми. Зв'язок з контроллером
відбувається за допомогою мережі Ethernet.
12. Порядок перевірки системи автоматизації
Повністю зконфігуроване дерево з програмою операторської
станції має наступний вигляд:
Рис.11.1. Дерево операторської станції
Умовні позначення які використані:
GRP груповий дисплей на який можуть
бути винесені деяка кількість блоків які мають свої панелі користувача;
FRG графічний дисплей;
OVW вікно в якому можливо згрупувати
всі існуючі вікна та інші посилання;
TR_D-OS спеціальний дисплей трендів.
Перший головний дисплей це - Mnemo, яка містить повну мнемо
схему об’єкту
Рис. 11.2. Вікно з мнемосхемою об’єкту - Mnemo.
На мнемо схемі можна бачити кнопки включення та виключення
установки, кнопки виклику лицьових панелей основних регуляторів, а також
відображення значень керуючого впливу яке має бути та реальне значення, основні
параметри регулювання: температура димових газів, витрата газу, витрата
повітря, температура масла, температура підшипників, а також деякі параметри
контролю: нагрузка компресору.
Приведемо установки які були зроблені для кнопки «Ввімкнути»,
яка при натисненні на неї задає змінній SYS_ON_OFF значення TRUE.
Рис. 11.3. Уставки кнопки «Ввімкнути».
Кнопка «Вимкнути» має єдину відмінність задає змінній
SYS_ON_OFF значення FALSE.
.11.4. Вікно дії для кнопки
«Вимкнути».
Налаштування для кнопок які відкривають лицьові панелі
регуляторів виконуються за допомогою стандартного функціоналу і всі зроблені
аналогічно.
Рис.11.5. Налаштування відображення лицьової панелі
регулятора.
Налаштування лампочок сигналізаторів стану роботи системи і
стану регуляторів.
Рис. 11.6. Налаштування лампочок сигналізаторів.
Залежно від станів вхідних дискретних параметрів, яких може
бути підключено до трьох, можна отримати до 12 станів обладнання і для кожного
назначити свою індикацію. В нашому випадку для лампочки включення виключення
системи може бути два стани, а от робото здатність дворівневої системи
оцінюється за допомогою трьох дискретних зміних.
Налаштування панелей які показують значення керуючого впливу
і оберненого зв’язку від має вигляд наступного віконця.
Рис. 11.7. Вікно налаштування панелей відображення значень.
Налаштування об’єкту з анімацією процентної заливки по
значенню, яка використовується для параметру контролю який показує нагрузку
компрессора.
Рис.11.8. Вікно налаштування панелей відображення значень.
Сама мнемосхема об’єкту вставляється як bitmap формату.bmp.
Рис. 11.9. Вікно налаштування панелей відображення значень.
Наступні три графічні дисплеї OilTrend, GasTrend, CoeffTrend
містять в собі об’єкт тренду зі значенням фактичного стану об’єкту керування та
заданого значення. Не зважаючи на те що створено окреме вікно для перегляду
трендів рис. 11.9. та рис. 11.10. яке більш універсальне, оператору надається
можливість слідкувати за окремими параметрами, якогось конкретного регулятору
рис.11.8.
Рис. 11.10. Вікно налаштування панелей відображення значень.
Вікна налаштування трендів, а також саме вікно трендів
зображені на рис. 11.9а рис. 11.10а. Як вже зазначалося вище вікно на
рис.11.10а має більш гнучкі настройки. За його допомогою можна назначати
трендам тип лінії, колір лінії, діапазон значення, розмірність в процентах,
одиниці вимірювання, за допомогою чек боксів відмічати ті тренди які необхідно
відображати, а також змінювати поряд трендів.
Рис.11.9а. Параметри налаштувань вікна трендів.
Рис.11.10а. Вікно трендів TrendAll
Наступний графічний дисплей під назвою Control&Econ
створено для виведення на екран деяких параметрів які обраховуються,
перегулювання та середня значення відношення коефіцієнта «газ-повітря» взяті
для прикладу. За допомогою кнопки «Обновить» можна скинути значення параметрів.
Рис.11.11. Графічне вікно з показниками якості.
Вікно алармів з можливістю квітування створено автоматично
системою для виведення параметрів які перевищили допустимий рівень і т.д.
Рис.11.12. Вікно алармів.
Інший тип вікон це групові дисплеї, зручні і добре підходять
якщо потрібно згрупувати деякі лицьові панелі блоків. На рисунку нижче
представлено два групові дисплеї:
- DG - груповий дисплей який містить
лицьові панелі регуляторів з лицьовими панелями завдання зовнішнього завдання;
- Zadanie - груповий дисплей в якому
можна задати налаштування регуляторів; відповідно:
Рис. 11.13. Налаштування групових дисплеїв.
Відповідно в SCADA програмі ці групові дисплеї мають вигляд
представлений на рис. 11.14.
Рис.11.14. Групові дисплеї.
Вікно перегляду Overview дозволяє зібрати в собі всі
розроблені вікна на одному загальному вікні і можуть розміщатися в довільному
порядку.
Рис.11.15. Вікно Overview з розробленими вікнами.
Узгодження з нижнім рівнем реалізується дуже просто так як
для верхнього і нижнього рівня список змінних один, що забезпечується за
рахунок комплексності редактору. Тому ми можемо використовувати всі змінні
програми контролеру при доступу до неї. Зв'язок з контролером відбувається за
допомогою мережі Ethernet.
12. Опис ПЗ супервізорного рівня ПТКЗА
Підготовчі етапи для перевірки функціонування розробленої
системи.
Необхідно в заданому порядку запустити програми та виконати
дії по інструкції:
. Запустити Control Builder F з робочого столу або з
меню Пуск Все программы ABB Industrial IT Freelance 800F v9.1 Control Builder F
Рис.12.1. Запуск Control Builder F
В данній програмі неодхідно відкрити проєкт яких розроблено
за допомогою команди Project Open і перейти в режим Configuration.
Після запуску Control Builder F автоматично запуститься
сервер трендів та OPC сервер:
Рис. 12.2. Запущені сервер трендів і OPC сервер
Перейти в діалогове вікно настройки підключень в меню Project
Network… і переконатись що моно має наступні настройки:
Рис.12.3. Вікно налаштування Network…
. Запустити Internet Explorer з робочого столу або з
меню Пуск Internet Explorer:
Рис.12.4. Запуск Internet Explorer
В данній програмі неодхідно відкрити сторінку яка має наступний адреса:
<#"701961.files/image117.gif">
Рис.12.5. Вікно створення віртуального контролеру
Це необхідно для запуску віртуального контролеру. В поле Station ID
необхідно ввести 26 це значення збігається з Res.ID в Network Configuration для
емулятору контролера, та нажати кнопку Start Controller.
Після цього маємо побачити напис:
Рис.12.6. Приклад старту віртуального контроллеру
І після оновлення сторінки бачимо запущений контроллер:
Рис.12.7. Приклад створеного контролеру
3. Запускаємо Matlab з робочого столу або з меню Пуск
Все программы Matlab Rb Matlab Rb. Та запустити Simulink. Відкриваємо нашу
модель об’єкту в якій настроїно OPCConfigurator. Задати час виконання ‘inf’, що
значить бескінечно, та натиснути кнопку старту.
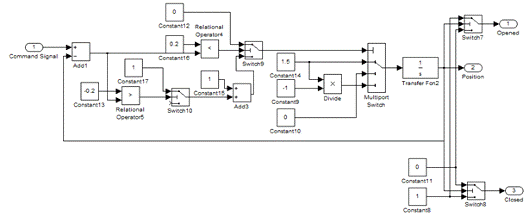
Рис.12.8. Модель клапану в середовищі Simulink.
Рис.12.9. Модель об’єкту в середовищі Simulink.
. Відкриваємо вже запущений Control Builder F та
завантажуємо всі підпрограми в основні вузли: сервер трендів, OPC сервер,
програму контролеру і операторську станцію за допомого команди Load →
Whole Station.
Модель об’єкту
Модель об’єкту керування наведена на рис.12.8 і рис.12.9.
Взаємодія з верхнім та нижнім рівнем автоматизації відбувається за допомогою
OPC серверу. Як вже зазначалося в попередніх розділах узгодження змінних
реалізується дуже просто так як для верхнього і нижнього рівня список змінних
один, що забезпечується за рахунок комплексності редактору. Тому ми можемо
використовувати всі змінні програми контролеру при доступу до неї.
Рис. 12.10. Блоки зв’язку з OPC сервером, де з ліва на право:
блок налаштування зв’язку, блок зчитування змінної, блок запису змінної.
Для перевірки того факту що зв’язок з OPC сервером
налаштовано і відбувається взаємодія необхідно поглянути у вікно рис.12.11. і
натиснути кнопку Connect, після того як в OPC Clients з’явиться надпис
Connected OPC сервер вважається підключеним.
Рис.12.11. Вікно яке демонструє підключений OPC сервер середи
розробки Control Builder F.
Реалізація всіх функцій контролю виглядає наступним чином:
Рис.12.12 Функції контролю.
Передбачена сигналізація як на фізичному рівні так і на
програмному, тобто звукова сигналізація при критичній ситуації, а також у SCADA
програмі параметр який вийшов за допустимі межі повинен змінити колів
відображення червоний, щоб звернути на себе увагу оператора, що
продемонстровано на наступних рисунках:
Рис.12.13. Сигналізація при виході параметру за межі.
Рис.12.14. Зміна кольорів відображення параметрів та
станурегуляторів.
В розробленій програмі реалізоване безударне переключення на
ручне керування:
Рис.12.14. Без ударне переключення на ручне керування