Разработка информационной среды магазина плавательных принадлежностей 'Mad Swimming'

  • Вид работы:
    Курсовая работа (т)
  • Предмет:
    Информационное обеспечение, программирование
  • Язык:
    Русский
    ,
    Формат файла:
    MS Word
    321,22 Кб
  • Опубликовано:
    2013-12-09
Вы можете узнать стоимость помощи в написании студенческой работы.
Помощь в написании работы, которую точно примут!

Разработка информационной среды магазина плавательных принадлежностей 'Mad Swimming'

Национальный исследовательский университет
"Высшая школа экономики"

Нижегородский филиал

Факультет бизнес-информатики и прикладной математики







ЛАБОРАТОРНАЯ РАБОТА №2

«Разработка информационной среды магазина плавательных принадлежностей «Mad Swimming»


Выполнил:

студент группы 11БИ2

Толикин А.М.

Проверил:

К. т. н. Доцент кафедры ИСиТ

Савченко А. В.




г

Постановка задачи

Необходимо разработать информационную среду для магазина, занимающегося продажей плавательных принадлежностей с целью повышения эффективности и удобства учета продаж.

Анализ предметной области

Сфера применения БД

Разрабатываемая система должна поддерживать работу магазина, который обслуживает клиентов путем продажи товаров из ассортимента магазина «Mad Swimming».

На данном этапе планируется автоматизировать ведение учета клиентов и продаж.

Сам процесс обслуживания клиента включает в себя несколько этапов:

предоставление клиенту необходимой информации;

продажа товара.

Главные пользователи базы данных - продавцы, которые занимаются обслуживанием клиентов.

Предварительная оценка объемов данных

Объем клиентов данного магазина будет зависеть от эффективной работы продавцов. Объем продаж данного магазина в месяц на данный момент составляет около 500 товаров, из чего следует необходимость автоматизации учета продаж.

Формирование и анализ требований

Определение круга пользователей

Система магазина состоит из нескольких пользователей, непосредственно связанных между собой. Основная предоставляемая услуга данного магазина: продажа товаров. Дополнительными услугами являются: консультация клиентов, предоставление информации о товарах.

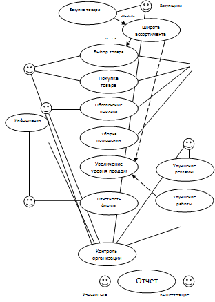
Организационная структура компании:

учредитель: контроль организации на всех уровнях.

директор: роль лидера, занимается организацией системы управления и вопросами оплаты сотрудников .

заместитель директора: координация работы сотрудников.

главный бухгалтер: отчетность фирмы.

менеджер по рекламе: создание креативной рекламы магазина и её размещение.

закупщики товара (2 человека): поиск товара по приемлемой цене, закупка и его доставка в магазин.

кассиры (4 человека, посменно): консультация покупателей, продажа товаров.

охранники (3 человека, посменно): обеспечение порядка в магазине во время его работы.

уборщица: уборка помещения.

Основными пользователями базы данных являются продавец и покупатель.

Основные производственные функции


Функции персонала

Прием информации

Занесение полученных данных в базу данных, изменение уже имеющихся данных.

Обслуживание покупателей на высоком уровне, минимизация проблем и ошибок.

Обслуживание клиента

Продажа товара, консультация покупателей,  предложение аналогов.

Повышение прибыли магазина, предоставление товара, полностью отвечающего требованиям.


Алгоритмизация производственных функций

Продавец

Продавец выполняет несколько функций: принимает заказ, делает соответствующую запись в базу данных и согласовывает его с заказчиком. Также проводит консультацию по ассортименту магазина, согласовывает детали.

В день продавец получает 50 заказов.


Используемые ресурсы:

База данных о клиентах;

Знание ассортимента магазина.

Продавец является основным действующим лицом организации и выполняет все основные функции, связанные с клиентом. Работу остальных членов организации опустим, так как напрямую с клиентом работает только продавец.

Далее рассмотрим диаграмму UseCase, диаграмму последовательностей и диаграмму классов, которые более наглядно показывают работу магазина «Mad Swimming».

 диаграмма обслуживания покупателей

Диаграмма последовательностей

Диаграмма классов


Код:TABLE Shop (_name VARCHAR (500) NOT NULL,VARCHAR (500) NULL,KEY (Shop_name)

);TABLE Advert (VARCHAR (500) NOT NULL,_name VARCHAR (500) NOT NULL,KEY (Certificate),KEY (Shop_name) REFERENCES Shop (Shop_name)DELETE CASCADE

);TABLE  Seller ( _id integer NOT NULL,_Name VARCHAR (500) NULL, VARCHAR (500) NULL,VARCHAR (500) NULL,KEY (Seller_id)

);TABLE Product (_code integer NOT NULL,integer NULL,VARCHAR (500) NULL,VARCHAR (500) NULL,integer NULL,_id integer NOT NULL,_name VARCHAR (500) NOT NULL,KEY (Bar_code),KEY (Seller_id) REFERENCES Seller  (Seller_id),KEY (Shop_name) REFERENCES Shop  (Shop_name)DELETE CASCADE

);TABLE Buyer (_id integer NOT NULL, VARCHAR(500) NULL,VARCHAR (500) NULL,_id integer NOT NULL,_code integer NOT NULL,KEY (Buyer_id),KEY (Seller_id) REFERENCES SELLER (Seller_id),KEY (Bar_code) REFERENCES Product (Bar_code)DELETE CASCADE

);TABLE Buyer_data (_id integer NOT NULL,VARCHAR (500) NULL,_Name VARCHAR (500) NULL,KEY (Buyer_id) REFERENCES BUYER  (Buyer_id)DELETE CASCADE

);TABLE BUYER_PRODUCT (_code integer NOT NULL,_id integer NOT NULL,KEY (Bar_code, Buyer_id),KEY (Bar_code) REFERENCES PRODUCT (Bar_code),KEY (Buyer_id) REFERENCES BUYER (Buyer_id)

ON DELETE CASCADE

);

Похожие работы на - Разработка информационной среды магазина плавательных принадлежностей 'Mad Swimming'

 

Не нашли материал для своей работы?
Поможем написать уникальную работу
Без плагиата!
Без нейросетей!