Синтез автоматической системы управления синхронным шаговым двигателем

  • Вид работы:
    Курсовая работа (т)
  • Предмет:
    Другое
  • Язык:
    Русский
    ,
    Формат файла:
    MS Word
    3,38 Мб
  • Опубликовано:
    2014-03-07
Вы можете узнать стоимость помощи в написании студенческой работы.
Помощь в написании работы, которую точно примут!

Синтез автоматической системы управления синхронным шаговым двигателем

Федеральное государственное бюджетное образовательное учреждение высшего профессионального образования «Алтайский государственный технический университет им. И.И. Ползунова» (АлтГТУ)

Кафедра Э и АЭП









ПОЯСНИТЕЛЬНАЯ ЗАПИСКА

К КУРСОВОМУ ПРОЕКТУ ПО ПРЕДМЕТУ

СИНТЕЗ СИСТЕМ УПРАВЛЕНИЯ

ТЕМА: «Синтез автоматической системы управления синхронным шаговым двигателем»


Автор работы

Попов М.А.



Барнаул 2013

Содержание

Введение

.        Задание и таблица исходных данных

.        Синтез распределителя импульсов СУ реверсивного электропривода с СШД на дискретно-логических элементах с использованием микросхем типовых серий

.        Определение цены деления шага в пространственных градусах (т.е. минимальный угол поворота ротора СШД)

.        Силовая схема включения обмоток, циклограмма работы шагового двигателя, алгоритм работы обмоток, векторная диаграмма, принципиальная и монтажная схема узлов или блоков САУ, а также её печатная плата

.        Описание работы схемы реверсивного распределения импульсов в коммутаторе системы управления синхронно-шаговым двигателем

.        Алгоритм работы реверсивного РИ без изменения последовательности подаваемых импульсов напряжения на обмотках шагового двигателя

.        Расчет верхней и нижней границы частоты высокочастотного генератора импульсов и длительности сигналов формирователя импульсов

.        Расчёт параметров ВЧГИ и НЧГИ

.        Разработка принципиальной схемы ВЧГИ и НЧГИ, а также ФИ (формирователь импульсов)

.        Циклограмма формирователя пачки импульсов

.        Описание работы схемы реверсивного преобразователя с разночастотными генераторами

.        Диаграмма подачи сигналов на обмотки СШД при дроблении шага с учётом только фазности двигателя

.        Расчёт и синтез схемы генератора импульсов для схемы с искусственным дроблением шага в соответствии с заданной частотой низкочастотного генератора и заданной кратностью дробления шага Кдр

.        Монтажная схема с учётом заданного базиса микросхем и числа микросхем на плате

.        Перевод двигателя на скорость 0,1щ приемистости

.        Синтез схемы старт-стопного управления СШД, осуществляемого после нажатия на кнопку «стоп»

.        Расчёт времени задержек tр и tт

.        Синтез САУ пуска СШД в режиме программного запуска или запуска с самокоммутацией в соответствии с заданием

Вывод

Список использованной литературы

Введение

станок шаговый двигатель коммутатор

В настоящее время при ограниченных сроках создания и освоения высокопроизводительных станков с ЧПУ, промышленных роботов и в целом робототехнических комплексов, большие значения приобретают вопросы синтеза более совершенных и универсальных систем автоматического управления электромеханических приводов, особенно с использованием синхронно-шаговых двигателей (СШД). Это обусловлено тем, что, приближаясь по своим свойствам к непрерывным приводам постоянного и переменного тока, электроприводы с СШД при дискретном управлении имеют следующие преимущества:

имеют возможность реализовать очень низкие значения скорости и в связи с этим обладают значительно большим диапазоном регулирования скорости без использования обратных связей;

имеют возможность осуществлять фиксацию конечных координат перемещения при отработке любого, как большого, так и микроскопически маленького расстояния заданного без датчиков и конечных выключателей;

устойчиво работают при изменении условий окружающей среды, при внешних механических ударах и вибрации;

имеют простую конструкцию, обладают большей компактностью, имеют большую надежность, так как нет вращающихся контактных соединений;

САУ СШД обычно строится на дискретных элементах, легко сопрягающихся с ЭВМ, что очень важно для электроприводов с УЧПУ.

Эти преимущества обеспечили успешное применение СШД в электроприводах различного назначения и различной мощности.

Для современного квалифицированного инженера-электромеханика, независимо от его будущей специальности, является необходимым умело применять полученные теоретические знания в решении практических задач.

.       
Задание

Синтезировать дискретную САУ автоматизированного электропривода с СШД, используемого в комплексных УЧПУ металлорежущих станков, промышленных роботов и роботизированных технологических линиях. При этом произвести аналитические преобразования и вычисления необходимые для выполнения работы при разработке схем системы автоматического управления различными режимами работы СШД. В соответствии с вариантом, заданным преподавателем, выполнить весь комплекс работ по каждому разделу. Исходные данные приведены в таблице 1.

Исходные данные

Таблица 1 - Исходные данные

Раздел

Индекс пункта

Наименование и содержание раздела

Данные

I

А   Б   В Г

Параметры двигателя а) фазность СШД б) порядок включ. обмотки Характеристика СУ а) полярность б) комплектность Число микросхем на плате В схеме использовать преимущественно  Использовать серию микросхем

 5 несимметричное  Однополярная ¥ 5 J-К триггер(¥) К555

II

А   Б   В Г

Параметры двигателя а) номинальное напряжение, В б) конструктивный параметр Км Параметры обмотки возбуждения а) активное сопротивление Rов, Ом б) индуктивность Lов, Гн Момент сопротивления на валу двигателя Мс Нм Частота низкочастотного генератора, Гц

 70 1,3  9,2 4·103 1,2 255

III

А Б В Г

Коэффициент дробления шага Кдр Базис микросхем Число микросхем на плате Схема генератора

8 К531 ? на транзисторе

  IV

А Б В Г

Принудительное торможение после «n» шагов Естественное торможение после «n» шагов Номинальный Момент двигателя Мндвиг(нм) Момент инерции привода (кгм2)

12 18 2,5 0,15

V

А

Осуществить пуск двигателя в режим

С самокоммутацией


.        Синтез распределителя импульсов СУ реверсивного электропривода с СШД на дискретно-логических элементах с использованием микросхем типовых серий в соответствии с заданием

В настоящее время в коммутаторах используют интегральные микросхемы в виде или сдвигающих регистров, или счетчиков с дешифратором, или логические устройства, которые называются распределителями импульсов (РИ).

В СШД импульсы поступают на вход коммутатора, который в определенной последовательности выдает импульсы на обмотки.

.        Определение цены деления шага в пространственных градусах (т.е. минимальный угол поворота ротора СШД) по формуле


Где p - число пар полюсов; - число обмоток управления; 1 - коэффициент полярности (k1=1 при однополярном питании обмоток и k1=2 при разнополярном питании обмоток); 2 - коэффициент симметричности (k2=1 при симметричном управлении обмотками и k2=2 при несимметричном управлении обмотками).

. Силовая схема включения обмоток, циклограмма работы шагового двигателя, алгоритм работы обмоток, векторная диаграмма, принципиальная и монтажная схема узлов или блоков САУ, а также её печатная плата

Рис. 1 Физическая схема включения обмоток

Приведу векторную диаграмму, при вращении ротора СШД по часовой стрелке:

Рис. 2 Векторная диаграмма

Приведу алгоритм включения транзисторов, а соответственно обмоток СШД, при вращении ротора по часовой стрелке:

Рис. 3 Алгоритм включения транзисторов для управления обмотками СШД при вращении ротора по часовой стрелке

Приведу векторную диаграмму, при вращении ротора СШД против часовой стрелке:

Рис. 4 Векторная диаграмма при вращении ротора СШД против часовой стрелке

Приведу алгоритм включения транзисторов, а соответственно обмоток СШД, при вращении ротора против часовой стрелке:

Рис. 5 Алгоритм включения транзисторов для управления обмотками СШД при вращении ротора против часовой стрелке

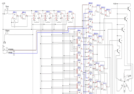
Принципиальная электрическая схема реверсивного распределения импульсов в коммутаторе системы управления синхронно-шаговым двигателем


Рис. 6 Принципиальная электрическая схема реверсивного распределения импульсов в коммутаторе системы управления синхронно-шаговым двигателем

Печатные платы схемы реверсивного распределения импульсов в коммутаторе системы управления синхронно-шаговым двигателем

Рис. 7. Печатная плата №1

Рис. 8. Печатная плата №2

Рис. 9. Печатная плата №3

. Описание работы схемы реверсивного распределения импульсов в коммутаторе системы управления синхронно-шаговым двигателем

На элементах DD1.1, DD1.2, R1 и С1 собран генератор импульсов. Кнопкой S1 (Пуск) на вход DD1.1 подаём логическую «1», тем самым запускаем генератор импульсов. Переключателем S3 (вперед/назад) выбираем направление вращения СШД. Группа логических элементов (DD10.1, DD10.3, DD11.1, DD11.3, DD12.1, DD12.3, DD13.1, DD13.3, DD14.1, DD14.3), определяют направление вращения шагового двигателя «вперёд». Группа логических элементов (DD10.2, DD10.4, DD11.2, DD11.4, DD12.2, DD12.4, DD13.2, DD13.4, DD14.2, DD14.4), определяют направление вращения шагового двигателя «назад». На элементах DD2.1, DD2.2, DD3.1, DD3.2 собран двоично-десятичный счётчик. При нажатии на кнопку «Пуск» логическая «1» поступает на входы 1 и 8 микросхем DD2 и DD3. При поступлении тактового сигнала на 12 вход DD2.1 двоично-десятичный счётчик начинает отсчёт импульсов, например, после прохождения первого тактового импульса на элемент DD2.1, на его 3 выходе появится логическая единица, а соответственно на 5 выходе DD2.2, 3 выходе DD3.1 и 5 выходе DD3.2 будет логический «0», что в совокупности даёт число 1 (в двоичном коде 0001). После прохождения второго тактового импульса на вход 12 DD2.1, на выходе 3 DD2.1 появится «0», а на выходе 5 DD2.2 - логическая «1» и так далее, до числа 10 (в двоичном коде 0101). После прохождения числа 11 (в двоичном коде 1011) на 13 и 10 вход DD2 и DD3 подается «сбросовый» сигнал. Для принудительного сброса счётчика предназначена кнопка S2.

На элементах DD4.1, DD4.2, DD5.1, DD5.2, DD6.1, DD6.2, DD7.1, DD7.2, DD8.1, DD8.2 собран «дешифратор», который преобразует двоичный код со счётчика в единичный сигнал, так называемый тактовый сигнал для управления транзисторами, а соответственно и обмотками СШД.

Например, счётчик отсчитал первый импульс, следовательно, на 6 выходе элемента DD4.1 появится «1» и на обе группы элементов, определяющих направление вращения СШД. Предположим, включено «вперёд», следовательно на элементе DD10.1 (вход 1) поступает «1» и на 2 вход тоже поступает «1», следовательно на 3 выходе этого же элемента появится «1» и через элементы «ИЛИ» DD15.1, DD15.2, DD15.3 на транзистор поступит управляющий сигнал.

Прохождение остальных 9 тактовых сигналов образуют тактовую последовательность для вращения СШД.

Тактовые последовательности или алгоритм работы СШД показан на рис. 3 и рис.5.

. Алгоритм работы реверсивного РИ без изменения последовательности подаваемых импульсов напряжения на обмотках шагового двигателя


Время трогания:






7. Расчет верхней и нижней границы частоты высокочастотного генератора импульсов и длительности сигналов формирователя импульсов


Скорость вращения двигателя:


8. Рассчитаю параметры низкочастотного генератора


Параметры высокочастотного генератора:

 

9. Разработка принципиальные схем ВЧГИ и НЧГИ, а также ФИ (формирователь импульсов). Разработанные устройства согласую с предыдущей схемой РИ

Принципиальная электрическая схема реверсивного преобразователя с разночастотными генераторами

Рис. 10 - Принципиальная электрическая схема реверсивного преобразователя с разночастотными генераторами

10. Циклограмма формирователя пачки импульсов

Чтобы осуществить реверс в нереверсивном распределителе импульсов с N - комбинацией надо подавать пачку импульсов из N-1 импульсов высокочастотного сигнала. Так как в моём случае осуществляется управление СШД в 10 тактов, то буду подавать пачку импульсов из 9 импульсов.

Рис. 11 - Циклограмма формирователя пачки импульсов

Циклограмма работы «Вперёд» и «Назад» шагового двигателя

Рис. 12 - Циклограмма работы «Вперёд» и «Назад» шагового двигателя

11. Описание работы схемы реверсивного преобразователя с разночастотными генераторами

ВЧГ - высокочастотный генератор импульсов.

S1 - кнопка пуск схемы;

S2 - кнопка вперед/назад;

DD1 - К555ТМ2;

DD2, DD3 - К555ЛА3;

DD4 - К555ЛИ2;

DD5 - К555ЛИ3;

DD6 - К555ИЕ19;

DD7 - К555ЛЛ1;

Точка А на схеме соответствует 12 выходу элемента DD5.1.

Для запуска схемы, а вернее для запуска генераторов (ВЧГ и НЧГ), служит кнопка S1. При нажатии на кнопку S1 логическая «1» поступит на тактовый вход (3) D-триггера (DD1.1), так как инверсный выход (6) соединён с 2 входом D, то в начальном состоянии на этом входе будет логическая «1», в результате, на прямом 5 выходе появится логическая «1». Она будет держаться до тех пор, пока не нажмут на кнопку S1 повторно, что соответствует запрещению для генераторов.

При не нажатой кнопке S2 логический «0» с 9 выхода DD1.2 поступит на 1 и 2 вход DD3.1, на 3 выходе этого элемента получаем логическую «1», она поступает на 2 вход DD4.1.

Если кнопка S1 была нажата, то с выхода НЧГ (6 выход DD2.2) начнут поступать импульсы низкой частоты, и они будут поступать на 1 вход DD4.1. C 3 выхода DD4.1 поступают НЧ сигналы на 1 вход DD7.1, с 3 выхода этого элемента НЧ импульсы поступают на коммутатор К.

При нажатии на кнопку S2 логическая «1» с 9 выхода DD1.2 поступит на 1 и 2 вход DD3.1, на 3 выходе этого элемента получаем логический «0», он поступает на 2 вход DD4.1 и запрещает поступление НЧ сигналов в коммутатор. В то же время логическая «1» с 9 выхода DD1.2 поступает и на 2 вход DD5.1. На 13 вход этого элемента поступают ВЧ сигналы, на 1 вход этого же элемента поступает НЧ сигнал. На 12 выходе (точка А на схеме) DD5.1 выходят ВЧ импульсы во время длительности одного НЧ импульса. Эти ВЧ импульсы поступают на 5 вход DD4.2 и на 10 вход DD4.3. На элементе DD6.1 собран двоичный счётчик. При достижении 9-го импульса на 4 и 5 входе DD3.2 появятся логические «1», следовательно, на 6 выходе этого элемента появится логический «0», что запретит поступление ВЧ импульсов на коммутатор К. В начальном состоянии, когда счётчик ещё не отсчитал 9 импульсов, на 5 вход DD4.2 поступают ВЧ импульсы и на 4 вход этого элемента подаётся логическая «1», которая разрешает отсчёт 9-и импульсов, поступающих на 1 вход DD6.1. Также, в начальном состоянии с 8 выхода DD4.3 поступает пачка из 9 импульсов на коммутатор К, через элемент DD7.1.

12. Диаграмма подачи сигналов на обмотки СШД при дроблении шага с учётом только фазности двигателя

Рис. 13. - Диаграмма подачи сигналов на обмотки СШД при дроблении шага с учётом только фазности двигателя

Как видно из диаграммы на Рис.13, величина напряжения на фазе должна изменяться. Для этого необходим коммутатор (Рис.14).

Рис. 14

В зависимости от комбинации сигналов на базах транзисторов T1-T4, мы получаем изменяющиеся падение напряжения на соответствующих резисторах R1-R4. Следовательно, меняется величина Uвых.

R1=R Ом, R2=2*R Ом, R3=4*R Ом, R4=8*R Ом

Резистор R5 необходим для предотвращения короткого замыкания в обмотке СШД.

Транзистор T5 необходим для включения/отключения соответствующей обмотки СШД.

. Расчет и синтез схемы генератора импульсов для схемы с искусственным дроблением шага в соответствии с заданной частотой низкочастотного генератора и заданной кратностью дробления шага Кдр

Расчёт симметричного мультивибратора с коллекторно-базовыми связями произвожу в следующей последовательности.

) По заданной максимальной частоте генерации f выбираю тип транзисторов, обеспечивающий форму выходных импульсов, близкую к прямоугольной. Для этого проверяю выполнение условия:б ≥ 5 • f. (для транзистора МП38 fh21б=2 Мгц. Тогда 2≥0,001)

) Зная fh21б, определяю граничную частоту коэффициента передачи тока базы fгр:

гр= fh21 б / 1,2 = 2/1,2=1,66 Мгц

где fгр - частота, на которой модуль коэффициента передачи тока

транзистора, включённого по схеме с общим эмиттером, равен единице.

) Напряжение источника питания выбираю по заданному выходному напряжению Uвых (9 Вольт), прикладываемому к нагрузке:

ип ≈ (1,2 • Uвых) + 0,6 ≈ (1,2•9) +0,6 ≈ 12 Вольт

) Сопротивление резисторов R1 и R4 определяю по заданному выходному напряжению Uвых: R1=R4 ≈ Uип /(Iк •0,7) ≈ 12/(20•0,7) =856 Ом, где Iк ≤ Iк.доп.

) Базовые сопротивления R2 и R3 определяю по условию: R2 = R3 ≤ h21э • R1, т.е. R2 = R3 ≤ 55 • 856 => R2=R3=47 кОм

) Зная частоту генерируемых импульсов, определяю их длительность: t= 1/ f =1/250 =0,004 с.

) Ёмкости конденсаторов C1 и C2 определяю из формул:

C1= t1/ R2•ln 2; = t2/ R3•ln 2.

Так как мультивибратор симметричный: t1 = t2; C1 = C2; R1 = R4; R2 = R3.

С1=С2 = 0,004/ 47000•ln 2 = 60 нФ

Электрическая схема управления на типовых микросхемах представлена на рис. 15.

Рис. 15 Электрическая схема управления на типовых микросхемах

Схема коммутации обмоток двигателя на транзисторных ключах представлена на Рис 16.:

Рис. 16. - Схема коммутации обмоток двигателя на транзисторных ключах

14. Монтажная схема с учётом заданного базиса микросхем и числа микросхем на плате

Монтажные платы (рис. 17) двусторонние с перемычками с одной из сторон.

Рис. 17 Монтажная плата №1

На монтажной плате №1 (Рис. 17) размещены микросхемы DD2- DD10 и мультивибратор на биполярных транзисторах VT1 и VT2.

Рис. 18 Монтажная плата №2

На монтажной плате №2 (Рис. 18) размещены микросхемы DD37- DD44.

Рис. 19 Монтажная плата №3

На монтажной плате №3 (Рис. 19) размещены микросхемы DD45- DD52

Рис. 20 Монтажная плата №4

На монтажной плате №4 (Рис. 20) размещены микросхемы DD11- DD13, DD27, DD32- DD34, DD58.

Рис. 21 Монтажная плата №5

На монтажной плате №5 (Рис. 21) размещены микросхемы DD14- DD18, DD28-DD29, DD35, DD55.

Рис. 22 Монтажная плата №6

На монтажной плате №6 (Рис. 22) размещены микросхемы DD19- DD23, DD30-DD31, DD36.

Рис. 23 Монтажная плата №7

Описание работы схемы (рис.15):

Генератор тактовых импульсов - устройство, генерирующее электрические импульсы определенной частоты. Мой генератор способен генерировать прямоугольные импульсы частотой от 250 Гц. Генератор начинает выдавать прямоугольные импульсы при подаче питания (+12 В) нажатием кнопки S1 «Пуск». Прямоугольные импульсы с генератора поступают на тактовый вход 1 (С) микросхемы - двоичный счётчик. На элементах DD5.1 - DD8.2, DD3.1 -DD4.6 собран преобразователь двоичного кода в единичный импульс, например, при отсчёте счётчиком первого импульса, на его 3-6 выходах появится комбинация цифр 1000 соответственно. На выходе преобразователя для первого импульса (10 выход DD3.5) появится логическая «1». При поступлении с генератора второго прямоугольного импульса, на выходе преобразователя для второго импульса (выход 12 DD3.6) появится логическая «1», при этом на выходе 10 DD3.5 появится логический «0» и т.д. При поступлении с генератора 8 - го импульса, на выходе 12 DD4.6 появится логическая «1», которая является «сбросовой» для счётчика DD2.1, по заднему фронту 8 -го импульса счётчик сбросится. Логическая «1» на выходе 12 DD4.6 также является тактируемым сигналом для счётчика DD2.2 (13 вход), а также сбросовым сигналом для триггеров DD42.2 (6 вход), DD43.1- DD43.2 (6 вход), DD44.1 (6 вход).

На элементах DD37.1 - DD38.3, DD39.1 -DD41.1 собран преобразователь двоичного кода в единичный импульс. При поступлении 5 - го импульса, на выходе преобразователя для 5 -го импульса (6 выход DD38.3) формируется сигнал сброса для счётчика на элементе DD2.2.

В соответствии с диаграммой, показанной на Рис.13, импульсы для управления транзисторами формируются микросхемами DD11-DD26, DD27-DD33. Формирование импульсов происходит следующим образом. В первоначальном состоянии на инверсном 8 выходе триггера DD42.1 формируется единичный сигнал, позволяющий работать транзистору Т5 (Рис.16). Транзисторы Т5 и Т10 включены одновременно. Т5 включен при наличии «1» на 8 выходе DD42.1 и, поступающей на 4 вход DD53.2 и при отсутствии «1» на 7 выходе DD43.1, и наличии «1» на 4 выходе DD55.2, поступающей на 5 вход DD53.2. Транзистор Т10 включен при отсутствии «1» на 7 выходе DD42.2, и наличии «1» на 2 выходе DD55.1, поступающей на 3 вход DD53.1, и наличии «1» на 1 входе DD53.1.

В этом случае, когда включены транзисторы Т5 и Т10, можно производить дробление шага СШД, включением в соответствующем порядке (рис.13) транзисторы Т1- Т4.

Дробление происходит следующим образом. При поступлении первого импульса с генератора на счётчик, по заднему фронту он отсчитает двоичное число (1000) появляющееся на 3,4,5,6 выходах счётчика DD2.1. С выхода первого преобразователя (выход 10 DD3.5) поступает «1» на 1 вход DD9.1. Логическая «1» с выхода 8 DD42.1 поступает на 3,6,10,13 входы микросхем DD9, DD10, разрешая тем самым подавать логические «1» на транзисторы T1-T4, T6-T9. Соответственно на 2 выходе DD9.1 появится «1», которая поступает на 1,9 входы DD11-DD12 и далее через микросхемы DD33, DD58, и элемент DD27.4, и в конечном итоге на транзисторы Т1-Т4, включая все четыре.

При поступлении второго импульса на счётчик - на выходе 12 DD3.6 появляется «1», а на 10 выходе DD3.5 пропадает. Она поступает на 4 вход DD9.2, так как на 6 входе «1», следовательно на 5 выходе этого элемента появляется «1». Эта «1» поступает на 2, 10 входы DD11, на 2 вход DD12.1 и на 1 вход DD13.1, что в конечном итоге открывает транзисторы Т1-Т3, Т6. При поступлении третьего импульса на счётчик - на выходе 2 DD4.1 появляется «1», а на 10 и 12 выходах DD3 будет 0. Она поступает на 9 вход DD9, так как на 10 входе DD9 «1», следовательно на 8 выходе этой микросхемы появляется «1». Эта «1» поступает на 11 вход DD11, на 3 вход DD12 и на 1 вход DD14.1, что в конечном итоге открывает транзисторы Т2-Т3, Т7. При поступлении четвёртого импульса на счётчик - на выходе 4 DD4.2 появляется «1», а на 10 и 12 выходах DD3 и 2 выходе DD4.1 будет 0. Она поступает на 12 вход DD9, так как на 13 входе DD9 «1», следовательно на 11 выходе этой микросхемы появляется «1». Эта «1» поступает на 3 вход DD11, на 4 вход DD12, на 2 вход DD13 и на 2 вход DD14.1, что в конечном итоге открывает транзисторы Т1, Т3, Т6, Т7. При поступлении пятого импульса на счётчик - на выходе 6 DD4.3 появляется «1», а на 10 и 12 выходах DD3 и 2 и 4 выходах DD4 будет 0. Она поступает на 1 вход DD10, так как на 3 входе DD10 «1», следовательно на 2 выходе этой микросхемы появляется «1». Эта «1» поступает на 5 вход DD12, на 1 вход DD16, что в конечном итоге открывает транзисторы Т3,Т8. При поступлении шестого импульса на счётчик - на выходе 8 DD4.4 появляется «1», а на 10 и 12 выходах DD3, 2 и 4 выходах DD4 и 6 выходе DD4.3 будет 0. Она поступает на 4 вход DD10, так как на 5 входе DD10 «1», следовательно на 6 выходе этой микросхемы появляется «1». Эта «1» поступает на 4,12 вход DD11, на 3 вход DD13, на 2 вход DD15, что в конечном итоге открывает транзисторы Т1, Т2, Т6, Т8. При поступлении седьмого импульса на счётчик - на выходе 10 DD4.5 появляется «1», а на 10 и 12 выходах DD3, 2, 4, 6, 8 выходах DD4 будет 0. Она поступает на 9 вход DD10, так как на 10 входе DD10 «1», следовательно на 8 выходе этой микросхемы появляется «1». Эта «1» поступает на 13 вход DD11, на 3 вход DD14, на 3 вход DD16, что в конечном итоге открывает транзисторы Т2, Т7, Т8. При поступлении восьмого импульса на счётчик - на выходе 12 DD4.6 появляется «1», а на 10 и 12 выходах DD3, 2, 4, 6, 8, 10 выходах DD4 будет 0. Она поступает на 12 вход DD10, так как на 13 входе DD10 «1», следовательно на 11 выходе этой микросхемы появляется «1». Эта «1» поступает на 5 вход DD11, на 4,5 вход DD13, на 4,5 вход DD14, на 4,5 вход DD15, что в конечном итоге открывает транзисторы Т1, Т6, Т7, Т8. После 8 - го импульса счётчик на DD2.1 обнуляется и начинает считать заново, а счётчик на DD2.2 получает первый счётный импульс. На выходе этого счётчика появляется число 1000 соответственно на 11,10,9,8 выходах соответственно. Триггеры на DD42.1 и на DD42.2 переворачиваются и соответственно на 8 выходе появляется 0, который запрещает работать элементам DD9.1- DD10.4. Но появившаяся «1» на 7 выходе DD42.2 разрешает работать элементам DD45.1 -DD48.4. Аналогичным образом происходит коммутация других транзисторов в соответствии с диаграммой, показанной на рис.13.

При поступлении на счётчик DD2.2 пятого импульса логическая «1» поступает на сбросовый 12 вход R DD2.2, и по заднему фронту импульса, поступающего на счётный вход счётчик сбросится. И цикл повторяется.

15. Перевод двигателя на скорость 0,1щн приемистости


16. Синтез схемы старт-стопного управления СШД, осуществляемого после нажатия на кнопку «стоп»

Тактовая диаграмма старт-стопного режима

Рис. 24 Тактовая диаграмма старт-стопного режима

Движение вперёд разделено на 2 части: разгон и рабочий ход.

Принудительное торможение

. Расчет времени tр и tт

;

 


Рис. 25 - Схематичное изображение углов

Для удобства расчётов необходимо округлить значения времени.

Т.к. разгон и рабочий ход происходит при одном сигнале, то их время можно суммировать. Тогда получаем

Для генератора примем Т=0,01 с.

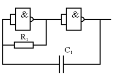
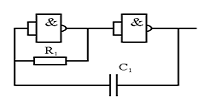
Параметры генератора:

 

Рис. 26 - Генератор импульсов

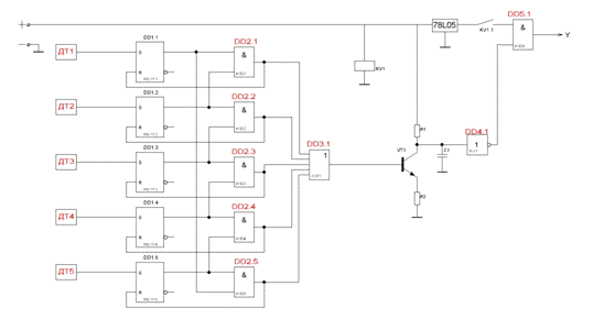
Принципиальная электрическая схема принудительного торможения

Рис. 27 - Принципиальная электрическая схема принудительного торможения

Описание работы принципиальной электрической схемы принудительного торможения

С коммутатора подаётся сигнал Uvx. Данный сигнал сразу идёт на вход V. Так же данный сигнал поступает на вход 10 DD1.3, начинает работать счётчик DD7.1, считающий импульсы генератора, собранного на элементах DD2.1, DD2.2, R1 и С1. Счётчик DD7.1 считает до 12, что соответствует 0,12 с, что и требовалось. При этом через DD9.1 поступает сигнал на вход N. Так же данный сигнал запрещает считать счётчику DD7.2, который отсчитывает 2 импульса (0,02 с) и посылает сигнал на вход V. Сброс счётчиков осуществляется при отсутствии сигнала Uvx.

Естественное торможение

Рассчитаем времена tр и tт :


Рис. 28 - Схематичное изображение углов

Для удобства расчётов необходимо округлить значения времени.

Т.к. разгон и рабочий ход происходит при одном сигнале, то их время можно суммировать. Тогда получаем

Для генератора примем Т=0,01 с.

Параметры генератора:

 

Рис. 29 - Генератор импульсов

Принципиальная электрическая схема естественного торможения

Рис. 30 - Принципиальная электрическая схема естественного торможения

Описание работы принципиальной электрической схемы естественного торможения

Данная схема работает по тому же принципу, что и предыдущая, только счётчик DD7.2 считает до 10 (0,1 с).

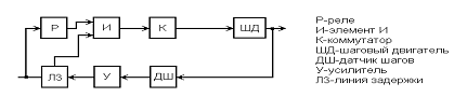
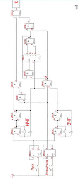
. Синтез САУ пуска СШД в режиме программного запуска или запуска с самокоммутацией в соответствии с заданием


Функциональная блок-схема

Рис. 31 Функциональная блок-схема

Привод работает следующим образом. Если в исходном состоянии Uупр=0, то реле KV1 разомкнуто и на входе И отсутствует разрешающий сигнал. Коммутатор не изменит своего состояния и двигатель занимает положение статического равновесия. Как только Uупр превысит напряжение срабатывания катушки реле KV1, замкнутся контакты данного реле и на И поступит постоянный разрешающий сигнал, также мгновенно зарядится конденсатор С1. Пока на выходе инвертора 1, значит сигнал пройдет на коммутатор, когда конденсатор начнет разряжаться на инверторе появится 0. Данная цепочка выполняет роль линии задержки. Далее процесс повторится.

Принципиальная электрическая схема:

Рис. 32 Схема принципиальная СУ СШД



Циклограмма работы устройства:

Рис. 33 Циклограмма работы СУ СШД

Описание работы схемы:

Сигналы с датчиков поступают на RS-триггеры, которые устанавливаются в единицу. Когда триггер установлен в единицу, открывается транзистор и конденсатор через него разряжается. Длительность импульсов зависит от емкости конденсатора.

Вывод

В данном курсовом проекте мною была синтезирована дискретная САУ автоматизированного электропривода с СШД, используемая в комплексных УЧПУ металлорежущих станков, промышленных роботов и роботизированных технологических линиях. Были произведены аналитические преобразования и вычисления необходимые для выполнения курсового проекта при разработке схем системы автоматического управления различными режимами работы СШД.

Список использованной литературы

1.       Арменский Е.В., Прокофьев П.А., Фало Т.Б. Автоматизированный электропривод. - М.: Высшая школа, 1987. -144 с.

.        Стальная М.И. Элементы аналоговой и дискретной автоматики систем УЧПУ. Учебн. пособие/ Алт. гос. техн. ун-та им И.И. Ползунова. - Барнаул, 1993. -82 с.

.        Терехов В.М. Элементы автоматизированного электропривода. М.: Энергоатомиздат, 1987. 52 с.

.        Программное управление станками и промышленными роботами. М.: Высшая школа, 1989. -235 с.

.        Гейтер Г.Р., Ильяшенко В.П. и др. Проектирование бесконтактных логических схем автоматического управления. М.: Энергия, 1970. - 263 с.

.        Электронный справочник по полупроводниковым элементам

Похожие работы на - Синтез автоматической системы управления синхронным шаговым двигателем

 

Не нашли материал для своей работы?
Поможем написать уникальную работу
Без плагиата!
Без нейросетей!