Методы оценки нечетких моделей знаний операторов информационно-управляющих систем
Методы оценки нечетких
моделей знаний операторов информационно-управляющих систем
Диссертация на соискание
учёной степени кандидата технических наук
Введение
Высокая эффективность функционирования
горно-металлургического предприятия (ГМП) обеспечивается комплексом
организационных, технологических и технических мероприятий, направленных на
установление оптимальных соотношений между ними. К числу таких мероприятий
относят повышение уровня механизации и автоматизации производственных процессов;
повышение технологической дисциплины производственного персонала; строгое
соблюдение положений о ремонтах; повышение квалификации технологического
персонала; учет факторов инженерной психологии в системе человек-машина;
усовершенствование системы поощрений и наказаний.
Важнейшей задачей такого подхода является задача повышения
квалификации технологического
персонала и автоматизация горно-металургического производственного процесса.
Последнее связано с глобальной информатизацией общества. Работа с информационными
ресурсами превращается в основу трудовой деятельности операторов
информационно-управляющих систем (ИУС) ГМП. Начинает сказываться фактор
ответственности операторов за использование ИТ и информации. ИУС ГМП
построенные на базе современных ИТ, превратились в решающий фактор достижения
целей ГМП. Изменчивость объектов управления (ОУ), сферы функционирования
обуславливает изменчивость требований и запросов операторов ИУС ГМП, а отход от
жестко фиксированного множества запросов порождает неопределенность решений
операторов ИУС ГМП производственных ситуаций. ИУС ГМП все чаще ориентируются на
непрограммирующих операторов как конечных пользователей, и именно переход от
процедурности к дискриптивности позволяет операторам эффективно
взаимодействовать с ИУС ГМП на всех этапах их жизненного цикла (ЖЦ), получать
поддержку и объяснения при решении своих проблем.
Научные разработки коллективов, возглавляемых В.М. Глушковым,
В.В. Павловым, А.А. Летичевским, Ф.И. Андоном, Е.Л. Ющенко, Г.Е. Цейтлиным,
Ю.В. Капитоновой, Е.М. Лаврищевой и другими ученными, позволяют создавать ИУС,
реализовывать и изменять их функциональность не путем программирования, а путем
прототипирования, определения и изменения бизнес-логики приложений, не
вмешиваясь в код. Задачи управления неявно реализуются в ответ на действия
оператора ИУС ГМП над спецификациями. Завершен переход от систем автоматизации
разработки программ к гибким технологиям (ГТ) создания компьютеризированных
полифункциональных систем (КПС) в целом. КПС ГМП позволяют существенно повысить
эффективность разработки и проекта, базируясь на логико-алгебраических
формализмах, средства ИИ, объектно-ориентированных анализе и проектировании
(ООАП), объектно-реляционных СУБД (ОРСУБД) и инструментальных средах. ГТ
обеспечивают функционирование систем поддержки принятия решений (СППР),
организуют кооперацию их элементов в процессе реализации предписанных им
функций, предоставляют средства разработки, внедрения, развития ИУС в случае
изменения бизнес-логики приложения.
Однако современным ГТ свойственна «внешняя» гибкость,
предоставление инструментальных средств разработчику для быстрого
проектирования и модернизации ИУС. в то же время изменчивость приложений
(целей, функций и методов управления), среды функционирования ИУС, потоков
требований и запросов операторов, базовых ИТ и комплекса технических средств
обеспечивают придание ГТ «внутренней гибкости». Представляется естественным
интегрированное исследование средств решения всех упомянутых проблем в рамках
разработки технологий создание ИУС.
Развитие ИТ и ИИ в сфере автоматизации управления ГМП уже
создали условия для перехода к собственно ГТ, в которых свойства мобильности и
гибкости дополняются способностью к самоорганизации и саморазвитию,
обеспечиваемых средствами обобщения, классификации, интеллектуального анализа
данных (ИАД) и механизмами адаптации. Для этого ГТ должно быть свойственно
самоопределение, основанное на многоуровневости, структурированности и
комплексности представлений. Эффективная реализация новой концепции возможна лишь
при разработке, внедрении, эксплуатации и развития ИУС ГМП, прикладная
составляющая которой, базируется на подборе эффективной системы алгоритмов
деятельности операторов в условиях неопределенности производственной ситуации и
обеспечивает полную функциональность системы, а взаимодействие компонентов ИУС
осуществляется благодаря системным средствам.
Таким образом, выкристаллизировалась важная
научно-техническая задача исследования процессов разработки, внедрения,
эксплуатации, развития, адаптации и самоорганизации организационно-технических
объектов управления (ОТОУ) ИУС ГМП, а также разработки новых эффективных
алгоритмов деятельности операторов ИУС ГМП в условиях неопределенности и риска.
Общая направленность этих исследований - переход от локальных, с элементами
мобильности и гибкости, CASE-технологий разработки ПО к комплексным гибким
технологиям (КГТ). КГТ интегрируют новые эффективные пути развития ИТ.
Необходимо разработать, исследовать и реализовать концепцию КГТ создания ИУС,
которая охватывает все процессы ЖЦ ОТОУ. Эта концепция обобщает возможности
гибких и мобильных технологий, дополняет их комплексом методов и моделей
формализации процессов, подлежащих компьютеризации. Кроме того КГТ дополняет
концепцию набором средств ИАД, адаптации и интеграции разнообразных механизмов
разработки, функционирования и развития. Это позволяет интегрировать разные
механизмы вывода, построения алгоритмов конструирования неопределенных решений
операторов, алгоритмические методы и модели нечетких знаний операторов и т.п.,
что существенно облегчает, удешевляет и ускоряет создание ИУС для широкого
класса ОТОУ.
Создание ИТ не представляется возможным без соответствующего
решения проблем алгоритмизации деятельности оператора в условиях
неопределенности и риска. Усилиями многих ученых, из которых, в первую очередь,
следует назвать Гаврилову Т.А., Ходакова В.Е., Воинова Т.А., Григоряна Р.Д.,
Петрова К.Э, Стефанюка В., Орванта Дж. и др., разработка таких алгоритмов была
систематизирована, создана система базовых алгоритмов решения многих классов
задач, получены оценки алгоритмов [19, 22, 23, 30, 44, 70-74, 79, 105-107]. На
сегодня проблема стоит гораздо шире - для обеспечения эффективности
функционирования ОТОУ в современных условиях возникла необходимость разработки
систем новых высокоэффективных взаимосвязанных алгоритмов нечетких моделей
производственных процессов, которые позволили бы эффективно решать задачи
автоматизации сложных объектов в комплексе. В настоящей диссертации эта задача
решена для ИУС вибромониторинга оборудования эксгаустерного отделения аглоцеха
№1 ОАО
«АрселорМиттал
Кривой Рог».
Связь работы с научно-исследовательскими
программами и темами организации. Диссертационное исследование выполнено
в соответствии с планами Министерства образования и науки Украины по разработке
управляющих информационных систем и программных информационных технологий. В
рамках этих планов результаты исследований связаны с целевой
научно-практической темой Министерства промышленной политики «Разработка
теории, методов и алгоритмов для создания интеллектуальных
информационно-аналитических систем управления» (№гос. регистрации 0100U000718),
темой «Розробка принципів та методів опису багатофакторних процесів в
екосистемі», утвержденной приказом Министерства образования и науки Украины №37
от 13.02.97, темой Европейского университета «Економічні проблеми теорії і
практики менеджменту сталого розвитку економічних систем» (№гос. регистрации
0101U000735), темой Криворожского филиала Европейского университета
«Экономические, информационные и экологические аспекты энергосберегающих
технологий в горно-металлургическом комплексе» (№ гос. регистрации
0106U003253), темой «Стратегія економічного розвитку промислових підприемств та
організацій регіонального ресурсопостачання (забезпечення)» (№ гос. регистрации
0108U001335). Результаты диссертационных исследований используются для
подготовки специалистов в области компьютерных наук Европейского университета
на кафедре информационных технологий. Согласно акта (приложение А) результаты
исследования внедрены в процесс разработки актуальных тем Криворожского
института автоматики.
Целью диссертационной работы является повышение
качества функционирования информационно-управляющих систем за счет более
эффективного использования методов оценки нечетких моделей знаний операторов
ИУС ГМП.
Для достижения поставленной цели нужно решить следующие
задачи:
разработать методы дихотомической оценки нечетких моделей
знаний операторов ИУС ГМП;
управления базами нечетких моделей знаний операторов ИУС ГМП;
идентификации нечетких моделей знаний операторов ИУС ГМП.
Объектом настоящих исследований являются нечеткие модели
знаний операторов ИУС ГМП.
Предметом исследований является класс плохо
структурированных и неструктурированных задач ИУС ГМП, требующих обработки
неполных, нечётких или противоречивых моделей знаний, а также трудно или вообще
не формализуемых.
Методы исследований, реализованные для
достижения цели работы, основаны на развитии существующих методов и подходов, а
также создании новых, адекватных рассматриваемым процессам, происходящим в
решаемых задачах. Исследования осуществлялись с использованием методов
системного анализа (методология мягких систем, структурная и функциональная
декомпозиция системы, функционально-структурный анализ, методы имитационного
моделирования), методов теории нечётких множеств и нечеткой логики.
Сравнительная оценка полученных результатов выполнялась с использованием
статистических методов прогнозирования временных рядов (метода нелинейной
регрессии).
Экспериментальные исследования выполнены с использованием
программных пакетов STATISTICA Neural Networks V. 4.0, NeuroSolutions 4.10
фирмы Neuro-Dimentions, а также пакетов Simulink & Toolboxes MATLAB.
Программные модули реализованы на языке программирования C# и Delphi.
Научная новизна полученных результатов
В диссертационной работе поставлена и решена актуальная
проблема развития теоретических основ проектирования и создания ИУС управления
нечёткими моделями знаний. Научная новизна работы определяется следующими
основными результатами:
приведены новые научные результаты, которые в соответствии с
целью исследований в целом есть решением актуальной проблемы повышения качества
функционирования ИУС за счет более эффективного использования методов оценки
нечетких моделей знаний ИУС горно-металлургических предприятий;
впервые предложен новый подход к проектированию ИУС ГМП
нечёткими моделями знаний операторов, основанный на системной интеграции
технологий искусственного интеллекта (теория нечётких множеств и нечёткой
логики) с точными методами и моделями поиска решений, а также методами
имитационного моделирования; предложенный подход позволяет создавать ИУС,
обеспечивающие решение сложных, неструктурированных задач оценки нечетких
моделей знаний в условиях статистической и структурной неопределённостей,
обучающиеся на накопленном опыте и адаптирующиеся к изменениям условий
функционирования;
впервые использование разработанных в работе методов
управления нечеткими моделями знаний позволяют значительно повысить
эффективность оценки полученных знаний операторов при условии моделирования
процессов подготовки и тестирования знаний, системной взаимодействии оператора
и модели, которые имитируют предвиденные производственные ситуации и ситуации,
которые характеризуются условиями неопределенности и риска;
впервые разработан алгоритм процесса оценки нечетких моделей
знаний операторов ИСУ эксгаустера ГМП, включающая описание статического и
динамического режимов взаимодействия. С точки зрения класса формализации
нечеткая модель знаний является интегральным уравнением Вольтерра 1-го рода;
получил дальнейшее развитие новый подход к оценке
эффективности ИУС ГРП. Установлено, что результаты управления зависят только от
начального и конечного состояния информационно-управляющей системы.
Полученные в данной работе новые научные результаты,
включающие в себя аналитические исследования алгоритмов деятельности операторов
в условиях неопределенности и риска производственных процессов, формирования
технологии проектирования ИУС, а также модели, алгоритмы, методы идентификации математических
моделей, методики, отдельные формулы и соотношения, дополняют фундаментальное
содержание математической теории системных и реальных тестов, обогащают научные
основы построения ИУС, ставят на более высокую ступень задачи формирования баз
нечетких моделей знаний ИУС.
Обоснование и достоверность научных положений и выводов,
сформулированных в диссертации, обеспечивается математической строгостью и
корректностью использования основ теории нечётких множеств и нечеткой логики
при выведении основных зависимостей для построения информационно-управляющих
систем нечеткими моделями знаний операторов ГМП. Кроме того многократным
тестированием теоретических разработок на примерах, выполненными
вычислительными экспериментами, а также сопоставлением с результатами решения
выбранных прикладных задач с использованием методов и подходов, ранее известных
в литературе.
Практическая ценность полученных результатов. Разработанный
подход к проектированию ИУС ГМП позволяет создавать более универсальные
системы, обеспечивающие возможность:
эффективно решать сложные задачи в условиях неопределённости;
ускорить процесс поддержки принятия решений;
существенно повысить качество принимаемых решений.
Полученные в диссертационных исследованиях результаты имеют
большое практическое значение, внедрены в системы и перспективные технологии,
основанные на нечетких моделях знаний, позволяющих повысить их гибкость,
эффективность, уровень автоматизации, а также объективность рекомендаций и
оптимальность принимаемых решений.
Предложенные в диссертационной работе методология
проектирования, алгоритмы и разработанная на их основе ИУС были использованы
для решения важных производственных задач, в частности для разработки ИУС
эксгаустера аглоцеха №1 ОАО «АрселорМиттал Кривой Рог» и оценки знаний
студентов при модульной технологии подготовки.
Личный вклад диссертанта. В диссертации
обобщены результаты теоретических и прикладных исследований в области
моделирования процессов принятия решений диагностики и мониторинга в условиях
неопределенности и риска на основе нечётких моделей знаний, а также
проектирования ИУС в диагностике современного промышленного оборудования,
выполненные диссертантом самостоятельно или при непосредственном участии.
Апробация результатов диссертации. Основные
концепции, положения и результаты работы докладывались на ІX, Х Международной
научно-практической конференции «Информационные технологии в образовании и
управлении» (Новая Каховка, 2006, 2007, 2008), ІX, X, XI, XII Международных
научно-практических конференциях Европейского университета «Інформаційні
технології в економіці, менеджменті і бізнесі» (Київ, 2004, 2005, 2006, 2007,
2008).
Публикации. По теме диссертации опубликовано 11 работ,
из них 6 - в ведущих научных журналах и изданиях ВАК Украины.
Структура и объём диссертации. Диссертация
состоит из перечня условных сокращений, введения, 5 глав, выводов, списка
использованных источников (152 позиции) и 3 приложений на 32 страницах. Общий
объём диссертации составляет 212 страниц, включая 22 рисунка и 6 таблиц.
Основное содержание изложено на 179 страницах.
1. Анализ предметной области и постановка задач
исследований
.1 Анализ методов оценки нечетких моделей знаний
операторов информационно-управляющих систем
Особенностью ИУС является слабая формализация процессов организационно-технологического
управления (ОТУ) и многокритериальность в процессе принятия решений.
Неадекватность процессов воздействия окружающей среды моделям принятия решений,
формируется на базе многомерных эвристик, в условиях неопределенности идентифицируемого
состояния внешней среды и риска при управлении. Исходя из этого особенности
многокритериального процесса ОТУ, следует искать в классе задач ИУС с развитой
базой знаний. На основе полученной базы знаний определяют эффективность
принятых решений и оцениваются нечеткие модели знаний операторов на
компьютерных тренажерах, отражающих реальные процессы ОТУ на модельном,
математическом и эвристическом уровнях. В этой связи возникла задача анализа
методов оценки нечетких моделей знаний операторов ИУС.
Проблемы оценки нечетких моделей знаний можно считать
основополагающими применительно к любой стратегии получения знаний или к любому
способу подготовку. Главной особенностью любого процесса оценки нечетких
моделей знаний является принципиальное отличие этого процесса от процессов
измерения физических величин. Это отличие состоит в том, что контролируемая
категория - «нечеткие модели знания» - не может быть измерена непосредственно,
не имеет эталона, и является латентным (скрытым) признаком. Попытки ввести понятие
меры эталона нечетких моделей знаний неизбежно приводят к одному, - о знании
оператора мы можем судить лишь косвенно, по его действиям в некоторых
производственных ситуациях. В самом деле, можно считать оператора «знающим»,
который может воспроизвести некоторый объем информации, либо решить заданное
количество задач (умение), либо выполнить некоторые действия с обеспечением
данного эффекта (навыки). Однако в любом случае это будет лишь условная оценка
знаний. Под контролем уровня знаний в этом случае мы будем далее подразумевать
систему правил, предписывающих поведение оператора таким способом, чтобы по
реакции его можно было бы составить представление об его уровня знании в виде
некоторой модели. Наиболее широко применяемым видом измерения уровня знаний является
тестовый контроль, где контрольными реакциями оператора являются ответы на
вопросы, совокупность которых и образует тест. Достоинством тестового контроля
является, прежде всего, его экономичность, как в самом смысле сравнительной
простоты разработки вопросов, так и в смысле практической реализации.
В настоящей диссертационной работе делается попытка
построения общей теории гибкого управления нечеткими моделями знаний с помощью
дихотомических тестов, позволяющей решать главную практическую задачу - синтезировать
дихотомические тесты оценки нечетких моделей знаний. При этом под гибким
управлением, в узком смысле, подразумевается тест, позволяющий получить
максимум информации о латентном признаке оператора - его знании. Если считать
главным назначением контроля знаний вообще и тестового, как его разновидности,
в частности, то и установление некоторой системы представлений о нечетких
моделях знаний интеллектуального объекта в виде модели можно отнести к особому
виду моделирования - информационному моделированию. Анализ ранее проведенных
исследований Р. Аткинсона, Г. Бауэра, Э. Кротерса, С.А. Батугина, Э.А.
Майдановской и М.С. Бернштейна [7-9] показывает, что в подавляющем большинстве
рассматривается одна и также разновидность теста, а именно: совокупность
вопросов с приведенными ответами к ним и необходимостью для исследуемого
объекта выбрать верный (неверный) ответ. Наиболее четко методологические
предпосылки тестирования изложены в работе П. Лазарфельда [45], основным
выводом которой является обоснование возможности оценки латентных параметров на
основании данных эксперимента, т.е. применение теста. Следуя ей, будем
рассматривать далее результаты исследований применительно лишь к так называемым
дихотомическим тестам.
В одной из ранних работ Т.А. Ильиной [32] достаточно четко
отмечены недостатки тестовой системы, применяемой за рубежом. Там же
признавалось, что в США подавляющее большинство тестов дихотомического типа
имеют выборочные ответы. По мнению М.С. Бернштейна [9], необходимо учитывать,
что метод тестов не может претендовать на исключительное положение, что он
никак не отмечает и не заменяет всех остальных методов исследований. Эти
проблемы обсуждались и на международных семинарах по методологии подготовки
операторов и методике исследований их систем подготовки. Оценка возможностей
теста (в виде набора m вопросов) в плане его прямого назначения -
контролировать нечеткие модели знаний испытуемых - связана с необходимостью
оперировать числом верных ответов
или так называемым «баллом теста». Практически все исследования,
так или иначе затрагивающие эту проблему, опираются на отношение
как на величину, позволяющую прямо или
косвенно оценивать нечеткие модели знаний оператора. Так в работах В.А.
Королева и В.И. Приходько [45] отношение числа верных ответов к общему числу
вопросов определяется как коэффициент оценки; процент правильных ответов
операторов используется как определяющий фактор в методических разработках
службы педагогического тестирования США. Предел отношения
при увеличении объема теста
рассматривается как понятие истинной успешности подготовки оператора, т.е. балл
теста связан с критерием усвоения знаний оператором для тестов всех уровней.
Вместе с тем для большинства работ, выполненных в области исследования свойств
тестов, характерным является вероятностный подход к тестовому баллу. Прямо или
косвенно признается, что практически все количественные показатели тестирования
являются случайными и поэтому исследование этих показателей требует
использования методов математической статистики. Так в работах Н.Н. Ржецкого
[87] отмечается, что при наблюдении факта верного ответа на некоторый вопрос
реального теста можно говорить лишь о вероятности знаний оператора, т.е.
сознательного выбора этого ответа. Эти же мысли приводятся в работах других
исследователей в области практического контроля знаний: В.Я. Ожогина [49], Л.М.
Зарецкого [25], В.М. Полонского [50] и других. Нельзя не отметить, что наиболее
строго методологические обоснования необходимости вероятностного подхода к
тестовому контролю изложены в работах Л.Б. Ительсона [30], Т.Э. Аврушкиной [1],
Е.К. Войшвилло [11], а также в ряде работ зарубежных исследователей [65, 66,
68].
Но все, же главная причина малой популярности приложений теории
тестов оценки знаний, разработанной, главным образом, в трудах зарубежных
социологов, заключается, видимо, в другом. Частично эта причина состоит в общей
ограниченности применения стохастических критериев и математических тестов в
социологии из-за сложности социальных явлений и тем, что социолог имеет дело с
фактами не только объективными, но и субъективными; кроме того, эти трудности
связаны с тем, что в социологии очень трудно свести к минимуму связь между наблюдаемым
явлением и наблюдателем. Таким образом, представления о могуществе
статистических методов, о возможности получения только с их помощью новых
закономерностей послужило, возможно, причиной явного противодействия их
использования, в частности, в практике контроля знаний. Следуя теореме Гёделя,
установлено, что в замкнутой системе аксиоматических определений, правил,
методов могут существовать истины, выражаемые на языке этой системы (например,
уровень знаний и т.п.), однако эти истины нельзя вывести из системы, как бы ни
задавались аксиомы и конечные детерминированные правила вывода (например,
правила статистической обработки итогов тестирования). Таким образом,
использование статистического метода при построении теории тестов и практике их
использования для контроля знаний возможно лишь при условии глубокого
проникновения в дидактическую и психологическую сущность процесса. Это
означает, в частности, что существующие разработки в теории тестов не всегда
могут быть перенесены в теорию оценки знаний непосредственно, а иногда и вовсе
оказываются непригодными в силу исходных допущений и предпосылок. Аналогичное
положение по отношению к кибернетическим методам управления познавательными
процессами отмечается в работе Н.Ф. Талызиной [63]. Вместе с тем, многие
понятия, определяющие свойства тестов, приемы статистического моделирования
процесса контроля, методы статистической обработки результатов тестирования,
как и методы синтеза самих тестов, разработанные зарубежными социологами, могут
оказаться полезными. Характерно, что попытки описания свойств как теста в
целом, так и отдельных его вопросов, встречаются в работах, освещающих практику
контроля знаний, довольно часто. Так, например, понятие «критерия оценки» и др.
вводятся авторами с целью глобального описания теста, установления связи между
баллом теста (числом верных ответов
) и оценкой знаний исследуемого объекта. Однако тот факт, что
такая связь не является детерминированной, большей частью лишь признается
формально, но не учитывается по существу. Стремление связывать балл теста с
уровнем знаний едиными «нормами» означает также пренебрежение проблемой
рассеяния свойств вопросов, образующих тест. Вполне возможно, что для тех
тестов, которыми оперирует исследователь, любой им определенный уровень
статистически достоверен и дает вполне удовлетворительные результаты. Но для
других тестов такая установка может оказаться совершенно неприемлемой, особенно
при формировании знаний когнитологов.
Следует обратить внимание на необходимость исследования
сравнительных свойств вопросов теста. Определяя вопрос теста как порцию,
учебный элемент, качество усвоения которого и проверяется тестом. Однако
чрезвычайно важно сформулировать вопрос по этому элементу знаний, предполагая
достоверным факт нечетких моделей знаний при условии получения верного ответа.
Более четко формулируется задача оценки сравнительных свойств вопросов теста,
где вводится понятие «диагностического веса» вопроса - как отношение числа
ответивших верно на все вопросы к числу ответивших верно на данный вопрос. Но и
здесь упускается из виду важный момент - диагностический вес вопросов в таком
(или другом) определении суть случайная величина и для ее описания требуется,
прежде всего, знание закона распределения.
Развитием идей о гносеологической сущности информационного
моделирования является сформировавшийся ныне информативный подход к
автоматизированному контролю знаний операторов с помощью тестов. Успехи науки в
области теории информации показывают явную аналогию процесса контроля знаний
операторов и процессов преобразования информации, побуждает исследователей все
шире привлекать этот аппарат к практическим задачам тестового контроля.
Безусловно, что прямой перенос методов теории информации в систему подготовки
операторов вряд ли допустим - слишком велико значение семантической нагрузки
сообщений, получаемых в процессе контроля знаний. Однако при выборе модели
теста, возможности использования приемов кодировки и декодировки сообщений,
оценки пропускной способности каналов связи, понятия избыточности языка и т.п.
могут оказаться весьма полезными. В частности, заслуживает внимание одно из
возможных определений эталонного теста как теста, позволяющего получить
максимум количества информации о признаках операторов, или, при решении задач
синтеза, о признаках самого теста. Разработки общей теории тестов,
статистического их моделирования, а также оценка их информативных свойств,
должны дать основание для разработки методики синтеза реальных тестов. Можно
согласиться с мнением многих авторов [49], что составление вопросов для
контроля знаний операторов в процессе подготовки больше искусство, чем наука, и
тем в большей степени, чем выше научный уровень предмета подготовки. Однако
нельзя не признать и возможность существования некоторых правил, алгоритмов,
позволяющих «доводить» тесты до некоторого удовлетворительного уровня.
В самом деле, перед создателем теста уже после первого его
составления встает ряд чисто практических вопросов: достаточен ли объем теста
для выполнения поставленной задачи; возможно ли сокращение объема (числа
вопросов) и к каким потерям информативности это приводит; все ли вопросы теста
являются в равной степени действенными; как обнаружить вопросы с резко
отличающимися от основной массы свойствами; как судить о нечетких моделях
знаний исследуемого объекта на первых этапах тестирования до накопления
достаточного статистического материала, позволяющего убедится в правильности
построения теста в целом; имеет ли значение топология теста, т.е. порядок
расположения вопросов по трудности или другому отличительному признаку; на
каком этапе реконструкции теста (замены вопросов, не удовлетворяющих признаку
оптимальности) можно считать задачу синтеза выполненной с некоторой наперед
заданной точностью.
Этот, далеко неполный, перечень вопросов позволяет судить о
сложности и, вместе с тем, несомненной актуальности проблемы синтезирования
оптимальных тестов. К сожалению, в литературе практически нет примеров решения
подобных задач в общем, плане. Отдельные, вытекающие из частных примеров,
рекомендации можно найти в обзорах Т.А. Ильиной [28], Н.Д. Никандрова [44],
М.С. Бернштейна [8], В.В. Хубулашвили [63], Ю.З. Гильбуха [15]. Поэтому даже
простое обобщение рекомендаций по синтезу реальных тестов может принести
несомненный эффект.
Проведенные выше аналитические исследования и обоснование
необходимости проведения изысканий по вопросам общей теории знаний и тестового
контроля при их использовании в информационных технологиях, хотя и не
претендуют на исчерпывающую полноту, тем не менее, позволяют оценить
актуальность поставленной настоящим исследованием научно-практической проблемы
- разработка методологии оптимального управления нечеткими моделями знаний,
базирующейся на принципах инженерии знаний и систем искусственного интеллекта,
позволяющих связывать разнотипные управляемые состояния, а также реализовывать
индуктивный и дедуктивный вывод искомых решений в условиях неопределенности и
риска, опираясь на нечеткие модели знаний.
Анализ методов оценки нечетких моделей знаний операторов информационно-управляющих
систем предопределил необходимость разработки методов дихотомической оценки
нечетких моделей знаний операторов ИУС ГМП.
.2 Анализ методов и моделей неточности и
неопределенности данных в ИУС
информационный муниципальный платеж оператор
Не вызывает сомнения тот факт, что получение достоверных
данных для принятия решений оператором ИУС в условиях неопределенности и риска
требует достаточной полноты анализа методов и моделей неточности и
неопределенности данных в ИУС. В связи с этим в этом разделе диссертационной
работы проводится анализ методов и моделей неточности и неопределенности данных
ИУС.
Традиционно используются два средства представления неполноты
данных: теория вероятностей и теория ошибок. Однако они обладают рядом
ограничений. В вероятностной модели плохо учитывается предельный случай полного
нечеткого знания, поскольку в ней всегда предполагается заданным множество
взаимно независимых событий, которым в силу принципа максимума энтропии [103]
приписываются равные вероятности (в конечном случае). Тогда идентификация всех
этих событий исключена и значения неопределенности, связанные с этими
событиями, могут не зависеть от числа рассматриваемых альтернатив, как в случае
вероятностей.
С практической точки зрения, очевидно, что числа, назначаемые
субъектами для вероятностного описания уровня их информированности, должны
рассматриваться как приближенные оценки. Теория субъективных вероятностей не
затрагивает этот тип неточности и полагает, что «рациональный индивидуум»
должен в результате процедур оценивания задавать точные числа.
Теория ошибок, часто используемая в физике, отражает лишь
неточность средств измерения, выраженную в интервальной форме, в величинах,
оцениваемых с помощью этих средств. В математическом плане определяется образ
отображения, аргументы которого суть подмножества. Теория ошибок не приемлет
оттенков: если неизвестно точное значение параметра, то точно известны пределы
его изменения.
В настоящее время вероятностная мера рассматривается только
как частный случай более общего класса мер, называемых нечеткими мерами [104].
Любая мера ставит в соответствие подмножествам заданного
множества какие-либо действительные числа, характеризующие (измеряющие)
количество некоего свойства, связанного с каждым подмножеством.
Рассмотрим множество событий, связанных с базой неточных и
неопределенных знаний, понимаемых как подмножества универсального множества
, называемого достоверным событием. Пустое
множество
отождествляется с невозможным событием.
Предполагается, что каждому событию
можно поставить в соответствие действительное число g(A),
задаваемое субъектом - «хранителем» базы знаний (или получаемое с помощью
процедуры переработки информации, хранящейся в памяти информационной системы).
Значение g(A) оценивает степень уверенности, имеющейся у субъекта
по отношению к событию А с учетом текущего уровня информированности. По
определению величина g(A) растет с увеличением уверенности. Более
того, если А - достоверное событие, то полагают g(A) = 1,
а если А - невозможное событие, то полагают g(A) = 0.
Отсюда мера определяется функцией
где
- мощность множества
.
Чтобы функция являлась нечеткой мерой, она должна обладать
следующими свойствами нечетких мер [96]:
1)
- ограниченность
) если
, то
; - монотонность
) если
или
, то
. - непрерывность
Требование 1) (ограниченность) очевидно. Требование 2) (монотонность),
не допускает, чтобы подмножество другого подмножества
обладало большей мерой, чем включающее
подмножество. Согласно требованию 3) (непрерывность), предел мер бесконечной
монотонной последовательности подмножеств
должен совпадать с мерой предела этой последовательности. К
дискретным системам, в которых
всегда является конечным множеством, требование непрерывности,
естественно, неприменимо.
Такие функции множества g были предложены Сугено [97] для
оценки неопределенности под названием нечеткие меры. Дюбуа и Прад применяют
название мера неопределенности [107].
В литературе описаны самые разные классы нечетких мер, имеющих
разные свойства [105, 108]. На рис. 1.1 приведена диаграмма, изображающая
отношение включения для некоторых мер [104].
Рис. 1.1. Соотношения между нечеткими мерами
Так, например, класс вероятностных мер входит в класс мер
правдоподобия и в класс мер доверия, но не пересекается с классами мер
возможности или необходимости.
Рассмотрим меры возможности и необходимости. Следующие
неравенства и непосредственно вытекают из аксиомы монотонности и
характеризуют объединение
или пересечение
событий:
,
Предельным случаем мер неопределенности оказываются функции
множества П такие, что
Они называются мерами возможности по Заде [100].
Меры возможности удовлетворяют соотношению
Это интерпретируется как факт, что из двух противоположных
событий, одно возможно.
Когда множество
конечно, то всякую меру возможности П можно определить по ее
значениям на одноточечных подмножествах П:
где
;
- есть отображение из
в [0, 1], называемое функцией распределения возможностей.
Другой граничный случай мер неопределенности получается при
достижении равенства в формуле . При этом определяется класс функций множества,
называемых мерами необходимости и обозначаемых N, которые удовлетворяют
аксиоме, двойственной аксиоме
Функцию распределения необходимости всегда можно построить
исходя из функции распределения возможности с помощью формулы
Меры необходимости удовлетворяют соотношению
Кото3рое исключает одновременную необходимость двух
противоположных событий.
Рассмотрим понятия возможность и вероятность. Когда имеется
информация о появлении событий в форме измеренных частот элементарных событий,
полученная мера неопределенности естественным образом удовлетворяет аксиоме
аддитивности
т.е. становится вероятностной мерой, которая, конечно, является
монотонной в смысле условия . Формула - вероятностный эквивалент аксиом и .
Условие, эквивалентное условиям и , для конечного случая
записывается в виде
где
.
Аналогом соотношений и является хорошо известное соотношение
в то время как

Из этих соотношений видно одно из главных различий между
возможностью и вероятностью. Вероятность некоторого события полностью определяет
вероятность противоположного события. Возможность (или необходимость)
некоторого события и возможность (необходимость) противоположного ему события
связаны слабее; в частности, для того, чтобы охарактеризовать неопределенность
по отношению к событию А, требуются два числа П(А) и N(А).
Когда моделируется субъективное суждение, кажется
естественным стремление не устанавливать жесткой связи между показателями,
свидетельствующими в пользу некоторого события (степень необходимости), и
показателями, свидетельствующими против него (степень возможности). В этой
ситуации понятие вероятности оказывается менее гибким, чем понятие меры
возможности.
Вероятностные меры естественным образом синтезируют базу
точных и дифференцированных знаний, тогда как меры возможности суть отражение
неточных, но связных (т.е. подтверждающих друг друга) знаний. Функции
возможности в этом смысле более естественны для представления чувства
неуверенности: от субъекта не ждут слишком точной информации, но желают
услышать по возможности наиболее связную речь. Зато точные, но флуктуирующие
данные чаще всего получают из наблюдений физического явления.
Приведенные выше оценки неполноты информации используются для
получения логического вывода на основе той информации, которая уже введена в систему.
Ниже рассматриваются вопросы оценки неполноты знаний по отношению к проблемной
области, которую моделирует база знаний.
Проведенный анализ методов и моделей неточности и
неопределенности данных в ИУС позволил сформулировать задачу управления базами нечетких
моделей знаний в информационно-управляющих системах. Решение задачи управления
базами нечетких моделей знаний в ИУС требует исследования следующих вопросов:
основные понятия теории нечетких множеств и нечеткой логики для задач
формирования БНЗ; необходимые и достаточные условия управления БНЗ в ИУС;
модели взаимодействия ИУС и оператора с использованием методов нечеткой логики.
1.3 Анализ методов идентификации нечетких моделей
знаний операторов ИУС
С помощью символьной обработки информации не удается решить
прикладные задачи многих предметных областей, если для них невозможно получить
полную информацию и если их определение недостаточно полно. Такая ситуация
характерна для сложных технических систем таких как ИУС эксгаустера. Выходом
является использование систем, основанных на мягких вычислениях, которые
включают в себя нечеткую логику и вероятностные вычисления, системное
моделирование и идентификация. Это составные части не конкурируют друг с
другом, а создают эффект взаимного усиления (гибридные системы). Наряду с
термином «мягкие вычисления» используется термин «вычислительный интеллект» -
научное направление, где решаются задачи искусственного интеллекта на основе
теории нечетких систем, нейронных сетей и эволюционных (генетических) вычислений.
В этом части раздела рассматриваются вопросы, связанные с анализом методов и
моделей идентификации неопределенности знаний операторов ИУС.
Исходным положением при энтропийном анализе семантической
структуры информации является принципиальная общность изучаемых объектов,
явлений и информационного когнитивного ресурса, как результата исследований.
Существующая при этом структурная общность обусловлена наличием в когнитивном
информационном ресурсе понятийного поля, т.е. предметной области, составленной
из представляющих ее положений и отношений, отражающих объект исследования. В
процессе накопления знаний понятийное поле структурируется так, что понятия и
отношения все более адекватно отражают изучаемый фрагмент действительности,
формируя ее фантом, собственно, и являющийся целостным когнитивным
информационным ресурсом [101].
Сопоставить уровень знаний (т.е. полноту когнитивного поля
информации) с отражаемым в них структурным уровнем организации объекта
исследований можно, оценив степень симметрии (асимметрии) этой информации и
действительности. Это утверждение следует из структурной общности изучаемых
объектов, явлений и когнитивного поля информации, как результата исследований
этих объектов, явлений. Такая общность, кроме того, обеспечивает возможность
введения количественной меры симметрии информации и объективной реальности
через оценку энтропии информации (т.е. оценку семантического количества
недостающей информации).
Основа развития когнитивной структуры информации - мышление.
Одна из логических форм мышления - суждение - содержит концептуальное отражение
предмета исследований, трактуемое как адекватное действительности. Выводы,
базирующиеся на суждениях и основанные на них доказательства, составляют
когнитивный ресурс научных исследований.
Поэтому формирование когнитивного информационного ресурса
осуществляется посредством законченных мыслей, отражающих обобщенную природу
концептуального мышления и воображения оператора. Сама же законченная мысль в
виде утверждения (т.е. суждение), имеющая отношение к предмету исследований,
является синтезом семантических значений дескриптивных (описательных) и
логических терминов, а значит, может быть принята за элементарную семантическую
единицу (ЭСЕ) когнитивной структуры информации [101].
Очевидно, что содержание ЭСЕ либо адекватно описывает
анализируемый объект, либо расходится с ним. Поэтому формально истинность ЭСЕ в
общем случае условна. Ошибочная трактовка какого-либо суждения как истинного
является лишь выражением специфики нашего мышления, но не недостатком введенного
определения ЭСЕ.
Данное положение указывает и на то, что когнитивная структура
научной информации не является копией явлений и объектов предметного мира, а
лишь продуктом интеллектуальной деятельности людей, своего рода фантомом
действительности, т.е. информационным фантомом (ИФ), согласованным с реальным
миром и мозаично составленным из ЭСЕ. Согласование здесь обеспечивается
результатами, получаемыми при исследованиях. Причем, даже если какая-либо
информация является точной и исчерпывающей по отношению к отражаемому ею
фрагменту действительности, то именно в силу этой фрагментарности она все равно
обладает лишь относительной истинностью.
Для нахождения семантической меры количества информации
рассмотрим закон распределения ЭСЕ различной истинности. Найти его можно,
воспользовавшись вариационно-энтропийным принципом, когда вид распределения,
описывающего анализируемую систему, определяется условием максимизации энтропии
этой системы S при фиксированных условиях, отвечающих ее природе [110]:
где S - энтропия; Е(х) - мера усилий,
необходимых для перевода данного элемента системы в состояние х; Е
- мера усилий, необходимых для перевода всей системы в состояние, описываемое
распределением f(x).
Последнее из приведенных условий означает нормировку
распределения.
Суть вариационно-энтропийного принципа заключается в
нахождении такого распределения f(x), которое минимизирует Е,
максимизируя S.
В качестве меры разнообразия истинности ЭСЕ целесообразно
выбрать энтропию распределения Ципфа, описывающего распределение числа ЭСЕ
различной истинности
где х - характеристика истинности ЭСЕ в рамках
данной теории или парадигмы [92].
Известно [102, 103], что с ростом максимального выборочного
значения I случайной величины х она быстро сходится к конечному пределу:
где x0 - минимальное выборочное значение х;
- параметр распределения Ципфа n(х);
N - объем выборки.
Данное выражение является частным случаем энтропийной функции
где
- мера на множестве состояний
рассматриваемой системы для группы событий (i = 1, 2,…). Причем мера
в общем случае не обязательно должна быть
вероятностной, т.е. удовлетворять условию
.
Это обязательно лишь для энтропии, являющейся частным случаем
более широкого понятия «энтропийная функция». Так, например, «невероятностный»
характер энтропийной функции Н используется при структурном анализе в
теории графов [104]. Мера
здесь основывается на соотношении числа
возможных связей между элементами исследуемой системы и учете направлений этих
связей.
В теории информации энтропию в используемом в настоящее время виде
впервые широко применил К. Шеннон [105], рассматривая на синтаксическом уровне
дискретный источник информации, представленный в виде марковского процесса.
Выбор именно энтропийной (логарифмической) функции обусловлен рядом ее
преимуществ, главное из которых заключается в свойстве аддитивности: при
рассмотрении сообщений о независимых событиях полная информация оказывается
равной сумме информации, содержащихся в отдельных сообщениях.
Пусть по каналу связи передается сообщение о событии, априорная
вероятность которого равна P1. После приема сообщения
апостериорная вероятность этого события для получателя становится равной P2.
Прирост количества информации, связанный с приемом сообщения, определяется
выражением
Именно оно лежит в основе теории информации.
Если канал передачи сообщений идеален, т.е. в нем полностью
отсутствуют помехи и искажения сигнала, событие после приема сообщения о нем
становится достоверным, т.е. P2 обращается в единицу, а
выражение для Н принимает вид
Для группы событий, сообщения о которых передаются по каналу
связи, средняя информация на один символ определяется следующим образом
Все эти выражения относятся к анализу информации на
синтаксическом уровне. При ее рассмотрении на семантическом уровне и
энтропийном подходе к оценке адекватности когнитивной структуры информации
изучаемому фрагменту действительности смысл вероятностей P1 и
P2 становится иным. Вероятность P1 здесь -
характеристика истинности фрагмента действительности, т.е. априорная
вероятность истинности фрагментов действительности, соответствующих ЭСЕ,
формирующим уже сейчас или в будущем когнитивную структуру информации.
Вероятность же P2 характеризует семантику относительно
истинного события, а потому не равна единице.
Переход от синтаксического уровня к семантическому приводит к
принципиальным изменениям: не P2, a P1 = 1.
Это вызывает необходимость изменения знака в выражении, описывающем энтропию S
распределения числа ЭСЕ различной истинности [92].
Смысл изменения знака у S кроется в том, что мы
определяем не количество информации, которая уже имеется и в семантическом
плане считается достоверной, т.е. величину положительную, а степень
дезорганизации имеющейся информации в отношении ее истинности, т.е. количество
отсутствующей, но потенциально возможной информации.
По существу, оценивая эту степень дезорганизации, мы
рассчитываем количество информации, которой пока еще нет, или истинность
которой вызывает сомнения. Поэтому в выражении для S и меняется знак. В
остальном же оно сохраняется. Именно это количество информации и позволяет
аналитически оценить адекватность когнитивной структуры научной информации
изучаемому фрагменту действительности, т.е. их взаимную симметрию.
Таким образом, энтропия S распределения числа ЭСЕ
различной истинности описывается выражением
т.е. без минуса перед суммой по сравнению с энтропией
распределения Ципфа. Отсутствие знака минус в , как это указывалось выше,
означает, что мы определяем не количество информации, а ее энтропию, т.е.
степень дезорганизации информации за счет неизвестной нам, но потенциально
существующей ее части, характеризуемой величиной S.
При
и х0 = 1 имеем:
В то же время, очевидно, что в предельном случае (полная
идентичность действительности и ее фантома), т.е. при n(хпр)
= 0, или числе одинаковых меток, равном N, неопределенность информации о
реальности отсутствует, а статистический вес такого состояния пренебрежимо мал.
Энтропия равна нулю:
откуда нетрудно найти значение
=exp (l+l/
),
или
= 3.59, т.е. распределение n(х)
гауссово.
Раскроем n(х) в . В общем случае получим:
Так как
, а
, то
или, учитывая , и что ln2 = 3,59 получим
Как видим, выражение позволяет оценить степень дезорганизации
фантома действительности, т.е. его энтропию, через одну переменную х = I,
т.е. через максимальное значение х в выборке, число элементов которой
потенциально равно N. Наличие только одной переменной I в
свидетельствует, что S может характеризовать ЭСЕ фантома в отношении их
истинности и служить мерой ассиметрии информационного фантома по отношению к
действительности, описывающей взаимное соотношение детерминированной (истинной)
и случайной (менее истинной) составляющей когнитивной структуры научной
информации данного научного направления.
Проведенный анализ исследований методов идентификации нечетких
моделей знаний операторов ИУС позволяет сформулировать задачу идентификации
моделей нечетких моделей знаний ИУС. Решение задачи идентификации моделей
управления нечеткими моделями знаний в ИУС требует исследование следующих
вопросов: анализ моделей нечетких моделей знаний ИУС; методы приведения
некорректных задач ИУС к классу корректных; методы согласованности исходных
данных при решении задач управления нечеткими моделями знаний ИУС; оценка
эффективности управления нечеткими моделями знаний ИУС.
1.4 Анализ методов и моделей формализации
взаимодействия конечного пользователя с ИУС
Проблема взаимодействия оператора с ИУС до сих пор остается
одной из наиболее слабо развитой и формализованной при разработке ИУС.
Деятельность оператора в ИУС осуществляется посредством интерфейса и носит
характер интеллектуальной информационно-аналитической деятельности, а ее
содержание - последовательное решение задач, направленных на достижение
некоторой цели. Возлагая решение части задачи на ИУС, оператор вынужден
включать в содержание своего труда новые задачи, связанные взаимодействием с
ней. Система, решая возложенные на нее задачи, выступает в роли средства
поддержки некоторой информационной технологии, реализованной в виде
последовательности операций, каждая из которых является последовательностью
актов взаимодействия. Объективно труд оператора в ИУС логично оценить
операционной сложностью, отражающий количество операций и их содержание.
Возникает задача анализа методов и моделей формализации взаимодействия
конечного пользователя с ИУС.
Систему «ИУС-оператор», обладающую нечеткими моделями знаний,
можно считать системой с активными элементами. Элементы системы имеют
собственные цели. Один из партнеров имеет цель получить информацию от другого
партнера (или с его помощью). В данном разделе построим модель «побуждения»
системы приобретать нечеткие модели знаний, базирующейся на механизме оценки
неполноты знаний.
В классическом понимании диалог образуют множество
альтернативных шагов диалога. Шаг интерпретируется как вопрос-ответная
ситуация, причем активным считается партнер, которому необходимо пополнить свою
систему знаний. Формальным описанием шага считается интеррогатив вопроса,
который представляет перечень альтернатив, предъявляемых партнеру для
построения ответа. Одновременно в сообщении-вопросе явно или неявно пассивному
партнеру (отвечающему) передается информация, ограничивающая выбор альтернатив.
Рассмотрим проблему реализации эротематического диалога в
случае, когда сценарий отсутствует. Последовательность шагов диалога (выбор
очередного альтернативного шага) интеллектуальная система должна определить
динамически. Для реализации такой функции необходима некоторая процедура
порождения последовательности шагов.
Поскольку предполагается построение адаптивное информационной
системы, «умеющей» задавать вопросы, используем такие аналогии поведения
оператора для моделирования этого поведения компонентами адаптивное
информационной системы:
· оператор может инициировать восприятие информации
по собственной инициативе;
· оператор воспринимает, хранит и использует
неполную («недоопределенную», неточную, нечеткую) информацию.
Деятельность индивида, направленная на познание мира
(окружающей среды) относится к предмету когнитивной психологии. Будем считать
соответствующее поведение искусственной адаптивное информационной системы
«когнитивным поведением».
Для моделирования инициативы адаптивное информационной
системы обращаться к среде за информацией воспользуемся теорией потребностей. В
соответствии с [106], оператору требуется информация для удовлетворения как
гомеостатических, так и других основных потребностей. Например, к основным
относится потребность «знать и понимать», которая инициирует поведение
«исследовать, задавать вопросы, удовлетворять любопытство, смотреть, слушать,…»
[107].
Логично предположить, что причиной «исследования» или «постановки
вопросов» является факт осознания интеллектуальной системой «нечеткого знания»,
то есть недостатка знаний, фактов по поводу объекта информационного
«исследования». Поскольку «нечеткие модели знаний» - это характеристика знаний,
которыми располагает оператор или интеллектуальная система, моделирующая
некоторые функции оператора, следует рассмотреть проблему представления знаний.
Известно, что модели знаний могут быть сведены одна к другой, поэтому выбор
конкретной модели не снизит общности рассмотрения проблемы.
Будем считать, что нечеткие модели знаний
информационно-управляющей информационной системы реализованы на основе модели
«сущность-связь». «Сущность» и «связь» имеют общее название «категорий».
Категории могут образовывать типы категорий, как в модели Чена [108]. Будем,
далее, различать имена и денотаты категорий. Например, для предметной области
«экономический риск» имя категории «сущность» - «инвестиционный риск», а
денотат имени - величина риска в выбранной единице измерения.
Рассмотрим состояние знаний некоторой
информационно-управляющей системы в данной предметной области. Будем различать
два периода:
· период накопления знаний системой о заданной
предметной области;
· период сбора данных (значений, или
денотатов) в условиях, когда множество категорий уже известно интеллектуальной
системе.
Поведение системы, накапливающей нечеткие модели знаний
(первый период), можно представить как формирование модели предметной области
или построение «информационного фантома действительности» [92].
Для моделирования информационной потребности и связанной с
ней потребности обращаться к партнеру (эксперту в данной проблемной сфере) за
новыми нечеткими знаниями необходимо оценить степень «нечеткости знаний».
Сопоставить уровень знаний (незнаний) с отражаемыми в них
объектами предметной области можно, оценив степень симметрии (асимметрии) этой
информации и действительности. Эта асимметрия фактически определяет
адекватность информационной модели объекту моделирования (проблемной области).
Для измерения этого уровня следует ввести количественную меру, представляющую
собой оценку энтропии информации.
Будем считать разделение категорий на сущности и связи в
модели представления знаний условным и примем взаимную переходность категорий
из одного типа: в другой. Например, категория «цвет» в одном случае может
выступать сущностью, а в другом - как отношение, описывающее свойства сущности
«автомобиль». Снабдим каждую категорию специальным отношением (меткой),
характеризующим определенность данной категории в смысле полноты знаний системы
по поводу данной категории.
Приписывая метки, считаем, что категориям, имеющим одинаковый
уровень определенности, присваиваются одинаковые метки. Большее значение метки
соответствует меньшей определенности, меньшее значение - большей определенности.
Для нахождения меры количества знаний используется закон распределения
категорий с различной степенью определенности. Найти его можно,
воспользовавшись вариационно-энтропийным принципом, когда вид распределения,
описывающего анализируемую систему, определяется условием максимизации энтропии
этой системы S при фиксированных условиях, отвечающих ее природе. Для оценки
энтропии баз данных и знаний воспользуемся оценками, которые применяются для
анализа научной информации [92].
Приписывая метки каждой категории базы знаний, соответствующие
уровню ее определенности, мы не установили, каким должен быть механизм такого
«приписывания». Однако для программной реализации это необходимо. Один из путей
решения этой задачи - участие эксперта - партнера информационно-управляющей
системы. Другой путь - обратиться к аналогам, а именно: моделировать
соответствующее когнитивное поведение оператора. Структурирование информации
человеком происходит так, что качество информации определяется количеством
связей между сущностями [109]. Таким образом, модель базы знаний
информационно-управляющей системы можно построить по тому же принципу: чем
больше связей имеет данная категория с другими сущностями, тем выше уровень ее
определенности. Для количественного измерения этого уровня необходим прогноз
количества связей для категорий из данной проблемной области. Эту задачу можно
решить с помощью для соответствующего уровня (подмножества проблемной области)
и для соответствующей предметной области.
В итоге энтропию знаний предлагается оценивать как
где R - множество связей категорий базы знаний; SW
- энтропия для предметной области W, рассчитанная аналогично .
Рассмотрим вопрос выбора альтернативного шага диалога. Партнеры,
ведущие эротематический диалог, как и в других случаях общения, преследуют
некоторую согласованную цель диалога GW для заданной
предметной области W. Для формирования очередного вопроса партнер
выясняет («осознает»), какой уровень неопределенности имеет его база знаний, и
какие категории базы знаний имеют наибольший уровень энтропии. Могут быть также
два случая, когда требуются другие критерии для выбора очередного шага: более
одной категории имеют один и тот же уровень «нечетких знаний»; предпочтения
партнеров обсуждать в очередной вопрос-ответной ситуации «семантически» близкий
объект - категорию.
В результате идентификатор очередного шага диалога (или
вопрос-ответной ситуации) определим как
где GW - цель диалога; SC
- энтропия категории; RN - параметр, определяющий
семантическую близость категорий.
Формализованная модель диалогового поведения интеллектуальных
партнеров, содержащая механизм выбора альтернативного шага диалога на основе
оценки энтропии информации представлена на рис. 1.2.
Представим модель поведения партнеров как деятельность группы
интеллектуальных агентов.
Интеллектуальный агент является удобной абстракцией и широко
используется при описании и проектировании систем искусственного интеллекта
[110, 111, 112].
Агент в данной работе отвечает концепции М. Минского, которая
рассматривает функции некоторой системы с искусственным интеллектом как группу
агентов. Агент выступает как составная часть модели нечетких моделей знаний, и
его структура реализует простые элементы функционирования интеллекта.
Рис. 1.2. Формализованная модель диалогового поведения
системы «оператор-ИУС»
Агент воспринимает (perceiving) окружающую его среду при
помощи сенсоров (sensors) выполняет переработку данных и знаний, может делать
логический вывод, определять затем свое поведение, и, в конце концов, действует
на среду (acting) своими эффекторами (effectors). Группа, которая реализует
поведение партнеров, состоит из таких агентов:Agent - агент шага диалога. Внешняя
среда агента - другой партнер, «эффекторами» и «рецепторами» являются
возможности презентационного агента, знание этого агента находятся в базы
знаний предметной области. Эти нечеткие модели знаний являются «сырьем» для
построения интеррогативов (формальных представлений) вопросов.Agent
(энтропийный агент) - этот агент непрерывно выполняет оценку уровня «незнаний»
адаптивное информационной системы и определяет благодаря такой оценке имя
субъекта следующего вопроса диалога, которое он сообщает Step-Agent-у.Agent
(презентационный агент) выполняет функции интерпретатора шагов диалога и
ответов пассивного партнера. Средой для него является знание партнера диалога,
а функции базы знаний для него реализуют другие агенты.Agent (когнитивный
агент) является центральным в той версии архитектуры тьютора, которая
исследуется в данной работе. Средой этого агента есть когнитивная сфера
обучаемого и соответствующая когнитивная модель, которая входит в состав
тьютора. Средствами влияния Cognitive-Agent на ученика являются Press-Agent и
Adaptive-Agent. Функции этого агента - тестирование пользователя и поддержка
его когнитивной модели.Agent (агента адаптации) воспринимает пользователя как
среду, но через посредничество других агентов, в том числе - через когнитивную
модель пользователя. Этот агент анализирует его когнитивный профиль и
продуцирует логическое умозаключение о принадлежности пользователя к
определенному когнитивному типу (на основе когнитивных возможностей и
когнитивного стиля).
Анализ методов и моделей формализации взаимодействия
конечного пользователя с ИУС показал необходимость решения задачи
взаимодействия ИУС и оператора с использованием методов нечеткой логики.
.5 Постановка задач исследований
На основе проведенного аналитического обзора предметной области
установлено, что методы исследования нечетких моделей знаний следует
классифицировать с учетом требований к глубине их интегрирования в методы их
мониторизации и с учетом задач, стоящих перед оператором ИУС. Не менее важными
являются требования к проведению измерений и к глубине получаемого по этим
измерениям результата.
Для решения проблемы глубины получения достоверного диагноза
контроля знаний необходимо разработать методы дихотомической оценки нечетких
моделей знаний операторов информационно-управляющих систем. Для решений этой
проблемы необходимо исследование следующих вопросов: идентификация систем
оценки нечетких моделей знаний операторов ИУС; дихотомическое оценивание знаний
операторов ИУС; статистический анализ результатов оценки знаний операторов ИУС
дихотомическими тестами.
Проведенный анализ работ по созданию ИУС в нечётких условиях,
основанный на системной интеграции технологий искусственного интеллекта с
точными методами и моделями поиска решений определил необходимость решения
задачи управления базами нечетких моделей знаний операторов в
информационно-управляющих системах. Решение задачи управления базами нечетких
моделей знаний операторов ИУС требует исследования следующих вопросов: основные
понятия теории нечетких множеств и нечеткой логики для задач формирования БНЗ;
необходимые и достаточные условия управления БНЗ операторов ИУС; модели
взаимодействия ИУС и оператора с использованием методов нечеткой логики.
На основе обобщения и анализа моделей ИУС возникла задача
идентификации моделей нечетких моделей знаний операторов ИУС. Решение задачи
идентификации моделей управления нечеткими моделями знаний операторов ИУС
требует исследования следующих вопросов: анализ моделей нечетких моделей знаний
операторов ИУС; методы приведения некорректных задач ИУС к классу корректных;
методы согласованности исходных данных при решении задач управления нечеткими
моделями знаний операторов ИУС; оценка эффективности управления нечеткими
моделями знаний операторов ИУС.
2. Методы дихотомической оценки нечетких моделей
знаний информационно-управляющих систем
.1 Идентификация оценки нечетких моделей знаний
операторов ИУС
Основным понятием при оценке нечетких моделей знаний
операторов ИУС по дихотомическому признаку (дихотомия dichotomy, от
греч. dichotomia - разделение на две части) - переменная, имеющая только
два возможных значения, т.е. когда в результате получаем один из двух вариантов
ответа) используем три варианта этого понятия: контроль одного теста, контроль
выборочных тестов, контроль двух выборочных тестов. Поэтому необходимо решить
задачу идентификации оценки нечетких моделей знаний операторов ИУС.
Рассмотрим некоторые положения современной теории тестов.
Поскольку современная теория тестов предлагает достаточно большое число
математических моделей, задача выбора той или иной модели применительно к
конкретной ситуации приобретает большую актуальность. Прежде всего, можно
выделить два больших класса математических моделей - параметрические и
непараметрические. Параметрические модели подразумевают набор параметров для
описания заданий, что накладывает дополнительные ограничения на сами задания.
Непараметрические модели предполагают меньшее число начальных ограничений, их
всего 3: статистическая независимость заданий - общая вероятность получения
того или иного набора ответов
на задания
может быть выражена как произведение
частных вероятностей; монотонность - характеристические кривые заданий
являются неубывающими функциями уровня
подготовленности
(или неубывающими по каждой из координат,
если
- вектор); непрерывность -
является
вещественным числом, или вектором вещественных чисел (т.е. подготовленность
оценивается в непрерывной шкале).
Эти 3 ограничения являются базовыми и характерны как для
непараметрических, так и для параметрических моделей. Из них вытекает,
например, такое интересное следствие - для теста из
заданий, для любых
и
,
для всех
справедливо:
где
- число правильных ответов,
- уровень подготовленности.
Другими словами, в любой модели, удовлетворяющей 3 базовым
ограничениям, первичный балл можно использовать для ранжирования тестируемых по
уровню подготовленности (при достаточной длине теста). В непараметрических
моделях подготовленность оценивается по дискретной шкале, а в качестве математического
аппарата используется нелинейная регрессия. Непараметрические модели могут
применяться там, где экспериментальные данные не удовлетворяют ограничениям
выбранной параметрической модели. В параметрических моделях тестовые задания
описываются с помощью набора параметров (трудность, различающая способность и
т.д.). Среди параметрических моделей можно выделить следующие классы: ответы на
задания - дихотомические или политомические (упорядоченные или
неупорядоченные); одномерные (гомогенные тесты - уровень подготовленности) или
многомерные (гетерогенные тесты - вектор подготовленности); по количеству
параметров (одно-, двух- и трехпараметрические).
Базовой считается однопараметрическая модель, разработанная Г.
Рашем. В рамках этой модели задания характеризуются только одним параметром -
трудностью. Вероятность правильного ответа на задание с трудностью
для испытуемого с уровнем
подготовленности
выражается зависимостью:
Достоинство модели Раша - аддитивность, т.е. вероятность
успеха зависит только от разницы между уровнем подготовленности и трудностью
задания. Вместе с тем модель Раша требует наиболее тщательного подбора заданий,
т.к. накладывает жесткие ограничения на форму характеристических кривых.
Модель Бирнбаума описывает задания тремя параметрами -
трудностью (B), различающей способностью (A) и параметром
угадывания (C). Это накладывает менее жесткие ограничения на форму
характеристических кривых, однако предполагает более сложные процедуры
калибровки и анализа результатов. Вероятность успеха для модели Бирнбаума имеет
вид:
Многомерные модели представлены двумя классами - аддитивные и
конъюнктивные. В аддитивных моделях вместо общего уровня подготовленности
используется линейная комбинация частных уровней, элементов вектора
подготовленности
с весовыми коэффициентами
.
В конъюнктивных моделях вероятность успеха представлена
произведением частных вероятностей по каждому элементу вектора
подготовленности:
К достоинствам параметрических моделей можно отнести наличие
непрерывной шкалы уровня подготовленности, что позволяет соотносить между собой
результаты по различным тестам. Общим недостатком этих моделей является
необходимость в калибровке, т.е. в эмпирическом определении параметров заданий,
требующем достаточно большого количества экспериментальных данных. Поэтому
параметрические модели целесообразно применять при средне- и широкомасштабном
нормативно-ориентированном тестировании.
Рассмотрим модель оценки нечетких моделей знаний операторов
нелинейных ИУС дихотомическими тестами.
Пример 2.1.
Постановка задачи. Для
-го оператора функция Раша имеет вид:
где параметр
введён для того, чтобы стандартизировать
шкалы вероятностей для различных математических моделей. Зависимость
вероятности правильного ответа от
, представляет собой геометрический образ
-го оператора [28]. Для одного
-го задания функция Раша записывается
следующим образом:
при
.
Решение задачи.
На кривых, представляющих геометрические образы операторов и заданий (рис.
2.1), имеется одна единственная точка, в которой
, это точка перегиба (
). Таким образом, наиболее точно значения
и
можно измерить в точке перегиба кривых, когда уровень нечетких
моделей знаний равен трудности задания, а вероятность правильного ответа
наиболее сильно зависит от латентной переменной и позволяет дифференцировать
нечеткие модели знаний операторов.
Рассмотренная модель служит основой, с помощью которой
исследуем алгоритмы оценки характеристик теста. Для моделирования процесса
тестирования и исследования алгоритмов обработки результатов тестирования
разработана имитационная модель (программный модуль «tests») в среде
MATLAB (приложение Г).
Для получения «МНК оценок» при заданной схеме размещения
узлов воспользуемся модулем «lsqsplh», который вместе с оценками
рассчитывает и доверительные интервалы для узлов и точек наблюдений
[A, di, s, ds]=lsqsplh (tu, Q(:, 10)/(M+1), qp(:,
10), 0.95).
Второй вариант решения вопроса состоит в применении метода
покоординатного спуска с ограничениями. При заданной начальной сетке узлов на
каждом этапе оптимизации находится оптимальное положение узла относительно
соседних. Оптимизация осуществляется по критерию минимума среднеквадратичного
отклонения. Начальное положение узлов можно найти путем последовательного
построения, а покоординатной оптимизацией их уточнить. Вызов модуля «optspl»
покоординатной оптимизации
[wu, wi, op]=optspl (tu, Q(:, 4)/(M+1), qp(:, 4),
4).
На рис. 2.1 показаны теоретические профили трех тестовых
вопросов со сложностями 0.238, 0.57, 0.90, соответственно и эмпирические
результаты имитационного моделирования процесса тестирования. Результаты
компьютерной обработки модельных результатов показаны на рис. 2.2-2.5.
Рис. 2.1. Теоретические профили трех тестовых вопросов со
сложностями 0.238, 0.57, 0.90
Сплайновая модель точно передает характерные особенности
профилей тестов с разными уровнями сложности и при этом обеспечивается
практически достаточный уровень достоверности.
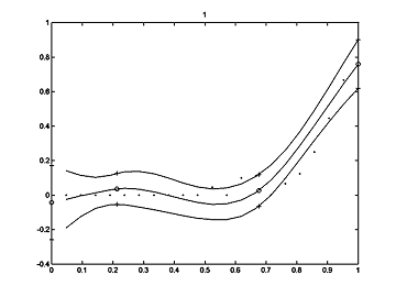
Рис. 2.2. Оценка профиля вопроса сложности 0.57
Рис. 2.3. Оценка профиля вопроса сложности 0.24
Другим важным аспектом идентификации модели является
компактное представление модели профиля тестовых вопросов. Вся информация о
модели оценивания содержится в значениях узловых точек сплайна. Достоверность
полученной математической модели описывается шириной доверительных интервалов в
точках стыковки. Представленные алгоритмы оценивания характеристик вопросов
общие и не учитывают некоторых особенностей обрабатываемых данных. Их
дальнейшее усовершенствование состоит в применении взвешенного МНК, (данные
являются оценками частоты с разным объемом выборок) и учете ограничений решения
(в пределах от 0 до 1).
Рис. 2.4. Оценка профиля вопроса сложности 0.90
Оценка профилей тестовых вопросов требует значительного числа
операторов с разным уровнем знаний, поэтому целесообразно использовать
итерационную процедуру оценки характеристик теста. Первый этап этой процедуры
состоит в проектировании и разработке теста с проведением начального
тестирования. Методика проведения такого анализа известна. На этом этапе
анализа выявляют наиболее очевидные недостатки и устанавливаются общие
характеристики на некоторой контрольной группе операторов. Для ускорения
процесса уточнения характеристик теста и снижения стоимости этой процедуры были
привлечены к этому процессу широкий круг тестировщиков. Процедура аналогичная
бета тестированию программного обеспечения. Тесты передавались бета
тестировщикам на условиях, которые предусматривают их заинтересованность и
ответственность. Оперативную связь осуществлялась через электронную почту и
интерактивные страницы. К разработчикам теста поступала информация о
характеристиках тестовых групп и результаты тестирования.
Рис. 2.5. Геометрические образы уровня знаний операторов и
трудности заданий, полученные по результатам имитационного моделирования
После достижения необходимого уровня достоверности оценок
профилей тестовых вопросов выполнялась оптимизация теста (изъятие
малоинформативных вопросов и вопросов со статистически близкими профилями).
Сформировался паспорт теста, который включает профили вопросов. Наличие этих
характеристик дает возможность более объективно оценивать уровень знаний
операторов. С этого момента тест считается завершенным информационным продуктом
с нормированными характеристиками
Пример 2.2.
Постановка задачи. Алгоритмы вычисления параметров
и
по однопараметрической модели Раша
рассмотрены при тестировании 10 операторов тестом из 10 заданий. В этом случае
.
Решение задачи. В общем, задача сводится к определению
и
путём алгоритмических действий и последовательных итераций,
исходя из экспериментальных данных тестирования:
где
- суммарный бал
-того тестируемого, а
- сумма правильных ответов для
-го задания. Для измерения этих двух
латентных переменных используем логит (пробит) модель. Рассмотрим функцию
правдоподобия для регрессионных моделей логит (пробит). Функция потерь для этих
моделей вычисляется как сумма натуральных логарифмов логит (пробит)
правдоподобия L1:
где
- натуральный логарифм функции
правдоподобия для выбранной логит (пробит) модели;
- i-ое наблюдаемое значение;
- вероятность появления (предсказанная
или подогнанная) (между 0 и 1).
Логарифм функции правдоподобия для нулевой модели (L0),
т.е. модели, содержащей только свободный член (и не включающей других
коэффициентов регрессии) вычисляется как:
где
- натуральный логарифм функции
правдоподобия для нулевой логит (пробит) модели;
- число наблюдений со значением 0;
- число наблюдений со значением 1;
- общее число наблюдений.
Логит (пробит) модель
имеет единицу измерения - логит:
Различают логит уровня знаний
-го оператора и логит уровня трудности
-й задачи:
где
и
- логиты уровня знаний
-того оператора и трудности
-го задания соответственно;
и
- доля правильных и неправильных ответов
для
-того оператора;
и
- доля правильных и неправильных ответов по всем операторам для
-го задания соответственно.
Алгоритмы вычислений разбиваются на ряд этапов: упорядочивается
матрица данных тестирования; производится расчёт начальных значений
.
В результате проведеннывх исследований установлено, что после
достижения необходимого уровня достоверности оценок профилей тестовых вопросов
необходима оптимизация теста. После этого формируется паспорт теста, который
включает профили вопросов. Наличие этих характеристик дает возможность более
объективно оценивать уровень знаний операторов ИУС ГМП. С этого момента тест
считается завершенным информационным продуктом с нормированными
характеристиками
.2 Анализ результатов имитационной модели оценки
знаний операторов ИУС
Большинство существующих систем оценки знаний являются очень
сложными, и для них невозможно создать реальную модель, описанную аналитически.
Такие модели следует изучать с помощью моделирования. Одно из наиболее важных
решений, которое приходится принимать разработчикам моделей, касается выбора
программного обеспечения. Если программное обеспечение недостаточно гибко или с
ним сложно работать, то имитационное моделирование может дать неправильные
результаты или оказаться вообще невыполнимым. В качестве среды моделирования
был выбран пакет MATLAB 7. Используя имеющиеся в пакете продукт Simulink 6, а
также пакетов Statistics Toolbox 5.0.2, Curve Fitting Toolbox 1.1.3. была
разработана имитационная модель и проведен анализ результатов моделирования.
Анализ результатов начнем с вычисления логитов трудностей задания.
Для всех заданий по формуле вычисляются логиты трудности заданий, затем их
среднее значение:
При выполнения следующего шага переносят центр распределения
логитов трудности задания:
Результаты расчётов сведены в табл. 2.1.
Таблица 2.1. Расчет величин трудностей заданий
|
123456,78910
|
|
|
|
|
|
|
|
|
|
|
987654321
|
|
|
|
|
|
|
|
|
|
|
0,90,80,70,60,50,40,30,20,1
|
|
|
|
|
|
|
|
|
|
|
0,10,20,30,40,50,60,70,80,9
|
|
|
|
|
|
|
|
|
|
|
-2,197-1,386-0,847-0,40500,4050,8471,3862,197
|
|
|
|
|
|
|
|
|
|
|
-2,238-1,427-0,888-0,446-0,410,3640,8061,3452,156
|
|
|
|
|
|
|
|
|
|
|
-3,809-2,428-1,511-0,759-0,070,6201,3722,2893,670
|
|
|
|
|
|
|
|
|
|
|
|
Расчет начальных значений
величины трудности заданий.
Для всех операторов по уравнению вычисляются логиты уровня
знаний, затем их среднее значение:
Перенося центр распределения логитов уровня знаний, находят:
Результаты расчетов величины уровня знаний сведены в табл.
2.2.
Таблица 2.2. Расчет величин уровня знаний операторов по
данным табл. 2.1.
|
    
|
|
|
|
|
|
|
1
|
1
|
0,1
|
0,9
|
-2,197
|
-3,621
|
|
2
|
2
|
0,2
|
0,8
|
-1,386
|
-2,284
|
|
3
|
3
|
0,3
|
0,7
|
-0,847
|
-1,396
|
|
4,5,6
|
4
|
0,4
|
0,6
|
-0,405
|
-0,667
|
|
7
|
6
|
0,6
|
0,4
|
0,405
|
0,667
|
|
8
|
7
|
0,7
|
0,3
|
0,847
|
1,396
|
|
9,10
|
9
|
0,9
|
0,1
|
2,197
|
3,621
|
|
|
Для нормирования шкал уровня знаний и трудности задания вычисляют
величины
и
где
u и v - дисперсии
и
- соответственно.
Для расчета u и v используют уравнения:
Этой операцией приводятся в соответствие обе шкалы на основе
закона нормального распределения ошибок.
Расчет окончательных значений
и
проводится по формулам:
Для каждой величины
и
вычисляются их стандартные ошибки
измерения по уравнениям:
Вычисленные значения стандартных ошибок, для приведённого
примера тестирования, сведены в табл. 2.3.
Таблица 2.3. Стандартные ошибки измерений
и
.
|
  
|
|
|
|
|
1
|
1,79
|
1
|
1,73
|
1,34
|
2
|
1,30
|
|
3
|
1,17
|
3
|
1,13
|
|
4
|
1,10
|
4,5,6
|
1,06
|
|
5
|
1,08
|
7
|
1,06
|
|
6,7
|
1,10
|
8
|
1,13
|
|
8
|
1,17
|
9,10
|
1,73
|
|
9
|
1,34
|
-
|
-
|
|
10
|
1,79
|
-
|
-
|
Из данных таблицы следует, что наименьшие ошибки наблюдаются для
операторов со средними нечеткими моделями знаний и для заданий со средней
трудностью. Следует обратить внимание, что эти ошибки весьма существенны. Для
11-ти бальной шкалы оценок доверительный интервал для величин
должен быть не более единицы, что
соответствует одному баллу указанной шкалы. Тогда при
и
величина t=2,26, а
должна быть
, что существенно ниже представленных в
табл. 2.3 значений. Опыт статистической обработки показывает, что
сильно понижается при увеличении N,
при этом слегка падает также и t (при N=100 t=1,98). Таким
образом, для оценки латентных переменных с приемлемой точностью выборка
операторов в 10 человек очень мала, и, возможно, недостаточно и количество
заданий. Подставляя в уравнения и рассчитанные величины
и
соответственно и меняя значения другого параметра, находим
величины
и
для всех операторов и всех заданий и строим для каждого из них
геометрические образы. Последние в своей совокупности дают геометрический образ
теста (сплошные кривые) и группы операторов (пунктирные линии), которые
показаны на рис. 2.6.
Рис. 2.6. Геометрический образ теста (сплошная линия) и
уровня знаний группы операторов (пунктирные линии)
Из данных рис. 2.6 видно, что кривые для заданий 6 и 7
совпадают между собой, поэтому одно из этих заданий в тесте лишнее. Вопрос о
том, какое из них исключить, решается точно так же, как и при обработке теста,
классическим образом.
Кроме того следует, что для всех операторов имеются задания,
кривые которых пересекаются с кривыми операторов в области, где проявляется
наибольшая дифференцирующая способность задания, которую можно охарактеризовать
либо наклоном кривой, либо производной от модельной функции. Эта область
находится в интервале
, равном
. С этой точки зрения тест валиден. Если же для какого-то
оператора это условие не соблюдалось бы, то в тест для повышения точности
измерения уровня нечеткие модели знаний этого оператора необходимо добавить
хотя бы одно задание, кривая которого пересекала бы кривую оператора вблизи
точки с
.
Для двух и трёхпараметрических моделей латентные параметры
и
вычисляются следующим образом. Следует вычислить
экспериментальные значения доли р правильных ответов (при больших N)
на каждое задание в зависимости от уровня профессиональных нечетких моделей
знаний операторов. Однако этого нельзя сделать, если только один оператор имеет
уровень профессиональных нечетких моделей знаний, для которого наблюдается
равенство
хотя бы в пределах стандартного
отклонения ошибки, ибо он даёт либо правильный
, либо неправильный ответ
. Чтобы получить достаточно точные значения
, необходимо иметь большое количество
операторов с одним и тем же значением
.
Пример 2.3.
Постановка задачи. Рассмотрим решение предыдущей задачи для 300 операторов при
раскладке оценок для теста на 10 заданий, как показано в табл. 2.4. Причем,
распределение операторов в данном случае близко к нормальному закону
распределения.
Таблица 2.4. Результаты тестирования при
= 300 и
= 10
|
Суммарный балл
|
Число
операторов, его получивших
|
|
1
|
10
|
|
2
|
20
|
|
3
|
32
|
|
4
|
53
|
|
5
|
69
|
|
6
|
56
|
|
7
|
29
|
|
8
|
22
|
|
9
|
9
|
Решение задачи. Для вычисления значений
необходима упорядоченная матрица тестовых результатов. Например,
тестовый балл 1 получили 10 операторов, и из матрицы данных легко вычислить
долю правильных ответов на каждое задание при данном уровне нечетких моделей знаний
(
). И чем больше группа операторов, тем
ближе эта доля к вероятности того, что люди с таким уровнем нечетких моделей
знаний дадут правильный ответ на соответствующие задания.
Возможны 4 варианта расположения экспериментальных точек
относительно идеализированных (усреднённых) кривых, которые показанных на рис.
2.7.
Рис. 2.7. Соответствие экспериментальных данных
однопараметрической функции Раша
Случай
соответствует ситуации, когда
однопараметрическая модель Раша достаточно хорошо отражает действительность.
Все остальные случаи свидетельствуют, что здесь необходимо переходить к двух- и
трёхпараметрическим моделям.
Дифференцирующую способность задания
можно рассмотреть следующим образом. Если
точки не совпадают с кривой, то необходимо ввести ещё один параметр:
где
- параметр, характеризующий крутизну
кривой.
Если
, то эта зависимость вырождается в
однопараметрическую модель Раша, если
, то кривая крутая, если
, то пологая. Следовательно, каждое задание характеризуется не
только величинами
, но и
. Параметр
- дифференцирующая способность задания.
При формировании теста, в него можно и нужно включать задания с различными
значениями
и
. Если тестируемая группа однородна по уровню профессиональных
знаний, то в тест необходимо брать задание с большой крутизной характеристики.
Если же группа неоднородна, то в тест включаются задания с малой крутизной, но
при этом надо стараться, чтобы кривые заданий не пересекались и были
расположены по всему пространству.
Величина
вычисляется при помощи бисериального
коэффициента корреляции между баллами
-го задания и суммой индивидуальных баллов всех операторов:
Для системы тестового контроля профессиональных знаний
бисериальный коэффициент корреляции описывается зависимостью:
где
- средний суммарный балл тех операторов,
которые на
-е задание дали правильный ответ
;
- тоже самое для тех операторов, которые на
-е задание дали неправильный ответ
;
и
- количество правильных и неправильных
ответов на
-е задание;
- ордината функции нормального распределения в точке, за которой
лежит
площадь под кривой нормального
распределения.
Анализ проведен с использованием Curve Fitting Toolbox (версия
1.1.3) пакета MATLAB и результат анализа приведен на рис. 2.8.
Рис. 2.8. Статистические результаты имитационного
моделирования
Из данного анализа следует, что крутая кривая задания
позволяет лучше дифференцировать тех операторов, уровни знаний которых лежат по
разные стороны перегиба. Если точки лежат по одну сторону от перегиба, то
задания плохо дифференцируются. Тест должен содержать задания с крутой
характеристикой, особенно в средней области трудности, где больше всего
операторов, чтобы дифференцировать все нечеткие модели знаний.
В случае теста, результаты тестирования по которому
представлены в табл. 2.2, вместо одного из заданий (6 или 7) нужно включить
несколько заданий с крутой характеристикой, чтобы дифференцировать
профессиональные нечеткие модели знаний операторов с общей суммой баллов равной
4.
В результате проведенных исследований установлено, что
наименьшие ошибки наблюдаются для операторов ИУС со средними нечеткими моделями
знаний и для заданий со средней трудностью, рис. 2.9.
Рис. 2.9. Графическое представление результатов имитационного
моделирования
2.3 Метод дихотомического оценивания нечетких
моделей знаний операторов ИУС
В данной части раздела рассматривается процесс применения
некоторого дихотомического теста
к группе операторов
и систематизация возможных исходов такого процесса. Конечно, цель
тестирования сводится к оценке латентных признаков операторов, но при этом не
упускается из виду, что на первом плане рассматриваются все же свойства самого
теста. Поэтому задачей данного раздела является разработка метода
дихотомического оценивания нечетких моделей знаний операторов ИУС.
Рассмотрим случайную величину
, принимающую лишь два значения
которую будем называть далее индексом ответа. Тогда матрица
является естественным и наиболее полным описанием процесса
тестирования (в случае дихотомического теста).
Введем далее в рассмотрение случайную величину
, являющуюся элементом матрицы-столбца
где [
] - единичная матрица-столбец.
Таким образом, величина
определяется как
и может быть названа баллом оператора. Разумеется, балл оператора
может принимать лишь целочисленные значения -
с вероятностью
Если ввести в рассмотрение матрицы операторов [
] и баллов [
]:
;
,
то
можно определять как вероятность
соответствия
-го элемента матрицы операторов
-му элементу матрицы баллов.
Введем далее понятие балла теста, определяя его как случайную
величину
, получаемую при выборе наугад (с
вероятностью) из множества баллов операторов. Балл теста также принимает лишь
целочисленные значения
с вероятностью
Если подмножество операторов, имеющих равные баллы,
, определить как класс операторов ‘
’, то случайная величина
, принимающая значения
может быть названа классовым индексом ответа.
Если считать классовым индексом оператора случайную величину
, принимающую значения
то классовым описанием операторов может явиться матрица
которая позволяет найти матрицу классовых индексов вопросов
Таким образом, классовый индекс вопроса (т.е. число ответивших
верно на
-й вопрос из класса
) определяется как
Наконец, классовый индекс теста
(т.е. численность класса) может быть определен как случайная
величина, являющаяся элементом матрицы-столбца
где [
] - единичная матрица-столбец.
Таким образом, все классовые индексы (ответов, операторов,
вопросов и теста в целом) связаны соотношением
Кроме классовых, тест может быть охарактеризован и весовыми
индексами. Так, весовой индекс вопроса есть случайная величина, являющаяся
элементом матрицы-строки
Таким образом, весовой индекс вопроса есть сумма его
классовых индексов
Случайную величину
, являющуюся
элементом матрицы-строки
и равную
будем называть весом вопроса, а величину
- удельным весом вопроса.
Весовые показатели можно использовать и применительно к классу
тестам. Так, случайную величину
, являющуюся
элементом матрицы столбца
следует называть весом класса; а величину
- удельным весом класса.
Наконец, для теста в целом весовые показатели могут быть
представлены как
- вес теста;
- удельный вес теста;
- удельный весовой индекс теста.
Таким образом, сущность предлагаемого метода вероятностного оценки
нечетких моделей знаний операторов ИУС заключается в том, что, введя исходные
понятия индексов ответов [
] и классовых индексов операторов [
], мы можем описывать тест системой
уравнений
в которую входят все остальные показатели (параметры) теста,
являющиеся случайными величинами.
Ставя задачу отнесения каждого из квалифицируемых наблюдений
к одному из классов, необходимо четко
определить понятие класса, для этого необходимо классифицировать дихотомические
тесты. Обобщая проведенные исследования, следует заметить, что предложенный
метод дихотомической оценки нечетких моделей знаний операторов ИУС следует
оптимизировать по критерию наилучшей четкости.
.4 Оптимальное оценивание нечетких моделей знаний
операторов ИУС дихотомическими тестами
Все количественные показатели тестирования являются
случайными, поэтому исследование этих показателей требует использование методов
математической статистики. Следует заметить, однако, явную диспропорцию между
глубокой разработкой общей теории тестов с применением мощного аппарата
современной статистики с одной стороны и довольно скудными попытками применения
этой теории в практике тестового контроля, с другой стороны. Возможно, что это
обстоятельство в какой-то мере объясняется некоторыми трудностями, связанными
необходимостью оперирования с понятием математической модели. Использование
статистических методов при построении тестов и практике их контроля нечетких
моделей знаний возможно лишь при условии глубокого проникновения в
дидактическую и психологическую сущность этого процесса. Поэтому задача
обобщения теоретических предпосылок, оптимизации оценивания нечетких моделей
знаний операторов ИУС представляется актуальной.
Рассмотрим вопросы исходного определения параметров
дихотомического тестирования. Во всех поставленных задачах, под термином
«класс» мы будем понимать генеральную совокупность, описываемую одномодальной
функцией плотности
или одномодальным полигоном вероятностей
в случае дискретных признаков
. Тогда под классификацией мы будем понимать разделение
рассматриваемой совокупности объектов или явлений на однородные, в определенном
смысле группы либо отнесение каждого из заданного множества объектов к одному
из заранее известных классов.
Рассмотрим применяемые модели теста. Формальное описание и
аналитическое представление функции
т.е. модели теста, производились многими исследователями на
самых различных научных уровнях. Характерно, что в подавляющем большинстве
случаев зависимость (2.35) отыскивается чисто волевым приемом, с использованием
эвристических предпосылок.
Так автор [8] определяет вероятность правильного ответа на
-ю порцию программы как

Заметим сразу же, что
рассматривается как совместный признак оператора и вопроса, а это
означает априорную неэквивалентность отдельных вопросов теста, непригодность их
для оценки одного и того же признака оператора. Кроме того, в [10] предполагается
вероятность верного ответа при условии нечетких моделей знаний (усвоения)
равной 1, что далеко не всегда справедливо. Вероятностью верного ответа при
условии нечетких моделей знаний оперирует в своих исследованиях [8], определяя
ее как
И здесь
',
'' и
являются совместными признаками вопроса
оператора, что чрезвычайно затрудняет анализ единственным видом информации о
процессе тестирования как свойств теста, так и итогов тестирования.
В работах автора [50] непосредственно рассматривается модель
процесса контроля знаний. При этом используется разделение признаком оператора
и вопросов теста. Основным латентным признаком оператора полагается так
называемая относительная подготовленность или
В качестве признака вопроса используется лишь вероятность
угадывания верного ответа
Тем самым, по сути дела, вопросы теста полагаются
равнотрудными.
С аналогичных позиций рассматривает модель теста и автор
[10]. По основной гипотезе автора
С сугубо информативных позиций решают проблему статистической
модели теста другие исследователи. Так, например, автор [10], ставит
в однозначную зависимость от количества
информации, которое получил оператор в процессе подготовку.
Наиболее корректно решена задача выбора модели дихотомического
теста в работе Раска Дж. Ставя конкретную задачу - поиск
с такими свойствами, при которых тест был
бы «инвариантным» к особенностям группы испытуемых, автор решает ее (хотя и на
эвристическом уровне), доказывая, что при
заданное свойство будет обеспечено.
Могут существовать, по крайней мере, три ситуации
использования теста как инструмента контроля знаний, по которому можно также
провести классификацию.
Целью теста является установление диагноза. Это означает, что
оператор ИУС теста заранее, apriori представляет оператора относящимся к одной
из категорий: «знает» - «не знает»; и т.д. Заметим сразу же, что тест такого
типа (
-тест) требует в конце его применения
вывода о состоянии оператора. Конечно, этот вывод будет статистическим; это
будет решение, принимаемое в условиях неопределенности, иначе это будет
гипотеза о диагнозе.
Целью теста является измерение признака уровня нечетких моделей
знаний. В этой ситуации по итогам тестирования требуется выставить оценку (по
некоторой шкале) каждому оператору. Такой тест может быть назван метрическим
(М-тест). Здесь задачей пользователя теста является обеспечение наибольшей
достоверности в отнесении оператора к некоторому уровню шкалы оценок, т.е. и в
этом случае речь идет о статистической гипотезе - оценке уровня нечетких
моделей знаний оператора.
Анализ исследований в области теории тестов показывает, что в
подавляющем большинстве случаев такому исследованию подлежат
-тесты. Менее изучены проблемы теории
диагностических или
-тестов. Конечно, такие тесты иногда можно
относить к метрическим с двумя уровнями на шкале главного латентного признака,
однако, как будет показано ниже,
-тесты обладают особыми свойствами и разработка их теории
представляется весьма плодотворным направлением.
Конечно, некоторый реальный тест может оказаться вполне пригодным
для решения каждой из задач: диагноза или оценки уровня нечетких моделей
знаний. Однако, требования к
-,
-тесту совершенно различны, а
следовательно, различными могут оказаться и понятия эталонного теста.
К сожалению, эти понятия до настоящего времени не определены
достаточно четко. Поэтому попытаемся дать формальные определения эталонного
теста, ориентируясь, прежде всего, на непосредственную цель тестирования.
Докажем, что эталонный тест (любого из классов М,
или
) должен быть некоррелированным. Это означает, что факт верного
или неверного ответа оператора на любой данный вопрос теста никак не должен
влиять на вероятность верного (неверного) ответа на любой последующий вопрос.
Действительно, при наличии хотя бы двух коррелированных вопросов теста,
независимо от степени корреляции, объем теста будет явно завышен. Если данный
вопрос имеет назначением выяснить что-то об операторе, то наличие коррелированного
(в пределе - того же самого) второго вопроса является совершенно излишним.
Более того, если некоторый вопрос теста оказывается «неэффективным», то наличие
другого, коррелированного с первым, вопроса приведет к неизбежной большей
потере информации, снижению эффективности теста в целом. Свойство
некоррелированности вопроса эталонного теста может быть описано кратко -
множество событий, связанных с данным
-м вопросом теста, должно являться независимым.
Рассмотрим теперь требования к
-тесту, выполнение которых позволило бы отнести его к эталонному.
Если исходить из непосредственной цели этого теста - оценки уровня латентного
признака оператора с наибольшей достоверностью, то можно согласиться с тем, что
в идеале метрический тест должен быть предельно валидным и предельно надежным.
При этом под «валидностью» теста понимается его возможность измерять именно то,
для чего он создан. Мерой валидности обычно считают коэффициент корреляции
между тестовыми показателями и какой-либо иной объективной оценкой латентного
признака. Под «надежностью» теста понимают степень устойчивости тестовых
показателей; мерой надежности считается коэффициент корреляции тестовых
показателей, полученных при испытании той же группы операторов одним и тем же
тестом (или равноценным ему). Подобные критерии эффективности теста, его
близость к идеалу представляются вполне обоснованными. Однако, к сожалению,
практическая оценка таких показателей как валидность и надежность теста
оказывается возможной только в определенных областях: психологии, социологии,
медицине. Что же касается области контроля знаний, то здесь зачастую, кроме
тестовой, нет возможности найти иную, объективную оценку знаний для
установления валидности. Тем более совершенно лишено смысла повторное
тестирование одной и той же группы операторов.
Все это обуславливает выдвижение иных требований к эталонному М-тесту,
разработку других критериев. Такие критерии можно обнаружить, если учесть тот
факт, что никакая, самая совершенная теория тестов не сможет дать ответ на
методологию составления теста. Иное дело - проблема оптимизации реального
теста, улучшения свойств его отдельных вопросов или, по крайней мере, поиска
вопросов, которые резко отличаются от остальных. В этом плане становится вполне
очевидным требование эквивалентности вопросов теста, их равной эффективности.
Дело в том, что при любом смысле и формальном определении понятий
«эффективность», «трудность», «различительная сила» вопросов теста максимум
информации, доставляемой тестом о каждом операторе, будет достигнут при
равенстве долей этой информации, получаемой от каждого вопроса. Это положение
вытекает из основных теорем теории информационных систем.
Таким образом, эталонный
-тест должен быть однородным, т.е. все его некоррелированные
вопросы должны обладать одинаковым уровнем латентных признаков
,
при любом числе этих признаков, входящих в модель теста.
Из необходимости практической оптимизации реального теста вытекает
и другое требование или критерий эталонного
-теста. Совершенно необходимо, чтобы итоги тестирования позволяли
каким-то образом судить о сравнительных свойствах вопросов. Иными словами,
информация, содержащаяся в итогах теста, должна быть доступной для вынесения
решений не только о признаках операторов, но и о признаках вопросов. Этот
критерий эталонного теста прямо связан с его моделью - от того, каким образом
будет определена функция
, и зависит возможность статистической
оценки распределений
.
Таким образом, эталонный тест любого класса должен в пределе
удовлетворять трем условиям: быть некоррелированным; быть однородным; иметь
модель
определенного вида, позволяющего с
максимальной достоверностью использовать информацию, содержащуюся в итогах
тестирования.
3. Базы нечетких моделей знаний операторов
информационно-управляющих систем
.1 Основные понятия теории нечетких множеств и
нечеткой логики для решения задач формирования БНЗ
При построении любой БНЗ, прежде всего, следует сформировать
некоторые понятия и определения исходных фактов, не требующих доказательств и
некоторые допущения. Задачей данного раздела диссертации являются основные
понятия теории нечетких множеств и нечеткой логики для решения задач
формирования БНЗ.
Понятие нечетких множеств (fuzzy sets) как обобщение
обычных (четких) множеств было введено Л. Заде. Традиционный способ
представления элемента множества
состоит в применении характеристической функции
, которая равна 1, если элемент
принадлежит множеству
, или равно 0 в противном случае. В
нечетких системах элемент может частично принадлежать любому множеству. Степень
принадлежности множеству
, представляющая собой обобщение характеристической
функции, называется функцией принадлежности
, причем
, и
=0 означает отсутствие принадлежности
множеству
, а
=1 - полную принадлежность. Конкретное
значение функции принадлежности называется степенью или коэффициентом
принадлежности.
Эффективным средством формализации и представления баз нечётких
моделей знаний (БНЗ) в информационных управляющих системах (ИУС) является
нечёткая логика, основанная на теории нечётких множеств. Достоинством нечёткой
логики является возможность использовать экспертные нечеткие модели знаний о
решаемых проблемах или структуре объекта в виде лингвистических высказываний,
представляемых нечёткой базой правил: «если <входы>, то <выход>».
Нечеткая логика ближе по духу к человеческому мышлению и естественным языкам,
чем формальная двузначная логика. Наличие математических средств отражения
нечеткости исходной информации позволяет построить модель, адекватную
реальности.
В качестве базового теоретического материала для синтеза баз
нечётких моделей знаний введём некоторые основные понятия теории нечётких
множеств и нечёткой логики.
Определение 1.
Система нечёткого вывода представляет собой совокупность следующих элементов:
блок введения нечеткости (fuzzification); второй блок - основа системы - база
нечётких моделей знаний, формируемая специалистами предметной области в виде
совокупности нечетких предикатных правил; механизм логических выводов решений;
блок приведения к четкости (defuzzification).
В блоке введения нечёткости производится преобразование множества
входных данных X = [x1, x2, …, xn]T
в нечёткое множество А, которое характеризуется функцией принадлежности mA (x) причинно-следственных связей, характерных для
моделируемого объекта или процесса. База нечётких моделей знаний воплощает в
себе описание этих связей на естественном языке с применением нечётких множеств
и лингвистических переменных. В блоке приведения к чёткости (дефаззификации)
формируется однозначное решение относительно значения выходной переменной на
основании нечётких выводов, полученных в результате логического вывода решений.
Основой действия системы нечёткого логического вывода является
нечёткое обобщённое правило «modus-ponens», которое может быть определено таким
образом.
Определение 2. Нечёткое обобщённое
правило «modus-ponens» определяет следующая схема вывода:
Предпосылка: х есть А'
Импликация: ЕСЛИ х есть А, ТО у есть В
Заключение: у есть В',
где А, А' Í Х и В, В'
Í Y - нечёткие множества, определённые на X, Y,
которые являются непустыми универсальными множествами;
х и у - лингвистические переменные.
Тогда заключение - вывод нечёткого правила (3.1) может быть
записан при помощи нечёткой импликации R = A ® B следующим образом:
В' = A' ○ R = А' ○ (А® В),
где «○» означает операцию композиции или, иначе,
свёртки.
Как уже было выше представлено, нечёткая импликация
равносильна некоторому нечёткому отношению R Í X ´ Y, с функцией
принадлежности mR (x, y).
Поэтому функцию принадлежности нечёткого множества В'
можем определить по следующей формуле
где mА®В (х, у) = mR (х, у).
При этом, в зависимости от того, каким образом реализуется
Т-норма, формула может принять другой вид, т.е. если Т-норма определяется как
минимум (min) и примет вид
или, если выполняется операция произведения,
Кроме представленного нечёткого правила вывода «modus-ponens»
в нечёткой логике используется также обобщённое нечёткое правило
«modus-tollens».
Определение 3. Обобщённое нечёткое правило
«modus-tollens» определяет следующая схема вывода:
· Предпосылка: у есть В'
· Импликация: ЕСЛИ х есть А, ТО у есть В
· Заключение: х есть А',
где А, А' Í Х и В, В'
Í Y, являются нечёткими множествами, определёнными на X,
Y, которые являются непустыми универсальными множествами;
х и у - лингвистические переменные.
Нечёткое множество в схеме нечёткого вывода определяется в
результате композиции отношения: A' = (A®B) ○ B', при этом
Если Т-норма является типа min, тогда формула примет следующий
вид
Функции принадлежности в выше представленных правилах нечёткого
вывода, определяемые по формулам -, зависят от функции принадлежности mA®B (x, y) нечёткой импликации А®В, которая равносильна нечёткому отношению R Í X ´ Y.
Определение 4.
Базой нечетких моделей знаний (fuzzy knowledge base) о влиянии факторов
на значение параметра y называется
совокупность логических высказываний типа:
ЕСЛИ
ИЛИ
ИЛИ
ТО
, для всех
,
где
- нечеткий терм, которым оценивается
переменная
в строчке с номером jp
;
- количество строчек-конъюнкций, в которых выход y
оценивается нечетким термом
;
- количество термов, используемых для лингвистической оценки
выходного параметра y.
С помощью операций
(ИЛИ) и
(И) базу нечетких моделей знаний из
определения 10 перепишем в более компактном виде:
Нечетким логическим выводом (fuzzy logic inference) называется
аппроксимация зависимости
с помощью базы нечетких моделей знаний и
операций над нечеткими множествами.
Пусть
- функция принадлежности входа
нечеткому терму
,
,
,
, т.е.
- функция принадлежности выхода y
нечеткому терму
,
, т.е.
Тогда степень принадлежности конкретного
входного вектора
нечетким термам
из базы знаний определяется следующей
системой нечетких логических уравнений:
где
- операция максимума (минимума).
Нечеткое множество
, соответствующее входному вектору
, определяется следующим образом:
где
- операция объединения нечетких множеств.
Четкое значение выхода y, соответствующее входному вектору
определяется в результате деффаззификации
нечеткого
.
В результате проведенных исследований данного раздела определены
основные понятия и определения исходных фактов, не требующих доказательств и
некоторые допущения, используемые в дальнейших исследованиях.
3.2 Необходимые и достаточне условия управления
БМНЗ в информационно-управляющих системах
Для качественного управления базами моделей нечетких знаний
(БМНЗ) рассмотрим необходимые и достаточные условия функции принадлежности
нечёткой импликации.
Нечёткая импликация типа А®В представляет собой набор
правил, определяющих способ расчёта функции принадлежности нечёткого отношения R
Í X ´ Y, т.е.
на основе известных функций принадлежности mA (x, y) и mB (x, y) нечётких
множеств А Í Х и В Í Y [23].
Нечёткая импликация Mamdani
mа-®в (x, y) = mA (x) Ù mB (y)
= min (mа (x), mB (y)),
которая называется также импликацией типа минимум.
Нечёткая импликация Zadeh
mа-®в (x, y) = max (min (mA (x), mB (y, 1 - mа (x)),
называемая иначе импликацией типа max-min.
Нечёткая импликация Larsen’a
mа-®в (x, y) =
mA (x), mB (y),
называемая также импликацией типа арифметического
произведения.
Нечёткая импликация Kleene-Dienes’a
mа-®в (x, y) = [1 - mA (x)]
Ú mB (y) = max (1 - mа (x), mB (y)),
которая называется в литературе также импликацией
Dienes-Rescher’a, Boole’a или бинарной импликацией.
Нечёткая импликация Lukasiewicz’a
mа-®в (x,
y) = min (1, 1-mA (x)+
mB (y)),
предложенная также Zadeh и называемая иначе импликацией
арифметической [23].
Нечёткая импликация Yager’a
.
Нечёткая импликация Willmott’a
Представленные выше методы не содержат, безусловно, всех
известных в литературе предложений, связанных с определением нечётких отношений
А®В. Рассмотрены основные, наиболее известные методы, используемые в
системах нечёткого вывода. Для решения проблем, связанных с трансформацией
нечеткого множества, будут использованы методы приведения к четкости.
Трансформация нечёткого множества в единственное точечное решение может быть
выполнена несколькими известными способами.
Метод центра тяжести области (Center of Area method -
COA). Это наиболее широко используемый метод дефаззификации. Формула выглядит
таким образом:
.
В дискретном случае расчёт производится по формуле
.
Метод максимума критерия (max criterion method).
Суть этого метода состоит в выборе такого значения у0, при
котором нечеткое множество {mx1,…mxn, mR (y)} имеет
максимальную степень принадлежности
Первый максимум (First-of-Maxima), Четкая величина вывода
находится квазинаименьшее значение, при котором достигается максимум итогового
нечеткого множества:
Метод среднего центра (Center Average
Defuzzyfication) определяет значение у0 по следующей формуле:
где у-k является точкой, в которой функция
принадлежности mB-k (у) принимает
максимальное значение, т.е.
Точка у-k называется центром нечёткого
множества Вк.
Метод среднего значения максимума (mean of maximum method
- MOM)
На практике чаще всего применяется метод среднего центра.
Рассмотрим алгоритмы нечёткого логического вывода. Нечёткий
логический вывод связан с выполнением расчётов на нечётких множествах, которые
определяют значения некоторых лингвистических переменных, описанных в базе
нечётких моделей знаний. Эти расчёты выполняются согласно с правилами вывода и
обобщённым нечётким правилом «modus-ponens». Первое правило нечёткого
логического вывода было предложено L. Zadeh и носит название композиционного
правила вывода. В настоящее время используются различные методы нечёткого
вывода, которые отличаются, прежде всего, используемым методом импликации и
композиции [23].
Рассмотрим наиболее употребительные модификации алгоритма
нечеткого вывода, полагая, что база нечетких моделей знаний состоит из двух
нечетких правил вида:
П1: если x есть А1 и у
есть В1 тогда z есть С1,
П2: если х есть А2 и у
есть В2, тогда z есть С2,
где х и у - входные переменные; z -
переменная вывода; А1, А2, В1,
В2, С1, С2 - некоторые
заданные функции принадлежности.
Четкое значение z0 необходимо определить на
основе приведенной информации и четких значений х0 и у0.
Рассмотрим наиболее популярный алгоритм Mamdani, который
математически может быть описан следующим образом: на этапе введения нечеткости
находятся степени истинности для предпосылок каждого правила: A1(x0),
A2(x0), B1(x0),
B2(x0). В процессе логического вывода
находятся уровни «отсечения» для предпосылок каждого из правил с использованием
операции min:
,
,
где знаком «Ù» обозначена операция логического минимума
(min).
Затем находятся «усеченные» функции принадлежности:
,
.
Следующий этап - композиция (или иначе, агрегирование).
Производится объединение найденных усеченных функций с использованием операции
max, обозначаемой как «Ú», что приводит к получению итогового нечеткого
подмножества для переменной выхода с функцией принадлежности:
.
Приведение к четкости выполняется для нахождения z0
методом центра тяжести области.
Алгоритм Tsukamoto. В этом алгоритме предполагается, что функции C1(z),
C2(z) являются монотонными. Введение нечеткости
выполняется аналогично, как в алгоритме Mamdani. В процессе логического вывода
сначала также находятся уровни «отсечения» для предпосылок каждого из правил,
как и в алгоритме Mamdani, т.е. определяются а1 и а2,
а затем решением уравнений
,
, определяются четкие значения (z1
и z2) для каждого исходного правила. В
процессе дефаззификации определяется четкое значение переменной вывода (как
взвешенное среднее z1 и z2):
,
или в общем случае для n правил согласно с дискретным
вариантом метода центра тяжести области:
.
Алгоритм Larsen'a заключается
в выполнении следующих операций. Введение нечеткости выполняется также
аналогично, как в алгоритме Mamdani. Нечеткий вывод. Сначала, аналогично, как в
алгоритме Mamdani, находятся значения:
,
, а затем определяются частные нечеткие
подмножества: 
.
В алгоритме Larsen'a нечеткая импликация моделируется с
использованием оператора умножения. Итоговое нечеткое подмножество находится по
формуле
или для общего случая n правил
определяем по формуле
. Приведение к четкости производится с использованием
одного из известных методов, чаще всего аналогично ранее рассмотренным
алгоритмам используется метод центра тяжести области.
Алгоритм Takagi и Sugeno. Обобщённая модель нечёткого вывода Takagi-Sugeno
приобрела большую популярность благодаря представлению заключения в виде
функциональной зависимости, что позволило значительно упростить вывод,
ликвидируя необходимость дефаззификации. Общая форма записи нечётких правил в
модели TS может быть представлена следующим образом:
где
- чёткая функция.
В этом и заключается принципиальное отличие системы нечёткого
вывода от рассматриваемых ранее подходов. Чаще всего представление этой функции
является полиномиальной функцией нескольких переменных, а на практике - это
полином первого порядка:
,
в котором коэффициенты р0, р1,
pN - это цифровые веса, которые подбираются в процессе
подготовку.
Если на вход системы подаётся вектор
, тогда для определения выходного сигнала
для правила R(k) необходимо рассчитать функции
принадлежности, а также веса wк каждого правила в системе
следующим образом
:
и величину:
. Выходной сигнал системы нечёткого
вывода Такаги-Сугено определяется как средневзвешенное значение
Следует отметить, что используемые в модели веса wk
являются нелинейными параметрами функции у и подвергаются обучению
для достижения наилучшей приспособленности модели к заданным условиям.
Эффективность систем нечеткой логики базируется на следующих
теоретических результатах.
) На основе теоремы Wanga - для каждой вещественной
непрерывной функции g, заданной на компакте U и для произвольного
e
> 0 существует нечеткая система, формирующая выходную функцию f (x)
такую, что
,
где ||×|| - символ принятого расстояния между
функциями.показал, что нечеткая система может аппроксимировать любую
непрерывную функцию, заданную на универсальном множестве U с
произвольной точностью, если использует набор n (n®¥) правил:
П1;: ЕСЛИ х есть Ai И у
есть Bi ТО z есть Сi для i =
7… n,
при следующих условиях: гауссовых функциях принадлежности,
композиции в виде произведения, импликации в форме Larsen'a, центроидном методе
приведения к четкости.
Таким образом, Ванг доказал, что нечеткая система является
универсальным аппроксиматором.
) На основе теоремы, доказанной Б. Коско (В. Kosko) (Fuzzy
Approximation Theorem - FAT), утверждающей, что любая математическая система
может быть аппроксимирована системой, основанной на нечеткой логике, и таким
образом показывающей универсальность нечётких систем.
) Кастро (J.L. Castro) показал, что логический контроллер
Mamdani также является универсальным аппроксиматором при выполнении следующих
условий: симметричных треугольных функциях принадлежности, композиции с
использованием операции min, импликации в форме Mamdani, центроидного метода
приведения к четкости.
Посылка правила или антецедент нечеткой базы знаний (НБЗ)
представляет собой утверждение типа «x есть низкий», где «низкий» -; это
терм (лингвистическое значение), заданный нечетким множеством на универсальном
множестве лингвистической переменной x. Квантификаторы «очень»,
«более-менее», «не», «почти» и т.п. могут использоваться для модификации термов
антецедента.
Заключение или следствие правила представляет собой утверждение
типа «y есть d», в котором значение выходной переменной (d)
может задаваться: нечетким термом: «y есть высокий»; классом решений: «y
есть знающий»; четкой константой: «y=5»; четкой функцией от входных
переменных: «y=5+4
x».
Если значение выходной переменной в правиле задано нечетким
множеством, тогда правило может быть представлено нечетким отношением. Для
нечеткого правила «Если x есть
, то y есть
«, нечеткое отношение
задается на декартовом произведении
, где
- универсальное множество входной (выходной) переменной. Для
расчета нечеткого отношения можно применять нечеткую импликацию и t-норму.
При использовании в качестве t-нормы операции нахождения минимума,
расчет нечеткого отношения
осуществляется так:
.
Пример 3.1. Следующая нечеткая база знаний описывает
зависимость между опытом оператора (x) и возможностью извлечь нечеткие
знания (y):
Если x = Начинающий, то y = Высокая;
Если x = Средний, то y = Низкая;
Если x = Опытный, то y = Высокая.
Пусть функции принадлежностей термов имеют вид, показанный на
рис. 3.1.
Рис. 3.1. Функции принадлежности термов
Тогда нечеткие отношения, соответствующие правилам базы
нечетких знаний, будут такими, как на рис. 3.2.
Для задания многомерных зависимостей «входы-выходы»
используют нечеткие логические операции И и ИЛИ. Удобно правила формулировать
так, чтобы внутри каждого правил переменные объединялись логической операцией
И, а правила в базе нечетких знаний связывались операцией ИЛИ.
В этом случае нечеткую базу знаний, связывающую входы
с выходом
, можно представить в следующем виде:
ЕСЛИ
ИЛИ
ИЛИ
,
ТО
Рис. 3.2. Нечеткие отношения, соответствующие правилам базы
нечетких знаний из примера 3.1
где
- нечеткий терм, которым оценивается
переменная
в строчке с номером
;
- количество строчек-конъюнкций, в которых выход
оценивается значений
;
- количество различных значений, используемых для оценки выходной
переменной
.
Приведенную выше базу нечетких знаний удобно представлять
таблицей, которую иногда называют матрицей нечетких знаний, табл. 3.1.
Для учета различной степени уверенности эксперта в адекватности
правил используют весовые коэффициенты. Базу нечетких знаний из табл. 3.1 с весовыми
коэффициентами правил можно записать следующим образом:
,
где
- нечеткая логическая операция
;
- нечеткая логическая операция
;
- весовой коэффициент правила с номером
.
Таблица 3.1. База нечетких знаний
Обобщая проведенные исследования можносделать вывод, что базу
нечетких знаний с весовыми коэффициентами можно представить виде
формализованной модели:
, где
-нечеткая логическая операция
;
-нечеткая логическая операция
;
- весовой коэффициент правила с номером
.
.3 Модели взаимодействия ИУС и оператора с
использованием методов нечеткой логики
Задача исследования и разработки модели взаимодействия ИУС и
оператора с использованием методов нечеткой логики, исключающих субъективность
традиционных методов и помогающих сориентироваться в условиях массового рынка
средств компьютерной техники является актуальной.
В условиях взаимодействия оператора и ИУС необходимо
обеспечить создание точной модели ситуации и качественного управления аспектами
представления передаваемых нечетких знаний для обеспечения оптимальной
эффективности принимаемых решений. В этой связи задачей настоящей части раздела
является разработка модели взаимодействия ИУС и оператора.
В тех случаях, когда синтезируемые модели базируются на
экспертных лингвистических высказываниях типа «IF-THEN», основным инструментом
построения математических моделей являются методы нечеткой логики. Использование
лингвистических правил «IF-THEN» позволяет значительно снизить объем
экспериментальных данных, необходимых для качественной идентификации. Для
задач, где более важным является обоснование принятого решения, имеют
преимущество нечеткие модели типа Mamdani [143, 144]:
где
лингвистический терм, которым оценивается
переменная
в строке с номером
количество строк-конъюнкций, в которых
выход
оценивается лингвистическим термом
количество термов, используемых для лингвистической оценки
выходной переменной
.
Все лингвистические термы в нечеткой базе знаний представляются
как нечеткие множества, заданные соответствующими функциями принадлежности.
Основные идеи идентификации на основе нечеткого вывода состоят в
следующем. Будем предполагать, что идентифицируемая нелинейная зависимость
представлена выборкой данных «входы-выход»:
где
вектор входов и
выход в
паре;
объем выборки.
Задача идентификации состоит в нахождении нечеткой модели
обеспечивающей минимальное значение
среднеквадратической невязки:
где
значение выхода нечеткой модели при
значении входов, заданных вектором
Выход нечеткой модели зависит от ее структуры - нечеткой базы
знаний и параметров: функций принадлежностей, реализаций логических операций,
метода дефаззификации. Нахождение структуры и параметров нечеткой модели,
обеспечивающих минимальное значение критерия и является задачей идентификации.
Обозначим через
- вектор параметров функций
принадлежности термов входных переменных, через
вектор параметров функций принадлежностей термов выходной
переменной модели типа Мамдани. Тогда параметрическая идентификация сводится к
задаче математического программирования:
Найти такой вектор
чтобы
В приведенной задаче оптимизации на управляемые переменные (
,
) обычно накладывают ограничения, обеспечивающие линейную
упорядоченность элементов терм-множеств. Такие ограничения не позволяют алгоритму
оптимизации сделать, например, терм «Низкий» выше терма «Высокий».
Рассмотрим модель взаимодействия ИУС и оператора
На рис. 3.3 представлена архитектура ИУС, обеспечивающая:
· измерение характеристик оператора;
· построение его когнитивного профиля;
· определение когнитивного типа;
· адаптацию информации к когнитивному
профилю оператора.
Рис. 3.3. Архитектура ИУС
Нечеткая база знаний ИУС состоит из когнитивной модели
оператора и продукционных правил интерпретации когнитивного профиля, который
хранится и актуализируется когнитивной моделью. Эти правила имеют обобщенный
вид:
где
- индекс продукционного правила;
- посылка
-ого продукционного правила;
- следствие.
Посылка и следствие правила имеют вид:

,
где
- i-я элементарная посылка j-ого
продукционного правила;
- j-e следствие.
Элементарная посылка
имеет вид:
где
- результат тестирования, полученный в
-ом тесте:
;
- количество тестов для определения продуктивных характеристик;
,
- соответственно нижнее и верхнее
граничные значения результата тестирования для отнесения пользователя к классу
предпочтений по типу и сложности представления информации.
где
- результат тестирования когнитивного стиля;
R -
отношение < или отношение >.
Следствие
имеет вид
,
где
-
-ый когнитивный тип.
Блок классификации оператора ИУС является
механизмом вывода, который определяет когнитивный тип оператора. Необходимость
предложенной архитектуры вызвана тем, что определения когнитивных стилей и
когнитивных свойств оператора не являются устоявшимися и поэтому для
обеспечения гибкости применена архитектура, в которой нечеткие модели знаний
отделены от процедуры вывода, и поэтому могут легко редактироваться.
Эта же причина объясняет необходимость блока менеджер тестов,
назначение которого - устанавливать перечень тестов, которые следует
предъявлять оператору для тестирования его когнитивных способностей. Тем самым
обеспечивается возможность редактировать тесты и их множество без изменения
программных компонентов ИУС.
База знаний предметной области (БЗ ПрО) ИУС содержит
нечеткие модели знаний по предмету, который используется оператором. Она может
быть, например, множеством сценариев, каждый из которых отвечает когнитивному
типу оператора.
Функция блока адаптации состоит в выборе соответствующего
когнитивного типа сценария диалоговой модели.
Презентационный блок является обобщенным названием
компонентов ИУС, который выполняет функции организации диалогового общения
(коммуникации) с оператором.
Представим правила отнесения оператора к некоторому
когнитивному типу. Для этого введем дополнительные переменные Р и L,
описывающие темп и уровень сложности представления информации (табл. 3.2).
Таблица 3.2. Переменные, описывающие темп и уровень сложности
представления информации
|
Представление
информации
|
Градации
|
Значение
переменной
|
|
|
Темп
|
низкий
|
Р=1
|
|
средний
|
Р=2
|
|
высокий
|
Р=3
|
|
Уровень сложности
|
низкий
|
L=1
|
|
средний
|
L=2
|
|
высокий
|
L=3
|
Переменные
и
определяются параметрами N1… N5,
которые являются результатами тестирования продуктивных характеристик
пользователя:
Формализуем зависимости (3.31) и (3.32) на основе теории
нечетких множеств.
Рассмотрим параметры
,
как лингвистические переменные, заданные
на универсальных множествах
,
где
- соответственно нижнее и верхнее
значения параметра Ni.
Для оценивания нечетких переменных будем использовать единую
шкалу лингвистических термов: Н - низкий; С - средний; В-высокий.
Степень принадлежности входного вектора нечетким термам из
базы знаний определяется системой нечетких логических уравнений:
.
Нечеткие логические уравнения, связывающие функции
принадлежности переменных L, Р и параметров Ni - N5,
имеют вид:
где
- операция из
-нормы (
-нормы), т.е. из множества реализаций логических операций ИЛИ
(И).
При выполнении расчетов по уравнениям - логические операции Ù (И) и Ú (ИЛИ) над функциями принадлежности
заменяют для операции И - нахождением минимума (min) и для
операции ИЛИ - нахождением максимума (max).
Нечеткое множество
соответствующее входному вектору
определяется следующим образом:
где
импликация, обычно реализуемая как
операция нахождения минимума;
агрегирование нечетких множеств, которое наиболее часто
реализуется операцией нахождения максимума.
Четкое значение выхода
соответствующее входному вектору
определяется в результате дефаззификации нечеткого множества
. Наиболее часто применяется
дефаззификация по методу центра тяжести:
.
Аналитические выражения данных функций имеют вид [2]:
Пример 3.1.
Вычислить
при значениях
,
,
,
,
,
равных:
;
;
;
;
,
.
Найдем:
,
,
.
Решение. С учетом (3.49) выражения (3.46-3.48) будут иметь вид:
Значения переменных Р и L определяются по
следующим правилам (табл. 3.3).
Таблица 3.3. Правила, определяющие значения переменной Р
и L
|
Р
|
L
|
|
IF
|
THEN
|
IF
|
THEN
|
|
P = 1 L = 1
|
|
|
|
|
P = 2 L = 2
|
|
|
|
|
P = 3 L = 3
|
|
|
|
С учетом введенных переменных Р и L правила
отнесения оператора к некоторому когнитивному типу представлены в табл. 3.4.
Вывод о когнитивном типе оператора в дальнейшем использует
блок адаптации оператора. Представим алгоритм диалоговой модели ИУС в ходе
общения с оператором (рис. 3.4).
Опишем работу алгоритма диалоговой модели ИУС в ходе общения
с оператором.
Блок 1. Оператор устанавливает связь с ИУС.
Блок 2. ИУС идентифицирует оператора. Проверяется пароль и
если оператор ИУС не имеет доступа, то связь разрывается. Если оператор имеет
доступ, то проверяется состояние его когнитивной модели. Если когнитивная
модель оператора (КМР) построена полностью, то ИУС переходит к шагу 5. Если КМР
не построена или построена частично, то выполняется переход к следующему шагу.
Таблица 3.4. Правила определения когнитивного профиля
оператора
Блок 3. ИУС запускает менеджер тестов. Менеджер тестов
формирует тестовую последовательность в соответствии с информацией из
конфигурационного файла, который содержит названия тестов из базы данных тестов
и порядок их предъявления.
После того, как тестовая последовательность сформирована,
каждый тест предъявляется оператору. Когда очередной тест завершен, он
возвращает управление менеджеру тестов, который запускает следующий тест. Если
тестовая последовательность исчерпана, формируются результаты тестирования,
менеджер тестов завершает свою работу и ИУС переходит к следующему шагу.
Рис. 3.4. Алгоритм диалоговой модели ИУС в ходе общения с
оператором
Блок 4. Результаты тестирования обрабатываются и заносятся в базу
нечетких моделей знаний. Формируется когнитивная информационная модель
оператора, отображающая его когнитивный профиль (когнитивный стиль и значения продуктивных
характеристик).
Блок 5. Экспертный блок ИУС (блок классификации) моделирует
поведение оператора и на основании построенной КМО относит оператора к одному
из когнитивных типов.
Блок 6. ИУС определяет ПрО и, в соответствии с когнитивным
типом оператора, формирует последовательность взаимодействий.
Проведенные исследования модели взаимодействия ИУС и оператора, и
практическое ее применение состоит в использовании ее при проектировании ИУС
различного назначения.
4. Идентификация нечетких моделей знаний
информационно-управляющих систем
.1 Анализ методов и алгоритмов управления
нечеткими моделями знаний информационно-управляющих систем
Все методы и модели управления нечеткими моделями знаний
исходят из того, что имеется заданная явно или неявно цель предприятия,
описывающая требования к нечетким моделям знаний и умениям оператора, которыми
он должен обладать, работая с ИУС. Заданная цель предприятия, как правило,
представляет собой логическое условие, выраженное в терминах модели оператора и
описывающее множество заключительных состояний знаний и умений оператора. Кроме
того, имеется предполагаемое или в результате предварительного контроля
сконструированное начальное состояние модели оператора. Имеется также набор
воздействий, которые управляют познавательной деятельностью оператора и
модифицируют его текущую модель. Проведение анализа методов и моделей
управления нечеткими знаниями является задачей настоящей части четвертого
раздела.
Управление нечетким знанием представляет собой динамический
процесс, направленный на достижение цели предприятия, исходя из текущего
состояния знаний и умений оператора. Для достижения цели строится алгоритм,
состоящий из отдельных шагов. Каждый шаг представляет собой в общем случае
последовательность воздействий на процесс принятия решений оператором ИУС.
Имеющийся материал, а также время принятия решений оператором, представляют
собой ограничения на алгоритм. Затем алгоритм пошагово исполняется. Если при
исполнении алгоритма возникает ситуация, когда выполнение очередного шага плана
невозможно или нецелесообразно, то возникает потребность в модификации данного
или генерации нового алгоритма.
Подходы к управлению нечеткими моделями знаний различаются
тем, насколько явно в них представлены цель предприятия, процедура принятия
решений, а также предполагают ли они динамическую генерацию алгоритмов или
составление их из заранее заготовленных частей. Схема классификации методов
управления нечетким знанием приведена на рис. 4.1 [8].
Рис. 4.1 Классификации методов управления нечеткими моделями
знаний.
Различают методы, основанное на понятии плана подготовку
(явно или неявно заданном) и не использующие данное понятие. К последним
относятся так называемые реактивные методы и методы, основанные на
агенда-механизме.
Реактивные системы, анализируя ответы оператора и / или
текущее состояние модели оператора, находят удобные моменты для выдачи
требуемой информации по принятию решений, но не планируют последовательность
учебных воздействий. Данный подход применяется при создании сопровождающих
систем, примерами которых может служить системы BETS [12] и FLEX [13], а также
система WEST [14]. При построении реактивных систем выделяют конечное множество
«ошибочных» ситуаций и каждой из них сопоставляют информацию, необходимую для
разъяснения и исправления ошибки. Управление реализуется одним циклом, причем
условие выхода из цикла не зависит от состояния модели оператора, а
определяется состоянием работы оператора в базовой системе обработки
информации. После выполнения оператором некоторых действий в базовой системе
его работа оценивается, и если модель оператора удовлетворяет предусмотренным
ситуациям, то выводится соответствующая производственная информация. Система
лишь реагирует на действия оператора, а не управляет его познавательной
деятельностью.
Агенда-механизм представляет собой метод управления
действиями или задачами, основанный на динамическом упорядоченном списке задач
(агенде). Задача здесь понимается широко - как любая информация, требующая ответных
действий оператора. Порядок задач в списке определяется эвристическими
правилами, которые устанавливают степень предпочтения выполнения каждой задачи
для достижения текущих целей. Агенда-механизм позволяет выбрать задачи,
позволяющие одновременно достичь нескольких целей, или при наличии
конфликтующих целей выбрать задачи, дающие лучшее компромиссное решение.
Агенда-механизм был применен при создании системы SCHOLAR [20] при упорядочении
тем для обсуждения. Темы для обсуждения или обзора заносились в агенду вместе с
допустимым временем, пропорциональным важности темы. Во время обсуждения темы
система вносила в список новые темы, которые связаны с текущей или были
упомянуты в ответах или вопросах оператора. При исчерпании темы или отведенного
на нее времени система выбирала новую тему для обсуждения. Другим примером
может служить метод управления знанием, предложенный в [17] и предназначенный
для подготовки навыков алгоритмической природы при решении задач. В основу
метода положена оверлейная векторная модель оператора, с каждым элементом
которой связаны гипотезы о степени освоенности соответствующего ему навыка.
Пересчет вероятностей гипотез основан на теореме Байеса. Кроме того, имеется
встроенная модель процесса забывания освоенных ранее навыков. Цель системы
состоит в достижении заданных уровней подготовки оператора (пороговых
вероятностей) для всех или избранных навыков на задачах определенной сложности
за минимальное время. На каждом шаге формируется агенда из всех задач,
требующих применения заданных навыков в процессе решения. Затем происходит
выбор задачи, которая имеет оптимальную трудность для данного оператора.
Рассмотрим методы, основанные на явном или неявном задании
алгоритма. Различают системы с фиксированным алгоритмом и системы с конструируемым
алгоритмом. К первой относятся все традиционные системы или, как их принято
называть, автоматизированные курсы подготовки (АКП). Большинство АКП используют
один фиксированный алгоритм подготовки, как правило, заданный неявно кодом
программы. Типичные АКП не содержат модели оператора и управляют нечеткими
моделями знаний скорее некоторого «среднего» оператора, чем оператора, сидящего
за компьютером.
Среди систем с конструируемыми алгоритмами различают системы,
генерирующие алгоритм, и системы, выбирающие алгоритм из библиотеки планов.
Рассмотрим следующие методы конструирования алгоритмов: метод генерации
алгоритмов, управляемой целями, предложенный в [18]; метод выбора и
конкретизации скелетных алгоритмов, предложенный в системе MENO-TUTOR [18].
Генерация учебных алгоритмов, управляемая целями, основана на
методе STRIPS [15]. Система управления нечеткими моделями знаний предполагает
наличие двух основных компонент: планировщика и исполнителя алгоритмов.
Планировщик генерирует алгоритм, удовлетворяющий конечной цели подготовки и
текущему состоянию модели оператора, а исполнитель алгоритмов реализует
алгоритм, и если поведение оператора не соответствует ожидаемому, то исполняет
альтернативную ветвь алгоритма или вызывает планировщика для создания нового алгоритма.
Учебное воздействие может быть представлено в виде четверки (N,
Р, Е, А), где N - наименование учебного
воздействия; Р - спецификация предусловия учебного воздействия, т.е.
условие, истинность которого необходима для возможности применения данного
воздействия; Е - спецификация ожидаемых эффектов от исполнения учебного
воздействия; А - действие, представляющее учебный материал оператору с
целью вызвать ожидаемый эффект.
Первые три части учебного воздействия используются
планировщиком для генерации алгоритма и исполнителем алгоритмов во время его
работы. Четвертый компонент используется только исполнителем алгоритмов для
взаимодействия с оператором.
Алгоритм подготовку представляется в виде ациклического
ориентированного двудольного графа. Два типа вершин графа (шаги и цели)
соответствуют учебным воздействиям и целям подготовки оператора. Дуги задают
порядок исполнения учебных воздействий. В общем случае граф плана подготовку
может быть несвязным, т.е. состоять из нескольких подграфов, не имеющих общих
вершин. Другой важной особенностью алгоритма подготовки оператора данного вида
деятельности является возможность представления нескольких альтернативных путей
достижения некоторых целей.
В системе MENO-TUTOR [15] нечеткие модели знаний представлены
в виде заранее заданной сети управления диалогом (СУД). Сеть управления
диалогом является библиотекой алгоритмов подготовки операторов, представленной
в виде массива узлов. В структуре СУД выделяют три уровня: педагогический,
стратегический и тактический. При переходе с высшего уровня на низший
происходит конкретизация целей и действий системы. На самом верхнем уровне -
педагогическом - система устанавливает ряд ограничений на форму проведения
диалога (например, как часто следует прерывать оператора или как часто следует
его проверять на наличие ошибочных представлений о предметной области) и
выбирает метод работы с оператором: представить новую тему, обучать текущей
теме, исправить неверное представление или завершить текущую тему. На втором
уровне педагогическое решение конкретизируется в виде стратегии подготовки
оператора. Например, при обучении текущей теме можно исследовать компетентность
оператора, задав ему серию вопросов, или вывести фактографическую информацию,
касающуюся данной темы. На нижнем уровне - тактическом - выбираются действия
для реализации стратегии подготовки оператора. Например, при описании предмета
система может выбирать: выдавать ли оператору общую или конкретную информацию,
предложить аналогию или привести пример некоторого понятия и т.п.
Кроме отношения иерархии, все узлы сети (блоки) связаны в
последовательности, задающие порядок их исполнения для идеального (т.е. во всех
отношениях успевающего) оператора. Эти связи называются связями по умолчанию.
Кроме того, с каждым узлом могут быть связаны метаправила, которые, если
поведение оператора отличается от ожидаемого, позволяют перейти к другому узлу
сети, тем самым сменить стратегию подготовку (последовательность исполнения
узлов). В MENO-TUTOR имеются 20 метаправил, действующих на стратегическом и
тактическом уровнях.
Проведенный анализ позволил сделать следующий вывод:
предложенные к анализу методы и алгоритмы управления нечеткими моделями знаний
информационно-управляющих систем ГМП требут изменений и доработок.
4.2 Методы приведения некорректных задач нечетких
моделей знаний операторов ИУС ГМП к классу корректных
Рассмотренный выше класс прикладных задач имеет ряд важных
особенностей: наличие векторного критерия, компоненты которого описаны не
только аналитически, но и нечетко, словесно; наличие двух видов
неопределенности - стохастичности, обусловленной природой процесса, и
нечеткости, обусловленной полуколичественным и качественным описанием
компонентов; отсутствие статистических данных о неопределенных параметрах;
необходимость использования сложной или важной качественной информации,
включающей связанные нечеткие описания одновременно для нескольких этапов
задачи управления; необходимость оперирования стохастической неопределенностью
как при четком, так и нечетком описании характеристик процесса. В связи с этим
возникла задача разработки методов приведения некорректных задач нечетких
моделей знаний к классу корректных.
Рассмотрим этот класс задач ИУС ГМП на основании
разработанного метода приведения некорректных задач в класс корректных, который
при интерпретации косвенной информации об объекте позволяет не только
существенно ослабить условия устойчивости, но и расширить класс рассматриваемых
задач. Применение этого подхода позволяет: расширить области определения задач
на неформализованные в классическом понимании пространства входные данные;
обеспечить устойчивость, по крайней мере, «в целом»; применить методы решения
некорректных задач и разработки алгоритмов, обеспечивших расширение класса
решаемых задач на нечеткие числа, лингвистические переменные и отношения.
Поскольку формализованные математические модели описывают реальные
процессы, то их математическая постановка должна удовлетворять следующим
требованиям: существования решения
некотором классе функций
единственности
в некотором классе функций
непрерывности решения относительно начальных и граничных
условий, свободного члена, коэффициентов математической модели.
Задача, удовлетворяющая перечисленным условиям, корректно
поставлена по Адамару, а соответствующее множество функций
- классом корректности.
Требование непрерывной зависимости решения обусловлено
естественными условиями наличия погрешностей в данных задачи и таким образом
обеспечивает уверенность в том, что решение задачи не будет существенно
зависеть от неточностей измерений. В наиболее общем случае (динамические
задачи) вопрос корректности постановки задачи Коши для нормальной системы
дифференциальных уравнений полностью не решается теоремой Ковалевской, несмотря
на её общий характер. Действительно, указанная теорема гарантирует
существование и единственность решения лишь в достаточно малой окрестности,
т.е. в малом, в то время как обычно требуется установление существования и
единственности решения в целом.
Более того, в ряде практических задач не обеспечивается требуемая
непрерывность правой части. Как видно из постановки задач, правые части
уравнений в математических моделях характеризуют интенсивность внешних
воздействий, которые имеют особенности, такие как разрывы первого и второго
рода. Для таких задач классическая постановка оказывается недостаточной. Для
того чтобы поставить такую задачу, приходится отказываться от требования
гладкости решения внутри области определения. Одним из путей решения задач
такого типа является построение математической модели в виде системы
интегральных уравнений, где не сказываются особенности искомой функции под
интегралом.
Разработаем метод контактного взаимодействия (МKB). Который
сформулируем следующим образом: по косвенным данным процесса МKB восстановить
как общую картину процесса взаимодействия с определением текущих значений
функциональных характеристик и режимных параметров работы, так и значения
параметров среды исследуемого объекта и его структуры. Реализация перечисленных
целей обеспечивает решение задач информативности в реальном масштабе времени.
Полученная математическая модель процесса включает как описание
статического, так и динамического режимов взаимодействия, а с точки зрения
класса формализации является линейным интегральным уравнением Вольтерра 1-го
рода:
где:
действительные числа,
неизвестная функция,
заданные функции, суммируемые с квадратом соответственно на
отрезке
и в области
При этом функция
называется свободным членом, а функция
ядром линейным интегральным уравнением
Вольтерра 1-го рода. Относительно линейного интегрального уравнения Вольтерра
1-го рода справедливы следующие утверждения. Если
и
дифференцируемы,
и если
и
суммируемые с квадратом соответственно на
и на
то линейное интегральное уравнение Вольтерра 1-го рода
эквивалентно линейному интегральному уравнению Вольтерра 2-го рода. Линейное
интегральное уравнение Вольтерра 1-го рода разрешимо тогда, когда
принадлежит области значений
интегрального оператора Вольтерра левой части. Выражение
определяет интегральный оператор,
действующий в
и называется интегральным оператором Вольтерра.
Решение в этом случае может быть получено при помощи регулирующего алгоритма.
Ниже приведен алгоритм решения задачи интерпретации косвенных
данных.
Алгоритм 4.1.
НАЧАЛО
Шаг 1. поиск и построение функциональных зависимостей,
описывающих связь между искомыми характеристиками и режимными исследуемого
объекта - решение второй задачи динамики.
Шаг 2. Восстановление эффективных значений (М, F) и
, параметров, развиваемых как функций от
времени.
Шаг 3. Восстановление реальных значений (М, F) и
параметров по их эффективным значениям.
Шаг 4. Выработка управленческих решений на основе обобщенных
данных.
Шаг 5. Представление данных различных математических классов в
едином обобщенном пространстве.
КОНЕЦ.
Рассмотрим восстановление «образа» объекта управления
информационно-управляющих систем при нечетких данных.
Для повышения качественного представления пространственных образов
объектов (знаний) используем методы теории нечетких множеств [68, 69]. При
реализации этих методов нечеткая информация с помощью разработанного
объектно-ориентированного системного программного обеспечения представляется в
виде нечетких множеств (НМ). Искомые характеристики
исследуемого объекта взаимодействия
представляются в виде нечетких чисел s, t, f и а соответственно,
каждое из которых описывается нечетким множеством [2]. Элементами указанных
множеств являются пары чисел
где
и Ui(x) -
функции принадлежности,
и области определения (значения)
характеристик как подмножества некоторых универсальных множеств S, T, F и
A, таких, что
и
При этом объект исследования определяется как лингвистическая
переменная (ЛП) с помощью множества базовых термов, которое включает нечеткие
переменные (НП), построенные на указанных нечетких множествах [78, 79], а
определение значений управленческих параметров определяется процедурой принятия
решений (ППР) [81].
Набор лингвистических переменных по косвенным экспериментальным
данным определяет нечеткие модели знаний как нечеткое отношение [79].
Применительно к процессу оценки знаний его можно представить в следующем виде
при
,
где
- объем знаний и трудность его извлечения;
- субъективная мера того, насколько
элемент соответствует понятию «нечеткие модели знаний»
;
- субъективная мера того, насколько элемент (z) соответствует
понятию «трудность извлечения»;
- субъективная мера того, насколько элемент
соответствует понятию «объем знаний».
Нечеткая информация о параметрах альтернатив, критериальных оценках
исходов, вероятностях наступления исходов представлена в виде нечетких
высказываний следующих типов
В Х и Y - переменные, принимающие значения на
множествах U и V соответственно; Hi, Gi
- нечеткие подмножества множеств U и V с функциями принадлежности
соответственно;
- нечеткое подмножество множества Q
с функцией принадлежности
. В том случае, когда нечеткие
высказывания типа (1) - (4) в характеризуют истинность их критериальных
оценок,
- является нечетким множеством с функцией
принадлежности
. Тогда нечеткие высказывания типа (1) и
(2) называются безусловными, а (3) и (4) - условными. Так, в рассмотренной
задаче нечеткими высказываниями, в частности, являются: g1 -
<нечеткие модели знаний ВЫСОКИЕ>; g2 - <интенсивность
реализации знаний СРЕДНЯЯ с БОЛЬШОЙ ВЕРОЯТНОСТЬЮ>; g3 -
<потери при оценке знаний СРЕДНИЕ, если ограничения на получение знаний
МАЛЫЕ>; g4 - <удельная прибыль от использовании знаний
ВЫСОКАЯ, если интенсивность получения знаний БОЛЬШАЯ с вероятностью около
0.75> и др.
Нечеткие логические выражения (или нечеткие формулы) отличаются от
обычных наличием в их структуре лингвистических и нечетких переменных, а также
нечетких отношений (предикатов). Принадлежащее отрезку [0, 1] число, которое
предикат ставит в соответствие конкретному набору {xk1,
xk2, …, xkn}, где
, называется степенью принадлежности
описываемого данным набором высказывания к множеству истинных высказываний или
коротко - степенью истинности [79]: нечеткий предикат примерного равенства
где
нечеткий предикат порядка GT (C, H):C>H, где C, H - нечеткие
числа.
Пусть
и
- степени истинности высказываний
и
(в которые превращаются нечеткие
предикаты
и
после подстановки вместо переменных xk1 - xkn
элементов множества X). Тогда степень истинности сложного
высказывания, образованного из
и
с помощью операций дизъюнкции, конъюнкции
и отрицания, может быть определена следующим образом
Здесь операции
и
соответствуют операциям объединения и
пересечения нечетких множеств. При минимаксной интерпретации функции
принадлежности определяются как минимаксные операции
в то время как при вероятностной интерпретации они же
определяются по аналогии с действиями над вероятностями следующим образом:
Ниже приведен алгоритм формирования нечётких чисел по оценкам
отношений.
Алгоритм 4.2.
НАЧАЛО
Шаг 1. Ввод оценок отношений возможных
альтернатив
Шаг 2. Построение матрицы отношений
альтернатив
такой, что
Шаг 3. Вычисление собственных чисел матрицы отношений
Шаг 4. Вычисление собственных векторов матрицы
Шаг 5. Определение радиуса спектра собственных чисел
и определение собственного вектора этого числа
Шаг 6. Вычисление степеней принадлежности
нечеткого числа А
Шаг 7. Оценка несогласованности по коэффициенту
несогласованности:
КОНЕЦ.
Более сложным классом по сравнению с НП является класс
лингвистической переменной (ЛП) [80], Для работы с ЛП рассмотрим процесс
образования расширенного терм-множества
с помощью соответствующих процедур G и М. При этом
целесообразно придерживаться известных качественных выводов по анализу вопросов
применения составных термов для описания элементов задач управления сложными
системами и принятия решений. Во-первых, множество набора модификаторов,
позволяющих с помощью процедуры синтаксиса G описать имеющие смысл
расширения множества T до
, не должно
быть слишком большим. Во-вторых, длина цепочек элементов
также не должна быть большой. Средний размер цепочки определяется
величиной, известной из управленческой практики, равной 7.
Достаточным является представление процедуры G в виде
контекстно-свободной грамматики [81]:
G=<Vn, Vt,U, П>,
где Vn = {A, B, C, D, E, F, H, U};
Здесь при описании грамматики G приняты следующие
обозначения:
Vt
- множество терминальных символов; Vn - множество
нетерминальных символов; U - начальный символ; П - множество правил
подстановки;
- пустой символ. Тогда множество расширенных термов ЛП есть Т» -
L(G), где L(G) - язык, порождаемый грамматикой G .
Рассмотрим условие внутренней непротиворечивости. Одним
из условий разрешимости задачи или нечеткого алгоритма является требование
непротиворечивости исходных данных. Необходимым условием непротиворечивости
является возможность провести через все имеющиеся опорные точки некоторую
функцию из выбранного семейства (класса). В нечетком случае исходные данные
считаются непротиворечивыми, если в выбранном классе D существует такая
функция полезности U, что
vi =U(Gi),
т.е.
,
где Gi, vi - нечеткая
критериальная оценка и соответствующая ей нечеткая полезность из
информационной гранулы типа .
Согласно [69] можно представить в виде
,
где
- полезность нечеткой критериальной оценки
Gi, если функция полезности есть U.
Если класс D представляет собой множество всех непрерывных
функций, то необходимым условием справедливости , т.е. существования
соответствующей функции полезности U, является утверждение
,
.
Таким образом, если функция полезности непрерывна, то степень
согласованности нечетких полезностей vi и vj определенная
согласно степени уверенности
, не должна быть меньше, чем такая же степень согласованности для
нечетких критериальных оценок Gi, и Gj. В
случае непрерывной монотонной функции полезности неравенство в обращается в
равенство. Чтобы получить достаточное условие внутренней непротиворечивости
нечетких исходных данных или исследовать другой класс D допустимых
функций полезности (например, выпуклых), можно воспользоваться степенью
внутренней непротиворечивости
где
- степень соответствия функции полезности U
нечеткому описанию типа.
Очевидно, что
При этом условие
необходимо и достаточно для справедливости , т.е. внутренней
непротиворечивости описания нечеткой функций полезности.
Поскольку
- функционал, то является задачей
вариационного исчисления. Общего метода ее решения для
не существует. Поэтому единственно
возможным путем ее решения является применение численных методов Монте-Карло.
Предварительно необходимо выбрать подходящий класс D допустимых функций
полезности, в котором предполагается вести поиск функции U, максимизирующей
. Анализ предпочтений системы принятия решений (СПР) позволяет
значительно сузить класс D. Так, в несклонной к риску СПР функция
полезности выпукла вверх, а если она к тому же непрерывка и монотонна, можно
ограничиться рассмотрением функций вида
и при решении задачи варьировать параметр с.
Проведенные исследования по разработке метода приведения
некорректных задач нечетких моделей знаний операторов ИУС ГМП к классу
корректных показал достаточно высокую эффективность предлагаемого метода.
.3 Методы согласованности исходных данных задач
управления нечеткими моделями знаний ИУС
Поскольку проверка согласованности исходных данных
предполагает в случае необходимости их коррекцию, окончательной целью проверки
непротиворечивости является не только и не столько констатация наличия
противоречий, сколько выявление наиболее противоречивых информационных гранул
из тех, что образуют нечеткое описание. В связи с этим возникла задача разработки
методов согласованности исходных данных задач управления нечеткими знаниями
ИУС.
Удаление наиболее противоречивой гранулы или ее замена на более
соответствующую общему контексту позволяют повысить согласованность информации.
Действительно, можно утверждать, что в случае нечеткой функции полезности
удаление любой информационной гранулы типа из нечеткого описания, во всяком
случае, не уменьшит степень Wl, рассчитываемую согласно .
Пусть
- функция полезности, являющаяся решением
, т.е. максимизирующая
Если Wl = 1 или достаточно близка к 1, то
нечеткое описание можно считать внутренне непротиворечивым. В противном случае
необходим анализ имеющихся исходных данных
,
Пусть gk - одна из тех информационных гранул
типа , составляющих нечеткое описание, которые удовлетворяют выражению
Определим ее как наиболее противоречивую. Заметим, что
информационная гранула gk может быть не единственной. В таком
случае можно выбрать любую из них, например, первую по списку, поскольку повторное
выполнение описываемой процедуры позволит в дальнейшем перебрать все подобные
гранулы.
Определив gk, можно ожидать, что ее удаление из
множества увеличит степень
Однако удаление даже наиболее противоречивой информационной
гранулы из конечного набора приведет одновременно к потере определенной
части полезной информации. Простое удаление gk повысит
, но новое решение задачи может при этом
значительно отличаться от
. Кроме того, может измениться и общий
контекст исходных данных. Поэтому, прежде всего, следует попытаться «исправить»
информационную гранулу gk, т.е. определить, какой должна быть
входящая в нее нечеткая полезность V*. Это значение
может быть определено из решения задачи
которая аналогична
.
Результат коррекции, с соответствующими комментариями,
представляется СПР, которой на выбор предлагаются четыре варианта действий:
либо согласиться с рекомендациями по изменению gk, либо
изменить gk по своему усмотрению, либо удалить ее, либо
оставить без изменений. В последнем случае можно предположить, что достигнутая
степень непротиворечивости удовлетворяет СПР, так что отпадает необходимость в
дальнейшей проверке. В остальных случаях возвращаемся в начало процедуры.
Описанный алгоритм представлен обобщенной схемой на рис. 4.3.
Как уже отмечалось, для распределения вероятностей процедура
в принципе аналогична, во всяком случае, для определения gk - наиболее
противоречивой информационной гранулы.
Рис. 4.3. Блок-схема алгоритма согласованности исходных
данных
Рекомендации по ее изменению здесь выглядят несколько иначе -
чрезмерно требовать у СПР замены нечеткой вероятности А*,
входящей в информационную гранулу gk, на вероятность,
определенную из решения задачи, аналогичной
поскольку последняя является обычным (четким) числом.
Действительно, если первоначально были заданы нечеткие вероятности
для соответствующих нечетких событий, то вряд ли затем СПР сможет заменить их
четкими числами. Поэтому коррекция информационной гранулы gk здесь
выглядит как сдвиг нечеткой вероятности
вдоль оси
вероятностей до тех пор, пока не выполнится условие
.
Следует иметь в виду специфические особенности нечетких
распределений вероятностей: нормирование исходных данных также может привести к
увеличению
. Поэтому алгоритм проверки внутренней
непротиворечивости нечеткого распределения вероятностей, оставаясь в общем виде
таким же, как на рис. 4.3, содержит в себе (при расчете
) дополнительный блок нормировки нечеткого
описания , состоящего из информационных гранул, путем одновременного сдвига
всех
вдоль оси вероятностей до тех пор, пока
возрастает величина
.
Полнота исходных данных обычно понимается как отсутствие в них
разного рода «белых пятен». При этом можно выделить: внутреннюю полноту, когда
в нечетком описании информационные гранулы охватывают полностью все множество X
возможных критериальных оценок, т.е. в Х нет таких критериальных
оценок, относительно полезности или вероятности которых ничего не говорится;
внешнюю полноту, когда в множестве X нет никаких критериальных оценок,
полезность или вероятность которых, согласно описанию , имеет высокую степень
нечеткости.
Таким образом, наличие даже нечетких сведений обо всех
критериальных оценках делает соответствующее нечеткое описание внутренне
полным. Однако внешне полными нечеткие исходные данные можно считать лишь
тогда, когда проанализированы не только аргументы рассматриваемых зависимостей,
но и соответствующие значения функций.
Рассмотрим проверку внутренней полноты нечетких исходных данных. В
работе [71] предложено оценить ее степенью покрытия области возможных
критериальных оценок X нечеткими аргументами G, входящими в
соответствующие информационные гранулы
типа . Содержательно это будет степень невозможности того, что в
множестве X найдется такая критериальная оценка, которая не принадлежит
нечеткому множеству
, являющемуся объединением всех упомянутых
в описании нечетких критериальных оценок. Иными словами, степень внешней
полноты есть степень необходимости события: <все критериальные оценки в X
принадлежат нечеткому множеству Y>, которое при минимаксной
интерпретации теоретико-множественных операций может быть выражена как
Таким образом, W2 отражает степень, с которой
критериальные оценки
полностью покрывают область X. Очевидно,
что
причем
, когда область X покрыта полностью (т.е. любая
критериальная оценка
полностью принадлежит нечеткому множеству Y, тогда как
означает, что имеется такая критериальная
оценка
которая, совсем не принадлежит нечеткому
множеству Y). На рис. 4.4 приведена геометрическая интерпретация W2
для случая п = 3.
Если выявлена внутренняя неполнота нечетких исходных данных (когда
Wi ниже допустимого предела), то необходимо определить такое
подмножество,
которое может быть названо «белым
пятном», например, подмножество
Для устранения внутренней неполноты необходимо обратиться к
ИУС с заданием дать какие-либо сведения относительно полезности или вероятности
критериальных оценок из подмножества X.
Проверка внешней полноты несколько сложнее, поскольку необходимо
учитывать не только значения аргумента, но и значения функции, описываемой . При
проверке внешней полноты анализируется, насколько нечеткими являются полезность
или вероятность той или иной нечеткой критериальной оценки, т.е. необходим
показатель нечеткости.
Рис. 4.4. Геометрическая интерпретация критериальных оценок
В качестве такого показателя можно принять мощность нечеткого
множества. Действительно, при проверке внешней полноты мы заинтересованы, чтобы
полезность или вероятность критериальных оценок были заданы как можно точнее, в
идеале - четкими числами. Следовательно, чем больше мощность нечеткого
множества, тем более неопределенное значение соответствующей характеристики оно
описывает. Проверка внешней полноты основана на применении оценки
т.е. на определении значения полезности
или вероятности
некоторой нечеткой критериальной оценки
, если соответствующая зависимость описана
в виде . Алгоритм проверки состоит в следующем. Вначале фиксируется некоторая
нечеткая критериальная оценка
с функцией принадлежности
. Последовательно перемещая эту функцию принадлежности по области X,
получаем серию одинаковых по мощности нечетких критериальных оценок
разных частей X.
Процесс принятия решений (ПР) согласно заданной целевой функции
включает определение цели, формулирование задачи и выбор альтернатив. Задача ПР
формулируется следующим образом. Имеется семейство решений, которое, не теряя
общности, может быть представлено в виде матрицы решений
где т, п - число вариантов решений
и внешних условий, влияющих на них соответственно.
Под результатом решения понимается оценка, соответствующая
варианту Ei и внешним условием Fj, характеризующая
решение с точки зрения выгоды (экономического эффекта, полезности и др.) на
основании некоторой целевой функции Zk
Задача принятия решения может быть охарактеризована следующим
кортежем: <А, Е, S; Т>. Здесь исходными полагаются: А -
множество альтернатив; Е - среда задачи ПР; S - система
предпочтений, реализованная в СПР. Требуется выполнить некоторое действие Т над
множеством альтернатив A: найти наиболее предпочтительную альтернативу,
выделить множество недоминирующих альтернатив, линейно упорядочить множество
допустимых альтернатив и др.
Если теперь из решения задачи получить серию соответствующих
нечетких полезностей
или нечетких вероятностей
, то при внешне полном описании можно ожидать,
что они также будут одинаковыми по мощности. Если это не так, то большая
мощность нечеткой полезности или нечеткой вероятности укажет на неполноту
соответствующего описания, т.е. на недостаточно определенные сведения
относительно полезности или вероятности некоторых критериальных опенок по
сравнению с остальными.
Итог выполнения нечеткого алгоритма определяется как нечеткое
множество результатов
где Vi - i-й элемент итога (i-й
результат), a
- степень истинности результата Vi.
Элемент итога состоит из результатов проделанных операций и
значений переменных, образовавшихся к моменту достижения конечной точки
нечеткого алгоритма при определенном «прослеживании» текста последнего.
Опишем процедуру построения графа полного выполнения нечеткого
алгоритма, где полным считается выполнение, при котором I достигает
максимально возможного значения. Начальной точке алгоритма соответствует узел,
из которого выходит одна дуга и в который ни одна дуга не входит. Каждый
условный нечеткий оператор образует при выполнении в качестве результата две
ветви. Эти ветви представляют собой те участки нечеткого алгоритма, которые
получают управление от данного нечеткого оператора или получат его впоследствии.
Каждая из двух ветвей, выходящих из узлов, ограничивается либо новым условным
оператором, который получит управление от последнего оператора ветви, либо
концом алгоритма.
Если считать, что разметка дуг и узлов графа осуществляется
текстами соответствующих участков (в частности, операторами) нечеткого
алгоритма, то из изложенного ясно, что некоторые дуги графа полного выполнения
нечеткого алгоритма, а также некоторые его узлы оказываются помеченными
одинаково. Очевидно также, что граф Г полного выполнения нечеткого
алгоритма является выходящим деревом. Корню графа l0
соответствует начальная точка нечеткого алгоритма, множеству листьев
- множество результатов выполнения нечеткого алгоритма, множеству
узлов G={gk} - множество условных операторов,
множеству дуг Y= {yj} - множество участков
нечеткого алгоритма, в которых отсутствуют нечеткие условные операторы.
Формирование всего множества V требует существенных затрат
времени. При ограниченном времени может иметь место неполное (в смысле,
определенном выше) выполнение нечеткого алгоритма. Таким образом, в процессе
выработки решений контроля и информационного обеспечения задач адаптивного
управления необходима разработка таких методов выполнения нечеткого алгоритма,
которые позволяли бы последовательно отыскивать элементы множества V со
все меньшей степенью истинности. Тогда выполнение нечеткого алгоритма на
заданном отрезке времени приводит к получению некоторого решения нечеткого
множества
состоящего из результатов с большими
степенями истинности по сравнению со степенями истинности элементов множества
.
Проведем новую разметку дуг графа Г. Дуге, выходящей из l0,
поставим в соответствие число 1, а каждым двум дугам, выходящим из узлов
и
- числа
и
где
- степень истинности условия, входящего в
тот условный нечеткий оператор, который соответствует узлу gi.
Из корня l0 в лист li; ведет
единственный путь, так как граф Г - выходящее дерево. Обозначим этот
путь через Di. Тогда степень истинности листа li
графа Г (а поскольку между множествами результатов
и листьев L имеет место взаимно
однозначное соответствие, то и степень истинности
результата Vi) определим
следующим образом
где метка дуги
.
Построим теперь процедуры выполнения нечетких алгоритмов в
соответствии с введенным выше критерием для интерпретации операции
. Опишем сначала процедуру нахождения результата
выполнения нечеткого алгоритма с наибольшей степенью истинности, а затем
процедуру поиска решений с меньшими степенями истинности.
Алгоритм 4.3. Поиск результата с наибольшей степенью
истинности. При выполнении каждого условного нечеткого оператора необходимо,
чтобы управление получала ветвь с большей степенью истинности. Результат будет
обладать наибольшей (по сравнению с другими результатами) степенью истинности.
Алгоритм 4.4. Последовательный поиск результатов с меньшими
степенями истинности.
Назовем максимальным путем из узла gi в лист
путь
такой, что
при этом для всех остальных дуг пути
имеет место
, если только
.
Шаг 1. Образовать пустой список Ф. По алгоритму 4.3 найти путь Da
(приводящий из l0 в лист 1а с
максимальной степенью истинности) и получить соответствующий листу результат.
Занести в Ф все узлы
и те инцидентные им дуги, которые
помечены величинами
.
Шаг 2. Упорядочить элементы списка Ф так, чтобы узлы и инцидентные
им дуги оказались расположенными в ряд по убыванию значений меток дуг.
Шаг 3. Получить очередной (по убыванию степени истинности)
результат, соответствующий листу lg графа Г. Лист lg
лежит на максимальном пути
из узла gj, расположенного первым в списке Ф.
Занести в список Ф все узлы
и те инцидентные им дуги, которые оказались помеченными величинами
. Удалить из списка Ф узел gj
и инцидентную ему дугу.
Шаг 4. Если список Ф пуст, то все результаты найдены. Если же он не
пуст, то перейти к шагу 2.
Вероятностная интерпретация операции
.
Пусть
- путь, ведущий из корня l0
в узел gi.
Обозначим
.
Пусть также из узла gi выходят дуги
и
, имеющие соответственно метки
и
- множество листьев графа Г, достижимых
из узла gi. При выбранной интерпретации операции
имеет место неравенство [69]
.
Алгоритм 4.5. Последовательный поиск результатов с
меньшими степенями истинности.
Шаг 1. Образовать пустой список Ф. Выполнить все действия по
нечеткому алгоритму 4.4 до достижения первого узла. Перейти к шагу 6.
Шаг 2. Вычислить степень истинности условия, соответствующего
узлу. Занести в список Ф образовавшиеся дуги вместе с верхними оценками степени
истинности листьев, достижимых при последующем продвижении из узла по каждой из
дуг.
Шаг 4. Выполнить действия, которые соответствуют дуге,
оказавшейся первой в списке Ф, до достижения очередного узла. Первый элемент
списка Ф (дугу и оценку) из списка удалить.
Шаг 5. Вычислить
для образовавшегося узла. Если этот узел - лист, то положить
и перейти к шагу 6. В противном случае
перейти к шагу 2.
Шаг 6. Если список Ф пуст, то все результаты найдены. Если список
Ф не пуст, то перейти к шагу 3.
Лингвистическая аппроксимация позволяет осуществить вербальное
представление результатов обработки нечеткой информации: лингвистических
моделей при принятии решений по управлению или ответов на вопросы системы,
принимающей решение.
Предлагаемый метод согласованности исходных данных задач
управления нечеткими моделями знаний ИУС показал достаточную согласованность и
надежность работы.
.4 Оценка эффективности системы управления
нечеткими моделями знаний ИУС
В разделе решается задача обобщенной оценки эффективности
системы управления нечеткими моделями знаний ИУС на основе учета
неавтономности, нелинейности и дискретности объекта управления.
Учитывая, что ИУС НМЗ является неавтономным, нелинейным,
дискретным объектом, уравнения его состояния в общем случае будут иметь вид
системы разностных уравнений
где RX[п] - m-мерный вектор
состояний входных параметров rx1, rx2,…, rxm;
U[n] - L-мерный вектор управлений с компонентами и1,
и2,…, иl; РХ[п] - j-мерный
вектор состояний выходных параметров px1, px2,…, pxj;
-
-мерная вектор-функция с компонентами
1,
2, …,
l;
- L - мерная вектор-функция с
компонентами
1,
2,
,
.
Наличие самостоятельного аргумента п в выражении указывает
на явную зависимость вектор-функций
от времени, и такие объекты называют неавтономными. Физически
неавтоаномность означает, что к объекту помимо U[n] приложены
и другие внешние воздействия F[n]. При отсутствии
аргумента t систему называют автономной.
Функция
предполагаются однозначной, а уравнения
состояния удовлетворяют теореме существования и единственности решения.
Визуализация постановка цели и задачи управления в общем случае осуществляется
введением в рассмотрение k-мерной системы координат, по осям которой
откладываются величины rх1, rх2,…, rхm
и рх1, рх2,…, pxj. Графически подобную
систему обычно можно отобразить лишь при m = j и k = 1, 2, 3; в
остальных случаях она не поддается геометрической интерпретации.
Задача управления нечеткими моделями знаний в этом аспекте
отличается тем, что поскольку вектор начального и конечного состояния
выражается посредством величин, имеющих единую размерность rхi rei,
где rei - денежная оценка i-й партии входных
параметров pхj, pej, где pej
- денежная оценка j-й партии выходных параметров, пространство состояния.
Задачу управления нельзя считать сформулированной, если на
характер движения системы не наложено никаких ограничений. Реальные управления
подчиняются ограничениям вида
|ui(t)|
ci, ci = const; i =
.
Совокупность ограничений формирует область возможных значений
являющих воздействий. Обозначим эту область символом
(U). Она называется областью
допустимых управлений. Реально подаваемые на вход ОУ управления должны
принадлежать области допустимых управлений
Компоненты вектора финансового состояния re1,
re2, …, rem. также должны удовлетворять
определенным ограничениям. Вектор RE(t) в пространстве финансовых
состояний не должен выходить за пределы некоторой области финансовых состояний Q,
называемой областью допустимых состояний
Пусть в области финансовых состояний Q можно выделить
некоторую подобласть Q1 состояний (Q1
Q). Цель управления нечеткими
моделями знаний адаптивной системы заключается в том, чтобы перевести объект из
начального финансового состояния RE(tн), в котором он
находится в момент tн, в конечное финансовое состояние PE(tk),
принадлежащее подобласти финансовых состояний Q1 области
допустимых финансовых состояний PE(t)
Q1.
Для достижения цели управления на вход объекта необходимо подать
соответствующее управление. Задача управления нечеткими моделями знаний
заключается в том, чтобы в области допустимых управлений U(t) 
(U) подобрать такое управление, при котором будет
достигнута цель, т.е. требуется отыскать такое допустимое управление U(t)

(U), определенное на временном отрезке [tн,
tк] (где tк заранее неизвестно), при
котором уравнения ОУ при заданном начальном состоянии и известном векторе F(t)
имеют решение PE(tK), удовлетворяющее ограничению RE(t)
Q(RE) при всех t
[tн, tk] и конечному условию PE(t)
Q1.
Задачу управления можно считать сформулированной математически,
если сформулирована цель управления, выраженная через критерий качества
управления. Кроме того определены ограничения первого вида, представляющие
собой системы дифференциальных или разностных уравнений, сковывающих возможные
способы движения системы и определены ограничения второго вида, представляющие
собой систему алгебраических уравнений или неравенств, выражающих
ограниченность ресурсов или иных величин, используемых при управлении [81].
Для сложной системы существует бесконечное число допустимых
управлений, переводящих ее из начального финансового состояния в конечное в
соответствии со всеми введенными для нее ограничениями. В этом смысле все
управления, реализующие цель управления, являются равноценными. Дополнительно к
системе управления предъявляется ряд требований, не участвующих в формулировке
задачи управления, но характеризующих успешность продвижения по пути к цели
управления.
Математическое выражение, дающее количественную оценку степени
выполнения наложенных на способ управления требований, называют критерием
качества управления. Наиболее предпочтительным или оптимальным будет
такой критерий качества управления, при котором критерий качества управления
достигает минимального (максимального) значения [59].
Конкретизация обобщенного показателя качества в общей теории
оптимальных систем не осуществляется и его выбор осуществляется для каждой
конкретной задачи индивидуально. Наиболее часто обобщенный показатель качества
представляет собой функционал, и для задачи управления нечеткими моделями
знаний его можно представить в виде интегрального соотношения.
(U(t), RE(t), PE(t), t)
dt.
Рассматриваемый нами внешний контур управления призван
обеспечить эффективность функционирования всей системы в целом. В этой связи не
имеет никакого значения конкретный вид деятельности системы и ее видовые
характеристики, а показатель качества управления является единым для всех сложных
управляемых систем.
Определение показателя эффективности имеет вид
где АЗРУНМЗ - абсолютное значение результатов управления НМЗ;
ЗРУ - затраты на реализацию управления НМЗ
Поскольку результаты управления зависят только от начального
и конечного состояния системы исследования, выражения для показателя
эффективности можно представить в виде функционала
Введение показателя позволяет определить эффективность управления
НМЗ.
Задача оценки эффективности управления нечеткими моделями знаний
заключается в следующем: в области допустимых управлений
(U) следует найти такое
допустимое управление U(t), на котором показатель
качества при заданных F(t), X(t) достигает
максимального значения
а объект управления переводится из начального состояния RE(tH)
в конечное PE(tK)
Q1, оставаясь в области допустимых состояний RE(t)
Q(RE) при всех t е [tн, tк].
5. Практическая реализация результатов
исследований
.1 Методологические основы разработки
информационно-управляющих систем горнометаллургических объектов
Методологические основы разработки информационно-управляющих
систем горнометаллургических объектов начнем с анализа информационных процессов
при их управлении.
В настоящее время задачи управления горнометаллургическими
объектами непосредственно связаны с прогрессом информационных технологий,
используемых для достижения целей системы управления. Информационные технологии
изменяют производственные процессы, методы управления ресурсами и персоналом,
повышают конкурентоспособность горнометаллургических объектов (ГМО).
Изменчивость ГМО и среды их функционирования требуют от информационно-управляющих
систем способности отвечать в ограниченное время, часто в режиме реального
времени, на большое число сложных запросов из неограниченного их множества.
В настоящее время в управлении ГМО созданы условия для
перехода от автоматизации отдельных задач к созданию целостных информационных
управляющих систем, использующих системы поддержки принятия решений (СППР) для
согласованного взаимодействия пользователей с ГМО.
Диспетчерское управление занимает в ИУС центральное место,
поскольку имеет наибольшее влияние на эффективность деятельности ГМО, и вокруг
него концентрируются остальные элементы системы управления.
Основные причины сложности оперативного управления связаны с
нестабильностью внешней среды, непосредственным влиянием на них требований
других субъектов рыночной системы, которые охватывают весь круг
взаимоотношений: от поставки всех видов ресурсов до реализации и потребления
конечной продукции. Непостоянство условий производственно-хозяйственной
деятельности и изменение характера решаемых задач усложняет процесс разработки
управленческих решений, которые должны базироваться на достаточно обоснованной
информации, быть своевременными и соответствовать требованиям производства,
т.е. соответствовать основным принципам его рациональной организации: пропорциональности
и ритмичности, последний из которых является завершающим в процессе организации
и функционирования производственной системы.
Нестабильность экономического положения в стране усложняет и
процессы выработки, обоснования и принятия управленческих решений, направленных
на обеспечение эффективного производства, его конкурентоспособности и
рентабельности, на решение задач экономического и социального развития
предприятия.
Это не только не позволяет эффективно осуществлять систему
планирования производства, обосновывать производственную программу предприятия,
потребности необходимых ресурсов и основные экономические показатели, но еще и
в большей мере реализовывать ее выполнение, т.е. осуществлять функции
оперативного управления, которые направлены непосредственно на выполнение
запланированных показателей деятельности.
Горнометаллургическая промышленность Украины принадлежит к
базовым отраслям народного хозяйства, поэтому эффективность функционирования ее
предприятий должна соответствовать современным требованиям их существования и
развития в условиях рыночной экономики.
При планировании тех или иных работ горнометаллургическое
предприятий обычно используется принцип соответствия затрат ресурсов объему
выпуска продукции. Принимаемая при этом производственная функция отражает их
линейно пропорциональные связи. Такая система производственных связей требует
четкой организации производства, эффективность которой зависит от синхронности
процессов приобретения и взаимодействия ресурсов, а также выпуска и реализации
продукции в жестко регламентированные сроки. Это возможно при высоком уровне
организации производства, который в условиях рынка целиком зависит от
происходящих изменений в окружающей среде предприятия.
Современные гонометаллургические предприятия являются
сложными динамическими и открытыми системами. Стохастический характер
производственных процессов, неопределенность в решении задач управления
существенно усложняют прогнозирование работы карьера, планирование его
производственной программы и организацию ее выполнения на всех этапах
производственно-хозяйственной деятельности. Последнее усугубляется при
функционировании предприятий в условиях конкуренции, что усложняет процессы
оперативного планирования и управления, ведет к дополнительным затратам на выполнение
новых функций.
В связи с этим, управление, связанное с планированием и
организацией производства горнометаллургической продукции в условиях
хронического дисбаланса его ресурсов, является актуальной проблемой. Ее решение
возможно на основе применения информационно-управляющих систем
горнометаллургическими объектами, которые обеспечивает стабилизацию выполнения
функций производственной системы в пределах допустимых отклонений и
обусловливает протекание производственного процесса в наиболее оптимальном
режиме с учетом, как ошибок планирования, так и ресурсного дисбаланса.
При управлении и выполнении работ на горнометаллургических
объектах должен соблюдаться принцип соответствия затрат используемых ресурсов
объёму выпуска продукции. Для этого используются производственные функции,
которые отражают их линейно-ограниченные связи.
Это требует четкой организации производства, эффективность
которой зависит от синхронности процессов приобретения и взаимодействия
ресурсов, выпуска и реализации продукции в пределах жестко установленного
регламента. Последнее в условиях рынка возможно при высоком уровне управления
производством, который существенно зависит от происходящих изменений в
окружающей среде предприятия, от согласованности действий всех заинтересованных
субъектов рыночных отношений, а также от оперативности управления и
планирования производства различных видов продукции.
Вместе с тем, эффективность функционирования предприятия в
условиях рыночных отношений зависит не только от всестороннего обоснования, своевременного
обеспечения и использования имеющихся в наличии производственных ресурсов с
учетом производительности участвующих в процессе производства основных фондов,
но и от искусства выбора потребной комбинации различных факторов производства
для осуществления необходимого объёма выпуска продукции в заданном периоде.
Решения задач планирования и оперативного управления,
связанных с использованием факторов производства на горнометаллургических
объектах требуют их разделения на материальные и диспозитивные
(организационные). К первым относятся повторяющиеся факторы производства в виде
оборотных средств и потенциальные факторы многократного использования, которые
относятся к основным фондам предприятия. Их учет имеет определенные и
достаточно существенные отличия. В частности, учет повторяющихся факторов
производства осуществляется по их общему или удельному расходу на единицу
продукции, а расход и учет потенциальных факторов связан с плановым и
фактическим объёмом продукции и зависит от её общего выпуска и времени их
использования, что дает возможность оценить величину использованного ресурса
относительно его потенциальных возможностей.
Диспозитивные ресурсы связаны с осуществлением функций
планирования, контроля и управления на всех уровнях иерархии и этапах
производственно-хозяйственной деятельности предприятия. При этом особое
значение в условиях нестабильности окружающей среды придается планированию и
оперативному управлению организационно-техническими объектами, от которых
зависит не только реализация производственной программы, но и оценка уровня
выполнения управленческих функций предприятия.
В свою очередь каждая производственная единица
производственного процесса должна отражать свои взаимосвязи и соотношения между
объёмами выпускаемой продукции и потребляемыми ресурсами. Факторами,
определяющими расходование ресурсов, являются технические свойства агрегатов и
особенности рабочих мест. Поэтому, всякие изменения, происходящие в
соотношениях между массой потребляемых ресурсов и продукции в пределах каждого
рабочего места и между ними, будут являться результатом реализации
диспозитивных ресурсов и служить определенным показателем оценки эффективности
их использования.
Таким образом, из изложенного следует, что лишь синхронное
взаимодействие всех функций предприятия по целенаправленному приобретению
ресурсов, их комплексному и своевременному использованию в процессе
производства и сбыту продукции создает необходимые предпосылки для успешного
протекания процесса воспроизводства вообще, удовлетворения потребителей и
эффективного функционирования предприятия в условиях рынка, в частности.
В современных условиях с учетом потребностей новых
потребителей в непрофилирующей продукции организационно-технические объекты все
в большей мере тяготеют к усложнению своего производства, дезинтеграции
производственного процесса, созданию производства новых видов продукции. В
связи с этим и в соответствии с характером спроса на выпускаемую продукцию
предприятия ориентируются на организацию производства по заказам либо переходят
на новое рыночное производство. Первый вид более знаком и желателен для
предприятий, поскольку заказ во времени опережает производство, во второй
случае - наоборот, т.е. производство продукции должно ориентироваться на
ожидаемый спрос, который связан с созданием определенных запасов.
Поэтому, в зависимости от специфики производства при его
планировании и соответствующих видов работ на горнометаллургическиех объектах
могут быть приняты различные целевые установки, ориентированные на достижение
прибыли за счет максимизации результата или эффекта. Каждая из них базируется
на соответствующей взаимосвязи функций издержек и выпуска.
Применительно к существующим условиям функционирования
предприятий на горнометаллургических объектах могут быть определены ограниченные
производственные связи между объемом выпуска продукции и потребляемыми
ресурсами. Такие связи допускают возможность применения вспомогательных
ресурсов как материальных, так и потенциальных, что создает определенные
резервы и условия для маневра. Это расширяет возможности работы
горнометаллургических объектов при ограничении использования запланированных
видов ресурсов и обеспечивает некоторую гибкость на отдельных местах выпуска
продукции. Они также предусматривают изменения в условиях эксплуатации и износ
машин и оборудования.
Однако с позиции управления выпуска продукции наибольший
интерес представляет система связи, обеспечивающая взаимозаменяемость факторов
несвязанных производств, что возможно при частично замещаемых технологиях. Это
обусловливает возможность изменения объема выпуска при частичных вариациях
факторов производства.
Замещаемые производственные технологии имеют основополагающее
значение в условиях экономической нестабильности. В частности, при растущих
ценах на отдельные виды ресурсов их замещение часто бывает необходимо как для
обеспечения выпуска, так и для улучшения экономичности производственных
процессов. Кроме того, они могут быть использованы и тогда, когда неприменим
подход с позиции агрегированных ресурсов, как ресурсов производственной
функции.
Для определения количества первоначальных ресурсов
используются выпускоориентированные производственные функции. В случае
производственных соотношений с различными комбинациями участвующих ресурсов для
производства установленного объема выпуска проблема планирования степени
использования замещаемых или ограниченных видов ресурсов решается при
использовании принципа минимизации ресурсов. При изменяющемся объеме
производства важнейшими факторами, влияющими на производственные процессы,
являются интенсивность и продолжительность участия потенциальных факторов.
Так, при постоянстве времени производства можно изменять его
интенсивность, комбинировать или согласовывать между собой применяемые
агрегатные системы. При постоянной интенсивности производства можно варьировать
временем работы, чтобы выйти на планируемые показатели выпуска.
Функция издержек, зависящая от времени участия в процессе
производства агрегатных систем с различной степенью интенсивности, отражает
объёмы потребления ресурсов за время производства и постоянные объемы
потребления за единицу времени.
С учетом изложенных основных аспектов организации и
планирования рыночного производства, производственную программу
горнометаллургических предприятий можно строить на основе производственной
функции, отражающей взаимосвязь ресурсов и выпуска продукции исходя из принципа
максимизации конечного результата, который представляется разностью между
объёмом выпуска всей продукции, включающим выручку от её реализации, увеличение
складских запасов готовой продукции, незавершенного производства и затратами
используемых ресурсов.
5.2 Основные концепции анализа и проектирования
информационно-управляющих систем диагностики эксгаустера
В настоящее время создание информационно-управляющих систем
рассматривается как некоторая «конвейерная» промышленная технология,
опирающаяся на понятие жизненного цикла программного обеспечения и требующая
специализации разработчиков, ответственных за различные этапы проектирования. В
рамках этой технологии центральной является методология создания программной
системы, поддерживаемая на стадии проектирования и программирования.
Так же, как на смену структурному программированию в свое
время пришло объектно-ориентированное программирование, так и технология
структурного системного анализа информационных систем (SSADM, SADT), основанная
на функциональной декомпозиции, в настоящее время практически полностью
вытеснена методологией объектно-ориентированного анализа и проектирования, Эта
методология поддерживается инструментальными программными средствами на основе
унифицированного языка моделирования UML и реализуется в рамках
стандартизованного процесса проектирования (RUP, USPD).
Язык UML является стандартным способом графической нотации
при объектно-ориентированном анализе и проектировании систем и включает в себя
набор различных диаграмм для статического и динамического моделирования
предметной области на логическом и физическом уровне: диаграммы прецедентов;
диаграммы классов и объектов; диаграммы кооперации; диаграммы последовательности;
диаграммы состояний; диаграммы деятельности; диаграммы компонентов; диаграммы
развертывания.
В настоящее время существует большое количество универсальных
инструментальных программных средств, реализующих как графическую поддержку
языка UML, так и средства автоматизированного перевода проектов в
программный код (CASE-средства проектирования), среди которых наиболее известным
является Rational Rose фирмы Rational. Различные производители ПО предлагают
свои средства поддержки UML, специализированные для конкретных языков
программирования. В данном проекте использовалось CASE-средство Entreprise Architect компании Sparx Systems.
Ниже описывается объектно-ориентированный жизненный цикл
информационно-управляющей системы диагностики эксгаустеров (ИУСДЭ) с
использованием языка UML в рамках унифицированного процесса разработки
программного обеспечения (ПО).
Объектно-ориентированный метод проектирования (ООМП)
программного обеспечения с поддержанием объектно-ориентированной реализации был
разработан в течение последних нескольких лет при поддержке OMG специалистами
фирм Rational Software Corporation. Ими же разрабатывался Унифицированный Язык
Моделирования (UML - Unified Modeling Language). Нотация UML поддерживает концепции
требований, анализа и проектирования виды деятельности для каждого этапа
проектирования.
В модели требований к ПО системы ИУСДЭ центральное место
занимает ее логическая модель в виде диаграммы классов. Диаграмма классов
отражает разные взаимосвязи между отдельными объектами, классами и сущностями
предметной области, а также описывает их внутреннюю структуру и типы отношений.
С этой точки зрения диаграмма классов может служить дальнейшему развитию
проектируемой концептуальной модели. Структуру системы можно представить с
помощью следующих пяти классов: Программа_диагностики, Оборудование,
Устройство, Список_оборудования и Результат_диагностики. Кроме того, некоторые
классы системы имеют свой стереотип. На данной диаграмме был использован
дополнительный стереотип - «таблица». Рассмотрим каждый класс в отдельности.
Класс «Программа_диагностики» представляет приложение
системы и имеет следующие операции: Analyse_of_data (входной параметр значение
среднеквадратического отклонения, типа double) - выполняет анализ полученных из
расчета данных, подготовку данных для постройки графика и рассчитывает оценку
состояния оборудования; Dispersion (входной параметр n - количество
наблюдений, типа int, математическое ожидание Ak и математическое ожидание Tk,
типа double, хранимые в базе данных); Get_data - осуществляет проверку связи с
устройством; Math_waiting (входной параметр n - количество наблюдений,
типа int, математическое ожидание Ak и математическое ожидание Tk, типа double,
хранимые в базе данных); Rejection (входной параметр дисперсия, типа double) -
рассчитывает среднеквадратичное отклонение вибрационного сигнала; Result -
выводит пользователю оценку состояния оборудования, а также в виде графика
отображает среднеквадратичное отклонение графика работы оборудования;
Set_record (входной параметр n, типа int) - отвечает за количество
значений, по которым будет проводиться наблюдение.
Класс «Оборудование» имеет стереотип «Таблица»,
который указывает на то, что данный класс является таблицей базы данных. Поля:
ID - тип данных UNSIGNED LONG. Значением данного поле есть идентификатор
оборудования. Адрес - тип данных CHAR. Значением является указатель
местонахождения оборудования. Имя - тип данных CHAR. Значением является
название устройства. Функции: Check_connection - входной параметр ID.
Класс «Устройство» имеет стереотип «Таблица», который
указывает на то, что данный класс является таблицей базы данных. Спецификой
данной таблицы есть организация её полей, осуществленная следующим образом: на
каждый датчик отводится два поля - номер датчика и дата съема значения. Поля:
Номер_датчика - тип UNSIGNED LONG. Заголовком поля есть конкретный номер, а
значением - показатель, полученный от датчика. Дата - тип DATETIME. Значением
есть дата съема значения с датчика. Счетчик - тип счетчик. Ключевое поле.
Функции: Select - входной параметр это «номер_датчика», тип данных UNSIGNED
LONG. Функция выбирает данные по указанному датчику. Insert - входные параметры
это «номер_датчика» и «Дата». Функция добавляет данные по указанному датчику.
Create - входной параметр «номер_датчика». Добавление нового датчика
наблюдения.
Класс «Результат_диагностики» имеет стереотип
«Таблица», который указывает на то, что данный класс является таблицей базы
данных. Поля: ID - тип данных UNSIGNED LONG. Значением данного поле есть
идентификатор оборудования. Дата_диагностирования - тип DATETIME. Номер_датчика
- тип UNSIGNED LONG. Отклонение - тип double. Показывает отклонение от нормы.
Оценка - тип INT. Оценка изношенности устройства. Счетчик - тип счетчик.
Ключевое поле. Функции: Select_result - Выбирает результаты диагностирования
устройства по заранее заданным критериям. Insert_result - входные параметры
«ID», «Дата_диагностирования», «Номер_датчика», «Отклонение», «Оценка».
Добавляет данные в таблицу. Delete_result - входной параметр «Дата_диагностирования».
Удаляет данные диагностирование по с начальной даты по указанную.
Класс «Список_оборудования» имеет стереотип «Таблица»,
который указывает на то, что данный класс является таблицей базы данных. Поля:
ID - тип данных UNSIGNED LONG. Значением данного поле есть идентификатор
оборудования. N - тип INT. Указывает количество производимых замерений.
Имя_оборудования - тип CHAR. Указывает имя оборудования. Количество_датчиков -
тип INT. Указывает количество датчиков на оборудовании. Счетчик - тип счетчик.
Ключевое поле. Функции: Add_eq - входные параметры «ID», «N»,
«Имя_оборудования», «Количество_датчиков». Добавляет заданное устройство. Ch_eq
- входным параметром может быть одно из следующих полей «N»,
«Имя_оборудования», «Количество_датчиков». Изменяет значение указанного в
параметрах. Del_eq - входной параметр «ID». Удаляет запись по указанному
устройству.
Диаграмма последовательности действий показывает
последовательность действий объектов и классов системы во времени. С помощью
диаграммы последовательности можно представить взаимодействие элементов модели
как своеобразный часовой график «жизни» всей совокупности объектов, связанных
между собой для реализации варианта использования программной системы,
достижения целей или выполнения какого-либо задания.
На диаграмме изображено взаимодействие исполняемого файла
«Программа-диагностики» с таблицами «Оборудование», «Устройства»,
«Результаты_диагностики», «Список_оборудования», а также взаимодействие с
пользователем: посылка запроса на проверку связи с оборудованием; передача
данных, что свидетельствует о наличии связи и осуществляет передачу данных к
программе; запись полученных данных в таблицу устройства; задание количества
производимых замеров датчиком; выборка данных для проведения анализа их таблицы
«Устройства»; проведение математического анализа над данными; запись
результатов диагностирования оборудования в таблицу «Результаты_диагностики»;
отображение пользователю результатов диагностики. Далее возможен выбор одного
из действий: добавление оборудования в таблицу «Список_оборудования»; изменение
записей в таблице «Оборудование»; удаление записей из таблицы «Оборудование»;
добавление данных в таблицу «Устройства»; выборка данных для формирования
отчета по диагностике оборудования.
Следующим логическим этапом ООМП есть построение диаграммы
коопераций, которая описывает поведение системы на уровне отдельных объектов,
которые обмениваются между собой сообщениями при реализации некоторого варианта
использования.
Диаграмма коопераций также представляет структурные связи
отдельных объектов между собой. Как видим, сначала интерфейсы инициируют
передачу данных или эти данные получаются из базы данных. В дальнейшем эта
форма контролирует процесс передачи данных к модулям вычислений, которые
осуществляют соответствующие вычисления и возвращают уже вычисленные данные
снова к форме, которая снова при помощи интерфейсных классов представляет их
пользователю.
.3 Использование объектно-ориентированных
методов разработки программного обеспечения ИУСДЭ
Рассмотрим сообщения, которыми обмениваются между собой
объекты во время работы системы: Посылка запроса на проверку связи с
оборудованием. Передача данных, что свидетельствует о наличии связи и
осуществляет передачу данных к программе. Добавление записи в таблицу устройства.
Установка номера датчика и количества производимых замеров датчиком. Выборка
данных из таблицы «Устройства». Возврат выбранных данных программе. Расчет
математического ожидания. Расчет дисперсии. Расчет среднеквадратического
отклонения. Проведения анализа данных. Подготовка результатов вывода. Запись
данных в таблицу «Результаты_диагностики». Результат проведения операции.
Отображение пользователю результатов диагностики. Добавление записи в таблицу
«Список_оборудования». Результат проведения операции. Изменение записи в
таблице «Список_оборудования». Результат проведения операции. Удаление записи
из таблицы «Список_оборудования». Результат проведения операции. Добавление
записи в таблицу «Устройства». Результат проведения операции. Выборка данных из
таблицы «Результаты_диагностики».
Диаграммы деятельности - частный случай диаграмм состояний.
Они позволяют реализовать в языке UML особенности процедурного и синхронного
управления, обусловленного завершением внутренних действий и деятельности.
Основным направлением использования диаграмм деятельности является визуализация
особенностей реализации операций классов, когда необходимо представить
алгоритмы их выполнения. При этом каждое состояние может быть выполнением
операции определенного класса или ее части, позволяя использовать диаграммы
деятельности для описания реакций на внутренние события системы.
Диаграмма компонентов отличается от ранее описанных диаграмм
тем, что описывает особенности физического представления системы. Диаграмма
компонентов позволяет определить архитектуру системы, которая разрабатывается,
установив зависимости между программными компонентами. Диаграмма компонентов
изображена на рис. 5.5. Основными элементами данной информационной системы есть
исполняемый файл, база данных и отчет. Компонент «Программа» имеет стереотип
«executable», что означает, что этот компонент является исполняемым.
Диаграмма развертывания предназначена для визуализации
элементов и компонентов программы, которые существуют только на этапе ее
выполнения (run-time). При этом представляются только те компоненты системы,
которые являются выполнимыми файлами или динамическими библиотеками.
Компоненты, не используемые на этапе выполнения, на диаграмме
развертывания не показываются. Диаграмма развертывания позволяет проанализировать
аппаратную часть системы, выделить вычислительные ресурсы, устройства, которые
используются ими и соединение между ними, а также спроектировать расположение
этих устройств.
5.4 Структура и состав ИУС диагностики
эксгаустерного отделения аглоцеха №1
Основной состав системы автоматизации вибромониторинга
оборудования эксгаустерного отделения аглоцеха №1 (ВОЭ) состоит из следующих
элементов:
· центр сегмента защиты - БТВЗ-30 (блок термо- и
виброзащиты). Конструктив содержит: контроллер защиты КC-2 (функции локальной
защиты и связи с блоками БКД-4/5 и верхним уровнем системы), 7-сегментный
8-разрядный индикатор значений параметров, плату клемм и реле (с каналами
сигнализации и останова машины);
· блоки БКД-4/5 (в каждом 2 канала
температуры ТСМ-50Г/ТСМ100Г, до 4-х каналов вибрации, 1 канал - частота / фаза
обращения вала);
· рабочая станция и концентратор сегментов
(верхний уровень). Функции: регистрация параметров, мониторинг, диагностика,
балансирование, программирование и настройка параметров защиты в сегментах (в
БТВЗ-30);
· Notebook и блок связи (опциональный
элемент). В дешевом (автономном) варианте комплекса виброзащиты (без верхнего
уровня) Notebook подключается временно к отдельным сегментам сети (к БТВЗ-30
конкретного сегмента) для проведения диагностических и балансировочных работ.
Любой из сегментов комплекса допускает подключение компьютера («на ходу»).
Комплекс легко встраивается в существующие АСУ ТП и
адаптируется к условиям функционирования и технологических регламентов
конкретного производства. По желанию Заказчика в систему можно добавить
контроль любых других технологических параметров, характерных для конкретной
машины или данного технологического процесса. Например, можно контролировать
величину потока масла в ключевых точках системы смазки, давление и температуру
в камерах компрессора, давление масла в сепараторе, температуру / давление
газов на всосе и газов, которые отходят, эксгаустера, температуру статорного
железа двигателя, ток ротора и статора двигателя, учет потребления
электроэнергии машинами и т.п. Как правило, один сегмент комплекса (на 2, 4, 6,
8 и более точек контроля) обслуживает один агрегат. Несколько сегментов можно
объединять в общую стационарную систему мониторинга с одной или
несколькими рабочими станциями оператора. Примером объединенной системы может
служить одна из стационарных систем вибромониторинга (контроль 6-ти
эксгаустеров, двигатели - 2,5 МВт), что работают в эксгаустерном отделении
аглоцеха №1, НкГОКа, ОАО «АрселорМиттал Кривой Рог», г. Кривой Рог с 2004 г.
За период работы система не допустила выплавления ни одного
подшипника скольжения на эксгаустерах, позволив резко сократить аварийные
простои агломашин и тем самым сэкономить значительные средства.
Аппаратура сегмента всегда сохраняет полный исходный
вибросигнал выбега (а также сигнал, полученный непосредственно перед
выключением машины).
Так что, если подсистема защиты выключила агрегат, то у
диагноста всегда есть возможность анализа причин его принудительной остановки
(характера неисправности, типа дефекта) без запуска агрегата.
Пользователи систем имеют возможность самостоятельно
пополнять базу диагностических данных и алгоритмов, т.е. совершенствовать
диагностическую подсистему.
При запуске основного модуля программы системы, производится
проверка на подключение к SQL серверу. Параметры подключения считываются из
ключа в системном реестре. Если ключ пустой, инициируется новое подключение и
при его удачном завершении, данные вносятся в системный реестр.
На главном окне программы представлено 7 вкладок. 6 с
номерами эксгаустеров и последняя вкладка - «История». На первой вкладке
отображается текущее изменение показаний датчиков температур, датчиков вибрации
и датчика частоты оборотов. На свободном месте возле графиков отведено место
под диагностические сообщения при возникающих превышениях допустимых величин. В
этом случае видно, что «сигнализация» работает, так как имеющееся превышение
частоты оборотов эксгаустера.
После увеличения масштаба графика более точно видны значения
крайних показаний. Точно так же можно увеличивать масштаб и других графиков.
Для просмотра истории показаний за определенный промежуток
времени, просто необходимо выбрать граничные значения дат и нажать «Выполнить».
При этом автоматически заполнятся графики всех параметров по всем эксгаустерам.
Данный результат соответствует действительности, так как на
протяжении указанного периода запускалась программа в тестовом режиме несколько
раз.
В этом окне имеется возможность посмотреть какому эксгаустеру
какой тип преобразователя соответствует. Также есть возможность изменять типы,
например, при замене или ремонте преобразователя, или удалять данные о
преобразователе вообще.
Правила работы
Условия Р1, …, Pn можно задавать в виде математических
функций и логических переходов:
|
«+»
|
сложение
|
|
=
|
равно
|
|
«-»
|
вычитание
|
|
>=
|
больше или
равно
|
|
«*»
|
умножение
|
|
<=
|
меньше или
равно
|
|
«/»
|
деление
|
|
<>
|
не равно
|
|
«^»
|
возведение в
степень
|
|
&
|
логическое И
|
|
«SIN»
|
синус
|
|
!
|
логическое ИЛИ
|
|
«COS»
|
косинус
|
|
«not»
|
логическое НЕ
|
|
«TAN»
|
тангенс
|
|
«LN»
|
логарифм
натуральный
|
|
«PI»
|
3.1415926
|
|
«LG»
|
логарифм
десятичный
|
В любой строке поля описания условий можно связывать
математические функции и логические состояния вида «Да / Нет» (1 или 0) и
использовать последние в качестве математических величин.
Для всех P (i+n) условий (строк), начиная с Р2 можно
использовать условия (строки) Pi, а для PР - все строки начиная с Р1.
Обозначение прямой цепочки выполнения условий (все условия
выполняются) в поле описания условий выглядит как
(P1&P2&P3&…&Pn) = 1 или
(P1&P2&P3&…&Pn)*.
Обозначение выполнения одного (любого) из условий
(P1! P2! P3!…! Pn) = 1 или (P1! P2! P3!…! Pn)*
При этом логическое состояние имеет результат 1 или 0.
Применение команды «not (Pi)» позволяет приравнять строку с
условием Рi > 0 нулю, а строку с условием Pi = 0 - единице. Команда not (not
(Рi)) преобразует значение Pi > 0 в единицу (логическую или арифметическую).
Пояснения по параметру РР. В принятой методологии уровни
развития неисправностей отображаются при диагностировании столбиковой
диаграммой. Длина и цвет столбиков зависят от соотношения текущего значения
некоторого обобщенного для данной неисправности параметра (Vi) к его аварийному
значению (Via).
Принята следующая градация уровня развития неисправности:
|
Исправно
|
менее 50% Va
|
|
Начальный
уровень
|
50% Va
|
|
Ремонтный
|
75% Va
|
|
Аварийный
|
Va
|
|
Нет замера
|
0
|
При этом в строке РР должно быть введено выражение,
позволяющее правильно определить соответствие указанных уровней диагностическим
табло.
Выражение для РР может быть составлено с использованием
рассмотренных правил в различном виде.
Например, в виде РР = (Vi / Va)*Рi, смысл которого таков:
Если условие Рi истинно (Рi = 1), то рассчитывается
приведенное соотношение и в зависимости от его величины отображается уровень
развития неисправности на столбиковой диаграмме.
Возможны более сложные формулы для РР.
Из выше приведенных примеров разработки проектов системы, а
также самой ПО системы приходим к выводу, что главные преимущества системы:
высокая скорость частотной обработки измерений (0,2 с. и меньше в расчете на 1
канал), следовательно, очень быстрая реакция на выявление и предотвращение
аварийной ситуации; гарантированное время реакции: распределенный способ
измерений и вычислений (в блоках БКД-4/5) позволяет обеспечить блок БТВЗ-30
готовыми данными (для вычисления условий срабатывания защит) за одно и то же
строго определенное время - 0,8 с = (4 канала*0,2 с), независимо от общего
количества измеренных каналов; агрегатная структура: систему можно
конструировать из базовых элементов, начиная с одного сегмента (на 1-2
подшипника) и постепенно разворачивать до масштаба цеха, производства и целого
завода.
При этом для пользователей минимальной системы также доступны
все функции от защиты и сигнализации до балансирования и диагностики; высокая
чувствительность (до 1000 m/g) наравне с лучшими ICP-датчиками; возможность
измерения низкочастотной вибрации (от 1 Гц); синхронные измерения (измерения
начинаются во всех точках одной машины одновременно, с разбросом не более 20
мкс.); высокая точность измерения сдвига фазы (меньше 1%), что минимизирует
количество пусков при работах по балансировке; низкая себестоимость и высокая
надежность (наработка на отказ - 100 тыс. часов) вследствие применения
специальных контроллеров на современной элементной базе (данный виброизмерительный
контроллер имеет 4 вибро- и 2 термоканала, что позволяет установить 1 БКД-4/5
на 2 подшипника, при этом обрабатывается вибросигнал по двум направлениям от
каждого: вертикальном и поперечно-горизонтальном); вся система защиты может
быть подключена как часть к любой существующей системе управления с помощью
стандартной технологии OPC-клиент / сервер.
Список использованных источников
информационный муниципальный платеж оператор
1. Аверкин
А.Н. Нечёткие семиотические системы управления // Интеллектуальное управление:
новые интеллектуальные технологии в задачах управления. - М.: Наука. Физматлит,
1999. - С. 141-145.
2. Айвазян
С.А., Мхитарян В.С. Прикладная статистика в задачах и упражнениях. - М: Изд.
ЮНИТИ-ДАНА, 2001. - 270 с.
. Архангельский
В.И., Богаенко И.Н., Грабовский Г.Г., Рюмшин Н.А. Нейронные сети в системах
автоматизации. - К.: Техника, 1999. - 363 с.
. Байе
М.Р. Управленческая экономика и стратегия бизнеса. - М.: Юнити-Дана, 1999. -
743 с.
. Бардачев
Ю.Н., Цокуренко А.А., Желебовский И.И., Цокуренко М.А. Математические основы
критериальных методов управления. - Херсон: Олди+, 2000. - 339 с.
. Бардачов
Ю.М., Цокуренко О.О. Багатовимірна зворотня задача обгрунтування персистенції
розвитку системи вищої освіти як підприємства // Вісник ХДТУ. - №2 (11).
-2001.-С. 118-123.
. Бардачев
Ю.Н., Цокуренко А.А. Математические методы автоматизированного проектирования
сложных систем. - В 2-х кн. - Кн. 1: Теоретические основы. - Київ: Наукова
думка, 1999. - 288 с.
. Батищев
Д.И., Исаев С.А. Оптимизация многоэкстремальных функций с помощью генетических
алгоритмов // Высокие технологии в технике, медицине и образовании: Межвуз. сб.
научн. тр. - Воронеж: ВГТУ, 1997. - С. 4-17.
. Батищев
Д.И., Исаев С.А., Ремер Е.К. Эволюционно-генетический подход к решению задач
невыпуклой оптимизации // Оптимизация и моделирование в автоматизированных
системах: Межвуз. сб. научн. тр. - Воронеж: ВГТУ, 1998. - С. 20-28.
. Бондарев
В.Н., Аде Ф.Г. Искусственный интеллект. - Севастополь: Изд. СевНТУ, 2002. - 615
с.
. Боровиков
В.П., Ивченко Г.И. Прогнозирование в системе STATISTICA в среде WINDOWS. - М.:
Финансы и статистика, 1999. - 382 с.
. Булкин
В.И. Компараторная идентификация знаний в биологических и искусственных
интеллектуальных информационных системах. // Вестник ХГТУ. - Херсон: ХГТУ,
2002. - №1 (14). - С. 272-276.
. Бурлачук
Л.Ф., Морозов С.М. Словарь-справочник по психодиагностике. - СПб.: Питер Ком,
1998. - 528 с.
. Бэстенс
Д.Э., Ван Ден Берг В.М., Вуд Д. Нейронные сети и финансовые рынки: принятие
решений в торговых операциях. - М.: ТВП, 1997.
. Васильев
В.И., Ильясов Б.Г. Интеллектуальные системы управления с использованием
нейронных сетей. - Уфа: УГАТУ, 1997. - 92 с.
. Вебер
А.В., Данилов А.Д., Шифрин С.И. Knowledge-технологии в консалтинге и управлении
предприятием. - Санкт-Петербург: Наука и техника, 2003. - 171 с.
. Верлань
А.Ф., Олецький О.В. Методика створення інтелектуалізованого інтегрованого
середовища для комп‘ютерного моделювання складних систем // Методы и средства
компьютерного моделирования: Сборник научных трудов. - К.: Институт проблем
моделирования в энергетике НАН Украины, 1997. - С. 26-28.
. Верлань
А.Ф., Олецький О.В. Про деякі підходи до організації інтелектуалізованих
проблемно-орієнтованих середовищ для комп’ютерного моделювання складних
неоднорідних систем // Збірник наукових праць Кам’янець - Подільського держ.
пед. ун-ту. Серія фіз.-мат. - Кам’янець-Подільський, 1997. - С. 3-6.
. Воинов
А.В. Гаврилова Г.А. Антропологический подход к разработке адаптивных систем:
методология и инструментарий // Сб. Труды VI Национальной конференции с
международным участием. КИИ-98.ИПС РАН. - Пущино: 1998. Т.1 - с. 35-40.
. Волков
А.А. Моделирование системы графами // Вісник КМУЦА, 1998, - №1. - С. 268-274.
. Вороновский
Г.К., Махотило К.В., Сергеев С.А. Генетические алгоритмы, искусственные
нейронные сети и проблемы виртуальной реальности. - Харьков: Основа, 1997. -
212 с.
. Гаврилова
Т.А., Зудилова Е.В. Адаптивный диалог и модель пользователя // Труды
международного семинара по компьютерной лингвистике «Диалог-95» - Казань: 1995,
- С 34-39.
. Гаврилова
Т.А., Червинская К.Р. Извлечение и структурирование знаний для экспертных
систем. - М.: Радио и связь. 1992. - 199 с.
. Галушкин
А.И. Теория нейронных сетей. - Москва: ИПРЖР, 2000. - 516 с.
. Галушкин
А.И. Нейрокомпьютеры. - Кн. 3. - М.: ИРПЖР, 2000.
. Герасимов
Б.М., Грабовский Г.Г., Рюмшин Н.А. Нечёткие множества в задачах проектирования,
управления и обработки информации. - Киев: Техника, 2002. - 140 с.
. Гитис
Л.Х. Кластерный анализ в задачах классификации, оптимизации и прогнозирования.
- М., 2001. - 334 с.
. Головко
В.Н. Нейрокомпьютеры и их применение. - Кн. 4: Нейронные сети: обучение,
организация и применение. - М.: Радиоэлектроника, 2001. - 368 с.
. Горбань
А., Дунин-Барковский В.Л., Миркес Е.М. и др. Нейроинформатика. - Новосибирск:
Наука, 1998. - 129 с.
. Григорян
Р.Д. Необходимость и проблемы построения адаптивного к пользователю компьютера
// Проблемы программирования 2002, №1-2, С 447-453.
. Дейт
К.Дж. Введение в системы баз данных / Пер. с англ. 6-е изд. - К.: Диалектика,
1998, - 784 с.
. Доровской
В.А. Идентификация профессиональных знаний операторов автоматизированных систем
управления: Диссертация доктора технических наук: 05.13.06 // Херсонский
национальный технический университет. - Херсон: ХНТУ, 2004.
. Доровской
В.А. Дихотомическое тестирование и оценивание эффективности подготовку
диспетчеров полиэргатических систем. - К.: ЕУФИМБ, 2001. - 410 с.
. Доровской
В.А. Методы и модели формирования баз знаний полиэргатических систем. -
Днепропетровск: Наука і освіта, 2000. - 188 с.
. Доровской
В.А. Модели представления знаний в эргатических системах. - Днепропетровск:
Наука і освіта, 1998. - 195 с.
. Доровской
В.А., Журавель Е.В., Кудинов В.В. Модель взаимодействия интеллектуальной
системы и лица, принимающего решения // Вестник ХГТУ. - 2003. - №2 (18). - С.
204-207.
. Доровской
В.А., Михайленко В.М. Модели взаимодействия в интеллектуальных системах //
Кибернетика и вычислительная техника. - 2003. - №139. - С. 86-89.
. Доровський
В.О., Доровський Д.В., Кудінова С.В. Побудова генетичного алгоритму формування
цільових планів зборки продукції // Экономика и управление. - Киев: Европейский
университет. 2008. - №10. - С. 85-94.
. Доровський
Д.В., Кудінова С.В., Митрошин А.С. Проект інтелектуальної системи діагностики
обладнання // Проблеми інформаційних технологій. - Херсон: ХНТУ. 2008. - №3
(29). - С. 291-295.
. Дьяконов
В., Круглов В. Математические пакеты расширения MATLAB. - СПб: ПИТЕР, 2001. -
472 с.
. Дюк
В., Самойленко A. Data Mining. - СПб: ПИТЕР, 2001. - 366 с.
. Зайченко
Ю.П. Основи проектування інтелектуальних систем: Навч. пос. - Т. 1. - К., 2003.
- 145 с.
. Згуровский
М.З., Доброногов А.В., Померанцева Т.Н. Исследование социальных процессов на
основе методологии системного анализа. - К.: Наук. думка, 1997. - 217 с.
. Згуровский
М.З., Доброногов А.В. Системный анализ социально-политических процессов на
основе нейросетевых моделей // Кибернетика и системный анализ. - 1997. - №1. -
С. 76-85.
. Змитрович
А.И. Интеллектуальные информационные системы. - Минск: НТООО ТерраСистемс,
1997. - 189 с.
. Зудилова
Е.В. Современное состояние в области проектирования адаптивных систем // КИН-96
- Инженерия знаний. - 255 с.
. Калянов
Г.Н. CASE-технологии: Консалтинг в автоматизации бизнес-процессов. - М.:
Горячая линия - Телеком, 2002. - 314 с.
. Кирилюк
B.C. Об одном непараметрическом оценивании систем с двумя типами выходов по
результатам наблюдений вход-выход // Кибернетика и системный анализ. - 2003. -
№3. - С. 132-141.
. Коваленко
И.И., Бидюк П.И, Баклан И.В. Системный анализ и информационные технологии в
управлении проектами. - К.: Экономика и право, 2001. - 267 с.
. Когнитивное
обучение: современное состояние и перспективы/ Под ред. Т. Галкиной и Э.
Лоарера. - М.: Издательство «Институт психологии РАН», 1997. - 296 с.
. Колесников
А.В. Гибридные интеллектуальные системы для поддержки принятия решений //
Матер. науч.-тех. конференции ІСІТ'99. - М., 1999.
. Комплекс
нормативних документів для розробки складових cистем стандартів вищої освіти.
Додаток 1 до наказу Міносвіти №285 від 31 липня 1998 р.
. Корнеев
В.В., Гареев А.Ф., Васютин С.В., Райх В.В. Базы данных. Интеллектуальная
обработка информации. - М.: Нолидж, 2002. - 494 с.
. Круглов
В.В., Борисов В.В. Искусственные нейронные сети. - М.: Горячая линия - Телеком,
2002. - 382 с.
. Круглов
В.В., Борисов В.В. Гибридные нейронные сети. - Смоленск: РУСИЧ, 2001. - 368 с.
. Кугаенко
А.А. Использование методов динамического моделирования для совершенствования
управления национальной экономикой // Управляющие системы и машины. - 1997. - №1/3.
- С. 53-60.
. Кудинова
С.В., Методичні засади інвестиційної привабливості АПК індустріально розвинених
регіонів // Збірник матеріалів VII наукової регіональної конференції
«Євронаука» та V сесії Малої Академії наук Криворізької філії Європейського університету.
- Кривий Ріг, 2005.
. Кудинова
С.В. Особливості формування інвестиційної привабливості у підприємствах АПК
індустріально розвиненого регіону // Збірник матеріалів VII наукової
регіональної конференції «Євронаука» та V сесії Малої Академії наук Криворізької
філії Європейського університету. - Кривий Ріг, 2005.
. Кудинова
С.В. Математическая модель управления ценой продукции по критерию максимальной
прибыли // Вестник ХГТУ. -2002. - №2 (15).
. Кудинова
С.В. Функции и основные этапы управления процессом кредитования // Економіка:
проблеми теорії та практики: Міжвузівський збірник наукових праць. Випуск 3. -
Дніпропетровськ: Наука і освіта, 1999. - С. 52-58.
. Кудінова
С.В. Структура і інфраструктура банківського менеджменту на Україні //
Економіка: проблеми теорії та практики: Міжвузівський збірник наукових праць.
Випуск 3. - Дніпропетровськ: Наука і освіта, 2000. - С. 16-23.
. Кудинова
С.В. Разработка ценовой политики банка // Економіка: проблеми теорії та
практики: Міжвузівський збірник наукових праць. Випуск 3. - Дніпропетровськ:
Наука і освіта, 2000. - С. 37-44.
. Кудінова
С.В., Митрошин О.С. Оцінка нечітких екологічних знань операторів
інформаційно-управляючих систем гірничорудних підприємств // Охорона праці на
підприємстві металургійного комплексу. Випуск 10. - Кривий Ріг: НДІБПГ, 2008. -
С. 33-39.
. Кудинова
С.В., Митрошин А.С., Митрошин А.С. Объектно-иерархическая модель достоверности
тестового контроля // «ІНТЕРНЕТ-ОСВІТА-НАУКА-2008», шоста міжнародна
конференція ІОН-2008 Збірник матеріалів конференції. Том 1. - Вінниця:
УНІВЕРСУМ-Вінниця, 2008. - С. 67-71.
. Кудінов
В.В., Кудінова С.В., Філіпенко А.Ю. Оцінка нечітких знань
інформаційно-управляючих систем // Проблеми інформаційних технологій. - Херсон:
ХНТУ. 2008. - №3. - С. 65-69.
. Курейчик
В.М. Генетические алгоритмы. - Таганрог: ТРТУ, 1998. - 242 с.
. Курейчик
В.В. Перспективные архитектуры генетического поиска // Программные продукты и
системы. - 1998. - №3. - С. 47-48.
. Лачинов
В.М., Поляков А.О. Информодинамика. - СПб, издательство СПбГТУ, 1999. - 245 с.
. Медведев
B.C., Потёмкин В.Г. Нейронные сети. MATLAB 6. - Москва: ДИАЛОГ-МИФИ, 2002. -
490 с.
. Меньшиков
Ю.Л. Идентификация моделей внешнего воздействия. // Вестник ХГТУ, 2002 - №2
(15) - С. 326-330.
. Митюшкин
Ю.И., Мокин Б.И., Ротштейн А.П. Soft computing: идентификация закономерностей
нечёткими базами знаний. - Винница: Універсум, 2002. - 217 с.
. Мишулина
О.А., Лабинская А.А., Щербинина М.В. Лабораторный практикум по курсу: «Введение
в теорию нейронных сетей». - М.: Изд. МИФИ, 2000. - 204 с.
. Нейман
Ю.М., Хлебников В.А. Введение в теорию моделирования и параметризации
педагогических тестов. - М: Прометей, 2000. - 169 с.
. Новикова
М.С. Обоснование комплексного критерия технико-экономической эффективности
авионики нового поколения // Матеріали V Міжнародної науково-технічної
конференции Аерокосмічні системи моніторінгу та керування. - 2003.-С. 199-205.
. Овезгельдыев
А.О. Принятие решений в условиях нестационарных параметров системы // Вестник
Херсонского технического университета. - 1998. - №2. - С. 36-40.
. Овезгельдыев
А.О. Формирование многофакторных оценок при интервальном задании
предпочтительности факторов // Кибернетика и системный анализ. - 1997. - №5. -
С. 85-98.
. Овезгельдыев
А.О. Системологический анализ проблемы многокритериальной оптимизации // АСУ и
приборы автоматики. - 1997. - №106. - С. 48-55.
. Овезгельдыев
А.О., Петров К.Э. Адаптивная математическая модель многофакторного оценивания
// Кибернетика и системный анализ. - 1997. - №3. - С. 90-97.
. Овезгельдыев
А.О. Синтез и идентификация моделей многофакторного оценивания и оптимизации. -
К.: «Наукова думка», - 2002. - 163 с.
. Основи
нових информаційних технологій навчання // За ред. Ю.І. Машбиця. - K.: IЗMH,
1997. - 264 с.
. Павлов
А.А., Теленик С.Ф. Информационные технологии и алгоритмизация в управлении. -
К.: Техника, 2002. - 344 с.
. Пазинич
B.I. Оцінка фінансової ефективності впроваджені інноваційних програм на
підприємстві // Фінанси України. - 2002. - №< С. 42-47.
. Панкратова
Н.Д. Рациональный компромисс в системной задаче концептуальной неопределённости
// Кибернетика и системный анализ. - 2002. - №4. - С. 162-180.
. Петров
Э.Г., Чайников С.И., Овезгельдыев А.О. Методология структурного системного
анализа и проектирования крупномасштабных ИУ С. Концепция и методы. Ч. 1. -
Харьков: «Рубикон», 1997. - 160 с.
. Поліщук
Н.В. Оцінка результативності і галузевих виробничих потоків регіону // Фінанси
України. - 2003. - №9.-С. 74-79.
. Поспелов
Д.А. Слово редактора // Новости искусственного интеллекта. - 2001. - №2-3 (44-45).
- С. 2-4.
. Ротштейн
А.П. Интеллектуальные технологии идентификации. - Винница: Універсум, 1999. -
300 с.
. Ротштейн
А.П., Митюшкин Ю.И. Идентификация нелинейных зависимостей нейронными сетями //
Проблемы бионики. - 1998. - №49. - С. 168-174.
. Ротштейн
А.П., Митюшкин Ю.И. Извлечение нечётких баз знаний из экспериментальных данных
с помощью генетических алгоритмов // Кибернетика и системный анализ. - 2001. -
№4. - С. 45-53.
. Ротштейн
А.П. Нечеткая надежность алгебраических процессов. - Винница: Континент-Прим,
1997. - 142 с.
. Рыбина
Г.В. Автоматизация построения баз знаний для интегрированных экспертных систем
// Теория и системы управления. - 1998. - №5.
. Сборник
трудов I Международной конференции «Идентификация систем и задачи управления»
(SICPRO-2000). Российский фонд фундаментальных исследований (проект РФФК
00-01-10066). М. - 2000. CD-ROM
. Сетлак
Г. Нечёткие нейросетевые модели в интеллектуальных управленческих системах //
Праці Міжнародної наукової конференції «Автоматика-2000» (11-15 вересня 2000
р.). - Львів: Держ. НДІІІ, 2000. - С. 224-230.
. Сетлак Г. Интеллектуальные технологии в маркетинговом анализе // System
Research and Information Technologies. - Kiev: IASA National Academy of
Sciences and Ministry of Education and Science Ukraine, 2004. - №1. - P. 56-69.
95. Сетлак
Г. Интеллектуальная система поддержки принятия решений в нечёткой среде //
Искусственный интеллект. - 2002. - №3. - C. 428-438.
. Сетлак
Г. Идентификации структуры нечёткой системы при помощи нейронных сетей //
Искусственный интеллект. - 2003. - №2. - С. 44-51.
. Сетлак
Г. Интеллектуальные системы поддержки принятия решений. - К.: Логос, 2004. -
252 с.
. Сетлак
Г. Методы и технологии искусственного интеллекта в интеллектуальных
производственных системах // Вестник СевГТУ. - Серия «Автоматизация процессов и
управление». - Вып. 57. - Севастополь: СевГТУ, 2004. - С. 96-107.
. Сотник
С.С. Курс лекций по предмету «Основы проектирования систем с искусственным
интеллектом». - www.neuropower.de/rus/books/
. Сотникова
Т.Г. Синтез оптимальных по быстродействию систем автоматического управления
циклом измельчения железных руд // Сб. Разработка рудных месторождений. - Вып.
№88. - 2003. - С. 239-242.
. Тарасов
В.Б. Эволюционная семиотика - новое синергическое направление в искусственном интеллекте
// Искусственный интеллект. - 1997. - №1-2. - С. 9-20.
. Тельнов
Ю.Ф. Интеллектуальные информационные системы (в экономике). - М.: Изд. СИНТЕГ,
1998. - 216 с.
. Терехов
С.А. Типовые задачи для информационного моделирования с использованием нейронных
сетей. - alife.narod.ru/lectures/tasks/
. Трахтенгерц
Э.А. Компьютерная поддержка принятия решений. - М.: СИНТЕГ, 1998. - 376 с.
. Трахтенгерц
Э.А. Субъективность в компьютерной поддержке управленческих решений. - М.:
СИНТЕГ, 2001. - 250 с.
. Трахтенгерц
Э.А. Неопределённость в математических моделях компьютерной оценки решений. -
М.: Институт Проблем Управления, 1998. - С. 11-29.
. Турбин
А.Ф., Працевитый Н.В. Фрактальные множества. Функции распределения. - Киев:
Наукова думка, 1992. - 207 с.
. Францкевич
Г.И., Букарев А.А., Костюк В.П. Нейросетевые и генетические модели и методы
анализа данных. - www.neuroproject.ru/index.html.
. Хайрова
Н.Ф., Шаронова Н.В. Автоматизированные информационные библиотечные системы:
задачи обработки информации. - Херсон: 2003 - 120 с.
. Ходаков,
Н.В. Пилипенко, Н.А. Соколова / Под редакцией В.Е. Ходакова / Введение в
компьютерные науки: учебное пособие. - Херсон: Издательство ХГТУ, 2004. - 610
с.
. Ходаков
В.Е., Рогальский О.Ф. Деякі аспекти створення економіко-математичних моделей
управління фінансовими ресурсами підприємств. // Вестник ХГТУ. - 2002. - №1
(14). - С. 104-108.
. Ходаков
В.Е., Фефелов А.А. Генетические алгоритмы в задачах координации совместных
действий аварийно-спасательных бригад в условиях чрезвычайных ситуаций //
Вестник ХГТУ. - 2002. - №1 (14). - С. 18-23.
. Цифрові
пристрої та мікропроцесори. Мікропроцесори: Навчально-методичне видання /
Бурцева Н.В., Доровський В.О., Шелевицький І.В., Швець В.А., Юрко Ю.В. - К.:
Європейський університет, 2002. - 220 с.
. Цокуренко
А.А. Робастность в стохастических процессах задач неклассической статистики
данных адаптивного управления и методы их анализа // Вестник ХГТУ. - №1 (15). -
2003. - С. 198-205.
. Цокуренко
А.А. Программное обеспечение для критериальной обработки нечеткой и
лингвистической информации // УСиМ. - №5. - 1999-С. 21-26.
. Цокуренко
А.А. Некорректные задачи на неструктурированных данных // УСиМ. - №3. - 2001. -
С. 30-37
. Цокуренко
А.А. Обоснование существования решения одной редуцированной системы. // Зб.
наук. праць: Інтегральні перетворення та їх застосування до крайових задач. -
Київ: НАН України, Інститут математики. - Вип. 16. - 1997. - С. 274-281.
. Цокуренко
А.А. К вопросу оценки погрешности одной системы. // Зб. наук. праць:
Інтегральні перетворення та їх застосування до крайових задач. - Київ: НАН
України, Інститут математики. - Вип. 15. - 1997. - С. 259-263
. Цокуренко
А.А. Надежность одной математической модели редукции // Збірник наукових праць:
Інтегральні перетворення та їх застосування до крайових задач. - Київ: НАН
України, Інститут математики. Bип. 15, 1997. - С. 263-270
. Цокуренко
А.А. Метод восстановления геологических образов на нечетких данных и его
системное программное обеспечение. // Труды VII Международного научного
симпозиума «Методы дискретных особенностей в задачах мат. физики: Прикладная
математика и мат. моделирование». Феодосия - Киев, 1997. - С. 199-202.
. Цокуренко
А.А. Генерация систем геометрического представления 2-D и 3-D составных
объектов со сложной топологией // В сб.: Ресурсосберегающие и энергосберегающие
технологии. - Херсон: Институт системных исследований образования, 1996. - С.
40-42.
. Цокуренко
А.А. Информационно-вычислительный комплекс и обратные задачи. - Київ: Наукова
думка, 1998. - 281 с.
. Цокуренко
А.А., Ходаков В.Е. Особенности пространственного контактного взаимодействия как
обратная задача // Вестник ХГТУ. - №1 (17). - 2000. - С. 244-249.
. Цокуренко
А.А., Якимчук Г.С., Глухова В.И. Синтез математической модели оптимального
управления энергоемкими процессами на решениях с разрывами // Труды VII
Международного научного симпозиума «Методы дискретных особенностей в задачах
мат. физики: Прикладная математика и мат. моделирование», Феодосия - Киев,
1997. - С. 222-225.
. Цокуренко
О.О. Щодо питання розробки етапів автоматизованого проектування складних систем
// Вістник ХДТУ. - №1 (7). - 2000. - С. 279-283.
. Шаронова
Н.В. Построение модели базы знаний в автоматизированной
информационно-библиотечной системе // Вестник ХГТУ. - 1998. - №2 (4). - С.
105-110.
. Шурыгин
A.M. Прикладная стохастика: робастность, оценивание, прогноз. - М.: Финансы и
статистка, 2000. - 223 с.
. Чаудхури
С., Дайал У., Гаити В. Технология баз данных в системах поддержки принятия
решений // Открытые системы. - 2002. - №1.
. Ярушкина
Н.Г. Нечёткие нейронные сети // Новости искусственного интеллекта. - 2001. -
№3. - С. 47-51.
. Энциклопедия
психологических тестов. Темперамент, характер, познавательные процессы. - М.:
ACT, 1997. - 256 с.
131. Azeem M.F., Hanmandlu M., Ahmad N. Generalization of
Adaptive Neuro-Fuzzy Inference Systems // IEEE Neural Networks. - 2000. - V. ІІ. - №6. - P.
1332-1348
. V. Dorovskoy, I. Shelevitskiy, V. Kudinov Identification
of reliability subject-hierarchical model of the test control // Сборник научных трудов четвертой международной конференции «Інтернет-Освіта-Наука-2004» - Винница: УНИВЕРСУМ-Винница, 2004. - Т. 1. - С. 71-75.
. Back Т., Fogel D.B., Michalewicz Z. Handbook of Evolutionary
Computation. - New York: University Oxford Press, 1996.
. Balicki J., Kitowski Z. Genetic-neural multiobjective
optimization for resource allocation problems // Proceedings of the
International Conference on Intelligent Technologies in Human-related Sciences.
- Leon, 1996. - P. 18-22.
. Beynon-Davies P. Inzynieria systemow informacyjnych. -
Warszawa: WNT, 1999. - 415 s.
. Callan R. The essence of neural networks. - London,
Paris, New York: Prentice Hall Europe, 1999. - 287 р.
. Igor Chmyr. Dialogue of Partners as a Method of
Non-Formal Problem Solving // Maddy D. Brouwer-Janse and Thomas L. Harrington
(eds.) Human-Machine Communication for Education System Design. NATO ASI
Series, Vol. F129. - Berlin: Springer, 1994. - P. 221 - 228.
. Riding R., Rayner S. Cognitive styles and learning
strategies. Understanding style differences in learning and behavior. - London:
David Fulton Publishers, 1999. - 217 p.
139. River:
Prentice-Hall, 1997. - 245 р.
140. Kosko B. Fuzzy Engineering. - New Jersey: Prentice Hall,
1997.
. Lowry M.R., McCartney R. Automated Software Design. -
Menlo Park, CA: Morgan Kaufmann, 1997. - 420 p.
. Rayner S., Riding R. Towards a categorization of
cognitive styles and learning styles // Educational Psychology, 1997. - V 17. -
P. 5-28.
. Riding R., Rayner S. Cognitive styles and learning
strategies. Understanding style differences in learning and behavior. - London:
David Fulton Publishers, 1999. - 217 p.
. Rutkowska D., M. Pilinski, Rutkowski L. Sieci neuronowe,
algorytmy genetyczne i systemy rozmyte. - Warszawa: PWN, 1997. - 411 s.
. Rutkowska D. On designing fuzzy systems using genetic
algorithms and neural networks techniques // Proceedings of the Third
Conference Neural Networks and Their Applications, Kule, October 14-18. - 1997.
- Р. 63-78.
. Rutkowska D. Inteligentne systemy obliczeniowe, algorytmy
genetyczne i sieci neuronowe w systemach rozmytych. - Warszawa: Akademicka
Oficyna Wydawnicza PLJ, 1997. - 304 s.
. Rutkowski L. Sieci neuronowe i neurokomputery. - Czestochowa:
WPC, 1996. - 170 s.
. Smith P.L., Ragan T.J. Instructional Design. - 2nd ed. -
New Jersey: Prentice - Hall, Inc., 1999. - 399 p.
. Takagi H. Fusion technology of neural networks and fuzzy
systems // International Journal of Applied mathematics and computer science,
Zielona Gora. - Vol. 10. - 2000. - №4. - P. 647-675.
. Tecuci G. Building Intelligent Agent. An Apprenticeship
Multistrategy Learning Theory, Methodology, Tool and Case Studies. - New York:
Academic Press, 1998. - 496 p.
. Turban E., J E. Aronson Decision Support Systems and
Intelligent Systems. - New Jersey: Prentice Hall, 2001. - 865 р.