Расчет кинематических параметров манипулятора и моделирование в среде SimMechanics

  • Вид работы:
    Курсовая работа (т)
  • Предмет:
    Другое
  • Язык:
    Русский
    ,
    Формат файла:
    MS Word
    748,91 Кб
  • Опубликовано:
    2013-11-23
Вы можете узнать стоимость помощи в написании студенческой работы.
Помощь в написании работы, которую точно примут!

Расчет кинематических параметров манипулятора и моделирование в среде SimMechanics

Оглавление

1. Задание

2. Определение систем координат

3. Определение параметров четырехзвенного манипулятора

4. Однородные матрицы преобразований

5. Решение прямой задачи

6. Определение рабочей зоны манипулятора

7. Решение обратной задачи кинематики

Приложение

 


Задание


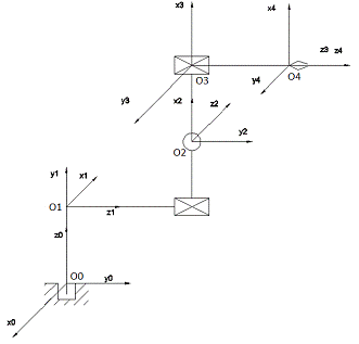
В задании указана кинематическая схема 4-хзвеного манипулятора.

.        Определить параметры манипулятора по представлению Денавита-Хартенберга (система координат, параметры звеньев и сочленение).

.        Сформировать однородные матрица преобразований для всех переходов системы координат.

.        Решить прямую задачу кинематики по заданным значениям присоединенных координат с реализацией в среде SimMechanics. Продолжительность моделирования-1сек. Реализовать визуализацию.

манипулятор матрица преобразование simmechanics

 

 

2

 

.        Определить рабочую зону манипулятора.

.        Решить обратную задачу кинематики при движении схвата по заданной прямой в пространстве с учетом рабочей зоны. Провести прямую между точками с координатами (x,y,z):

=(0,15; -0,4; 0,55)

B=(0,9; -0,8; 1,05)

6.       Реализовать в среде SimMechanics. Считать что звенья тонкие прутья (1м=10 кг).

.        Оформить работу (исходное задание, расчеты, результаты моделирования, графики, выводы, анимации).

Рисунок 1-Схема четырехзвенного манипулятора

2. Определение систем координат


Для каждого звена сформируем ортонормированную систему координат.

Рисунок 2-Системы координат каждого звена

3. Определение параметров четырехзвенного манипулятора


Определим расстояния между звеньями:

1=0.35

2=0.58 (данная величина переменная)

3=0

4=0.45( данная величина переменная)

Определим длины звеньев:

1=0

2=0.3

3=0.35

4=0

Определим углы поворотов звеньев:

 

 

( данная величина переменная)

 

Определим углы скрутки:

 

 

 

 

4. Однородные матрицы преобразований


Так как параметры звеньев известны, сформируем однородные матрицы преобразований, для системы координат каждого звена.

 

 

 

 

Найдем матрицу преобразования :

=

 

. Решение прямой задачи


Из условий известно, что обобщенные координаты изменяются по следующим законам:

 

 

2

 

Необходимо решить прямую задачу кинематики, время моделирования 1 сек, шаг моделирования 0,01 сек. Координаты возьмем из однородной матрицы преобразования .

=

Y==

Построим графики, полученные в результате моделирования в среде MatLab:

Рисунок 3-Зависимость координаты х от времени t

Рисунок 4-Зависимость координаты y от времени t

Рисунок 5-Зависимость координаты z от времени t

6. Определение рабочей зоны манипулятора


Первая обобщенная координата является вращательной, значит рабочая зона является телом вращения.

Рисунок 6-Рабочая зона манипулятора

7. Решение обратной задачи кинематики


Требуется решить обратную задачу кинематики при движении схвата по заданой прямой в пространстве с учетом рабочей зоны( прямая задана конечными точками в пространстве с координатами (0,15; -0,4; 0,55)и (0,9;-0,8;1,05). Для начала найдем уравнение прямой в пространстве. Уравнение прямой в пространстве по двум точкам имеет вид:

 

Выполним подстановку известных координат:

 

Выведем зависимость от времени:

 

 

 

 

 

 

 

 

 

X===

 

 

θ1=-arctg ()

θ1=arctg ()

х =

 

 

 

 

 

 

 

 

 

 

 

 

 

d2=- 0.35sin

 )

 )4= 4= 2=- 0.35sin

d2=- 0.35sin

Построим графики, полученные в результате моделирования в среде MatLab:

Рисунок 7-Зависимость координаты х от времени t

Рисунок 8-Зависимость координаты y от времени t

Рисунок 9-Зависимость координаты z от времени t

Рисунок 10-Зависимость обобщённой координаты  от времени t

Рисунок 11-Зависимость обобщённой координаты d2 от времени t

Рисунок 12-Зависимость обобщённой координаты d4 от времени t

Рисунок 13-Зависимость обобщённой координаты θ3 от времени t

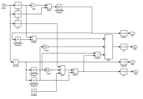
Приложение 1


Рисунок 14-Модель Simulink четырехзвенного манипулятора для прямой задачи

 

Приложение 2


Рисунок 15-Модель Simulink четырехзвенного манипулятора для обратной задачи

Приложение 3



Вывод: в проделанной курсовой работе я определил параметры манипулятора по представлению Денавита-Хартенберга (система координат, параметры звеньев и сочленение).

Сформировал однородные матрица преобразований для всех переходов системы координат.

Решил прямую задачу кинематики по заданным значениям присоединенных координат с реализацией в среде SimMechanics.

Определить рабочую зону манипулятора.

Решил обратную задачу кинематики при движении схвата по заданной прямой в пространстве с учетом рабочей зоны.

Похожие работы на - Расчет кинематических параметров манипулятора и моделирование в среде SimMechanics

 

Не нашли материал для своей работы?
Поможем написать уникальную работу
Без плагиата!
Без нейросетей!