Разработка универсального автоматизированного балансировочного стенда для его последующего благополучного использования в производственной работе
СОДЕРЖАНИЕ
ВВЕДЕНИЕ
. Рассмотрение с последующей
разработкой и описанием принципа работы схемы автоматизированного
балансировочного стенда
.1 Анализ структуры организации
автоматизированного балансировочного стенда
.2 Анализ структурной организации
автоматизированного балансировочного стенда
. Рассмотрение с последующей
разработкой и описанием алгоритма функционирования автоматизированного
балансировочного стенда
.1 Обзор алгоритмов проведения
балансировки
.2 Рассмотрение предлагаемого
алгоритма обработки данных, его достоинства
. Рассмотрение и дальнейшая
разработка схемы информационно-измерительного канала автоматизированного
балансировочного стенда
.1 Алгоритм функционирования
информационно-измерительного канала
.2 Расчет и моделирование схем
частотных фильтров
. Рассмотрение и разработка
конструкции автоматизированного балансировочного стенда
ЗАКЛЮЧЕНИЕ
СПИСОК ИСПОЛЬЗОВАННОЙ ЛИТЕРАТУРЫ
ВВЕДЕНИЕ
Современное автоматизированное производство
характеризуется сложностью связей между его элементами, постоянным расширением
номенклатуры изготовляемых изделий, деталей, деталеопераций. На непрерывный ход
производства оказывают влияние различные факторы, в том числе условия
эксплуатации оборудования, степень устойчивости кадров, состояние трудовой и
производственной дисциплины, система обслуживания рабочих мест и многое другое.
Все это делает производственную систему весьма сложной, требующей постоянного
контроля и регулирования. Единство форм оперативного управления и типов
производства обеспечивается системами оперативно-производственного планирования
и регулирования. На практике используются разнообразное оборудование, каждое из
которых должно соответствовать конкретным производственным условиям.
Современная техника предъявляет всё возрастающие
требования к точности балансировки и определению массоцентровочных и
инерционных характеристик (МЦИХ) жёстких межопорных роторов, в частности,
главных моментов инерции, смещения центра масс, угла отклонения главной
продольной центральной оси инерции ротора от оси вращения и других. Мерой
неуравновешенности тела является дисбаланс - векторная величина, равная
произведению неуравновешенной массы на ее эксцентриситет. Дисбаланс полностью
определяется значением и углом в системе координат, связанной с осью ротора.
Процесс определения значения и угла дисбаланса ротора и уменьшения их величин
корректировкой масс называют балансировкой ротора. При статической балансировке
определяют и уменьшают главный вектор дисбалансов обычно в одной плоскости.
Статическую неуравновешенность можно определить без вращения ротора с помощью
силы тяжести. При этом статическая балансировка не позволяет выявить и
устранить динамическую неуравновешенность ротора.
Однако в процессе эксплуатации для
функционирования ротора, с заданной точностью, его ось вращения должна
совпадать с его главной продольной центральной осью инерции. Решение этой
задачи может быть выполнено только методом моментного уравновешивания ротора
после его сборки. Динамическая балансировка уменьшает как главный вектор, так и
момент дисбалансов ротора. Она требует вращения и обязательно двух плоскостей
коррекции. Для устранения действия нагрузок от массы тела балансировка ротора
выполняется при вертикальном положении оси вращения. Использование
газостатических подшипников обеспечивает отсутствие механического контакта
между поверхностью ротора и поверхностями подшипников и исключает износ
поверхности ротора в процессе его балансировки (что может быть полезно,
например, при балансировке роторов летательных аппаратов и в ряде других
ответственных приложений).
В данном курсовом проекте было рассмотрено:
структура, алгоритм работы балансировочного стенда и его конструкция, а также
схемотехнические решения для рассматриемого стенда. Целью работы является
разработка универсального автоматизированного балансировочного стенда для его
последующего благополучного использования в производственной работе.
1. Рассмотрение с последующей разработкой и
описанием принципа работы схемы автоматизированного балансировочного стенда
В данном разделе были рассмотрены такие вопросы
как: анализ автоматизированного балансировочного стенда для балансировки
деталей; подборка подходящих вариаций структуры автоматизированного
балансировочного стенда для балансировки деталей; поэтапное описание структуры
выбора для дальнейшего подробного рассмотрения варианта структурной схемы
автоматизированного балансировочного стенда для балансировки деталей;
выполнение анализа предполагаемой структурной организации автоматизированного
балансировочного стенда для балансировки деталей.
.1 Анализ структурной организации
автоматизированного балансировочного стенда
Проведенные исследования позволили
сформулировать собственное представление о структуре разрабатываемого
автоматизированного стенда для балансировки деталей роторного типа. Стенд
должен гарантировать высокую точность и производительность для проведения
балансировки, должен пользоваться элементной базой современного типа, обладать
высокой надежностью, должен включать в себя способность к полному
перепрограммированию (любому, даже минимальному, изменению).
В структурной организации автоматизированного
балансировочного стенда можно выделить два наиглавнейших признака:
автоматизированные балансировочные стенды,
работающие под управлением микроконтроллера или ЭВМ;
по принципу действия аппаратно-измерительной
части стенда.
На рисунке 1.1 показана схема, состоящая из двух
различных каналов измерений, амплитуды вибраций и частоты вращения ротора. По
предоставленному изображению видно, что в канале измерения амплитуды вибраций
чувствительным элементов будет индуктивный датчик. Именно он может реагировать
на низкочастотные вибрации. В этом есть свои плюсы и минусы. Индуктивный датчик
позволяет не применять частотный фильтр, но полностью лишает информации о
высокочастотных составляющих сигнала. Так же известно, что он является
параметрическим датчиком, отсюда следует его возможность применения в
измерительной схеме, выходным параметром в которой будет изменение напряжения,
оцифровываемое и передаваемое в микроконтроллер. В канале измерения частоты
вращения ротора был использован оптоэлектрический датчик частоты вращения.
Опрос датчиков и выдача управляющих воздействий на электродвигатель
производится микроконтроллером. Для выполнения вращения ротора используется
двигатель постоянного тока.
Рисунок 1.1. Структурная схема
автоматизированного балансировочного стенда с индуктивным датчиком вибраций и
работающая под управлением микроконтроллера
Рисунок 1.2. Структурная схема
автоматизированного балансировочного стенда с пьезодатчиком и управлением от
ЭВМ
Рисунок 1.1 значительно отличается от рисунка
1.2 тем, что в ней применяются такие элементы как: пьезодатчик с частотным
фильтром и измерения его амплитуды вибраций; управление автоматизированного
балансировочного стенда от электронно-вычислительной машины (ЭВМ) с помощью
согласующего блока.
Каждая из вышепредставленных схем имеет как
достоинства, так и недостатки. Само назначение стенда предоставляет понятие о
значимости тех или иных достоинств и недостатков показанных структур
автоматизированного балансировочного стенда.
Рассмотрим сначала структурную схему
представленную на рисунке 1.1 в канале измерения амплитуды вибраций стоит
индуктивный датчик, реагирующий только на низкочастотные вибрации. Именно это
лишает некой доли информации при дальнейшем виброакустическом анализе.
Управление автоматизированного балансировочного стенда производится
микроконтроллером, благодаря ему система обладает высоким быстродействием и
надежностью. Так же его применение не обходится без недостатков, связанных со
сложностью перепрограммирования автоматизированного балансировочного стенда на
работу по иному алгоритму (к примеру, изменение способа сглаживания кривых).
Теперь перейдем к рассмотрению структурной схемы
представленной на рисунке 1.2. В канале измерения амплитуды вибраций
используется пьезодатчик, а управление автоматизированного балансировочного
стенда и обработка измерений производится в электронно-вычислительной машине
(ЭВМ), что устраняет недостатки предыдущей схемы показанной на рисунке 1.1, к
сожалению, это влечет за собой новый недостаток. «Ахиллесовой пятой» данной
структуры представленной на рисунке 1.2 является передача информации между
аппаратно-измерительной частью автоматизированного балансировочного стенда и
ЭВМ с помощью интерфейса RS
232. Для стабильной работы ЭВМ необходимо производить, в реальном времени,
испытания двух датчиков с записью показаний в память и выдачу управляющих
воздействий на электродвигатель для того, чтобы поддерживать постоянную частоту
вращения ротора. Данная задача может оказаться невыполнимой или же сильно
сократить быстродействие автоматизированного балансировочного стенда, это является
неприемлемым в условиях, для которых проектируется стенд.
.2 Описание структурной организации
автоматизированного балансировочного стенда
Выявленные достоинства и недостатки структурных
схем представленных на рисунках 1.1 и 1.2 позволяют сформировать требования к
структурной организации автоматизированного стенда балансировки для деталей
типа «ротор». Структурная организация АСБ должна представлять широкие
возможности по обработке экспериментальных данных, но при этом обеспечивать
высокое быстродействие схемы измерения. Разумным является соединение
структурных схем представленных на рисунках 1.1 и 1.2 для устранения их
индивидуальных недостатков. Построение двухуровневой системы устранения
дисбаланса позволит удовлетворить требованиям, предъявляемым к АСБ, а также
будет отвечать современным тенденциям по построению автоматизированных систем.
Комбинированная структурная схема
автоматизированного балансировочного стенда сформированная из схем,
представленных на рисунках 1.1 и 1.2, показана на рисунке 1.3.
Рисунок 1.3. Структурная схема
автоматизированного балансировочного стенда
Представленная структурная схема
автоматизированного балансировочного стенда состоит из двух
информационно-измерительных каналов: измерения частоты вращения ротора и
измерения амплитуды вибраций опор ротора.
Канал измерения частоты вращения ротора состоит
из:
· Датчика частоты вращения. В качестве
датчика используется оптическая пара (светодиод и фотодиод). При прохождении
метки мимо датчика на его выходе появляется электрический импульс. При
испытаниях этого датчика была выявлена его особенность: можно использовать
полоску, нанесенная на ротор белой краской для его пометки (обозначения).
· Формирователя импульсов,
предназначенного для формирования сигнала с датчика в прямоугольный импульс
логической «1» ТТЛ логики (+5 В).
Канал измерения амплитуды вибраций опор
составляют:
· Частотный фильтр, осуществляющий
фильтрацию усиленного сигнала с датчика (информационно-значимой является
составляющая сигнала с частотой, равной частоте вращения ротора);
· Микроконтроллер со встроенным АЦП
(аналогово-цифровой преобразователь). Под управлением микроконтроллера
отфильтрованный и усиленный сигнал с датчика оцифровывается и по интерфейсу RS
232 передается в ЭВМ;
· Датчик вибраций, предназначенный для
преобразования механических колебаний опор ротора в электрический сигнал. В
качестве датчика вибраций в стенде применяется пьезоэлектрический датчик;
· Усилитель.
Полученный с датчика измерения частоты вращения
ротора сигнал, вводится в микроконтроллер с прерыванием процесса опроса датчика
вибраций. Получаемая информация с датчика частоты вращения, необходима при
управлении двигателем для поддержания постоянной частоты вращения ротора, а
также используется при формировании массива с результатами измерения вибраций
опор ротора, передаваемого для последующих расчетов в ЭВМ.
Чтобы управлять двигателем микроконтроллер
создает на входе ЦАП (цифро-аналоговый преобразователь) двоичный код,
преобразуемый в аналоговый сигнал который управляет транзисторным ключом, держа
постоянную частоту вращения ротора. Далее в ЭВМ производится обработка массива
результатов измерения вибраций опор ротора с использованием САПР (система
автоматического проектирования б) для того, чтобы обработать экспериментальные
данных MATHCAD
математически.
Данная структура аппаратной части
автоматизированного балансировочного стенда теперь отвечает всем требованиям,
предъявляемым к автоматизированному оборудованию для дальнейшего серийного
производства. Этот стенд использует только современную элементную базу, которая
позволяет повысить: точность и производительность проведения операции
балансировки; надежность стенда в целом за счет сокращения элементов и
значительном повышения их надежности. Минимальное количество аппаратных
средств, применяемых в данном стенде, позволяет снизить его стоимость, и
себестоимость проведения операции балансировки. Важным является осуществление
сбора информации под управлением микроконтроллера, а ее обработка в ЭВМ в
программе написанной на языке программирования высокого уровня (САПР Mathcad).
Такое разделение функций сбора и обработки информации позволяет с одной стороны
минимизировать аппаратную часть стенда, а с другой позволяет оператору быстро
менять алгоритм вычислений. Так к примеру, оператор может быстро поменять
способ фильтрации случайной составляющей сигнала (по методу наименьших
квадратов, по методу скользящего среднего и т.д. или использовать их
комбинацию).
2. Рассмотрение с последующей разработкой и
описанием алгоритма функционирования автоматизированного балансировочного
стенда
В данном разделе были рассмотрены такие вопросы
как: классические алгоритмы балансировки, определены достоинства и недостатки
для их применения в дальнейшем серийном производстве. Немного ниже был
предложен оригинальный алгоритм функционирования автоматизированного
балансировочного стенда выведенный на основе требований автоматизированного
серийного данных проведенных исследований.
.1 Обзор алгоритмов проведения балансировки
Для проведения данного этапа исследований были
выбраны классические методы балансировки: метод Б.В. Шитикова (метод трех
пусков), метод исключений, метод амплитуд и фаз.
При проведении балансировки методом Б.В.
Шитикова (методом трех пусков) измерения амплитуды вибраций производят три
раза: без пробного груза и с пробным грузом, установленным поочередно в точках,
на роторе сдвинутых относительно друг друга на 1800. Место установки
корректировочного груза находится путем графического анализа параллелограммов
образованных векторами амплитуд вибраций с пробным грузом (в двух точках) и без
него. Масса корректировочного груза определяется также как и в методе
исключений. Метод Б.В. Шитикова позволяет сократить количество пусков до трех,
что значительно повышает производительность выполнения операции балансировки,
но все же не отвечает требованиям автоматизированного производства.
Балансировка по методу исключений проводится в
следующей последовательности: поочередно в четырех точках располагающихся через
900 на поверхности ротора, в плоскости коррекции, закрепляют пробный груз,
раскручивают ротор и проводят измерения амплитуды вибраций. Далее, анализируя
значения проведенных измерений, выбирается сектор между двумя точками при
установке, в которые была наименьшая амплитуда вибраций. Потом внутри сектора
выбирается несколько точек на дуге окружности, в них поочередно закрепляется
пробный груз, ротор раскручивается, и опять производятся измерения амплитуды
вибраций. После измерений опять производиться анализ показаний полученных при
измерениях амплитуды вибраций и опять выбирается уже более узкий сектор. После
измерений, проведенных несколько раз, сектор сужается до конкретного места
установки корректирующего груза. Для того, чтобы найти величину корректирующей
массы, постепенно меняется масса пробного груза, каждый раз разгоняя ротор и
измеряя амплитуду колебаний. Делается это до тех пор, пока амплитуда станет
минимальной. Если конструкция ротора позволяет, то вместо установки
металлического противовеса в точке смещенной на 1800 относительно точки
установки корректирующего груза, удаляют (высверливают) материал ротора.
Основным недостатком метода исключений является необходимость при его
использовании несколько раз устанавливать пробный груз в разные точки и
разгонять ротор, это очень трудоемкая работа и требует большого количества
времени на проведение операции.
Наиболее пригодным для целей автоматизации
является метод амплитуд и фаз. При балансировке по этому методу происходит
измерение проекции вектора дисбаланса вращающегося в плоскости коррекции. При
вращении вектора его проекция изменяется по гармоническому закону. Максимальное
значение амплитуды вибраций будет в тот момент, когда вектор будет параллелен
оси датчика. Отсюда следует, что фазовый сдвиг места максимальной амплитуды на
диаграмме будет пропорционален углу расположения неуравновешенности
относительно оптической метки на роторе (началом и концом оборота является
оптическая метка на роторе). Проекция максимальной амплитуды вибраций
пропорциональна массе неуравновешенности. Следовательно, проведя обучающий
эксперимент для ротора прототипа и найдя коэффициент пропорциональности между
максимальной проекцией амплитуды вибрации и массой корректировочного груза
можно за один пуск ротора находить массу корректировочного груза и место
установки.
.2 Рассмотрение предлагаемого алгоритма
обработки данных, его достоинства и недостатки
Самыми основными требованиями к операции
балансировки являются малое время и точность ее проведения. Из этого можно
сделать вывод, что алгоритм функционирования стенда должен быть нацелен на
скорость проведения операции, и обеспечивать ее высокую точность. А для
уменьшения времени затрачиваемого на балансировку желательно измерения
проводить за один пуск ротора.
Представленный в данной работе алгоритм обработки
данных (рисунки 2.1, 2.2) лишен недостатка связанного с многократным пуском
ротора за время выполнения операции. Все совершенные измерения производятся за
один пуск ротора.
Данный алгоритм состоит из двух ветвей:
обработки измерений полученных на роторе, на нем уже был проведены
исследования; получение коэффициентов тарировочной прямой, характеризующей
связь амплитуды вибраций с дисбалансом в роторе-прототипе, и последующая запись
этой информации в файл (обучающий эксперимент).
Рассмотрим весь алгоритм по отдельным блокам. В
блоке 2 пользователю необходимо ввести номер ранее сохраненного
ротора-прототипа или «0» если ротор, предназначенный для балансировки, не имеет
прототипа. В блоке 3 происходит переход в одну из ветвей алгоритма, в
зависимости от введенного числа в блоке 2. В блоке 4 происходит получение
двухмерного массива, сформированного по результатам измерений, от
микроконтроллера по интерфейсу RS-232.
Блок 5 - подпрограмма усреднения выполняет сглаживание экспериментальных данных
по методу наименьших квадратов (метод сглаживания может быть изменен при
реализации алгоритма в САПР Mathcad).
В блоках 6 - 10 происходит нахождение максимальных элементов в строках
двухмерного массива и их номеров. Блок 11 - 14 нахождение среднего значения
среди максимальных элементов найденных в строках. Блоки 15 - 17 расчет угла
установки и массы корректировочного груза. В блоке 19 пользователю предлагается
ввести приращение при установке пробных грузов и номер ротора-прототипа для
последующего сохранения коэффициентов. Блоки 20 и 21 аналогичны блокам 4 и 5. В
блоках 27 -28 происходит подсчет коэффициентов тарировочной кривой и в блоке 29
идет сохранение данных в файл.
Достоинством предложенного алгоритма является
то, что балансировка по методу, заложенному в этот алгоритм, не требует
многократного пуска ротора. Также важно, что данный алгоритм легко реализуется
с использованием вычислительной техники. Достоинства данного алгоритма
позволяют значительно снизить время и трудоемкость проведения операции
балансировки. Автоматизированные расчеты корректирующей массы и угла ее
установки позволяют минимизировать субъективное влияние оператора на процесс
балансировки, при этом повышается качество проведения балансировки.
Недостатком данного алгоритма является
необходимость проведения обучающего эксперимента для получения коэффициентов
связи между амплитудой вибраций и дисбалансом. Указанный недостаток является
незначительным при использовании алгоритма в стенде для балансировки серийных
деталей.
Рисунок 2.1. Ветвь алгоритма по обработке данных
о неуравновешенности ротора
Рисунок 2.2. Ветвь алгоритма, предназначенная
для проведения обучающего эксперимента
В этом разделе были рассмотрены: алгоритм
функционирования информационно-измерительного канала и произведен выбор, а
также выполнено моделирование и расчет фильтрующего элемента входящего в состав
канала измерения амплитуды вибраций.
.1 Алгоритм функционирования информационно-измерительного
канала
Как указано в разделе 3 алгоритм
функционирования автоматизированного балансировочного стенда можно разделить на
две части: алгоритм функционирования информационно-измерительного канала и
алгоритм обработки экспериментальных данных. На рисунке 3.1 представлена
блок-схема алгоритма функционирования информационно-измерительного канала.
Данный алгоритм состоит из двух ветвей:
измерение вибраций при проведении балансировки роторов, для которых имеется
ротор-прототип и измерение вибраций в режиме нахождения коэффициентов
тарировочной кривой ротора-прототипа.
Ветвь алгоритма для проведения измерений в
режиме балансировки начинается с получения от ЭВМ данных о принадлежании ротора
к группе роторов для которой уже имеются коэффициенты тарировочной кривой
(блоки 2, 3), иначе стенд переходит в режим проведения обучающего эксперимента.
Далее микроконтроллер согласно алгоритму будет находиться в режиме ожидания
нажатия кнопки «ПУСК», после получения этого сигнала запускается подпрограмма управления
двигателем постоянного тока (ПУДПТ). По программе двигатель раскручивается до
скорости в 1200 об/мин, после чего переходит в режим поддержания постоянной
частоты вращения ротора (импульсный метод). После достижения заданной частоты
вращения и перехода в режим стабилизации происходят измерения амплитуды
вибраций как указано в алгоритме (блоки 7-11). После того как ротор сделает
заданное количество оборотов на постоянной скорости и в памяти микроконтроллера
будут накоплены данные о неуравновешенности ротора, происходит остановка
двигателя и передача информации в ЭВМ через интерфейс RS-232.
Рисунок 3.1. Алгоритм работы
информационно-измерительного канала
.2 Расчет и моделирование схем частотных
фильтров
Когда наступает этап проведении балансировки
возникает проблема фильтрации сигнала от составляющих не связанных с вибрацией
ротора вследствие его неуравновешенности. Информационно-значимой в данном
случае является лишь составляющая сигнала с датчика с частотой равной частоте
вращения ротора. Для выделения полезного сигнала служат фильтрующие элементы.
Все фильтры делятся на два больших класса - пассивные и активные, причем
основным отличием активного фильтра является наличие усилительного элемента -
обычно это операционный усилитель. Если в фильтре содержится один реактивный
элемент (емкость или индуктивность), то такой фильтр называется фильтром
первого порядка, если два - то второго и т.д. Помимо того, что сигнал с датчика
надо отфильтровать, его еще надо и усилить, следовательно, в разделе будут
рассчитываться и моделироваться активные фильтры. Критериями выбора могут
служить форма АЧХ (ширина полосы пропускания) и коэффициент усиления на частоте
равной частоте вращения ротора (20 Гц).
Чтобы выбрать фильтрующий элемент рассмотрим
четыре фильтра: пропорционально-интегрирующий фильтр, фильтр на основе Т -
образного моста, RC
фильтр второго порядка и биквадратный фильтр. При моделировании фильтров на их
входы подавались сигналы с одинаковыми параметрами (рисунок 3.2).
Рисунок 3.2. Параметры входного сигнала
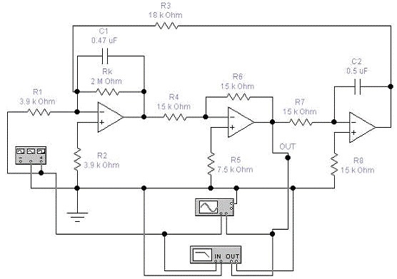
Пропорционально-интегрирующий фильтр
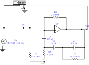
На рисунке 3.3 представлена схема
пропорционально-интегрирующего фильтра и его АЧХ. Из схемы видно, что
пропорционально-интегрирующий фильтр является активным фильтром третьего
порядка.
Рисунок 3.3. Электрическая схема и АЧХ
пропорционально-интегрирующего фильтра
Из графика видно, что АЧХ преимуществом данного
фильтра является большой коэффициент усиления, но при этом фильтр имеет широкую
полосу пропускания, что не отвечает требованиям, предъявляемым к фильтру
информационно-измерительного канала автоматизированного балансировочного
стенда.
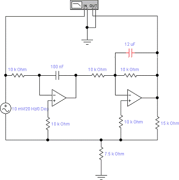
Избирательный фильтр на основе Т - образного
моста
На рисунке 3.4 представлена схема
пропорционально-интегрирующего фильтра и его АЧХ. Из схемы видно, что фильтр на
основе Т - образного моста является активным фильтром третьего порядка.
Достоинством данного фильтра является высокий
коэффициент усиления, но как и предыдущего фильтра форма АЧХ, а именно крутизна
склонов АЧХ в полосе пропускания недостаточна.
Активный RC
фильтр второго порядка
На рисунке 3.5 представлены схема и АЧХ
активного RC фильтра
второго порядка.
Рисунок 3.4. Электрическая схема и АЧХ фильтра
на основе Т - образного моста
АЧХ данного фильтра имеет достаточную крутизну
склонов АЧХ в полосе пропускания и большую разницу между коэффициентом усиления
частот в полосе пропускания и граничащих с ней частот. Это обеспечивает
достаточную избирательность фильтра, но коэффициент усиления фильтра является
недостаточным.
Биквадратный фильтр
Биквадратный (бикватный) фильтр - это очень
стабильный активный фильтр. Биквадратные фильтры легко соединять
последовательно для получения многокаскадных фильтров. Одним из свойств
биквадратного фильтра является неизменность его полосы пропускания при
изменении (средней) частоты, так что в настраиваемых биквадратных фильтрах
добротность увеличивается с ростом частоты.
Рисунок 3.5. Электрическая схема и АЧХ активного
RC фильтра второго
порядка
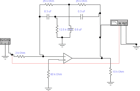
Схема биквадратного полосового фильтра (рисунок
3.6) состоит из суммирующего интегратора, возбуждающего инвертирующий ОУ,
который в свою очередь работает на второй интегратор. Если R1 = R3, то
коэффициент усиления в полосе пропускания равен RКR1. Среднюю частоту можно
настраивать с помощью сопротивления R3. Сопротивление RK задает добротность
схемы.
Рисунок 3.6. Схема биквадратного полосового
фильтра.
Биквадратный фильтр работает следующим образом.
Суммирующий интегратор вычитает из входного напряжения выходной сигнал ФНЧ
(сдвинуты по фазе на 180°); на частотах, лежащих ниже переходного участка, эти
сигналы взаимно уничтожаются, и выходной сигнал отсутствует. Когда частота
достигает переходного участка, уменьшающийся выходной сигнал интегратора больше
не может компенсировать входной сигнал, поэтому на выходе биквадратного фильтра
появляется ненулевой сигнал. На частотах выше f0
суммарный спад частотной характеристики двух последовательно соединенных
интеграторов обеспечивает ослабление выходного сигнала, и таким образом
формируется частотная характеристика полосового фильтра. Работу рассчитанной
схемы смоделируем в Electronics
Workbench. Результаты
моделирования представлены на рисунке 3.7.
Рисунок 3.7. АЧХ и осциллограмма биквадратного
фильтра
Коэффициент усиления в полосе пропускания КП =
150. Наибольшее усиление сигнала происходит на частоте 19,95 Гц и соответствует
53,75 дБ. Фильтр также пропускает на выход частоты в интервале примерно 15 - 25
Гц, но с гораздо меньшим усилением, что практически не влияет на достоверность
и точность измерения дисбаланса. Если сравнивать выходные параметры данного
фильтра с параметрами фильтров представленных выше, то можно увидеть, что
данный фильтр имеет наклон АЧХ на переходных участках наиболее крутой, близкий
к вертикальному, а, следовательно, наиболее качественно выделяет составляющую
сигнала с датчика вибраций информационно-значимой частоты 20 Гц, при этом
активный биквадратный фильтр имеет достаточный коэффициент усиления в полосе
пропускания.
Из рассмотренных моделей фильтров можно сделать
вывод, что для фильтрации информационно-значимого сигнала, несущего в себе
информацию об уровне вибрации неуравновешенной массы ротора, целесообразно
применить биквадратный полосовой активный фильтр. Этот фильтр обладает полосой
пропускания с заданной шириной и достаточной крутизной склонов, а также имеет
необходимый коэффициент усиления.
4. Рассмотрение и разработка конструкции
автоматизированного балансировочного стенда
Большинство современных станков для динамической
балансировки представляют собой станину, на которой установлены две стойки. На
стойках имеются посадочные места для шеек ротора, они могут быть различной
конструкции (в виде полукруглых вкладышей, пары подшипников и т.д.). Стойки в
большинстве станков имеют возможность перемещаться, тем самым, приспосабливая
стенд к балансировке роторов с различным расстоянием между опорными шейками. На
большинстве станков измерения дисбаланса производятся в двух плоскостях
одновременно (на обоих опорах ротора), но замкнутая жесткая цепь между опорами
ротора негативно влияет на процесс измерения, колебания в одной плоскости
балансировки, при такой конструкции, накладываются на колебания в другой. На
сегодняшний день не разработано теоретических методов по устранению этого
нежелательного эффекта. Конструкция опор ротора в виде полукруглых вкладышей
требует изготовления вкладышей для каждой серии роторов, что в современном
производстве недопустимо, так как номенклатура роторов может меняться в течении
дня и конструкция стенда должна обеспечивать быстрый переход от одного типа
роторов к другому.
Для формирования представления о конструкции
стенда для балансировки в рамках научно-производственной работы был изготовлен
макетный образец, на котором были произведены испытания различных
схемотехнических решений (рисунок 4.1.). Проведенные испытания на макетном
образце выявили его достоинства и недостатки. В качестве недостатка конструкции
можно отметить то, что расположение стенда на пружинах приводит к его
раскачиванию. Также неудачно был выбран материал опор (алюминий), при вращении
ротора происходило схватывание, которое затрудняло поддержание скорости
вращения ротора постоянной и приводило к повышенному износу опор и шеек ротора.
К достоинствам конструкции стенда можно отнести: применение ременного привода,
который позволяет снизить влияние вибраций электродвигателя на измерения, а
также удачным оказалось клеевое соединение опоры со стойкой через
виброизолирующую прокладку. Применение такого соединения с одной стороны по
нагрузочной способности удовлетворяет заявленной номенклатуре роторов, а с
другой позволяет снизить влияние вибраций в одной плоскости балансировки на
другую.
Рисунок 4.1. Макет образец автоматизированного
стенда для балансировки деталей типа «ротор»
Достоинства и недостатки опытного образца были
учтены в предлагаемой конструкции стенда (рисунок 4.2). Недостаток, связанный с
раскачиванием стенда был устранен заменой пружинных опор стенда на виброизолирующую
прокладку из пористой резины. Виброизолирующая прокладка также как и пружинные
опоры позволяет избежать влияния внешних вибраций на измерения, производимые в
процессе балансировки, но при этом не позволяет раскачиваться стенду, сокращает
его массу и является более дешевой. Второй недостаток, связанный со
схватыванием в опорах был устранен заменой материала (алюминия) на бронзу.
В процессе проведения научно-производственной
работы была построена трехмерная модель стенда (рисунок 4.2) для балансировки и
выполнена деталировка и использованием САПР КОМПАС. Трехмерное моделирование в
САПР КОМПАС позволило выявить некоторые недостатки в конструкции стенда и
исправить их.

Рисунок 4.2. Трехмерная модель
автоматизированного стенда для балансировки деталей типа «ротор»
В данной конструкции балансировочного стенда
предусмотрена виброизолирующая прокладка для ослабления вибраций передаваемых
от электродвигателя, установленного на основании, опорам ротора. Ротор,
раскрученный до скорости 1200 об/мин, при сходе с опор может нанести серьезные
повреждения оператору. Для предотвращения схода ротора с опор на стенде
предусмотрены блокирующие скобы. После установки ротора на опоры скобы фиксируются
винтами к стойкам.
Проведенные эксперименты позволили оценить
правильность принятых конструкционных решений. Стенд состоит из простых,
нетрудоемких в производстве деталей, что снижает его стоимость и повышает
ремонтопригодность. Достоинством конструкции стенда является снижение влияния
вибраций одной плоскости балансировки на другую за счет крепления опор ротора к
стойке без жестких связей (клеевое соединени).
ЗАКЛЮЧЕНИЕ
В данном курсовом проекте была предложена
концепция балансировочного стенда, его алгоритмические, конструкционные и
схемотехнические решения.
Предложенный в проекте алгоритм функционирования
автоматизированного балансировочного стенда позволяет значительно повысить
уровень автоматизации операции балансировки.
Конструкционные решения, примененные в стенде,
позволили снизить негативное влияние неуравновешенностей в одной плоскости
балансировки на измерения в другой. С помощью простых конструкционных решений
обеспечена работа стенда с широкой номенклатурой роторов.
Решение о разделении сбора и обработки
информации под управлением микроконтроллера и в ЭВМ соответственно, отражает
современные тенденции в автоматизации по построению двухуровневых систем.
Минимизация аппаратных средств и повышение их надежности при работе блока сбора
информации под управлением микроконтроллера наряду с автоматизированной
обработкой информации в ЭВМ дает предложенной структуре стенда существенное
преимущество перед аналогами. Используя приведенный в проекте балансировочный
стенд можно сбалансировать практически любой ротор, габариты которого
удовлетворяют конструкционным особенностям стенда. Предлагаемый балансировочный
стенд позволяет балансировать роторы с расстоянием между опорами до 300 мм и
весом до 3,5 кг. Изменив габариты стенда, и не изменяя его конструкцию, можно
значительно расширить номенклатуру роторов подходящих для балансировки,
ограниченную лишь возможностью установки ротора на опоры стенда и прочностью
элементов конструкции.
СПИСОК ИСПОЛЬЗОВАННОЙ ЛИТЕРАТУРЫ
автоматизированный
балансировочный стенд
1. Проектирование
датчиков для измерения механических величин/ под ред. Е.П. Осадчего. М.:
Машиностроение, 1979.
2. Нахапетян
Е.Г. Контроль и диагностирование технологического оборудования. М.: Наука,
1990.
. Игнатьев
А.А. Элементы автоматизированных электромеханических систем: учебное пособие/
А.А. Игнатьев. А.К. Демидов, В.А. Добряков В.А. Саратов:
. СГТУ,
2002.
. Витлеб
Г. Датчики/ Г. Витлеб; пер. с нем. М.: Мир, 1989.
. Артоболевский
И.И. Теория механизмов и машин: Учеб. для втузов. - 4-е изд., перераб. и доп. -
М.: Гл. ред. физ.-мат. лит., 1988.
. Щепетильников
В.А. Основы балансировочной техники. В 2-х томах. - М.: Машиностроение, 1975.
(том 1,2)
. Левит
М.Е., Рыженков В.М. Балансировка деталей и узлов. - М.: Машиностроение, 1986.
. Современные
методы и средства балансировки. Под. ред. Щепетильникова В.А. - М.:
Машиностроение, 1985
. Колесник
Н.В. Статическая и динамическая балансировка. - М.:
. Машгиз,
1954