Разработка красильно-отделочного производства трикотажных предприятий

  • Вид работы:
    Курсовая работа (т)
  • Предмет:
    Другое
  • Язык:
    Русский
    ,
    Формат файла:
    MS Word
    126,28 Кб
  • Опубликовано:
    2013-10-20
Вы можете узнать стоимость помощи в написании студенческой работы.
Помощь в написании работы, которую точно примут!

Разработка красильно-отделочного производства трикотажных предприятий

1. Особенности красильно-отделочных производств


К особенностям данных производств относятся: - нарушение технологии, низкий уровень организации и управления производством; - огромное разнообразие ассортимента выпускаемой продукции по сырью, колористическому оформлению, назначению, артикулам; - большое потребление химических материалов и красителей, а также загрязнение окружающей среды.

Практический опыт работы отечественных и зарубежных красильно-отделочных производств показал, что эффективное решение всех названных проблем возможно лишь при условии широкого внедрения автоматизированных систем управления технологическими процессами и производством в целом на базе современных ЭВМ.

1.1 Характеристика процессов крашения как объектов автоматического управления


К факторам общего порядка, определяющим ход химико-технологических процессов отделочного производства, следует отнести:

·   физико-механические воздействия на волокнистые материалы в процессе их обработки на оборудовании непрерывного и периодического действия;

·   взаимодействие волокнистых материалов с химическими материалами в технологических средах (твердые, жидкие, газообразные);

·   технологические параметры процессов отделки.

Определяющими параметрами в системе управления технологическими процессами отделочного производства, в частности крашения трикотажных изделий, являются: - температура и влажность волокнистых материалов и рабочих сред, концентрация растворов и активность рабочих сред (водородный показатель рН, окислительно-восстановительный потенциал), скорость перемещения материалов в рабочих растворах (фактор длительности обработки), интенсивность циркуляции рабочих сред, величина избыточного давления и др.

Сущность крашения трикотажного полотна мало чем отличается от принципиального подхода к крашению других волокнистых материалов. Для крашения трикотажного полотна используются те же классы красителей, взаимодействие красителя с трикотажным полотном включает известные стадии сорбции, диффузии, фиксации молекул красителя.

Наиболее значимыми управляющими параметрами процессов крашения трикотажного полотна являются: величина окислительно-восстановительного потенциала рН рабочей среды, температура; модуль ванны (обычно 2-3); содержание ПАВ и других компонентов, регулирующих смачивающий эффект и скорость выбирания красителей.

 

1.2 Основные функции АСУ ТП красильно-отделочного производства


В рассматриваемой АСУ ТП красильно-отделочного производства реализуются три группы функций и соответственно имеются три функциональные подсистемы: подсистема централизованного контроля и управления технологическими процессами в красильных аппаратах; подсистема оперативной подготовки режимов крашения и учета расхода ресурсов; подсистема диспетчерского управления.

В составе указанных подсистем решаются комплексы задач, основной перечень и их содержание приведены в таблице 1.

Таблица 1. Функциональные подсистемы и задачи АСУ ТП

Подсистемы

Задачи АСУ ТП

Комментарий

Централизованного контроля и управления технологическими процессами в красильных аппаратах

а) программное управление процессом крашения б) текущий контроль работы системы в) текущий контроль работы оборудования г) контроль выполнения и длительности операций загрузки и выгрузки д) управление автоматическим дозированием химикатов и, красителей е) контроль фактического поступления химикатов и красителей в аппарат

Реализация заданного графи-ка изменения температуры раствора, подачи химикатов и красителей Контроль и индикация критических отклонений параметров процесса (темпера-туры, уровня) от заданных значений. Фиксация момента перехода на ручное управление (при сбоях в системе) Контроль включения и выключения оборудования

Оперативной подготовки режимов крашения и учета расчета ресурсов

а) выбор из внешней памяти по заданию на крашение соответствующих режимов б) контроль параметров пара в общих магистралях цеха. в) учет расхода пара, воды, химматериалов, простоев машин г) расчет доз химических материалов и начального уровня красильного раствора д) вывод информации о состоянии объекта управления

Обеспечивается возможность решения задач первой подсистемы Контроль температуры, давления и расхода пара в общих магистралях цеха Расчет ведется с учетом массы конкретной партии полотна Печать протоколов системы. Вывод на дисплей сообщений системы

Диспетчерское управление

а) составление оперативных (сменно-суточных) заданий на запуск партий полотна в производство б) построение плана-графика производства на смену (сутки) в) расчет загрузки красильных аппаратов

Выдаются рекомендации по составу заданий на очередную смену (сутки) с учетом запасов сырья на складе, хода выполнения плана, состояния оборудования, обеспеченности красителями и химикатами Устанавливается очередность запуска партий и рассчитывается календарный график их движения в производстве Осуществляется распределение партий полотна по аппаратам и коррекция технологических режимов с целью повышения эффективности использования оборудования


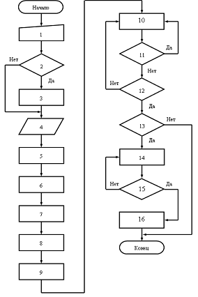
1.3 Описание блок-схемы общего алгоритма функционирования АСУ ТП


Реализация функций АСУ ТП осуществляется в результате организованного взаимодействия технических средств, информационного и программного обеспечения, а также оперативного персонала.


На рисунке 4 представлена блок-схема общего алгоритма функционирования АСУ ТП.

Реализация функций управления технологическим процессом крашения начинается с ввода в ЭВМ (блок 1) информации о номере каждой партии, назначенной к обработке на конкретном красильном аппарате, артикуле полотна, номере (шифре) цвета, массе партии.

Вводится также признак необходимости коррекции длительности операции крашения, который характеризует возникновение нежелательных ситуаций: простоев машин либо превышения для отдельных аппаратов режимного фонда времени.

Если требуется изменение признака (блок 2), то вводится желаемое значение длительности. Задача решается путем перехода от базовых технологических режимов к производным технологическим режимам, обеспечивающим требуемое качество красителя в растворе и длительность крашения (блок 3).

Следующий этап алгоритма (блоки 4 - 6) - расчёт и выдача на печать рецептуры красильного раствора, расчёт уровня раствора в красильном аппарате, доз химикатов и красителей, а также нормативной для заданной массы партии длительности ручных операций загрузки и выгрузки полуфабриката.

Блок 7 алгоритма осуществляет комплекс операций по подготовке технологического режима, который фактически должен быть реализован в определенном красильном аппарате.

Этот комплекс операций включает выбор из информационной базы АСУ ТП исходного регламентированного режима, внесение в случае необходимости в этот режим изменений, определенных на этапе коррекции управляющих параметров, запись характеристик этого измененного (рабочего) режима в определенной зоне оперативной памяти ЭВМ. После выполнения перечисленных действий выдается сигнал о готовности системы к ведению процесса крашения.

Красильщик с помощью кнопки «Пуск», расположенной на приборном щите, вводит в ЭВМ сигнал, по которому запускается внутренний счетчик текущего времени Т (блоки 8, 9). Содержимое счетчика каждую минуту сравнивается (блоки 10, 11) с нормативной длительностью Тр ручной операции загрузки полотна (полуфабриката) в красильный аппарат. Если до истечения времени Тр не поступает сигнала об окончании ручной операции с пульта красильщика, система выдает предупреждающий сигнал (блок 12).

После поступления сигнала об окончании операции загрузки осуществляется автоматическое программное управление процессом крашения в данном красильном аппарате. В системе предусмотрена возможность работы и в режиме ручного управления (блок 13).

Указание режима осуществляется красильщиком путем соответствующего переключения на приборном щите. При выборе автоматического режима система начинает программное управление процессом (блок 14). Осуществляется оно следующим образом: запускается счетчик текущего времени Т, из памяти ЭВМ последовательно выбираются значения моментов времени, в которые должны быть выполнены определенные команды (выдача уставок на локальные регуляторы, включение и выключение клапанов подачи и слива раствора и др.), и коды этих команд. Значения моментов выдачи команд сравниваются с текущим значением реального времени (содержимым счетчика времени); в случае совпадения этих значений происходит реализация соответствующих команд. При начальной установке счетчика времени в него записывается значение длительности крашения, которое затем каждую минуту уменьшается на единицу. Это позволяет в каждый момент установить время, оставшееся до окончания процесса. Когда содержимое счетчика становится равным нулю, выдается сигнал «Процесс закончен» (блок 15) и команда на выгрузку полотна (полуфабриката) из данного красильного аппарата (блок 16). Алгоритм управления процессом крашения в этом аппарате закончен.

В зависимости от мощности ЭВМ на нее возлагаются функции управления одновременно несколькими процессами, протекающими в различных красильных аппаратах. В этом случае ЭВМ работает в так называемом мультипрограммном режиме.

1.4 Структура и состав технических средств АСУ ТП


Различают два варианта структур системы: централизованную и децентрализованную (иерархическую).

Централизованная структура характеризуется средоточием в едином центре процессов хранения информации и ее переработки при реализации всех функций системы. В качестве такого центра выступает управляющий вычислительный комплекс (УВК), построенный на базе достаточно мощной ЭВМ.

Централизованный вариант системы характеризуется наличием большого количества средств локальной автоматики, в том числе аналоговых регуляторов, работающих под управлением центральной ЭВМ. Вследствие ряда недостатков, среди которых относительно низкая надежность системы, сложность реализации программного управления одновременно большим количеством (до нескольких десятков) процессов, и невозможностью решения из-за ограниченной памяти диспетчерских задач параллельно с управлением процессами крашения, централизованные системы не получили в данном производстве дальнейшего развития.

Рисунок 5. Структурная схема централизованной АСУ ТП.

Более предпочтительными оказались децентрализованные системы, в которых отдельные функции распределены по уровням управления и реализуются специально выделенными для каждой функции (или, если это возможно, группы функций) микроЭВМ. Кроме того, все красильные аппараты как объекты управления распределены между несколькими микроЭВМ, осуществляющими непосредственное (прямое) цифровое управление процессами крашения без использования локальных аналоговых регуляторов. Учитывая, что в подобных системах функции распределены между несколькими центрами обработки информации (микроЭВМ), их называют распределенными системами. Такие системы более надежные и экономичные. Лучшие эксплуатационные показатели достигаются за счет более высокой надежности микроЭВМ, сокращения средств локальной автоматики, длины кабельных связей. Существенно также, что в децентрализованных системах последствия отказа одной микроЭВМ не являются такими тяжелыми, как в централизованных, так как при этом нарушается режим управления лишь в нескольких аппаратах, подключенных к данной микроЭВМ. При сбое ЭВМ необходимо на этих аппаратах перейти на ручное управление процессами. На рисунках 5 и 6 показаны структурные схемы централизованной и децентрализованной систем. Непременной принадлежностью систем являются устройства раздачи химикатов (химстанций), осуществляющие подачу химикатов и красителей в красильные аппараты (КА). В централизованной АСУ ТП в качестве центрального вычислителя используется мини - ЭВМ СМ-1. В состав УВК входят: процессор, устройства оперативной памяти, внешние запоминающие устройства на магнитных дисках (ВЗУ), устройства ввода-вывода, в том числе дисплеи Д, алфавитно-цифровое печатающее устройство (АЦПУ), не показанные на схеме модули аналого-цифрового преобразования, усиления сигналов, устройства связи с объектами (УСО), с пультом оператора в другие модули и устройства.

Рисунок 6. Структурная схема децентрализованной АСУ ТП (выдается на дисплей)

Средства локальной автоматики (СЛА) представлены устройствами из электрической ветви ГСП с унифицированными сигналами постоянного тока 0-5 мА. Для регулирования технологических параметров применена система «Каскад», которая обеспечивает ведение технологического процесса в трех режимах: режиме автоматического управления, при котором задающее воздействие поступает из ЭВМ на аналоговый регулятор, реализующий заданный закон регулирования; режиме автоматизированного управления, при котором задающее воздействие устанавливается оператором, обслуживающим красильный аппарат, с помощью органов управления, размещенных на местном приборном щите (пульте); режиме ручного управления, при котором управление исполнительными механизмами (клапанами подачи воды, химикатов, пара, слива раствора) осуществляется оператором с местного пульта.

Технической базой распределенной системы являются микроЭВМ СМ-1800. В состав технических средств входят, так же как и в централизованной системе, дисплеи, АЦПУ, ВЗУ, устройства связи с объектами, с пультами операторов и другие устройства и модули.

В децентрализованной системе нет локальных регуляторов, и микроЭВМ осуществляют непосредственное цифровое управление процессами крашения. ЭВМ, выполняющие эти функции, образуют нижний уровень АСУ ТП. Каждая ЭВМ этого уровня обслуживает 3-5 красильных аппаратов и образует вместе с ними так называемую автоматизированную технологическую группу (АТГ). Таким образом, нижний уровень АСУ ТП - это совокупность нескольких АТГ.

На следующем уровне реализуются функции подсистемы оперативной подготовки режимов крашения и учета расхода ресурсов (см. табл. 1). Для этой цели используются микроЭВМ, соединенные линиями связи с ЭВМ нижнего уровня. По этим линиям передаются в эти ЭВМ данные о режимах крашения для партий полотна (полуфабриката), назначенных к обработке на конкретных красильных аппаратах. На следующем верхнем уровне обрабатывается информация, относящаяся к производству (цеху) в целом. На этом уровне реализуются функции диспетчерского управления. МикроЭВМ этого уровня могут обмениваться информацией с ЭВМ среднего уровня и через них с АТГ. Такая структура позволяет рационально разместить информацию, используемую при управлении, в памяти ЭВМ разных уровней.

Важным свойством децентрализованных систем наряду с высокой надежностью является большая гибкость системы, что проявляется в более простом расширении масштабов системы путем подключения дополнительных АТГ, устойчивости системы к изменению типов красильных аппаратов. У децентрализованных систем имеются и недостатки, один из которых состоит в увеличении доли аппаратуры, выполняющей вспомогательные функции по обеспечению обмена данными. Тем не менее именно распределенные системы считаются в настоящее время наиболее перспективными.

1.5 Информационное и программное обеспечение АСУ ТП


Информационное обеспечение включает технологическую, технико-экономическую, справочную и оперативную информацию.

Технологическая информация - это сведения о заданных значениях технологических параметров процесса крашения: температуры, давления пара, расхода и т.п.

Технико-экономическая информация - это сведения о плане выпуска продукции, простоях машин, технико-экономической эффективности.

Справочные данные составляют нормы расхода химикатов и красителей, наименования и коды артикулов полотна, красителей, оборудования и т.п.

К оперативной информации относятся сведения о фактическом выпуске продукции по артикулам полотна, состоянии оборудования, значениях параметров технологических процессов и др.

Вся используемая информация определенным образом закодирована в виде организованных массивов (файлов) хранится в памяти ЭВМ. Информационная база - совокупность баз данных, размешенных в памяти ЭВМ соответствующих уровней системы управления. В базе данных верхнего уровня хранятся сведения о регламентированных режимах крашения для всех артикулов полотна (полуфабриката), типов красителей и характеристик цветности. Выборки из этих сведений на каждый день, определяемые на основе оперативных сменно-суточных заданий, передаются на средний уровень. Для выполнения процесса крашения конкретной партии необходимые для этого сведения передаются со среднего уровня на нижний.

При работе системы формируются различные выходные сообщения о ее функционировании. Часть из них (оперативные сообщения) выдается на дисплей, другие (сообщения учетного характера) печатаются на АЦПУ по установленным формам в виде документов.

Программное обеспечение (ПО) включает общее и специальное обеспечение. Общее ПО - это группы служебных программ (операционная система), необходимых для обеспечения эффективной работы всех технических средств в процессе функционирования системы, а также для повышения удобства работы пользователей и технического обслуживания системы. Операционная система обеспечивает управление процессами в реальном времени, т.е. в темпе протекания управляемого процесса, а также работу УВК по управлению процессами крашения одновременно в нескольких красильных аппаратах (мультипрограммный режим работы УВК).

Специальное, или прикладное, ПО предназначено для решения функциональных задач АСУ ТП. Прикладное ПО разрабатывается при создании конкретной системы, хотя при этом и не исключается применение стандартных или ранее разработанных программ.

2. Комплекс технических средств АСУ ТП красильно-отделочного производства


Комплекс технических средств (КТС) АСУ ТП состоит из двух основных частей: средств локальной автоматики (СЛА) и средств вычислительной техники (СВТ).

Системы локальной автоматики содержат средства контроля, регулирования, управления, включая исполнительные механизмы

В традиционных схемах автоматизации красильно-отделочных производств управление технологическими процессами осуществлялось вручную с использованием показывающих средств контроля, что не позволяло создавать взаимосвязанную систему управления всем комплексом технологических процессов в целом. Последнее стало возможным с появлением и развитием КТС, позволяющего реализовать АСУ ТП.

Устройства связи с объектом представляют собой специализированные по типу обрабатываемой информации или сигналов технические средства, построенные по модульному принципу, к которым в основном относятся: модуль ввода аналоговой информации (МВВА), модуль вывода аналоговой информации (МВА), модуль ввода числоимпульсных сигналов (МВВЧ), модуль ввода дискретной информации (МВВД), модуль вывода дискретной информации (МВД).

Таблица 2. Характеристики средств измерения входных параметров красильной машины с химической станцией

Позиция по рисунку 7

Измеряемые параметры

Вид сигнала

Уровень сигнала

Тип датчика или приемника

1-1, 1-2, 1-3, 1-4

Число-импульсный

Сухой контакт

Пневмореле

2-1

Температура раствора в красильной машине

Аналоговый

47,71-86,87 Ом

ТСМ-5071 5Ц2.821 310-03

3-1

Уровень раствора

Аналоговый

0-5 мА

РУС - В - 122 - ПСФ - 1,0 - 1,0

4-1

Начало подачи химикатов в приемный бак

Дискретный

Сухой контакт

СУС-14-ПП - 01И - 1 (0.25)

9-1

Признак режима работы машины

Дискретный

Сухой контакт

Тумблер ТП1-2

10-1

Начало выполнения ручных операций

Дискретный

Сухой контакт

Тумблер ТП1-2

11-1

Состояние главного привода

Дискретный

Сухой контакт

Магнитный пускатель


Упрощенно объект управления можно представить как состоящий из общецеховых магистралей (пара, воды, сжатого воздуха, электроэнергии) и непосредственно красильных аппаратов с химической станцией.

Для практической реализации задач АСУ ТП в зависимости от состава оборудования требуется контролировать ряд параметров, представленных в таблице 2.

Для красильных аппаратов с химической станцией необходимо контролировать: расход химикатов и красителей; температуру, уровень, управление главным приводом в красильных аппаратах периодического действия; начало подачи химикатов; управление клапанами пара, воды, слива раствора; управление дозированием химикатов; признаки режима работы машины; команды УВК на выполнение ручных операций; начало выполнения ручных операций; состояние главного привода машины.

Таблица 3. Характеристика средств измерения выходных параметров красильной машины с химической станцией

Позиция по рисунку 7

Измеряемые параметры

Вид сигнала

Уровень сигнала

Тип датчика или приемника

3-3

Управление главным приводом машины

Позиционный

Сухой контакт

Магнитный пускатель

5-3

Управление клапаном пара

Аналоговый

0,02-0,1 МПа

25ч32НЖ

6-2

Управление клапаном воды

Позиционный

0,02 - 0,14 МПа

В3-4

7-2

Управление клапаном слива

Позиционный

0,02 - 0,14 МПа

МИМ ППХ -250-25-016-11

9-1 … 9-16

Дозирование химикатов

Позиционный

0,02 - 0,14 МПа

Электропневмо преобразователь П1ПР5

1-Н1, 1-Н2, 1-Н3, 1-Н4, 1-Н5, 1-Н6

Команды УВК на выполнение ручных операций

Позиционный

Сигнальные табло ТКМ 1-1-1А


Основные характеристики средств измерения, контроля и индикации, применяемые в АСУ ТП красильно-отделочных производств, приведены в таблице 3, где для каждой позиции схемы автоматизации указаны параметры, вид и уровень сигнала, тип используемого датчика или приемника информации.

Схемы автоматизации составляются на основе принципиальных схем для отдельных параметров. Порядок рассмотрения принципиальных схем должен соответствовать переходам на функциональной схеме слева направо от одной схемы к другой.

2.1 Принципиальная электрическая схема красильного аппарата


Схема контроля расхода двух химикатов представлена на рисунке 1. При подаче химиката в красильную машину замыкаются контакты реле протока РПИ-20-1, поз. 1-1 и 1-2, напряжение подается на катушку реле РПУ-0, поз. 10-К1, при замыкании контакта которого сигнал поступает через модуль МВВЧ в УВК, где производится обработка сигналов и учет расхода химикатов.

Температура раствора в ванне контролируется термопреобразователем сопротивления ТСМ - 5071, поз. 2-1. Изменение сопротивления преобразуется преобразователем ПТ-ТС-68, поз. 2-2, в пропорциональный сигнал, который разветвляется посредством двух последовательно и одного встречно включенных стабилитронов КС 156, поз. 1-VD1, 1-VD2, 1-VD3 на два параллельных сигнала. Один сигнал подается на миллиамперметр М1690, поз. 2-3, для визуального контроля температуры раствора, второй - через резистор, поз. R1, на вход 1 модуля ввода аналоговых сигналов МВВА, входящего в КТC.

Уровень раствора контролируется уровнемером типа РУС, состоящего из первичного преобразователя, поз. 3-1, и измерительного преобразователя, поз. 3-2, выходной сигнал которого разветвляется на два параллельных сигнала. Один сигнал подается на миллиамперметр, поз. 3-3, для визуального контроля уровня раствора в ванне, второй через резистор на вход модуля МВВА. Миллиамперметр снабжен электроконтактным устройством, нормально - разомкнутый контакт которого замыкается в момент достижения раствором нижнего уровня при сливе и через промежуточное реле и магнитный пускатель воздействует на главный привод красильной машины, отключает его и подготавливает цель к повторному включению.

Начало подачи растворов и химикатов в приемный бачок контролируется уровнемером типа СУС, состоящим из первичного преобразователя, поз. 4-1, и вторичного преобразователя, поз. 4-2, замыкающего свой контакт в момент начала подачи любого из химикатов. Схема построена таким образом, что напряжение в цепь контакта подается только при замыкании контакта тумблера ТП1-2, поз. 9-1, происходящего при работе красильной машины в автоматическом режиме.

Управление клапаном пара, а следовательно, и температурой раствора осуществляется в двух режимах.

В состоянии тумблера, поз. 9-1, «Автомат» напряжение подается на электрический вход электропневмопреобразователя, поз. 5-2. При этом на выходную пневмоклемму 1 преобразователя подается управляющий пневматический сигнал с входной пневмоклеммы 11, т.е. преобразованный электропневмопреобразователем типа ЭПП, поз. 5-1. аналоговый управляющий сигнал от выхода 1 модуля вывода аналоговых сигналов MBА. Управляющий пневматический сигнал с пневмоклеммы 1 преобразователя, поз. 5-2, поступает на клапан пара, поз. 5-3, снабженный мембранным пневматическим исполнительным механизмом, открывающим (закрывающим) клапан пропорционально величине сигнала. Одновременно сигнал подается на манометр типа МТ, поз. 5-5, для визуального контроля его величины.

При переключении тумблера, поз. 9-1, из состояния «Автомат» в состояние «Ручное» снимается напряжение с электрического входа электропневмопреобразователя, поз. 5.2. При этом на выходную пневмоклемму 1, а значит, и на клапан пара и манометр подается управляющий сигнал с пневмоклеммы 12, уровень которого устанавливается ручным пневмозадатчиком, поз. 5-4. При переходе с автоматического режима на ручной, если необходимо продолжить процесс крашения, красильщик должен выставить ручным задатчиком вначале такой же уровень управляющего сигнала, какой был в состоянии «Автомат». В дальнейшем уровень сигнала должен соответствовать режиму обработки.

Управление клапаном воды, а следовательно, и заполнением ванны осуществляется также в двух режимах. В состоянии «Автомат» сигнал с выхода модуля МВД поступает на электропневмопреобразователь, поз. 6-1, который открывает доступ воздуха на открытие клапана воды. При переходе тумблера в состояние «Ручное» дискретный управляющий сигнал формируется пневмотумблером, поз. 6-3.

Управление сливом раствора из ванны осуществляется таким же образом.

В СЛА входят и схемы управления дозированием химикатов, обеспечивающие сопряжение комплексов управления химической станции с самой автоматизированной химической станцией цеха.

Схема построена таким образом, что управление дозированием химикатов может осуществляться как с пульта химстанции, так и от КТС, при этом приоритет отдается управляющим сигналам от КТС.

При включении выхода МВД по электрической цепи +24В - контакты (1) и (2) преобразователя П1.ПР.5, поз. 8-1 - выход МВД - -24В срабатывает П1.ПР.5 и коммутирует пневматическую цепь «Рпит = 0,14 МПа - клеммы 11 и 1 - раздатчик», устанавливая последний в соответствующее положение для выбранной красильной машины. При отключении выхода МВД вышеуказанная электрическая цепь размыкается и коммутируется пневматическая цепь - «пульт химстанции и клеммы преобразователя П1.ПР.5 12 и 1 - раздатчик». В этом случае выбор положения раздатчика осуществляется с пульта химической станции. Количество преобразователей определяется количеством красильных машин.

Рисунок 5 поясняет принцип дозирования химикатов в красильные машины. Работа схемы по включению эрлифтных дозаторов для дозирования выбранных химикатов в красильную машину аналогична работе схемы по выбору положения раздатчика. Количество преобразователей определяется количеством дозируемых химикатов.

Контроль признака режима работы красильной машины осуществляется следующим образом. Когда красильщик устанавливает тумблер, поз. 9-1, в положение «Автомат», контакт тумблера подключен ко входу модуля МВВД. Его замыкание выдает информацию о том, что красильная машина работает в автоматическом режиме. При этом горит световое табло, поз. 1-H1.

Контроль начала выполнения операции и ее длительности осуществляется следующим образом. Выходы модуля вывода дискретных сигналов МВД управляет включением одного из пяти световых табло, поз. 1-H2…1-H6, каждое из которых соответствует определенному номеру ручной операции с №1 по №5 согласно режиму крашения (загрузка, выгрузка полотна (полуфабриката), переход на ручной режим, подача химиката, превышение времени ручных операций). При загорании любого из пяти табло на звонок, поз. 1-BS, подается напряжение. Красильщик, услышав звуковой сигнал и определив по надписи на табло номер ручной операции, включает тумблер ТП1-2, поз. 10-1, и приступает к ее выполнению. При этом контакт тумблера 1-3, подключенный ко входу МВВД, замыкается, что дает информацию о начале ручной операции; другой контакт тумблера 6-4 размыкается и отключает звонок. При поступлении сигнала о начале ручной операции КТС отключает табло и начинает отсчет времени выполнения ручной операции. Закончив выполнение ручной операции, красильщик выключает тумблер, поз. 10-1. При этом контакт тумблера 1-3 размыкается, что дает информацию об окончании ручной операции; контакт тумблера 6-4 замыкается, подготавливая тем самым цепь к приему команды на начало следующей ручной операции.

Контроль состояния главного привода осуществляется промежуточным реле РПУ (на схеме не указано), обмотка которого включена в цепь магнитного пускателя, поз. 11-1. Контакт реле замыкается три появлении напряжения в цепи, т.е. в момент включения пускателя. Контакт реле запитан напряжением 24 В постоянного тока и подключен ко входу модуля ввода дискретных сигналов МВВД.

Работа СЛА других красильных машин аналогична описанным выше.

3.

Похожие работы на - Разработка красильно-отделочного производства трикотажных предприятий

 

Не нашли материал для своей работы?
Поможем написать уникальную работу
Без плагиата!
Без нейросетей!