Организация деятельности Центра социальной поддержки населения и отделения пенсионного фонда РФ в Кожевниковском районе
ОГБОУ СПО
Томский экономико-промышленный
колледж
ОТЧЕТ
По учебно-производственной практике
Организация деятельности Центра
социальной поддержки населения и отделения пенсионного фонда РФ в
Кожевниковском районе
Кожевниково - 2013 г.
СОДЕРЖАНИЕ
Введение
Глава 1. Ценр социальной
поддержки населения Кожевниковского района
.1 Схема государственной
системы органов социального обеспечения в рф
1.2 Принципы
функционирования органов и учреждений социального обеспечения, их
взаимодействие с другими органами
.3 Цели,
задачи и функции «Центра социальной защиты населения»
.4
Профессиональные и личностные качества специалиста, работающего в Социальной
защите населения. С определенными категориями граждан
.5 Процедура
контроля и учета за усыновленными детьми, детьми, принятыми под опеку и
попечительство, переданные на воспитание в приемную семью
.6 Перечень
лиц, имеющих право на социальное обслуживание
.7 Процедура
усыновления (удочерения) ребенка и устройство ребенка в приемную семью
.7 Акт обследования
жилищно-бытовых условий ребенка, оставшегося без попечения родителей
Глава 2. Пенсионный фонд
Кожевниковского района
2.1 Цели,
задачи и функции Пенсионного Фонда РФ
2.2
Правоотношения в сфере социального обеспечения
2.3
Отличительные признаки пенсии, пособий, льгот от других выплат
.4
Характеристика пенсии, как вида социального обеспечения
.5 Признаки,
отличающие пенсию от других социальных выплат
.6 Порядок
назначения и выплаты трудовых, социальных пенсий
.7 Виды
профессиональных пенсий
.8 Порядок исчисления
пособия по временной нетрудоспособности
.9 Размеры
пособий: при рождении ребенка, ежемесячное пособие по уходу за ребенком, до
достижения им возраста 1,5 лет
Глава 3 Практическая часть
3.1 Поиск и
анализ информации о численности детей в Томской области, усыновленных, принятых
под опеку и переданных на воспитание в приемную в семью. Подготовка
аналитической справки (статистика за последние три года). Графическое отражение
результатов анализа
.2 Исчисление
различных видов трудового стажа
.3 Составление
письма-запроса о содержании (состоянии) индивидуального лицевого счета
застрахованного лица
.4
Составление перечня документов, необходимых для получения различных видов
пенсии
.5 Поиск и
систематизация информации о численности граждан, получающих различные виды
пенсии (работа с томскими сайтами). Подготовка аналитической справки
(сравнительная статистика)
.6
Составление (заполнение типового) договора о негосударственном пенсионном
обеспечении. Составление заявки о переходе в НПФ
.7
Составление таблицы «Пособия гражданам, имеющим детей»
.8 Поиск и
анализ информации о реализации в Томской области законодательства о материнском
(семейном) капитале
.9 Разработка
индивидуальной программы реабилитации инвалидов
.10
Составление проекта решения об установлении опеки (попечительства)
3.11
Подготовка информации на сайт (составление информационного письма) об
изменениях в области пенсионного обеспечения и социальной защиты населения
3.12 Расчет
размера пенсии в зависимости от категории пенсионера и других конкретных
обстоятельств
3.13
Перерасчет, корректировка, индексация пенсии
.14 Расчет
размера пособия по временной нетрудоспособности работника в связи с общим
заболеванием, при карантине, по уходу за больным
.15 Расчет
размера пособия по беременности и родам
Заключение
Список источников и
литературы
ВВЕДЕНИЕ
Учебная практика проводится с целью овладения указанными видами
профессиональной деятельности и соответствующими профессиональными
компетенциями.
В ходе прохождения практики я должна освоить следующие практические
навыки:
- анализа действующего законодательства в области пенсионного обеспечения
и социальной защиты;
приема граждан по вопросам пенсионного обеспечения и социальной защиты;
определения права, размера и сроков назначения трудовых пенсий, пенсий по
государственному пенсионному обеспечению, пособий, компенсаций, ежемесячных
денежных выплат и материнского (семейного) капитала;
- формирования пенсионных и личных дел получателей пенсий и пособий,
других социальных выплат и их хранения;
пользования компьютерными программами назначения пенсий и пособий,
социальных выплат, учета и рассмотрения пенсионных обращений граждан;
определения права на перерасчет, перевод с одного вида пенсий на другой,
индексацию и корректировку трудовых пенсий, пенсий по государственному
пенсионному обеспечению, на индексацию пособий, компенсаций, ежемесячных
денежных выплат и материнского (семейного) капитала и других социальных выплат;
определения права на предоставление услуг и мер социальной поддержки
отдельным категориям граждан;
информирования граждан и должностных лиц об изменениях в области
пенсионного обеспечения и социальной защиты населения;
- общения с лицами пожилого возраста и инвалидами;
- публичного выступления и речевой аргументации позиции;
При прохождении практики я должна приобрести умения:
- анализировать действующее законодательство в области пенсионного
обеспечения, назначения пособий, компенсаций, предоставления услуг и мер
социальной поддержки отдельным категориям граждан, нуждающимся в социальной
защите с использованием информационных справочно-правовых систем;
- принимать документы, необходимые для установления пенсий, пособий,
компенсаций, ежемесячных денежных выплат, материнского (семейного) капитала и
других социальных выплат;
определять перечень документов, необходимых для установления пенсий,
пособий, компенсаций, ежемесячных денежных выплат, материнского (семейного)
капитала и других социальных выплат;
- разъяснять порядок получения недостающих документов и сроки их
предоставления;
определять право, размер и сроки назначения трудовых пенсий, пенсий по
государственному пенсионному обеспечению, пособий, компенсаций, ежемесячных
денежных выплат и материнского (семейного) капитала с использованием
информационных справочно-правовых систем;
- формировать пенсионные дела; дела получателей пособий, ежемесячных
денежных выплат, материнского (семейного) капитала и других социальных выплат;
составлять проекты ответов на письменные обращения граждан с
использованием информационных справочно-правовых систем, вести учет обращений;
пользоваться компьютерными программами назначения и выплаты пенсий,
пособий и других социальных выплат;
- консультировать граждан и представителей юридических лиц по вопросам
пенсионного обеспечения и социальной защиты, используя информационные справочно-правовые
системы;
запрашивать информацию о содержании индивидуальных лицевых счетов
застрахованных лиц и анализировать полученные сведения о стаже работы,
заработной плате и страховых взносах;
- составлять проекты решений об отказе в назначении пенсий, пособий,
компенсаций, материнского (семейного) капитала, ежемесячной денежной выплаты, в
предоставлении услуг и других социальных выплат, используя информационные
справочно-правовые системы;
- осуществлять оценку пенсионных прав застрахованных лиц, в том числе с
учетом специального трудового стажа;
использовать периодические и специальные издания, справочную литературу в
профессиональной деятельности;
информировать граждан и должностных лиц об изменениях в области
пенсионного обеспечения и социальной защиты населения;
оказывать консультационную помощь гражданам по вопросам медико-социальной
экспертизы;
- объяснять сущность психических процессов и их изменений у инвалидов и
лиц пожилого возраста;
- правильно организовать психологический контакт с клиентами
(потребителями услуг);
давать психологическую характеристику личности, применять приёмы делового
общения и правила культуры поведения;
- следовать этическим правилам, нормам и принципам в профессиональной
деятельности
- поддерживать в актуальном состоянии базы данных получателей пенсий,
пособий, компенсаций, услуг и других социальных выплат с применением
компьютерных технологий;
выявлять и осуществлять учет лиц, нуждающихся в социальной защите;
участвовать в организационно-управленческой работе структурных
подразделений органов и учреждений социальной защиты населения, органов
Пенсионного фонда Российской Федерации;
взаимодействовать в процессе работы с органами исполнительной власти,
организациями, учреждениями, общественными организациями;
- собирать и анализировать информацию для статистической и другой
отчетности;
выявлять по базе данных лиц, нуждающихся в мерах государственной
социальной поддержки и помощи с применением компьютерных технологий;
принимать решения об установлении опеки и попечительства;
осуществлять контроль и учет за усыновленными детьми, детьми, принятыми
под опеку и попечительство, переданными на воспитание в приемную семью;
направлять сложные или спорные дела по пенсионным вопросам, по вопросам
оказания социальной помощи вышестоящим в порядке подчиненности лицам;
разграничивать компетенцию органов социальной защиты населения,
Пенсионного фонда Российской Федерации, определять их подчиненность, порядок
функционирования;
применять приемы делового общения и правила культуры поведения в профессиональной
деятельности;
следовать этическим правилам, нормам и принципам в профессиональной
деятельности
Отчет по практике будет состоять из введения, трех глав, и заключения. В
первой главе я представлю результаты учебно-производственных работ в ЦСПН
Кожевниковского района; во второй главе результаты учебно-производственных
работ в отделении ПФ РФ Кожевниковского района; в третьей главе результаты
учебно-производственных работ в учебной аудитории ТЭПК.
ГЛАВА 1. ЦЕНР СОЦИАЛЬНОЙ ПОДДЕРЖКИ НАСЕЛЕНИЯ КОЖЕВНИКОВСКОГО РАЙОНА
.1 Схема Государственной системы органов социального обеспечения в РФ
Отдел субсидий осуществляет следующую деятельность:
ведёт прием граждан и заявлений на предоставление субсидий;
консультирует граждан по вопросам назначения субсидий, ведет с населением
района разъяснительную работу по вопросам, отнесённым к компетенции отдела;
осуществляет назначение субсидий;
рассматривает обращения граждан, готовит проекты ответов на обращения
граждан;
осуществляет контроль над целевым использованием начисленных сумм
субсидий, выясняет причины несвоевременной оплаты заявителем жилого помещения и
коммунальных услуг;
ведёт работу по систематизированному учёту и хранению документов личных
дел получателей субсидий, документации в соответствие с номенклатурой дел
отдела;
уведомляет начальника отдела обо всех случаях обращения каких-либо лиц в
целях склонения к совершению коррупционных правонарушений, а также при
получении ими информации о коррупционных предложениях другим гражданским
служащим;
имеет право первой и второй подписи в документах, находящихся в
персональных делах получателей субсидий и компенсаций на оплату жилого
помещения и коммунальных услуг;
заверяет копии документов, представленных заявителями для оказания
государственных услуг;
ведёт работу по возврату излишне выплаченных сумм гражданам в
соответствии с законодательством.
организует и обеспечивает предоставление ежемесячных отчётов по
назначению субсидий;
участвует в проведении проверок, внутренних ревизий по качеству приёма
документов и назначения субсидий;
рассматривает обращения граждан, принимает обоснованные решения, готовит
проекты ответов на обращения граждан, запросы учреждений, предприятий;
готовит проекты запросов об информации и материалах руководителям
структурных подразделений Управления, Министерства, органов исполнительной
власти, необходимых для исполнения должностных обязанностей.
предоставление субсидий на оплату жилого помещения и коммунальных услуг в
соответствии с постановлением Правительства Российской Федерации от 14.12.2005
№761 «О предоставлении субсидий на оплату жилого помещения и коммунальных
услуг»;
Документы, необходимые для назначения субсидий:
паспорт заявителя и членов его семьи (страницы 1, 2, 5-9 (регистрация по
месту жительства),14 (семейное положение);
свидетельство о браке;
свидетельство о расторжении брака;
свидетельство о рождении ребенка (для детей до 14 лет) и вкладыш,
подтверждающий гражданство Российской Федерации или соответствующая подпись
сотрудника Федеральной миграционной службы с печатью в паспорте родителей;
документы, подтверждающие право заявителя и/или членов его семьи на
льготы (справка МСЭ, удостоверение ветерана труда, труженика тыла и др.);
документы, подтверждающие законные основания владения и пользования жилым
помещением;
документы, подтверждающие доходы заявителя и членов его семьи за 6
последних месяцев, предшествующих месяцу подачи заявления;
расчетную ведомость за жилье и коммунальные услуги за последний перед
подачей заявления месяц. При наличии задолженности необходимо предоставить
соглашение по ее погашению;
документы, подтверждающие приобретение твердое топливо (для назначения
субсидии на твердое топливо).
Отдел льгот осуществляет следующую деятельность:
· организация учета численности отдельных категорий граждан, имеющих право
на меры социальной поддержки. Формирование банка данных ветеранов труда и
войны, инвалидов, реабилитированных лиц и граждан, пострадавших от политических
репрессий, граждан, подвергшихся воздействию радиации;
· сбор документов, формирование личных дел для:
· выдачи удостоверений о праве на льготы членам семей погибших
(умерших) инвалидов войны, участников Великой отечественной войны, ветеранов
боевых действий, а также военнослужащих, проходивших военную службу по призыву
и погибших при исполнении обязанностей военной службы;
· присвоения звания «Ветеран труда» и выдачи удостоверений
«Ветеран труда»;
· выдачи удостоверения инвалида Великой Отечественной войны и
удостоверения инвалида о праве на льготы проживающим на территории Томской
области инвалидам Великой Отечественной войны и приравненных к ним лицам»;
· оформления и выдачи удостоверений для граждан, получивших или
перенёсших выдача удостоверения ветерана Великой Отечественной войны;
· присвоения звания «Ветеран труда Томской области» и выдачи
удостоверения «Ветеран труда Томской области»;
· прием и консультирование граждан по вопросам, относящимся к
компетенции отдела;
· назначение ежегодной денежной выплаты гражданам, награжденным
нагрудными знаками «Почетный донор России»
· назначение сельским педагогам и сельским специалистам ЕДВ за
отопление и освещение;
· назначение ежемесячной денежной выплаты отдельным категориям
граждан;
· назначение ежемесячной денежной компенсации, установленной
частями 9, 10 и 13 статьи 3 Федерального закона «О денежном довольствии
военнослужащих и предоставлении им отдельных выплат»
Список документов, необходимых для начисления льгот:
· Документ на квартиру (свидетельство собственности или ордер)
· Льготная справка или удостоверение
· Пенсионное удостоверение
· Паспорт (1 страница + прописка)
· Ксерокопия сберкнижки (1 стр.)
· Картонная папка на завязках
· Копия последней оплаченной квитанции.
Отдел детских пособий осуществляет следующую деятельность:
Осуществляет реализацию законодательства в части назначения и выплаты
детских пособий, ведёт приём документов граждан для назначения и перерасчёта
детских пособий, оформляет аналитический учёт по выплате, закрывает выплату,
формирует и выпускает списки почтовых переводов на выплату единовременного
пособия при рождении ребёнка.
Задачами отдела являются:
• Реализация государственной политики в сфере обеспечения пособиями семей
с детьми зарегистрированных по с. Кожевниково и Кожевниковскому району;
• Совершенствование форм и методов работы по назначению и выплате детских
пособий;
• Проведение разъяснительной работы с населением по вопросу назначения и
выплаты детского пособия;
• Консультирование, разъяснение гражданам, обратившимся на личный приём,
о порядке разрешения возникших у них вопросов и просьб;
• Изучение передового опыта работы по назначению и выплате
государственных пособий семьям с детьми.
Ежемесячное пособие на ребенка из малоимущей семьи (372 руб. ежемесячно)
- на детей до 3-х лет, после 3-х до 16 лет - 155 руб. ежемесячно. Матерям-одиночкам
(481 руб. ежемесячно) - на детей 3-х лет, после 3-х до 16 лет - 264 руб. (Закон
ТО № 253-03 от 16.12.2004 г.)
Ежемесячное пособие по уходу за ребенком до 1,5 лет (на 1 ребенка 3190
руб. 11 коп. ежемесячно, на 2-го и последующего ребенка 6380 руб.21 коп.
ежемесячно, с момента рождения до 1,5 лет) - Закон РФ-ФЗ № 81 от 19.05.1995 г.)
Единовременное пособие при рождении ребенка (17013 руб. единовременно) ФЗ
№ 81 от 19.05.1995 г.
Ежемесячное пособие беременным женщинам (514 руб. 67 коп. ежемесячно, до
6 месяцев) Закон ТО № 200-03 от 7.10.2008 г.
Ежемесячная денежная выплата в случае рождения 3-го ребенка или
последующих детей (6656 руб. ежемесячно) - на детей до 3-х лет. (Закон ТО №
253-03 от 16.12.2004 г.)
Ежемесячное на пособие на ребенка военнослужащего, проходящего военную
службу по призыву (11547 руб. 12 коп. ежемесячно) Закон РФ-ФЗ № 81 от
19.05.1995г.
Региональный материнский капитал (выдача сертификата на детей, которые
родились после 1.06.2012 г, на 3-го или 4-го ребенка 100000 руб., если средний
душевой доход семьи не превышает 2-х величин прожиточного минимума на
территории ТО. 1 прожиточный минимум составляет 7247 руб.)
Документы, необходимые для начисления детского пособия:
· ксерокопия паспорта обоих родителей
· справка о составе семьи;
· ксерокопия свидетельства о рождении ребенка;
· копии трудовых книжек обоих родителей (аттестат, диплом);
· ксерокопия свидетельства о браке (свидетельство об
установлении отцовства);
· справки о заработной плате за последние три месяца обоих
родителей;
· сберкнижка;
· справка № 24 о рождении ребенка (безработным);
· справка № 25 (одинокой матери).
· справка с биржи (безработным);
.2 Принципы функционирования органов и учреждений социального
обеспечения, их взаимодействие с другими органами
Органы управления социальной защиты и подведомственные им предприятия,
учреждения, организации, территориальные органы социальной защиты населения
образуют единую государственную систему социальной защиты населения,
обеспечивающую государственную поддержку семьи, пожилых людей, ветеранов и
инвалидов, лиц, уволенных с военной службы, и членов их семей, развитие системы
социальных служб, реализацию государственной политики в области пенсионного
обеспечения и трудовых отношений.
Схема межведомственного взаимодействия на муниципальном уровне
представлена на рисунке:
Нормативно-правовую базу деятельности «Центра социальной защиты
населения» составляют: Конституция Российской Федерации, федеральные законы,
законы ТО, Указы и распоряжения Президента РФ, постановления Правительства РФ,
иных органов государственной власти Российской Федерации и Администрации
Томской области, приказы Департамента социальной защиты населения, Устав
Центра, приказы и распоряжения Директора Центра.
.3 Цели, задачи и функции «Центра социальной защиты населения»
Областное государственное учреждение «Центр социальной поддержки
населения» осуществляет свою деятельность на основании Устава, утвержденного
приказом Департамента социальной защиты населения Томской области от
14.02.2006г. № 42.
Описательная часть взаимодействия представлена в следующей таблице:
|
Описательная часть
взаимодействия представлена в следующей таблице.
|
Описательная часть
взаимодействия представлена в следующей таблице.
|
Описательная часть взаимодействия
представлена в следующей таблице.
|
Описательная часть
взаимодействия представлена в следующей таблице.
|
Описательная часть
взаимодействия представлена в следующей таблице.
|
Описательная часть
взаимодействия представлена в следующей таблице.
|
|
1
|
2
|
3
|
4
|
5
|
6
|
|
Администрация
Кожевниковского района
|
еженедельно, и по мере
необходимости, личная встреча
|
Участие в аппаратных
совещаниях, заседаниях Думы, орг.комитетах
|
обеспечение проведения
мероприятий, посвященных праздничным датам и памятным событиям; реализация мероприятий,
направленных на улучшение положения пожилых людей, малоимущих семей, лиц с
ограниченными возможностями.
|
недостатков нет
|
|
Администрации сельских
поселений
|
ежедневно, личная встреча,
по телефону, эл.почте, посредством документов
|
Участие в советах
территорий, днях администрации, обмен информацией, получение развернутой
информации о заявителе при написании акта материально-бытового обследования
|
|
недостатков нет
|
|
МУЗ "Кожевниковская
ЦРБ"
|
эпизодически, личная
встреча, по телефону, посредством документов
|
обмен информацией,
заключение договоров
|
оздоровление и
зубопротезирование ветеранов, оздоровление детей, оформление в
дома-интернаты, организация выплат беременным и кормящим, предоставление
льготных выплат медикам и т.п.
|
Не корректное
предоставление информации, организация совместных совещаний, выступление на
производственных летучках
|
|
Кредитные учреждения,
отделения почтовой связи
|
эпизодически, личная
встреча, по телефону, посредством документов
|
обмен информацией,
заключение договоров
|
выплата гражданам, мер
социальной поддержки
|
Не совпадение сроков
доставки разных МСП и пенсий, совместная работа с ПФР и отделением почты по
доставочным участкам
|
|
Поставщики
жилищно-коммунальных услуг
|
эпизодически, личная
встреча, по телефону, посредством документов
|
обмен информацией,
заключение договоров
|
предоставление гражданам
мер социальной поддержки, оказание услуг Учреждению по ЖКУ (отопление,
водоснабжение, водоотведение, электроснабжение)
|
недостатков нет
|
|
ОАО «Кожевниковское АТП»
|
эпизодически, личная
встреча, по телефону, посредством документов
|
заключение договоров
|
перевозка детей к месту
отдыха и обратно, обеспечение проезда по ЕСПБ, проезд туберкулезных больных
|
недостатков нет
|
|
Общественные организации
|
Ежемесячно, ежеквартально,
эпизодически, личная встреча, по телефону, посредством документов
|
Обмен информацией
|
Разъяснение о правах
граждан на предоставление МСП, проведение совместных праздничных мероприятий
и памятных дат
|
Недостатков нет, есть
трудности низкой инициативы отдельных организаций
|
|
Органы профилактики безнадзорности
и беспризорности
|
Ежемесячно, эпизодически,
личная встреча, по телефону
|
Обмен информацией,
заключение договоров и социальных контрактов
|
Предоставление МСП,
содействие гражданам по выходу из кризиса
|
Недостаточная
оперативность, отсутствие специалистов по семейному сопровождению
|
|
Учреждения культуры и
образования
|
эпизодически, личная
встреча, по телефону, посредством документов
|
заключение договоров
|
обеспечение проведения
мероприятий, посвященных праздничным датам и памятным событиям, организация выплат
по услугам ДОУ, предоставление льготных выплат сельским специалистам
|
недостатков нет
|
Целью деятельности Учреждения является обеспечение реализации прав
граждан на получение социальной помощи, социального обслуживания, субсидий на
оплату жилья и коммунальных услуг, иных форм социальной поддержки,
установленных нормативными правовыми актами Российской Федерации и Томской
области.
Для достижения этой цели Учреждение решает задачи:
· по организации приема граждан в Учреждении и по месту их
проживания через сеть участковых специалистов по социальной работе;
· по ведению автоматизированной системы учета и обработки
информации о предоставленных гражданам мерах социальной поддержки и социальной
помощи;
· по ведению и хранению личных дел получателей мер социальной
помощи и социальной поддержки;
· по организации предоставления социальных услуг на дому
гражданам, нуждающимся в посторонней помощи;
· по организации разъяснительной работы о видах, порядке и
условиях предоставления мер социальной помощи и социальной поддержки гражданам;
· по организации правовой, социально-психологической,
материальной и иной помощи гражданам, находящимся в трудной жизненной ситуации,
в том числе семьям с несовершеннолетними детьми
· по взаимодействию с органами и организациями системы
профилактики детской безнадзорности и беспризорности для осуществления мер по
профилактике, организации индивидуальной профилактической работы с семьями и
детьми, нуждающимися в особой заботе государства;
· по организации отдыха и оздоровления детей из
малообеспеченных семей в каникулярное время;
· по организации социально-культурных мероприятий для граждан
пожилого возраста, инвалидов, семей с несовершеннолетними детьми, в том числе
посвященных праздничным датам и памятным событиям;
· по взаимодействию с органами местного самоуправления,
предприятиями и организациями в вопросах оказания социальных услуг и социальной
поддержки;
· по обеспечению соблюдения действующего законодательства при
предоставлении гражданам мер социальной помощи и социальной поддержки и
контроля за целевым использованием денежных средств, предназначенных для
реализации мер социальной помощи и социальной поддержки.
Центр осуществляет следующие функции:
· прием, рассмотрение и обработка документов и информации, содержащих
сведения о праве граждан на предоставления им мер социальной поддержки и
социальной помощи, определение размера мер социальной поддержки и социальной
помощи;
· принятие решений в соответствии с действующим
законодательством о предоставлении (приостановлении, прекращении) граждан мер
социальной поддержки и социальной помощи;
· оформление и выдача документов, подтверждающих право граждан на получение
мер социальной поддержки и социальной помощи;
· ведение автоматизированной системы учета и обработки
информации о предоставленных гражданам мерах социальной поддержки и социальной
помощи, банка данных о безнадзорных и беспризорных детях;
· хранение и учет личных дел получателей мер социальной
поддержки и социальной помощи;
· организация разъяснительной работы о видах, порядке и
условиях предоставления мер социальной поддержки и социальной помощи;
· предоставление социальных услуг на дому гражданам,
нуждающихся в посторонней помощи;
· оказание правовой, социально-психологической, материальной и
иной помощи, мер социальной поддержки гражданам, находящимся в трудной
жизненной ситуации, в том числе и семьям с несовершеннолетними детьми;
· осуществление мер по профилактики безнадзорности и
беспризорности несовершеннолетних, организация индивидуальной профилактической
работы в отношении безнадзорных и беспризорный несовершеннолетних, их родителей
(законных представителей), взаимодействие с органами и организациями системы
профилактики детской безнадзорности и беспризорности;
· организация отдыха, оздоровление и занятости детей в пределах,
установленных Учредителем;
· проведение социально-культурных мероприятий для граждан
пожилого возраста, инвалидов, семей с несовершеннолетними детьми, в том числе
посвященных праздничным датам и событиям;
· реализация федеральных областных целевых программ в области
социальной защиты населения;
· взаимодействие с органами местного самоуправления по вопросам
реализации муниципальных программ поддержки населения;
· осуществление необходимых мероприятий по проверки
достоверности сведений, представляемых гражданами влияющих на получение мер
социальной поддержки и социальной помощи;
· обеспечение соблюдения действующего законодательство при
предоставлении гражданам мер социальной поддержки и социальной помощи, целевым
использование денежных средств, предназначенных для реализации мер социальной
поддержки и социальной помощи;
· осуществление организационно- методической работы в
соответствии с целью деятельности Центра;
· взыскание сумм денежных выплат, излишне выплаченных по вине
получателя, в порядке установленном действующим законодательством.
1.4 Профессиональные и личностные качества специалиста, работающего в
Социальной защите населения. С определенными категориями граждан
Выделяют следующие профессиональные и личностные качества специалиста,
работающего с инвалидами различных категорий, пожилыми людьми, безработными
гражданами, сиротами и с другими категориями граждан, нуждающихся в социальной
защите:
Честность, умение говорить правду о положении клиента, о затруднениях,
ошибках, умение “держать слово”.
Совесть как чувство моральной ответственности за свое поведение.
Объективность в оценке проблем клиента и его качеств.
Справедливость. Симпатичен клиент социальному работнику или нет - это не
должно отразиться на количестве и качестве тех благ и услуг, которые клиенту
необходимо предоставить. Справедливость должна проявляться и по отношению к
коллегам - каждое действие коллеги должно получать справедливую оценку, без
преувеличения или преуменьшения его заслуг или недостатков.
Тактичность - умение выстроить свои действия таким образом, чтобы не
поставить невольно человека в неловкое положение, не задеть самолюбие личности,
не унизить ее.
Внимательность и наблюдательность, необходимы социальному работнику в его
повседневной практической деятельности.
Терпимость (толерантность) - моральное качество, характеризующее
уважительное отношение к интересам, убеждениям, верованиям, привычкам других
людей.
Выдержка и самообладание, терпение. Даже если клиент раздражен и
позволяет себе выплеснуть негативные эмоции на социального работника, то
социальный работник не имеет права ответить тем же. Более того, он не должен
терять самообладания, иначе, отдавшись во власть собственных эмоций, не услышит
того, что говорит клиент, не сможет воспринять информацию и правильно оценить
ее.
Доброта социального работника деятельна - она воплощается в заботе о
человеке, создании благоприятных условий для его жизнедеятельности,
положительного эмоционального настроя, в умении вовремя и в должной мере
оказать необходимую помощь. Быть добрым (не добреньким) - значит учить клиента
противостоять негативным явлениям, преодолевать трудности, быть ответственным
за свою судьбу и судьбы близких.
Любовь к людям (гуманность). Работая с клиентом и определяя его
положительные качества, черты, социальный работник должен стремиться к тому,
чтобы вызвать ту положительную трансформацию личности клиента, которая повлечет
за собой позитивное изменение ее жизненных обстоятельств.
Самокритичность - умение анализировать свою деятельность, видеть свои
ошибки и пути их исправления, давать беспристрастную оценку своим действиям.
Конструктивная, “здоровая” самокритичность (не “самоедство”) - путь к развитию
достоинств.
Адекватность самооценки (не завышенная и не заниженная самооценка) -
условие эффективности деятельности.
Коммуникабельность - умение общаться.
Оптимизм. Специалисту, наблюдающему постоянно вокруг себя человеческие
страдания, трудно сохранить оптимизм, веру в справедливость и торжество добра.
Однако это необходимо, так как помимо материальной, бытовой и любой другой
помощи, социальный работник призван нести людям радость, надежду и веру в
лучшее, а это невозможно осуществить, если сам он не имеет ни веры, ни надежды.
Сила воли, нацеленность на выполнение объективно необходимых действий,
способность не отступать перед трудностями и доводить начатое дело до конца -
качества, которые развиваются в результате накопления опыта работы и осознания
своего профессионального долга, преодоления своей слабости и пассивности.
Именно сила воли социального работника может заставить клиента вновь
поверить в себя и активно подключиться к деятельности.
Эмпатия (от греч. empatheia - сопереживание) - постижение эмоционального
состояния, проникновение - “вчувствование” в переживания другого человека.
Способность к эмпатии во многом определяется способностью социального работника
поставить себя на место клиента. Стремление к самосовершенствованию должно
проявляться не только в постоянном стремлении специалиста к профессиональному
росту, приобретению практического опыта, навыков, умений и новых теоретических
знаний, но и в совершенствовании духовном, повышении своих моральных качеств и
преодолении недостатков, особенно тех, которые могут отрицательно сказаться на
качестве его работы. Трудно требовать от клиента активных действий, максимальной
реализации личностного потенциала, если он видит, что социальный работник,
призывающий его к этому, не предъявляет таких же жестких требований к себе
самому.
Творческое мышление - неотъемлемая характеристика социального работника.
В социальной работе нет абсолютно одинаковых ситуаций и идентичных клиентов. В
каждом конкретном случае специалист высокого класса проявляет творческий
подход.
Таким образом, качества личности социального работника во многом
определяют успешность его взаимодействия с клиентом и являются необходимым
условием его профессиональной пригодности.
.5 Процедура контроля и учета за усыновленными детьми, детьми, принятыми
под опеку и попечительство, переданные на воспитание в приемную семью
В целях защиты прав и законных интересов усыновленных детей орган опеки и
попечительства по месту жительства усыновленного ребенка осуществляет контроль
за условиями его жизни и воспитания.
Орган опеки и попечительства, на территории которого было произведено
усыновление ребенка, обязан в 7-дневный срок после вступления в силу решения
суда направить в орган опеки и попечительства по месту жительства усыновителя
(ей) с усыновленным ребенком соответствующую информацию для организации
контроля за условиями жизни и воспитания усыновленного ребенка. При передаче
указанных сведений должна быть сохранена тайна усыновления. Лица, виновные за
ее разглашение, несут ответственность в соответствии с законодательством
Российской Федерации.
Контрольное обследование условий жизни и воспитания усыновленного ребенка
проводится специалистом по охране детства органа опеки и попечительства
ежегодно, в течение первых 3 лет после установления усыновления. Необходимость
проведения контрольных обследований по истечении 3 лет определяется органом
опеки и попечительства индивидуально в соответствии с конкретной ситуацией,
складывающейся в семье усыновителя(ей). Контрольное обследование условий жизни
и воспитания усыновленного ребенка проводится с сохранением тайны усыновления.
По результатам контрольного обследования специалист по охране детства
органа опеки и попечительства, посещавший семью, составляет отчет об условиях
жизни и воспитания усыновленного ребенка. В отчете должны быть отражены
сведения о состоянии здоровья ребенка, обучении, его эмоциональном и поведенческом
развитии, навыках самообслуживания, внешнем виде и взаимоотношениях в семье.
.6 Перечень лиц, имеющих право на социальное обслуживание
Право на социальное обслуживание имеют граждане пожилого возраста
(женщины старше 55 лет, мужчины старше 60 лет) и инвалиды (в том числе
дети-инвалиды), нуждающиеся в постоянной или временной посторонней помощи в
связи с частичной или полной утратой возможности удовлетворять свои основные
жизненные потребности вследствие ограничения способности к самообслуживанию и
(или) передвижению.
Перечень категорий населения, которые нуждаются в социальном
обслуживании. К ним относятся:
• граждане (взрослые и дети), являющиеся инвалидами;
• участники Великой Отечественной войны и приравненные к ним лица,
труженики тыла во время Великой Отечественной войны;
• одинокие пожилые люди и семьи, состоящие из одних пенсионеров (по
возрасту, инвалидности и другим основаниям);
• вдовы и матери военнослужащих, погибших в Великой Отечественной войне и
в мирное время;
• бывшие несовершеннолетние узники фашизма;
• лица, подвергшиеся политическим репрессиям и впоследствии
реабилитированные;
• зарегистрированные беженцы, вынужденные переселенцы;
• лица, подвергшиеся радиационному воздействию вследствие аварии на
Чернобыльской АЭС, ядерных выбросов, ядерных испытаний;
• лица, вернувшиеся из мест лишения свободы, специального
учебно-воспитательного учреждения;
• лица без определенного места жительства;
• семьи, имеющие в составе лиц, злоупотребляющих алкоголем, употребляющих
наркотики;
• семьи, имеющие детей-инвалидов до 16 лет;
• семьи, имеющие на попечении детей-сирот и детей, оставшихся без
попечения родителей;
• семьи с низким уровнем дохода;
• многодетные семьи;
• неполные семьи;
• семьи несовершеннолетних родителей;
• молодые, в том числе студенческие семьи;
• матери, находящиеся в отпуске по уходу за ребенком;
• беременные женщины и кормящие матери;
• самостоятельно проживающие выпускники детских домов и школ-интернатов
(до достижения материальной независимости и социальной зрелости);
• дети, осиротевшие или оставшиеся без попечения родителей;
• безнадзорные дети и подростки;
• дети и подростки с девиантным поведением;
• дети, испытывающие жестокое обращение и насилие в семье, оказавшиеся в
условиях, угрожающих здоровью и развитию;
• разводящиеся семьи;
• семьи с неблагоприятным психологическим микроклиматом,
конфликтными отношениями, педагогической несостоятельностью родителей;
• граждане (взрослые и дети), имеющие психологические затруднения,
испытывающие психологические стрессы, склонные к суицидальным поступкам.
.7 Акт обследования жилищно-бытовых условий ребенка, оставшегося без
попечения родителей
Пример:
Акт обследования жилищно-бытовых условий ребенка, оставшегося без
попечения родителей от 26 июня 2013г.
ФИО ученика: Сечко Денис Евгеньевич, 14.02.1996 года рождения,
обучающегося в 7 «А» классе КСОШ №2, проживающего по адресу: с. Кожевниково,
ул. Титова дом 5 кв. 3
Комиссия в составе: социального педагога школы, классного руководителя 7
А класса Мироновой Марии Сергеевны, психолога школы.
Составили настоящий акт обследования жилищно-бытовых условий ребенка,
оставшегося без попечения родителей, и установили, что Сечко Денис проживает в
2- х комнатной квартире, принадлежащей Сечко Зинаиде Васильевне, бабушке
Дениса.
Санитарное состояние квартиры неудовлетворительное: грязно, неубрано,
разбросаны вещи, на кухне немытая посуда, отсутствие продуктов питания.
Имеются ли необходимые условия для выполнения домашних заданий и
творческой работы ребенка: условия не созданы: рабочее место не оборудовано (уроки
делает на кухне), в квартире нет библиотеки, часто бывают компании друзей
бабушки, что не способствует нормальной учебе и отдыху ребенка.
Взаимоотношения в семье отчужденные, безразличные; бабушка не уделяет
внимания проблемам и интересам Дениса.
На момент посещения дома находились: Зинаида Васильевна, Денис, подруга
Зинаиды Васильевны. Денис смотрел телевизор, мама Дениса и ее подруга
находились на кухне. С Зинаидой Васильевной была проведена беседы о
необходимости организовать свободное время Дениса, о неуспеваемости и пропусках
уроков.
Заключение комиссии по устранению причин неблагополучия и мерах
устранения:
продолжать контроль за семьей;
рекомендовать Денису участие в спортивных секциях.
Подпись членов комиссии:
Подпись родителей или других свидетелей:
Акт составлен в 3-х экз.
1.8 Процедура усыновления (удочерения) ребенка и устройство ребенка в
приемную семью
трудовой пенсионный социальный защита
ГЛАВА 2. ПЕНСИОННЫЙ ФОНД КОЖЕВНИКОВСКОГО РАЙОНА
.1 Цели, задачи и функции Пенсионного Фонда РФ
Пенсионный фонд РФ является самостоятельным финансово-кредитным
учреждением, осуществляющим свою деятельность в соответствии с
законодательством Российской Федерации. Он также имеет право выполнять
отдельные банковские операции в порядке, установленном действующим на
территории Российской Федерации законодательством о банках и банковской
деятельности.
Денежные средства ПФР и его находятся в государственной собственности
Российской Федерации. Они не входят в состав бюджетов, других фондов и изъятию
не подлежат.
Социально
значимые функции ПФР:
- учет страховых средств, поступающих по обязательному пенсионному
страхованию;
назначение и выплата пенсий;
назначение и реализация социальных выплат отдельным категориям граждан:
ветеранам, инвалидам, инвалидам вследствие военной травмы, Героям Советского
Союза, Героям Российской Федерации и т. д.
персонифицированный учет участников системы обязательного пенсионного
страхования;
взаимодействие со страхователями (работодателями - плательщиками
страховых пенсионных взносов), взыскание недоимки;
выдача сертификатов на получение материнского (семейного) капитала;
управление средствами пенсионной системы;
с 2010 года - администрирование страховых средств, поступающих по
обязательному пенсионному страхованию и обязательному медицинскому страхованию;
с 2010 года - установление федеральной социальной доплаты к социальным
пенсиям, в целях доведения совокупного дохода пенсионера до величины
прожиточного минимума пенсионера.
Руководство ПФР осуществляет Правление и его постоянно действующий орган
- Исполнительная дирекция. Дирекции подчиняются отделения в республиках в
составе РФ, отделения в национально - государственных и административно -
территориальных образованиях. Региональные отделения имеют в своем составе
Управления ПФР по городам и районам.
Бюджет ПФР и смета расходов (включая фонд оплаты труда), а так же отчеты
об их исполнении составляются Правлением. Бюджет утверждается законодательным
органом. В Законе о бюджете Пенсионного фонда РФ утверждаются общая сумма
доходов, в том числе по источникам, и общая сумма расходов - по направлениям.
Отчет фонда об исполнении бюджета за каждый год также в виде федерального
закона утверждается Государственной Думой РФ.
Кроме Положения и бюджетных законов, деятельность Пенсионного фонда
регламентируется законами:
о государственном социальном страховании в РФ;
о трудовых пенсиях в РФ
об индивидуальном (персонифицированном) учете в системе государственного
пенсионного страхования;
а также Указами Президента РФ и Постановлениями Правительства РФ
2.2 Правоотношения в сфере социального обеспечения
Правоотношения по социальному обеспечению представляют собой возникающие
на основании юридических фактов отношения по поводу предоставления их
участникам различных денежных выплат, услуг, льгот государственными и иными
правомочными органами.
Эти отношения можно разделить на три большие группы:
. основные, или материальные, правоотношения - правоотношения по поводу
отдельных видов обеспечения. Указанные отношения возникают по поводу
предоставления пенсий, пособий, компенсационных выплат, по поводу социального обслуживания,
назначения ежемесячного пожизненного содержания судьями конституционного Суда
РФ, судьям, пребывающим в отставке. В свою очередь, пенсионные отношения
классифицируются в зависимости от вида назначаемой пенсии:
по старости;
по инвалидности;
за выслугу лет;
по случаю потери кормильца;
социальной.
. процедурные правоотношения по установлению фактов, имеющих юридическое
значение.
Право на тот или иной вид социального обеспечения появляется, как
правило, с момента возникновения процедурного правоотношения при его
положительном окончании.
Юридическим фактом, порождающим процедурные правоотношения, служит
обращение гражданина или его представителей для удостоверения конкретного
факта. Орган, в который обратился гражданин, обязан в установленные сроки рассмотреть
заявление и принять по нему мотивированное решение, о котором сообщает
заявителю. Пропуск сроков без уважительных причин является основанием для
отказа в предоставлении того или иного вида социального обеспечения.
.процессуальные правоотношения по рассмотрению споров между сторонами.
Указанные правоотношения возникают в основном при обжаловании решений
государственных и иных органов, связанных с назначением пенсий, пособий и
других социальных выплат. Однако в праве социального обеспечения отсутствуют
нормы, регулирующие процедуру рассмотрения и разрешении споров, поэтому
судебное разбирательство осуществляется по нормам гражданско-процессуального
законодательства.
.3 Отличительные признаки пенсии, пособий, льгот от других выплат
Пенсия от других социальных выплат отличается тремя признаками:
· Во-первых, это платежи по старости и при нетрудоспособности,
которые назначаются, когда лицо освобождается от обязанности трудиться или не
может трудиться по состоянию здоровья, либо когда член семьи потерял кормильца
и получает платеж на свое содержание, имеющий алиментарное назначение.
· Во-вторых, платеж этот осуществляется из государственной
казны или специальных фондов, созданных государством или при его содействии.
· В-третьих, это платеж за прошлую службу или иную
деятельность.
Пособия от других социальных выплат отличается признаками:
· выплачивается обычно сравнительно непродолжительное время или
единовременно
· компенсируют полностью или частично временно утраченный по
различным причинам заработок, оказывают материальную поддержку, пополняют
бюджет семьи в связи с наступлением ряда обстоятельств - рождением ребенка,
смертью члена семьи и т.д.
· рассчитываются на всех: их получают как работающие, так и
неработающие граждане, в том числе и пенсионеры.
Льготы от других социальных выплат отличается признаками:
· Наличие удостоверения о праве на льготу в соответствии с
федеральным или региональным законодательством.
· Предоставляется гражданам, имеющим льготный статус, дающий
право на льготу в оплате ЖКУ в соответствии с федеральным или региональным
законодательством
· Зависит от расходов на оплату ЖКУ
· В зависимости от льготной категории
.4 Характеристика пенсии, как вида социального обеспечения
Пенсия - ежемесячная денежная выплата, назначение указанным в законе
лицам в качестве основного источника средств к существованию в установленных
случаях (достижение определенного возраста, инвалидность, потеря кормильца).
Трудовая пенсия - ежемесячная денежная выплата в целях компенсации
гражданам заработной платы или иного дохода, которые получали застрахованного
лица перед установлением им трудовой пенсии, либо утратили нетрудоспособные
члены семьи застрахованных лиц в связи со смертью этих лиц, право на которую
определяется в соответствии с условиями и нормами, установленными ФЗ от 17
декабря 2001 г. №173-ФЗ «О трудовых пенсиях в РФ».
Виды трудовых пенсий:
) трудовая пенсия по старости;
) трудовая пенсия по инвалидности;
) трудовая пенсия по случаю потери кормильца.
Пенсия по гос.пенс.обеспечению - ежемесячная государственная денежная
выплата, право на получение которой определяется в соотв. с условиями и
нормами, устан. ФЗ от 15 декабря 2001 г. №166-ФЗ «О государственном пенс.
обеспечении в РФ», и которая предоставляется гражданам в целях:
) компенсации им заработка (дохода), утраченного в связи с прекращением
госслужбы при достижении установленной законом выслуги при выходе на трудовую
пенсию по старости (инвалидности);
) в целях компенсации вреда здоровью граждан при прохождении военной
службы, в результате радиационных или техногенных катастроф, в случае
наступления инвалидности или потери кормильца, при достижении установленного
возраста;
) нетрудоспособным гражданам в целях предоставления им средств к
существованию. Виды пенсий: по старости; за выслугу лет; по инвалидности; по
случаю потери кормильца; соц. пенсии.
Допускается одновременное получение пенсии по гос. пенс.обеспечению и
трудовой пенсии.
Гражданам, имеющим право на одновременное получение трудовых пенсий
различных видов устанавливается одна пенсия по их выбору.
Право на одновременное получение двух пенсий по гос.пенс.обеспечению
предоставляется:
) гражданам, ставшим инвалидами вследствие военной травмы;
) участ-м ВОВ: пенсия по инвалидности и труд. пенсия по старости;
) родителям военнослужащих, проходивших службу по призыву, умерших в
период прохождения службы или вследствие воен. травмы после увольнения (кроме
случаев, когда смерть наступила в результате противоправных действий
военнослужащих): пенсия по случаю потери кормильца и труд. пенсия по старости
(инвалидности) или пенсия по случаю потери кормильца и соц. пенсия;
) вдовам военнослужащих, погибших в войну с Финляндией, Японией, ВОВ, не
вступившим в новый брак: пенсия по случаю потери кормильца и труд. пенсия по
старости (инвалидности) или соц. пенсия;
) нетрудоспособным членам семей граждан, получивших или перенесших
заболевания, связанные с радиационным воздействием, ставших инвалидами либо
принимавших участие в ликвидации последствий аварии на Чернобыльской АЭС в зоне
отчуждения: пенсия по случаю потери кормильца и труд. пенсия по старости
(инвалидности) или соц. пенсия.
.5 Признаки, отличающие пенсию от других социальных выплат
Пенсия от других социальных выплат отличается тремя признаками:
· Во-первых, это платежи по старости и при нетрудоспособности,
которые назначаются, когда лицо освобождается от обязанности трудиться или не
может трудиться по состоянию здоровья, либо когда член семьи потерял кормильца
и получает платеж на свое содержание, имеющий алиментарное назначение.
· Во-вторых, платеж этот осуществляется из государственной
казны или специальных фондов, созданных государством или при его содействии.
· В-третьих, это платеж за прошлую службу или иную деятельность
.6 Порядок назначения и выплаты трудовых, социальных пенсий

2.7 Виды профессиональных пенсий
Виды профессиональных пенсий:
. Дополнительная;
. Досрочная.
Дополнительная профессиональная пенсия назначается застрахованному лицу,
достигшему общеустановленного пенсионного возраста и имеющему пенсионные
сбережения на специальной части индивидуального лицевого счета (далее -
профессиональная часть лицевого счета).
Пенсия устанавливается в размере бюджета прожиточного минимума в среднем
на душу населения, действующего в месяце, за который она выплачивается. Период
ее выплаты определяется исходя из суммы пенсионных сбережений, имеющихся на
профессиональной части лицевого счета на день назначения пенсии, и бюджета прожиточного
минимума в среднем на душу населения, действующего на эту дату.
Досрочная профессиональная пенсия назначается отдельным категориям
работников, не имеющим права на трудовую пенсию по возрасту за работу с особыми
условиями труда или трудовую пенсию за выслугу лет.
Досрочная профессиональная пенсия исчисляется путем деления суммы
пенсионных сбережений (по данным профессиональной части лицевого счета) на
число месяцев досрочного пенсионного периода застрахованного лица.
.8 Порядок исчисления пособия по временной нетрудоспособности
Под исчислением пособия понимается определение в денежном выражении
размера дневного пособия, назначенного профсоюзной организацией в процентах к
заработку, и подсчет общей суммы пособий за весь оплачиваемый период с учетом в
соответствующих случаях минимального размера пособия.
Пособия по временной нетрудоспособности исчисляются из фактического
заработка рабочего или служащего.
При этом для исчисления пособий по временной нетрудоспособности, кроме
случаев трудового увечья или профессионального заболевания, фактический
заработок учитывается в сумме, не превышающей двойного должностного (месячного)
оклада или двойной тарифной ставки (повременной - для получающих повременную
оплату и сдельной - для получающих сдельную оплату труда).
.9 Размеры пособий: при рождении ребенка, ежемесячное пособие по уходу за
ребенком, до достижения им возраста 1,5 лет
Единовременное пособие при рождении ребенка
Право на единовременное пособие при рождении ребенка имеет один из
родителей или лицо, его заменяющее.
При рождении двух и более детей пособие выплачивается на каждого ребенка.
При рождении мертвого ребенка указанное пособие не выплачивается.
Размер пособия - 11 703,13 руб.
Если хотя бы один из родителей работает, он получает пособие по месту
своей работы. Если оба не работают, пособие выплачивается в органах соцзащиты
населения по месту жительства.
Ежемесячное пособие по уходу за ребенком, до достижения им возраста 1,5
лет
Право
на данное пособие имеют мать, отец или другое лицо, фактически ухаживающее за
ребенком. Категории получателей пособия перечислены в ст.13
<#"698835.files/image007.jpg">
Особенности порядка исчисления пособий по временной нетрудоспособности,
по беременности и родам, ежемесячного пособия по уходу за ребенком, в том числе
для отдельных категорий застрахованных лиц, будут определены Правительством РФ
(ч. 7 ст. 14 Закона №255-ФЗ).
Представляем общий алгоритм расчета пособия по временной
нетрудоспособности исходя из положений новой редакции Закона №255-ФЗ.
. Определяем расчетный период. По общему правилу он равен 12 календарным
месяцам, предшествующим месяцу наступления временной нетрудоспособности.
. Находим размер фактического заработка в расчетном периоде.
При его расчете учитываются все выплаты и вознаграждения работнику, на
которые начисляются страховые взносы в ФСС РФ.
. Определяем средний дневной заработок исходя из фактического заработка
работника. Для этого сумму фактического заработка нужно разделить на количество
календарных дней расчетного периода. Если расчетный период (12 календарных
месяцев) был отработан полностью, то количество календарных дней, учитываемых
при расчете среднего дневного заработка, равно 365.
. Находим средний дневной заработок исходя из предельной величины базы
для начисления страховых взносов в ФСС РФ (415 000 руб.). Для этого 415 000
руб. нужно поделить на 365 дней.
. Сравниваем суммы из п. п. 3 и 4 и выбираем меньшую из них.
. Определяем размер дневного пособия исходя из страхового стажа
работника. Для этого средний дневной заработок (см. п. 5) умножаем на 60, 80
или 100% в зависимости от страхового стажа работника.
. Рассчитываем пособие по временной нетрудоспособности. Оно равно
произведению суммы дневного пособия и количества календарных дней нетрудоспособности.
Пример. Работник болел в течение всего календарного месяца, который
состоит из 31 календарного дня. Его страховой стаж равен четырем годам, сумма
фактического заработка за последние 12 календарных месяцев работы,
предшествующих месяцу наступления временной нетрудоспособности, составляет 600
000 руб. Расчетный период сотрудник отработал полностью. Как определить сумму
пособия по временной нетрудоспособности?
Решение. Согласно условию расчетный период отработан полностью, сумма
фактического заработка за расчетный период составляет 600 000 руб. Определим
средний дневной заработок работника. Он равен 1643,84 руб. (600 000 руб.: 365
календ. дн.).
Теперь рассчитаем средний дневной заработок исходя из предельной величины
базы для начисления страховых взносов в ФСС РФ. Он составляет 1136,99 руб. (415
000 руб.: 365 календ. дн.).
Сравним две суммы. Средний дневной заработок, исчисленный исходя из
предельной величины базы для начисления страховых взносов в ФСС РФ, меньше
среднего дневного заработка работника (1136,99 руб. x 1643,84 руб.),
следовательно, исходя из него рассчитаем сумму дневного пособия. Она составит
60% среднего дневного заработка, поскольку страховой стаж работника меньше пяти
лет, - 682,19 руб. (1136,99 руб. x 60%).Определим сумму пособия за период
болезни. Она равна 21 147,89 руб. (682,19 руб. x 31 календ. дн.).
ГЛАВА 3.
ПРАКТИЧЕСКАЯ ЧАСТЬ
.1 Поиск и анализ информации о численности детей в Томской области,
усыновленных, принятых под опеку и переданных на воспитание в приемную в семью.
Подготовка аналитической справки (статистика за последние три года).
Графическое отражение результатов анализа
Аналитическая справка о результатах деятельности по выявлению и
устройству детей-сирот и детей, оставшихся без попечения родителей, за
2010-2012 годы
|
№ п/п
|
Направление работы
|
2010
|
2011
|
2012
|
|
1
|
Всего выявлено и учтено
детей-сирот и детей, оставшихся без попечения родителей
|
1734
|
1630
|
1354
|
|
2
|
Устроено из числа
выявленных детей в замещающие семьи всего:
|
797
|
861
|
745
|
|
2.1
|
переданные на безвозмездную
форму опеки
|
628
|
685
|
556
|
|
2.2
|
переданные на возмездную
форму опеки, из них в:
|
46
|
109
|
163
|
|
2.2.1
|
в приемную семью
|
46
|
109
|
163
|
|
2.3
|
усыновлено
|
123
|
67
|
26
|
|
3
|
Устроено в учреждения для
детей-сирот
|
406
|
371
|
279
|
|
4
|
Возвращено детей родителям
|
188
|
185
|
134
|
|
5
|
Остались неустроенными на
конец года
|
218
|
149
|
148
|
|
6
|
Всего в опекунских семьях
воспитывалось, в том числе находилось:
|
3394
|
4046
|
4270
|
|
6.1
|
под безвозмездной формой
опеки (попечительства)
|
3187
|
3665
|
3570
|
|
6.2
|
под возмездной формой опеки
(попечительства), из них:
|
207
|
381
|
700
|
|
6.2.1
|
в приемных семьях
|
207
|
381
|
700
|
.2 Исчисление различных видов трудового стажа
Решение задачи в MS Excel
|
стаж работы
|
|
нач.период
|
конеч.период
|
стаж за период
|
|
14.03.1966
|
23.05.1967
|
1 г. 2 мес. 9 дн.
|
|
15.09.1970
|
21.05.1987
|
16 г. 8 мес. 6 дн.
|
|
01.01.1989
|
31.12.1989
|
0 г. 11 мес. 30 дн.
|
|
04.09.1991
|
14.07.1996
|
4 г. 10 мес. 10 дн.
|
|
15.07.1996
|
12.07.1998
|
1 г. 11 мес. 27 дн.
|
|
27.05.1967
|
09.06.1969
|
2 г. 0 мес. 13 дн.
|
|
|
|
|
итого:
|
27г. 9мес. 10дн.
|
.3 Составление письма-запроса о содержании (состоянии) индивидуального
лицевого счета застрахованного лица
.4 Составление перечня документов, необходимых для получения различных
видов пенсии
Если гражданину назначается трудовая пенсия по старости, то к заявлению
должны быть приложены следующие документы:
) документ, удостоверяющий личность, возраст, местожительство и
принадлежность к гражданству, - паспорт гражданина Российской Федерации, а в
случае его отсутствия - иные документы, подтверждающие указанные сведения;
) документы о страховом стаже гражданина - трудовая книжка и страховое
свидетельство государственного пенсионного страхования;
) документы о среднемесячном заработке за 60 месяцев подряд - справка о
среднемесячной заработной плате.
Если на иждивении гражданина, которому назначается трудовая пенсия по
старости, находились нетрудоспособные члены семьи, то необходимо представить:
) документы, подтверждающие их нетрудоспособность, - справку об
инвалидности или др.;
) документы, подтверждающие нахождение нетрудоспособных членов семьи на
иждивении гражданина, которому назначается трудовая пенсия.
Если гражданин является иностранцем либо лицом без гражданства и
претендует на назначение трудовой пенсии по старости, то ему необходимо
представить вместе с трудовой книжкой, страховым свидетельством
государственного пенсионного страхования и справкой о среднемесячной заработной
плате за 60 месяцев подряд документы о местопребывании или документы, подтверждающие
фактическое проживание на территории Российской Федерации.
Если гражданин, обратившийся за назначением трудовой пенсии по старости,
постоянно проживает за рубежом, то он должен вместе с иными, необходимыми для
назначения трудовой пенсии по старости документами предоставить документы,
подтверждающие место постоянного жительства гражданина РФ за рубежом.
Если до назначения трудовой пенсии по старости изменялись фамилия, имя,
отчество, то необходимо приложить документы об изменении фамилии, имени или отчества.
Для большинства женщин таким документом служит свидетельство о браке.
Если гражданин, обратившийся за назначением трудовой пенсии по старости,
имеет инвалидность или ограничение способности к трудовой деятельности III, II
или I степени, то он прилагает к вышеперечисленным документы об установлении
инвалидности или степени ограничения к трудовой деятельности (заключение
медико-социальной экспертизы, справку об инвалидности или др.).
Если лицо, обратившееся за назначением трудовой пенсии по старости, в
соответствии со ст. 27 и 28 Федерального закона «О трудовых пенсиях», имеет
право на назначение этой пенсии до наступления возраста 60 лет (для мужчин) и
55 лет (для женщин), то в необходимых случаях могут потребоваться требуются
следующие документы:
) заявление о назначении пенсии;
) документы, подтверждающие стаж на соответствующих видах работ;
) документы о рождении ребенка;
) документы о воспитании ребенка до восьмилетнего возраста;
) документы, подтверждающие признание гражданина инвалидом с детства;
) документы, свидетельствующие о признании инвалидом вследствие военной
травмы;
) документы о признании инвалидом по зрению, имеющим ограничение
способности к трудовой деятельности III степени;
) документы о наличии заболевания, предусмотренного подп. 5 п. 1 ст. 28
Закона «О трудовых пенсиях»;
) документы о работе в районах Крайнего Севера и приравненных к ним
местностях.
Гражданин, обратившийся за назначением трудовой пенсии по инвалидности,
должен приложить к своему заявлению о назначении трудовой пенсии по
инвалидности следующие документы:
) документы, удостоверяющие личность, возраст, место жительства,
принадлежность к гражданству (паспорт гражданина РФ);
) документы об установлении инвалидности и о степени ограничения
способности к трудовой деятельности (справку об инвалидности);
) документы о страховом стаже (трудовую книжку, свидетельство
государственного пенсионного страхования);
) документы о среднемесячном заработке за последние 60 месяцев (справку о
заработной плате).
При обращении гражданина за назначением трудовой пенсии по случаю потери
кормильца должны быть предоставлены следующие документы:
) заявление о назначении трудовой пенсии по случаю потери кормильца;
) паспорт гражданина РФ;
) справка о смерти кормильца;
) трудовая книжка и свидетельство о государственном пенсионном
страховании;
) справка о среднемесячном заработке за период 60 месяцев;
) документы, подтверждающие родственные отношения с умершим кормильцем
(свидетельство о браке, свидетельство о рождении или др.). Если это необходимо,
то от лица, обратившегося за назначением пенсии по случаю потери кормильца,
помимо перечисленных, могут быть затребованы:
) документы, удостоверяющие личность и полномочия законного представителя
умершего - его усыновителя, опекуна или попечителя;
) документы, подтверждающие нахождение нетрудоспособного члена семьи на
иждивении умершего кормильца;
) документы, подтверждающие факт нахождения пасынка (падчерицы) на
воспитании и содержании умершего (умершей) отчима или мачехи;
) документы, подтверждающие, что умершая являлась одинокой матерью;
) документы, удостоверяющие, что лицо, которому назначается пенсия,
обучается по очной форме в образовательном учреждении;
) документы, подтверждающие, что нетрудоспособный член семьи не работает
и занят уходом за детьми, братьями, сестрами или внуками умершего кормильца, не
достигшими 14 лет;
) документы, подтверждающие, что дети, братья, сестры или внуки умершего
кормильца, за которыми осуществляется уход, имеют право на пенсию по случаю
потери кормильца;
) документы о других получателях пенсии по случаю потери кормильца,
установленных в связи со смертью кормильца;
) документы о смерти другого родителя;
) документы о признании того лица, которому назначается пенсия,
инвалидом;
) документы о безвестном отсутствии или об объявлении кормильца умершим;
) документы об утрате источника средств к существованию;
) документы о месте пребывания или фактического проживания на территории
Российской Федерации;
) документы, подтверждающие место постоянного жительства гражданина РФ за
пределами территории РФ.
.5 Поиск и систематизация информации о численности граждан, получающих
различные виды пенсии (работа с томскими сайтами). Подготовка аналитической
справки (сравнительная статистика)
В 2012 году число пенсионеров в РФ превысило 40 млн. человек и составило
40 млн. 167 тыс. 426 человек. Больше всего пенсионеров живет в Москве - 2 млн.
669 тыс. 966 человек, Московской области - 1 млн. 878 тыс. 776 человек и
Краснодарском крае - 1 млн. 469 тыс. 166 человек.
управлений (отделов) ОПФР по Томской области обслуживают 279 690
пенсионеров, осуществляют социальные выплаты 73 806 гражданам, ведут
персональные пенсионные счета 1 199 470 человек, взаимодействуют с 73 600
страхователями.
.6 Составление (заполнение типового) договора о негосударственном
пенсионном обеспечении. Составление заявки о переходе в НПФ
.7 Составление таблицы «Пособия гражданам, имеющим детей»
.8 Поиск и анализ информации о реализации в Томской области
законодательства о материнском (семейном) капитале
Региональные власти Томской области приняли решение выплачивать
материнский капитал от региона с 1 июля 2012 года.
Право на получение регионального материнского капитала в Томской области
возникает у семей после рождения или усыновления третьего или четвертого
ребенка.
Размер регионального материнского капитала составляет 100 тыс. рублей.
Как и федеральный, он имеет целевое назначение, но возможности его
использования значительно шире.
Приоритетные направления расходования материнского капитала 2013 года:
· улучшение жилищных условий - не только приобретение квартиры
или строительство дома, но капитальный и текущий ремонт имеющегося жилья;
· оплаты образования, как детей, так и мамы;
· формирование накопительной части ее пенсионных накоплений;
· оплата дорогостоящего лечения ребенка в случае серьезного
заболевания;
· приобретение автомобиля.
Распорядиться региональным материнским капиталом из областного бюджета
семья сможет только через три года после рождения ребенка, то есть если закон
будет принят с 1 июля 2012 г. то первые выплаты начнутся во втором полугодии
2015 г.
.9 Разработка индивидуальной программы реабилитации инвалидов
|
Мероприятия, услуги,
технические средства реабилитации, необходимые для устранения причин, условий
и факторов, обусловивших инвалидность
|
Срок проведения
|
Исполнитель
|
Отметка о выполнении
|
|
ТСР для бытовой и
общественной деятельности кресло-коляски с ручным приводом (комнатные) Форма
проведения Амбураторная кресло-коляски с ручным приводом (прогулочные) корсет
жесткой фиксации аппарат на всю ногу, 2 штуки ходунки
|
04.04.2009 1 год
|
Фонд социального
страхования
|
|
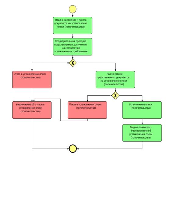
3.10 Составление проекта решения об установлении опеки (попечительства)
3.11 Подготовка информации на сайт (составление информационного письма)
об изменениях в области пенсионного обеспечения и социальной защиты населения
16.04.2013
О внесении изменения в постановление Администрации Томской области от
29.12.2007 №206а
Постановлением Администрации Томской области от 05.04.2013 №136а «О
внесении изменений в постановление Администрации Томской области от 29.12.2007
№206а»
Порядок предоставления мер социальной поддержки учащимся и студентам,
обучающимся в государственных образовательных учреждениях начального
профессионального, среднего профессионального и высшего профессионального
образования на территории Томской области, по оплате проезда, утвержденного
указанным постановлением, дополнен нормами, предусматривающими требования к
решению уполномоченного учреждения о предоставлении денежной компенсации или об
отказе в предоставлении компенсации. Приведена в соответствие с действующим
федеральным и областным законодательством норма о порядке выплаты компенсации.
Изменения носят редакционный характер.
24.06.2013
О получении СНИЛС школьниками, желающими подработать во время летних
каникул
Школьные экзамены для томских учеников остались позади, и наступил
долгожданный период летних каникул! Но не все ребята едут отдыхать к морю или в
деревню к бабушке, многие из них хотят занять себя каким-либо родом
деятельности и заработать пусть и небольшие, но собственные деньги на карманные
расходы. А при устройстве на работу, как известно, СНИЛС просто необходим!
Напомним, СНИЛС - это страховой номер индивидуального лицевого счета,
содержащий фамилию, имя и отчество застрахованного лица, дату и место рождения,
пол, дату регистрации в системе обязательного пенсионного страхования. Этот
документ является основным идентификатором прав граждан в системах
обязательного пенсионного страхования и обязательного медицинского страхования.
На индивидуальном счете застрахованного лица отражаются все данные о
начисленных и уплаченных работодателем страховых взносах, а также данные о
страховом стаже в течение всей трудовой деятельности. Впоследствии эти данные
учитываются при назначении и перерасчете пенсии.
Для получения страхового свидетельства необходимо обратиться в
территориальный орган ПФР по месту жительства с паспортом или другим
документом, удостоверяющим личность, и заполнить анкету застрахованного лица.
3.12 Расчет размера пенсии в зависимости от категории пенсионера и других
конкретных обстоятельств
.13 Перерасчет, корректировка, индексация пенсии
У мужчины, имеющего по состоянию на 01.01.2002 общий трудовой стаж 42
года, в том числе 40 лет "союзного" стажа, средняя заработная плата,
которой превышает среднюю заработную плату по стране за тот же период на
величину 1,3, размер трудовой пенсии увеличится на 1827,69 руб.
Условия расчета:
Год рождения - 1931
Год первичного назначения пенсии - 1991
Продолжительность страхового (общего трудового) стажа - 42 года
в том числе до 01.01.2002 - 42 года
в том числе до 01.01.1991 - 40 лет
Продолжительность страхового стажа после 01.01.2002 - 0 лет
Отношение среднемесячного заработка застрахованного лица к среднемесячной
заработной
· плате по стране - 1,3
· учтенное при конвертации - 1,2
Размер страховой части трудовой пенсии по старости по состоянию на
31.12.2009 - 3655,37 руб.
Базовый размер трудовой пенсии по старости по состоянию на 31.12.2009 -
2562 рубля.
Расчет размера пенсии с учетом валоризации:
Размер страховой части трудовой пенсии по старости на 01.01.2010 (с
учетом валоризации):
,06 + 2562 = 8045,06 руб.,
где 2562 - фиксированный базовый размер страховой части трудовой пенсии
по старости.
Коэффициент валоризации на 01.01.2010: 0,5 (0,1 + 0,4)
Расчет валоризации РПК:
Стажевый коэффициент на 01.01.2002: 0,55+0,17 = 0,72
Расчетный размер трудовой пенсии:
,72 х 1,2 х 1671=1443,74 руб.
ПК на 01.01.2002:
(1443,74 - 450) х 144 = 143098,56 руб.
Прибавка к пенсии за счет валоризации:
(143098,56*0,5*3,6784):144 = 1827,69 руб., где
,6784 - суммарный коэффициент индексации расчетного пенсионного капитала
до 01.01.2010.
.14 Расчет размера пособия по временной нетрудоспособности работника в
связи с общим заболеванием, при карантине, по уходу за больным членом семьи и в
других случаях
Задача 1
В.С. Морис устроилась на работу в ООО «Сириус» в январе 2013 года.
Трудового стажа работница не имела. С 31 января по 9 февраля 2013 года (10
календарных дней) она находилась на больничном. В местности, в которой
находится ООО «Сириус», применяется районный коэффициент 1,3. Рассчитаем
пособие по временной нетрудоспособности.
Решение
Поскольку в двух календарных годах, предшествующих году наступления
страхового случая, а именно в 2012-м и 2011-м, отсутствовала заработная плата,
пособие по временной нетрудоспособности нужно исчислять исходя из МРОТ.
Сумма среднего дневного заработка равна 151,59 руб. (4611 руб. × 24 мес.: 730).
Сумма пособия составит 1182,40 руб. (151,59 руб. × 60% × 10 календ. дн. × 1,3). Из нее:
3 календарных дня оплачивает из собственных средств работодатель - 354,72
руб. (1182,40 руб. : 10 календ. дн. × 3 календ. дн.);
7 календарных дней оплачивает ФСС России - 827,68 руб. (1182,40 руб. -
354,72 руб.).
Алгоритм расчета пособия по временной нетрудоспособности при стаже
работника менее шести месяцев и высоком заработке
Задача 2
Н.И. Колотюк принят на работу в ООО «ШиК» 1 сентября 2011 года. Это его
первое место работы. Сотрудник находился на больничном с 23 января по 3 февраля
2012 года (12 календарных дней, из них 9 дней в январе и 3 дня в феврале).
Определим размер пособия Н.И. Колотюку, если за 2011 год его заработок,
на который начислены страховые взносы в ФСС России, составил 341 640 руб. В
местности, в которой расположена организация, применяется районный коэффициент
1,8.
Решение
. Рассчитаем сумму дневного пособия исходя из фактического заработка
работника. Она равна 280,8 руб. (341 640 руб.: 730 × 60%).
. Определим сумму дневного пособия исходя из МРОТ (с учетом районного
коэффициента) за каждый календарный месяц, в котором работник болел. Размер
дневного пособия исходя из МРОТ составил:
за январь - 267,74 руб. (4611 руб. × 1,8 : 31 календ. дн.);
за февраль - 286,2 руб. (4611 руб. × 1,8 : 29 календ. дн.).
. Сравним суммы дневных пособий и выберем меньшую из них.
В январе меньше оказалась сумма дневного пособия, рассчитанная исходя из
МРОТ (267,74 руб.; 280,8 руб.). Поэтому пособие за дни нетрудоспособности,
приходящиеся на январь, рассчитаем исходя из 267,74 руб.
В феврале меньше оказалась сумма дневного пособия, рассчитанная из
фактического заработка Н.И. Колотюка (280,8 руб.; 286,2 руб.). Следовательно,
пособие за дни нетрудоспособности, приходящиеся на февраль, рассчитаем исходя
из 280,8 руб.
. Сумма пособия за каждый месяц нетрудоспособности составила:
за январь - 2409,66 руб. (267,74 руб. × 9 календ. дн.);
за февраль - 842,4 руб. (280,8 руб. × 3 календ. дн.).
. Общая сумма пособия за 12 календарных дней нетрудоспособности равна
3252,06 руб. (2409,66 руб. + 842,4 руб.). Из нее:
первые 3 календарных дня нетрудоспособности оплачивает из собственных
средств работодатель - 803,22 руб. (267,74 руб. × 3 календ. дн.);
оставшиеся 9 календарных дней оплачивает ФСС России - 2448,84 руб.
(3252,06 руб. - 803,22 руб.).
.15 Расчет размера пособия по беременности и родам (руб.)
|
ФИО
|
заработная плата
|
Единовр. пособие
|
Ежемесяч. пособие
|
Итого
|
Региональн. капитал
|
|
апрель
|
май
|
июнь
|
|
|
|
|
|
|
Петрова А.И.
|
10 160,00
|
10 160,00
|
10 160,00
|
25 400,00
|
19 012,92
|
312,00
|
75 204,92
|
100 000,00
|
|
Смирнова Е.А.
|
3 440,00
|
3 440,00
|
3 440,00
|
8 600,00.
|
16 126,92
|
312,00
|
35 358,92
|
|
|
Семёнова А.Ю.
|
6 080,00
|
6 080,00
|
6 080,00
|
15 200,00
|
19 012,92
|
6 003,00
|
58 455,92
|
100 000,00
|
|
Жукова П.А.
|
5 900,00
|
5 900,00
|
5 900,00
|
14 750,00
|
16 126,92
|
312,00
|
48 888,92
|
|
|
Антонова С.В.
|
6 380,40
|
6 380,40
|
6 380,40
|
4 908,00
|
19 012,92
|
6 003,00
|
49 065,12
|
100 000,00
|
ЗАКЛЮЧЕНИЕ
Я проходила учебную практику в УПФР, ЦСПН Кожевниковского района, учебном
кабинете «Информатики и ИКТ».
При прохождении практики я выполняла учебно-производственные работы,
которые помогли мне приобрести практический опыт и углубить мои знания в области
социальной защиты и обеспечения прав граждан РФ.
При прохождении учебной практики я работа с различными НПА, составляла
схемы, таблицы, графики, перечень качеств социального работника, работающего с
различными категориями граждан, осуществляла работу по выявлению лиц,
нуждающихся в социальной защите, поиск и систематизацию информации о
численности инвалидов различных категорий, пожилых людей, детей, оставшихся без
попечения родителей, детей-сирот, описывала процедуру выявления и учета детей,
оставшихся без попечения родителей, осуществляла поиск и систематизацию
информации о численности детей в ТО, усыновленных, принятых под опеку и
переданных на воспитание в приемную семью.
Научилась рассчитывать пенсии, пособия, трудовой стаж, составлять
письмо-запрос, информационное письмо, договор о негосударственном пенсионном
обеспечении, проект решения об установлении опеки (попечительства),
разрабатывать индивидуальную программу реабилитации инвалидов.
Проанализировала полученные знания. Приобрела практический опыт.
Список
источников и литературы
Источники:
1. Конституция
Российской Федерации от 12.12.1993;
2. Налоговый
кодекс Российской Федерации (часть вторая) от 05.08.2000 г. № 117-ФЗ.
3. Указы
Президента РФ 3. «О льготных условиях исчисления срока военной службы (службы)
и воинских (специальных) званиях» от 17.06.2000 г. №1054.
4. ФЗ РФ «О
предоставлении социальных гарантий героям социалистического труда и полным
кавалерам ордена Трудовой Славы» от 09.01.1995 года №181;
5. ФЗ
РФ «О ветеранах» от12.01.1995 года №7;
. ФЗ
РФ «О социальной защите инвалидов в РФ» от 24.11.1995 года №81;
. ФЗ
РФ «О социальной защите граждан РФ, подвергшихся воздействию радиации
вследствие аварии в 1957 году на промышленном объединении «Маяк» и сбросов
радиоактивных отходов в реке Теча» от 26.11.1998 года №175;
. ФЗ
РФ «О социальной защите граждан, подвергшихся воздействию радиации вследствие
катастрофы на Чернобыльской АЭС» от15.05.1991 №1244-1;
. ФЗ
РФ «О социальных гарантиях гражданам, подвергшихся радиационному воздействию
вследствие ядерных испытаний на Семипалатинском полигоне» от 10.01.2001 №24
. Закон
РФ «О Полиции» от 18.14.1991 гола №1026-14
. Законы
Томской области от 16.12.2004 №254-03 «О мерах социальной поддержке отдельных
категорий граждан, проживающих на территории Томской области»;
. Законы
Томской области от 16.12.2004 №253-03 «О социальной поддержке граждан, имеющих
несовершеннолетних детей»;
. Законы
Томской области от 16.12.2004 №3257-03 «О возмещении расходов на предоставление
мер социальной поддержке педагогическим, библиотечным и медицинским работникам,
обязательных учреждений, работающих в сельской местности и рабочих посёлках на
территории Томской области»;
. Закон
Томской области от 03.02.2005 №17-03 «О мерах социальной поддержки граждан по
оплате жилья и коммунальных услуг»;
Литература:
1. Социальное
обеспечение в Российской Федерации. Под ред. В.М. Кудряшева. М., 1999.
. «О
социальном обслуживании граждан пожилого возраста и инвалидов» от 2.08.1995г.
№122-ФЗ
. Социальное
обеспечение в Российской Федерации. Под ред. В.М. Кудряшева. М., 1999.
. Соловьева
С.Д. Правовое регулирование социальной защиты населения 1997 г с 30.
. Архипова
Н.И., Кульба В.В., Косяченко С.А., Чанхиева Ф.Ю. Исследование систем
управления: Учебное пособие для вузов.- М.: «Издательство ПРИОР», 2002.-384с.
. Варывдин
В.А., Клеманович И.П. Управление социальной защитой детства: Учебное пособие:
Педагогическое общество России, 2004- 191с.
. Социальная
защита населения: опыт организационно-административной работы: Учебное пособие:
М.-Ростов-на-Дону, 2003.-330с.