Широкополосный генератор радиошума

  • Вид работы:
    Курсовая работа (т)
  • Предмет:
    Информатика, ВТ, телекоммуникации
  • Язык:
    Русский
    ,
    Формат файла:
    MS Word
    896,54 Кб
  • Опубликовано:
    2014-01-26
Вы можете узнать стоимость помощи в написании студенческой работы.
Помощь в написании работы, которую точно примут!

Широкополосный генератор радиошума

МИНИСТЕРСТВО ОБРАЗОВАНИЯ И НАУКИ

РОССИЙСКОЙ ФЕДЕРАЦИИ

ОРЛОВСКИЙ ГОСУДАРСТВЕННЫЙ ТЕХНИЧЕСКИЙ УНИВЕРСИТЕТ

УЧЕБНО-НАУЧНО-ПРОИЗВОДСТВЕННЫЙ КОМПЛЕКС

Кафедра: ЭВТИБ







КУРСОВОЙ ПРОЕКТ

по дисциплине «Радиосистемы передачи информации»

на тему: Широкополосный генератор радиошума



Студент: Сусоколов Д.А.

Группа: 51-Р

Руководитель: Тугарев А.С.




Орёл 2013

МИНИСТЕРСТВО ОБРАЗОВАНИЯ И НАУКИ

РОССИЙСКОЙ ФЕДЕРАЦИИ

ОРЛОВСКИЙ ГОСУДАРСТВЕННЫЙ ТЕХНИЧЕСКИЙ УНИВЕРСИТЕТ

УЧЕБНО-НАУЧНО-ПРОИЗВОДСТВЕННЫЙ КОМПЛЕКС

Кафедра: «ЭВТИБ»

Техническое задание на курсовой проект

по дисциплине «Радиосистемы передачи информации»

Студент Сусоколов Д. А. группа 51-Р

Название

Широкополосный генератор радиошума.

Назначение

Широкополосный генератор радиошума, оптимизированный для задач защиты конфиденциальной информации.

Технические требования

.1 Состав изделия и требования к конструктивному устройству

Устройство должно быть выполнено единым блоком в корпусе.

.2 Показатели назначения:

напряжение питания ~220 В

потребляемый ток не более 0,2 А

дальность действия ~ 30 м

диапазон, заглушаемых частот от 350 МГц до 2,5 ГГц

.3 Требования технологичности

Серийное производство.

.4 Требования безопасности

конструкция должна предусматривать работу без применения специальных мер безопасности.

Руководитель проекта _______________ Тугарев А.С.

Задание принял к исполнению «__»__________2013 г.

Подпись студента ________________ Сусоколов Д. А.

Содержание

Введение

. Теоретическая часть

.1 Общие теоретические сведения о генераторах радиошума

.2 Назначение и область применения устройства

.3 Анализ аналогов

.4 Принцип работы схемы прототипа генератора шума

. Конструкторская часть

.1 Выбор элементной базы

.2 Электропитание устройства

.3 Выбор и обоснование конструктивных решений

.4 Расчет минимальной ширины проводника

Заключение

Список литературы

Приложения

Введение

Не секрет, что технический прогресс неуклонно идет вперед. В настоящее время стало все сложнее обеспечивать конфиденциальность разговоров. На рынке появились различные устройства подслушивания разговоров, работающие по каналам GSM и FM.Размеры и технические характеристики устройств, предназначенных для сбора информации из года в год становятся все меньше, все чувствительней и доступней. Если раньше возможностью скрытно получать информацию обладали лишь спецслужбы, то сейчас устройства для незаконного получения информации доступны любому[3].

Сегодня никто не может дать гарантию, что в помещении, нет подслушивающих устройств, жучков или диктофонов. В век миниатюрных устройств жучок или скрытая камера могут быть установлены где угодно. В силу своей конструкции они способны передавать информацию на несколько сотен метров[1].

Следовательно, существует необходимость ограничивать использование средств радиоаппаратуры в местах, в которых данный вид телекоммуникации или запрещен полностью, или в которых его необходимо прекращать при определенных условиях (экзамен в ВУЗе, крупное собрание и т.д.). С этими задачами справляется генераторы волновых помех - подавители радиосигнала [4].

1. Теоретическая часть

.1 Общие теоретические сведения о генераторах радиошума

В основе деления генераторов шума на классы лежат различные характеристики случайных сигналов. По форме сигнала генераторы шума делятся на два больших класса: генераторы непрерывных (аналоговых) и генераторы дискретных (импульсных) случайных сигналов. По частотному диапазону генерируемых колебаний генераторы шума делятся на следующие группы: инфранизкочастотные, низкочастотные, видеочастотные и сверхвысокочастотные. По ширине полосы генерируемых частот различают узкополосные (средняя частота значительно больше, чем ширина всего спектра частот) и широкополосные генераторы шума. В последних ширина спектра близка (по порядку величины) к средней частоте. Такие генераторы называют иногда генераторами «белого шума». Реже за основу классификации берут вероятностные характеристики, точнее, законы распределения мгновенных значений шумового колебания. Если определяющим при эксплуатации является закон распределения, например при моделировании задач с пороговыми сигналами, то целесообразно генераторы шума именовать соответственно закону:

. генераторами нормального, или гауссова шума, у которых мгновенные значения шумового колебания в каждый данный момент времени распределены по нормальному, или гауссову закону ;

. генераторами релеевского шума, у которых флуктуации мгновенных значений выходного напряжения следуют закону распределения Релея.

Приведенное деление является весьма условным. Генератор шума, который называют широкополосным, может работать в режиме генерации нормального, или релеевского шума, генератор нормального шума может быть и узкополосным и широкополосным.

Генераторы шума отличаются исключительным разнообразием элементов, образующих их. Это объясняется, с одной стороны, широким выбором первичных источников шума, а с другой стороны, исключительным многообразием практических требований к самим генераторам.

От генератора в самом общем случае требуется, чтобы он давал широкополосный шум с равномерной спектральной плотностью в заданном диапазоне частот, имел возможность регулировки и контроля выходной мощности и обеспечивал неизменность выходных параметров шума (средней мощности и законов распределения мгновенных значений)[2].

.2 Назначение и область применения устройства

Жучками называются такие закладные миниатюрные электронные устройства, которые обеспечивают перехват информации. Обычно они состоят из микрофона и радиопередатчика, который может передавать подслушанный звуковой сигнал на достаточно большие расстояния с применением электромагнитных волн.

Жучки представляют собой наиболее популярное средство для прослушивания чужих разговоров. Их преимущества заключаются в простоте использовании и установки, относительной дешевизне, возможности камуфляжа и, конечно же, миниатюрном размере.

Существуют различные виды закладных подслушивающих устройств. Например, радиозакладки с параметрической стабилизацией частоты (подвержены влиянию атмосферных изменений) и жучки с кварцевой стабилизацией частоты (дают более качественный звук). [4].

Разрабатываемое устройство ориентировано на блокирование жучков и других незаконно установленных устройств. Глушитель диктофонов, жучков генерируетшумы, заглушающие работу подслушивающих устройств.

Подавители жучков отличаются, прежде всего, подавляемым диапазоном. Это может быть диапазон частот, который законодательно предназначен для использования в целях осуществления оперативно-розыскной деятельности, то есть 400-450 МГц для передачи акустической информации (для радиомикрофонов) и 1100-1300 МГц для передачи видеосигнала (видеопередатчиков).

.3 Анализ аналогов

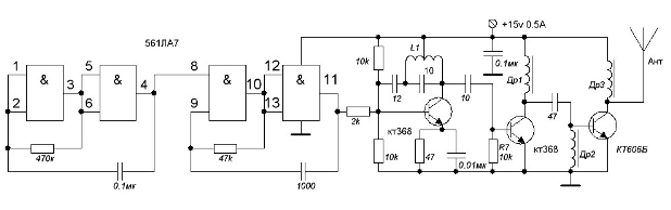
Генератор радиошума на интегральной микросхеме 561ЛА7

На рисунке 1 показана принципиальная схема передатчика на интегральной микросхеме 561ЛА7

Рисунок 1 - Принципиальная схема передатчика на интегральной микросхеме[1]

Данный генератор подавляет работу радиожучков, работающих в диапазоне частот от 70 МГц до 150 МГц на расстоянии до 20 метров.Питается генератор от БП с напряжением15В, при токе не менее полу ампера.Достаточно простого диодного моста и выпрямителя с конденсатором пару тысяч мкФ.

Работает схема следующим образом: генератор на КТ368 работает в режиме сильного самовозбуждения по ВЧ, и генерирует гармоники вблизи основной частоты контура - 100±10МГц. Этот режим задаётся повышенной ёмкостью конденсатора 12пФ. Для нормальной генерации он обычно ставится не более 10пФ, поэтому для настройки необходимо установить подстроечный конденсатор.

Далее сигнал ВЧ усиливается двумя широкополосными каскадами. В первом можно поставить любой ВЧ транзистор, а во втором нужно что-нибудь помощнее. Антенна представляет собой кусок провода или телескопическую антенну, но чтоб самим не попасть под помехи - сигнал подавайте через экранированный кабель.

Просто создать несущую частоту, хоть и широкополосную, будет мало. Мощные передатчикимогут и пробиться через нее. Для того чтоб стало невозможным прослушание, модулируем сигнал ВЧ простым генератором пи-пи-пи на К561ЛА7, К561ЛЕ5 или аналогичные. Частота модуляции около 1 - 3 кГц с периодом 0.1 - 0.3с[6].

Генератор радиошума на транзисторах серии BFR

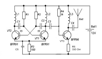
На рисунке 2 показана принципиальная схема передатчика на транзисторах серии BFR.

Блок из транзисторов VT1 и VT2, резисторов R1 и R2, конденсаторов С1 и С2 является мультивибратором, задающим необходимую частоту. В дальнейшем сигнал мультивибратора усиливается транзистором VT3 и через разделительный конденсатор С4 передается на нагрузку (антенну). Через резисторы R3 и R5 осуществляется обратная связь питания эмиттеров транзисторов.

Рисунок 2 - Принципиальная схема передатчика на транзисторах серии BFR

Данный генератор подавляет работу радиожучков, работающих в диапазоне частот от 80 МГц до 210 МГц на расстоянии до 10 метров[6].

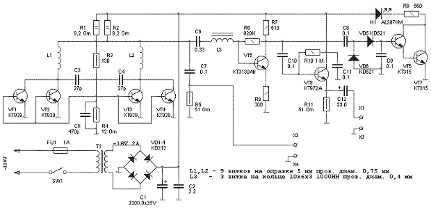
Генератор подавления радиопередатчиков на кт939

На рисунке 3 показана принципиальная схема передатчика на КТ939

Рисунок 3 - Принципиальная схема передатчика на КТ939

Постановщик радиопомех предназначен для работы в системе активной защиты информации. Постановщик радиопомех во включенном состоянии создает электромагнитные помехи в эфире с интенсивностью достаточной для маскирования информативных излучений от используемой оргтехники, в том числе от электронной вычислительной техники, а так же обеспечивает эффективное подавление излучений маломощных передатчиков диапазона 30 МГц - 1000 МГц.Данная модификация прибора, кроме того, может применяться для предотвращения активации радиомикрофонов с дистанционным управлением, посредством воздействия на входные цепи приемника дистанционного управления.

Основные технические характеристики:

. Уровень помехового сигнала на выходных разъемах в поддиапазонах частот

кГц-100кГц(F=200Гц) не менее 65 дБ

кГц-30МГц(F=9кГц) не менее 65 дБ

МГц-1ГГц(F=120кГц) не менее 45 дБ

. Нормированная спектральная плотность помехи, создаваемой ПРП (измеренная на расстоянии 3м от антенной системы, выполненной в виде рамки из провода размером 2х2 м)

кГц-30МГц не менее 95-103 дБ

МГц-300МГц не менее 103-118 дБ

МГц-1ГГц не менее 100-118дБ

. Энтропийный коэффициент качества помехи не менее 0.8

. Напряжение питания 220 В 50 Гц

Устройство построена по классической схеме шумового генератора радиочастотного диапазона. Комментарии, как говорится, излишни.

Однако следует отметить, что тепловой режим работы схемы очень тяжелый. На транзисторы VT1-VT4 необходимы радиаторы не менее 100 кв. см. на каждый, при условии хорошей внутренней вентиляции корпуса. Резисторы R1 и R2 лучше заменить на один 4,7 Ома мощностью 10 Вт.

Таблица 1 - Аналоги устройства и их характеристики

Наименование изделия

Сравниваемые параметры:


Диапазон частот

Ток потребления, А

Напряжение потребления, В

Радиус действия, м

Tetra Fast (прототип)

350 МГц-2,5 ГГц

0.2

9

~10-50

Генератор радиошума на интегральной микросхеме 561ЛА7

70 МГц-150 МГц

0.5

15

~20

Генератор радиошума на транзисторах серии BFR

80 МГц-210 МГц

0.5

12

~10

Передатчик на кт939

30 МГц - 1 ГГц

1,5

~220

~30

.4 Принцип работы схемы прототипа генератора шума

В основе работы широкополосного шумового генератора лежит влияние положительной обратной связи на усилительные элементы (транзисторы). В связи с отсутствием какой-либо резонансной системы, в схеме отсутствует элемент, способный удерживать частоту работы устройства в определенном четком диапазоне, что позволяет генератору «плавать» по частотам.

Частота периодически сдвигается под воздействием множества факторов - частотных свойств транзисторов, влияния параметров печати и внешней среды, напряжения питания и т.д.

Когда таких генераторных каскадов расположено рядом четыре с общими элементами нагрузки и обратной связи, общий спектр принимает размытый, непрерывный и случайный характер.

На уровне электрических токов принцип работы генератора можно описать следующим образом: генератор состоит из делителя напряжения (R1,R2), 2-х LC генераторов с положительной обратной связью (на транзисторах VТ1, VТ2 и транзисторах VТ3, VТ4) и выходных фильтров (С4, С5). После прохождения делителя напряжения ток поступает на базы транзисторов Т1-Т4. После этого LC - генераторы начинают генерировать сигналы. Каждый генератор работает, но не на частоте свободных колебаний контура, а на частоте вынужденных колебаний, из-за этого генератор излучает две частоты: большую - на частоте вынужденных колебаний и меньшую на частоте свободных колебаний контура. При первой итерации две частоты образуют четыре: две исходные и две суммарноразностные. При второй итерации четыре частоты производят ещё большее число суммарноразностных частот. В результате, при большом числе итераций получается целый спектр частот, который в приёмниках смешивается с входным сигналом и образует ещё большее число суммарноразностных частот[2].Осциллограмма выходного сигнала приведена на рисунке 4.

Рисунок 4 - Осциллограмма выходного сигнала.

2. Конструкторская часть

Выбор антенны

Согласно техническому заданию, диапазон заглушаемых частот равен 0,35-2,5 ГГц. Этому условию подходит антенна AO-900/1800-K. В таблице 2 приведены её характеристики.

Таблица 2 - Технические характеристики антенны AO-900/1800-K

Рабочий диапазон частот, МГц

890-960/1710-1880 МГц

КСВ, не хуже

≤ 2

Усиление (дБ)

5

Поляризация

вертикальная

Сектор излучения в вертикальной плоскости

800

Сектор излучения в горизонтальной плоскости

3600

Входное сопротивление (Ом)

50

Допустимая мощность (Вт)

50

Диапазон рабочих температур, °С

-40 до +40

Разъем

SMA -male

* Вес (кг)

0.2

Габариты (мм)

Φ10 х 160


Рисунок 5 - Внешний вид антенны AO-900/1800.

Монтаж антенны осуществляется на крышку корпуса. К плате антенна подключается через разъем SMA

Конденсаторы

Серия GRM - безвыводные керамические неполярные конденсаторы общего применения. Имеют превосходные импульсные характеристики и малый уровень собственных шумов благодаря низкому импедансу на высоких частотах

Керамическиеконденсаторы, более стабильны и наиболее часто применяются в высокочастотной аппаратуре[10].

Резисторы

Резистор R1 выберем из серии KNP. Огнестойкие резисторы KNP характеризуются высокой теплоотдачей, нагрузочной способностью и устойчивостью к пульсациям, низким уровнем шума. Диапазон рабочих температур -30 +200°С. Точность: 5%.

Резисторы R2, R3 выберем из серии CF-50. Резисторы с углеродным проводящим слоем предназначены для работы в цепях постоянного, переменного и импульсного тока. Являются заменой отечественных резисторов С1-4. Номинальная мощность: 0.25 Вт, 0.5 Вт, 1 Вт, 2 Вт. Диапазон номинальных сопротивлений: 1 Ом - 10 МОм; ряд E24. Точность: 5% (J). Диапазон рабочих температур: -55 …+125°C[10].

Транзисторы

Согласно техническому заданию, граничная частота работы транзистора должна быть не менее 2,5 ГГц, рассеиваемая мощность не ниже 2 Вт. Для оптимальной работы устройства при указанном напряжении, монтаж должен быть как можно компактней, поэтому транзистор должен быть планарным.

Под данные параметры выберем 3 транзистора и сравним их.

Таблица 3 - Сравнение выбранных транзисторов

Паpаметpы

BFG591

КТ610А

BFG505

Статический коэффициент передачи тока

60-250

10-40

60-120

Граничная частота коэффициента передачи тока, МГц

7

1

9

Постоянная рассеиваемая мощность коллектора, Вт

2

1,5

0,12

Цена на сайте «Чип и дип»

110

430

60


Исходя из данных таблицы и согласно техническому заданию для нашего устройства наиболее подходит транзистор BFG591, т.к. его граничная частота работы, рассеиваемая мощность, тип корпуса и цена наиболее оптимальны.

Катушки индуктивности

Для уменьшения массогабаритных показателей изделия, катушки индуктивности выбраны из серииLQM21NNR39K. Используются для поверхностного монтажа.

2.2 Электропитание устройства

Устройство питается от 9 В постоянного тока. Для питания устройства выберем готовый блок питания на 9 В B9-1000, т.к. его электрические характеристики полностью удовлетворяют техническому заданию. Его характеристики указаны в таблице 4.

Таблица 4 - Характеристики блока питания B9-1000.

Паpаметpы

Ед. изм

Значение

Входное напряжение

~220

Полярность


Положительная

Выходное напряжение

В

Не стабилизированное, 9

Выходной ток

А

1

Мощность

Вт

9

Разъем


ds-210

2.3 Выбор и обоснование конструктивных решений

широкополосный генератор радиошум проводник

Все детали размещены на одной стороне платы. Все резисторы, конденсаторы и катушки индуктивности - для поверхностного монтажа, типоразмера 0805. Разъем ds-210 расположен на плате. Для монтажа навесных компонентов используются металлизированные отверстия диаметров 0,762. Устройство выполнено на двухсторонней печатной плате размером 45×25 мм, и помещено в корпус G1011, габаритные размеры которого представлены в приложении А. Размеры платы были выбраны исходя из требованию к компактности монтажа. Для крепежа платы используются 4 отверстия диаметром 4 мм.

 

.4 Расчет минимальной ширины проводника

Большая поверхность и хороший контакт с изоляционным основанием обеспечивает интенсивную отдачу тепла от проводника изоляционной платы и в окружающее пространство, что позволяет пропускать большие токи, чем через объемные проводники того же сечения. Для печатных проводников, расположенных на наружных слоях, допускается плотность тока до 20 А/мм2. При этом заметного нагрева проводников не наблюдается.

Плотность тока:

=I/S, (1)

где I=0,2 А - максимальный ток в схеме;

S - площадь сечения печатного проводника, мм2.

Отсюда

 

S=I/D, (2)

S=0,2/20=0,011 мм2.

Как известно,

=b·h, (3)

где b - ширина проводника;

h - толщина фольги.

Отсюда

 

b=S/h (4)

b=0,01/0,035=0,28 мм.

Таким образом, минимальная ширина печатного проводника может быть 0,28 мм. Поэтому в качестве нормальной ширины проводника будем принимать значение 0,3 мм.

Расчет надежности

Для расчета надежности воспользуемся сайтом #"698464.files/image006.gif">

Рисунок А.1 - Габаритные размеры корпуса G1011

Приложение Б

Рисунок Б.1 - Внешний вид готовой печатной платы и печатного узла

Похожие работы на - Широкополосный генератор радиошума

 

Не нашли материал для своей работы?
Поможем написать уникальную работу
Без плагиата!
Без нейросетей!