Проектирование участка на изготовление книжно-журнального издания

  • Вид работы:
    Курсовая работа (т)
  • Предмет:
    Журналистика
  • Язык:
    Русский
    ,
    Формат файла:
    MS Word
    315,28 Кб
  • Опубликовано:
    2013-11-14
Вы можете узнать стоимость помощи в написании студенческой работы.
Помощь в написании работы, которую точно примут!

Проектирование участка на изготовление книжно-журнального издания

Министерство образования и науки Российской Федерации

Федеральное государственное бюджетное образовательное учреждение

высшего профессионального образования

«Тульский государственный университет»

Политехнический институт

Факультет транспортных и технологических систем

Кафедра «Технология полиграфического производства и защиты информации»





ПОЯСНИТЕЛЬНАЯ ЗАПИСКА

к курсовой работе

по дисциплине "Современные полиграфические и репрографические технологии"

на тему: «Проектирование участка на изготовление книжно-журнального издания»


Выполнил:

Злачевская Е.С.


Тула 2013

Введение

Полиграфическое производство характеризуется большим разнообразием выпускаемой продукции и применяемыми технологиями ее изготовления. Такая дифференциация спроса приводит к значительным колебаниям производственно-технических параметров изданий - форматов, объемов, тиражей. В этих условиях менеджеру требуется оперативно, профессионально и правильно реагировать на изменения. Это требует от него знаний технологий, техники и специфики полиграфического производства.

Проектирование комплексного технологического процесса изготовления издания начинается с выбора способа печати и печатного оборудования <#"697977.files/image001.gif">

Рис. 1. Устройство Heidelberg Prosetter F 102

2. Выбираем печатную машину Heidelberg Speedmaster SM 52- качество и разносторонность Speedmaster SM 52 - качество и разносторонность для взыскательных клиентов, является лучшей в своем классе. 4х-красочная офсетная печатная машина, обеспечивающая оптимальные качественные и количественные показатели в самых разнообразных вариантах применения. Экономическая эффективность малых тиражей, выгода вследствие сокращения времени переналадки.

Технические характеристики Heidelberg Speedmaster SM 52

Габариты - 4680 х 1850 х 1620 Толщина листа - 0,03 - 0,4 мм

Максимальная скорость печати - 15000 оттисков в час Минимальная скорость печати - 3000 оттисков в час Сrawl скорость - 5 оборотов в минуту.

Рис. 2. Печатная машина Heidelberg Speedmaster SM 52

Согласно применяемой машине получаем:

формоприладок, 6 печатных форм, 3 бумажных листа с обеих сторон или 6 бумажных листов с одной стороны;

1-я формоприладка- 1 ф.п.л.- 32 стр.- 250 тыс. листопрогонов; 1000000 краскооттисков;

2-я формоприладка- 2-й ф.п.л., 250 тыс. листопрогонов; 1000000 краскооттисков;

3-я формоприладка- 3-й ф.п.л., 250 тыс. листопрогонов; 1000000 краскооттисков;

4-я формоприладка- 4-й ф.п.л., 250 тыс. листопрогонов; 1000000 краскооттисков;

5-я формоприладка- 5-й ф.п.л., 250 тыс. листопрогонов; 1000000 краскооттисков;

6-я формоприладка- 6-й ф.п.л., 250 тыс. листопрогонов; 1000000 краскооттисков;

Итого: 6 формоприладок, 1500000 листопрогонов, 6000000 краскооттисков.

Годовое количество:

формоприладок: 6*12*1=72;

листопрогонов: 6*12*250 тыс. экз.=18000000 шт.;

краскооттисков: 6000000*12*1=72000000 шт.

Ниже представлена схема спуска полос основной части издания (рис.4)

13

4

1

16

20

29

32

17

36

45

48

33

52

61

64

49

53

60

57

56

37

44

41

40

21

28

25

24

12

5

8

9

15

2

3

14

18

31

30

19

34

47

46

35

50

63

62

51

55

58

59

54

39

42

43

38

23

26

27

22

10

7

6

11

Таблица 2. Загрузка основной части издания

№ п.п.

Наименование показателя

Единицы измерения

Количество

1

Способ печати: офсетная

-

-

2

Печатная машина Heidelberg Speedmaster SM 52

-

-

3

Формат прогонного(тиражного) листа

см

84x108

4

Характер печатной формы: полиэфирная

-

-

5

Состав печатной формы (формоприладок): 1-я- 1-й ф.п.л.; 3-я- 3-й ф.п.л.; 5-я- 5-й ф.п.л.; 2-я- 2-й ф.п.л.; 4-я- 4-й ф.п.л.; 6-я- 6-й ф.п.л.

-

-

6

Количество страниц в одной тетради

шт.

32

7

Годовое количество формоприладок

шт.

72

8

Годовое количество листопрогонов

тыс.

18000

9

тыс.

72000


. Резальная машина POLAR 78XT. Наиболее мощная модель, предназначенная для выполнения любых работ по резке. Эффективность работы существенно возрастает благодаря сенсорному дисплею.

Программно-управляемая высокоскоростная резальная машина с 15-дюймовым цветным дисплеем может выполнять повторяющиеся задачи настолько часто, насколько вам это необходимо. Дисплей разработан для быстрого и удобного диалога между оператором и системой.

Технические характеристики POLAR 78XT:

Длина реза- 78 см

Высота стопы- 12 см

Глубина стола- 78 см

Потребляемая мощность (главный привод)- 2,4 кВт

Вес, нетто- 1300 кг

Ширина без стола подачи- 155 см

Ширина со столом подачи- 198 см

Глубина- 191,5 см

Высота- 145 см

Рис. 3. Резальная машина POLAR 78XT

4. Последняя разработка фирмы Duplo это малогабаритная двухкассетная фальцевальная машина DF-915, которая применяется при обработке различной листовой печатной продукции формата от В6 до A3 (рекламные буклеты, письма, открытки и т.п.). Трехроликовая фрикционная подача бумаги с функцией коррекции, обеспечивает быструю и качественную фальцовку (12 000 листов за час).

Машина осуществляет два параллельных сгиба в произвольном месте и запрограммирована на шесть видов фальца: одинарный, двойной, брошюрный, зигзаг, полузигзаг, стандартного письма, параллельный и другие нестандартные виды.

Аппарат имеет 36 настроек стопоров и позволяет делать автоматические настройки на формат листов, плотность бумаги и виды фальцовки. Помимо стандартных видов сгиба DF-915 может осуществлять перекрестную фальцовку за 2 прогона.

С помощью удобного кнопочного пульта управления машина оперативно перенастраивается с одного вида фальца на другой. Аппарат имеет программную память на ранее введенные настройки. Система внутренней самодиагностики машины позволяет быстро обнаружить возможные сбои в работе, сообщения о которых выводятся на четырех разрядный дисплей.

Рис. 4. Фальцевальный аппарат Duplo DF-915

Таблица 3. Технические характеристики Duplo DF-915:

Формат бумаги (макс./мин.), мм

297х432 / 128х182

Плотность бумаги, г/м2

52 - 157

Производительность, лист/час

12000

Емкость подающего лотка, листы (70 г/м2)

450

Настройка параметров бумаги

автоматическая

Возможность перекрестного фальца

есть

Энергопотребление, В/Гц

230 / 50

Габариты (ДхШхВ), мм

1086х524х497

Вес, кг

43


. Автоматизированная машина клеевого соединения Horizon BQ-460. BQ-460-высокопроизводительная профессиональная установка бесшвейного скрепления. Машина предназначена для скрепления листовой продукции и предварительно сфальцованных тетрадей (со срезкой фальцев фрезой) термоклеем при производстве книг, брошюр, журналов и другой продукции большими тиражами. Она отличается исключительно высокой производительностью - один оператор может изготавливать до 1100 книг в час. Машины оснащены секцией фрезирования и торшонирования, что позволяет работать как с листами, так и тетрадями, а также осуществлять скрепление блоков, содержащих разнородную бумагу. Торшонирование и фрезирование корешка блока в сочетании с конструктивными особенностями клеевой секции гарантируют исключительно надежное и качественное скрепление книги. Устройство боковой проклейки способствует формированию равномерного слоя клея на корешке для улучшения внешнего вида продукции. Самонаклад обложки - универсальный пневматический с возможностью выполнения биговки. Перед поступлением блока обложка жестко фиксируется на столе, поэтому свиг или перекос обложки относительно блока исключен. Давление обжима блока и прижима корешка - регулируемое, что дает возможность придавать корешку различную форму, в зависимости от желаний заказчика.

Таблица 4. Технические характеристики Horizon BQ-460

Параметр

Значение

Формат книги

от 110х145 до 320х320 мм

Толщина переплета

1 - 55 мм

Максимальная скорость

1350 циклов/час

Обработка корешка

торшонирование, фрезерование

Подача обложки

автоматическая, пневматический самонаклад

Электропитание

3 фазы, 380 В, 50 Гц

Габариты

1260x2620x1680 мм

Масса

1500 кг


Рис. 5. Машина клеевого скрепления Horizon BQ-460

3.      
Проектирование комплексного технологического процесса

.1 Выбор способа печати

Процесс проектирования технологического процесса начинается с выбора способа печати и печатного оборудования, который зависит от вида издания, требований, предъявляемых к качеству печати и от тиража издания. Также следует учитывать такие параметры как:

Качество

Производительность

Окупаемость

Экономия

Глубокий способ

Совсем невелик объем изданий, выпускаемых способом глубокой печати. Это обычно журналы, альбомы, где преобладают репродукции черно-белых или цветных фотографий, поскольку качество воспроизведения оригиналов с большой площадью теней разной интенсивности способом глубокой печати очень хорошее - сочные, глубокие тона (передача градации изображения происходит за счет изменения глубины и площади ячеек (печатных элементов), также отсутствует муар). Глубокая печать составляет около 1% общего объема изданий. Столь скромный показатель определяется дороговизной изготовления печатных форм глубокой печати (целесообразно использовать для тиражей свыше 150 тыс. экземпляров), необходимостью использования токсичных печатных красок на основе толуола (классический вариант). Также этот способ требует больших капиталовложений т. к. большое наименование оборудование, и как следствие требуются большие площади.

Высокий способ

С помощью высокого способа печати можно получить высококачественные оттиски, содержащие текстовую и изобразительную информации. Сам процесс печати является сравнительно простым и обладает рядом преимуществ: простота технологического процесса и оборудования; высокое качество печати, высокая скорость печати, но существуют и сложности, которые связаны с трудоемкостью подготовки машины к печатанию (приправка), недостаточный ассортимент печатного оборудования, сложность выпуска продукции больших форматов. При воспроизведении многоцветного изображения недостатком этого способа является возможность появления муара. Высокая печать используется для печатания неиллюстрированных изданий, в том числе крупнотиражных, некоторых газет, бланков.

Флексография

Флексографская печать применяется в упаковочной, этикеточной и газетной печати. Главная отличительная черта флексографской печати - использование гибких, относительно мягких печатных форм. При помощи эластичных (мягких) печатных форм и специально подобранных печатных красок (низкой вязкости) можно получать большую палитру цветов на впитывающих и невпитывающих материалах. Высокая скорость печати и широкий ассортимент оборудования. Качество оттисков будет низкое при печати иллюстраций с линиатурой больше 48 лин/см.

Офсетный способ

В настоящее время наблюдается общая мировая тенденция развития офсетной технологии. Сейчас у нас в стране способом офсетной печати выпускают газеты, книги, журналы, детскую литературу и т. д. Это подтверждается тем, что на рынке имеется большой ассортимент разноформатного печатного оборудования высокой производительности, с различной степенью автоматизации и возможностями комбинаторики. Широкий ассортимент материалов (легкая запечатка дизайнерских бумаг). В этом способе качество печати практически не ограничено по всем показателям, за счет этого возможны различные варианты оформления (сочетание текстовых и иллюстрационных элементов). В процессе печати возникают сложности, связанные с поддержанием баланса «краска-вода». При воспроизведении цветных изображений есть возможность появления муара, который можно уменьшить на стадии допечатного процесса. Для изготовления данной продукции будем использовать офсетный способ печати.

.2 Выбор запечатываемого материала (бумаги)

В офсетной печати перенос краски с формы на оттиск осуществляется через резинотканевую офсетную пластину, деформация которой компенсирует неровности бумаги и метрические погрешности печатного устройства.

Вторая особенность офсетной печати - увлажнение формы - предъявляет к бумаге требования влагостойкости и ограничения деформации при увлажнении. Влагостойкость офсетной бумаги обеспечивается повышенной степенью проклейки - 1,25-1,75. Возможно также выщипывание частиц бумаги вязкой и липкой краской. Во избежание этого офсетная бумага выбирается с повышенной прочностью структуры (разрывной длиной).

Для данного издания выбираем бумагу для блока глянцевая мелованная Galeri One - 90 гр/м2, для обложки мелованная глянцевая Galeri Art - 200 гр/м2. Мелованная глянцевая Galeri Art - 200 гр/м2. Чистоцеллюлозная бумага с двусторонним трёхслойным мелованным покрытием. Отличается великолепным качеством воспроизведения многокрасочных изображений, особенно в тех случаях, где требуется чёткое изображение деталей. Качество бумаги гарантируется системой сертификации согласно нормам UNI EN ISO 9002. Предназначена для печати высокохудожественных изданий, альбомов, иллюстрированных книг, престижной многоцветной рекламы, буклетов, календарей и т.д.One Gloss обладает высокой пухлостью, жесткостью и непрозрачностью и воспринимается на ощупь как бумага более высокой плотности. Такие качества позволяют снизить массу одного кв.м. используемой бумаги на 20% без ущерба для внешнего вида издания, отличается хорошими печатными свойствами. Galerie One Gloss рекомендуется для высококачественной печати рекламных материалов, таких как буклеты, каталоги, брошюры, журналы и пр. Эта бумага может использоваться в офсетной печати, а также в таких методах заключительной отделки, как тиснение и конгрев, прошивка и проклейка, лакировка и ламинирование.

Таблица 5. Технические характеристики

Характеристики

Galeri Art

Galeri One

Плотность, г/м2

200

90

Формат, мм.

640х900

640х900

Белизна,%

96-98

95

Непрозрачность, %

91-99

95-99


глянцевая

глянцевая


.3 Выбор печатных красок

К краскам для офсетной печати предъявляется ряд требований:

) Они должны представлять собой однородные, хорошо перетертые, достаточно подвижные масляные пасты;

2) Вязкость должна соответствовать скорости печатания и характеру печатной формы, причем выше скорость печатания, тем ниже должна быть ее вязкость и липкость, чтобы обеспечить хорошую краскопередачу.

) Триадные краски по колориметрическим свойствам соответствуют европейскому стандарту CEI 13-67, ОСТ-29.37-78 и прозрачны, цветные краски могут быть и кроющими;

) Краски должны быть достаточно светостойкими;

) Закрепление на оттиске должно происходить в определенный промежуток времени с образованием прочной неотмарывающей эластичной красочной пленки;

) Краски должны легко вращаться в красочном ящике печатной машины, не пылить при их раскатывании красочными валиками.

) В процессе печати краска не должна высыхать на поверхности красочных валиков и раскатных цилиндров при длительных остановках; оттиски не должны склеиваться при складиравании их в стопу.

Офсетные краски кроме того не должны зажиривать пробельные участки печатной формы и эмульгироваться в увлажняющей жидкости; должны быть интенсивнее красок высокой печати, для создания необходимой оптической плотности, так как при офсетном способе печатания сначала краска переходит на резинотканевую пластину, а с нее на бумагу; применяемые в краске растворители не должны оказывать отрицательного воздействия на резиновое полотно офсетного цилиндра.

При печатании красками соблюдается следующий порядок наложения красок: голубая - пурпурная - желтая - черная или пурпурная - голубая - черная - желтая.

Для данного издания выбираем краски DIAMOND.

Высококачественные краски Diamond для триадной листовой офсетной печати, могут использоваться с максимально широким ассортиментом бумаг и картонов, включая матовые мелованные бумаги, немелованные бумаги. Серия подходит для применения на всех листовых офсетных машинах, включая 8, 10 и 12 красочные для печати лица и оборота, при этом позволяет практически полностью исключить пыление при работе на высоких скоростях.

Серия обладает чрезвычайно высокой стабильностью баланса  <#"697977.files/image006.gif">

где: V-средний объем издания, физ. печ. л.;

H-годовое количество изданий, шт.;

B-годовое количество выходов в год.

Лн=6*25*1=150 шт.

2.  Годовое количество листов набора физических, заполненных текстом:


где: ат - процентное содержание текста в издании.

Процентное содержание текста в издании:

ат = 100% - (аш + ар)

где: аш и ар - процентное содержание соответственно штриховых и растровых иллюстраций в издании.

Рассчитаем процентное содержание текста:

ат =100% - (10% + 5%) = 85%

Лнт=150*85*0,001=127,5 шт.

3.  Годовое количество листов набора физических, заполненных штриховыми иллюстрациями:

Лнш=Лн*аш*0,001

Лнш=150*5%*0,001=7,5 шт.

растровыми иллюстрациями:

Лнш=Лн*ар*0,001

Лнш=150*10*0,001=15 шт.

4.  Годовое количество листов набора приведенных:


где: Ке - коэффициент, зависит от формата, шрифта и числа, Ке =1,35.

Лусл.н.=150*1,35=202,5 шт.

5.  Годовое количество листов набора, заполненных текстом:

Лусл.н.т. =Лнт*ат*0,001

Лусл.н.т.=127,5*85%*0,001=108,375 шт.



где: Т-средний тираж, тыс.экз.

Лотт.=150*250=37500 тыс. экз.

7.  Годовое количество печатных листов приведенных:


где: Кпр - коэффициент привидения

Кпр=1,68

Лусл.отт.=37500*1,68=63000 тыс. экз.

8.  Годовое количество краскооттисков физических листов:


где: Ккр- коэффициент красочности

Лкр.отт.=37500*2=75000 тыс. экз.

9.  Годовое количество условных краскооттисков:


Лусл.кр.отт.=75000*1,68=126000 тыс. экз.

10. Годовое количество экземпляров продукции:


Q=25*1*250=6250 тыс.экз.

. Сведем все выше найденные показатели в таблицу 7:

Таблица 7. Расчет объема работ печатного производства

№ п/п

Наименование показателя

Единицы измерения

Количество

1

Годовое количество физических листов набора всего

шт.

150

2

Годовое количество листов набора физических, заполненных текстом

шт.

127

3

Годовое количество листов набора физических, заполненных штриховыми иллюстрациями

шт.

7,5

4

Годовое количество листов набора физических, заполненных растровыми иллюстрациями

шт.

15

5

Годовое количество листов набора приведенных всего

шт.

202,5

6

Годовое количество листов набора приведенных, заполненных текстом

шт.

108,375

7

Годовое количество печатных листов-оттисков

тыс.

37500

8

Годовое количество печатных листов приведенных

тыс.

63000

9

Годовое количество краскооттисков физических

тыс.

75000

10

Годовое количество краскооттисков приведенных

тыс.

12600

11

Годовое количество экземпляров продукции

тыс.

6250


5. Определение загрузки оборудования с учетом отходов

При определении загрузки оборудования необходимо учитывать потребное количество сверх тиражной продукции. Оно определяется на основе действующих в отрасли нормативов, указывающих, какой процент от количества продукции пойдет в макулатуру.


где: Мотх - Загрузка с учетом отходов, (тыс.шт.),

М - загрузка без учета отходов, (тыс.шт.),

α1% - нормируемый процент отходов для данной операции.


где: α1 =0,98%, процент отходов для печати на листовой офсетной четырехкрасочной машине,

α2 =25 - листов, отходы на приладку машины,

α3 =0,42% - процент отходов на фальцовку листов,

α4 =0,4% - процент отходов на блок,

α5 =0,4% - процент отходов на клейку,

=0,25% - процент отходов на обрезку.

Найдем загрузку оборудования для дополнительных элементов с учетом отходов:


где: α1 =0,98%, процент отходов для печати на листовой офсетной однокрасочной машине,

α2 =25 листов, отходы на приладку машины,

α3 =0,35% - процент отходов на фальцовку листов,

α4 =0,35% - процент отходов на комплектацию блока,

α6 =0,25% - процент отходов на обрезку,

=0,8% - процент отходов на сшивку.


6. Определение количества оборудования в печатном цехе

. Найдем необходимое число станков:


где: Nпр - общее количество приладок в год,

tпр - норма времени на одну приладку, tпр =0,23ч (для рассмотренной печатной машины),

Nпеч - годовая загрузка оборудования по печати,

tпеч - норма времени на печать 1 тыс. листов-оттисков, tпеч =0,15ч,

Fд - действительный фонд времени работы оборудования.


где: Fреж..ч - время работы машины по календарю.


где: Fкаленд. - количество дней в году, Fпраздн. - количество праздничных дней в году.

Переведем в рабочие часы найденное Fреж. с учетом двухсменного режима работы на производстве:



где: fро - время на ремонт,

fкап - время на капитальный ремонт, fкап =360часов/год,

fтек - текущий ремонт, fтек =95,2,

fо - затраты времени на ежемесячный осмотр, fо =13,6часов,

Tн - нормативный срок службы оборудования, Tн =11лет.


где: fто - время остановки на технические нужды.

. Найдем число основных рабочих в печатном цехе:


где: Fмр - фонд времени работы машины со штатом, ч.,

Рбр - нормативная численность технологической бригады, чел.,

Fяв - явочный фонд времени рабочего.




. Определяем площадь печатного участка:


где: Ку - коэффициент, учитывающий вспомогательные площади и проход Ку =4,0

Sм - суммарная площадь, занимаемая производственным оборудованием и мебелью.

К этой площади относятся:

площадь, занимаемая печатной машиной (6,18×1,85) м,

стеллаж для хранения печатных форм (0,5×1,1) м,

пульт управления машиной, совмещенной со столом печатника (1×2) м,

шкаф для инструментов (0,5×0,6) м,

шкаф для хранения печатных красок, смазочных, смывочных и протирочных материалов (0,5×0,6) м,

платформа для хранения бумаги (0,73×1,05) м.

Число платформ определяется отношение высоты стапеля самонаклада машины к толщине бумажного листа основного блока издания:

Потребное количество платформ:



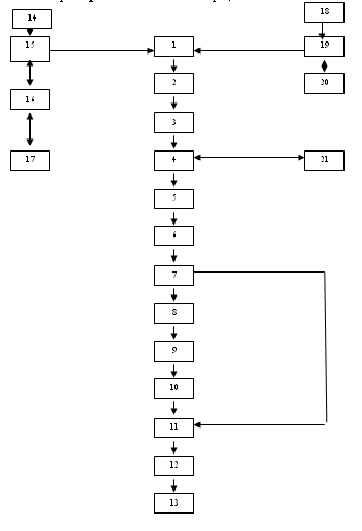
7. Проектирование технологического процесса

Рис. 6 Схема технологического процесса

- компьютерная верстка полос, интегрирование обработанной информации в издание

- электронный монтаж и спуск полос, генерация PS-файла

- обработка цифрового файла в RIP

- вывод форм

- обработка копии и печатной формы

- печать тираж

- резка отпечатанных листов

- фальцовка тетрадей

- комплектовка издания подборкой

- фрезерование корешковых фальцев

- скрепление блока с обложкой (клеевое бесшвейное скрепление)

- подрезка блока по трем сторонам

- готовое издание

- изобразительный оригинал

- сканирование изобразительных оригиналов или их изготовление с использованием графических файлов

-обработка изобразительной информации на обрабатывающей станции

-экраная цветопроба

- текстовые файлы

-компьютерный набор и обработка текстовой информации

- корректура и правка текста по полученной распечатке

-аналоговая цветопроба

8. Планировка печатного участка

Планировка цеха представляет собой графический материал проекта. Это - технологический план расположения производственного оборудования и рабочих мест, производственной мебели. Чертеж выполнен на листе миллиметровой бумаги формата А4 (210x297) в масштабе 1:100. Размер цеха равен 18,5x16 м.

Предприятие, в состав которого входит проектируемый цех, следует располагать в многоэтажном здании с сеткой колонн, а если этого потребуют производственные условия - в одно- или двухэтажном корпусе с более широкими междуколонными пролетами.

На планировке указываются места расположения колонн, перегородки, дверные и оконные проемы, а также проходы и проезды.

При разработке проекта планировки должны быть учтены следующие основные требования:

- оборудование и рабочие места следует размещать в соответствии с последовательностью выполнения операций технологического процесса, контроля и сдачи полуфабрикатов или готовой продукции;

планировка должна обеспечивать удобство и безопасность при работе на машинах и их обслуживании, возможность монтажа, демонтажа и ремонта оборудования, удобство подачи к оборудованию материалов и полуфабрикатов и вывоза продукции, учитывать требования организации труда на рабочем месте;

планировка должна быть увязана с применяемыми транспортными средствами, предусматривать наиболее короткие транспортные пути, не допускать возвратных перемещений грузов, пересечений грузопотоков между собой и с путями, предназначенными для движения людей;

планировка должна быть гибкой, т.е. обеспечивать возможность перепланировки при замене оборудования, изменении технологии или организации производственного процесса;

Расстановка печатных машин определяется характером здания, схемой грузопотоков, габаритами оборудования, необходимостью рациональной организации рабочего места. При расстановке машин ориентируются на нормы, определяющие минимальные расстояния между машинами, а так же между машинами и стенами или колоннами. Около печатных машин предусматриваются площади для установки платформ с бумагой и оттисками. В соответствии с нормами техники безопасности и промышленной санитарии машины должны устанавливаться так, чтобы было обеспечено оптимальное освещение основной рабочей зоны - приемного устройства.

Список использованной литературы

1) Басалова, Г.В. Архивное хранение информации в технических системах: Учеб.пособие для вузов / Г.В. Басалова, В.В. Котов; ТулГУ.- Тула, 2001.- 102с.: ил.

) Гаврилин А.П. Гибридные микрографические системы страхового фонда документации / А.П. Гаврилин; ТулГУ.- Тула: Изд-во ТулГУ, 2007.- 276с.: ил.

) Adobe lnDesign CS2.Верстка книг, газет, журналов: офиц. учеб. курс / пер.с англ. А. Климович.- М.: Триумф, 2007.- 432с.: ил. + 1опт. диск(CD ROM).- (Официальный учебный курс).- Парал. тит.л. англ.

) МакВейд, Д. Графика для бизнеса: пер. с англ. / Д. МакВейд. - М.: КУДИЦ-ПРЕСС, 2007.- 208с.: ил. - Парал. тит. англ. - ISBN 5-91136-028-4 (рус.): 196.35.- ISBN 0-321-33415-9.

) Фрейзер, Б. Реальный мир. Управление цветом: исскуство допечатной подготовки / Б.Фрейзер, К.Мэрфи, Ф.Бантинг;пер.с англ.и ред. И.В.Берштейна.- 2-е изд., обновл.и доп. - М.[и др.]: Вильямс, 2006.- 560с.: ил. - ISBN 5-8459-1026-9(рус.) /в пер./: 374.85.- ISBN 0-321-26722-2(англ.).

) Кейф, М.Д. Послепечатные технологии = Desingnr's postpress companion / М.Д. Кейф; пер. с англ. С.И. Купцова; под ред. С. И. Стефанова.- М.: ПРИНТ-МЕДИА центр: Вариант, 2005.- 280 с.: ил. - (Компаньон дизайнера).- Парал.тит.л.англ. - в дар от каф.ТПП и ЗИ ТулГУ ТулГУ: 1304747-1304758.- ISBN 5-98951-004-7 (рус.): 506,00.- ISBN 1-929734-43-3 (англ.).

) Толивер-Нигро, Х. Технологии печати: учеб. пособие для вузов / Х. Толивер-Нигро; пер. с англ. Н. Романова. - М.: ПРИНТ-МЕДИА центр, 2006.- 232 с.: ил. - (Компаньон дизайнера). - в дар от каф. ТПП и ЗИ ТулГУ ТулГУ: 1304910-1304934.- ISBN 5-98951-006-3: 506.00.

) Романо, Ф. Принт-медиа бизнес:современные технологии издательско-полиграфической отрасли: учеб. пособие для вузов / Ф. Романо; пер. с англ. М. Бредис [и др.]; под ред. Кузьмина Б.А. - М.: ПРИНТ-МЕДИА центр, 2006.- 456 с.: ил. - в дар от каф. ТПП и ЗИ ТулГУ ТулГУ: 1304965-1304979.- ISBN 5-98951-007-1 (в пер.): 2066.00.

) Воробьев, Д.В. Моск.гос.ун-т печати Технология послепечатных процессов: Учебник для вузов / Д.В. Воробьев;Моск.гос.ун-т печати.- 4-е изд.,перераб.и доп. - М., 2000.- 393с.: ил. - Библиогр.в конце кн. - ISBN 5-8122-0126-9: 65.00.

) Раттан, К. Кросс-медийные системы в полиграфии и издательском деле. Выбор стратегии / К. Раттан; пер. с англ. Н. Романова.- М.: ПРИНТ-МЕДИА центр [и др.], 2007.- 197 с. - (Компаньон руководителя. Кросс-медийные системы).- в дар от каф. ТПП и ЗИ ТулГУ ТулГУ: 1304766-1304769.- Библиогр.: с.179.- ISBN 978-5-98951-017-7: 220,00.

) Мэйрин, Д. Формат PDF в полиграфии: для вузов: пер. с англ. / Джозеф Мэйрин, Джули Шэффер; науч. ред. и авт. доп. А. Голуенко.- М.: ПРИНТ-МЕДИА центр, 2007.- 248 с.: ил. - в дар от каф. ТПП и ЗИ ТулГУ ТулГУ: 1304792-1304799.- ISBN 978-5-98951-015-3: 510,00.

) Кейф, М.Д. Послепечатные технологии = Desingnr's postpress companion / М.Д. Кейф; пер. с англ. С.И. Купцова; под ред. С.И. Стефанова.- М.: ПРИНТ-МЕДИА центр: Вариант, 2005. - 280 с.: ил. - (Компаньон дизайнера).- Парал.тит.л.англ. - в дар от каф.ТПП и ЗИ ТулГУ ТулГУ: 1304747-1304758.- ISBN 5-98951-004-7 (рус.): 506,00.- ISBN 1-929734-43-3 (англ.).

) Миронова, Г.В. Организация полиграфического производства: Учеб.пособие для вузов / Г.В. Миронова, А.К. Ершов, Г.И. Осипова и др.; Моск.гос.ун-т печати.- М., 2002.- 352с.

Похожие работы на - Проектирование участка на изготовление книжно-журнального издания

 

Не нашли материал для своей работы?
Поможем написать уникальную работу
Без плагиата!
Без нейросетей!