Расчет модели и моделирование усилителя низких частот в Micro-Cap

  • Вид работы:
    Курсовая работа (т)
  • Предмет:
    Информатика, ВТ, телекоммуникации
  • Язык:
    Русский
    ,
    Формат файла:
    MS Word
    520,39 Кб
  • Опубликовано:
    2014-02-19
Вы можете узнать стоимость помощи в написании студенческой работы.
Помощь в написании работы, которую точно примут!

Расчет модели и моделирование усилителя низких частот в Micro-Cap

Техническое задание

усилитель частота электрический схема

Рассчитать и спроектировать по заданным в ТЗ характеристикам усилитель низких частот.

.        Диапазон рабочих частот: Fn = 60 Гц, FV = 15 кГц;

.        Допустимые коэффициенты частотных икажений: MН = 5 дБ,

МН = 5 дБ;

.        Сопротивление нагрузки RН = 10 Ом;

4.      Выходная мощность РВЫХ = 5 Вт;

5.      Напряжение источника сигнала ЕС = 10 млВ;

.        Сопротивление источника сигнала RС = 10 Ом.

Введение


При решении многих инженерных задач, например при измерении электрических и неэлектрических величин, контроле и автоматизации технологических процессов, построении радиотехнических устройств и медицинских приборов, возникает необходимость в усилении электрических сигналов. Для этой цели служат электронные усилители - устройства, позволяющие увеличить мощность электрического сигнала без изменения его формы и частотного спектра. Увеличение мощности сигнала происходит за счет энергии источника питания.

Как видно из определения, суть процесса усиления электрических сигналов состоит в преобразовании энергии источника питания усилителя в энергию выходного сигнала по закону, определяемому входным управляющим воздействием. Этот процесс осуществляется при помощи управляемого нелинейного элемента.

Целью данного курсового проекта является проектирование и расчет усилителя низкой частоты (УНЧ) с заданными параметрами, а также изучение основных свойств различных усилительных каскадов.

1. Основные понятия и определения

Важнейшие параметры усилителя:

коэффициент усиления,

полоса пропускания (диапазон рабочих частот усилителя),

входное и выходное сопротивления,

·        выходная мощность,

·        степень искажения усиленного сигнала.

Коэффициент усиления - отношение установившихся значений выходного и входного сигналов усилителя. В зависимости от типа усиливаемой величины различают коэффициенты усиления:

·        по напряжению,

·        по току,

·        по мощности.

, (1.1)

, (1.2)

, (1.3)

где U1, U2 - действующие напряжения, В;

I1, I2 - токи, A;

KP - коэффициент усиления по мощности;

KI - коэффициент усиления по току;

KU - коэффициент усиления по напряжению.

Полоса пропускания усилителя - диапазон рабочих частот, в пределах которого коэффициент усиления не снижается ниже значения 0,707 от своего максимального значения

Входное и выходное сопротивления - важнейшие параметры усилительных устройств. Их значения должны учитываться при согласовании усилительного устройства как с источником входного сигнала, так и с нагрузкой. В общем виде значения входного и выходного сопротивлений носят комплексный характер и являются функцией частоты. Часто на практике интересуются только активными составляющими входного и выходного сопротивлений.

Выходная мощность усилителя - это та часть мощности, которая может быть выделена в нагрузочном устройстве. В случае активной нагрузки она вычисляется по формуле:

, (1.4)

где PВЫХ - выходная мощность, Вт;

I2 - выходной ток, А;

U2 - выходное напряжение, В;

RН - сопротивление нагрузки, Ом.

Искажение сигналов в усилителе связано

·      с нелинейной зависимостью выходного сигнала от входного, обусловленной нелинейностью статических вольт - амперных характеристик (ВАХ) применяемых элементов,

·        с частотной зависимостью амплитуды и фазы усиливаемого сигнала.

Поэтому при анализе работы усилителей рассматривают два вида искажений выходного сигнала по отношению к входному: статические (нелинейные) и динамические (амплитудные и фазовые).

Для количественной оценки нелинейных искажений служит коэффициент нелинейных искажений (коэффициент гармоник) КГ.

, (1.5)

где U2, U3…Un - действующие значения высших гармоник выходного сигнала, начиная со второй, В;

U1 - действующее значение первой (основной) гармоники выходного сигнала, В.

2. Разработка структурной схемы усилителя низкой частоты


Типовые функциональные каскады полупроводникового усилителя. Для получения высоких коэффициентов усиления необходимо каскадное включение нескольких усилителей, обеспечивающее последовательное усиление сигнала до требуемого значения. Каскадную схему усилителя можно представить в виде трех функционально отличных каскадов усиления: предварительного (ПрУ), промежуточного (ПмУ), и выходного усилителя (ВУ).

Для определения числа каскадов необходимо произвести расчет приблизительного значения коэффициента усиления УНЧ из данных технического задания по формуле:

, (2.1)

,

где  - источник питания, В,

 - напряжение выхода, В.

, (2.2)

,

где Р = РВЫХ - выходная мощность, Вт;

RН - сопротивление нагрузки, Ом.

Определение количества каскадов производится согласно формуле:

, (2.3)

,

, (2.4)

,

где n - количество каскадов;

Ki = 20 - коэффициент по усиления, дБ;

KU(ДБ) - коэффициент усиления по напряжению в децибелах, дБ.

Далее приводится расчет для трехкаскадного УНЧ, структурная электрическая схема которого приведена на рисунке 2.1.

Рисунок 2.1 Структурная электрическая схема УНЧ

ЕС - напряжение источника входного сигнала; RC - внутреннее сопротивление источника сигнала; ИП - источник вторичного электропитания; RН - сопротивление нагрузки; ООС - цепь отрицательной обратной связи (ООС).

Важными моментами проектирования оконечных каскадов является оценка нелинейных искажений и выбор радиатора, обеспечивающего надежный отвод тепла от усилительного элемента.

Для нашего УНЧ выбираем бестрансформаторную схему, так как это, позволяет упростить схемы усилителей и, исключить из них крупногабаритные элементы - трансформаторы, плохо поддающиеся миниатюризации методами современной технологии.

Выбираем режим работы класса АВ, так как остальные режимы не отвечают требованиям ТЗ. Например: режим работы класса А имеет очень маленький КПД, режим работы класса В имеет большое искажение что касается режимов работы класса С и D то они, не используются для УНЧ.

Выходные транзисторы одинаковой проводимости позволяют уменьшить нелинейные искажения, за счет близкой схожести ВАХ, но требуют усложнения схемы.

Для реализации режима работы выходных транзисторов типа АВ необходимо напряжение смещения, подаваемое на базы транзисторов. Для этой цели используются термозависимые элементы, сделанные из того же материала, что и выходные транзисторы. Эти элементы так же позволяют компенсировать изменение положения рабочей точки, вызванного внешними дестабилизирующими факторами (температура, влажность и т. д.). Этими элементами могут быть диоды, параметры которых так же зависят от температуры.

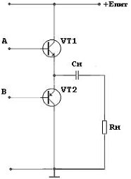
Схема двухтактного выходного каскада приведена на рисунке 3.1.1. Для него характерны два мощных выходных транзистора одинаковой или разной проводимости (комплементарная пара на VT1 и VT2), в которых происходит усиление по току, и транзистор VT3, обеспечивающий “раскачку” выходных транзисторов.

Рисунок 3.1.1 - Выходной бестрансформаторный каскад в режиме АВ

Двухтактный усилитель мощности для упрощения расчёта разбивается на два каскада: оконечный (рисунок 3.2.1) и предоконечный (рисунок 3.3.1).

3.2 Расчет оконечного каскада

Рисунок 3.2.1 - Схема оконечного каскада

По заданным нагрузочной мощности и нагрузочной сопротивлении, амплитуды напряжения и тока нагрузки определяются соотношениями:

, (3.1)

,

, (3.2)

,

где UН - амплитудное напряжение нагрузки, В;

IН - амплитудный ток нагрузки, А;

РН = РВЫХ - мощность нагрузки, Вт.

Напряжение источника питания выбирается из условия:

, (3.3)

,

где Umin - минимальное напряжение, обычно задается до начала расчета и для кремниевых транзисторов принимается Umin = 1 В.

Напряжение источника питания выбирается из рекомендованного ряда.

Е = 30 В.

Ток покоя выходных транзисторов выбирают порядка 5% от тока нагрузки, что позволяет обеспечить высокий КПД каскада:

, (3.4)

.

При этом среднее значение тока выходных транзисторов в номинальном режиме определяется выражением:

, (3.5)

,

где  коэффициент соответствующий углу отсечки , который характеризует режим работы класса АВ.

Средняя мощность, потребляемая выходным каскадом от источника питания:

 , (3.6)

.

КПД выходного каскада рассчитывается по формуле:

, (3.7)

.

Соотношения для выбора выходных транзисторов определяются следующими неравенствами:

, (3.8)

,

, (3.9)

,

, (3.10)

.

Так как выходной каскад работает в двухтактном режиме усиления, то мощность, рассеиваемая на коллекторе, делится на два - по половине на каждый из транзисторов. Суммарная же мощность выделяется в нагрузке и рассеивается на коллекторном переходе.

По данным значениям выбираются транзисторы КТ815А и BD166 с параметрами:

UКЭmax = 30 В, IKmax = 1,5 A, PKmax = 10 Вт,  = 40 - 275.

Рассчитаем ток покоя базы, а так же максимальный ток базы:

 , (3.12)

,

, (3.13)

.

По входным характеристикам и известным значениям токов базы с рисунка 3.2.2 находятся изменение амплитуды входного напряжения и напряжение в рабочей точке

Рисунок 3.2.2 - Входная характеристика транзистора КТ815А

; .

Следовательно, амплитуда напряжения на базах VT1 и VT2 составит

, (3.14)

,

где Uбэ0 - минимальное напряжение база - эмиттер, В;

Uбэmax - максимальное напряжение база - эмиттер, В.

Требуемая амплитуда напряжения сигнала на входе выходного каскада определяется по формуле:

, (3.15)

.

Рассчитаем емкость разделительного конденсатора в цепи нагрузки СН:

 , (3.16)

.

Теперь, когда определены все параметры (входные и выходные) оконечного каскада, можно произвести расчет предоконечного каскада. Причем надо заметить, что входные параметры оконечного каскада будут выходными параметрами для предоконечного.

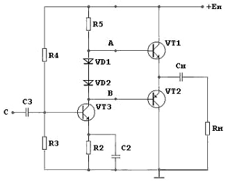
На рисунке 3.3.1 приведена схема усилительного каскада с ОЭ, в котором использована цепь эмиттерной стабилизации рабочей точки транзистора. Применена гальваническая связь с нагрузкой (связь с оконечным каскадом через точки А и В) и емкостная связь с источником сигнала через разделительный конденсатор . Для устранения отрицательной обратной связи по переменному току резистор  зашунтирован конденсатором . Таким образом, по переменной составляющей эмиттер транзистора заземлен.

Рисунок 3.3.1 - Схема предоконечного каскада

Сопротивление резистора  рассчитывается по формуле:

, (3.17)

.

Ток коллектора в рабочей точке предоконечного каскада:

, (3.18)

.

Диоды VD1 и VD2 выбираются таким образом, чтобы при минимальном токе коллектора прямое падение напряжения на них составляло удвоенному минимальному напряжению база-эмиттер.

.

Выбираем диоды 1N456Аи 1N456А.

Соотношения, для выбора транзистора предоконечного каскада:

, (3.19)

,

, (3.20)


, (3.21)

.

По данным значениям выбираем транзистор n-p-n структуры КТ815А.

Напряжение в рабочей точке транзистора VT3:

, (3.22)

,

где UКЭнас - напряжение насыщения коллектор - эмиттер, для данного транзистора (выбирается равной 0,5 В);

UВЫХ - выходное напряжение предоконечного каскада (равно входному напряжению оконечного каскада), В;

UКЭ - допустимая нестабильность напряжения в рабочей точке в заданном диапазоне температур (выбирается равной 1 В).

 

.3.1 Расчет параметров схемы в статическом режиме

Величина сопротивления резистора в цепи эмиттера:

, (3.23)

,

где  - допустимое падение напряжения на эмиттерном сопротивлении, В.

Сопротивление выходной цепи постоянному току

, (3.24)

.

Проводим нагрузочную прямую постоянного тока через точку Е на оси абсцисс и точку

, (3.25)

.

на оси ординат и отмечаем на ней рабочую точку в режиме класса А с координатами

UКЭ0 = 11,628 В,

IK0 = 5,1 мA.

Рисунок 3.3.1.1 - Выходная характеристика транзистора КТ815А

Определяем ток базы в рабочей точке из рисунка 3.3.1.

Iб0 = 0,24 мА.

Коэффициент усиления транзистора по току равен:

, (3.26)

.

Допустимое изменение тока коллектора:

, (3.27)

,

,

где RK - сопротивление коллектора, Ом;

RЭ - сопротивление эмиттера, Ом;

RВЫХ - выходное сопротивление, Ом.

Температурное смещение выходных характеристик определяется по формуле:

, (3.28)

,

где  - изменение обратного тока коллекторного перехода, которым для кремниевого транзистора можно пренебречь;

 - изменение температуры окружающей среды .

Допустимый коэффициент температурной нестабильности каскада:

, (3.29)

.

Параллельное сопротивление базовых резисторов:

, (3.30)

.

Сопротивление резисторов базового делителя:

, (3.31)

,

, (3.32)

.

3.3.2 Расчет параметров схемы в динамическом режиме

Сопротивление выходной цепи транзистора переменному току (в рабочем диапазоне частот ):


,

,

,

где RН - входное сопротивление транзистора VT1, Ом, так как сопротивление нагрузки данного транзистора мало, из-за чего угол наклона полного размаха амплитуды напряжения велико, ток коллектора транзистора будет больше тока насыщения коллектора, что является грубой ошибкой в решении, по этому сопротивление нагрузки принимаем равным среднестатистическим показателям для большинства транзисторов;

Rн = 70 Ом;

Проводим нагрузочную прямую переменного тока через рабочую точку А и точку на оси абсцисс при:

, (3.34)

.

Отмечаем на ней точки В и С, соответствующие полному размаху выходного напряжения амплитудой. Переносим точки В и С на входную характеристику. Для получения заданной амплитуды  требуется изменение тока базы от  до  и напряжения  от  до.

Рисунок 3.3.2.1 - Входная характеристика транзистора КТ815А

Из рисунка 3.3.2.1 находим наши напряжения соответствующие токам базы.

IбС = 4,7 мкА, IбВ = 0,15 мА,

UбэС = 522 мВ, UбэВ = 617 мВ.

Следовательно, коэффициент усиления каскада по напряжению:

, (3.35)

.

Входное сопротивление транзистора в точке покоя:

, (3.36)

.

Входное сопротивление каскада:

, (3.37)

.

Рассчитаем значение конденсатора С2. Его значение находится с помощью выражения:

, (3.38)

.

4. Проектирование входного каскада

 

.1 Расчет номиналов элементов схемы


Промежуточный каскад так же построен по схеме с ОЭ.

Рисунок 4.1 - Схема промежуточного каскада

Соотношения, для выбора транзистора промежуточного каскада:

, (4.1)

,

, (4.2)

,

, (4.3)

.

По данным значениям выбираем транзистор n-p-n структуры КТ815А.

Для выбора тока покоя коллектора найдем амплитуду тока сигнала в цепи коллектора , определив предварительно амплитуду напряжения сигнала на входе следующего каскада  и ориентировочное значение  сопротивления резистора :

, (4.4)

,

где IВХm - минимальный ток базы, А.

, (4.5)

,

, (4.6)

,

, (4.7)

.

Определяем сопротивления резисторов  и :

, (4.8)

,

, (4.9)

.

По входной характеристике транзистора включения с общим эмиттером находим для тока базы соответствующее напряжение смещения база-эмиттер

, (4.10)

.

Рисунок 4.1 - Входная характеристика транзистора КТ815A

 = 557,993 мВ.

Зададимся током делителя, который выбирают на порядок большим тока базы VT4 (т.к. базовый делитель должен поддерживать неизменным потенциал базы относительно земли):

, (4.11)

.

Падение напряжения на резисторе равно:

, (4.12)

.

Рассчитаем сопротивления базовых делителей:

 (4.13)

.

, (4.14)

.

4.2 Основные показатели каскада в рабочем диапазоне частот


Сопротивление выходной цепи транзистора переменному току:


Коэффициент усиления по току:

, (4.13)

,

где rВХсл входное сопротивление следующего каскада, Ом.

Следовательно, амплитуда тока сигнала:

, (4.14)

.

Входное сопротивление транзистора:

, (4.16)

.

Амплитуда напряжения входного сигнала:

, (4.17)

.

Следовательно, коэффициент усиления напряжения каскада равен:

, (4.18)

.

Определяем емкости разделительных и блокировочного конденсаторов из соотношений:

, (4.20)

,

, (4.21)

,

, (4.22)

.

5. Проектирование цепи обратной связи


Обратной называется связь между цепями усилителя, посредством которой сигнал передается в направлении, обратном нормальному, т.е. с выхода на вход

Все виды обратной связи сильно изменяют свойства усилительного устройства, поэтому они широко используются для направленного изменения его параметров. В общем случае сигнал обратной связи может либо суммироваться с входным, либо вычитаться из входного сигнала усилителя. В зависимости от этого соответственно различают положительную и отрицательную обратные связи. Введение отрицательной обратной связи (ООС) уменьшает коэффициент усиления усилителя. Следует отметить, что если цепь обратной связи охватывает весь усилитель, ее принято называть общей обратной связью. В противном случае, т.е. если связь охватывает только часть усилителя, ее называют местной.

Суммарный коэффициент усиления усилителя без цепи ООС:

, (5.1)

.

Тогда коэффициент передачи по постоянному току:

, (5.2)


Отсюда

, (7.3)

,

, (7.4)

.

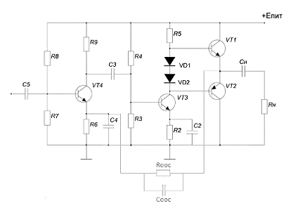
После того как нашли все данные, проектируем общую схему УНЧ.

Рисунок 5.1 - Общая схема усилителя низких частот

Рисунок 5.2 - Входной и выходной сигнал - синусоидального напряжения

Рисунок 5.3 - Амплитудно-частотная (вверху) и фазо-частотная характеристики УНЧ

Заключение


В данной проектной работе был рассчитан и проектирован усилитель низких частот. Рассчитав значение каждого элемента, собрали схему для проверки точности расчетов. Сравнив полученные данные с Micro-Cap и расчетными, видно, что есть большая погрешность, которая обусловлена методическим и/или операторным погрешностями. Достичь нужного усиления можно, подобрав резисторы на плечах транзистора, но такая методика будет слишком трудоемким и время - затратная. В данной работе главной трудностью было терморегуляция каскадов, из-за неточности расчетов и самой методической пособии. Итоге получили УНЧ с меньшим усилением по мощности, чем в ТЗ.

Список использованных источников


1. Батушев В.А. Электронные приборы. - М.: Радио связь, 1980. - 383с.

. Ю.Ф. Опадчий, О.П. Глудкин, А.И. Гуров. Аналоговая и цифровая электроника. - М.: Радио связь, 2000. - 768с.

3. ОС ТУСУР 6.1-97 Образовательный стандарт вуза. Работы студенческие учебные и выпускные квалификационные. Общие требования и правила оформления. - Т.: Радио связь, 2012. - 40с.

. Озеркин Д.В, Общая электротехника и электроника часть 2 - общая электроника. - Т.: Радио связь. 2012. - 161с.

5. Кузнецов. Методическое пособие по курсовому проекту. - Т.: 2012. - 22с.

Приложения

Приложение А


Рисунок 1 - Принципиальная схема

Приложение Б


Таблица 1 - Перечень элементов

Резисторы

Обозначения

Наименование элемента

Количество

R2

С5 - 35В

1

R3

С5 - 35В

1

R4

С5 - 35В

1

R5

С5 - 35В

1

R6

1

R7

СП3 - 45Б

1

R8

СП3 - 45Б

1

R9

С5 - 35В

1

Rn

С5 - 35В

1

Rooc

СП3 - 45Б

1

Конденсаторы

C2

К53-1А 6,3 - 40 В- 1,1 мкФ - +10%

1

C3

К53-1А 6,3 - 40 В-0,75 мкФ ±10%

1

C4

К53-1А 6,3 - 40 В-3мкФ±10%

1

C5

К53-1А 6,3 - 40 В-11нФ±10%

1

К53-60 6,3 - 40 В-270мкФ±20%

1

Cooc

К53-1А 6,3 - 40 В- 7,5 нФ - +10%

1

Полупроводниковые приборы

Q1, Q3, Q4

КТ815А

3

Q2

BD166

1

VD1, VD2

1N456A

2


Похожие работы на - Расчет модели и моделирование усилителя низких частот в Micro-Cap

 

Не нашли материал для своей работы?
Поможем написать уникальную работу
Без плагиата!
Без нейросетей!