Проектирование устройства 'Таймер сенсорный'

  • Вид работы:
    Курсовая работа (т)
  • Предмет:
    Информатика, ВТ, телекоммуникации
  • Язык:
    Русский
    ,
    Формат файла:
    MS Word
    174,27 Кб
  • Опубликовано:
    2014-01-30
Вы можете узнать стоимость помощи в написании студенческой работы.
Помощь в написании работы, которую точно примут!

Проектирование устройства 'Таймер сенсорный'

СОДЕРЖАНИЕ

ВВЕДЕНИЕ

. НАЗНАЧЕНИЕ И ОБЛАСТЬ ПРИМЕНЕНИЯ ПРОЕКТИРУЕМОГО УСТРОЙСТВА

. ОБЗОР МЕТОДОВ ПОСТРОЕНИЯ АНАЛОГОВ ПРОЕКТИРУЕМОГО УСТРОЙСТВА

. ВЫБОР И ОБОСНОВАНИЕ СХЕМЫ ЭЛЕКТРИЧЕСКОЙ СТРУКТУРНОЙ. ОПИСАНИЕ ПРИНЦИПА РАБОТЫ

. ВЫБОР И ОБОСНОВАНИЕ СХЕМЫ ЭЛЕКТРИЧЕСКОЙ ПРИНЦИПИАЛЬНОЙ. ОПИСАНИЕ РАБОТЫ

. ЭЛЕКТРИЧЕСКИЙ РАСЧЕТ УЗЛА

. ВЫБОР И ОБОСНОВАНИЕ ЭЛЕМЕНТНОЙ БАЗЫ

ЗАКЛЮЧЕНИЕ

ЛИТЕРАТУРА

ВВЕДЕНИЕ

В настоящее время в радиоэлектронике широкое применение нашёл класс устройств, позволяющий осуществлять бескнопочное (сенсорное) управление нагрузкой - лампами освещения, различными машинами и механизмами.

К таким устройствам можно отнести сенсорные выключатели, схемно реализованные на микроконтроллерах либо на дискретных элементах.

Как правило, такие устройства в своей конструкции содержат сенсорные устройства - металлические или металлизированные пластины, при прикосновении к которым происходит переключение уровней логических напряжений на входах пороговых приёмных устройств, что в свою очередь, позволяет управлять мощной силовой нагрузкой выходной цепи.

Целью данного курсового проекта является разработка одного из экономичных вариантов таких устройств с применением экономичной логики и отечественной элементной базы.

1. Назначение и область применения проектируемого устройства

. Проектируемое устройство "Таймер сенсорный" позволяет производить дистанционное управление различной силовой и осветительной нагрузкой.

Устройство предназначено для управления, в основном, бытовой нагрузкой, но после доработки выходного узла может быть применено и для управления промышленной силовой нагрузкой, например электродвигателями.

2. В соответствии с заданием, таймер предназначен для работы в нормальных условиях:

влажность, %                                           50…75

давление, мм. рт. ст.                                720…780

- температура, оС                                    20  5

обеспечивая при этом следующие технические характеристики:

напряжение питания, В                           15

максимальный ток потребления, А        0,05

Таймер должен быть сенсорный должен быть собран на отечественной элементной базе и обладать небольшими габаритами, массой и энергопотреблением.

2. Обзор методов построения аналогов проектируемого устройства

. В качестве аналога разрабатываемого устройства рассмотрена схема устройства, описание которого приводится в [2]

Схема аналога приведена на рисунке 2.1

Рисунок 2.1 Схема сенсорного таймера

При прикосновении пальцем к паре сенсорных пластин включается светильник. А выключается он через 1,5-2 минуты после этого. Пара сенсорных пластин это Е1 и Е2 вместе с резистором R1 и резистором R2 образуют делитель напряжения, поступающего на вывод 1 элемента D1.1

В свободном состоянии ток через R1 создает напряжение высокого логического уровня на выводе 1 D1.1 При этом на соединенных вместе выходах D1 3 и D1.4 - логический ноль. Полевой транзистор VT1 закрыт и напряжение на лампу Н1 не поступает. При прикосновении пальцем к сенсорным пластинам Е1 и Е2 в работу делителя R1-R2-Е1-Е2 включается сопротивление кожи. У большинства людей оно существенно ниже 3,9МОм, поэтому напряжение на выводе 1 D1.1 падает до логического нуля. Возможен и другой случай, когда через руку на вход D1 1 поступают наводки переменного тока. В этом случае на выводе 1 D1 1 будут импульсы с частотой электросети Оба случая равнозначны, так как и в том случае и в другом возникает перепад напряжения на выводе 1 D1 1 Не важно, это один или множество перепадов, важно что первый же из них запускает одновибратор на элементах D1.1-D1.2, который формирует одиночный импульс фиксированной длительности. Длительность этого импульса зависит от цепи C2R3. Импульс отрицательный, поэтому он инвертируется элементами D1.3 и D1.4 Эти элементы включены параллельно с целью увеличения мощности выходного тока. Это необходимо для преодоления зарядного тока емкости затвора полевого транзистора VT1. В течение длительности импульса транзистор VT1 открыт и на лампу Н1 поступает питание от диодного моста VD2-VD5.

Как только импульс заканчивается, (С2 окончательно заряжается через R3) напряжение на выходах D1.3-D1.4 падает и транзистор VT1 закрывается.

Конденсатор С1 служит для автоматического удержания схемы в выключенном состоянии при подаче питания.

. Полевой транзистор IRF840 может работать только на положительном напряжении (при отрицательном напряжении он практически открыт, так как ток проходит через его внутренний диод между стоком истоком) Поэтому чтобы обеспечить включение и выключение лампы питание на нее поступает не переменный, а постоянный пульсирующий ток с выхода мостового выпрямителя на диодах VD2-VD5.

К недостаткам схемы следует отнести применение в устройстве импортной элементной базы, что удорожает конструкцию, и достаточно большая сложность схемы.

3. Выбор и обоснование схемы электрической структурной. Описание принципа работы

Разрабатываемый таймер состоит из следующих функционально связанных блоков: элемента сенсорного, компаратора, узла зарядно-разрядного, цепи интегрирующей, элемента обратной связи, буферного каскада и ключа релейно-транзисторного.

Схема электрическая структурная разрабатываемого таймера приведена на рисунке 3.1

Рисунок 3.1 - Схема электрическая структурная таймера.

При прикосновении к сенсорному элементу происходит срабатывание компаратора, через который подключен узел зарядно-разрядный. С этим узлом непосредственно связана интегрирующая цепь, управляющая работой буферного каскада. Буферный каскад управляет работой релейно-транзисторного ключа. Элемент обратной связи, подключенный к компаратору, стабилизирует его работу.

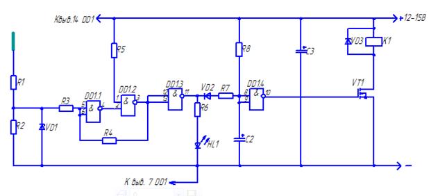
. Выбор и обоснование схемы электрической принципиальной. Описание работы

1. На основании схемы электрической структурной была составлена схема электрическая КП 5.050802013112301Э3, приведенная на рисунке 4.1

Рисунок 4.1 - Схема электрическая принципиальная

2. На элементах DD1.1, DD1.2 собран компаратор напряжения, на DD1.2, DD1.3 - одновибратор, элемент DD1.4 - буферный. Стабилитрон VD1 защищает входы элемента DD1.1, а резистор R9 ограничивает выходной ток элемента DD1.4. С помощью резистора R4 реализована положительная обратная связь в компараторе. После подачи питающего напряжения конденсатор С2 заряжается через резистор R7; и когда на выходе элемента DD1.4 установится низкий уровень, таймер перейдёт в состояние готовности. На входах элемента DD1.1 низкий уровень, поэтому на выходе компаратора (вывод 3 DD1) также низкий, а на выходе одновибратора (вывод 11 DD1) - высокий, поэтому конденсатор С2 останется заряженным, а С1 - разряженным. При этом светодиод HL1 горит, сигнализируя о готовности таймера.

При прикосновении к сенсорному элементу Е1 переменное напряжение поступит на вход компаратора, он переключается, что приведёт к запуску одновибратора. На выходе элемента DD1.3 установится низкий уровень, светодиод HL1 погаснет. Через резистор R5 начнётся зарядка конденсатора С1, продолжительность которой около 0,04 с, а через резистор R8 и диод VD2 - быстрая разрядка конденсатора С2 продолжительностью меньше указанного времени. Поэтому на выходе элемента DD1.4 установится высокий уровень, который включит исполнительное устройство.

Если к сенсорному элементу не прикасаться, компаратор, а затем и одновибратор вернутся в исходное состояние, светодиод HL1 включится и начнётся зарядка конденсатора С2 через резистор R7 до напряжения переключения элемента DD1.4, продолжительность которой и определяет время выдержки. Для указанных на схеме номиналов этих элементов продолжительность выдержки около 25 с. По истечении этого времени на выходе элемента DD1.4 установится низкий уровень и исполнительное устройство будет отключено. Этот таймер можно применить для включения осветительных приборов, например, светодиодных светильников или ламп накаливания, питающихся от напряжения 12 В. Для этого потребуется полевой переключательный транзистор.

При прикосновении к сенсорному элементу Е1 переменное напряжение поступит на вход компаратора, он переключается, что приведёт к запуску одновибратора. На выходе элемента DD1.3 установится низкий уровень, светодиод HL1 погаснет. Через резистор R5 начнётся зарядка конденсатора С1, продолжительность которой около 0,04 с, а через резистор R8 и диод VD2 - быстрая разрядка конденсатора С2 продолжительностью меньше указанного времени. Поэтому на выходе элемента DD1.4 установится высокий уровень, который включит исполнительное устройство.

Если к сенсорному элементу не прикасаться, компаратор, а затем и одновибратор вернутся в исходное состояние, светодиод HL1 включится и начнётся зарядка конденсатора С2 через резистор R7 до напряжения переключения элемента DD1.4, продолжительность которой и определяет время выдержки. Для указанных на схеме номиналов этих элементов продолжительность выдержки около 25 с. По истечении этого времени на выходе элемента DD1.4 установится низкий уровень, и исполнительное устройство будет отключено.

5. Электрический расчет узла

В соответствии с техническим заданием, необходимо произвести расчёт узла одновибратора на элементах DD1.3, DD1.4 по длительности формируемой им длительности выдержки времени на переключение схемы в исходное состояние. Схема узла приведена на рисунке 5.1

Рисунок 5.1 Схема узла на R7,C2

Основными элементами схемы, которые обеспечивают формирование этой выдержки продолжительностью до 25 секунд, являются элементы интегрирующей цепи R7C2.

Поскольку цепь интегрирующая, то для её расчёта задаёмся постоянной времени цепи,τ, сек, 25.

Исходя из выбранного значения, зададимся значением сопротивления резистора R7, МОм, 5,6. Тогда значение ёмкости конденсатора С2, Ф, определится по формуле (5.1)

τ = R·C (5.1)


Принимается к установке электролитический конденсатор по ГОСТ 4,7мкФ. Принимается к установке постоянный резистор по ГОСТ 5,6 Мом

6. Выбор и обоснование элементной базы

таймер резистор светодиод микросхема

1. Резисторы выбираются из отечественных металлооксидных плёночных, обладающих приемлемыми характеристиками для разрабатываемой конструкции. Основные типы сравниваемых резисторов приведены в [3].

Сравнительные характеристики резисторов сводим в таблицу 6.1

Таблица 6.1 - Основные параметры резисторов постоянного сопротивления

Тип

Пределы номинальных сопротивлений, Ом

Рассеиваемая мощность, Вт

Максимальное напряжение, В

Диапазон рабочих температур, ºС






от

до

С2-22

2,4×103…2,2×105

0,25

5;10;20

250

-40

+70

С2-23

2,4×103…3×106

0,25

1;2;5;10

250

-60

+155

С2-24

2,7×103…15×106

0,25

1;2;5;10

250

-60

+155


Для разрабатываемой конструкции выбираем тип С2-23 как наиболее подходящий по параметрам.

. Конденсаторы постоянной емкости выбираем из числа типов:

КМ-6, КТ и К10-17. Сравнительные параметры конденсаторов приведены в таблице 6.2

Таблица 6.2 - Основные параметры конденсаторов

Тип

Пределы емкости, пФ

Допустимое отклонение, %

Номинальное напряжение, В

ТКЕ

Интервал температур, ºС

К10-17

15…68·103

5…20

750

Н70

-60…+85

КМ-6

120…22·105

5…20

250

Н30

-60…+85

КТ

1…47·102

2…20

500

Н70

-60…+85


Выбираются конденсаторы К10-17.

Основные параметры некоторых типов электролитических конденсаторов приведены в таблице 6.3

Таблица 6.3 - Основные параметры электролитических конденсаторов

Тип

Пределы номинальной ёмкости, мкФ

Допустимое отклонение ёмкости от номинальной, %

Номинальное рабочее напряжение, В

 К50-7

20…500

от + 80 … - 20

50…160

К50-16

2…5000

от + 80 … - 20

6,3…100

К50-35

1…4700

6,3…160


Выбирается тип электролитического конденсатора К50-35, которые при соответствующих технических параметрах имеют меньшие габариты и стоимость.

. Выбор диодов, применяемых в устройстве, производится среди импульсных по максимально допустимому импульсному току, прямому импульсному напряжению, максимально допустимому обратному напряжению и обратному току через диод.

Основные параметры некоторых типов импульсных диодов приведены в таблице 6.4

Таблица 6.4 - Основные параметры импульсных диодов

Тип диода

Максимально допустимый импульсный прямой ток, мА, при τи=10мкс

Максимально допустимый постоянный или средний прямой ток, мА

Максимально допустимое импульсное или постоянное обратное напряжения, В

Максимальный обратный ток мкА, при U обр mах

Д220А

 500

 50

 3,75

 50

Д310

 800

 250

 2,5

 20

Д311

 500

 40

 1,25

 30

КД503А

 200

 20

 2,5

 30


Выбираются диоды Д220А, как обладающие оптимальным значением максимально допустимого импульсного прямого тока, максимально допустимого постоянного или среднего прямого тока и достаточным значением максимально допустимого импульсного напряжения.

. Выбор полевых транзисторов выходного релейного каскада проводим среди транзисторов малой мощности с изолированным затвором. Выбор полевых транзисторов производится по начальному току стока, максимальному напряжению затвор-исток, затвор-сток, сток-исток, рассеиваемой мощности и температуре. Параметры некоторых типов отечественных полевых транзисторов приведены в таблице 6.5

Таблица 6.5 - Параметры полевых транзисторов

Тип

Тип канала

Напряжение Uзи, В

Напряжение Uси, В

Ток стока, Iс А

КП501А

МДП

20

240

0,18

КП501Б

МДП

20

200

0,18

КП503А

МДП

20

240

0,15

КП504А

 МДП

10

240

0,25


Сравнивая параметры полевых МДП транзисторов различных типов, принимаются к установке транзисторы типа КП501А как обладающие параметрами, необходимыми для разрабатываемого устройства "Выключатель дистанционный"

5. При выборе стабилитронов учитывают: напряжение стабилизации, предельно допустимый ток стабилизации, максимально допустимый прямой ток, дифференциальное сопротивление стабилитрона. Основные параметры некоторых типов стабилитронов приведены в таблице 6.6

Таблица 6.6 - Основные параметры стабилитронов

Тип

Напряжение стабилизации, В

Предельно допустимый ток стабилизации, мА

Максимально допустимый прямой ток, мА



минимальный

максимальный


Д814А

7-8,5

3

50

Д814Б

8-9,5

3

36

50

Д814В

9-10,5

3

32

50

Д814Г

10-12

3

29

50

Выбирается стабилитрон Д814БA, который обеспечивает необходимое напряжение стабилизации и имеет достаточный максимально допустимый прямой ток.

. Выбор светодиодов осуществляется по постоянному прямому напряжению, максимально допустимому постоянному прямому току, максимально допустимому постоянному обратному напряжению, цвету свечения. Основные параметры сведены в таблицу 6.7

Таблица 6.7 - Параметры некоторых типов светодиодов

Тип диодов

Постоянное прямое напряжение, В, при Iпр mах

Максимально допустимый постоянный прямой ток, мА

Максимально допустимое постоянное обратное напряжение, В

Цвет свечения

 1

 2

 3

 4

 5

 АЛ102А

 2,8

 10

 2

Красный

 АЛ101Б

 5,5

 20

 1

Желтый

 АЛ307В

 2,8

 22

 2

Зеленый

 АЛ307Б

 2,0

 20

 2

Красный


. Реле для разрабатываемой конструкции выбираем из малогабаритных слаботочных импортных серии TRV по номинальному напряжению, току и сопротивлению обмотки. Основные параметры приведены в таблице 6.8.

Таблица 6.8 - Основные параметры реле

Тип реле

Номинальное напряжение, В

Номинальный ток, мА

Номинальное сопротивление, Ом

TRV-09VDC

9

22,2

406

TRV-12VDC

12

16

720

TRV-18VDC

18

11,1

1620

TRV-24VDC

24

8,3


Так как питание конструкции предполагается осуществлять от источника постоянного тока напряжением 12-15В, выбирается реле TRV-12VDC как наиболее соответствующее по своему рабочему напряжению.

8. Выбор цифровых интегральных схем производится, сравнивая основные параметры микросхем серий КМОП: К176, К561 и К564. Сравнительные основные параметры приведены в таблице 6.9

Таблица 6.9 - Основные электрические параметры микросхем

Серия

Напряжение питания, В

Ток потребления, мкА

 Время задержки, нс

Интервал рабочих температур, 0С

К176

9

0,1-10

200

-10…+70

К561

3-15

0,3-10

90

-10…+70

К564

3-15

0,2-11

60

-45…+85


Принимаем к установке в конструкцию "Таймер сенсорный" микросхему К564ЛА7, содержащую 4 элемента 2И-НЕ. Данный тип микросхем обладает рядом преимуществ по сравнению с другими типами КМОП логики - меньшим током потребления, широким диапазоном питающих напряжений и меньшим временем задержки распространения сигнала. УГО микросхемы К564ЛА7 приведено на рис.6.1

Рисунок 6.1 - УГО микросхемы К564ЛА7

Назначение выводов ИМС К564ЛА7 приведено в таблице 6.10

Таблица 6.10 - Назначение выводов ИМС К564ЛА7


ЗАКЛЮЧЕНИЕ

В курсовом проекте разработан "Таймер сенсорный" на современной элементной базе.

В ходе проектирования были раскрыты вопросы, касающиеся назначения и области применения проектируемого устройства.

В результате обзора методов построения аналогов проектируемого устройства, сравнения их достоинств и недостатков были сформулированы технические условия, предъявляемые к проектируемому устройству, сделан выбор и обоснование структурной схемы, произведено описание принципа ее работы.

На основании структурной схемы была выбрана схема электрическая принципиальная проектируемого устройства.

В соответствии со схемой электрической принципиальной и достижениями современной радиотехники был сделан и обоснован выбор элементной базы устройства.

ЛИТЕРАТУРА

1. Журнал «Радио», 2013г., №4, М. Бойко, "Дистанционный выключатель ", стр. 52.

. Горчук Н.В, "Сенсорный переключатель", Радиоежегодник, 2008г, стр.56.

. Терещук Р.М. Терещук К.М Справочник радиолюбителя, Киев «Наукова думка», 1987- 800с.

. Москатов Е.А., Справочник по полупроводниковым приборам, М.: Журнал "Радио", 2005 -208 с.

. Тарабрин Б.В., Интегральные микросхемы, справочник, - М.: Радио и связь, 1983 г.-528 стр.

. Лавриненко В.Ю., Справочник по полупроводниковым приборам. - К.: Техника, 1984- 422с.

. Усатенко С.Т., Выполнение электротехнических схем по ЕСКД. - М.: Издательство стандартов,1989 - 324 с.

. Методические рекомендации по выполнению курсового проекта по микросхемотехнике, : КПТ, 2011 -24 с.

Похожие работы на - Проектирование устройства 'Таймер сенсорный'

 

Не нашли материал для своей работы?
Поможем написать уникальную работу
Без плагиата!
Без нейросетей!