|
напряжение источника питания Е0
|
сопротивление внешней нагрузки
|
рабочий диапазон частот fн√2
|
рабочий диапазон частот fв√2
|
ток источника сигнала
|
емкость внешней нагрузки
|
|
В
|
кОм
|
кГц
|
МГц
|
мкА
|
пФ
|
|
10
|
1,3
|
30
|
2
|
1
|
Конденсаторы С1 - С6
выбираются 1-5 мкФ;
ток
частотный переменный сопротивление
2. Описание
принципиальной схемы
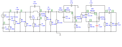
Рисунок 1 - Принципиальная схема
усилителя
Источником сигнала является ток
фотодиода - V1. Если свет на фотодиод не падает, диод V1 закрыт и его
внутреннее сопротивление велико. Вследствие этого источником сигнала является
генератор тока. Элементы С1, R2 образуют развязывающий фильтр по цепям питания
(Е0).
В качестве активного
элемента первого каскада выбран полевой транзистор, так как он обладает меньшим
уровнем собственных шумов. Входная цепь устройства образована входной суммарной
емкостью, состоящей из проходной емкости Сд фотодиода V1, входной
емкости Свх транзистора V2 и емкости монтажа См, а также
входным сопротивлением каскада V2. Хотя входное сопротивление транзистора V2 - rзи велико, входное сопротивление каскада определяется делителем
напряжения на его затворе (параллельным соединением резисторов R3 и R4). Данная входная цепь
и будет определять частоту верхнего среза fВХ
. Биполярный транзистор
V3, включенный по схеме общий коллектор (ОК) служит буферным каскадом с большим
входным и малым выходным сопротивлением. Транзистор V4
включен по схеме с общим эмиттером (ОЭ). Внешней нагрузкой предварительного
усилителя является входное сопротивление и входная ёмкость основного усилителя.
Для расширения полосы
пропускания в области верхних частот в этом каскаде может быть применена
отрицательная обратная связь (ОС) и основанная на ней эмиттерная коррекция
(R11, C5). Если в схеме рис. 1 удалить конденсатор С5, то благодаря
резистору R11возникнет местная ОС. Вследствие этого уменьшится коэффициент
усиления и увеличится частота верхнего среза до fв
F.
С2, С4, C6 -
разделительные конденсаторы. Определяют АЧХ в области нижних частот.
Блокировочными конденсаторами С3 и С5, устраняют местную обратную связь по
сигналу.
3. Расчет элементов схемы
по постоянному току
Расчет элементов необходимо начать с
обеспечения режимов работы фотодиода и транзисторов по постоянному току. Схема
усилителя по постоянному току представлена на рисунке 3. На этом рисунке
показаны только те элементы схемы, по которым протекают постоянные токи.
Рисунок 2 - Схема усилителя по
постоянному току
В связи с тем, что конденсаторы не
пропускают постоянный ток, рис. 3 представляется состоящим из трех независимых
фрагментов схемы: фрагмент с фотодиодом, c полевым транзистором и с
биполярными транзисторами.
Предварительный расчет
резисторов диода V1
Параметры фотодиода
V1-ФДК-227:
рабочее напряжение Uраб =
10 В,
темновой ток Iтем = 0,1
мкА,
фототок I1 = 1 мкА,
проходная емкость - Сд =
1 пФ.
Принципиальная схема цепей питания
фотодиода V1 и его типовая вольт-амперная характеристика приведены на рисунке
3.
а) б)
Рисунок 3 - а) Принципиальная схема
цепей питания фотодиода
б) типовая вольт-амперная характеристика
фотодиода
Обратное смещение на фотодиод
подается для вывода его в линейную область ВАХ. Одновременно с этим увеличение
напряжения Uак уменьшает проходную
емкость фотодиода.
Выберем напряжение анод-катод
фотодиода Uак = 8 В.
Тогда на резисторах (R1 + R2) должно быть падение напряжения,
равное
Eо - Uак = 10 - 8 = 2 В.
Задав напряжение на аноде Uа = 0,1* Eо
Uа = 0,1* 10 = 1 В
Определим напряжение на катоде:
Uк = Uа + Uак. (1)
Uк = 1 + 8 = 9 В.
Теперь, зная фототок I1,
вычислим сопротивление резисторов R1 и R2:
(2)
Мом
(3)
R2
=
1 Мом
Рассчитанные сопротивления
резисторов R1, R2 необходимо выбрать в соответствии с номинальным рядом
(Таблица 4).
В таблице 4 приведены ряды значащих
цифр для всех единиц измерений Ом, кОм, МОм. Выбирается значение, ближайшее к
расчетному из ряда заданной точности.
Таблица 4
Итого по таблице 4 получается:
R1 = 1 Мом
R2 = 1 Мом
На рисунке 4б показана точка покоя А
с координатами (I1, Uак), из чего следует, что
сопротивление фотодиода постоянному току в этой точке:
МОм
Предварительный расчет
по постоянному току
Каскада на полевом
транзисторе V2
Принципиальная схема
каскада на полевом транзисторе V2
по постоянному току представлена на рисунке 5.
а) б)
Рисунок 5
а) Принципиальная схема
по постоянному току каскада V2.
б) типовая вольт -
амперная характеристика полевого транзистора с n-каналом
Для расчета резисторов
R3, R4, R5 и R6 сначала необходимо рассчитать точку покоя полевого транзистора
V2, исходя из его параметров: тока стока начального Ic нач, крутизны
максимальной Smax и напряжения отсечки Uотс.
Выберем напряжение затвор-исток Uзи
= -1 В, Uзи ≤ Uотс / 2. Тогда ток стока и крутизну вычислим согласно выражениям:
(4)
6,4 мА
(5)
мА/В
Как правило, выбирают
напряжение на истоке Uи
= 0.2Eo, значит Uи
= 2 В, а напряжение сток - исток Uси
= E0/2, значит Uси
= 5 В. Тогда напряжение на стоке равно:
Uc = Uи + Uси. (6)
Uc = 2 + 5 = 7 В
Отсюда сопротивления в цепи истока и
стока:
(7)
= 310 Ом
(8)
= 469 Ом
R6
= 300 Ом
R5
= 470 Ом
Напряжение на затворе Uз
равно:
Uз
= Uи + Uзи (9)
Uз
= 2 + (-1) = 1 В
Рассчитаем сопротивление
R4, исходя из заданной верхней частоты fв
.Так как частота
верхнего среза входной цепи fвх
должна быть больше fв
, а она определяется
сопротивлением R4 и суммарной емкостью.
С = Сд+Свх+См
(10)
Где Сд - проходная
емкость диода;
Свх - входная
емкость транзистора V2;
См - емкость
монтажа.
Свх
определяется по формуле:
Свх = Сзи + (S·R5 + 1)*Cзс (11)
Свх = 5*10-12
+ (12*10-3*470 + 1)*1,5*10-12 = 14,96 пФ
можно заключить, что
необходимо взять R4 ≤ 1/(2рfв
*С).
Рассчитаем R4:
4,976 кОм
По таблице №4 R4 = 5,1 кОм.
После этого определяем
ток делителя:
(12)
мА
Сопротивление резистора R3:
(13)
кОм
По таблице №4 R3 = 47 кОм.
Расчет по постоянному
току каскадов на биполярных транзисторах V3, V4
Принципиальная схема каскадов V3, V4 по постоянному току представлена
на рисунке 6.
Рисунок 6 - Принципиальная схема
каскада на биполярных транзисторах по постоянному току
Транзистор КТ382А имеет следующие
справочные параметры:
· транзистор биполярный
кремниевый;
· Uбэ = 0.7 В;
· коэффициент усиления по
току минимальный h21 min = 40;
· коэффициент усиления по
току максимальный h21 max = 330;
· частота единичного
усиления fт = 1.8 ГГц;
· максимальный постоянный
ток коллектора Iк max = 20мА;
· максимальное напряжение
коллектор-эмиттер Uкэ max = 15 В;
· постоянная времени цепи
обратной связи фк = 15 пс;
· ёмкость коллекторного
перехода Ск = 2 пФ;
· допустимая мощность
рассеиваемая на коллекторе Pк = 100 мВт.
Для расчета сопротивлений резисторов
R7, R8, R9, R10 и R11 необходимо выбрать режимы работы
транзисторов V3 и V4.
Выберем ток покоя транзистора V4:
IК4 ≤ IКmax/2.
(14)
Ik4 = 6 мА.
Учитывая, что переменный
коллекторный ток транзистора V3 меньше, чем переменный ток коллектора V4, выбираем постоянный коллекторный
ток
IК3 ≤ IК4. (15)
IК3 = 5 мА.
Установив напряжение
коллектор-эмиттер V4 Uкэ4 = E0/2 → Uкэ4 = 5 В и напряжение на
эмиттере V4 UЭ4 = 0.1 E0 → UЭ4 = 1В, можно определить
напряжение на базе V4:
UБ4 = UЭ4 + UБЭ, (16)
где UБЭ=0.7 В для кремниевых транзисторов.
UБ4 = 1 + 0,7 =
1,7 В
заметим, что UБ4 = Uэ3.
Напряжение на базе V3:
UБ3=UЭ3+UБЭ. (17)
UБ3 = 1,7 + 0,7 = 2,4 В
Напряжение на коллекторе V4:
UК4 = UЭ4 + UКЭ,4.
(18)
UК4= 1 + 5 = 6 В
Теперь можно вычислить сопротивления
резисторов R9, R10 и R11:
(19)
(20)
(21)
Где
IЭ3
= IК3 +
IБ3
IЭ4
= IК4 +
IБ4
Для вычисления токов
базы IБ3 и IБ4
и дальнейших расчетов коэффициенты передачи по току h21,3
и h21,4 определим
с учетом их крайних значений
(22)
Тогда
(23)
= 43,4 мкА
= 52 мкА
IЭ3 = 5*10-3
+ 0,043*10-3 = 5,043 мА
IЭ4 = 6*10-3
+ 0,052*10-3 = 6,052 мА
Вычислим сопротивления R9, R10, R11:
=0,337 кОм
= 0,67 кОм
= 0,165 кОм
По таблице 4 имеем:
R9 = 330 Ом, R10 = 680 Ом, R11 = 160 Ом.
Для вычисления сопротивлений R7 и R8 нужно знать ток делителя IД3. Обычно его выбирают равным IД3 ≥ 10IБ3.
IД3 = 10*0,0434*10-3
= 0,434 мА.
Сопротивления резисторов:
(25)
= 15,93 кОм
(26)
= 5,53 кОм
По таблице 4 имеем:
R7 = 16 кОм, R8 = 5,6 кОм
. Проверка расчета по
постоянному току с помощью компьютера
Правильность расчетов сопротивлений
удобно проверить с помощью компьютера. Для этого принципиальную схему каскадов
на транзисторах V3 и V4 (рисунок 6) преобразуем в эквивалентную схему по постоянному
току, заменяя биполярные транзисторы активными четырехполюсниками типа ИТУТ
(рисунок 7), где H11-входное сопротивление
биполярного транзистора на постоянном токе.
Рисунок 7 - Эквивалентная схема
биполярного транзистора по постоянному току
Вследствие несовпадения направления
постоянного коллекторного тока в реальном транзисторе и в компьютерной модели
(рисунок 7) коэффициенту передачи тока h21 необходимо присвоить знак минус.
Составим эквивалентную схему
(рисунок 8) и с помощью программы Fastmean произведем расчет. Эта программа
сама нумерует узлы и элементы схемы, чаще всего в порядке их набора. Поэтому
рядом с элементами схемы рисунок 8 в скобках указано соответствие каждого из
них рисунок 1. При расчете используются сопротивления резисторов, выбранные
ранее по номинальному ряду.
Рисунок 8 - Эквивалентная схема
усилительного каскада на V3, V4 по постоянному току
Сопротивления R3 и R5 не являются резисторами, они
отражают эквиваленты входных сопротивлений переходов база-эмиттер транзисторов V3 и V4 H11,3 и H11,4 по постоянному току. Их
величины:
(27)
=16,28 кОм
(28)
= 13,46 кОм
где UБЭ=0,7 В.
С помощью программы
Fastmean по схеме рисунок 8 вычислим токи в резисторах и напряжения в узлах.
Рисунок 10 - Результаты расчетов на
ПК
Знак минус показывает, что токи
текут от узла с меньшим номером к узлу с большим номером.
Сравнение результатов
предварительного и компьютерного расчетов дает таблица 5.
Таблица 5
|
№ п/п
|
V3
|
V4
|
|
Токи и напряжения
|
U
Б3
|
U
Э3
|
I
Д3
|
I
Э3
|
U
Э4
|
U
к4
|
Iк4
|
|
Единицы измерения
|
В
|
В
|
мА
|
мА
|
В
|
В
|
мА
|
|
Расчет предварительный
|
2,4
|
1,7
|
0,43
|
5,043
|
1,0
|
6,0
|
6,0
|
|
Расчет компьютерный
|
2,41
|
1,68
|
0,43
|
5,1
|
5,89
|
6,05
|
Результаты совпадают с точностью ≤
10%, значит можно считать, что расчет всех элементов схемы по постоянному току
сделан правильно.
. Расчет усилителя на
переменном токе
Расчет коэффициент
усиления по току кi(f) в режиме малого
сигнала
Этот расчет также проведем при
помощи программы Fastmean. Для этого составим полную эквивалентную схему усилителя на
переменном токе (для всех диапазонов частот). Рекомендуется получать
эквивалентную схему из принципиальной (рисунок 1) путем двух последовательных
преобразований. Первое преобразование основано на том, что сопротивление
источника питания Е0 переменному току равно нулю. Из этого следует,
что на эквивалентной схеме его выводы можно замкнуть накоротко, а сам источник
удалить. После этой операции верхние выводы резисторов R2, R3, R5, R7, R10 оказываются на переменном токе
соединенными с общим проводом и эквивалентную схему удобно изобразить в виде,
показанном на рисунке 11.
Рисунок 11 - Предварительная
эквивалентная схема усилителя на переменном токе
В процессе второго преобразования
элементы схемы V1, V2, V3 и V4 заменяются их эквивалентными моделями на переменном токе.
Транзисторы заменяются активными четырехполюсниками в виде ИТУН и ИТУТ (рисунок
12). Минусы перед показателями передаточных функций отражают поворот фазы
сигнала.

а) б)
Рисунок 12 - Эквивалентные модели
а) полевого транзистора для
переменного тока
б) биполярного транзистора для
переменного тока
На рисунке 12, а показана П-образная
модель полевого транзистора для переменного тока. Здесь кроме активного
четырехполюсника ИТУН представлены внутренние емкости транзистора.
Сзи - емкость затвор - исток
транзистора.
Сзс - проходная емкость, емкость
перехода затвор - сток.
S2 - крутизна в точке покоя.
Сопротивление rзи велико
и учитывать его нет необходимости.
На рисунке 12, б показана модель
биполярного транзистора. В этой схеме используется активный четырехполюсник
типа ИТУТ - источник тока, управляемый током. Здесь выходной ток iК управляется
током базы iб, т.е. iк = - h21*iб.
Здесь также необходимо учитывать
внутренние емкости: емкости переходов база-эмиттер Сб’э и
база-коллектор СК:
(28)
где fт - частота единичного усиления.
rб’э - сопротивления
переходов база-эмиттер.
h21 - коэффициент усиления
по току транзистора.
Существенную роль играют
сопротивления переходов база-эмиттер rб’э:
(29)
И сопротивления базового
слоя (объёмное сопротивление базы) rб’б.
(30)
Где
Ск - емкость
коллекторного перехода.
- постоянная времени
цепи обратной связи.
Входное сопротивление
биполярного транзистора на переменном токе:
h11 = rб’б+ rб’э (31)
Источником сигнала является фототок
I1 диода V1. Согласно рисунку 4, б сопротивление фотодиода на переменном токе
определяется касательной к вольт-амперной характеристике в точке покоя А. Эта
точка при отрицательном смещении находится на пологом участке характеристики.
Вследствие того, что приращение напряжения измеряется в вольтах, а приращение
тока в долях микроампера, сопротивление фотодиода переменному току rД =
∆u/∆i оказывается значительно больше, чем сопротивление постоянному
току RД, и rД достигает 80…100 Мом. Это дает право
рассматривать источник сигнала как генератор тока. Чрезвычайно большое
сопротивление rД учитывать в эквивалентной схеме необходимости нет,
остается лишь ёмкость фотодиода СД (рисунок 13 а). На рисунке 13 б
изображена эквивалентная схема фотодиода по переменному току с учетом его цепей
питания.
а) б)
Рисунок 13
а) Модель фотодиода на переменном
токе
б) эквивалентная схема входной цепи
Соединим модели активных элементов
согласно принципиальной схеме (рисунок 1) и получим эквивалентную схему
предусилителя по сигналу для всех диапазонов частот (рисунок 14). Номера
внешних резисторов R1-R12 и конденсаторов C1-C6 этой схеме соответствуют
номерам резисторов и конденсаторов принципиальной схемы (рисунок 1).
Полная эквивалентная схема на
переменном токе приведена на рисунке 14.
Рисунок 14 - Полная эквивалентная
схема по переменному току
Сопротивления резисторов в схеме
(рисунок) 14 имеют следующие номинальные значения (таблица 6):
Таблица 6
|
R1
|
R2
|
R3
|
R4
|
R5
|
R6
|
R7
|
R8
|
R9
|
R10
|
R11
|
|
МОм
|
МОм
|
кОм
|
кОм
|
Ом
|
Ом
|
кОм
|
кОм
|
Ом
|
Ом
|
Ом
|
|
1
|
47
|
5,1
|
470
|
300
|
16
|
5,6
|
330
|
680
|
160
|
Элементы, R12 - R16 не являются резисторами, как
показано на рисунке 14, они отражают эквивалентные сопротивления: внешней
нагрузки (R12), собственные сопротивления базового слоя rб'б (R13, R15) и сопротивления перехода база-эмиттер rб'э (R14, R16).
Рассчитаем эти сопротивления:
R13
= R15 =
=
7,5 Ом
575 Ом
479 Ом
Полученные данные занесем в таблицу
7.
Таблица 7
|
R12
|
R13
|
R14
|
R15
|
R16
|
|
кОм
|
Ом
|
Ом
|
Ом
|
Ом
|
|
1,3
|
7,5
|
575
|
7,5
|
479
|
Рассчитаем емкости в схеме (рисунок
14):
В транзисторе V3
17,7*10-12 =
17,7 пФ
В транзисторе V4
21,2*10-12 =
21,2 пФ
Значения дополнительных
ёмкостей сведены в таблицу 8.
Таблица 8
|
C7
|
C8
|
C9
|
C10
|
C11
|
C12
|
C13
|
С14
|
|
пФ
|
пФ
|
пФ
|
пФ
|
пФ
|
пФ
|
пФ
|
пФ
|
|
5
|
21,2
|
2
|
17,7
|
2
|
5
|
1,5
|
1
|
Конденсаторы С1 - С6 выбираем
равными 1 мкФ.
6. Построение амплитудно-частотной характеристики
Используя программу Fastmean,
получаем АЧХ коэффициента передачи тока Ki(f) = I(R12)/I1.
Зависимость модуля функции передачи от частоты принято строить в децибелах по
оси Y и в логарифмическом масштабе по оси частот.
На рисунке 15 показана АЧХ
коэффициента усиления тока. На средних частотах усиление составляет 64,99 дБ.
Рисунок 15 - АЧХ коэффициента усиления
Перемещая линейку, определяем полосу
пропускания усилителя по уровню -3 дБ по отношению к средним частотам (рисунок
16, рисунок 17). Полоса пропускания усилителя получилась 2,328 МГц (от 37,319
кГц до 2,365 МГц)

Рисунок 17 - АЧХ коэффициента
усиления (линейка сдвинута на 3 дБ вправо)
7. Расчет сопротивления
передачи
Используя программу Fastmean, получаем также
частотную характеристику сопротивления передачи R(f) = U(14)/I1.
Рисунок 18 - Частотная
характеристика сопротивления передачи
На средних частотах сопротивление
передачи составляет R=2,309 МОм. Рассчитаем максимальное выходное напряжение
спроектированного усилителя - преобразователя ток - напряжение. Амплитуду тока
сигнала определяем как разность между током фотодиода в точке покоя и темновым
током:
Im= I1 - Iтем
Im = 1*10-6
- 0.1*10-6 = 0.9 мкА.
Амплитуда выходного напряжения будет
равной:
m(14)=Im*R
m(14) = 0.9*10-6*2,309*106=2,078 В.
Литература
1. Алексеев А.Г.,
Климова П.В. Методические указания к курсовому проектированию предварительных
каскадов RC - усилителей систем передачи информации. 2010. www.vizo.ru.
2. Справочник по
электрическим конденсаторам Дьяконов М.Н. и др. Под общей ред. Четвертакова
И.И. и Смирнова В.Ф.-М.: Радио и связь, - 1983.
. Павлов В.Н.,
Ногин В.Н. Схемотехника аналоговых электронных устройств: Учебник для вузов.
-2-е изд., исправ. - М.: Горячая линия - Телеком 2001.
4. www.fastmean.ru Официальный сайт программы FASTMEAN