Побудова оптимізованої програми оцінювання технічного стану електроенцефалографів серії 'Експерт'

  • Вид работы:
    Курсовая работа (т)
  • Предмет:
    Информатика, ВТ, телекоммуникации
  • Язык:
    Украинский
    ,
    Формат файла:
    MS Word
    164,25 Кб
  • Опубликовано:
    2014-03-30
Вы можете узнать стоимость помощи в написании студенческой работы.
Помощь в написании работы, которую точно примут!

Побудова оптимізованої програми оцінювання технічного стану електроенцефалографів серії 'Експерт'














Курсова робота

з дисципліни : “Оцінювання технічного стану радіоелектронної апаратури”

на тему: “Побудова оптимізованої програми оцінювання технічного стану електроенцефалографів серії «Експерт»”

Зміст

Вступ

. Інженерний аналіз

.1 Загальні відомості про ЕЕГ

.2 Електроенцефалографи «Експерт»

.3 Технічні характеристики електроенцефалографів «Експерт»

.4 Аналіз принципів функціонування ЕЕГ

.5 Методика перевірки ЕЕГ приладу

.6 Можливі режими та умови експлуатації

.7 Типові несправності та способи їх усунення

.8 Наслідки відмов

.9 Розрахунок надійності

. Електрична принципова схема

. Функціональна схема

. Структурна схема

. Рівень контролепридатності

. Рівень ремонтопридатності

. Функціонально-логічна модель

Висновок

Список використаної літератури

 

Вступ


Кожен електроенцефалограф має свої особливості. Деякі надійні, довговічні , зручні в експлуатації і допомагають забезпечити високий рівень діагностики . Інші менш вдалі , вимагають великих трудовитрат медсестри і доктора , деякі працюють погано. Є й такі , які не працюють взагалі , і їх купівля стає лихом загальнолікарняного масштабу. Тому найважливішим питанням для потенційного покупця стає ВИБІР необхідного обладнання , а в ідеалі - експертиза ДО ПРИДБАННЯ .

Реклама на сучасному ринку цих приладів стверджує , що :

.        Всі прилади , як з'ясовується , є унікальними , іноді унікальними оголошуються можливості ОС Windows , під якою працює програмне забезпечення приладу .

.        Всі прилади являють собою універсальні комплекси нового покоління , при цьому кількість і характеристики цих " поколінь" ніким не визначені.

.        Майже всі прилади мають технічні характеристики , набагато переважаючі світовий рівень , і призначені для поглибленого ( дивний термін ) аналізу ЕЕГ.

.        Всі прилади здатні працювати в неекранованому приміщенні , і тільки в інструкції з експлуатації є посилання на те , що " при невдалому розташуванні приладу в приміщенні ...".

.        Більшість фірм СНД , що виробляють ці прилади , оголошують себе лідерами ринку (!) .

Тим не менше:

1.      Ні в описі , ні в рекламі ніколи не наводиться жодного реального ( NB!) клінічного випадку .

.        Майже вся реклама перевантажена незрозумілими для доктора термінами і екзотичними методами аналізу ЕЕГ.

.        Програмне забезпечення обов'язково прикрашається дивиною - або модною , або незрозумілою доктору .

.        У рекламний текст обов'язково додаються незрозумілі абстракції , наприклад: " Ядром (чому не снарядом ?) Комплексу NEURODUB є програма ...".

.        Майже кожна реклама натякає на автоматичну обробку даних , іноді й на діагностику , тобто при роботі оператору думати не доведеться.

У результаті вибір потенційного користувача ускладнений інформаційним шумом і відвертою дезінформацією , не кажучи вже про психологічні (або комерційних) трюках сучасних методів обробки покупця (нічого не поробиш , на дворі плюралізм і ринкова економіка ) .

 

. Інженерний аналіз

 

.1 Загальні відомості про ЕЕГ


Електроенцефалограф - це прилад, призначений для виміру і реєстрації змін різниці потенціалів електричного поля головного мозку. Сучасні ЕЕГ являють собою багатоканальні реєструючи прилади , що об’єднують від 8 до 24 і більше ідентичних підсилювально-реєструючих блоків(каналів), що дозволяють швидко реєструвати електричну активність від відповідного числа електродів, встановлених на голові пацієнта.

ЕЕГ - це метод реєстрації коливань електричних потенціалів мозку з поверхні голови. Вважається, що ЕЕГ в кожний момент часу відбиває сумарну електричну активність клітин мозку. В ЕЕГ відбиваються лише низькочастотні біоелектричні процеси тривалістю (періодом) від 10 мс до 10 хв. ЕЕГ завжди вимірюється між двома точками. Існують два способи реєстрації ЕЕГ - біполярний і монополярний. Під час біполярного відведення реєструється різниця потенціалів між двома активними електродами. Цей метод частіше використовується у клініці, наприклад, для локалізації патологічного осередку в мозку, але він не дозволяє визначити, які коливання виникають під кожним з двох електродів і які їхні амплітудні характеристики.

У психофізіології поширеним є інший метод - монополярного відведення. За ним реєструється різниця потенціалів між різними точками на поверхні голови по відношенню до якоїсь однієї індиферентної точки (наприклад, мочки вуха). У цій точці електричні процеси мінімальні і їх можна прийняти за нуль. ЕЕГ фіксує складний коливальний процес, в якому можна виділити деякі типи ритмічних коливань. Накопичені в психофізіології дані дозволяють пов’язати їх із певними видами психічної активності.

.2 Електроенцефалографи «Експерт»

Компанія TREDEX зараз випускає електроенцефалографи серії «Експерт» . Ця серія змінила попередні прилади « DX » , непогано ( якщо це не підробки ) зарекомендували себе протягом багатьох років роботи. Апаратура випускається в двох варіантах - стаціонарному і телеметричної . Відмінності другого варіанту полягають у застосуванні спеціально спроектованої цифровий телеметрії. У решті схемотехніки прилади ідентичні.

Особливістю цієї апаратури є висока надійність ( забезпечується відсутністю рухомих частин , застосуванням комплектуючих кращих зарубіжних виробників , удароміцність конструкцією і вологозахищенністю корпусу) . Висока перешкодозахищеність забезпечується застосуванням технології ENR.- External Noise Rejection , технологія проектування електроенцефалографії як єдиної системи , спрямована на забезпечення граничної захищеності від зовнішніх імпульсних і систематичних перешкод. Передбачає видалення перешкоди на вхідних клемах приладу і в першу каскадах посилення шляхом поєднання просторової фільтрації з оптимізованим квантуванням сигналу. При цьому забезпечується нечутливість всієї ЕЕГ - системи до високоамплітудними перешкод , низький рівень власних шумів підсилювача ( менше 0,9 мкВ ) . Реалізація принципу ENR передбачає узгоджену фільтрацію суміші " сигнал- перешкода", тобто забезпечення високої точності відображення сигналу ЕЕГ при практично повній придушенні позасмугових перешкод. Прилади , виготовлені за технологією ENR , забезпечують роботу електроенцефалограф без заземлення в будь-яких умовах реєстрації , за наявності поблизу будь-яких джерел перешкод . Технологія розроблена в 2000-2003 роках в дослідницькій лабораторії компанії TREDEX і успішно використовується в клінічній практиці провідних медичних установ.

Це означає, що "Експерт" працюватиме в БУДЬ-ЯКОМУ приміщенні без екранування (при невиконанні цієї умови фірма негайно поверне гроші). Якість реєстрованої ЕЕГ буде відповідати якості "NIHON KOHDEN".

Крім того, перешкодозахищеність телеметричних приладів серії "Експерт" має настільки значний запас, що бездоганну електроенцефалограму можна реєструвати навіть при розмові пацієнта по мобільному телефону. Такі дослідження були проведені за допомогою нашої апаратури, і результати (багато в чому, шокуючі) були опубліковані в журналі Intern. J. Neuroscience, 113:1007-1019, 2003 у статті Effects of high-frequency electromagnetic fields on human EEG: a brain mapping study.

Важливою особливістю є також придатність (внаслідок стійкості до перешкод і низького власного шуму ) для діагностики смерті мозку при підключеному апараті штучної вентиляції легенів. У телеметричної варіанті апарат може бути використаний також для цілей інтраопераційного моніторингу та оцінки післяопераційного періоду , для анестезіологічного контролю за станом електричної активності мозку при різних типах анестезії. При комплектації додатковими електродами система може бути застосована в умовах операційної для оцінки локалізації епілептогенного вогнищ , в т.ч. вторинних .

Для реальної клінічної роботи (у першу чергу - в епілептології ) необхідна висока вірність відображення електроенцефалограми . При цьому прилад повинен дуже правильно " прописувати " всі особливості пік -хвиль , спайків та інших феноменів .

Серія "Експерт" випускається в 16 -, 19 -, 21 -, 24 - і 32 (у розробці)-канальних варіантах. Найбільш популярна і використовувана комплектація - 16 каналів. Ми вважаємо, що апаратура серії "Експерт" відповідає своєму призначенню і дозволяє отримати добрі діагностичні результати.

.3 Технічні характеристики електроенцефалографа 16-19 канального

Таблиця 1.Технічні параметри ЕЕГ «Експерт»16-19 канального

Параметри

Значення

Число ЕЕГ каналів

16 / 19

Діапазон реєстрованих сигналів, мкВ

0.5 ... 400

Вхідний струм витоку, нА

менше 100

Вхідний опір для синфазного сигналу, МОм

більше 100

Диференціальний вхідний опір, МОм

більше 5

Пригнічення синфазної перешкоди, дБ

більше 120

Смуга пропускання підсилювача(- 3 дБ), Гц

0.1 ... 50

Взаємне проникнення каналів, дБ

-40

Рівень шуму діючого значення при закороченому виході, мкВ

менше 0.5

Вбудоване калібрування, мкВ

50

Включення калібрування, перемикання постійних часу НЧ і ВЧ фільтрів

програмне

Опір електродів, кОм

0 ... 100

Напруга поляризації електродів, мВ

менше 300

Тип інтерфейсу - послідовний, швидкість передачі, кбіт/з

115.2

Споживана потужність, не більше, Вт

2

Габаритні розміри

200х150х25

Вага, без стійки, кг

0.5

 

.4 Аналіз принципів функціонування ЕЕГ


На кожен канал реєстрації подаються напруги, відведені двома електродами: одна - на позитивний, інша - на негативний вхід каналу підсилення. Електроди для ЕЕГ являють собою металічні пластинки чи стержні різної форми.

Хлорид срібла (AgCl) вважається кращим для загальних нейрофізіологічних застосувань. Оскільки Ag - злегка розчинна сіль, AgCl швидко насичується і набуває рівноваги. Тому, Ag - хороший метал для виготовлення металевих зовнішніх шкірних електродів.

При встановленні електродів волосся розсовують, шкіру ретельно протирають спиртом, що зменшує виділення сальних залоз, які збільшують опір в області контакту електрода зі шкірою. Цим самим зменшуючи вплив електромагнітних полів.

Важливою вимогою до матеріалу, з якого виробляють електроди, є відсутність поляризації в процесі реєстрації. Явище поляризації пов’язане з тим, що в наслідок електрохімічних процесів в електролітичному середовищі в області контакту електрода зі шкірою збираються надлишок іонів, що викликає появу коливання постійного потенціалу, а це призводить до викривлення реєстрації.

Після відведення електричні потенціали подаються на входи підсилювально-реєструвальних приладів.

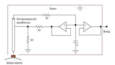
Рис.1.Схема зменшення ЕМ випромінювань

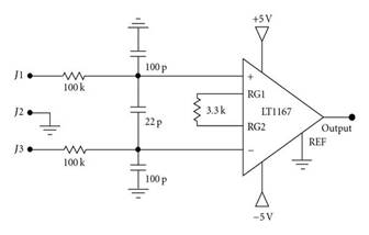
Рис.2. Принципова схема вхідного підсилювача

Електрод, що встановлюється на тілі досліджуваного та приєднаний до цього гнізда, називається електродом заземлення. Він слугує для вирівнювання потенціалів тіла пацієнта та підсилювача. Чим нижчий під електродний імпеданс нейтрального електрода, тим краще вирівняні потенціали, і, відповідно, менша синфазна напруга перешкоди буде прикладена на диференціальні входи.

У даному ЕЕГ електродна коробка представлена комп’ютерною системою, що містить блок аналогово-цифрового перетворення ЕЕГ.

Підсилювально-реєструючі пристрої, як правило, монтуються із двох окремих блоків, зв’язаних в свою чергу з’єднувальним кабелем, - блоку попереднього підсилення та блоку власне реєстрації.

Блок попереднього підсилення складається із набору ідентичних попередніх підсилювачів відповідно числу каналів реєстрації. Кожен із каналів має ручки управління, виведені на передню панель блоку попереднього підсилення.

Щодо аналогових ЕЕГ, то, перш за все, для кожного підсилювального блоку існує комутатор відведень ЕЕГ, що дозволяє кожному каналу комутувати електроди, що знаходяться на голові досліджуваного у потрібній комбінації. У комутаторах вхідним клемам підсилювача, додатної та від’ємної, відповідають східчасті перемикачі, які можуть займати одне із положень згідно нумерації контактних гнізд на вхідній коробці Електроенцефалографа. Таким чином, встановивши на будь-якому каналі перемикач, що відповідає від’ємній клемі, в положення 2,отримують можливість реєструвати по цьому каналу різницю потенціалів між електродами, підключеними до гнізд 1 і 2 вхідної коробки ЕЕГ. При цьому від’ємний зсув потенціалу під електродом 1 буде супроводжуватися відхиленням кривої реєстрації вгору. Крім комутації по окремим каналам, більшість сучасних ЕЕГ дозволяє з допомогою спеціальних перемикачів по уже змонтованій схемі комутувати у визначених комбінаціях електроди відразу по всім каналам.

У цифрових ЕЕГ усі регулювання чутливості та комутації електродів забезпечуються програмно з клавіатури комп’ютера чи спеціалізованого процесора. Регулювання чутливості дозволяє підбирати підсилення таким чином, щоб отримати оптимальний режим реєстрації в залежності від амплітуди вхідного сигналу. Для задання смуги пропускання підсилювача на кожному каналі є регулятори фільтрів високої та низької частоти. Фільтр низьких частот визначає верхню межу частот, які будуть без викривлень пропускатись підсилювачем. Сучасні ЕЕГ дозволяють регулювати цю межу від 1500 до 15 Гц.

Регулювання нижньої смуги пропускання електроенцефалографа роблять фільтрами високих частот шляхом зміни постійної часу підсилювача. Обмеження нижньої смуги пропускання приладу потрібне для виключення із запису артефактів повільних змін потенціалу шкіри, змін потенціалів, пов'язаних із незначними зміщеннями електродів і змінами в області контакту між шкірою і електродом. За міжнародним стандартом в електроенцефалографі прийнята постійна часу підсилювача, рівна 0,3 секунди, яка забезпечує неспотворену реєстрацію усіх основних низькочастотних складових ЕЕГ. Чим більше постійна часу, тим більше низькочастотних складових пропускається підсилювачем.

Для стандартизації режиму роботи електроенцефалографа застосовують калібрувальний прилад. Цей прилад подає одночасно на входи усіх підсилювачів прямокутний сигнал поперемінно позитивною і негативною полярністю, амплітуда якого може бути різною залежно від вибраного масштабу посилення. Для запису ЕЕГ використовують стандартний калібрувальний сигнал, що відповідає 50 мкВ.

Для перевірки якості встановлення електродів є також омметр, що дозволяє визначити опір в області контакту електрода з досліджуваним об'єктом. Для отримання правильного запису цей опір не повинен перевищувати 20 кОм.

Після підсилення сигнал подається у блок реєстрації електроенцефалографа. Крім того, з блоків попереднього посилення електрична активність може бути виведена за допомогою додаткових виходів на зовнішні системи реєстрації або обробки : спеціалізовану ЕОМ.

 

.5 Методика перевірки ЕЕГ приладу «Експерт»


.Зовнішній огляд

.Випробування

.Визначення метрологічних характеристик

.Визначення відносної погрішності калібратора амплітуди

.Визначення відносної погрішності

.Калібратора міток часу

.Визначення ідентичності форми сигналу і вимірів реперних значень його амплітудно-тимчасових параметрів

.Визначення погрішності вимірів напруги

.Визначення відносної погрішності виміру інтервалів часу

.Визначення рівня шуму, приведеного до входу

.Визначення відносної погрішності оцінки спектрального складу сигналу

.Визначення відносної погрішності вимірника міжелектронного опору(омметра, що входить в комплект постачання).

 

.6 Режими та умови експлуатації


Ядром електроенцефалографічного комплексу «Нейроком» є програма реєстрації, зберігання, обробки, аналізу і інтерпретації електроенцефалограм і викликаних потенціалів, що надає користувачеві наступні можливості :

.        відеомоніторинг;

.        проведення роздільного накопичення відгуків на парні і непарні стимули при дослідженні викликаних потенціалів і спостереження за зміною якості накопичення викликаних потенціалів;

.        режекція ЕЕГ артефактів, за рахунок автоматичної розмітки цих проб, з можливістю корекції отриманих результатів;

.        фільтрація електроенцефалограм усіх або окремих ЕЕГ відведень будь-якими НЧ, ВЧ або смуговими фільтрами, з будь-якими встановленими частотами зрізу і заданим порядком фільтру;

.        представлення сигналів у будь-якій з наявних в комп'ютерному електроенцефалографічному комплексі «НЕЙРОКОМ» програмі схем відведень або в схемах відведень, створених користувачем, просторова фільтрація сигналів ЕЕГ відведень;

.        виборча режекція ЕЕГ артефактів за рахунок усунення артефактних компонент ICA розкладання ЕЕГ сигналу, виборча режекція синхронних із стимулами ОКГ артефактів при дослідженні зорових ВП;

.        спектральний аналіз ЕЕГ даних на будь-якому тимчасовому інтервалі, з можливістю вибору частотного дозволу і типу вікна. Спектральний аналіз ВП і компонент ICA розкладання ЕЕГ;

.        топографічне картування ЕЕГ даних (більше 120 типів карт), викликаних потенціалів або компонент ICA розкладання з можливістю побудови потужнісних, частотних, потенційних, дипольних карт або карт симетрії на будь-яких заданих тимчасових або частотних інтервалах. Можлива побудова сімейства карт по вказаному параметру, вибір з пропонованих і формування нових колірних палітр для відображення карт, завдання кроку відображення ізопотенціальних ліній і багато що інше;

.        топографічне картування просторового розподілу амплітуд нав'язаних ЕЕГ ритмів для будь-яких частот стимуляції, їх гармонік і субгармонік;

.        топографічне картування тимчасових змін амплітуд основних ритмів ЕЕГ активності в процесі виконання проби (наприклад, гіпервентиляції);

.        просторова локалізація окремих (до 16 або 19) джерел ЕЕГ активності в заданому тимчасовому і частотному діапазоні, з використанням результатів ICA розкладання і модернізованого МДЛ (багатокрокова дипольна локалізація) методу для кожної з компонент;

.        повторне, що перенакопичило ВП, з попередньою режекцією артефактів, фільтрацією і іншими методами попередньої обробки електроенцефалограм;

.        автоматичне розставляння тимчасових маркерів викликаних потенціалів в заданих ЕЕГ відведеннях, розрахунок коефіцієнтів кореляції результатів накопичення відгуків на парні і непарні, часті і рідкісні стимули;

.        використання коригованих користувачем файлів віково-статевих норм при формуванні автоматичного опису ЕЕГ. Корекція і формування нових файлів норм, адаптації програми, що створюють можливість, під конкретні методи дослідження;

.        формування автоматичного словесного опису, відповідно до вибраних користувачем шаблонів норм і звітів. Можливість редагування сформованого програмою опису в офісних програмах MS Word, MS Excel, IE5.5, доповнення його своїми коментарями. Друк графічної і текстової інформації;

.        експорт початкових ЕЕГ цих і розрахованих параметрів для обробки в інших програмних пакетах і для передачі через мережу Internet;

.        швидкий і високоякісний друк інформації на будь-яких типах принтерів. Можливість друку результатів дослідження у фоновому режимі, одночасно з реєстрацією або аналізом ЕЕГ сигналів. Друк графіків будь-яких функціональних проб і результатів їх обробки. Друк звітів і графіків на звичайному папері, що забезпечує низьку собівартість друку висновків.

У комплексі «Нейроком» є можливість локалізації джерел будь-яких конкретних ЕЕГ феноменів - компонентів ICA розкладання. Технологія просторової локалізації джерел досить проста:

.        вибір тимчасової ділянки ЕЕГ з феноменом (ами), що цікавить;

.        розкладання ЕЕГ сигналів на компоненти з використанням ICA перетворення;

.        автоматичний пошук координат, орієнтації і параметрів диполя для кожної компоненти розкладання, що якнайкраще моделює реально існуючий розподіл потенціалів на поверхні скальпа для цієї компоненти;

.        відображення просторової локалізації джерел на двох проекціях мозку з вказівкою сферичних координат активного джерела і його положення на трьох найближчих до нього зрізах томографій.

 

.7 Найбільш характерні можливі відмови

електроенцефалограф технічний експлуатація несправність

Основні критичні зауваження, з якими ми зустрілися в процесі установки та експлуатації приладів, можна звести до наступного.

Сумнів у перевагах телеметрії, побоювання додаткових шумів і перешкод. Виникають тільки до початку експлуатації приладу . Після цього про телеметрії забувають - до хорошого звикають швидко. Деякі переваги телеметрії описані в статті Модифікація електроенцефалографічне діагностики як розвивається задача.

Побоювання ненадійної роботи акумуляторного джерела живлення телеметричного приладу . Спростовується експлуатацією - спеціально спроектоване зарядний пристрій не дозволяє пошкодити батарею навіть при великому бажанні , а прилад має вбудовану індикацію розряду і автоматичне вимикання при неприпустимому розряді батареї.

Сумнів у достовірності одержуваної ЕЕГ порівняно з деякими іншими українськими і російськими приладами. Претензія - до зайвої чіткості і " гладкості " електроенцефалограми . Підозра , що програма спеціально малює ЕЕГ так , як у підручнику . Спростовується метрологією , порівнянням записів "Експерт" із записами кращих імпортних друкуючих приладів. При детальній перевірці цієї претензії виявилися вкрай цікаві факти , зазвичай не афішуються виробниками ЕЕГ - апаратури , але призводять до характерного зашумлення більшості комп'ютерних ЕЕГ - кривих.

Несправності в блоці відведень

-        виникнення артефактів(порушення контактів у результаті порухів),

         розрив жили;

         порушення контакту між вилкою та розеткою приладу;

         шуми, що викривляють вихідний сигнал (зовнішнє ЕМ випромінювання).

Необхідно поліпшувати умову контакту між електродом і тілом, змащуючи місце гелем, що створює перехідний опір між поверхнею тіла та електродом. Як спосіб усунення шумів, захист від ЕМВ, використовують екранізацію кабелів(металеве плетиво).

Несправності в ПВЧ

-        спотворення ЕЕГ-сигналу внаслідок синфазної перешкоди;

         спотворення режимів передачі сигналу протягом усього тракту підсилення через сигнали перешкоди;

         пробій силового трансформатора.

Підсилювач знаходиться у замкненому металевому екрані. На сигнал можуть впливати такі перешкоди:

         сигнали перешкоди по лініям живлення, вхідним та вихідним сигнальним лініям, через ємнісний зв'язок між дротами(електро-статичний).

Шуми на лінії живлення ліквідують комбінаціями РЧ-фільтрів з подавлювачами перехідних процесів на рівнях змінного струму(фільтри ставляться перед силовим трансформатором приладу).

Перешкоди на входах та виходах зменшують ФНЧ, а також екранування дротів.

Слід відмітити, що надзвичайно велику вагу у боротьбі з перешкодами має вдале заземлення.

         відсутність напруг живлення ПВЧ(із стабілізаторів);

         транзистор згорів або пробився.

Потрібно перевірити режими роботи транзисторів, параметри яких подано в ТД. Перевірити цілісність відповідного запобіжника. Якщо запобіжник не зводиться тестером, то його слід замінити новим, але неодмінно після з’ясування причини його перегорання.

 

 

.8 Наслідки відмов


Таблиця 2. Наслідки відмов

№ п/п

Назва блоку, модуля

Характеристика відмови

Загальний час напрацювання

Середній час напрацювання до появи відмови

Локалізація (функціональний елемент)

Фінансові витрати

Час виконання ремонтно-відновлюваних робіт

1

Блок Підсилення: ПВЧ

Не працездатний

266 год

Транзистор VT1

120 грн

2 год






Операційний підсилювач АD8605

170 грн

4 год

2

Блок цифрової обробки АЦП

Не працездатний

3000 год

655 год

Компаратор D2

95 грн

3 год

 

 

.9 Розрахунок надійності

 

Невідновлювальні вироби

На випробування поставлено 2000 АЦП електроенцефалографів. За 6000 годин відмовило 25 виробів, а за інтервал часу 6000÷8000 відмовила ще 10 виробів. Потрібно визначити ймовірність безвідмовної роботи й імовірність відмови протягом 6000 годин; частоту й інтенсивність відмов у проміжку часу 6000÷8000 год.

 

Відновлювальні вироби

Проводилося спостереження за роботою трьох однакових підсилювачів сигналів ЕЕГ. За період спостереження було зафіксовано по першому виробу 5 відмов, по іншому - 2 відмови і по третьому - 3 відмови. Напрацювання першого виробу склав 405 год, іншого - 283 год й третього - 246 год.

Сумарний напрацювання трьох виробів:

tΣ = 405 + 283 + 246 = 934 год ,

Сумарна кількість відмов:

nΣ = 5 + 2 + 3 = 10 ,

Середнє напрацювання на відмову:


Коефіцієнт готовності виробу:

 

2. Електрична принципова схема


Рис.9 Електрична принципова схема електроенцефалографа

3. Функціональна схема




4. Структурна схема

 

 

БО - біологічний об'єкт, який підключається до технічного засобу через систему електродів(СЕ), прив'язану, як правило, до певних анатомічних точок на голові людини і використовувану для отримання електричних сигналів, що несуть інформацію про досліджувані процеси в головному мозку.

СЕ - система електродів має малий перехідний опір, і прикладається до поверхні шкіри на голові. З метою збільшення провідності шкіри на контактну поверхню електродів наносять гель. На голові електроди закріплюють за допомогою спеціальних еластичних шоломів. На лобові, скроневі, тім'яні і потиличні області півкуль закріплюються парні електроди. Електрод заземлення зазвичай поміщається на зап'ястку випробовуваного.

ПБП - підсилювач біопотенціалів служить для посилення дуже слабких електричних сигналів, що виникають в результаті діяльності головного мозку. Для посилення ЕЕГ і сигналів, що виникають при скороченні м'язів(міосигналів) застосовують зазвичай ПБП електронного типу : на транзисторах, на операційних підсилювачах або комбінованих. Для посилення сигналів головного мозку ПБП електронного типу непридатні, оскільки рівень їх власних шумів порівнянний величиной цих сигналів. Тому в електроенцефалографах застосовують ПБП параметричного типу, у яких рівень власних шумів дуже малий.

АК - аналоговий комутатор служить для перемикання електродів на різні канали і входи підсилювачів. У сучасних багатоканальних електроенцефалографах комутатори входять в комплекс приладів, що утворюють такого роду установку, і або монтуються на корпусі електроенцефалографа, або виносяться у вигляді спеціальної приставки. До комутаційного пристрою відносяться панель з гніздами для підключення електродів і багатополюсні перемикачі для комутації. Головна вимога тут - це хороші контакти і надійна ізоляція усіх ліній

ДП - друкуючий пристрій надає можливість друку результатів дослідження у фоновому режимі одночасно з реєстрацією або аналізом сигналів. Все на звичайному папері, що забезпечує низьку собівартість друку висновків.

ФНЧ і РФ - фільтр нижніх частот і режекторний фільтр потрібні для фільтрації сигналів, вони дозволяють підняти відношення сигнал/шум і цим покращити систему знімання сигналів.

ПК - персональний комп'ютер з програмним методом забезпечення для реєстрації, амплітудного, спектрального, кореляційного, когерентного аналізу, топографічного картирования, зберігання і автоматичної генерації опису ЕЕГ.

БЖ - блок живлення живить усі елементи, які у нас є в приладі.

БГР - блок гальванічної розв'язки здійснює захист пацієнта від поразки мережевою напругою.

АЦП- аналого-цифровий перетворювач, який здійснює перетворення аналогових сигналів в цифрову форму, прийнятну для введення в комп'ютер, із заданою частотою повторення таких перетворень.

МК - мікроконтроллер служить для перетворення інформації від пристрою, що поступає.

І - інтерфейс потрібний для перетворення логічних рівнів.

5. Рівень контролепридатності


За статистичними даними на ефективність проведення етапу вхідного контролю найбільше впливають значення рівнів контролепридатності, ремонтопридатності. У випадку, якщо виконання ремонту або заміни елементів та блоків недоцільне - приймається рішення про утилізацію приладу.

Якісною характеристикою рівня контролепридатності є середня оперативна трудомісткість.

Розрахуємо середню оперативну трудомісткість діагностування енцефалографа, за вихідними данними сервісного центру з обслуговування та ремонту медичного обладнання наведеними в таблицях.

В таблицях представлені значення оперативної трудомісткості операцій діагностування інженера-технолога за трьома рівнями кваліфікації. В таблиці 1. представлені значення оперативної трудомісткості діагностування інженера-тахнолога І рівня кваліфікації, відповідно в таблицях 2. і 3. ІІ-го та ІІІ-го рівнів.

Інженер-технолог - вища професійна (технічна) освіта без пред'явлення вимог до стажу роботи або середня професійна освіта й стаж роботи на посаді техніка-технолога I категорії не менше 3-х років або інших посадах, що заміщаються фахівцями із середньою професійною освітою, не менш 5 років.

Інженер-технолог III категорії - вища професійна (технічна) освіта та досвід роботи по спеціальності, придбаний у період навчання, або стаж роботи на інженерно-технічних посадах без кваліфікаційної категорії.

Інженер-технолог II категорії - вища професійна (технічна) освіта та стаж роботи на посаді інженера-технолога III категорії або інших інженерно-технічних посадах, що заміщаються фахівцями з вищою професійною освітою, не менш 3 років.

Інженер-технолог I категорії - вища професійна (технічна) освіта й стаж роботи на посаді інженера технолога II категорії не менш 3 років.

Таблиця 3.

Перелік операцій діагностування Д1

Оперативна трудомісткість операцій діагностування, люд.-год.

1

0,04

2

0,027

3

0,023

4

0,009

5

0,019

6

0,01

7

0,01

8

0,08

9

0,065

10

0,096

11

0,049

12

0,075

13

0,033


Таблиця 4.

Перелік операцій діагностування Д2

Оперативна трудомісткість операцій діагностування, люд.-год.

1

0,006

2

0,024

3

0,025

4

0,0053

5

0,018

6

0,05

7

0,008

8

0,013

9

0,025

10

0,039

11

0,035

12

0,012

13

0,021



Таблиця 5.

Перелік операцій діагностування Д3

Оперативна трудомісткість операцій діагностування, люд.-год.

1

0,006

2

0,012

3

0,05

4

0,009

5

0,015

6

0,08

7

0,003

8

0,017

9

0,02

10

0,033

11

0,039

12

0,021

13

0,015


Середню операційну трудомісткість діагностування енцефалографа розрахуемо за формулою :

,

де, N - число операцій діагностування, необхідних для визначення технічного стану виробу;

 - оперативна трудомісткість j-ї операції діагностування, люд.-год.

Розрахунок коефіцієнт безрозбірного діагностування

Показники для розрахунку коєфіціенту безрозбірного діагностування енцефалографа при вихідних данних:

·        число параметрів, як перевіряються при діагностуванні, для вимірювання яких не потрібні монтажно-демонтажні роботи при встановленні контрольно-перевірочної апаратури та інших засобів, Пк=39;

·        та загальна кількість параметрів які перевіряються при діагностуванні Пз=59.

Розрахуемо коефіцієнт безрозбірного діагностування за формулою :


 

 

. Рівень ремонтопридатності


Ремонтопридатність об'єкта оцінюється коефіцієнтом готовності (Кг) (технічного використання), що визначається за формулою:

,

де, То - середній наробіток до відмовлення в годинах;

ТВ - середній час відновлення об’єкта після відмовлення.

За даними нормативно-технічної документації ТОенцефалографа становить 1750 годин.

ТВ1 - середній час відновлення енцефалографа інженером-технологом ІІІ рівня кваліфікації;

ТВ2 - середній час відновлення енцефалографа інженером-технологом ІІ рівня кваліфікації;

ТВ3 - середній час відновлення енцефалографа інженером-технологом І рівня кваліфікації.

Дані отриманими з сервісного центру на ведені в таблиці 4.

Таблиця 4.


Інженер-технолог ІІІ рівня кваліфікації;

Інженер-технолог ІІ рівня кваліфікації;

Інженер-технолог І рівня кваліфікації;

ТВ (год./рік)

158

113

ТД (год.)

6.5

5

3.5

tr (грн.)

115

174

195


Розрахуємо значення Кг для трьох рівнів кваліфікації інженерів-технологів.

. Функціонально-логічна модель









 

 

1-      Електроди

-        Підсилювач

-        ФНЧ(фільтр низької частоти)

-        РФ(режекторний фільтр)

-        АЦП(аналогово-цифровий перетворювач)

-        Комутатор

-        ПЗП(постійний запам’ятовуючий пристрій)

-        Процесор

-        Зовнішні носії пам’яті

-        ОЗП(оперативний запам’ятовуючий пристрій)

-        Монітор

-        Друк

Визначення оптимальної сукупності параметрів та програми оцінки технічного стану ЕЕГ при функціонально-логічному моделюванні.

Для вирішення поставлених задач введемо початкові умови. Приймаємо, що ФЛМ об’єкта оцінки технічного стану складається із  структурних елементів. Ставимо граничні умови: в об’єкті одночасно відмовляє тільки один блок (елемент ФЛМ), при чому, така відмова елемента призводить до відмови об’єкта в цілому.

Таким чином, враховуючи, що , маємо , де - справний стан об’єкту;  - несправні стани, кожний з яких містить у собі одинарну відмову, тобто відмову тільки одного з елементів об’єкту. Враховуючи зазначене, представимо матрицю множини станів об’єкту (таблиця 3).

В таблиці 1:  - імовірність виникнення стану  у разі відмови відповідного елемента (блоку) об’єкту;  - порядковий номер станів.

Під елементарною перевіркою  будемо розуміти процедуру вимірювання вхідних і вихідних сигналів тільки одного із елементів ФЛМ.

Позначимо результат перевірки  ( - множина всіх елементарних перевірок) через . Тоді, -й рядок таблиці 1 можна представити у вигляді попарного набору

 (1) де .

Таблиця 3. Матриця множини станів

 S p

p1

p2

p3

p4

p5

p6

p7

p8

p9

p10

p11

p12


P(t)

Q(t)
















S0

1

1

1

1

1

1

1

1

1

1

1

1

1

1

0

S1

0

0

0

0

0

0

0

1

1

1

1

1

2

0,78

0,22

S2

1

0

0

0

0

0

0

1

1

1

1

1

3

0,11

0,89

S3

1

1

0

0

0

0

0

1

1

1

1

1

4

0,14

0,86

S4

1

1

1

0

0

0

0

1

1

1

1

1

5

0,71

0,29

S5

1

1

1

1

0

0

1

0

0

1

0

0

6

0,49

0,51

S6

1

1

1

1

1

0

0

1

1

1

1

1

7

0,64

0,36

S7

1

1

1

1

1

1

0

1

1

1

1

1

8

0,54

0,46

S8

1

0

0

0

0

0

0

0

0

0

0

0

9

0,86

0,14

S9

1

1

1

1

1

1

1

1

0

1

1

1

10

0,38

0,62

S10

1

1

1

1

1

1

1

1

1

0

1

1

11

0,75

0,25

S11

1

1

1

1

1

1

1

1

1

1

0

1

12

0,33

0,77

S12

1

1

1

1

1

1

1

1

1

1

1

0

13

0,76

0,24


Використовуючи матрицю множини станів об’єкту (таблиця 3), можна визначити оптимальну сукупність перевірок , як для контролю працездатності (контролюючий тест ) , так і для локалізації відмов (діагностичний тест ).

Зупинимося більш детально на вирішенні задачі визначення і мінімізації контролюючого тесту .Якщо мінімальний тест виявиться єдиним, то кількість перевірок, яку він містить, буде не тільки достатньою, але й необхідною для оцінки працездатного стану об’єкту контролю.

Для кожної пари  визначимо дискретний набір

,

де

.(2)

Одиниці в наборі  характеризують ті перевірки, на яких стани  та  відрізняються. На основі інформації із матриці станів (таблиця 1), а також враховуючи (2), побудуємо булеву матрицю  (таблиця 2), рядками якої є набори  , а колонками - сукупність перевірок .

Для визначення оптимальної сукупності перевірок контролюючого тесту із застосуванням методу булевих перетворювань необхідно для матриці  описати аналітичний взаємозв’язок між сукупністю перевірок  і множиною станів . Для цього формується булева функція диз’юнкція-кон’юнкцій станів  і сукупності перевірок :

.(3)

Сутність аналітичного вирішення рівняння (3) полягає у мулевому перетворенні диз’юнкції-кон’юнкціїй в кон’юнкцію-диз’юнкцій. В результаті таких перетворень можна отримати мінімальну сукупність , яка утворює оптимальний контролюючий тест .

Таблиця.4. Матриця  працездатності об’єкту

 S p

p1

p2

p3

p4

p5

p6

p7

p8

p9

p10

p11

Р12















S0S1

1

1

1

1

1

1

1






1

S0S2


1

1

1

1

1

1






2

S0S3



1

1

1

1

1






3

S0S4




1

1

1

1






4

S0S5





1

1


1

1


1

1

5

S0S6






1

1






6

S0S7







1






7

S0S8


1

1

1

1

1

1

1

1

1

1

1

8

S0S9









1




9

S0S10










1



10











1


11

S0 S12












1

12


В результаті зазначених процедур спрощення із матриці  утворюється нова матриця  (таблиця 3), стовпці якої вміщують сукупність перевірок мінімального контролюючого тесту Із порівняльного аналізу матриць  і  видно, що в результаті застосування методики булевих спрощень із 12 перевірок в мінімальний контролюючий тест увійшли 4 перевірки, необхідних і достатніх для оцінки технічного стану кожного окремого блоку перевіряємої системи.

Після того, як визначена мінімальна сукупність перевірок , представляється можливість розробити ефективний алгоритм (програму) реалізації процесу контролю працездатності на рівні системи, яка складається із певної множини блоків. Необхідно зазначити, що реалізація такої процедури контролю дозволяє на структурному рівні здійснити попереднє діагностування системи.

Таблиця.5.Матриця програми оцінки технічного стану об’єкта

Р7

Р9

Р10

Р11

Р12

C(грн.)

R

K=Q(t)/C

1

1





15

7

0,015

2

1





17

3

0,05

3

1





25

4

0,034

4

1





27

10

0,0107

5

1

1


1


42

8

0,012

6

1





18

5

0,02

7

1





7

2

0,065

8


1

1

1

1

29

12

0,005

9


1




23

11

0,01

10



1



16

6

0,016

11




1


8

1

0,096

12





1

21

9

0,011


Із таблиці 5 мінімальна сукупність параметрів визначена як

.(4)

В таблиці 5 найменша вартість має сполучення . В результаті розраховується значення . Першим кроком R в програмі контролю буде той, для якого значення К максимальне. В нашому прикладі програма контролю повинна починатися зі стану, відповідному . Аналізуючи значення К із таблиці 5 етапи ефективної програми мають наступну послідовністю

Висновок


У даній курсовій роботі проведено інженерний аналіз технічного стану електроенцефалографа.

Процедура за якою був проведений інженерний аналіз включає в себе:

загальні відомості та технічні характеристики;

аналіз принципів функціонування електронної апаратури;

можливі режими й умови експлуатації;

виконання перевірки ЕЕГ;

типові несправності та способи їх усунення;

розрахунок надійності;

функціонально-логічна модель електроенцефалографа;

оптимізація необхідної і достатньої сукупності параметрів та програми оцінки технічного стану ЕЕГ при функціонально-логічному моделюванні.

Рівень ефективності процесу оцінки технічного стану електронної апаратури залежить, принаймні, від ступені оптимального вирішення двох задач: визначення необхідної і достатньої сукупності параметрів контролю та розробки раціональної програми оцінки технічного стану. Вирішення поставлених задач здійснюється за допомогою функціонально-логічної моделі ЕА як об’єкта оцінки технічного стану.

Наведено структурну, електричну принципову схему електроенцефалографу «Експерт».

Список використаної літератури


1.      Інтернет ресурс : «info@xai-medica.com»

2.      http://tredex-company.com/ru/content/computer-electroencephalographs-expert-series

3.      http://tredex-company.com/ru/content/expert-16-compact

4. http://tredex-company.com/ru/printsip-podavleniya-vneshnikh-shumov-pri-proektirovanii-apparatury-dlya-eeg-issledovanij

5.      http://tredex-company.com/ru/eeg-patterny-v-klinicheskoj-epileptologii

6.      А.В. Бердников, М.В. Семко, Ю.А. Широкова Медицинские приборы, аппараты, системы и комплексы. Часть 1. Технические методы и аппараты для экспресс-диагностики: Учебное пособие/Казань: Изд-во Казан. гос. техн. ун-та, 2010. 176 с.

7.      Аппаратные методы исследований в биологии и медицине / В.П. Олейник, С.Н. Кулиш. - Учеб. пособие. - Харьков: Нац. аэрокосм. ун-т "Харьк. авиац. ин-т", 2009. - 110 с.

8.      Зенков Л.Р. Клиническая электроэнцефалография

9.      Кучер В.Я. Основы технической диагностики и теории надежности: Письменные лекции. - СПб.: СЗТУ, 2004.

.        Основи оцінки технічного стану електронної апаратури: конспект лекцій / В.Д. Кузовик, В.Л. Кучеренко, О.В. Булигіна. - К. : Вид-во Нац. Авіац. Ун-ту «НАУ-друк», 2010.-116 с.

Похожие работы на - Побудова оптимізованої програми оцінювання технічного стану електроенцефалографів серії 'Експерт'

 

Не нашли материал для своей работы?
Поможем написать уникальную работу
Без плагиата!
Без нейросетей!