Исследование преимуществ совмещенных систем позиционирования GPS и ГЛОНАСС

  • Вид работы:
    Курсовая работа (т)
  • Предмет:
    Информатика, ВТ, телекоммуникации
  • Язык:
    Русский
    ,
    Формат файла:
    MS Word
    2,74 Мб
  • Опубликовано:
    2013-11-26
Вы можете узнать стоимость помощи в написании студенческой работы.
Помощь в написании работы, которую точно примут!

Исследование преимуществ совмещенных систем позиционирования GPS и ГЛОНАСС

Оглавление

Введение

Системы спутниковой навигации GPS и ГЛОНАСС

Сравнение GPS и ГЛОНАСС

Проектирование и особенности совмещенного GPS/ГЛОНАСС приемника

Предварительные результаты его тестирования

ГЛОНАСС/GPS модули

Работоспособность GPS модуля в закрытом помещении

Заключение

Список литературы

Введение

Совмещенные приемники спутниковых радионавигационных систем (СРНС) GPS/ГЛОНАСС давно и успешно реализуются на рынке профессиональной аппаратуры для высокоточных применений. Прежде всего это геодезическая аппаратура, в которой использование двух СРНС позволяет сократить время разрешения неоднозначности фазовых измерений и, следовательно, время местоопределений, а также повысить их точность.

Преимущества совмещенного двухсистемного приемника заключаются в способности принимать большое число сигналов двух СРНС, что обеспечивает повышенную вероятность местоопределений при затрудненных условиях приема, например среди плотной городской застройки или в помещениях.

Так, в [1], основываясь на расчетах геометрического фактора HDOP (Horizontal Dilution of Position) сделан вывод, что в ряде случаев добавление сигналов от космических аппаратов (КА) других (помимо GPS) систем может существенно улучшать качество навигации.

Другие исследователи [2] применительно к условиям плотной городской застройки говорят о примерно 10-процентном улучшении в двухсистемном приемнике доступности местоопределений и их избыточности, желательной для повышения надежности навигации, но в то же время отмечают отсутствие существенного повышения точности местоопределений. Объяснением этого может служить то, что дополнительные КА системы ГЛОНАСС, так же, как и КА GPS, сигналы которых принимаются в условиях резкого ограничения прямой видимости высотной застройкой, находятся в узком телесном угле и, таким образом, не наблюдается существенного улучшения геометрических факторов местоопределения.

Проводя моделирование приема сигналов СРНС в условиях плотной застройки в Гонконге, авторы [3] делают вывод о недостаточности для качественной навигации в этих условиях приема даже сигналов трех СРНС, включая и будущую СРНС «Галилео». Правда, следует отметить, что принятое в моделировании условие приема только прямых сигналов, исключая переотраженные, возможно, является излишне жестким.

Заключить обзор можно ссылаясь, например, на доклад [4], где отмечено, что в благоприятных условиях приема сигналов односистемный приемник GPS и так обеспечивает достаточно качественную навигацию, а в сложных условиях приема и добавление второй системы (ГЛОНАСС) не решает всех проблем. Окончательный ответ сможет дать только опыт достаточно широкой эксплуатации двухсистемных приемников СРНС.

Цели и задачи

Целью курсовой работы является обнаружение недостатков GPS системы в закрытых помещениях.

Для достижения цели необходимо рассмотреть следующие задачи:

Исследование систем спутниковой навигации GPS и ГЛОНАСС

Исследование GPS системы в закрытом помещении

Особенности аппаратуры при использовании совмещенных систем позиционирования GPS и ГЛОНАСС.

Исследование преимуществ совмещенной системы позиционирования GPS и ГЛОНАСС.

Системы спутниковой навигации GPS и ГЛОНАСС

- GPS (англ. Global Positioning System - глобальная система позиционирования) - спутниковая система навигации, обеспечивающая измерение расстояния, времени и определяющая местоположение. Позволяет в любом месте Земли (не включая приполярные области), почти при любой погоде, а также в космическом пространстве вблизи планеты определить местоположение и скорость объектов. Система разработана, реализована и эксплуатируется Министерством обороны США.

Основной принцип использования системы - определение местоположения путём измерения расстояний до объекта от точек с известными координатами - спутников. Расстояние вычисляется по времени задержки распространения сигнала от посылки его спутником до приёма антенной GPS-приёмника. То есть, для определения трёхмерных координат GPS-приёмнику нужно знать расстояние до трёх спутников и время GPS системы. Таким образом, для определения координат и высоты приёмника используются сигналы как минимум с четырёх спутников. [7]

ГЛОНАСС: Глоба́льная Навигацио́нная Спу́тниковая Систе́ма (ГЛОНА́СС, GLONASS) - советская и российская спутниковая система навигации, разработана по заказу Министерства обороны СССР. Одна из двух функционирующих на сегодня систем глобальной спутниковой навигации.

Основой системы должны являться 24 спутника, движущихся над поверхностью Земли в трёх орбитальных плоскостях с наклоном орбитальных плоскостей 64,8° и высотой 19 100 км. Принцип измерения аналогичен американской системе навигации NAVSTAR GPS.

ГЛОНАСС предназначена для оперативного навигационно-временного обеспечения неограниченного числа пользователей наземного, морского, воздушного и космического базирования. Доступ к гражданским сигналам ГЛОНАСС в любой точке земного шара, на основании указа Президента РФ, предоставляется российским и иностранным потребителям на безвозмездной основе и без ограничений.

Основное отличие от системы GPS в том, что спутники ГЛОНАСС в своем орбитальном движении не имеют резонанса (синхронности) с вращением Земли, что обеспечивает им большую стабильность. Таким образом, группировка КА ГЛОНАСС не требует дополнительных корректировок в течение всего срока активного существования. Тем не менее срок службы спутников ГЛОНАСС заметно короче. [7]

Сравнение GPS и ГЛОНАСС

Рассмотрим некоторые особенности основных систем спутниковой навигации (NAVSTAR и ГЛОНАСС):

Обе системы имеют двойное назначение - военное и гражданское, поэтому излучают два вида сигналов: один с пониженной точностью определения координат (~100 м) для гражданского применения и другой высокой точности (~10-15 м и точнее) для военного применения. Спутники NAVSTAR располагаются в шести плоскостях на высоте примерно 20 180 км. Спутники ГЛОНАСС (шифр «Ураган») находятся в трёх плоскостях на высоте примерно 19 100 км. Номинальное количество спутников в обеих системах - 24. Группировка NAVSTAR полностью укомплектована в апреле 1994-го и с тех пор поддерживается, группировка ГЛОНАСС была полностью развёрнута в декабре 1995-го, но с тех пор значительно деградировала. В настоящий момент идёт её активное восстановление.

Обе системы используют сигналы на основе т.н. «псевдошумовых последовательностей», применение которых придаёт им высокую помехозащищённость и надёжность при невысокой мощности излучения передатчиков.

В соответствии с назначением, в каждой системе есть две базовые частоты - L1 (стандартной точности) и L2 (высокой точности). Для NAVSTAR L1=1575,42 МГц и L2=1227,6 МГц. В ГЛОHАСС используется частотное разделение сигналов, т. е. каждый спутник работает на своей частоте и, соответственно, L1 находится в пределах от 1602,56 до 1615,5 МГц и L2 от 1246,43 до 1256,53. Сигнал в L1 доступен всем пользователям, сигнал в L2 - только военным (то есть, не может быть расшифрован без специального секретного ключа).

Каждый спутник системы, помимо основной информации, передаёт также вспомогательную, необходимую для непрерывной работы приёмного оборудования. В эту категорию входит полный альманах всей спутниковой группировки, передаваемый последовательно в течение нескольких минут. Таким образом, старт приёмного устройства может быть достаточно быстрым, если он содержит актуальный альманах (порядка 1-й минуты) - это называется «тёплый старт», но может занять и до 15-ти минут, если приёмник вынужден получать полный альманах - т. н. «холодный старт». Необходимость в «холодном старте» возникает обычно при первом включении приёмника, либо если он долго не использовался.

Проектирование и особенности совмещенного GPS/ГЛОНАСС приемника

В настоящее время на массовом рынке дешевой аппаратуры для индивидуальных потребителей появляется двухсистемная аппаратура, работающая по сигналам СРНС GPS и ГЛОНАСС. Однако разнообразие такой аппаратуры невелико, и она не составляет реальной конкуренции односистемной аппаратуре GPS. Причиной этого является дополнительная сложность совмещенной аппаратуры и, соответственно, увеличенные стоимость и потребляемая мощность по сравнению с приемниками GPS.

Главными требованиями к совмещенным GPS/ГЛОНАСС приемникам для массового рынка являются высокая чувствительность, короткое время до первого местопределения, малые габариты и энерго-потребление, удобство интегрирования в пользовательскую аппаратуру, малая стоимость. В то же время эти требования должны удовлетворяться при достаточной точности местоопределений, в том числе в затрудненных условиях приема сигналов.

В ходе проектирования фирмой MStar Semiconductor совмещенного приемника СРНС GPS/ГЛОНАСС главным исходным положением было обязательное наличие в приемнике GPS-ядра, отвечающего самым высоким требованиям к навигационным приемникам для массового рынка. Добавле-ние функциональности ГЛОНАСС рассматривалось как средство некоторого (не доказанного) повышения точности и надежности навигационных опреде-лений. Поэтому в условиях отсутствия массового рынка совмещенных приемников, а следовательно, и неопределенности перспектив массового производства GPS/ГЛОНАСС аппаратуры потребителя как первого опыта такой разработки при определении архитектуры приемника было решено сделать выбор в пользу уменьшения затрат на разработку, а не минимизации единичной стоимости. Было принято следующее основное архитектурное решение. Разраба-тывались два самостоятельных кристалла: радиочастотный преобразователь (РЧП) и кристалл цифрового навигационного процессора (ЦНП). При этом радиочастотный преобразователь - универсальный, оперативно настра-иваемый на прием сигналов GPS L1 C/A или ГЛОНАСС L1. Блок-схема РЧП приведена на рис. 1.

Рис. 1 - Блок-схема радиочастотного преобразователя

Радиочастотный преобразователь выполнен по распространенной схеме с одним преобразованием частоты и низким значением выходной промежуточной частоты (ПЧ) - около 4 МГц в режиме GPS и около 6 МГц в режиме ГЛОНАСС. Выходная ПЧ квантуется на четыре уровня в аналого-цифровом преобразователе (АЦП) - выходы Sign и Mag. Усилитель с переменным коэффициентом усиления управляется системой втоматической регулировки усиления (АРУ), использующей статистику выхода магнитуды квантованного выходного сигнала ПЧ. Синтезатор на базе устройства фазовой автоподстройки (ФАП) с управляемым делителем с дробным коэффициентом деления формирует гетеродинную частоту и частоту дискретизации отсчетов из частоты внешнего термокомпенсированного кварцевого опорного генератора TCXO (Temperature Compensated Crystal Oscillator). Блоки РЧП - прежде всего синтезатор и комплексный фильтр

являются перестраиваемыми и обеспечивают выбор режима приема сигналов GPS или ГЛОНАСС. Блок SPI-команд (Serial Peripheral Interface) обеспечивает управление настройкой элементов РЧП цифровым навигационным процессором. Встроенные линейные регуляторы напряжений обеспечивают блоки РЧП необходимыми номиналами напряжений при использовании единого внешнего питающего напряжения 1,8 В / 3,3 В. В составе РЧП имеется малошумящий усилитель (МШУ), подключаемый внешними соединениями, который позволяет использовать пассивную антенну без внешнего МШУ.

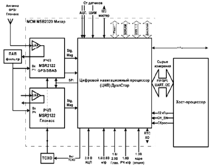
Кристаллы универсального радиочастотного преобразователя были изготовлены по нормам 0,11 мкм технологического процесса. При самостоятельном использовании кристалл размещался в корпусе QFN-32 размерами 5×5 мм. Возможно также использование корпуса FBGA-35 размерами 4×3 мм. Цифровой навигационный процессор - единый, одновременно обеспечивающий обработку сигналов как СРНС GPS, так и ГЛОНАСС. На рис. 2 приведена блок-схема кристалла ЦНП.

Рис. 2 - Блок-схема цифрового навигационного процессора

Основным в составе ЦНП является блок коррелятора, содержащий специализированные цифровые устройства обработки сигналов (СЦУОС) и встроенные вычислитель и оперативную память. СЦУОС совместно с вычислителем обеспечивают поиск и обнаружение оцифрованных в РЧП сигналов обеих СРНС, слежение за сигналами, выделение из них служебной информации и измерение параметров отслеживаемых сигналов. Блок коррелятора позволяет подключить устройства внешней памяти (Flash, SDRAM). Предусмотрен интерфейс сигналов времени, включающий в себя как выдачу метки времени, например, с частотой 1 Гц, так и прием сигналов внешних событий.

Блок интерфейса данных обеспечивает информационное взаимодействие ЦНП с широким спектром внешних устройств. Для связи с внешним прикладным (иначе - главным или хост-процессором) служат интерфейсы PIF/SPI, UART и I2C. Интерфейс PIF - это параллельный 4-битный SPI-подобный интерфейс фирмы MStar Semiconductor. Протоколы обмена по UART - NMEA0183 и бинарный. Для соединения со стандартными пользовательскими устройствами служит интерфейс USB1.1. Предусмотрен интерфейс для подключения дисплея пользовательских устройств, например навигатора (PND). Три вида интерфейса предназначены для подключения внешних датчиков - I2C (мастер) и преобразователь широтно-импульсной модуляции (ШИМ) - для датчиков движения и АЦП (два канала), например, для датчиков температуры. Интерфейс SPI (мастер) предназначается для управления режимами работы РЧП. Предусмотрены также 14 программируемых линий ввода-вывода общего назначения (GPIO) (General Purpose Input/Output).

Блок питания содержит линейные преобразователи напряжения и обеспечивает остальные блоки необходимыми номиналами питания. Во многих применениях возможно электропитание кристалла ЦНП от единственного источника с напряжением 1,8 или 2,8 В.

Блок управления мощностью обладает возможностями гибкой избирательной подачи питания только на активно функционирующие блоки и устройства, обеспечивая тем самым режимы эффективной экономии энергопотребления.В частности, предусмотрено питание от отдельной маломощной батареи схемы хранения реального времени, что позволяет продолжительно отключать устройства приемника (РЧП и ЦНП) и внешний опорный генератор.

Производительность вычислителя ЦНП в состоянии обеспечивать выполнение всего круга задач сигнальной обработки, а также навигационных вычислений для определения координат потребителя. В то же время в вычислителе ЦНП не была запроектирована внутренняя, энергетически независимая память для хранения программ. Объем оперативной памяти был выбран достаточным для хранения программы сигнальной обработки и соответствующих данных, или, в альтернативном варианте, достаточным для хранения только данных, используемых в полном комплекте программ сигнальной и навигационной обработки. В последнем случае программы должны исполняться из внешней памяти, подключаемой к ЦНП по специальному интерфейсу. То есть очередная команда, подлежащая исполнению, выбирается процессором непосредственно из внешней памяти.

Кристалл цифрового навигационного процессора был изготовлен по нормам 64 нм технологического процесса. Оба типа кристаллов прошли глубокое тестирование. На базе кристаллов РЧП и ЦНП запроектирован ряд многокристальных модулей (Multichip Module - MCM). К настоящему времени испытаны два варианта МСМ.

Первый вариант включает в себя два кристалла РЧП (для GPS и ГЛОНАСС) и кристалл ЦНП. МСМ размещен в корпусе FBGA-125 размером 8×7 мм и реализует вариант приемника, использующий ресурсы главного процессора. Блоксхема МСМ приведена на рис. 3.

Рис. 3 - Блок-схема МСМ варианта приемника, базирующегося на главном (хост) процессоре

Встроенным вычислителем ЦНП МСМ исполняются программы цифровой обработки, находящиеся в собственной оперативной памяти, и так называемые «сырые» измерения (псевдодальности и псевдоскорости) выдаются во внешний (главный) процессор пользовательской системы, где и выполняется навигационное решение.

Второй вариант оптимизирован для потребителей, которые намерены минимизировать стоимость и/или энергопотребление приемника за счет отказа от функциональности ГЛОНАСС. Модуль включает в себя один РЧП, ЦНП, Flash память и импульсный преобразователь напряжения. МСМ размещен в корпусе FBGA-165 размером 8×6 мм и реализует полный (автономный) вариант GPS приемника. Блок-схема этого варианта применения МСМ представлена на рис. 4.

Рис. 4 - Блок-схема МСМ полного (stand alone) варианта приемника

Все программы (цифровой обработки сигналов и навигационной обработки) исполняются встроенным вычислителем ЦНП МСМ из Flash памяти, а данные хранятся в оперативной памяти ЦНП. Без дополнительных элементов приемник - односистемный (GPS); функциональность ГЛОНАСС может быть добавлена с помощью второго (внешнего) РЧП.

Приведенные примеры построения модулей МСМ на базе разработанных кристаллов и их применения в приемнике GPS/ГЛОНАСС показывают достаточную гибкость принятых архитектурных решений. Еще одним преимуществом избранного пути с двумя самостоятельными настраиваемыми РЧП является возможность использовать в приемнике как совмещенную антенну GPS/ГЛОНАСС, так и две раздельные антенны. Таким образом, открывается путь к организации режима работы приемника по одной из систем, например GPS, на разнесенные антенны, о преимуществах которого сообщалось, в частности, в [5]. Потенциально прием на разнесенные антенны позволяет повысить отношение сигнал/шум при работе в сложных условиях, например в городских каньонах или в помещении.

Предварительные результаты его тестирования

Широко распространено мнение, что приемник ГЛОНАСС (или совмещенный приемник GPS/ГЛОНАСС) сложнее из-за используемого в ГЛОНАСС частотного разделения сигналов. Это мнение, по крайней мере, неточно. Правильнее утверждать, что повышенная сложность совмещенного приемника GPS/ГЛОНАСС определяется главным образом отличием частотного диапазона сигналов стандартной точности двух СРНС: для GPS это прежде всего L1=1575.42 МГц, а для ГЛОНАСС - это 14 частот в диапазоне 1602 МГц. В рассматриваемой архитектуре приемника требование приема второго частотного диапазона приводит к появлению второго РЧП и второго тракта обработки отсчетов в ЦНП, включая отдельный буфер памяти для хранения отсчетов. Добавленное для этого оборудование в ЦНП составляет примерно 5-6% от общей площади кристалла. В то же время добавленный цифровой тюнер частотного разделения составляет всего 0,7% от общей площади кристалла ЦНП.

Подробное изучение преимуществ двухсистемного приемника СРНС должно стать предметом дальнейших исследований. В данной статье приводится только несколько примеров сравнения работы приемника в режиме только GPS и совмещенном режиме GPS/ГЛОНАСС, полученных в ходе предварительных испытаний создаваемого приемника. Идентичность условий для двух режимов обеспечивалась записью оцифрованных отсчетов с выходов РЧП и последующим воспроизведением и постобработкой этих отсчетов цифровой частью приемника, работающей соответственно в односистемном или совмещенном режиме. Следует отметить, что использовавшаяся версия программного обеспечения не была предназначена для приема сверхслабых сигналов (отношение мощности несущей принимаемых сигналов к спектральной мощности шума C/N0 ниже 13 дБГц).

Рис. 5 - Автомобильный тоннель на острове Тайвань

Первая часть испытаний проводились на территории о. Тайвань, в том числе при езде в тоннеле, одна из стен которого закрыта не полностью (рис. 5). При проезде вдоль сплошной стены навигационные определения практически отсутствовали в режиме как GPS, так и GPS/ГЛОНАСС. Проезд в обратном направлении вдоль полуоткрытой стены (от наблюдателя) представляет собой тот случай, когда двухсистемный режим GPS/ГЛОНАСС демонстрирует очевидные преимущества.

На рис. 6 приведены траектории местоопределений для двух режимов. Автомобиль двигался справа налево. Длина тоннеля - около 2200 м, время проезда тоннеля чуть менее 2 мин (110-112 с). Начало траекторий соответствует моменту въезда в тоннель. В режиме GPS слежение за достаточным количеством сигналов (3-4) и местоопределение продолжается еще около 25 с после въезда в тоннель. Примерно в начале последней трети траектории есть второй участок с успешным местоопределением продолжительностью 10 с. В режиме GPS/ГЛОНАСС местоопределение имело место в течение всего проезда.

Рис. 6 - Траектории местоопределений при работе по GPS и GPS/ГЛОНАСС в тоннеле

Рис. 7 - Количество сигналов КА СРНС GPS и GPS+ГЛОНАСС, принимавшихся при проезде тоннеля

Во время указанного проезда в тоннеле на выбранном для анализа 30-секундном участке отношение мощности несущей принимаемых сигналов к спектральной мощности шума C/N0 составляло от 16 до 30 дБГц, в среднем -22,1 дБГц. Графики изменения количества сигналов, по которым осуществлялись навигационные измерения, приведены на рис. 7. При работе в режиме GPS количество принимаемых сигналов бóльшую часть времени составляло 2-3, что недостаточно для трехмерной навигации, а на интервалах приема 4 сигналов GPS геометрический фактор по большей части был неудовлетворительным. В режиме GPS/ГЛОНАСС почти все время проезда в тоннеле принималось от пяти до восьми сигналов СРНС, что обеспечило возможность определять координаты непрерывно. В то же время отмеченный низкий уровень мощности принимаемых сигналов свидетельствует о том, что практически все они претерпевали многолучевое распространение.

Рис. 8 - Траектории в двух режимах: GPS (белая), и GPS+ГЛОНАСС (черная)

Рис. 9 - Количество КА в навигационном решении для двух режимов работы: верхний график − ГЛОНАСС/GPS, нижний график - GPS

На рис. 8 и 9 представлены траектории проезда и количество КА в навигационном решении во время второй серии испытаний, проводившихся также на территории о. Тайвань, в двух режимах работы приемника: в режиме GPS и в совмещенном режиме GPS/ГЛОНАСС. Результаты иллюстрируют повышение точности местоопределений в совмещенном режиме GPS/ГЛОНАСС в условиях плотной городской застройки. Очевидным объяснением причины повышения точности служит почти двукратное увеличение числа КА, используемых в навигационном решении.

Помимо испытаний в движении проводились также испытания при работе в помещении - в сравнительно несложных (для помещений) условиях, а именно при размещении антенны на расстоянии около 1 м от окна пятого (последнего) этажа кирпичного здания с металлической крышей. Испытывались два идентичных приемника, подсоединенных (через СВЧ-разветвитель) к активной GPS/ГЛОНАСС антенне, улавливавшей сигналы СРНС. Один из приемников работал по сигналам исключительно GPS, второй - по сигналам совмещенной СРНС GPS/ГЛОНАСС.

Рис. 10 - Вероятности успешного навигационного решения в зависимости от затраченного времени, - тестовый сценарий: работа в помещении, умеренно затрудненный прием сигналов СРНС: верхний график - GPS+ГЛОНАСС, нижний график - GPS

Производился многократный циклический перезапуск приемников с определением времени до первого местоопределения (TTFF) в режиме «теплого старта». То есть от старта к старту в приемниках сохранялись альманахи СРНС, грубое время и начальные координаты. При этом, чтобы избежать повторяемости условий приема данных, момент перезапуска назначался случайным образом относительно моментов трансляции характерных элементов служебной информации СРНС (сегментов и подкадров). Время TTFF фиксировалось по моменту второго решения (2D) с точностью не хуже 100 м по обеим плановым координатам. Максимальное время до очередного перезапуска ограничивалось - таким образом, часть перезапусков из них не заканчивались успешным решением. Отметим, что в приемнике продолжительность TTFF минимизировалась благодаря использованию метода быстрых местоопределений, описанного в работе [6].

На рис. 10 представлены полученные в эксперименте графики интегральной вероятности успешного навигационного решения в зависимости от времени до этого решения для двух случаев: GPS и GPS/ГЛОНАСС. Эксперимент продолжался около 10 ч. За это время произведено 652 перезапуска приемника GPS и 870 перезапусков приемника GPS/ГЛОНАСС. Как и можно было ожидать, навигационное решение по совмещенной системе GPS/ГЛОНАСС удается получить быстрее, чем по автономной GPS. Среднее время TTFF составило в данном эксперименте 34,3 с для GPS/ГЛОНАСС и 45,0 с для GPS. Поскольку часть перезапусков не заканчивалась успешным решением, то на интервале 0-120 с 100% не было достигнуто.

Если принять за желаемую вероятность успешного местоопреде-ления 90%, то, как следует из графиков, для этого требовалось в среднем 44 с при работе с GPS/ГЛОНАСС и 92 с при работе с GPS.

ГЛОНАСС/GPS модули

) Навиа ML8088s

Новейший миниатюрный ГЛОНАСС модуль НАВИА ML8088s, разработан и произведён в России, предназначен для определения текущих координат и скорости объекта как в реальном масштабе времени, так и в автономном режиме, формирования секундной метки времени и обмена с внешним оборудованием по последовательным портам RS232.

Принцип действия приёмника основан на параллельном приёме и обработке 32-мя измерительными каналами сигналов навигационных КА СНС ГЛОНАСС в частотном диапазоне L1 (ПТ-код), GPS на частоте L1 (C/A код) и GALILEO на частоте E1. Результаты решения NT выдаются в формате NMEA сообщений.

ГЛОНАСС модуль НАВИА ML8088s, являющийся идеальным решением задач миниатюризации и компактности, выполнен на основе новейшего специализированного набора микросхем (чипсета) STA8088F компании STMicroelectronics. Обладает высокой чувствительностью, малым энергопотреблением и малым временем старта. НАВИА ML8088s имеет два канала захвата и 32 канала для сопровождения спутниковых сигналов, что позволяет осуществлять одновременный захват спутниковых сигналов группировок ГЛОНАСС и GPS. Приёмник позволяет применять для первичного захвата спутниковых сигналов специально подготовленную информацию, хранящуюся в памяти приемника, что позволяет сократить время холодного старта, а также, что существенно важнее, произвести холодный старт в условиях слабых сигналов от спутников. Специальная информация может быть подготовлена как внешними источниками (и передана на приемник по каналам связи), так и самостоятельно приемником. В последнем случае не требуется получение какой-либо дополнительной информации от внешних источников. НАВИА ML8088s имеет встроенные средства подавления помех, что позволяет ему работать в условиях сложной помеховой обстановки.

Технические характеристики:

Параметр

Значение

Количество каналов захвата

2

Частотный диапазон GPS

1575,42MHz ±0,5 МГц

Частотный диапазон ГЛОНАСС

1597,5…1605,9 МГц

Погрешность определения координат (при доверительной вероятности 0,67), не более

2 м в плане 4 м по высоте

Погрешность определения плановой скорости (при доверительной вероятности 0,67), не более

0,05 м/с

Погрешность синхронизации секундной метки времени (при доверительной вероятности 0,997) к шкалам времени GPS, ГЛОНАСС, UTC, UTC(SU), нс, не более

+-20

Среднее время до первого местоопределения, при уровне сигнала -130дБм

35 с «холодный» старт 34 с «теплый» старт 1 с «горячий» старт 1 с повторный захват

Чувствительность по обнаружению, не хуже

-145 дБм «холодный» старт -145 дБм «теплый» старт -153 дБм «горячий» старт

Прогнозирование спутниковой обстановки

5 суток автономное 7 суток внешний источник данных

Объем передаваемых данных от внешнего источника прогнозирования спутниковой обстановки

2 килобайта

Чувствительность по слежению,

-160 дБм в статике -157 дБм в динамике -153 дБм в динамике (ошибка не более 30 м)

Система подавления помех

3-уровневая, встроенная

Темп выдачи выходных данных

0,1…1, 5 Гц

Динамика, не более

3g ускорение 1g/с скорость изменения ускорения

Максимальная скорость

515 м/с

Максимальная высота,

18000 м

Вычислительное ядро

ARM946

Интерфейс

RS232 3,3V LVCMOS

Параметры секундной метки времени

3,3 VLVCMOS уровень 1000 мкс длительность

Основное напряжение питания,

3,0…3,6 В

Резервное напряжение питания,

2,0…3,6 В

Ток потребления по цепи 3,3В, типовой

55 мА поиск 35 мА слежение

Ток потребления по цепи внешней резервной батареи, типовой

50 мкА

Размеры (длина х ширина х высота), мм

15х13х2,8

Масса, не более

2 г

Диапазон рабочих температур

-40°С…+85°С


) Навиа GL8088s

ГЛОНАСС-модуль НАВИА GL8088s предназначен для определения текущих координат и скорости объекта как в реальном масштабе времени, так и в автономном режиме, а также формирования секундной метки времени и обмена с внешним оборудованием по последовательным портам RS232. Принцип действия приёмника основан на параллельном приёме и обработке 32-мя измерительными каналами сигналов навигационных КА СНС ГЛОНАСС в частотном диапазоне L1 (ПТ-код), GPS на частоте L1 (C/A код) и GALILEO на частоте E1.

Приёмник навигационный НАВИА GL8088s выполнен на основе новейшего специализированного набора микросхем (чипсета) STA8088FG, входящего в семейство так называемых «систем на кристалле» STA8088.

Приёмник обладает высокой чувствительностью, малым энергопотреблением и малым временем старта. ГЛОНАСС-модуль имеет 2 канала захвата и 32 канала для сопровождения спутниковых сигналов, что позволяет осуществлять одновременный захват спутниковых сигналов группировок ГЛОНАСС и GPS. Приёмник имеет встроенные средства подавления помех, что позволяет ему работать в условиях сложной помеховой обстановки.

ГЛОНАСС-модуль НАВИА GL8088s как одновременно, так и независимо использует сигналы спутниковых систем ГЛОНАСС и GPS, а также дифференциальные поправки. Такое техническое решение позволяет получить решение навигационной задачи в сложных условиях, когда сигналов одной системы недостаточно для получения координат. Низкое энергопотребление (<120 мВт), высокая чувствительность (-160 дБм), совмещённая работа в ГЛОНАСС/GPS, малое время «горячего» старта (4 секунды), возможность заказа различных форм-факторов - все это позволит модулю Навиа GL8088s занять лидирующие позиции на рынке навигационных систем. НАВИА GL8088s широко востребован в различных применениях: контроль и управление автопарками, управление дорожным движением, экстренное реагирование, навигационные системы и др.

Ключевые особенности нового ГЛОНАСС модуля Навиа GL8088s:II чипсет

Работа в системах ГЛОНАСС/GPS

Поддержка ST-AGPS (опционально самообучаемся 5-дневная спутниковая база эфемерид)

Чувствительность по слежению - 160 дБм

«Горячий старт» - 4 секунды

спутниковых канала слежения

канала поиска и захвата спутников

Встроенный детектор/подавитель помехчерез UART

Управление работой модуля при помощи набора специальных NMEA команд

Работа в режимах «только ГЛОНАСС», «только GPS» и «ГЛОНАСС + GPS»

Низкое энергопотребление <120 мВт

Температурный диапазон от -40°С…+85ºС

Технические характеристики:

Параметр

Значение

Количество каналов захвата

2

Частотный диапазон GPS

1575,42 МГц ±0,5 МГц

Частотный диапазон ГЛОНАСС

1597,5…1605,9 МГц

Погрешность определения координат (при доверительной вероятности 0,67), не более

2м в плане 4м по высоте

Погрешность определения плановой скорости (при доверительной вероятности 0,67), не более

0,05м/с

Погрешность синхронизации секунднойметки времени (при доверительной вероятности 0,997) к шкалам времени GPS, ГЛОНАСС, UTC, UTC(SU), нс, не более

100нс

Среднее время до первого местоопределения, при уровне сигнала -130дБм

35 с «холодный» старт 34 с «теплый» старт 1 с «горячий» старт 1 с повторный захват

Чувствительность по обнаружению, не хуже

-145 дБм «холодный» старт -145 дБм «теплый» старт -155 дБм «горячий» старт

Прогнозирование спутниковой обстановки

5 суток - автономное 7 суток - внешний источник данных

Объем передаваемых данных от внешнего источника прогнозирования спутниковой обстановки

2 килобайта

Чувствительность по слежению,

-162 дБм в статике -159 дБм в динамике -155 дБм в динамике (ошибка не более 30м)

Система подавления помех

3-уровневая, встроенная

Темп выдачи выходных данных

0,1…1, 5 Гц

Динамика, не более

3g ускорение 1g/с скорость изменения ускорения

Максимальная скорость

515 м/с

Максимальная высота

18000 м

Вычислительное ядро

ARM946

Интерфейс

RS232 3,3V LVTTL

Параметры секундной метки времени

3,3VLVTTL уровень 1000 мкс длительность

Основное напряжение питания

3,0…3,6 В

Резервное напряжение питания

2,0…3,6 В

Ток потребления по цепи 3,3В, типовой

55 мА поиск 35 мА слежение

Ток потребления по цепи внешней резервной батареи, типовой

50 мкА

Размеры (длина х ширина х высота), мм

35,5х33,2х3,8

Масса, не более

10 г

Диапазон рабочих температур

-40ºС…+85°С


) ИРЗ МНП-М7 ГЛОНАСС/GPS 24К

Назначение:

Навигационный приемник МНП-М7 предназначен для определения текущих координат, высоты, скорости и времени по сигналам спутниковых навигационных систем ГЛОНАСС, GPS и SBAS (WAAS, EGNOS). Легко встраивается в навигационные комплексы и системы.

Область применения:

Навигационный приемник может применяться в высокоточных навигационных системах, в том числе в системах с высокой динамикой объектов, в системах управления движением железнодорожного, автомобильного, воздушного, морского, речного и других видов транспорта. Модуль приемника выполнен в виде печатной платы с односторонним расположением элементов и контактными площадками под поверхностный монтаж.

Технические характеристики:

Наименование

Значение

Количество каналов

24, каждый из которых может работать как по системе ГЛОНАСС, так и по системе GPS

Режимы работы

ГЛОНАСС, GPS, ГЛОНАСС + GPS

Рабочие частоты

ГЛОНАСС L1 (1598,0625-1608,75 МГц); GPS L1, SBAS (1575,42 МГц)

Формируемые данные

местоположение (долгота, широта, высота), вектор скорости, время и дата UTC, измерения на тактовой и несущей частотах

Пользовательский интерфейс

два последовательных порта

Протокол обмена

бинарный, IEC 61162 (NMEA-0183), RTCM SC-104


Навигационные характеристики:

Наименование

Значение

Время первого определения навигационных параметров, с, не более:

- «горячий» старт

5

- «теплый» старт

35

- «холодный» старт

50

Время восстановления слежения за сигналами рабочего созвездия НКА после потери слежения при времени потери, с, не более:

- до 120 с

5

- до 10 мин

10

Темп определения навигационных параметров, Гц

1-10

Погрешность формирования секундной метки времени относительно единого времени UTC, мкс, не более

0,1

Скорость движения объекта, м/c, не более

515

Инструментальная погрешность определения географических координат с вероятностью 0,95, м, не более:

- по системе ГЛОНАСС

5

- по системе GPS

5

- по системам ГЛОНАСС/GPS

5

- в дифференциальном режиме

2

навигация приемник тестирование конструктив

Электрические характеристики и конструктив:

Наименование

Значение

Напряжение питания, В

3,0 ±0,2

Потребляемая мощность платы, Вт, не более

- при сопровождении сигналов

0,4

- в режиме поиска сигналов (типовое значение)

0,66 (0,6)

Температурный режим работы, °C

минус 40…+65

Габаритные размеры, мм

29х29х3

Масса, грамм

6


) SimCom SIM68R- один из самых миниатюрных ГЛОНАСС/GPS приемников в мире с передовыми тактико-техническими характеристиками. Приемник удовлетворяет самым высоким требованиям разработчиков, предъявляемым к габаритам, чувствительности, потреблению тока, времени старта, температурному диапазону, гибкости настройки. SIM68 имеет распространенное напряжение питания и напряжение логических уровней UART 3.3В, благодаря чему на схеме электрической не потребуется дополнительно LDO и преобразователь уровней для сопряжения с хост микроконтроллером. Приемник предназначен для автоматического монтажа на печатную плату, однако тип корпуса LCC допускает ручной монтаж, что значительно упростит макетирование конечного устройства. Вместе со всеми достоинствами технического характера, этот модуль производится одним из крупнейших поставщиков OEM модулей в мире, компанией SIMCom Wireless Solutions, традиционно пользующейся популярностью в России за высокое качество, низкие цены, сжатые сроки поставки, множество технической документации и оперативную техническую поддержку. Приемник рекомендуется к применению в устройствах мониторинга автотранспорта, автомобильных охранно-поисковых устройствах и терминалах ЭРА-ГЛОНАСС.

Основные характеристики ГЛОНАСС/GPS модуля SIM68:

Чипсет ST8088FG, ST Microelectronics.

Количество каналов: 32.

Навигационные системы: ГЛОНАСС/GPS/GALILEO/GZSS.

Размеры: 13* 15 * 2.4 мм.

Точность: 2.5м (CEP 50% 24часа).

Чувствительность:: - 162dBm.: -160dBm. Start: -148dBm.:

Холодный старт: 35 сек (типичное значение).

Горячий старт: 2 сек (типичное значение)./ST-AGPS

Работа с пользовательским ПО (ожидается).

Протокол: NMEA 0183/ST-NMEA.

Частота вывода сообщений до 10Гц (1Гц по умолчанию).

Скорость обмена UART: 300...921600 бит/сек (115200 бит/сек по умолчанию).

Логические уровни UART 3.3В.

Интерфейсы: 2xUART, SPI, USB, 2xCAN, I2C, 2xADC.

Тип антенн: активная/пассивная.

Питание: 3.0...3.6В, 65мА в режиме ГЛОНАСС+GPS при непрерывном слежении.

Рабочий диапазон температур -40°C...+85°C.монтаж.

) SimCom SIM68- один из самых миниатюрных ГЛОНАСС/GPS приемников в мире с передовыми тактико-техническими характеристиками. Приемник удовлетворяет самым высоким требованиям разработчиков, предъявляемым к габаритам, чувствительности, потреблению тока, времени старта, температурному диапазону, гибкости настройки.SIM68 имеет распространенное напряжение питания и напряжение логических уровней UART 3.3В, благодяря чему на схеме электрической не потребуется дополнительно LDO и преобразователь уровней для сопряжения с хост микроконтроллером. Приемник предназначен для автоматического монтажа на печатную плату, однако тип корпуса LCC допускает ручной монтаж, что значительно упростит макетирвание конечного устройства. Вместе со всеми достоинствами технического характера, этот модуль производится одним из крупнейших поставщиков OEM модулей в мире, компанией SIMCom Wireless Solutions, традиционно пользующейся популярностью в России за высокое качество, низкие цены, сжатые сроки поставки, множество технической документации и оперативную техническую поддержку. Приемник рекомендуется к применению в устройствах мониторинга автотранспорта, автомобильных охранно-поисковых устройствах и терминалах ЭРА-ГЛОНАСС.

Основные характеристики ГЛОНАСС/GPS модуля SIM68:

Чипсет ST8088FG, ST Microelectronics.

Количество каналов: 32.

Навигационные системы: ГЛОНАСС/GPS/GALILEO/GZSS.

Размеры: 13* 15 * 2.4 мм.

Точность: 2.5м (CEP 50% 24часа).

Чувствительность:: - 162dBm.: -160dBm.

Cold Start: -148dBm.:

Холодный старт: 35 сек (типичное значение).

Горячий старт: 2 сек (типичное значение)./ST-AGPS.

Работа с пользовательским ПО (ожидается).

Протокол: NMEA 0183/ST-NMEA.

Частота вывода сообщений до 10Гц (1Гц по умолчанию).

Скорость обмена UART: 300...921600 бит/сек (115200 бит/сек по умолчанию).

Логические уровни UART 3.3В.

Интерфейсы: 2xUART, SPI, USB, 2xCAN, I2C, 2xADC.

Тип антенн: активная/пассивная.

Питание: 3.0...3.6В, 65мА в режиме ГЛОНАСС+GPS при непрерывном слежении.

Рабочий диапазон температур -40°C...+85°C.монтаж

) Navis NV08C-MCM

Приемник NV08C-MCM GPS/GLONASS/GALILEO - это миниатюрный встраиваемый модуль приема сигналов глобальных навигационных спутниковых систем (ГНСС) для мобильных устройств. NV08C-MCM - это миниатюрный встраиваемый модуль приема сигналов глобальных навигационных спутниковых систем (ГНСС). Ключевой особенностью устройства является его способность работать как с ГНСС, которые уже развернуты GPS и ГЛОНАСС, так и с ГНСС GALILEO и COMPASS, а также с с

игнала их функциональных дополнений SBAS.

Особенности NV08C-MCM:

ГЛОНАСС, GPS, GALILEO, COMPASS, SBAS в диапазоне L1

Компактный корпус BGA 9x12x2.5 мм

Возможно использовать в навигационной аппаратуре и аппаратуре временной синхронизации

GNSS канала слежения

Поддерживает режим Assisted GNSS

Поддерживает режим счисления по данным внешних датчиков

K эффективных корреляторов позволяет снизить время поиска первого достоверного решения навигационной задачи и повысить чувствительность обеспечивает RAIM контроль.

Протоколы обмена: NMEA 0183 (IEC 1162), BINR, RTCM SC 104.

Потребление 20 мВт в режиме Time-to-Time Fix (TTTF).

Рабочая температура от -30 до +85°C.C-MCM был разработан для использования в высокопроизводительных приложениях, критичных к стоимости и потреблению энергии:

в автомобильных и карманных персональных навигаторах;

спутниковых автосигнализациях;

в системах наблюдения и безопасности. NV08C-MCM обеспечивает высокую чувствительность и быстрое получение первого решения навигационной задачи в сочетании с низким энергопотреблением и малыми размерами.

Поддерживаются режимы Assisted GNSS (GPS/ГЛОНАСС/GALILEO) и различные режимы экономии энергии. Использование всех видимых навигационных спутников из всех созвездий ГНСС обеспечивают лучшую точность и стабильность навигационного сигнала в «городских каньонах» по сравнению с любым решением только по одному из ГНСС.

Для потребителей и разработчиков навигационной аппаратуры NV08C-MCM предоставляет различные интерфейсы, гибкие варианты настройки питания и питания активной антенны. Компактные размеры и отсутствие необходимости в установке дополнительных компонентов позволяют проводить быструю интеграцию модуля с минимальными затратами на 2-х слойные печатные платы.

Принимаемые сигналы:/GALILEO/COMPASS/SBAS: L1 1575.42 MHz.

ГЛОНАСС: L1 1597.5…1609.5 MHz.

Каналов слежения: 32.

Режим работы: All-in-view.

Точность получения навигационных параметров (RMS)*:

в плоскости:

в автономном режиме 2.5 м,

высоты 3 м,

скорости 0.05 м/с,

времени (1PPS) ±25 нс.

Время получения первого достоверного навигационного решения**:*

перезахват < 1 с,

«горячий» старт < 3 с,

«холодный» и «теплый» старт 30 с.

Чувствительность**:

сопровождение, «холодный» старт с A-GNSS: -190 дБВт,

«холодный» старт: -173 дБВт.

Ограничение на использование:

скорость < 500 м/с,

ускорение < 5g,

высота < 18 000 м.

Системы координат:, ПЗ-90 СК-42, СК-95,

* типовые значения ** с хорошей активной антенной.

Характеристики аналоговых каналов:

МШУ:

Встроенный (с программным переключением для экономии энергии).

Структура аналогового тракта:

два аналоговых канала: GPS/GALILEO/COMPASS/SBAS L1.

ГЛОНАСС L1.

Тип антенны:

Пассивная.

активная*

*Рекомендуемая активная антенна - GPS/GLONASS L1, полоса 35 МГц, усиление 20дБ, Кш

Внешние воздействия:

Рабочая температура: -30 до +85°C.

Максимальная влажность: 98% при +40.

Интерфейсы:

Частота выдачи навигационных данных: 1, 2, 5, 10 Гц.

Выдача данных в режиме TTTF: 1 - 60 с.

Поддерживаемые протоколы:(NMEA 0183).(собственный).SC 104 v2.2.

Интерфейсы:

x RS-232E./O порта (1.8...3.3 В CMOS-уровень).

x SPI.(I2C совместимый).

PPS выдача (CMOS уровень) Частота выдачи данных до 230 400 бит/с

Энергопотребление:

Режимы основного питания:

от одного источника 3.0…5.5 В.

от двух источников 1.2 В / 3.0…5.5 В.

Питание цифровых портов ввода/вывода: 1.8…3.3 В (номинал).

Потребление в спящем режиме: 1.2 В, 4 мкA.

Потребление:

в режиме TTTF (@ 1c):

только по GPS* 16 мВт,

по всем ГНСС* 20 мВт,

в режиме непрерывного слежения:

только по GPS* < 100 мВт,

по всем ГНСС* < 150 мВт.

* усредненные значения

) Navis NV08C-CSM

Приемник NV08C-CSM GPS/GLONASS/GALILEO это малогабаритный (20х26 мм) встраиваемый модуль для применения в составе навигационной аппаратуры различных видов транспорта. NV08C-CSM обеспечивает высокую чувствительность и малое время решения навигационной задачи в сочетании с низким энергопотреблением и малыми размерами. В модуле поддерживается режим Assisted GNSS (GPS/ГЛОНАСС/GALILEO) и несколько режимов экономии энергии.

Особенности NV08C-CSM:

ГЛОНАСС, GPS, GALILEO, COMPASS, SBAS в диапазоне L1.

Компактный корпус 20x26x3 мм под SMT монтаж.

Возможно, использовать в навигационной аппаратуре и аппаратуре временной синхронизации.

GNSS канала слежения.

Поддерживает режим Assisted GNSS.

Поддерживает режим счисления по данным внешних датчиков.

K эффективных корреляторов позволяет снизить время поиска первого достоверного решения навигационной задачи и повысить чувствительность.

Поддерживает RAIM контроль.

Протоколы обмена: NMEA 0183 (IEC 1162), BINR, RTCM SC 104.

Потребление 20 мВт в режиме Time-to-Time Fix (TTTF).

Рабочая температура от -40 до +85°C.C-CSM был разработан для использования в различных LBS и M2M-приложениях:

в системах мониторинга и безопасности автотранспорта,

в автомобильных и карманных персональных навигаторах,

систем наблюдения и безопасности,, GSM, CDMA в качестве датчика временной синхронизации и др.

Возможность работы со всеми видимыми спутниками из всех созвездий ГНСС позволяет получать лучшие навигационные сигналы в «городских каньонах» по сравнению с любым решением только по одному из ГНСС.

Раздельные каналы для GPS и ГЛОНАСС обеспечивают высокую помехозащищенность в городских и промышленных условиях, железнодорожных станциях и других местах с высоким уровнем помех.

Для разработчиков навигационной аппаратуры NV08C-CSM поддерживает различные интерфейсы и гибкие варианты питания. Благодаря компактному размеру и отсутствию необходимости в установке дополнительных компонентов позволяет интегрировать их с минимальными затратами на 2-х слойные печатные платы.

Принимаемые сигналы:/GALILEO/COMPASS/SBAS: L1 1575.42 MHz.

ГЛОНАСС: L1 1597.5…1609.5 MHz.

Каналов слежения: 32.

Режим работы: All-in-view

Точность получения навигационных параметров (RMS)*:

в плоскости:

в автономном режиме 2.5 м,

в дифференциальном режиме 1 м,

высоты 3 м,

скорости 0.05 м/с,

времени (1PPS) ±25 нс.

Время получения первого достоверного навигационного решения**:*

перезахват < 1 с,

«горячий» старт < 3 с,

«холодный» и «теплый» старт 30 с.

Чувствительность**:

сопровождение, «холодный» старт с A-GNSS: -190 дБВт,

«холодный» старт: -173 дБВт.

Ограничение на использование:

скорость < 500 м/с,

ускорение < 5g,

высота < 18 000 м.

Системы координат:, ПЗ-90 СК-42, СК-95.

* типовые значения ** с хорошей активной антенной.

Характеристики аналоговых каналов:

МШУ:

Встроенный (с программным переключением для экономии энергии).

Структура аналогового тракта:

два аналоговых канала: GPS/GALILEO/COMPASS/SBAS L1,

ГЛОНАСС L1.

Тип антенны:

активная*

*Рекомендуемая активная антенна: GPS/GLONASS L1, полоса 35 МГц, усиление 20дБ, Кш

Внешние воздействия:

Рабочая температура: -40 до +85°C.

Максимальная влажность: 98% при +40 C.

Интерфейсы:

Частота выдачи навигационных данных: 1, 2, 5, 10 Гц.

Выдача данных в режиме TTTF: 1 - 60 с.

Поддерживаемые протоколы:(NMEA 0183).(собственный).SC 104 v2.2.

Интерфейсы:

x RS-232E./O порта (1.8...3.3 В CMOS-уровень).

x SPI.(I2C совместимый).

PPS выдача (CMOS уровень) Частота выдачи данных до 230 400 бит/с.

Энергопотребление:

Режимы основного питания:

от одного источника 3.0…5.5 В,

от двух источников 1.2 В / 3.0…5.5 В,

Питание цифровых портов ввода/вывода: 1.8…3.3 В (номинал).

Потребление в спящем режиме: 1.2 В, 4 мкA.

Потребление:

в режиме TTTF (@ 1c):

только по GPS* 18 мВт,

по всем ГНСС* 24 мВт,

в режиме непрерывного слежения:

только по GPS* < 120 мВт,

по всем ГНСС* < 180 мВт.

* усредненные значения

) MSTAR MGGS2217 ГЛОНАСС

Ультра компактный модуль высокой чувствительности MGGS2217 для приложений GPS/GLONASS. Включает в себя приёмник MSR2112 RF и процессоры MSB2311 и GPS/GLONASS, флэш. память и устройство управлением питания. RF приёмник, преобразующий цифровую низкую ПЧ архитектуру, высокая совместимость сразу нескольких чипов и компонентов, действительно минимизируют стоимость системы. Процессор контроллируется адаптивным сигналом и навигационной прошивкой, оптимизированными для работы при низкой мощности микропроцессора. Сложные адаптивные алгоритмы управления обеспечивают оптимальный сигнал для приёма и отслеживания.GPS/GLONASS - решение идеально подходящее для отслеживания средств автотранспорта и морских судов, учёта сроков навигации, личного отслеживания, отслеживания активов, PND, устройств безопасности и других промышленных нужд.

Характерные преимущества:

dBm при отслеживании и -144dBm при приёме,приёмник с уровнем шумов 2.0dB,

Управляемая/автономная работа,и SBAS (WAAS/EGNOS/MSAS),

MB серийно встроенной флэш памяти,

Эксплуатируется при 1.2В/3.1В (ядро/IO), интегрировано LDO.

Поиск до 10 млн. окон в секунду.

Компактные размеры 22.4x17.0x2.8 мм.

) ГеоС-3M SMD ГЛОНАСС/GPS модуль

ГеоС-3M использует сигналы со спутников двух навигационных систем, что позволяет ему точно определять местоположение объекта там, где это невозможно в случае использования только одной из систем в отдельности. ГеоС-3M способен получать данные местоположения, используя сигналы только ГЛОНАСС или только GPS, а также работать по совмещенному созвездию ГЛОНАСС+GPS. Характерные особенности: Увеличенные корреляционные ресурсы для улучшения TTTF и чувствительности. Слежение за всеми видимыми КА. Поддержка SBAS (WAAS, EGNOS). Низкое энергопотребление: 80 мВт в слежении, 100 мВт при обнаружении. Измеряемое напряжение ввода/вывода для упрощенной интеграции в системы 3,3 В. Режимы энергосбережения. Поддержка A-GNSS и D-GNSS. Встроенная FLASH для обновления ПО применика, хранения альманаха и настроек. Встроенный антенный монитор для контроля отключения и короткого замыкания антенны. Питание антенны в диапазоне от 1.8 до 3.6 В. Компактный корпус 14х14х2,5 мм. Технические характеристики:  Сигналы: L1 GPS C/A, L1 ГЛОНАСС ПТ, WAAS, EGNOS  Каналы: 32  Режимы Автономный, дифференциальный  Время первого определения, с: (холодный/теплый/горячий старт) 28/25/2  Чувствительность, дБмВт: (обнаружение/слежение) -144/-161  Основное питание, В: 1,8  Питание ввода/вывода, В: 1,8/3,3  Резервное питание, В: 1,6-3,6  Потребление, активный режим, мВт: 80  Энергосберегающий режим, мВт: 15  Порты: 2 * RS-232  Протоколы: NMEA 0183 v3.01, собственный бинарный  Темп выдачи данных, Гц: 1/5/10 (программируемый)  Габариты, мм: 22,1x15,9х2,5  Способ установки: Монтаж на плату (пайка)  Инженерные образцы: март 2011 г.  Серийный выпуск: май 2012 г.  


ГеоС-3 является приемником гражданского назначения. Высокая чувствительность приемника и скорость определения координат, в сочетании с малыми габаритами и низкой потребляемой мощностью позволяют успешно применять ГеоС-3 в аппаратуре различных телематических систем с использованием возможностей ГЛОНАСС.[8]

Работоспособность GPS модуля в закрытом помещении

С помощью программы VisualGPS и модуля LEA-5S в закрытом помещении (коридоре длиной 76,88 метров с 5ю окнами(рис.11)) удалось получить информацию о спутниках и найти координаты окон.

Рис. 11 - План коридора

В ходе опыта были получены следующие значения:

время холодного старта: 10минут;

координаты окон:

Окно №1

Рис. 12

Рис. 13

Окно №2

Рис. 14

Рис. 15

Окно №3

Рис. 16

Рис. 17

Окно №4

Рис. 18

Рис. 19

Окно №5

Рис. 20

 

Рис. 21

Зная координаты окон, можно вычислить расстояния между ними (табл. 1)..

Таблица 1 - Расстояния между окнами


l1,м

l2,м

l3,м

l4,м

l5,м

Теоретические значения

26,88

38,4

23,04

36,48

25,92

Практические значения

111,9

18,65

111,9

37,3

18,65


По полученным координатам и высчитанным расстояниям можно построить наш коридор (рис. 22).

Рис. 22 - Полученный план коридора

Точность определения в закрытом помещении составляет 20%. Данный результат можно объяснить сложными условиями. Из опыта видно, что GPS-устройства не может быть использовано в пределах здания для точного определения местоположения. Для этих целей необходимо использовать совмещенные GPS/ГЛОНАСС - устройства. С их помощью точность можно повысить в разы, а так же улучшить время холодного старта.

Заключение

Недостатки GPS:

Общим недостатком использования любой радионавигационной системы является то, что при определённых условиях сигнал может не доходить до приёмника, или приходить со значительными искажениями или задержками. Например, практически невозможно определить своё точное местонахождение в глубине квартиры внутри железобетонного здания, в подвале или в тоннеле. Так как рабочая частота GPS лежит в дециметровом диапазоне радиоволн, уровень приёма сигнала от спутников может серьёзно ухудшиться под плотной листвой деревьев или из-за очень большой облачности. Нормальному приёму сигналов GPS могут повредить помехи от многих наземных радиоисточников, а также от магнитных бурь. Невысокое наклонение орбит GPS (примерно 55) серьёзно ухудшает точность в приполярных районах Земли, так как спутники GPS поднимаются над горизонтом невысоко. Существенной особенностью GPS считается полная зависимость условий получения сигнала от Министерства обороны США.

Достоинства совмещенной системы позиционирования GPS/ГЛОНАСС.

Совмещенный приемник спутниковых радионавигационных систем GPS/ГЛОНАСС отвечает всем рыночным требованиям к приемникам GPS и добавляет новые качества - надежность и точность местоопределений в сложных условиях, привносимые за счет увеличения числа принимаемых сигналов.

Современные показатели точности системы GPS для невоенных пользователей имеют погрешность по долготе и широте 2.00-8.76 метров при использовании навигатором 6-11 спутников. У ГЛОНАСС погрешность по долготе и широте составляет 4.46-7.38 метров при использовании 7-8 спутников. При этом, при одновременном использовании навигатором двух систем погрешность снижается до 1.5-3 метров. В бытовом применении важнее даже не точность, а надежность приема. Будь то автомобильный навигатор или туристический - главное, чтобы связь со спутниками не терялась и вы всегда могли однозначно определить, где вы находитесь в настоящий момент времени. В условиях неуверенного приема (на узких улицах между высоких домов, или на дороге, окруженной высоким лесом) обе системы будут подстраховывать друг друга. И там, где навигаторы, использующие только GPS или только ГЛОНАСС, потеряли бы спутники, устройство, параллельно использующее обе системы, показало хорошие результаты.

Результаты предварительных испытаний показывают, что существуют сценарии применения приемника, в которых использование второй СРНС дает значительное улучшение качества навигации.

В избранной архитектуре приемника увеличение сложности (а следовательно, и цены) определяется появлением второго радиочастотного преобразователя и увеличением, примерно на 6%, цифровой части приемника.

Литература

1.   Cillian O’Driscoll, Gérard Lachapelle, Mohamed Tamazin, Dynamic Duo. GPS World, NY, January 1, 2011.

2.      Frank van Diggelen, Down and Deep. GPS World, NY, December 1, 2010.

3.      Shengyue Ji, Wu Chen, Xiaoli Ding, Yongqi Chen, Chunmei Zhao, Congwei Hu, Potential Benefits of GPS/GLONASS/GALILEO Integration in an Urban Canyon - Hong Kong. The Journal of Navigation (2010), 63, 681-693.

.        Михайлов Н.В. Коммерциализация ГЛОНАСС - стереотипы и реальность / Доклад на конференции «Оборудование спутниковой навигации, модули и электронные компоненты. Производство и технологии». - М., 26 октября 2010.

5.      John Nielsen, Surendran K. Shanmugam, M. Upal Mahfuz, Gerard Lachapelle, Enhanced Detection of Weak GNSS Signals Using Spatial Combining. NAVIGATION // Journal of the Institute of Navigation, Vol. 56, No. 2, USA, summer 2009.

6.      Метод получения сверхбыстрого первого навигационного определения для радионавигационных приемников массового применения / М.В. Васильев [и др.] // Гироскопия и навигация. - 2011. - № 1. - С. 26-36.

7.      <http://ru.wikipedia.org> -Википедия( свободная энциклопедия)

.        Ошибка! Недопустимый объект гиперссылки. Профессиональные системы беспроводной связи

Похожие работы на - Исследование преимуществ совмещенных систем позиционирования GPS и ГЛОНАСС

 

Не нашли материал для своей работы?
Поможем написать уникальную работу
Без плагиата!
Без нейросетей!