Проектирование корабельной ПТУ одного борта
1. Краткое описание систем ПТУ
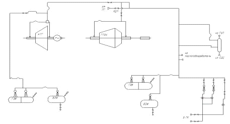
Тепловая схема нерегенеративной ПТУ
. турбина ГТЗА; 2. АТГ; 3. главный конденсатор; 4.
конденсатор АТГ; 5. ходовой клапан турбины ГТЗА; 6. клапан травления турбины
ГТЗА; 7. переключающий клапан турбины ГТЗА; 8. тёплый ящик; 9. главный эжектор
турбины ГТЗА; 10. вспомогательный эжектор турбины ГТЗА; 11. главный эжектор
АТГ; 12. вспомогательный эжектор АТГ; 13. навешанный питательный насос; 14.
резервный питательный насос; 15. аварийный питательный насос; 16. дроссельный клапан;
17. питательный клапан; 18. байпасный клапан; 19. конденсатный насос ГТЗА; 20.
конденсатный насос АТГ; 21. насос промежуточного контура ГТЗА; 22.
циркуляционный насос ГТЗА; 23. насос промежуточного контура АТГ; 24.
циркуляционный насос АТГ; 25. Дроссельно-увлажнительное устройство; 26. фильтр
ионообменный; 27. фильтр тонкой очистки питательной воды; 28. ходовой клапан
турбины АТГ; 29. ВОУ; 30. насос забортной воды; 31. насос откачки рассола; 32.
подогреватель забортной воды ВОУ; 33. цистерна запаса питательной воды; 34.
насос откачки дистиллята; 35. эжектор ВОУ; 36. главный масляный насос; 37.
резервный масляный насос; 38. масляный фильтр низкого давления; 39. сепаратор
масла; 40. маслоподогреватель; 41. маслоперекачивающий насос; 42. цистерна
отходов от сепарации; 43. цистерна судового запаса масла; 44. маслоохладитель;
45. циркуляционная масляная цистерна; 46. масляный фильтр высокого давления;
47. регулятор системы укупорки концевых уплотнений ГТЗА; 48. регулятор системы
укупорки концевых уплотнений АТГ.
На рис. 1 изображено примерное размещение данного
оборудования в отсеке.
Паротурбинная установка подводной лодки включает в себя
главную турбину переднего и заднего хода в едином корпусе, автономный
турбогенератор, два конденсатора с дроссельно-увлажнительными
устройствами и обслуживающих вспомогательных механизмов: главного
электроциркуляционного насоса, главного электроконденсатного насоса, главного
эжектора и вспомогательного эжектора.
Турбина вращает линию вала через редуктор и соединительную
муфту.
Конденсаторы имеют встроенную секцию промежуточного контура,
предназначенного для охлаждения вспомогательного оборудования ПТУ.
Главный конденсатор выполнен одноходовым однопроточным по
охлаждающей воде. Для обеспечения необходимой прочности, в связи с большим
перепадом давления при погружении ПЛ конденсатор снабжён более толстыми
трубными досками.
В связи с ограниченным пространством отсека на ПЛ отсутствует
стояночный конденсатор, сброс пара во время стоянки с введенной ППУ
осуществляется в конденсаторы ГТЗА и АТГ через ДУУ, отсутствует деаэратор, т.к.
его необходимо располагать на высоте 10ч15 м над осью питательных насосов,
отсутствует парогенератор низкого давления.
Применена масляная система напорного типа, т.к. невозможно
расположить напорную цистерну на высоте 10ч12 м над потребителями.
.1 Конденсатно-питательная система
Предназначена для обеспечения работы ПГ, а также для хранения
запаса питательной воды и восполнения запасов питательной воды, поэтому
испарительная установка является частью питательной системы. Состоит из двух
частей: конденсатная часть (от конденсатосборника до ПН), питательная часть (от
ПН до ПГ). При разработке КПС учитываются следующие требования: каждый ПГ
должен иметь не менее двух ПН, на заказах применяют навешанные ПН, которые
находятся на валу турбогенератора, каждая КПС должна обслуживаться двумя
конденсатными насосами. Если в машинном отделении находиться два конденсатора,
то можно иметь на каждый конденсатор один КН, при условии что между ними
имеется перемычка и каждый насос имеет суммарный расход превышающий необходимый
в 2 раза. Каждая КПС оборудована контрольно-измерительными приборами,
аварийно-предупредительной системой сигнализации и системой автоматического
регулирования.
Схема КПС должна иметь повышенную надежность, должна
обеспечивать требуемое качество питательной воды. Поэтому при проектировании
необходимо учитывать следующие факторы: особенности принципиальной схемы всей
энергетической установки, параметры рабочего тела в узловых точках, тип и
степень напряженности рабочих процессов в ней; учитываются конструктивные
особенности ГК, средства очистки питательной воды, цистерны запаса питательной
воды и др. факторы. Учитывается расположение главного оборудования в машинном
отделении и т.д. КПС должна компенсировать изменение водосодержания в ПГ на
различных режимах работы.
Дроссельно-увлажнительное устройство предназначено для сброса
части свежего пара непосредственно в конденсатор помимо турбины для возможности
быстрого увеличения набора скорости корабля. Клапан травления закрывается, и
увеличивается расход на турбину. ДУУ ставится на корпусе конденсатора. ДУУ
представляет собой набор дроссельных шайб для снижения давления и впрыскивания
питательной воды для уменьшения температуры пара. Если не снизить температуру
питательной воды, то при попадании в конденсатор может быть вызвано резкое
расширение трубок конденсатора, что приведет к выходу из строя.
Для компенсации изменения водосодержания в КПС должно быть не
менее 2 емкостей: конденсатосборник ГК, цистерна запаса питательной воды
(ЦЗПВ). Емкость ЦЗПВ должна обеспечивать резервное питание ПГ при выходе из
строя КПС в течение 10 минут на режиме полной мощности ЯР. Имеется запасная
цистерна питательной воды, предназначенная для хранения ПВ в количестве,
необходимом для восполнения утечек воды второго контура при неработающей
водоопреснительной установке в течении двух часов, а также для замены рабочего
тела второго контура в случае ее засоления.
Рис. 1.1 Конденсатно-питательная система
- парогенератор
- АТГ
- генератор
- ГТЗА
- ТЗХ
- маневровое устройство
- переключающий клапан
,9 - конденсатор
- дроссельно - увлажнительное устройство
- конденсатный насос
- циркуляционный насос
- приемный кингстон
- отливной кингстон
- ионно-обменные фильтры
- навешенный питательный насос
- резервный питательный насос
- пусковой питательный насос
- байпасный клапан
- ходовой клапан
- дроссельный клапан
- регулятор уровня конденсата
- теплый ящик
1.2 Масляная система
Масляная система предназначена для приема, перекачивания,
хранения, очистки и подачи масла к потребителям, т.е. для смазки деталей
главных и вспомогательных механизмов, предусмотрена подача масла на другие
суда.
Потребителями масляных систем являются подшипники турбин ГТЗА
и АТГ, редуктор, главный упорный подшипник, линия вала, дейдвудный подшипник, а
также система регулирования, запуска и управления ГТЗА.
Масляную систему подразделяют:
1.
напорная
(принудительная смазка) - масло к потребителям подается непосредственно от
масляного насоса;
2.
гравитационная
- масло к потребителям подается из расходной цистерны, которая размещена на 10
- 12 м выше оси турбины или линии вала. Преимущества: постоянное давление,
отсутствие пульсации давления, т.к. в гравитационной системе в расходную цистерну
из сточно-циркуляционной цистерны масло подается перекачивающим насосом.
Емкость расходной цистерны принимается из условия обеспечения рабочей установки
на полную мощность в течении 10 минут после аварийной остановки
маслоперекачивающего насоса.
3.
напорно-гравитационная
- имеет напорную цистерну и масляные насосы, что обеспечивает запас надежности.
На заказах применяется форсированная (напорная) система
смазки. Давление в напорной Р = 0,3 - 0,5 МПа, в гравитационной Р = 0,1 МПа. В
процессе эксплуатации температура масла многократно изменяется 40 - 120 оС.
Кратность циркуляции масляных систем = 10 - 15 раз/час.
Масло загрязняется продуктами износа, в масло попадает вода,
происходит насыщение масла воздухом, поэтому необходимо предусмотреть
конструктивные мероприятия для поддержания качества масла. Кроме того,
неизбежен угар и утечки масла, поэтому необходимо производить подпитку масляной
цистерны. В случае засоления масла предусматривается возможность полной замены
масла.
При проектировании к масляной системе предъявляются следующие
требования:
. Обеспечение работоспособности системы на всех возможных
режимах;
. Живучесть, для этого масляная система имеет тройное
резервирование по числу масляных насосов;
. Высокая ремонтопригодность;
. Удобство эксплуатации систем;
. Ударостойкость и вибростойкость.
Система смазки сложная, разветвленная, поэтому ее разделяют
на несколько:
. Циркуляционная система смазки ГТЗА;
. Система смазки вспомогательного оборудования;
. Подогрев и очистка масла;
. Приемо-перекачивающая система (прием масла в цистерны
запаса с берега и хранение; перемещение масла из цистерны запаса в
сточно-циркуляционную цистерну; удаление масла из сточно-циркуляционной
цистерны в цистерну отработанного масла и т.д.).
Рис. 1.2 Масляная система
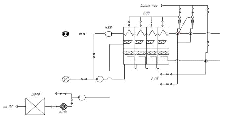
1.3 Водоопреснительная установка
Для восполнения потерь, а также для использования в качестве
воды для мытья приготовляется дистиллят (в вакуумных водоопреснительных
установках путем испарения морской воды и последующей конденсации получаемого
пара). Этот же дистиллят используется для добавки и замены пресной воды в
замкнутых системах охлаждения. На паротурбинных судах в качестве греющей среды
в испарительных установках и мытьевой воды используется пар низкого давления, отбираемый
от главной турбины.
По способу испарения морской воды водоопреснительные
установки можно подразделить на установки с испарителями поверхностного типа,
где для нагревания и испарения воды размещены греющие батареи в виде труб,
змеевиков или иной формы; установки с камерами испарения бесповерхностного
типа, в которых нет греющих батарей.
Установки с камерами испарения бесповерхностного типа могут
быть проточными, когда в подогреватель подается забортная вода, а весь
неиспарившийся в камерах рассол удаляется за борт, не поступая повторно в
подогреватель.
По числу ступеней давления вторичного пара испарительные
установки подразделяются на одно-, двух- и многоступенчатые.
В большинстве водоопреснительных установок морская вода
испаряется однократно. Иногда для получения дистиллята высокого качества
применяют установки с двукратным испарением морской воды. В них дистиллят,
полученный после испарения морской воды в одном испарителе и конденсации
вторичного пара, вторично испаряется в другом испарителе, а полученный пар
вновь конденсируется.
По использовании тепла вторичного пара испарительные
установки подразделяются на регенеративные и нерегенеративные.
В нерегенеративных испарительных установках вторичный пар
конденсируется в конденсаторах, охлаждаемых забортной водой; тепло вторичного
пара при этом теряется. Для использования этого тепла в регенеративных
испарительных установках конденсаторы прокачивают главным конденсатом, который
при этой нагревается. Иногда для регенерации тепла вторичного пара применяют
термокомпрессор, в котором за счет энергии греющего рабочего пара
повышаются давление и температура части вторичного пара, используемого затем в
качестве греющего. В многоступенчатых установках с испарителями поверхностного
типа регенерация тепла осуществляется путем использования вторичного пара в
качестве греющего в испарителях последующих ступеней.
К водоопреснительным установкам предъявляются следующие
основные требования:
) надежность работы и обеспечение спецификационного качества
дистиллята и производительности установки в течение длительного срока (обычно
не менее 1500-2000 час.) без чистки греющих элементов;
) простота конструкции и обслуживания, безотказность в
действии, в частности, при качке, удобство разборки, ремонта и очистки
поверхностей нагрева;
) автоматизация работы при периодическом контроле после ввода
в действие вручную.
Рис. 1.3 Водоопреснительная установка
.4 Циркуляционная система главного конденсатора
(ГК)
Циркуляционная система ГК предназначена для охлаждения и
конденсации отработанного пара главных турбин и вспомогательного оборудования
энергетической установки (ЭУ).
Часть воды из циркуляционной системы может подаваться на
охлаждение другого оборудования ПТУ, обычно циркуляционные системы выполняются
проточными, т.е. не замкнутыми, но на последних проектах в нее включен
промежуточный контур охлаждения оборудования пресной водой. Пресная вода
охлаждается забортной водой в отдельной секции ГК.
Главные циркуляционные насосы (ГЦН) имеют в большинстве
случаев электропривод с двух скоростным электродвигателем. Мощность ГЦН очень
велика - один из основных потребителей судовой электростанции. Обычно
обеспечивается возможность самопротока циркуляционной трассы (ЦТ). При
самопротоке ЦТ отключается ГЦН, что обеспечивает экономию электроэнергии и
снижается уровень шума от ЦТ (очень важное обстоятельство при малошумных
ходах). Отключенный ГЦН могут подкручивать, чтобы снизить гидравлическое
сопротивление ЦТ. Для новых, только что построенных заказов, самопроток должен
обеспечиваться при скорости хода в 5 узлов. Для этого гидравлическое
сопротивление ЦТ должно быть минимальным. Для этого производится расчет из
учета максимальной скорости в трубах ЦТ до 4 м/с, а в трубках ГК до 2,5 м/с.
Рис.
1.4 Циркуляционная трасса
1.5
Система главного пара
Основные потребители это: ГТ, АТГ, ВОУ, ХМ. Трубопроводы
подвергаются сложным температурным напряжениям и деформациям.
В современных ПТУ за ПГ давление пара достигает от 3 до 10
МПа, а температура перегретого пара от 300 до 550°С.
К главным паропроводам предъявляются следующие требования:
) Обеспечение максимальной надежности и живучести главного
паропровода.
) Обеспечение минимального гидравлического сопротивления
движению потока пара по паропроводу путем подбора соответствующих диаметров и
материалов труб.
) На трубопроводе должно быть минимальное число колен,
погибов, арматуры.
) Должна быть самокомпенсация тепловых расширений
паропровода, особенно в местах жесткой заделки. Для компенсации тепловых
расширений ставят различные компенсирующие звенья.
) Уменьшенное тепловыделение в помещениях - необходима
надежная теплоизоляция паропровода. На внешней поверхности изоляции температура
не должна превышать 40ч50°С. Изоляция главного паропровода производится в 2
этапа: изоляция труб при монтаже и изоляция соединений после испытания системы.
) Применение материалов, арматуры, прокладок и т.д.
соответствующих расчетным давлениям и температурам.
Паропроводы изготавливают из цельнотянутых стальных труб,
стальная литая арматура, прокладочные материалы - парониты и красномедные
прокладки.
) Для прохода паропровода через водонепроницаемые перегородки
применяются переборочные стаканы и специальные уплотнения, которые позволяют
некоторое смещение паропровода относительно переборки. Чаще всего эти стаканы -
сильфонные.
) Обеспечение пожаробезопасности главных паропроводов.
Прокладка паропроводов должна осуществляться на расстоянии от
трубопроводов и емкостей с легко воспламеняющимися жидкостями. Маслопроводы
должны быть ниже паропроводов, чтобы масло не могло попасть на паропровод.
Принятие мер безопасности в случае пересечения трубопроводов масла и пара,
чтобы не произошло попадания веществ на паропровод в случае аварии. Прокладка
паропроводов через топливные цистерны и масляные танки разрешена только при
температурах пара ниже 220°С.
Рис.
1.5 Система главного пара
1.6
Система вспомогательного пара
Обычно пар в систему вспомогательного пара идет из системы
главного пара через регулятор давления пара (РДП), в котором сбрасывается
давление до 1,2ч1,6 МПа.
Потребителями системы вспомогательного пара являются:
главные эжектора конденсаторов (ГЭЖ);
вспомогательные эжектора ГТ и АТГ (ВЭЖ);
коллектора подачи пара концевым уплотнениям турбин;
деаэрационное устройство;
осушитель воздуха от эжекторов.
В судовых ПТУ различают 2 системы вспомогательного пара:
А). Система вспомогательного перегретого пара, идет на
турбоприводы вспомогательных механизмов (ВМ);
Б). Система насыщенного вспомогательного пара, который обычно
идет от вспомогательного котельного агрегата, ПГНД или утилизационных котлов к
общесудовым потребителям (ОСП).
Протяженность трубопровода системы вспомогательного пара
зависит от типа ЭУ судна. Все требования, предъявляемые к трубопроводам системы
главного пара, распространяются и на систему вспомогательного пара. Все
трубопроводы оборудованы предохранителями и дроссельными устройствами. Обычно
предохранительные клапаны настроены на давление 1,55 МПа.

Рис.
1.6 Система вспомогательного пара
.7
Система укупорки и отсоса пара от концевых уплотнений турбин
Пар из системы вспомогательного пара через регулятор
поступает в коллектор, из которого подается в камеры укупорки для создания и
поддержания давления Рук=(1,02ч1,03) ·Ратм.
Кормовые уплотнения:
Часть пара из проточной части турбины через уплотнения
попадает в камеру укупорки, а часть - в камеру отсоса Ротс=0,97·Ратм.
В камеру отсоса также через наружные уплотнения попадает воздух. Камеры отсоса
соединены с ВЭЖ, которые из этих камер удаляют паровоздушную смесь.
Носовые уплотнения:
Часть пара из камеры укупорки через уплотнения попадает в
проточную часть турбины, а часть - в камеру отсоса. В камеру отсоса также через
наружные уплотнения попадает воздух. Камеры отсоса соединены с ВЭЖ, которые из
этих камер удаляют паровоздушную смесь.
Система настраивается один раз на этапе ШИ и в дальнейшем
обслуживания не требует.
Рис. 1.7 Система укупорки и отсоса паровоздушной смеси
(1-трубопровод отсоса ПВС из концевых уплотнений, 2 - камера отсоса ПВС, 3 -
камера укупорки, 4 - трубопровод укупорки концевых уплотнений, 5 - коллектор
системы укупорки)
1.8
Система отсоса паровоздушной смеси из конденсатора
Отсос паровоздушной смеси производится из центральной части
конденсатора, для этого сделаны внутри конденсатора специальные щитки.
Для создания вакуума < 80% - работает одна ступень
эжектора,
≥80% - 2 ступени, до 97% - необходима работа
трехступенчатого эжектора.
Паровоздушная смесь подается в охладитель, где конденсируется
пар. Образовавшийся конденсат сбрасывается обратно в конденсатор, а воздух
удаляется из охладителя в осушитель воздуха (система общесудовой вентиляции) и
далее выбрасывается в атмосферу.
При пуске включается обычно сразу 2 ступени (для быстрого
отсоса воздуха из конденсатора - достижения вакуума в 50%), а затем работает
одна ступень эжектора, повышая вакуум. На рабочей нагрузке работают обе ступени
эжектора.
При работе ГЭЖ потребляет от 0,5 до 1% от расхода пара на
турбину.
Рис. 1.8 Система отсоса паровоздушной смеси из конденсатора
2. Краткое описание и расчёт конденсатора
.1 Описание конденсатора
Конденсатор служит для конденсации отработавшего пара,
поступающего из турбины, вспомогательных механизмов, свежего пара, поступающего
через дроссельно-увлажнительное устройство (ДУУ), а также для приема конденсата
от эжекторов и другого оборудования установки.
Спроектированный конденсатор одноходовой, регенеративный,
расположен под турбиной и состоит из корпуса, трубной системы и водяных камер.
Корпус конденсатора представляет собой сварную конструкцию из листовой стали.
Трубки конденсатора мельхиоровые, имеют внутренний диаметр 19 мм, наружный - 22
мм и закреплены в трубных досках посредством двухсторонней развальцовки.
Пар, поступающий в конденсатор, соприкасается с наружной
поверхностью трубок и конденсируется, отдавая теплоту парообразования забортной
воде, проходящей внутри трубок.
Забортная вода поступает во входные водяные камеры, проходит
по трубкам в выходные водяные камеры и далее в сливной трубопровод.
Процесс конденсации пара сопровождается сжиманием пара, что
приводит к созданию разряжения в конденсаторе. Воздух, попадающий вместе с
паром через различные неплотности в конденсатор, также охлаждается в нем и
отсасывается главным эжектором, поддерживающим необходимое разряжение в
конденсаторе. В противном случае по мере накопления воздуха давление в
конденсаторе будет возрастать, пока не достигнет атмосферного.
Конденсат, стекая с трубок, собирается в нижней части
конденсатора - конденсатосборнике, и непрерывно откачивается из него
конденсатным насосом.
Таким образом, для создания и поддержания разряжения
конденсатор обслуживается следующими системами, входящими в состав
конденсационной установки:
·
циркуляционной,
для прокачки забортной охлаждающей воды через трубки конденсатора;
·
конденсатной,
с конденсатными насосами для удаления конденсата;
·
системой
отсоса паровоздушной смеси.
Уровень конденсата автоматически регулируется системой РУК
(регулятором уровня конденсата).
Конденсатор имеет встроенный водоохладитель пресной воды
(промконтур) для подачи пресной воды на главные и вспомогательные эжекторы,
маслоохладители, воздухоохладители и др. Водоохладитель расположен в носовой
части конденсатора и имеет с ним общий трубный пучок. От паровой части
конденсатора водоохладитель отделен промежуточной трубной доской. В нижней
части водоохладитель имеет приемный патрубок пресной воды, а в верхней - сливной.
Корпус конденсатора представляет собой сварную конструкцию из
листовой низколегированной стали. (Ст20)
Для предохранения трубок конденсатора от провисания
предусмотрены промежуточные стальные перегородки.
Материал трубных досок - оловянистая латунь. На трубные доски
установлены крышки водяных камер. Крышки имеют лючки для осмотра, и, в случае
необходимости, для глушения трубок пробками. Для отвода воздуха и осушения
водяных камер предусмотрены специальные клапаны. В верхней части конденсатора
вварены дроссельно-увлажнительные устройства (ДУУ), которые позволяют принимать
избытки свежего пара от парогенератора. В трубах ДУУ находятся несколько
дроссельных решёток (для снижения давления пара). В ДУУ при помощи форсунок
распыливается вода, поступающая из конденсатно-питательной системы (для
снижения температуры пара). Сдросселированный и охлажденный пар поступает в
конденсатор и конденсируется. Между конденсатором и турбиной расположена
захлопка с гидроприводом для отключения конденсатора по пару.
Для предотвращения коррозии трубных досок и трубок
конденсатора при электролитическом воздействии морской воды, на всех крышках
люков на специальных шпильках посредством резьбового соединения установлены
протекторы в виде пластин из цинкового сплава.
Рис. 2.1. Однопроточный конденсатор
- корпус, 2-3 - водяные камеры, 4-5 - трубные доски, 6 -
трубы, 7 - вход отработавшего пара, 8 - выход конденсата, 9-к отсосу воздуха,
10 - вход охлаждающей воды, 11 - выход охлаждающей воды.
Рис. 2.2. Поперечный разрез конденсатора
- корпус, 2 - трубная доска, 3 - труба отсоса воздуха, 4 -
пучок воздухоохладителя,
-опоры, 6-сборник конденсата, 7 - удаление конденсата.
2.2
Тепловой и габаритный расчет конденсатора
Таблица 3.2.1
|
№
|
Наименование величины
|
Обозначение
|
Размерность
|
Расчетная формула
|
Численное значение
|
|
1
|
Параметры на входе в конденсатор
|
i2z Р2z S2z t2z
u2z x2z
|
кДж/кг МПа кДж/кг.град °С м3/кг -
|
задано
|
2368 0.018 7.23 58 7.6
0.9
|
|
2
|
Расход пара через турбину
|
G’z
|
кг/с
|
задано
|
23.2
|
|
3
|
Количество конденсируемого пара
|
G
|
кг/с
|
× 1,2529
|
|
|
4
|
Температура насыщенного пара
|
tS
|
°С
|
t2z
|
58
|
|
5
|
Степень переохлаждения конденсата
|
tk°Спринимаем1
|
|
|
|
|
6
|
Температура конденсата на выходе
|
tk
|
°С
|
tS - tk57
|
|
|
7
|
Энтальпия конденсата
|
iк
|
кДж/кг
|
по i-S диаграмме
|
238.606
|
|
8
|
Количество тепла, подводимое с рабочим телом
|
Q
|
кДж/с
|
(i2z - iк)× G
|
61752.426
|
|
9
|
Температура забортной воды на входе в
конденсатор
|
t1
|
°С
|
принимаем
|
8
|
|
10
|
Повышение температуры забортной воды
|
tзв°Спринимаем8
|
|
|
|
|
11
|
Температура забортной воды на выходе из
конденсатора
|
t2
|
°С
|
t1 + tзв16
|
|
|
12
|
Скорость движения охлаждающей воды в трубках
|
wз.в.
|
м/с
|
принимаем
|
2
|
|
13
|
Наружный диаметр трубок
|
dнар
|
м
|
принимаем
|
0.022
|
|
14
|
Толщина стенок трубок
|
мпринимаем0.00147
|
|
|
|
|
15
|
Внутренний диаметр трубок
|
dвн
|
м
|
dнар - 0.0191
|
|
|
16
|
Коэффициент теплоотдачи
|
К0
|
Вт/м2 град
|
принимаем
|
3800
|
|
17
|
Материал трубок
|
|
|
принимаем
|
МН90-10
|
|
18
|
Коэффициент, учитывающий материал трубок
|
bм
|
-
|
принимаем
|
0,87
|
|
19
|
Коэффициент, учитывающий температуру забортной воды
|
bt
|
-
|
принимаем
|
0,8
|
|
20
|
Удельная паровая нагрузка поверхности
охлаждения
|
qп
|
кг/(м2∙ч)
|
принимаем
|
30
|
|
21
|
Коэффициент, учитывающий паровую нагрузку
|
bq
|
-
|
принимаем
|
0,93
|
|
22
|
Коэффициент загрязнения
|
bз
|
-
|
принимаем
|
0,85
|
|
23
|
Коэффициент теплопередачи
|
К
|
Вт/м2 град
|
bз × bq × bм × bt × К0
|
2090,714
|
|
24
|
Средний логарифмический температурный напор
|
t°С 45,977
|
|
|
|
|
25
|
Площадь поверхности охлаждения
|
Fохл
|
м2
|
642,419
|
|
|
26
|
Теплоемкость охлаждающей воды
|
С
|
кДж/кг град
|
принимаем
|
3,943
|
|
27
|
Плотность охлаждающей воды
|
r
|
кг/м3
|
принимаем
|
1020
|
|
28
|
Объемный расход охлаждающей воды
|
W
|
м3/ч
|
1,92
|
|
|
29
|
Кратность охлаждения
|
m
|
-
|
67,531
|
|
|
30
|
Число трубок в конденсаторе
|
n
|
шт.
|
3352
|
|
|
31
|
Коэффициент заполнения трубной доски
|
-принимаем0,7
|
|
|
|
|
32
|
Число ходов охлаждающей забортной воды
|
z
|
-
|
принимаем
|
1
|
|
33
|
Эквивалентный диаметр конденсатора
|
Dэкв
|
м
|
2,078
|
|
|
34
|
Длина трубок конденсатора
|
L
|
м
|
2,774
|
|
|
35
|
Конструктивный параметр
|
L/ Dэкв
|
-
|
1,33
|
|
|
36
|
Шаг установки трубок
|
t
|
м
|
1,3∙dнар
|
0,0286
|
|
37
|
Реальная паровая нагрузка поверхности
теплообмена
|
qп
|
кг/(м2·с)
|
G / Fохл
|
0,045
|
|
38
|
qт
|
кДж/(м2·с)
|
96
|
|
|
39
|
Диаметр парового приёмного патрубка
|
В
|
м
|
1,866
|
|
|
40
|
Скорость охлаждающей воды во входном патрубке
забортной воды
|
сw
|
м/с
|
принимаем
|
4
|
|
41
|
Диаметр входного патрубка охлаждающей воды
|
dвх
|
м
|
0,782
|
|
|
42
|
Скорость выхода конденсата из
конденсатосборника
|
ск
|
м/с
|
принимаем
|
1
|
|
43
|
Плотность конденсата
|
rк
|
кг/м3
|
принимаем
|
980
|
|
44
|
Диаметр патрубка отвода конденсата
|
dк
|
м
|
0,194
|
|
|
45
|
Толщина трубной доски
|
a
|
м
|
принимаем
|
0,1
|
|
46
|
Осевая длина водных камер
|
b
|
м
|
0,534
|
|
|
47
|
Полная длина конденсатора
|
L0
|
м
|
4,042
|
|
Рис. 2.3 Продольный разрез конденсатора
2.3 Определение количества и состава
паровоздушной смеси
Таблица 3.3.1
|
№
|
Наименование величины
|
Обозначение
|
Размерность
|
Расчетная формула
|
Численное значение
|
|
1
|
Паровое сопротивление конденсатора
|
pкПапринимаем0,5
|
|
|
|
|
2
|
Давление удаляемой паровоздушной смеси
|
Рсм
|
кПа
|
Р2z - p17,5
|
|
|
3
|
Температура удаляемой смеси
|
tсм
|
°С
|
tS - 5
|
53
|
|
4
|
Температура насыщения ПВС
|
°Спо i-S диаграмме56,64
|
|
|
|
|
5
|
Разность температур
|
t°С 3,64
|
|
|
|
|
6
|
Парциальное давление пара в смеси
|
Рп
|
кПа
|
17,497
|
|
|
7
|
Удельный объем пара
|
м3/кгпо i-S
диаграмме10,2
|
|
|
|
|
8
|
Парциальное давление воздуха в смеси
|
Рв
|
кПа
|
Рсм - Рп
|
0,003
|
|
9
|
Количество удаляемого воздуха
|
Gв
|
кг/час
|
25,28
|
|
|
10
|
Относительное содержание воздуха в паре
|
e
|
-
|
0,000242
|
|
|
11
|
Объем паровоздушной смеси, удаляемой из
конденсатора
|
Vсм
|
м3/час
|
797,219
|
|
|
12
|
Количество пара в паровоздушной смеси
|
Gпсм
|
кг/час
|
78,159
|
|
|
13
|
Доля удаляемого воздуха
|
д
|
%
|
0,075
|
|
|
14
|
Доля удаляемого пара
|
у
|
%
|
309,173
|
|
|
15
|
Общее количество удаляемой паровоздушной смеси
|
Gсм
|
кг/час
|
Gв + Gпсм
|
103,439
|
|
16
|
Относительное содержание воздуха в смеси
|
eсм
|
-
|
0,323
|
|
|
17
|
Относительная величина
|
-
|
-
|
3,096
|
|
|
18
|
Скорость смеси
|
ссм
|
м/с
|
принимаем
|
30
|
|
19
|
Диаметр патрубка для отвода смеси
|
dсм
|
м
|
0,097
|
|
.4
Оценка усилий в трубках конденсатора
Таблица 3.4.1
|
№
|
Наименование величины
|
Обозначение
|
Размерность
|
Формула или источник
|
Численное значение
|
|
|
|
|
|
|
I
|
II
|
III
|
|
|
1
|
Давление в конденсаторе
|
Р2z
|
кПа
|
Рк
|
0,018
|
|
|
2
|
Температура насыщения
|
tS
|
°С
|
п. 3.2
|
58
|
|
|
3
|
Температура забортной воды на входе в
конденсатор
|
t1
|
°С
|
принимаем
|
0
|
15
|
30
|
|
|
4
|
Температура забортной воды в отливной камере
|
t2
|
°С
|
t1 + tзв82338
|
|
|
|
|
|
5
|
Средняя температура охлаждающей воды
|
tср
|
°С
|
41934
|
|
|
|
|
|
6
|
Критерий Прандтля
|
Pr
|
-
|
принимаем
|
9,78
|
8,39
|
5,72
|
|
|
7
|
Коэффициент кинематической вязкости
|
n
|
м2/сек, принимаем1,3191,150,824
|
|
|
|
|
|
|
8
|
Число Рейнольдса
|
Re
|
-
|
28961,3333217,3946359,22
|
|
|
|
|
|
9
|
Критерий Нуссельта
|
Nu
|
-
|
212,48223,01249,802
|
|
|
|
|
|
10
|
Коэффициент теплопроводности охлаждающей воды
|
l
|
принимаем0,5440,5520,575
|
|
|
|
|
|
|
11
|
Коэффициент теплоотдачи от трубок охлаждающей
воде
|
a
|
 6051,7866445,1067496,073
|
|
|
|
|
|
|
12
|
Удельная тепловая нагрузка
|
qт
|
п. 3.296000
|
|
|
|
|
13
|
Коэффициент теплопроводности материала трубок
|
lтрубок
|
принимаем30
|
|
|
|
|
14
|
Температура стенки трубки
|
tстенок
|
°С
|
26,97640,86153,455
|
|
|
|
|
|
15
|
Температура стенок корпуса
|
tк
|
°С
|
Принимаем
|
25
|
|
|
16
|
Материал корпуса конденсатора
|
|
|
принимаем
|
Ст20
|
|
|
17
|
Коэффициент линейного расширения материала
корпуса
|
bк
|
принимаем0,000012
|
|
|
|
|
18
|
Коэффициент линейного расширения материала
трубок
|
bтр
|
принимаем0,0000161
|
|
|
|
|
19
|
Модуль упругости материала трубок
|
Етр
|
МПа
|
принимаем
|
0,0000151
|
|
|
20
|
Температура монтажа
|
tм
|
°С
|
принимаем
|
15
|
|
|
21
|
Площадь поперечного сечения трубки
|
Sтрубок
|
м2
|
0,00009356
|
|
|
|
22
|
Продольные усилия
|
T
|
Н
|
-1028,679-4186,873-7051,466
|
|
|
|
|
|
23
|
Характер нагрузки
|
T>0 - растяжение, T<0 - сжатие
|
сжатие
|
|
|
24
|
Напряжения в стенках трубок
|
s
|
МПа
|
10,99444,75175,368
|
|
|
|
|
25
|
Допускаемое напряжение для материала трубок
|
[s]
|
МПа
|
принимаем
|
400
|
|
26
|
Коэффициенты запаса прочности
|
n
|
-
|
[s]/s
|
36,384
|
8,938
|
5,307
|
|
|
|
|
|
|
|
|
|
|
|
|
|
Заключение
В результате выполнения курсового проекта был выполнен расчёт
конденсатора по параметрам, взятым из курсового проекта по проектированию
турбины. Был спроектирован однопроточный конденсатор с 3 трубными досками.
Также было выполнено размещение оборудования паротурбинной
установки в отсеке.
В результате курсового проекта была рассмотрена и изучена
тепловая схема судовой паротурбинной установки одного борта. Была выбрана
нерегенеративная тепловая схема была выбрана в связи с её меньшими габаритами и
более простой эксплуатацией.
Список литературы
1. Алямовский М.И. Судовые конденсационные
установки, Л.: Судпромгиз, 1962.
. Артемов Г.А. Системы судовых энергетических
установок, Л.: Судостроение, 1990.
. Ермилов В.Г. Теплообменные аппараты и
конденсационные установки, Л.: Судостроение, 1974.
. Козлов В.И. Судовые энергетические установки,
Л.: Судостроение 1975.
. Кузнецов В.А. Судовые ядерные энергетические
установки, Л.: Судостроение, 1989.
. Лычаков А.И. Конспект лекций по паротурбинным
установкам.
. Ракицкий Б.В. Судовые ядерные энергетические
установки, Л.: Судостроение, 1976.
. Ривкин С.Л. Термодинамические свойства воды и
водяного пара, М.: Энергоатомиздат, 1984.
. Шаманов Н.П., Пейч Н.Н., Дядик А.Н. Судовые
ядерные паропроизводящие установки, Л.: Судостроение, 1990.