Проект первой очереди БГРЭС-2 с использованием турбины К-800-240-5 и котлоагрегата Пп-2650-255
Содержание
ВВЕДЕНИЕ
. ТЕХНИКО-ЭКОНОМИЧЕСКОЕ ОБОСНОВАНИЕ СТРОИТЕЛЬСТВА БЕРЕЗОВСКОЙ
БГРЭС-2
. ВЫБОР ОСНОВНОГО ОБОРУДОВАНИЯ И РАЗРАБОТКА ПРИНЦИПИАЛЬНОЙ
ТЕПЛОВОЙ СХЕМЫ
.1 Техническая характеристика конденсационной турбины
К-800-240-5
.2 Выбор котлоагрегата
.2.1 Техническая характеристика парогенератора П-67
.3 Разработка принципиальной тепловой схемы
.3.1 Подогреватели высокого давления
.3.2 Деаэратор
.3.3 Подогреватели низкого давления
.3.4 Изменения в ПТС для повышения тепловой эффективности
блока по сравнению с блоком №1 БГРЭС
.3.5 Описание принципиальной тепловой схемы
.4 Построение процесса расширения пара на i-s диаграмме
.5 Определение параметров по элементам схемы
.6 Расчет установки по подогреву сетевой воды
.7 Определение предварительного расхода пара на турбину
.8 Баланс пара и конденсата
.9 Расчёт регенеративной схемы (ПВД)
.10 Расчёт деаэратора
.11 Расчёт регенеративной схемы (ПНД)
.12 Расчет технико-экономических показателей работы станции
.13 Сравнение показателей тепловой экономичности с блоком №1
БГРЭС
.14 Выбор вспомогательного оборудования в пределах
принципиальной тепловой схемы
.14.1Регенеративные подогреватели высокого давления
.14.2 Выбор деаэратора
.14.2.1 Техническая характеристика деаэрационной колонки
ДП-2800
.14.2.2 Техническая характеристика деаэраторного бака
.15 Регенеративные подогреватели низкого давления
.16 Сальниковый подогреватель
.17 Питательная турбоустановка
.17.1 Питательный насос
.17.2 Турбина паровая приводная питательного насоса
.17.3 Бустерный насос
.17.4 Конденсатор
.18 Конденсатные насосы
.18.1 Конденсатные насосы первой, второй, третьей ступеней
.18.2 Насос дренажей бойлеров
.18.3 Конденсатный насос ТПН
.19 Конденсатор
.20 Сетевые подогреватели
. ГЕНПЛАН, КОМПОНОВКА ГЛАВНОГО КОРПУСА. СИСТЕМА
ВОДОСНАБЖЕНИЯ, ТОПЛИВОПОДАЧИ
.1 Разработка генплана
.2 Компоновка главного корпуса
.3 Выбор системы водоснабжения
.4 Состав гидротехнических сооружений и их характеристики
.4.1 Характеристика водохранилища
.4.2 Глухая земляная плотина
.4.3 Водозаборные сооружения
.4.4 Подводящий канал
.4.5 Отводящий канал
.4.6 Блочная насосная станция
.5 Расчет расхода технической воды
.6 Проектирование топливного хозяйства
.6.1 Определение расхода топлива на ТЭС
.6.2 Разработка схемы топливоподачи
.6.3 Ленточные конвейеры
.6.4 Дробилки
.6.5 Расчет емкости бункера сырого угля
.6.6 Расчет топливного склада
.6.7 Выбор механизмов системы пылеприготовления
. ИНДИВИДУАЛЬНОЕ ЗАДАНИЕ. РАЗРАБОТКА ПОЛНОЙ ТЕПЛОВОЙ СХЕМЫ
УСТАНОВКИ ПО ПОДОГРЕВУ СЕТЕВОЙ ВОДЫ
. ЭКОНОМИЧЕСКАЯ ЧАСТЬ
.1 Расчёт основных технико-экономических показателей
проектируемой конденсационной электростанции
.1.1 Определение ежегодных издержек, связанных с
эксплуатацией
.1.2 Расчёт себестоимости единицы электроэнергии
.2 Оценка эффективности капитальных вложений
.2.1 Расчет показателей эффективности капитальных вложений
.2.2 Оценка инвестиционного риска методом анализа
чувствительности
. БЕЗОПАСНОСТЬ ПРОЕКТИРУЕМОГО ОБЪЕКТА
Введение
.1 Общая характеристика проектируемого объекта
.2 Объемно-планировочное решение проектируемого объекта
.3 Анализ и устранение потенциальных опасностей и вредностей
технологического процесса
.4 Опасность поражения электрическим током
.5 Опасность атмосферного электричества
.6 Электромагнитные поля, статическое электричество,
ионизирующие излучения
.7 Опасность травмирования движущимися частями машин и
механизмов
.8 Тепловые излучения и опасность термического ожога
.9 Безопасность эксплуатации и техническое
освидетельствование грузоподъемных машин и механизмов
.10 Производственная санитария
.10.1 Микроклимат производственных помещений
.10.2 Освещение
.10.3 Вредные вещества в воздухе рабочей зоны
.10.4 Производственный шум
.10.5 Вибрация
.11 Предотвращение аварийных ситуаций
.11.1 Предупреждение аварий и взрывов технологического
оборудования
.11.2 Обеспечение взрывопожарной безопасности производства
.11.3 Обеспечение устойчивости объекта в чрезвычайных
ситуациях
.12 Техническое освидетельствование сосудов работающих под
давлением (ПБ 03-576-03)
.13 Техническое обследование трубопроводов пара и горячей
воды
.14 Индивидуальное задание. Расчет заземления
электрооборудования
. ОХРАНА ОКРУЖАЮЩЕЙ СРЕДЫ
.1 Общее положение
.2 Влияние производства и электроустановок на окружающую
среду
.3 Мероприятия по охране воздушного бассейна
.3.1 Расчет выбросов и выбор дымовой трубы
.3.2 Золоулавливание
.3.3 Золоудаление
Заключение
Список использованных источников
ВВЕДЕНИЕ
Конденсационные электростанции станции (KЭC) составляют основную часть
паротурбинных электростанций страны. В настоящее время их доля превышает 60%
установленной электрической мощности всех ТЭС. Важное значение КЭС сохраняется
в перспективе, что объясняется возможностью использовать на них топливо
различных видов, сортов и марок при относительно малом изменении КПД и
производства энергии, а так же сравнительной свободой их размещения по
отношению к потребителям и топливным базам. КЭС могут играть важную роль в деле
вовлечения в промышленное использование низкокачественных углей и вытеснение из
энергетического использования ценного нефтяного топлива.
Производство электроэнергии является одним из главных показателей
экономического уровня страны и отражает общее состояние производственных сил.
Энергетика - базис всей промышленности в нашей стране, да и во всём мире.
Поэтому в нашей стране уделяется особое внимание именно топливо-энергетическому
комплексу и его развитию.
Россия обладает одним из самых больших в мире потенциалов
топливоэнергетических ресурсов. На её территории, занимающей примерно 10% суши
Земли сосредоточено 45% разведанных запасов газа, 6% нефти и 32% угля.
При современном развитии техники и народного хозяйства энергетика имеет
огромное значение. Это определяется не только тем, что без электрической
энергии не возможна работа современной промышленности, сельского хозяйства,
транспорта, жизнь городов, но и тем, что она позволяет совершенствовать
производство и технологические процессы, и повышать производительность труда.
В дипломном проекте рассмотрен проект первой очереди БГРЭС-2 с
использованием турбины К-800-240-5 и котлоагрегата Пп-2650-255.
1.
ТЕХНИКО-ЭКОНОМИЧЕСКОЕ ОБОСНОВАНИЕ СТРОИТЕЛЬСТВА БЕРЕЗОВСКОЙ БГРЭС-2
Топливно-энергетический комплекс(ТЭК) является системообразующим звеном
для экономики Красноярского края. Доля составляющих его видов деятельности
(добычи угля и производства электро- и теплоэнергии) в структуре ВРП на
протяжении длительного периода времени остается на уровне 8-9%. В общей
занятости края доля занятых в добыче угля составляет 0,7%, в производстве
электроэнергии и теплоэнергии- 5,0%.
Красноярский край в Энергетической стратегии России на период до 2030г.
рассматривается как один из важнейших субъектов федерации, обеспечивающих в
перспективе создание новых объектов энергетики для ликвидации сформировавшегося
дефицита электроэнергии в Сибири, на Урале и в Европейской части России[26].
Развитие электроэнергетики края и Сибири в значительной степени определит
рациональные масштабы добычи угля. Оптимистический вариант стратегии края
предусматривает начало развития здесь углехимии. Край сможет выдавать в районы
Западной Сибири и Урала до 20 млрд кВт·ч электроэнергии и вывозить до 30 млн.
тонн угля, что в совокупности составит 17-21,1 млн. тонн.у.т. К числу
приоритетных объектов ТЭК Красноярского края, намеченных к сооружению и вводу,
относятся Богучанская ГЭС, третий энергоблок Березовской ГРЭС-1[26].
В период до 2020-2030 гг. ТЭК Красноярского края должен в значительной
мере обновить свой производственный аппарат, увеличить мощности
электрогенерации, добычи угля, создать базу для глубокой переработки угля,
сократить дефицит тепла в урбанизированных территориях и в сельских районах,
ликвидировать диспропорции в развитии сетевого хозяйства. При этом уже к 2020
г. поставки электроэнергии края за его пределы должны подняться до 19-22 млрд.
кВт·ч, а угля - до 15-30 млн.тонн. В указанный период предстоит увеличить
установленную мощность электрогенерации в 1,36-1,56 раз (до 19,1-21,9 ГВт),
повысить выработку электроэнергии в 1,6-2 раза (до 93-113 млрд. кВт·ч), а
добычу угля довести до 55,0-83,7 млн.тонн, т.е. увеличить в 1,4-2,1 раза[26].
Нормальному развитию энергетики края должно
способствовать внедрение современных высоких технологий. На Березовской ГРЭС-1,
например, сделано многое: накоплен огромный опыт; есть квалифицированный
персонал, способный решать сложные вопросы; разработана целевая программа мероприятий
по модернизации и реконструкции оборудования. Эти разработки стали предметом
обсуждения на конференции, в которой приняли участие представители проектных
организаций и заводов-изготовителей, связанных со станцией на протяжении всего
ее существования. Сегодняшний день открывает большие возможности для повышения
эффективности производства и расширение производственных мощностей Березовской
ГРЭС для ее дальнейшей успешной работы. А это - стратегически важные моменты в
развитии станции, а также всей энергетики региона.
Проект первой очереди Березовской ГРЭС-2, который рассматривается в
данном дипломном проекте, должен внести свой вклад в выработку электроэнергии
края. Ее строительство актуально и необходимо.
. ВЫБОР
ОСНОВНОГО ОБОРУДОВАНИЯ И РАЗРАБОТКА ПРИНЦИПИАЛЬНОЙ ТЕПЛОВОЙ СХЕМЫ
Проектируемый блок будет работать в базовом режиме. Исходя из этого и на
основании заданных величин электрической и тепловой нагрузок наиболее
целесообразным будет вариант установки турбины К-800-240-5 и парогенератора
Пп-2650-255(П-67).
При разработке дипломного проекта к установке принята турбина -
одновальная пятицилиндровая типа К-800-240-5 ЛМЗ. Турбина устанавливается в
машзале продольно, ячейка турбины 72 м, ячейка котла 84 м. Отметка обслуживания
турбины +11,4 м при подвале с отметкой -4,2 м.
2.1 Техническая характеристика конденсационной турбины
К-800-240-5[1]
Электрическая мощность: Wэ = 800 МВт;
Начальные параметры пара:
Давление: P0 = 24 МПа;
Температура: t0 =
540 °С;
Давление в конденсаторе турбины : Pк = 0,00336 Мпа;
Давление пара после промперегрева: Рпп=3,77 Мпа;
Число отборов пара на регенерацию - 8;
Параметры пара в камерах нерегулируемых отборов на номинальном режиме:
Pот1 =
6,06 МПа;
Pот2 =
3,77 МПа;
Pот3 =
1,63 МПа;
Pот4 =
1,069 МПа;
Pот5 =
0,578 МПа;
Pот6 =
0,28 МПа;
Pот7 =
0,113 МПа;
Pот8=
0,021 Мпа.
Относительный внутренний КПД турбины:
88,2 %;
84,2 %;
89,2 %.
КПД дросселирования по отсекам:
= 97 %;
= 97 %;
=97 %.
С турбиной устанавливается бойлерная группа тепловой производительностью
128,976 Гкал/ч для подогрева сетевой воды без снижения электрической нагрузки.
Схема бойлерной установки для подогрева сетевой воды представлена на листе 6
графической части. Расчет представлен на стр. 28 данного дипломного проекта.
2.2 Выбор котлоагрегата
На данном блоке целесообразно использовать котельный агрегат
Пп-2650-255(П-67), который положительно себя зарекомендовал при его
эксплуатации на БГРЭС-1[2]. К основным особенностям конструкции котлоагрегата
П-67 относится:
однокорпусное исполнение при двух независимо регулируемых потоках рабочей
среды;
стенки топки и газоходов котла выполнены из цельносварных газоплотных
трубных панелей;
каркас котла и каркас здания совмещены;
применена тангенциальная топка квадратного сечения для обеспечения более
совершенной аэродинамики процесса и равномерного распределения тепловых потоков
по периметру топочных экранов;
многоярусное расположение горелок, при котором обеспечивается низкие
термонапряжения яруса горелок и лучистой поверхности в зоне активного горения;
применение системы пылеприготовления с прямым вдуванием пыли в топку с
использованием мельниц-вентиляторов и сушки топлива(с влажностью 33%) дымовыми
газами (с температурой 680 0С) отбираемых из поворотной камеры;
применение суммарной доли дымовых газов вводимых в нижнюю часть топки
непосредственно через мельницы-вентиляторы долей газов рециркуляции вводимых
через горелки до 25 % общего расхода дымовых газов на котле;
применение газов рециркуляции вводимых вверх топки котла для уменьшения
температуры газов на выходе из топки;
подвод через систему сопел вниз холодной воронки горячего воздуха, для
уменьшения механического недожога.
Эти технические решения, которые использованы и в этом дипломном проекте
позволили получить при эксплуатации котла П-67 проектные технико-экономические
показатели и обеспечить относительно небольшие выбросы в атмосферу окислов
азота(3000-400мг/м3), при содержании серы в топливе(0,3-0,4)%.
.2.1 Техническая характеристика парогенератора
П-67
Техническая характеристика парогенератора П-67[2] представлена в
табл.2.1.
Таблица 2.1 - Техническая характеристика парогенератора П-67
|
Показатели
|
Значение
|
|
Паропроизводительность, т/ч
|
2650
|
|
Давление воды на входе в ВЭК, кгс/см2
|
315
|
|
Температура воды на входе в ВЭК, °С
|
274
|
|
Расход пара промежуточного перегрева, т/ч
|
2186
|
|
Давление на входе в промперегреватель, кгс/см2
|
38,6
|
|
Температура пара на входе в промперегреватель, °С
|
286
|
|
Давление пара на выходе из промперегревателя, кгс/см2
|
37,5
|
|
Температура перегретого пара на выходе из
промперегревателя, °С
|
542
|
|
Температура уходящих газов, °С
|
140
|
|
Температура горячего воздуха, °С
|
335
|
|
Коэффициент избытка воздуха в топке
|
1,2
|
|
Емкость пароводяного тракта до ВЗ, м3
|
400
|
|
Емкость пароводяного тракта после ВЗ, м3
|
220
|
|
Емкость тракта промперегрева, м3
|
700
|
2.3 Разработка принципиальной тепловой схемы
.3.1 Подогреватели высокого давления
Тепловая схема блока К-800-240-5, которую используем в данном дипломном
проекте, мало отличается от тепловой схемы блоков №1,2 Березовской ГРЭС-1. На
основании анализа эксплуатации указанных блоков по вспомогательному
оборудованию можно сделать следующие замечания:
отказы ПВД входят в первую десятку причин вынужденного снижения нагрузки
энергоблока. В среднем каждое такое снижение нагрузки эквивалентно 10-15 ч
останова энергоблока. Отключение только одного, последнего по ходу питательной
воды ПВД, снижает экономичность блока на 1,5 %[27].
габаритные и массовые показатели отечественных ПВД уступают показателям
зарубежных ПВД. Это объясняется относительно меньшей плотностью трубной
системы, использованием труб большого диаметра и наличием фланцевого разъема на
корпусе[27].
2.3.2 Деаэратор
Он расположен между подогревателями низкого и высокого давления и
представляет собой смешивающий подогреватель с баком - аккумулятором. Наличие
деаэратора в схеме имеет определенные положительные стороны. В частности, в нем
происходит удаление из питательной воды кислорода и диоксида углерода до
установленных ПТЭ норм; его значительная вместимость обеспечивает определенный
резерв времени для устранения неисправностей при прекращении подачи воды в
деаэратор; он является удобным резервуаром в тепловой схеме для сброса без
ущерба для экономичности турбоустановки высокопотенциальных пароводяных потоков
из котла(при пусках), ПВД; деаэратор постоянного давления является обычно
источником обеспечения паром пароструйных эжекторов, уплотнений турбин и других
потребностей.
В то же время деаэратор - это большая емкость с водой высокой
температуры(160-1700С), размещенная в специально отведенной для нее
деаэраторной этажерке на значительной высоте, с разветвленной системой
трубопроводов для пара и воды. Деаэратор снабжается предохранительными
клапанами, быстродействующими защитами, регуляторами и требует постоянного
контроля со стороны эксплуатационного персонала.
2.3.3 Подогреватели низкого давления
Практика проектирования и эксплуатации современных паротурбинных
установок на ТЭС и АЭС свидетельствует о том, что с ростом единичных мощностей
значительно возросла относительная стоимость ПНД, а их эксплуатационные
показатели(такие как недогрев воды до температуры насыщения греющего пара,
надежность работы и т.д.) в ряде случаев либо остались на прежнем уровне, либо
даже ухудшились. Рост стоимости подогревателей относительно остального
оборудования турбоустановки обусловлен несколькими факторами. Во-первых, тем
что, площадь поверхности нагрева подогревателей растет с ростом
производительности практически в прямой пропорции, поскольку интенсификации
теплообмена при этом не происходит. В то же время увеличиваются трудности их
проектирования. Во - вторых, трубки подогревателей низкого давления турбин
мощностью более 300 МВт для ТЭС и АЭС обычно изготавливаются из дорогой и
нержавеющей
стали вместо широко применяющейся ранее латуни Л68. Отказ от применения
латунных трубок связан с ужесточением требований к качеству питательной воды, в
частности к содержанию меди, которая растворяется в паре при закритических
параметрах и выносится в проточную часть турбины, где и образуется
труднорастворимые отложения. Средний срок службы трубных систем ПНД из латуни
составляет 6-8 лет.
Из недостатков первых двух поверхностных подогревателей по ходу
конденсата - это недогрев в этих подогревателях, который держится на уровне
8-10 0С и выше. Причиной является присутствие в паре воздуха, поступающего
через неплотности всей вакуумной зоны отборов турбины(давление пара ниже
атмосферного).
Последующие подогреватели, в особенности ПНД-4, эксплуатируется с
повышенной против расчетной нагрузки. Следствием этого является превышение в
1,5-2 раза расчетной скорости парового потока внутри аппарата, вызывающей
вибрацию и, в конечном счете, повреждение труб. Это приводит к необходимости
частых отключений ПНД для ремонта трубной системы.
Опыт показал[27], что значительное повышение эффективности и надежности
работы системы регенерации низкого давления может быть
достигнуто установкой двух подогревателей смешивающего типа. Смешивающие
подогреватели обеспечивают стабильный нагрев воды до температуры насыщения
греющего пара. При этом исключается тепловая перегрузка, сопровождающиеся
вибрацией и разрушением трубок в следующих за ними поверхностных
подогревателях. На их работу практически не оказывают влияние ни воздух,
содержащийся в греющем паре, ни сезонное изменение температуры воды на выходе
из конденсатора, в то время как в поверхностных аппаратах резко увеличивается
недогрев с ростом содержания в паре воздуха и тепловая перегрузка зимнее время.
Таким образом, оптимальная схема регенерации низкого давления - это два
вакуумных подогревателя смешивающего типа и два подогревателя поверхностного
типа.
2.3.4 Изменения в ПТС для повышения тепловой эффективности блока по
сравнению с блоком №1 БГРЭС
Изменения в ПТС для повышения тепловой эффективности рассматриваемого
блока по сравнению с блоком №1 БГРЭС в своей основе содержат:
изменение схемы регенерации низкого давления, посредством исключения
одного из двух, имеющихся ранее, сальникового подогревателя;
сброс конденсата бойлеров производится в водяную часть ПНД-2, а не в
конденсатор, как было предусмотрено на блоке №1 БГРЭС;
увеличение тепловой нагрузки с
МВт до
МВт, посредством изменения схемы
бойлерной установки. Схема бойлерной установки представлена на листе 6
графической части.
Использование более современной конструкции проточной части турбины.
Исследования Сибтехэнерго блока К-800-240-5 показал[27], что общей
экономичностью турбоагрегата является удельный расход теплоты на выработку
электроэнергии при проектной тепловой схеме и позволяет сделать следующие
выводы:
снижение общей экономичности в межремонтный период находится в пределах
3,0 - 3,5 % и объясняется естественным ухудшением состояния проточной части в
процессе эксплуатации в основном из-за увеличения радиальных зазоров в
надбандажных и диафрагменных уплотнениях;
определяющим в снижении экономичности турбоагрегата является ЦВД, в
котором наблюдается большая степень износа соплового и лопаточного аппарата,
особенно первых ступеней, ухудшения состояния уплотнений по проточной части
цилиндра и концевого уплотнения внутреннего корпуса. Разница в значениях КПД
ЦВД, полученная по опытам с включенными и отключенными ПВД, в отдельных
испытаниях достигает 1,5 % абс.;
вакуум в конденсаторе в основном определяется величиной присосов воздуха
в вакуумную систему турбины.
При анализе тепловых сетей были выявлены следующие недочеты:
система учета отпуска тепловой энергии в тепловую сеть и потребления ее
на собственные нужды базируется на самопишущих приборах и измерении расхода
теплоносителя методом переменного перепада давления. Обработка диаграммных лент
с самописцев ведется вручную. При такой организации учета отпуска тепловой
энергии достаточно сложно выполнить условия "Правил учета тепловой энергии
и теплоносителя". Кроме того, учет потребления тепловой энергии на
собственные нужды ведется расчетным путем так, как измерение расхода
теплоносителя выполняется только на подающем трубопроводе; на обратном
трубопроводе расходомер отсутствует.
утечки сетевой воды происходит за счет протечек через сальниковые
компенсаторы трубопроводов.
Как считают специалисты БГРЭС-1, организация автоматизированной системы
учета отпуска тепловой энергии позволит получать в реальном масштабе времени не
только параметры теплоносителя, но и отпуск тепловой энергии в тепловую сеть, а
также затраты тепла на собственные нужды. С организацией автоматизированной
системы решаются вопросы контролирования и архивирования среднечасовых и
среднесуточных параметров теплоносителя в подающем и обратном трубопроводах
теплосети, собственных нужд и трубопроводе холодной воды, используемой для
подпитки. Рекомендуется замена сальниковых компенсаторов линзовыми.
В настоящее время на БГРЭС-1 производятся работы по испытаниям блока на
скользящем давлении. По предварительным данным испытаний получены следующие
положительные результаты:
рабочие лопатки регулирующей ступени работают с умеренными скоростями
пара на входе, что значительно снижает в них напряжения изгиба от воздействия
парового потока.
исключается режим работы регулирующей ступени с малой парциальностью,
вследствие чего повышается вибрационная надежность лопаточного аппарата.
незначительные изменения температур пара по проточной части исключают
возникновение высоких температурных напряжений в роторе высокого давления при
изменении нагрузки, снижают интенсивность термоусталостных повреждений при
работе турбоагрегата в переменном графике электрических нагрузок[27].
КПД ЦВД (см. рисунок 2.1) при снижении нагрузки Nэ=750 до Nэ=450
МВт на скользящем давлении изменяется от 82,9% до 79,7%, а на номинальном
давлении (по результатам тепловых испытаний) от 81,5% до 73,2%. Работа ЦВД с
более высоким КПД повышает экономичность турбоустановки на скользящем давлении
острого пара. КПД ЦСД не зависит от нагрузки и давления острого пара и в
среднем составляет 89%[27].
пониженное давление в пароводяном тракте энергоблока увеличивает срок
службы РК СК ЦВД, трубопроводов свежего пара и питательной воды. Мощность,
затрачиваемая на привод питательных насосов, снижается на 22%.
Рисунок 2.1 - КПД ЦВД и ЦСД турбогенератора в зависимости от нагрузки
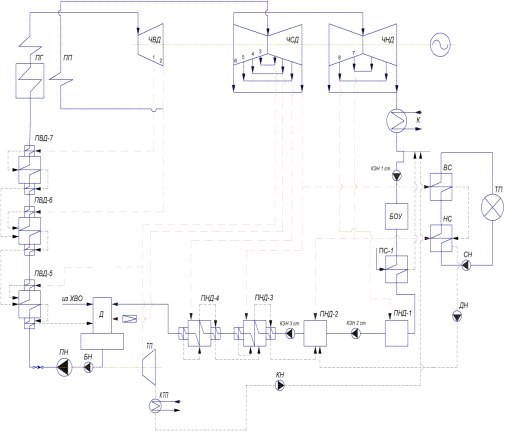
2.3.5 Описание принципиальной тепловой схемы
Тепловая схема представлена на рис. 2.2 и листе 3 графической части
проекта. Паровая конденсационная турбина типа К-800-240-5 АО «ЛМЗ» номинальной
мощностью 800 МВт предназначена для привода генератора переменного тока
ТВВ-800-2 ЕУЗ с частотой вращения 50Гц и работает в блоке с прямоточным котлом
Пп-2650-255 (П-67). Турбина представляет собой одновальный пятицилиндровый
агрегат, состоящий из одного однопоточного двухкорпусного ЦВД с возвратным
потоком пара, одного двухкорпусного двухпоточного ЦСД и трех двухпоточных ЦНД.
Свежий пар с параметрами 24 Мпа и 540 °С через группу стопорных и регулирующих клапанов поступает в
двухкорпусный ЦВД, после чего направляется в промежуточный перегреватель
парового котла при давлении 3,77 Мпа и температуре 289 °С. После промежуточного перегрева пар
(3,29 Мпа и 540 °С)
подводится через стопорные и регулирующие клапана в середину двухпоточного ЦСД,
из него пар отводится в три двухпоточных цилиндра низкого давления. Выхлоп пара
осуществляется в два одноходовых двухсекционных конденсатора, конечное давление
которого составляет 0,00336 Мпа.
В конструкции турбины предусмотрено восемь нерегулируемых отборов пара на
регенеративные подогреватели и турбоприводы питательных насосов. Регенеративная
установка имеет четыре ступени ПНД, деаэратор и три подогревателя высокого
давления.
Конденсат турбины подогревается в сальниковом подогревателе, в двух
смешивающих и двух поверхностных подогревателях низкого давления. После
деаэратора питательная вода прокачивается питательным насосом через группу ПВД.
Все ПВД и ПНД(поверхностного типа) имеют встроенные пароохладители и охладители
дренажа греющего пара. Питательная установка имеет конденсационный турбопривод,
питаемый паром из третьего отбора. Конденсат турбопривода конденсатными
насосами направляется в основной коллектор.
Дренажи ПВД сливаются каскадно в деаэратор, а дренажи ПНД-4 и ПНД-3 в
ПНД-2 смешивающего типа. Греющий пар для сетевой установки отбирается из
шестого и седьмого отборов турбины. Конденсат этого пара какадно сливается и
подается в водяную часть ПНД-2.
Рисунок 2.2 - Принципиальная тепловая схема блока К-800-240-5
2.4 Построение процесса расширения пара на i-s диаграмме
Процесс расширения пара в турбине представлен на рис.2.3. Исходными
данными для построения служат начальные параметры пара, параметры
промперегрева, температура и давление регенеративных отборов, и давление в
конденсаторе.
Процесс расширения пара в турбине строится с учетом потерь в регулирующих
органах и перепускных трубах. Начальные параметры пара т. А0(см. рис.2.3) берем
из характеристик турбины:
Давление P0 = 24 МПа;
Температура t0 = 540 °С.
С учётом дросселирования пара в регулирующих органах ЦВД получаем т.
, при давлении пара на входе в
проточную часть
(см. рис. 2.3), МПа:
где
=0,97 - потери от дросселирования в клапанах ЦВД.
Теоретический процесс расширения пара от давления P0' до давления P1, соответствующего давлению за ЦВД,
изображается линией A0B0(см.рис.2.3). При действительном
процессе расширения энтальпию пара в точке “В” можно определить, кДж/кг:
где
= 2849,204 кДж/кг - энтальпия пара в конце теоретического
процесса расширения;
= 3318,775 кДж/кг - энтальпия острого пара;
= 0,882 - внутренний относительный коэффициент полезного
действия цилиндра высокого давления.
.
Точку С определим с учетом потери давления в промперегреве
и потери от дросселирования пара в
регулирующих органах ЦСД, МПа:
где
- потери от дросселирования в цилиндре среднего давления;
Энтальпия в точке С определяется по параметрам
Энтальпия в точке D,кДж/кг;
где
= 0,842 - внутренний относительный коэффициент полезного
действия цилиндра среднего давления;
=2846,934 кДж/кг- теоретическая энтальпия пара за цилиндром
среднего давления;
Потери давления от дросселирования пара в цилиндре низкого давления,
точка
МПа:
где
- потери от дросселирования в цилиндре низкого давления;
Энтальпия в точке Е, кДж/кг:
где
= 2251,228 кДж/кг - теоретическая энтальпия пара за цилиндром
низкого давления при давлении в конденсаторе Рк = 0,00336 МПа;
= 2957,11 кДж/кг - энтальпия пара перед цилиндром низкого давления;
= 0,892 - внутренний относительный коэффициент полезного
действия цилиндра низкого давления.
Рисунок 2.3 - Процесс расширения пара в турбине К-800-240-5 в i-s диаграмме.
2.5 Определение параметров по элементам схемы
Определение параметров пара покажем на примере расчета ПВД-7 .
Давление пара в отборе[1]:
Pот1 =
6,06 МПа
Давление пара у подогревателя ПВД-7, с учётом потерь в паропроводе, МПа:
Температура насыщения греющего пара, °С[3]:
tн =
272,9
Энтальпия конденсата греющего пара, кДж/кг[3]:
= 1199,916
Температура питательной воды за подогревателем с учётом недогрева, °С:
пв = tн -
= 272,9 - 2 = 270,9
Энтальпия питательной воды, кДж/кг:
= tпв·Св,
где Св =4,186 кДж/кг - теплоемкость воды;
=270,9·4,186 = 1133,987
Энтальпия греющего пара (см.рис.2.3), кДж/кг:
iотб =
2997,18
Использованный теплоперепад турбиной до отбора на ПВД-7, кДж/кг:
= i0 - iотб,
где i0=3318,775 кДж/кг - энтальпия острого
пара(см. рис 2.3);
h =
3318,775 - 2997,18 = 321,595
Аналогично определяем параметры по другим элементам схемы. Результаты
расчета сводим в таблицу 2.2.
|
Наименование величины
|
ПВД7
|
ПВД6
|
ПВД5
|
Деаэ- ратор
|
ПНД4
|
ПНД3
|
ПНД2
|
ПНД1
|
ВС
|
НС
|
Конден-сатор
|
|
Давление отборного пара, МПа
|
6,06
|
3,77
|
1,63
|
1,069
|
0,578
|
0,28
|
0,113
|
0,021
|
0,28
|
0,113
|
0,00336
|
|
Энтальпия пара, кДж/кг
|
2997,18
|
2904,61
|
3342,64
|
3235,74
|
3097,1
|
2957,11
|
2790,04
|
2544,53
|
2957,11
|
2790,04
|
2327,46
|
|
Давление пара у подогревателя, МПа
|
5,757
|
3,5815
|
1,5485
|
0,7
|
0,55
|
0,266
|
0,1073
|
0,02
|
0,266
|
0,1073
|
-
|
|
Температура насыщения греющего пара, °С
|
272,9
|
243,8
|
199,81
|
164,953
|
155,46
|
129,47
|
101,6
|
60,06
|
129,47
|
101,6
|
25,981
|
|
Энтальпия конденсата греющего пара, кДж/кг
|
1199,916
|
1056,143
|
851,536
|
697,143
|
655,877
|
544,123
|
425,855
|
251,4
|
544,123
|
425,855
|
108,756
|
|
Температура воды за подогревателем, °С
|
270,9
|
197,81
|
164,953
|
151,46
|
125,47
|
101,6
|
60,06
|
124,47
|
96,6
|
25,981
|
|
Энтальпия воды за подогревателем, кДж/кг
|
1133,987
|
1012,17
|
828,03
|
697,143
|
634,01
|
525,22
|
425,855
|
251,4
|
521,03
|
404,367
|
108,756
|
|
Использованный теплоперепад, кДж/кг
|
321,595
|
414,165
|
615,763
|
722,663
|
861,303
|
1001,293
|
1168,363
|
1413,873
|
1001,293
|
1168,363
|
1630,943
|
Таблица 2.2 - Параметры элементов тепловой схемы
2.6 Расчет установки по подогреву сетевой воды
Расчетная схема подогрева сетевой воды представлена на рис. 2.4.
Рисунок 2.4 - Схема подогрева сетевой воды.
ТП - тепловой потребитель; СН - сетевой насос; НС - нижний сетевой
подогреватель; ВС - верхний сетевой подогреватель.
Максимальная тепловая нагрузка на турбину, МВт:
Давление пара в отборе из турбины на верхний сетевой подогреватель
(шестой отбор), МПа:
Давление пара в шестом отборе турбины с учетом потери давления в
трубопроводе 5 %, МПа:
Энтальпия
пара в отборе, кДж/кг(см. табл. 2.2):
Температура
насыщения греющего пара, 0С(см. табл. 2.2):
Энтальпия
конденсата греющего пара, кДж/кг(см. табл. 2.2):
Температура
сетевой воды за верхним сетевым подогревателем, 0С(см. табл. 2.2):
Энтальпия
сетевой воды за верхним сетевым подогревателем, кДж/кг(см. табл. 2.2):
Давление
пара в отборе из турбины на нижний сетевой подогреватель(седьмой отбор), МПа:
Давление
пара в седьмом отборе турбины с учетом потери давления в трубопроводе 5 %, МПа:
Энтальпия
пара в отборе, кДж/кг(см. табл. 2.2):
Температура
насыщения греющего пара, 0С(см. табл. 2.2):
Энтальпия
конденсата греющего пара, кДж/кг(см. табл. 2.2):
Температура
сетевой воды за нижним сетевым подогревателем, 0С:
Энтальпия
сетевой воды за верхним сетевым подогревателем, кДж/кг:
Расход
сетевой воды, кг/с:
Уравнение
теплового баланса для верхнего сетевого подогревателя:
(2.1)
Из
уравнения (2.1) находим расход пара
, кг/с:
Уравнение
теплового баланса для нижнего сетевого подогревателя:
(2.2)
Из
уравнения (2.2) находим расход пара
, кг/с:
Тепловая
нагрузка на верхний сетевой подогреватель, кВт:
(2.3)
Тепловая
нагрузка на нижний сетевой подогреватель, кВт:
(2.4)
2.7 Определение предварительного расхода пара на турбину
Коэффициент недоиспользования мощности отопительных отборов:
для первого отбора:
(2.5)
для второго отбора:
(2.6)
Принимая коэффициент регенерации Kр = 1,3 расход пара на турбину составит, кг/с:
(2.7)
где Hi = 1630,943 кДж/кг - теплоперепад
срабатываемый турбиной;
hэм = 0,97 - электромеханический КПД.
2.8 Баланс пара и конденсата
Расход пара на эжектор принят 0,05 % от расхода пара на турбину [4],
кг/с:
эж = 0,005×Dт,
(2.8)
эж = 0,005×684,737 = 3,424
Расход пара на уплотнение турбины, кг/с [4]:
упл = 0,01×Dт, (2.9)
упл = 0,01×684,737 = 6,847
Утечки пара и конденсата, кг/с:
ут =
×Dт,
(2.10)
где
- величина внутристанционных утечек пара и конденсата[4]
Dут =
×
= 13,695
Расход пара на собственные нужды, кг/с[4]:
сн =
×Dт, (2.11)
сн =
×684,737 = 16,434
Расход перегретого пара, кг/с:
пе = Dт + Dэж + Dупл + Dут + Dсн, (2.12)
пе = 684,737 +3,424 +6,847 +13,695 + 16,695= 725,137
Расход питательной воды, кг/с:
2.9 Расчёт регенеративной схемы (ПВД)
Расчетная схема ПВД представлена на рис. 2.5.
Рисунок 2.5 - Схема включения подогревателей высокого давления.
Уравнение теплового баланса для ПВД-7:
(2.13)
Расход пара на ПВД-7 из уравнения (2.13) составит, кг/с:
Уравнение теплового баланса для ПВД-6:
(2.14)
Расход пара на ПВД-6 из уравнения (2.14), кг/с:
Уравнение теплового баланса для ПВД-5:
(2.15)
Расход пара на ПВД-5 из уравнения (2.15), кг/с:
где
- энтальпия питательной воды на входе в ПВД-5, определим с
учётом нагрева её в питательном насосе, кДж/кг:
(2.16)
где
-перепад давления питательной воды в питательном насосе, МПа;
= 0,0011 м3/кг - удельный объем питательной воды;
= 0,75 - КПД насоса.
2.10 Расчёт деаэратора
Расчетная схема деаэратора представлена на рис. 2.6
Рисунок 2.6 - Схема включения деаэратора
Уравнения материального и теплового баланса:
Выразив
из первого уравнения системы уравнений и, подставив во
второе уравнение получим
,кг/с :
где
- восполнение потерь пара и конденсата химочищенной водой;
=125,58 кДж/кг - энтальпия химочищенной воды;
Из
первого уравнения найдем
, кг/с:
2.11 Расчёт регенеративной схемы (ПНД)
Расчетная схема регенеративной схемы (ПНД) представлена на рис.2.7.
Рисунок 2.7 - Схема включения регенеративной схемы (ПНД)
Уравнение теплового баланса для ПНД-4:
(2.17)
Расход пара на ПНД-4 из уравнения (2.17), кг/с:
Уравнение теплового баланса для ПНД-3:
(2.18)
Расход пара на ПНД-3 из уравнения (2.18), кг/с:
Уравнения теплового и материального баланса для ПНД -2:
Подставив первое уравнение во второе, выразим
, кг/с:
Из первого уравнения найдем расход пара на ПНД-2,
, кг/с:
Уравнения теплового и материального баланса для ПНД -1:
Подставив первое уравнение во второе найдем расход пара в ПНД -1,
,кг/с:
где
кДж/кг - энтальпия конденсата после ПС-1(температура перед
ПС-1=25,981 0С, нагрев на 5 0С).
Расход основного конденсата в ПНД-1
, кг/с:
Расхода пара в конденсатор, кг/с:
где
=34,16 кг/с - расход пара на турбопривод.
Проверка баланса пара в турбине:
684,737 - (50,15 + 69,811 + 14,491 + 34,16 + 12,242 + 24,935
+ +21,885+ 28,617+ + 21,134 +
) = 344,864
полностью совпадает с ранее найденным значением.
Проверка по мощности:
= [50,15 ·321,595 +69,811 ·414,165 + (14,491 + 34,16)·615,763 +
12,242·722,663 + 24,935·861,303 +21,885·1001,293 + 28,617·1168,363 +
21,134·1413,873+32,456·722,663+29,992·1001,293+344,864·1630,943]×0,97
= 795928,233
Погрешность расчета составляет:
Данное значение
удовлетворяет условию
[4].
Полученные данные используем для расчета ТЭП блока (см. пункт 2.11).
2.12 Расчет технико-экономических показателей работы станции
Расход тепла на турбоустановку, кВт:
(2.19)
где
=
кг/с - смотри формулу 2.7;
=3318,775 кДж/кг - энтальпия острого пара(см.рис.2.3);
=
кДж/кг - энтальпия питательной воды(см. табл.2.2);
кг/с - расход пара на промперегрев;
=
кДж/кг - энтальпия пара на выходе из промперегрева(см.рис.2.3);
=2904,61 кДж/кг - энтальпия пара на входе в
промперегрев(см.рис.2.3);
- восполнение потерь пара и конденсата химочищенной водой;
=125,58 кДж/кг - энтальпия химочищенной воды.
Затраченная теплота на верхний сетевой подогреватель, кВт:
(2.20)
Затраченная теплота на нижний сетевой подогреватель, кВт:
(2.21)
Затраченная теплота на сетевые подогреватели, кВт:
(2.22)
Расход тепла турбоустановкой на производство электроэнергии, кВт:
(2.23)
где
=
кВт - расход тепла на турбоустановку(см. формулу 2.19);
=
кВт - затраченная теплота на сетевые подогреватели(см.
формулу 2.22);
Тепловая нагрузка котла, кВт:
(2.24)
где
=725,137 кг/с - расход перегретого пара(см. пункт 2.7);
=3318,775
кДж/кг - энтальпия острого пара(см.рис.2.3);
=
кДж/кг - энтальпия питательной воды(см. табл.2.2);
кг/с -
расход пара на промперегрев;
=
кДж/кг - энтальпия пара на выходе из
промперегрева(см.рис.2.3);
=2904,61
кДж/кг - энтальпия пара на входе в промперегрев(см.рис.2.3);
Полный
расход натурального топлива, кг/с:
(2.25)
где
=
кВт - тепловая нагрузка котла(см. формулу 2.24 );
=14950
кДж/кг - низшая теплота сгорания топлива[4];
=0,91 -
КПД парогенератора.
Коэффициенты
ценности тепла:
для
первого отбора
(2.26)
для
второго отбора
(2.27)
Увеличение
расхода тепла на производство электроэнергии, кВт:
(2.28)
где
=78314,968 кВт - затраченная теплота на верхний
сетевой подогреватель(см. формулу 2.20);
=74746,256
кВт - затраченная теплота на нижний сетевой подогреватель(см. формулу 2.21);
=0,486 -
коэффициенты ценности тепла для первого отбора(см. формулу 2.26);
=0,369 -
коэффициенты ценности тепла для второго отбора(см. формулу 2.27);
Расход
тепла на собственные нужды турбоагрегата на производство электроэнергии, кВт:
(2.29)
где
=
кВт - расход тепла турбоустановкой на производство
электроэнергии(см. формулу 2.23)
Коэффициент
отнесения затрат топлива энергетическими котлами на производство
электроэнергии:
(2.30)
где
- то же, что и в формуле (2.29);
=
кВт - увеличение расхода тепла на производство
электроэнергии(см. формулу 2.28);
=
кВт - расход тепла на собственные нужды турбоагрегата
на производство электроэнергии(см. формулу 2.29);
- то же,
что в формуле (2.23).
Количество
опушенной электроэнергии с шин электростанции, кВт:
(2.31)
где
=800 МВт- электрическая мощность, снимаемая с шин
генератора;
=0,07 -
расход электроэнергии на собственные нужды станции;
Расход
электроэнергии на собственные нужды, кВт:
(2.32)
где
= 0,05 - доля электроэнергии затраченная на
производство электроэнергии[4];
- то же,
что в формуле (2.31).
Расход
топлива на выработку электроэнергии, кг/с:
(2.33)
где
=143,005 кг/с - полный расход топлива на котел(см.
формулу 2.25);
=0,923 -
коэффициент отнесения затрат топлива энергетическими котлами на производство
электроэнергии(см. формулу 2.30);
=744000
кВт - количество опушенной электроэнергии с шин электростанции(см. формулу
2.31);
- то же,
что в формуле (2.31);
=40000
кВт - расход электроэнергии на собственные нужды(см. формулу 2.32 ).
Расход
топлива на выработку тепла, кг/с:
(2.34)
где
- то же, что в формуле (2.33);
=129,27
кг/с - расход топлива на выработку электроэнергии(см. формулу 2.33).
Удельный
расход топлива на выработку электроэнергии, кг/кВт·ч:
(2.35)
где
- то же, что в формуле (2.34);
- то же,
что ф формуле (2.31).
Удельный
расход топлива на выработку тепла, кг/ГДж:
(2.36)
где
=13,375 кг/с - расход топлива на выработку тепла(см.
формулу 2.34);
- то же,
что в формуле(2.23).
2.13 Сравнение показателей тепловой экономичности с блоком №1 БГРЭС
Показатели тепловой экономичности(ПТЭ) блока №1 Березовской ГРЭС и первой
очереди Березовской ГРЭС-2 сводим в табл.2.3 Значения ПТЭ Березовской ГРЭС взяты
из курсового проекта, выполненного ранее[5].
Таблица 2.3 - Показатели тепловой экономичности
|
Наименование показателей
|
Обозначение
|
Величина
|
|
|
Блок №1 БГРЭС
|
БГРЭС-2
|
|
Максимальная отопительная нагрузка, МВт
|
|
18,055
|
150
|
|
Расход тепла на турбоустановку для производства
электрической энергии,Мвт
|
|
1744,266
|
1673,809
|
|
Тепловая нагрузка парогенератора, МВт
|
|
1877,167
|
1945,516
|
|
Удельный расход натурального топлива на производство
электрической энергии, кг/КВт*ч
|
|
0,647
|
0,626
|
|
Удельный расход натурального топлива на производство
тепловой энергии, кг/ГДж
|
|
89,736
|
89,736
|
При разработке ПТС(принципиальной тепловой схемы) были внесены следующие
изменения: изменена схема регенерации низкого давления, посредством исключения
одного из двух, имеющихся ранее, сальникового подогревателя; сброс конденсата
бойлеров производится в водяную часть ПНД-2, а не в конденсатор, как было
предусмотрено на блоке №1 БГРЭС; также была увеличена тепловая нагрузка с
МВт до
МВт. Анализируя внесенные изменения в
ПТС посредством сравнения показателей тепловой экономичности можно видеть, что:
расход тепла на турбоустановку для производства электрической(
) энергии снизился до 1673,809 МВт,
когда
блока №1 Березовской БГРЭС равен
1744,266 МВт;
удельный расход натурального топлива на производство электрической
энергии(
) уменьшился до 0,626 кг/КВт*ч, когда
блока №1 Березовской БГРЭС равен
0,647 кг/КВт*ч;
Таким образом, сравнения показателей тепловой экономичности показало целесообразность
внедрения изменений, которые имеют место на БГРЭС-2(см. пункт 2.3.4). При
реализации данных изменений мы наблюдаем снижение расхода тепла на
турбоустановку для производства электрической энергии(
); снижение удельного расхода
натурального топлива на производство электрической энергии(
), что ведет к экономии затрат на
топливо.
2.14 Выбор вспомогательного оборудования в пределах принципиальной
тепловой схемы
2.14.1 Регенеративные подогреватели высокого давления
Подогреватели высокого давления выбираем по[7], так чтобы их
характеристики удовлетворяли значениям, полученным в ходе расчета ПТС. Они
устанавливаются без резерва, ремонт подогревателей производим одновременно с
ремонтом турбины. При аварийном отключении группы ПВД предусмотрено ее
байпасирование. Технические характеристики приведены в табл.2.4.
Таблица 2.4 - Технические характеристики ПВД
|
Наименование
|
ПВД-6
|
ПВД-7
|
ПВД-8
|
|
Тип
|
ПВ-1600-380-17
|
ПВ-2000-380-40
|
ПВ-1600-380-66
|
|
Поверхность нагрева, м2
|
1560
|
2135
|
1650
|
|
Рабочие параметры в корпусе,давление пара, МПа (кгс/см2),
температура пара, 0С
|
1,7 (17) 437
|
4,0 (40) 281
|
6,6 (66) 337
|
|
Рабочие параметры в трубной системе: Давление питательной
воды МПа (кгс/см2) Температура питательной воды на входе, 0С Температура
питательной воды на выходе, 0С
|
37,3 (380) 194 239
|
37,3 (380) 239 270
|
|
Расход среды, кг/с (т/ч): в трубной системе в корпусе
|
331,4 (1193,2) 11,8 (42,5)
|
331,4 (1193,2) 29,6 (106,4)
|
331,4 (1193,2) 22,7 (81,7)
|
|
Пробное гидравлическое давление, МПа (кгс/см2): в корпусе в
трубной системе
|
2,4(24) 55,9 (470)
|
5,6 (56) 55,9 (470)
|
8,7(87) 55,9 (470)
|
2.14.2 Выбор деаэратора
Деаэрационная установка предназначена:
- для удаления из питательной воды коррозионно-агрессивных газов как
находящихся в растворенном состоянии (О2, СО2 и др.), так и образующихся при
термическом разложении бикарбонатов и карбонатов;
- для подогрева питательной воды в схеме регенерации турбоустановки;
- для создания рабочего резерва питательной воды в баке-аккумуляторе;
- для создания необходимого подпора на всасе бустерных насосов.
Деаэратор обеспечивает устойчивую деаэрацию воды при работе в диапазоне
15-100% номинальной производительности. Остаточная массовая доля кислорода в
деаэрированной воде не более 10 мкг/кг. Содержание свободной углекислоты в
деаэрированной воде не нормируется.
В состав деаэрационной установки входит:
- деаэрационная колонка типа ДП-2800;
бак аккумуляторный типа ВД-185;
трубопроводы обвязки и арматуры.
2.14.2.1 Техническая характеристика деаэрационной колонки ДП-2800:
Техническая характеристика деаэрационной колонки[9] приведена в табл.2.5.
Таблица 2.5 - Техническая характеристика деаэрационной колонки
|
Показатели
|
Значение
|
|
Производительность, кг/с (т/ч)
|
777,8(2800)
|
|
Рабочее давление, МПа (кгс/см2)
|
0,75 (7,5)
|
|
Рабочая температура,0С
|
167
|
|
Допустимое повышение давления при работе предохранительных
устройств, МПа (кгс/см2)
|
0,85 (8,5)
|
|
Пробное гидравлическое давление, МПа (кгс/см2)
|
1,0 (10,0)
|
2.14.2.2 Техническая характеристика деаэраторного бака ВД-185
Техническая характеристика деаэраторного бака ВД-185[9] приведена в
табл.2.6.
Таблица 2.6 - Техническая характеристика деаэраторного бака ВД-185
|
Показатели
|
Значение
|
|
Рабочее давление, МПа (кгс/см2)
|
0,75 (7,5)
|
|
Рабочая температура, 0С
|
167
|
|
Емкость бака, м3
|
217,6
|
|
Пробное гидравлическое давление, МПа (кгс/см2)
|
1,0 (10,0)
|
|
Допустимое повышение давления при работе предохранительных
устройств, МПа (кгс/см2)
|
0,85 (8,5)
|
|
Допустимая температура стенок сосуда, 0С
|
172
|
|
Масса, кг
|
39900
|
2.15 Регенеративные подогреватели низкого давления
Техническая характеристика подогревателей смешивающего и поверхностного
типов[15] приведены в таблице 2.7 и таблице 2.8 соответственно.
Таблица 2.7 - Характеристика подогревателей низкого давления смешивающего
типа
|
Показатели
|
Характеристика
|
|
ПНД-1
|
ПНД-2
|
|
Номинальный расход конденсата, т/ч
|
1800
|
1900
|
|
Номинальная температура конденсата на входе, 0С
|
25
|
57
|
|
Температура конденсата, 0С
|
57
|
99
|
|
Номинальное давление пара в корпусе (абс.), МПа (кгс/см2)
|
0,020 (0,18)
|
0,114 (1,0)
|
|
Пробное гидравлическое давление, МПа (кгс/см2 )
|
0,2 (2,0)
|
0,2 (2,0)
|
|
Расход пара из отбора, т/ч
|
77,2
|
118,0
|
|
Температура пара, 0С
|
60
|
147
|
|
Объем корпуса подогревателя, м3
|
65
|
65
|
|
Масса подогревателя, полностью заполненного водой, т.
|
86,10
|
85,76
|
Таблица 2.8 - Подогреватели низкого давления рекуперативного
поверхностного типа
|
П о к а з а т е л и
|
Характеристика
|
|
ПНД-3
|
ПНД-4
|
|
Поверхность нагрева собственно подогревателя, м2
|
1361
|
1621
|
|
Поверхность нагрева охладителя пара м2
|
324
|
272
|
|
Поверхность нагрева охладителя конденсата, м2
|
228
|
-
|
|
Номинальный расход основного конденсата, т/ч
|
1937
|
1937
|
|
Расход через охладитель конденсата, т/ч
|
930
|
-
|
|
Рабочее давление основного конденсата, МПа (кгс/см2)
|
1,8 (18)
|
1,8 (18)
|
|
Температура основного конденсата: - на входе, 0С - на
выходе, 0С
|
99,4 127,0
|
127,0 154,5
|
|
Давление греющего пара, МПа (кгс/см2)
|
0,284 (2,9)
|
0,588 (6,0)
|
|
Гидравлическое сопротивление, МПа (м.в.ст.)
|
0,069 (6,9)
|
0,065 (6,5)
|
|
Габаритные размеры, мм: - высота - диаметр корпуса
|
8970 2650
|
8970 2650
|
|
Диаметр трубок, мм.
|
16х1
|
16х1
|
|
Число ходов воды
|
4
|
4
|
|
Масса подогревателя, т: - сухого - заполненного водой
|
49,4 91,3
|
48,4 90,3
|
|
Расход греющего пара, т/ч
|
82,7
|
90,0
|
2.16 Сальниковый подогреватель
Охладитель пара отсосов из уплотнений ПС-1 предназначен для использования
тепла пара, из концевых камер уплотнений. Техническая характеристика ПС-220
приведена в табл.2.9[11].
Таблица 2.9 - Техническая характеристика ПС-220
|
Наименование
|
ПС-220
|
|
Тип
|
ПС-220-1
|
|
Поверхность охлаждения, м 2
|
220
|
|
Абсолютное давление в корпусе, МПа (кгс/см 2)
|
0,095 (0,95)
|
|
Гидравлическое сопротивление при расходе конденсата 472
кг/с (1700 м 3/ч), мм.в.ст
|
2,6
|
|
Число ходов
|
2
|
|
Вес без воды, кг
|
8450
|
2.17 Питательная турбоустановка
.17.1 Питательный насос
Питательный насос ПН-1500-350-4 центробежного типа[13], имеет 7 рабочих
ступеней давления и предназначен для работы с переменной частотой вращения,
привод непосредственно от турбины ОК-18ПУ-800 (К-17-15П). Питательный насос
ПН-1500-350-4 по сравнению с ПН-1500-350 имеет модернизированную проточную
часть с пусковым устройством расположенного со стороны нагнетания и
предназначенного для:
отжима разгрузочного диска от пяты перед пуском и во время останова
насоса;
автоматического поддержания зазора перед пуском в торцевой щели между
пусковой пятой и торцевой частью разгрузочного барабана;
смазку водяного пускового подшипника;
опоры ротора со стороны нагнетания при пуске и останове насоса;
безаварийного вывода насоса из работы при кавитационном срыве насоса
(падения уровня воды в деаэраторе, срыв бустерного насоса, засорение фильтра,
закрытии задвижки на входе, работа насоса на подачах меньше минимально
допустимых или больше максимально допустимых).
Основные технические характеристики питательного насоса приведены в
табл.2.10.
Таблица 2.10 - Основные технические характеристики питательного насоса
|
Показатели
|
Значение
|
|
Номинальная производительность (подача), т/час
|
1500
|
|
Развиваемый напор при номинальной производительности, м.вод.ст
|
3650
|
|
Давление во всасывающем патрубке, МПа (кгс/см 2)
|
2,16 (22)
|
|
Рабочая температура перекачиваемой воды, 0С
|
165
|
|
Число оборотов при номинальной производительности, об/мин
|
4665
|
|
Допускаемый кавитационный запас при номинальной
производительности, м.вод.ст
|
80
|
|
Минимальный кавитационный запас, м.вод.ст
|
65
|
|
Максимальный расход через линию рециркуляции при
номинальных оборотах, т/час
|
480
|
|
Минимально допустимая производительность насоса при
закрытой рециркуляции, т/час
|
380
|
|
Потребляемая мощность при номинальной нагрузке, МВт
|
15,5
|
|
КПД при номинальной нагрузке, %
|
83
|
|
Максимальная производительность в перегрузочном режиме,
т/час
|
1800
|
|
Число оборотов в перегрузочном режиме, об/мин
|
4760
|
|
КПД в перегрузочном режиме об/мин
|
78
|
2.17.2 Турбина паровая приводная питательного насоса
Приводная турбина ОК-18ПУ-800 (К-17-15П), одноцилиндровая,
унифицированная, конденсационная, с восемью ступенями давления, рассчитана на
работу с переменным числом оборотов при переменных начальных параметрах пара,
поступающего из 3 отбора главной турбины.
Основные технические характеристики турбины ОК-18ПУ-800 приведены в
табл.2.11[13].
Таблица 2.11 - Основные технические характеристики турбины ОК-18ПУ-800
|
Показатели
|
Значение
|
|
Номинальная мощность, кВт
|
17150
|
|
Номинальная частота вращения, об/мин
|
4665
|
|
Номинальные параметры пара перед стопорным клапаном: -
давление, МПа (кгс/см2) - температура, 0С -давление в конденсаторе при
номинальной мощности и номинальной температуре охлаждающей воды, МПа
(кгс/см2)
|
1,44 (14,74) 432 0,007(0,07)
|
|
Температура охлаждающей воды: - номинальная, 0С -
максимальная, 0С
|
15 33
|
|
Расход пара через стопорный клапан, кг/сек(т/час)
|
20,6 (174)
|
2.17.3 Бустерный насос
Бустерный насос ПД 1600-180 МУ4 предназначен для обеспечения необходимого
давления (подпора) воды на всасе главного питательного насоса. Насос
ПД-1600-180 МУ4 центробежного типа, горизонтальный, с каналами в корпусе
спирального типа, одноступенчатый, с рабочим колесом двухстороннего хода, с
приводом от турбины ОК-18ПУ (К-17-15П) через понижающий редуктор типа Р-1А.
Основные технические данные насоса приведены в табл.2.12[13].
Таблица 2.12 - Основные технические данные насоса
|
Показатели
|
Режим работы
|
|
Номинальный режим
|
Перегрузочный режим
|
|
Производительность, кг/сек (т/час)
|
453 (1630)
|
619 (2230)
|
|
Давление во входном патрубке, МПа (кгс/см2)
|
0,706 (7,2)
|
0,706 (7,2)
|
|
Давление в напорном патрубке, МПа (кгс/см2)
|
2,3 (23,5)
|
2,5 (25,5)
|
|
Температура перекачиваемой воды, 0С
|
165
|
165
|
|
Число оборотов, об/мин
|
1890
|
1950
|
2.17.4 Конденсатор
Основные технические данные конденсатора КП-1200-2 приведены в табл.2.13.
Таблица 2.13 - Основные технические данные конденсатора КП-1200-2
|
Показатели
|
Значение
|
|
Тип
|
КП-1200-2
|
|
Поверхность охлаждения,м2
|
1200
|
|
Расход охлаждающей воды, м3/час
|
3000
|
|
Температура охлаждающей воды на входе в конденсатор, 0С
|
15
|
|
Количество трубок, шт
|
2780
|
|
Длина трубок, мм
|
6240
|
|
Диаметр трубок, мм
|
22х1
|
|
Число ходов по воде
|
2
|
2.18 Конденсатные насосы
.18.1 Конденсатные насосы первой, второй, третьей ступеней
Конденсатные насосы устанавливают в количестве 2-3 на турбину, при двух -
каждый на 100 %-ную производительность, а при трех - на 50 %-ную. Принимаем
напор конденсатных насосов в приделах 50-150 м. вод.ст.
Выбираем конденсатные насосы 1 и 2 ступени КСВ-1000-95 по [15], КЭН-3
ступени выбираем КСВ-1500-140[15]. Характеристики насосов представлены в
табл.2.14.
Таблица 2.14 - Характеристики конденсатных насосов
|
Наименование
|
КЭН-1ст.
|
КЭН-2 ст.
|
КЭН-3 ст.
|
|
Тип насоса
|
КСВ-1000-95
|
КСВ-1000-95
|
КСВ-1500-140
|
|
Производительность, м3/ч
|
1000
|
1200
|
1500
|
|
Напор, м
|
95
|
95
|
140
|
|
Частота вращения, об/мин
|
1000
|
1000
|
1480
|
|
Допустимый кавитационный запас относительно входного
патрубка, мм.в.ст.
|
2,5
|
2,8
|
4,8
|
|
Давление во входном патрубке, МПа (кгс/см2)
|
0,59 (6,0)
|
0,59 (6,0)
|
0,39 (4,0)
|
|
Температура перекачиваемой жидкости, 0С
|
60
|
60
|
125
|
|
Мощность насоса, кВт
|
342
|
515
|
517
|
|
КПД насоса, %
|
76
|
76
|
80
|
|
Масса насоса, кг
|
5580
|
8675
|
7730
|
|
Количество ступеней, шт.
|
2
|
2
|
1
|
|
Тип электродвигателя
|
АВ400-1000У4
|
АВ630-1000У4
|
АВК-1000-1500-1
|
|
Мощность электродвигателя, кВт
|
400
|
630
|
1000
|
|
Напряжение, В
|
6000
|
6000
|
6000
|
|
Масса электродвигателя, кг.
|
3560
|
4305
|
4770
|
2.18.2 Насос дренажей бойлеров
Характеристики насоса дренажей бойлеров приведена в таблице 2.15[17].
Таблица 2.15 - Характеристики насоса дренажей бойлеров
|
Тип насоса Характеристики
|
КСВ-320-160-2
|
|
Производительность, м3/час
|
320
|
|
Напор, м.в.ст.
|
160
|
|
Максимальная температура подшипников насоса, 0С
|
70
|
|
Тип электродвигателя
|
АВ-113--4М302
|
|
Мощность, кВт
|
250
|
|
Частота вращения, об/мин
|
1480
|
|
Питающее напряжение, В
|
6000
|
|
Максимальная температура подшипников электродвигателя, 0С
|
80
|
2.18.3 Конденсатный насос ТПН
Основные технические данные насоса ТПН приведены в табл.2.16[13].
Таблица 2.16 - Основные технические данные насоса ТПН
|
Показатели
|
Значение
|
|
Производительность, м3
|
125
|
|
Напор, м.вод.ст
|
50
|
|
Мощность, КВт
|
40
|
|
Тип двигателя
|
АО2-81-4
|
|
Количество
|
2
|
2.19 Конденсатор
Основные технические данные конденсатора приведены в табл.2.17.
Таблица 2.17 - Основные технические данные конденсационной группы
|
Показатели
|
Значение
|
|
Тип
|
800КЦС-5
|
|
Поверхность охлаждения,м2
|
|
Охлаждающие трубки: диаметр, мм активная длина, мм
|
28х1 11930
|
|
Рабочее давление паровой части, кгс/см2
|
0,0303
|
|
Расход циркуляционной воды, м3/ч
|
73000
|
|
Температура циркуляционной воды на входе, 0С
|
12
|
|
Масса конденсата в конденсаторе, т
|
90
|
2.20 Сетевые подогреватели
Согласно схеме бойлерной установки выбираем три типа подогревателей с
характеристиками, приведенные в табл. 2.18[17].
Таблица 2.18 - Технические характеристики подогревателей сетевой воды
блочной бойлерной установки и пикового станционного подогревателя
|
Наименование оборудования Наименование параметра
|
ОПСВ-500-14-23
|
ОПСВ-500-14-23
|
ППСВ-500-3-23
|
ППСВ-315-14-23
|
|
Площадь поверхности теплообменника по наружному диаметру
труб, м2
|
500
|
500
|
500
|
315
|
|
Расчетная тепловая производительность, Гкал/час
|
35,6
|
33,7
|
61,5
|
46,8
|
|
Расчетное давление пара перед подогревателем
|
2,6
|
2,6
|
10,6
|
9,7
|
|
Расчетная температура пара перед подогревателями, 0С
|
220
|
220
|
378
|
400
|
|
Расчетная температура сетевой воды на входе, 0С
|
70
|
70
|
109,5
|
70
|
|
Расчетная температура сетевой воды на выходе, 0С
|
110
|
109
|
145
|
126
|
|
Расчетный расход сетевой воды, т/час
|
842
|
908
|
1750
|
885
|
|
Потери напора при расчетном расходе, м.вод.ст.
|
2,0
|
2,1
|
6,0
|
6,0
|
|
Температурный напор, 0С
|
8,5
|
9,0
|
14
|
20
|
|
Максимальный расход сетевой воды,т/час
|
1500
|
1500
|
1800
|
1150
|
|
Максимальное давление пара, кгс/см2
|
3
|
3
|
14
|
14
|
|
Максимальное давление сетевой воды, кгс/см2
|
23
|
23
|
23
|
23
|
. ГЕНПЛАН,
КОМПОНОВКА ГЛАВНОГО КОРПУСА. СИСТЕМА ВОДОСНАБЖЕНИЯ, ТОПЛИВОПОДАЧИ
3.1 Разработка генплана
Схема генерального плана представлена на листе 1 графической части.
Генеральный план промплощадки выполнен на мощность 800 Мвт. Площадка ГРЭС
располагается на территории Красноярского края, в 10 км к северу-западу от
районного центра г.Шарыпово и в 250 км юго-западнее г.Красноярска.
Местоположение площадки ГРЭС определилось стремлением максимально
приблизить ее к создаваемому водохранилищу.
Здания и сооружения на генеральном плане размещают в соответствии с их
технологической взаимосвязью, соблюдением санитарных и противопожарных норм.
Главный корпус расположен с учетом наивыгоднейших условий геологии,
топографии, железнодорожных связей с другими зданиями и сооружениями ГРЭС.
Открытый клад топлива с конвейером топливоподачи, идущим от угольного разреза,
размещаются за оградой промплощадки с восточной стороны. Со стороны фасада
главных корпусов размещается открытая установка трансформаторов, сбросной канал
и блочные насосные станции с подводящими каналами. В разрыве между угольным
складом и главным корпусом размещаются вспомогательные здания и сооружения:
растопочное мазутное хозяйство, ремонтный блок и пропан-бутановая станция, а
также склад сухой золы.
С постоянного торца главного корпуса располагается объединенный
вспомогательный корпус, компрессорная, гараж с автозаправочной станцией, пожарное
депо.
На предстанционной площади размещается инженерно-лабораторный корпус,
связанный с бытовым и главным корпусами переходными мостиками.
3.2 Компоновка главного корпуса
Главный корпус представляет собой многопролетное сооружение со следующими
элементами:
машзал пролетом 54 м;
бункерные этажерки перед фронтом котла и за котлом пролетом по 15 м с
отметкой галереи топливоподачи 49 м;
трехпролетное котельное отделение 12+33+12 м;
помещение воздухоподогревателей пролетом 36 м.
Ширина ячейки блока 84 м.
Разрез главного корпуса представлен на листе 2 графической части.
Установка турбины в машзале продольная - 27 м. блочные щиты(БЩУ) и
распределительное устройство собственных нужд(РУСН) вынесены в отдельное здание
пролетом 24 м, примыкающее к машинному отделению. Отметка подвала машзала
принята 4,2 м для улучшения условий эксплуатационного обслуживания и ремонта
оборудования и трубопроводов, размещенных в подвале.
Мельницы-вентиляторы установлены с четырех сторон топки.
Для обеспечения требуемых ремонтных площадей в постоянном и временном
торце главного корпуса предусмотрены ремонтные площадки.
Электрофильтры размещаются в ячейке 84 м и устанавливаются в отдельно
стоящем здании пролетом 54 м по четыре аппарата на блок. Для выполнения
ремонтных работ над фильтрами устанавливаются легкие электрические кран-балки.
Дымососы расположены в отдельном помещении пролетом 24 м. расположенном
за рукавными фильтрами.
Главный корпус подключается к своей дымовой трубе. Газоходы от котлов к
трубе - надземные, железобетонные.
3.3 Выбор системы водоснабжения
Тепловые электрические станции потребляют значительное количество воды
для конденсации пара в конденсаторах паровых турбин, обеспечиваемое техническим
водоснабжением электростанции. Потребителями технической воды являются также
маслоохладители главных турбин и вспомогательного оборудования, охладители
водорода и конденсата статоров электрогенераторов, охладители воздуха
возбудителей, система охлаждения подшипников.
В рассматриваемом районе наиболее крупным водотоком, который может быть
использован, в качестве источника технического водоснабжения является река
Урюн, левый приток реки Чулым притока первого порядка бассейна реки Обь.
Зимние среднемесячные расходы воды реки Урюн в маловодные годы колеблются
от 1,0 до 7,0 м3/с, а летом от 8,8 до 18 м3/с, что значительно меньше расходов
воды, необходимых для осуществления технического водоснабжения ГРЭС по
прямоточной схеме, которые составляют, в зависимости от сезона и графика
ремонтов основного оборудования от 172 до 175,5 м3/с.
Из вышеизложенного следует, что по своему гидротехническому режиму река
Урюн в естественном состоянии не может обеспечить работу ГРЭС по прямоточной
схеме.
В оборотных системах обязательным является наличие водоохладителя. Его
функции могут выполнять, в данном случае, водоем-охладитель или градирни.
Использование водоемов-охладителей имеет ряд преимуществ перед
использованием градирен: надежность технического водоснабжения, более низкие и
устойчивые температуры охлаждающей воды, большая простота эксплуатации
системы(особенно зимой), меньшая высота подъема охлаждающей воды и значительно
более низкий расход электроэнергии на перекачку, возможность комплексного
использования водоема-охладителя для рыборазведения, орошение
сельскохозяйственных угодий, отдыха и спорта отдыхающих.
Поэтому принята оборотная система технического водоснабжения с
водохранилищем-охладителем, которое будет использовано для сезонного
регулирования стока реки Урюн.
3.4 Состав гидротехнических сооружений и их
характеристики
В состав гидротехнических сооружений входят следующие объекты:
водохранилище;
глухая земляная плотина;
водозаборные сооружения;
подводящий канал;
отводящий канал;
блочная насосная станция(БНС).
3.4.1 Характеристика водохранилища
Характеристика водохранилища представлена в табл.3.1.
Таблица 3.1 - Характеристика водохранилища
|
Наименование
|
Значение
|
|
Отметка нормального подпорного уровня, м
|
282
|
|
Отметка форсированного подпорного уровня, м
|
282,8
|
|
Отметка уровня мертвого объема, м
|
279,75
|
|
Площадь зеркала при НПУ, км2
|
33,37
|
|
Полный объем, млн.м3
|
193
|
|
Характер регулирования стока воды
|
сезонный
|
3.4.2 Глухая земляная плотина
Тип сооружения: насыпная с ядром и зубом.
Грунты основания: галечниковые отложения поймы реки Береш.
Материал тела плотины: ядро и зуб из суглинка, боковые призмы -
песчано-гравелистые грунты.
Отметка гребня 286 м
Максимальный напор 16 м
Строительная высота 20 м
Длина по гребню 1000 м
Ширина по гребню 15 м
Ширина по подошве 200 м
конденсационный турбина паровой насос
3.4.3 Водозаборные сооружения
Выполнен из грунтов сборного и монолитного железобетона.
Основные размеры:
Длина, м 583,8
Ширина, м 7,3
Высота, м 3,6
Тип водоприемника: галерейный с переливной стенкой.
Водозабор имеет 12 галерей по 6 шт. на каждый подводящий канал. Плиты покрытия,
стены и колонны каркаса галерей выполнены из сборного железобетона, переливная
стенка имеет криволинейное поперечное сечение, размер входной щели переменный.
Всего на электростанции запроектировано два глубинных щелевых водозабора.
На водоподводящих галереях предусмотрены пазы для установки затворов,
перекрывающих доступ воды в подводящий канал.
Скорость воды в галереях 0,41 м/с
Количество водозаборных отверстий
для одного водозабора 6
Размеры водозаборных отверстий 48,65х3,0
Размеры водоотводящих отверстий 4,2х3,0
3.4.4 Подводящий канал
Тип сооружения: открытый.
Назначение: подвод охлаждающей воды к блочной станции.
Расчетная пропускная способность 100 м3/с
Форма канала трапециедальная
Ширина ко дну 75
м
Отметка дна канала 276
м
Откосы канала укрепляются монолитным железобетоном.
Глубина воды в канале 6,8
м
Минимальный уровень воды в канале 279,75 м
3.4.5 Отводящий канал
Назначение: отвод воды после конденсаторов в водохранилище
Тип: открытый.
Форма и размеры поперечного сечения в пределах главного корпуса
прямоугольное 21,9х5,0 м.
Пропускная способность 200 м3/с
Расчетная температура воды 33
0С
Общая длина 1087,3
м
Отметка дна канала:
в начале 279
м
в конце 275,76 м
Скорость течения воды 0,8-1,6
м/с
В состав канала входит сифонный колодец, обеспечивающий постоянный подпор
в сливных цирководах при колебаниях уровня воды в водохранилище.
3.4.6 Блочная насосная станция
Тип: блочная насосная, совмещенная с водоприемником.
Строительная высота 13,86
м
Длина 84,0
м
Ширина 18,0
м
Дренажные устройства:
Местоположение - на отметке 10,0 м расположены 4 насоса С-569
производительностью 250 м3/ч каждый. Сброс воды из дренажных приемников в
водоподводящий канал.
Тип и количество основных насосов:
По проекту 8 шт. - ОБ2-185-2 для 4-х энергоблоков.
Производительность насоса 36000 м3/ч
Управление насосами местное
Тип и размеры сороудерживающей решетки грубая.
Схема технического водоснабжения БГРЭС-2 представлена на листе 4 графической
части.
3.5 Расчет расхода технической воды
В качестве источника циркуляционной воды принимаем пруд - охладитель, так
он характеризуется более низкой и устойчивой температурой воды, меньшими ее
потерями и не большим расходом электроэнергии на циркуляционные насосы. Схема
пруда охладителя представлена на рис.3.1.
Площадь от места сброса от места забора:
;
где Fа - активная или транзитная площадь
без застойных зон, м2;
- коэффициент использования пруда, зависящий от его формы.
При правильной вытянутой форме пруда
, при неправильной
, при округленной
.
Активная площадь пруда охладителя, м2:
;
где Nк - полная мощность, кВт.
;
Расход технической воды на конденсатор турбины - 73000 м3/ч;
Расход технической воды в систему оборотного водоснабжения - 78329 м3/ч;
Расход технической воды на маслоохладитель - 1825 м3/ч;
Расход технической воды на охладитель газа и воздуха - 2920 м3/ч;
Расход технической воды на подшипники - 584 м3/ч;
Слив с подшипников в систему ГЗУ - 146 м3/ч;
Расход технической воды в систему ГЗУ - 73 м3/ч;
Расход технической воды на ХВО - 73,1 м3/ч;
Потери на испарение и фильтрацию - 14,13 м3/ч;
Расход технической воды, сбрасываемой в пруд охладитель - 78063,9 м3/ч;
Рисунок 3.1 - Схема циркуляционного охлаждения с прудом охладителем
- плотина; 2 - дамба; 3 - конденсатор; 4 - водоприемные колодцы; 5 -
циркуляционные насосы; 6 - маслоохладитель; 7 - охладитель газа и воздуха; 8 -
подшипники; 9 - водоподготовка рабочего тела; 10 - гидрозолоудаление.
3.6 Проектирование топливного хозяйства
В качестве топлива на БГРЭС-2 в г. Шарыпово по заданию используется бурый
уголь Ирша-Бородинского месторождения со следующими характеристиками [19].
Таблица 3.2 - Характеристика Ирша-Бородинского угля
|
Wр, %
|
Aр, %
|
Sрк+ор, %
|
Cр, %
|
Hр, %
|
Nр, %
|
Oр, %
|
Qнр, кДж/кг
|
Vг, %
|
|
33,0
|
7,4
|
0,2
|
42,6
|
3
|
0,6
|
13,2
|
14950
|
47
|
3.6.1 Определение расхода топлива на ТЭС
Расчетный расход топлива на работу парогенератора определяется из
следующего соотношение, кг/с:
где
кг/с - расход перегретого пара(см. пункт 2.7);
=
кДж/кг - энтальпия пара перед турбиной(см. рис. 2.3);
=1133,987 кДж/кг - энтальпия питательной воды (см. табл.2.2);
= 564,776 кг/с - расход пара на вторичный перегрев(см.
формулу 2.24);
=3544,238 кДж/кг- энтальпия пара на выходе из
промперегрева(см. рис.2.3);
=2904,61 кДж/кг - энтальпия пара на входе в промперегрев(см.
рис.2.3);
=14950 кДж/кг - низшая теплота сгорания топлива[ 4];
=0,91 - КПД парогенератора.
3.6.2 Разработка схемы топливоподачи
Подача топлива с разреза на ГРЭС предусматривается конвейерным
транспортом, так как станция находится в непосредственной близости от
угольного разреза(около 14 км). С экологической точки зрения пришлось
отказаться от традиционного способа доставки топлива на станцию
железнодорожными вагонами.
По условию надежности работы все топливное хозяйство станции разделено на
две самостоятельные половины, каждая из которых включает в себя:
склад топлива радиальной формы, механизированный машиной непрерывного
действия;
дробильно-распределительный корпус, выполняющий функции дробление
топлива, распределение потоков угля на склад или в главный корпус, а также
удаление металла и щепы;
галереи ленточных конвейеров.
Узел приема топлива выполнен в виде одного аккумулирующего бункера. Общая
емкость одного узла приема топлива определяется:
где
=143,005 кг/с - полный расход топлива на котел(см. пункт
3.6.1).
3.6.3 Ленточные конвейеры
Топливо подается в котельную двумя параллельными линиями ленточных
конвейеров, одна из которых рабочая, другая резервная.
Производительность ленточного конвейера приближенно определяется по
формуле, т/ч:
,
где b - ширина ленты, м;
c -
скорость ленты [4], м/с;
- насыпной вес топлива [4], т/м3;
= 320 - коэффициент, учитывающий угол естественного откоса
топлива на ленте[2] .
Мощность на валу приводного барабана ленточного конвейера без
сбрасывающего устройства определяются по формуле, кВт:
где
=50 - длина конвейера между центрами приводного и
концевого барабанов, м;
H=5 - высота
подъема по вертикали между центрами приводного и концевого барабанов ,м;
=1 -
коэффициент, зависящий от длины ленты [4];
=515 -
коэффициент, зависящий от ширины ленты[4].
Мощность,
потребляемая электродвигателем приводной станции, кВт:
где
=1,25 - коэффициент запаса [4];
=0,95 - КПД электродвигателя[4];
=0,95 - КПД редуктора [4].
3.6.4 Дробилки
Для дробления твердого топлива используются дробильные установки.
Применяют одно- и двухступенчатое дробление. Одноступенчатое дробление
используется при поступлении на станцию углей мелких фракций(до 50 мм).
Двухступенчатое дробление применяется при размерах кусков 200-400 мм и более.
Молотковые дробилки используют для более тонкого дробления топлива(до
кусков около 200 мм), так как уголь на станцию поступает мелких фракций(уголь -
хорошо сыпучь).
Также для дробления углей с высокой влажностью(Wр Ирша-Бородинского угля составляет 33%) применяют молотковые
незабивающиеся дробилки с подвижными дробильной и отбойной плитами и с
очистными устройствами. По расчетному расходу топлива на котельный агрегат
выбираем дробилки типа М-20х30 с характеристиками:
Производительность 850-1000 т/ч;
Крупность кусков 400 мм
Частота вращения ротора 500 об/мин;
Мощность электродвигателя 1,1 кВт.
3.6.5 Расчет емкости бункера сырого угля
Дробленое топливо поступает в бункер сырого угля(БСУ), находящийся в
главном корпусе. В главном корпусе на один котлоагрегат устанавливают восемь
БСУ(по одному на мельничный-вентилятор).
Емкость бункера сырого угля, м3:
где
=4 - число часов работы котельного агрегата на топливе,
запасенном в бункерах;
=514,82 т/ч - часовой расход топлива на котлоагрегат(см.
пункт 3.6.1);
=0.8 - коэффициентом заполнения бункера[4];
=0.85 - насыпной вес угля [4].
3.6.6 Расчет топливного склада
Для обеспечения электростанции топливом создают его резервные запасы:
оперативный резерв - в бункерах главного корпуса и в расходном складе,
долговременный - на резервном складе.
Для мощных ГРЭС, располагаемых вблизи(до 100 км) угольных разрезов или
крупных шахт, емкость склада принимается на две недели.
Площадь, непосредственно занятую штабелями, ориентировочно определяем по
формуле, м2:
где
-число суток запаса топлива на складе, сут;
=30 - высота штабеля, м;
=0,8-0,9 - коэффициент, учитывающий угол откоса (сползания)
топлива в штабеле[4].
=0.85 - насыпной вес угля [4].
3.6.7 Выбор механизмов системы пылеприготовления
Для сжигания Ирша-Бородинского бурого угля применяем схему
пылеприготовления с прямым вдуванием с мельницами вентиляторами. Устанавливаем
четыре мельницы на котел, при этом расчетная производительность каждой из них
составляет 120%.
Расчетная производительность мельницы, т/ч:
где
- количество мельниц на котле;
=1,1- коэффициент размолоспособности[4];
=514,82 т/ч - смотри пункт 3.6.5
По расчетной производительности мельницы выбираем МВ 3300/800/500,
который имеет следующие характеристики:
Производительность 500 т/ч;
Частота вращения 500 об/мин.
.
ИНДИВИДУАЛЬНОЕ ЗАДАНИЕ. РАЗРАБОТКА ПОЛНОЙ ТЕПЛОВОЙ СХЕМЫ УСТАНОВКИ ПО ПОДОГРЕВУ
СЕТЕВОЙ ВОДЫ
Схема теплофикации БГРЭС(рис.4.1) является централизованной, двухтрубной,
открытой и предназначена для:
- передачи тепловой энергии сетевой воде в водоподогревательных
установках;
транспорта теплоносителя, в качестве которого используется сетевая вода,
потребителям на нужды отопления и горячего водоснабжения.
Схема теплофикации главного корпуса состоит из водоподогревательных
установок блоков, насосного оборудования и станционных трубопровоодов
теплосети. Схемы теплофикации ПОК-1,2, кроме водоподогревательных установок и
насосного оборудования, включают в себя оборудование для подготовки и подачи в
схему теплосети подпиточной воды, а также аккумуляторных баков запаса
подпиточной воды. Водоподогревательная установка блока состоит из трех частей:
ПЕРВАЯ - блочная бойлерная, состоящая из двух основных подогревателей
типа ПСВ-500-3-23, включенных по сетевой воде параллельно, и одного пикового
подогревателя типа ПСВ-500-14-23, включенного по сетевой воде последовательно с
основными. Установленная тепловая мощность блочной бойлерной установки 140
Гкал/час при расходе сетевой воды 1750 т/час.
ВТОРАЯ - пиковый станционный бойлер типа ПСВ-315-14-23 включенный по
сетевой воде параллельно блочной бойлерной. Установленная тепловая мощность
пикового станционного бойлера составляет 50 Гкал/час при расходе сетевой воды
625 т/час.
ТРЕТЬЯ - состоит из двух воздуховодяных теплообменников (ВВТО) установки
системы избыточного воздуха (СИВ) котла П-67, включенных по сетевой воде
параллельно сетевым подогревателям. Установленная тепловая мощность каждого
ВВТО составляет 24 Гкал/час при расходе сетевой воды 250 т/час. Схема
подключения ВВТО к трубопроводам теплофикации главного корпуса и ПОК позволяет
использовать их в качестве теплопотребляющего оборудования при работе в калориферном
режиме для подогрева воздуха при растопке котла или обогреве цеха.
Насосное оборудование схемы теплофикации главного корпуса состоит из 2-х
групп сетевых насосов и конденсатных насосов блочных бойлерных установок.
Сетевые насосы расположены в турбинном и дымососном отделениях главного
корпуса, по сетевой воде подключены параллельно и предназначены для транспорта
сетевой воды потребителям. В турбинном отделении расположены 4 насоса типа
СЭ-2500-180-10 и 1 насос типа СЦН-2500-180/8. В дымососном отделении
расположены 2 насоса: типа СЭ-2500-180-10 и типа СЦН-2500-180/8.
Конденсатные насосы типа КСВ-320-160-2 блочных бойлерных установок
расположены непосредственно у бойлеров (по 2 на каждую бойлерную)
соответствующего блока на отм.-3.5 м и предназначены для подачи конденсата
греющего пара бойлеров в схему основного конденсата блока или в БГК.
Сетевые насосы типа СЭ-2500-180-10 и СЦН-2500-180/8, конструктивно
различаются способами компенсации остаточных осевых усилий, системами
маслоснабжения и представляют собой центробежные, горизонтальные, спирального
типа, одноступенчатые машины с рабочим колесом двухстороннего входа и состоят
из следующих основных частей:
корпуса с крышкой;
ротора;
корпусов подшипников;
вкладышей подшипников скольжения;
торцевых уплотнений;
фундаментной плиты.
Кроме этого СЭ-2500-180-10 имеет радиально-упорный шарикоподшипник, а
СЦН-2500-180/8 - главный маслонасос, установленный на валу ротора.
В условном обозначении типа насосов буквы и цифры означают:
С - сетевой;
Н - насос;
Э - электрический;
- подача насоса, м3/час;
- развиваемый напор, м.вод.ст;
- (8) - давление на входе, кгс/см2.
Конденсатный насос КСВ-320-160-2 выполнен центробежным, вертикальным,
двухкорпусным с внутренним корпусом секционного типа и односторонним
расположением рабочих колес. Технические характеристики насосов представлены в
табл.4.1.
Таблица 4.1 - Характеристики насосов схемы теплофикации
|
Тип насоса Характеристики
|
СЭ-2500-180-10
|
СНЦ-2500-18018
|
КСВ-320-160-2
|
|
Производительность, м3/час
|
2500
|
2500
|
320
|
|
Напор, м.в.ст.
|
180
|
180
|
160
|
|
Давление на входе, кгс/см2
|
<10
|
<8
|
-
|
|
Температура перекачиваемой жидкости, 0С
|
<120
|
<120
|
-
|
|
Максимальная температура подшипников насоса, 0С
|
70
|
70
|
70
|
4АЗМ-1600/ /6000-УХЛИ
|
4АЗМ-1600/ /6000-УХЛИ
|
АВ-113-4М302
|
|
Мощность, кВт
|
1600
|
1600
|
250
|
|
Частота вращения, об/мин
|
3000
|
3000
|
1480
|
|
Питающее напряжение, В
|
6000
|
6000
|
6000
|
|
Ток статора, А
|
179
|
179
|
-
|
|
Максимальная температура подшипников электродвигателя, 0С
|
80
|
80
|
80
|
Основной и пиковый подогреватели блочной бойлерной установки типа
ПСВ-500-3-23, ПСВ-500-14-23, а также станционные пиковые подогреватели типа
ПСВ-315-14-23 представляют собой кожухотрубные теплообменники вертикального
типа, выполненные в виде цилиндрических сосудов сварной конструкции и
различаются площадью поверхностей нагрева, параметрами греющего пара.
Буквы в условном обозначении подогревателей означают:
П-подогреватель;
С-сетевой;
В-вертикального типа;
Цифры - поверхность нагрева, максимальное рабочее давление греющего пара
и максимальное давление воды в трубной системе.
Греющий пар к основным подогревателям ББУ подводится от VII нерегулируемого регенеративного
отбора турбины по трубопроводу 630х8. Греющий пар к пиковому подогревателю ББУ
поступает от VI отбора по трубопроводу 426 х 9 с
запорной задвижкой и двумя, установленными параллельно клапанами, регулятора
температуры, предназначенного для поддержания заданной температуры сетевой воды
на выходе из подогревателя, независимо от его тепловой нагрузки. Конденсат
греющего пара пикового подогревателя ББУ свободно сливается в корпуса основных
подогревателей. На трубопроводе отвода конденсата установлен регулирующий
клапан регулятора уровня с двумя ручными задвижками и обводной линией с ручной
задвижкой. Конденсат греющего пара из основных подогревателей поступает в последовательно
подключенные охладители конденсата типа ОВ-150-3А с отключающими задвижками и
обводной линией с задвижкой.
Для охлаждения конденсата греющего пара используется часть основного
конденсата, отбираемого перед ПС-1 и возвращаемого в линию основного конденсата
за ПС-1.
После охладителей конденсат поступает на всас конденсатных насосов
бойлеров, которыми подается в нормальных условиях эксплуатации в линию
основного конденсата за ПНД-3 (при температуре конденсата выше 900С) или в
напорный коллектор КЭНов I ступени (при температуре конденсата ниже 900С), а
также в БГК при ухудшении качества конденсата выше нормы. На стороне нагнетания
конденсатных насосов установлен регулирующий клапан регулятора уровня.
Регулирующий клапан имеет обводную линию с ручной задвижкой. Регулятор
предназначен для поддержания постоянного уровня в одном из основных
подогревателей независимо от их тепловой нагрузки. Кроме подачи конденсата
блочной бойлерной конденсатными насосами в трубопровод основного конденсата
имеется линия безнасосного слива в конденсатор турбины или в ПНД-2 с
регулятором уровня и обводной линией с задвижкой.
Конденсат греющего пара из станционного пикового подогревателя
ПСВ-315-14-23 может отводится в основные подогреватели, в трубопровод отвода
конденсата с ББУ перед охладителями или непосредственно в конденсатор главной
турбины и ПНД-2. На трубопроводе отвода конденсата с ПСВ-315-14-24 установлен
регулирующий клапанрегулятора уровня с двумя ручными задвижками и обводной
линией с ручной задвижкой.
Воздух из станционного пикового подогревателя отводится в пиковый
подогреватель ББУ и далее через основные подогреватели в конденсатор.
Рисунок 4.1 - Полная тепловая схема установки по подогреву сетевой воды
.
ЭКОНОМИЧЕСКАЯ ЧАСТЬ
5.1 Расчёт основных технико-экономических показателей проектируемой
конденсационной электростанции
.1.1 Определение ежегодных издержек, связанных с эксплуатацией
В дипломном проекте рассчитана себестоимость электрической и тепловой
энергии на проектируемой станции мощностью 800 МВт. В качестве основного
оборудования используются: турбина К-800-240-5 и котельный агрегат П - 67
производительностью 2650 тонн пара в час, работающий на буром угле Ирша -
Бородинского месторождения.
Эксплуатационные расходы в проектных технико-экономических расчётах,
группируются в укрупнённые статьи калькуляции, млн. руб./год:
, (5.1)
где
- затраты на топливо;
- расходы на оплату труда;
- амортизация основных производственных средств;
- расходы на ремонт основных средств;
- прочие расходы.
Число часов работы основного оборудования, т. е. календарное время за
вычетом времени простоя в капитальном и текущем ремонте, час/год:
, (5.2)
где
- время простоя в ремонте, ч,
Выработка электроэнергии на ТЭС, МВт ч:
, (5.3)
где
- установленная мощность станции, МВт
- число часов использования установленной мощности, ч.
Годовой расход топлива на КЭС, т.н.т./год:
(5.4)
где
- полный расход топлива, кг/с(см. формулу 2.25).
Затраты на топливо, млн. руб./год:
, (5.5)
где Ц - цена топлива, руб./т.н.т.
Для приближённых расчётов расходов на оплату труда можно использовать
формулу, млн. руб./год:
, (5.6)
где
- штатный коэффициент;
- средняя зарплата одного работника за год;
Размер амортизационных отчислений, млн. руб./год:
, (5.7)
где
- средняя норма амортизации станции в целом;
- капитальные вложения в ТЭС, млн. руб./год:
, (5.8)
где
и
- капитальные вложения, связанные с установкой одного
блока головного и каждого последующего, млн. руб.;
- коэффициент, учитывающий район размещения;
- коэффициент удорожания в ценах текущего года;
Расходы
по ремонту, млн. руб./год:
, (5.9)
где
- норма отчислений на ремонтное обслуживание от
капитальных вложений в ТЭС.
К
прочим расходам относятся:
общецеховые
и общестанционные расходы;
расходы
по охране труда и техники безопасности;
налоги
и сборы;
плата
за землю
и
др.
Их
величина принимается 20 - 30 % от суммарных затрат на амортизацию, ремонт и
зарплату, с учётом единого социального налога, млн. руб./год:
, (5.10)
где СОЦ - страховые взносы во вне бюджетные фонды по ставке 30% от
расходов на оплату труда.
Эксплуатационные
расходы составят, млн. руб/год:
Для
оценки достоверности расчётов определим удельный вес топливной составляющей:
, (5.11)
Таким
образом, топливная составляющая себестоимости занимает 39,67% от полной
производственной себестоимости, что позволяет сделать вывод о приемлемости
результатов расчёта издержек производства.
5.1.2 Расчёт себестоимости единицы электроэнергии
Годовой отпуск энергии с шин станции, МВт·ч:
, (5.12)
где
- коэффициент расхода электроэнергии на собственные
нужды станции.
Удельный
расход натурального топлива на выработанный кВт
ч,
кг.н.т/кВт· ч(см. формулу 2.35):
Удельный
расход натурального топлива на отпущенный кВт·ч, кг.н.т./кВт·ч:
, (5.13)
где
В=
т.н.т/год - годовой расход топлива(см. формулу 5.4).
Определим себестоимость электрической и тепловой
энергии проекта ГРЭС 800 МВт. Исходные данные к расчету себестоимости
электрической и тепловой энергии приведены в таблице 5.1.
Таблица 5.1 - Исходные данные к расчету себестоимости
|
Показатели оборудования
|
Условные обозначения
|
Значение показателей 110
|
|
Полезный отпуск электроэнергии с ТЭС, млн. кВт/ч
|
5865,696
|
|
|
Годовое производство тепла на ТЭС, тыс.Гкал
|
727,429
|
|
|
Годовой расход топлива по ТЭС, тыс. т.н.т.
|
4058,825
|
|
|
Расход топлива на производство э/э, тыс. т.н.т.
|
3668,992
|
|
|
На производство т/э
|
389,833
|
|
|
Эксплутационные расходы, млн.руб.
|
3887,985
|
|
|
Затраты на топливо, млн.руб
|
1542,354
|
|
|
Расход на амортизацию, млн.руб.
|
1016,451
|
|
|
Затраты на оплату труда, млн.руб.
|
72,96
|
|
|
Затраты на текущий ремонт, млн.руб.
|
847,042
|
|
|
Прочие затраты, млн.руб.
|
409,179
|
|
Калькуляция себестоимости электрической и тепловой энергии приведены в
таблице 5.2 для турбины К-800-240-5.
Таблица 5.2 - Калькуляция себестоимости электрической и тепловой энергии
|
Стадия производства
|
Элементы затрат, млн.руб.
|
Всего затрат, млн. руб.
|
В том числе, млн.руб.
|
|
    э/эт/э
|
|
|
|
|
|
|
|
|
ТТЦ и КЦ
|
1542,354
|
508,225
|
423,521
|
25,536
|
-
|
2499,636
|
2259,557
|
240,08
|
|
Машинный зал, ЭЦ
|
-
|
457,403
|
381,169
|
25,536
|
-
|
864,108
|
864,108
|
-
|
|
Общестанционные расходы
|
-
|
50,823
|
42,352
|
21,888
|
409,179
|
524,241
|
486,825
|
37,417
|
|
Всего по ТЭС
|
1542,354
|
1016,451
|
847.042
|
72,96
|
409,179
|
3887,985
|
3610,489
|
277,496
|
|
Себестоимость единицы электроэнергии, коп./кВт∙ч
|
61,6
|
-
|
-
|
|
Единицы теплоэнергии, руб./Гкал
|
381,475
|
-
|
-
|
5.2 Оценка эффективности капитальных вложений
.2.1 Расчет показателей эффективности капитальных вложений
Срок окупаемости - это период (измеряемый в месяцах, кварталах или годах),
начиная с которого первоначальные затраты покрываются суммарными результатами.
Другими словами, это интервал времени, в течение которого общий объём
капитальных затрат остаётся большим суммы амортизационных отчислений и прироста
прибыли предприятия.
Соотношение между доходами и расходами по реализации проекта определяется
показателем чистого дисконтированного дохода (ЧДД). Если ЧДД больше нуля, то
все затраты по проекту окупаются доходами, т. е. данный проект инвестиций можно
рекомендовать к практической реализации.
Чистый дисконтированный доход, млн. руб.:
, (5.14)
где К - стоимость строительства станции, млн. руб.;
UЭОТП
- себестоимость отпущенной энергии, руб./кВт ч.;
WОТП -
годовой отпуск энергии с шин станции, МВт;
n -
текущий год;
Т=0,868 - тариф на отпущенный кВт ч с учётом планируемой рентабельности,
руб./кВт· ч.
Расчёт срока окупаемости блока К-800-240-5 сведём в таблицу 5.3.
Таблица 5.3 - Срок окупаемости капитальных вложений
|
Показатели
|
Расчётный период
|
|
0
|
1
|
2
|
3
|
4
|
5
|
6
|
7
|
8
|
9
|
10
|
|
1) Денежный поток по инвестиционной деятельности -
капитальные вложения, [млн.руб./год]
|
-16940,847
|
-
|
-
|
-
|
-
|
-
|
-
|
-
|
-
|
-
|
-
|
|
2) Денежный поток по основной деятельности [млн.руб./год]:
- АМО, [млн.руб./год] - доход от реализации отпущенной электроэнергии,
[млн.руб./год] - доход от реализации тепловой энергии, [млн.руб./год]
|
-
|
110,998 1480,301 1016,451 2607,75
|
110,998 1480,301 1016,451 2607,75
|
110,998 1480,301 1016,451 2607,75
|
110,998 1480,301 1016,451 2607,75
|
110,998 1480,301 1016,451 2607,75
|
110,998 1480,301 1016,451 2607,75
|
110,998 1480,301 1016,451 2607,75
|
110,998 1480,301 1016,451 2607,75
|
110,998 1480,301 1016,451 2607,75
|
110,998 1480,301 1016,451 2607,75
|
|
3) Чистый денежный поток, [млн.руб./год]
|
-16940,847
|
2607,75
|
2607,75
|
2607,75
|
2607,75
|
2607,75
|
2607,75
|
2607,75
|
2607,75
|
2607,75
|
2607,75
|
|
4) Коэффициент дисконтирования
|
1
|
0,909
|
0,826
|
0,751
|
0,683
|
0,62
|
0,564
|
0,513
|
0,466
|
0,424
|
0,385
|
|
5) Чистый дисконтированный доход, [млн.руб./год]
|
-16940,847
|
2370,682
|
2155,165
|
1959,241
|
1781,128
|
1619,207
|
1472,007
|
1338,188
|
1216,535
|
1105,941
|
1005,4
|
|
6) ЧДД нарастающим итогом, [млн.руб./год]
|
-16940,847
|
-14570,165
|
-12199,484
|
-10044,318
|
-8085,077
|
-6303,949
|
-4684,742
|
-3212,735
|
-1996,2
|
-890,26
|
115,141
|
Капитальные вложения в проект ГРЭС 800 МВт блока К-800-240-5 окупается на
десятый год эксплуатации при условии, что уровень рентабельности принимается
выше 15%.
5.2.2 Оценка инвестиционного риска методом анализа чувствительности
Оценим инвестиционной риск проекта ГРЭС 800 МВт, используя метод анализа
чувствительности, который заключается в оценке влияния изменения исходных
параметров проекта на его конечные характеристики. Анализ чувствительности
проекта позволяет оценить, как изменяется результирующий показатель (ЧДД
проекта) при изменении двух основных факторов:
цены топлива (Цт) в диапазоне ±15%;
ставки дисконта в диапазоне ±15%.
Результаты анализа чувствительности приведены для абсолютных показателей
в таблице 5.4 и для относительных показателей в таблице 5.5.
Таблица 5.4 - Анализ чувствительности ЧДД(абсолютные показатели)
|
Показатели
|
Значение показателя ЧДД, млн.руб
|
|
-15
|
-10
|
-5
|
0
|
+5
|
+10
|
+15
|
|
Цена топлива, руб./т.у.т.
|
323
|
342
|
361
|
380
|
399
|
418
|
437
|
|
Норма дисконта, %
|
8,5
|
9
|
9,5
|
10
|
10,5
|
11
|
11,5
|
|
ЧДДТ, млн.руб
|
1632,453
|
1128,064
|
623,676
|
115,141
|
-385,1
|
-889,488
|
-1393,87
|
|
ЧДДД, млн.руб
|
1104,164
|
765,006
|
436,867
|
115,141
|
-188,17
|
- -485,923
|
-774,368
|
Таблица 5.5 - Анализ чувствительности ЧДД(относительные показатели)
|
Показатели
|
Изменение показателя ЧДД, %
|
|
-15
|
-10
|
-5
|
0
|
+5
|
+10
|
+15
|
|
ЧДДТ, %
|
1317
|
879
|
441
|
0
|
434
|
872
|
1310
|
|
ЧДДД, %
|
859
|
564
|
0
|
263
|
522
|
772
|
Графики чувствительности показателя ЧДД на основании
таблиц 5.4 и 5.5 представлены на рисунках 5.1 и 5.2.
Рисунок 5.1 - График чувствительности показателя ЧДД, млн.руб
Рисунок 5.2 - График чувствительности показателя ЧДД, %
Как показывают расчеты, проект ГРЭС с блоком К-800-240-5 характеризуется
очень высоким риском. ЧДД проекта более чувствителен к изменению цены топлива,
так например, при изменении цены топлива на 5%, ЧДД изменяется на 434%.
.
БЕЗОПАСНОСТЬ ПРОЕКТИРУЕМОГО ОБЪЕКТА
Введение
Современные тепловые электрические станции представляют собой сложный
комплекс разнообразного оборудования и устройств, связанных между собой технологическим
процессом в выработке тепла и электрической энергии, что предъявляет высокие
требования к обеспечению безопасности жизнедеятельности. Основные вопросы
безопасности труда на теплоэнергетических предприятиях при эксплуатации,
ремонте, наладке и испытании основного и вспомогательного оборудования, средств
механизации и автоматизации регламентируют правилами техники безопасности при
эксплуатации тепломеханического оборудования, системой государственных
стандартов безопасности труда (ССБТ), а также инструкциями по технике
безопасности, производственной санитарии, пожарной безопасности и другими
нормативными документами.
Правовую основу охраны труда составляют законодательные, нормативные и
правовые акты, имеющие различную юридическую силу. По этому признаку их можно
разделить на следующие группы:
законодательные акты;
подзаконные акты;
нормативные правовые акты;
руководящие документы.
Группу законодательных актов о труде и об охране труда составляют:
Конституция Российской Федерации (принята по результатам референдума 12
декабря 1993 г.);
Трудовой кодекс Российской Федерации (введен в действие с 1 февраля 2002
г.);
Федеральный закон «Об обязательном социальном страховании от несчастных
случаев на производстве и профессиональных заболеваний» от 24 июля 1998 г. №
ФЗ-125;
Федеральный закон «О пожарной безопасности» от 21 декабря 1994 г. №
ФЗ-69;
Федеральный закон «О промышленной безопасности опасных производственных
объектов» от 20 июня 1997 г. № ФЗ-116;
Федеральный закон «О техническом регулировании» от 27 декабря 2002 г.
ФЗ-184.
6.1 Общая характеристика проектируемого объекта
Площадка проектируемой ГРЭС предусматривается в соответствии с общей
планировкой района. По СНиП 21 - 01 - 97 «Пожарная безопасность
производственных зданий», НПБ 201 - 96 «Нормы пожарной безопасности» санитарно
- защитная зона принимается по расчету рассеивания вредных выбросов. При этом
учитываются следующие факторы:
наличие площадки, пригодной для застройки с учетом перспективного
расширения электрической станции;
рационального устройства складов топлива;
проветривание;
возможность и удобство подвода ЛЭП, кабельных и трубных трасс;
расположение ГРЭС по отношению к жилому фонду местности в соответствии с
розой ветров.
Вокруг корпуса предусматривается:
автодорога на две полосы;
проезды пожарных автомобилей вокруг складов угля и открытых
распределительных устройств (ОРУ);
вдоль открытого сбросного канала, золошлакопроводов и других линейных
сооружений шириной не менее 6 метров.
Расстояние от края проезжей части дороги до стен зданий не более 25
метров. Вдоль стен главного корпуса - расстояние может увеличиваться до 60
метров.
При устройстве тупиковых дорог с площадками для разворота пожарных машин
по 5 - 15 метров от стен главного корпуса и установка на площадке пожарных
гидрантов. Расстояние между такими тупиковыми дорогами - не более 100 метров.
6.2 Объемно-планировочное решение проектируемого объекта
В соответствии со СНиП 21.01.97 «Пожарная безопасность
производственных зданий» здание турбинного цеха перекрывается железобетонными
блоками, стены сборные, панели шириной 300 мм. Для удобства обслуживания
предусмотрены специальные площадки и лестницы с ограждениями.
Предусматриваются два эвакуационных выхода в разных
концах помещения, так как расстояние от наиболее удаленного рабочего места
более 30 метров.
Турбинный цех разделен по высоте на 2 помещения: в
верхнем установлены турбины, в нижнем фундамент турбины, конденсатор, другое
вспомогательное оборудование. Турбоустановки компонуются по «островному»
принципу. Турбина и генератор установлены на отдельном фундаменте, не связанном
с другими строительными конструкциями, во избежание передачи вибрации.
Между верхним и нижним помещениями перекрытия не
выполнено. Вокруг турбоагрегата установлены площадки для обслуживания,
соединенные между собой проходами, идущими вдоль стен машинного зала.
Источники вредных воздействий на человека
предусматривается размещать в отдельных помещениях. Площадь производственного
помещения на одного рабочего превышает 4,5 м2, а объем -15 м3.
Все трубопроводы пара и горячей воды, а также
теплообменное оборудование оснащены тепловой изоляцией, подшипники насосов,
которые также являются источниками теплового излучения, охлаждаются
конденсатом.
6.3 Анализ и устранение потенциальных опасностей и вредностей
технологического процесса
На ТЭС, как и на любом производственном объекте постоянно присутствует
риск возникновения потенциальных опасностей и вредных воздействий на организм
человека. Опасные и вредные производственные факторы подразделяются на четыре
группы: физические, химические, психофизиологические.
К опасным физическим факторам относятся:
движущиеся машины и механизмы;
различные подъемно-транспортные устройства и перемещаемые грузы;
незащищенные подвижные элементы производственного оборудования (приводные
и передаточные механизмы, режущие инструменты, вращающиеся и перемещающиеся
приспособления);
отлетающие частицы обрабатываемого материала и инструмента, электрический
ток, повышенная температура поверхностей оборудования.
Вредными физическими факторами являются:
повышенная или пониженная температура воздуха рабочей зоны;
высокие влажность и скорость движения воздуха;
повышенные уровни шума, вибрации, ультразвука и различных излучений -
тепловых, электромагнитных;
запыленность и загазованность воздуха рабочей зоны;
недостаточная освещенность рабочих мест, проходов и проездов;
повышенная яркость света и пульсация светового потока.
Химические опасные и вредные производственные факторы по характеру
действия на организм человека подразделяются на следующие группы:
токсические;
раздражающие;
вызывающие аллергические заболевания;
канцерогенные (вызывающие развитие опухолей);
мутагенные (В эту группу входят многочисленные пары и газы: пары бензола
и толуола, окись углерода, сернистый ангидрид, окислы азота, аэрозоли свинца, а
также агрессивные жидкости (кислоты, щелочи), которые могут причинить
химические ожоги кожного покрова при соприкосновении с ними).
К психофизиологическим опасным и вредным производственным факторам
относятся физические перегрузки (статические и динамические) и
нервно-психические перегрузки (умственное перенапряжение, перенапряжение
анализаторов слуха, зрения).
Любое из этих воздействий оказывает отрицательное влияние на человека, а
сочетание их усиливает отрицательный эффект в несколько раз. В этой связи
необходимо стремиться к уменьшению воздействия вредных факторов на работников
предприятия, а так же снижению процента воздействия потенциальных опасностей
путем проведения мероприятий, направленных на снижение производственного
травматизма, аттестации рабочих мест по условиям труда, аттестации и повышения
квалификации всех сотрудников предприятия.
6.4 Опасность поражения электрическим током
Турбинный цех, согласно правилам устройства электроустановок (ПУЭ),
относится к помещению с повышенной опасностью с рабочим напряжением от 0,4 до 6
кВ. Для защиты от поражения электрическим током при случайном прикосновении к
токоведущим частям, находящимся под напряжением согласно ГОСТ 50571.8-94
«Требования обеспечения безопасности. Общие требования по применению мер защиты
для обеспечения безопасности» применяют:
недоступность токоведущих частей(обеспечивают размещением в отдельных
помещениях или шкафах источников электроэнергии, распределительных устройств,
средств автоматики и включения);
защитные ограждения;
изоляцию токоведущих частей;
изоляцию рабочего места;
малое напряжение;
предупредительную сигнализацию;
блокировку;
знаки и плакаты безопасности.
Для защиты от поражения электрическим током при случайном прикосновении к
нетоковедущим частям, находящимся под напряжением согласно ГОСТ 50571.8-94
«Требования обеспечения безопасности. Общие требования по применению мер защиты
для обеспечения безопасности» применяют:
защитное заземление ГОСТ 12.1.030-90.ССБТ «Электробезопасность. Защитное
заземление»;
зануление(с глухозаземлённой нейтралью) ГОСТ 12.1.030-90.ССБТ
«Электробезопасность. Защитное заземление»;
выравнивание потенциалов;
малое напряжение;
изоляцию нетоковедущих частей;
индивидуальные средства защиты(диэлектрические перчатки и калоши,
электромонтерский инструмент с изолирующими ручками).
6.5 Опасность атмосферного электричества
Район расположения ГРЭС по интенсивности грозовой деятельности
характеризуется как умеренный (с пиком грозовой активности в июле-августе
месяце). Среднегодовая продолжительность гроз для местности, где расположена
электростанция, составляет 20 часов.
Основным нормативным документом является «Инструкция по устройству
молниезащиты зданий, сооружений и промышленных коммуникаций» Приказ Минэнерго
России от 30.06.2003 №280 СО от 30.06.2003 №153 - 34.21.122 - 2003, категория
молниезащиты III. В качестве молниезащиты применяем
молниеотвод. В состав молниеотвода входят: молниеприемники, непосредственно
воспринимающие удар молнии; тоководы, по которым ток, возникающий при ударе
молнии, передается на землю; заземлители, обеспечивающие растекание тока в
земле.
6.6 Электромагнитные поля, статическое электричество, ионизирующие
излучения
Источниками ЭМП промышленной частоты являются трансформаторы, воздушные
линии электропередачи, кабельные линии, электрооборудование. Опасность действия
магнитных полей зависит от напряженности и продолжительности воздействия. При
длительном систематическом пребывание человека в магнитном поле могут возникать
изменения функционального состояния нервной, сердечно-сосудистой т и иммунной
систем. Имеется вероятность развития лейкозов и злокачественных новообразований
центральной нервной системы.
Предельно допустимые уровни (ПДУ) магнитных полей регламентируют СанПиН
2.2.4.1191-03 «Электромагнитные поля промышленной частоты (50 Гц) в
производственных условиях» в зависимости от времени пребывания персонала для
условия общего и локального воздействия. Предельно допустимые уровни
напряженности периодического магнитного поля 50 Гц представлены в табл.6.1
Таблица 6.1 - ПДУ воздействия периодического магнитного поля частотой 50
Гц
|
Время пребывания (час)
|
Допустимые уровни МП, Н [А/м] / В [мкТл] при воздействии
|
|
Общем
|
Локальном
|
|
1
|
1600/2000
|
6400/8000
|
|
2
|
800/1000
|
3200/4000
|
|
4
|
400/500
|
1600/200
|
|
8
|
80/100
|
800/1000
|
Предельно допустимые уровни напряженности электрических полей
регламентируют «СанПиН выполнение работ в условиях воздействия промышленной
частоты электрических полей» в зависимости от времени пребывания.
Предельно допустимые уровни напряженности импульсного магнитного поля 50
Гц приведены в табл.6.2
Таблица 6.2 - Предельно допустимые уровни воздействия
импульсных магнитных полей частотой 50 Гц в зависимости от режима генерации
|
Т,ч
|
Предельно допустимые уровни амплитудного значения
напряженности поля [А/м]
|
|
<1.0
|
6000
|
8000
|
10000
|
|
<1,5
|
5000
|
7500
|
9500
|
|
<2,0
|
4900
|
6900
|
8900
|
|
<2,5
|
4500
|
6500
|
8500
|
|
<3,0
|
4000
|
6000
|
8000
|
|
<3,5
|
3600
|
5600
|
7600
|
|
<4,0
|
3200
|
5200
|
7200
|
|
<4,5
|
2900
|
4900
|
6900
|
|
<5,0
|
2500
|
4500
|
6500
|
|
<5,5
|
2300
|
4300
|
6300
|
|
<6,0
|
2000
|
4000
|
6000
|
|
<6,5
|
1800
|
3800
|
5800
|
|
<7,0
|
1600
|
3600
|
5600
|
|
<7,5
|
1500
|
3500
|
5500
|
|
<8,0
|
1400
|
3400
|
5400
|
Защита работающих от неблагоприятного влияния электромагнитных полей
осуществляют с помощью технических и организационных мероприятий.
Технические мероприятия включают:
уменьшение мощности источника излучения;
ограждение и обозначение соответствующими предупредительными знаками зон
с уровнями влияния электромагнитных полей, превышающими предельно допустимые;
заземление всех изолированных от земли крупногабаритных объектов,
находящихся в зоне влияния электрических полей, к которым возможно
прикосновение работающих;
экранирование источника излучения;
экранирование рабочего места у источника излучений или удаление рабочего
места от него;
применение индивидуальных экранирующих комплектов, комбинезонов, халатов,
очков.
Организационные мероприятия включают:
отказ от размещения производственных помещений, рассчитанных на
постоянное пребывание персонала вблизи токоведущих частей оборудования, а также
под и над токоведущими частями;
контроль уровней воздействия электромагнитных полей;
выбор рациональных режимов работы персонала и ограничение
времени пребывание в зоне электромагнитных полей;
устройство регламентированных перерывов на протяжении рабочей смены.
6.7 Опасность травмирования движущимися частями машин и механизмов
При эксплуатации узлов и деталей (валов, муфт, шестерен) различных маши и
механизмов существует вероятность травмирования человека движущимися частями
механизмов. Причиной получения травмы может быть выход движущихся частей
оборудования за установленные пределы, направленная установка узлов,
динамическая перегрузка механизмов, а также несоблюдение инструкций по
эксплуатации или нарушение правил техники безопасности. Незащищенные подвижные
элементы производственного оборудования повышают вероятность травмирования. К
такому оборудованию на ТЭС относят: вращающиеся части турбин, насосов,
вентиляторов, дымососов, питателей, конвейеров и т.д.
По ГОСТ 12.2.061.ССБТ «Оборудование производственное. Общие требования к
рабочим местам» и ГОСТ 12.2.062.ССБТ «Оборудование производственное. Ограждения
защитные» вращающиеся соединительные муфты оборудования закрываются защитным
кожухом, который крепится на болтовом соединении к раме.
Все движущиеся части конвейеров ограждаем конструкцией из металлической
сетки, листов и другого прочного материала. Конструкция ограждения удаляется
только с помощью инструмента.
6.8 Тепловые излучения и опасность термического ожога
В турбинном цехе в результате технологического процесса имеет место
тепловое излучение от турбоагрегатов, трубопроводов, теплообменного
оборудования, подшипников насосов.
Для снижения величины интенсивности теплового
облучения рабочих в помещении турбинного цеха до 140 Вт/м2 согласно ГОСТ
12.4.123 предусматриваются следующие меры безопасности:
наличие тепловой изоляции на трубопроводах и других
горячих поверхностях с температурой наружной поверхности более 45 °С;
- специальная сигнальная окраска для предохранения
работающих от ожогов о горячие элементы оборудования и трубопроводов (ГОСТ
14202-69);
ограждение мест, в районе которых наблюдается сильное
выделение тепла;
применение воздушно - душирующих установок при
температуре воздуха выше плюс 33 °С;
использование средств индивидуальной защиты, в том
числе средств защиты лица и глаз;
охлаждение теплоизлучающих поверхностей и др.
В таблице 6.3 приведены допустимые величины
интенсивности теплового облучения поверхности тела работающих от
производственных источников в соответствии с СанПиН 2.2.4.548-96.
Таблица 6.3 - Допустимые величины интенсивности теплового облучения
поверхности тела работающих от производственных источников
|
Облучаемая поверхность тела, %
|
Интенсивность теплового облучения, Вт/м, не более
|
|
50 и более
|
35
|
|
25-50
|
70
|
|
не более 25
|
100
|
6.9 Безопасность эксплуатации и техническое освидетельствование
грузоподъемных машин и механизмов
В турбинном цехе для монтажа и демонтажа оборудования устанавливаем один
мостовой кран грузоподъемностью 125/20 тонн.
По ПБ 10 - 382 - 00 основными факторами, определяющими опасность
грузоподъемных кранов для людей и оборудования при производстве подъемно -
транспортных работ, являются:
- движущие детали и механизмы;
перемещаемые грузы;
работа на высоте;
возможность поражения электрическим током;
наличие опасной зоны в местах, над которыми происходит перемещение грузов,
а также вблизи движущихся частей машин и оборудования;
влияние других объектов на работу кранов;
высокие или низкие температуры окружающего воздуха.
Основой безопасности эксплуатации грузоподъемных кранов являются
систематические обследования (проверки) состояния промышленной безопасности при
эксплуатации подъемных сооружений.
Обследованию подвергаем в целом все предприятие, при этом каждое
подъемное сооружение осматривается не реже одного раза в 3 года. В связи с
практикой государственной надзорной деятельности предусматриваем три вида
обследования: оперативное, целевое, комплексное.
Места производства погрузочно-разгрузочных работ оборудуем знаками
безопасности, включая проходы и проезды, имеющие достаточное освещение, которое
равномерно, без слепящего действия светильников.
Техническое освидетельствование грузоподъемных машин и механизмов (ГПМ)
осуществляется согласно правил устройства и безопасной эксплуатации
грузоподъемных кранов ПБ 10-382-00.
Краны до пуска в работу должны быть подвергнуты полному
техническому освидетельствованию. Краны, подлежащие регистрации в органах
Госгортехнадзора, должны подвергаться техническому освидетельствованию до их
регистрации. Техническое освидетельствование должно проводиться согласно
руководству по эксплуатации крана.
Краны в течение нормативного срока службы подвергаются
периодическому техническому освидетельствованию согласно ПБ 10-382-00:
а) частичному - не реже одного раза в 12 месяцев;
б) полному - не реже одного раза в 3 года, за
исключением редко используемых кранов (краны для обслуживания машинных залов,
электрических и насосных станций и т.д.). Редко используемые грузоподъемные
краны подвергаются полному техническому освидетельствованию не реже одного раза
в 5 лет.
Внеочередное техническое освидетельствование крана
должно проводиться после:
а) монтажа, вызванного установкой крана на новом месте
(кроме стреловых и быстромонтируемых башенных кранов);
б) реконструкции крана;
в) ремонта расчетных металлоконструкций с заменой
элементов или узлов с применением сварки;
г) установки сменного стрелового оборудования или
замены стрелы;
д) капитального ремонта или замены грузовой или
стреловой лебедки;
е) замены крюка или крюковой подвески;
ж) замены несущих или вантовых канатов кранов
кабельного типа.
Техническое освидетельствование имеет целью установить, что:
а) кран и его установка соответствуют Правилам,
паспортным данным и представленной для регистрации документации;
б) кран находится в состоянии, обеспечивающим его
безопасную работу.
Техническое освидетельствование крана должно
проводиться инженерно - техническим работником по надзору за безопасной
эксплуатацией грузоподъемных кранов при участии инженерно-технического
работника, ответственного за содержание грузоподъемных кранов в исправном
состоянии.
При полном техническом освидетельствовании кран должен
подвергаться:
а) осмотру;
б) статическим испытаниям;
в) динамическим испытаниям.
При частичном техническом освидетельствовании
статические и динамические испытания крана не проводятся.
При техническом освидетельствовании крана должны быть
осмотрены и проверены в работе его механизмы, тормоза, гидро- и
электрооборудование, приборы и устройства безопасности.
Статические испытания крана проводятся нагрузкой, на
25 % превышающей его паспортную грузоподъемность.
Статические испытания мостового крана проводятся
следующим образом. Кран устанавливается над опорами кранового пути, а его
тележка (тележки) - в положение, отвечающее наибольшему прогибу моста.
Контрольный груз поднимается краном на высоту 100-200 мм и выдерживается в
таком положении в течение 10 минут.
Статические испытания козлового крана и мостового
перегружателя проводятся так же, как испытания мостового крана; при этом у
крана с консолями каждая консоль испытывается отдельно.
По истечении 10 минут груз опускается, после чего
проверяется отсутствие остаточной деформации моста крана. При наличии
остаточной деформации, явившейся следствием испытания крана грузом, кран не
допускается к работе до выяснения специализированной организацией причин
деформации и определения возможности дальнейшей работы крана.
Статические испытания крана стрелового типа, имеющего
одну или несколько грузовых характеристик, при периодическом или внеочередном
техническом освидетельствовании проводятся в положении, соответствующем
наибольшей грузоподъемности крана и (или) наибольшему грузовому моменту.
Испытания кранов, имеющих сменное стреловое
оборудование, могут проводиться с установленным на них для работы
оборудованием. После установки на кран сменного стрелового оборудования
испытания проводятся в положении, соответствующем наибольшей грузоподъемности
крана при установленном оборудовании.
При статических испытаниях кранов стрелового типа
стрела устанавливается относительно ходовой опорной части в положение,
отвечающее наименьшей расчетной устойчивости крана, и груз поднимается на
высоту 100 - 200 мм.
Кран считается выдержавшим статические испытания, если
в течение 10 мин поднятый груз не опустится на землю, а также не будет
обнаружено трещин, остаточных деформаций и других повреждений металлоконструкций
и механизмов.
Динамические испытания крана проводятся грузом, масса
которого на 10% превышает его паспортную грузоподъемность, и имеют целью
проверку действия ее механизмов и тормозов.
При динамических испытаниях кранов (кроме кранов
кабельного типа) проводятся многократные (не менее трех раз) подъем и опускание
груза, а также проверка действия всех других механизмов при совмещении рабочих
движений, предусмотренных руководством по эксплуатации крана.
У крана, оборудованного двумя и более механизмами
подъема, должен быть испытан каждый механизм.
Результаты технического освидетельствования крана
записываются в его паспорт инженерно-техническим работником по надзору за
безопасной эксплуатацией грузоподъемных кранов, проводившим освидетельствование,
с указанием срока следующего освидетельствования. При освидетельствовании вновь
смонтированного крана запись в паспорте подтверждает, что кран выдержал
испытания, установлен и смонтирован в соответствии с правилами устройства и
безопасной эксплуатации грузоподъемных кранов ПБ 10-382-00, руководством по
эксплуатации и выдержал испытания.
После периодического осмотра в паспорт крана заносят
запись о том, что кран отвечает требованиям правилам устройства и безопасной
эксплуатации грузоподъемных кранов ПБ 10-382-00, находится в исправном
состоянии и выдержал испытания. Разрешение на дальнейшую работу выдается
инженерно-техническим работником по надзору за безопасной эксплуатацией
грузоподъемных кранов. Также проведение технического освидетельствования может
проводиться специализированной организацией.
6.10 Производственная санитария
6.10.1 Микроклимат производственных помещений
Помещение турбинного цеха характеризуется наличием
теплового излучения, повышенной относительной влажностью, повышенным шумом, что
создает неблагоприятные условия обслуживающего персонала. Для обеспечения
нормального микроклимата в соответствии с СанПиН 2.2.4.548 - 96, предусмотрено
следующее:
- герметизация технологического оборудования;
вентиляции помещения приточно-вытяжная по СНиП 41-01-03;
установку систем местных отсосов по СНиП 41-01-03, для
удаления вредных, пожароопасных и взрывоопасных веществ от мест их образования
и выделения;
установку системы воздушного отопления, совмещенная с
вентиляцией.
В таблице 6.4 и 6.5 приведены оптимальные и допустимые
значения температуры воздуха, поверхностей, относительной влажности воздуха и
скорости движения воздуха в соответствии с СанПиН 2.2.4.548-96.
Таблица 6.4 - Оптимальные величины показателей
микроклимата на рабочих местах производственных помещений
|
Период года
|
Категория затрат по уровню энергозатрат, Вт
|
Температура воздуха, 0С
|
Температура повер-хности,0С
|
Относительная влажность воздуха, %
|
Скорость движения воздуха, м/с
|
|
Холодный
|
IIа (175-232)
|
19-21
|
18-22
|
60-40
|
0,2
|
|
IIб (233-290)
|
17-19
|
16-20
|
60-40
|
0,2
|
|
Теплый
|
IIа (175-232)
|
20-22
|
19-23
|
60-40
|
0,2
|
|
IIб (233-290)
|
19-21
|
18-22
|
60-40
|
0,2
|
Таблица 6.5 - Допустимые величины показателей микроклимата на рабочих
местах производственных помещений
|
Период года
|
Категория работ по условию энергозатрат, Вт
|
Температура воздуха, 0С
|
Темпера--тура поверхности
|
Относительная влажность воздуха, %
|
Скорость воздуха, м/с
|
|
|
диапазон ниже оптимальных величин
|
диапазон выше оптимальных величин
|
|
|
для диапазона температур воздуха ниже оптимальных величин
|
для диапазона температур воздуха выше оптимальных величин
|
|
Холодный
|
IIа (175-232)
|
17,0-18,9
|
21,1-23,0
|
16,0-24,0
|
15-75
|
0,1
|
0,3
|
|
IIб (233-290)
|
15,0-16,9
|
19,1-22,0
|
14,0-23,0
|
15-75
|
0,2
|
0,4
|
|
Теплый
|
IIа (175-232)
|
18,0-19,9
|
22,1-27,0
|
17,0-28,0
|
15-75
|
0,1
|
0,4
|
|
IIб (233-290)
|
16,0-18,9
|
21,1-27,0
|
15,0-28,0
|
15-75
|
0,2
|
0,5
|
К категории IIа(средняя тяжесть) относятся работы с интенсивностью энергозатрат 151-200
ккал/ч (175-232 Вт), связанные с постоянной ходьбой,
перемещением мелких (до 1 кг) изделий или предметов в
положении стоя или сидя и требующие отдельного физического напряжения (ряд
профессий в механо-сборочных цехах).
Индекс тепловой нагрузки среды (ТНС-индекс) является
интегральным показателем, характеризующим сочетанное действие на организм
человека параметров микроклимата (температуры, влажности, скорости движения
воздуха и теплового облучения).
ТНС-индекс рекомендуется использовать для интегральной
оценки тепловой нагрузки среды на рабочих местах, на которых скорость движения
воздуха не превышает 0,6 м/с, а интенсивность теплового облучения - 1200 Вт/м2.
Рекомендуемые величины интегрального показателя
тепловой нагрузки среды (ТНС-индекса) для профилактики перегревания организма
приведены в таблице 6.5.
Таблица 6.5 - Рекомендуемые величины интегрального
показателя тепловой нагрузки среды (ТНС-индекса) для профилактики перегревания
организма.
|
Категория работ по уровню энергозатрат
|
Величины интегрального показателя, °С
|
|
Па (175-232)
|
20,5-25,1
|
6.10.2 Освещение
В помещении турбинного цеха предусматривается совместное освещение в
соответствии со СНиП 23.05-95* «Естественное и искусственное освещение» и СП
52.13330.2011.
По конструктивному оформлению естественное освещение бывает:
одностороннее боковое(естественное освещение помещения через световые
проемы);
двусторонне боковое;
верхнее(естественное освещение помещения через фонари, световые проемы в
стенах в местах перепада высот здания);
комбинированное(сочетание верхнего и бокового).
По назначению искусственное освещение классифицируется на:
- рабочее(в соответствии с характером выполняемых
работ);
аварийное(запитанное от независимого источника
энергии);
дежурное;
эвакуационное(по основным проходам и лестничным
клеткам).
В качестве искусственного освещения применяют:
газоразрядные лампы;
лампы накаливания.
Освещение рабочего места оперативного персонала должно быть:
сходно по спектральному составу с солнечным светом как наиболее
гигиеничным;
достаточным и соответствовать СНиП 23-05-95, согласно СП 52.13330.2011
применяется совмещенное освещение;
равномерным и устойчивым;
Выбор искусственных источников света производят по СНиП 23-05-95 в
зависимости от характера зрительных работ.
Таблица 6.6 - Нормы освещенности рабочих мест по СП 52.13330.2011
|
Наименование помещений
|
Разряд зрительной работы
|
Размер объекта различения, мм
|
Нормируемое значение КЕО, %
|
Освещенность при искусственном освещении, лк
|
Тип светильника, марка, мощность, световой поток
|
|
|
|
Комб. осв.
|
Бок. осв.
|
Комб. осв.
|
Общ. осв.
|
|
|
Блочный щит управления
|
IVв
|
0,5ч1
|
2,4
|
0,9
|
400
|
200
|
ЛД-40
|
|
ТЦ
|
VIIв
|
независимо от размера
|
0,5
|
0,2
|
-
|
50
|
ДРЛ-250
|
6.10.3 Вредные вещества в воздухе рабочей зоны
Технологические процессы, оборудование на производстве являются
источниками поступления в воздух рабочей зоны вредных веществ в виде пыли и
аэрозолей. Вредные вещества проникают в организм человека через органы дыхания,
желудочно-кишечный тракт и кожный покров. Последствиями воздействия вредных
веществ на организм человека могут быть:
ожоги;
отравления;
изменения цветового зрения;
профессиональные заболевания пылевой этиологии (пневмокониозы, пылевой
бронхит);
другие отклонения в состоянии здоровья работающего персонала.
Источниками выделения вредных веществ в турбинном цехе являются продукты
сгорания топлива, пары технического масла и т.д.
Характеристика вредных веществ, выделяемых в турбинном цехе, приведена в
таблице 6.7.
Таблица 6.7 - Предельно допустимые концентрации (ПДК) вредных веществ в
рабочей зоне ГН 2.2.5.1313-03
|
Наименование веществ
|
Агрегатное состояние
|
Характер воздействия на организм
|
ПДК, мг/м3
|
Класс опасности
|
|
Турбинное масло(Т-22)
|
Бесцветный пар со слабым запахом
|
Воздействие на дыхательные пути
|
5
|
4
|
В целях профилактики неблагоприятного воздействия вредных веществ на
организм человека и нормализации санитарно-гигиенического состояния воздушной
среды используют:
максимально возможную герметизацию источников выделения вредных веществ;
местная вытяжная вентиляция для отсоса вредных веществ;
контроль содержания вредных веществ в воздухе рабочей зоны;
обеспечение работающих средствами индивидуальной защиты органов
дыхания(респиратор, противогаз).
6.10.4 Производственный шум
Шум даже небольших уровней оказывает значительное влияние на слуховой
анализатор, который через центральную нервную систему связан с различными
органами жизнедеятельности. Поэтому шум оказывает вредное влияние на весь
организм. Длительное воздействие интенсивного шума на человека приводит к
заболеваниям центральной и вегетативной нервной системы, сердечно-сосудистой
системы, внутренних органов и психическим расстройствам.
Источником шума в турбинном цехе являются:
- турбоагрегаты;
трубопроводы;
электродвигатели вспомогательного оборудования;
генераторы.
В соответствии с СНиП 23-03-2003 «Защита от шума»
приводим допустимые уровни шума в октавных полосах в производственных
помещениях.
Таблица 6.8 - Предельно допустимые уровни звукового
давления, уровни звука и эквивалентные уровни звука для рабочих мест в
производственном помещении турбинного цеха
|
Назначение помещений или территорий
|
Уровни звукового давления, дБ, в октавных полосах со
среднегеометрическими частотами, Гц
|
Уровни звука и эквивалентные уровни звука, дБА
|
|
31,5
|
63
|
125
|
250
|
500
|
1000
|
2000
|
4000
|
8000
|
|
|
Помещения с постоянными рабочими местами производственных
предприятий, территории с постоянными рабочими местами
|
107
|
95
|
87
|
82
|
78
|
75
|
73
|
71
|
69
|
80
|
|
Рабочие помещения административно-управленческого персонала
производственных предприятий, лаборатории, помещения для измерительных и
аналитических работ
|
96
|
83
|
74
|
68
|
63
|
60
|
57
|
55
|
54
|
65
|
Устранение вредного воздействия шума на человека в
производственных условиях достигается рядом мер по СНиП 23-03-2003:
- рациональное размещение оборудования;
- звукоизоляцию;
- звукопоглощающую облицовку;
- индивидуальные средства защиты
(наушники, беруши и т.д.);
- дистанционное управление машинами -
источниками высоких уровней звука;
- организационные мероприятия
(рациональные режимы труда и отдыха, сокращение времени пребывания работников в
условиях воздействия шума, лечебно-профилактические и другие мероприятия).
6.10.5 Вибрация
Источниками вибрации в турбинном цехе являются:
- турбоагрегаты;
- генераторы;
- сосуды, работающие под давлением;
- вспомогательное оборудование.
Вибрация возникает при работе машин и механизмов с
вибрационно-поступательным движением деталей, неуравновешенными вращающимися
массами.
Вибрация, воздействующая на человека, нормируется
отдельно для каждого установленного направления в каждой октавной полосе по СН
2.2.4/2.1.8.566-96 «Вибрация в помещениях жилых и общественных зданий. Методы и
средства защиты». Гигиенические нормы вибрации представлены в таблице 6.9.
Таблица 6.9 - Предельно допустимые нормы вибрации рабочих мест по осям Xo,Yо,Zo
|
Среднегеометрическая частота октавных полос, Гц
|
виброускорение
|
виброскорость
|
|
м/с2
|
дБ
|
м/с2
|
дБ
|
|
в 1/3 окт
|
в 1/1 окт
|
в 1/3 окт
|
в 1/1 окт
|
в 1/3 окт
|
в 1/1 окт
|
в 1/3 окт
|
в 1/1 окт
|
|
1,6
|
0,089
|
|
99
|
|
0,89
|
|
105
|
|
|
2,0
|
0,079
|
0,14
|
98
|
103
|
0,63
|
1,30
|
102
|
108
|
|
2,5
|
0,070
|
|
97
|
|
0,45
|
|
99
|
|
|
3,15
|
0,063
|
|
96
|
|
0,32
|
|
96
|
|
|
4,0
|
0,056
|
0,10
|
95
|
100
|
0,22
|
0,45
|
93
|
99
|
|
5,0
|
0,056
|
|
95
|
|
0,18
|
|
91
|
|
|
6,3
|
0,056
|
|
95
|
|
0,14
|
|
89
|
|
|
8,0
|
0,056
|
0,10
|
95
|
100
|
0,11
|
0,22
|
87
|
93
|
|
10,0
|
0,070
|
|
97
|
|
0,11
|
|
87
|
|
|
12,5
|
0,089
|
|
99
|
|
0,11
|
|
87
|
|
|
16,0
|
0,110
|
0,20
|
101
|
106
|
0,11
|
0,20
|
87
|
92
|
|
20,0
|
0,140
|
|
103
|
|
0,11
|
|
87
|
|
|
25,0
|
0,180
|
|
105
|
|
0,11
|
|
87
|
|
|
31,5
|
0,220
|
0,40
|
107
|
112
|
0,11
|
0,20
|
87
|
92
|
|
40,0
|
0,280
|
|
109
|
|
0,11
|
|
87
|
|
|
50,0
|
0,350
|
|
111
|
|
0,11
|
|
87
|
|
|
63,0
|
0,450
|
0,79
|
113
|
118
|
0,11
|
0,20
|
87
|
92
|
|
80,0
|
0,560
|
|
115
|
|
0,11
|
|
87
|
|
|
Корректированные значения и их уровни
|
|
0,10
|
|
100
|
|
0,2
|
|
9
|
Для устранения вредного воздействия вибрации на работающих применяются
следующие мероприятия по ГОСТ 12.1.012-90:
- снижение вибрации в источнике ее образования
конструктивными или технологическими мерами;
- уменьшение вибрации на пути ее
распространения средствами виброизоляции и вибропоглощения;
- дистанционное управление;
- средства индивидуальной защиты;
- организационные мероприятия
(рациональные режимы труда и отдыха, лечебно-профилактические и другие
мероприятия).
6.11 Предотвращение аварийных ситуаций
6.11.1 Предупреждение аварий и взрывов технологического оборудования
На электростанции используется легко воспламеняющиеся и взрывоопасные
вещества, а также в производственном процессе участвуют сосуды, работающие под
давлением, рабочей средой в которых является пар и горячая вода. Нарушение
технологического процесса может привести к аварии или взрыву основного или
вспомогательного оборудования.
Для предупреждения аварий и взрывов технологического оборудования
необходимо исключить:
тепловые и механические перегрузки оборудования (турбоагрегатов и
теплообменных аппаратов);
нарушение режима работы оборудования;
неисправности контрольно-измерительных приборов и средств диспетчеризации
технологического управления.
Так же на станции необходимо осуществлять контроль за содержанием в
воздухе помещений концентрации взрывоопасных газов, за герметичностью систем
паропроводов.
В газоопасных помещениях предусмотрен отсос газов и вентиляция. Для
обеспечения безопасной работы оборудования предусматривается:
общие требования безопасности к рабочим местам;
ограждение лестничных площадок;
дистанционное управление;
предохранительные устройства;
блокировка и сигнализация;
обеспечение технологического оборудования средствами защиты;
расположение оборудования, электродвигателей, сигнализации и других
устройств таким образом, чтобы их установка исключала возможность взрыва и
пожара.
Технологический процесс производства электроэнергии и тепловой энергии
должен вестись в строгом соответствии с:
ПТЭ электростанций и сетей;
ПБ 03-576-03 «Правилами устройства и безопасности эксплуатации сосудов,
работающих под давлением»;
ПТБ при эксплуатации тепломеханического оборудования электрических
станций и тепловых сетей.
Система управления производственным оборудованием должна включать
средства экстренного торможения и аварийного остановка, если их использование
может уменьшить или предотвратить опасность, а также средства сигнализации и
другие средства информации, предупреждающие о нарушениях функционирования
производственного оборудования, приводящих к возникновению опасных ситуаций.
6.11.2 Обеспечение взрывопожарной безопасности производства
Источником пожаровзрывоопасности в турбинном цехе является водород и
турбинное масло. Масло используется в системе смазки и регулирования турбин,
водород в системе охлаждения генератора. Причиной пожара может быть замыкания
электрооборудования цеха.
Для обеспечения пожарной безопасности в машинном зале
по СНиП 21-01-97 «Пожарная безопасность производственных зданий»
предусматривается степень огнестойкости здания П и согласно НПБ 105-2003
помещению присваивается категория А (взрывопожароопасная), с огнестойкостью
несущих конструкций, стен, полов и перекрытий, для их строительства применяют
соответствующий материалы. Классификация машинного зала по огнестойкости в
таблице 6.10.
Таблица 6.10 - Максимальные пределы огнестойкости
конструкций по СНиП 21-01-97
|
Степень огнестойкости здания
|
|
Предел огнестойкости строительных конструкций, не менее
|
|
Несущие элементы здания
|
Наружные ненесущие стены
|
Перекрытия междуэтажные (в том числе чердачные и над
подвалами)
|
Элементы бесчердачных покрытий
|
Лестничные клетки
|
|
|
|
|
Настилы
|
Фермы, балки, прогоны
|
Внутренние стены
|
Марши и площадки лестниц
|
|
II
|
R45
|
RE15
|
REJ45
|
RE15
|
R15
|
REJ90
|
R45
|
Также для обеспечения пожарной безопасности в
турбинном цехе предусматривается: для борьбы с масляными пожарами применение
огнестойких жидкостей, например применение масла ОМТИ. В системе смазки и
регулирования напорные маслопроводы, находящиеся в зоне высоких температур,
помещаются защитные короба, выполненные из листовой стали толщиной не менее 3
мм. вне зоны скопления масляных паров вентилируются с помощью эксгаустеров.
В отделении устанавливаются: автоматическая дренчерная
система пожаротушения и автоматическая система аэрозольного тушения (CAT) в соответствии с НПБ 104-98.
Оборудуются система оповещения людей о пожаре с автоматическим управлением и
возможностью реализации множества вариантов организации эвакуации из каждой
зоны оповещения в соответствии с НПБ 104-98 и аварийная вентиляция на случай
возникновения пожара. Предусмотрена схема наружного и внутреннего пожарного
водоснабжения с двумя независимыми вводами с размещением на всех отметках по
несколько пожарных гидрантов; по всей территории на всех отметках
устанавливаются щиты с размещением первичных средств пожаротушения (ЩП-В, в
местах с токоведущими проводниками ЩП-Е). Все меры пожарной безопасности
выполняются согласно НПБ 201-96. «Нормы пожарной безопасности. Пожарная охрана
предприятия. Общие требования», ГОСТ Р 12.3.047-98 «Пожарная безопасность
технологических процессов» и «Правилам пожарной безопасности для энергетических
предприятий» ВППБ 01-02-95 (РД 34.03.301-95). Концентрационные пределы
взрываемости и температуры самовоспламенения приведены в таблице 6.11.
Таблица 6.11. - Концентрационные пределы взрываемости
и температуры самовоспламенения
|
Наименование вещества
|
Агрегатное состояние
|
Температура самовоспламенения, °С
|
Концентрационные пределы взрывае-мости, %
|
|
|
|
НКПР
|
ВИПР
|
|
Турбинное масло
|
жидкое, парообразное
|
400
|
148
|
158
|
|
Водород
|
газ
|
310
|
4
|
75
|
Для пожарной безопасности, согласно ППБ 01-03 ГОСТ 12.1.004-91, ФЗ №123
«Технический регламент о требованиях пожарной безопасности» предусматривается:
эвакуационные выходы;
СП 10.13130.2012 «Внутренний и наружный пожарные водопроводы».
Организационно-технические мероприятия включают в себя:
организацию пожарной охраны, организацию ведомственных служб пожарной
безопасности;
паспортизацию веществ, материалов, изделий, технологических процессов,
зданий и сооружений объектов в части обеспечения пожарной безопасности;
привлечение общественности к вопросам обеспечения пожарной безопасности
(ПБ);
организацию обучения работающего персонала правилам ПБ;
разработку и реализацию норм и правил ПБ, инструкций о порядке обращения
с пожароопасными веществами и материалами, о соблюдении противопожарного режима
и действиях людей при возникновении пожара;
порядок хранения веществ и материалов, тушение которых недопустимо одними
и теми же средствами, в зависимости от их физико-химических и пожароопасных
свойств.
СП 09.13130.2009, первичные средства пожаротушения: огнетушители (ОВП,
ОП, ОУ);
СП 5.13130.2009, установка пожарной сигнализации и автоматического
пожаротушения.
6.11.3 Обеспечение устойчивости объекта в чрезвычайных ситуациях
Предусматривают на стадии проектирования генерального плана предприятия в
соответствии со строительными нормами и правилами СНиП 21-01-97.
Проектная документация, учитывающая требования
инженерно-технических мероприятий в части защиты производственного персонала,
подлежит согласованию в региональном органе МЧС субъекта Российской федерации,
на территории которой расположен объект энергетики, и утверждению в
министерстве. Требования к проектированию и строительству зданий и сооружений.
Кровля, остекление, стеновое заполнение каркасных
зданий являются наиболее слабыми элементами, их разрушение приводит к
повреждению теплового и электрического оборудования, находящегося внутри и
около зданий, сооружений. Здания и сооружения должны иметь жесткий
металлический или железобетонный каркас; легкую, несгораемую кровлю;
легкоразрушаемые, несгораемые ограждающие конструкции; большую площадь
остекления стен; технологические трубопроводы, кабели сигнализации, управления,
зашиты должны располагаться на низких эстакадах или прокладываться под землей;
емкости с горюче-смазочными материалами (мазут, турбинное, трансформаторное,
машинное масло), сильнодействующими ядовитыми веществами (серная, соляная
кислота, хлор) должны быть заглублены или обнесены земляным валом и
располагаться ниже объекта с учетом розы ветров.
Требования к системам питьевого, коммунального и
пожарного водоснабжения.
Водоснабжение - от двух автономных источников;
мощность каждого должна обеспечивать максимальную потребность объекта; один из
источников подачи воды должен иметь автономный источник электроснабжения;
задвижки на головных водопроводах и пожарные гидранты располагают на не
заваливаемой территории; необходимо применять обратное водоснабжение
технической воды; сооружать пруды, градирни, брызгательные бассейны,
гидрозолоудаление; источники питьевой воды (артезианские скважины, емкости
чистой воды) нужно защитить от заражения радиоактивными, химическими,
биологическими средствами; водопроводные сети на объекте необходимо
закольцовывать.
Обеспечение надежной защиты работающих достигается
тремя основными способами: укрытием рабочих и служащих объектов энергетики,
продолжающих работу в чрезвычайных ситуациях, в защитных сооружениях
гражданской обороны; рассредоточением рабочих, служащих и эвакуацией членов их
семей; использованием средств индивидуальной защиты.
Своевременное и организационное проведение
рассредоточения и эвакуации возможно только при заблаговременном выполнении
обучения персонала по гражданской обороне; создании, подготовки эвакоорганов;
подготовки загородной зоны; проведение учений гражданской обороны.
Электрические сети, электрическая часть электростанции
допускают кратковременную работу с перегрузками по току: трансформаторы,
выключатели, разъединители, реакторы-до 125%; электрические подземные кабели-до
150%; по температуре нагрева проводов воздушных линий электропередачи - до 125
°С.
Возможные режимы работы энергосистемы: снижение межсистемного
перетока мощности; снижение статической и динамической устойчивости; отделение
энергосистемы от объединенной энергосистемы; отделение в энергосистеме
отдельных электрических сетей; электрических станций; разделение энергосистемы
на отдельные работающие части.
Для предупреждения распространения пожаров и
уменьшения последствий от чрезвычайных ситуаций предусмотрите зонирование
территории по санитарным и противопожарным требованиям, ориентацию зданий по
отношению к господствующему направлению ветра. Разрывы между производственными
зданиями составляют 9-18 м в зависимости от степени огнестойкости строительных
конструкций. Укажите места въезда-выезда транспорта, элементы благоустройства
территории, освещение.
Взрывоопасные объекты располагают с подветренной
стороны по отношению к помещениям категории Г и Д.
Наружные сети противопожарного водоснабжения
закольцовывают и прокладывают не более 5 м от стен здания и не далее 2 м от
дорог (проездов). Пожарные гидранты на водопроводной сети располагают на
расстоянии не более 100 м друг от друга.
Устойчивость работы турбинного цеха в чрезвычайных
ситуациях обеспечивается путем:
регулярное проведение противопожарных и
противоаварийных тренировок оперативного персонала;
указания в инструкциях по эксплуатации оборудования
возможных чрезвычайных ситуаций, регламентирующих действия работников при их
возникновении;
технические мероприятия, позволяющие не допустить
возникновения чрезвычайных ситуаций, а при их возникновении не допустить
развития и максимально быстро ликвидировать последствия.
6.12 Техническое освидетельствование сосудов работающих под
давлением (ПБ 03-576-03)
Любые СРД, независимо от их размеров, конструкции, рабочих давлений и
температур, состава рабочей и окружающей сред, обязательно подвергают техническому
освидетельствованию после монтажа до пуска в работу, а также периодически в
процессе эксплуатации.
Техническое освидетельствование следует проводить не
реже сроков, указанных в таблице ЗЛО, таблица 6.1.
Предприятие - изготовитель СРД и эксплуатирующее их
предприятие при необходимости могут установить более сжатые сроки технического
освидетельствования (при наличии коррозионно-активных сред, возможности скачков
температур и давлений и др.).
Особое внимание при периодическом освидетельствовании
необходимо обращать на сосуды, работающие при температуре выше 450° С, а также
под давлением коррозионных и токсичных сред, так как их действие может вызвать
изменение химического состава и механических свойств металла.
Таблица 6.12 - Периодичность технического освидетельствования
СРД, работающих с агрессивной средой, регистрируемых в органах Ростехнадзора.
|
Скорость коррозии, мм/год
|
Периодичность освидетельствования
|
|
Лицо, ответственное на предприятии (наружный и внутренний
осмотр)
|
Инспектором Ростехнадзора
|
|
|
Наружный и внутренний осмотр
|
Гидравлическое испытание пробным давлением
|
|
Не более 0,1
|
2 года
|
8 лет
|
|
Более 0,1
|
12 месяцев
|
4 года
|
8 лет
|
Результаты технического освидетельствования записывают
в паспорт сосуда с указанием рекомендуемых значений параметров эксплуатации и
сроков следующих освидетельствований. Если при освидетельствовании обнаружены
дефекты, снижающие прочность сосуда, можно разрешить его эксплуатацию при
пониженных параметрах (давление, температура), подтвержденных расчетом на
прочность. При выявлении дефектов, причины и последствия которых установить
невозможно, необходимо проведение специальных исследований или заключение
специализированных организаций.
Техническое освидетельствование сосудов, для которых
невозможно проведение внутреннего осмотра или гидравлического испытания,
следует проводить согласно разработанной в проекте инструкции по монтажу и
эксплуатации сосуда, в которой указаны методика, периодичность и объекты
контроля.
Сосуды, работающие с вредными веществами 1-4 классов
опасности, обязательно следует подвергать пневматическим испытаниям воздухом
или инертным газом под рабочим давлением.
При поставке сосудов в собранном и законсервированном
виде и выполнение требований безопасности эксплуатации условий и сроков
хранений, указанных в паспорте и в инструкции по монтажу гидравлические
испытания не проводят, а выполняют только наружный и внутренний осмотр.
Испытания проводятся на прочность и герметичность:
- первый этап при сборке - различные методы
дефектоскопии;
второй этап - готовое изделие: гидравлические
испытания.
Цельнолитые сосуды выдерживают под избыточным
давлением на 50% больше рабочего давления в течение не менее шестидесяти минут.
Для остальных сосудов - выдержка при давлении на 25 % больше рабочего давления
и в течение 10-60 минут.
Внеочередное техническое освидетельствование сосудов,
находящихся в эксплуатации должно быть проведено в следующих случаях:
если сосуд не эксплуатировался более двенадцати
месяцев;
если сосуд был демонтирован и установлен на новом
месте;
если проведено выправление выпучин или вмятин, а также
реконструкция или ремонт с применением сварки или пайки элементов, работающих
под давлением;
перед наложением защитного покрытия на стенки сосуда;
после, отработки расчетного срока службы сосуда,
установленного изготовителем;
после аварии сосуда или элементов, работающих под
давлением, если по объему восстановительных работ требуется такое
освидетельствование;
по требованию инспектора Ростехнадзора России или
ответственного по надзору за техническим состоянием и эксплуатацией сосуда.
Результаты технического освидетельствования должны
записываться в паспорте сосуда лицом, производившим освидетельствование с
указанием разрешенных параметров эксплуатации сосуда и сроков следующих
освидетельствований.
При проведении внеочередного освидетельствования
должна быть указана причина, вызвавшая необходимость в таком
освидетельствовании.
.13 Техническое обследование трубопроводов пара и горячей воды
В турбинном цехе все трубопроводы находятся под
давлением. Для обеспечения безопасной работы обслуживающего персонала регламент
работ предусмотрен ПБ 10-573-03. Вся структура трубопровода сконструирована на
определенные параметры давления, имеет систему предохранительных клапанов для
сброса избыточного давления разным схемам (дренаж, атмосфера, конденсатор и
др.). Вся система управления и защиты имеет ряд контрольно-измерительных точек,
оборудована автоматикой, имеет световую и звуковую сигнализацию.
Трубопроводы перед пуском в работу и в процессе
эксплуатации должны подвергаться следующим видам технического
освидетельствования: наружному осмотру и гидравлическому испытанию.
Техническое освидетельствование трубопроводов
проводится лицом, ответственным за исправное состояние и безопасную
эксплуатацию, в следующие сроки:
а) наружный осмотр (в процессе работы) трубопроводов
всех категорий - не реже одного раза в год;
б) наружный осмотр и гидравлическое испытание
трубопроводов, не
подлежащих регистрации в органах Ростехнадзора России, - перед пуском в
эксплуатацию после монтажа, ремонта, связанного со сваркой, а также при пуске
трубопроводов после нахождения их в состоянии консервации свыше двух лет.
Зарегистрированные в органах Ростехнадзора России
трубопроводы должны подвергаться:
- наружному осмотру и гидравлическому испытанию - перед пуском вновь
смонтированного трубопровода, после ремонта трубопровода, связанного со
сваркой, а также при пуске трубопровода после его нахождения в состоянии
консервации свыше двух лет;
наружному осмотру - не реже одного раза в три года.
Техническое освидетельствование осуществляется
специалистами организации, имеющей лицензию Росгортехнадзора на экспертизу
промышленной безопасности. При техническом освидетельствовании трубопровода
обязательно присутствие лица, ответственного за исправное состояние и
безопасную эксплуатацию трубопровода.
Вновь смонтированные трубопроводы подвергаются
наружному осмотру и гидравлическому испытанию до наложения изоляции.
Наружный осмотр трубопроводов, проложенных открытым
способом или в проходных и полупроходных каналах, может проводиться без снятия
изоляции. Наружный осмотр трубопроводов при прокладке в непроходных каналах или
при бесканальной прокладке производится путем вскрытия грунта отдельных
участков и снятия изоляции не реже чем через каждые два километра трубопровода.
Гидравлическое испытание проводится после окончания
всех сварочных работ, термообработки, а также после установки и окончательного
закрепления опор и подвесок. При этом должны быть представлены документы,
подтверждающие качество выполненных работ.
Минимальная величина пробного давления при
гидравлическом испытании трубопроводов, их блоков и отдельных элементов должны
составлять 1,25 рабочего давления, но не менее 0,2 МПа. Для гидравлического
испытания должна применяться вода с температурой не ниже 5 °С и не выше 40 °С.
Давление в трубопроводе следует повышать плавно, а скорость подъема давления
должна указываться в нормативной документации на изготовление трубопровода.
Время выдержки трубопровода и его элементов под
пробным давлением должно быть не менее 10 мин.
После снижения пробного давления до рабочего
производится тщательный осмотр трубопровода по всей его длине.
Трубопровод и его элементы считаются выдержавшими
гидравлическое испытание, если не обнаружено: течи, потения в сварных
соединениях и в основном металле, видимых остаточных деформации, трещин или
признаков разрыва.
При контроле качества соединительного сварочного стыка
трубопровода с действующей магистралью гидравлическое испытание может быть
заменено проверкой сварного соединения двумя видами контроля - радиографическим
и ультразвуковым.
Результаты технического освидетельствования и
заключение о возможности эксплуатация трубопровода с указанием разрешенного
давления и сроков следующего освидетельствования должны быть записаны в паспорт
трубопровода лицом, производившим освидетельствование.
Если при освидетельствовании трубопровода окажется, что он находится в
аварийном состоянии или имеет серьезные дефекты, вызывающие сомнение в его
прочности, то дальнейшая эксплуатация трубопровода должна быть запрещена, а в
паспорте сделана соответствующая мотивированная запись
6.14 Индивидуальное задание. Расчет заземления электрооборудования
Безопасность электрооборудования на производстве обеспечивается прежде
всего защитным заземлением его металлических корпусов, на которых при
нормальных условиях эксплуатации нет напряжения, но оно может появиться в
случае нарушения электроизоляции оборудования. Это относится также к
стационарным, передвижным и переносным машинам и оборудованию с электрическим
током, используемым в производстве.
Защитное заземление применяется в электроустановках наприжением до 1000 В
с изолированной нейтралью и выше 1000 В с любым режимом нейтрали. Заземление
следует выполнять при напряжении не менее 380 В переменного тока и 440 В постоянного,
а в помещениях повышенной опасностью, особо опасных и наружных установках - при
номинальных напряжениях выше 42 В переменного и выше 110 В постоянного тока.
Заземляющие устройства электроустановок напряжением до 1000 В и выше могут
выполняться общими и раздельными. В установках напряжением до 1000 В,
расположенных вблизи друг от друга, следует применять общее заземление. Если в
сети напряжением выше 1000 В, связанной через трансформатор с сетью напряжением
до 1000 В, отсутствует глухое заземление фазы или нейтрали, то для
электроустановок, питающихся от общей сетей, следует делать общее заземление.
Если же есть напряжением выше 1000 В имеет глухозаземленную нейтраль или фазу,
то заземление электроустановок напряжением до 1000 В и выше 1000 В выполняется
раздельным.
Сопротивление заземляющих устройств нормируется в зависимости от
напряжения электроустановок и мощности источников питания. В электроустановках
напряжением до 1000 В с изолированной нейтралью и мощностью источника питания
более 100 кВА сопротивление заземляющего устройства должно быть не более 4 Ом.
При мощности источника питания, составляющего 100 кВА и менее, сопротивление
заземляющего устройства должно быть не более 10 Ом.
Расчет заземления электрооборудования, питающегося от сети напряжением до
1000 В, сводится к следующему:
а) приводится электрическая характеристика машины(марка, назначение,
основное рабочее оборудование, напряжение, вид сети, способ заземления);
б) указываются условия размещения машин(цех, открытая площадка);
в) приводятся данные о естественных заземлителях(если расчет делается для
реальных условий), которыми могут быть проложенные в земле железобетонные и
другие коммуникации с негорючими жидкостями, металлические конструкции,
арматура железобетонных конструкций и т.п.
Расчет защитного заземления электрооборудования принял конденсатный насос
первой ступени. Характеристика насоса представлена в табл.6.13.
Таблица 6.13 - Характеристика насоса КЭН-1ст.
|
Наименование характеристики
|
КЭН-1ст.
|
|
Тип насоса
|
КСВ-1000-95
|
|
Производительность, м3/ч
|
1000
|
|
Температура перекачивае мой жидкости, 0С
|
60
|
|
Мощность насоса, кВт
|
342
|
|
КПД насоса, %
|
76
|
|
Тип электродвигателя
|
АВ400-1000У4
|
|
Мощность электродвигателя, кВт
|
400
|
|
Напряжение, В
|
6000
|
Ток замыкания на землю, А, найдем по формуле:
(6.1)
где
-линейное напряжение, равное 1,73
,В;
- длина
кабельной линии, км[14];
- длина
воздушных линий, км[14].
Для
электроустановок напряжением свыше 1000 В с током замыкания
<500 А защитное сопротивление, Ом, рассчитывается
по формуле:
(6.2)
где
=415,3 - ток замыкания на землю, А(см. формулу 6.1).
В
этом случае защитное сопротивление должно быть не более 10 Ом[14].
Удельное
сопротивление глины с учетом коэффициента сезонности, Ом
м:
,
(6.3)
где
- удельное сопротивление глины Ом
м[14];
-
коэффициент сезонности[14].
Полная
глубина заложения заземлителя, м:
(6.4)
где
- длина заземлителя, м[14];
-
расстояние от поверхности земли до заземлителя, м[14].
.
В
качестве заземлителей используется металлический стержень, его сопротивление,
Ом, найдем по формуле:
(6.5)
где
- длина заземлителя , м[14];
-
диаметр заземлителя, м[14];
- полная
глубина заложения заземлителя(см. формулу 6.4);
=68 -
удельное сопротивление глины с учетом коэффициента сезонности, Ом
м(см. формулу 6.3).
Количество
заземлителей, шт:
(6.6)
где
- смотри формулу (6.5);
- смотри
формулу (6.2).
Длина
соединительной полосы, м
(6.7)
где
a=2,5 - расстояние между заземлителями, м[14];
- смотри
формулу(6.6).
Сопротивление
полосы, Ом, соединяющей заземлители:
(6.8)
где
- ширина полосы, м[14];
- смотри
формулу(6.7);
=68 -
удельное сопротивление глины с учетом коэффициента сезонности, Ом
м(см. формулу 6.3);
-
расстояние от поверхности земли до заземлителя, м[14].
Защитное
сопротивление заземляющего устройства, Ом:
где
- коэффициент экранирования полосы, соединяющий
электроды[14];
-
коэффициент экранирования электродов[14];
- смотри
формулу (6.5);
-
смотри формулу (6.8).
Полученное
значение
не превышает найденного значения
.
. ОХРАНА
ОКРУЖАЮЩЕЙ СРЕДЫ
7.1 Общее положение
Из всех, существующих на нынешний день видов электростанций тепловые
станции, работающие на органическом топливе, более всего загрязняют атмосферу.
Объёмы загрязнения окружающей среды и вид загрязнения зависят от типа и
мощности станций.
Результатом работы тепловых станций является загрязнение атмосферы
углекислотой, выделяющейся при сжигании топлива, окисью углерода, окислами
серы, углеводородами, окислами азота, огромными количествами твёрдых частиц
(зола) и другими вредными веществами. Кроме того происходит значительное
тепловое загрязнение водоёмов при сбрасывании в них тёплой воды.
Увеличение количества углекислоты в атмосфере Земли ведёт к возникновению
так называемого «парникового эффекта». Углекислый газ поглощает длинноволновое
излучение нагретой поверхности Земли, нагревается и тем самым способствует
сохранению на ней тепла. Увеличение доли углекислого газа в атмосфере может
привести к повышению на несколько градусов температуры низких слоёв атмосферы,
а это в свою очередь, может привести к таянию ледников Гренландии и Антарктиды
и затоплению части суши.
Наряду с увеличением содержания углекислого газа, происходит уменьшение
доли кислорода в атмосфере, который расходуется на сжигание топлива на тепловых
станциях.
Вредное воздействие на животный и растительный мир оказывает загрязнение
атмосферы окисью серы. Наибольшее загрязнение атмосферы серой приходится как
раз на долю электростанций и отопительных установок.
Вредное воздействие окиси углерода на человека и животных состоит в том,
что она, соединяясь с гемоглобином крови, очень быстро лишает организм
кислорода.
Станции, работающие на угле, потребляют его в больших количествах и
больше всего выбрасывают загрязняющих атмосферу веществ. Выбросы в атмосферу
зависят от качества сжигаемого угля.
Сбросы горячей воды в водоёмы и повышение вследствие этого их температуры
приводят к нарушению экологического равновесия, установившегося в естественных
условиях, что неблагоприятно влияет на флору и фауну. Тепловое загрязнение
водоёмов может быть уменьшено с переходом на замкнутые циклы использования
воды.
Таким образом, мы видим, что влияние ТЭС на биосферу огромно и
неблагоприятно. Но, несмотря на это, пока тепловые электростанции и
теплоэлектроцентрали остаются преобладающими при производстве электроэнергии и
тепла для нужд человека.
7.2 Влияние производства и электроустановок на окружающую среду
Перечень загрязняющих веществ выбрасываемых в атмосферу: оксид железа,
марганец и его соединения, диоксид азота, диоксид серы, ангидрид сернистый,
оксид углерода, фтористый водород, взвешенные вещества, пыль абразивная, корунд
белый, монокорунд, зола углей, пыль каменноугольная. Выброс вышеперечисленных
загрязняющих веществ в атмосферу разрешён Министерством природных ресурсов
Российской Федерации.
Отходы образующиеся на предприятии:
класс опасности: отработанные ртутные лампы и термометры.
класс опасности: нефтепродукты от нефтеловушки, нефтешлам при зачистке
резервуаров, отработанное компрессорное масло, отработанное индустриальное
масло, отработанное моторное масло, отработанное трансмиссионное масло, отходы
теплоизоляции содержащие асбест.
класс опасности: нефтешлам от фильтров очистки, нефтешлам от промывки
деталей и механизмов, песок загрязнённый нефтепродуктами, эмульсия от
маслоловушки.
класс опасности: стружки и кусковые отходы древесины, лом чёрных
металлов, лом цветных металлов, стружка металлическая, металлосодержащая пыль,
лом абразивных изделий, абразивно-металлическая пыль, огарки сварочных
материалов, антикоррозийное покрытие, промышленный мусор, тара лакокрасочных
материалов, отработанные накладки тормозных колодок, фильтры загрязненные
нефтепродуктами, осадки нейтрализации электролита, шины с тканевым кордом и
металлокордом, шприцы, отходы офисной техники, зола каменноугольная, шлак
каменноугольный, ветошь промасленная, отходы обмуровочные, отходы строительные,
отработанные аккумуляторы без электролита, измельчённый катионит от фильтров
водоподготовки, отмывочные воды от водоподготовки, отходы паронита.
7.3 Мероприятия по охране воздушного бассейна
Содержащиеся в дымовых газах летучая зола, мельчайшие
частицы несгоревшего топлива оказывают отрицательное влияние на окружающую
среду. В связи с этим борьба за чистоту воздушного бассейна является актуальной
народно-хозяйственной задачей. Основными мероприятиями в этом направлении
являются:
1) Надёжная герметизация топок, газоходов, газопроводов, насосов,
компрессоров, транспортёров, шнеков;
) Применение оборудования, работающего под разрежением;
) Встройка местных вытяжек или увеличение мощности существующих из мест
пересыпки топливной золы;
) Замена токсичных веществ нетоксичными;
) Переход с твёрдого топлива на газообразное;
) Увлажнение пыли топлива при его измельчении и транспортировке;
) Глубокая очистка дымовых газов от золы, сернистых соединений и окислов
азота;
) Предварительная переработка топлива перед сжиганием с целью извлечения
из него сернистых соединений;
) Рациональное внедрение топочного процесса в парогенераторах для
подавления образования окислов азота в процессе горения топлива;
) Устройство высоких дымовых труб в соответствии с “Санитарными нормами
проектирования промышленных предприятий” для отвода и рассеяния дымовых газов;
) Внедрение механизации и автоматизации технологических процессов,
дистанционное управление.
) Замена отработанных ртутных ламп, применяемых для наружного освещения
на натриевые источники.
В таблице 7.1 представлены предельно допустимые концентрации(ПДК) вредных
веществ.
Таблица 7.1- ПДК вредных веществ
|
Загрязняющие вещества
|
ПДК,мг/м3
|
|
|
максимальная разовая
|
среднесуточная
|
|
Сернистый ангидрид
|
0,5
|
0,15
|
|
Сероводород
|
0,08
|
0,008
|
|
Оксид углерода
|
0,03
|
0,001
|
|
Оксид азота
|
0,085
|
0,085
|
Для снижения вредного влияния дымовых газов на окружающую среду
установлены электрофильтры ЭГД 2-128-9-6-4-200-5[13].Расшифровка обозначения:
ЭГД - электрофильтр горизонтальный двухъярусный;
- количество секций;
- условное количество газовых приходов в двух ярусах (верхний ярус - 64,
в нижнем ярусе - 56);
- номинальная высота электродов;
- количество элементов по 640 мм в осадительном электроде;
- количество электрических полей по длине электрофильтра;
- максимально допустимая температура дымовых газов (С);
- допустимое разряжение в электрофильтре (КПа);
7.3.1 Расчет выбросов и выбор дымовой трубы
Выбор высоты и количества устанавливаемых труб производиться таким
образом, чтобы загрязнение приземного слоя воздуха выбросами из труб не
превышало предельно-допустимых концентраций вредных примесей.
Выбросы золы, кг/с:
,(7.1)
где
=143,005 кг/с - полный расход топлива на котел(см.
формулу 2.25);
=7,4% -
зольность топлива на рабочую массу(см. табл.3.2);
=0,5% -
потеря тепла от механического недожога[12];
=14950
кДж/кг - низшая теплота сгорания топлива[4];
=0,95 -
доля золы топлива, уносимая газами[12];
=0,99 -
КПД электрофильтра[13].
Выбросы
оксидов азота, кг/с:
,
(7.2)
где
- коэффициент, зависящий от режима работы котла;
где
=725,137 кг/с - расход перегретого пара(см. пункт
2.7);
-
поправочный коэффициент, учитывающий качество сжигаемого топлива и способ
шлакоудаления;
- то же,
что в формуле (7.1);
- то же,
что в формуле (7.1);
- то же,
что в формуле (7.1);
Выбросы
оксидов серы, кг/с:
(7.3)
где
- доля оксидов серы, которая улавливается летучей
золой в газоходах котла;
- доля
оксидов серы, которая улавливается в золоуловителие;
- то же,
что в формуле (5.1);
F - безразмерный
коэффициент, учитывающий скорость осаждения вредных веществ в атмосфере:
- для
газообразных выбросов;
- для
золы;
Приведенная
масса вредных примесей, кг/с:
,
(7.4)
где
=2535,47 кг/с - выбросы оксидов серы(см. формулу 7.3);
=0,05
мг/м3 - ПДК сернистого ангидрида(см. табл. 7.1);
=0,085
мг/м3 - ПДК оксида азота(см. табл. 7.1).
Суммарная
масса вредных примесей пересчитывается на выбросы оксидов серы. Отношение
среднесуточных ПДК в этой формуле являются коэффициентами, учитывающими
вредность золы и оксидов азота по сравнению с оксидами серы.
Минимально
допустимая высота трубы определяется по формуле, м:
, (7.5)
где A - коэффициент учитывающий условия
вертикального и горизонтального рассеяния (конвективной диффузии) примеси в
воздухе, принимаем равным 200;
m, n - безразмерные коэффициенты,
учитывающие условия выхода газовоздушной смеси из устья источника выброса;
N=1 -
количество дымовых труб;
=2541,35
кг/с - приведённая масса вредных примесей(см. формулу 7.4);
=1172,801
м3/с - объем удаляемых дымовых газов через трубу[5];
-
коэффициент, учитывающий рельеф местности (зависит
>2, то
);
=130 -
разность температур выходящих из трубы дымовых газов и окружающего воздуха[5].
Принимаем
высоту трубы равную H=320м. Далее находим следующие коэффициенты.
где
D=7,8 - диаметр устья трубы, м;
-
скорость газов в выходном сечении трубы, принимаем
м/с;
=130 -
разность температур выходящих из трубы дымовых газов и окружающего воздуха[5].
<
, принимаем дымовую трубу высотой 320м, изготавливаем
из железобетона.
Эффективная
высота дымовой трубы определяется по формуле, м:
где
=320 - высота дымовой трубы, м;
-
скорость ветра на высоте 10м над уровнем земли, принимаем равной 5 м/с [4];
-
коэффициент, учитывающий возрастание скорости ветра с высотой трубы, по высоте
выбранной трубе принимаем 1,75 [4];
D=7,8 - диаметр
устья трубы, м.
7.3.2 Золоулавливание
Улавливание твердых частиц из потока дымовых газов осуществляется
электрофильтром ЭГД 2-128-9-6-4-200-5 [13] с горизонтальным движением дымовых
газов, двухъярусный, с двумя секциями, 128 газовых проходов в двух ярусах, при
этом скорость газов в активном сечении составит 1.3 м/с, что позволит
электрофильтру работать КПД около 99% .
Электрофильтр - это газоочистной аппарат, состоящий из стального корпуса,
в котором размещается механическое оборудование (активная часть
электрофильтра).
Корпус электрофильтра имеет прямоугольное сечение, к торцам которого
примыкают диффузор (для входа газа) и конфузор (для выхода газа); в нижней
части корпуса - расположены бункеры для сбора и удаления уловленной пыли.
В рабочем состоянии корпус снаружи покрывается теплоизоляцией. На рисунке
7.1 представлена схема электрофильтра.
Рисунок 7.1 - Схема электрофильтра
Расход
летучей золы на входе в фильтр определятся по формуле,
:
(7.6)
где
=143,005 кг/с - смотри формулу (2.25);
- то же,
что в формуле (7.1);
- то же,
что в формуле (7.1);
=7,4% -
зольность топлива на рабочую массу(см. табл.3.2);
=0,95 -
доля золы топлива, уносимая газами[12];
Расход
летучей золы в дымовую трубу, кг/ч:
(5.7)
где
=37368,545 кг/ч - расход летучей золы на входе в
фильтр(см. формулу 7.6);
=0,99 -
КПД электрофильтра[13].
7.3.3 Золоудаление
Удаление шлака из-под топок, устанавливаемых котлоагрегатов,
осуществляется непрерывно с помощью скребкового транспортера, передвигающегося
в заполненной ванне. С транспортерами шлак сбрасывается на шлакодробилку, где
дробится на куски не более 50 мм, затем поступает в самотечный канал.
Для транспортирования золы и шлака за пределы станции применяются
багерные насосы. Транспортирование шлака и золы осуществляется по общему
трубопроводу.
Суммарное количество золы и шлака, удаляемое с электростанции, кг/с:
, (7.8)
где
=143,005 кг/с - смотри формулу (2.25);
- то же,
что в формуле (7.1);
- то же,
что в формуле (7.1);
=7,4% -
зольность топлива на рабочую массу(см. табл.3.2);
=0,95 -
доля золы топлива, уносимая газами[12];
=0,99 -
КПД электрофильтра[13].
Расход золы, кг/с:
, (7.9)
где
=
кг/с - расход летучей золы на входе в фильтр(см.
формулу 7.6);
=0,103
кг/с - расход летучей золы в дымовую трубу(см. формулу 7.7).
Расход
шлака, кг/с:
, (7.10)
где
=
кг/с - суммарное количество золы и шлака, удаляемое с
электростанции(см. формулу 7.8);
=10,27
кг/с - расход золы(см. формулу 7.9).
Расход
воды, кг/с:
,
(7.11)
где
=0,536 кг/с - расход шлака(см. формулу 7.10);
- то же,
что в формуле (7.10).
Расчетный
расход пульпы , м3/ч:
, (7.12)
где
- то же, что в формуле (7.10);
- то же,
что в формуле (7.10);
=66,05
кг/с - расчетный расход воды(см. формулу 7.11).
=0,5;
=0,4;
=1 -
соответственно удельный вес шлака, золы и воды, т/м3[4].
Диаметр
шлакозолопровода, м:
, (7.13)
где
=334,069 - расчетный расход пульпы , м3/ч;
=1.7 -
расчетная скорость пульпы, м/с.
Заключение
В данном дипломном проекте была спроектирована первая очередь Березовской
ГРЭС-2 мощностью 800 МВт. В экономической части были определены себестоимость
электрической и тепловой энергии, срок окупаемости капитальных вложений.
Капитальные вложения в проект ГРЭС блока К-800-240-5 окупается на десятый год
эксплуатации при условии, что уровень рентабельности принимается выше 15%.Так
же в экономической части был построен график чувствительности, который
показывает изменение чистого дисконтированного дохода от изменения цены топлива
и капиталовложений. В расчетной части дипломного проекта были произведены
следующие расчеты:
. Расчет принципиальной тепловой схемы с уточнением коэффициента
регенерации;
. Расчет технико-экономических показателей проектируемой станции;
. Выбор вспомогательного оборудования в пределах ПТС.
Разработан генеральный план, а так же компоновка главного корпуса.
Спроектирована система технического водоснабжения.
Индивидуальным заданием дипломного проекта являлось
разработка полной тепловой схемы установки по подогреву сетевой воды.
Так же в дипломном проекте была рассмотрена охрана
окружающей среды. Рассчитаны выбросы в окружающую среду, рассчитана система
золоочистки и золоудаления, произведен выбор дымовой трубы.
В разделе безопасность проектируемого объекта отражены
основные мероприятия по обеспечению безопасности на проектируемом объекте, в
соответствии с требованиями ГОСТ, СНиП и СанПиН. В индивидуальном задании по
безопасности проектируемого объекта рассчитано защитное заземление.
Полученные материалы можно использовать при
проектировании первой очереди БГРЭС-2.
Список использованных источников
1.
Производственная инструкция по эксплуатации паровой турбины К-800-240-5*. Введ.
10.01.2010.- Распоряжением Главного инженера филиала «Берёзовская ГРЭС» ОАО «Э.ОН
Россия», 2011. 64с.
.
Производственная инструкция по эксплуатации котельного агрегата П-67*. Введ.
9.12.2009.- Распоряжением Главного инженера филиала «Берёзовская ГРЭС» ОАО
«Э.ОН Россия», 2011. 57с.
. Ривкин С.Л.
Теплофизические свойства воды и водяного пара./ С.Л. Ривкин, А.А Александров. -
М.: Энергоатомиздат, 1984.
. Цыганок
А.П., Михайленко С.А. Проектирование тепловых электрических станций: Учебное
пособие. - Красноярск: ПИ СФУ, 1991. 119 с.
. Шулбаев
А.Л., Курсовой проект по ТЭС, - Красноярск: ПИ СФУ, 2012. 54 с.
. Дьяков
А.Ф., Российская энергетика и прогнозы ее интеграции с энергосистемами других
стран./ /А.Ф. Дьяков - Электрические станции, 1995.
.
Производственная инструкция по эксплуатации подогревателей высокого давления
энергоблока 800 МВт*. Введ. 03.09.2009. - Распоряжением Главного инженера
филиала «Берёзовская ГРЭС» ОАО «Э.ОН Россия», 2011. 37с.
. Рыжкин В.Я.
Тепловые электрические станции: Учеб. для вузов/ В.Я. Рыжкин; Под. ред. В.Я.
Гиршфельда. 3-е изд., перераб. и доп. М.: Энергоавтомиздат, 1987.
.
Производственная инструкция по эксплуатации деаэраторной установки энергоблока
800 МВт*. Введ. 07.09.2009. - Распоряжением Главного инженера филиала
«Берёзовская ГРЭС» ОАО «Э.ОН Россия», 2011. 24с.
. Стерман
Л.С. Тепловые и атомные электрические станции: Учеб. для вузов//Л.С. Стерман,
В.М. Лавыгин, С.Г. Тишин. М.: Энергоавтомиздат, 1995. 345с.
.
Производственная инструкция по эксплуатации вакуумной системы установки
энергоблока 800 МВт*. Введ. 07.09.2009. - Распоряжением Главного инженера филиала
«Берёзовская ГРЭС» ОАО «Э.ОН Россия», 2011. 27с.
. Правила
технической эксплуатации электростанций и тепловых сетей. М.: Энергия, 1997.
.
Производственная инструкция по эксплуатации питательной установки блока
К-800-240*. Введ. 01.07.2006. - Распоряжением Главного инженера филиала
«Берёзовская ГРЭС» ОАО «Э.ОН Россия», 2011. 40с.
. Нормы
технологического проектирования тепловых электрических станций и тепловых
сетей. М.: Энергия, 1981.
.
Производственная инструкция по эксплуатации конденсатной системы и ПНД
турбоустановки К-800-240*. Введ. 25.09.2009. - Распоряжением Главного инженера
филиала «Берёзовская ГРЭС» ОАО «Э.ОН Россия», 2011. 30с.
. Тепловые и
атомные электрические станции: Справочник / Под общ. ред. В.А. Григорьева, В.М.
Зорина. 2-е изд., перераб. М.: Энергоавтомиздат, 1989.
.
Производственная инструкция по эксплуатации схемы теплофикации главного
корпуса*. Введ. 06.07.2011. - Распоряжением Главного инженера филиала
«Берёзовская ГРЭС» ОАО «Э.ОН Россия», 2011. 50с.
.
Методические указания по составлению отчета электростанции и акционерного
общества энергетики и электрофикации о тепловой экономичности оборудования.
РД34.08.552.-95. М.: СПО ОРГРЭС, 1995.
. Бойко Е.А.,
Деринг И.С., Охорзина Т.И. Котельные установки и парогенераторы: Учебное
пособие. - Красноярск: ПИ СФУ, 2005. 97с.
. Елизаров
Д.П. Паропроводы тепловых электростанций / Д.П. Елизаров. М.: Энергоавтомиздат,
1987.
. Инструкция
по эксплуатации и техническому обслуживанию сооружения электрофильтров*. Введ.
04.02.2006. - Распоряжением Главного инженера филиала «Берёзовская ГРЭС» ОАО
«Э.ОН Россия», 2011. 35с.
22. Емелина,
З. Г., Емелин Д.Г. Безопасность жизнедеятельности: Учебное пособие; ПИ СФУ. -
Красноярск, 2000. - 183 с.
23.
Подогреватели регенеративные смешивающие и схемы их включения. РТМ
100.038.03.-83. М.: НПО ЦКТИ, 1984.
. Михайленко
С.А., Цыганок А.П. Тепловые электрические станции: Учебное пособие. -
Красноярск: ПИ СФУ, 2005. 300 с.
25. Колот, В.
В. Безопасность проектируемого объекта / Сост. В. В. Колот, О. Н. Ледяева;
КГТУ. - Красноярск, 2003. - 16 с.
26. Проект от
15.11.2012: Стратегия социально-экономического развития
Красноярского
края на период до 2020 года.URL:http://econ.krskstate.ru.(дата обращения 28.05.2013).
27.
Исследование Сибтехэнерго блока К-800-240-5: Турбинное оборудование.: 30с.