Проект блока детектирования мощности дозы гамма-излучения
Министерство
энергетики и угольной промышленности Украины
Севастопольский
университет ядерной энергии и промышленности
Кафедра
ДГОиХИ
Пояснительная
записка к курсовому проекту
Проект
блока детектирования мощности дозы гамма-излучения
Исполнитель:
студент Новак О.О.
Класс:
332
Руководитель
курсового проекта:
преподаватель
Горелов Ю.С.
Севастополь
- 2012 г.
Содержание
Введение
1. Выбор
типа детектора
.1 Принцип
работы ГРС
.2 Режимы
работы ГРС
.3 Методы
гашения разряда
.3.1 Гасящие
схемы
.3.2 Газовое
наполнение счетчиков
. Параметры
счета
.1 Разрешающая
способность
.2 Эффективность
счетчика
.3 Счетная
характеристика. Плато счетчика
.4 Энергетическая
зависимость чувствительности
. Расчет
параметров ГРС
.1 Расчет
минимальной скорости счета
.2 Определение
габаритов счетчика
.3 Расчет
чувствительности счетчика
.4 Проверка
чувствительности
.5 Расчёт
ЭЗЧ и подбор компенсационных фильтров
. Разработка
электрической схемы блока детектирования
Заключение
Список
использованной литературы
Приложения
Введение
В истории человечества не было научного события,
более выдающегося по своим последствиям, чем открытие деления ядер урана и
овладение ядерной энергией. Человек получил в свое распоряжение огромную, ни с
чем не сравнимую силу, новый могучий источник энергии, заложенный в ядрах
атомов.
Масштаб добычи и расходования ископаемых
энергоресурсов, металлов, потребления воды, воздуха для производства
необходимого человечеству количества энергии огромен, а запасы ресурсов,
ограничены. Особенно остро стоит проблема быстрого исчерпания запасов
органических природных энергоресурсов. Поэтому использование энергии атомного
ядра, развитие атомной энергетики снимает остроту этой проблемы. Открытие
деления тяжелых ядер при захвате нейтронов, сделавшее наш век атомным,
прибавило к запасам энергетического ископаемого топлива существенный клад
ядерного горючего.
Так же, основным преимуществом является то, что
атомная энергетика не потребляет кислорода и имеет ничтожное количество
выбросов при нормальной эксплуатации. Если атомная энергетика заменит обычную
энергетику, то возможности возникновения парникового эффекта с тяжелыми
экологическими последствиями глобального потепления будут устранены.
Уже на сегодняшний день доля энерговыработки на
АЭС в мире достигает 16%.
Однако, одной из главных особенностей
эксплуатации АЭС является наличие ионизирующих излучений и необходимость
обеспечения радиационной безопасности.
Радиационная безопасность обеспечивается, в
первую очередь, поддержанием режимов нормальной эксплуатации АЭС, когда надежно
функционируют все барьеры безопасности.
Основной задачей радиационной безопасности
является охрана здоровья населения, включая персонал, от вредного воздействия
ионизирующего излучения.
Особую опасность из-за своей высокой проникающей
способности представляет гамма-излучение, сопровождающее распад радиоактивных
ядер. Оно испускается при переходах ядра из более возбужденного энергетического
состояния в менее возбужденное или в основное. Любые ядерные излучения,
взаимодействуя с различными материалами, ионизируют их атомы и молекулы.
Ионизация среды тем сильнее, чем больше мощность дозы проникающей радиации или
радиоактивность излучения и длительное их воздействие.
Однако гамма-излучение используется в медицине
для лечения опухолей, для стерилизации помещений, аппаратуры и лекарственных
препаратов. Гамма-излучение применяют также для получения мутаций с последующим
отбором хозяйственно-полезных форм. Оно находит применение в технике, например
для обнаружения дефектов в металлических деталях - гамма-дефектоскопия. В
радиационной химии гамма-излучение применяется для инициирования химических
превращений, например процессов полимеризации.
Таким образом, на сегодняшний день
гамма-излучение получило широкое практическое применение, несмотря на то, что
оно опасно для организма человека и в то же время неощущаемое, поэтому для его
обнаружения и измерения необходимы специальные приборы. Приборы и установки,
используемые для измерения и/или контроля ионизирующих излучений, по
функциональному назначению делятся на дозиметрические, радиометрические,
спектрометрические, сигнализаторы и многофункциональные (универсальные)
приборы.
Дозиметры - приборы, измеряющие мощность дозы
излучения и/или дозу излучения.
Радиометры - приборы, измеряющие активность
нуклида в радиоактивном источнике, удельную объемную активность, плотность
потока ионизирующих частиц, радиоактивное загрязнение поверхностей.
Спектрометры - приборы, измеряющие распределение
ионизирующих излучений по энергии, во времени, по массе и заряду элементарных
частиц.
Универсальные приборы - приборы, которые
совмещают функции вышеперечисленных приборов.
Для регистрации и измерения ионизирующих
излучений используют ионизационный, химический и сцинтилляционный методы.
Наиболее широкое применение имеют газоразрядные
счетчики, работа которых основана на ионизирующем действии ядерного излучения.
В данном курсовом проекте основной задачей
является разработка проекта блока детектирования гамма-излучения путём
проведения необходимых расчётов: выбора стандартного или разработки
нестандартного детектора, проведения проверочного расчёта, расчета ЭЗЧ блока,
подбора необходимых компенсирующих фильтров, при необходимости и разработки
принципиальной электрической схемы блока.
1. Выбор типа детектора
1.1 Принцип
работы ГРС
Чтобы выбрать необходимый прибор, нужно сначала
выяснить какой вид измерений требуется выполнить - измерение дозы, мощности
дозы или загрязнения, какие энергии и уровни мощности дозы наиболее вероятны в
месте измерения, какой вид излучения - альфа-, бета-, гамма- или нейтронное
излучение должен быть измерен. Все это влияет на точность измерений.
Для выбора прибора и при работе с ним необходимо
знать его назначение, область применения, виды регистрируемых излучений,
диапазон измерений, устройство, порядок подготовки и порядок проведения
измерений, а также методы обработки результатов измерений.
Сущность ионизационного метода заключается в
том, что под воздействием ионизирующих излучений в среде (газовом объеме)
происходит ионизация молекул, в результате чего электропроводность этой среды
увеличивается. Если в нее поместить два электрода, к которым приложено
постоянное напряжение, то между электродами возникает направленное движение
ионов, т.е. Проходит так называемый ионизационный ток, который легко может быть
измерен.
Такие устройства называют детекторами излучений.
В качестве детекторов в дозиметрических приборах используются ионизационные
камеры и газоразрядные счетчики различных типов.
Газоразрядный счетчик представляет собой
устройство, состоящее из двух электродов, имеющих постоянное напряжение от
источника питания. Одним электродом является металлический цилиндр, который
соединяется с отрицательным полюсом батареи, другим - тонкая металлическая
проволока - нить, натянутая вдоль оси цилиндра и соединенная через резистор с
положительным полюсом батареи. Металлический цилиндр является одновременно
корпусом счетчика, заполненным галогеном или инертным газом (рис. 1.1).
Рис. 1.1 - Устройство ГРС
В газоразрядных счетчиках используют
принцип усиления газового разряда. В отсутствие радиоактивного излучения
свободных ионов в объеме счетчика нет. Следовательно, в цепи счетчика
электрического тока также нет. При воздействии радиоактивных излучений в
рабочем объеме счетчика образуются заряженные частицы. Электроны, двигаясь в
электрическом поле к аноду счетчика, площадь которого значительно меньше
площади катода, приобретают кинетическую энергию, достаточную для
дополнительной ионизации атомов газовой среды. Выбитые при этом электроны также
производят ионизацию. Таким образом, одна частица радиоактивного излучения,
попавшая в объем смеси газового счетчика, вызывает образование лавины свободных
электронов. На нити счетчика собирается большое количество электронов. В результате
этого положительный потенциал резко уменьшается и возникает электрический
импульс. Регистрируя количество импульсов тока, возникающих в единицу времени,
можно судить об интенсивности радиоактивных излучений.
1.2 Режимы работы ГРС
Если исследовать импульсы, даваемые
различными ионизирующими частицами, проходящими через счетчик, то можно
заметить, что при не слишком большом газовом усилении посредством ударной
ионизации, т.е. когда первичные ионы ускорены до сравнительно небольших
скоростей и не создают слишком большого числа вторичных ионов, измеренный
импульс по величине пропорционален первичной ионизации и тем самым
пропорционален энергии, израсходованной частицей в счетчике. Т.о. можно
различить частицы различных видов (рис.1.2).
Рис. 1.2 - Зависимость величины
импульса от напряжения на счетчике
I - режим ИК; II - пропорциональный режим; III -
ограничено-пропорциональный режим; IV - режим самостоятельного разряда (гейгеровский режим); V - режим коронного разряда.
Это позволяет, например,
регистрировать отдельные α-частицы в присутствии значительного электронного фона.
Пропорциональный β-счетчик, подключенный к очень чувствительному усилителю импульсов,
регистрирует несколько ионных пар, появляющихся в газе. Если дальше увеличивать
напряжение на счетчике, то можно увидеть, что возрастающая величина импульса
становится независимой от интенсивности первоначальной ионизации. Это так
называемая область Гейгера-Мюллера. Импульс, измеренный по разности потенциалов,
создаваемой на сопротивлении R достигает 10 В и может быть зарегистрирован с помощью простой
радиотехнической схемы.
Возникшие при
лавинообразном разряде электроны быстро собираются на нити счетчика, а
образующийся в счетчике положительный пространственный заряд прекращает разряд
через 
сек. Т.о. счетчик может
зарегистрировать большое число частиц за единицу времени.
Если постепенно повышать
напряжение на счетчике Гейгера-Мюллера и определять скорость счета υ,
т.е. считать число импульсов, вызываемых в единицу времени каким-либо
препаратом, то получится кривая, изображенная на рис. 1.3. В области AB скорость счета мало зависит от напряжения; т.о. если производить
измерения при разности потенциалов, лежащей в пределах AB, то возможные колебания напряжения практически не скажутся на
скорости счета и не исказят результаты измерений. Величина плато (области AB) счетчика колеблется в зависимости от параметров счетчика в
пределах 20-300 В.

Если опять повышать
напряжение на счетчике, то появляются спонтанные (самопроизвольные) разряды,
которые уже не вызываются ионизацией, создаваемой попадающими на счетчик
частицами. Начиная с этого напряжения, счетчик непригоден для измерений и при
чрезмерно высокой разности потенциалов может прийти в негодность.
Как уже отмечалось,
счетчики импульсов регистрируют не только α- или
β-излучение радиоактивных препаратов, но и γ-лучи.
Последние регистрируются благодаря тому, что подобно рентгеновским квантам, они
выбивают электроны из вещества катода (цилиндра) или газа счетчика. Эти
электроны ионизируют газ в счетчике и тем самым образуют импульс на нити
счетчика. Но вероятность сравнительно невелика: для γ-квантов
с энергией в 1 МэВ она порядка 1%. Т.о. счетчики регистрируют
практически все α- и β-частицы, попадающие в чувствительную зону счетчика, и только
некоторую долю γ-квантов, причем величина этой доли зависит от энергии квантов, а
так же от материала стенок и природы газа счетчика.
Так же как и ИК, счетчик
обладает известным фоном, регистрируя в отсутствие радиоактивного препарата
заряженные частицы и γ-кванты, входящие в состав космического излучения или испускаемые
радиоактивными загрязнениями в стенках счетчика и окружающих предметах.
Скорость счета, обусловленная самим препаратом, находится вычитанием скорости
счета фона из измеренной суммарной скорости счета.
1.3 Методы гашения разряда
Рассмотрим более подробно методы
гашения непрерывного разряда в самогасящих счётчиках и счётчиках
Гейгера-Мюллера. Попадание следующей ионизационной частицы в "зажженный" счетчик не
может заметно изменить величину тока и, следовательно, не будет
зарегистрировано. Поэтому необходимо автоматически прерывать разряд в счетчике
Гейгера и, таким образом, подготовлять счетчик к регистрации новой частицы.
Существуют два основных метода
гашения разряда:
. Введением в схему включения ГРС
высокоомного сопротивления;
. Заполнение счетчиков специально
подобранными гасящими добавками.
Именно в соответствии с этим, в
первом случае счетчики называют несамогасящимися, во втором - самогасящимися.
1.3.1 Гасящие схемы
Простейшая схема состоит из большого (миллиарды
Ом) сопротивления, включенного последовательно с анодом счетчика. При
прохождении по этому сопротивлению импульса тока на нем падает значительная
часть напряжения источника питания, а напряжение на электродах в этот момент
уменьшается. Начавшийся непрерывный разряд обрывается, так как счетчик
оказывается переведенным в режим области пропорционального счета или даже тока
насыщения. В более сложных схемах гашения обычно используется своего рода
отрицательная обратная связь. В ответ на возникший в счетчике импульс тока
специальная радиотехническая схема вырабатывает отрицательный импульс
напряжения. Этот отрицательный импульс подается на счетчик, снижает разность
потенциалов на электродах и, таким образом, вызывает прекращение газового
разряда в счетчике. Недостатком рассмотренного способа гашения является низкая
разрешающая способность, т.е. высокоомное сопротивление "затягивает"
импульс.
.3.2 Газовое наполнение в счетчиках
В настоящее время почти
исключительно используются самогасящиеся счетчики, которые обладают рядом
преимуществ (быстрота действия, упрощение схемы включения, и др.). Чтобы
сделать счетчик самогасящимся, нужно, очевидно, ограничить явления,
способствующие установлению непрерывного разряда в счетчике. Прежде всего
следует избежать вырывания электронов из катода при поглощении на нем
ультрафиолетового излучения, так как это является главной причиной образования
непрерывного разряда. Появление самопроизвольных ложных импульсов вслед за
регистрацией настоящего импульса, вызванного частицей, попавшей в счетчик,
следует связывать с выбиванием электронов из катода положительными ионами и с
высвечиванием так называемых метастабильных атомов. Оказалось, что для этого,
что для этого к обычному наполнителю - одноатомному газу, например аргону,
следует добавить до 10% газа или паров многоатомных молекул некоторых веществ
(этиловый спирт, метан, хлор, и др.). Возможно подобрать такое сочетание газов
в смеси, что образующиеся фотоны будут полностью поглощаться многоатомными
молекулами на расстоянии в 1-2 мм. от места их возникновения и не смогут
поэтому все долететь до катода и вызвать заметный фотоэффект. При этом
многоатомные молекулы либо ионизируются, либо диссоциируют на радикалы -
распадаются на части.
В настоящее время галогенные и
спиртовые счётчики получили широкое применение, благодаря ряду своих свойств.
Для галогенных счётчиков это: низкое рабочее напряжение 300-340 В, (в то время
как для спиртовых 500-1000 В), широкий интервал рабочих температур и большой
срок службы (до 1012 импульсов), определяемый лишь разрушением анода
в результате бомбардировки электронами, в то время к их недостаткам относятся
большое время развития заряда (около 10-5 с), что связано с захватом
электронов галогеном с образованием отрицательных ионов.
2. Параметры счетчиков
Параметры газоразрядных счетчиков определяются
не только конструкцией, материалом, из которого изготовлены электроды, составом
и давлением наполняющих счетчик газов, но и технологией изготовления: для
получения стабильных результатов требуется высокая чистота и культура
производства.
Основными характеристиками счетчика являются:
максимальная скорость счета или разрешающая способность, эффективность, рабочая
характеристика.
.1 Разрешающая способность
Максимальная скорость счета, т.е. наибольшее
число импульсов, которые могут возникнуть в счетчике за 1 сек, очевидно,
зависит от длительности так называемого “мертвого времени”, в течение которого
счетчик не способен ответить импульсом на влетевшую в него частицу.
Обозначая разрешающую способность счетчика через
Nmax
[имп\сек], можем её связь с мертвым временем выразить формулой:

(2.1.1)
Для определения полного числа
частиц, попавших в счетчик, нужно внести поправки на просчет, т.е. на те
незарегистрированные частицы, которые попали внутрь счетчика в течение мертвого
времени: (2.1.2).
.2 Эффективность счетчика
Эффективность счетчика характеризует
способность счетчика реагировать на то или иное излучение. Численно она равна
отношению числа частиц, вызвавших импульсы, к общему числу частиц, попавших в
счетчик за единицу времени. Обычно эффективность обозначают в процентах.
ε=
, (2.2.1)
где Nс - число частиц
или квантов, вызвавших процессы, позволяющие провести их регистрацию
NП
-
полное число частиц или квантов.
Необходимым условием регистрации γ-квантов
является поглощение его в счётчике, сопровождающееся образованием вторичного
электрона. Причём поглощённый квант будет зарегистрирован только в том случае,
если образованный им электрон попадёт в чувствительный объём счётчика и вызовет
газовый разряд. Вследствие большой проникающей способности γ-квантов
вероятность их поглощения счётчиком очень мала, поэтому эффективность
регистрации счётчиков к γ-квантам
составляет от нескольких десятых до 1-2%.
Эффективность счётчика весьма сложно зависит от
энергии γ-квантов,
атомного номера материала корпуса (катода) и его толщины. Чем выше атомный
номер материала корпуса и больше его толщина, тем выше вероятность
взаимодействия γ-квантов и,
следовательно, эффективность счётчика.
.3 Рабочая (нагрузочная) характеристика счетчика
Представляет собой
зависимость скорости счёта от мощности дозы при постоянном напряжении.
Снимается экспериментально для определения чувствительности счётчика и
диапазона измерений. Рабочим участком является прямолинейный. Отклонение от
линейности в начале характеристики объясняется наличием собственного фона, в
конце - появлением просчётов из-за наличия мёртвого времени у счётчика. И чем
больше мощность дозы, тем больше будет отклонение. Диапазон измерения
определяется допустимой величиной погрешности, величиной фона, разрешающего
времени и заданным временем измерения. Чувствительность определяется в одной
точке как отношение 
. Рабочий диапазон
счётчика соответствует линейному участку нагрузочной характеристики. Нижняя
граница диапазона измерения тем меньше, чем меньше уровень фона счётчика, чем
выше чувствительность, чем больше время измерения и больше допустимая
погрешность. Верхняя граница тем больше, чем меньше разрешающее время счётчика.
Рис. 2.1 - Нагрузочная
характеристика ГРС
2.4 Энергетическая
зависимость чувствительности
Отношение
чувствительности прибора при данной энергии Еγх
к чувствительности при образцовой энергии (Еγобр)
называется энергетической зависимостью чувствительности.
Рис. 2.2 -
Энергетическая зависимость чувствительности ГРС
Для расчётов ЭЗЧ при проектировании
ГРС используют формулу:
,
(2.4.2)
Наличие ЭЗЧ приводит к
погрешностям при измерениях δ=ЭЗЧ-1. Для
уменьшения ЭЗЧ используют фильтры, которые поглощают мягкое излучение и
пропускают жёсткое, тем самым уменьшая погрешность. Тогда формула для расчёта
ЭЗЧ ГРС с фильтром будет иметь вид:
, (2.4.3)
Для фильтров с
отверстиями:

, (2.4.4)
Радикально уменьшить ЭЗЧ можно, если
перевести счётчик в пропорциональный режим, когда амплитуда импульса
пропорциональна энергии.
При этом измеряют амплитуду импульса
и вводят поправку на ЭЗЧ.
3. Расчет параметров ГРС
3.1 Расчёт минимальной скорости счёта
Необходимую скорость счета, определяют исходя из
заданной погрешности δ % и времени
измерения tизм,
с.
Необходимая минимальная скорость счета
определяется погрешностью от статистического характера излучения:
.2 Определение габаритов счетчика
3.3 Расчет чувствительности счетчика
3.4 Проверка чувствительности
3.5 Расчёт ЭЗЧ и
подбор компенсационных фильтров
Рассчитываем в диапазоне 0,05÷8 МэВ, результат
представляем в виде таблицы. (Приложение 2).
4. Разработка
электрической схемы блока детектирования
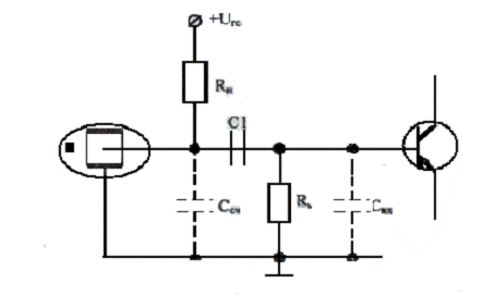
Амплитуда импульсов, снимаемых с ГРС, может
достигать 100 В, поэтому их усиливать не надо. ГРС включают либо с эмиттерным
(истоковым) повторителем, либо с понижающим импульсным трансформатором.
Любая схема включения состоит из цепи питания
счетчика и входной цепи регистрирующей схемы. Входная цепь служит для передачи
импульса с нагрузки счетчика на вход схемы регистрации.
Связь счетчика с входом схемы может быть
гальванической, емкостной и индуктивной. На практике в основном используется
емкостная связь. Индуктивная связь широко применяется в приборах дистанционного
контроля, когда счетчик соединен с входом электронной схемы длинным кабелем. В
современных дозиметрических приборах на цифровых ИМС все чаще используются
гальванические связи.
В данной работе рассмотрим широко
распространенную импульсную схему включения счетчика с емкостной связью,
показанную на рис. 4.1. В исходном состоянии напряжение на аноде счетчика и на
разделительном конденсаторе C1
равно напряжению источника питания Uгс.
При возникновении разряда в счетчике напряжение на входе уменьшается,
конденсатор C1
разряжается через внутреннее сопротивление счетчика и резистор Rc.
Ток разряда на резисторе Rc
создает импульс напряжения отрицательной полярности, который и регистрируется
электронной схемой. После окончания разряда напряжение на аноде счетчика и на конденсаторе
C1
восстанавливается до первоначальной величины. Ток заряда конденсатора C1
создает на резисторе Rc
положительный выброс напряжения. Амплитуда этого выброса мала вследствие малой
величины тока заряда, протекающего через большое суммарное сопротивление
резисторов Rн
и
Rc.
Рис. 4.1 - Импульсная схема включения ГРС
Если необходимо получить максимальную амплитуду
импульса, то постоянную времени RC
выбирают из условия RC>tu(i),
где tu(i)
- длительность импульса тока счетчика.
В том случае, когда стремятся получить
минимальную длительность выходного импульса напряжения, постоянную времени
входной цепи выбирают меньше длительности импульса тока счетчика: RC<<tu(i).
Сопротивление нагрузки пропорционального счетчика
обычно выбирается из условия получения времени разрешения порядка 5∙10-6
сек. Некоторое уменьшение амплитуды импульса при малой постоянной времени
входной цепи несущественно.
Заключение
Основными достоинствами газоразрядных счетчиков
являются:
. Возможность регистрации отдельных
частиц и гамма-квантов, благодаря высокой чувствительности, обусловленной
усилением ионизации.
. Простота преобразования ионизации в
электрические сигналы большой амплитуды.
. Большая амплитуда выходных импульсов
(до 100 В) не требует усилителя, что упрощает схему включения ГРС.
. Относительно простая конструкция и
технология изготовления при небольшой стоимости.
. Возможность работы от источников
питания с относительно невысоким коэффициентом стабилизации напряжения.
Недостатками ГРС является их большая погрешность
за счет энергетической зависимости чувствительности (при регистрации
ионизирующего излучения не учитывается их энергия), ненадежная работа в широком
диапазоне температур окружающей среды (особенно из-за низких температур) и
недостаточная чувствительность к гамма-излучению по сравнению со
сцинтилляционными детекторами.
ГРС применяются для контроля радиационной
обстановки на ядерных реакторах и при работах с источниками ионизирующего
излечения.
В ходе работы был разработан ГРС с защитным
фильтром из Fe, толщиной 5
см и с отверстиями 0,2% от площади его поверхности.
Список использованной литературы
. В.А. Москаленко, В.В.Смоленцев "Теоретические основы корабельной дозиметрии" часть I
. И.В.Савченко "Теоретические основы дозиметрии", 1985
. А.В.Афанасьев, В.В.Гуманный, Г.П.Мясоедов "Основы ядерной физики, радиохимии и дозиметрии", Севастополь, 2003
. Б.П.Голубев "Дозиметрия и защита от ионизирующих излучений"
Приложение 1
График зависимости
ЭЗЧ при использовании различных фильтров
Приложение 2
Таблица общих
результатов
Детектор - ГРС;
материал - Cu; δдоп
ЭЗЧ = 40%; Еобр = 2,75 МэВ; h
= 0,138 см; hф1
= 0,1 см Al; hф2
= 5 см Fe; Sотв/Sф
=
0,002
|
E
|
возд
|
Мп Cu
|
M Cu
|
Ee
|
Re x
|
ЭЗЧ0
|
Мф1 Al
|
Кф1 Al
|
ЭЗЧ0+ф1
|
Мф2 Fe
|
Кф2 Fe
|
ЭЗЧ0+ф1+ф2
|
|
0,050
|
5,22E-05
|
19,6
|
21,8
|
0,008197
|
2,44814E-05
|
31,8536
|
0,861
|
0,926631
|
29,51653
|
14,2
|
0,008513045
|
0,251276
|
|
0,060
|
3,89E-05
|
11,5
|
13,2
|
0,011429
|
4,26485E-05
|
102,9136
|
0,656
|
0,945823
|
97,33799
|
8,72
|
0,008513045
|
0,828643
|
|
0,080
|
3,09E-05
|
4,96
|
6,17
|
0,00010059
|
175,307
|
0,489
|
0,961751
|
168,6016
|
4,22
|
0,008513048
|
1,435314
|
|
0,100
|
0,00003
|
2,62
|
3,66
|
0,028169
|
0,000192387
|
141,2975
|
0,424
|
0,968022
|
136,7792
|
2,6
|
0,008522647
|
1,165721
|
|
0,145
|
3,19E-05
|
0,973
|
1,88
|
0,052563
|
0,000545238
|
67,51572
|
0,362
|
0,974043
|
65,7632
|
1,51
|
0,010747966
|
0,706821
|
|
0,150
|
3,22E-05
|
0,911
|
1,79
|
0,055556
|
0,00059807
|
62,70307
|
0,356
|
0,974627
|
61,11213
|
1,39
|
0,012585336
|
0,769117
|
|
0,200
|
3,45E-05
|
0,514
|
1,28
|
0,087912
|
0,001287118
|
34,83799
|
0,321
|
0,978045
|
34,07311
|
1,06
|
0,029717383
|
1,012564
|
|
0,300
|
3,71E-05
|
0,332
|
0,946
|
0,162162
|
0,003702314
|
17,09458
|
0,278
|
0,982259
|
16,79131
|
0,074483421
|
1,250674
|
|
0,400
|
3,81E-05
|
0,279
|
0,811
|
0,244275
|
0,006516517
|
11,00406
|
0,248
|
0,98521
|
10,84131
|
0,717
|
0,126338672
|
1,369677
|
|
0,500
|
3,84E-05
|
0,264
|
0,728
|
0,331126
|
0,009915928
|
7,975626
|
0,226
|
0,98738
|
7,874976
|
0,646
|
0,176553674
|
1,390356
|
|
0,600
|
3,81E-05
|
0,254
|
0,668
|
0,421053
|
0,013814245
|
6,223002
|
0,209
|
0,98906
|
6,154924
|
0,595
|
0,225363028
|
1,387092
|
|
0,800
|
3,72E-05
|
0,24
|
0,581
|
0,606635
|
0,022865617
|
4,23279
|
0,184
|
0,991536
|
4,196963
|
0,52
|
0,324027908
|
1,359933
|
|
1,000
|
3,61E-05
|
0,229
|
0,522
|
0,796813
|
0,033313066
|
3,173426
|
0,165
|
0,993422
|
3,15255
|
0,467
|
0,419764891
|
1,32333
|
|
1,250
|
3,44E-05
|
0,217
|
1,038206
|
0,048119557
|
2,433977
|
0,148
|
0,995112
|
2,42208
|
0,422
|
0,523533074
|
1,268039
|
|
1,500
|
3,28E-05
|
0,208
|
0,427
|
1,282051
|
0,062919574
|
1,942393
|
0,135
|
0,996406
|
1,935413
|
0,381
|
0,640713039
|
1,240045
|
|
2,000
|
3,02E-05
|
0,194
|
0,374
|
1,773836
|
0,092768093
|
1,401068
|
0,116
|
0,998301
|
1,398688
|
0,333
|
0,812196751
|
1,13601
|
|
2,750
|
2,74E-05
|
0,182
|
0,33
|
2,516639
|
0,137851994
|
1
|
0,099
|
1
|
1
|
0,291
|
1
|
1
|
|
3,000
|
2,66E-05
|
0,181
|
0,32
|
2,764977
|
0,152924693
|
0,917515
|
0,096
|
1,0003
|
0,91779
|
0,284
|
1,035316477
|
0,950203
|
|
4,000
|
2,42E-05
|
0,178
|
0,296
|
3,760282
|
0,213334026
|
0,703129
|
0,084
|
1,001501
|
0,26
|
1,166230681
|
0,821241
|
|
5,000
|
2,25E-05
|
0,179
|
0,284
|
4,757374
|
0,273851811
|
0,581917
|
0,076
|
1,002303
|
0,583257
|
0,248
|
1,237819942
|
0,721967
|
|
6,000
|
2,13E-05
|
0,183
|
0,277
|
5,755396
|
0,334426031
|
0,500348
|
0,072
|
1,002704
|
0,5017
|
0,24
|
1,287988908
|
0,646184
|
|
8,000
|
1,96E-05
|
0,189
|
0,272
|
7,752877
|
0,455661742
|
0,400861
|
0,066
|
1,003305
|
0,402186
|
0,234
|
1,326954749
|
0,533683
|
излучение газоразрядный
счетчик детектор